EP3949779B1 - Ein schutzhelm - Google Patents

Ein schutzhelm Download PDF

Info

Publication number
EP3949779B1
EP3949779B1 EP21189536.2A EP21189536A EP3949779B1 EP 3949779 B1 EP3949779 B1 EP 3949779B1 EP 21189536 A EP21189536 A EP 21189536A EP 3949779 B1 EP3949779 B1 EP 3949779B1
Authority
EP
European Patent Office
Prior art keywords
helmet
vehicle
sensor
safety
gyroscope
Prior art date
Legal status (The legal status is an assumption and is not a legal conclusion. Google has not performed a legal analysis and makes no representation as to the accuracy of the status listed.)
Active
Application number
EP21189536.2A
Other languages
English (en)
French (fr)
Other versions
EP3949779C0 (de
EP3949779A1 (de
Inventor
Folko Puconja
Current Assignee (The listed assignees may be inaccurate. Google has not performed a legal analysis and makes no representation or warranty as to the accuracy of the list.)
Individual
Original Assignee
Individual
Priority date (The priority date is an assumption and is not a legal conclusion. Google has not performed a legal analysis and makes no representation as to the accuracy of the date listed.)
Filing date
Publication date
Application filed by Individual filed Critical Individual
Publication of EP3949779A1 publication Critical patent/EP3949779A1/de
Application granted granted Critical
Publication of EP3949779C0 publication Critical patent/EP3949779C0/de
Publication of EP3949779B1 publication Critical patent/EP3949779B1/de
Active legal-status Critical Current
Anticipated expiration legal-status Critical

Links

Images

Classifications

    • AHUMAN NECESSITIES
    • A42HEADWEAR
    • A42BHATS; HEAD COVERINGS
    • A42B3/00Helmets; Helmet covers ; Other protective head coverings
    • A42B3/04Parts, details or accessories of helmets
    • A42B3/0406Accessories for helmets
    • A42B3/0433Detecting, signalling or lighting devices
    • A42B3/046Means for detecting hazards or accidents
    • AHUMAN NECESSITIES
    • A42HEADWEAR
    • A42BHATS; HEAD COVERINGS
    • A42B3/00Helmets; Helmet covers ; Other protective head coverings
    • A42B3/04Parts, details or accessories of helmets
    • A42B3/0406Accessories for helmets
    • A42B3/0433Detecting, signalling or lighting devices
    • A42B3/0466Means for detecting that the user is wearing a helmet

Definitions

  • the present invention belongs to the field of human needs, namely helmets, more precisely to the field of safety helmets to be used in traffic.
  • the invention also touches the field of vehicles, particularly controlling the driving speed, as well as the field of signalling and controlling based on specific values measured by sensors.
  • the invention relates to a safety helmet and a process for termination of driving or limitation of driving speed during driving of electric or motorized two-, three- or four-wheeled vehicles based on use of the said safety helmet.
  • Driving transportation means enable mobility of people worldwide and are also accessible to a wide population, from children to elderly.
  • Driving transportation means having two, three or four wheels, for example motors, electric scooters, motorized bicycles, tricycles, and quads (ATV) require use of a certified safety helmet, which prevents injuries to the head or even death.
  • the helmets are not properly used, for example the helmet is held in hands, hanged on the steering, stored in a basket or a trunk, or worn on an elbow instead on the head, thus endangering the driver.
  • the technical problem which is solved by the present invention, is thus to design of a safety helmet that will enable reliable control of helmet use and that will, at the same time, ensure a connection with a vehicle, operation of which will be dependent on the sensed proper use of the helmet.
  • the aim and the purpose of the invention is consequently decreasing the number of injuries and improving the safety during driving of said vehicles.
  • Utility model CN209473673 (U ) discloses a firefighting helmet, which has a system for monitoring vital signs of a firefighter wearing the helmet, and means for connecting and sending data, which allows monitoring of the firefighter.
  • the said helmet comprises a temperature sensor and a heartbeat sensor for checking vital signs of the firefighter, a gyroscope module, which follows movement of the firefighter. Data are sent via a microprocessor module and a wireless network transmission module to a central unit.
  • This solution is not suitable for use in traffic and it does not allow any interaction with a drive of an electric and/or motorized vehicle.
  • Document CN110179195 describes a helmet for an electric bicycle, which can via a communication module connect to a system for controlling the driving speed of the electric bicycle.
  • the helmet also has a system for checking proper use (Wear) of the helmet on a person's head. In case a human body is detected, the signal is via the communication module sent to the control system and the electric bicycle can be driven with any speed allowed by the said bicycle.
  • This solution does not describe the exact control system and the process for regulation of the driving speed.
  • Patent application EP0346300 describes a protective helmet, comprising power, sensors for normal use of the helmet, transmitter and an antenna, with which information about suitable use of the helmet is sent to the receiver installed in a vehicle. Ignition of the vehicle engine is possible if suitable use of the helmet is detected. In case sensors do not detect sutable wear, the vehicle cannot be moved, which is a disadvantage in case the vehicle has to be moved for few metres in a garage or to a vehicle service space or a space for a technical inspection.
  • Patent application KR20180137864A relates to a motorcycle helmet for generating a warning sound, which improves stability of a driver, comprising: a motorcycle helmet having a shape of filling an interior material therein; a proximity sensor transmitting a signal to a sensor by checking an access to an object; a heartbeat sensor transmitting a signal to the sensor by measuring a heartbeat; a buzzer generating sound when the sensor does not satisfy a condition; a Bluetooth transmitter; a Bluetooth receiver; a helmet main board receiving the signals from the proximity sensor and the heartbeat sensor to transmit the same via Bluetooth; a motorcycle main board positioned in a motorcycle saddle cover; and a battery connection jack connecting power to the main board.
  • This solution does not allow any interaction with the vehicle or its operation.
  • US2017136875A1 discloses a system and method for encouraging a user of a recreational vehicle to wear safety equipment.
  • the helmet contains a microprocessor and sensors to determine if the helmet is worn.
  • the helmet communicates with the vehicle and the vehicle either disables operation or allows limited operation if the helmet is not worn.
  • the helmet is arranged to enable limitation of the driving speed in case it is not worn properly and discloses the preamble of claim 1.
  • the present invention differs from the above-mentioned documents in the components and the way of connection to the vehicle, driving of which is terminated in case of non-suitable helmet wear.
  • the safety helmet according to the invention comprises a base moulding (mould) which fits to a user's head, an under-chin safety belt, suitable vibration absorbers arranged between the base mould and the user's head and optional visor and other common components of safety helmets for use in traffic.
  • the essence of the helmet according to the invention is in that it further comprises:
  • the helmet according to the invention enables termination of vehicle operation, when the pre-defined threshold speed of at least 5 km/h, preferably 10 km/h, is exceeded. Until the pre-defined threshold speed is achieved, the drive system of the vehicle operates normally regardless of the use of the helmet, particularly to allow manoeuvring of the vehicle in case of technical inspection, servicing or parking.
  • the in-built heartbeat sensor is intended to ensure the helmet is properly installed and that it is placed on a human body (head) and not on a seat or in the trunk of the vehicle.
  • the sensor may operate on the principle of optical transmitting and receiving diodes or on the principle of sensing electric pulses.
  • the heartbeat sensor may be any suitable sensor known to the person skilled in the art of sensors, preferably the heartbeat sensor is an optical sensor operating on the principle of transmitting and receiving an amount of reflected light from the skin. Two or more sensors may be used, wherein the higher number of measurements ensures better reliability of the helmet.
  • the sensor(s) is installed in the inner part of the helmet, preferably on the left and/or right temple.
  • the tolerated range of the heartbeat is from 30 to 200 bpm, while any deviation from this range is detected with the safety helmet and reported to the central unit and the vehicle, which operation is then suitably adjusted in case the driving speed exceeds the pre-defined threshold value - for example by termination of operation of engine electronics in the vehicle.
  • the gyroscope is preferably a combination of a rotation and acceleration sensor and is arranged to measure tilt of the helmet and reports if the helmet is suitably installed.
  • the gyroscope and the battery which is charged with a battery charger or with replaceable batteries, are installed in the helmet body, preferably in the front on the forehead or in the back on the head vertex.
  • the safety helmet determines that the use is not proper, if the gyroscope senses a tilt into each direction of more than 90 degrees from the natural, i.e., upright position, when the helmet is properly installed on the head.
  • a larger tilt is allowed, which may not last for more than a few seconds, for example 5 seconds, which can occur during an extreme leaning in road bends.
  • An additional and preferred part of the system for sensing proper use of the safety helmet is the sensor on the clip of the under-chin safety belt.
  • This sensor may be either an electro-mechanical (switch, magnet) or an opto-electric sensor. Any other sensor may be used, as long as it is arranged to be installed in the clip or beside the clip and allows sensing if both parts of the clip are clipped or not. Hence, if the helmet is not attached with the under-chin safety belt, the circuit is interrupted and the drive of the vehicle ceases to operate.
  • the central unit which is a part of the helmet, comprises a microcontroller or a microprocessor module, on which the program of the helmet is run and ensures in data transfer and processing as well as data transfer between the helmet and the vehicle.
  • a wireless receiving-transmitting module is intended for connection with the vehicle and/or the mobile application and is installed in the central unit or represents a separate unit.
  • the antenna may be connected to the printed circuit or simply installed in the frame of the helmet. All currently known and future types of wireless connections and protocols may be used, for example standard connections as Bluetooth, Wi-Fi, ZigBee and similar.
  • the mobile application In case the mobile application is used, it has to be programmed in such a manner that it is arranged to check sensor-sensed parameters, perform suitable communication with the central unit of the helmet and the module of the vehicle, which controls the electronics, which are used for adjusting operation of the drive system of the vehicle.
  • the helmet is with the vehicle module or the vehicle connected with a wireless network, preferably Bluetooth network, as the connection is achieved using a password, thus preventing interruptions due to different connections.
  • a wireless network preferably Bluetooth network
  • each vehicle and each helmet should have a unique frequency in order to prevent cross-signalling.
  • the mentioned module is installed in the steering part of the vehicle or on the dashboard.
  • the module is powered in the vehicle with the vehicle's power, for example with an accumulator or a battery and similar, hence external power source is not needed.
  • the helmet may be directly connected to the application, which is arranged to control the drive system of the vehicle, such as an electric scooter.
  • the safety helmet is through the wireless network connected with the mobile application or the vehicle module, which is connected to the drive aggregate of the vehicle, which is arranged to terminate driving upon sensed unsuitable use (wear) of the helmet, wherein termination or limitation of driving speed is achieved in the same way as if the user pressed the off-switch (button).
  • Each electric vehicle comprises the microprocessor (or a microcontroller), which reads the position of the speed handle and with regards to its position, sends a suitable power to the electromotor via the controller. All that needs to be added to the system to be compatible with the helmet according to the invention is a wireless module through which communication with the helmet will be enabled and thus the impact on the operating state of the vehicle with respect to the sensed use of the helmet.
  • the receiver or the module on the vehicle is connected to the control electronics of the vehicle and in the event of a deviation from the predetermined parameters detected by the sensors, it is simply interrupted (in the embodiment where the engine is stopped).
  • Most of the vehicles, cars included, use CAN communication, however other protocols such as RS232, RS485, Ethernet and similar may be used.
  • the process of termination or limitation of the driving speed of a vehicle based on use of the above-described safety helmet according to the invention comprises the following steps:
  • the vehicle is started normally, however, in case the helmet is again not properly installed, the driving may be terminated again.
  • the vehicle could, have an additional button for reset, which could set initial settings and vehicle start-up, however, this solution would further complicate operation of the present invention.
  • the wireless safety module in the vehicle decides which mode of driving will be used (normal, limited, terminated).
  • the safety helmet according to the invention may be used in driving different vehicles, such as electric bicycles, scooters, motorized bicycles, motors, quads, tri-cycles and similar vehicles, which are driven by a drive system such as internal combustion engine, electric drive and all other possible drives.
  • the helmet will prevent driving at a speed higher than the pre-set threshold speed, preferably 10 km/h, in case that:
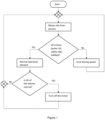
  • FIG. 1 shows a diagram of operation of the invention and the process for termination of vehicle operation based on sensed use of the helmet according to the invention, which comprises a heartbeat sensor, a gyroscope and a sensor on a clip of an under-chin safety belt, wherein the said components are suitable installed in a basic mould of the helmet, while their status is monitored with a central unit or a microprocessor, respectively.
  • the helmet causes termination of driving via a wireless communication with a vehicle module, in case the driving speed exceeds the pre-defined threshold value, which is 5 km/h. Even in case the helmet allows normal operation of the vehicle, termination of driving is still possible in case the gyroscope senses unsuitable values for too long or if the clip of the under-chin belt is opened.
  • Figure 2 shows a block diagram of a possible embodiment of the helmet electronics
  • figure 3 shows a block diagram of a possible embodiment of vehicle electronics, wherein both wireless modules are arranged to wirelessly communicate.

Landscapes

  • Helmets And Other Head Coverings (AREA)

Claims (11)

  1. Schutzhelm, umfassend eine Basisform, die angeordnet ist, um auf einen menschlichen Kopf zu passen, einen Sicherheitsriemen unter dem Kinn, geeignete Schwingungsdämpfer zwischen der Form und dem menschlichen Kopf, und ein optionales Visier, dadurch gekennzeichnet, dass der Helm außerdem Folgendes umfasst:
    - mindestens einen Herzschlagsensor zur Bestimmung des Vorhandenseins des Herzschlags eines Benutzers,
    - mindestens ein Gyroskop zum Erfassen der Neigung des Helms,
    - vorzugsweise einen geeigneten Sensor auf einem Clip des Kinnsicherheitsriemens zur Bestimmung der Nutzung des Kinnsicherheitsriemens,
    - eine Batterie zum Betreiben der Sensoren und des Gyroskops, wobei die Batterie angeordnet ist, um auf jede bekannte Art aufgeladen zu werden, und/oder die Batterie auswechselbare Batterien verwendet,
    - eine Zentraleinheit, umfassend einen Mikrocontroller oder ein Mikroprozessormodul, auf dem ein Helmprogramm ausgeführt wird, das ausgelegt ist, um die Erfassung und den Erhalt von Daten von den Sensoren und dem Gyroskop sowie die Datenübertragung zwischen dem Helm und einem Fahrzeug sicherzustellen, und
    - ein drahtloses Empfangs-Sendemodul zur Verbindung mit dem Fahrzeug und/oder einer mobilen Anwendung,
    wobei der Helm die Beendigung des Fahrzeugbetriebs ermöglicht, sobald eine vordefinierte Schwellengeschwindigkeit überschritten wird, wobei die Geschwindigkeit mindestens 5 km/h, vorzugsweise 10 km/h oder mehr beträgt.
  2. Schutzhelm nach Anspruch 1, dadurch gekennzeichnet, dass der Helm ferner eine mobile Anwendung umfasst, welche die von beiden Sensoren und dem Gyroskop erfassten Daten verfolgt, wobei die Anwendung ausgelegt ist, um basierend auf den Daten eine Beendigung des Betriebs des Antriebssystems des Fahrzeugs auszulösen.
  3. Schutzhelm nach Anspruch 1 oder 2, dadurch gekennzeichnet, dass der Herzschlagsensor im Innenteil des Helms eingebaut ist und nach dem Prinzip optischer Sende- und Empfangsdioden oder nach dem Prinzip der Erfassung elektrischer Impulse arbeitet, vorzugsweise ist der Herzschlagsensor ein optischer Sensor, der nach dem Prinzip des Sendens und Empfangens einer von der Haut reflektierten Lichtmenge arbeitet, wobei der tolerierte Bereich des Herzschlags zwischen 30 und 200 Schlägen pro Minute liegt.
  4. Schutzhelm nach dem vorstehenden Anspruch, dadurch gekennzeichnet, dass der Helm zwei oder mehr Herzschlagsensoren umfasst.
  5. Schutzhelm nach einem der vorstehenden Ansprüche, dadurch gekennzeichnet, dass das Gyroskop eine Kombination aus einem Rotations- und Beschleunigungssensor ist und die Schwellenneigung in jede Richtung mehr als 90 Grad von der natürlichen, d. h. aufrechten, Position des Helms beträgt, wenn der Helm ordnungsgemäß am Kopf getragen wird.
  6. Schutzhelm nach einem der vorstehenden Ansprüche, dadurch gekennzeichnet, dass der Sensor auf dem Clip des Kinnsicherheitsriemens entweder ein elektromechanischer, also Schalter, Magnet, oder ein optoelektrischer Sensor ist.
  7. Schutzhelm nach einem der vorstehenden Ansprüche, dadurch gekennzeichnet, dass die Zentraleinheit und das drahtlose Empfangs-Sendemodul beliebige drahtlose Verbindungen und Protokolle verwenden, beispielsweise Standardverbindungen wie Bluetooth, Wi-Fi und ZigBee.
  8. Schutzhelm nach einem der vorstehenden Ansprüche, dadurch gekennzeichnet, dass der Helm für eine drahtlose Verbindung mit einem Fahrzeugmodul, vorzugsweise Bluetooth, ausgelegt ist, da die Verbindung mit einem Passwort erfolgt und dadurch Interferenzen zwischen verschiedenen Verbindungen verhindert werden.
  9. Schutzhelm nach einem der Ansprüche 2 bis 8, dadurch gekennzeichnet, dass die mobile Anwendung so programmiert ist, dass sie die Überprüfung sensorisch erfasster Parameter, eine geeignete Verbindung mit der Zentraleinheit des Helms und dem Fahrzeugmodul zur Steuerung der Fahrzeugelektronik durchführt, wobei der Betriebsstatus des Fahrzeugantriebs basierend auf erfassten Parametern angepasst wird.
  10. Verfahren zur Unterbrechung oder Begrenzung der Fahrgeschwindigkeit eines Fahrzeugs basierend auf der Verwendung des Schutzhelms nach einem der vorstehenden Ansprüche, wobei das Verfahren die folgenden Schritte umfasst:
    a) der Helm wird beim Einschalten des Fahrzeugs drahtlos mit dem Fahrzeug verbunden,
    b) die Sensoren und das Gyroskop erfassen ein sachgemäßes Tragen (Verwenden) des Helms, wobei:
    i. eine unsachgemäße Verwendung des Helms zulässig ist, wenn die Fahrgeschwindigkeit unter dem voreingestellten Schwellenwert liegt, der vorzugsweise 5 km/h beträgt.
    ii. eine sachgemäße Verwendung des Helms das normale Fahren (den normalen Betrieb) des Fahrzeugs ermöglicht,
    iii. ein unsachgemäßes Tragen des Helms bei Geschwindigkeiten über dem voreingestellten Schwellenwert, der vorzugsweise 5 km/h beträgt, zum Abschalten des Fahrzeugs führt, sodass das Fahrzeugmodul, das mit der Elektronik verbunden ist, die den Betrieb des Fahrzeugs steuert, den Stromkreis des Antriebssystems unterbricht.
  11. Verfahren nach dem vorstehenden Anspruch, dadurch gekennzeichnet, dass das Fahrzeug ein Elektrofahrrad, ein Scooter, ein motorisiertes Fahrrad, ein Motorfahrzeug, ein Dreirad, ein Quad (ATV) oder ein ähnliches Fahrzeug ist, das von einem Antriebssystem wie einem Verbrennungsmotor, Elektroantrieb und anderen möglichen Antrieben angetrieben wird.
EP21189536.2A 2020-08-06 2021-08-03 Ein schutzhelm Active EP3949779B1 (de)

Applications Claiming Priority (1)

Application Number Priority Date Filing Date Title
SI202000133A SI26036A (sl) 2020-08-06 2020-08-06 Varnostna čelada ter postopek prekinitve vožnje ali omejitve hitrosti vožnje na podlagi uporabe omenjene varnostne čelade

Publications (3)

Publication Number Publication Date
EP3949779A1 EP3949779A1 (de) 2022-02-09
EP3949779C0 EP3949779C0 (de) 2024-01-03
EP3949779B1 true EP3949779B1 (de) 2024-01-03

Family

ID=78008064

Family Applications (1)

Application Number Title Priority Date Filing Date
EP21189536.2A Active EP3949779B1 (de) 2020-08-06 2021-08-03 Ein schutzhelm

Country Status (2)

Country Link
EP (1) EP3949779B1 (de)
SI (1) SI26036A (de)

Families Citing this family (2)

* Cited by examiner, † Cited by third party
Publication number Priority date Publication date Assignee Title
KR102871906B1 (ko) * 2020-03-12 2025-10-17 현대자동차주식회사 퍼스널 모빌리티 및 그 제어 방법
MA65132A1 (fr) * 2024-03-28 2025-11-28 Université Internationale de RABAT Système de Contrôle et Protection Avancée pour Motards

Family Cites Families (6)

* Cited by examiner, † Cited by third party
Publication number Priority date Publication date Assignee Title
IT8867556A0 (it) 1988-06-10 1988-06-10 I De A S P A Inst Of Dev In Au Dispositivo di sicurezza per interdire l uso di un motociclo partico larmente di un ciclomotore da parte di un utilizzatore privo di casco
CN203996579U (zh) * 2014-08-06 2014-12-10 淮阴师范学院 基于无线传感器的电动自行车智能头盔管理系统
US20170136875A1 (en) * 2015-06-03 2017-05-18 Twin Harbor Labs, LLC Travel Safety Control
KR20180137864A (ko) * 2017-06-20 2018-12-28 김경태 경고음 발생 오토바이 헬멧
CN209473673U (zh) 2019-01-02 2019-10-11 江苏中利电子信息科技有限公司 一种基于自组网的消防生命体征头盔系统
CN110179195A (zh) 2019-05-30 2019-08-30 淮阴师范学院 基于无线传感器的电动自行车智能头盔管理系统

Also Published As

Publication number Publication date
EP3949779C0 (de) 2024-01-03
EP3949779A1 (de) 2022-02-09
SI26036A (sl) 2022-02-28

Similar Documents

Publication Publication Date Title
EP3949779B1 (de) Ein schutzhelm
CN109703658B (zh) 一种电动车驾乘人头盔佩戴系统及其检测防盗方法
KR100857820B1 (ko) 운전자 운전습관 측정 시스템 및 활용방법
CN204489055U (zh) 一种用重心控制方向的无把手双轮自平衡电动车
CN105197134A (zh) 一种自行车骑行安全监测装置、使用该安全监测装置的自行车及骑行安全监测方法
JP2018524493A (ja) ヘルメット着用奨励および/または制御システムならびに車両に乗る際にヘルメットの使用を奨励および/または制御する方法
US6091321A (en) Method and apparatus of a vibratory indicator for use in vehicles
KR102405477B1 (ko) 전동 킥바이크 헬멧 보관용 스마트박스
KR101945262B1 (ko) 자전거의 안전운전장치
WO2016046331A2 (en) A helmet and a lighting system for a helmet
KR20210096815A (ko) 스마트 킥보드 세트
KR20180058968A (ko) 자전거용 알림장치 및 이를 이용한 알림시스템
CN100469270C (zh) 具有保护性可充气装置的服装
KR20200004449A (ko) 차량 조명과 대응하도록 작동 가능한 원격 조명 시스템
CN107953886B (zh) 车辆以及车辆的安全行驶方法
CN110065567A (zh) 电动三轮车控制装置
KR20200025895A (ko) 도난방지 기능이 적용된 오토바이 헬맷 착용 감지 시스템
CN115471976B (zh) 一种电动车头盔佩戴状况的监测装置及监测方法
CN112373473A (zh) 一种自动驾驶的电动车
CN215775818U (zh) 一种基于头盔强制佩戴的检测系统
CN206231552U (zh) 一种带有防盗功能的助力自行车系统
CN216443558U (zh) 一种基于智能驾驶的主动安全防御系统
KR20200085964A (ko) 전동 킥보드
CN222291895U (zh) 头盔佩戴检测系统及电动自行车
KR101100651B1 (ko) 양방향 무선통신을 이용한 전기식 승용수단용 제어표시 시스템

Legal Events

Date Code Title Description
STAA Information on the status of an ep patent application or granted ep patent

Free format text: STATUS: UNKNOWN

PUAI Public reference made under article 153(3) epc to a published international application that has entered the european phase

Free format text: ORIGINAL CODE: 0009012

STAA Information on the status of an ep patent application or granted ep patent

Free format text: STATUS: THE APPLICATION HAS BEEN PUBLISHED

AK Designated contracting states

Kind code of ref document: A1

Designated state(s): AL AT BE BG CH CY CZ DE DK EE ES FI FR GB GR HR HU IE IS IT LI LT LU LV MC MK MT NL NO PL PT RO RS SE SI SK SM TR

STAA Information on the status of an ep patent application or granted ep patent

Free format text: STATUS: REQUEST FOR EXAMINATION WAS MADE

17P Request for examination filed

Effective date: 20220527

RBV Designated contracting states (corrected)

Designated state(s): AL AT BE BG CH CY CZ DE DK EE ES FI FR GB GR HR HU IE IS IT LI LT LU LV MC MK MT NL NO PL PT RO RS SE SI SK SM TR

GRAP Despatch of communication of intention to grant a patent

Free format text: ORIGINAL CODE: EPIDOSNIGR1

STAA Information on the status of an ep patent application or granted ep patent

Free format text: STATUS: GRANT OF PATENT IS INTENDED

INTG Intention to grant announced

Effective date: 20230801

GRAS Grant fee paid

Free format text: ORIGINAL CODE: EPIDOSNIGR3

GRAA (expected) grant

Free format text: ORIGINAL CODE: 0009210

STAA Information on the status of an ep patent application or granted ep patent

Free format text: STATUS: THE PATENT HAS BEEN GRANTED

AK Designated contracting states

Kind code of ref document: B1

Designated state(s): AL AT BE BG CH CY CZ DE DK EE ES FI FR GB GR HR HU IE IS IT LI LT LU LV MC MK MT NL NO PL PT RO RS SE SI SK SM TR

REG Reference to a national code

Ref country code: GB

Ref legal event code: FG4D

REG Reference to a national code

Ref country code: CH

Ref legal event code: EP

REG Reference to a national code

Ref country code: DE

Ref legal event code: R096

Ref document number: 602021008254

Country of ref document: DE

REG Reference to a national code

Ref country code: IE

Ref legal event code: FG4D

U01 Request for unitary effect filed

Effective date: 20240123

U07 Unitary effect registered

Designated state(s): AT BE BG DE DK EE FI FR IT LT LU LV MT NL PT SE SI

Effective date: 20240201

PG25 Lapsed in a contracting state [announced via postgrant information from national office to epo]

Ref country code: ES

Free format text: LAPSE BECAUSE OF FAILURE TO SUBMIT A TRANSLATION OF THE DESCRIPTION OR TO PAY THE FEE WITHIN THE PRESCRIBED TIME-LIMIT

Effective date: 20240103

PG25 Lapsed in a contracting state [announced via postgrant information from national office to epo]

Ref country code: ES

Free format text: LAPSE BECAUSE OF FAILURE TO SUBMIT A TRANSLATION OF THE DESCRIPTION OR TO PAY THE FEE WITHIN THE PRESCRIBED TIME-LIMIT

Effective date: 20240103

PG25 Lapsed in a contracting state [announced via postgrant information from national office to epo]

Ref country code: IS

Free format text: LAPSE BECAUSE OF FAILURE TO SUBMIT A TRANSLATION OF THE DESCRIPTION OR TO PAY THE FEE WITHIN THE PRESCRIBED TIME-LIMIT

Effective date: 20240503

PG25 Lapsed in a contracting state [announced via postgrant information from national office to epo]

Ref country code: GR

Free format text: LAPSE BECAUSE OF FAILURE TO SUBMIT A TRANSLATION OF THE DESCRIPTION OR TO PAY THE FEE WITHIN THE PRESCRIBED TIME-LIMIT

Effective date: 20240404

PG25 Lapsed in a contracting state [announced via postgrant information from national office to epo]

Ref country code: RS

Free format text: LAPSE BECAUSE OF FAILURE TO SUBMIT A TRANSLATION OF THE DESCRIPTION OR TO PAY THE FEE WITHIN THE PRESCRIBED TIME-LIMIT

Effective date: 20240403

Ref country code: HR

Free format text: LAPSE BECAUSE OF FAILURE TO SUBMIT A TRANSLATION OF THE DESCRIPTION OR TO PAY THE FEE WITHIN THE PRESCRIBED TIME-LIMIT

Effective date: 20240103

PG25 Lapsed in a contracting state [announced via postgrant information from national office to epo]

Ref country code: CZ

Free format text: LAPSE BECAUSE OF FAILURE TO SUBMIT A TRANSLATION OF THE DESCRIPTION OR TO PAY THE FEE WITHIN THE PRESCRIBED TIME-LIMIT

Effective date: 20240103

PG25 Lapsed in a contracting state [announced via postgrant information from national office to epo]

Ref country code: RS

Free format text: LAPSE BECAUSE OF FAILURE TO SUBMIT A TRANSLATION OF THE DESCRIPTION OR TO PAY THE FEE WITHIN THE PRESCRIBED TIME-LIMIT

Effective date: 20240403

Ref country code: NO

Free format text: LAPSE BECAUSE OF FAILURE TO SUBMIT A TRANSLATION OF THE DESCRIPTION OR TO PAY THE FEE WITHIN THE PRESCRIBED TIME-LIMIT

Effective date: 20240403

Ref country code: IS

Free format text: LAPSE BECAUSE OF FAILURE TO SUBMIT A TRANSLATION OF THE DESCRIPTION OR TO PAY THE FEE WITHIN THE PRESCRIBED TIME-LIMIT

Effective date: 20240503

Ref country code: HR

Free format text: LAPSE BECAUSE OF FAILURE TO SUBMIT A TRANSLATION OF THE DESCRIPTION OR TO PAY THE FEE WITHIN THE PRESCRIBED TIME-LIMIT

Effective date: 20240103

Ref country code: GR

Free format text: LAPSE BECAUSE OF FAILURE TO SUBMIT A TRANSLATION OF THE DESCRIPTION OR TO PAY THE FEE WITHIN THE PRESCRIBED TIME-LIMIT

Effective date: 20240404

Ref country code: CZ

Free format text: LAPSE BECAUSE OF FAILURE TO SUBMIT A TRANSLATION OF THE DESCRIPTION OR TO PAY THE FEE WITHIN THE PRESCRIBED TIME-LIMIT

Effective date: 20240103

PG25 Lapsed in a contracting state [announced via postgrant information from national office to epo]

Ref country code: PL

Free format text: LAPSE BECAUSE OF FAILURE TO SUBMIT A TRANSLATION OF THE DESCRIPTION OR TO PAY THE FEE WITHIN THE PRESCRIBED TIME-LIMIT

Effective date: 20240103

PG25 Lapsed in a contracting state [announced via postgrant information from national office to epo]

Ref country code: PL

Free format text: LAPSE BECAUSE OF FAILURE TO SUBMIT A TRANSLATION OF THE DESCRIPTION OR TO PAY THE FEE WITHIN THE PRESCRIBED TIME-LIMIT

Effective date: 20240103

U20 Renewal fee for the european patent with unitary effect paid

Year of fee payment: 4

Effective date: 20240822

REG Reference to a national code

Ref country code: DE

Ref legal event code: R097

Ref document number: 602021008254

Country of ref document: DE

PG25 Lapsed in a contracting state [announced via postgrant information from national office to epo]

Ref country code: SM

Free format text: LAPSE BECAUSE OF FAILURE TO SUBMIT A TRANSLATION OF THE DESCRIPTION OR TO PAY THE FEE WITHIN THE PRESCRIBED TIME-LIMIT

Effective date: 20240103

PG25 Lapsed in a contracting state [announced via postgrant information from national office to epo]

Ref country code: SK

Free format text: LAPSE BECAUSE OF FAILURE TO SUBMIT A TRANSLATION OF THE DESCRIPTION OR TO PAY THE FEE WITHIN THE PRESCRIBED TIME-LIMIT

Effective date: 20240103

PG25 Lapsed in a contracting state [announced via postgrant information from national office to epo]

Ref country code: SM

Free format text: LAPSE BECAUSE OF FAILURE TO SUBMIT A TRANSLATION OF THE DESCRIPTION OR TO PAY THE FEE WITHIN THE PRESCRIBED TIME-LIMIT

Effective date: 20240103

Ref country code: SK

Free format text: LAPSE BECAUSE OF FAILURE TO SUBMIT A TRANSLATION OF THE DESCRIPTION OR TO PAY THE FEE WITHIN THE PRESCRIBED TIME-LIMIT

Effective date: 20240103

Ref country code: RO

Free format text: LAPSE BECAUSE OF FAILURE TO SUBMIT A TRANSLATION OF THE DESCRIPTION OR TO PAY THE FEE WITHIN THE PRESCRIBED TIME-LIMIT

Effective date: 20240103

PLBE No opposition filed within time limit

Free format text: ORIGINAL CODE: 0009261

STAA Information on the status of an ep patent application or granted ep patent

Free format text: STATUS: NO OPPOSITION FILED WITHIN TIME LIMIT

26N No opposition filed

Effective date: 20241007

REG Reference to a national code

Ref country code: CH

Ref legal event code: PL

PG25 Lapsed in a contracting state [announced via postgrant information from national office to epo]

Ref country code: CH

Free format text: LAPSE BECAUSE OF NON-PAYMENT OF DUE FEES

Effective date: 20240831

Ref country code: MC

Free format text: LAPSE BECAUSE OF FAILURE TO SUBMIT A TRANSLATION OF THE DESCRIPTION OR TO PAY THE FEE WITHIN THE PRESCRIBED TIME-LIMIT

Effective date: 20240103

PG25 Lapsed in a contracting state [announced via postgrant information from national office to epo]

Ref country code: IE

Free format text: LAPSE BECAUSE OF NON-PAYMENT OF DUE FEES

Effective date: 20240803

U21 Renewal fee for the european patent with unitary effect paid with additional fee

Year of fee payment: 5

Effective date: 20251103

PG25 Lapsed in a contracting state [announced via postgrant information from national office to epo]

Ref country code: CY

Free format text: LAPSE BECAUSE OF FAILURE TO SUBMIT A TRANSLATION OF THE DESCRIPTION OR TO PAY THE FEE WITHIN THE PRESCRIBED TIME-LIMIT; INVALID AB INITIO

Effective date: 20210803