EP2092720B1 - System and method for adaptable multimedia download resulting in efficient airlink usage - Google Patents
System and method for adaptable multimedia download resulting in efficient airlink usage Download PDFInfo
- Publication number
- EP2092720B1 EP2092720B1 EP07864730.2A EP07864730A EP2092720B1 EP 2092720 B1 EP2092720 B1 EP 2092720B1 EP 07864730 A EP07864730 A EP 07864730A EP 2092720 B1 EP2092720 B1 EP 2092720B1
- Authority
- EP
- European Patent Office
- Prior art keywords
- media
- encoding rate
- target media
- downloading
- bandwidth
- Prior art date
- Legal status (The legal status is an assumption and is not a legal conclusion. Google has not performed a legal analysis and makes no representation as to the accuracy of the status listed.)
- Active
Links
Images
Classifications
-
- H—ELECTRICITY
- H04—ELECTRIC COMMUNICATION TECHNIQUE
- H04L—TRANSMISSION OF DIGITAL INFORMATION, e.g. TELEGRAPHIC COMMUNICATION
- H04L47/00—Traffic control in data switching networks
- H04L47/10—Flow control; Congestion control
- H04L47/25—Flow control; Congestion control with rate being modified by the source upon detecting a change of network conditions
-
- H—ELECTRICITY
- H04—ELECTRIC COMMUNICATION TECHNIQUE
- H04L—TRANSMISSION OF DIGITAL INFORMATION, e.g. TELEGRAPHIC COMMUNICATION
- H04L65/00—Network arrangements, protocols or services for supporting real-time applications in data packet communication
- H04L65/60—Network streaming of media packets
- H04L65/61—Network streaming of media packets for supporting one-way streaming services, e.g. Internet radio
- H04L65/613—Network streaming of media packets for supporting one-way streaming services, e.g. Internet radio for the control of the source by the destination
-
- H—ELECTRICITY
- H04—ELECTRIC COMMUNICATION TECHNIQUE
- H04L—TRANSMISSION OF DIGITAL INFORMATION, e.g. TELEGRAPHIC COMMUNICATION
- H04L65/00—Network arrangements, protocols or services for supporting real-time applications in data packet communication
- H04L65/60—Network streaming of media packets
- H04L65/75—Media network packet handling
- H04L65/752—Media network packet handling adapting media to network capabilities
-
- H—ELECTRICITY
- H04—ELECTRIC COMMUNICATION TECHNIQUE
- H04L—TRANSMISSION OF DIGITAL INFORMATION, e.g. TELEGRAPHIC COMMUNICATION
- H04L67/00—Network arrangements or protocols for supporting network services or applications
- H04L67/50—Network services
- H04L67/60—Scheduling or organising the servicing of application requests, e.g. requests for application data transmissions using the analysis and optimisation of the required network resources
-
- H—ELECTRICITY
- H04—ELECTRIC COMMUNICATION TECHNIQUE
- H04W—WIRELESS COMMUNICATION NETWORKS
- H04W28/00—Network traffic management; Network resource management
- H04W28/02—Traffic management, e.g. flow control or congestion control
-
- H—ELECTRICITY
- H04—ELECTRIC COMMUNICATION TECHNIQUE
- H04W—WIRELESS COMMUNICATION NETWORKS
- H04W28/00—Network traffic management; Network resource management
- H04W28/16—Central resource management; Negotiation of resources or communication parameters, e.g. negotiating bandwidth or QoS [Quality of Service]
- H04W28/18—Negotiating wireless communication parameters
- H04W28/22—Negotiating communication rate
-
- H—ELECTRICITY
- H04—ELECTRIC COMMUNICATION TECHNIQUE
- H04W—WIRELESS COMMUNICATION NETWORKS
- H04W8/00—Network data management
- H04W8/02—Processing of mobility data, e.g. registration information at HLR [Home Location Register] or VLR [Visitor Location Register]; Transfer of mobility data, e.g. between HLR, VLR or external networks
- H04W8/04—Registration at HLR or HSS [Home Subscriber Server]
Definitions
- the present invention relates generally to wireless communication, and more particularly to taking advantage of network bandwidth for a media download service.
- Fig. 1 is an illustration of a wireless communication system 100.
- the system 100 includes a plurality of wireless devices 110, such as cellular telephones, and a plurality of base stations (BTS) 120 which are arranged to provide coverage over a geographic area.
- Each wireless device 110 is typically in communication with a just one of the BTSs 120. However, there may be some situations where a wireless device 110 is in communication with multiple BTSs 120.
- the system 100 also includes a mobile switching center (MSC) 130.
- the MSC is in communication with each of the BTSs 120, and with the carrier network 140 of the wireless carrier operating the BTSs 120 and the MSC 130.
- the carrier network 140 may include one or more routers 150, for coupling the carrier network 140 to other networks (not illustrated). Examples of the other networks may be other voice and data networks, including for example, another wireless carrier's network, a land line carrier's network, and/or a data network, such as the Internet.
- the system 100 may also include a media server 160, which will be described in greater detail below.
- the system 100 provides voice and data based services to the wireless devices 110. Accordingly, the wireless network 100 provides the capability for routing voice and data between the wireless devices 110.
- the wireless device 110 includes a radio transceiver 210 for wirelessly communicating with one or more BTSs 120 ( Fig. 1 ) of the wireless communication system 100.
- the radio transceiver 210 is coupled to a bus 250.
- the wireless device 210 also includes a user interface 220, which is also coupled to the bus 250.
- the user interface 220 includes a display, a small keyboard, a microphone, and a speaker.
- the wireless device 110 also includes a memory 230, which is also coupled to the bus 250.
- the memory 230 may store code for supporting an application programming interface (API) 231.
- the contents of the memory 230 may also include one or more built-in applications, and memory space for receiving one or more downloadable applications.
- One common built-in application is a media player application 232.
- the media player application 232 is used to play different types of media, including musical tracks and videos.
- the wireless device 110 also includes an application specific integrated circuit (ASIC) 240.
- the ASIC 240 is also coupled to the bus 250, and is used to operate and control the wireless device.
- ASIC application specific integrated circuit
- the system 100 may also include a media server 160.
- the media server 160 would typically be used to support a media download service, where subscribers are billed for downloading target media from the media server 160 to other devices, such as the wireless devices 110. Since many wireless devices 100 are capable of playing audio files, one example of a media download service is a music download service, where each target media may be a musical track, for example, a song or an instrumental track.
- the media server 160 is shown as being part of the carrier network 140. However, it should be understood that the media server 160 may be located anywhere else as long as there is network connectivity between the wireless devices 110 and the media server 160. For example, the media server 160 may be located at over the Internet (not illustrated), and the network connectivity between the wireless devices 110 and the media server 160 may be provided via the router 150.
- Each target media is generally encoded in accordance with an encoding scheme, to reduce the file size of the target media to a more manageable size, and perhaps to support a digital rights management scheme.
- Most encoding schemes permit the target media to be encoded using a range of encoding rates. Typically, the use of higher encoding rates permit higher fidelity reproduction, but comes at a cost of greater data storage space and longer download times. Similarly, the use of lower encoding rates reduces reproduction fidelity, but occupies less data storage space and permit faster downloads.
- the media server 160 may store a plurality of encodings.
- a low data rate encoding may be stored for streaming music
- a middle data rate encoding may be stored for downloading to portable music players
- a high data rate encoding may be stored to permit a user to create a recordable compact disc.
- the media server 160 may also store additional information related to the target media, such as album art, lyrics, music videos, etc.
- WO 2005/109825 discloses methods and apparatus for content delivery to a mobile device, the method for receiving content in a wireless data network including starting a content download over a first connection the supports a first data rate, wherein the content has a selected quality level.
- the invention relates to a method for maximizing capability for a media download service over a wireless network, a wireless device and a computer readable medium including instructions stored thereon as set forth in the claims.
- a wireless device 110' in accordance with one embodiment of the present invention.
- the wireless device 110' can be substituted for the wireless device 110 ( Fig. 1 ) in the wireless communication system 100.
- the wireless device 110' includes a radio transceiver 210 for wirelessly communicating with one or more BTSs 120 ( Fig. 1 ) of the wireless communication system 100.
- the radio transceiver 210 is coupled to a bus 250.
- the wireless device 110' also includes a user interface 220, which is also coupled to the bus 250.
- the user interface 220 includes a display, a small keyboard, a microphone, and a speaker.
- the invention can be practiced using different user interfaces.
- the wireless device 110' also includes a memory 230, which is coupled to the bus 250.
- the memory 230 may store code for supporting an application programming interface (API) 231.
- API application programming interface
- the API is the API associated with QUALCOMM®, Inc.'s BREW® platform, however, one skilled in the art will recognize that the invention may be practiced in wireless devices which support other APIs.
- the contents of the memory 230 may also include one or more built-in applications, and memory space for receiving one or more downloadable applications.
- the contents of the memory 230 includes a media player application 232.
- the media player application 232 is capable of playing different media types, and preferably designed to be compatible with downloadable compressors/decompressors (codecs) to permit the media player 232 to operate on new file types.
- the contents of the memory 230 further include a High Bandwidth Airlink Maximizer 332 and a Low Bandwidth Airlink Maximizer 333.
- the High Bandwidth Airlink Maximizer 332 and the Low Bandwidth Airlink Maximizer 333 will be respectively explained in greater detail below in connection with Figs. 4-5 .
- the wireless device 110' also includes an application specific integrated circuit (ASIC) 240, which controls the radio transceiver 210, user interface 220, and memory 230, via the bus 250.
- ASIC application specific integrated circuit
- the architecture of the wireless device 110' can be varied without departing from the scope of the invention.
- some potential variations include having multiple radio transceivers 210, have multiple memory unit 230, include, for example, different types of memory units such as a DRAM base memory unit and a non-volatile memory unit, for example, a FLASH, EPROM, EEPROM, or ROM memory unit.
- at least part of the memory 230 may be embodied on the ASIC 240.
- the ASIC 240 may be a plurality of ASICs or some combination of a non-ASIC chip and one or more ASICs.
- Fig. 4 is a flow chart illustrating a process 400 for intelligently maximizing capability for a media download service over a high bandwidth network by a wireless device 110' of the present invention.
- the process 400 starts at step S0 by proceeding to step S1.
- an estimate of available bandwidth is obtained.
- the wireless network may support multiple air interfaces.
- a wireless network may support a low speed interface primarily for voice communication (e.g., IS-95/TIA-EIA-95/cdmaOne or GMS) and one or more high speed interfaces, such as General Packet Radio Service (GPRS), IS-856/Evolution-Data Optimized (EV-DO), High Speed Downlink Packet Access (HSDPA), Universal Mobile Telecommunication Systems (UMTS).
- GPRS General Packet Radio Service
- EV-DO IS-856/Evolution-Data Optimized
- HSDPA High Speed Downlink Packet Access
- UMTS Universal Mobile Telecommunication Systems
- Each air interface is associated with a particular bandwidth, or a range of bandwidths.
- an estimate of available bandwidth is made in accordance with which type of air interface is being utilized for communication between the wireless device 110' and the BTS 120 with which the wireless device 110' is communicating with.
- the available bandwidth may be further dependent upon an external factor.
- the available bandwidth may vary as a function of the distance between the wireless device 110' and the BST 120 in communication with the wireless device 110'. That distance may be calculated since the location of each BST 120 is known and the location of the wireless device 110' may be calculated using a number of techniques, including for example: use of signals received from global positioning satellites (GPS), or use of some combination of triangulation, angle of arrival, and/or time of arrival techniques on signals transmitted between the wireless device 110' and a BST 120.
- GPS global positioning satellites
- an estimate of the available bandwidth is made in accordance with both the type of air interface as well as accounting for external factors known to affect bandwidth.
- the estimated available bandwidth is compared against a predetermined threshold level.
- the predetermined threshold level is a parameter which may be set by the wireless carrier or the media download service which operates the media server. If the estimated available bandwidth is greater than the predetermined threshold, the process 400 proceeds to step S3, while if the estimated available bandwidth is not greater than the predetermined threshold, the process 400 ends after proceeding to step S4.
- the media download service is operated in accordance with a high bandwidth mode. That is, the media download service is operated to take advantage of opportunity presented by having a high bandwidth connection. For example, in high bandwidth mode the wireless device 110' may perform opportunistic downloads, use higher encoding rates, swap for higher encoding rates, and/or pull supplemental materials. Each of these techniques are described in greater detail below.
- the process 400 proceeds to end at step S4.
- step S4 the process 400 ends.
- An opportunistic download refers to a download process which also obtains preview portions of songs which the consumer is predicted to like.
- a preview portion of a song may be, for example, the first 30-seconds of a song.
- the wireless device 110' performs opportunistic downloads when the wireless device 110' is in the high bandwidth mode.
- wireless devices 110' are compatible with the use of higher encoding rates.
- the wireless device 110' instructs the media server 160 to download a copy of the media encoded using a higher encoding rates in lieu of downloading a copy of the media having a lower encoding rate.
- the wireless device 110 when a high bandwidth air interface is available, the wireless device 110' replaces previously downloaded material encoded at a low encoding rate with corresponding content having a higher encoding rate.
- the media server 160 frequently stores other information associated with each media. Examples of other information may include art, videos, and lyrics associated with each song. In one embodiment, when a high bandwidth air interface is available, the wireless device 110' also downloads at least one of the art, video, and lyrics associated with media being downloaded.
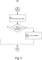
- Fig. 5 is a flow chart illustrating a process 500 for intelligently maximizing capability for a media download service over a low bandwidth network by a wireless device 110' of the present invention.
- the process 500 starts at step S10 by proceeding to step S11.
- Step S11 an estimate of available bandwidth is obtained. Step S11 is identical to step S1 ( Fig. 4 ), which was previously described. Once the available bandwidth has been estimated, process 500 proceeds to step S2.
- step S12 the estimated available bandwidth is compared against the predetermined threshold level (described previously in connection with step S2 of Fig. 4 ). If the estimated available bandwidth is not greater than the predetermined threshold, the process 500 proceeds to step S13, while if the estimated available bandwidth is not greater than the predetermined threshold, the process 500 ends after proceeding to step S14.
- the media download service is operated in accordance with a low bandwidth mode. That is, the media download service is operated to be sensitive to the network link having relatively little network bandwidth.
- the previously described opportunistic downloads, using higher encoding rates, swapping for higher encoding rates, and pulling supplemental features are disabled because these additional features were enabled only in the high bandwidth mode.
- one or more of the previously described opportunistic downloads, swapping for higher encoding rates, and pulling supplemental features are enabled, but performed only during a predetermined time period, such as a wireless carrier's "off-peak" hours.
- step S14 the process 500 ends.
- DSL digital subscribe lines
Landscapes
- Engineering & Computer Science (AREA)
- Computer Networks & Wireless Communication (AREA)
- Signal Processing (AREA)
- Multimedia (AREA)
- Quality & Reliability (AREA)
- Databases & Information Systems (AREA)
- Mobile Radio Communication Systems (AREA)
- Telephonic Communication Services (AREA)
- Telephone Function (AREA)
Priority Applications (2)
| Application Number | Priority Date | Filing Date | Title |
|---|---|---|---|
| EP19159211.2A EP3512180A1 (en) | 2006-11-25 | 2007-11-21 | System and method for adaptable multimedia download resulting in efficient airlink usage |
| EP20185010.4A EP3742708B1 (en) | 2006-11-25 | 2007-11-21 | System and method for adaptable multimedia download resulting in efficient airlink usage |
Applications Claiming Priority (2)
| Application Number | Priority Date | Filing Date | Title |
|---|---|---|---|
| US11/563,193 US8903407B2 (en) | 2006-11-25 | 2006-11-25 | System and method for adaptable multimedia download resulting in efficient airlink usage |
| PCT/US2007/085410 WO2008064324A2 (en) | 2006-11-25 | 2007-11-21 | System and method for adapatable multiemedia download resuliting in efficient airlink usage |
Related Child Applications (3)
| Application Number | Title | Priority Date | Filing Date |
|---|---|---|---|
| EP20185010.4A Division EP3742708B1 (en) | 2006-11-25 | 2007-11-21 | System and method for adaptable multimedia download resulting in efficient airlink usage |
| EP19159211.2A Division-Into EP3512180A1 (en) | 2006-11-25 | 2007-11-21 | System and method for adaptable multimedia download resulting in efficient airlink usage |
| EP19159211.2A Division EP3512180A1 (en) | 2006-11-25 | 2007-11-21 | System and method for adaptable multimedia download resulting in efficient airlink usage |
Publications (2)
| Publication Number | Publication Date |
|---|---|
| EP2092720A2 EP2092720A2 (en) | 2009-08-26 |
| EP2092720B1 true EP2092720B1 (en) | 2019-04-17 |
Family
ID=39430676
Family Applications (3)
| Application Number | Title | Priority Date | Filing Date |
|---|---|---|---|
| EP07864730.2A Active EP2092720B1 (en) | 2006-11-25 | 2007-11-21 | System and method for adaptable multimedia download resulting in efficient airlink usage |
| EP19159211.2A Withdrawn EP3512180A1 (en) | 2006-11-25 | 2007-11-21 | System and method for adaptable multimedia download resulting in efficient airlink usage |
| EP20185010.4A Active EP3742708B1 (en) | 2006-11-25 | 2007-11-21 | System and method for adaptable multimedia download resulting in efficient airlink usage |
Family Applications After (2)
| Application Number | Title | Priority Date | Filing Date |
|---|---|---|---|
| EP19159211.2A Withdrawn EP3512180A1 (en) | 2006-11-25 | 2007-11-21 | System and method for adaptable multimedia download resulting in efficient airlink usage |
| EP20185010.4A Active EP3742708B1 (en) | 2006-11-25 | 2007-11-21 | System and method for adaptable multimedia download resulting in efficient airlink usage |
Country Status (8)
| Country | Link |
|---|---|
| US (1) | US8903407B2 (enExample) |
| EP (3) | EP2092720B1 (enExample) |
| JP (3) | JP5199269B2 (enExample) |
| KR (1) | KR101040783B1 (enExample) |
| CN (1) | CN101536468B (enExample) |
| ES (2) | ES2736150T3 (enExample) |
| HU (2) | HUE044834T2 (enExample) |
| WO (1) | WO2008064324A2 (enExample) |
Families Citing this family (6)
| Publication number | Priority date | Publication date | Assignee | Title |
|---|---|---|---|---|
| US8433296B2 (en) | 2009-05-01 | 2013-04-30 | Ryan Hardin | Exclusive delivery of content within geographic areas |
| US8595374B2 (en) | 2010-12-08 | 2013-11-26 | At&T Intellectual Property I, L.P. | Method and apparatus for capacity dimensioning in a communication network |
| KR101367946B1 (ko) | 2011-08-02 | 2014-02-27 | 주식회사 케이티 | 적응적 무선전송 방식 기반 기지국의 부하 제어 방법 |
| GB2495712B (en) | 2011-10-17 | 2014-01-08 | Skype | Controlling transmission of data |
| CN104602227A (zh) * | 2015-02-02 | 2015-05-06 | 携程计算机技术(上海)有限公司 | 网络自适应的移动应用数据加载方法 |
| US10762284B2 (en) * | 2017-08-21 | 2020-09-01 | International Business Machines Corporation | Automated summarization of digital content for delivery to mobile devices |
Family Cites Families (13)
| Publication number | Priority date | Publication date | Assignee | Title |
|---|---|---|---|---|
| JPH07264563A (ja) | 1994-03-23 | 1995-10-13 | Nippon Telegr & Teleph Corp <Ntt> | 蓄積映像・音声伝送方法とその装置 |
| US6496543B1 (en) | 1996-10-29 | 2002-12-17 | Qualcomm Incorporated | Method and apparatus for providing high speed data communications in a cellular environment |
| AU4210800A (en) * | 1999-04-09 | 2000-11-14 | Liquid Audio, Inc. | Secure online music distribution system |
| WO2002010943A1 (en) | 2000-07-28 | 2002-02-07 | Davis Engineering | Adaptive downloading technology |
| JP2003332973A (ja) | 2002-05-15 | 2003-11-21 | Hitachi Ltd | 無線通信装置 |
| MXPA05003127A (es) | 2002-09-23 | 2005-06-22 | Nokia Corp | Adaptacion de ancho de banda. |
| JP4037293B2 (ja) | 2003-03-12 | 2008-01-23 | 株式会社エヌ・ティ・ティ・ドコモ | 伝送レート制御方法、制御局、無線基地局及び移動通信システム |
| EP1460789B1 (en) * | 2003-03-21 | 2008-08-20 | Telefonaktiebolaget LM Ericsson (publ) | Method and apparatus for link adaptation |
| US8407308B2 (en) | 2003-12-16 | 2013-03-26 | International Business Machines Corporation | Adaptive and configurable application sharing system using manual and automatic techniques |
| CN1294755C (zh) * | 2004-01-19 | 2007-01-10 | 大唐电信科技股份有限公司光通信分公司 | 多媒体终端 |
| US7889697B2 (en) | 2004-05-04 | 2011-02-15 | Qualcomm Incorporated | Method and apparatus for content delivery to a mobile device |
| JP4362726B2 (ja) * | 2005-08-15 | 2009-11-11 | ソニー株式会社 | コンテンツ情報の販売管理システム |
| US8218657B2 (en) * | 2005-09-02 | 2012-07-10 | Netgear, Inc. | System and method for automatic adjustment of streaming video bit rate |
-
2006
- 2006-11-25 US US11/563,193 patent/US8903407B2/en active Active
-
2007
- 2007-11-21 KR KR1020097013238A patent/KR101040783B1/ko active Active
- 2007-11-21 EP EP07864730.2A patent/EP2092720B1/en active Active
- 2007-11-21 EP EP19159211.2A patent/EP3512180A1/en not_active Withdrawn
- 2007-11-21 HU HUE07864730 patent/HUE044834T2/hu unknown
- 2007-11-21 EP EP20185010.4A patent/EP3742708B1/en active Active
- 2007-11-21 HU HUE20185010A patent/HUE059311T2/hu unknown
- 2007-11-21 WO PCT/US2007/085410 patent/WO2008064324A2/en not_active Ceased
- 2007-11-21 ES ES07864730T patent/ES2736150T3/es active Active
- 2007-11-21 ES ES20185010T patent/ES2923448T3/es active Active
- 2007-11-21 JP JP2009538507A patent/JP5199269B2/ja not_active Expired - Fee Related
- 2007-11-21 CN CN2007800413977A patent/CN101536468B/zh active Active
-
2012
- 2012-09-10 JP JP2012198714A patent/JP2013062798A/ja active Pending
-
2014
- 2014-10-17 JP JP2014212886A patent/JP2015062289A/ja active Pending
Non-Patent Citations (1)
| Title |
|---|
| None * |
Also Published As
| Publication number | Publication date |
|---|---|
| ES2923448T3 (es) | 2022-09-27 |
| HUE059311T2 (hu) | 2022-11-28 |
| US8903407B2 (en) | 2014-12-02 |
| JP5199269B2 (ja) | 2013-05-15 |
| JP2010511331A (ja) | 2010-04-08 |
| ES2736150T3 (es) | 2019-12-26 |
| KR101040783B1 (ko) | 2011-06-13 |
| EP3742708B1 (en) | 2022-07-06 |
| JP2015062289A (ja) | 2015-04-02 |
| JP2013062798A (ja) | 2013-04-04 |
| WO2008064324A2 (en) | 2008-05-29 |
| KR20090083950A (ko) | 2009-08-04 |
| EP3512180A1 (en) | 2019-07-17 |
| HUE044834T2 (hu) | 2019-11-28 |
| CN101536468B (zh) | 2013-11-27 |
| US20080125133A1 (en) | 2008-05-29 |
| EP2092720A2 (en) | 2009-08-26 |
| WO2008064324A3 (en) | 2008-09-12 |
| CN101536468A (zh) | 2009-09-16 |
| EP3742708A1 (en) | 2020-11-25 |
Similar Documents
| Publication | Publication Date | Title |
|---|---|---|
| US6845398B1 (en) | Wireless multimedia player | |
| EP1751958B1 (en) | Delivery of non-permanent media files to a mobile station | |
| EP2092720B1 (en) | System and method for adaptable multimedia download resulting in efficient airlink usage | |
| CA2758793C (en) | Using a bluetooth capable mobile phone to access a remote network | |
| JP2006514792A (ja) | 短距離無線ネットワーク内の装置へテーマを有する出力信号を与える方法、システム及びコンピュータ読取り可能媒体 | |
| US20090241156A1 (en) | Content reproducing device | |
| WO2009009166A1 (en) | Intelligent power-aware downloading for mobile communication devices | |
| JP5009911B2 (ja) | メディアファイルによる携帯通信装置の更新 | |
| US20010044838A1 (en) | Information distribution method, information distribution system, communication terminal, information distribution apparatus, and duplicate distribution preventing method | |
| JP5038328B2 (ja) | 低記憶容量の携帯メディアプレーヤー | |
| KR102222375B1 (ko) | 파일 관리 방법 및 그 전자 장치 | |
| CN1783867B (zh) | 能够调整传输速度的数据通信系统 | |
| US20080212939A1 (en) | Communication apparatus | |
| KR20090013259A (ko) | 유비쿼터스 음악 재생 서비스를 제공하는 방법 및 시스템 | |
| JP2003511731A (ja) | ディジタル移動通信システムの加入者による楽曲の選択、送信、及び再生の方法 | |
| KR101379209B1 (ko) | 휴대 전화에서의 통화 대기음 설정 및 이용을 위한 어플리케이션, 휴대 전화에서의 통화 대기음 설정 방법, 그리고 이를 이용한 광고 방법 | |
| KR20160025072A (ko) | 내비게이션의 음성컨텐츠 서비스 제공방법 및 시스템 | |
| KR100766815B1 (ko) | Dmb 컨텐츠에 대한 프로그램의 채널 전환시 오류를관리하는 통신 단말기의 동작 방법 및 상기 방법을 채용한통신 단말기 | |
| JP2006166471A (ja) | 移動体通信端末 | |
| JP2001024817A (ja) | 移動体通信端末 | |
| JP2008109226A (ja) | データ保存システム、データ再生システム、データ保存・再生システム及び携帯端末 |
Legal Events
| Date | Code | Title | Description |
|---|---|---|---|
| PUAI | Public reference made under article 153(3) epc to a published international application that has entered the european phase |
Free format text: ORIGINAL CODE: 0009012 |
|
| 17P | Request for examination filed |
Effective date: 20090622 |
|
| AK | Designated contracting states |
Kind code of ref document: A2 Designated state(s): AT BE BG CH CY CZ DE DK EE ES FI FR GB GR HU IE IS IT LI LT LU LV MC MT NL PL PT RO SE SI SK TR |
|
| DAX | Request for extension of the european patent (deleted) | ||
| 17Q | First examination report despatched |
Effective date: 20150713 |
|
| STAA | Information on the status of an ep patent application or granted ep patent |
Free format text: STATUS: EXAMINATION IS IN PROGRESS |
|
| REG | Reference to a national code |
Ref country code: DE Ref legal event code: R079 Ref document number: 602007058154 Country of ref document: DE Free format text: PREVIOUS MAIN CLASS: H04L0029080000 Ipc: H04W0028220000 |
|
| RIC1 | Information provided on ipc code assigned before grant |
Ipc: H04L 12/825 20130101ALI20180911BHEP Ipc: H04W 28/22 20090101AFI20180911BHEP Ipc: H04L 29/08 20060101ALI20180911BHEP Ipc: H04L 12/801 20130101ALI20180911BHEP |
|
| GRAP | Despatch of communication of intention to grant a patent |
Free format text: ORIGINAL CODE: EPIDOSNIGR1 |
|
| STAA | Information on the status of an ep patent application or granted ep patent |
Free format text: STATUS: GRANT OF PATENT IS INTENDED |
|
| INTG | Intention to grant announced |
Effective date: 20181029 |
|
| RIC1 | Information provided on ipc code assigned before grant |
Ipc: H04L 12/825 20130101ALI20180911BHEP Ipc: H04W 28/22 20090101AFI20180911BHEP Ipc: H04L 12/801 20130101ALI20180911BHEP Ipc: H04L 29/08 20060101ALI20180911BHEP |
|
| GRAS | Grant fee paid |
Free format text: ORIGINAL CODE: EPIDOSNIGR3 |
|
| GRAA | (expected) grant |
Free format text: ORIGINAL CODE: 0009210 |
|
| STAA | Information on the status of an ep patent application or granted ep patent |
Free format text: STATUS: THE PATENT HAS BEEN GRANTED |
|
| AK | Designated contracting states |
Kind code of ref document: B1 Designated state(s): AT BE BG CH CY CZ DE DK EE ES FI FR GB GR HU IE IS IT LI LT LU LV MC MT NL PL PT RO SE SI SK TR |
|
| REG | Reference to a national code |
Ref country code: GB Ref legal event code: FG4D |
|
| REG | Reference to a national code |
Ref country code: CH Ref legal event code: EP |
|
| REG | Reference to a national code |
Ref country code: DE Ref legal event code: R096 Ref document number: 602007058154 Country of ref document: DE |
|
| REG | Reference to a national code |
Ref country code: AT Ref legal event code: REF Ref document number: 1122903 Country of ref document: AT Kind code of ref document: T Effective date: 20190515 Ref country code: IE Ref legal event code: FG4D |
|
| REG | Reference to a national code |
Ref country code: NL Ref legal event code: FP |
|
| REG | Reference to a national code |
Ref country code: LT Ref legal event code: MG4D |
|
| PG25 | Lapsed in a contracting state [announced via postgrant information from national office to epo] |
Ref country code: PT Free format text: LAPSE BECAUSE OF FAILURE TO SUBMIT A TRANSLATION OF THE DESCRIPTION OR TO PAY THE FEE WITHIN THE PRESCRIBED TIME-LIMIT Effective date: 20190817 Ref country code: SE Free format text: LAPSE BECAUSE OF FAILURE TO SUBMIT A TRANSLATION OF THE DESCRIPTION OR TO PAY THE FEE WITHIN THE PRESCRIBED TIME-LIMIT Effective date: 20190417 Ref country code: LT Free format text: LAPSE BECAUSE OF FAILURE TO SUBMIT A TRANSLATION OF THE DESCRIPTION OR TO PAY THE FEE WITHIN THE PRESCRIBED TIME-LIMIT Effective date: 20190417 |
|
| REG | Reference to a national code |
Ref country code: HU Ref legal event code: AG4A Ref document number: E044834 Country of ref document: HU |
|
| PG25 | Lapsed in a contracting state [announced via postgrant information from national office to epo] |
Ref country code: PL Free format text: LAPSE BECAUSE OF FAILURE TO SUBMIT A TRANSLATION OF THE DESCRIPTION OR TO PAY THE FEE WITHIN THE PRESCRIBED TIME-LIMIT Effective date: 20190417 Ref country code: BG Free format text: LAPSE BECAUSE OF FAILURE TO SUBMIT A TRANSLATION OF THE DESCRIPTION OR TO PAY THE FEE WITHIN THE PRESCRIBED TIME-LIMIT Effective date: 20190717 Ref country code: GR Free format text: LAPSE BECAUSE OF FAILURE TO SUBMIT A TRANSLATION OF THE DESCRIPTION OR TO PAY THE FEE WITHIN THE PRESCRIBED TIME-LIMIT Effective date: 20190718 Ref country code: LV Free format text: LAPSE BECAUSE OF FAILURE TO SUBMIT A TRANSLATION OF THE DESCRIPTION OR TO PAY THE FEE WITHIN THE PRESCRIBED TIME-LIMIT Effective date: 20190417 |
|
| REG | Reference to a national code |
Ref country code: AT Ref legal event code: MK05 Ref document number: 1122903 Country of ref document: AT Kind code of ref document: T Effective date: 20190417 |
|
| PG25 | Lapsed in a contracting state [announced via postgrant information from national office to epo] |
Ref country code: IS Free format text: LAPSE BECAUSE OF FAILURE TO SUBMIT A TRANSLATION OF THE DESCRIPTION OR TO PAY THE FEE WITHIN THE PRESCRIBED TIME-LIMIT Effective date: 20190817 |
|
| REG | Reference to a national code |
Ref country code: DE Ref legal event code: R097 Ref document number: 602007058154 Country of ref document: DE |
|
| PG25 | Lapsed in a contracting state [announced via postgrant information from national office to epo] |
Ref country code: DK Free format text: LAPSE BECAUSE OF FAILURE TO SUBMIT A TRANSLATION OF THE DESCRIPTION OR TO PAY THE FEE WITHIN THE PRESCRIBED TIME-LIMIT Effective date: 20190417 Ref country code: RO Free format text: LAPSE BECAUSE OF FAILURE TO SUBMIT A TRANSLATION OF THE DESCRIPTION OR TO PAY THE FEE WITHIN THE PRESCRIBED TIME-LIMIT Effective date: 20190417 Ref country code: SK Free format text: LAPSE BECAUSE OF FAILURE TO SUBMIT A TRANSLATION OF THE DESCRIPTION OR TO PAY THE FEE WITHIN THE PRESCRIBED TIME-LIMIT Effective date: 20190417 Ref country code: CZ Free format text: LAPSE BECAUSE OF FAILURE TO SUBMIT A TRANSLATION OF THE DESCRIPTION OR TO PAY THE FEE WITHIN THE PRESCRIBED TIME-LIMIT Effective date: 20190417 Ref country code: EE Free format text: LAPSE BECAUSE OF FAILURE TO SUBMIT A TRANSLATION OF THE DESCRIPTION OR TO PAY THE FEE WITHIN THE PRESCRIBED TIME-LIMIT Effective date: 20190417 Ref country code: AT Free format text: LAPSE BECAUSE OF FAILURE TO SUBMIT A TRANSLATION OF THE DESCRIPTION OR TO PAY THE FEE WITHIN THE PRESCRIBED TIME-LIMIT Effective date: 20190417 |
|
| PLBE | No opposition filed within time limit |
Free format text: ORIGINAL CODE: 0009261 |
|
| STAA | Information on the status of an ep patent application or granted ep patent |
Free format text: STATUS: NO OPPOSITION FILED WITHIN TIME LIMIT |
|
| 26N | No opposition filed |
Effective date: 20200120 |
|
| PG25 | Lapsed in a contracting state [announced via postgrant information from national office to epo] |
Ref country code: TR Free format text: LAPSE BECAUSE OF FAILURE TO SUBMIT A TRANSLATION OF THE DESCRIPTION OR TO PAY THE FEE WITHIN THE PRESCRIBED TIME-LIMIT Effective date: 20190417 |
|
| PG25 | Lapsed in a contracting state [announced via postgrant information from national office to epo] |
Ref country code: SI Free format text: LAPSE BECAUSE OF FAILURE TO SUBMIT A TRANSLATION OF THE DESCRIPTION OR TO PAY THE FEE WITHIN THE PRESCRIBED TIME-LIMIT Effective date: 20190417 |
|
| REG | Reference to a national code |
Ref country code: CH Ref legal event code: PL |
|
| PG25 | Lapsed in a contracting state [announced via postgrant information from national office to epo] |
Ref country code: CH Free format text: LAPSE BECAUSE OF NON-PAYMENT OF DUE FEES Effective date: 20191130 Ref country code: LI Free format text: LAPSE BECAUSE OF NON-PAYMENT OF DUE FEES Effective date: 20191130 Ref country code: MC Free format text: LAPSE BECAUSE OF FAILURE TO SUBMIT A TRANSLATION OF THE DESCRIPTION OR TO PAY THE FEE WITHIN THE PRESCRIBED TIME-LIMIT Effective date: 20190417 Ref country code: LU Free format text: LAPSE BECAUSE OF NON-PAYMENT OF DUE FEES Effective date: 20191121 |
|
| REG | Reference to a national code |
Ref country code: BE Ref legal event code: MM Effective date: 20191130 |
|
| PG25 | Lapsed in a contracting state [announced via postgrant information from national office to epo] |
Ref country code: BE Free format text: LAPSE BECAUSE OF NON-PAYMENT OF DUE FEES Effective date: 20191130 |
|
| PG25 | Lapsed in a contracting state [announced via postgrant information from national office to epo] |
Ref country code: CY Free format text: LAPSE BECAUSE OF FAILURE TO SUBMIT A TRANSLATION OF THE DESCRIPTION OR TO PAY THE FEE WITHIN THE PRESCRIBED TIME-LIMIT Effective date: 20190417 |
|
| PG25 | Lapsed in a contracting state [announced via postgrant information from national office to epo] |
Ref country code: MT Free format text: LAPSE BECAUSE OF FAILURE TO SUBMIT A TRANSLATION OF THE DESCRIPTION OR TO PAY THE FEE WITHIN THE PRESCRIBED TIME-LIMIT Effective date: 20190417 |
|
| PGFP | Annual fee paid to national office [announced via postgrant information from national office to epo] |
Ref country code: DE Payment date: 20241010 Year of fee payment: 18 |
|
| PGFP | Annual fee paid to national office [announced via postgrant information from national office to epo] |
Ref country code: FI Payment date: 20241029 Year of fee payment: 18 |
|
| PGFP | Annual fee paid to national office [announced via postgrant information from national office to epo] |
Ref country code: GB Payment date: 20241010 Year of fee payment: 18 |
|
| PGFP | Annual fee paid to national office [announced via postgrant information from national office to epo] |
Ref country code: FR Payment date: 20241010 Year of fee payment: 18 |
|
| PGFP | Annual fee paid to national office [announced via postgrant information from national office to epo] |
Ref country code: IE Payment date: 20241028 Year of fee payment: 18 |
|
| PGFP | Annual fee paid to national office [announced via postgrant information from national office to epo] |
Ref country code: IT Payment date: 20241111 Year of fee payment: 18 Ref country code: ES Payment date: 20241212 Year of fee payment: 18 |
|
| PGFP | Annual fee paid to national office [announced via postgrant information from national office to epo] |
Ref country code: NL Payment date: 20251015 Year of fee payment: 19 |
|
| PGFP | Annual fee paid to national office [announced via postgrant information from national office to epo] |
Ref country code: HU Payment date: 20251106 Year of fee payment: 19 |