EP0807905B1 - Verfahren und Apparat zum Unterscheiden und Zählen von Dokumenten - Google Patents

Verfahren und Apparat zum Unterscheiden und Zählen von Dokumenten Download PDF

Info

Publication number
EP0807905B1
EP0807905B1 EP97113396A EP97113396A EP0807905B1 EP 0807905 B1 EP0807905 B1 EP 0807905B1 EP 97113396 A EP97113396 A EP 97113396A EP 97113396 A EP97113396 A EP 97113396A EP 0807905 B1 EP0807905 B1 EP 0807905B1
Authority
EP
European Patent Office
Prior art keywords
bill
bills
transport
currency
speed
Prior art date
Legal status (The legal status is an assumption and is not a legal conclusion. Google has not performed a legal analysis and makes no representation as to the accuracy of the status listed.)
Revoked
Application number
EP97113396A
Other languages
English (en)
French (fr)
Other versions
EP0807905A3 (de
EP0807905A2 (de
Inventor
Bradford T. Graves
Richard A. Mazur
Douglas U. Mennie
William J. Jones
Donald E. Raterman
Lars R. Stromme
Aaron M. Bauch
Frank M. Csulits
John E. Jones
Heinz W. Shreiter
Mark C. Munro
Current Assignee (The listed assignees may be inaccurate. Google has not performed a legal analysis and makes no representation or warranty as to the accuracy of the list.)
Cummins Allison Corp
Original Assignee
Cummins Allison Corp
Priority date (The priority date is an assumption and is not a legal conclusion. Google has not performed a legal analysis and makes no representation as to the accuracy of the date listed.)
Filing date
Publication date
Family has litigation
First worldwide family litigation filed litigation Critical https://patents.darts-ip.com/?family=27581145&utm_source=google_patent&utm_medium=platform_link&utm_campaign=public_patent_search&patent=EP0807905(B1) "Global patent litigation dataset” by Darts-ip is licensed under a Creative Commons Attribution 4.0 International License.
Priority claimed from US08/207,592 external-priority patent/US5467406A/en
Priority claimed from US08/226,660 external-priority patent/US6539104B1/en
Priority claimed from US08/243,807 external-priority patent/US5633949A/en
Priority claimed from US08/287,882 external-priority patent/US5652802A/en
Priority claimed from US08/317,349 external-priority patent/US5640463A/en
Priority claimed from US08/340,031 external-priority patent/US5815592A/en
Priority claimed from US08/362,848 external-priority patent/US5870487A/en
Priority claimed from US08/394,752 external-priority patent/US5724438A/en
Priority claimed from US08/399,854 external-priority patent/US5875259A/en
Application filed by Cummins Allison Corp filed Critical Cummins Allison Corp
Publication of EP0807905A2 publication Critical patent/EP0807905A2/de
Publication of EP0807905A3 publication Critical patent/EP0807905A3/de
Publication of EP0807905B1 publication Critical patent/EP0807905B1/de
Application granted granted Critical
Anticipated expiration legal-status Critical
Revoked legal-status Critical Current

Links

Images

Classifications

    • GPHYSICS
    • G07CHECKING-DEVICES
    • G07DHANDLING OF COINS OR VALUABLE PAPERS, e.g. TESTING, SORTING BY DENOMINATIONS, COUNTING, DISPENSING, CHANGING OR DEPOSITING
    • G07D7/00Testing specially adapted to determine the identity or genuineness of valuable papers or for segregating those which are unacceptable, e.g. banknotes that are alien to a currency
    • G07D7/06Testing specially adapted to determine the identity or genuineness of valuable papers or for segregating those which are unacceptable, e.g. banknotes that are alien to a currency using wave or particle radiation
    • G07D7/12Visible light, infrared or ultraviolet radiation
    • G07D7/128Viewing devices
    • BPERFORMING OPERATIONS; TRANSPORTING
    • B65CONVEYING; PACKING; STORING; HANDLING THIN OR FILAMENTARY MATERIAL
    • B65HHANDLING THIN OR FILAMENTARY MATERIAL, e.g. SHEETS, WEBS, CABLES
    • B65H3/00Separating articles from piles
    • B65H3/02Separating articles from piles using friction forces between articles and separator
    • B65H3/06Rollers or like rotary separators
    • B65H3/063Rollers or like rotary separators separating from the bottom of pile
    • BPERFORMING OPERATIONS; TRANSPORTING
    • B65CONVEYING; PACKING; STORING; HANDLING THIN OR FILAMENTARY MATERIAL
    • B65HHANDLING THIN OR FILAMENTARY MATERIAL, e.g. SHEETS, WEBS, CABLES
    • B65H3/00Separating articles from piles
    • B65H3/02Separating articles from piles using friction forces between articles and separator
    • B65H3/06Rollers or like rotary separators
    • B65H3/0638Construction of the rollers or like rotary separators
    • GPHYSICS
    • G06COMPUTING OR CALCULATING; COUNTING
    • G06QINFORMATION AND COMMUNICATION TECHNOLOGY [ICT] SPECIALLY ADAPTED FOR ADMINISTRATIVE, COMMERCIAL, FINANCIAL, MANAGERIAL OR SUPERVISORY PURPOSES; SYSTEMS OR METHODS SPECIALLY ADAPTED FOR ADMINISTRATIVE, COMMERCIAL, FINANCIAL, MANAGERIAL OR SUPERVISORY PURPOSES, NOT OTHERWISE PROVIDED FOR
    • G06Q20/00Payment architectures, schemes or protocols
    • G06Q20/08Payment architectures
    • G06Q20/18Payment architectures involving self-service terminals [SST], vending machines, kiosks or multimedia terminals
    • GPHYSICS
    • G07CHECKING-DEVICES
    • G07DHANDLING OF COINS OR VALUABLE PAPERS, e.g. TESTING, SORTING BY DENOMINATIONS, COUNTING, DISPENSING, CHANGING OR DEPOSITING
    • G07D11/00Devices accepting coins; Devices accepting, dispensing, sorting or counting valuable papers
    • G07D11/50Sorting or counting valuable papers
    • GPHYSICS
    • G07CHECKING-DEVICES
    • G07DHANDLING OF COINS OR VALUABLE PAPERS, e.g. TESTING, SORTING BY DENOMINATIONS, COUNTING, DISPENSING, CHANGING OR DEPOSITING
    • G07D7/00Testing specially adapted to determine the identity or genuineness of valuable papers or for segregating those which are unacceptable, e.g. banknotes that are alien to a currency
    • GPHYSICS
    • G07CHECKING-DEVICES
    • G07DHANDLING OF COINS OR VALUABLE PAPERS, e.g. TESTING, SORTING BY DENOMINATIONS, COUNTING, DISPENSING, CHANGING OR DEPOSITING
    • G07D7/00Testing specially adapted to determine the identity or genuineness of valuable papers or for segregating those which are unacceptable, e.g. banknotes that are alien to a currency
    • G07D7/04Testing magnetic properties of the materials thereof, e.g. by detection of magnetic imprint
    • GPHYSICS
    • G07CHECKING-DEVICES
    • G07DHANDLING OF COINS OR VALUABLE PAPERS, e.g. TESTING, SORTING BY DENOMINATIONS, COUNTING, DISPENSING, CHANGING OR DEPOSITING
    • G07D7/00Testing specially adapted to determine the identity or genuineness of valuable papers or for segregating those which are unacceptable, e.g. banknotes that are alien to a currency
    • G07D7/06Testing specially adapted to determine the identity or genuineness of valuable papers or for segregating those which are unacceptable, e.g. banknotes that are alien to a currency using wave or particle radiation
    • G07D7/12Visible light, infrared or ultraviolet radiation
    • GPHYSICS
    • G07CHECKING-DEVICES
    • G07DHANDLING OF COINS OR VALUABLE PAPERS, e.g. TESTING, SORTING BY DENOMINATIONS, COUNTING, DISPENSING, CHANGING OR DEPOSITING
    • G07D7/00Testing specially adapted to determine the identity or genuineness of valuable papers or for segregating those which are unacceptable, e.g. banknotes that are alien to a currency
    • G07D7/06Testing specially adapted to determine the identity or genuineness of valuable papers or for segregating those which are unacceptable, e.g. banknotes that are alien to a currency using wave or particle radiation
    • G07D7/12Visible light, infrared or ultraviolet radiation
    • G07D7/1205Testing spectral properties
    • GPHYSICS
    • G07CHECKING-DEVICES
    • G07DHANDLING OF COINS OR VALUABLE PAPERS, e.g. TESTING, SORTING BY DENOMINATIONS, COUNTING, DISPENSING, CHANGING OR DEPOSITING
    • G07D7/00Testing specially adapted to determine the identity or genuineness of valuable papers or for segregating those which are unacceptable, e.g. banknotes that are alien to a currency
    • G07D7/16Testing the dimensions
    • GPHYSICS
    • G07CHECKING-DEVICES
    • G07DHANDLING OF COINS OR VALUABLE PAPERS, e.g. TESTING, SORTING BY DENOMINATIONS, COUNTING, DISPENSING, CHANGING OR DEPOSITING
    • G07D7/00Testing specially adapted to determine the identity or genuineness of valuable papers or for segregating those which are unacceptable, e.g. banknotes that are alien to a currency
    • G07D7/16Testing the dimensions
    • G07D7/162Length or width
    • GPHYSICS
    • G07CHECKING-DEVICES
    • G07DHANDLING OF COINS OR VALUABLE PAPERS, e.g. TESTING, SORTING BY DENOMINATIONS, COUNTING, DISPENSING, CHANGING OR DEPOSITING
    • G07D7/00Testing specially adapted to determine the identity or genuineness of valuable papers or for segregating those which are unacceptable, e.g. banknotes that are alien to a currency
    • G07D7/20Testing patterns thereon
    • GPHYSICS
    • G07CHECKING-DEVICES
    • G07FCOIN-FREED OR LIKE APPARATUS
    • G07F19/00Complete banking systems; Coded card-freed arrangements adapted for dispensing or receiving monies or the like and posting such transactions to existing accounts, e.g. automatic teller machines
    • G07F19/20Automatic teller machines [ATMs]
    • GPHYSICS
    • G07CHECKING-DEVICES
    • G07FCOIN-FREED OR LIKE APPARATUS
    • G07F7/00Mechanisms actuated by objects other than coins to free or to actuate vending, hiring, coin or paper currency dispensing or refunding apparatus
    • G07F7/04Mechanisms actuated by objects other than coins to free or to actuate vending, hiring, coin or paper currency dispensing or refunding apparatus by paper currency
    • BPERFORMING OPERATIONS; TRANSPORTING
    • B65CONVEYING; PACKING; STORING; HANDLING THIN OR FILAMENTARY MATERIAL
    • B65HHANDLING THIN OR FILAMENTARY MATERIAL, e.g. SHEETS, WEBS, CABLES
    • B65H2301/00Handling processes for sheets or webs
    • B65H2301/50Auxiliary process performed during handling process
    • B65H2301/54Auxiliary process performed during handling process for managing processing of handled material
    • B65H2301/541Counting
    • BPERFORMING OPERATIONS; TRANSPORTING
    • B65CONVEYING; PACKING; STORING; HANDLING THIN OR FILAMENTARY MATERIAL
    • B65HHANDLING THIN OR FILAMENTARY MATERIAL, e.g. SHEETS, WEBS, CABLES
    • B65H2404/00Parts for transporting or guiding the handled material
    • B65H2404/50Surface of the elements in contact with the forwarded or guided material
    • B65H2404/53Surface of the elements in contact with the forwarded or guided material with particular mechanical, physical properties
    • B65H2404/531Surface of the elements in contact with the forwarded or guided material with particular mechanical, physical properties particular coefficient of friction
    • B65H2404/5311Surface with different coefficients of friction
    • BPERFORMING OPERATIONS; TRANSPORTING
    • B65CONVEYING; PACKING; STORING; HANDLING THIN OR FILAMENTARY MATERIAL
    • B65HHANDLING THIN OR FILAMENTARY MATERIAL, e.g. SHEETS, WEBS, CABLES
    • B65H2511/00Dimensions; Position; Numbers; Identification; Occurrences
    • B65H2511/20Location in space
    • B65H2511/21Angle
    • B65H2511/212Rotary position
    • BPERFORMING OPERATIONS; TRANSPORTING
    • B65CONVEYING; PACKING; STORING; HANDLING THIN OR FILAMENTARY MATERIAL
    • B65HHANDLING THIN OR FILAMENTARY MATERIAL, e.g. SHEETS, WEBS, CABLES
    • B65H2553/00Sensing or detecting means
    • B65H2553/51Encoders, e.g. linear
    • BPERFORMING OPERATIONS; TRANSPORTING
    • B65CONVEYING; PACKING; STORING; HANDLING THIN OR FILAMENTARY MATERIAL
    • B65HHANDLING THIN OR FILAMENTARY MATERIAL, e.g. SHEETS, WEBS, CABLES
    • B65H2557/00Means for control not provided for in groups B65H2551/00 - B65H2555/00
    • B65H2557/50Use of particular electromagnetic waves, e.g. light, radiowaves or microwaves
    • B65H2557/514Use of particular electromagnetic waves, e.g. light, radiowaves or microwaves ultraviolet
    • BPERFORMING OPERATIONS; TRANSPORTING
    • B65CONVEYING; PACKING; STORING; HANDLING THIN OR FILAMENTARY MATERIAL
    • B65HHANDLING THIN OR FILAMENTARY MATERIAL, e.g. SHEETS, WEBS, CABLES
    • B65H2701/00Handled material; Storage means
    • B65H2701/10Handled articles or webs
    • B65H2701/19Specific article or web
    • B65H2701/1912Banknotes, bills and cheques or the like

Definitions

  • the present invention refers to a currency counting and discrimination device for receiving a stack of currency bills, rapidly counting and discriminating the bills in the stack , and then restacking the bills, as set forth in the preamble of claim 1.
  • a device of this kind is known from US-A-5.295.196.
  • WO 92/17394 discloses a further currency bill counting and discriminating device having a feed arrangement in which cooperating action of an actively-driven drum roller and a corresponding passively-driven picker roller is used for feeding bills stacked in an input bin along a bill transport path.
  • the picker roller is rotationally-driven, not by direct contact with the drum roller, but by contact with a pressure roller which is driven by the drum roller. In effect, the picker roller is rotated in a direction counter to the direction of bill flow so that bills other than the bottom bill in a given stack are effectively pushed away from the direction of bill flow.
  • US-A-4,250,806 discloses a document processor for transporting documents through a path, detecting flaws thereon by electronically scanning each side of the document, printing selectable indicia only on unflawed documents, and sorting and storing separately the flawed and unflawed documents.
  • the electronically scanned information is compared with a master document stored in a computer memory.
  • outputs are provided from the computer which are indicative of a favorable or unfavorable comparison for controlling the printing and sorting functions.
  • the transport system of he apparatus comprises an impression drum mounted for rotation.
  • a transfer drum mounted for rotation is disposed adjacent to the impression drum.
  • the transfer drum has about a portion of its periphery a number of belts which also encompass idler pulleys.
  • the transfer drum and the belts are substantially contiguous with a portion of the periphery of the impression drum.
  • Adjacent to an inoperative relationship with the feed assembly is a feeder tray which holds a stack of documents which are to be processed, i.e. inspected, printed and sorted.
  • the checks are picked up one-by-one by the feed assembly and placed on the transfer drum, held there by vacuum, and with the aide of the belts transferred to the impression drum.
  • Machines that are currently available for simultaneous scanning and counting documents such as paper currency are relatively complex and costly, and relatively large in size.
  • the complexity of such machines can also lead to excessive service and maintenance requirements.
  • These drawbacks have inhibited more widespread use of such machines, particularly in banks and other financial institutions where space is limited in areas where the machines are most needed, such as teller areas.
  • the above drawbacks are particularly difficult to overcome in machines which offer much-need features such as the ability to scan bills regardless of their orientation relative to the machine or to each other, and the ability to authenticate genuineness and/or the denomination of the bills.
  • a currency discrimination system adapted to U.S. currency is described in connection with, for example, FIGs. 1-23. Subsequently, modifications to such a discrimination system will be described in obtaining a currency discrimination system in accordance with other preferred embodiments of the present invention, such a currency discriminator systems having multiple scanheads per side. Furthermore, while the preferred embodiments below entail the scanning of currency bills, the system of the present invention is applicable to other documents as well. For example, the system of the present invention may be employed in conjunction with stock certificates, bonds, and postage and food stamps.
  • FIGs. 1 and 2a there is shown a preferred embodiment of a currency scanning and counting machine 10 according to the present invention.
  • the machine 10 includes an input receptacle or bill accepting station 12 where stacks of currency bills that need to be identified and counted are positioned.
  • Bills in the input receptacle are acted upon by a bill separating station 14 which functions to pick out or separate one bill at a time for being sequentially relayed by a bill transport mechanism 16 (FIG. 2a), according to a precisely predetermined transport path, between a pair of scanheads 18a, 18b where the currency denomination of the bill is scanned and identified.
  • bills are scanned and identified at a rate in excess of 800 bills per minute.
  • each scanhead 18a, 18b is an optical scanhead that scans for characteristic information from a scanned bill 17 which is used to identify the denomination of the bill.
  • the scanned bill 17 is then transported to an output receptacle or bill stacking station 20 where bills so processed are stacked for subsequent removal.
  • Each optical scanhead 18a, 18b preferably comprises a pair of light sources 22 directing light onto the bill transport path so as to illuminate a substantially rectangular light strip 24 upon a currency bill 17 positioned on the transport path adjacent the scanhead 18.
  • Light reflected off the illuminated strip 24 is sensed by a photodetector 26 positioned between the two light sources.
  • the analog output of the photodetector 26 is converted into a digital signal by means of an analog-to-digital (ADC) convertor unit 28 whose output is fed as a digital input to a central processing unit (CPU) 30.
  • ADC analog-to-digital
  • scanheads 18a, 18b of FIG. 2a are optical scanheads, it should be understood that it may be designed to detect a variety of characteristic information from currency bills. Additionally, the scanhead may employ a variety of detection means such as magnetic, optical, electrical conductivity, and capacitive sensors. Use of such sensors is discussed in more detail below (see e.g., FIG. 2d).
  • the bill transport path is defined in such a way that the transport mechanism 16 moves currency bills with the narrow dimension of the bills being parallel to the transport path and the scan direction.
  • the system 10 may be designed to scan bills along their long dimension or along a skewed dimension.
  • the coherent light strip 24 effectively scans the bill across the narrow dimension of the bill.
  • the transport path is so arranged that a currency bill 17 is scanned across a central section of the bill along its narrow dimension, as shown in FIG. 2a.
  • Each scanhead functions to detect light reflected from the bill as it moves across the illuminated light strip 24 and to provide an analog representation of the variation in reflected light, which, in turn, represents the variation in the dark and light content of the printed pattern or indicia on the surface of the bill.
  • This variation in light reflected from the narrow dimension scanning of the bills serves as a measure for distinguishing, with a high degree of confidence, among a plurality of currency denominations which the system is programmed to handle.
  • a series of such detected reflectance signals are obtained across the narrow dimension of the bill, or across a selected segment thereof, and the resulting analog signals are digitized under control of the CPU 30 to yield a fixed number of digital reflectance data samples.
  • the data samples are then subjected to a normalizing routine for processing the sampled data for improved correlation and for smoothing out variations due to "contrast" fluctuations in the printed pattern existing on the bill surface.
  • the normalized reflectance data represents a characteristic pattern that is unique for a given bill denomination and provides sufficient distinguishing features among characteristic patterns for different currency denominations.
  • the reflectance sampling process is preferably controlled through the CPU 30 by means of an optical encoder 32 which is linked to the bill transport mechanism 16 and precisely tracks the physical movement of the bill 17 between the scanheads 18a, 18b. More specifically, the optical encoder 32 is linked to the rotary motion of the drive motor which generates the movement imparted to the bill along the transport path. In addition, the mechanics of the feed mechanism ensure that positive contact is maintained between the bill and the transport path, particularly when the bill is being scanned by the scanheads. Under these conditions, the optical encoder 32 is capable of precisely tracking the movement of the bill 17 relative to the light strips 24 generated by the scanheads 18a, 18b by monitoring the rotary motion of the drive motor.
  • the outputs of the photodetectors 26 are monitored by the CPU 30 to initially detect the presence of the bill adjacent the scanheads and, subsequently, to detect the starting point of the printed pattern on the bill, as represented by the thin borderline 17a which typically encloses the printed indicia on currency bills. Once the borderline 17a has been detected, the optical encoder 32 is used to control the timing and number of reflectance samples that are obtained from the outputs of the photodetectors 26 as the bill 17 moves across the scanheads.
  • FIG. 2b illustrates a preferred embodiment of a currency scanning and counting machine 10 similar to that of FIG. 2a but having a scanhead on only a single side of the transport path.
  • FIG. 2c illustrates a preferred embodiment of a currency scanning and counting machine 10 similar to that of FIG. 2b but illustrating feeding and scanning of bills along their wide direction.
  • the transport mechanism 16 moves currency bills with a preselected one of their two dimensions (narrow or wide) being parallel to the transport path and the scan direction.
  • FIGs. 2b and 4a illustrate bills oriented with their narrow dimension "W” parallel to the direction of movement and scanning while FIGs. 2c and 4b illustrate bills oriented with their wide dimension "L” parallel to the direction of movement and scanning.
  • FIG. 2d there is shown a functional block diagram illustrating a preferred embodiment of a currency discriminating and authenticating system according to the present invention.
  • the operation of the system of FIG. 2d is the same as that of FIG. 2a except as modified below.
  • the system 10 includes a bill accepting station 12 where stacks of currency bills that need to be identified, authenticated, and counted are positioned. Accepted bills are acted upon by a bill separating station 14 which functions to pick out or separate one bill at a time for being sequentially relayed by a bill transport mechanism 16, according to a precisely predetermined transport path, across two scanheads 18 and 39 where the currency denomination of the bill is identified and the genuineness of the bill is authenticated.
  • scanhead 18 is an optical scanhead that scans for a first type of characteristic information from a scanned bill 17 which is used to identify the bill's denomination.
  • a second scanhead 39 scans for a second type of characteristic information from the scanned bill 17. While in the illustrated preferred embodiment scanheads 18 and 39 are separate and distinct, it is understood that these may be incorporated into a single scanhead. For example, where the first characteristic sensed is intensity of reflected light and the second characteristic sensed is color, a single optical scanhead having a plurality of detectors, one or more without filters and one or more with colored filters, may be employed (U.S. Pat. No. 4,992, 860). The scanned bill is then transported to a bill stacking station 20 where bills so processed are stacked for subsequent removal.
  • the optical scanhead 18 of the preferred embodiment depicted in FIG. 2d comprises at least one light source 22 directing a beam of coherent light downwardly onto the bill transport path so as to illuminate a substantially rectangular light strip 24 upon a currency bill 17 positioned on the transport path below the scanhead 18.
  • Light reflected off the illuminated strip 24 is sensed by a photodetector 26 positioned directly above the strip.
  • the analog output of photodetector 26 is converted into a digital signal by means of an analog-to-digital (ADC) convertor unit 28 whose output is fed as a digital input to a central processing unit (CPU) 30.
  • ADC analog-to-digital
  • the second scanhead 39 comprises at least one detector 41 for sensing a second type of characteristic information from a bill.
  • the analog output of the detector 41 is converted into a digital signal by means of a second analog to digital converter 43 whose output is also fed as a digital input to the central processing unit (CPU) 30.
  • CPU central processing unit
  • scanhead 18 in the preferred embodiment of FIG. 2d is an optical scanhead
  • the first and second scanheads 18 and 39 may be designed to detect a variety of characteristic information from currency bills.
  • these scanheads may employ a variety of detection means such as magnetic or optical sensors.
  • detection means such as magnetic or optical sensors.
  • a variety of currency characteristics can be measured using magnetic sensing. These include detection of patterns of changes in magnetic flux (U.S. Pat. No. 3,280,974), patterns of vertical grid lines in the portrait area of bills (U.S. Pat. No. 3,870,629), the presence of a security thread (U.S. Pat. No. 5,151,607), total amount of magnetizable material of a bill (U.S. Pat. No.
  • a variety of currency characteristics can be measured such as detection of density (U.S. Pat. No. 4,381,447), color (U.S. Pat. Nos. 4,490,846; 3,496,370; 3,480,785), length and thickness (U.S. Pat. No. 4,255,651), the presence of a security thread (U.S. Pat. No. 5,151,607) and holes (U.S. Pat. No. 4,381,447), and other patterns of reflectance and transmission (U.S. Pat. No. 3,496,370; 3,679,314; 3,870,629; 4,179,685).
  • Color detection techniques may employ color filters, colored lamps, and/or dichroic beamsplitters (U.S. Pat. Nos. 4,841,358; 4,658,289; 4,716,456; 4,825,246, 4,992,860 and EP 325,364).
  • the detection of the borderline 17a constitutes an important step and realizes improved discrimination efficiency in systems designed to accommodate U.S. currency since the borderline 17a serves as an absolute reference point for initiation of sampling. If the edge of a bill were to be used as a reference point, relative displacement of sampling points can occur because of the random manner in which the distance from the edge to the borderline 17a varies from bill to bill due to the relatively large range of tolerances permitted during printing and cutting of currency bills. As a result, it becomes difficult to establish direct correspondence between sample points in successive bill scans and the discrimination efficiency is adversely affected. Accordingly, the modified pattern generation method of the present invention (to be discussed below) is especially important in discrimination systems designed to accommodate bills other than U.S.
  • the modified pattern generation method of the present invention is especially important in discrimination systems designed to accommodate bills other than U.S. currency because the printed indicia of many non-U.S. bills lack sharply defined edges which in turns inhibits using the edge of the printed indicia of a bill as a trigger for the initiation of the scanning process and instead promotes reliance on using the edge of the bill itself as the trigger for the initiation of the scanning process.
  • optical encoder 32 for controlling the sampling process relative to the physical movement of a bill 17 across the scanheads 18a, 18b is also advantageous in that the encoder 32 can be used to provide a predetermined delay following detection of the borderline 17a prior to initiation of samples.
  • the encoder delay can be adjusted in such a way that the bill 17 is scanned only across those segments which contain the most distinguishable printed indicia relative to the different currency denominations.
  • the optical encoder can be used to control the scanning process so that reflectance samples are taken for a set period of time and only after a certain period of time has elapsed after the borderline 17a is detected, thereby restricting the scanning to the desired central portion of the narrow dimension of the bill.
  • FIGs. 3-5b illustrate the scanning process in more detail.
  • FIG. 4a as a bill 17 is advanced in a direction parallel to the narrow edges of the bill, scanning via a slit in the scanhead 18a or 18b is effected along a segment S of the central portion of the bill 17.
  • This segment S begins a fixed distance D inboard of the borderline 17a.
  • the photodetector 26 produces a continuous output signal which is proportional to the intensity of the light reflected from the illuminated strip s at any given instant.
  • This output is sampled at intervals controlled by the encoder, so that the sampling intervals are precisely synchronized with the movement of the bill across the scanhead.
  • FIG. 4b is similar to FIG. 4a but illustrating scanning along the wide dimension of the bill 17.
  • the sampling intervals be selected so that the strips s that are illuminated for successive samples overlap one another.
  • the odd-numbered and even-numbered sample strips have been separated in FIGs. 3, 5a, and 5b to more clearly illustrate this overlap.
  • the first and second strips s 1 and s 2 overlap each other
  • the second and third strips s 2 and s 3 overlap each other, and so on.
  • Each adjacent pair of strips overlap each other. In the illustrative example, this is accomplished by sampling strips that are 0.050 inch (0.127 cm) wide at 0.029 inch (0.074 cm) intervals, along a segment S that is 1.83 inch (4.65 cm) long (64 samples).
  • FIGs. 6a and 6b illustrate two opposing surfaces of U.S. bills.
  • the printed pattern on the black and green surfaces of the bill are each enclosed by respective thin borderlines B 1 and B 2 .
  • scanning via the wide slit of one of the scanheads is effected along a segment S A of the central portion of the black surface of the bill (FIG. 6a).
  • the orientation of the bill along the transport path determines whether the upper or lower scanhead scans the black surface of the bill.
  • This segment S A begins a fixed distance D 1 inboard of the borderline B 1 , which is located a distance W 1 from the edge of the bill.
  • the scanning along segment S A is as describe in connection with FIGs. 3, 4a, and 5a.
  • the other of the two scanheads scans a segment S B of the central portion of the green surface of the bill (FIG. 6b).
  • the orientation of the bill along the transport path determines whether the upper or lower scanhead scans the green surface of the bill.
  • This segment S B begins a fixed distance D 2 inboard of the border line B 2 , which is located a distance W 2 from the edge of the bill.
  • the distance W 2 on the green surface is greater than the distance W 1 on the black surface. It is this feature of U.S. currency which permits one to determine the orientation of the bill relative to the upper and lower scanheads 18, thereby permitting one to select only the data samples corresponding to the green surface for correlation to the master characteristic patterns in the EPROM 34.
  • the scanning along segment S B is as describe in connection with FIGs. 3, 4a, and 5a.
  • FIGs. 6c and 6d are side elevations of FIG. 2a according to a preferred embodiment of the present invention.
  • FIG. 6c shows the first surface of a bill scanned by an upper scanhead and the second surface of the bill scanned by a lower scanhead while
  • FIG. 6d shows the first surface of a bill scanned by a lower scanhead and the second surface of the bill scanned by an upper scanhead.
  • FIGs. 6c and 6d illustrate the pair of optical scanheads 18a, 18b are disposed on opposite sides of the transport path to permit optical scanning of both opposing surfaces of a bill. With respect to United States currency, these opposing surfaces correspond to the black and green surfaces of a bill.
  • One of the optical scanheads 18 (the "upper" scanhead 18a in FIGs.
  • each scanhead 18 is positioned above the transport path and illuminates a light strip upon a first surface of the bill, while the other of the optical scanheads 18 (the "lower" scanhead 18b in FIGs. 6c-6d) is positioned below the transport path and illuminates a light strip upon the second surface of the bill.
  • the surface of the bill scanned by each scanhead 18 is determined by the orientation of the bill relative to the scanheads 18.
  • the upper scanhead 18a is located slightly upstream relative to the lower scanhead 18b.
  • the photodetector of the upper scanhead 18a produces a first analog output corresponding to the first surface of the bill, while the photodetector of the lower scanhead 18b produces a second analog output corresponding to the second surface of the bill.
  • the first and second analog outputs are converted into respective first and second digital outputs by means of respective analog-to-digital (ADC) convertor units 28 whose outputs are fed as digital inputs to a central processing unit (CPU) 30.
  • ADC analog-to-digital
  • CPU 30 uses the sequence of operations illustrated in FIG. 12 to determine which of the first and second digital outputs corresponds to the green surface of the bill, and then selects the "green" digital output for subsequent correlation to a series of master characteristic patterns stored in EPROM 34.
  • the master characteristic patterns are preferably generated by performing scans on the green surfaces, not black surfaces, of bills of different denominations.
  • the analog output corresponding to the black surface of the bill is not used for subsequent correlation.
  • the optical sensing and correlation technique is based upon using the above process to generate a series of stored intensity signal patterns using genuine bills for each denomination of currency that is to be detected.
  • two or four sets of master intensity signal samples are generated and stored within the system memory, preferably in the form of an EPROM 34 (see FIG. 2a), for each detectable currency denomination.
  • these are sets of master green-surface intensity signal samples.
  • the sets of master intensity signal samples for each bill are generated from optical scans, performed on the green surface of the bill and taken along both the "forward" and "reverse" directions relative to the pattern printed on the bill.
  • the optical scanning may be performed on the black side of U.S. currency bills or on either surface of foreign bills. Additionally, the optical scanning may be performed on both sides of a bill.
  • a set of 16 [or 18] different green-side master characteristic patterns are stored within the EPROM for subsequent correlation purposes (four master patterns for the $10 bill [or four master patterns for the $10 bill and the $2 bill and/or the $100 bill] and two master patterns for each of the other denominations).
  • the generation of the master patterns is discussed in more below.
  • the pattern generated by scanning a bill under test is compared by the CPU 30 with each of the 16 [or 18] master patterns of stored intensity signal samples to generate, for each comparison, a correlation number representing the extent of correlation, i.e., similarity between corresponding ones of the plurality of data samples, for the sets of data being compared.
  • five more sets of green-side master patterns are stored in memory.
  • the CPU 30 is programmed to identify the denomination of the scanned bill as corresponding to the set of stored intensity signal samples for which the correlation number resulting from pattern comparison is found to be the highest.
  • a bi-level threshold of correlation is used as the basis for making a "positive" call. If a "positive" call can not be made for a scanned bill, an error signal is generated.
  • master patterns are also stored for selected denominations corresponding to scans along the black side of U.S. bills. More particularly, according to a preferred embodiment, multiple black-side master patterns are stored for $20, $50 and $100 bills. For each of these denominations, three master patterns are stored for scans in the forward and reverse directions for a total of six patterns for each denomination. For a given scan direction, black-side master patterns are generated by scanning a corresponding denominated bill along a segment located about the center of the narrow dimension of the bill, a segment slightly displaced (0.2 inches) to the left of center, and a segment slightly displaced (0.2 inches) to the right of center. When the scanned pattern generated from the green side of a test bill fails to sufficiently correlate with one of the green-side master patterns, the scanned pattern generated from the black side of a test bill is then compared to black-side master patterns.
  • the CPU 30 is programmed to count the number of bills belonging to a particular currency denomination as part of a given set of bills that have been scanned for a given scan batch, and to determine the aggregate total of the currency amount represented by the bills scanned during a scan batch.
  • the CPU 30 is also linked to an output.unit 36 (FIGs. 2a and FIG. 2b) which is adapted to provide a display of the number of bills counted, the breakdown of the bills in terms of currency denomination, and the aggregate total of the currency value represented by counted bills.
  • the output unit 36 can also be adapted to provide a print-out of the displayed information in a desired format.
  • the CPU 30 will have either determined the denomination of the scanned bill 17 or determined that the first scanned signal samples fail to sufficiently correlate with any of the sets of stored intensity signal samples in which case an error is generated. Provided that an error has not been generated as a result of this first comparison based on reflected light intensity characteristics, a second comparison is performed.
  • This second comparison is performed based on a second type of characteristic information, such as alternate reflected light properties, similar reflected light properties at alternate locations of a bill, light transmissivity properties, various magnetic properties of a bill, the presence of a security thread embedded within a bill, the color of a bill, the thickness or other dimension of a bill, etc.
  • the second type of characteristic information is retrieved from a scanned bill by the second scanhead 39.
  • the scanning and processing by scanhead 39 may be controlled in a manner similar to that described above with regard to scanhead 18.
  • the EPROM 34 stores sets of stored second characteristic information for genuine bills of the different denominations which the system 10 is capable of handling. Based on the denomination indicated by the first comparison, the CPU 30 retrieves the set or sets of stored second characteristic data for a genuine bill of the denomination so indicated and compares the retrieved information with the scanned second characteristic information. If sufficient correlation exists between the retrieved information and the scanned information, the CPU 30 verifies the genuineness of the scanned bill 17. Otherwise, the CPU generates an error. While the preferred embodiment illustrated in FIG.
  • the CPU 30 is programmed to count the number of bills belonging to a particular currency denomination whose genuineness has been verified as part of a given set of bills that have been scanned for a given scan batch, and to determine the aggregate total of the currency amount represented by the bills scanned during a scan batch.
  • the CRU has to be halted due to a "minor” error, such as the identification of a scanned bill as being a counterfeit (based on a variety of monitored parameters) or a "no call" (a bill which is not identifiable as belonging to a specific currency denomination based on the plurality of stored master patterns and/or other criteria)
  • a "minor” error such as the identification of a scanned bill as being a counterfeit (based on a variety of monitored parameters) or a "no call" (a bill which is not identifiable as belonging to a specific currency denomination based on the plurality of stored master patterns and/or other criteria)
  • the basic problem is that if the CRU is halted with bill B 2 only partially scanned, it is difficult to reference the data reflectance samples extracted therefrom in such a way that the scanning may be later continued (when the CRU is restarted) from exactly the same point where the sample extraction process was interrupted when the CRU was stopped.
  • the CRU is subjected to a controlled deceleration process whereby the speed at which bills are moved across the scanhead is reduced from the normal operating speed.
  • the "no call" bill (B 1 ) is transported to the top of the stacker and, at the same time, the following bill B 2 is subjected to the standard scanning procedure in order to identify the denomination.
  • the rate of deceleration is such that optical scanning of bill B 2 is completed by the time the CRU operating speed is reduced to a predefined operating speed. While the exact operating speed at the end of the scanning of bill B 2 is not critical, the objective is to permit complete scanning of bill B 2 without subjecting it to backlash effects that would result if the ramping were too fast, while at the same time ensuring that bill B 1 has in fact been transported to the stacker.
  • the deceleration is preferably such that the CRU operating speed is reduced to about one-fifth of its normal operating speed at the end of the deceleration phase, i.e., by the time optical scanning of bill B 2 has been completed. It has been determined that at these speed levels, positive calls can be made as to the denomination of bill B 2 based on reflectance samples gathered during the deceleration phase with a relatively high degree of certainty (i.e., with a correlation number exceeding about 850).
  • the reduced operating speed of the machine at the end of the deceleration phase is such that the CRU can be brought to a total halt before the next following bill B 3 has been transported over the optical scanhead.
  • bill B 1 is positioned at the top of the system stacker, bill B 2 is maintained in transit between the optical scanhead and the stacker after it has been subjected to scanning, and the following bill B 3 is stopped short of the optical scanhead.
  • the overall scanning operation can be resumed in an uninterrupted fashion by using the stored call results for bill B 2 as the basis for updating the system count appropriately, moving bill B 2 from its earlier transitional position along the transport path into the stacker, and moving bill B 3 along the transport path into the optical scanhead area where it can be subjected to normal scanning and processing.
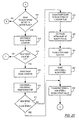
  • a routine for executing the deceleration/stopping procedure described above is illustrated by the flow chart in FIG. 7. This routine is initiated at step 170 with the CRU in its normal operating mode.
  • a test bill B 1 is scanned and the data reflectance samples resulting therefrom are processed.
  • step 172 a determination is made as to whether or not test bill B 1 is a "no call" using predefined criteria in combination with the overall bill recognition procedure. If the answer at step 172 is negative, i.e., the test bill B 1 can be identified, step 173 is accessed where normal bill processing is continued in accordance with the procedures described above. If, however, the test bill B 1 is found to be a "no call" at step 172, step 174 is accessed where CRU deceleration is initiated, e.g., the transport drive motor speed is reduced to about one-fifth its normal speed.
  • Step 175 determines whether the scanning of bill B 2 is complete.
  • step 176 determines whether a preselected "bill timeout" period has expired so that the system does not wait for the scanning of a bill that is not present.
  • An affirmative answer at step 176 results in the transport drive motor being stopped at step 179 while a negative answer at step 176 causes steps 175 and 176 to be reiterated until one of them produces an affirmative response.
  • step 178 determines whether either of the sensors S1 or S2 (described below) is covered by a bill. A negative answer at step 178 indicates that the bill has cleared both sensors S1 and S2, and thus the transport drive motor is stopped at step 179. This signifies the end of the deceleration/stopping process. At this point in time, bill B 2 remains in transit while the following bill B 3 is stopped on the transport path just short of the optical scanhead.
  • step 179 corrective action responsive to the identification of a "no call" bill is conveniently undertaken; the top-most bill in the stacker is easily removed therefrom and the CRU is then in condition for resuming the scanning process. Accordingly, the CRU can be restarted and the stored results corresponding to bill B 2 , are used to appropriately update the system count.
  • the identified bill B 2 is guided along the transport path to the stacker, and the CRU continues with its normal processing routine. While the above deceleration process has been described in a context of a "no call" error, other minor errors (e.g., suspect bills, stranger bills in stranger mode, etc.) are handled in the same manner.
  • the mechanical portions of the preferred currency discrimination and counting machine include a rigid frame formed by a pair of side plates 201 and 202, a pair of top plates 203a and 203b, and a lower front plate 204.
  • the input receptacle for receiving a stack of bills to be processed is formed by downwardly sloping and converging walls 205 and 206 formed by a pair of removable covers 207 and 208 which snap onto the frame.
  • the rear wall 206 supports a removable hopper 209 which includes a pair of vertically disposed side walls 210a and 210b which complete the receptacle for the stack of currency bills to be processed.
  • the currency bills are moved in seriatim from the bottom of the stack along a curved guideway 211 which receives bills moving downwardly and rearwardly and changes the direction of travel to a forward direction.
  • the curvature of the guideway 211 corresponds substantially to the curved periphery of the drive roll 223 so as to form a narrow passageway for the bills along the rear side of the drive roll.
  • the exit end of the guideway 211 directs the bills onto a linear path where the bills are scanned and stacked. The bills are transported and stacked with the narrow dimension of the bills maintained parallel to the transport path and the direction of movement at all times.
  • Stacking of the bills is effected at the forward end of the linear path, where the bills are fed into a pair of driven stacking wheels 212 and 213. These wheels project upwardly through a pair of openings in a stacker plate 214 to receive the bills as they are advanced across the downwardly sloping upper surface of the plate.
  • the stacker wheels 212 and 213 are supported for rotational movement about a shaft 215 journalled on the rigid frame and driven by a motor 216.
  • the flexible blades of the stacker wheels deliver the bills into an output receptacle 217 at the forward end of the stacker plate 214.
  • a currency bill which is delivered to the stacker plate 214 is picked up by the flexible blades and becomes lodged between a pair of adjacent blades which, in combination, define a curved enclosure which decelerates a bill entering therein and serves as a means for supporting and transferring the bill into the output receptacle 217 as the stacker wheels 212, 213 rotate.
  • the mechanical configuration of the stacker wheels, as well as the manner in which they cooperate with the stacker plate, is conventional and, accordingly, is not described in detail herein.
  • bills that are stacked on the bottom wall 205 of the input receptacle are stripped, one at a time, from the bottom of the stack.
  • the bills are stripped by a pair of stripping wheels 220 mounted on a drive shaft 221 which, in turn, is supported across the side walls 201, 202.
  • the stripping wheels 220 project through a pair of slots formed in the cover 207.
  • Part of the periphery of each wheel 220 is provided with a raised high-friction, serrated surface 222 which engages the bottom bill of the input stack as the wheels 220 rotate, to initiate feeding movement of the bottom bill from the stack.
  • the serrated surfaces 222 project radially beyond the rest of the wheel peripheries so that the wheels "jog" the bill stack during each revolution so as to agitate and loosen the bottom currency bill within the stack, thereby facilitating the stripping of the bottom bill from the stack.
  • the stripping wheels 220 feed each stripped bill B (FIG. 9a) onto a drive roll 223 mounted on a driven shaft 224 supported across the side walls 201 and 202.
  • the drive roll 223 includes a central smooth friction surface 225 formed of a material such as rubber or hard plastic. This smooth friction surface 225 is sandwiched between a pair of grooved surfaces 226 and 227 having serrated portions 228 and 229 formed from a high-friction material.
  • the serrated surfaces 228, 229 engage each bill after it is fed onto the drive roll 223 by the stripping wheels 220, to frictionally advance the bill into the narrow arcuate passageway formed by the curved guideway 211 adjacent the rear side of the drive roll 223.
  • the rotational movement of the drive roll 223 and the stripping wheels 220 is synchronized so that the serrated surfaces on the drive roll and the stripping wheels maintain a constant relationship to each other.
  • the drive roll 223 is dimensioned so that the circumference of the outermost portions of the grooved surfaces is greater than the width W of a bill, so that the bills advanced by the drive roll 223 are spaced apart from each other, for the reasons discussed above. That is, each bill fed to the drive roll 223 is advanced by that roll only when the serrated surfaces 228, 229 come into engagement with the bill, so that the circumference of the drive roll 223 determines the spacing between the leading edges of successive bills.
  • the stripping wheels 220 are always stopped with the raised, serrated portions 222 positioned below the bottom wall 205 of the input receptacle. This is accomplished by continuously monitoring the angular position of the serrated portions of the stripping wheels 220 via the encoder 32, and then controlling the stopping time of the drive motor so that the motor always stops the stripping wheels in a position where the serrated portions 222 are located beneath the bottom wall 205 of the input receptacle.
  • the stripping wheels 220 are always stopped with the raised, serrated portions 222 positioned below the bottom wall 205 of the input receptacle.
  • an idler roll 230 urges each incoming bill against the smooth central surface 225 of the drive roll 223.
  • the idler roll 230 is journalled on a pair of arms 231 which are pivotally mounted on a support shaft 232.
  • the grooves in these two wheels 233, 234 are registered with the central ribs in the two grooved surfaces 226, 227 of the drive roll 223.
  • the wheels 233, 234 are locked to the shaft 232, which in turn is locked against movement in the direction of the bill movement (clockwise as view in FIG.
  • a one-way spring clutch 235 Each time a bill is fed into the nip between the guide wheels 233, 234 and the drive roll 223, the clutch 235 is energized to turn the shaft 232 just a few degrees in a direction opposite the direction of bill movement. These repeated incremental movements distribute the wear uniformly around the circumferences of the guide wheels 233, 234. Although the idler roll 230 and the guide wheels 233, 234 are mounted behind the guideway 211, the guideway is apertured to allow the roll 230 and the wheels 233, 234 to engage the bills on the front side of the guideway.
  • a spring-loaded pressure roll 236 presses the bills into firm engagement with the smooth friction surface 225 of the drive roll as the bills curve downwardly along the guideway 211.
  • This pressure roll 236 is journalled on a pair of arms 237 pivoted on a stationary shaft 238.
  • a spring 239 attached to the lower ends of the arms 237 urges the roll 236 against the drive roll 233, through an aperture in the curved guideway 211.
  • the bill being transported by the drive roll 223 engages a flat guide plate 240 which carries a lower scan head 18.
  • Currency bills are positively driven along the flat plate 240 by means of a transport roll arrangement which includes the drive roll 223 at one end of the plate and a smaller driven roll 241 at the other end of the plate.
  • Both the driver roll 223 and the smaller roll 241 include pairs of smooth raised cylindrical surfaces 242 and 243 which hold the bill flat against the plate 240.
  • a pair of O rings 244 and 245 fit into grooves formed in both the roll 241 and the roll 223 to engage the bill continuously between the two rolls 223 and 241 to transport the bill while helping to hold the bill flat against the guide plate 240.
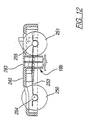
  • the flat guide plate 240 is provided with openings through which the raised surfaces 242 and 243 of both the drive roll 223 and the smaller driven roll 241 are subjected to counter-rotating contact with corresponding pairs of passive transport rolls 250 and 251 having high-friction rubber surfaces.
  • the passive rolls 250, 251 are mounted on the underside of the flat plate 240 in such a manner as to be freewheeling about their axes 254 and 255 and biased into counter-rotating contact with the corresponding upper rolls 223 and 241.
  • the passive rolls 250 and 251 are biased into contact with the driven rolls 223 and 241 by means of a pair of H-shaped leaf springs 252 and 253 (see FIGs. 11 and 12).
  • Each of the four rolls 250, 251 is cradled between a pair of parallel arms of one of the H-shaped leaf springs 252 and 253.
  • the central portion of each leaf spring is fastened to the plate 240, which is fastened rigidly to the machine frame, so that the relatively stiff arms of the H-shaped springs exert a constant biasing pressure against the rolls and push them against the upper rolls 223 and 241.
  • the points of contact between the driven and passive transport rolls are preferably coplanar with the flat upper surface of the plate 240 so that currency bills can be positively driven along the top surface of the plate in a flat manner.
  • the distance between the axes of the two driven transport rolls, and the corresponding counter-rotating passive rolls, is selected to be just short of the length of the narrow dimension of the currency bills. Accordingly, the bills are firmly gripped under uniform pressure between the upper and lower transport rolls within the scanhead area, thereby minimizing the possibility of bill skew and enhancing the reliability of the overall scanning and recognition process.
  • the positive guiding arrangement described above is advantageous in that uniform guiding pressure is maintained on the bills as they are transported through the optical scanhead area, and twisting or skewing of the bills is substantially reduced.
  • This positive action is supplemented by the use of the H-springs 252, 253 for uniformly biasing the passive rollers into contact with the active rollers so that bill twisting or skew resulting from differential pressure applied to the bills along the transport path is avoided.
  • the O-rings 244, 245 function as simple, yet extremely effective means for ensuring that the central portions of the bills are held flat.
  • the location of a magnetic head 256 and a magnetic head adjustment screw 257 are illustrated in FIG. 11.
  • the adjustment screw 257 adjusts the proximity of the magnetic head 256 relative to a passing bill and thereby adjusts the strength of the magnetic field in the vicinity of the bill.
  • FIG. 10 shows the mechanical arrangement for driving the various means for transporting currency bills through the machine.
  • a motor 260 drives a shaft 261 carrying a pair of pulleys 262 and 263.
  • the pulley 262 drives the roll 241 through a belt 264 and pulley 265, and the pulley 263 drives the roll 223 through a belt 266 and pulley 267.
  • Both pulleys 265 and 267 are larger than pulleys 262 and 263 in order to achieve the desired speed reduction from the typically high speed at which the motor 260 operates.
  • the shaft 221 of the stripping wheels 220 is driven by means of a pulley 268 provided thereon and linked to a corresponding pulley 269 on the shaft 224 through a belt 270.
  • the pulleys 268 and 269 are of the same diameter so that the shafts 221 and 224 rotate in unison.
  • the optical encoder 32 is mounted on the shaft of the roller 241 for precisely tracking the position of each bill as it is transported through the machine, as discussed in detail above in connection with the optical sensing and correlation technique.
  • the upper and lower scanhead assemblies are shown most clearly in FIGs. 13-16. It can be seen that the housing for each scanhead is formed as an integral part of a unitary molded plastic support member 280 or 281 that also forms the housings for the light sources and photodetectors of the photosensors PS1 and PS2.
  • the lower member 281 also forms the flat guide plate 240 that receives the bills from the drive roll 223 and supports the bills as they are driven past the scanheads 18a and 18b.
  • the two support members 280 and 281 are mounted facing each other so that the lenses 282 and 283 of the two scanheads 18a, 18b define a narrow gap through which each bill is transported. Similar, but slightly larger, gaps are formed by the opposed lenses of the light sources and photodetectors of the photosensors PS1 and PS2.
  • the upper support member 280 includes a tapered entry guide 280a which guides an incoming bill into the gaps between the various pairs of opposed lenses.
  • the lower support member 281 is attached rigidly to the machine frame.
  • the upper support member 280 is mounted for limited vertical movement when it is lifted manually by a handle 284, to facilitate the clearing of any paper jams that occur beneath the member 280.
  • the member 280 is slidably mounted on a pair of posts 285 and 286 on the machine frame, with a pair of springs 287 and 288 biasing the member 280 to its lowermost position.
  • Each of the two optical scanheads 18a and 18b housed in the support members 280, 281 includes a pair of light sources acting in combination to uniformly illuminate light strips of the desired dimension on opposite sides of a bill as it is transported across the plate 240.
  • the upper scanhead 18a includes a pair of LEDs 22a, directing light downwardly through an optical mask on top of the lens 282 onto a bill traversing the flat guide plate 240 beneath the scanhead.
  • the LEDs 22a are angularly disposed relative to the vertical axis of the scanhead so that their respective light beams combine to illuminate the desired light strip defined by an aperture in the mask.
  • the scanhead 18a also includes a photodetector 26a mounted directly over the center of the illuminated strip for sensing the light reflected off the strip.
  • the photodetector 26a is linked to the CPU 30 through the ADC 28 for processing the sensed data as described above.
  • the illumination by the LED's as a function of the distance from the central point "0" along the X axis should optimally approximate a step function as illustrated by the curve A in FIG. 17.
  • the variation in illumination by an LED typically approximates a Gaussian function, as illustrated by the curve B in FIG. 17.
  • the two LEDs 22a are angularly disposed relative to the vertical axis by angles ⁇ and ⁇ , respectively.
  • the angles ⁇ and ⁇ are selected to be such that the resultant strip illumination by the LED's is as close as possible to the optimum distribution curve A in FIG. 17.
  • the LED illumination distribution realized by this arrangement is illustrated by the curve designated as "C" in FIG. 17 which effectively merges the individual Gaussian distributions of each light source to yield a composite distribution which sufficiently approximates the optimum curve A.
  • each scanhead includes two pairs of LEDs and two photodetectors for illuminating, and detecting light reflected from, strips of two different sizes.
  • each mask also includes two slits which are formed to allow light from the LEDs to pass through and illuminate light strips of the desired dimensions. More specifically, one slit illuminates a relatively wide strip used for obtaining the reflectance samples which correspond to the characteristic pattern for a test bill. In a preferred embodiment, the wide slit has a length of about 0.500" and a width of about 0.050". The second slit forms a relatively narrow illuminated strip used for detecting the thin borderline surrounding the printed indicia on currency bills, as described above in detail. In a preferred embodiment, the narrow slit 283 has a length of about 0.300" and a width of about 0.010".
  • each scanhead includes three resilient seals or gaskets 290, 291, and 292.
  • the two side seals 290 and 291 seal the outer ends of the LEDs 22, while the center seal 292 seals the outer end of the photodetector 26.
  • Doubling or overlapping of bills in the illustrative transport system is detected by two photosensors PS1 and PS2 which are located on a common transverse axis that is perpendicular to the direction of bill flow (see e.g., FIGs. 18a and 18b).
  • the photosensors PS1 and PS2 include photodetectors 293 and 294 mounted within the lower support member 281 in immediate opposition to corresponding light sources 295 and 296 mounted in the upper support member 280.
  • the photodetectors 293, 294 detect beams of light directed downwardly onto the bill transport path from the light sources 295, 296 and generate analog outputs which correspond to the sensed light passing through the bill. Each such output is converted into a digital signal by a conventional ADC convertor unit (not shown) whose output is fed as a digital input to and processed by the system CPU.
  • the presence of a bill adjacent the photosensors PS1 and PS2 causes a change in the intensity of the detected light, and the corresponding changes in the analog outputs of the photodetectors 293 and 294 serve as a convenient means for density-based measurements for detecting the presence of "doubles" (two or more overlaid or overlapped bills) during the currency scanning process.
  • the photosensors may be used to collect a predefined number of density measurements on a test bill, and the average density value for a bill may be compared to predetermined density thresholds (based, for instance, on standardized density readings for master bills) to determine the presence of overlaid bills or doubles.
  • both the light sources and the photodetectors are enclosed by lenses mounted so close to the bill path that they are continually wiped by the bills. This provides a self-cleaning action which reduces maintenance problems and improves the reliability of the outputs from the photosensors over long periods of operation.
  • the CPU 30, under control of software stored in the EPROM 34, monitors and controls the speed at which the bill transport mechanism 16 transports bills from the bill separating station 14 to the bill stacking unit.
  • Flowcharts of the speed control routines stored in the EPROM 34 are depicted in FIGs. 19-23. To execute more than the first step in any given routine, the currency discriminating system 10 must be operating in a mode requiring the execution of the routine.
  • the transport speed of the bill transport mechanism 16 when a user places a stack of bills in the bill accepting station 12 for counting, the transport speed of the bill transport mechanism 16 must accelerate or "ramp up" from zero to top speed. Therefore, in response to receiving the stack of bills in the bill accepting station 12, the CPU 30 sets a ramp-up bit in a motor flag stored in the memory unit 38. Setting the ramp-up bit causes the CPU 30 to proceed beyond step 300b of the ramp-up routine. If the ramp-up bit is set, the CPU 30 utilizes a ramp-up counter and a fixed parameter "ramp-up step" to incrementally increase the transport speed of the bill transport mechanism 16 until the bill transport mechanism 16 reaches its top speed.
  • the “ramp-up step” is equal to the incremental increase in the transport speed of the bill transport mechanism 16, and the ramp-up counter determines the amount of time between incremental increases in the bill transport speed.
  • the greater the value of the "ramp-up step” the greater the increase in the transport speed of the bill transport mechanism 16 at each increment.
  • the greater the maximum value of the ramp-up counter the greater the amount of time between increments.
  • the greater the value of the "ramp-up step” and the lesser the maximum value of the ramp-up counter the lesser the time it takes the bill transport mechanism 16 to reach its top speed.
  • the ramp-up routine in FIG. 19 employs a variable parameter "new speed”, a fixed parameter “full speed”, and the variable parameter "transport speed”.
  • the “full speed” represents the top speed of the bill transport mechanism 16, while the “new speed” and “transport speed” represent the desired current speed of the bill transport mechanism 16.
  • the "transport speed” of the bill transport mechanism 16 actually differs from the "new speed” by a "speed offset value”. Outputting the "transport speed" to the bill transport mechanism 16 causes the bill transport mechanism 16 to operate at the transport speed.
  • the CPU 30 To incrementally increase the speed of the bill transport mechanism 16, the CPU 30 first decrements the ramp-up counter from its maximum value (step 301). If the maximum value of the ramp-up counter is greater than one at step 302, the CPU 30 exits the speed control software in FIGs. 19-23 and repeats steps 300b, 301, and 302 during subsequent iterations of the ramp-up routine until the ramp-up counter is equal to zero. When the ramp-up counter is equal to zero, the CPU 30 resets the ramp-up counter to its maximum value (step 303). Next, the CPU 30 increases the "new speed" by the "ramp-up step" (step 304).
  • the "transport speed” is set equal to the "new speed” plus the "speed offset value” (step 306).
  • the "transport speed” is output to the bill transport mechanism 16 at step 307 of the routine in FIG. 19 to change the speed of the bill transport mechanism 16 to the "transport speed”.
  • the CPU 30 repeats steps 300b-306 until the "new speed" is greater than or equal to the "full speed”.
  • the ramp-up bit in the motor flag is cleared (step 308), a pause-after-ramp bit in the motor flag is set (step 309), a pause-after-ramp counter is set to its maximum value (step 310), and the parameter "new speed” is set equal to the "full speed” (step 311).
  • the "transport speed” is set equal to the “new speed” plus the "speed offset value” (step 306). Since the "new speed” is equal to the "full speed”, outputting the "transport speed” to the bill transport mechanism 16 causes the bill transport mechanism 16 to operate at its top speed.
  • the ramp-up routine in FIG. 19 smoothly increases the speed of the bill transport mechanism without causing jerking or motor spikes. Motor spikes could cause false triggering of the optical scanhead 18 such that the scanhead 18 scans non-existent bills.
  • the bill transport mechanism 16 transports bills from the bill separating station 14 to the bill stacking unit at its top speed.
  • the CPU 30 sets a ramp-to-slow-speed bit in the motor flag. Setting the ramp-to-slow-speed bit causes the CPU 30 to proceed beyond step 312 of the ramp-to-slow-speed routine in FIG. 20 on the next iteration of the software in FIGs. 19-23.
  • the CPU 30 uses the ramp-to-slow-speed routine in FIG. 20, the CPU 30 causes the bill transport mechanism 16 to controllably decelerate or "ramp down" from its top speed to a slow speed.
  • the ramp-to-slow speed routine in FIG. 20 is similar to the ramp-up routine in FIG. 19, it is not described in detail herein.
  • the CPU 30 decrements a ramp-down counter (step 313) and determines whether or not the ramp-down counter is equal to zero (step 314). If the ramp-down counter is not equal to zero, the CPU 30 exits the speed control software in FIGs. 19-23 and repeats steps 312, 313, and 314 of the ramp-to-slow-speed routine in FIG. 20 during subsequent iterations of the speed control software until the ramp-down counter is equal to zero. Once the ramp-down counter is equal to zero, the CPU 30 resets the ramp-down counter to its maximum value (step 315) and subtracts a "ramp-down step" from the variable parameter "new speed” (step 316). The "new speed” is equal to the fixed parameter "full speed" prior to initiating the ramp-to-slow-speed routine in FIG. 20.
  • the "new speed” is compared to a fixed parameter "slow speed” (step 317). If the "new speed” is greater than the “slow speed”, the "transport speed” is set equal to the "new speed” plus the "speed offset value” (step 318) and this "transport speed” is output to the bill transport mechanism 16 (step 307 of FIG. 19). During subsequent iterations of the ramp-to-slow-speed routine, the CPU 30 continues to decrement the "new speed” by the "ramp-down step” until the "new speed” is less than or equal to the "slow speed".
  • the CPU 30 clears the ramp-to-slow-speed bit in the motor flag (step 319), sets the pause-after-ramp bit in the motor flag (step 320), sets the pause-after-ramp counter (step 321), and sets the "new speed” equal to the "slow speed” (step 322).
  • the "transport speed” is set equal to the "new speed” plus the "speed offset value” (step 318). Since the "new speed” is equal to the "slow speed”, outputting the "transport speed” to the bill transport mechanism 16 causes the bill transport mechanism 16 to operate at its slow speed.
  • the ramp-to-slow-speed routine in FIG. 20 smoothly decreases the speed of the bill transport mechanism 16 without causing jerking or motor spikes.
  • FIG. 21 depicts a ramp-to-zero-speed routine in which the CPU 30 ramps down the transport speed of the bill transport mechanism 16 to zero either from its top speed or its slow speed.
  • the CPU 30 In response to completion of counting of a stack of bills, the CPU 30 enters this routine to ramp down the transport speed of the bill transport mechanism 16 from its top speed to zero.
  • the CPU 30 in response to the optical scanhead 18 detecting a stranger, suspect, or no call bill and the ramp-to-slow-speed routine in FIG. 20 causing the transport speed to be equal to a slow speed, the CPU 30 enters the ramp-to-zero-speed routine to ramp down the transport speed from the slow speed to zero.
  • the CPU 30 determines whether or not an initial-braking bit is set in the motor flag (step 324). Prior to ramping down the transport speed of the bill transport mechanism 16, the initial-braking bit is clear. Therefore, flow proceeds to the left branch of the ramp-to-zero-speed routine in FIG. 21. In this left branch, the CPU 30 sets the initial-braking bit in the motor flag (step 325), resets the ramp-down counter to its maximum value (step 326), and subtracts an "initial-braking step" from the variable parameter "new speed" (step 327). Next, the CPU 30 determines whether or not the "new speed" is greater than zero (step 328).
  • variable parameter "transport speed” is set equal to the “new speed” plus the “speed offset value” (step 329) and this "transport speed” is output to the bill transport mechanism 16 at step 307 in FIG. 19.
  • the CPU 30 enters the right branch of the routine at step 324 because the initial-braking bit was set during the previous iteration of the ramp-to-zero-speed routine.
  • the CPU 30 decrements the ramp-down counter from its maximum value (step 330) and determines whether or not the ramp-down counter is equal to zero (step 331). If the ramp-down counter is not equal to zero, the CPU 30 immediately exits the speed control software in FIGs. 19-23 and repeats steps 323, 324, 330, and 331 of the ramp-to-slow-speed routine during subsequent iterations of the speed control software until the ramp-down counter is equal to zero.
  • the CPU 30 resets the ramp-down counter to its maximum value (step 332) and subtracts a "ramp-down step" from the variable parameter "new speed” (step 333).
  • This "ramp-down step” is smaller than the "initial-braking step” so that the “initial-braking step” causes a larger decremental change in the transport speed of the bill transport mechanism 16 than that caused by the "ramp-down step”.
  • the CPU 30 determines whether or not the "new speed” is greater than zero (step 328). If the "new speed” is greater than zero, the "transport speed” is set equal to the “new speed” plus the “speed offset value” (step 329) and this "transport speed” is outputted to the bill transport mechanism 16 (step 307 in FIG. 19). During subsequent iterations of the speed control software, the CPU 30 continues to decrement the "new speed” by the "ramp-down step” at step 333 until the "new speed” is less than or equal to zero at step 328.
  • the CPU 30 clears the ramp-to-zero-speed bit and the initial-braking bit in the motor flag (step 334), sets a motor-at-rest bit in the motor flag (step 335), and sets the "new speed” equal to zero (step 336). Finally, the "transport speed” is set equal to the “new speed” plus the "speed offset value” (step 329). Since the "new speed” is equal to zero, outputting the "transport speed” to the bill transport mechanism 16 at step 307 in FIG. 19 halts the bill transport mechanism 16.
  • the CPU 30 monitors and stabilizes the transport speed of the bill transport mechanism 16 when the bill transport mechanism 16 is operating at its top speed or at slow speed.
  • the CPU 30 monitors the optical encoder 32. While monitoring the optical encoder 32, it is important to synchronize the feedback loop routine with any transport speed changes of the bill transport mechanism 16.
  • the CPU 30 enters a pause-after-ramp routine in FIG. 22 prior to entering the feedback loop routine in FIG. 23 if the bill transport mechanism 16 completed ramping up to its top speed or ramping down to slow speed during the previous iteration of the speed control software in FIGs. 19-23.
  • the pause-after-ramp routine in FIG. 22 allows the bill transport mechanism 16 to "catch up" to the CPU 30 so that the CPU 30 does not enter the feedback loop routine in FIG. 23 prior to the bill transport mechanism 16 changing speeds.
  • the CPU 30 sets a pause-after-ramp bit during step 309 of the ramp-up routine in FIG. 19 or step 320 of the ramp-to-slow-speed routine in FIG. 20. With the pause-after-ramp bit set, flow proceeds from step 337 of the pause-after-ramp routine to step 338, where the CPU 30 decrements a pause-after-ramp counter from its maximum value.
  • the CPU 30 exits the pause-after-ramp routine in FIG. 22 and repeats steps 337, 338, and 339 of the pause-after-ramp routine during subsequent iterations of the speed control software until the pause-after-ramp counter is equal to zero.
  • the CPU 30 clears the pause-after-ramp bit in the motor flag (step 340) and sets the feedback loop counter to its maximum value (step 341).
  • the maximum value of the pause-after-ramp counter is selected to delay the CPU 30 by an amount of time sufficient to permit the bill transport mechanism 16 to adjust to a new transport speed prior to the CPU 30 monitoring the new transport speed with the feedback loop routine in FIG. 23.
  • the CPU 30 decrements a feedback loop counter from its maximum value (step 343). If the feedback loop counter is not equal to zero at step 344, the CPU 30 immediately exits the feedback loop routine in FIG. 23 and repeats steps 342, 343, and 344 of the feedback loop routine during subsequent iterations of the speed control software in FIGs. 19-23 until the feedback loop counter is equal to zero.
  • the CPU 30 resets the feedback loop counter to its maximum value (step 345), stores the present count of the optical encoder 32 (step 346), and calculates a variable parameter "actual difference” between the present count and a previous count of the optical encoder 32 (step 347).
  • the "actual difference” between the present and previous encoder counts represents the transport speed of the bill transport mechanism 16. The larger the “actual difference” between the present and previous encoder counts, the greater the transport speed of the bill transport mechanism.
  • the CPU 30 subtracts the "actual difference” from a fixed parameter "requested difference” to obtain a variable parameter "speed difference” (step 348).
  • the CPU 30 multiplies the "speed difference” by a "gain constant” (step 354) and sets the variable parameter "transport speed” equal to the multiplied difference from step 354 plus the "speed offset value” plus a fixed parameter "target speed” (step 355).
  • the "target speed” is a value that, when added to the "speed offset value", produces the ideal transport speed.
  • the calculated "transport speed” is greater than this ideal transport speed by the amount of the multiplied difference.
  • the calculated "transport speed” is output to the bill transport mechanism 16 at step 307 so that the bill transport mechanism 16 operates at the calculated "transport speed”. If, however, the calculated "transport speed” is greater than the "maximum allowable speed” at step 356, the parameter "transport speed” is set equal to the "maximum allowable speed” (step 357) and is output to the bill transport mechanism 16 (step 307).
  • the CPU 30 multiplies the "speed difference" by a "gain constant” (step 350) and sets the variable parameter "transport speed” equal to the multiplied difference from step 350 plus the "speed offset value” plus a fixed parameter "target speed” (step 351).
  • the calculated "transport speed” is less than this ideal transport speed by the amount of the multiplied difference. If the calculated "transport speed” is nonetheless greater than or equal to a fixed parameter "minimum allowable speed” at step 352, the calculated “transport speed” is output to the bill transport mechanism 16 at step 307 so that the bill transport mechanism 16 operates at the calculated "transport speed”. If, however, the calculated "transport speed” is less than the "minimum allowable speed” at step 352, the parameter “transport speed” is set equal to the "minimum allowable speed” (step 353) and is output to the bill transport mechanism 16 (step 307).

Landscapes

  • Physics & Mathematics (AREA)
  • General Physics & Mathematics (AREA)
  • Toxicology (AREA)
  • Health & Medical Sciences (AREA)
  • General Health & Medical Sciences (AREA)
  • Business, Economics & Management (AREA)
  • Engineering & Computer Science (AREA)
  • Accounting & Taxation (AREA)
  • Finance (AREA)
  • Mechanical Engineering (AREA)
  • Spectroscopy & Molecular Physics (AREA)
  • Strategic Management (AREA)
  • General Business, Economics & Management (AREA)
  • Theoretical Computer Science (AREA)
  • Inspection Of Paper Currency And Valuable Securities (AREA)
  • Sheets, Magazines, And Separation Thereof (AREA)
  • Financial Or Insurance-Related Operations Such As Payment And Settlement (AREA)
  • Facsimiles In General (AREA)

Claims (13)

  1. Eine Währungszähl- und Unterscheidungsvorrichtung zum Empfangen eines Banknotenstapels, schnellen Zählen und Unterscheiden der Banknoten in dem Stapel und anschließenden Wiederstapeln der Banknoten (17), die umfasst:
    einen Eingabebehälter (12) zum Empfangen eines Stapels Banknoten (17), die zu unterscheiden sind;
    eine Nennwertunterscheidungseinheit (18) zum Unterscheiden des Nennwerts der Banknoten (17);
    einen Ausgabebehälter (20) zum Empfangen der Banknoten, nachdem diese durch die Unterscheidungseinheit unterschieden wurden; und
    einen Transportmechanismus (16) zum Transportieren der vereinzelten Banknoten (17) von dem Eingabebehälter an der Unterscheidungseinheit vorbei und zu dem Ausgabebehälter, wobei der Transportmechanismus eine Abstreifeinrichtung (220) zum Abstreifen der untersten Banknote aus dem Stapel von Banknoten (17) in dem Eingabebehälter und eine erste (223) und eine zweite (241) angetriebene Transportwalze an gegenüberliegenden Seiten der Unterscheidungseinheit (18) zum Transportieren jeder Banknote (17) an der Unterscheidungseinheit (18) vorbei umfasst, wobei die erste und zweite Transportwalze (223, 241) jede einen Umfang aufweist, dadurch gekennzeichnet, dass die erste Transportwalze (223) Banknoten (17) direkt von der Abstreifeinrichtung (220) empfängt, und die empfangenen Banknoten (17) zu dem Bereich zwischen der ersten und der zweiten Transportwalze (223, 241) transportiert.
  2. Die Währungszähl- und Unterscheidungsvorrichtung gemäß Anspruch 1, worin die erste Transportwalze (223) eine Reiboberfläche (228, 229) aufweist, die angepasst ist, um reibungswirksam mit den Banknoten in Eingriff zu kommen, wobei die Reiboberfläche (228, 229) sich nur über einen Bereich des Umfangs der ersten Transportwalze (223) erstreckt, und der Umfang der ersten Transportwalze (223) größer ist als die Breite der Banknoten, so dass nachfolgende Banknoten voneinander beabstandet sind.
  3. Die Währungszähl- und Unterscheidungsvorrichtung gemäß Anspruch 1 oder Anspruch 2, welche einen gekrümmten Führungsweg (211) umfasst, der angrenzend der ersten Transportwalze (223) angebracht ist, und einen gekrümmten Durchgang zwischen dem gekrümmten Führungsweg (211) und der ersten Transportwalze (223) definiert, wobei der gekrümmte Durchgang sich um einen Bereich der ersten Transportwalze (223) erstreckt, und der gekrümmte Führungsweg (211) Banknoten, die mit der ersten Transportwalze (223) in Eingriff stehen, in Eingriff mit der Oberfläche (228, 229) der ersten Transportwalze (223) um einen Bereich deren Umfangs hält, wenn die Banknoten durch den gekrümmten Durchgang transportiert werden, wobei die Vorrichtung eine Oberseite aufweist, und der Führungsweg (211) als einteiliger Bestandteil einer Abdeckung für einen hinteren Bereich der Oberseite der Vorrichtung geformt ist.
  4. Die Währungszähl- und Unterscheidungsvorrichtung gemäß einem der Ansprüche 1-3 umfasst weiter einen Motor (260) zum Antreiben der ersten und zweiten angetriebenen Transportwalzen (223, 241), wobei der Motor (260) direkt mit jeder der angetriebenen Transportwalzen (223, 241) gekoppelt ist.
  5. Die Währungszähl- und Unterscheidungsvorrichtung gemäß einem der Ansprüche 1-4, worin:
    der Transportmechanismus die Banknoten entlang eines Transportwegs transportiert; und
    die Unterscheidungseinheit (18) einen ersten Abtastkopf (18a) umfasst, der in einem ersten Gehäuse an einer Seite des Transportwegs angebracht ist; wobei das erste Gehäuse bewegbar ist zwischen einer Betriebsposition angrenzend des Transportwegs und einer zurückgezogenen Position weg von dem Transportweg, wobei das Gehäuse derart vorgespannt ist, dass der erste Abtastkopf (18a) in seiner Betriebsposition verbleibt.
  6. Die Währungszähl- und Unterscheidungsvorrichtung gemäß Anspruch 5, worin das Gehäuse eine sich verjüngende Eingangsführung (280a) zum Führen von Banknoten, die sich entlang des Transportwegs zu einer Position angrenzend des ersten Abtastkopfs (18a) bewegen, umfasst.
  7. Die Währungszähl- und Unterscheidungsvorrichtung gemäß Anspruch 5 oder Anspruch 6, worin das Gehäuse (280) verschiebbar an mindestens einem Pfosten (285, 286) angebracht ist, wobei der Pfosten (285, 286) an einem Rahmen der Zähl- und Unterscheidungsvorrichtung fixiert ist; wobei das erste Gehäuse entlang des Pfostens (285, 286) zwischen der Betriebsposition und der zurückgezogenen Position bewegbar ist.
  8. Die Währungszähl- und Unterscheidungsvorrichtung gemäß einem der Ansprüche 5-7, die weiter einen zweiten Abtastkopf (18b) umfasst, der in einem zweiten Gehäuse an einer zweiten Seite des Transportwegs angebracht ist, wobei das zweite Gehäuse fest an dem Rahmen angebracht ist.
  9. Die Währungszähl- und Unterscheidungsvorrichtung gemäß einem der Ansprüche 1-8, die weiter umfasst:
    einen Rahmen und worin
    der Eingabebehälter (12) eine Banknotentragfläche (207) zum Tragen des Banknotenstapels umfasst, wobei die Banknotentragfläche (207) entfernbar ist von dem Rahmen der Währungszähl- und Unterscheidungsvorrichtung.
  10. Die Währungszähl- und Unterscheidungsvorrichtung gemäß Anspruch 9, worin die Banknotentragfläche (207) auf den Rahmen schnappt.
  11. Die Währungszähl- und Unterscheidungsvorrichtung gemäß Anspruch 9, worin die Banknotentragfläche (207) auf den Rahmen schnappt; und
    das erste Gehäuse (280) eine Handhabe (284) als Hilfe beim Bewegen des Gehäuses (280) von der Betriebsstellung zu der zurückgezogenen Stellung umfasst; wobei die Handhabe (284) zugänglich ist für einen Bediener der Zähl- und Unterscheidungsvorrichtung, wenn die Banknotentragfläche (207) von dem Rahmen entfernt ist.
  12. Die Währungszähl- und Unterscheidungsvorrichtung gemäß einem der Ansprüche 1-11, worin die Unterscheidungseinheit (18) ein Paar von optischen Abtastköpfen (18a, 18b) an gegenüberliegenden Seiten des Transportwegs umfasst, und welche ein erstes einheitliches Element zum Formen eines Gehäuses für einen der Abtastköpfe und der Lichtquellen (295, 296) umfasst, und ein zweites einheitliches Element zum Formen eines Gehäuses für den anderen der Abtastköpfe und der Fotodetektoren (293, 294) umfasst.
  13. Die Währungszähl- und Unterscheidungsvorrichtung gemäß Anspruch 12, worin eines (280) der Gehäuse eine sich verjüngende Eingangsführung (280a) zum Führen von Banknoten, die sich entlang des Transportwegs zwischen dem ersten und zweiten einteiligen Element bewegen, umfasst.
EP97113396A 1994-03-08 1995-03-08 Verfahren und Apparat zum Unterscheiden und Zählen von Dokumenten Revoked EP0807905B1 (de)

Applications Claiming Priority (21)

Application Number Priority Date Filing Date Title
US08/207,592 US5467406A (en) 1990-02-05 1994-03-08 Method and apparatus for currency discrimination
US207592 1994-03-08
US21909394A 1994-03-29 1994-03-29
US219093 1994-03-29
US226660 1994-04-12
US08/226,660 US6539104B1 (en) 1990-02-05 1994-04-12 Method and apparatus for currency discrimination
US243807 1994-05-16
US08/243,807 US5633949A (en) 1990-02-05 1994-05-16 Method and apparatus for currency discrimination
US287882 1994-08-09
US08/287,882 US5652802A (en) 1990-02-05 1994-08-09 Method and apparatus for document identification
US317349 1994-10-04
US08/317,349 US5640463A (en) 1994-10-04 1994-10-04 Method and apparatus for authenticating documents including currency
US08/340,031 US5815592A (en) 1990-02-05 1994-11-14 Method and apparatus for discriminating and counting documents
US340031 1994-11-14
US362848 1994-12-22
US08/362,848 US5870487A (en) 1990-02-05 1994-12-22 Method and apparatus for discriminting and counting documents
US394752 1995-02-27
US08/394,752 US5724438A (en) 1990-02-05 1995-02-27 Method of generating modified patterns and method and apparatus for using the same in a currency identification system
US399854 1995-03-07
US08/399,854 US5875259A (en) 1990-02-05 1995-03-07 Method and apparatus for discriminating and counting documents
EP95913629A EP0749611B1 (de) 1994-03-08 1995-03-08 Verfahren und apparat zum unterschreiben und zählen von dokumenten

Related Parent Applications (2)

Application Number Title Priority Date Filing Date
EP95913629A Division EP0749611B1 (de) 1994-03-08 1995-03-08 Verfahren und apparat zum unterschreiben und zählen von dokumenten
EP95913629.2 Division 1995-09-14

Publications (3)

Publication Number Publication Date
EP0807905A2 EP0807905A2 (de) 1997-11-19
EP0807905A3 EP0807905A3 (de) 1997-12-17
EP0807905B1 true EP0807905B1 (de) 2002-07-24

Family

ID=27581145

Family Applications (12)

Application Number Title Priority Date Filing Date
EP98114333A Expired - Lifetime EP0875866B2 (de) 1994-03-08 1995-03-08 Verfahren und Apparat zum Unterscheiden und Zählen von Dokumenten
EP00108481A Revoked EP1022694B1 (de) 1994-03-08 1995-03-08 Gerät zum Unterscheiden und Zählen von Dokumenten
EP95913629A Expired - Lifetime EP0749611B1 (de) 1994-03-08 1995-03-08 Verfahren und apparat zum unterschreiben und zählen von dokumenten
EP02005066A Withdrawn EP1227447A3 (de) 1994-03-08 1995-03-08 Verfahren und Apparat zum Unterscheiden und Zählen von Dokumenten
EP97113399A Revoked EP0805408B1 (de) 1994-03-08 1995-03-08 Verfahren und Apparat zum Erkennen und Zählen von Dokumenten
EP97113396A Revoked EP0807905B1 (de) 1994-03-08 1995-03-08 Verfahren und Apparat zum Unterscheiden und Zählen von Dokumenten
EP01129428A Withdrawn EP1202224A3 (de) 1994-03-08 1995-03-08 Verfahren und Apparat zum Unterscheiden und Zählen von Dokumenten
EP97113395A Revoked EP0807904B1 (de) 1994-03-08 1995-03-08 Verfahren und Apparat zur Prüfung von US-Banknoten
EP01121615A Withdrawn EP1158469A3 (de) 1994-03-08 1995-03-08 Verfahren und Apparat zum Unterscheiden und Zählen von Dokumenten
EP01106346A Revoked EP1107167B1 (de) 1994-03-08 1995-03-08 Verfahren und Apparat zum Unterscheiden und Zählen von Dokumenten
EP97113397A Expired - Lifetime EP0807906B2 (de) 1994-03-08 1995-03-08 Verfahren und Apparat zum Unterscheiden und Zählen von Dokumenten
EP01129427A Withdrawn EP1209632A2 (de) 1994-03-08 1995-03-08 Verfahren und Apparat zum Unterscheiden und Zählen von Dokumenten

Family Applications Before (5)

Application Number Title Priority Date Filing Date
EP98114333A Expired - Lifetime EP0875866B2 (de) 1994-03-08 1995-03-08 Verfahren und Apparat zum Unterscheiden und Zählen von Dokumenten
EP00108481A Revoked EP1022694B1 (de) 1994-03-08 1995-03-08 Gerät zum Unterscheiden und Zählen von Dokumenten
EP95913629A Expired - Lifetime EP0749611B1 (de) 1994-03-08 1995-03-08 Verfahren und apparat zum unterschreiben und zählen von dokumenten
EP02005066A Withdrawn EP1227447A3 (de) 1994-03-08 1995-03-08 Verfahren und Apparat zum Unterscheiden und Zählen von Dokumenten
EP97113399A Revoked EP0805408B1 (de) 1994-03-08 1995-03-08 Verfahren und Apparat zum Erkennen und Zählen von Dokumenten

Family Applications After (6)

Application Number Title Priority Date Filing Date
EP01129428A Withdrawn EP1202224A3 (de) 1994-03-08 1995-03-08 Verfahren und Apparat zum Unterscheiden und Zählen von Dokumenten
EP97113395A Revoked EP0807904B1 (de) 1994-03-08 1995-03-08 Verfahren und Apparat zur Prüfung von US-Banknoten
EP01121615A Withdrawn EP1158469A3 (de) 1994-03-08 1995-03-08 Verfahren und Apparat zum Unterscheiden und Zählen von Dokumenten
EP01106346A Revoked EP1107167B1 (de) 1994-03-08 1995-03-08 Verfahren und Apparat zum Unterscheiden und Zählen von Dokumenten
EP97113397A Expired - Lifetime EP0807906B2 (de) 1994-03-08 1995-03-08 Verfahren und Apparat zum Unterscheiden und Zählen von Dokumenten
EP01129427A Withdrawn EP1209632A2 (de) 1994-03-08 1995-03-08 Verfahren und Apparat zum Unterscheiden und Zählen von Dokumenten

Country Status (5)

Country Link
EP (12) EP0875866B2 (de)
AU (1) AU1994195A (de)
CA (1) CA2184807C (de)
DE (7) DE69530873T3 (de)
WO (1) WO1995024691A1 (de)

Families Citing this family (101)

* Cited by examiner, † Cited by third party
Publication number Priority date Publication date Assignee Title
US5724438A (en) * 1990-02-05 1998-03-03 Cummins-Allison Corp. Method of generating modified patterns and method and apparatus for using the same in a currency identification system
US6913130B1 (en) 1996-02-15 2005-07-05 Cummins-Allison Corp. Method and apparatus for document processing
US5295196A (en) * 1990-02-05 1994-03-15 Cummins-Allison Corp. Method and apparatus for currency discrimination and counting
US5633949A (en) * 1990-02-05 1997-05-27 Cummins-Allison Corp. Method and apparatus for currency discrimination
US5751840A (en) * 1990-02-05 1998-05-12 Cummins-Allison Corp. Method and apparatus for currency discrimination
US6311819B1 (en) 1996-05-29 2001-11-06 Cummins-Allison Corp. Method and apparatus for document processing
US5652802A (en) * 1990-02-05 1997-07-29 Cummins-Allison Corp. Method and apparatus for document identification
US7248731B2 (en) 1992-05-19 2007-07-24 Cummins-Allison Corp. Method and apparatus for currency discrimination
US5870487A (en) * 1990-02-05 1999-02-09 Cummins-Allison Corp. Method and apparatus for discriminting and counting documents
US6959800B1 (en) 1995-12-15 2005-11-01 Cummins-Allison Corp. Method for document processing
US6866134B2 (en) 1992-05-19 2005-03-15 Cummins-Allison Corp. Method and apparatus for document processing
US6915893B2 (en) 2001-04-18 2005-07-12 Cummins-Alliston Corp. Method and apparatus for discriminating and counting documents
US5687963A (en) * 1994-11-14 1997-11-18 Cummison-Allison Corp. Method and apparatus for discriminating and counting documents
US6980684B1 (en) 1994-04-12 2005-12-27 Cummins-Allison Corp. Method and apparatus for discriminating and counting documents
US6363164B1 (en) 1996-05-13 2002-03-26 Cummins-Allison Corp. Automated document processing system using full image scanning
US6748101B1 (en) 1995-05-02 2004-06-08 Cummins-Allison Corp. Automatic currency processing system
US6880692B1 (en) 1995-12-15 2005-04-19 Cummins-Allison Corp. Method and apparatus for document processing
US5938044A (en) * 1996-03-11 1999-08-17 Cummins-Allison Corp. Method and apparatus for discriminating and off-sorting currency by series
GB9607788D0 (en) * 1996-04-15 1996-06-19 De La Rue Thomas & Co Ltd Document of value
US8443958B2 (en) 1996-05-13 2013-05-21 Cummins-Allison Corp. Apparatus, system and method for coin exchange
US6661910B2 (en) 1997-04-14 2003-12-09 Cummins-Allison Corp. Network for transporting and processing images in real time
US6860375B2 (en) 1996-05-29 2005-03-01 Cummins-Allison Corporation Multiple pocket currency bill processing device and method
DE69737666T2 (de) 1996-05-29 2007-08-16 Cummins-Allison Corp., Mount Prospect Verfahren und Vorrichtung zur Dokument-Verarbeitung
US7753189B2 (en) 2003-08-01 2010-07-13 Cummins-Allison Corp. Currency processing device, method and system
US7903863B2 (en) 2001-09-27 2011-03-08 Cummins-Allison Corp. Currency bill tracking system
US8162125B1 (en) 1996-05-29 2012-04-24 Cummins-Allison Corp. Apparatus and system for imaging currency bills and financial documents and method for using the same
US20050276458A1 (en) 2004-05-25 2005-12-15 Cummins-Allison Corp. Automated document processing system and method using image scanning
US7232024B2 (en) 1996-05-29 2007-06-19 Cunnins-Allison Corp. Currency processing device
US7187795B2 (en) 2001-09-27 2007-03-06 Cummins-Allison Corp. Document processing system using full image scanning
US5909502A (en) * 1996-09-17 1999-06-01 Cummins-Allison Corp. Software loading system for a currency scanner
US6021883A (en) * 1996-11-25 2000-02-08 Cummins Allison, Corp. Funds processing system
US8478020B1 (en) 1996-11-27 2013-07-02 Cummins-Allison Corp. Apparatus and system for imaging currency bills and financial documents and method for using the same
US6103985A (en) * 1997-08-04 2000-08-15 Unisys Corporation Turn around loop apparatus for document scanning/processing
US6493461B1 (en) * 1998-03-17 2002-12-10 Cummins-Allison Corp. Customizable international note counter
DE29916927U1 (de) 1999-09-28 2000-01-20 Weiss, Andreas, 32683 Barntrup Vorrichtung für die Überprüfung der Echtheit von Banknoten
AU2001234955A1 (en) 2000-02-08 2001-08-20 Cummins-Allison Corp. Method and apparatus for detecting doubled bills in a currency handling device
GB0002977D0 (en) * 2000-02-09 2000-03-29 Rue De Int Ltd Detector
US8701857B2 (en) 2000-02-11 2014-04-22 Cummins-Allison Corp. System and method for processing currency bills and tickets
US7978899B2 (en) 2005-10-05 2011-07-12 Cummins-Allison Corp. Currency processing system with fitness detection
US7201320B2 (en) 2000-02-11 2007-04-10 Cummins-Allison Corp. System and method for processing currency bills and documents bearing barcodes in a document processing device
US6843418B2 (en) 2002-07-23 2005-01-18 Cummin-Allison Corp. System and method for processing currency bills and documents bearing barcodes in a document processing device
DE10029051A1 (de) 2000-06-13 2001-12-20 Giesecke & Devrient Gmbh Verfahren zur Echtheitsprüfung von Dokumenten
US6760491B2 (en) * 2000-12-06 2004-07-06 Hewlett-Packard Development Company, L.P. Device that scans both sides of a photo and associates information found on the back of the photo with the photo
GB0106288D0 (en) * 2001-03-14 2001-05-02 Rue De Int Ltd Item handling apparatus and method
US7000828B2 (en) 2001-04-10 2006-02-21 Cummins-Allison Corp. Remote automated document processing system
FR2824410B1 (fr) 2001-05-03 2003-08-08 Michel Pernot Dispositif indicateur de valeur faciale de billets de banque
US7647275B2 (en) 2001-07-05 2010-01-12 Cummins-Allison Corp. Automated payment system and method
US8433123B1 (en) 2001-09-27 2013-04-30 Cummins-Allison Corp. Apparatus and system for imaging currency bills and financial documents and method for using the same
US8437530B1 (en) 2001-09-27 2013-05-07 Cummins-Allison Corp. Apparatus and system for imaging currency bills and financial documents and method for using the same
US8437529B1 (en) 2001-09-27 2013-05-07 Cummins-Allison Corp. Apparatus and system for imaging currency bills and financial documents and method for using the same
US8428332B1 (en) 2001-09-27 2013-04-23 Cummins-Allison Corp. Apparatus and system for imaging currency bills and financial documents and method for using the same
US8944234B1 (en) 2001-09-27 2015-02-03 Cummins-Allison Corp. Apparatus and system for imaging currency bills and financial documents and method for using the same
US6896118B2 (en) 2002-01-10 2005-05-24 Cummins-Allison Corp. Coin redemption system
US6745887B2 (en) 2002-02-20 2004-06-08 Jcm American Corporation Gaming table validator assembly
US6913260B2 (en) 2002-03-06 2005-07-05 Cummins-Allison Corp. Currency processing system with fitness detection
US7551764B2 (en) 2002-03-25 2009-06-23 Cummins-Allison Corp. Currency bill and coin processing system
US7269279B2 (en) 2002-03-25 2007-09-11 Cummins-Allison Corp. Currency bill and coin processing system
US7158662B2 (en) 2002-03-25 2007-01-02 Cummins-Allison Corp. Currency bill and coin processing system
US7600626B2 (en) 2002-06-13 2009-10-13 Cummins-Allison Corp. Currency processing and strapping systems and methods
US8171567B1 (en) 2002-09-04 2012-05-01 Tracer Detection Technology Corp. Authentication method and system
US8627939B1 (en) 2002-09-25 2014-01-14 Cummins-Allison Corp. Apparatus and system for imaging currency bills and financial documents and method for using the same
US7635082B2 (en) 2003-02-07 2009-12-22 Cummins-Allison Corp. Currency dispenser
DE10326983A1 (de) * 2003-06-12 2004-12-30 Giesecke & Devrient Gmbh Wertdokument mit einem maschinenlesbaren Echtheitskennzeichen
US7016767B2 (en) 2003-09-15 2006-03-21 Cummins-Allison Corp. System and method for processing currency and identification cards in a document processing device
US7103438B2 (en) 2003-09-15 2006-09-05 Cummins-Allison Corp. System and method for searching and verifying documents in a document processing device
BRPI0508635A (pt) 2004-03-12 2007-08-07 Ingenia Technology Ltd dispositivo de impressão, e, aparelhos e métodos para criar artigos autenticáveis e para verificar a autenticidade de artigos
WO2006039439A2 (en) 2004-09-30 2006-04-13 Cummins-Allison Corp. Magnetic detection system for use in currency processing and method and apparatus for using the same
GB2429095B (en) * 2005-07-27 2008-08-13 Ingenia Technology Ltd Verification of authenticity
GB2429096B (en) * 2005-07-27 2008-11-05 Ingenia Technology Ltd Authenticity verification
GB2429097B (en) * 2005-07-27 2008-10-29 Ingenia Technology Ltd Verification
US7762380B2 (en) 2006-03-09 2010-07-27 Cummins-Allison Corp. Currency discrimination system and method
US7686151B2 (en) 2006-06-01 2010-03-30 Cummins-Allison Corp. Angled currency processing system
WO2008060480A2 (en) * 2006-11-10 2008-05-22 Diebold, Incorporated System controlled by data bearing records including automated banking
US8538123B1 (en) 2007-03-09 2013-09-17 Cummins-Allison Corp. Apparatus and system for imaging currency bills and financial documents and method for using the same
GB2459223B (en) 2007-03-09 2012-07-11 Cummins Allison Corp Document imaging and processing system
US8401268B1 (en) 2007-03-09 2013-03-19 Cummins-Allison Corp. Optical imaging sensor for a document processing device
US8417017B1 (en) 2007-03-09 2013-04-09 Cummins-Allison Corp. Apparatus and system for imaging currency bills and financial documents and method for using the same
WO2008140275A1 (en) 2007-05-15 2008-11-20 Lg N-Sys Inc. Apparatus for media recognition and method for media kind distinction with the same
US8391583B1 (en) 2009-04-15 2013-03-05 Cummins-Allison Corp. Apparatus and system for imaging currency bills and financial documents and method for using the same
US8467591B1 (en) 2009-04-15 2013-06-18 Cummins-Allison Corp. Apparatus and system for imaging currency bills and financial documents and method for using the same
US8929640B1 (en) 2009-04-15 2015-01-06 Cummins-Allison Corp. Apparatus and system for imaging currency bills and financial documents and method for using the same
EP2246825B1 (de) 2009-04-28 2014-10-08 Banqit AB Verfahren für eine Banknotendetektionsvorrichtung und eine Banknotendetektionsvorrichtung
DE102009051647A1 (de) * 2009-11-02 2011-06-01 Giesecke & Devrient Gmbh Vorrichtung für die Vereinzelung von Banknoten
GB2476226B (en) 2009-11-10 2012-03-28 Ingenia Holdings Ltd Optimisation
DE102009058438A1 (de) * 2009-12-16 2011-06-22 Giesecke & Devrient GmbH, 81677 Verfahren zur Prüfung von Wertdokumenten
US8544656B2 (en) 2010-03-03 2013-10-01 Cummins-Allison Corp. Currency bill processing device and method
CN103426023B (zh) * 2012-05-25 2017-08-11 光荣株式会社 纸张计数机
CN103426022B (zh) * 2012-05-25 2017-07-07 光荣株式会社 纸张计数机以及纸张的计数方法
DE102012011464A1 (de) 2012-06-12 2013-12-12 Merck Patent Gmbh Verfahren zur Erzeugung von dreidimensionalen Mustern in flüssigkristallinen Beschichtungen
CN102903173A (zh) * 2012-09-29 2013-01-30 我查查信息技术(上海)有限公司 基于图像识别的票证鉴别方法、装置及移动设备
US9141876B1 (en) 2013-02-22 2015-09-22 Cummins-Allison Corp. Apparatus and system for processing currency bills and financial documents and method for using the same
US8973817B1 (en) 2013-03-15 2015-03-10 Cummins-Allison Corp. Apparatus, method, and system for loading currency bills into a currency processing device
CN103646464B (zh) * 2013-12-23 2016-01-20 尤新革 智能点验钞机识别假币自动升级的方法
CN104063940B (zh) * 2014-06-13 2016-08-31 昆山古鳌电子机械有限公司 纸币处理装置及现金自动交易装置
CN104680642B (zh) * 2015-03-04 2017-08-25 广州广电运通金融电子股份有限公司 票据绵软识别方法和装置
CN106504406B (zh) * 2016-11-01 2019-11-15 深圳怡化电脑股份有限公司 一种识别纸币的方法及装置
JP2018144989A (ja) * 2017-03-08 2018-09-20 グローリー株式会社 紙葉類処理装置
CN110288763B (zh) * 2018-03-13 2021-05-07 山东新北洋信息技术股份有限公司 一种纸币排错方法及现金循环处理设备
US11734983B1 (en) 2018-12-18 2023-08-22 Cummins-Allison Corp. Banknote transport mechanisms and methods
JP7134435B2 (ja) 2019-03-14 2022-09-12 ローレルバンクマシン株式会社 紙葉類検知装置、紙葉類検知方法および紙葉類処理装置
RU2723969C1 (ru) * 2019-07-18 2020-06-18 Общество С Ограниченной Ответственностью "Конструкторское Бюро "Дорс" (Ооо "Кб "Дорс") Датчик для проверки защищенных меток, содержащих люминофор

Family Cites Families (33)

* Cited by examiner, † Cited by third party
Publication number Priority date Publication date Assignee Title
US3280974A (en) 1961-08-23 1966-10-25 John B Riddle Method and apparatus for recognizing printed currency
US3870629A (en) 1973-10-11 1975-03-11 Umc Ind Paper currency validator
US4114804A (en) * 1976-08-04 1978-09-19 Brandt-Pra, Inc. Counterfeit detection means for paper counting
US4179685A (en) * 1976-11-08 1979-12-18 Abbott Coin Counter Company, Inc. Automatic currency identification system
DE2936573A1 (de) 1978-09-15 1980-03-27 De La Rue Crosfield Blattzaehlverfahren und -vorrichtung
US4250806A (en) * 1978-11-27 1981-02-17 The Perkin-Elmer Corporation Computer controlled inspector/printer document inspection
JPS5574680A (en) * 1978-11-30 1980-06-05 Tokyo Shibaura Electric Co Paper item treatment unit
JPS5674790A (en) 1979-11-22 1981-06-20 Tokyo Shibaura Electric Co Bill discriminator
EP0053183B1 (de) * 1980-05-30 1984-12-12 GAO Gesellschaft für Automation und Organisation mbH Wertpapier mit echtheitsmerkmalen in form von nur im unsichtbaren bereich des optischen spektrums lumineszierenden substanzen und verfahren zur prüfung derselben
US4381447A (en) 1980-09-19 1983-04-26 Brandt, Inc. Method and apparatus for evaluating and sorting sheets in a high speed manner
US4356473A (en) 1980-09-23 1982-10-26 Gte Laboratories Incorporated Monetary document profile location and predetermined selected path apparatus
EP0070172B1 (de) * 1981-07-13 1985-08-14 Portals Limited Ein teilweise eingeschlossenes Band enthaltendes Papier, Verfahren zur Papierherstellung und Sicherheitsdokument
JPS58109990A (ja) 1981-12-23 1983-06-30 富士通株式会社 紙幣鑑別装置
US4516264A (en) * 1982-01-29 1985-05-07 United States Of America Postal Service Apparatus and process for scanning and analyzing mail information
JPS5949682A (ja) * 1982-09-16 1984-03-22 株式会社東芝 区分集積装置
DE3242789C1 (de) * 1982-11-19 1984-03-15 GAO Gesellschaft für Automation und Organisation mbH, 8000 München Vorrichtung zum Pruefen von Blattgut
JPS59127186A (ja) * 1983-01-08 1984-07-21 ロ−レルバンクマシン株式会社 紙幣判別装置
US4593184A (en) 1983-08-19 1986-06-03 Brandt, Incorporated Counterfeit detection circuit
US4563771A (en) * 1983-10-05 1986-01-07 Ardac, Inc. Audible security validator
US4545125A (en) * 1983-12-27 1985-10-08 Gerber Products Company Equal spacing positioning apparatus
US4617458A (en) 1985-02-11 1986-10-14 Brandt, Inc. Counterfeit detection circuit
JPH0413743Y2 (de) * 1986-11-11 1992-03-30
NO165697C (no) * 1988-03-10 1991-03-20 Inter Marketing Oy Ab Sensor for ekthetskontroll av sikkerhetspapir.
US4992860A (en) 1988-03-29 1991-02-12 Mitsubishi Denki Kabushiki Kaisha Color scanning system
GB8829208D0 (en) * 1988-12-15 1989-01-25 Palmer Paul Banknote counterfeit detecting apparatus
EP0883094A3 (de) * 1990-02-05 1999-06-30 Cummins-Allison Corporation Verfahren und Vorrichtung zum erkennen und zählen von verschiedenen währungen
US5295196A (en) * 1990-02-05 1994-03-15 Cummins-Allison Corp. Method and apparatus for currency discrimination and counting
US5236072A (en) * 1990-11-20 1993-08-17 Technitrol, Inc. Document size detection device
CA2107360C (en) * 1991-04-04 1996-04-02 Cummins Allison Corp Feeding device for banknote dispenser
US5151607A (en) 1991-05-02 1992-09-29 Crane Timothy T Currency verification device including ferrous oxide detection
US5163672A (en) * 1991-08-15 1992-11-17 Cummins-Allison Corp. Bill transport and stacking mechanism for currency handling machines
US5430664A (en) * 1992-07-14 1995-07-04 Technitrol, Inc. Document counting and batching apparatus with counterfeit detection
US5261518A (en) * 1993-03-11 1993-11-16 Brandt, Inc. Combined conductivity and magnetic currency validator

Also Published As

Publication number Publication date
DE69530873T3 (de) 2009-04-23
EP0805408A3 (de) 1997-12-17
EP1022694A3 (de) 2000-09-27
EP1227447A2 (de) 2002-07-31
EP0749611A1 (de) 1996-12-27
EP1022694A2 (de) 2000-07-26
EP0875866B1 (de) 2003-05-21
DE69530868D1 (de) 2003-06-26
AU1994195A (en) 1995-09-25
EP0807904A3 (de) 1997-12-17
DE69527552D1 (de) 2002-08-29
DE69530873D1 (de) 2003-06-26
EP1107167B1 (de) 2008-10-22
EP1022694B1 (de) 2005-09-21
EP0807904A2 (de) 1997-11-19
EP1158469A3 (de) 2005-06-29
EP1202224A2 (de) 2002-05-02
EP0807906B1 (de) 2003-05-21
EP0749611B1 (de) 2002-06-19
DE69527552T2 (de) 2003-03-20
EP0807905A3 (de) 1997-12-17
WO1995024691A1 (en) 1995-09-14
CA2184807C (en) 2000-09-26
EP1107167A1 (de) 2001-06-13
DE69534475D1 (de) 2006-02-02
EP1202224A3 (de) 2005-05-04
EP1209632A2 (de) 2002-05-29
EP0807906A3 (de) 1997-12-10
EP0807905A2 (de) 1997-11-19
EP0875866A2 (de) 1998-11-04
DE69527136T2 (de) 2002-12-19
EP1158469A2 (de) 2001-11-28
EP0807906A2 (de) 1997-11-19
DE69527546D1 (de) 2002-08-29
DE69527806D1 (de) 2002-09-19
DE69527806T2 (de) 2002-12-12
DE69530873T2 (de) 2004-01-22
EP1227447A3 (de) 2006-11-22
EP0875866A3 (de) 1999-11-03
EP0749611A4 (de) 1997-08-27
CA2184807A1 (en) 1995-09-14
DE69527136D1 (de) 2002-07-25
DE69527546T2 (de) 2003-03-20
EP0807904B1 (de) 2002-08-14
EP0805408B1 (de) 2002-07-24
DE69534475T2 (de) 2006-04-27
EP0805408A2 (de) 1997-11-05
EP0807906B2 (de) 2012-11-21
EP0875866B2 (de) 2008-10-22
DE69530868T2 (de) 2004-01-22

Similar Documents

Publication Publication Date Title
EP0807905B1 (de) Verfahren und Apparat zum Unterscheiden und Zählen von Dokumenten
US5815592A (en) Method and apparatus for discriminating and counting documents
US5687963A (en) Method and apparatus for discriminating and counting documents
US6628816B2 (en) Method and apparatus for discriminating and counting documents
US5875259A (en) Method and apparatus for discriminating and counting documents
US6378683B2 (en) Method and apparatus for discriminating and counting documents
CA2136194C (en) Method and apparatus for currency discrimination and counting
US7817842B2 (en) Method and apparatus for discriminating and counting documents
US5870487A (en) Method and apparatus for discriminting and counting documents
US5938044A (en) Method and apparatus for discriminating and off-sorting currency by series
US6636624B2 (en) Method and apparatus for currency discrimination and counting
US5751840A (en) Method and apparatus for currency discrimination
US6539104B1 (en) Method and apparatus for currency discrimination
US7590274B2 (en) Method and apparatus for currency discrimination
EP0814439B1 (de) Verfahren und Gerät zur Dokumentenerkennung, Authentifizierung und/oder Zählung

Legal Events

Date Code Title Description
PUAI Public reference made under article 153(3) epc to a published international application that has entered the european phase

Free format text: ORIGINAL CODE: 0009012

PUAL Search report despatched

Free format text: ORIGINAL CODE: 0009013

17P Request for examination filed

Effective date: 19970804

AC Divisional application: reference to earlier application

Ref document number: 749611

Country of ref document: EP

AK Designated contracting states

Kind code of ref document: A2

Designated state(s): BE DE FR GB IT NL

AK Designated contracting states

Kind code of ref document: A3

Designated state(s): BE DE FR GB IT NL

17Q First examination report despatched

Effective date: 19990906

RIC1 Information provided on ipc code assigned before grant

Free format text: 7G 06K 9/00 A, 7G 07D 7/00 B

RAP3 Party data changed (applicant data changed or rights of an application transferred)

Owner name: CUMMINS-ALLISON CORPORATION

GRAG Despatch of communication of intention to grant

Free format text: ORIGINAL CODE: EPIDOS AGRA

GRAG Despatch of communication of intention to grant

Free format text: ORIGINAL CODE: EPIDOS AGRA

GRAH Despatch of communication of intention to grant a patent

Free format text: ORIGINAL CODE: EPIDOS IGRA

GRAH Despatch of communication of intention to grant a patent

Free format text: ORIGINAL CODE: EPIDOS IGRA

GRAA (expected) grant

Free format text: ORIGINAL CODE: 0009210

AC Divisional application: reference to earlier application

Ref document number: 749611

Country of ref document: EP

AK Designated contracting states

Kind code of ref document: B1

Designated state(s): BE DE FR GB IT NL

PG25 Lapsed in a contracting state [announced via postgrant information from national office to epo]

Ref country code: NL

Free format text: LAPSE BECAUSE OF FAILURE TO SUBMIT A TRANSLATION OF THE DESCRIPTION OR TO PAY THE FEE WITHIN THE PRESCRIBED TIME-LIMIT

Effective date: 20020724

REG Reference to a national code

Ref country code: GB

Ref legal event code: FG4D

REF Corresponds to:

Ref document number: 69527552

Country of ref document: DE

Date of ref document: 20020829

ET Fr: translation filed
NLV1 Nl: lapsed or annulled due to failure to fulfill the requirements of art. 29p and 29m of the patents act
PGFP Annual fee paid to national office [announced via postgrant information from national office to epo]

Ref country code: GB

Payment date: 20030305

Year of fee payment: 9

PGFP Annual fee paid to national office [announced via postgrant information from national office to epo]

Ref country code: FR

Payment date: 20030310

Year of fee payment: 9

PGFP Annual fee paid to national office [announced via postgrant information from national office to epo]

Ref country code: DE

Payment date: 20030320

Year of fee payment: 9

PLBQ Unpublished change to opponent data

Free format text: ORIGINAL CODE: EPIDOS OPPO

PLBI Opposition filed

Free format text: ORIGINAL CODE: 0009260

PGFP Annual fee paid to national office [announced via postgrant information from national office to epo]

Ref country code: BE

Payment date: 20030516

Year of fee payment: 9

26 Opposition filed

Opponent name: DE LA RUE INTERNATIONAL LIMITED

Effective date: 20030422

Opponent name: GIESECKE & DEVRIENT GMBH

Effective date: 20030416

PLAX Notice of opposition and request to file observation + time limit sent

Free format text: ORIGINAL CODE: EPIDOSNOBS2

PLBB Reply of patent proprietor to notice(s) of opposition received

Free format text: ORIGINAL CODE: EPIDOSNOBS3

RDAF Communication despatched that patent is revoked

Free format text: ORIGINAL CODE: EPIDOSNREV1

RDAG Patent revoked

Free format text: ORIGINAL CODE: 0009271

STAA Information on the status of an ep patent application or granted ep patent

Free format text: STATUS: PATENT REVOKED

27W Patent revoked

Effective date: 20040514

GBPR Gb: patent revoked under art. 102 of the ep convention designating the uk as contracting state

Free format text: 20040514