CN100533503C - 一种交互式的行车导航和车载安防系统 - Google Patents

一种交互式的行车导航和车载安防系统 Download PDF

Info

Publication number
CN100533503C
CN100533503C CNB2006101570277A CN200610157027A CN100533503C CN 100533503 C CN100533503 C CN 100533503C CN B2006101570277 A CNB2006101570277 A CN B2006101570277A CN 200610157027 A CN200610157027 A CN 200610157027A CN 100533503 C CN100533503 C CN 100533503C
Authority
CN
China
Prior art keywords
vehicle
control center
remote control
information
data
Prior art date
Legal status (The legal status is an assumption and is not a legal conclusion. Google has not performed a legal analysis and makes no representation as to the accuracy of the status listed.)
Expired - Fee Related
Application number
CNB2006101570277A
Other languages
English (en)
Other versions
CN1967615A (zh
Inventor
侯丹
刘云
Current Assignee (The listed assignees may be inaccurate. Google has not performed a legal analysis and makes no representation or warranty as to the accuracy of the list.)
ChinaGPS Co Ltd Shenzhen
Original Assignee
ChinaGPS Co Ltd Shenzhen
Priority date (The priority date is an assumption and is not a legal conclusion. Google has not performed a legal analysis and makes no representation as to the accuracy of the date listed.)
Filing date
Publication date
Family has litigation
First worldwide family litigation filed litigation Critical https://patents.darts-ip.com/?family=38076367&utm_source=google_patent&utm_medium=platform_link&utm_campaign=public_patent_search&patent=CN100533503(C) "Global patent litigation dataset” by Darts-ip is licensed under a Creative Commons Attribution 4.0 International License.
Application filed by ChinaGPS Co Ltd Shenzhen filed Critical ChinaGPS Co Ltd Shenzhen
Priority to CNB2006101570277A priority Critical patent/CN100533503C/zh
Publication of CN1967615A publication Critical patent/CN1967615A/zh
Application granted granted Critical
Publication of CN100533503C publication Critical patent/CN100533503C/zh
Expired - Fee Related legal-status Critical Current
Anticipated expiration legal-status Critical

Links

Images

Landscapes

  • Navigation (AREA)

Abstract

本发明涉及一种交互式的行车导航和车载安防系统,包括远程控制中心和用户终端,远程控制中心包括用于整合和分析信息并生成相关数据的地理信息系统,用于自动规范和存储来自所述地理信息系统的结果数据、并为呼叫中心提供数据支持的智能信息系统,以及用于提供交互界面、与车载终端进行信息沟通的呼叫中心,用户终端包括车载终端和导航仪,车载终端包括CPU、第一GPS模块、移动通信模块和第一数据接口模块,导航仪包括双CPU架构、第二GPS模块、存储器、第二数据接口模块和输入输出设备,车载终端与导航仪通过数据接口模块实现一体化连接;车载终端通过移动通信网络与远程控制中心交互信息。本发明既可保护终端用户生命和财产安全,又可节约个人和社会资源。

Description

一种交互式的行车导航和车载安防系统
技术领域
本发明涉及一种汽车安防和导航系统,更具体地说,涉及一种利用GPS定位和导航、GIS、移动通信技术、短距连接技术交互式的行车导航和车载安防系统。
背景技术
随着社会经济的发展,人们的生活范围越来越宽广,而汽车工业市场也已逐渐成熟,这必然让车辆的使用数量不断增加,人们的驾车范围不断扩展。然而,城市交通问题,尤其是大城市日益严峻的交通拥堵问题,常常造成公众时间和社会资源上的巨大浪费。两者相互冲突和矛盾让具有道路导引功能的导航仪获得巨大的市场发展前景。然而,现有导航产品基本上是采用自带的静态式导航模式,或者与TMC等结合起来提供被动式动态导航,无法与控制中心进行交互,将实时交通状况与终端用户需求结合起来,实现交互式的动态导航。因此,有必要构建了一种支持远程交互的安防+动态导航系统。而下述技术的发展,为安防和动态导航系统提供了支持。
全球定位系统(Global Positioning System,简称GPS)是美国从20世纪70年代开始研制,于1994年全面建成,具有在海、陆、空全方位实时三维导航与定位能力的新一代卫星导航与定位系统。GPS系统不仅可用于定位、导航,还可用于测量、测速和测时。通过GPS接收到的卫星信号准确定位,可以得知车辆的行驶路线、位置、速度、高度等信息。
地理信息系统(Geographical Information System,简称GIS)从50年代末、60年代初开始出现,是描述和处理相关地理信息的软件系统。GIS以计算机为手段,对具有地理特征的空间数据和信息进行处理,具有如采集、管理、分析和表达数据等功能。GIS可以处理和回答定位(Location)、条件(Condition)、趋势(Trends)、模式(Patterns)、模拟(Modeling)等问题。
全球移动通信系统(Global System for Mobile Communications,简称GSM)以蜂窝通信系统为基础,于20世纪80年代初在欧洲开始发展。GSM延续了蜂窝通信系统频率复用和网络智能化的优点,提高了频率利用率,增大了系统的容量,也实现了越区转接和漫游功能,现在全球已广泛应用。通用分组无线业务(General Packet Radio Service,简称GPRS),是在现有的GSM系统上发展出来的一种新的分组数据承载业务,它采用与GSM相同的频段、频带宽度、突发结构、无线调制标准、跳频规则以及相同的TDMA帧结构。GPRS特别适用于间断的、突发性的或频繁的、少量的数据传输,也适用于偶尔的大数据量传输;码分多址传输通(Code Division Multiple Access,简称CDMA),由扩频、多址接入、蜂窝组网和频率复用等几种技术结合而成,含有频域、时域和码域三维信号处理的一种协作技术,具有抗干扰性好,抗多径衰落,保密安全性高,同频率可在多个小区内重复使用,容量和质量之间可做权衡取舍等属性,可满足现代移动通信网对大容量、高质量、综合业务、软切换、国际漫游等业务的需求。
短距连接技术,包括RS 232串口等有线连接技术和红外、Bluetooth等无线连接技术,其中Bluetooth是当前应用热点。Bluetooth是一种低功率短距离的无线连接技术标准的代称,它支持全球开放2.4GHz ISM(即工业、科学、医学)频段、跳频、频谱扩展等技术,它具有支持语音传输、低功耗、组网简单方便等优点,并且在有效范围内可越过障碍物进行连接,没有特别的通讯视角和方向要求。
发明内容
本发明要解决的技术问题在于,针对现有技术的上述静态的被动导航,交互性不强且实时性不高等缺陷,提供一种动态的、交互式的行车导航和车载安防系统和方法。
本发明解决其技术问题所采用的技术方案是:构造一种交互式的行车导航和车载安防系统,包括远程控制中心和用户终端,所述远程控制中心包括用于整合和分析信息并生成相关数据的地理信息系统,用于自动规范和存储来自所述地理信息系统的结果数据、并为呼叫中心提供数据支持的智能信息系统,以及用于提供交互界面、与用户终端进行信息沟通的呼叫中心;所述用户终端包括车载终端和导航仪,所述车载终端包括CPU、第一GPS模块、移动通信模块和第一数据接口模块,所述CPU通过串口扩展技术分别与第一GPS模块、移动通信模块、第一数据接口模块进行通信;所述第一GPS模块用于处理接收得到的信号并将其传送给CPU;所述移动通信模块用于与远程控制中心进行通信;所述第一数据接口模块用于与带有相应数据接口的导航仪进行通信;所述导航仪包括双CPU架构、第二GPS模块、存储器、第二数据接口模块和输入输出设备,所述车载终端与导航仪通过数据接口模块实现一体化连接;所述车载终端通过移动通信网络与所述远程控制中心交互信息。
在本发明所述的交互式的行车导航和车载安防系统中,所述数据接口包括无线数据接口和有线数据接口;所述无线数据接口包括蓝牙数据接口和红外数据接口;所述有线数据接口包括RS 232串口数据接口。
在本发明所述的交互式的行车导航和车载安防系统中,所述车载终端还包括手柄,所述导航仪还包括输入输出控制。
在本发明所述的交互式的行车导航和车载安防系统中,所述车载终端中的所述CPU通过串口扩展技术与所述手柄进行通信;所述车载终端中的所述手柄用于操作控制车载终端。
在本发明所述的交互式的行车导航和车载安防系统中,所述车载终端还包括复杂可编程逻辑控制器,用于扩展多个输入输出接口以实现汽车的安防控制。
在本发明所述的交互式的行车导航和车载安防系统中,所述安防控制包括油路检测、报警检测、灯检测和锁油门控制。
在本发明所述的交互式的行车导航和车载安防系统中,所述导航仪中的所述双CPU架构用于进行信号处理,并通过所述第二数据接口与车载终端进行通信;所述导航仪中的所述第二GPS模块用于处理接收得到的GPS定位信息,并将其传送给CPU;所述导航仪中的所述存储器包括闪存和/或微硬盘,用于烧录导航仪运行的操作系统;所述导航仪中的所述输入输出设备包括触摸屏、安全数码记忆卡和通用串行总线接口。
在本发明所述的交互式的行车导航和车载安防系统中,所述移动通信网络包括GSM、GPRS和CDMA。
在本发明所述的交互式的行车导航和车载安防系统中,其特征在于,系统中的数据流程包括:导航仪和车载终端自由交互信息;远程控制中心整合和实时更新原始信息;用户终端向远程控制中心上传用户信息;远程控制中心接收并实时处理用户信息,结合远程控制中心的原始信息,整合为服务建议;远程控制中心将服务建议以可视信息和/或语音信息的形式提供给用户终端。
本发明还提供了一种交互式的行车导航和车载安防方法,车载终端与导航仪一体化连接后构成的用户终端与远程控制中心交互信息,所述交互信息包括如下步骤:
1)用户终端向远程控制中心发送“服务请求”;
2)远程控制中心接受请求,并回复“接受服务”,建立用户终端和远程控制中心之间的服务连接;
3)用户终端将其从GPS卫星提取的数据上传至远程控制中心;
4)远程控制中心将其获得的动态数据发送至用户终端,更新用户终端的数据;
5)用户终端向远程控制中心提出个性要求,并对远程控制中心发送的动态数据给出反馈和评价意见;
6)远程控制中心接收并实时处理用户需求和意见,将整合的“服务建议”结果作为一个可视的和/或语音信息,提供给用户终端;
7)用户终端如果对远程控制中心的服务满意,则完成其与控制中心的交互,根据实时数据实施动态导航,否则,将其意见和要求反馈,重复步骤5)和步骤6)的操作继续交互,直至达到用户终端目标。
实施本发明的交互式的行车导航和车载安防系统和方法,具有以下有益效果:本发明中,导航仪和车载终端用户通过移动通信网络和短距连接技术在导航过程中随时与远程控制中心交互,及时交流获得和更新实时导航和安防信息,并由远程控制中心设计导航和安防方案,真正的实现可远程交互的车载安防和动态导航,既可保护终端用户生命和财产安全,又可节约个人和社会资源。
附图说明
下面将结合附图及实施例对本发明作进一步说明,附图中:
图1是本发明交互式的行车导航和车载安防系统的优选实施例的结构示意图;
图2是本发明交互式的行车导航和车载安防系统的各部分间交互数据的示意图;
图3是本发明交互式的行车导航和车载安防系统中的用户终端的物理结构图;
图4是本发明交互式的行车导航和车载安防方法的流程图。
具体实施方式
基于GPS定位和导航、GIS、移动通信技术(如GSM、GPRS和CDMA等)、短距连接技术(如串口、红外、Bluetooth等)等技术,本发明将远程控制中心、车载终端、导航仪三者的功能整合,组成一种交互式的行车导航和车载安防系统。下面将分别说明远程控制中心、车载终端、导航仪三者的构成和功能。
远程控制中心
远程控制中心由呼叫中心、智能信息系统、地理信息系统等几部分组成。呼叫中心为系统提供一个友好的交互界面,并直接与车载终端进行信息沟通;地理信息系统整合和分析所有地理信息和数据(电子地图、周边信息等)、天气信息、实时交通信息(车祸、车流量、拥堵等)和道路状况(修路、积水等),生成简洁的关于事件描述、天气状况、影响程度、方向和范围、持续时间、路径规划建议等的数据;智能信息系统自动规范和存储地理信息系统的结果数据,并为呼叫中心提供数据支持。
车载终端
车载终端利用其手柄、移动通信模块、GPS定位模块等设备,直接与远程控制中心交互实现车辆的定位和安全防卫工作。其中移动通信模块可采取GSM、GRPS或CDMA等移动通信方式。由于车载终端具有移动通信功能,所以也可以仅作为一个通信传输中介,通过其与导航仪的数据接口,利用导航仪丰富的功能和友好的用户界面与控制中心交互,实现其服务功能。车载终端与导航仪之间的数据接口可采用232串口等有线连接技术或Bluetooth等无线连接技术来实现。
导航仪
导航仪自带有静态GPS导航、影音播放等功能,并有与车载终端进行数据传输的接口(可采用232串口等有线连接技术或Bluetooth等无线连接技术实现)。导航仪使用者可以使用导航仪自带的静态的导航功能,可以仅接受控制中心传输的数据实施被动式的GPS导航,也可以与中心交互实施交互式动态导航。同时,导航仪可以接收和显示车载的安防、电话、短信等功能信息,并处理和显示控制中心结果数据。
在交互式的行车导航和车载安防系统中,独立的车载终端和导航仪通过数据接口(有线或无线连接方式)组成用户终端,用户终端通过移动通信网络(GSM、GPRS、CDMA等)与远程控制中心交互。
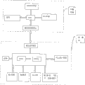
在本发明的优选实施例中,以GPS定位和导航、GIS、GPRS/GSM通信网络、Bluetooth无线连接技术的应用为基础,在现有静态导航和车载安全防护远程控制的基础上,将远程控制中心、车载安防和智能导航仪三者结合起来,构成交互式的行车导航和车载安防系统,其体系结构如图1所示。
导航仪与车载终端(图1中为小汽车)通过Bluetooth实现一体化连接以组成用户终端,位于太空的GPS卫星不断的发射空间信息,安装在用户终端的GPS接收模块接收卫星信息,由用户终端的处理器处理GPS接收模块输出的信号,从中提取所需要的位置、速度和时间等数据。此时,用户终端可以利用其已有的电子地图完成静态导航功能。
远程控制中心通过GPRS/GSM将中心整合的各种实时数据动态传输到用户终端,用户终端设备可结合这些数据利用其自带的GPS导航功能实现被动式动态导航,也可以反馈信息给控制中心,与其进行信息沟通,实现交互式动态导航和安防。
本发明提出的交互式动态导航和安防系统中,用户终端可以在接收到实时动态数据后,对其进行反馈,向远程控制中心提出其个性要求。远程控制中心收到用户终端的反馈信息后,利用其集中、强大的数据处理功能和宽广、完善、实时的信息资源,为用户规划路径、处理个性化需求等,并直接将服务提供给用户。
如图2所示,本发明交互式的动态式的导航和安防系统中各部分间交互数据的示意图。其系统功能作用描述如下:
导航仪与车载终端通过Bluetooth无线连接技术组成可自由交互的用户终端。导航仪可以通过图像显示和语音提示的方式得到车载终端的GPRS/GSM(如电话、短信、安防信息等)功能,并可以通过触摸式屏幕直接操作和使用车载终端上的各种功能。
在城市各地所设的信息采集点收集实时交通数据,交由远程控制中心运用GIS和智能信息处理系统对数据进行整理和存储,在中心地图信息中加入实时交通和道路状况、气象、新闻和音乐等数据,然后整合和实时更新控制中心的原始信息。
导航仪和车台的定位、路径要求、安防及其它个性化的需求等“用户信息”通过车载终端的GPRS/GSM将数据上传至远程控制中心。
远程控制中心接受并实时处理导航仪使用者上传的用户信息,利用中心的强大的数据处理功能和完全、丰富、实时的信息资源,将中心的信息和导航仪使用者上传的用户信息结合起来进行综合处理,为终端用户整合路径规划、分流方向、替选路线、安防布置等“服务建议”。
远程控制中心将整合的“服务建议”作为一个可视的或语音信息,通过车载终端的GPRS通信功能,提供给终端用户。
从上面的数据流程描述可以看出,本发明提出的交互式的安防和动态导航系统,其优势主要表现为如下几点:
1、导航仪与车载终端既可以分离使用,也可实现一体化连接。
2、原车台终端用户可以享受动态显示、语音提示、触摸控制等更为友好的交互界面。
3、导航仪与远程控制中心连接交互,可实时更新其数据,并且可以直接使用控制中心提供的更为详实的数据,不必占用其自身资源。
4、远程控制中心集中和整合系统所有资源,使得系统的信息更为完善,数据更为准确,功能更为强大,同时,也可减低系统成本,扩展系统数据累积范围。
5、终端用户只需提出要求,无需亲自规划和处理各种数据,可直接享受专业的服务。
本发明的优选实施例在图1所示的体系结构的整体架构下,利用各种硬件、软件和协议实现交互式动态导航。主要着重于用户终端的一体化实现。
在本发明的优选实施例中,用户终端的车载终端和导航仪的物理实现和连接如图3所示。车载终端以高速CPU为核心,通过串口扩展技术分别与GPS模块、手机模块、Bluetooth模块和手柄进行通信。GPS模块主要用于处理天线接收到的信号并传递给CPU,最终得到出车台位置的经纬度,实现车台的准确定位;手机模块用于GSM/GPRS/CDMA短消息及电话服务,实现与远程控制中心的通信;Bluetooth模块用于和带有Bluetooth功能的导航仪进行通信;而手柄则用于车载终端的拨号、显示短消息及操作其他控制命令,使车载终端可以与导航仪分离使用。另外,车载终端选用CPLD(Complex Programmable LogicDevice,复杂可编程逻辑控制器)扩展多个数量的IO接口,用于汽车油路检测、报警检测、灯检测、锁油门控制及其他安防控制。
导航仪采用双CPU架构,以一个32位处理器(如三星2410)为主,一个16位处理器(如MSP430)为辅,进行高速信号处理及与车台之间的通信,同时,采用多片Synchronous DRAM(同步动态随机访问存储器)(如HY57V561620)构成128M或者更高内存,以保证系统高速运行。GPS模块处理接收到GPS定位信息,将其传输给CPU。CPU可结合地图、计算等软件进行数据处理。导航仪运行的操作系统(如WINCE)可烧录在Flash(闪存)或者微硬盘中。同时,导航仪还配置有触摸式屏幕、SD(安全数码记忆卡)卡及USB(通用串行总线)接口等输入输出设备,可实现系统升级及与其他设备的数据交换。
用户终端使用的协议主要包括如GPRS通信协议、GPS卫星接收协议、Bluetooth标准、USB接口标准等传输协议,这些协议为系统信息沟通提供了依据。
软件主要包括导航软件、接口驱动软件和辅助软件等。导航软件包括GPS定位显示、模拟导航和真实导航、目的地检索和区域或类别检索、动态信息数据处理、解码及路径规划等功能;接口驱动软件包括SD卡、USB和AV输入输出等驱动软件,为主机与外设提供链接;辅助软件指实现影视、音乐的播放,图片浏览、电子书查阅等多种功能的软件。
本发明提供了一种交互式的行车导航和车载安防方法,如图4所示,该方法包括如下步骤:
用户终端使用导航仪触摸屏上的按键,向远程控制中心发送“服务请求”,“服务请求”可以选择人工服务或自动智能服务;
远程控制中心接受请求,并回复“接受服务”,建立用户终端和远程控制中心间的服务连接;
用户终端将其从GPS卫星提取的位置、速度和时间等数据,上传至远程控制中心,实现车辆的安全防卫功能;
远程控制中心将其获得的实时交通和道路状况、气象、新闻和音乐等动态数据发送至用户终端,更新用户终端的数据;
用户向控制中心提出关于“路径规划”的个性要求(目的的、最短时间优先、回避地等),并对远程控制中心发送的动态数据给出反馈和评价意见;
远程控制中心接收并实时处理用户需求和意见,将整合的“路径规划”结果,作为一个可视的或语音信息,提供给终端用户;
终端用户如果对远程控制中心的服务满意,则这完成其与控制中心的交互,根据实时数据实施动态导航,否则,将其意见和要求反馈,重复5、6的操作继续交互,直至达到终端用户的目标。
在本发明中,导航仪和车载终端用户通过移动通信网络和短距连接技术在导航过程中随时与远程控制中心交互,及时交流获得和更新实时导航和安防信息,并由远程控制中心设计导航和安防方案,真正的实现可远程交互的车载安防和动态导航,既可保护终端用户生命和财产安全,又可节约个人和社会资源。

Claims (10)

1、一种交互式的行车导航和车载安防系统,包括远程控制中心和用户终端,其特征在于,
所述远程控制中心包括用于整合和分析信息并生成相关数据的地理信息系统,用于自动规范和存储来自所述地理信息系统的结果数据、并为呼叫中心提供数据支持的智能信息系统,以及用于提供交互界面、与用户终端进行信息沟通的呼叫中心;
所述用户终端包括车载终端和导航仪,所述车载终端包括CPU、第一GPS模块、移动通信模块和第一数据接口模块,所述CPU通过串口扩展技术分别与第一GPS模块、移动通信模块、第一数据接口模块进行通信;
所述第一GPS模块用于处理接收得到的信号并将其传送给CPU;
所述移动通信模块用于与远程控制中心进行通信;
所述第一数据接口模块用于与带有相应数据接口的导航仪进行通信;
所述导航仪包括双CPU架构、第二GPS模块、存储器、第二数据接口模块和输入输出设备,所述车载终端与导航仪通过数据接口模块实现一体化连接;
所述车载终端通过移动通信网络与所述远程控制中心交互信息。
2、根据权利要求1所述的交互式的行车导航和车载安防系统,其特征在于,所述数据接口包括无线数据接口和有线数据接口;所述无线数据接口包括蓝牙数据接口和红外数据接口;所述有线数据接口包括RS232串口数据接口。
3、根据权利要求2所述的交互式的行车导航和车载安防系统,其特征在于,所述车载终端还包括手柄,所述导航仪还包括输入输出控制。
4、根据权利要求3所述的交互式的行车导航和车载安防系统,其特征在于,所述车载终端中的所述CPU通过串口扩展技术与所述手柄进行通信;
所述车载终端中的所述手柄用于操作控制车载终端。
5、根据权利要求4所述的交互式的行车导航和车载安防系统,其特征在于,所述车载终端还包括复杂可编程逻辑控制器,用于扩展多个输入输出接口以实现汽车的安防控制。
6、根据权利要求5所述的交互式的行车导航和车载安防系统,其特征在于,所述安防控制包括油路检测、报警检测、灯检测和锁油门控制。
7、根据权利要求1所述的交互式的行车导航和车载安防系统,其特征在于,所述导航仪中的所述双CPU架构用于进行信号处理,并通过所述第二数据接口模块与车载终端进行通信;
所述导航仪中的所述第二GPS模块用于处理接收得到的GPS定位信息,并将其传送给CPU;
所述导航仪中的所述存储器包括闪存和/或微硬盘,用于烧录导航仪运行的操作系统;
所述导航仪中的所述输入输出设备包括触摸屏、安全数码记忆卡和通用串行总线接口。
8、根据权利要求1所述的交互式的行车导航和车载安防系统,其特征在于,所述移动通信网络包括GSM、GPRS和CDMA。
9、根据权利要求1—7中任一项所述的交互式的行车导航和车载安防系统,其特征在于,系统中的数据流程包括:
1)导航仪和车载终端自由交互信息;
2)远程控制中心整合和实时更新原始信息;
3)用户终端向远程控制中心上传用户信息;
4)远程控制中心接收并实时处理用户信息,结合远程控制中心的原始信息,整合为服务建议;
5)远程控制中心将服务建议以可视信息和/或语音信息的形式提供给用户终端。
10、一种交互式的行车导航和车载安防方法,车载终端与导航仪一体化连接后构成的用户终端与远程控制中心交互信息,其特征在于,所述交互信息包括如下步骤:
1)用户终端向远程控制中心发送“服务请求”;
2)远程控制中心接受请求,并回复“接受服务”,建立用户终端和远程控制中心之间的服务连接;
3)用户终端将其从GPS卫星提取的数据上传至远程控制中心;
4)远程控制中心将其获得的动态数据发送至用户终端,更新用户终端的数据;
5)用户终端向远程控制中心提出个性要求,并对远程控制中心发送的动态数据给出反馈和评价意见;
6)远程控制中心接收并实时处理用户需求和意见,将整合的“服务建议”结果作为一个可视的和/或语音信息,提供给用户终端;
7)用户终端如果对远程控制中心的服务满意,则完成其与控制中心的交互,根据实时数据实施动态导航,否则,将其意见和要求反馈,重复步骤5)和步骤6)的操作继续交互,直至达到用户终端的目标。
CNB2006101570277A 2006-11-23 2006-11-23 一种交互式的行车导航和车载安防系统 Expired - Fee Related CN100533503C (zh)

Priority Applications (1)

Application Number Priority Date Filing Date Title
CNB2006101570277A CN100533503C (zh) 2006-11-23 2006-11-23 一种交互式的行车导航和车载安防系统

Applications Claiming Priority (1)

Application Number Priority Date Filing Date Title
CNB2006101570277A CN100533503C (zh) 2006-11-23 2006-11-23 一种交互式的行车导航和车载安防系统

Publications (2)

Publication Number Publication Date
CN1967615A CN1967615A (zh) 2007-05-23
CN100533503C true CN100533503C (zh) 2009-08-26

Family

ID=38076367

Family Applications (1)

Application Number Title Priority Date Filing Date
CNB2006101570277A Expired - Fee Related CN100533503C (zh) 2006-11-23 2006-11-23 一种交互式的行车导航和车载安防系统

Country Status (1)

Country Link
CN (1) CN100533503C (zh)

Families Citing this family (10)

* Cited by examiner, † Cited by third party
Publication number Priority date Publication date Assignee Title
CN101183011B (zh) * 2007-12-27 2011-08-31 深圳市赛格导航科技股份有限公司 Gps导航方法及系统
CN101806597B (zh) * 2009-02-13 2012-12-12 深圳市赛格导航科技股份有限公司 基于智能信息系统的远程交互导航方法
CN101881621B (zh) * 2009-05-07 2012-10-03 深圳市赛格导航科技股份有限公司 一种支持资源共享的全方位安防和实时导航系统
JP5448626B2 (ja) * 2009-07-31 2014-03-19 クラリオン株式会社 ナビゲーション装置、サーバ装置およびナビゲーションシステム
CN102117547A (zh) * 2009-12-31 2011-07-06 上海博泰悦臻电子设备制造有限公司 车辆服务系统的业务处理方法
US8731627B2 (en) * 2011-04-04 2014-05-20 General Motors Llc Method of using a smart phone as a telematics device interface
CN102975632A (zh) * 2011-09-02 2013-03-20 杭州鸿泉数字设备有限公司 车辆远程管理控制实现装置
CN102853841A (zh) * 2012-05-08 2013-01-02 龚䶮 导航仪的人机交互式方法
CN103884349A (zh) * 2014-02-21 2014-06-25 武汉无懈科技有限责任公司 一种基于评价的导航方法
CN105466450A (zh) * 2015-11-21 2016-04-06 广西南宁至简至凡科技咨询有限公司 一种基于gps的列车行程测量系统

Also Published As

Publication number Publication date
CN1967615A (zh) 2007-05-23

Similar Documents

Publication Publication Date Title
Yang et al. Emerging technologies for 5G-enabled vehicular networks
Chen et al. Cellular vehicle-to-everything (C-V2X)
RU2571450C2 (ru) Способ мультимодальной навигации
CN101489196A (zh) 一种智能车载系统
CN205265929U (zh) 一种5g车联网中可多网接入的obu系统
Wevers et al. V2X communication for ITS-from IEEE 802.11 p towards 5G
CN101086806A (zh) 一种基于交通信息网格平台的车载终端的系统及方法
CN102819961B (zh) 基于无线移动通信网络的交通信号实时传输系统
CN100533503C (zh) 一种交互式的行车导航和车载安防系统
CN104408965B (zh) 基于vanet目的地附近停车场信息获取决策支持系统
CN106781582A (zh) 交通信号灯辅助显示方法、装置和车载终端
CN102280037A (zh) 一种基于ZigBee网络的交通信息发布方法
CN103888514A (zh) 一种基于Ad Hoc网络的智能车载信息服务系统
CN109874109A (zh) 车载设备及其服务信息推送方法
CN101039476B (zh) 一种通过手机协助他人导航的方法及系统
CN109243191A (zh) 信息推送方法及装置
CN205788804U (zh) 车辆短程无线通信防碰撞车载终端装置
CN106169259A (zh) 车辆短程无线通信防碰撞车载终端装置
CN101881621B (zh) 一种支持资源共享的全方位安防和实时导航系统
CN110133687A (zh) 一种新型班车定位的系统和方法
Urra et al. An approach driven by mobile agents for data management in vehicular networks
CN201600144U (zh) 可提供实时路况信息的gps导航仪
Du Internet of vehicles
CN104715601A (zh) 智能交通眼镜及基于该眼镜的工作方法
Fantian et al. Review of the key technologies and applications in internet of vehicle

Legal Events

Date Code Title Description
C06 Publication
PB01 Publication
C10 Entry into substantive examination
SE01 Entry into force of request for substantive examination
C14 Grant of patent or utility model
GR01 Patent grant
CF01 Termination of patent right due to non-payment of annual fee

Granted publication date: 20090826

CF01 Termination of patent right due to non-payment of annual fee