WO2012111417A1 - 無線制御装置、無線通信システム、制御プログラムおよび集積回路 - Google Patents

無線制御装置、無線通信システム、制御プログラムおよび集積回路 Download PDF

Info

Publication number
WO2012111417A1
WO2012111417A1 PCT/JP2012/052024 JP2012052024W WO2012111417A1 WO 2012111417 A1 WO2012111417 A1 WO 2012111417A1 JP 2012052024 W JP2012052024 W JP 2012052024W WO 2012111417 A1 WO2012111417 A1 WO 2012111417A1
Authority
WO
WIPO (PCT)
Prior art keywords
radio
wireless
frequency
transmission
system band
Prior art date
Legal status (The legal status is an assumption and is not a legal conclusion. Google has not performed a legal analysis and makes no representation as to the accuracy of the status listed.)
Ceased
Application number
PCT/JP2012/052024
Other languages
English (en)
French (fr)
Japanese (ja)
Inventor
一成 横枕
泰弘 浜口
中村 理
淳悟 後藤
高橋 宏樹
Current Assignee (The listed assignees may be inaccurate. Google has not performed a legal analysis and makes no representation or warranty as to the accuracy of the list.)
Sharp Corp
Original Assignee
Sharp Corp
Priority date (The priority date is an assumption and is not a legal conclusion. Google has not performed a legal analysis and makes no representation as to the accuracy of the date listed.)
Filing date
Publication date
Application filed by Sharp Corp filed Critical Sharp Corp
Priority to US13/985,138 priority Critical patent/US9370012B2/en
Publication of WO2012111417A1 publication Critical patent/WO2012111417A1/ja
Anticipated expiration legal-status Critical
Ceased legal-status Critical Current

Links

Images

Classifications

    • HELECTRICITY
    • H04ELECTRIC COMMUNICATION TECHNIQUE
    • H04LTRANSMISSION OF DIGITAL INFORMATION, e.g. TELEGRAPHIC COMMUNICATION
    • H04L5/00Arrangements affording multiple use of the transmission path
    • H04L5/0001Arrangements for dividing the transmission path
    • H04L5/0003Two-dimensional division
    • H04L5/0005Time-frequency
    • HELECTRICITY
    • H04ELECTRIC COMMUNICATION TECHNIQUE
    • H04WWIRELESS COMMUNICATION NETWORKS
    • H04W72/00Local resource management
    • H04W72/50Allocation or scheduling criteria for wireless resources
    • H04W72/54Allocation or scheduling criteria for wireless resources based on quality criteria
    • H04W72/541Allocation or scheduling criteria for wireless resources based on quality criteria using the level of interference
    • HELECTRICITY
    • H04ELECTRIC COMMUNICATION TECHNIQUE
    • H04BTRANSMISSION
    • H04B17/00Monitoring; Testing
    • H04B17/20Monitoring; Testing of receivers
    • H04B17/21Monitoring; Testing of receivers for calibration; for correcting measurements
    • HELECTRICITY
    • H04ELECTRIC COMMUNICATION TECHNIQUE
    • H04BTRANSMISSION
    • H04B17/00Monitoring; Testing
    • H04B17/20Monitoring; Testing of receivers
    • H04B17/27Monitoring; Testing of receivers for locating or positioning the transmitter
    • HELECTRICITY
    • H04ELECTRIC COMMUNICATION TECHNIQUE
    • H04BTRANSMISSION
    • H04B17/00Monitoring; Testing
    • H04B17/30Monitoring; Testing of propagation channels
    • H04B17/309Measuring or estimating channel quality parameters
    • H04B17/345Interference values
    • HELECTRICITY
    • H04ELECTRIC COMMUNICATION TECHNIQUE
    • H04LTRANSMISSION OF DIGITAL INFORMATION, e.g. TELEGRAPHIC COMMUNICATION
    • H04L1/00Arrangements for detecting or preventing errors in the information received
    • H04L1/12Arrangements for detecting or preventing errors in the information received by using return channel
    • H04L1/16Arrangements for detecting or preventing errors in the information received by using return channel in which the return channel carries supervisory signals, e.g. repetition request signals
    • H04L1/18Automatic repetition systems, e.g. Van Duuren systems
    • H04L1/1829Arrangements specially adapted for the receiver end
    • H04L1/1861Physical mapping arrangements
    • HELECTRICITY
    • H04ELECTRIC COMMUNICATION TECHNIQUE
    • H04LTRANSMISSION OF DIGITAL INFORMATION, e.g. TELEGRAPHIC COMMUNICATION
    • H04L5/00Arrangements affording multiple use of the transmission path
    • H04L5/003Arrangements for allocating sub-channels of the transmission path
    • H04L5/0032Distributed allocation, i.e. involving a plurality of allocating devices, each making partial allocation
    • HELECTRICITY
    • H04ELECTRIC COMMUNICATION TECHNIQUE
    • H04LTRANSMISSION OF DIGITAL INFORMATION, e.g. TELEGRAPHIC COMMUNICATION
    • H04L5/00Arrangements affording multiple use of the transmission path
    • H04L5/003Arrangements for allocating sub-channels of the transmission path
    • H04L5/0058Allocation criteria
    • H04L5/0062Avoidance of ingress interference, e.g. ham radio channels
    • HELECTRICITY
    • H04ELECTRIC COMMUNICATION TECHNIQUE
    • H04LTRANSMISSION OF DIGITAL INFORMATION, e.g. TELEGRAPHIC COMMUNICATION
    • H04L5/00Arrangements affording multiple use of the transmission path
    • H04L5/003Arrangements for allocating sub-channels of the transmission path
    • H04L5/0058Allocation criteria
    • H04L5/0073Allocation arrangements that take into account other cell interferences
    • HELECTRICITY
    • H04ELECTRIC COMMUNICATION TECHNIQUE
    • H04WWIRELESS COMMUNICATION NETWORKS
    • H04W52/00Power management, e.g. Transmission Power Control [TPC] or power classes
    • H04W52/04Transmission power control [TPC]
    • H04W52/18TPC being performed according to specific parameters
    • H04W52/24TPC being performed according to specific parameters using SIR [Signal to Interference Ratio] or other wireless path parameters
    • H04W52/243TPC being performed according to specific parameters using SIR [Signal to Interference Ratio] or other wireless path parameters taking into account interferences
    • HELECTRICITY
    • H04ELECTRIC COMMUNICATION TECHNIQUE
    • H04WWIRELESS COMMUNICATION NETWORKS
    • H04W52/00Power management, e.g. Transmission Power Control [TPC] or power classes
    • H04W52/04Transmission power control [TPC]
    • H04W52/18TPC being performed according to specific parameters
    • H04W52/24TPC being performed according to specific parameters using SIR [Signal to Interference Ratio] or other wireless path parameters
    • H04W52/243TPC being performed according to specific parameters using SIR [Signal to Interference Ratio] or other wireless path parameters taking into account interferences
    • H04W52/244Interferences in heterogeneous networks, e.g. among macro and femto or pico cells or other sector / system interference [OSI]
    • HELECTRICITY
    • H04ELECTRIC COMMUNICATION TECHNIQUE
    • H04LTRANSMISSION OF DIGITAL INFORMATION, e.g. TELEGRAPHIC COMMUNICATION
    • H04L25/00Baseband systems
    • H04L25/02Details ; arrangements for supplying electrical power along data transmission lines
    • H04L25/0202Channel estimation
    • H04L25/0224Channel estimation using sounding signals
    • HELECTRICITY
    • H04ELECTRIC COMMUNICATION TECHNIQUE
    • H04WWIRELESS COMMUNICATION NETWORKS
    • H04W28/00Network traffic management; Network resource management
    • H04W28/02Traffic management, e.g. flow control or congestion control
    • H04W28/04Error control
    • HELECTRICITY
    • H04ELECTRIC COMMUNICATION TECHNIQUE
    • H04WWIRELESS COMMUNICATION NETWORKS
    • H04W72/00Local resource management
    • H04W72/04Wireless resource allocation
    • H04W72/044Wireless resource allocation based on the type of the allocated resource
    • H04W72/0453Resources in frequency domain, e.g. a carrier in FDMA

Definitions

  • the present invention relates to a wireless communication system.
  • LTE Long Term Evolution
  • IMT-A Long Term Evolution-Advanced
  • SC-FDMA Single-Carrier-Frequency-Division-Multiple-Access
  • SC-FDMA is also called DFT-S-OFDM (Discrete-Fourier-Transform-Spread-Orthogonal-Frequency-Division-Multiplexing) or DFT-precoded OFDM.
  • the SC-FDMA spectrum is divided into clusters composed of a plurality of subcarriers, and each cluster is divided into a frequency axis.
  • Newly supported access method called Clustered DFT-S-OFDM (also called Dynamic Spectrum Control (DSC), SC-ASA (Single Carrier Adaptive Adaptive Spectrum Allocation), etc.) placed at any frequency It has been decided.
  • DSC Dynamic Spectrum Control
  • SC-ASA Single Carrier Adaptive Adaptive Spectrum Allocation
  • frequency resources are assigned to each mobile station device with priority given to propagation path characteristics. For this reason, signals from different mobile station apparatuses are received by being partially superimposed by the base station apparatus.
  • a base station apparatus that can detect all transmission data of each mobile station apparatus can be gradually detected using detection results (soft estimation) of all connected mobile station apparatuses.
  • Non-Patent Document 1 discloses a technology that can save frequency resources of the entire system band by allowing a base station apparatus to superimpose some frequency resources. Thus, it is shown that the base station apparatus can allocate more frequency resources to increase the overall frequency utilization efficiency.
  • TPC transmission power control
  • This transmission power control also plays a role of adjusting the amount of interference level with the adjacent cell, and the level of the interference wave is controlled as IoT (Interference over Thermal noise). Therefore, if the method of Non-Patent Document 1 is adopted as it is, more radio resources are allocated than in the conventional method, and accordingly, the transmission power of the mobile station apparatus becomes higher, and as a result, interference to other cells (sectors). Also grows.
  • control is performed to further increase the transmission power in order to satisfy the required quality of the mobile station apparatus, and a competition occurs in which each cell (sector) increases a desired reception level. There was a problem that became unstable.
  • the present invention has been made in view of such circumstances, and in a SORM, a radio control apparatus, a radio communication system, and a control capable of suppressing interference to other cells accompanying an increase in transmission power of a mobile station apparatus.
  • An object is to provide a program and an integrated circuit.
  • the radio control apparatus is a radio control apparatus that allows a plurality of radio terminal apparatuses to arrange transmission signals at a part of frequencies in a system band, and that interferes with the entire system band.
  • Each wireless terminal apparatus determines a frequency for arranging a transmission signal so that the level is suppressed to a certain value or less.
  • each wireless terminal device determines the frequency at which the transmission signal is arranged so that the interference level of the entire system band is suppressed to a certain value or less, the wireless control device can stabilize the system. .
  • the frequency at which each radio terminal apparatus arranges a transmission signal is determined so that the sum of the frequency bands allocated to each radio terminal apparatus is equal to or less than the system band. It is characterized by that.
  • the radio control apparatus determines the frequency at which each radio terminal apparatus arranges the transmission signal so that the sum of the frequency bands allocated to each radio terminal apparatus is equal to or less than the system band, and thus stabilizes the system. be able to.
  • a received power value at which an interference level of the entire system band becomes a predetermined value or less, and a frequency duplication rate at which transmission signals are arranged overlappingly in the system band A target received power value in the own device is calculated, and transmission power of each of the wireless terminal devices is determined based on the target received power value.
  • the radio network controller uses the received power value at which the interference level of the entire system band is equal to or less than a certain value, and the frequency overlap rate at which transmission signals are arranged in the system band, to achieve the target in its own apparatus. Since the received power value is calculated, the system to which SORM is applied can be stabilized.
  • the transmission power of each radio terminal apparatus is determined based on the target received power value and a cell-specific parameter controlled by the own apparatus. .
  • the radio control apparatus determines the transmission power of each radio terminal apparatus based on the target received power value and the cell-specific parameters controlled by the own apparatus, so that the system can be stabilized.
  • the interference level is indicated by IoT (Interference over Thermal noise power ratio).
  • the wireless terminal device can adjust the amount of the interference level to the adjacent cell by transmission power control.
  • IoT Interference Thermal noise power ratio
  • the IoT is determined by a parameter of transmission power control performed in the radio terminal apparatus.
  • the wireless terminal device can adjust the amount of interference level to the adjacent cell by transmission power control.
  • the transmission power control is a fractional transmission power control.
  • the transmission power control is fractional transmission power control (Fractional Transmission Power Control)
  • the wireless control apparatus is adjacent to the first communication apparatus in the vicinity of the second communication apparatus without degrading the reception quality.
  • the amount of interference with the cell IoT measured by the second communication device in the adjacent cell
  • the radio control apparatus of the present invention when each radio terminal apparatus determines a frequency at which a transmission signal is arranged, the radio resource amount and usage to arrange the transmission signal redundantly based on the IoT It is characterized in that the amount of radio resources not to be determined is determined.
  • each radio terminal apparatus determines the frequency at which the transmission signal is arranged, the radio resource amount in which the transmission signal is arranged in an overlapping manner and the radio resource amount that is not used are decided based on IoT.
  • the device can be controlled to suppress fluctuations in the interference level over the entire system band, and the system can be stabilized.
  • the wireless communication system of the present invention is characterized by being configured by the wireless control device according to any one of (1) to (8) above and a plurality of wireless terminal devices.
  • the wireless communication system includes the wireless control device described in any one of (1) to (8) above and a plurality of wireless terminal devices, the system can be stabilized.
  • control program of the present invention is a control program for a radio control apparatus that allows a plurality of radio terminal apparatuses to arrange transmission signals overlappingly at some frequencies in the system band, It is characterized by causing a computer to execute a process of determining a frequency at which each radio terminal apparatus arranges a transmission signal so that an interference level of the entire system band is suppressed to a predetermined value or less.
  • the radio control apparatus determines the frequency at which each radio terminal apparatus arranges the transmission signal so that the interference level of the entire system band is suppressed to a certain value or less, so that the system can be stabilized.
  • the radio control apparatus determines the frequency at which each radio terminal apparatus arranges the transmission signal so that the sum of the frequency bands allocated to each radio terminal apparatus is equal to or less than the system band, and thus stabilizes the system. be able to.
  • the received power value at which the interference level of the entire system band is equal to or less than a certain value, and the frequency duplication rate at which transmission signals are arranged in the system band are used. And a process of calculating a target received power value in the own apparatus and a process of determining the transmission power of each of the wireless terminal apparatuses based on the target received power value.
  • the radio network controller uses the received power value at which the interference level of the entire system band is equal to or less than a certain value, and the frequency overlap rate at which transmission signals are arranged in the system band, to achieve the target in its own apparatus. Since the received power value is calculated, the system to which SORM is applied can be stabilized.
  • the control program of the present invention further includes a process of determining transmission power of each of the wireless terminal devices based on the target received power value and a cell-specific parameter controlled by the own device. It is a feature.
  • the radio control apparatus determines the transmission power of each radio terminal apparatus based on the target received power value and the cell-specific parameters controlled by the own apparatus, so that the system can be stabilized.
  • An integrated circuit according to the present invention is an integrated circuit that causes a plurality of functions to be exhibited by the wireless control device by being mounted on the wireless control device.
  • the wireless control device is caused to exhibit a series of functions including a function of determining a frequency at which each wireless terminal device arranges a transmission signal.
  • the radio control apparatus determines the frequency at which each radio terminal apparatus arranges the transmission signal so that the interference level of the entire system band is suppressed to a certain value or less, so that the system can be stabilized.
  • a wireless communication system to which SORM is applied is stabilized. That is, by applying the present invention, the base station apparatus can stabilize the system even when it is assumed that the transmission power increases in the entire cell due to duplication.
  • MIMO Multiple Input Multiple Output
  • the present invention can be applied if it exists.
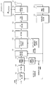
  • FIG. 1 is a diagram showing a concept of a wireless communication system of the present invention.
  • the first base station apparatus (radio control apparatus) 2-1 is connected to the first mobile station apparatus (radio terminal apparatus) 1-1 and the second mobile station apparatus 1-2.
  • the base station device 2-2 is connected to the third mobile station device 1-3 and the fourth mobile station device 1-4.
  • the first mobile station apparatus 1-1 to the fourth mobile station apparatus 1-4 are collectively referred to as a mobile station apparatus 1, and are referred to as a first base station apparatus 2-1 and a second base station apparatus 2-2.
  • a base station apparatus 2 are collectively represented as a base station apparatus 2.
  • the first mobile station apparatus 1-1 and the second mobile station apparatus 1-2 become interference in the second base station apparatus 2-2, and similarly the third mobile station apparatus 2-2.
  • the station apparatus 1-3 and the fourth mobile station apparatus 1-4 cause interference in the first base station apparatus 2-1.
  • FIG. 2 is a block diagram showing the configuration of the mobile station apparatus 1 according to the first embodiment of the present invention.
  • a control signal from the base station apparatus 2 received by the antenna 101 is down-converted and A / D (Analog-to-Digital) converted by the radio reception unit 103 and then input to the control signal detection unit 105.
  • a / D Analog-to-Digital
  • MCS Modulation Coding Schemes
  • Control information necessary for data transmission such as information indicating a demodulation reference signal sequence (including CSI (Cyclic Shift Index)) and frequency allocation information indicating a scheduling result in the base station apparatus 2 is detected.
  • Control information relating to modulation, coding, or retransmission, such as detected MCS is input to the data signal generation unit 107, subjected to error correction coding, QPSK (Quaternary Phase ShiftternKeying) and 16-value quadrature modulation. Modulation such as (16QAM: 16-ary Quadrature Amplitude ⁇ ⁇ Modulation) is performed.
  • the demodulation reference signal generation unit 111 generates a demodulation reference signal (DMRS: DeModulation Reference Signal) based on the information related to the reference signal sequence input from the control signal detection unit 105, and the demodulation reference signal multiplexing unit 113 generates data. Time multiplexed with the signal.
  • the data signal in which the DMRS is multiplexed is arranged in the system band in the frequency allocation unit 115 based on the frequency allocation information.
  • the base station apparatus 2 generates a sounding reference signal (SRS: Sounding Reference Signal) for grasping the entire system band or a part of the propagation path state for scheduling.
  • the sounding reference signal multiplexing unit 119 multiplexes the data signal to which the frequency is assigned.
  • the IFFT (Inverse Fourier Transform) unit 121 converts the signal into a time signal
  • the CP (Cyclic Prefix) insertion unit 123 inserts a cyclic prefix (CP) obtained by copying the waveform behind the time forward, and the radio transmission unit
  • D / A (Digital-to-Analog) conversion and up-conversion are performed and transmitted from the antenna 101.
  • FIG. 3 is a block diagram showing a configuration of the base station apparatus 2 according to the first embodiment of the present invention.
  • the reception signal received by the antenna 201 is down-converted and A / D converted by the wireless reception unit 203, and the CP is removed by the CP removal unit 205.
  • the received signal from which the CP has been removed is converted into a frequency domain received signal by the FFT unit 207.
  • the SRS of the frequency domain received signal is separated from the frequency domain received signal by the sounding reference signal separation unit 209, and the separated SRS is the state of the channel in the frequency band that can be transmitted (propagation gain, received SINR).
  • the sounding units 211-1 to 211 -U Is input to the sounding units 211-1 to 211 -U (hereinafter, the sounding units 211-1 to 211 -U are also collectively referred to as the sounding unit 211).
  • the sounding unit 211 since sounding is performed for each mobile station apparatus 1, it is assumed for convenience that there are as many sounding units 211 as the number U of connected mobile station apparatuses. However, when sounding the SRS from each mobile station device 1 in order, one block may be used.
  • the obtained sounding result (channel state) from each mobile station device 1 to the base station device 2 is input to the scheduling unit 213, which determines the frequency allocation of each mobile station device 1 and further requires communication. Other control information is generated. At this time, the frequency allocation set by the scheduling unit 213 is determined so as to satisfy Expression (1).
  • the obtained control information of each mobile station apparatus 1 is stored in a predetermined format (various wireless communication systems, formats defined in LTE, WiMAX, etc. (for example, DCI (in LTE)) in the control information generators 215-1 to 215-U. Downlink (Control Information) format)), converted into a radio signal by the radio transmission unit 217, and transmitted from the antenna 201.
  • the received signal output from the sounding reference signal separation unit 209 is DMRS separated by the demodulation reference signal separation unit 219, and the separated DMRS is transmitted at the frequency transmitted by the propagation path estimation units 221-1 to 221-U. Used to estimate propagation path characteristics.
  • the data detection unit 223 decodes the transmission bits by nonlinear iterative equalization or the like using the received signal from which DMRS is separated and the estimated propagation path characteristics, and obtains a decoded bit string of each mobile station apparatus 1.
  • FIG. 4 is a block diagram showing a configuration of the scheduling unit 213 according to the first embodiment of the present invention.
  • the resource determination unit 301 determines a resource block that each mobile station apparatus 1 uses for transmission, and inputs the resource block to the resource determination unit 303.
  • the resource determination unit 303 compares the total number of RBs allocated to all mobile station apparatuses 1 by scheduling with the number of RBs included in the system band using Equation (1), calculates, for example, an excess of the number of RBs, and performs resource adjustment
  • the data is output to the unit 305.
  • the resource adjustment unit 305 performs adjustment to reduce the number of RBs when a large number of RBs are allocated. At this time, any method may be used to reduce the number of RBs.
  • a method of reducing the RB of the mobile station apparatus 1 to which the RB having the smallest gain of the propagation path obtained by sounding among the assigned RBs can be considered. Further, it is possible to delete RBs having low gains in duplicate assignments.
  • FIG. 5A is a diagram showing transmission frequency signals of the first mobile station apparatus 1-1 and the second mobile station apparatus 1-2 according to the first embodiment of the present invention.
  • FIG. 5B is a diagram illustrating a reception frequency signal in the first base station device 2-1 according to the first embodiment of the present invention.
  • the horizontal axis represents the frequency
  • the vertical axis represents the power density of the frequency signal.
  • RB1 to RB6 are resource blocks (RB: Resource Block), which are the minimum units of frequency resources, and are composed of, for example, 12 subcarriers (discrete frequency, resource elements) in LTE.
  • FIG. 5A shows the frequency signal F1-1 of the first mobile station apparatus 1-1 and the frequency signal F1-2 of the second mobile station apparatus 1-2.
  • RB1, RB2, and RB5 are assigned to the first mobile station apparatus 1-1
  • RB4, RB5, and RB6 are assigned to the second mobile station apparatus 1-2.
  • these allocated signals are received by the base station apparatus 2 as the frequency signal F2-1, and the overlapping portion O2-1 is received by overlapping the signals transmitted by the first and second mobile station apparatuses 1. It is expressed that.
  • the radio resource is allocated to an arbitrary mobile station apparatus 1 in the scheduling for determining the radio resource allocation.
  • RB3 is assigned to the first mobile station apparatus 1-1 or the second mobile station apparatus 1-2.
  • the total number of RBs assigned to each mobile station apparatus 1 is controlled to be M or less. . This is evaluated by equation (1).
  • N (u) is the number of RBs assigned to the u-th mobile station device 1.
  • FIG. 6 is a flowchart showing the operation of the base station apparatus 2 according to the first embodiment of the present invention.
  • the base station apparatus 2 allocates RB to each mobile station apparatus 1 (step S1). At this time, a method of assigning RBs with good quality according to the maximum duplication rate determined by the system may be used.
  • the base station apparatus 2 calculates the total number of allocated RBs (step S2).
  • the base station apparatus 2 determines whether or not the total number of assigned RBs is larger than the number of RBs in the system (step S3), and if the total number of RBs is larger than the number of RBs in the system (step S3).
  • step S4 the RB having the lowest reception quality (eg, SINR) or allocation priority is deleted from the RBs assigned to all mobile station apparatuses 1 (step S4), and the process returns to step S3 again. If the number of assigned RBs is not greater than the number of RBs in the system (step S3: No), the base station apparatus 2 determines the assignment.
  • SINR reception quality
  • step S4 the base station apparatus 2 determines the assignment.
  • the number of RBs allocated to all mobile station apparatuses 1 is adjusted to be equal to or less than the RBs included in the system band. That is, the system can be stabilized by controlling the base station apparatus 2 to suppress fluctuations in the interference level due to duplication when the frequency allocation is determined while allowing duplication.
  • the amount of interference is controlled by changing the control value in the transmission power control, instead of reducing the number of RBs used as in the first embodiment.
  • the transmission power of each mobile station apparatus 1 in the uplink is defined as in Expression (2).
  • P PUSCH (i) is the transmission power of the mobile station apparatus 1 in the i-th subframe (time domain transmission unit)
  • P CMAX is the maximum transmission power of the mobile station apparatus 1
  • M PUSCH (i) Is the number of RBs allocated in the i-th subframe
  • P O_PUSCH (j) is the target received power per RB
  • the cell-specific target reception level P O_PUSCH_NOMINAL (j) and the target specific to the mobile station apparatus in transmission method j Represents the sum of received power PO_UE_PUSCH (j).
  • ⁇ (j) is a cell-specific parameter in transmission method j and is a real number between 0 and 1
  • PL is a path loss between base station apparatus 2 and mobile station apparatus 1
  • ⁇ TF (i) is the i-th parameter.
  • a parameter determined by the modulation scheme applied in the subframe, f (i), represents a correction term for closed-loop transmission power control notified from the mobile station apparatus 1 in the i-th subframe. That is, equation (2) means that the transmission power necessary to achieve the target reception power is set so as not to be higher than the maximum transmission power allowable in the mobile station apparatus 1.
  • the transmission method j will be described.
  • VoIP Voice over IP
  • This is a parameter that is set to increase the received power level as the distance from the base station apparatus 2 is closer. For example, when ⁇ (j) 1, the path loss is completely compensated (propagation distance). In other words, the attenuation due to shadowing is compensated by increasing the transmission power). Transmission power control affects the IoT of neighboring cells. Therefore, even if the number of RBs assigned to all mobile station devices 1 by SORM is greater than the number of RBs included in the system band, if the target reception power for transmission power control is set low, the interference level to adjacent cells is increased. SORM can be applied without doing so. Therefore, this embodiment describes a method for setting the value of PO_PUSCH according to the maximum duplication rate allowed by the system.
  • FIG. 7 is a block diagram showing a configuration of the mobile station apparatus 1 according to the second embodiment of the present invention.
  • the same reference numerals are the same as those in the first embodiment, and the description thereof will be omitted.
  • the transmission power control unit 401 is explicitly described.
  • each mobile station device 1 is relatively different from each other mobile station device. It is not necessary to consider the balance with 1.
  • the transmission power control unit 401 performs transmission power control based on PO_PUSCH notified from the higher layer 403 so that the transmission power is calculated by Expression (2).
  • the notification of PO_PUSCH is not limited to the notification by the upper layer 403 but may be notified by a control signal of the physical layer.
  • P O_PUSCH is described to be controlled.
  • f (i) in Expression (2) is used instead of P O_PUSCH. Also good.
  • this can also be applied to other embodiments of the present specification when controlling by transmission power control.
  • FIG. 8 is a block diagram showing a configuration of the base station apparatus 2 according to the second embodiment of the present invention. This figure is based on FIG. 3, and the same reference numerals have the same functions and means as in FIG.
  • the maximum duplication rate setting unit 501 sets the maximum number of RBs or the maximum duplication rate.
  • FIG. 9 is a block diagram showing a configuration of the scheduling unit 505 according to the second embodiment of the present invention.
  • the scheduling unit 505 determines the frequency allocation from the sounding result in the resource determination unit 301, and the resource determination unit 601 determines whether the number of RBs is large from the frequency allocation and the maximum overlap rate. The number of RBs is output. Thereafter, the resource adjustment unit 305 adjusts the number of RBs and determines the allocation information of each mobile station apparatus 1.
  • FIG. 10 is a flowchart showing an operation of the base station apparatus 2 according to the second embodiment of the present invention. Steps S1 to S3 are the same as those in FIG. 6 shown in the first embodiment.
  • the base station apparatus 2 stabilizes the system to which the SORM is applied by determining PO_PUSCH based on the interference (IoT estimated by each base station apparatus 2) given to adjacent cells. Can do.
  • FIG. 11 is a graph showing a relationship of received power of the base station apparatus 2 with respect to PL when ⁇ is changed in the third embodiment of the present invention.
  • the horizontal axis represents PL (decibel) in Equation (2)
  • the vertical axis represents received power.
  • a line 702 when ⁇ is a value smaller than 1 indicates that the value of PL is
  • the reception power is set to be higher as it is smaller, that is, as the distance from the base station apparatus 2 is shorter.
  • Such a transmission power control method is called fractional transmission power control (FTPC) and has been introduced into recent wireless communication systems such as the LTE system.
  • FTPC fractional transmission power control
  • the mobile station apparatus 1 that is farther from the base station apparatus 2 tends to be a strong interference source to adjacent cells in the uplink
  • the mobile station apparatus in the vicinity of the base station apparatus 2 can be obtained by appropriately controlling PO_PUSCH and ⁇ .
  • the amount of interference with the adjacent cell IoT measured in the base station apparatus 2 of the adjacent cell
  • the transmission power per RB is reduced by approximately 1 dB.
  • the values of PO_PUSCH and ⁇ may be determined by simulation or actually measured. The configuration of the base station apparatus 2 that realizes this is the same as in FIG. 8, and the target reception level setting unit 503 sets the values of P O_PUSCH and ⁇ .
  • the first to third embodiments may be applied in combination with each other.
  • a method in which at least one of PO_PUSCH and ⁇ is determined in advance and the maximum duplication rate is set may be used.
  • OI Overload Indicator
  • HII High Interference Indicator
  • the present invention can also be applied to heterogeneous networks, picocells, femtocells, relays in which relay stations are installed in cells, and the like in controlling the interference level.
  • the program that operates in the mobile station apparatus 1 and the base station apparatus 2 related to the present invention is a program (a program that causes a computer to function) that controls the CPU and the like so as to realize the functions of the above-described embodiments related to the present invention.
  • Information handled by these devices is temporarily stored in the RAM at the time of processing, then stored in various ROMs and HDDs, read out by the CPU, and corrected and written as necessary.
  • a recording medium for storing the program a semiconductor medium (for example, ROM, nonvolatile memory card, etc.), an optical recording medium (for example, DVD, MO, MD, CD, BD, etc.), a magnetic recording medium (for example, magnetic tape, Any of a flexible disk etc. may be sufficient.
  • the processing is performed in cooperation with the operating system or other application programs.
  • the functions of the invention may be realized.
  • the program when distributing to the market, can be stored and distributed on a portable recording medium, or transferred to a server computer connected via a network such as the Internet.
  • the storage device of the server computer is also included in the present invention.
  • LSI which is typically an integrated circuit.
  • Each functional block of the mobile station apparatus 1 and the base station apparatus 2 may be individually chipped, or a part or all of them may be integrated into a chip.
  • the method of circuit integration is not limited to LSI, and may be realized by a dedicated circuit or a general-purpose processor.
  • an integrated circuit based on the technology can also be used.
  • the embodiment of the present invention has been described in detail with reference to the drawings. However, the specific configuration is not limited to this embodiment, and the design and the like within the scope not departing from the gist of the present invention are also claimed. Included in the range.
  • the present invention is suitable for use in a mobile communication system in which a mobile phone device is a mobile station device 1, but is not limited to this.

Landscapes

  • Engineering & Computer Science (AREA)
  • Signal Processing (AREA)
  • Computer Networks & Wireless Communication (AREA)
  • Physics & Mathematics (AREA)
  • Electromagnetism (AREA)
  • Quality & Reliability (AREA)
  • Mobile Radio Communication Systems (AREA)
PCT/JP2012/052024 2011-02-14 2012-01-30 無線制御装置、無線通信システム、制御プログラムおよび集積回路 Ceased WO2012111417A1 (ja)

Priority Applications (1)

Application Number Priority Date Filing Date Title
US13/985,138 US9370012B2 (en) 2011-02-14 2012-01-30 Wireless control apparatus, wireless communication system, control program, and integrated circuit

Applications Claiming Priority (2)

Application Number Priority Date Filing Date Title
JP2011-028977 2011-02-14
JP2011028977A JP2012169848A (ja) 2011-02-14 2011-02-14 無線制御装置、無線通信システム、制御プログラムおよび集積回路

Publications (1)

Publication Number Publication Date
WO2012111417A1 true WO2012111417A1 (ja) 2012-08-23

Family

ID=46672353

Family Applications (1)

Application Number Title Priority Date Filing Date
PCT/JP2012/052024 Ceased WO2012111417A1 (ja) 2011-02-14 2012-01-30 無線制御装置、無線通信システム、制御プログラムおよび集積回路

Country Status (3)

Country Link
US (1) US9370012B2 (enExample)
JP (1) JP2012169848A (enExample)
WO (1) WO2012111417A1 (enExample)

Families Citing this family (9)

* Cited by examiner, † Cited by third party
Publication number Priority date Publication date Assignee Title
KR101534555B1 (ko) * 2013-06-25 2015-07-08 숭실대학교산학협력단 원형 메시 오버레이 생성 및 유지 방법
JP2015032947A (ja) * 2013-08-01 2015-02-16 ネッツエスアイ東洋株式会社 自動検針システム
US10271343B2 (en) * 2013-08-09 2019-04-23 Telefonaktiebolaget Lm Ericsson (Publ) Resource allocation for mobile terminal configured for dual connectivity
CN103619037B (zh) * 2013-12-10 2016-06-15 重庆邮电大学 一种解决lte系统中半静态和动态调度资源冲突的方法
US10075548B2 (en) * 2014-10-06 2018-09-11 Belkin International, Inc. Proxy device for reducing number of connections to gateway
US9391592B2 (en) * 2014-12-05 2016-07-12 Motorola Solutions, Inc. Methods and systems for dynamically adjusting frequency offsets for mitigating interference
CN110167123B (zh) * 2018-02-14 2021-06-15 华为技术有限公司 一种功率控制方法及装置
JP7226432B2 (ja) * 2018-03-29 2023-02-21 富士通株式会社 送信装置、受信装置、無線通信システム、及び無線通信方法
US12218691B2 (en) * 2022-05-04 2025-02-04 Qualcomm Incorporated Polarization adjusted channel coding design for complexity reduction

Citations (2)

* Cited by examiner, † Cited by third party
Publication number Priority date Publication date Assignee Title
WO2008149403A1 (ja) * 2007-06-04 2008-12-11 Fujitsu Limited 無線基地局装置、および無線リソース接続切替方法
WO2009154250A1 (ja) * 2008-06-20 2009-12-23 シャープ株式会社 通信システム、通信装置、プログラム及び通信方法

Family Cites Families (3)

* Cited by examiner, † Cited by third party
Publication number Priority date Publication date Assignee Title
JP4334485B2 (ja) * 2005-02-04 2009-09-30 シャープ株式会社 制御局装置、端末装置、およびスケジューリング方法
US8699319B2 (en) 2007-08-13 2014-04-15 Sharp Kabushiki Kaisha Base station device, reception device, wireless communication system, and wireless communication method
JP2010050935A (ja) * 2008-08-25 2010-03-04 Ntt Docomo Inc 無線通信システム及び方法

Patent Citations (2)

* Cited by examiner, † Cited by third party
Publication number Priority date Publication date Assignee Title
WO2008149403A1 (ja) * 2007-06-04 2008-12-11 Fujitsu Limited 無線基地局装置、および無線リソース接続切替方法
WO2009154250A1 (ja) * 2008-06-20 2009-12-23 シャープ株式会社 通信システム、通信装置、プログラム及び通信方法

Non-Patent Citations (2)

* Cited by examiner, † Cited by third party
Title
HIROKI TAKAHASHI ET AL.: "Performance Evaluation of A Spectrum-Overlapped Resource Management using Single Carrier under Multi- User Environment", IEICE TECHNICAL REPORT, 14 May 2009 (2009-05-14), pages 139 - 144 *
KAZUNARI YOKOMAKURA ET AL.: "A Spectrum- Overlapped Resource Management in Dynamic Spectrum Control Technique", IEEE 19TH INTERNATIONAL SYMPOSIUM ON PERSONAL, INDOOR AND MOBILE RADIO COMMUNICATIONS, 15 September 2008 (2008-09-15) *

Also Published As

Publication number Publication date
JP2012169848A (ja) 2012-09-06
US20130324143A1 (en) 2013-12-05
US9370012B2 (en) 2016-06-14

Similar Documents

Publication Publication Date Title
WO2012111417A1 (ja) 無線制御装置、無線通信システム、制御プログラムおよび集積回路
CN110521247B (zh) 用于多波束配置的功率控制架构
JP5522835B2 (ja) 無線通信システム、無線送信装置および無線送信方法
US9961690B2 (en) Method and base station for selecting a transport format
JP2020529752A (ja) 電力配分方法及び装置
US9686756B2 (en) Wireless communication apparatus and wireless communication method
JP5080607B2 (ja) 無線基地局装置及び送信電力制御方法
US10104652B2 (en) Transmission apparatus
US20150009843A1 (en) Base station device, method for determining allowable overlap number, allowable overlap number determination program, mobile station device, method for transmitting allowable overlap number, and allowable overlap number transmission program
US9674828B2 (en) Terminal apparatus
US20150029981A1 (en) Mobile station device, base station device, wireless communication system and transmission method
JP2017108459A (ja) 端末装置および方法
WO2012114830A1 (ja) 無線制御装置、無線通信システム、制御プログラムおよび集積回路
US20170195979A1 (en) Terminal apparatus
JP2014093677A (ja) 無線通信装置および基地局装置
JP2016005218A (ja) 端末装置
WO2013132772A1 (ja) 送信装置、受信装置及び送信電力制御方法
JP2011077996A (ja) 送信装置、受信装置、通信システムおよび送信方法
JP5528179B2 (ja) 基地局装置、基地局装置の制御プログラムおよび集積回路
CN104717736B (zh) 一种lte下行功率控制方法和设备
JP2013229661A (ja) 通信システム、通信方法、基地局装置及び移動局装置

Legal Events

Date Code Title Description
121 Ep: the epo has been informed by wipo that ep was designated in this application

Ref document number: 12747260

Country of ref document: EP

Kind code of ref document: A1

WWE Wipo information: entry into national phase

Ref document number: 13985138

Country of ref document: US

NENP Non-entry into the national phase

Ref country code: DE

122 Ep: pct application non-entry in european phase

Ref document number: 12747260

Country of ref document: EP

Kind code of ref document: A1