WO2012077408A1 - 画像処理装置及び画像処理方法 - Google Patents

画像処理装置及び画像処理方法 Download PDF

Info

Publication number
WO2012077408A1
WO2012077408A1 PCT/JP2011/073657 JP2011073657W WO2012077408A1 WO 2012077408 A1 WO2012077408 A1 WO 2012077408A1 JP 2011073657 W JP2011073657 W JP 2011073657W WO 2012077408 A1 WO2012077408 A1 WO 2012077408A1
Authority
WO
WIPO (PCT)
Prior art keywords
matrix
unit
quantization matrix
quantization
size
Prior art date
Legal status (The legal status is an assumption and is not a legal conclusion. Google has not performed a legal analysis and makes no representation as to the accuracy of the status listed.)
Ceased
Application number
PCT/JP2011/073657
Other languages
English (en)
French (fr)
Japanese (ja)
Inventor
佐藤 数史
Current Assignee (The listed assignees may be inaccurate. Google has not performed a legal analysis and makes no representation or warranty as to the accuracy of the list.)
Sony Corp
Original Assignee
Sony Corp
Priority date (The priority date is an assumption and is not a legal conclusion. Google has not performed a legal analysis and makes no representation as to the accuracy of the date listed.)
Filing date
Publication date
Family has litigation
First worldwide family litigation filed litigation Critical https://patents.darts-ip.com/?family=46206911&utm_source=google_patent&utm_medium=platform_link&utm_campaign=public_patent_search&patent=WO2012077408(A1) "Global patent litigation dataset” by Darts-ip is licensed under a Creative Commons Attribution 4.0 International License.
Priority to CN201180058039.3A priority Critical patent/CN103238328B/zh
Priority to US13/881,927 priority patent/US8891887B2/en
Priority to MX2014012151A priority patent/MX336658B/es
Priority to PH1/2013/501112A priority patent/PH12013501112A1/en
Priority to EP16181274.8A priority patent/EP3113493B2/en
Priority to EP19203239.9A priority patent/EP3633994B1/en
Priority to KR1020167024216A priority patent/KR101837880B1/ko
Priority to KR1020197034658A priority patent/KR20190133293A/ko
Priority to KR1020167024219A priority patent/KR101837882B1/ko
Priority to EP23153434.8A priority patent/EP4199517B1/en
Priority to KR1020217006996A priority patent/KR20210030490A/ko
Priority to CA2997241A priority patent/CA2997241C/en
Application filed by Sony Corp filed Critical Sony Corp
Priority to MX2013006129A priority patent/MX2013006129A/es
Priority to EP11847728.0A priority patent/EP2651134B1/en
Priority to KR1020187006173A priority patent/KR20180026576A/ko
Priority to KR1020187037585A priority patent/KR20190002734A/ko
Priority to RU2013125499/08A priority patent/RU2598593C2/ru
Priority to KR1020167024218A priority patent/KR101837881B1/ko
Priority to ES11847728.0T priority patent/ES2599453T3/es
Priority to AU2011339856A priority patent/AU2011339856B2/en
Priority to KR1020137014032A priority patent/KR101837796B1/ko
Priority to EP24153977.4A priority patent/EP4336828A3/en
Priority to EP24153785.1A priority patent/EP4336827A3/en
Priority to KR1020197003849A priority patent/KR102227485B1/ko
Priority to CA2815985A priority patent/CA2815985C/en
Priority to EP23153439.7A priority patent/EP4199518B1/en
Priority to HK14100029.9A priority patent/HK1187179B/xx
Priority to BR112013013513-1A priority patent/BR112013013513B1/pt
Publication of WO2012077408A1 publication Critical patent/WO2012077408A1/ja
Priority to ZA2013/04007A priority patent/ZA201304007B/en
Anticipated expiration legal-status Critical
Priority to US13/972,392 priority patent/US8768077B2/en
Priority to US14/077,932 priority patent/US8903187B2/en
Priority to US14/082,988 priority patent/US8787687B2/en
Priority to US14/474,918 priority patent/US9185367B2/en
Priority to US14/475,006 priority patent/US9185368B2/en
Priority to PH12015501379A priority patent/PH12015501379A1/en
Priority to PH12015501376A priority patent/PH12015501376A1/en
Priority to PH12015501383A priority patent/PH12015501383A1/en
Priority to US14/868,916 priority patent/US9743086B2/en
Priority to US14/868,930 priority patent/US9667970B2/en
Priority to US15/369,429 priority patent/US9843805B2/en
Priority to US15/656,048 priority patent/US10368070B2/en
Priority to US15/806,691 priority patent/US10499057B2/en
Priority to US16/502,135 priority patent/US11196995B2/en
Ceased legal-status Critical Current

Links

Images

Classifications

    • HELECTRICITY
    • H04ELECTRIC COMMUNICATION TECHNIQUE
    • H04NPICTORIAL COMMUNICATION, e.g. TELEVISION
    • H04N19/00Methods or arrangements for coding, decoding, compressing or decompressing digital video signals
    • H04N19/60Methods or arrangements for coding, decoding, compressing or decompressing digital video signals using transform coding
    • GPHYSICS
    • G06COMPUTING OR CALCULATING; COUNTING
    • G06TIMAGE DATA PROCESSING OR GENERATION, IN GENERAL
    • G06T9/00Image coding
    • G06T9/007Transform coding, e.g. discrete cosine transform
    • HELECTRICITY
    • H04ELECTRIC COMMUNICATION TECHNIQUE
    • H04NPICTORIAL COMMUNICATION, e.g. TELEVISION
    • H04N19/00Methods or arrangements for coding, decoding, compressing or decompressing digital video signals
    • H04N19/10Methods or arrangements for coding, decoding, compressing or decompressing digital video signals using adaptive coding
    • H04N19/102Methods or arrangements for coding, decoding, compressing or decompressing digital video signals using adaptive coding characterised by the element, parameter or selection affected or controlled by the adaptive coding
    • H04N19/115Selection of the code volume for a coding unit prior to coding
    • HELECTRICITY
    • H04ELECTRIC COMMUNICATION TECHNIQUE
    • H04NPICTORIAL COMMUNICATION, e.g. TELEVISION
    • H04N19/00Methods or arrangements for coding, decoding, compressing or decompressing digital video signals
    • H04N19/10Methods or arrangements for coding, decoding, compressing or decompressing digital video signals using adaptive coding
    • H04N19/102Methods or arrangements for coding, decoding, compressing or decompressing digital video signals using adaptive coding characterised by the element, parameter or selection affected or controlled by the adaptive coding
    • H04N19/12Selection from among a plurality of transforms or standards, e.g. selection between discrete cosine transform [DCT] and sub-band transform or selection between H.263 and H.264
    • H04N19/122Selection of transform size, e.g. 8x8 or 2x4x8 DCT; Selection of sub-band transforms of varying structure or type
    • HELECTRICITY
    • H04ELECTRIC COMMUNICATION TECHNIQUE
    • H04NPICTORIAL COMMUNICATION, e.g. TELEVISION
    • H04N19/00Methods or arrangements for coding, decoding, compressing or decompressing digital video signals
    • H04N19/10Methods or arrangements for coding, decoding, compressing or decompressing digital video signals using adaptive coding
    • H04N19/102Methods or arrangements for coding, decoding, compressing or decompressing digital video signals using adaptive coding characterised by the element, parameter or selection affected or controlled by the adaptive coding
    • H04N19/124Quantisation
    • HELECTRICITY
    • H04ELECTRIC COMMUNICATION TECHNIQUE
    • H04NPICTORIAL COMMUNICATION, e.g. TELEVISION
    • H04N19/00Methods or arrangements for coding, decoding, compressing or decompressing digital video signals
    • H04N19/10Methods or arrangements for coding, decoding, compressing or decompressing digital video signals using adaptive coding
    • H04N19/102Methods or arrangements for coding, decoding, compressing or decompressing digital video signals using adaptive coding characterised by the element, parameter or selection affected or controlled by the adaptive coding
    • H04N19/124Quantisation
    • H04N19/126Details of normalisation or weighting functions, e.g. normalisation matrices or variable uniform quantisers
    • HELECTRICITY
    • H04ELECTRIC COMMUNICATION TECHNIQUE
    • H04NPICTORIAL COMMUNICATION, e.g. TELEVISION
    • H04N19/00Methods or arrangements for coding, decoding, compressing or decompressing digital video signals
    • H04N19/10Methods or arrangements for coding, decoding, compressing or decompressing digital video signals using adaptive coding
    • H04N19/102Methods or arrangements for coding, decoding, compressing or decompressing digital video signals using adaptive coding characterised by the element, parameter or selection affected or controlled by the adaptive coding
    • H04N19/129Scanning of coding units, e.g. zig-zag scan of transform coefficients or flexible macroblock ordering [FMO]
    • HELECTRICITY
    • H04ELECTRIC COMMUNICATION TECHNIQUE
    • H04NPICTORIAL COMMUNICATION, e.g. TELEVISION
    • H04N19/00Methods or arrangements for coding, decoding, compressing or decompressing digital video signals
    • H04N19/10Methods or arrangements for coding, decoding, compressing or decompressing digital video signals using adaptive coding
    • H04N19/169Methods or arrangements for coding, decoding, compressing or decompressing digital video signals using adaptive coding characterised by the coding unit, i.e. the structural portion or semantic portion of the video signal being the object or the subject of the adaptive coding
    • H04N19/17Methods or arrangements for coding, decoding, compressing or decompressing digital video signals using adaptive coding characterised by the coding unit, i.e. the structural portion or semantic portion of the video signal being the object or the subject of the adaptive coding the unit being an image region, e.g. an object
    • H04N19/172Methods or arrangements for coding, decoding, compressing or decompressing digital video signals using adaptive coding characterised by the coding unit, i.e. the structural portion or semantic portion of the video signal being the object or the subject of the adaptive coding the unit being an image region, e.g. an object the region being a picture, frame or field
    • HELECTRICITY
    • H04ELECTRIC COMMUNICATION TECHNIQUE
    • H04NPICTORIAL COMMUNICATION, e.g. TELEVISION
    • H04N19/00Methods or arrangements for coding, decoding, compressing or decompressing digital video signals
    • H04N19/10Methods or arrangements for coding, decoding, compressing or decompressing digital video signals using adaptive coding
    • H04N19/169Methods or arrangements for coding, decoding, compressing or decompressing digital video signals using adaptive coding characterised by the coding unit, i.e. the structural portion or semantic portion of the video signal being the object or the subject of the adaptive coding
    • H04N19/17Methods or arrangements for coding, decoding, compressing or decompressing digital video signals using adaptive coding characterised by the coding unit, i.e. the structural portion or semantic portion of the video signal being the object or the subject of the adaptive coding the unit being an image region, e.g. an object
    • H04N19/176Methods or arrangements for coding, decoding, compressing or decompressing digital video signals using adaptive coding characterised by the coding unit, i.e. the structural portion or semantic portion of the video signal being the object or the subject of the adaptive coding the unit being an image region, e.g. an object the region being a block, e.g. a macroblock
    • HELECTRICITY
    • H04ELECTRIC COMMUNICATION TECHNIQUE
    • H04NPICTORIAL COMMUNICATION, e.g. TELEVISION
    • H04N19/00Methods or arrangements for coding, decoding, compressing or decompressing digital video signals
    • H04N19/10Methods or arrangements for coding, decoding, compressing or decompressing digital video signals using adaptive coding
    • H04N19/169Methods or arrangements for coding, decoding, compressing or decompressing digital video signals using adaptive coding characterised by the coding unit, i.e. the structural portion or semantic portion of the video signal being the object or the subject of the adaptive coding
    • H04N19/177Methods or arrangements for coding, decoding, compressing or decompressing digital video signals using adaptive coding characterised by the coding unit, i.e. the structural portion or semantic portion of the video signal being the object or the subject of the adaptive coding the unit being a group of pictures [GOP]
    • HELECTRICITY
    • H04ELECTRIC COMMUNICATION TECHNIQUE
    • H04NPICTORIAL COMMUNICATION, e.g. TELEVISION
    • H04N19/00Methods or arrangements for coding, decoding, compressing or decompressing digital video signals
    • H04N19/46Embedding additional information in the video signal during the compression process
    • H04N19/463Embedding additional information in the video signal during the compression process by compressing encoding parameters before transmission
    • HELECTRICITY
    • H04ELECTRIC COMMUNICATION TECHNIQUE
    • H04NPICTORIAL COMMUNICATION, e.g. TELEVISION
    • H04N19/00Methods or arrangements for coding, decoding, compressing or decompressing digital video signals
    • H04N19/60Methods or arrangements for coding, decoding, compressing or decompressing digital video signals using transform coding
    • H04N19/61Methods or arrangements for coding, decoding, compressing or decompressing digital video signals using transform coding in combination with predictive coding
    • HELECTRICITY
    • H04ELECTRIC COMMUNICATION TECHNIQUE
    • H04NPICTORIAL COMMUNICATION, e.g. TELEVISION
    • H04N19/00Methods or arrangements for coding, decoding, compressing or decompressing digital video signals
    • H04N19/60Methods or arrangements for coding, decoding, compressing or decompressing digital video signals using transform coding
    • H04N19/61Methods or arrangements for coding, decoding, compressing or decompressing digital video signals using transform coding in combination with predictive coding
    • H04N19/615Methods or arrangements for coding, decoding, compressing or decompressing digital video signals using transform coding in combination with predictive coding using motion compensated temporal filtering [MCTF]
    • HELECTRICITY
    • H04ELECTRIC COMMUNICATION TECHNIQUE
    • H04NPICTORIAL COMMUNICATION, e.g. TELEVISION
    • H04N19/00Methods or arrangements for coding, decoding, compressing or decompressing digital video signals
    • H04N19/70Methods or arrangements for coding, decoding, compressing or decompressing digital video signals characterised by syntax aspects related to video coding, e.g. related to compression standards
    • HELECTRICITY
    • H04ELECTRIC COMMUNICATION TECHNIQUE
    • H04NPICTORIAL COMMUNICATION, e.g. TELEVISION
    • H04N19/00Methods or arrangements for coding, decoding, compressing or decompressing digital video signals
    • H04N19/80Details of filtering operations specially adapted for video compression, e.g. for pixel interpolation
    • H04N19/82Details of filtering operations specially adapted for video compression, e.g. for pixel interpolation involving filtering within a prediction loop
    • HELECTRICITY
    • H04ELECTRIC COMMUNICATION TECHNIQUE
    • H04NPICTORIAL COMMUNICATION, e.g. TELEVISION
    • H04N7/00Television systems
    • H04N7/24Systems for the transmission of television signals using pulse code modulation
    • H04N7/52Systems for transmission of a pulse code modulated video signal with one or more other pulse code modulated signals, e.g. an audio signal or a synchronizing signal
    • HELECTRICITY
    • H04ELECTRIC COMMUNICATION TECHNIQUE
    • H04NPICTORIAL COMMUNICATION, e.g. TELEVISION
    • H04N19/00Methods or arrangements for coding, decoding, compressing or decompressing digital video signals
    • H04N19/10Methods or arrangements for coding, decoding, compressing or decompressing digital video signals using adaptive coding
    • H04N19/102Methods or arrangements for coding, decoding, compressing or decompressing digital video signals using adaptive coding characterised by the element, parameter or selection affected or controlled by the adaptive coding
    • H04N19/119Adaptive subdivision aspects, e.g. subdivision of a picture into rectangular or non-rectangular coding blocks
    • HELECTRICITY
    • H04ELECTRIC COMMUNICATION TECHNIQUE
    • H04NPICTORIAL COMMUNICATION, e.g. TELEVISION
    • H04N19/00Methods or arrangements for coding, decoding, compressing or decompressing digital video signals
    • H04N19/10Methods or arrangements for coding, decoding, compressing or decompressing digital video signals using adaptive coding
    • H04N19/134Methods or arrangements for coding, decoding, compressing or decompressing digital video signals using adaptive coding characterised by the element, parameter or criterion affecting or controlling the adaptive coding
    • H04N19/136Incoming video signal characteristics or properties
    • HELECTRICITY
    • H04ELECTRIC COMMUNICATION TECHNIQUE
    • H04NPICTORIAL COMMUNICATION, e.g. TELEVISION
    • H04N19/00Methods or arrangements for coding, decoding, compressing or decompressing digital video signals
    • H04N19/10Methods or arrangements for coding, decoding, compressing or decompressing digital video signals using adaptive coding
    • H04N19/134Methods or arrangements for coding, decoding, compressing or decompressing digital video signals using adaptive coding characterised by the element, parameter or criterion affecting or controlling the adaptive coding
    • H04N19/146Data rate or code amount at the encoder output
    • H04N19/147Data rate or code amount at the encoder output according to rate distortion criteria
    • HELECTRICITY
    • H04ELECTRIC COMMUNICATION TECHNIQUE
    • H04NPICTORIAL COMMUNICATION, e.g. TELEVISION
    • H04N19/00Methods or arrangements for coding, decoding, compressing or decompressing digital video signals
    • H04N19/10Methods or arrangements for coding, decoding, compressing or decompressing digital video signals using adaptive coding
    • H04N19/169Methods or arrangements for coding, decoding, compressing or decompressing digital video signals using adaptive coding characterised by the coding unit, i.e. the structural portion or semantic portion of the video signal being the object or the subject of the adaptive coding
    • H04N19/17Methods or arrangements for coding, decoding, compressing or decompressing digital video signals using adaptive coding characterised by the coding unit, i.e. the structural portion or semantic portion of the video signal being the object or the subject of the adaptive coding the unit being an image region, e.g. an object
    • H04N19/174Methods or arrangements for coding, decoding, compressing or decompressing digital video signals using adaptive coding characterised by the coding unit, i.e. the structural portion or semantic portion of the video signal being the object or the subject of the adaptive coding the unit being an image region, e.g. an object the region being a slice, e.g. a line of blocks or a group of blocks
    • HELECTRICITY
    • H04ELECTRIC COMMUNICATION TECHNIQUE
    • H04NPICTORIAL COMMUNICATION, e.g. TELEVISION
    • H04N19/00Methods or arrangements for coding, decoding, compressing or decompressing digital video signals
    • H04N19/10Methods or arrangements for coding, decoding, compressing or decompressing digital video signals using adaptive coding
    • H04N19/169Methods or arrangements for coding, decoding, compressing or decompressing digital video signals using adaptive coding characterised by the coding unit, i.e. the structural portion or semantic portion of the video signal being the object or the subject of the adaptive coding
    • H04N19/18Methods or arrangements for coding, decoding, compressing or decompressing digital video signals using adaptive coding characterised by the coding unit, i.e. the structural portion or semantic portion of the video signal being the object or the subject of the adaptive coding the unit being a set of transform coefficients
    • HELECTRICITY
    • H04ELECTRIC COMMUNICATION TECHNIQUE
    • H04NPICTORIAL COMMUNICATION, e.g. TELEVISION
    • H04N19/00Methods or arrangements for coding, decoding, compressing or decompressing digital video signals
    • H04N19/10Methods or arrangements for coding, decoding, compressing or decompressing digital video signals using adaptive coding
    • H04N19/189Methods or arrangements for coding, decoding, compressing or decompressing digital video signals using adaptive coding characterised by the adaptation method, adaptation tool or adaptation type used for the adaptive coding
    • H04N19/196Methods or arrangements for coding, decoding, compressing or decompressing digital video signals using adaptive coding characterised by the adaptation method, adaptation tool or adaptation type used for the adaptive coding being specially adapted for the computation of encoding parameters, e.g. by averaging previously computed encoding parameters
    • HELECTRICITY
    • H04ELECTRIC COMMUNICATION TECHNIQUE
    • H04NPICTORIAL COMMUNICATION, e.g. TELEVISION
    • H04N19/00Methods or arrangements for coding, decoding, compressing or decompressing digital video signals
    • H04N19/42Methods or arrangements for coding, decoding, compressing or decompressing digital video signals characterised by implementation details or hardware specially adapted for video compression or decompression, e.g. dedicated software implementation
    • H04N19/423Methods or arrangements for coding, decoding, compressing or decompressing digital video signals characterised by implementation details or hardware specially adapted for video compression or decompression, e.g. dedicated software implementation characterised by memory arrangements
    • HELECTRICITY
    • H04ELECTRIC COMMUNICATION TECHNIQUE
    • H04NPICTORIAL COMMUNICATION, e.g. TELEVISION
    • H04N19/00Methods or arrangements for coding, decoding, compressing or decompressing digital video signals
    • H04N19/46Embedding additional information in the video signal during the compression process
    • HELECTRICITY
    • H04ELECTRIC COMMUNICATION TECHNIQUE
    • H04NPICTORIAL COMMUNICATION, e.g. TELEVISION
    • H04N19/00Methods or arrangements for coding, decoding, compressing or decompressing digital video signals
    • H04N19/50Methods or arrangements for coding, decoding, compressing or decompressing digital video signals using predictive coding
    • H04N19/503Methods or arrangements for coding, decoding, compressing or decompressing digital video signals using predictive coding involving temporal prediction
    • HELECTRICITY
    • H04ELECTRIC COMMUNICATION TECHNIQUE
    • H04NPICTORIAL COMMUNICATION, e.g. TELEVISION
    • H04N19/00Methods or arrangements for coding, decoding, compressing or decompressing digital video signals
    • H04N19/50Methods or arrangements for coding, decoding, compressing or decompressing digital video signals using predictive coding
    • H04N19/593Methods or arrangements for coding, decoding, compressing or decompressing digital video signals using predictive coding involving spatial prediction techniques
    • HELECTRICITY
    • H04ELECTRIC COMMUNICATION TECHNIQUE
    • H04NPICTORIAL COMMUNICATION, e.g. TELEVISION
    • H04N19/00Methods or arrangements for coding, decoding, compressing or decompressing digital video signals
    • H04N19/60Methods or arrangements for coding, decoding, compressing or decompressing digital video signals using transform coding
    • H04N19/625Methods or arrangements for coding, decoding, compressing or decompressing digital video signals using transform coding using discrete cosine transform [DCT]
    • HELECTRICITY
    • H04ELECTRIC COMMUNICATION TECHNIQUE
    • H04NPICTORIAL COMMUNICATION, e.g. TELEVISION
    • H04N19/00Methods or arrangements for coding, decoding, compressing or decompressing digital video signals
    • H04N19/90Methods or arrangements for coding, decoding, compressing or decompressing digital video signals using coding techniques not provided for in groups H04N19/10-H04N19/85, e.g. fractals

Definitions

  • the present disclosure relates to an image processing apparatus and an image processing method.
  • H. is one of the standard specifications for video coding.
  • different quantization steps can be used for each component of orthogonal transform coefficients when image data is quantized.
  • the quantization step for each component of the orthogonal transform coefficient can be set based on a quantization matrix (also referred to as a scaling list) defined with a size equivalent to the unit of the orthogonal transform and a reference step value.
  • FIG. 4 shows default values (default values) of four types of quantization matrices defined in advance in H.264 / AVC.
  • the matrix SL01 is the default value of the quantization matrix.
  • the matrix SL02 is the default value of the quantization matrix.
  • the matrix SL03 is a default value of the quantization matrix.
  • the matrix SL04 is the default value of the quantization matrix.
  • the user can specify a unique quantization matrix different from the default value shown in FIG. 19 in the sequence parameter set or the picture parameter set. When the quantization matrix is not used, the quantization step used in the quantization is the same value for all components.
  • HEVC High Efficiency Video Coding
  • CU Coding Unit
  • SCU Smallest Coding Unit
  • one coding unit may be divided into one or more orthogonal transform units, that is, one or more transform units (TU).
  • TU transform units
  • any of 4 ⁇ 4, 8 ⁇ 8, 16 ⁇ 16, and 32 ⁇ 32 can be used. Accordingly, a quantization matrix can also be specified for each of these transform unit candidate sizes.
  • Non-Patent Document 2 specifies a plurality of quantization matrix candidates for one transform unit size within one picture, and is adaptive for each block from the viewpoint of RD (Rate-Distortion) optimization. We propose to select a quantization matrix.
  • JCTVC-B205 “Test Model Consideration”, Joint Collaborative Team on Video Coding (JCT-VC) of ITU-T SG16 WP3 and ISO / IEC JTC1 / SC29 / WG11 2nd Meeting: Geneva, CH, 21-28 July, 2010
  • VCEG-AD06 “Adaptive Quantization Matrix Selection on KTA Software”, ITU-Telecommunications Standardization Sector STUDY GROUP 16 Question 6 Video Coding Experts Group (VCEG) 30th Meeting: Hangzhou, China, 23-24 2006
  • the technology according to the present disclosure is intended to provide an image processing apparatus and an image processing method capable of suppressing an increase in code amount when the number of quantization matrices increases.
  • a selection unit that selects a transform unit used for inverse orthogonal transform of decoded image data from a plurality of transform units having different sizes, and corresponding to the transform unit of the first size.
  • the generation unit that generates the second quantization matrix corresponding to the transform unit of the second size from the first quantization matrix and the transform unit of the second size are selected by the selection unit.
  • an image processing apparatus comprising: an inverse quantization unit that inversely quantizes transform coefficient data of the image data using the second quantization matrix generated by the generation unit.
  • the image processing apparatus can typically be realized as an image decoding apparatus that decodes an image.
  • the generation unit includes: matrix information that identifies the first quantization matrix, and a prediction matrix of the second size predicted from the first quantization matrix and the second quantization matrix.
  • the second quantization matrix may be generated using difference information representing the difference.
  • the generation unit may acquire the matrix information and the difference information from a sequence parameter set or a picture parameter set.
  • the generation unit May be the second quantization matrix.
  • the first size may be a minimum size among the sizes of the plurality of conversion units.
  • the second size is larger than the first size
  • the generation unit is configured as the element between the first element and the second element adjacent to each other in the first quantization matrix.
  • the prediction matrix may be calculated by duplicating the first element or the second element.
  • the second size is larger than the first size, and the generation unit linearly changes an element between the first element and the second element adjacent to each other in the first quantization matrix.
  • the prediction matrix may be calculated by interpolation.
  • the second size may be twice the first size on one side.
  • the second size may be smaller than the first size, and the generation unit may calculate the prediction matrix by thinning out elements of the first quantization matrix.
  • the second size is smaller than the first size, and the generation unit calculates the prediction matrix by calculating an average of a plurality of elements adjacent to each other in the first quantization matrix. May be.
  • the generation unit The second quantization matrix may be generated from the quantization matrix.
  • An image processing method includes inversely quantizing the transform coefficient data of the image data using the second quantization matrix generated from the quantization matrix.
  • a selection unit that selects a transform unit used for orthogonal transform of encoded image data from a plurality of transform units having different sizes, and the selection unit selects the transform unit.
  • a quantization unit that quantizes transform coefficient data generated by orthogonally transforming the image data in transform units using a quantization matrix corresponding to the selected transform unit; and a transform unit having a first size
  • an image processing apparatus comprising: an encoding unit that encodes information for generating a second quantization matrix corresponding to a second size transform unit from a first quantization matrix corresponding to .
  • the image processing apparatus can typically be realized as an image encoding apparatus that encodes an image.
  • selecting a transform unit used for orthogonal transform of image data to be encoded from a plurality of transform units having different sizes and selecting the image in the selected transform unit.
  • the transform coefficient data generated by orthogonal transform of the data is quantized using a quantization matrix corresponding to the selected transform unit, and the first quantum corresponding to the transform unit of the first size. Encoding an information for generating a second quantization matrix corresponding to a transform unit of the second size from the quantization matrix is provided.
  • FIG. 1 is a block diagram illustrating an example of a configuration of an image encoding device 10 according to an embodiment.
  • an image encoding device 10 includes an analog / digital (A / D) conversion unit 11, a rearrangement buffer 12, a subtraction unit 13, an orthogonal transformation / quantization unit 14, a lossless encoding unit 16, and an accumulation buffer. 17, rate control unit 18, inverse quantization unit 21, inverse orthogonal transformation unit 22, addition unit 23, deblock filter 24, frame memory 25, selector 26, intra prediction unit 30, motion search unit 40, and mode selection unit 50 Is provided.
  • a / D analog / digital
  • the A / D converter 11 converts an image signal input in an analog format into image data in a digital format, and outputs a series of digital image data to the rearrangement buffer 12.
  • the rearrangement buffer 12 rearranges the images included in the series of image data input from the A / D conversion unit 11.
  • the rearrangement buffer 12 rearranges the images according to the GOP (Group of Pictures) structure related to the encoding process, and then outputs the rearranged image data to the subtraction unit 13, the intra prediction unit 30, and the motion search unit 40. To do.
  • GOP Group of Pictures
  • the subtraction unit 13 is supplied with image data input from the rearrangement buffer 12 and predicted image data selected by the mode selection unit 50 described later.
  • the subtraction unit 13 calculates prediction error data that is a difference between the image data input from the rearrangement buffer 12 and the prediction image data input from the mode selection unit 50, and orthogonally transforms and quantizes the calculated prediction error data.
  • the orthogonal transform / quantization unit 14 performs orthogonal transform and quantization on the prediction error data input from the subtraction unit 13, and converts the quantized transform coefficient data (hereinafter referred to as quantized data) into the lossless encoding unit 16 and The result is output to the inverse quantization unit 21.
  • the bit rate of the quantized data output from the orthogonal transform / quantization unit 14 is controlled based on the rate control signal from the rate control unit 18. The detailed configuration of the orthogonal transform / quantization unit 14 will be further described later.
  • the lossless encoding unit 16 includes quantized data input from the orthogonal transform / quantization unit 14, information for generating a quantization matrix on the decoding side, and intra prediction or interface selected by the mode selection unit 50.
  • Information about the prediction is supplied.
  • the information regarding intra prediction may include, for example, prediction mode information indicating an optimal intra prediction mode for each block.
  • the information regarding inter prediction may include, for example, prediction mode information for motion vector prediction for each block, differential motion vector information, reference image information, and the like.
  • the lossless encoding unit 16 generates an encoded stream by performing lossless encoding processing on the quantized data.
  • the lossless encoding by the lossless encoding unit 16 may be variable length encoding or arithmetic encoding, for example.
  • the lossless encoding unit 16 multiplexes information for generating a quantization matrix, which will be described in detail later, in the header of the encoded stream (for example, a sequence parameter set and a picture parameter set). Further, the lossless encoding unit 16 multiplexes the information related to intra prediction or information related to inter prediction described above in the header of the encoded stream. Then, the lossless encoding unit 16 outputs the generated encoded stream to the accumulation buffer 17.
  • the accumulation buffer 17 temporarily accumulates the encoded stream input from the lossless encoding unit 16 using a storage medium such as a semiconductor memory.
  • the accumulation buffer 17 outputs the accumulated encoded stream at a rate corresponding to the bandwidth of the transmission path (or the output line from the image encoding device 10).
  • the rate control unit 18 monitors the free capacity of the accumulation buffer 17. Then, the rate control unit 18 generates a rate control signal according to the free capacity of the accumulation buffer 17 and outputs the generated rate control signal to the orthogonal transform / quantization unit 14. For example, the rate control unit 18 generates a rate control signal for reducing the bit rate of the quantized data when the free capacity of the storage buffer 17 is small. For example, when the free capacity of the accumulation buffer 17 is sufficiently large, the rate control unit 18 generates a rate control signal for increasing the bit rate of the quantized data.
  • the inverse quantization unit 21 performs an inverse quantization process on the quantized data input from the orthogonal transform / quantization unit 14. Then, the inverse quantization unit 21 outputs transform coefficient data acquired by the inverse quantization process to the inverse orthogonal transform unit 22.
  • the inverse orthogonal transform unit 22 restores the prediction error data by performing an inverse orthogonal transform process on the transform coefficient data input from the inverse quantization unit 21. Then, the inverse orthogonal transform unit 22 outputs the restored prediction error data to the addition unit 23.
  • the addition unit 23 generates decoded image data by adding the restored prediction error data input from the inverse orthogonal transform unit 22 and the predicted image data input from the mode selection unit 50. Then, the addition unit 23 outputs the generated decoded image data to the deblock filter 24 and the frame memory 25.
  • the deblocking filter 24 performs a filtering process for reducing block distortion that occurs during image coding.
  • the deblocking filter 24 removes block distortion by filtering the decoded image data input from the adding unit 23, and outputs the decoded image data after filtering to the frame memory 25.
  • the frame memory 25 stores the decoded image data input from the adder 23 and the decoded image data after filtering input from the deblock filter 24 using a storage medium.
  • the selector 26 reads out the decoded image data before filtering used for intra prediction from the frame memory 25 and supplies the read decoded image data to the intra prediction unit 30 as reference image data. Further, the selector 26 reads out the filtered decoded image data used for inter prediction from the frame memory 25 and supplies the read decoded image data to the motion search unit 40 as reference image data.
  • the intra prediction unit 30 performs an intra prediction process in each intra prediction mode based on the image data to be encoded input from the rearrangement buffer 12 and the decoded image data supplied via the selector 26. For example, the intra prediction unit 30 evaluates the prediction result in each intra prediction mode using a predetermined cost function. Then, the intra prediction unit 30 selects an intra prediction mode in which the cost function value is minimum, that is, an intra prediction mode in which the compression rate is the highest as the optimal intra prediction mode. Further, the intra prediction unit 30 outputs information related to intra prediction, such as prediction mode information indicating the optimal intra prediction mode, predicted image data, and cost function value, to the mode selection unit 50.
  • the motion search unit 40 performs inter prediction processing (interframe prediction processing) based on the image data to be encoded input from the rearrangement buffer 12 and the decoded image data supplied via the selector 26. For example, the motion search unit 40 evaluates the prediction result in each prediction mode using a predetermined cost function. Next, the motion search unit 40 selects a prediction mode with the smallest cost function value, that is, a prediction mode with the highest compression rate, as the optimum prediction mode. Further, the motion search unit 40 generates predicted image data according to the optimal prediction mode. Then, the motion search unit 40 outputs information related to inter prediction including prediction mode information representing the selected optimal prediction mode, prediction image data, and information related to inter prediction such as a cost function value to the mode selection unit 50.
  • inter prediction processing interframe prediction processing
  • the mode selection unit 50 compares the cost function value related to intra prediction input from the intra prediction unit 30 with the cost function value related to inter prediction input from the motion search unit 40. And the mode selection part 50 selects the prediction method with few cost function values among intra prediction and inter prediction.
  • the mode selection unit 50 outputs information on the intra prediction to the lossless encoding unit 16 and outputs the predicted image data to the subtraction unit 13 and the addition unit 23.
  • the mode selection unit 50 outputs the above-described information regarding inter prediction to the lossless encoding unit 16 and outputs the predicted image data to the subtraction unit 13 and the addition unit 23.
  • FIG. 2 is a block diagram illustrating an example of a detailed configuration of the orthogonal transform / quantization unit 14 of the image encoding device 10 illustrated in FIG. 1.
  • the orthogonal transform / quantization unit 14 includes a selection unit 110, an orthogonal transform unit 120, a quantization unit 130, a quantization matrix buffer 140, and a matrix processing unit 15.
  • the selection unit 110 selects a transform unit (TU) used for orthogonal transform of image data to be encoded from a plurality of transform units having different sizes.
  • Candidates for the sizes of conversion units that can be selected by the selection unit 110 are, for example, H.264.
  • H.264 / AVC includes 4 ⁇ 4 and 8 ⁇ 8
  • HEVC includes 4 ⁇ 4, 8 ⁇ 8, 16 ⁇ 16, and 32 ⁇ 32.
  • the selection unit 110 may select any conversion unit according to the size or image quality of the image to be encoded, the performance of the apparatus, or the like.
  • the selection of the conversion unit by the selection unit 110 may be hand-tuned by a user who develops the apparatus. Then, the selection unit 110 outputs information specifying the size of the selected transform unit to the orthogonal transform unit 120, the quantization unit 130, the lossless encoding unit 16, and the inverse quantization unit 21.
  • the orthogonal transform unit 120 performs orthogonal transform on the image data (that is, prediction error data) supplied from the subtraction unit 13 in the transform unit selected by the selection unit 110.
  • the orthogonal transform executed by the orthogonal transform unit 120 may be, for example, discrete cosine transform (DCT) or Karoonen-Loeve transform. Then, the orthogonal transform unit 120 outputs transform coefficient data acquired by the orthogonal transform process to the quantization unit 130.
  • DCT discrete cosine transform
  • Karoonen-Loeve transform Karoonen-Loeve transform
  • the quantization unit 130 quantizes the transform coefficient data generated by the orthogonal transform unit 120 using a quantization matrix corresponding to the transform unit selected by the selection unit 110. Further, the quantization unit 130 changes the bit rate of the output quantized data by switching the quantization step based on the rate control signal from the rate control unit 18.
  • the quantization unit 130 causes the quantization matrix buffer 140 to store a set of quantization matrices respectively corresponding to a plurality of transform units that can be selected by the selection unit 110. For example, when there are conversion unit candidates of four types of sizes of 4 ⁇ 4, 8 ⁇ 8, 16 ⁇ 16, and 32 ⁇ 32 as in HEVC, four types corresponding to these four types of sizes respectively. A set of quantization matrices can be stored by the quantization matrix buffer 140. In addition, when a predetermined quantization matrix as illustrated in FIG. 19 is used for a certain size, it is necessary to use a predetermined quantization matrix (do not use a user-defined quantization matrix). Only the indicated flag may be stored by the quantization matrix buffer 140 in association with the size.
  • a set of quantization matrices that may be used by the quantization unit 130 may typically be set for each sequence of the encoded stream. Further, the quantization unit 130 may update the set of quantization matrices set for each sequence for each picture. Information for controlling the setting and updating of such a set of quantization matrices can be inserted into, for example, a sequence parameter set and a picture parameter set.
  • the quantization matrix buffer 140 temporarily stores a set of quantization matrices respectively corresponding to a plurality of transform units that can be selected by the selection unit 110 using a storage medium such as a semiconductor memory. .
  • a set of quantization matrices stored in the quantization matrix buffer 140 is referred to when processing is performed by the matrix processing unit 150 described below.
  • the matrix processing unit 150 refers to a set of quantization matrices stored in the quantization matrix buffer 140 for each sequence of the encoded stream and for each picture, and transform units of a certain size. Information for generating a quantization matrix corresponding to one or more other transform units of the size from the quantization matrix corresponding to.
  • the size of the transform unit that is the basis for generating the quantization matrix may typically be the smallest size among the sizes of the plurality of transform units. That is, when there are four types of size conversion unit candidates of 4 ⁇ 4, 8 ⁇ 8, 16 ⁇ 16, and 32 ⁇ 32 as in HEVC, other sizes of 4 ⁇ 4 quantization matrices are used.
  • Information for generating a quantization matrix may be generated.
  • the information generated by the matrix processing unit 15 may include basic matrix information and difference matrix information described later, for example. Then, the information generated by the matrix processing unit 150 is output to the lossless encoding unit 16 and can be inserted into the header of the encoded stream.
  • a quantization matrix having a larger size is generated mainly from a quantization matrix having a minimum size.
  • the present invention is not limited to this example, and a smaller-sized quantization matrix and / or a larger-sized quantization matrix may be generated from a non-minimum-sized quantization matrix.
  • FIG. 3 is a block diagram illustrating an example of a more detailed configuration of the matrix processing unit 150 of the orthogonal transform / quantization unit 14 illustrated in FIG.
  • the matrix processing unit 150 includes a prediction unit 152 and a difference calculation unit 154.
  • the prediction unit 152 obtains a set of quantization matrices stored in the quantization matrix buffer 140, and obtains a second quantum having a larger size from the first quantization matrix included in the obtained set. Predict the quantization matrix.
  • a 4 ⁇ 4 quantization matrix SL1 is defined as follows:
  • the 8 ⁇ 8 prediction matrix PSL2 predicted from the quantization matrix SL1 by the prediction unit 152 can be calculated, for example, according to the following prediction formula (2):
  • the prediction matrix PSL2 is a matrix generated by duplicating one of the two elements as an element between two adjacent elements in the quantization matrix SL1.
  • the prediction matrix PSL2 may be calculated from the quantization matrix SL1 according to the following prediction formula (3):
  • the prediction matrix PSL2 is a matrix generated by linearly interpolating elements between two elements adjacent to each other in the quantization matrix SL1. Note that although the rightmost element of the prediction matrix PSL2 of the prediction formula (3) is duplicated from the left one element, the rightmost element may be calculated not by duplication but by linear extrapolation. Similarly, the element at the lower end of the prediction matrix PSL2 of the prediction formula (3) may also be calculated by linear extrapolation instead of being copied from the element one above. For example, the 8 ⁇ 8 component PSL2 8,8 of the prediction matrix PSL2 is a 33 in the prediction equation (3), but can also be calculated according to linear extrapolation as follows:
  • the prediction equation (2) is an equation that can generate the prediction matrix PSL2 with a lower calculation cost than the prediction equation (3).
  • the prediction formula (3) it is possible to obtain a smooth prediction matrix closer to the originally used quantization matrix. Therefore, if the prediction formula (3) is used, each element of the difference matrix, which will be described later, can be brought close to zero, and the amount of information to be encoded can be reduced.
  • prediction expressions (2) and (3) are merely examples of usable prediction expressions, and any other prediction expression may also be used.
  • the prediction unit 152 When the prediction unit 152 generates the prediction matrix PSL2 from the quantization matrix SL1, the prediction unit 152 outputs the generated prediction matrix PSL2 to the difference calculation unit 154. Also, the prediction unit 152 predicts a 16 ⁇ 16 prediction matrix PSL3 from the 8 ⁇ 8 quantization matrix SL2 included in the set of quantization matrices, and outputs the prediction matrix PSL3 to the difference calculation unit 154, for example. Further, the prediction unit 152 predicts the 32 ⁇ 32 prediction matrix PSL4 from the 16 ⁇ 16 quantization matrix SL3 included in the set of quantization matrices, and outputs the prediction matrix PSL4 to the difference calculation unit 154.
  • the prediction of the prediction matrix PSL3 and the prediction matrix PSL4 may also be performed according to a prediction expression equivalent to the prediction expression (2) or (3) described above. Further, the prediction unit 152 outputs basic matrix information for specifying the 4 ⁇ 4 quantization matrix SL1 used as a basis for generating the above-described prediction matrices PSL2, PSL3, and PSL4 to the lossless encoding unit 16.
  • the difference calculation unit 154 generates difference matrices DSL2, DSL3, and DSL4 that represent differences between the prediction matrices PSL2, PSL3, and PSL4 input from the prediction unit 152 and the corresponding quantization matrices SL2, SL3, and SL4. , Respectively calculated according to equations (5) to (7):
  • the difference calculation unit 154 outputs difference matrix information representing these difference matrices DSL2, DSL3, and DSL4 to the lossless encoding unit 16.
  • the matrix processing unit 150 uses the predetermined quantization matrix without executing prediction and difference calculation of the quantization matrix of the size. Only the flag indicating this is output to the lossless encoding unit 16 in association with the corresponding size. Also, if the difference between the prediction matrix and the quantization matrix is zero, the difference calculation unit 154 outputs only the flag indicating that no difference exists to the lossless encoding unit 16 instead of outputting the difference matrix information. Can be output. Further, when the quantization matrix is not updated at the timing of picture switching, the matrix processing unit 150 can output only a flag indicating that the quantization matrix is not updated to the lossless encoding unit 16.
  • FIG. 4 is an explanatory diagram showing an example of information inserted in the sequence parameter set in the present embodiment.
  • matrix type flag “difference flag”, and “(encoded) matrix information” are information encoded for each quantization matrix size (transformation unit (TU) size). Three types of information are shown.
  • the matrix type flag is a flag that specifies which one of the quantization matrix defined by the user and the default quantization matrix is used for each size. If the matrix type flag is “1” for a certain size, the quantization matrix of that size is defined by the user. If the matrix type flag is “0” for a certain size, the quantization matrix of that size is a default quantization matrix. When the matrix type flag is “0”, the matrix information, the difference matrix information, and the difference flag described below are not encoded.
  • the difference flag is a flag indicating whether or not there is a difference between the prediction matrix and the quantization matrix when the matrix type flag is “1: user defined” for each size. If the difference flag is “1” for a certain size, there is a difference between the prediction matrix and the quantization matrix of that size, and the difference matrix information is encoded. If the difference flag is “0” for a certain size, the difference matrix information of that size is not encoded. Note that the difference flag is not encoded for the size (for example, 4 ⁇ 4) that is the basis of prediction, regardless of the matrix type flag.
  • FIG. 5 is an explanatory diagram showing an example of information inserted in the picture parameter set in the present embodiment.
  • “update flag”, “matrix type flag”, “difference flag”, and “(encoded) are used as information encoded for each quantization matrix size (transformation unit (TU) size).
  • the four types of information are shown. Among these, the meaning of the matrix type flag and the difference flag is the same as the flag of the same name in the sequence parameter set described with reference to FIG.
  • the update flag is a flag indicating whether or not the quantization matrix should be updated at the timing of picture switching for each size. If the update flag is “1” for a certain size, the quantization matrix of that size is updated. If the update flag is “0”, the quantization matrix of that size is not updated, and the quantization matrix set in the previous picture or the current sequence is used as it is. When the update flag is “0”, the matrix type flag, the difference flag, and the difference matrix information (matrix information in the case of 4 ⁇ 4) are not encoded for the size.
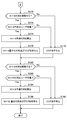
  • FIGS. 6A and 6B are flowcharts showing a first example of a processing flow during encoding according to the present embodiment.
  • the processing shown in the flowchart can be executed mainly by the matrix processing unit 150 and the lossless encoding unit 16 for each sequence of the encoded stream.
  • the matrix processing unit 150 acquires a set of quantization matrices used by the quantization unit 130 in the sequence from the quantization matrix buffer 140 (step S100).
  • quantization matrices corresponding to sizes of 4 ⁇ 4, 8 ⁇ 8, 16 ⁇ 16, and 32 ⁇ 32 are included in the set of quantization matrices.
  • the matrix processing unit 150 determines whether or not the 4 ⁇ 4 quantization matrix is a matrix defined by the user (step S102).
  • the matrix processing unit 150 determines whether or not the 8 ⁇ 8 quantization matrix is a matrix defined by the user (step S112).
  • the matrix processing unit 150 for example, from the 4 ⁇ 4 quantization matrix according to the prediction formula (2) or (3) described above.
  • An 8 ⁇ 8 prediction matrix is calculated (step S114).
  • the matrix processing unit 150 determines whether or not the 16 ⁇ 16 quantization matrix is a matrix defined by the user (step S122).
  • the matrix processing unit 150 calculates a 16 ⁇ 16 prediction matrix from the 8 ⁇ 8 quantization matrix (step S124).
  • FIG. 7A and 7B are flowcharts showing a second example of the processing flow during encoding according to the present embodiment.
  • the processing shown in the flowchart can be executed mainly by the matrix processing unit 150 and the lossless encoding unit 16 for each picture of the encoded stream.
  • the matrix processing unit 150 acquires a set of quantization matrices used by the quantization unit 130 in the picture from the quantization matrix buffer 140 (step S150).
  • quantization matrices corresponding to sizes of 4 ⁇ 4, 8 ⁇ 8, 16 ⁇ 16, and 32 ⁇ 32 are included in the set of quantization matrices.
  • FIG. 8 is a block diagram illustrating an example of the configuration of the image decoding device 60 according to an embodiment.
  • an image decoding device 60 includes an accumulation buffer 61, a lossless decoding unit 62, an inverse quantization / inverse orthogonal transform unit 63, an addition unit 65, a deblock filter 66, a rearrangement buffer 67, a D / A (Digital to Analogue) conversion unit 68, frame memory 69, selectors 70 and 71, intra prediction unit 80, and motion compensation unit 90.
  • an image decoding device 60 includes an accumulation buffer 61, a lossless decoding unit 62, an inverse quantization / inverse orthogonal transform unit 63, an addition unit 65, a deblock filter 66, a rearrangement buffer 67, a D / A (Digital to Analogue) conversion unit 68, frame memory 69, selectors 70 and 71, intra prediction unit 80, and motion compensation unit 90.
  • the accumulation buffer 61 temporarily accumulates the encoded stream input via the transmission path using a storage medium.
  • the lossless decoding unit 62 decodes the encoded stream input from the accumulation buffer 61 according to the encoding method used at the time of encoding. In addition, the lossless decoding unit 62 decodes information multiplexed in the header area of the encoded stream.
  • the information multiplexed in the header region of the encoded stream is, for example, basic matrix information and difference matrix information for generating the above-described quantization matrix, information on intra prediction in the block header, and information on inter prediction. Can be included.
  • the lossless decoding unit 62 outputs the decoded data and the information for generating the quantization matrix to the inverse quantization / inverse orthogonal transform unit 63. Further, the lossless decoding unit 62 outputs information related to intra prediction to the intra prediction unit 80. Further, the lossless decoding unit 62 outputs information related to inter prediction to the motion compensation unit 90.
  • the inverse quantization / inverse orthogonal transform unit 63 generates prediction error data by performing inverse quantization and inverse orthogonal transform on the quantized data input from the lossless decoding unit 62. Then, the inverse quantization / inverse orthogonal transform unit 63 outputs the generated prediction error data to the addition unit 65.
  • the addition unit 65 adds the prediction error data input from the inverse quantization / inverse orthogonal transform unit 63 and the predicted image data input from the selector 71 to generate decoded image data. Then, the addition unit 65 outputs the generated decoded image data to the deblock filter 66 and the frame memory 69.
  • the deblocking filter 66 removes block distortion by filtering the decoded image data input from the adding unit 65, and outputs the decoded image data after filtering to the rearrangement buffer 67 and the frame memory 69.
  • the rearrangement buffer 67 rearranges the images input from the deblock filter 66 to generate a series of time-series image data. Then, the rearrangement buffer 67 outputs the generated image data to the D / A conversion unit 68.
  • the D / A converter 68 converts the digital image data input from the rearrangement buffer 67 into an analog image signal. Then, the D / A conversion unit 68 displays an image by outputting an analog image signal to a display (not shown) connected to the image decoding device 60, for example.
  • the frame memory 69 stores the decoded image data before filtering input from the adding unit 65 and the decoded image data after filtering input from the deblocking filter 66 using a storage medium.
  • the selector 70 switches the output destination of the image data from the frame memory 69 between the intra prediction unit 80 and the motion compensation unit 90 for each block in the image according to the mode information acquired by the lossless decoding unit 62. .
  • the selector 70 outputs the decoded image data before filtering supplied from the frame memory 69 to the intra prediction unit 80 as reference image data.
  • the selector 70 outputs the decoded image data after filtering supplied from the frame memory 69 to the motion compensation unit 90 as reference image data.
  • the selector 71 sets the output source of the predicted image data to be supplied to the adding unit 65 for each block in the image according to the mode information acquired by the lossless decoding unit 62 between the intra prediction unit 80 and the motion compensation unit 90. Switch between. For example, the selector 71 supplies the prediction image data output from the intra prediction unit 80 to the adding unit 65 when the intra prediction mode is designated. The selector 71 supplies the predicted image data output from the motion compensation unit 90 to the adding unit 65 when the inter prediction mode is designated.
  • the intra prediction unit 80 performs in-screen prediction of pixel values based on information related to intra prediction input from the lossless decoding unit 62 and reference image data from the frame memory 69, and generates predicted image data. Then, the intra prediction unit 80 outputs the generated predicted image data to the selector 71.
  • the motion compensation unit 90 performs motion compensation processing based on the inter prediction information input from the lossless decoding unit 62 and the reference image data from the frame memory 69, and generates predicted image data. Then, the motion compensation unit 90 outputs the generated predicted image data to the selector 71.
  • FIG. 9 is a block diagram illustrating an example of a detailed configuration of the inverse quantization / inverse orthogonal transform unit 63 of the image decoding device 60 illustrated in FIG. 8.
  • the inverse quantization / inverse orthogonal transform unit 63 includes a matrix generation unit 210, a selection unit 230, an inverse quantization unit 240, and an inverse orthogonal transform unit 250.
  • the matrix generation unit 210 converts a quantization matrix corresponding to a certain one size conversion unit into another one or more size conversion units for each sequence of the encoded stream and for each picture. Generate a corresponding quantization matrix.
  • the size of the transform unit that is the basis for generating the quantization matrix may typically be the smallest size among the sizes of the plurality of transform units.
  • the matrix generation unit 210 uses 8 ⁇ 8, 16 ⁇ 16, and 32 ⁇ 32 quantums using difference matrix information for a larger size from a minimum size 4 ⁇ 4 quantization matrix. Generate a quantization matrix.
  • the selection unit 230 selects a transform unit (TU) used for inverse orthogonal transform of decoded image data from a plurality of transform units having different sizes.
  • Candidates for the size of the conversion unit that can be selected by the selection unit 230 are, for example, H.264.
  • H.264 / AVC includes 4 ⁇ 4 and 8 ⁇ 8
  • HEVC includes 4 ⁇ 4, 8 ⁇ 8, 16 ⁇ 16, and 32 ⁇ 32.
  • the selection unit 230 may select a conversion unit based on the LCU, SCU, and split_flag included in the header of the encoded stream. Then, the selection unit 230 outputs information specifying the size of the selected transform unit to the inverse quantization unit 240 and the inverse orthogonal transform unit 250.
  • the inverse quantization unit 240 uses the quantization matrix corresponding to the transform unit selected by the selection unit 230 to inversely quantize the transform coefficient data quantized when the image is encoded.
  • the quantization matrix used for the inverse quantization process includes a matrix generated by the matrix generation unit 210. That is, for example, when a conversion unit of 8 ⁇ 8, 16 ⁇ 16, or 32 ⁇ 32 is selected by the selection unit 230, a 4 ⁇ 4 is generated by the matrix generation unit 210 as a quantization matrix corresponding to the selected conversion unit. A quantization matrix generated from the quantization matrix of can be used. Then, the inverse quantization unit 240 outputs the inversely quantized transform coefficient data to the inverse orthogonal transform unit 250.
  • the inverse orthogonal transform unit 250 inverts the transform coefficient data inversely quantized by the inverse quantizer 240 in the selected transform unit in accordance with the orthogonal transform method used at the time of encoding. Prediction error data is generated by performing orthogonal transformation. Then, the inverse orthogonal transform unit 250 outputs the generated prediction error data to the addition unit 65.
  • FIG. 10 is a block diagram illustrating an example of a more detailed configuration of the matrix generation unit 210 of the inverse quantization / inverse orthogonal transform unit 63 illustrated in FIG. 9.
  • the matrix generation unit 210 includes a basic matrix acquisition unit 212, a difference acquisition unit 214, a prediction unit 216, a reconstruction unit 218, and a quantization matrix buffer 220.
  • the basic matrix acquisition unit 212 acquires basic matrix information input from the lossless decoding unit 62.
  • the basic matrix information is information specifying the 4 ⁇ 4 quantization matrix SL1 having the minimum size as described above. Then, the basic matrix acquisition unit 212 stores the 4 ⁇ 4 quantization matrix SL1 specified from the acquired basic matrix information in the quantization matrix buffer 220. Note that if the matrix type flag acquired for each sequence or for each picture is “0”, the basic matrix acquisition unit 212 quantizes a predetermined 4 ⁇ 4 quantization matrix without acquiring basic matrix information. Stored in the quantization matrix buffer 220.
  • the basic matrix acquisition unit 212 does not update the quantization matrix SL1 stored in the quantization matrix buffer 220 by the previous process. In addition, the basic matrix acquisition unit 212 outputs the 4 ⁇ 4 quantization matrix SL1 to the prediction unit 216.
  • the difference acquisition unit 214 acquires difference matrix information input from the lossless decoding unit 62.
  • the difference matrix information is a difference matrix representing a difference between the prediction matrices PSL2, PSL3, and PSL4 predicted from the 4 ⁇ 4 quantization matrix SL1 and the quantization matrices SL2, SL3, and SL4. This is information for specifying DSL2, DSL3, and DSL4.
  • the difference acquisition unit 214 outputs the difference matrices DSL2, DSL3, and DSL4 specified by the difference matrix information to the reconstruction unit 218.
  • the difference acquisition unit 214 acquires the corresponding size without acquiring the difference matrix information if the matrix type flag acquired for each sequence or each picture is “0” or the difference flag is “0”.
  • the difference matrix of is a zero matrix. Also, if the update flag acquired for each picture is “0”, the difference acquisition unit 214 does not output a difference matrix for the corresponding size.
  • Prediction unit The prediction unit 216 uses the basic matrix input from the basic matrix acquisition unit 212, that is, the 4 ⁇ 4 quantization matrix SL1 in the present embodiment, and the prediction formula used when encoding the image. In accordance with (for example, the above-described prediction formula (2) or (3)), an 8 ⁇ 8 prediction matrix PSL2 having a larger size is calculated. Also, the prediction unit 216 calculates a 16 ⁇ 16 prediction matrix PSL3 from the quantization matrix SL2 reconstructed by the reconstruction unit 218 using the calculated 8 ⁇ 8 prediction matrix PSL2. Further, the prediction unit 216 calculates a 32 ⁇ 32 prediction matrix PSL4 from the quantization matrix SL3 reconstructed by the reconstruction unit 218 using the calculated 16 ⁇ 16 prediction matrix PSL3.
  • the prediction unit 216 outputs the prediction matrices PSL2, PSL3, and PSL4 to the reconstruction unit 218, respectively. Note that the prediction unit 216 does not generate a prediction matrix for a size whose matrix type flag is “0”, and uses a predetermined quantization matrix for calculation of a larger size prediction matrix. In addition, the basic matrix acquisition unit 212 does not generate a prediction matrix even for a size for which the update flag is “0”, and the quantization matrix generated in the previous process is not calculated in order to calculate a larger size prediction matrix. use.
  • the reconstruction unit 218 adds the prediction matrices PSL2, PSL3, and PSL4 input from the prediction unit 216 and the difference matrices DSL2, DSL3, and DSL4 input from the difference acquisition unit 214, thereby Reconstruct the quantization matrices SL2, SL3 and SL4, respectively:
  • the reconstruction unit 218 stores the reconstructed 8 ⁇ 8, 16 ⁇ 16, and 32 ⁇ 32 quantization matrices SL2, SL3, and SL4 in the quantization matrix buffer 220. If the matrix type flag acquired for each sequence or for each picture is “0”, the reconstruction unit 218 stores a predetermined quantization matrix in the quantization matrix buffer 220 as a quantization matrix of a corresponding size. Let In addition, if the update flag acquired for each picture is “0”, the basic matrix acquisition unit 212 has a corresponding size of the quantization matrix SL2, SL3, or SL4 stored in the quantization matrix buffer 220 by the previous processing. Do not update.
  • Quantization Matrix Buffer temporarily stores the quantization matrix SL1 specified by the basic matrix acquisition unit 212 and the quantization matrices SL2, SL3, and SL4 reconstructed by the reconstruction unit 218.
  • quantization matrices SL1, SL2, SL3, and SL4 stored by the quantization matrix buffer 220 are used for inverse quantization processing by the inverse quantization unit 240 of the quantized transform coefficient data.
  • the configuration of the inverse quantization / inverse orthogonal transform unit 63 of the image decoding device 60 described in this section is also applied to the inverse quantization unit 21 and the inverse orthogonal transform unit 22 of the image coding device 10 illustrated in FIG. Can be done.
  • Flow of processing at the time of decoding according to an embodiment> 11A and 11B are flowcharts showing a first example of the flow of processing at the time of decoding according to the present embodiment.
  • the process shown in the flowchart can be executed by the matrix generation unit 210 mainly for each sequence of the encoded stream.
  • the matrix generation unit 210 determines whether or not the 4 ⁇ 4 quantization matrix is a matrix defined by the user based on the matrix type flag included in the sequence parameter set of the sequence. Determination is made (step S202). When the 4 ⁇ 4 quantization matrix is a matrix defined by the user, the matrix generation unit 210 sets a 4 ⁇ 4 quantization matrix using the basic matrix information (that is, the quantization matrix). (Stored in the buffer 220) (step S204). On the other hand, if the 4 ⁇ 4 quantization matrix is a default matrix, the matrix generation unit 210 sets a default 4 ⁇ 4 quantization matrix (step S206).
  • the matrix generation unit 210 determines whether or not the 8 ⁇ 8 quantization matrix is a matrix defined by the user (step S212).
  • the matrix generation unit 210 uses, for example, a 4 ⁇ 4 quantization matrix from 8 ⁇ 8 according to the prediction formula (2) or (3) described above.
  • a ⁇ 8 prediction matrix is calculated, and the calculated prediction matrix and the 8 ⁇ 8 difference matrix are added.
  • an 8 ⁇ 8 quantization matrix is reconstructed (step S214). If the 8 ⁇ 8 difference flag is “0”, the difference matrix is a zero matrix, and the 8 ⁇ 8 prediction matrix can be set as it is as a quantization matrix.
  • the matrix generation unit 210 sets a default 8 ⁇ 8 quantization matrix (step S216).
  • the matrix generation unit 210 determines whether or not the 16 ⁇ 16 quantization matrix is a matrix defined by the user (step S222). If the 16 ⁇ 16 quantization matrix is a matrix defined by the user, the matrix generation unit 210 calculates a 16 ⁇ 16 prediction matrix from the 8 ⁇ 8 quantization matrix, and calculates the calculated prediction matrix. And the 16 ⁇ 16 difference matrix. Thereby, a 16 ⁇ 16 quantization matrix is reconstructed (step S224). If the 16 ⁇ 16 difference flag is “0”, the difference matrix is a zero matrix, and the 16 ⁇ 16 prediction matrix can be set as it is as a quantization matrix. On the other hand, when the 16 ⁇ 16 quantization matrix is a default matrix, the matrix generation unit 210 sets a default 16 ⁇ 16 quantization matrix (step S226).
  • the matrix generation unit 210 determines whether or not the 32 ⁇ 32 quantization matrix is a matrix defined by the user (step S232).
  • the matrix generation unit 210 calculates a 32 ⁇ 32 prediction matrix from the 16 ⁇ 16 quantization matrix, and calculates the calculated prediction matrix. And the 32 ⁇ 32 difference matrix are added. Thereby, a 32 ⁇ 32 quantization matrix is reconstructed (step S234). If the 32 ⁇ 32 difference flag is “0”, the difference matrix is a zero matrix, and the 32 ⁇ 32 prediction matrix can be set as it is as a quantization matrix.
  • the matrix generation unit 210 sets a default 32 ⁇ 32 quantization matrix (step S236).
  • FIGS. 12A and 12B are flowcharts showing a second example of the flow of processing at the time of decoding according to the present embodiment.
  • the process shown in the flowchart can be executed mainly by the matrix generation unit 210 for each picture of the encoded stream.
  • the matrix generation unit 210 determines whether or not a 4 ⁇ 4 quantization matrix is updated in the picture based on an update flag included in the picture parameter set (step S250). .
  • the matrix generation unit 210 determines whether the new 4 ⁇ 4 quantization matrix is a matrix defined by the user based on the matrix type flag. Determination is made (step S252). If the 4 ⁇ 4 quantization matrix is a matrix defined by the user, the matrix generation unit 210 sets a 4 ⁇ 4 quantization matrix using the basic matrix information (step S254). On the other hand, when the 4 ⁇ 4 quantization matrix is a default matrix, the matrix generation unit 210 sets a default 4 ⁇ 4 quantization matrix (step S256).
  • the matrix generation unit 210 determines whether or not the 8 ⁇ 8 quantization matrix is updated in the picture based on the update flag (step S260). Here, if the 8 ⁇ 8 quantization matrix is not updated, the processing of steps S262 to S266 is skipped.
  • the matrix generation unit 210 determines whether the new 8 ⁇ 8 quantization matrix is a matrix defined by the user based on the matrix type flag. Determination is made (step S262).
  • the matrix generation unit 210 determines whether the 4 ⁇ 4 quantization matrix is updated regardless of whether the 4 ⁇ 4 quantization matrix is updated.
  • An 8 ⁇ 8 prediction matrix is calculated from the ⁇ 4 quantization matrix, and the calculated prediction matrix and the 8 ⁇ 8 difference matrix are added. Thereby, an 8 ⁇ 8 quantization matrix is reconstructed (step S264). If the 8 ⁇ 8 difference flag is “0”, the difference matrix is a zero matrix, and the 8 ⁇ 8 prediction matrix can be set as it is as a quantization matrix. On the other hand, if the 8 ⁇ 8 quantization matrix is a default matrix, the matrix generation unit 210 sets a default 8 ⁇ 8 quantization matrix (step S266).
  • the matrix generation unit 210 determines whether or not the 16 ⁇ 16 quantization matrix is updated in the picture based on the update flag (step S270). Here, if the 16 ⁇ 16 quantization matrix is not updated, the processing of steps S272 to S276 is skipped.
  • the matrix generation unit 210 determines whether the new 16 ⁇ 16 quantization matrix is a matrix defined by the user based on the matrix type flag. Determination is made (step S272).
  • the matrix generation unit 210 determines whether the 8 ⁇ 8 quantization matrix is updated regardless of whether the 8 ⁇ 8 quantization matrix is updated.
  • a 16 ⁇ 16 prediction matrix is calculated from the ⁇ 8 quantization matrix, and the calculated prediction matrix and the 16 ⁇ 16 difference matrix are added. Thereby, a 16 ⁇ 16 quantization matrix is reconstructed (step S274). If the 16 ⁇ 16 difference flag is “0”, the difference matrix is a zero matrix, and the 16 ⁇ 16 prediction matrix can be set as it is as a quantization matrix. On the other hand, when the 16 ⁇ 16 quantization matrix is a default matrix, the matrix generation unit 210 sets a default 16 ⁇ 16 quantization matrix (step S276).
  • the matrix generation unit 210 determines whether or not the 32 ⁇ 32 quantization matrix is updated in the picture based on the update flag (step S280).
  • the matrix generation unit 210 determines whether or not the new 32 ⁇ 32 quantization matrix is a matrix defined by the user based on the matrix type flag. Determination is made (step S282).
  • the matrix generation unit 210 determines whether the 16 ⁇ 16 quantization matrix is updated regardless of whether the 16 ⁇ 16 quantization matrix is updated.
  • a 32 ⁇ 32 prediction matrix is calculated from the ⁇ 16 quantization matrix, and the calculated prediction matrix and the 32 ⁇ 32 difference matrix are added. Thereby, a 32 ⁇ 32 quantization matrix is reconstructed (step S284). If the 32 ⁇ 32 difference flag is “0”, the difference matrix is a zero matrix, and the 32 ⁇ 32 prediction matrix can be set as it is as a quantization matrix. On the other hand, when the 32 ⁇ 32 quantization matrix is a default matrix, the matrix generation unit 210 sets a default 32 ⁇ 32 quantization matrix (step S286).
  • the present invention is not limited to this example, and multiple types of quantization matrices may be set for the size of one transform unit.
  • the sequence parameter set and the picture parameter set include an additional flag indicating which of the multiple types of quantization matrices should be the basis for the prediction of the larger size quantization matrix.
  • multiple types of quantization matrices may be set for one transform unit size, and the quantization matrices may be selectively switched for each slice or block within one picture.
  • an 8 ⁇ 8 quantization matrix SL2 is defined as follows:
  • the prediction unit 152 of the orthogonal transform / quantization unit 14 of the image encoding device 10 can calculate a 4 ⁇ 4 prediction matrix PSL1 from the quantization matrix SL2 according to, for example, the following prediction formula (12):
  • the prediction matrix PSL1 is a matrix generated by thinning out the elements of the quantization matrix SL2 every other row and every other column.
  • the position of the element to be thinned out is not limited to the example of the prediction formula (12), and may be another position. Further, by increasing the number of elements to be thinned out, a prediction matrix having a side size of 1 ⁇ 4 or less can be generated from the quantization matrix.
  • the prediction matrix PSL1 may be calculated from the quantization matrix SL2 according to the following prediction equation (13):
  • the prediction matrix PSL1 is a matrix generated by calculating the average of four elements adjacent to each other vertically and horizontally in the quantization matrix SL2 as one element of the prediction matrix PSL1. Also, by calculating the average of more (for example, 16) elements that are adjacent to each other vertically and horizontally, a prediction matrix having a side size of 1 ⁇ 4 or less can be generated from the quantization matrix. Instead of the average value as in the prediction formula (13), other types of representative values such as a median value, a minimum value, or a maximum value may be calculated from a plurality of elements.
  • the difference calculation unit 154 is a difference matrix that represents the difference between the prediction matrix input from the prediction unit 152 and the corresponding quantization matrix.
  • the difference matrix information representing the calculated difference matrix is output to the lossless encoding unit 16.
  • the matrix generation unit 210 of the inverse quantization / inverse orthogonal transform unit 63 of the image decoding device 60 generates a smaller-sized quantization matrix from the quantization matrix specified by the basic matrix information, by performing one of the above predictions. Generated using the formula and difference matrix information.
  • FIG. 13A and FIG. 13B are flowcharts showing an example of the flow of processing during encoding according to this modification.
  • the processing shown in the flowchart can be executed mainly by the matrix processing unit 150 and the lossless encoding unit 16 for each sequence of the encoded stream.
  • the matrix processing unit 150 obtains a set of quantization matrices used by the quantization unit 130 in the sequence from the quantization matrix buffer 140 (step S300).
  • quantization matrices corresponding to sizes of 4 ⁇ 4, 8 ⁇ 8, 16 ⁇ 16, and 32 ⁇ 32 are included in the set of quantization matrices.
  • the matrix processing unit 150 determines whether or not the 32 ⁇ 32 quantization matrix is a matrix defined by the user (step S302).
  • the matrix processing unit 150 determines whether or not the 16 ⁇ 16 quantization matrix is a matrix defined by the user (step S312).
  • the matrix processing unit 150 for example, from the 32 ⁇ 32 quantization matrix according to the prediction formula (12) or (13) described above.
  • a 16 ⁇ 16 prediction matrix is calculated (step S314).
  • the matrix processing unit 150 determines whether or not the 8 ⁇ 8 quantization matrix is a matrix defined by the user (step S322).
  • the matrix processing unit 150 calculates an 8 ⁇ 8 prediction matrix from the 16 ⁇ 16 quantization matrix (step S324).
  • the prediction matrix when the quantization matrix is defined by SPS, the prediction matrix can be calculated and encoded in order from the quantization matrix having the largest size.
  • a quantization matrix when a quantization matrix is updated by PPS, calculation and encoding of a prediction matrix may be performed in order from a quantization matrix having a larger size.
  • FIG. 14A and FIG. 14B are flowcharts showing an example of the flow of processing at the time of decoding according to the present embodiment.
  • the process shown in the flowchart can be executed by the matrix generation unit 210 mainly for each sequence of the encoded stream.
  • the matrix generation unit 210 determines whether or not the 32 ⁇ 32 quantization matrix is a matrix defined by the user based on the matrix type flag included in the sequence parameter set of the sequence. Determination is made (step S402).
  • the matrix generation unit 210 sets a 32 ⁇ 32 quantization matrix using the basic matrix information (that is, the quantization matrix). Stored in the buffer 220) (step S404).
  • the matrix generation unit 210 sets a default 32 ⁇ 32 quantization matrix (step S406).
  • the matrix generation unit 210 determines whether or not the 16 ⁇ 16 quantization matrix is a matrix defined by the user (step S412).
  • the matrix generation unit 210 performs 16 to 16 from the 32 ⁇ 32 quantization matrix according to the prediction formula (12) or (13) described above, for example.
  • a ⁇ 16 prediction matrix is calculated, and the calculated prediction matrix and the 16 ⁇ 16 difference matrix are added.
  • a 16 ⁇ 16 quantization matrix is reconstructed (step S414). If the 16 ⁇ 16 difference flag is “0”, the difference matrix is a zero matrix, and the 16 ⁇ 16 prediction matrix can be set as it is as a quantization matrix.
  • the matrix generation unit 210 sets a default 16 ⁇ 16 quantization matrix (step S416).
  • the matrix generation unit 210 determines whether or not the 8 ⁇ 8 quantization matrix is a matrix defined by the user (step S422). If the 8 ⁇ 8 quantization matrix is a matrix defined by the user, the matrix generation unit 210 calculates an 8 ⁇ 8 prediction matrix from the 16 ⁇ 16 quantization matrix, and calculates the calculated prediction matrix And the 8 ⁇ 8 difference matrix. Thereby, an 8 ⁇ 8 quantization matrix is reconstructed (step S424). If the 8 ⁇ 8 difference flag is “0”, the difference matrix is a zero matrix, and the 8 ⁇ 8 prediction matrix can be set as it is as a quantization matrix. On the other hand, if the 8 ⁇ 8 quantization matrix is a default matrix, the matrix generation unit 210 sets a default 8 ⁇ 8 quantization matrix (step S426).
  • the matrix generation unit 210 determines whether or not the 4 ⁇ 4 quantization matrix is a matrix defined by the user (step S432).
  • the matrix generation unit 210 calculates a 4 ⁇ 4 prediction matrix from the 8 ⁇ 8 quantization matrix, and calculates the calculated prediction matrix. And the 4 ⁇ 4 difference matrix. Thereby, a 4 ⁇ 4 quantization matrix is reconstructed (step S434). If the 4 ⁇ 4 difference flag is “0”, the difference matrix is a zero matrix, and the 4 ⁇ 4 prediction matrix can be set as a quantization matrix as it is.
  • the matrix generation unit 210 sets a default 4 ⁇ 4 quantization matrix (step S436).
  • the matrices when a quantization matrix is decoded from an SPS, the matrices can be reconstructed in order from a quantization matrix having a larger size.
  • the quantization matrix when the quantization matrix is updated by PPS, similarly, the matrix may be reconstructed in order from a quantization matrix having a larger size.
  • the image encoding device 10 and the image decoding device 60 include a transmitter or a receiver in satellite broadcasting, cable broadcasting such as cable TV, distribution on the Internet, and distribution to terminals by cellular communication,
  • the present invention can be applied to various electronic devices such as a recording apparatus that records an image on a medium such as an optical disk, a magnetic disk, and a flash memory, or a reproducing apparatus that reproduces an image from the storage medium.
  • a recording apparatus that records an image on a medium such as an optical disk, a magnetic disk, and a flash memory
  • a reproducing apparatus that reproduces an image from the storage medium.
  • FIG. 15 shows an example of a schematic configuration of a television apparatus to which the above-described embodiment is applied.
  • the television apparatus 900 includes an antenna 901, a tuner 902, a demultiplexer 903, a decoder 904, a video signal processing unit 905, a display unit 906, an audio signal processing unit 907, a speaker 908, an external interface 909, a control unit 910, a user interface 911, And a bus 912.
  • Tuner 902 extracts a signal of a desired channel from a broadcast signal received via antenna 901, and demodulates the extracted signal. Then, the tuner 902 outputs the encoded bit stream obtained by the demodulation to the demultiplexer 903. In other words, the tuner 902 serves as a transmission unit in the television apparatus 900 that receives an encoded stream in which an image is encoded.
  • the demultiplexer 903 separates the video stream and audio stream of the viewing target program from the encoded bit stream, and outputs each separated stream to the decoder 904. In addition, the demultiplexer 903 extracts auxiliary data such as EPG (Electronic Program Guide) from the encoded bit stream, and supplies the extracted data to the control unit 910. Note that the demultiplexer 903 may perform descrambling when the encoded bit stream is scrambled.
  • EPG Electronic Program Guide
  • the decoder 904 decodes the video stream and audio stream input from the demultiplexer 903. Then, the decoder 904 outputs the video data generated by the decoding process to the video signal processing unit 905. In addition, the decoder 904 outputs audio data generated by the decoding process to the audio signal processing unit 907.
  • the video signal processing unit 905 reproduces the video data input from the decoder 904 and causes the display unit 906 to display the video.
  • the video signal processing unit 905 may cause the display unit 906 to display an application screen supplied via a network.
  • the video signal processing unit 905 may perform additional processing such as noise removal on the video data according to the setting.
  • the video signal processing unit 905 may generate a GUI (Graphical User Interface) image such as a menu, a button, or a cursor, and superimpose the generated image on the output image.
  • GUI Graphic User Interface
  • the display unit 906 is driven by a drive signal supplied from the video signal processing unit 905, and displays a video or an image on a video screen of a display device (for example, a liquid crystal display, a plasma display, or an OLED).
  • a display device for example, a liquid crystal display, a plasma display, or an OLED.
  • the audio signal processing unit 907 performs reproduction processing such as D / A conversion and amplification on the audio data input from the decoder 904, and outputs audio from the speaker 908.
  • the audio signal processing unit 907 may perform additional processing such as noise removal on the audio data.
  • the external interface 909 is an interface for connecting the television apparatus 900 to an external device or a network.
  • a video stream or an audio stream received via the external interface 909 may be decoded by the decoder 904. That is, the external interface 909 also has a role as a transmission unit in the television apparatus 900 that receives an encoded stream in which an image is encoded.
  • the control unit 910 has a processor such as a CPU (Central Processing Unit) and a memory such as a RAM (Random Access Memory) and a ROM (Read Only Memory).
  • the memory stores a program executed by the CPU, program data, EPG data, data acquired via a network, and the like.
  • the program stored in the memory is read and executed by the CPU when the television device 900 is activated, for example.
  • the CPU controls the operation of the television device 900 according to an operation signal input from the user interface 911, for example, by executing the program.
  • the user interface 911 is connected to the control unit 910.
  • the user interface 911 includes, for example, buttons and switches for the user to operate the television device 900, a remote control signal receiving unit, and the like.
  • the user interface 911 detects an operation by the user via these components, generates an operation signal, and outputs the generated operation signal to the control unit 910.
  • the bus 912 connects the tuner 902, the demultiplexer 903, the decoder 904, the video signal processing unit 905, the audio signal processing unit 907, the external interface 909, and the control unit 910 to each other.
  • the decoder 904 has the function of the image decoding apparatus 60 according to the above-described embodiment. Therefore, when the image is decoded by the television apparatus 900, an increase in the amount of codes when the number of quantization matrices increases can be suppressed.
  • FIG. 16 shows an example of a schematic configuration of a mobile phone to which the above-described embodiment is applied.
  • a mobile phone 920 includes an antenna 921, a communication unit 922, an audio codec 923, a speaker 924, a microphone 925, a camera unit 926, an image processing unit 927, a demultiplexing unit 928, a recording / reproducing unit 929, a display unit 930, a control unit 931, an operation A portion 932 and a bus 933.
  • the antenna 921 is connected to the communication unit 922.
  • the speaker 924 and the microphone 925 are connected to the audio codec 923.
  • the operation unit 932 is connected to the control unit 931.
  • the bus 933 connects the communication unit 922, the audio codec 923, the camera unit 926, the image processing unit 927, the demultiplexing unit 928, the recording / reproducing unit 929, the display unit 930, and the control unit 931 to each other.
  • the mobile phone 920 has various operation modes including a voice call mode, a data communication mode, a shooting mode, and a videophone mode, and is used for sending and receiving voice signals, sending and receiving e-mail or image data, taking images, and recording data. Perform the action.
  • the analog voice signal generated by the microphone 925 is supplied to the voice codec 923.
  • the audio codec 923 converts an analog audio signal into audio data, A / D converts the compressed audio data, and compresses it. Then, the audio codec 923 outputs the compressed audio data to the communication unit 922.
  • the communication unit 922 encodes and modulates the audio data and generates a transmission signal. Then, the communication unit 922 transmits the generated transmission signal to a base station (not shown) via the antenna 921. In addition, the communication unit 922 amplifies a radio signal received via the antenna 921 and performs frequency conversion to acquire a received signal.
  • the communication unit 922 demodulates and decodes the received signal to generate audio data, and outputs the generated audio data to the audio codec 923.
  • the audio codec 923 expands the audio data and performs D / A conversion to generate an analog audio signal. Then, the audio codec 923 supplies the generated audio signal to the speaker 924 to output audio.
  • the control unit 931 generates character data constituting the e-mail in response to an operation by the user via the operation unit 932.
  • the control unit 931 causes the display unit 930 to display characters.
  • the control unit 931 generates e-mail data in response to a transmission instruction from the user via the operation unit 932, and outputs the generated e-mail data to the communication unit 922.
  • the communication unit 922 encodes and modulates email data and generates a transmission signal. Then, the communication unit 922 transmits the generated transmission signal to a base station (not shown) via the antenna 921.
  • the communication unit 922 amplifies a radio signal received via the antenna 921 and performs frequency conversion to acquire a received signal.
  • the communication unit 922 demodulates and decodes the received signal to restore the email data, and outputs the restored email data to the control unit 931.
  • the control unit 931 displays the content of the electronic mail on the display unit 930 and stores the electronic mail data in the storage medium of the recording / reproducing unit 929.
  • the recording / reproducing unit 929 has an arbitrary readable / writable storage medium.
  • the storage medium may be a built-in storage medium such as a RAM or a flash memory, or an externally mounted storage medium such as a hard disk, a magnetic disk, a magneto-optical disk, an optical disk, a USB memory, or a memory card. May be.
  • the camera unit 926 images a subject to generate image data, and outputs the generated image data to the image processing unit 927.
  • the image processing unit 927 encodes the image data input from the camera unit 926 and stores the encoded stream in the storage medium of the recording / playback unit 929.
  • the demultiplexing unit 928 multiplexes the video stream encoded by the image processing unit 927 and the audio stream input from the audio codec 923, and the multiplexed stream is the communication unit 922. Output to.
  • the communication unit 922 encodes and modulates the stream and generates a transmission signal. Then, the communication unit 922 transmits the generated transmission signal to a base station (not shown) via the antenna 921.
  • the communication unit 922 amplifies a radio signal received via the antenna 921 and performs frequency conversion to acquire a received signal.
  • These transmission signal and reception signal may include an encoded bit stream.
  • the communication unit 922 demodulates and decodes the received signal to restore the stream, and outputs the restored stream to the demultiplexing unit 928.
  • the demultiplexing unit 928 separates the video stream and the audio stream from the input stream, and outputs the video stream to the image processing unit 927 and the audio stream to the audio codec 923.
  • the image processing unit 927 decodes the video stream and generates video data.
  • the video data is supplied to the display unit 930, and a series of images is displayed on the display unit 930.
  • the audio codec 923 decompresses the audio stream and performs D / A conversion to generate an analog audio signal. Then, the audio codec 923 supplies the generated audio signal to the speaker 924 to output audio.
  • the image processing unit 927 has the functions of the image encoding device 10 and the image decoding device 60 according to the above-described embodiment. Thereby, at the time of encoding and decoding of an image with the mobile phone 920, an increase in the amount of codes when the number of quantization matrices increases can be suppressed.
  • FIG. 17 shows an example of a schematic configuration of a recording / reproducing apparatus to which the above-described embodiment is applied.
  • the recording / reproducing device 940 encodes audio data and video data of a received broadcast program and records the encoded data on a recording medium.
  • the recording / reproducing device 940 may encode audio data and video data acquired from another device and record them on a recording medium, for example.
  • the recording / reproducing device 940 reproduces data recorded on the recording medium on a monitor and a speaker, for example, in accordance with a user instruction. At this time, the recording / reproducing device 940 decodes the audio data and the video data.
  • the recording / reproducing device 940 includes a tuner 941, an external interface 942, an encoder 943, an HDD (Hard Disk Drive) 944, a disk drive 945, a selector 946, a decoder 947, an OSD (On-Screen Display) 948, a control unit 949, and a user interface. 950.
  • Tuner 941 extracts a signal of a desired channel from a broadcast signal received via an antenna (not shown), and demodulates the extracted signal. Then, the tuner 941 outputs the encoded bit stream obtained by the demodulation to the selector 946. That is, the tuner 941 has a role as a transmission unit in the recording / reproducing apparatus 940.
  • the external interface 942 is an interface for connecting the recording / reproducing apparatus 940 to an external device or a network.
  • the external interface 942 may be, for example, an IEEE 1394 interface, a network interface, a USB interface, or a flash memory interface.
  • video data and audio data received via the external interface 942 are input to the encoder 943. That is, the external interface 942 serves as a transmission unit in the recording / reproducing device 940.
  • the encoder 943 encodes video data and audio data when the video data and audio data input from the external interface 942 are not encoded. Then, the encoder 943 outputs the encoded bit stream to the selector 946.
  • the HDD 944 records an encoded bit stream in which content data such as video and audio is compressed, various programs, and other data on an internal hard disk. Also, the HDD 944 reads out these data from the hard disk when playing back video and audio.
  • the disk drive 945 performs recording and reading of data to and from the mounted recording medium.
  • the recording medium loaded in the disk drive 945 may be, for example, a DVD disk (DVD-Video, DVD-RAM, DVD-R, DVD-RW, DVD + R, DVD + RW, etc.) or a Blu-ray (registered trademark) disk. .
  • the selector 946 selects an encoded bit stream input from the tuner 941 or the encoder 943 when recording video and audio, and outputs the selected encoded bit stream to the HDD 944 or the disk drive 945. In addition, the selector 946 outputs the encoded bit stream input from the HDD 944 or the disk drive 945 to the decoder 947 during video and audio reproduction.
  • the decoder 947 decodes the encoded bit stream and generates video data and audio data. Then, the decoder 947 outputs the generated video data to the OSD 948. The decoder 904 outputs the generated audio data to an external speaker.
  • the OSD 948 reproduces the video data input from the decoder 947 and displays the video. Further, the OSD 948 may superimpose a GUI image such as a menu, a button, or a cursor on the video to be displayed.
  • a GUI image such as a menu, a button, or a cursor
  • the control unit 949 includes a processor such as a CPU and memories such as a RAM and a ROM.
  • the memory stores a program executed by the CPU, program data, and the like.
  • the program stored in the memory is read and executed by the CPU when the recording / reproducing apparatus 940 is activated, for example.
  • the CPU controls the operation of the recording / reproducing device 940 according to an operation signal input from the user interface 950, for example, by executing the program.
  • the user interface 950 is connected to the control unit 949.
  • the user interface 950 includes, for example, buttons and switches for the user to operate the recording / reproducing device 940, a remote control signal receiving unit, and the like.
  • the user interface 950 detects an operation by the user via these components, generates an operation signal, and outputs the generated operation signal to the control unit 949.
  • the encoder 943 has the function of the image encoding apparatus 10 according to the above-described embodiment.
  • the decoder 947 has the function of the image decoding device 60 according to the above-described embodiment.
  • FIG. 18 illustrates an example of a schematic configuration of an imaging apparatus to which the above-described embodiment is applied.
  • the imaging device 960 images a subject to generate an image, encodes the image data, and records it on a recording medium.
  • the imaging device 960 includes an optical block 961, an imaging unit 962, a signal processing unit 963, an image processing unit 964, a display unit 965, an external interface 966, a memory 967, a media drive 968, an OSD 969, a control unit 970, a user interface 971, and a bus. 972.
  • the optical block 961 is connected to the imaging unit 962.
  • the imaging unit 962 is connected to the signal processing unit 963.
  • the display unit 965 is connected to the image processing unit 964.
  • the user interface 971 is connected to the control unit 970.
  • the bus 972 connects the image processing unit 964, the external interface 966, the memory 967, the media drive 968, the OSD 969, and the control unit 970 to each other.
  • the optical block 961 includes a focus lens and a diaphragm mechanism.
  • the optical block 961 forms an optical image of the subject on the imaging surface of the imaging unit 962.
  • the imaging unit 962 includes an image sensor such as a CCD or a CMOS, and converts an optical image formed on the imaging surface into an image signal as an electrical signal by photoelectric conversion. Then, the imaging unit 962 outputs the image signal to the signal processing unit 963.
  • the signal processing unit 963 performs various camera signal processing such as knee correction, gamma correction, and color correction on the image signal input from the imaging unit 962.
  • the signal processing unit 963 outputs the image data after the camera signal processing to the image processing unit 964.
  • the image processing unit 964 encodes the image data input from the signal processing unit 963 and generates encoded data. Then, the image processing unit 964 outputs the generated encoded data to the external interface 966 or the media drive 968. The image processing unit 964 also decodes encoded data input from the external interface 966 or the media drive 968 to generate image data. Then, the image processing unit 964 outputs the generated image data to the display unit 965. In addition, the image processing unit 964 may display the image by outputting the image data input from the signal processing unit 963 to the display unit 965. Further, the image processing unit 964 may superimpose display data acquired from the OSD 969 on an image output to the display unit 965.
  • the OSD 969 generates a GUI image such as a menu, a button, or a cursor, for example, and outputs the generated image to the image processing unit 964.
  • the external interface 966 is configured as a USB input / output terminal, for example.
  • the external interface 966 connects the imaging device 960 and a printer, for example, when printing an image.
  • a drive is connected to the external interface 966 as necessary.
  • a removable medium such as a magnetic disk or an optical disk is attached to the drive, and a program read from the removable medium can be installed in the imaging device 960.
  • the external interface 966 may be configured as a network interface connected to a network such as a LAN or the Internet. That is, the external interface 966 has a role as a transmission unit in the imaging device 960.
  • the recording medium mounted on the media drive 968 may be any readable / writable removable medium such as a magnetic disk, a magneto-optical disk, an optical disk, or a semiconductor memory. Further, a recording medium may be fixedly attached to the media drive 968, and a non-portable storage unit such as an internal hard disk drive or an SSD (Solid State Drive) may be configured.
  • a non-portable storage unit such as an internal hard disk drive or an SSD (Solid State Drive) may be configured.
  • the control unit 970 includes a processor such as a CPU and memories such as a RAM and a ROM.
  • the memory stores a program executed by the CPU, program data, and the like.
  • the program stored in the memory is read and executed by the CPU when the imaging device 960 is activated, for example.
  • the CPU controls the operation of the imaging device 960 according to an operation signal input from the user interface 971, for example, by executing the program.
  • the user interface 971 is connected to the control unit 970.
  • the user interface 971 includes, for example, buttons and switches for the user to operate the imaging device 960.
  • the user interface 971 detects an operation by the user via these components, generates an operation signal, and outputs the generated operation signal to the control unit 970.
  • the image processing unit 964 has the functions of the image encoding device 10 and the image decoding device 60 according to the above-described embodiment. Thereby, at the time of image encoding and decoding by the imaging device 960, an increase in the amount of code when the number of quantization matrices increases can be suppressed.
  • the second quantization matrix includes matrix information for specifying the first quantization matrix, and difference information (difference matrix information) indicating a difference between the prediction matrix and the second quantization matrix. ). Therefore, for the second quantization matrix, an appropriate second quantization matrix can be obtained on the image decoding side only by encoding only the difference between the matrix and the prediction matrix.
  • the second flag A prediction matrix predicted from the quantization matrix is set as a second quantization matrix. In this case, even the difference information is not encoded for the second quantization matrix, so that the code amount can be further reduced.
  • the size of the first quantization matrix may be the minimum size among the sizes of the plurality of transform units. According to such a configuration, since it is not necessary to encode the entire matrix for the quantization matrix other than the quantization matrix of the minimum size, even when the number of quantization matrices increases, the code amount can be further increased. It can be effectively suppressed.
  • the example in which the information for generating the quantization matrix is multiplexed on the header of the encoded stream and transmitted from the encoding side to the decoding side has been described.
  • the method for transmitting such information is not limited to such an example.
  • these pieces of information may be transmitted or recorded as separate data associated with the encoded bitstream without being multiplexed into the encoded bitstream.
  • the term “associate” means that an image (which may be a part of an image such as a slice or a block) included in the bitstream and information corresponding to the image can be linked at the time of decoding. Means. That is, information may be transmitted on a transmission path different from that of the image (or bit stream).
  • the information may be recorded on a recording medium (or another recording area of the same recording medium) different from the image (or bit stream). Furthermore, the information and the image (or the bit stream) may be associated with each other in an arbitrary unit such as a plurality of frames, one frame, or a part of the frame.
  • Image processing device image encoding device
  • Encoding Unit 11
  • Selection Unit 12
  • Orthogonal Transform Unit 13
  • Quantization Unit 60
  • Image Processing Device Image Decoding Device
  • Matrix Generation Unit 230
  • Selection Unit 240
  • Inverse Quantization Unit 250

Landscapes

  • Engineering & Computer Science (AREA)
  • Multimedia (AREA)
  • Signal Processing (AREA)
  • Physics & Mathematics (AREA)
  • General Physics & Mathematics (AREA)
  • Discrete Mathematics (AREA)
  • Theoretical Computer Science (AREA)
  • Compression Or Coding Systems Of Tv Signals (AREA)
  • Compression Of Band Width Or Redundancy In Fax (AREA)
  • Facsimile Image Signal Circuits (AREA)
  • Image Processing (AREA)
  • Ultra Sonic Daignosis Equipment (AREA)
  • Image Analysis (AREA)
  • Compression, Expansion, Code Conversion, And Decoders (AREA)
PCT/JP2011/073657 2010-12-09 2011-10-14 画像処理装置及び画像処理方法 Ceased WO2012077408A1 (ja)

Priority Applications (43)

Application Number Priority Date Filing Date Title
KR1020197003849A KR102227485B1 (ko) 2010-12-09 2011-10-14 화상 처리 장치 및 화상 처리 방법
EP24153977.4A EP4336828A3 (en) 2010-12-09 2011-10-14 Image processing device and image processing method
MX2014012151A MX336658B (es) 2010-12-09 2011-10-14 Dispositivo de procesamiento de imagenes y metodo de procesamiento de imagenes.
PH1/2013/501112A PH12013501112A1 (en) 2010-12-09 2011-10-14 Image processing device and image processing method
EP16181274.8A EP3113493B2 (en) 2010-12-09 2011-10-14 Image processing device and image processing method
EP19203239.9A EP3633994B1 (en) 2010-12-09 2011-10-14 Image processing device and image processing method
KR1020167024216A KR101837880B1 (ko) 2010-12-09 2011-10-14 화상 처리 장치 및 화상 처리 방법
KR1020197034658A KR20190133293A (ko) 2010-12-09 2011-10-14 화상 처리 장치 및 화상 처리 방법
KR1020167024219A KR101837882B1 (ko) 2010-12-09 2011-10-14 화상 처리 장치 및 화상 처리 방법
EP23153434.8A EP4199517B1 (en) 2010-12-09 2011-10-14 Image processing device and image processing method
KR1020217006996A KR20210030490A (ko) 2010-12-09 2011-10-14 화상 처리 장치 및 화상 처리 방법
CA2997241A CA2997241C (en) 2010-12-09 2011-10-14 Image processing device and image processing method
US13/881,927 US8891887B2 (en) 2010-12-09 2011-10-14 Image processing device and image processing method
MX2013006129A MX2013006129A (es) 2010-12-09 2011-10-14 Dispositivo de procesamiento de imagenes y metodo de procesamiento de imagenes.
EP11847728.0A EP2651134B1 (en) 2010-12-09 2011-10-14 Image processing device and image processing method
KR1020187006173A KR20180026576A (ko) 2010-12-09 2011-10-14 화상 처리 장치 및 화상 처리 방법
KR1020187037585A KR20190002734A (ko) 2010-12-09 2011-10-14 화상 처리 장치 및 화상 처리 방법
RU2013125499/08A RU2598593C2 (ru) 2010-12-09 2011-10-14 Устройство для обработки изображения и способ обработки изображения
KR1020167024218A KR101837881B1 (ko) 2010-12-09 2011-10-14 화상 처리 장치 및 화상 처리 방법
ES11847728.0T ES2599453T3 (es) 2010-12-09 2011-10-14 Dispositivo de procesamiento de imágenes y método de procesamiento de imágenes
AU2011339856A AU2011339856B2 (en) 2010-12-09 2011-10-14 Image processing device and image processing method
KR1020137014032A KR101837796B1 (ko) 2010-12-09 2011-10-14 화상 처리 장치 및 화상 처리 방법
EP24153785.1A EP4336827A3 (en) 2010-12-09 2011-10-14 Image processing device and image processing method
CN201180058039.3A CN103238328B (zh) 2010-12-09 2011-10-14 图像处理装置和图像处理方法
BR112013013513-1A BR112013013513B1 (pt) 2010-12-09 2011-10-14 Dispositivo e método de processamento de imagem
CA2815985A CA2815985C (en) 2010-12-09 2011-10-14 Image processing device and image processing method
EP23153439.7A EP4199518B1 (en) 2010-12-09 2011-10-14 Image processing device and image processing method
HK14100029.9A HK1187179B (en) 2010-12-09 2011-10-14 Image processing device and image processing method
ZA2013/04007A ZA201304007B (en) 2010-12-09 2013-05-31 Image processing device and image processing method
US13/972,392 US8768077B2 (en) 2010-12-09 2013-08-21 Image processing device and image processing method
US14/077,932 US8903187B2 (en) 2010-12-09 2013-11-12 Image processing device and image processing method
US14/082,988 US8787687B2 (en) 2010-12-09 2013-11-18 Image processing device and image processing method
US14/474,918 US9185367B2 (en) 2010-12-09 2014-09-02 Image processing device and image processing method
US14/475,006 US9185368B2 (en) 2010-12-09 2014-09-02 Image processing device and image processing method
PH12015501379A PH12015501379A1 (en) 2010-12-09 2015-06-17 Image processing device and image processing method
PH12015501376A PH12015501376A1 (en) 2010-12-09 2015-06-17 Image processing device and image processing method
PH12015501383A PH12015501383A1 (en) 2010-12-09 2015-06-17 Image processing device and image processing method
US14/868,930 US9667970B2 (en) 2010-12-09 2015-09-29 Image processing device and image processing method
US14/868,916 US9743086B2 (en) 2010-12-09 2015-09-29 Image processing device and image processing method
US15/369,429 US9843805B2 (en) 2010-12-09 2016-12-05 Image processing device and image processing method
US15/656,048 US10368070B2 (en) 2010-12-09 2017-07-21 Image processing device and image processing method
US15/806,691 US10499057B2 (en) 2010-12-09 2017-11-08 Image processing device and image processing method
US16/502,135 US11196995B2 (en) 2010-12-09 2019-07-03 Image processing device and image processing method

Applications Claiming Priority (4)

Application Number Priority Date Filing Date Title
JP2010275116 2010-12-09
JP2010-275116 2010-12-09
JP2011-049992 2011-03-08
JP2011049992A JP5741076B2 (ja) 2010-12-09 2011-03-08 画像処理装置及び画像処理方法

Related Child Applications (6)

Application Number Title Priority Date Filing Date
US13/881,927 A-371-Of-International US8891887B2 (en) 2010-12-09 2011-10-14 Image processing device and image processing method
US13/972,392 Continuation US8768077B2 (en) 2010-12-09 2013-08-21 Image processing device and image processing method
US14/077,932 Continuation US8903187B2 (en) 2010-12-09 2013-11-12 Image processing device and image processing method
US14/082,988 Continuation US8787687B2 (en) 2010-12-09 2013-11-18 Image processing device and image processing method
US14/474,918 Continuation US9185367B2 (en) 2010-12-09 2014-09-02 Image processing device and image processing method
US14/475,006 Continuation US9185368B2 (en) 2010-12-09 2014-09-02 Image processing device and image processing method

Publications (1)

Publication Number Publication Date
WO2012077408A1 true WO2012077408A1 (ja) 2012-06-14

Family

ID=46206911

Family Applications (1)

Application Number Title Priority Date Filing Date
PCT/JP2011/073657 Ceased WO2012077408A1 (ja) 2010-12-09 2011-10-14 画像処理装置及び画像処理方法

Country Status (22)

Country Link
US (12) US8891887B2 (enExample)
EP (10) EP2955921B1 (enExample)
JP (1) JP5741076B2 (enExample)
KR (9) KR101837796B1 (enExample)
CN (8) CN105282552A (enExample)
AU (1) AU2011339856B2 (enExample)
BR (1) BR112013013513B1 (enExample)
CA (4) CA2997241C (enExample)
CO (1) CO6710956A2 (enExample)
DK (1) DK3633994T3 (enExample)
ES (6) ES2607882T3 (enExample)
HK (3) HK1219012A1 (enExample)
HU (5) HUE029831T2 (enExample)
MX (2) MX2013006129A (enExample)
MY (4) MY181725A (enExample)
PH (4) PH12013501112A1 (enExample)
PL (1) PL3633994T3 (enExample)
PT (1) PT3633994T (enExample)
RU (5) RU2701121C2 (enExample)
SG (3) SG196853A1 (enExample)
WO (1) WO2012077408A1 (enExample)
ZA (1) ZA201304007B (enExample)

Cited By (5)

* Cited by examiner, † Cited by third party
Publication number Priority date Publication date Assignee Title
JP2014011482A (ja) * 2012-06-27 2014-01-20 Canon Inc 画像符号化装置、画像符号化方法及びプログラム、画像復号装置、画像復号方法及びプログラム
JP2017060177A (ja) * 2016-11-08 2017-03-23 キヤノン株式会社 画像復号装置、画像復号方法及びプログラム
WO2019188097A1 (ja) 2018-03-28 2019-10-03 ソニー株式会社 画像処理装置及び画像処理方法
US11272180B2 (en) 2016-07-04 2022-03-08 Sony Corporation Image processing apparatus and method
US11758139B2 (en) 2011-12-19 2023-09-12 Sony Corporation Image processing device and method

Families Citing this family (47)

* Cited by examiner, † Cited by third party
Publication number Priority date Publication date Assignee Title
US7295609B2 (en) 2001-11-30 2007-11-13 Sony Corporation Method and apparatus for coding image information, method and apparatus for decoding image information, method and apparatus for coding and decoding image information, and system of coding and transmitting image information
JP5359657B2 (ja) 2009-07-31 2013-12-04 ソニー株式会社 画像符号化装置および方法、記録媒体、並びにプログラム
JP5914962B2 (ja) 2010-04-09 2016-05-11 ソニー株式会社 画像処理装置および方法、プログラム、並びに、記録媒体
TWI600318B (zh) 2010-05-18 2017-09-21 Sony Corp Image processing apparatus and image processing method
CN105245882B (zh) 2010-06-04 2019-02-22 索尼公司 图像处理设备和方法
EP3582497B1 (en) 2010-12-07 2025-03-19 Sony Group Corporation Image processing device and image processing method
EP3748963B1 (en) 2010-12-07 2022-03-02 Sony Group Corporation Image processing device and image processing method
JP5741076B2 (ja) 2010-12-09 2015-07-01 ソニー株式会社 画像処理装置及び画像処理方法
JP5850214B2 (ja) * 2011-01-11 2016-02-03 ソニー株式会社 画像処理装置および方法、プログラム、並びに記録媒体
MY191819A (en) 2011-02-10 2022-07-18 Sony Group Corp Image processing device and image processing method
EP2684367A4 (en) * 2011-03-10 2014-09-24 Vidyo Inc MAINTENANCE OF A SET OF PARAMETERS IN A VIDEO CODING
CN106412609B (zh) 2011-03-11 2019-03-22 索尼公司 图像处理装置和方法
CN103535037B (zh) 2011-05-20 2017-06-09 索尼公司 图像处理装置和图像处理方法
TWI530161B (zh) 2011-06-07 2016-04-11 Sony Corp Image processing apparatus and method
CN110611811B (zh) 2011-06-28 2021-07-06 索尼公司 图像处理装置和图像处理方法
JP5907367B2 (ja) 2011-06-28 2016-04-26 ソニー株式会社 画像処理装置および方法、プログラム、並びに記録媒体
JP2013038768A (ja) * 2011-07-13 2013-02-21 Canon Inc 画像符号化装置、画像符号化方法及びプログラム、画像復号装置、画像復号方法及びプログラム
EP2748934A4 (en) 2011-08-23 2016-06-01 Mediatek Singapore Pte Ltd METHOD AND SYSTEM FOR PROCESSING TRANSFORMED BLOCKS ACCORDING TO A VIDEO ENCODING QUANTIFICATION MATRIX
JPWO2013108330A1 (ja) * 2012-01-18 2015-05-11 パナソニックIpマネジメント株式会社 画像復号装置、画像符号化装置、画像復号方法および画像符号化方法
GB2501535A (en) 2012-04-26 2013-10-30 Sony Corp Chrominance Processing in High Efficiency Video Codecs
US9510019B2 (en) 2012-08-09 2016-11-29 Google Inc. Two-step quantization and coding method and apparatus
MX340435B (es) 2012-09-06 2016-07-08 Panasonic Ip Corp America Metodo de codificacion de imagenes, metodo de decodificacion de imagenes, aparato de codificacion de imagenes, aparato de decodificacion de imagenes, aparato de codificacion y decodificacion de imagenes.
JP6210368B2 (ja) * 2012-09-18 2017-10-11 サン パテント トラスト 画像復号方法および画像復号装置
US9253483B2 (en) 2012-09-25 2016-02-02 Google Technology Holdings LLC Signaling of scaling list
WO2014051962A1 (en) * 2012-09-25 2014-04-03 Motorola Mobility Llc Signaling of scaling list
US10003792B2 (en) 2013-05-27 2018-06-19 Microsoft Technology Licensing, Llc Video encoder for images
US10440365B2 (en) * 2013-06-28 2019-10-08 Velos Media, Llc Methods and devices for emulating low-fidelity coding in a high-fidelity coder
WO2015139165A1 (en) 2014-03-17 2015-09-24 Microsoft Technology Licensing, Llc Encoder-side decisions for screen content encoding
CN105227953A (zh) * 2014-06-11 2016-01-06 晨星半导体股份有限公司 影像编码装置、影像解码装置以及其相关编码与解码方法
EP3183877B1 (en) * 2014-09-19 2021-11-03 Huawei Technologies Co., Ltd. Method and apparatus for non-uniform mapping for quantization matrix coefficients between different sizes of matrices
US11012693B2 (en) * 2014-12-26 2021-05-18 Panasonic Intellectual Property Management Co., Ltd. Encoding method, decoding method, encoding apparatus, and decoding apparatus
CN106416254B (zh) 2015-02-06 2019-08-02 微软技术许可有限责任公司 在媒体编码期间跳过评估阶段
US10136132B2 (en) * 2015-07-21 2018-11-20 Microsoft Technology Licensing, Llc Adaptive skip or zero block detection combined with transform size decision
JP6530354B2 (ja) * 2016-08-03 2019-06-12 日本電信電話株式会社 映像コンテンツ保管システム、映像コンテンツ保管方法及び映像コンテンツ保管プログラム
EP3510775A4 (en) * 2016-09-13 2020-03-04 MediaTek Inc. METHOD FOR SEVERAL QUANTIFICATION MATRIX SETS FOR VIDEO CODING
BR112019012707A2 (pt) 2016-12-28 2019-11-19 Sony Corp aparelho e método de processamento de imagem.
RU2659745C1 (ru) * 2017-08-28 2018-07-03 Общество с ограниченной ответственностью "Аби Продакшн" Реконструкция документа из серии изображений документа
CN115278234B (zh) 2017-12-15 2024-12-10 Lg电子株式会社 图像编解码方法和发送方法及非暂态计算机可读存储介质
WO2019191888A1 (zh) * 2018-04-02 2019-10-10 北京大学 环路滤波的方法、装置和计算机系统
JP7672190B2 (ja) 2018-12-17 2025-05-07 キヤノン株式会社 画像符号化装置及び画像復号装置及びそれらの制御方法及びプログラム
JP2020150338A (ja) 2019-03-11 2020-09-17 キヤノン株式会社 画像復号装置、画像復号方法、及びプログラム
JP7267785B2 (ja) 2019-03-11 2023-05-02 キヤノン株式会社 画像復号装置、画像復号方法、及びプログラム
CN119544990A (zh) * 2019-05-15 2025-02-28 现代自动车株式会社 影像解码装置中使用的逆量化装置和方法
US12160577B2 (en) 2019-08-14 2024-12-03 Interdigital Ce Patent Holdings, Sas Quantization matrix prediction for video encoding and decoding
MX2022006140A (es) 2019-11-26 2022-08-22 Fraunhofer Ges Forschung Conceptos de codificacion para representacion transformada de bloque de muestra.
KR20220112327A (ko) 2021-02-03 2022-08-11 삼성전자주식회사 센서 장치, 및 이를 포함하는 모바일 기기
US20220109840A1 (en) * 2021-12-17 2022-04-07 Intel Corporation Methods and apparatus to encode and decode video using quantization matrices

Citations (4)

* Cited by examiner, † Cited by third party
Publication number Priority date Publication date Assignee Title
JPH06284412A (ja) * 1993-03-26 1994-10-07 Sony Corp 画像信号符号化方法および画像信号符号化装置、画像信号復号化方法および画像信号復号化装置、ならびに画像信号記録媒体
JP2004254327A (ja) * 2003-02-21 2004-09-09 Matsushita Electric Ind Co Ltd 画像符号化方法および画像復号化方法
WO2007094100A1 (ja) * 2006-02-13 2007-08-23 Kabushiki Kaisha Toshiba 動画像符号化/復号化方法及び装置並びにプログラム
WO2008132890A1 (ja) * 2007-04-16 2008-11-06 Kabushiki Kaisha Toshiba 画像符号化と画像復号化の方法及び装置

Family Cites Families (87)

* Cited by examiner, † Cited by third party
Publication number Priority date Publication date Assignee Title
JPS5741730A (en) 1980-08-26 1982-03-09 Mitsubishi Electric Corp Digital input circuit
JPS5741728A (en) 1980-08-27 1982-03-09 Toshiba Corp Controlling system of data transfer
US5107345A (en) * 1990-02-27 1992-04-21 Qualcomm Incorporated Adaptive block size image compression method and system
US5933538A (en) 1990-07-31 1999-08-03 Fujitsu Limited Image data processing method and apparatus
US7142720B1 (en) 1990-07-31 2006-11-28 Fujitsu Limited Image data processing method and apparatus
US5875266A (en) 1990-07-31 1999-02-23 Fujitsu Limited Image data processing a method and apparatus
US5416854A (en) 1990-07-31 1995-05-16 Fujitsu Limited Image data processing method and apparatus
US5414469A (en) 1991-10-31 1995-05-09 International Business Machines Corporation Motion video compression system with multiresolution features
US5535020A (en) * 1992-10-15 1996-07-09 Digital Equipment Corporation Void and cluster apparatus and method for generating dither templates
JP3495766B2 (ja) * 1993-10-01 2004-02-09 テキサス インスツルメンツ インコーポレイテツド 画像処理方法
US6229927B1 (en) * 1994-09-21 2001-05-08 Ricoh Company, Ltd. Reversible embedded wavelet system implementation
TW293227B (enExample) 1994-11-24 1996-12-11 Victor Company Of Japan
US5691775A (en) * 1995-03-30 1997-11-25 Intel Corporation Reduction of motion estimation artifacts
US5963673A (en) * 1995-12-20 1999-10-05 Sanyo Electric Co., Ltd. Method and apparatus for adaptively selecting a coding mode for video encoding
JP4028900B2 (ja) * 1996-01-11 2007-12-26 富士通株式会社 動画像符号化装置及び動画像復号化装置
US6269192B1 (en) * 1997-07-11 2001-07-31 Sarnoff Corporation Apparatus and method for multiscale zerotree entropy encoding
US5990955A (en) * 1997-10-03 1999-11-23 Innovacom Inc. Dual encoding/compression method and system for picture quality/data density enhancement
US6219642B1 (en) * 1998-10-05 2001-04-17 Legerity, Inc. Quantization using frequency and mean compensated frequency input data for robust speech recognition
US6295089B1 (en) 1999-03-30 2001-09-25 Sony Corporation Unsampled hd MPEG video and half-pel motion compensation
US6675387B1 (en) 1999-04-06 2004-01-06 Liberate Technologies System and methods for preparing multimedia data using digital video data compression
US6556624B1 (en) * 1999-07-27 2003-04-29 At&T Corp. Method and apparatus for accomplishing multiple description coding for video
US6507614B1 (en) * 1999-10-19 2003-01-14 Sony Corporation Efficient de-quantization in a digital video decoding process using a dynamic quantization matrix for parallel computations
US6529634B1 (en) * 1999-11-08 2003-03-04 Qualcomm, Inc. Contrast sensitive variance based adaptive block size DCT image compression
US7035473B1 (en) * 2000-03-01 2006-04-25 Sharp Laboratories Of America, Inc. Distortion-adaptive visual frequency weighting
US6522784B1 (en) * 2000-04-11 2003-02-18 International Business Machines Corporation Enhanced compression of gray-level images
WO2001086820A1 (fr) * 2000-05-09 2001-11-15 Sony Corporation Dispositif et procede de traitement de donnees et support d'enregistrement
US6771703B1 (en) * 2000-06-30 2004-08-03 Emc Corporation Efficient scaling of nonscalable MPEG-2 Video
US6870885B2 (en) * 2001-05-16 2005-03-22 Qualcomm Incorporated Apparatus and method for decoding and computing a discrete cosine transform using a butterfly processor
US6876704B2 (en) * 2001-05-16 2005-04-05 Qualcomm, Incorporated Apparatus and method for encoding and computing a discrete cosine transform using a butterfly processor
US6996595B2 (en) * 2001-05-16 2006-02-07 Qualcomm Incorporated Apparatus and method for consolidating output data from a plurality of processors
US7649947B2 (en) * 2001-06-05 2010-01-19 Qualcomm Incorporated Selective chrominance decimation for digital images
US20020191695A1 (en) * 2001-06-07 2002-12-19 Irvine Ann Chris Interframe encoding method and apparatus
US6870963B2 (en) * 2001-06-15 2005-03-22 Qualcomm, Inc. Configurable pattern optimizer
US6735254B2 (en) * 2001-06-29 2004-05-11 Qualcomm, Inc. DCT compression using Golomb-Rice coding
US7483581B2 (en) * 2001-07-02 2009-01-27 Qualcomm Incorporated Apparatus and method for encoding digital image data in a lossless manner
US6650784B2 (en) * 2001-07-02 2003-11-18 Qualcomm, Incorporated Lossless intraframe encoding using Golomb-Rice
US7630563B2 (en) * 2001-07-19 2009-12-08 Qualcomm Incorporated System and method for decoding digital image and audio data in a lossless manner
US20030021486A1 (en) * 2001-07-27 2003-01-30 Tinku Acharya Method and apparatus for image scaling
US7123655B2 (en) 2001-08-09 2006-10-17 Sharp Laboratories Of America, Inc. Method for reduced bit-depth quantization
AU2002335743A1 (en) * 2001-09-14 2003-04-01 The Regents Of The University Of Michigan Audio distributor
US6856701B2 (en) 2001-09-14 2005-02-15 Nokia Corporation Method and system for context-based adaptive binary arithmetic coding
US7295609B2 (en) 2001-11-30 2007-11-13 Sony Corporation Method and apparatus for coding image information, method and apparatus for decoding image information, method and apparatus for coding and decoding image information, and system of coding and transmitting image information
US7194141B1 (en) * 2002-03-20 2007-03-20 Ess Technology, Inc. Image resolution conversion using pixel dropping
US7299190B2 (en) 2002-09-04 2007-11-20 Microsoft Corporation Quantization and inverse quantization for audio
US7483575B2 (en) * 2002-10-25 2009-01-27 Sony Corporation Picture encoding apparatus and method, program and recording medium
JP4189952B2 (ja) * 2002-11-22 2008-12-03 株式会社リコー 符号化復号化装置、符号化復号化用プログラム及び記憶媒体
JP4182426B2 (ja) * 2003-10-10 2008-11-19 ソニー株式会社 画像処理装置、画像処理方法及び画像処理プログラム
WO2005076613A1 (en) 2004-01-30 2005-08-18 Matsushita Electric Industrial Co., Ltd Picture coding and decoding method, apparatus, and program thereof
EP1655966A3 (en) 2004-10-26 2011-04-27 Samsung Electronics Co., Ltd. Apparatus and method for processing an image signal in a digital broadcast receiver
EP2234405A3 (en) * 2005-04-13 2011-03-16 NTT DoCoMo, Inc. Image prediction on the basis of a frequency band analysis of the to be predicted image
RU2368095C1 (ru) * 2005-07-22 2009-09-20 Мицубиси Электрик Корпорейшн Кодер изображения и декодер изображения, способ кодирования изображения и способ декодирования изображения, программа кодирования изображения и программа декодирования изображения и компьютерно-считываемый носитель записи, на котором записана программа кодирования изображения, и компьютерно-считываемый носитель записи, на котором записана программа декодирования изображения
CN101317458B (zh) * 2006-03-16 2012-04-18 华为技术有限公司 在编码过程中实现自适应量化的方法及装置
CN101039421A (zh) * 2006-03-16 2007-09-19 华为技术有限公司 在编解码中的实现量化的方法和装置
US8238678B2 (en) * 2006-08-30 2012-08-07 Siemens Medical Solutions Usa, Inc. Providing representative image information
US8326068B1 (en) 2006-08-30 2012-12-04 Maxim Integrated Products, Inc. Method and apparatus for modeling quantization matrices for image/video encoding
WO2008044511A1 (en) * 2006-10-12 2008-04-17 Kabushiki Kaisha Toshiba Method and apparatus for encoding image
JP4901772B2 (ja) * 2007-02-09 2012-03-21 パナソニック株式会社 動画像符号化方法及び動画像符号化装置
US8498335B2 (en) 2007-03-26 2013-07-30 Microsoft Corporation Adaptive deadzone size adjustment in quantization
JP4780172B2 (ja) * 2008-10-10 2011-09-28 ソニー株式会社 情報処理装置および方法
JP5155210B2 (ja) * 2009-02-09 2013-03-06 ソニー株式会社 画像比較装置及びその方法、画像検索装置、並びにプログラム及び記録媒体
EP2216998A1 (en) * 2009-02-10 2010-08-11 Panasonic Corporation Hierarchical coding for intra
JP5136470B2 (ja) * 2009-03-06 2013-02-06 富士通株式会社 動画像符号化装置及び動画像符号化方法
US8855213B2 (en) * 2009-03-26 2014-10-07 Apple Inc. Restore filter for restoring preprocessed video image
US8311354B2 (en) * 2009-04-23 2012-11-13 Lsi Corporation DCT-based technique with rhombus scanning for image compression
JP5274359B2 (ja) 2009-04-27 2013-08-28 三菱電機株式会社 立体映像および音声記録方法、立体映像および音声再生方法、立体映像および音声記録装置、立体映像および音声再生装置、立体映像および音声記録媒体
JP5344238B2 (ja) 2009-07-31 2013-11-20 ソニー株式会社 画像符号化装置および方法、記録媒体、並びにプログラム
JP5359657B2 (ja) 2009-07-31 2013-12-04 ソニー株式会社 画像符号化装置および方法、記録媒体、並びにプログラム
JP5844263B2 (ja) 2009-10-05 2016-01-13 ビーマル イメージング リミテッドBeamr Imaging Ltd. デジタル画像を再圧縮するための装置および方法
US8897585B2 (en) * 2009-11-05 2014-11-25 Telefonaktiebolaget L M Ericsson (Publ) Prediction of pixels in image coding
JP5914962B2 (ja) 2010-04-09 2016-05-11 ソニー株式会社 画像処理装置および方法、プログラム、並びに、記録媒体
TWI600318B (zh) 2010-05-18 2017-09-21 Sony Corp Image processing apparatus and image processing method
CN105245882B (zh) 2010-06-04 2019-02-22 索尼公司 图像处理设备和方法
JP2012039590A (ja) * 2010-07-16 2012-02-23 Sony Corp 画像処理装置、画像処理方法、及びプログラム
US9378185B2 (en) * 2010-09-30 2016-06-28 Texas Instruments Incorporated Transform and quantization architecture for video coding and decoding
CA2722993A1 (fr) 2010-12-01 2012-06-01 Ecole De Technologie Superieure Systeme d'ecodage video parallele multitrames et multitranches avec encodage simultane de trames predites
US9167252B2 (en) 2010-12-01 2015-10-20 Texas Instruments Incorporated Quantization matrix compression in video coding
EP3582497B1 (en) 2010-12-07 2025-03-19 Sony Group Corporation Image processing device and image processing method
EP3748963B1 (en) 2010-12-07 2022-03-02 Sony Group Corporation Image processing device and image processing method
JP5741729B2 (ja) 2010-12-09 2015-07-01 ソニー株式会社 画像処理装置及び画像処理方法
JP5741076B2 (ja) 2010-12-09 2015-07-01 ソニー株式会社 画像処理装置及び画像処理方法
MY191819A (en) 2011-02-10 2022-07-18 Sony Group Corp Image processing device and image processing method
CN106412609B (zh) 2011-03-11 2019-03-22 索尼公司 图像处理装置和方法
TWI530161B (zh) 2011-06-07 2016-04-11 Sony Corp Image processing apparatus and method
JP5907367B2 (ja) 2011-06-28 2016-04-26 ソニー株式会社 画像処理装置および方法、プログラム、並びに記録媒体
CN110611811B (zh) 2011-06-28 2021-07-06 索尼公司 图像处理装置和图像处理方法
US10277915B2 (en) * 2011-11-07 2019-04-30 Qualcomm Incorporated Signaling quantization matrices for video coding
MY171975A (en) 2012-06-29 2019-11-09 Velos Media Int Ltd Decoding device and decoding method

Patent Citations (4)

* Cited by examiner, † Cited by third party
Publication number Priority date Publication date Assignee Title
JPH06284412A (ja) * 1993-03-26 1994-10-07 Sony Corp 画像信号符号化方法および画像信号符号化装置、画像信号復号化方法および画像信号復号化装置、ならびに画像信号記録媒体
JP2004254327A (ja) * 2003-02-21 2004-09-09 Matsushita Electric Ind Co Ltd 画像符号化方法および画像復号化方法
WO2007094100A1 (ja) * 2006-02-13 2007-08-23 Kabushiki Kaisha Toshiba 動画像符号化/復号化方法及び装置並びにプログラム
WO2008132890A1 (ja) * 2007-04-16 2008-11-06 Kabushiki Kaisha Toshiba 画像符号化と画像復号化の方法及び装置

Non-Patent Citations (3)

* Cited by examiner, † Cited by third party
Title
"Adaptive Quantization Matrix Selection on KTA Software", VCEG-AD06
"Test Model under Consideration", JCTVC-B205, 21 July 2010 (2010-07-21)
See also references of EP2651134A4

Cited By (10)

* Cited by examiner, † Cited by third party
Publication number Priority date Publication date Assignee Title
US11758139B2 (en) 2011-12-19 2023-09-12 Sony Corporation Image processing device and method
US12389001B2 (en) 2011-12-19 2025-08-12 Sony Group Corporation Image processing device and method
JP2014011482A (ja) * 2012-06-27 2014-01-20 Canon Inc 画像符号化装置、画像符号化方法及びプログラム、画像復号装置、画像復号方法及びプログラム
US11272180B2 (en) 2016-07-04 2022-03-08 Sony Corporation Image processing apparatus and method
JP2017060177A (ja) * 2016-11-08 2017-03-23 キヤノン株式会社 画像復号装置、画像復号方法及びプログラム
WO2019188097A1 (ja) 2018-03-28 2019-10-03 ソニー株式会社 画像処理装置及び画像処理方法
KR20200136390A (ko) 2018-03-28 2020-12-07 소니 주식회사 화상 처리 장치 및 화상 처리 방법
US12177439B2 (en) 2018-03-28 2024-12-24 Sony Group Corporation Image processing device and image processing method for efficiently generating or signaling quantizing matrices
EP4550782A1 (en) 2018-03-28 2025-05-07 Sony Group Corporation Image processing devices and image processing methods
KR20250114437A (ko) 2018-03-28 2025-07-29 소니그룹주식회사 화상 처리 장치 및 화상 처리 방법

Also Published As

Publication number Publication date
SG196851A1 (en) 2014-02-13
KR102227485B1 (ko) 2021-03-16
US8768077B2 (en) 2014-07-01
EP4199517A1 (en) 2023-06-21
CN105915908A (zh) 2016-08-31
MY181725A (en) 2021-01-05
AU2011339856A2 (en) 2013-07-11
US20170324954A1 (en) 2017-11-09
US10499057B2 (en) 2019-12-03
SG196854A1 (en) 2014-02-13
CN105791842B (zh) 2020-08-25
PH12015501383B1 (en) 2015-09-28
US20160021370A1 (en) 2016-01-21
ES2607882T3 (es) 2017-04-04
CA2997244C (en) 2020-04-14
AU2011339856B2 (en) 2015-09-17
CA2997244A1 (en) 2012-06-14
RU2016122548A (ru) 2018-11-29
EP4199517B1 (en) 2024-05-15
EP2955923B1 (en) 2016-11-30
US20170085876A1 (en) 2017-03-23
US8903187B2 (en) 2014-12-02
US20130216149A1 (en) 2013-08-22
CN105282552A (zh) 2016-01-27
CN105791844A (zh) 2016-07-20
RU2703976C2 (ru) 2019-10-22
HK1219012A1 (zh) 2017-03-17
EP2955922A1 (en) 2015-12-16
US9843805B2 (en) 2017-12-12
US20180070085A1 (en) 2018-03-08
EP4199518B1 (en) 2024-06-05
CA2997241C (en) 2021-10-19
KR20190016614A (ko) 2019-02-18
RU2016122546A (ru) 2018-11-29
CN103238328B (zh) 2016-06-08
ES2943260T3 (es) 2023-06-12
US20140064362A1 (en) 2014-03-06
ES2599453T3 (es) 2017-02-01
PH12015501376B1 (en) 2015-09-28
PL3633994T3 (pl) 2023-05-29
CA2997258A1 (en) 2012-06-14
KR101837881B1 (ko) 2018-03-12
HUE031255T2 (en) 2017-07-28
BR112013013513A2 (pt) 2016-09-06
US8891887B2 (en) 2014-11-18
ZA201304007B (en) 2014-02-26
SG196853A1 (en) 2014-02-13
RU2013125499A (ru) 2014-12-10
KR20190133293A (ko) 2019-12-02
US10368070B2 (en) 2019-07-30
CN103238328A (zh) 2013-08-07
CO6710956A2 (es) 2013-07-15
EP3633994B1 (en) 2023-03-29
US9743086B2 (en) 2017-08-22
US20140369620A1 (en) 2014-12-18
US20130343451A1 (en) 2013-12-26
US9185368B2 (en) 2015-11-10
PH12013501112A1 (en) 2015-11-06
BR112013013513B1 (pt) 2022-02-08
RU2016122534A (ru) 2018-11-29
AU2011339856A1 (en) 2013-06-20
RU2019128527A (ru) 2021-03-11
CN105791843B (zh) 2020-06-09
JP2012138883A (ja) 2012-07-19
RU2598593C2 (ru) 2016-09-27
EP4336827A3 (en) 2024-04-10
KR101837796B1 (ko) 2018-03-12
EP4336827A2 (en) 2024-03-13
HK1219599A1 (zh) 2017-04-07
JP5741076B2 (ja) 2015-07-01
HK1187179A1 (zh) 2014-03-28
KR20160108579A (ko) 2016-09-19
HUE030180T2 (en) 2017-04-28
US20190327472A1 (en) 2019-10-24
DK3633994T3 (da) 2023-05-01
PH12015501379B1 (en) 2015-09-28
MY165377A (en) 2018-03-21
CN105791842A (zh) 2016-07-20
US9185367B2 (en) 2015-11-10
EP4199518A1 (en) 2023-06-21
PH12015501379A1 (en) 2015-09-28
KR101837880B1 (ko) 2018-03-12
KR20190002734A (ko) 2019-01-08
PT3633994T (pt) 2023-05-02
MX336658B (es) 2016-01-27
EP4336828A2 (en) 2024-03-13
EP3113493B2 (en) 2022-08-03
EP3113493A1 (en) 2017-01-04
CN105282549A (zh) 2016-01-27
US20140072037A1 (en) 2014-03-13
US20140369619A1 (en) 2014-12-18
CA2815985A1 (en) 2012-06-14
EP2651134A1 (en) 2013-10-16
HUE061522T2 (hu) 2023-07-28
RU2701121C2 (ru) 2019-09-24
KR101837882B1 (ko) 2018-03-12
CN105915908B (zh) 2020-02-07
CA2815985C (en) 2018-11-13
PH12015501376A1 (en) 2015-09-28
KR20180026576A (ko) 2018-03-12
EP3113493B1 (en) 2019-12-04
EP2955921B1 (en) 2016-11-30
RU2016122548A3 (enExample) 2019-08-28
EP3633994A1 (en) 2020-04-08
ES2607822T3 (es) 2017-04-04
CA2997241A1 (en) 2012-06-14
MX2013006129A (es) 2013-06-28
HUE030953T2 (en) 2017-06-28
US9667970B2 (en) 2017-05-30
EP4336828A3 (en) 2024-05-01
KR20160108577A (ko) 2016-09-19
RU2016122534A3 (enExample) 2019-07-29
CN105791843A (zh) 2016-07-20
EP2955921A1 (en) 2015-12-16
MY181726A (en) 2021-01-05
RU2016122546A3 (enExample) 2019-07-29
KR20160108578A (ko) 2016-09-19
KR20210030490A (ko) 2021-03-17
HK1219598A1 (zh) 2017-04-07
US11196995B2 (en) 2021-12-07
EP2651134B1 (en) 2016-10-05
US8787687B2 (en) 2014-07-22
PH12015501383A1 (en) 2015-09-28
RU2702046C2 (ru) 2019-10-03
KR20130137645A (ko) 2013-12-17
HUE029831T2 (en) 2017-04-28
CA2997258C (en) 2020-04-14
EP2955922B1 (en) 2016-11-30
ES2774909T5 (es) 2022-11-30
ES2774909T3 (es) 2020-07-23
EP2955923A1 (en) 2015-12-16
EP2651134A4 (en) 2015-03-18
ES2607823T3 (es) 2017-04-04
MY181724A (en) 2021-01-05
US20160021371A1 (en) 2016-01-21
CN105282551A (zh) 2016-01-27

Similar Documents

Publication Publication Date Title
JP5741076B2 (ja) 画像処理装置及び画像処理方法
JP6686212B2 (ja) 画像処理装置、画像処理方法、プログラム及び記録媒体
AU2015218463B2 (en) Image Processing Device and Image Processing Method
HK1187179B (en) Image processing device and image processing method

Legal Events

Date Code Title Description
121 Ep: the epo has been informed by wipo that ep was designated in this application

Ref document number: 11847728

Country of ref document: EP

Kind code of ref document: A1

ENP Entry into the national phase

Ref document number: 2815985

Country of ref document: CA

WWE Wipo information: entry into national phase

Ref document number: 13881927

Country of ref document: US

REEP Request for entry into the european phase

Ref document number: 2011847728

Country of ref document: EP

WWE Wipo information: entry into national phase

Ref document number: 2011847728

Country of ref document: EP

WWE Wipo information: entry into national phase

Ref document number: 13129315

Country of ref document: CO

ENP Entry into the national phase

Ref document number: 2013125499

Country of ref document: RU

Kind code of ref document: A

Ref document number: 20137014032

Country of ref document: KR

Kind code of ref document: A

WWE Wipo information: entry into national phase

Ref document number: 12013501112

Country of ref document: PH

Ref document number: MX/A/2013/006129

Country of ref document: MX

NENP Non-entry into the national phase

Ref country code: DE

ENP Entry into the national phase

Ref document number: 2011339856

Country of ref document: AU

Date of ref document: 20111014

Kind code of ref document: A

WWE Wipo information: entry into national phase

Ref document number: 12015501379

Country of ref document: PH

Ref document number: 12015501376

Country of ref document: PH

Ref document number: 12015501383

Country of ref document: PH

REG Reference to national code

Ref country code: BR

Ref legal event code: B01A

Ref document number: 112013013513

Country of ref document: BR

WWE Wipo information: entry into national phase

Ref document number: IDP00201601960

Country of ref document: ID

WWE Wipo information: entry into national phase

Ref document number: IDP00201603401

Country of ref document: ID

ENP Entry into the national phase

Ref document number: 112013013513

Country of ref document: BR

Kind code of ref document: A2

Effective date: 20130531