WO2011024656A1 - 無線通信端末、その制御方法、及び情報記憶媒体 - Google Patents

無線通信端末、その制御方法、及び情報記憶媒体 Download PDF

Info

Publication number
WO2011024656A1
WO2011024656A1 PCT/JP2010/063759 JP2010063759W WO2011024656A1 WO 2011024656 A1 WO2011024656 A1 WO 2011024656A1 JP 2010063759 W JP2010063759 W JP 2010063759W WO 2011024656 A1 WO2011024656 A1 WO 2011024656A1
Authority
WO
WIPO (PCT)
Prior art keywords
wireless communication
communication
connection
transmission processing
processing request
Prior art date
Legal status (The legal status is an assumption and is not a legal conclusion. Google has not performed a legal analysis and makes no representation as to the accuracy of the status listed.)
Ceased
Application number
PCT/JP2010/063759
Other languages
English (en)
French (fr)
Japanese (ja)
Inventor
幸司 島
泰孝 三輪
Current Assignee (The listed assignees may be inaccurate. Google has not performed a legal analysis and makes no representation or warranty as to the accuracy of the list.)
Sony Interactive Entertainment Inc
Original Assignee
Sony Computer Entertainment Inc
Priority date (The priority date is an assumption and is not a legal conclusion. Google has not performed a legal analysis and makes no representation as to the accuracy of the date listed.)
Filing date
Publication date
Application filed by Sony Computer Entertainment Inc filed Critical Sony Computer Entertainment Inc
Priority to EP10811706.0A priority Critical patent/EP2475203B1/en
Priority to CN201080038503.8A priority patent/CN102484858B/zh
Priority to US13/392,139 priority patent/US8670724B2/en
Publication of WO2011024656A1 publication Critical patent/WO2011024656A1/ja
Anticipated expiration legal-status Critical
Ceased legal-status Critical Current

Links

Images

Classifications

    • HELECTRICITY
    • H04ELECTRIC COMMUNICATION TECHNIQUE
    • H04WWIRELESS COMMUNICATION NETWORKS
    • H04W76/00Connection management
    • HELECTRICITY
    • H04ELECTRIC COMMUNICATION TECHNIQUE
    • H04WWIRELESS COMMUNICATION NETWORKS
    • H04W52/00Power management, e.g. Transmission Power Control [TPC] or power classes
    • H04W52/02Power saving arrangements
    • H04W52/0209Power saving arrangements in terminal devices
    • H04W52/0251Power saving arrangements in terminal devices using monitoring of local events, e.g. events related to user activity
    • H04W52/0258Power saving arrangements in terminal devices using monitoring of local events, e.g. events related to user activity controlling an operation mode according to history or models of usage information, e.g. activity schedule or time of day
    • HELECTRICITY
    • H04ELECTRIC COMMUNICATION TECHNIQUE
    • H04WWIRELESS COMMUNICATION NETWORKS
    • H04W76/00Connection management
    • H04W76/10Connection setup
    • HELECTRICITY
    • H04ELECTRIC COMMUNICATION TECHNIQUE
    • H04WWIRELESS COMMUNICATION NETWORKS
    • H04W76/00Connection management
    • H04W76/10Connection setup
    • H04W76/19Connection re-establishment
    • HELECTRICITY
    • H04ELECTRIC COMMUNICATION TECHNIQUE
    • H04WWIRELESS COMMUNICATION NETWORKS
    • H04W76/00Connection management
    • H04W76/30Connection release
    • YGENERAL TAGGING OF NEW TECHNOLOGICAL DEVELOPMENTS; GENERAL TAGGING OF CROSS-SECTIONAL TECHNOLOGIES SPANNING OVER SEVERAL SECTIONS OF THE IPC; TECHNICAL SUBJECTS COVERED BY FORMER USPC CROSS-REFERENCE ART COLLECTIONS [XRACs] AND DIGESTS
    • Y02TECHNOLOGIES OR APPLICATIONS FOR MITIGATION OR ADAPTATION AGAINST CLIMATE CHANGE
    • Y02DCLIMATE CHANGE MITIGATION TECHNOLOGIES IN INFORMATION AND COMMUNICATION TECHNOLOGIES [ICT], I.E. INFORMATION AND COMMUNICATION TECHNOLOGIES AIMING AT THE REDUCTION OF THEIR OWN ENERGY USE
    • Y02D30/00Reducing energy consumption in communication networks
    • Y02D30/70Reducing energy consumption in communication networks in wireless communication networks

Definitions

  • the present invention relates to a wireless communication terminal that communicates with other communication devices wirelessly, a control method thereof, and an information storage medium.
  • part of the communication interface operates and the wireless communication connection is maintained while the wireless communication terminal shifts to the sleep state. If such control is not performed, the communication connection is temporarily disconnected at the time of transition to the sleep state, and there is a possibility that the application program that assumes the continuation of the communication connection does not operate normally. However, if the wireless communication connection is maintained, even if data transmission / reception is not required on the application program side, for example, power may be consumed by transmission of a control packet such as a beacon.
  • the present invention has been made in consideration of the above circumstances, and one of its purposes is to disconnect a wireless communication connection even when an application program that assumes the continuation of communication connection is being executed.
  • a wireless communication terminal, a control method thereof, and an information storage medium are provided.
  • a wireless communication terminal includes application execution means for executing an application program, and communication control means for transmitting data to a communication partner in response to a transmission processing request from the application execution means,
  • the communication control means disconnects the wireless communication connection with the communication partner based on a given condition with the connection means for establishing a wireless communication connection with the communication partner, and shifts to a communication suspended state.
  • data transmission means for transmitting data related to the transmission processing request to the communication partner.
  • the wireless communication terminal control method is a wireless communication terminal control method for transmitting data to a communication partner in response to a transmission processing request from an application execution unit that executes an application program, Establishing a wireless communication connection with the communication partner, disconnecting the wireless communication connection with the communication partner based on given conditions, and transitioning to a communication suspended state, and the communication suspension.
  • Establishing a wireless communication connection with the communication partner disconnecting the wireless communication connection with the communication partner based on given conditions, and transitioning to a communication suspended state, and the communication suspension.
  • An information storage medium is a program for controlling a wireless communication terminal that transmits data to a communication partner in response to a transmission processing request from an application execution unit that executes an application program.
  • Connection means for establishing a wireless communication connection with the communication partner, communication interruption means for disconnecting the wireless communication connection with the communication partner based on given conditions, and shifting to a communication suspended state, the communication
  • the transmission processing request is accepted in the suspended state, the wireless communication connection with the communication partner is reestablished, and after waiting for the wireless communication connection to be reestablished, the transmission processing request
  • FIG. 1 is a configuration diagram of a wireless communication terminal 1 according to an embodiment of the present invention.
  • the wireless communication terminal 1 is a communication terminal that is carried and used by a user and wirelessly transmits and receives data to and from other communication devices, and may be a portable game machine, a portable information terminal, or the like.
  • the communication partner of the wireless communication terminal 1 may be the same type of portable device as the wireless communication terminal 1 or an access point. In the following, a case where the communication partner of the wireless communication terminal 1 is the access point 2 as shown in FIG. 1 will be described as an example.
  • the wireless communication terminal 1 includes a control unit 11, a storage unit 12, a communication unit 13, an operation unit 14, a display unit 15, and a power supply control unit 16. .
  • the control unit 11 includes a CPU and the like, and executes various types of information processing according to programs stored in the storage unit 12. The contents of the process executed by the control unit 11 will be described later.
  • the storage unit 12 includes a memory element such as a RAM or a ROM, and stores programs executed by the control unit 11 and various data.
  • the storage unit 12 also functions as a work memory for the control unit 11.
  • the communication unit 13 is a communication interface for wirelessly transmitting and receiving data.
  • the communication unit 13 is a wireless communication module that performs wireless LAN communication with the access point 2 in accordance with the IEEE 802.11 standard.
  • the operation unit 14 is an operation member such as a button, receives a user operation input, and outputs a signal indicating the content to the control unit 11.
  • the display unit 15 is a liquid crystal display or the like, and displays various images according to instructions from the control unit 11.
  • the power supply control unit 16 is a power supply control circuit or the like, and supplies power supplied from a rechargeable battery built in the wireless communication terminal 1 to each unit of the wireless communication terminal 1. Further, the power supply control unit 16 outputs information on the power supply state and the like to the control unit 11.
  • FIG. 2 is a functional block diagram showing functions realized by the wireless communication terminal 1.
  • the wireless communication terminal 1 functionally includes an application execution unit 21, a communication control unit 22, and a network driver unit 23.
  • the communication control unit 22 includes an application interface unit 22a, a protocol processing unit 22b, a driver control unit 22c, a driver interface unit 22d, and a connection management unit 22e. These functions are realized by the control unit 11 executing a program corresponding to each function. That is, the application execution unit 21 is realized by the control unit 11 executing the application program. Each function of the communication control unit 22 is realized by the control unit 11 executing a communication control program.
  • the network driver unit 23 is realized by the control unit 11 executing a network driver program. These programs are stored in the storage unit 12 and executed by the control unit 11. These programs may be stored in various computer-readable information storage media such as an optical disk medium and provided to the wireless communication terminal 1, or may be provided via a communication network such as the Internet.
  • the application execution unit 21 executes processing specified by the application program.
  • the application execution unit 21 executes a process involving data transmission to the access point 2.
  • the application execution unit 21 may execute a WWW browser program and provide a user with a web page browsing function.
  • the application execution unit 21 issues a Web page acquisition request to the WWW server specified by the user. This request is processed by the communication control unit 22 and transmitted to the access point 2 as a communication packet.
  • the communication control unit 22 executes various processes related to data communication control. Specifically, the communication control unit 22 performs data transmission processing to another communication device in response to a transmission processing request issued by the application execution unit 21, and receives data coming from another communication device via the network driver unit 23. Various controls necessary for processing and data transmission / reception are performed.
  • the network driver unit 23 directly controls the physical layer communication interface to transmit and receive signals.
  • the network driver unit 23 controls the communication unit 13 to perform wireless LAN communication.
  • the wireless communication terminal 1 has a plurality of communication interfaces such as a LAN connection by USB connection as well as a wireless LAN, a device driver program is prepared independently for each of these communication interfaces.
  • the control unit 11 executes each of these device driver programs, a plurality of network driver units 23 corresponding to each communication interface function.
  • the application interface unit 22a is, for example, a socket API (Application Program Interface), and functions as an interface for communication processing viewed from the application execution unit 21. That is, the application execution unit 21 performs data communication with the outside by designating a socket and issuing a communication request to the application interface unit 22a.
  • the socket corresponds to an abstract communication port viewed from the application execution unit 21, and by issuing a communication request to this socket, the application program is aware of the lower-layer communication interface, communication path, and the like. Without any problem, data can be exchanged with a server that is a connection partner of the upper layer connection.
  • a communication request (transmission processing request) that requires data transmission to the access point 2 is an application connection.
  • a request (connect function), an application data transmission request (send function), and the like can be given.
  • the connection realized by the application connection request here is different from the communication connection between the wireless communication terminal 1 and the access point 2 in the physical layer, and the application execution unit 21 and the final data transmission destination server are connected.
  • This is an upper layer (application layer) connection with an application program to be executed.
  • the application interface unit 22a instructs the protocol processing unit 22b to perform communication processing according to the content of the communication request received from the application execution unit 21.
  • the protocol processing unit 22b is realized by various protocol modules constituting a protocol stack, and performs transmission packet generation, data communication flow control, and the like according to a specific communication protocol. In the present embodiment, it is assumed that the protocol processing unit 22b performs data transmission / reception processing according to various protocols constituting the TCP / IP protocol suite.
  • the driver control unit 22c outputs various control commands for controlling the physical layer communication interface (the communication unit 13 in the present embodiment) separately from the processing content of the protocol processing unit 22b. This control command is output to the corresponding network driver unit 23 via the driver interface unit 22d.
  • the driver interface unit 22d performs data relay between the protocol processing unit 22b or the driver control unit 22c and the network driver unit 23. When a plurality of network driver units 23 are operating, the driver interface unit 22d responds to a processing request from the protocol processing unit 22b or the driver control unit 22c with respect to the network driver unit 23 corresponding to the request. Transfer processing request. Further, in response to the notification from each network driver unit 23, the content of data received from another communication device is output to the protocol processing unit 22b.
  • the connection management unit 22e performs control for establishing and disconnecting a physical layer communication connection with another communication device. Specifically, the connection management unit 22e instructs the driver control unit 22c to establish a communication connection with the access point 2 in response to a user request or the like. In response to this, the driver control unit 22c establishes a communication connection between the communication unit 13 and the access point 2 via the driver interface unit 22d.
  • a network address IP address here
  • the access point 2 assigns a network address, but the wireless communication terminal 1 may hold unique network address information in advance. In this case, the wireless communication terminal 1 and the access point 2 can establish a communication connection by exchanging network addresses with each other.
  • connection management unit 22e manages the communication connection state of the wireless communication terminal 1. Specifically, the communication unit 13 manages whether or not a communication connection is established with another communication device, and when the communication connection is established, acquires various information related to the communication connection. ,to manage. Examples of information to be managed include setting information such as a network address and netmask assigned to the wireless communication terminal 1 itself, and information related to a communication state such as radio wave intensity in wireless communication.
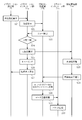
  • the state transition of the wireless communication terminal 1 in this embodiment will be described using the state transition diagram of FIG.
  • the connection management unit 22 e establishes a communication connection with the access point 2 by an instruction operation or the like to the operation unit 14 by the user.
  • the network address is acquired, and the wireless communication terminal 1 shifts to the preparation state St2 (transition T1).
  • the communication control unit 22 determines whether there is unprocessed data in a queue of unprocessed data, which will be described later, and executes the process when there is unprocessed data.
  • the wireless communication terminal 1 shifts to the connection state St3 (transition T2).
  • the connection management unit 22e performs a process of disconnecting the communication connection with the access point 2.
  • the network address assigned from the access point 2 is released, and the wireless communication terminal 1 returns to the initial state St1 (transition T3).
  • connection management unit 22e disconnects the communication connection with the access point 2, and the wireless communication terminal 1 shifts to the communication interruption state St4 (transition T4). Also in this case, the network address assigned from the access point 2 is released.
  • the socket and upper layer connection used by the application execution unit 21 are maintained even after the transition.
  • the socket is released by the transition T4
  • the socket is reacquired when the transition to the return state St5 is performed thereafter. In this case as well, the operation of the application execution unit 21 can be continued in the communication interruption state St4. is there. In other words, even if there is a transition from the connection state St3 to the communication interruption state St4, the process being executed by the application execution unit 21 is not affected.
  • the condition that causes the transition from the connection state St3 to the communication interruption state St4 may be, for example, a condition regarding a communication interval with the access point 2 or a charging state of the rechargeable battery.
  • Examples of specific conditions include that data is not transmitted / received to / from the access point 2 for a predetermined time (for example, 60 seconds), or that the charge capacity of the rechargeable battery is reduced to a certain value or less. Can be mentioned.
  • the driver interface unit 22d determines whether or not to shift to the communication interruption state St4.
  • the driver interface unit 22 d may acquire information related to the state of the rechargeable battery from the power supply control unit 16, and may determine whether to perform the state transition using the acquired information.
  • the driver interface unit 22d issues an event requesting interruption of the communication connection.
  • the connection management unit 22e detects this event and disconnects the communication connection with the access point 2 and releases the network address.
  • the driver control unit 22c outputs a control command for instructing the network driver unit 23 to disconnect the communication, thereby disconnecting the communication.
  • the wireless communication terminal 1 shifts from the communication interruption state St4 to the return state St5 (transition T5).
  • the connection management unit 22 e executes re-establishment of a communication connection with the access point 2.
  • This reconnection procedure may be the same as the initial communication connection establishment procedure executed by the connection management unit 22e when shifting from the initial state St1 to the preparation state St2. Processing such as network address assignment and authentication May be included.
  • the communication control unit 22 executes data transmission processing related to the transmission processing request that has caused the transition T5.
  • the wireless communication terminal 1 returns to the connection state St3 again.
  • the application execution unit 21 makes a transmission processing request to the communication control unit 22 by specifying either a block type or a non-block type.
  • the communication control unit 22 performs control to block a new communication request from being accepted until there is a response from the access point 2 to data transmission in response to the request.
  • the communication control unit 22 does not perform block control after data transmission processing corresponding to the request. Therefore, after the data transmission process, even if there is no response to this, another communication request can be accepted immediately.
  • the flow of the restoration process will be described separately for the block type and the non-block type.
  • the application interface unit 22a that has received the transmission processing request (S1) from the application execution unit 21 instructs the protocol processing unit 22b to execute the data transmission processing according to the request, thereby transmitting the requested data.
  • S2 the transmission processing request
  • the protocol processing unit 22b can execute the data transmission process without any problem and return the result to the application execution unit 21.
  • the communication request from the application execution unit 21 is a transmission processing request addressed to the loopback address or a request related to internal control, communication with the access point 2 is not necessary, so the communication is interrupted. Even at St4, the protocol processing unit 22b completes the processing normally and returns the result to the application execution unit 21.
  • the request in S1 is a transmission processing request addressed to the access point 2, and the wireless communication terminal 1 is in the communication interruption state St4. That is, the network address is not assigned, and the protocol processing unit 22b cannot transmit data to the access point 2. Therefore, the protocol processing unit 22b returns a return value (here, ENETDOWN) indicating the occurrence of a communication error to the application interface unit 22a (S3).
  • ENETDOWN return value
  • the application interface unit 22a that has received the notification of S3 that the data transmission process has failed refers to the state of the wireless communication terminal 1 and determines whether or not it is in the communication interruption state St4 (S4). If the current state is not the communication interruption state St4 but the initial state St1, the application interface unit 22a assumes that a simple communication error has occurred and returns the result (ie, the return value ENETDOWN) to the application execution unit 21 as it is. . Here, since the communication interruption state St4 is assumed, the application interface unit 22a receives the determination result of S4 and requests the connection management unit 22e to re-establish communication connection (S5).
  • the data transmission process is first attempted under the assumption that the communication connection is established, and the connection is normally established by determining whether or not the communication interruption state St4 is present only when it fails. If the data is transmitted or data transmission to the access point 2 is unnecessary, the determination process can be prevented from being performed.
  • the application interface unit 22a When a reconnection request is made, the application interface unit 22a performs block control that blocks reception of a communication processing request from the application execution unit 21 (S6).
  • the block control here is a block control for waiting for an event notification of the completion of communication connection, unlike the block control in the case where the data transmission process is normally executed and waiting for the reply.
  • the connection management unit 22e that received the request of S5 instructs the network driver unit 23 to establish a communication connection in the physical layer via the driver control unit 22c. In response to this instruction, re-establishment of communication connection (reconnection process) is executed, and a network address is assigned again (S7). When the reassignment of the network address is completed, the connection management unit 22e notifies the application interface unit 22a via the driver control unit 22c (S8).
  • the application interface unit 22a Upon receiving the notification in S8, the application interface unit 22a cancels the block control executed in S6, and again executes the data transmission process associated with the block control (that is, the data transmission process related to the transmission process request received in S1).
  • the protocol processor 22b is instructed (S9). This process is the same as the process of S2.
  • the protocol processing unit 22b can normally execute the packet generation and data transmission processing in response to the request of S9.
  • the transmission processing request in S1 is a block-type request
  • the protocol processing unit 22b performs block control (for example, block control for waiting for an empty transmission packet buffer) as necessary.
  • Data transmission processing is executed (S10).
  • the packet is delivered from the driver interface unit 22d to the communication unit 13 via the network driver unit 23, and packet transmission by the communication unit 13 is executed (S11).
  • the protocol processing unit 22b normally executes the data transmission process and instructs the driver interface unit 22d to transmit a packet, the protocol processing unit 22b notifies the application interface unit 22a of the processing result (S12).
  • the application interface unit 22a Upon receiving this notification, the application interface unit 22a notifies the application execution unit 21 of the completion of the data transmission process (S13). By executing the processing shown in FIG. 4, the application execution unit 21 makes a communication processing request as usual regardless of whether the wireless communication terminal 1 is in the communication interruption state St4 or the connection state St3. The result can be obtained.
  • the application interface unit 22a that has received the transmission processing request (S21) from the application execution unit 21 instructs the protocol processing unit 22b to perform data transmission processing in response to the request (S21). S22).
  • the protocol processing unit 22b cannot transmit data to the access point 2, and therefore returns a return value (ENETDOWN) indicating the occurrence of a communication error to the application interface unit 22a ( S23).
  • the application interface unit 22a Upon receiving the notification in S23, the application interface unit 22a refers to the state of the wireless communication terminal 1 and determines whether or not it is in the communication interruption state St4 (S24). If the current state is not the communication interruption state St4 but the initial state St1, etc., the application interface unit 22a returns a result (return value ENETDOWN) to the application execution unit 21 as a simple communication error has occurred.
  • the application interface unit 22a receives the determination result of S24 and requests the connection management unit 22e to re-establish communication connection (S25). In the flow of FIG. 5, unlike the flow of FIG. 4, block control waiting for completion of communication connection is not executed.
  • a new communication processing request may be issued from the application execution unit 21 while the reconnection process is being executed. Therefore, the application interface unit 22a uses the unprocessed data queue prepared in the storage unit 12 for information indicating the content of the transmission processing request received in S21 (such as an argument specified for the connect function or the send function). (S26). In this way, even if non-block communication processing requests are issued continuously, the communication connection is re-established by queuing these communication processing requests, and the state shifts to the preparation state St2. After that, the unprocessed data in the queue can be processed sequentially.
  • the protocol processing unit 22b notifies the application interface unit 22a of the processing result.
  • the application interface unit 22a sends a result indicating that the data transmission process has been completed normally (for example, the return value EINPROGRESS for TCP communication, the number of transmitted bytes for UDP communication, etc.). Should have been notified. Therefore, even when it is determined in S24 that the wireless communication terminal 1 is in the communication interruption state St4, the application interface unit 22a returns a return value similar to that when the data transmission process is normally executed to the application execution unit 21. (S27).
  • the application interface unit 22a returns a response to the effect that the transmission processing request from the application execution unit 21 has been processed normally, even though the protocol processing unit 22b has failed in the data transmission processing. Become. In this way, the application execution unit 21 can obtain a response indicating that the transmission processing request has been normally accepted at a timing that is not much different from the connection state St3 even in the communication interruption state St4.
  • the connection management unit 22e Upon receiving the reconnection request in S25, the connection management unit 22e re-establishes the communication connection and receives reassignment of the network address (S28) as in the case of S7 in FIG. When the reassignment of the network address is completed, the connection management unit 22e notifies the protocol processing unit 22b via the driver control unit 22c (S29). In the case of FIG. 4, a notification of completion of reconnection (S8) is sent to the application interface unit 22a that is executing block control. However, in the example of FIG. 5, since the processing of the application interface unit 22a in response to the transmission processing request of S21 is completed by the processing result notification of S27, the reconnection completion notification is made to the protocol processing unit 22b.
  • the protocol processing unit 22b determines the execution schedule of the unprocessed data queued in S26 (S30), and sequentially executes the data transmission process according to the data in the queue according to the determined schedule. (S31).
  • the driver interface unit 22d causes the communication unit 13 to execute packet transmission via the network driver unit 23 (S32).
  • the protocol processing unit 22b may immediately process all the unprocessed data in the queue, but in this case, a plurality of data transmission processes requested by the application execution unit 21 separated in time are close in time. It may be executed continuously. For example, when the application execution unit 21 is executing a game application, if all the unprocessed data in the queue is immediately executed in this way, the contents of the processes executed at regular intervals are reflected together. This may result in a user feeling uncomfortable. Therefore, depending on the application program being executed by the application execution unit 21, scheduling is executed so that each unprocessed data is processed at a time interval corresponding to the time interval when a plurality of unprocessed data is stored in the queue. May be.
  • the application interface unit 22a when the application execution unit 21 specifies that such control is to be performed, the application interface unit 22a includes timing information indicating the time of storage when storing unprocessed data in the queue. Queue the unprocessed data. This timing information may be information indicating a relative timing with respect to the storage time of the preceding unprocessed data. Then, when the protocol processing unit 22b shifts to the preparation state St2, the protocol processing unit 22b refers to this timing information to determine the timing for executing each unprocessed data.
  • the protocol processing unit 22b first starts after reconnection is completed.
  • the first unprocessed data is immediately executed, then the second unprocessed data is waited for the elapse of time (t2-t1), and then the third unprocessed is waited for the elapse of time (t3-t2). Run the data respectively.
  • each data transmission process is executed at a time interval corresponding to the time interval requested by the application execution unit 21, which is necessary for re-establishing the communication connection from the viewpoint of the user. You can feel as if there is only a delay in the network.
  • ARP Address Resolution Protocol
  • a packet that has been subjected to transmission processing before the address resolution is completed may be discarded. Therefore, while performing address resolution to transmit the first unprocessed data, a delay of the standard time required until address resolution is delayed so that the second and subsequent unprocessed data are not processed. Schedule setting may be performed. Alternatively, a separate queue may be provided for queuing unprocessed data until address resolution is performed.
  • the transition to the communication interruption state St4 is executed.
  • the determination reference time Tm1 may be changed depending on the communication status. For example, when the communication control unit 22 shifts to the communication interruption state St4, the communication control unit 22 starts a timer and measures the time (communication interruption time) until the transfer to the return state St5. If the communication interruption time is less than a predetermined time Tm2 (for example, 20 seconds) as a result of this measurement, the determination reference time Tm1 is changed to a value obtained by adding the predetermined time Tm2.
  • the determination condition can be changed so that the communication interruption state St4 is difficult to make a transition. It is possible to avoid communication interruption control that does not contribute to the savings.
  • the communication control unit 22 measures the communication interruption time. If the communication interruption time is equal to or longer than the predetermined time Tm2, the communication control unit 22 uses the determination reference time Tm1 as a basis. It is good also as returning to the value of.
  • the communication control unit 22 determines the transition to the communication interruption state St4 in consideration of such communication. May be.
  • the application execution unit 21 issues a socket setting request (setsockopt function) to the application interface unit 22a, it is designated as a keep-alive socket.
  • the driver interface unit 22d monitors the timing of data communication (keep alive communication) via the keep alive socket. If it is determined that no data communication has occurred over the determination reference time Tm1, the next timing at which the keep-alive communication is executed is specified.
  • the driver interface unit 22d decides to postpone the transition to the communication interruption state St4 without immediately performing the transition. . Furthermore, in this case, if data communication via another socket does not occur between the decision to postpone and the next keep-alive communication is executed, the communication is immediately interrupted after this keep-alive communication is executed. The transition to the state St4 is determined. In this way, when it is necessary to return from the communication interruption state St4 for a keep-alive communication in a short time, the transition to the communication interruption state St4 can be avoided.
  • the communication connection by the communication unit 13 can be temporarily disconnected in order to avoid transmission of unnecessary control packets regardless of the execution state of the application program.
  • the power consumption while the application program does not execute data communication can be saved. Even if such control is executed, the operation of the application execution unit 21 is maintained, so that it is not necessary to design an application program in consideration of such disconnection of the communication connection.
  • the communication unit 13 is not limited to a wireless LAN communication interface, and may be various wireless communication interfaces.
  • the communication unit 13 is a Bluetooth (registered trademark) interface and the wireless communication terminal 1 is connected to another Bluetooth device by participating in a Bluetooth personal area network, the communication is performed by the above-described method. Connection disconnection / resumption control may be executed.

Landscapes

  • Engineering & Computer Science (AREA)
  • Computer Networks & Wireless Communication (AREA)
  • Signal Processing (AREA)
  • Mobile Radio Communication Systems (AREA)
  • Computer And Data Communications (AREA)
  • Telephone Function (AREA)
  • Telephonic Communication Services (AREA)
PCT/JP2010/063759 2009-08-31 2010-08-13 無線通信端末、その制御方法、及び情報記憶媒体 Ceased WO2011024656A1 (ja)

Priority Applications (3)

Application Number Priority Date Filing Date Title
EP10811706.0A EP2475203B1 (en) 2009-08-31 2010-08-13 Wireless communication terminal, method for controlling same, and information storing medium
CN201080038503.8A CN102484858B (zh) 2009-08-31 2010-08-13 无线通信终端、用于控制其的方法以及信息存储介质
US13/392,139 US8670724B2 (en) 2009-08-31 2010-08-13 Wireless communication terminal, control method therefor, and information storage medium

Applications Claiming Priority (2)

Application Number Priority Date Filing Date Title
JP2009-199255 2009-08-31
JP2009199255A JP5340084B2 (ja) 2009-08-31 2009-08-31 無線通信端末、その制御方法、プログラム、及び情報記憶媒体

Publications (1)

Publication Number Publication Date
WO2011024656A1 true WO2011024656A1 (ja) 2011-03-03

Family

ID=43627762

Family Applications (1)

Application Number Title Priority Date Filing Date
PCT/JP2010/063759 Ceased WO2011024656A1 (ja) 2009-08-31 2010-08-13 無線通信端末、その制御方法、及び情報記憶媒体

Country Status (5)

Country Link
US (1) US8670724B2 (enExample)
EP (1) EP2475203B1 (enExample)
JP (1) JP5340084B2 (enExample)
CN (1) CN102484858B (enExample)
WO (1) WO2011024656A1 (enExample)

Cited By (2)

* Cited by examiner, † Cited by third party
Publication number Priority date Publication date Assignee Title
US9055503B2 (en) 2011-08-01 2015-06-09 Kt Corporation Selecting a target cell for CS fallback
CN105637919A (zh) * 2013-06-11 2016-06-01 七网络有限责任公司 优化无线网络中的保活和其他后台流量

Families Citing this family (9)

* Cited by examiner, † Cited by third party
Publication number Priority date Publication date Assignee Title
WO2012050913A1 (en) 2010-09-28 2012-04-19 The Ohio State University Predictive network system and method
CN102291808B (zh) * 2011-06-03 2013-12-04 莫雅静 一种网络通信方法、通信设备以及通信设备的中间件
JP2013118476A (ja) * 2011-12-02 2013-06-13 Nec Saitama Ltd 通信装置、消費電力削減方法およびプログラム
WO2014028672A1 (en) 2012-08-14 2014-02-20 Inmobly, Inc. System and method for efficient use of network bandwidth
JP6106494B2 (ja) * 2013-03-29 2017-03-29 株式会社東芝 通信制御装置、サーバ装置、通信システム及びプログラム
GB2515364B (en) * 2013-12-20 2015-06-17 Nordic Semiconductor Asa Updatable integrated-circuit radio
US20150282244A1 (en) * 2014-03-26 2015-10-01 Htc Corporation Mobile device and method for managing network connection and storage medium
DE102016224256A1 (de) * 2016-12-06 2018-06-07 Bayerische Motoren Werke Aktiengesellschaft Telefonie-Steuergerät, Fortbewegungsmittel und Verfahren zum Betreiben eines Mobilfunk-Moduls für ein Fortbewegungsmittel
US11690123B2 (en) * 2020-02-12 2023-06-27 Qualcomm Incorporated Data inactivity indication and expedited recovery action

Citations (2)

* Cited by examiner, † Cited by third party
Publication number Priority date Publication date Assignee Title
JP2004164566A (ja) * 2002-09-27 2004-06-10 Casio Comput Co Ltd 通信端末の電力制御装置及び通信端末の電力制御方法
US20050233704A1 (en) 2004-04-16 2005-10-20 Itaru Maekawa Advanced power saving in communication terminal, communication system and power control method

Family Cites Families (9)

* Cited by examiner, † Cited by third party
Publication number Priority date Publication date Assignee Title
US5113499A (en) * 1989-04-28 1992-05-12 Sprint International Communications Corp. Telecommunication access management system for a packet switching network
JP2002344378A (ja) * 2001-05-21 2002-11-29 Pioneer Electronic Corp 無線通信端末
JP4551077B2 (ja) * 2003-10-29 2010-09-22 京セラ株式会社 通信装置
TWI256236B (en) * 2003-12-12 2006-06-01 Mitac Int Corp Power saving control method for radio communication module
JP2006005577A (ja) * 2004-06-16 2006-01-05 Oki Electric Ind Co Ltd 無線lanの省電力方法
KR100791097B1 (ko) * 2006-11-29 2008-01-03 시코드 주식회사 블루투스를 이용한 원격 피티티 장치 및 핸즈프리통신시스템과 그 제공방법
CN100558177C (zh) * 2007-02-05 2009-11-04 北京邮电大学 无线移动分组通信系统的自适应功率节约方法
CN101431790B (zh) * 2007-11-09 2010-06-23 联想(北京)有限公司 一种中继网络中终端睡眠的控制方法和控制装置
US8059570B2 (en) * 2008-01-11 2011-11-15 Apple Inc. Mobile network device battery conservation system and methods

Patent Citations (2)

* Cited by examiner, † Cited by third party
Publication number Priority date Publication date Assignee Title
JP2004164566A (ja) * 2002-09-27 2004-06-10 Casio Comput Co Ltd 通信端末の電力制御装置及び通信端末の電力制御方法
US20050233704A1 (en) 2004-04-16 2005-10-20 Itaru Maekawa Advanced power saving in communication terminal, communication system and power control method

Non-Patent Citations (1)

* Cited by examiner, † Cited by third party
Title
See also references of EP2475203A4

Cited By (2)

* Cited by examiner, † Cited by third party
Publication number Priority date Publication date Assignee Title
US9055503B2 (en) 2011-08-01 2015-06-09 Kt Corporation Selecting a target cell for CS fallback
CN105637919A (zh) * 2013-06-11 2016-06-01 七网络有限责任公司 优化无线网络中的保活和其他后台流量

Also Published As

Publication number Publication date
JP5340084B2 (ja) 2013-11-13
US8670724B2 (en) 2014-03-11
EP2475203A1 (en) 2012-07-11
EP2475203A4 (en) 2015-11-25
US20120208471A1 (en) 2012-08-16
JP2011055028A (ja) 2011-03-17
CN102484858B (zh) 2015-06-17
CN102484858A (zh) 2012-05-30
EP2475203B1 (en) 2017-09-27

Similar Documents

Publication Publication Date Title
JP5340084B2 (ja) 無線通信端末、その制御方法、プログラム、及び情報記憶媒体
KR101247483B1 (ko) 적어도 하나의 요청을 적어도 부분적으로 생성 및/또는 적어도 부분적으로 수신
US6781979B1 (en) Connection control device, connection control method and data communication system
EP2248309B1 (en) Buffer control for multi-transport architectures
JP2010528535A (ja) ニアフィールド・リンクを最適化する方法
CN110545318B (zh) 一种依赖于gatt和指示进行适配的数据通信方法及系统
CN110545265B (zh) 一种依赖于att和指示进行适配的数据通信系统及方法
JP2009080584A (ja) プロトコル処理装置及び制御方法
JP5221617B2 (ja) 通信装置、通信システム、制御方法及びプログラム
JP5470590B2 (ja) 通信装置及びハンドオーバの制御方法
JP6316033B2 (ja) 情報処理装置及びその制御方法、記憶媒体
US20110310859A1 (en) Basic service set scheduling based on media access controller states
CN113015231B (zh) 用于无线通信设备的低能耗节能快速重新连接
JP5699756B2 (ja) 情報処理装置及び情報処理装置制御方法
CN101015228A (zh) 无线通信终端装置和程序
TW201630394A (zh) 維持傳輸控制協定連線的方法及電腦系統
US9619005B2 (en) Apparatus and method for saving power of USB device
EP2564578B1 (en) Port teaming
WO2021027353A1 (zh) 一种处理报文的方法和第一网络设备
CN108075901A (zh) 通信装置
WO2009106931A1 (en) Transport selection for multi-transport structures
CN114024897B (zh) 端口切换方法及系统
JP2012129655A (ja) 通信装置、および、その制御方法及びプログラム
JP5963438B2 (ja) デバイス及びその通信制御方法、並びにプログラム
KR20030048678A (ko) 통신 교환 시스템의 동기화 설정 방법

Legal Events

Date Code Title Description
WWE Wipo information: entry into national phase

Ref document number: 201080038503.8

Country of ref document: CN

121 Ep: the epo has been informed by wipo that ep was designated in this application

Ref document number: 10811706

Country of ref document: EP

Kind code of ref document: A1

REEP Request for entry into the european phase

Ref document number: 2010811706

Country of ref document: EP

WWE Wipo information: entry into national phase

Ref document number: 2010811706

Country of ref document: EP

NENP Non-entry into the national phase

Ref country code: DE

WWE Wipo information: entry into national phase

Ref document number: 13392139

Country of ref document: US