JP2010141950A - 車両 - Google Patents

車両 Download PDF

Info

Publication number
JP2010141950A
JP2010141950A JP2008313252A JP2008313252A JP2010141950A JP 2010141950 A JP2010141950 A JP 2010141950A JP 2008313252 A JP2008313252 A JP 2008313252A JP 2008313252 A JP2008313252 A JP 2008313252A JP 2010141950 A JP2010141950 A JP 2010141950A
Authority
JP
Japan
Prior art keywords
voltage
auxiliary
auxiliary battery
battery
charging
Prior art date
Legal status (The legal status is an assumption and is not a legal conclusion. Google has not performed a legal analysis and makes no representation as to the accuracy of the status listed.)
Granted
Application number
JP2008313252A
Other languages
English (en)
Other versions
JP5245780B2 (ja
Inventor
Munetaka Mizushina
宗隆 水科
Masayuki Morifuji
雅之 森藤
Current Assignee (The listed assignees may be inaccurate. Google has not performed a legal analysis and makes no representation or warranty as to the accuracy of the list.)
Toyota Motor Corp
Original Assignee
Toyota Motor Corp
Priority date (The priority date is an assumption and is not a legal conclusion. Google has not performed a legal analysis and makes no representation as to the accuracy of the date listed.)
Filing date
Publication date
Application filed by Toyota Motor Corp filed Critical Toyota Motor Corp
Priority to JP2008313252A priority Critical patent/JP5245780B2/ja
Publication of JP2010141950A publication Critical patent/JP2010141950A/ja
Application granted granted Critical
Publication of JP5245780B2 publication Critical patent/JP5245780B2/ja
Expired - Fee Related legal-status Critical Current
Anticipated expiration legal-status Critical

Links

Images

Classifications

    • YGENERAL TAGGING OF NEW TECHNOLOGICAL DEVELOPMENTS; GENERAL TAGGING OF CROSS-SECTIONAL TECHNOLOGIES SPANNING OVER SEVERAL SECTIONS OF THE IPC; TECHNICAL SUBJECTS COVERED BY FORMER USPC CROSS-REFERENCE ART COLLECTIONS [XRACs] AND DIGESTS
    • Y02TECHNOLOGIES OR APPLICATIONS FOR MITIGATION OR ADAPTATION AGAINST CLIMATE CHANGE
    • Y02EREDUCTION OF GREENHOUSE GAS [GHG] EMISSIONS, RELATED TO ENERGY GENERATION, TRANSMISSION OR DISTRIBUTION
    • Y02E60/00Enabling technologies; Technologies with a potential or indirect contribution to GHG emissions mitigation
    • Y02E60/10Energy storage using batteries
    • YGENERAL TAGGING OF NEW TECHNOLOGICAL DEVELOPMENTS; GENERAL TAGGING OF CROSS-SECTIONAL TECHNOLOGIES SPANNING OVER SEVERAL SECTIONS OF THE IPC; TECHNICAL SUBJECTS COVERED BY FORMER USPC CROSS-REFERENCE ART COLLECTIONS [XRACs] AND DIGESTS
    • Y02TECHNOLOGIES OR APPLICATIONS FOR MITIGATION OR ADAPTATION AGAINST CLIMATE CHANGE
    • Y02TCLIMATE CHANGE MITIGATION TECHNOLOGIES RELATED TO TRANSPORTATION
    • Y02T10/00Road transport of goods or passengers
    • Y02T10/60Other road transportation technologies with climate change mitigation effect
    • Y02T10/62Hybrid vehicles
    • YGENERAL TAGGING OF NEW TECHNOLOGICAL DEVELOPMENTS; GENERAL TAGGING OF CROSS-SECTIONAL TECHNOLOGIES SPANNING OVER SEVERAL SECTIONS OF THE IPC; TECHNICAL SUBJECTS COVERED BY FORMER USPC CROSS-REFERENCE ART COLLECTIONS [XRACs] AND DIGESTS
    • Y02TECHNOLOGIES OR APPLICATIONS FOR MITIGATION OR ADAPTATION AGAINST CLIMATE CHANGE
    • Y02TCLIMATE CHANGE MITIGATION TECHNOLOGIES RELATED TO TRANSPORTATION
    • Y02T10/00Road transport of goods or passengers
    • Y02T10/60Other road transportation technologies with climate change mitigation effect
    • Y02T10/70Energy storage systems for electromobility, e.g. batteries
    • YGENERAL TAGGING OF NEW TECHNOLOGICAL DEVELOPMENTS; GENERAL TAGGING OF CROSS-SECTIONAL TECHNOLOGIES SPANNING OVER SEVERAL SECTIONS OF THE IPC; TECHNICAL SUBJECTS COVERED BY FORMER USPC CROSS-REFERENCE ART COLLECTIONS [XRACs] AND DIGESTS
    • Y02TECHNOLOGIES OR APPLICATIONS FOR MITIGATION OR ADAPTATION AGAINST CLIMATE CHANGE
    • Y02TCLIMATE CHANGE MITIGATION TECHNOLOGIES RELATED TO TRANSPORTATION
    • Y02T10/00Road transport of goods or passengers
    • Y02T10/60Other road transportation technologies with climate change mitigation effect
    • Y02T10/72Electric energy management in electromobility
    • YGENERAL TAGGING OF NEW TECHNOLOGICAL DEVELOPMENTS; GENERAL TAGGING OF CROSS-SECTIONAL TECHNOLOGIES SPANNING OVER SEVERAL SECTIONS OF THE IPC; TECHNICAL SUBJECTS COVERED BY FORMER USPC CROSS-REFERENCE ART COLLECTIONS [XRACs] AND DIGESTS
    • Y02TECHNOLOGIES OR APPLICATIONS FOR MITIGATION OR ADAPTATION AGAINST CLIMATE CHANGE
    • Y02TCLIMATE CHANGE MITIGATION TECHNOLOGIES RELATED TO TRANSPORTATION
    • Y02T10/00Road transport of goods or passengers
    • Y02T10/80Technologies aiming to reduce greenhouse gasses emissions common to all road transportation technologies
    • Y02T10/92Energy efficient charging or discharging systems for batteries, ultracapacitors, supercapacitors or double-layer capacitors specially adapted for vehicles

Landscapes

  • Secondary Cells (AREA)
  • Electric Propulsion And Braking For Vehicles (AREA)
  • Hybrid Electric Vehicles (AREA)
  • Charge And Discharge Circuits For Batteries Or The Like (AREA)

Abstract

【課題】車両外部から充電を行なう際に補機バッテリの劣化や過充電の可能性を低減させることが可能な車両を提供する。
【解決手段】制御装置60は、バッテリB1に外部から充電を行なうことが可能なように車両と外部電源とが電気的に結合されている際に、補充電期間においてDC/DCコンバータ72の出力目標電圧を補充電電圧に設定して補機バッテリ82の補充電を行ない、センサ84によって補機バッテリ82の状態に異常が検出された場合には、補充電期間において補充電電圧とは異なる電圧をDC/DCコンバータ72の出力目標電圧に設定する。
【選択図】図2

Description

この発明は、車両に関し、特に外部から充電可能に構成された蓄電装置を搭載する車両に関する。
特開2007−209168号公報(特許文献1)は、外部電源により充電可能な蓄電装置を搭載し、補機用蓄電装置の電圧が低下したときに、補機用DC/DCコンバータを起動して補機用蓄電装置の充電を行なう電動車両を開示する。
特開2007−209168号公報 特開2005−229665号公報
近年、ハイブリッド自動車においても、バッテリを外部から充電可能に構成することが検討されている。しかし、充電時間中、車両システムを起動させておく必要が生じ、これに伴い、補機バッテリの充放電が行なわれる時間も増加し、補機バッテリの劣化や過充電となる可能性が懸念される。
この発明の目的は、車両外部から充電を行なう際に補機バッテリの劣化や過充電の可能性を低減させることが可能な車両を提供することである。
この発明は、要約すると、車両であって、外部から充電可能に構成された蓄電装置と、蓄電装置から電力供給を受ける主負荷装置と、蓄電装置の電圧を変換する電圧変換器と、電圧変換器によって変換された電圧が供給される補機バッテリと、電圧変換器および補機バッテリから電源電圧の供給をうける電気負荷と、補機バッテリの状態を検出するセンサと、電圧変換器の制御を行なう制御装置とを備える。制御装置は、蓄電装置に外部から充電を行なうことが可能なように車両と外部電源とが電気的に結合されている際に、補充電期間において電圧変換器の出力目標電圧を補充電電圧に設定して補機バッテリの補充電を行ない、センサによって補機バッテリの状態に異常が検出された場合には、補充電期間において補充電電圧とは異なる電圧を電圧変換器の出力目標電圧に設定する。
好ましくは、制御装置は、補充電期間より前の時点であって蓄電装置に外部から充電が実行される初期時において、センサで検出される補機バッテリの状態に関わらず固定電圧を電圧変換器の出力目標電圧に設定する。
より好ましくは、センサは、補機バッテリの電圧を検出する電圧センサを含む。制御装置は、初期時よりも後かつ補充電期間の前の時点において電気負荷の通常動作時の電源電圧よりも低い電圧を電圧変換器の出力目標電圧に設定し、補機バッテリの電圧の低下の度合に基づいて補機バッテリの状態が異常か否かを判断する。
好ましくは、蓄電装置から電力供給を受ける空調装置をさらに備える。空調装置は、車両と外部電源とが電気的に結合されている際に、外部電源から電力を受けて車両発進前の予備空調を行なうことが可能に構成される。制御装置は、予備空調実行中においてセンサによって補機バッテリの電圧低下が検出された場合には、電圧変換器の目標電圧を補充電電圧よりも低い電圧に設定する。
好ましくは、制御装置は、蓄電装置に外部から充電を行なう際に、電圧変換器の出力目標電圧を強制的に固定値に設定する第1の期間と、電気負荷の通常動作時の電源電圧よりも低い電圧を電圧変換器の出力目標電圧に設定して補機バッテリの異常を判定する第2の期間と、補充電期間と、補充電期間経過後に補充電電圧よりも低い電圧を電圧変換器の出力目標電圧に設定して補機バッテリの満充電を維持する満充電維持期間とを順番に設ける。
この発明によれば、外部からプラグイン充電を行なう際に、補機バッテリの劣化を抑制するとともに、過充電となる可能性を低減させることができる。
以下、本発明の実施形態について図面を参照しながら詳細に説明する。なお、図中同一または相当部分には同一の符号を付してその説明は繰返さない。
図1は、本発明の実施の形態に係る車両1の構成を示すブロック図である。この車両1は、車輪の駆動にモータとエンジンとを併用するハイブリッド自動車(Hybrid Vehicle)である。
図1を参照して、車両1は、前輪2FR,2FLと、後輪2RR,2RLと、エンジン4と、プラネタリギヤPGと、デファレンシャルギヤDGと、ギヤ5,6とを含む。
車両1は、さらに、バッテリB1と、バッテリB1の出力する直流電力を昇圧する昇圧ユニット10と、昇圧ユニット10との間で直流電力を授受するインバータ20,30とを含む。
車両1は、さらに、プラネタリギヤPGを介してエンジン4の機械的動力を受けて発電を行なうモータジェネレータMG1と、回転軸がプラネタリギヤPGに接続されるモータジェネレータMG2とを含む。インバータ20,30はモータジェネレータMG1,MG2に接続され交流電力と昇圧ユニット10からの直流電力との変換を行なう。
プラネタリギヤPGは、エンジン4とモータジェネレータMG1,MG2に結合されてこれらの間で動力を分配する動力分割機構として動作する。
プラネタリギヤPGは、サンギヤと、リングギヤと、サンギヤおよびリングギヤの両方に噛み合うピニオンギヤと、ピニオンギヤをサンギヤの周りに回転可能に支持するプラネタリキャリヤとを含む。プラネタリギヤPGは第1〜第3の回転軸を有する。第1の回転軸はエンジン4に接続されるプラネタリキャリヤの回転軸である。第2の回転軸はモータジェネレータMG1に接続されるサンギヤの回転軸である。第3の回転軸はモータジェネレータMG2に接続されるリングギヤの回転軸である。
この3つの回転軸がエンジン4、モータジェネレータMG1,MG2の各回転軸にそれぞれ接続される。たとえば、モータジェネレータMG1のロータを中空としてその中心にエンジン4のクランク軸を通すことで動力分配機構にエンジン4とモータジェネレータMG1,MG2とを機械的に接続することができる。
この第3の回転軸にはギヤ5が取付けられ、このギヤ5はギヤ6を駆動することによりデファレンシャルギヤDGに機械的動力を伝達する。デファレンシャルギヤDGはギヤ6から受ける機械的動力を前輪2FR,2FLに伝達するとともに、ギヤ6,5を介して前輪2FR,2FLの回転力をプラネタリギヤPGの第3の回転軸に伝達する。
プラネタリギヤPGは、3つの回転軸のうち2つの回転軸の回転に応じて、残る1つの回転軸の回転を決定する。したがって、エンジン4を最も効率のよい領域で動作させつつ、モータジェネレータMG1の発電量を制御してモータジェネレータMG2を駆動させることにより車速の制御を行ない、全体としてエネルギ効率のよい自動車を実現している。
なお、プラネタリギヤPGの内部にモータジェネレータMG2の回転軸に対する減速機をさらに組み込んでもよい。
昇圧ユニット10はバッテリB1から受ける直流電圧を昇圧し、その昇圧された直流電圧をインバータ20,30に供給する。インバータ20は、供給された直流電圧を交流電圧に変換してエンジン始動時にはモータジェネレータMG1を駆動制御する。また、エンジン始動後にはモータジェネレータMG1が発電した交流電力は、インバータ20によって直流に変換されて、昇圧ユニット10によってバッテリB1の充電に適切な電圧に変換されバッテリB1が充電される。
また、インバータ30はモータジェネレータMG2を駆動する。モータジェネレータMG2は単独で、またはエンジン4を補助して、前輪2FR,2FLを駆動する。制動時には、モータジェネレータMG2は回生運転を行ない、車輪の回転エネルギを電気エネルギに変換する。得られた電気エネルギは、インバータ30および昇圧ユニット10を経由してバッテリB1に戻される。
昇圧ユニット10とバッテリB1との間にはシステムメインリレーSR1,SR2が設けられ車両非運転時には高電圧が遮断される。
車両1は、さらに、車速を検知する車速センサ8と、運転者からの加速要求指示を受ける入力部でありアクセルペダルの位置を検知するアクセルセンサ9と、バッテリB1に取付けられる電圧センサ70と、アクセルセンサ9からのアクセル開度Accおよび電圧センサ70からの電圧VBに応じてエンジン4、インバータ20,30および昇圧ユニット10を制御する制御装置60とを含む。電圧センサ70は、バッテリB1の電圧VBを検知して制御装置60に送信する。
車両1は、さらに、外部電源100から延びる充電ケーブル102の先に設けられたプラグ104を接続するための接続部16と、接続部16を経由して外部電源100から交流電力を受ける充電器12とをさらに含む。充電器12は、バッテリB1に接続されており、充電用の直流電力をバッテリB1に対して供給する。
ここで、制御装置60は、イグニッションスイッチ(またはイグニッションキー)からの信号IGおよびバッテリB1の充電状態SOCに基づいて、車外から与えられる交流電圧からバッテリB1に対する充電が行なわれるように図1の充電器12を制御する。
すなわち、制御装置60は、車両が駐車状態で信号IGがオフでありかつ接続部16に外部から電圧が与えられているときは、バッテリB1の充電状態SOCに基づいて充電可能かを判断し、充電可能と判断したときは、充電器12を駆動する。一方、制御装置60は、バッテリB1がほぼ満充電状態であり、充電可能でないと判断したときは、接続部16に外部から電圧が与えられていても充電器12を停止させる。
車両1は、さらに、バッテリB1または充電器12から電力を受けて車室を空調するエアコン11を含む。昇圧ユニット10とシステムメインリレーSR1,SR2との間にはエアコン11が接続される。エアコンの電源電圧は、バッテリB1または充電器12から供給され、もしくはエンジンの動力により発電された電力を使用して昇圧ユニットから供給される。
エアコン11は、車両が走行中においては、バッテリB1から電力を受けて作動する。一方、車両1が外部電源100に充電ケーブル102によって接続されているときであって車両の発進前に予備空調を行なうときには、エアコン11は、充電器12を経由して外部電源100から電力を受けて作動する。このような空調をプレ空調と呼ぶ。
図2は、車両1の補機である電気負荷を駆動する構成を説明するための図である。
図2を参照して、車両1は、図1に示した構成に加えて、さらに、DC/DCコンバータ72と、リレーボックス74と、ヒュージブルリンク76と、補機バッテリ82と、補機バッテリの状態を検出するセンサ84と、テールランプ、エアコンブロア、エンジン冷却装置および電池冷却装置などを含む電気負荷78とを含む。
制御装置60は、DC/DCコンバータ72に対して発電電圧(出力電圧の目標値)を指示する。DC/DCコンバータ72は、バッテリB1の電圧を変換して電気負荷78および補機バッテリ82に出力する。
補機バッテリ82および電気負荷78はヒュージブルリンク76によってDC/DCコンバータ72に接続される。ヒュージブルリンク76とDC/DCコンバータ72の間にはリレーボックス74が配置される。
センサ84からは補機バッテリ82の温度が制御装置60に向かって与えられる。また、接続部16が商用電源の交流100Vに接続され充電器12によってバッテリB1が充電可能になっている。なお、接続部16は、図1に示すようにプラグが挿入されるものであってもよく、図2に示すように外部の電源差込口に差し込むプラグのようなものでも良い。充電器12からはプラグイン充電が実施されているか否かのプラグイン作動情報IGPが制御装置60に送信されている。
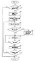
図3は、図2に示したDC/DCコンバータ72の出力電圧の目標値の状態遷移を示した遷移図である。
図3を参照して、初期状態ST1ではDC/DCコンバータ72の目標出力電圧は、例えば14Vである。また初期状態から矢印A3に示す遷移によって移動する強制出力モードST2においてはやはり目標出力電圧は例えば14Vに設定される。強制出力モードST2において車両がREADYOFF、またはシフトレンジがPレンジ(パーキングレンジ)に設定される、またはエンジン水温<−10℃のいずれかが成立すると矢印A5に示す遷移が起こり、極低温出力モードST3に遷移する。このモードでは、極低温における始動性が改善される。このときDC/DCコンバータの目標出力電圧は例えば10.5Vに設定される。READYON、かつ、シフトレンジがパーキングレンジ以外、かつ、エンジンが完爆状態となると、矢印A4に示すように極低温出力モードST3から強制出力モードST2への遷移が発生する。
強制出力モードST2において電気負荷がオフ状態、かつ、長期放置でない(エンジン始動後)、かつ、エンジン水温が+10℃以上かつ+50℃以下の条件が成立すると、矢印A6に示すように燃費改善モードST4への遷移が発生する。燃費改善モードでは、DC/DCコンバータ72の目標出力電圧は例えば13.5Vに設定される。
矢印A7に示すように、電気負荷がオン状態またはエンジン始動後の長期放置である、またはエンジン水温が+10℃より小もしくは+50℃より大が成立すると強制出力モードST2から通常制御モードST5に状態が遷移する。通常制御モードでは、DC/DCコンバータ72の目標出力電圧は例えば13.5〜15.0Vの間で温度相関マップを使用して設定される。これは、補機バッテリの温度に応じてDC/DCコンバータ72の目標出力電圧を変化させるものであり、このバッテリ温度と目標出力電圧の対応は予め定められた温度相関マップによって決定される。
矢印A8に示すように、電気負荷がオン状態またはエンジン水温が+10℃より小または+50℃より大である条件が成立すると、燃費改善モードST4から通常制御モードST5への遷移が発生する。また矢印A9に示すように、電気負荷がオフ状態かつエンジン水温が+10℃以上かつ+50℃以下という条件が成立すると、通常制御モードST5から燃費改善モードST4への遷移が発生する。
以上が走行中に発生する遷移である。
次にプラグイン充電を行なう場合の状態遷移について説明する。矢印A2に示すように、図2の充電器12からプラグイン作動情報IGPが制御装置60に与えられると、初期状態ST1からプラグイン充電モードST6への遷移が行なわれる。これは、バッテリB1に充電が行なわれているときに限らず、商用電源から、充電器12を介して図1のエアコン11に電力が供給されプレ空調が行なわれるプレ空調モードをも含む。
また矢印A1に示すように、充電器12からプラグイン作動情報IGPの送信が停止されると、プラグイン充電モードST6から初期状態ST1への遷移が発生する。
ここで、プラグイン充電実施時において補機バッテリ82にはプラグイン充電を行なわない従来型のハイブリッド車両と比べるといくつか注意しなければならない点がある。
まず第1には、補機バッテリの短寿命化である。プラグイン充電機能が作動することによってユーザが乗車している期間以外に、ユーザが乗車していない期間も車両停止システム、たとえばバッテリB1を充電するための制御を行なう特定のECUなどが作動する。電子車両システムの作動頻度が増加すると、補機バッテリの充放電頻度が増加して補機バッテリ寿命が低下する懸念がある。その理由を述べると、プラグイン充電機能が作動する期間は、12V系システムを起動させる必要があり、DC/DCコンバータ72が作動するために補機バッテリへ充放電電流が流れ込み充放電頻度が増加するからである。補機バッテリへの充放電頻度を低減させるためには、DC/DCコンバータ72が出力する補機バッテリ充電電圧をコントロールし、不要な場合は補機バッテリへ充電しないように、充電電圧をバランスさせる制御を織り込む必要がある。
第2には、補機バッテリの過充電の懸念があることである。プラグイン充電機能が作動することにより、補機バッテリの充放電頻度が増加して、補機バッテリが早期に故障(セルショート)することが懸念される。補機バッテリが故障(セルショート)した場合、DC/DCコンバータ72によって補機バッテリ82が過剰に充電されることによりバッテリ寿命がさらに低下する。
プラグイン充電機能が作動する期間、補機バッテリ82が故障(セルショート)している場合には、DC/DCコンバータ72の出力を一定にしておくと、補機バッテリは過剰に充電されてしまう。補機バッテリの過充電を抑制するためには、補機バッテリ82の充電電圧をコントロールし、不必要な場合に補機バッテリへ充電しないように充電電圧をバランスさせる制御を織り込む必要がある。
第3には、補機バッテリ上がりの問題が懸念される。車両を起動せずに放置している時間が長い場合や、起動時間が短い場合(ショートトリップ)による充電不足の状態が継続すると、補機バッテリの残容量が不足する。車両の制御装置60などの各種のECUは、補機バッテリから電源電圧の供給を受けるため、補機バッテリの残容量が低下すると、車両を始動させることができなくなる。したがって、補機バッテリ82の残容量の低下を回復させるためには、プラグイン充電機能が作動する期間においても補機バッテリ82の充電電圧をコントロールし、補機バッテリの残容量を回復する制御を織り込む必要がある。
したがって、以下に説明するような制御を行なうことにより、補機バッテリの劣化や寿命の低下を防止する。
図4は、制御装置60が実行するプラグイン充電時のDC/DCコンバータの制御を説明するためのフローチャートである。
図4を参照して、まず処理が開始されると、制御装置60は、ステップS1においてプラグイン充電開始の指示があるか否かを判断する。たとえば、図1においてプラグ104が接続部16に接続されたか否かによってプラグイン充電の開始指示があるか否かを判断する。ステップS1においてプラグイン充電の開始の指示があると判断された場合には、ステップS2に処理が進む。一方、ステップS1においてプラグイン充電の開始指示がないと判断された場合にはステップS11に処理が進み処理は終了する。
ステップS2においては、補機バッテリ82の状態がセンサ84によって検出される。センサ84は、たとえば温度センサや電圧センサ、電流センサを含む。これらの電流、電圧および温度をバッテリの状態として検出する。
続いてステップS3においては補機バッテリ82の残容量を回復するために、固定電圧で強制充電が所定の時間実行される。続いてステップS4において補機バッテリの電圧低下を検出する処理が実行される。この電圧低下検出処理については後にさらに詳しく説明する。
ステップS5において電圧低下検出処理の結果、補機バッテリ82の電圧低下を検出したか否かが判断される。たとえば、セルショートなどの故障が発生した場合には電圧低下が検出される。ステップS5において電圧低下が検出された場合には、ステップS6において過充電抑制のための電圧設定が実行される。ステップS5において電圧低下が検出されなかった場合やステップS6において過充電抑制のための電圧の設定が終了した場合には、ステップS7において補充電処理が実行される。そしてさらにステップS8において補機バッテリ82が満充電となったか否かが判断される。ステップS8において満充電になっていなければ、時間の許す限りステップS7に処理が戻り補充電が継続される。一方ステップS8において満充電であることが検出されたら、ステップS9に処理が進み、満充電維持のためのDC/DCコンバータ72の目標出力電圧の設定が実行される。
続いてステップS10において充電終了条件が成立したか否かが判断される。充電終了条件は、たとえば、所定の充電時間が経過したことなどで判断される。また、プラグが強制的に外部電源から外されたような場合も充電終了条件が成立する。充電終了条件が成立しない場合には、ステップS4に処理が戻り、電圧低下検出処理から補充電および満充電維持のサイクルが繰返される。一方充電終了条件がステップS10において成立すると、ステップS11に処理が進み、処理が終了となる。
図5は、図4のフローチャートに従って処理が実行された場合の動作の一例を説明するための動作波形図である。
図5を参照して、上から順に、波形W1〜W7が示される。波形W1は、制御装置60が検出するDC/DCコンバータ72の出力電圧(図2のリレーボックス74とヒュージブルリンク76の間の電圧)を示す。波形W2は、発電指示電圧(DC/DCコンバータ72の目標出力電圧)を示す。波形W3は、プラグイン充電の作動のオンオフを示す。これは、たとえばプラグ104が接続部16に接続されたか否かでオン/オフが切換えられる。波形W4は、制御装置(パワーマネジメントECU)の起動状態を示す。波形W5は、補機バッテリの満充電検出が行なわれる期間を示す。
波形W6は、バッテリの電圧低下が発生したときに検出している状態を示す。波形W7は、電圧低下検出処理が実行されるインターバルを示す。そして波形W7の下には、順に実行される処理内容が示されている。
以下順に波形の動作を説明する。まず時刻t1において、車両が外部電源に接続されることによりプラグイン作動状態を示す波形が活性化される。続いてこれに応じて波形W4に示すように制御装置60が時刻t2で起動する。
続いて、時刻t3においては、制御装置60がDC/DCコンバータ72に対して初期充電を行なう。この初期充電は、補機バッテリの残存容量の回復に有効である。このときにDC/DCコンバータ72の目標出力電圧として設定される値は固定値であり、強制的に設定されるものである。時刻t3〜t4の間の設定電圧VC1は、たとえば、14.0Vの固定値である。
続いて時刻t4〜t8においては、電圧低下検出処理が実行される。電圧低下検出処理は、たとえば、10分間の長さにわたって行なわれる。目標出力電圧はVC1からVC3に徐々に低下する。
電圧VC3は、補機バッテリに接続されている電気負荷の通常の電源電圧よりも低い電圧である。このような電圧を補機バッテリに与えることにより、セル間ショートなどが発生している場合とそうでない場合とで電圧の差が大きく表われる。たとえばポイントP2に示すように、波形W1で示される検出された電圧が電圧VC3よりも低下すると、この履歴が保持される。そして後に時刻t17以降で繰返される電圧低下検出処理においても再びこのような低下が検出されると、補機バッテリの異常の発生が確定する。時刻t6〜t8で設定される目標電圧は、たとえば、11.5Vである。
なお、このような低い電圧は、走行中には電気負荷の動作に影響する恐れがあるので与えることは好ましくない。したがって、ごく一部の電気負荷しかアクティブにされていないプラグイン充電中に限り、補機バッテリの診断をするためにこのような低い電圧を目標電圧に設定する。
続いて時刻t8〜t13においては、処理内容としては補充電が行なわれる。補充電では、たとえば13.5〜15.0Vの間で補機バッテリの温度に応じて補正が施された補充電電圧が印加される。ポイントP3において波形W1で示される検出電圧が所定のしきい値を超えたことに応じて補機バッテリが満充電に達したことが判定される。
そして波形W5に示すように時刻t3以降満充電維持のための処理が行なわれる。時刻t14〜t17において、補充電電圧よりもやや低い電圧、たとえば12.5〜13.5Vが目標電圧として設定される。このように補充電電圧よりも電圧を下げて補機バッテリに充電も放電も生じないように電圧をバランスさせることにより、補機バッテリの寿命を延ばすことができる。
以上説明したように、基本的には最初に時刻t3〜t4の強制設定処理が実行され、続いて時刻t4〜t8の電圧低下検出処理が実行され、さらに時刻t8〜t13の補充電処理が実行され、最後に時刻t13〜t17の満充電維持処理が実行されるようにすればよい。ただし、電圧低下検出処理で検出した補機バッテリのセルショートなどの異常の検出精度を上げ誤検出を避けるために、時刻t17〜t21に示すように繰返して電圧低下検出処理を行って、連続して補機バッテリの電圧低下が検出された場合に補機バッテリの故障発生を確定させるようにするとさらに良い。そのような場合には、さらに補充電および満充電維持処理が連続して実行される。なお図5に示した波形では、時刻t24において充電時間が終了しDC/DCコンバータの出力目標設定値が0になっている。
図6は、図5の波形において電圧低下検出処理の詳細を説明するための波形図である。
図6の波形W1〜W4は図5と同様であるので説明は繰返さない。波形W11は、プラグインON後(パワーマネジメントECUが起動してから)の経過時間を測定するカウンタの値を示したものである。波形W12は、初期充電中であることを示すフラグを示したものである。
波形W13は、バッテリ電圧低下検出処理の処理時間の経過を示すカウンタの値を示したものである。波形W14は、バッテリ電圧低下検出中を示すフラグを示したものである。波形W15は、バッテリ電圧低下を検出してからの時間の経過を示したカウンタの値を示したものである。波形W16は、バッテリの電圧低下を検出したことを示すフラグを示したものである。
図1,2における制御装置60としては、コンピュータを内蔵するECU(Electronic Control Unit)を使用することができる。内蔵されたコンピュータは、周知であるように、所定のクロック周波数で動作しカウンタを使用して時間を計測する機能を有する。波形W11,W13,W15は、カウンタの計数値が目標時間までカウントアップされる様子と目標時間をカウントアップした後に、あるタイミングでリセットされる様子を示している。
時刻t2において、波形W12に示す初期充電中フラグの立上がりと同時に波形W11に示すプラグインオン後経過時間を示すカウンタがカウントを開始する。たとえば120秒後にこのカウンタがカウントを完了することにより、初期充電中フラグがオン状態からオフ状態に変化する。
そしてそれに応じて波形W14に示すバッテリ電圧低下検出中フラグがオフ状態からオン状態に変化するとともに、バッテリ電圧低下検出処理の経過時間カウンタが波形W13に示すようにカウントアップを開始する。たとえばこのカウント時間は600秒である。
そして時刻t8において、600秒が経過すると波形W14に示すフラグがオン状態からオフ状態に変化する。この間に、時刻t6とt7の間において制御装置60が検出した電圧が波形W1のうちの下側に分岐した線に示すように所定のしきい値に達したとする。これに応じて波形W15に示すカウンタがカウントアップを開始し、たとえば10秒間が経過すると波形W16に示したバッテリ電圧低下フラグがオフ状態からオン状態に変化する。そして時刻t8において、波形W13に示したカウンタのカウントアップが完了することに応じて波形W14,W15,W16がオフ状態または0に戻される。
図7は、満充電検出処理時の詳細を説明するための動作波形図である。
図7における波形W1〜W4およびW11、W12は図6と同様であるので説明は繰返さない。図6の波形W13に示したカウンタで計測されていた電圧低下検出処理の終了に応じて、図7の時刻t8において補充電中フラグが波形W22に示すようにオフ状態からオン状態に変化し、波形W21に示すように補充電中経過時間カウンタがカウントアップを開始する。このカウンタのカウントアップ時間は、たとえば3600秒である。
時刻t11とt12の間において、波形W1に示す検出電圧がしきい値を超えると、バッテリ満充電経過時間カウンタがカウントアップを開始する。しきい値は、たとえば、DC/DCコンバータ72の発電指示電圧(目標出力電圧値)から所定値を引いた値に設定される。バッテリ満充電経過カウンタのカウントアップ時間はたとえば300秒である。
そしてこのカウントアップが完了すると、時刻t13においてバッテリ満充電完了フラグがオフ状態からオン状態に変化する。そして波形W21に示したカウンタのカウントアップが完了すると、補充電フラグが波形W22に示すようにオン状態からオフ状態に変化するとともに、波形W23に示したカウンタがリセットされかつ波形W24に示したバッテリ満充電完了フラグもオン状態からオフ状態にリセットされる。
以上説明したように、本実施の形態においては制御装置60が、プラグイン充電期間中に周期的にDC/DCコンバータ72の目標出力電圧値を変化させる。これにより、補機バッテリの残容量の回復、故障の検出および満充電維持時の充放電の抑制が図られる。したがって、プラグイン充電を行なった場合において補機バッテリの寿命を著しく短縮することを避けることができる。
なお、プラグイン充電を実行する場合でなくても、外部電源に車両を接続してプレ空調を行なう場合にも、同様に周期的にDC/DCコンバータ72の目標出力電圧値を変化させる制御を行なうことにより、補機バッテリの残容量の回復、故障の検出および満充電維持時の充放電の抑制が図られ、同様な効果が期待できる。
[変形例]
図8は、図2に示した構成の変形例を示した図である。
図8を参照して、この変形例においては、図2に示した構成に加えて、太陽電池204と、DC/DCコンバータ202とがさらに設けられる。この変形例においては、フェールセーフ機能が追加されている。これは、プラグイン充電中に、補機バッテリが故障した際には、太陽電池204により車両の自立起動を可能にするものである。
補機バッテリ82に故障が生じた場合であっても、太陽電池204の電圧がDC/DCコンバータ202を経由して制御装置60の電源電圧として供給され、車両の起動処理を実行できるようになる。また、高圧バッテリB1を分圧し、DC/DCコンバータ202を介して12Vを制御装置60の電源電圧として供給しても車両を起動することが可能となる。これにより、一定期間の走行、たとえばディーラーへの搬送時等の退避走行が可能となる。
さらに、プラグイン充電中には、電圧低下検出処理において補機バッテリの故障を検出した時には、リモートサービス機能を利用してユーザへお知らせすることもさらに好ましい。プラグイン充電中には運転者は車両から離れている場合が多いので、例えば無線などで運転者が所持する車両キーや自宅の情報端末などにバッテリの故障発生したことを自動的に通知するなど、補機バッテリの故障時にはユーザに報知するような機能を設けることにより、補機バッテリの迅速な補給をアナウンスすることができる。
最後に、再び図1、2等を参照して、本願実施の形態について総括する。本実施の形態の車両1は、外部から充電可能に構成された蓄電装置であるバッテリB1と、バッテリB1から電力供給を受ける主負荷装置(インバータ20,30など)と、バッテリB1の電圧を変換するDC/DCコンバータ72と、DC/DCコンバータ72によって変換された電圧が供給される補機バッテリ82と、DC/DCコンバータ72および補機バッテリ82から電源電圧の供給をうける電気負荷78と、補機バッテリ82の状態を検出するセンサ84と、DC/DCコンバータ72の制御を行なう制御装置60とを備える。図5〜図7に示すように、制御装置60は、バッテリB1に外部から充電を行なうことが可能なように車両と外部電源とが電気的に結合されている際に、補充電期間においてDC/DCコンバータ72の出力目標電圧を補充電電圧(VC1)に設定して補機バッテリ82の補充電を行ない、センサ84によって補機バッテリ82の状態に異常が検出された場合には、補充電期間において補充電電圧(可変に設定されるVC1)とは異なる電圧(たとえば11.5V)をDC/DCコンバータ72の出力目標電圧に設定する。
好ましくは、制御装置60は、補充電期間より前の時点であってバッテリB1に外部から充電が実行される初期時P1において、センサ84で検出される補機バッテリ82の状態に関わらず固定電圧(固定されたVC1)をDC/DCコンバータ72の出力目標電圧に設定する。
より好ましくは、センサ84は、補機バッテリ82の電圧を検出する電圧センサを含む。制御装置60は、初期時P1よりも後かつ補充電期間の前の時点P2において電気負荷78の通常動作時の電源電圧よりも低い電圧(VC3)をDC/DCコンバータ72の出力目標電圧に設定し、補機バッテリ82の電圧の低下の度合に基づいて補機バッテリ82の状態が異常か否かを判断する。
好ましくは、バッテリB1から電力供給を受けるエアコン11やヒータなどをさらに備える。エアコン11やヒータなどは、車両と外部電源とが電気的に結合されている際に、外部電源から電力を受けて車両発進前の予備空調を行なうことが可能に構成される。制御装置60は、予備空調実行中においてセンサ84によって補機バッテリ82の電圧低下が検出された場合には、DC/DCコンバータ72の目標電圧を補充電電圧よりも低い電圧に設定する。
好ましくは、制御装置60は、バッテリB1に外部から充電を行なう際に、DC/DCコンバータ72の出力目標電圧を強制的に固定値に設定する第1の期間(時刻t3〜t4)と、電気負荷78の通常動作時の電源電圧(例えば12〜14V)よりも低い電圧(VC3)をDC/DCコンバータ72の出力目標電圧に設定して補機バッテリ82の異常を判定する第2の期間(時刻t6〜t8)と、補充電期間(時刻t8〜t12)と、補充電期間経過後に補充電電圧よりも低い電圧(VC2)をDC/DCコンバータ72の出力目標電圧に設定して補機バッテリ82の満充電を維持する満充電維持期間(時刻t14〜t17)とを順番に設ける。
今回開示された実施の形態はすべての点で例示であって制限的なものではないと考えられるべきである。本発明の範囲は上記した説明ではなくて特許請求の範囲によって示され、特許請求の範囲と均等の意味および範囲内でのすべての変更が含まれることが意図される。
本発明の実施の形態に係る車両1の構成を示すブロック図である。 車両1の補機である電気負荷を駆動する構成を説明するための図である。 図2に示したDC/DCコンバータ72の出力電圧の目標値の状態遷移を示した遷移図である。 制御装置60が実行するプラグイン充電時のDC/DCコンバータの制御を説明するためのフローチャートである。 図4のフローチャートに従って処理が実行された場合の動作の一例を説明するための動作波形図である。 図5の波形において電圧低下検出処理の詳細を説明するための波形図である。 満充電検出処理時の詳細を説明するための動作波形図である。 図2に示した構成の変形例を示した図である。
符号の説明
1 車両、2FR,2FL 前輪、2RR,2RL 後輪、4 エンジン、5,6 ギヤ、8 車速センサ、9 アクセルセンサ、10 昇圧ユニット、11 エアコン、12 充電器、16 接続部、20,30 インバータ、60 制御装置、70 電圧センサ、72,202 DC/DCコンバータ、74 リレーボックス、76 ヒュージブルリンク、78 電気負荷、82 補機バッテリ、84 センサ、100 外部電源、102 充電ケーブル、104 プラグ、204 太陽電池、B1 バッテリ、MG1,MG2 モータジェネレータ、PG プラネタリギヤ、SR1,SR2 システムメインリレー。

Claims (5)

  1. 外部から充電可能に構成された蓄電装置と、
    前記蓄電装置から電力供給を受ける主負荷装置と、
    前記蓄電装置の電圧を変換する電圧変換器と、
    前記電圧変換器によって変換された電圧が供給される補機バッテリと、
    前記電圧変換器および前記補機バッテリから電源電圧の供給をうける電気負荷と、
    前記補機バッテリの状態を検出するセンサと、
    前記電圧変換器の制御を行なう制御装置とを備え、
    前記制御装置は、前記蓄電装置に外部から充電を行なうことが可能なように車両と外部電源とが電気的に結合されている際に、補充電期間において前記電圧変換器の出力目標電圧を補充電電圧に設定して前記補機バッテリの補充電を行ない、前記センサによって前記補機バッテリの状態に異常が検出された場合には、前記補充電期間において前記補充電電圧とは異なる電圧を前記電圧変換器の出力目標電圧に設定する、車両。
  2. 前記制御装置は、前記補充電期間より前の時点であって前記蓄電装置に外部から充電が実行される初期時において、前記センサで検出される前記補機バッテリの状態に関わらず固定電圧を前記電圧変換器の出力目標電圧に設定する、請求項1に記載の車両。
  3. 前記センサは、
    前記補機バッテリの電圧を検出する電圧センサを含み、
    前記制御装置は、前記初期時よりも後かつ前記補充電期間の前の時点において前記電気負荷の通常動作時の電源電圧よりも低い電圧を前記電圧変換器の出力目標電圧に設定し、前記補機バッテリの電圧の低下の度合に基づいて前記補機バッテリの状態が異常か否かを判断する、請求項2に記載の車両。
  4. 前記蓄電装置から電力供給を受ける空調装置をさらに備え、
    前記空調装置は、前記車両と前記外部電源とが電気的に結合されている際に、前記外部電源から電力を受けて車両発進前の予備空調を行なうことが可能に構成され、
    前記制御装置は、前記予備空調実行中において前記センサによって前記補機バッテリの電圧低下が検出された場合には、前記電圧変換器の目標電圧を前記補充電電圧よりも低い電圧に設定する、請求項1〜3のいずれか1項に記載の車両。
  5. 前記制御装置は、前記蓄電装置に外部から充電を行なう際に、前記電圧変換器の出力目標電圧を強制的に固定値に設定する第1の期間と、前記電気負荷の通常動作時の電源電圧よりも低い電圧を前記電圧変換器の出力目標電圧に設定して前記補機バッテリの異常を判定する第2の期間と、前記補充電期間と、前記補充電期間経過後に前記補充電電圧よりも低い電圧を前記電圧変換器の出力目標電圧に設定して前記補機バッテリの満充電を維持する満充電維持期間とを順番に設ける、請求項1に記載の車両。
JP2008313252A 2008-12-09 2008-12-09 車両 Expired - Fee Related JP5245780B2 (ja)

Priority Applications (1)

Application Number Priority Date Filing Date Title
JP2008313252A JP5245780B2 (ja) 2008-12-09 2008-12-09 車両

Applications Claiming Priority (1)

Application Number Priority Date Filing Date Title
JP2008313252A JP5245780B2 (ja) 2008-12-09 2008-12-09 車両

Publications (2)

Publication Number Publication Date
JP2010141950A true JP2010141950A (ja) 2010-06-24
JP5245780B2 JP5245780B2 (ja) 2013-07-24

Family

ID=42351575

Family Applications (1)

Application Number Title Priority Date Filing Date
JP2008313252A Expired - Fee Related JP5245780B2 (ja) 2008-12-09 2008-12-09 車両

Country Status (1)

Country Link
JP (1) JP5245780B2 (ja)

Cited By (13)

* Cited by examiner, † Cited by third party
Publication number Priority date Publication date Assignee Title
JP2012019674A (ja) * 2010-07-09 2012-01-26 Hyundai Motor Co Ltd ハイブリッド自動車の充電装置及び方法
JP2012080689A (ja) * 2010-10-04 2012-04-19 Panasonic Corp 電気自動車用電源装置
KR20120063335A (ko) * 2010-12-07 2012-06-15 현대모비스 주식회사 차량용 멀티미디어 디바이스
JP2012213290A (ja) * 2011-03-31 2012-11-01 Toyota Industries Corp 補機バッテリ充電装置
CN102765372A (zh) * 2012-08-02 2012-11-07 米建军 一种车辆和蓄电池的存储取电转接装置
JP2013038909A (ja) * 2011-08-08 2013-02-21 Robert Bosch Gmbh 電気機械を用いて駆動される自動車を動作させるための方法と装置
WO2013031320A1 (ja) * 2011-08-29 2013-03-07 株式会社豊田自動織機 車両用充電システム
JP2014090630A (ja) * 2012-10-31 2014-05-15 Toyota Motor Corp 電動車両の電源システム
JP2014183685A (ja) * 2013-03-21 2014-09-29 Denso Corp 電力システム
JP2015012641A (ja) * 2013-06-27 2015-01-19 三菱自動車工業株式会社 充電制御装置
US10328815B2 (en) 2015-12-15 2019-06-25 Hyundai Motor Company Supplementary battery recharging system for vehicle and method of controlling the same
JP2023063725A (ja) * 2021-10-25 2023-05-10 マツダ株式会社 車両のバッテリ充電制御装置
JP2023063723A (ja) * 2021-10-25 2023-05-10 マツダ株式会社 車両のバッテリ充電制御装置

Families Citing this family (3)

* Cited by examiner, † Cited by third party
Publication number Priority date Publication date Assignee Title
JP4840239B2 (ja) 2007-04-20 2011-12-21 トヨタ自動車株式会社 脚式移動ロボットの制御方法及び脚式移動ロボット
CN112248826A (zh) * 2020-12-21 2021-01-22 西南交通大学 一种高速列车应急自走行系统的dc700v电路拓扑结构
CN112265450A (zh) * 2020-12-21 2021-01-26 西南交通大学 一种高速列车应急自走行系统的全直流电路拓扑结构

Citations (7)

* Cited by examiner, † Cited by third party
Publication number Priority date Publication date Assignee Title
JPH1014004A (ja) * 1996-06-21 1998-01-16 Hino Motors Ltd 車載電池の制御装置
JPH10255133A (ja) * 1997-03-06 1998-09-25 Sanyo Electric Co Ltd 自動販売機の施錠装置
JP2001045602A (ja) * 1999-05-24 2001-02-16 Toyota Motor Corp 電源監視装置および電源制御装置
JP2006136170A (ja) * 2004-11-09 2006-05-25 Denso Corp 二電源型車両用電源装置
JP2006211859A (ja) * 2005-01-31 2006-08-10 Toyota Motor Corp 車両の制御装置
JP2007302129A (ja) * 2006-05-12 2007-11-22 Toyota Motor Corp ハイブリッド自動車用の電源装置
JP2007336631A (ja) * 2006-06-12 2007-12-27 Toyota Motor Corp 電源システム

Patent Citations (7)

* Cited by examiner, † Cited by third party
Publication number Priority date Publication date Assignee Title
JPH1014004A (ja) * 1996-06-21 1998-01-16 Hino Motors Ltd 車載電池の制御装置
JPH10255133A (ja) * 1997-03-06 1998-09-25 Sanyo Electric Co Ltd 自動販売機の施錠装置
JP2001045602A (ja) * 1999-05-24 2001-02-16 Toyota Motor Corp 電源監視装置および電源制御装置
JP2006136170A (ja) * 2004-11-09 2006-05-25 Denso Corp 二電源型車両用電源装置
JP2006211859A (ja) * 2005-01-31 2006-08-10 Toyota Motor Corp 車両の制御装置
JP2007302129A (ja) * 2006-05-12 2007-11-22 Toyota Motor Corp ハイブリッド自動車用の電源装置
JP2007336631A (ja) * 2006-06-12 2007-12-27 Toyota Motor Corp 電源システム

Cited By (18)

* Cited by examiner, † Cited by third party
Publication number Priority date Publication date Assignee Title
JP2012019674A (ja) * 2010-07-09 2012-01-26 Hyundai Motor Co Ltd ハイブリッド自動車の充電装置及び方法
US8901882B2 (en) 2010-07-09 2014-12-02 Hyundai Motor Company System of recharging battery of hybrid vehicle using diodes connected between inverter and neutral points of two motors, and commercial electricity applied to the neutral points
US10414276B2 (en) 2010-07-09 2019-09-17 Hyundai Motor Company Recharging system of hybrid vehicle using neutral points of two motors
JP2012080689A (ja) * 2010-10-04 2012-04-19 Panasonic Corp 電気自動車用電源装置
KR101709178B1 (ko) 2010-12-07 2017-02-23 현대모비스 주식회사 차량용 멀티미디어 디바이스
KR20120063335A (ko) * 2010-12-07 2012-06-15 현대모비스 주식회사 차량용 멀티미디어 디바이스
JP2012213290A (ja) * 2011-03-31 2012-11-01 Toyota Industries Corp 補機バッテリ充電装置
JP2013038909A (ja) * 2011-08-08 2013-02-21 Robert Bosch Gmbh 電気機械を用いて駆動される自動車を動作させるための方法と装置
WO2013031320A1 (ja) * 2011-08-29 2013-03-07 株式会社豊田自動織機 車両用充電システム
CN102765372A (zh) * 2012-08-02 2012-11-07 米建军 一种车辆和蓄电池的存储取电转接装置
JP2014090630A (ja) * 2012-10-31 2014-05-15 Toyota Motor Corp 電動車両の電源システム
JP2014183685A (ja) * 2013-03-21 2014-09-29 Denso Corp 電力システム
JP2015012641A (ja) * 2013-06-27 2015-01-19 三菱自動車工業株式会社 充電制御装置
US10328815B2 (en) 2015-12-15 2019-06-25 Hyundai Motor Company Supplementary battery recharging system for vehicle and method of controlling the same
JP2023063725A (ja) * 2021-10-25 2023-05-10 マツダ株式会社 車両のバッテリ充電制御装置
JP2023063723A (ja) * 2021-10-25 2023-05-10 マツダ株式会社 車両のバッテリ充電制御装置
JP7703997B2 (ja) 2021-10-25 2025-07-08 マツダ株式会社 車両のバッテリ充電制御装置
JP7707856B2 (ja) 2021-10-25 2025-07-15 マツダ株式会社 車両のバッテリ充電制御装置

Also Published As

Publication number Publication date
JP5245780B2 (ja) 2013-07-24

Similar Documents

Publication Publication Date Title
JP5245780B2 (ja) 車両
US8742718B2 (en) Charging apparatus for vehicle
US8639413B2 (en) Vehicle power supply system and method for controlling the same
US8502412B2 (en) Power supply system for vehicle and electrically-powered vehicle having the power supply system
US8463475B2 (en) Control device for electric vehicle
US9257867B2 (en) Vehicle
JP4788842B2 (ja) ハイブリッド車両の制御装置および制御方法
US9337681B2 (en) Power source system, vehicle including same, and method for controlling power source system
US10179516B2 (en) Vehicle power control system and power control method
JP2010187423A (ja) 車両の制御装置
CN103935258A (zh) 车辆的电源系统和包括其的车辆
WO2012081104A1 (ja) 車両の制御装置および車両の制御方法
JP2009247057A (ja) 電気自動車の制御装置
CN107399328B (zh) 显示装置
JP2010239670A (ja) 車両の制御装置及び制御方法
JP2015057009A (ja) 車両
JP4655950B2 (ja) 電動車両
US12434683B2 (en) Vehicle, and control method of vehicle
JP5293160B2 (ja) 車両の制御装置
JP2014155299A (ja) 車両の電源システム
JP2010233317A (ja) 車両の制御装置及び制御方法
JP2006166559A (ja) 入出力制御装置および車両
JP5621873B2 (ja) 車両用電源システム
JP2010089719A (ja) ハイブリッド車両の電源システム
JP5310054B2 (ja) 残存容量算出装置およびそれを備える車両ならびに残存容量算出方法

Legal Events

Date Code Title Description
A621 Written request for application examination

Free format text: JAPANESE INTERMEDIATE CODE: A621

Effective date: 20110622

A977 Report on retrieval

Free format text: JAPANESE INTERMEDIATE CODE: A971007

Effective date: 20120712

A131 Notification of reasons for refusal

Free format text: JAPANESE INTERMEDIATE CODE: A131

Effective date: 20120724

A521 Request for written amendment filed

Free format text: JAPANESE INTERMEDIATE CODE: A523

Effective date: 20120907

TRDD Decision of grant or rejection written
A01 Written decision to grant a patent or to grant a registration (utility model)

Free format text: JAPANESE INTERMEDIATE CODE: A01

Effective date: 20130312

A61 First payment of annual fees (during grant procedure)

Free format text: JAPANESE INTERMEDIATE CODE: A61

Effective date: 20130325

R151 Written notification of patent or utility model registration

Ref document number: 5245780

Country of ref document: JP

Free format text: JAPANESE INTERMEDIATE CODE: R151

FPAY Renewal fee payment (event date is renewal date of database)

Free format text: PAYMENT UNTIL: 20160419

Year of fee payment: 3

LAPS Cancellation because of no payment of annual fees