JP2010022912A - 静電塗装方法及び静電塗装装置 - Google Patents

静電塗装方法及び静電塗装装置 Download PDF

Info

Publication number
JP2010022912A
JP2010022912A JP2008185411A JP2008185411A JP2010022912A JP 2010022912 A JP2010022912 A JP 2010022912A JP 2008185411 A JP2008185411 A JP 2008185411A JP 2008185411 A JP2008185411 A JP 2008185411A JP 2010022912 A JP2010022912 A JP 2010022912A
Authority
JP
Japan
Prior art keywords
paint
conductive
path
conductive paint
gun
Prior art date
Legal status (The legal status is an assumption and is not a legal conclusion. Google has not performed a legal analysis and makes no representation as to the accuracy of the status listed.)
Granted
Application number
JP2008185411A
Other languages
English (en)
Other versions
JP5054629B2 (ja
Inventor
Daisuke Nakazono
大輔 中囿
Takashi Wakimoto
崇 脇本
Hiroki Matsunaga
博樹 松永
Koichi Tanizaki
弘一 谷▲崎▼
Current Assignee (The listed assignees may be inaccurate. Google has not performed a legal analysis and makes no representation or warranty as to the accuracy of the list.)
Honda Motor Co Ltd
Original Assignee
Honda Motor Co Ltd
Priority date (The priority date is an assumption and is not a legal conclusion. Google has not performed a legal analysis and makes no representation as to the accuracy of the date listed.)
Filing date
Publication date
Application filed by Honda Motor Co Ltd filed Critical Honda Motor Co Ltd
Priority to JP2008185411A priority Critical patent/JP5054629B2/ja
Priority to CN2009101517832A priority patent/CN101628280B/zh
Priority to US12/503,378 priority patent/US8146840B2/en
Priority to AT09251803T priority patent/ATE482768T1/de
Priority to DE602009000241T priority patent/DE602009000241D1/de
Priority to EP09251803A priority patent/EP2145690B1/en
Publication of JP2010022912A publication Critical patent/JP2010022912A/ja
Application granted granted Critical
Publication of JP5054629B2 publication Critical patent/JP5054629B2/ja
Expired - Fee Related legal-status Critical Current
Anticipated expiration legal-status Critical

Links

Images

Classifications

    • BPERFORMING OPERATIONS; TRANSPORTING
    • B05SPRAYING OR ATOMISING IN GENERAL; APPLYING FLUENT MATERIALS TO SURFACES, IN GENERAL
    • B05BSPRAYING APPARATUS; ATOMISING APPARATUS; NOZZLES
    • B05B5/00Electrostatic spraying apparatus; Spraying apparatus with means for charging the spray electrically; Apparatus for spraying liquids or other fluent materials by other electric means
    • B05B5/16Arrangements for supplying liquids or other fluent material
    • B05B5/1608Arrangements for supplying liquids or other fluent material the liquid or other fluent material being electrically conductive
    • B05B5/1616Arrangements for supplying liquids or other fluent material the liquid or other fluent material being electrically conductive and the arrangement comprising means for insulating a grounded material source from high voltage applied to the material
    • B05B5/1625Arrangements for supplying liquids or other fluent material the liquid or other fluent material being electrically conductive and the arrangement comprising means for insulating a grounded material source from high voltage applied to the material the insulating means comprising an intermediate container alternately connected to the grounded material source for filling, and then disconnected and electrically insulated therefrom
    • BPERFORMING OPERATIONS; TRANSPORTING
    • B05SPRAYING OR ATOMISING IN GENERAL; APPLYING FLUENT MATERIALS TO SURFACES, IN GENERAL
    • B05BSPRAYING APPARATUS; ATOMISING APPARATUS; NOZZLES
    • B05B12/00Arrangements for controlling delivery; Arrangements for controlling the spray area
    • B05B12/14Arrangements for controlling delivery; Arrangements for controlling the spray area for supplying a selected one of a plurality of liquids or other fluent materials or several in selected proportions to a spray apparatus, e.g. to a single spray outlet
    • BPERFORMING OPERATIONS; TRANSPORTING
    • B05SPRAYING OR ATOMISING IN GENERAL; APPLYING FLUENT MATERIALS TO SURFACES, IN GENERAL
    • B05BSPRAYING APPARATUS; ATOMISING APPARATUS; NOZZLES
    • B05B5/00Electrostatic spraying apparatus; Spraying apparatus with means for charging the spray electrically; Apparatus for spraying liquids or other fluent materials by other electric means
    • B05B5/16Arrangements for supplying liquids or other fluent material
    • B05B5/1608Arrangements for supplying liquids or other fluent material the liquid or other fluent material being electrically conductive
    • B05B5/1675Arrangements for supplying liquids or other fluent material the liquid or other fluent material being electrically conductive the supply means comprising a piston, e.g. a piston pump
    • BPERFORMING OPERATIONS; TRANSPORTING
    • B05SPRAYING OR ATOMISING IN GENERAL; APPLYING FLUENT MATERIALS TO SURFACES, IN GENERAL
    • B05BSPRAYING APPARATUS; ATOMISING APPARATUS; NOZZLES
    • B05B12/00Arrangements for controlling delivery; Arrangements for controlling the spray area
    • B05B12/14Arrangements for controlling delivery; Arrangements for controlling the spray area for supplying a selected one of a plurality of liquids or other fluent materials or several in selected proportions to a spray apparatus, e.g. to a single spray outlet
    • B05B12/149Arrangements for controlling delivery; Arrangements for controlling the spray area for supplying a selected one of a plurality of liquids or other fluent materials or several in selected proportions to a spray apparatus, e.g. to a single spray outlet characterised by colour change manifolds or valves therefor
    • BPERFORMING OPERATIONS; TRANSPORTING
    • B05SPRAYING OR ATOMISING IN GENERAL; APPLYING FLUENT MATERIALS TO SURFACES, IN GENERAL
    • B05BSPRAYING APPARATUS; ATOMISING APPARATUS; NOZZLES
    • B05B13/00Machines or plants for applying liquids or other fluent materials to surfaces of objects or other work by spraying, not covered by groups B05B1/00 - B05B11/00
    • B05B13/02Means for supporting work; Arrangement or mounting of spray heads; Adaptation or arrangement of means for feeding work
    • B05B13/04Means for supporting work; Arrangement or mounting of spray heads; Adaptation or arrangement of means for feeding work the spray heads being moved during spraying operation
    • B05B13/0431Means for supporting work; Arrangement or mounting of spray heads; Adaptation or arrangement of means for feeding work the spray heads being moved during spraying operation with spray heads moved by robots or articulated arms, e.g. for applying liquid or other fluent material to three-dimensional [3D] surfaces
    • BPERFORMING OPERATIONS; TRANSPORTING
    • B05SPRAYING OR ATOMISING IN GENERAL; APPLYING FLUENT MATERIALS TO SURFACES, IN GENERAL
    • B05BSPRAYING APPARATUS; ATOMISING APPARATUS; NOZZLES
    • B05B13/00Machines or plants for applying liquids or other fluent materials to surfaces of objects or other work by spraying, not covered by groups B05B1/00 - B05B11/00
    • B05B13/02Means for supporting work; Arrangement or mounting of spray heads; Adaptation or arrangement of means for feeding work
    • B05B13/04Means for supporting work; Arrangement or mounting of spray heads; Adaptation or arrangement of means for feeding work the spray heads being moved during spraying operation
    • B05B13/0447Installation or apparatus for applying liquid or other fluent material to conveyed separate articles
    • B05B13/0452Installation or apparatus for applying liquid or other fluent material to conveyed separate articles the objects being vehicle components, e.g. vehicle bodies
    • YGENERAL TAGGING OF NEW TECHNOLOGICAL DEVELOPMENTS; GENERAL TAGGING OF CROSS-SECTIONAL TECHNOLOGIES SPANNING OVER SEVERAL SECTIONS OF THE IPC; TECHNICAL SUBJECTS COVERED BY FORMER USPC CROSS-REFERENCE ART COLLECTIONS [XRACs] AND DIGESTS
    • Y10TECHNICAL SUBJECTS COVERED BY FORMER USPC
    • Y10STECHNICAL SUBJECTS COVERED BY FORMER USPC CROSS-REFERENCE ART COLLECTIONS [XRACs] AND DIGESTS
    • Y10S239/00Fluid sprinkling, spraying, and diffusing
    • Y10S239/14Paint sprayers

Landscapes

  • Electrostatic Spraying Apparatus (AREA)
  • Spray Control Apparatus (AREA)
  • Application Of Or Painting With Fluid Materials (AREA)
  • Liquid Crystal (AREA)

Abstract

【課題】エア抜きのために塗料供給路に塗料を充填する場合に、充填される塗料量を一定にすることが可能な静電塗装方法及び静電塗装装置を提供する。
【解決手段】色替え弁機構51の塗料供給部側に流体経路122が設けられ、この流体経路122に、排出路58へ導電性塗料を流す際に導電性塗料の流量を計測する光電管56とが設けられ、塗料カートリッジ14から色替え弁機構51を介して導電性塗料を、塗装ガン12へ供給して静電塗装を行う前に導電性塗料の色を替える場合、塗料弁55によって、塗料カートリッジ14内の導電性塗料を排出路58へ流す流体経路122に切り換えて導電性塗料の流量を計測し、次に、塗料弁55を主塗料供給路108側へ切り換え、塗料カートリッジ14から導電性塗料を主塗料供給路108、詳しくは、供給路71に流量計測結果に応じて所定量だけ充填することで主塗料供給路108内のエア抜きを行う。
【選択図】図2

Description

本発明は、静電塗装方法及び静電塗装装置の改良に関するものである。
従来の塗装方法及び塗装装置として、塗装ロボットに塗装ガンが搭載され、この塗装ガンのアーム部に、塗料を切り替える色替バルブユニットと、塗料が充填された塗料カートリッジとが取付けられ、使用頻度が多い塗料は色替バルブユニットを介して塗装ガンに供給され、使用頻度の少ない塗料は塗料カートリッジから塗装ガンに供給されるものが知られている(例えば、特許文献1参照。)。
特開平11−267560号公報
特許文献1の図1を以下の図9で説明する。なお、符号は振り直した。
図9は従来の塗装装置を示す構成図であり、塗装装置200は、塗装ロボットのマニピュレータ201と、このマニピュレータ201の先端に取付けられた塗装ガン202と、マニピュレータ201に取付けられた色替バルブユニット204及び塗料カートリッジ206と、色替バルブユニット204に複数の燃料供給チューブ207を介して接続された塗料供給装置208とを備える。なお、符号209はマニピュレータ201の第1アーム、210はマニピュレータ201の第2アームであり、この第2アーム210に色替バルブユニット204及び塗料カートリッジ206が取付けられている。
例えば、色替バルブユニット204又は塗料カートリッジ206から塗装ガン202までが大きく離れている場合に、色替バルブユニット204又は塗料カートリッジ206と、塗装ガン202との間の塗料供給路のエア抜きをするために色替バルブユニット204又は塗料カートリッジ206から塗料を塗料供給路へ充填する際に、塗料の粘度や周辺温度によって塗料供給路への充填速度が大きく変化するため、充填速度が速くなった場合には捨てられる塗料量が多くなり、塗装に必要な塗料が足りなくなることがある。
また、マニピュレータ201に色替バルブユニット204及び塗料カートリッジ206が取付けられているため、マニピュレータ201の慣性モーメントが大きくなり、迅速な旋回などの動作が難しくなる。更にはマニピュレータ201を作動させる動力も大きくなる。
また更に、可動部が大型になり、狭い場所での塗装作業が困難になる場合がある。
本発明の目的は、エア抜きのために塗料供給路に塗料を充填する場合に、充填される塗料量を一定にするとともに、塗装ロボットを迅速に作動させられ、狭い場所でも容易に塗装作業が可能な静電塗装方法及び静電塗装装置を提供することにある。
請求項1に係る発明は、複数の塗料供給部から塗装ガンまで導電性塗料を供給する塗料供給路に、塗装ガンに供給される導電性塗料の色を切り替えるための色替え弁機構と、導電性塗料を一旦貯留するとともに貯留された導電性塗料を塗装ガン側へ押し出すために色替え弁機構よりも塗装ガン側に設けられた貯留部と、塗料供給部と貯留部との間を電気的に遮断する絶縁部とを備え、導電性塗料を貯留部から塗装ガンに供給しつつ、導電性塗料に高電圧を加えることにより静電塗装を行う静電塗装方法であって、色替え弁機構の塗料供給部側に流体経路が設けられ、この流体経路に、色替え弁機構に接続された塗料弁と、この塗料弁に接続された塗料カートリッジと、この塗料カートリッジから導電性塗料を排出可能な排出路と、この排出路へ導電性塗料を流す際に導電性塗料の流量を計測する流量計測手段とが設けられ、塗料カートリッジから色替え弁機構を介して導電性塗料を、塗装ガンへ供給して静電塗装を行う前に導電性塗料の色を替える場合、塗料弁によって、塗料カートリッジ内の導電性塗料を排出路へ流す流体経路に切り換えて導電性塗料の流量を計測し、次に、塗料弁を塗料供給路側へ切り換え、塗料カートリッジから導電性塗料を塗料供給路に流量計測結果に応じて所定量だけ充填することで塗料供給路内のエア抜きを行うことを特徴とする。
塗料カートリッジから排出路までの流体経路を短くすることで、粘度や周辺温度によって導電性塗料の充填速度が影響を受けにくくなり、流量計測手段による導電性塗料の流量計測精度が向上する。この結果、精度の高い塗料流量計測結果に基づいて塗料供給路に充填される導電性塗料充填量が精度良く求まり、塗料供給路への導電性塗料充填量を常に一定にすることが可能になる。
請求項2に係る発明は、複数の塗料供給部から塗装ガンまで導電性塗料を供給する塗料供給路に、塗装ガンに供給される導電性塗料の色を切り替えるための色替え弁機構と、導電性塗料を一旦貯留するとともに貯留された導電性塗料を塗装ガン側へ押し出すために色替え弁機構よりも塗装ガン側に設けられた貯留部と、塗料供給部と貯留部との間を電気的に遮断する絶縁部とを備え、導電性塗料を貯留部から塗装ガンに供給しつつ、導電性塗料に高電圧を加えることにより静電塗装を行う静電塗装装置において、色替え弁機構の塗料供給部側に流体経路が設けられ、この流体経路に、色替え弁機構に接続された塗料弁と、この塗料弁に接続された塗料カートリッジと、この塗料カートリッジから導電性塗料を排出可能な排出路と、この排出路に導電性塗料を流す際に導電性塗料の流量を計測する流量計測手段とが設けられ、塗料弁が、塗料カートリッジ内の導電性塗料が供給される経路を、色替え弁機構を介して塗装ガンに至る塗料供給路と、流体計測手段を介して排出路に至る流体経路とに切り換え、流体計測手段が、導電性塗料を色を替えて塗料カートリッジから塗装ガンへ供給し静電塗装を行う場合に、予め塗料供給路内のエア抜きを行うときの塗料供給路に充填する導電性塗料充填量を決定するために、流体経路に導電性塗料を流してそのときの導電性塗料の流量計測を行うことを特徴とする。
塗料カートリッジから排出路までの流体経路を短くすることで、粘度や周辺温度によって導電性塗料の充填速度が影響を受けにくくなり、流量計測手段による導電性塗料の流量計測精度が向上する。この結果、精度の高い塗料流量計測結果に基づいて塗料供給路に充填される導電性塗料充填量が精度良く求まり、塗料供給路への導電性塗料充填量を常に一定にすることが可能になる。
請求項3に係る発明は、流量計測手段と排出路との間に導電性塗料の流れを止める停止弁が設けられることを特徴とする。
塗料弁から塗料が漏れた場合であっても、停止弁によって塗料が排出路から排出されるのを防ぐことが可能になる。
請求項4に係る発明は、塗装ガンが、塗装ロボットに支持され、この塗装ロボットに設けられた旋回ベース部に塗料カートリッジ装着部が設けられ、この塗料カートリッジ装着部に塗料カートリッジが着脱自在に取付けられることを特徴とする。
塗装ガンが塗装ロボットの可動部に取付けられていないため、塗装ロボットの可動部の慣性モーメントが大きくならず、塗装ガンを迅速に動作させることが可能になる。また、塗装ガンが設けられる可動部が大型にならず、狭い場所でも塗装作業が楽に行える。
請求項1に係る発明では、色替え弁機構の塗料供給部側に流体経路が設けられ、この流体経路に、色替え弁機構に接続された塗料弁と、この塗料弁に接続された塗料カートリッジと、この塗料カートリッジから導電性塗料を排出可能な排出路と、この排出路へ導電性塗料を流す際に導電性塗料の流量を計測する流量計測手段とが設けられ、塗料カートリッジから色替え弁機構を介して導電性塗料を、塗装ガンへ供給して静電塗装を行う前に導電性塗料の色を替える場合、塗料弁によって、塗料カートリッジ内の導電性塗料を排出路へ流す流体経路に切り換えて導電性塗料の流量を計測し、次に、塗料弁を塗料供給路側へ切り換え、塗料カートリッジから導電性塗料を塗料供給路に流量計測結果に応じて所定量だけ充填することで塗料供給路内のエア抜きを行うので、経路が短い流体経路での導電性塗料の流量を流量計測手段で計測することで、導電性塗料の粘度や雰囲気温度による流体経路への充填速度の変化を小さくすることができ、導電性塗料の流量計測精度を向上させることができるため、この流量計測結果に基づいて、色替え時のエア抜きを行う際に、経路が長い塗料供給路内に充填すべき導電性塗料充填量を精度よく推定することができ、塗料供給路への導電性塗料充填量を常に一定量にすることができる。
請求項2に係る発明では、色替え弁機構の塗料供給部側に流体経路が設けられ、この流体経路に、色替え弁機構に接続された塗料弁と、この塗料弁に接続された塗料カートリッジと、この塗料カートリッジから導電性塗料を排出可能な排出路と、この排出路に導電性塗料を流す際に導電性塗料の流量を計測する流量計測手段とが設けられ、塗料弁が、塗料カートリッジ内の導電性塗料が供給される経路を、色替え弁機構を介して塗装ガンに至る塗料供給路と、流体計測手段を介して排出路に至る流体経路とに切り換え、流体計測手段が、導電性塗料を色を替えて塗料カートリッジから塗装ガンへ供給し静電塗装を行う場合に、予め塗料供給路内のエア抜きを行うときの塗料供給路に充填する導電性塗料充填量を決定するために、流体経路に導電性塗料を流してそのときの導電性塗料の流量計測を行うので、経路が短い流体経路での導電性塗料の流量を流量計測手段で計測することで、導電性塗料の粘度や雰囲気温度による流体経路への充填速度の変化を小さくすることができ、導電性塗料の流量計測精度を向上させることができるため、この流量計測結果に基づいて、色替え時のエア抜きを行う際に、経路が長い塗料供給路内に充填すべき導電性塗料充填量を精度よく推定することができ、塗料供給路への導電性塗料充填量を常に一定量にすることができる。
請求項3に係る発明では、流量計測手段と排出路との間に導電性塗料の流れを止める停止弁が設けられるので、塗料弁から塗料が漏れた場合であっても、停止弁によって塗料が排出路から排出されるのを防ぐことができる。
請求項4に係る発明では、塗装ガンが、塗装ロボットに支持され、この塗装ロボットに設けられた旋回ベース部に塗料カートリッジ装着部が設けられ、この塗料カートリッジ装着部に塗料カートリッジが着脱自在に取付けられるので、塗装ロボットのヘッドやアームなどの可動部に塗料カートリッジが設けられていないため、塗装ロボットの可動部の慣性モーメントが小さくなり、塗装ガンの位置決め精度が高まるとともに塗装ガンの動作が敏速になり、必要な動力を小さくすることができる。
また、塗装ロボットの可動部を小型にすることができ、例えば、自動車の車室内などの狭い場所を塗装する場合でも邪魔にならず、塗装作業を容易に行うことができる。
本発明を実施するための最良の形態を添付図に基づいて以下に説明する。なお、図面は符号の向きに見るものとする。
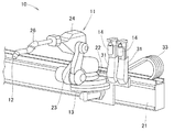
図1は本発明に係る静電塗装装置を示す斜視図であり、静電塗装装置10は、塗装ロボット11の先端部に取付けられた塗装ガン12と、塗装ロボット11の旋回ベース部13に設けられた複数の塗料カートリッジ14,14とを備える。
塗装ロボット11は、支持レール21にスライド自在に取付けられた旋回ベース部13と、この旋回ベース部13に回転自在に取付けられた下部旋回部22と、この下部旋回部22にスイング自在に取付けられた第1アーム部23と、この第1アーム部23の先端にスイング自在に取付けられたヘッド部24と、このヘッド部24の前端に取付けられるとともに塗装ガン12を支持する第2アーム部26とからなる。
塗料カートリッジ14は、旋回ベース部13に取付けられたカートリッジ装着部31に着脱自在に取付けられ、塗料弁(不図示)を介して塗装ロボット11に設けられた色替え弁機構(不図示)に接続されている。
支持レール21は、塗料供給部(不図示)に一端が接続された複数の塗料供給チューブからなるチューブ集合体33を上部で支持している。
チューブ集合体33は、その他端が塗装ロボット11の色替え弁機構に接続されている。
以上に示したように、塗装ガン12が、塗装ロボット11に支持され、この塗装ロボット11に設けられた旋回ベース部13に塗料カートリッジ装着部31が設けられ、この塗料カートリッジ装着部31に塗料カートリッジ14が着脱自在に取付けられるので、塗装ロボット11のヘッドやアームなどの可動部に塗料カートリッジ14が設けられていないため、塗装ロボット11の可動部の慣性モーメントが小さくなり、塗装ガン12の位置決め精度が高まるとともに塗装ガン12の動作が敏速になり、必要な動力を小さくすることができる。
また、塗装ロボット11の可動部を小型にすることができ、例えば、自動車の車室内などの狭い場所を塗装する場合でも邪魔にならず、塗装作業を容易に行うことができる。
図2は本発明に係る静電塗装装置を示す説明図である。
静電塗装装置10は、色の異なる複数の導電性塗料を供給する図示せぬ塗料供給部に接続されてそれらの導電性塗料の供給を切り替える色替え弁機構51と、この色替え弁機構51を塗装ガン12側に対して電気的に絶縁するブロック弁機構52と、このブロック弁機構52に接続されて導電性塗料を一旦貯める貯留槽53と、自動車などの被塗装物に導電性塗料を噴射させる塗装ガン12と、色替え弁機構51に接続された流体経路122と、この流体経路122に接続された塗料カートリッジ14とからなる。
色替え弁機構51は、乾燥用エアA、水W及び洗浄液Sの供給を制御する第1洗浄弁61を備えるとともに色の異なる複数の導電性塗料を供給する図示せぬ塗料供給部に接続されてそれらの導電性塗料の供給を制御する複数の塗料弁63,64とから構成されている。
ブロック弁機構52は、色替え弁機構51に供給路71を介して接続された切換弁72と、この切換弁72に樹脂製電気絶縁性管路としての供給路73を介して接続された切換弁74とからなる。なお、符号76は供給路71に第1ダンプ弁77を介して接続された第1排水路、78は切換弁72に供給路81を介して接続されてエアA、水W及び洗浄液Sの供給を制御する第2洗浄弁、82は切換弁74に一方向弁83を介して接続された第2排出路である。
切換弁72は、色替え弁機構51側と第2洗浄弁78側とを切り換えるものである。
切換弁74は、供給路73に対して、供給路85側と、第2排出路82側とを切り換えるものである。
貯留槽53は、シリンダ91と、このシリンダ91内に移動自在に挿入されたピストン92と、このピストン92に取付けられたロッド93と、シリンダ91及びピストン92で形成されたシリンダ室94と、シリンダ91の端部に設けられてシリンダ室94に連通する注入口96及び吐出口97とからなる。
ロッド93は、サーボモータ98にボールねじ手段99を介して連結され、サーボモータ98を駆動することで、ボールねじ手段99を介してロッド93及びピストン92がシリンダ軸方向(図のA方向)に移動する。
塗装ガン12は、貯留槽53の吐出口97に送出路100を介して接続された第2ダンプ弁101及びトリガ弁102を備え、図示せぬ高電圧印加手段に接続されている。なお、符号12aは塗装ガン12の噴出口であり、送出路100の端部を構成する部分である。
第2ダンプ弁101は、洗浄時に発生する導電性塗料及び洗浄液を含む廃液を送出路100の外部に排出するための第3排出路104に接続されている。
第3排出路104は、エアA、水W及び洗浄液Sの供給を制御する第3洗浄弁106に一方向弁107を介して接続されている。
トリガ弁102は、導電性塗料の塗装ガン12からの噴出を制御するものである。
上記した供給路71,73,85、貯留槽53、送出路100は、塗料供給部から塗装ガン12に至る塗料供給路としての主塗料供給路108を構成する部分である。
塗料カートリッジ14は、シリンダ穴111と、このシリンダ穴111内に移動自在に挿入されたフリーピストン112と、このフリーピストン112によってシリンダ穴111内に区画された流体室113及び塗料室114のうちの流体室113と図示せぬ水又はエアなどの流体の供給源とを接続する流体通路116と、シリンダ穴111内の塗料室114とカートリッジ装着部31とを接続する塗料通路117とを備え、カートリッジ装着部31と流体経路122(詳しくは、後述する塗料弁55)とは供給路118で接続されている。
なお、図示されない自動二輪車並びに、図示されない普通乗用車のエンジンフードとボディのフェンダ部とが合わせられるエンジンルーム内や、ドアとボディとが合わせられるボディ部等を、エンジンフードやドア等が取付けられた状態で、塗装ロボット11(図1参照)が塗る2〜6台分の導電性塗料が、塗料カートリッジ14には充填される。
塗料カートリッジ14が、塗装ロボット11に設けられた色替え弁機構51から見て、塗装ガン12側とは反対側に装着されるので、塗装ロボット11の可動部の慣性モーメントが小さくなる。
また、塗料カートリッジ14内の導電性塗料は、塗装する台数を重ねるにつれて少なくなるから、塗装ロボット11のアーム等の可動部に塗料カートリッジを装着する場合に比べて、本実施形態の場合は塗装ロボット11の可動部の慣性モーメントの変動がなくなり、塗装ガン12の位置決め精度が高まるとともに塗装ガン12の動作が敏速になり、必要な動力を小さくすることができる。前記のようなエンジンルーム内や、ドアとボディとが合わせられるボディ部、即ちピラー部やドアヒンジ部等の狭い場所を塗るには好適である。
流体経路122には、色替え弁機構51に接続された塗料弁55と、この塗料弁55に接続された光電管56と、この光電管56に接続された停止弁57と、この停止弁57に接続された排出路58とが設けられている。
塗料弁55は、塗料カートリッジ14から色替え弁機構51までの経路と、塗料カートリッジ14から排出路58までの経路とを切り換えるものである。
光電管56は、流体経路122を流れる導電性塗料の流量(充填速度を含む)を計測するものである。
流体経路122は、塗料供給路に対して全長が短く形成されているため、流体経路122における導電性塗料の流量は、塗料供給路のうち、例えば、供給路71に導電性塗料を流したときの流量に比べて、導電性塗料の粘度や周辺温度の流量に対する影響を受けにくくなり、光電管56での流量計測精度が向上する。
停止弁57は、塗料弁55によって流路を、塗料カートリッジ14から色替え弁機構51への経路に切り換えている場合に、導電性塗料が排出路58側に漏れ出したとしても、この導電性塗料が排出路58へ排出されるのを防ぐためのものである。
上記した供給路118は、流体経路122に含まれる部分である。
例えば、塗装ガン12から吹き出される導電性塗料の色を新たな色に替えるために、塗料供給路のエア抜きを行う目的で導電性塗料を塗料供給路に充填する場合に、塗料カートリッジ14から塗料供給路の、例えば、切換弁72までは長い距離であるため、塗料の粘度や周辺温度によって充填するときの時間が大きく変化する。従って、予め、塗料カートリッジ14から排出路58まで導電性塗料を流すことで、光電管56によって導電性塗料の流量(充填速度)を計測することで、この流量計測結果に基づいて塗料供給路に充填される導電性塗料の充填時間を精度良く求めることができる。
以上に述べた静電塗装装置10の作用を次に説明する。
図3は本発明に係る静電塗装装置の作用を示す第1作用図であり、塗料供給路の洗浄を説明する。
まず、ブロック弁機構52の切換弁72,74を開け、塗料弁55にて経路を排出路58側に切り換えて塗料カートリッジ14と色替え弁機構51との間を遮断し、第2ダンプ弁101を閉じ、トリガ弁102を開けた状態で、色替え弁機構51の第1洗浄弁61を開けて塗料供給路へ洗浄液Sを流す。
この結果、色替え弁機構51内、供給路71,73,85、貯留槽53内、送出路100、塗装ガン12内が洗浄液Sで洗浄され、洗浄液Sは噴出口12aから排出される。
図4は本発明に係る静電塗装装置の作用を示す第2作用図であり、塗料供給路のエア抜き前に行う導電性塗料の流量計測について説明する。
塗料カートリッジ14の流体室113に流体通路116を介して水又はエアを送り、フリーピストン112を移動させて塗料室114内の導電性塗料を圧縮し、導電性塗料を塗料通路117、供給路118及び塗料弁55を介して流路121に流す。
この結果、導電性塗料は、その流量、即ち、流路121への充填速度が光電管56で計測されるとともに、排出路58側に流れる。このとき、光電管56による流量計測結果が、その導電性塗料の粘度及び周辺温度と共に記憶部(不図示)に記憶される。
図5は本発明に係る静電塗装装置の作用を示す第3作用図であり、塗料供給路のエア抜きについて説明する。
図4に示した導電性塗料の流量計測後に、塗料カートリッジ14から色替え弁機構51を介して供給路71に導電性塗料を供給し、色替え弁機構51内及び供給路71のエア抜きを行う。
このとき、切換弁72は閉じられ、第1ダンプ弁77は開けられ、塗料カートリッジ14からの塗料供給開始から所定時間経過後に塗料供給が停止される。所定時間とは、図4で説明した導電性塗料の流量計測結果と塗料供給路長さに基づいて求められたものである。
この結果、導電性塗料は、色替え弁機構51内及び供給路71に充填される。導電性塗料の流量計測結果に基づく充填量に対する誤差分の導電性塗料充填量は第1排出路76から排出される。
このように、導電性塗料の流量計測結果に基づいて、塗料供給路に導電性塗料を供給するので、塗料供給路に導電性塗料量を精度良く充填することができ、塗料カートリッジ14内の導電性塗料が無駄になるのを抑えることができる。
図6は本発明に係る静電塗装装置の作用を示す第4作用図であり、貯留槽53までの塗料充填について説明する。
供給路71への導電性塗料の充填に引き続き、ブロック弁機構52の切換弁72,74を開けた状態で、流体通路116に水又はエアを供給して塗料カートリッジ14内の導電性塗料を押し出すとともに、貯留槽53のサーボモータ98を駆動してピストン92をA1方向に移動させて、導電性塗料を供給路73,85及び貯留槽53のシリンダ室94に充填する。
図7は本発明に係る静電塗装装置の作用を示す第5作用図であり、ブロック弁機構52内を絶縁するために行うブロック弁機構52内の洗浄と乾燥について説明する。
貯留槽53のシリンダ室94への導電性塗料の充填が終了した後に、ブロック弁機構52の切換弁72,74の経路を切換え、第2洗浄弁78を開け、第2洗浄弁78から洗浄液を供給路73に供給して供給路73を洗浄する。このときの廃液は第2排出路82から排出される。更に、第2洗浄弁78から供給路73にエアを供給して供給路73を乾燥させる。この結果、切換弁72,74間が電気的に絶縁される。
図8は本発明に係る静電塗装装置の作用を示す第6作用図であり、静電塗装について説明する。
トリガ弁102を開け、サーボモータ98を駆動させてピストン92をA2方向に移動させることにより、シリンダ室94から送出路100に導電性塗料を圧送する。
これにより、導電性塗料が、トリガ弁102を通り、噴出口12aから噴出するとともに導電性塗料に高電圧が印加されて図示せぬ被塗装物に静電塗装が行われる。
以上の図2、図4、図5に示したように、複数の塗料供給部から塗装ガン12まで導電性塗料を供給する塗料供給路としての主塗料供給路108に、塗装ガン12に供給される導電性塗料の色を切り替えるための色替え弁機構51と、導電性塗料を一旦貯留するとともに貯留された導電性塗料を塗装ガン12側へ押し出すために色替え弁機構51よりも塗装ガン12側に設けられた貯留部としての貯留槽53と、塗料供給部と貯留部53との間を電気的に遮断する絶縁部としてのブロック弁機構52とを備え、導電性塗料を貯留部53から塗装ガン12に供給しつつ、導電性塗料に高電圧を加えることにより静電塗装を行う静電塗装方法であって、色替え弁機構51の塗料供給部側に流体経路122が設けられ、この流体経路122に、色替え弁機構51に接続された塗料弁55と、この塗料弁55に接続された塗料カートリッジ14と、この塗料カートリッジ14から導電性塗料を排出可能な排出路58と、この排出路58へ導電性塗料を流す際に導電性塗料の流量を計測する流量計測手段としての光電管56とが設けられ、塗料カートリッジ14から色替え弁機構51を介して導電性塗料を、塗装ガン12へ供給して静電塗装を行う前に導電性塗料の色を替える場合、塗料弁55によって、塗料カートリッジ14内の導電性塗料を排出路58へ流す流体経路122に切り換えて導電性塗料の流量を計測し、次に、塗料弁55を主塗料供給路108側へ切り換え、塗料カートリッジ14から導電性塗料を主塗料供給路108、詳しくは、供給路71に流量計測結果に応じて所定量だけ充填することで主塗料供給路108内のエア抜きを行うことを特徴とする。
また、複数の塗料供給部から塗装ガン12まで導電性塗料を供給する主塗料供給路108に、塗装ガン12に供給される導電性塗料の色を切り替えるための色替え弁機構51と、導電性塗料を一旦貯留するとともに貯留された導電性塗料を塗装ガン12側へ押し出すために色替え弁機構51よりも塗装ガン12側に設けられた貯留槽53と、塗料供給部と貯留槽53との間を電気的に遮断するブロック弁機構52とを備え、導電性塗料を貯留槽53から塗装ガン12に供給しつつ、導電性塗料に高電圧を加えることにより静電塗装を行う静電塗装装置10において、色替え弁機構51の塗料供給部側に流体経路122が設けられ、この流体経路122に、色替え弁機構51に接続された塗料弁55と、この塗料弁55に接続された塗料カートリッジ14と、この塗料カートリッジ14から導電性塗料を排出可能な排出路58と、この排出路58に導電性塗料を流す際に導電性塗料の流量を計測する光電管56とが設けられ、塗料弁55が、塗料カートリッジ14内の導電性塗料が供給される経路を、色替え弁機構51を介して塗装ガン12に至る主塗料供給路108と、光電管56を介して排出路58に至る流体経路122とに切り換え、光電管56が、導電性塗料を色を替えて塗料カートリッジ14から塗装ガン12へ供給し静電塗装を行う場合に、予め主塗料供給路108内のエア抜きを行うときの主塗料供給路108に充填する導電性塗料充填量を決定するために、流体経路122に導電性塗料を流してそのときの導電性塗料の流量計測を行うことを特徴とする。
以上より、経路が短い流体経路122での導電性塗料の流量を光電管56で計測することで、導電性塗料の粘度や雰囲気温度による流体経路122への充填速度の変化を小さくすることができ、導電性塗料の流量計測精度を向上させることができるため、この流量計測結果に基づいて、色替え時のエア抜きを行う際に、経路が長い主塗料供給路108内に充填すべき導電性塗料充填量を精度よく推定することができ、主塗料供給路108への導電性塗料充填量を常に一定量にすることができる。
更に、光電管56と排出路58との間に導電性塗料の流れを止める停止弁57が設けられるので、塗料弁55から塗料が漏れた場合であっても、停止弁55によって導電性塗料が排出路58から排出されるのを防ぐことができる。
尚、本発明の実施形態では、図2に示したように、流量計測手段として光電管56を用いたが、これに限らず、流量計測手段としては他の形式でも差し支えない。
本発明の静電塗装方法及び静電塗装装置は、自動車を塗装するのに好適である。
本発明に係る静電塗装装置を示す斜視図である。 本発明に係る静電塗装装置を示す説明図である。 本発明に係る静電塗装装置の作用を示す第1作用図である。 本発明に係る静電塗装装置の作用を示す第2作用図である。 本発明に係る静電塗装装置の作用を示す第3作用図である。 本発明に係る静電塗装装置の作用を示す第4作用図である。 本発明に係る静電塗装装置の作用を示す第5作用図である。 本発明に係る静電塗装装置の作用を示す第6作用図である。 従来の塗装装置を示す構成図である。
符号の説明
10…静電塗装装置、11…塗装ロボット、12…塗装ガン、13…旋回ベース部、14…塗料カートリッジ、31…カートリッジ装着部、51…色替え弁機構、52…絶縁部(ブロック弁機構)、53…貯留部(貯留槽)、55…塗料弁、56…流体計測手段(光電管)、57…停止弁、58…排出路、108…塗料供給路(主塗料供給路)、122…流体経路。

Claims (4)

  1. 複数の塗料供給部から塗装ガンまで導電性塗料を供給する塗料供給路に、前記塗装ガンに供給される導電性塗料の色を切り替えるための色替え弁機構と、前記導電性塗料を一旦貯留するとともに貯留された導電性塗料を前記塗装ガン側へ押し出すために前記色替え弁機構よりも前記塗装ガン側に設けられた貯留部と、前記塗料供給部と前記貯留部との間を電気的に遮断する絶縁部とを備え、前記導電性塗料を前記貯留部から前記塗装ガンに供給しつつ、前記導電性塗料に高電圧を加えることにより静電塗装を行う静電塗装方法であって、
    前記色替え弁機構の前記塗料供給部側に流体経路が設けられ、この流体経路に、前記色替え弁機構に接続された塗料弁と、この塗料弁に接続された塗料カートリッジと、この塗料カートリッジから導電性塗料を排出可能な排出路と、この排出路へ導電性塗料を流す際に導電性塗料の流量を計測する流量計測手段とが設けられ、
    前記塗料カートリッジから色替え弁機構を介して導電性塗料を、前記塗装ガンへ供給して静電塗装を行う前に導電性塗料の色を替える場合、前記塗料弁によって、前記塗料カートリッジ内の導電性塗料を前記排出路へ流す前記流体経路に切り換えて導電性塗料の流量を計測し、次に、前記塗料弁を前記塗料供給路側へ切り換え、前記塗料カートリッジから導電性塗料を前記塗料供給路に前記流量計測結果に応じて所定量だけ充填することで塗料供給路内のエア抜きを行うことを特徴とする静電塗装方法。
  2. 複数の塗料供給部から塗装ガンまで導電性塗料を供給する塗料供給路に、前記塗装ガンに供給される導電性塗料の色を切り替えるための色替え弁機構と、前記導電性塗料を一旦貯留するとともに貯留された導電性塗料を前記塗装ガン側へ押し出すために前記色替え弁機構よりも前記塗装ガン側に設けられた貯留部と、前記塗料供給部と前記貯留部との間を電気的に遮断する絶縁部とを備え、前記導電性塗料を前記貯留部から前記塗装ガンに供給しつつ、前記導電性塗料に高電圧を加えることにより静電塗装を行う静電塗装装置において、
    前記色替え弁機構の前記塗料供給部側に流体経路が設けられ、この流体経路に、前記色替え弁機構に接続された塗料弁と、この塗料弁に接続された塗料カートリッジと、この塗料カートリッジから導電性塗料を排出可能な排出路と、この排出路に導電性塗料を流す際に導電性塗料の流量を計測する流量計測手段とが設けられ、
    前記塗料弁は、前記塗料カートリッジ内の導電性塗料が供給される経路を、前記色替え弁機構を介して前記塗装ガンに至る前記塗料供給路と、前記流体計測手段を介して前記排出路に至る前記流体経路とに切り換え、
    前記流体計測手段は、導電性塗料を色を替えて前記塗料カートリッジから前記塗装ガンへ供給し静電塗装を行う場合に、予め前記塗料供給路内のエア抜きを行うときの塗料供給路に充填する導電性塗料充填量を決定するために、前記流体経路に導電性塗料を流してそのときの導電性塗料の流量計測を行うことを特徴とする静電塗装装置。
  3. 前記流量計測手段と前記排出路との間に前記導電性塗料の流れを止める停止弁が設けられることを特徴とする請求項2記載の静電塗装装置。
  4. 前記塗装ガンは、塗装ロボットに支持され、
    この塗装ロボットに設けられた旋回ベース部に塗料カートリッジ装着部が設けられ、
    この塗料カートリッジ装着部に前記塗料カートリッジが着脱自在に取付けられることを特徴とする請求項2又は請求項3記載の静電塗装装置。
JP2008185411A 2008-07-16 2008-07-16 静電塗装方法及び静電塗装装置 Expired - Fee Related JP5054629B2 (ja)

Priority Applications (6)

Application Number Priority Date Filing Date Title
JP2008185411A JP5054629B2 (ja) 2008-07-16 2008-07-16 静電塗装方法及び静電塗装装置
CN2009101517832A CN101628280B (zh) 2008-07-16 2009-07-15 静电喷涂的方法及其装置
US12/503,378 US8146840B2 (en) 2008-07-16 2009-07-15 Electrostatic painting method and apparatus
AT09251803T ATE482768T1 (de) 2008-07-16 2009-07-15 Elektrostatisches lackierverfahren und vorrichtung
DE602009000241T DE602009000241D1 (de) 2008-07-16 2009-07-15 Elektrostatisches Lackierverfahren und Vorrichtung
EP09251803A EP2145690B1 (en) 2008-07-16 2009-07-15 Electrostatic painting method and apparatus

Applications Claiming Priority (1)

Application Number Priority Date Filing Date Title
JP2008185411A JP5054629B2 (ja) 2008-07-16 2008-07-16 静電塗装方法及び静電塗装装置

Publications (2)

Publication Number Publication Date
JP2010022912A true JP2010022912A (ja) 2010-02-04
JP5054629B2 JP5054629B2 (ja) 2012-10-24

Family

ID=41066313

Family Applications (1)

Application Number Title Priority Date Filing Date
JP2008185411A Expired - Fee Related JP5054629B2 (ja) 2008-07-16 2008-07-16 静電塗装方法及び静電塗装装置

Country Status (6)

Country Link
US (1) US8146840B2 (ja)
EP (1) EP2145690B1 (ja)
JP (1) JP5054629B2 (ja)
CN (1) CN101628280B (ja)
AT (1) ATE482768T1 (ja)
DE (1) DE602009000241D1 (ja)

Cited By (1)

* Cited by examiner, † Cited by third party
Publication number Priority date Publication date Assignee Title
JP2014069170A (ja) * 2012-10-01 2014-04-21 Honda Motor Co Ltd 静電塗装装置

Families Citing this family (14)

* Cited by examiner, † Cited by third party
Publication number Priority date Publication date Assignee Title
US8440297B2 (en) * 2008-11-25 2013-05-14 Dow Global Technologies Llc Polymer organoclay composites
WO2010065350A1 (en) * 2008-11-25 2010-06-10 Dow Global Technologies Inc. Extruding molecularly self-assembling organic polymers
US20100129641A1 (en) * 2008-11-25 2010-05-27 Lopez Leonardo C Polymer carbon composites
JP4850944B2 (ja) 2009-10-21 2012-01-11 トヨタ自動車株式会社 塗料供給方法
JP4812871B2 (ja) * 2009-10-21 2011-11-09 トヨタ自動車株式会社 塗料充填装置
US10149390B2 (en) 2012-08-27 2018-12-04 Mycronic AB Maskless writing of a workpiece using a plurality of exposures having different focal planes using multiple DMDs
JP5616940B2 (ja) * 2012-10-12 2014-10-29 本田技研工業株式会社 静電塗装装置
EP3307444A1 (en) 2015-06-11 2018-04-18 Nordson Corporation Cartridge type fluid dispensing apparatus
CN105797886A (zh) * 2016-05-24 2016-07-27 四川晟翔晟智能科技有限公司 涂料静电喷涂系统
US10675653B2 (en) * 2017-02-07 2020-06-09 Nordson Corporation Motorized cartridge type fluid dispensing apparatus and system
JP6823723B2 (ja) * 2017-07-18 2021-02-03 エービービー シュヴァイツ エージーABB Schweiz AG 塗装装置
JP6948487B1 (ja) * 2021-06-23 2021-10-13 アーベーベー・シュバイツ・アーゲーABB Schweiz AG 静電塗装装置
US20250241285A1 (en) * 2022-04-06 2025-07-31 Micropply Limited A detachable ground deposition accessory
CN114985209B (zh) * 2022-06-28 2023-03-21 广汽本田汽车有限公司 一种用于后车门铰链侧的涂胶方法及涂胶系统

Family Cites Families (9)

* Cited by examiner, † Cited by third party
Publication number Priority date Publication date Assignee Title
DE3440381A1 (de) * 1984-11-05 1986-05-07 Ransburg Gmbh, 6056 Heusenstamm Verfahren und vorrichtung zum automatischen elektrostatischen spruehbeschichten
DE3725172A1 (de) * 1987-05-27 1989-02-09 Behr Industrieanlagen Verfahren und anlage zum elektrostatischen beschichten mit leitfaehigem material
US4932589A (en) * 1988-09-30 1990-06-12 Binks Manufacturing Company Method of and apparatus for electrical isolation of electrostatic sprayers
US5102045A (en) * 1991-02-26 1992-04-07 Binks Manufacturing Company Apparatus for and method of metering coating material in an electrostatic spraying system
US5288525A (en) * 1992-03-24 1994-02-22 Binks Manufacturing Company Method of and system for delivering conductive coating material to electrostatic spraying apparatus
US5328093A (en) * 1993-07-28 1994-07-12 Graco Inc. Water-based plural component spray painting system
JPH11267560A (ja) 1998-03-20 1999-10-05 Tokico Ltd 塗装用ロボット
US6423143B1 (en) * 1999-11-02 2002-07-23 Illinois Tool Works Inc. Voltage block monitoring system
DE60321586D1 (de) * 2002-10-23 2008-07-24 Fanuc Robotics America Inc Lackierroboter

Cited By (1)

* Cited by examiner, † Cited by third party
Publication number Priority date Publication date Assignee Title
JP2014069170A (ja) * 2012-10-01 2014-04-21 Honda Motor Co Ltd 静電塗装装置

Also Published As

Publication number Publication date
EP2145690A1 (en) 2010-01-20
ATE482768T1 (de) 2010-10-15
CN101628280A (zh) 2010-01-20
CN101628280B (zh) 2012-10-17
DE602009000241D1 (de) 2010-11-11
EP2145690B1 (en) 2010-09-29
JP5054629B2 (ja) 2012-10-24
US20100012743A1 (en) 2010-01-21
US8146840B2 (en) 2012-04-03

Similar Documents

Publication Publication Date Title
JP5054629B2 (ja) 静電塗装方法及び静電塗装装置
US11154892B2 (en) Coating device for applying coating agent in a controlled manner
US11878317B2 (en) Coating device with printhead storage
CN101541436B (zh) 料盒用涂料填充装置
JP4755605B2 (ja) 静電塗装装置
CN101547747B (zh) 静电涂装方法及其装置
US8322301B2 (en) Electrostatic coating device
JP2008168233A (ja) 静電塗装装置
US12048940B2 (en) Electrostatic coating apparatus
CN103301969B (zh) 静电喷涂系统的中间蓄留装置、其清洗方法及喷涂方法
JP2003126750A (ja) 液材の吐出方法およびその装置
JP4736063B2 (ja) 流路切替え装置
CN118159365A (zh) 用于供应涂覆介质的供应设备、涂覆介质装置、涂覆介质供应系统和方法
US20190047005A1 (en) Insulation device and coating system comprising said insulation device
JP4736064B2 (ja) 流路切替え装置
JP2013180290A (ja) 静電塗装システムの中間貯留装置及びその洗浄方法
JP5467798B2 (ja) 塗料カートリッジ及びその洗浄方法
JP5080786B2 (ja) 塗装システム
JP5285245B2 (ja) 塗布装置
JP4133038B2 (ja) 洗浄液充填装置
JP5843747B2 (ja) 塗装装置及び塗装方法
JP4618739B2 (ja) 液材の吐出方法およびその装置
JP2007244962A (ja) 塗料の定量供給制御装置および方法
JP2009226366A (ja) 塗装システム

Legal Events

Date Code Title Description
A621 Written request for application examination

Free format text: JAPANESE INTERMEDIATE CODE: A621

Effective date: 20101126

A977 Report on retrieval

Free format text: JAPANESE INTERMEDIATE CODE: A971007

Effective date: 20120703

TRDD Decision of grant or rejection written
A01 Written decision to grant a patent or to grant a registration (utility model)

Free format text: JAPANESE INTERMEDIATE CODE: A01

Effective date: 20120710

A01 Written decision to grant a patent or to grant a registration (utility model)

Free format text: JAPANESE INTERMEDIATE CODE: A01

A61 First payment of annual fees (during grant procedure)

Free format text: JAPANESE INTERMEDIATE CODE: A61

Effective date: 20120727

R150 Certificate of patent or registration of utility model

Free format text: JAPANESE INTERMEDIATE CODE: R150

FPAY Renewal fee payment (event date is renewal date of database)

Free format text: PAYMENT UNTIL: 20150803

Year of fee payment: 3

LAPS Cancellation because of no payment of annual fees