JP2004362137A - 情報配信サーバ、情報通信端末、及び端末プログラム - Google Patents
情報配信サーバ、情報通信端末、及び端末プログラム Download PDFInfo
- Publication number
- JP2004362137A JP2004362137A JP2003158121A JP2003158121A JP2004362137A JP 2004362137 A JP2004362137 A JP 2004362137A JP 2003158121 A JP2003158121 A JP 2003158121A JP 2003158121 A JP2003158121 A JP 2003158121A JP 2004362137 A JP2004362137 A JP 2004362137A
- Authority
- JP
- Japan
- Prior art keywords
- information
- distribution
- communication terminal
- unit
- specifying
- Prior art date
- Legal status (The legal status is an assumption and is not a legal conclusion. Google has not performed a legal analysis and makes no representation as to the accuracy of the status listed.)
- Pending
Links
Images
Landscapes
- Information Transfer Between Computers (AREA)
- Telephonic Communication Services (AREA)
Abstract
【課題】ネットワークの混雑状態に影響されずに適切に情報要求者に配信情報を提供することが可能な情報配信サーバを提供すること。
【解決手段】本発明の情報配信サーバ20は、携帯電話機10を特定する通信端末特定情報と、配信情報の種別を示す配信種別情報とを含む受付情報を受け付ける登録受付部201と、受け付けられた受付情報に基づいて、携帯電話機10に送信する配信情報を設定する情報設定部203と、設定された配信情報を、携帯電話機10に送信する送信部205と、受付情報に基づいて、配信情報を再生させる配信対象通信端末を決定する端末決定部207と、受付情報に含まれる配信種別情報に基づいて、配信対象通信端末に再生させる配信情報を決定する対象決定部208と、決定された配信情報を特定する配信特定情報を、配信対象通信端末に送信する配信部209とを備える。
【選択図】 図1
【解決手段】本発明の情報配信サーバ20は、携帯電話機10を特定する通信端末特定情報と、配信情報の種別を示す配信種別情報とを含む受付情報を受け付ける登録受付部201と、受け付けられた受付情報に基づいて、携帯電話機10に送信する配信情報を設定する情報設定部203と、設定された配信情報を、携帯電話機10に送信する送信部205と、受付情報に基づいて、配信情報を再生させる配信対象通信端末を決定する端末決定部207と、受付情報に含まれる配信種別情報に基づいて、配信対象通信端末に再生させる配信情報を決定する対象決定部208と、決定された配信情報を特定する配信特定情報を、配信対象通信端末に送信する配信部209とを備える。
【選択図】 図1
Description
【0001】
【発明の属する技術分野】
本発明は、情報配信サーバ、情報通信端末、及び端末プログラムに関するものである。
【0002】
【従来の技術】
従来から、情報要求者の所在している場所や時間に応じて必要な情報を配信できる様々なシステムが利用されている。例えば、特許文献1に記載されたプッシュ型情報配信システムにおいては、情報要求者のコンピュータ端末に対して指定された配信希望時刻に応じて配信情報を送信することが行われている。また、特許文献2に記載された情報配信サービスシステムは、特定の場所に存在する通信端末に、その場所に適した配信情報を送信するというものである。
【0003】
【特許文献1】
特開2001−22672号公報
【0004】
【特許文献2】
特開2002−245077号公報
【0005】
【発明が解決しようとする課題】
しかしながら、上記従来技術では、以下の様な問題点があった。つまり、情報が蓄積されているデータベースを有するサーバと情報を受信する通信端末とは、移動体通信網等のネットワークを介して接続されているため、ネットワークが輻輳状態にあるとき、サーバからの配信情報の送信時に遅延が生じたり、送信が一時的に不可能になる場合がある。従って、情報要求者又は情報提供者が意図する時間や場所と、実際に情報要求者が配信情報を受信する時間や場所を適合させることは困難である。
【0006】
そこで、本発明は、ネットワークの混雑状態に影響されずに適切に情報要求者に配信情報を提供することが可能な情報配信サーバ、情報通信端末、及び端末プログラムを提供することを目的とする。
【0007】
【課題を解決するための手段】
本発明の情報配信サーバは、配信情報の提供を受けようとする情報要求者の利用する情報通信端末を特定する通信端末特定情報と、情報要求者が要求する配信情報の種別を示す配信種別情報とを含む受付情報を受け付ける登録受付手段と、登録受付手段によって受け付けられた受付情報に基づいて、情報通信端末に送信する配信情報を設定する情報設定手段と、情報設定手段によって設定された配信情報を、情報通信端末に送信する送信手段と、受付情報に基づいて、配信情報を再生させる配信対象通信端末を決定する端末決定手段と、受付情報に含まれる配信種別情報に基づいて、配信対象通信端末に再生させる配信情報を決定する対象決定手段と、対象決定手段によって決定された配信情報を特定する配信特定情報を、配信対象通信端末に送信する配信手段とを備える。
【0008】
本発明の情報配信サーバによれば、登録受付手段が通信端末特定情報と配信種別情報とを含む受付情報を受け付けるので、情報要求者がどの情報通信端末にどのような種類の配信情報を送って欲しいかという情報を登録させることができる。また、情報設定手段がその受付情報に基づいて送信する配信情報を決定し、送信手段がその配信情報を情報通信端末に送信するので、情報要求者が、希望する内容の配信情報を事前に取得することができる。また、端末決定手段が受付情報に基づいて配信対象通信端末を決定し、対象決定手段が受付情報に基づいて配信対象通信端末に再生させる配信情報を決定し、配信手段がその配信情報を特定する情報を配信対象通信端末に送信するので、情報要求者に対して、事前にその情報要求者が取得した配信情報の中から、希望する内容の配信情報が何かを適時に知らせることができる。
【0009】
また、本発明の情報配信サーバでは、情報設定手段によって設定された配信情報と、過去に情報通信端末に送信された配信情報との差分を導出する差分導出手段をさらに備え、送信手段は、差分導出手段によって導出された差分情報を配信情報として情報通信端末に送信することも好ましい。この場合、差分導出手段が過去に情報通信端末に送信した配信情報を除いて送信する配信情報を設定し、送信手段がその配信情報を送信するので、情報通信端末に対する重複した配信情報の送信を防止することができる。
【0010】
また、本発明の情報配信サーバでは、受付情報に含まれる通信端末特定情報によって特定される情報通信端末に関する位置情報を取得する位置取得手段をさらに備え、登録受付手段は、配信特定情報が送信される際の情報通信端末の位置を限定する配信区域情報と、配信特定情報が送信される際の時間帯を限定する配信時間情報とを、受付情報に含んで受信し、端末決定手段は、位置情報と、受付情報に含まれる配信区域情報と配信時間情報と通信端末特定情報とに基づいて、配信情報を再生させる配信対象通信端末を決定することも好ましい。この場合、位置情報取得手段が情報通信端末の位置情報を取得し、登録受付手段が配信区域情報と配信時間情報を含んで受け付け、端末決定手段がその位置情報と配信区域情報と配信時間情報に基づいて配信対象通信端末を決定するので、情報要求者が希望する場所と時間において配信情報を知得させることができる。
【0011】
本発明の情報通信端末は、情報配信サーバから配信情報を受信して再生させる情報通信端末であって、情報配信サーバから送信された配信情報を受信する情報受信手段と、配信情報のうちから情報再生手段に再生させる配信情報を特定する配信特定情報を、情報配信サーバから受信する受信手段と、配信特定情報で特定される配信情報を情報再生手段に再生させる再生手段とを備える。
【0012】
また、本発明の端末プログラムは、情報配信サーバから配信情報を受信して再生させる情報通信端末を、情報配信サーバから送信された配信情報を受信する情報受信手段、配信情報のうちから情報再生手段に再生させる配信情報を特定する配信特定情報を、情報配信サーバから受信する受信手段、配信特定情報で特定される配信情報を情報再生手段に再生させる再生手段として機能させる。
【0013】
本発明の情報通信端末及び端末プログラムによれば、情報受信手段が配信情報を受信し、受信手段がその配信情報の中から再生させる配信情報を特定する情報を受信し、再生手段がその配信情報を再生させるので、事前に取得した配信情報の中から適時に配信情報を選択再生させることができる。
【0014】
【発明の実施の形態】
本発明の実施形態にかかる情報配信システムについて図面を参照して説明する。なお、各図において、同一要素には同一符号を付して重複する説明を省略する。
【0015】
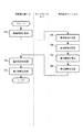
図1は、本発明にかかる情報配信システムの構成図である。図1に示すように、本実施形態にかかる情報配信システム30は、配信情報の提供を受けようとする情報要求者の利用する携帯電話機10と、配信情報を携帯電話機10に提供する情報配信サーバ20と、両者を接続するネットワーク40とから成る。このような構成により、携帯電話機10と情報配信サーバ20との間で相互に情報通信が可能となっている。
【0016】
携帯電話機10は、情報配信サーバ20から配信情報を受信して再生させるためのものであり、音声通話とともに他の装置とデータ通信も可能な情報通信端末である。携帯電話機10は、物理的には、CPU(中央処理装置)、メモリ、周波数変換チップ、パワーアンプ、アナログ・デジタル変換チップ、ボタン等の入力装置、ディスプレイ107a及びスピーカ107bの情報再生手段等を備えた情報通信端末として構成されている。携帯電話機10の機能的な構成要素としては、図1に示すように、登録部101と、要求送信部102と、情報受信部103(情報受信手段)と、位置情報送信部104と、受信部105(受信手段)と、再生部106(再生手段)と、配信情報格納部108とを備えて構成される。
【0017】
以下、携帯電話機10の各構成要素について詳細に説明する。
【0018】
登録部101は、文字情報、音声情報、動画像情報等の配信情報を受信するために必要な情報である受付情報を、情報配信サーバ20に送信する部分である。この受付情報には、携帯電話機10を特定する通信端末特定情報と、情報要求者である携帯電話機10のユーザが要求する配信情報の種別を示す配信種別情報と、携帯電話機10に配信特定情報(詳細は後述する。)が送信される際の携帯電話機10の位置を限定する配信エリア情報(配信区域情報)と、携帯電話機10に配信特定情報が送信される際の時間帯を限定する配信時間情報とを含んでいる。例えば、通信端末特定情報は、携帯電話機10の電話番号「090−XXXX−XXX1」であり、配信種別情報は、「避難経路」等の配信情報の種別であり、配信エリア情報は、「東京都区内」等の特定範囲の場所を示す情報であり、配信時間情報とは、「10:00〜23:00」等の特定時間帯を示す情報である。
【0019】
また、要求送信部102は、情報配信サーバ20に対して、受付情報に基づいて配信情報を返送するように要求する要求情報を送信する部分である。この要求情報には、携帯電話機10を特定するための携帯電話機10の電話番号を含んでいる。
【0020】
情報受信部103は、この要求情報に応じて情報配信サーバ20から送信された配信情報を受信する部分である。情報受信部103は、受信した全ての配信情報を各々独立した配信情報ファイルとして配信情報格納部108に格納する。
【0021】
位置情報送信部104は、情報配信サーバ20からの要求に応じて、携帯電話機10の位置情報を送信する部分である。位置情報は、携帯電話機10に内蔵されているGPS測位手段(図示せず)によって測位された携帯電話機10の位置する経度X及び緯度Yを表す経度情報及び緯度情報(X,Y)で構成されている。
【0022】
また、受信部105は、いわゆるサーバプッシュ方式により情報配信サーバ20から能動的に送信された配信情報ファイル名(配信特定情報)を受信する部分である。この配信情報ファイル名は、配信情報格納部108に格納された配信情報のうちから携帯電話機10のディスプレイ107aあるいはスピーカ107bに再生させる配信情報ファイルを特定するためのものである。より詳細には、受信部105は、配信情報ファイル名として「A−1」を受信すると、受信した配信情報ファイル名を再生部106に出力する。
【0023】
また、再生部106は、受信部105から出力された配信情報ファイル名で特定される配信情報ファイルを配信情報格納部108から取得して、その配信情報をディスプレイ107aあるいはスピーカ107bに再生させる部分である。例えば、配信情報ファイル名が「A−1」の場合には、配信情報ファイル「A−1」を配信情報格納部108から取得して、その配信情報の形式(文字情報、音声情報、動画像情報)に応じてディスプレイ107aあるいはスピーカ107bに再生させる。
【0024】
情報配信サーバ20は、情報要求者に対して文字情報、音声情報、動画像情報等の配信情報を送信するサーバシステムである。情報配信サーバ20は、物理的には、CPU(中央処理装置)、メモリ、マウスやキーボードなどの入力装置、ディスプレイなどの表示装置、ハードディスクなどの格納装置などを備えたコンピュータシステムとして構成されている。情報配信サーバ20の機能的な構成要素としては、図1に示すように、登録受付部201(登録受付手段)と、要求受信部202と、情報設定部203(情報設定手段)と、差分導出部204(差分導出手段)と、送信部205(送信手段)と、位置取得部206(位置取得手段)と、端末決定部207(端末決定手段)と、対象決定部208(対象決定手段)と、配信部209(配信手段)と、端末情報格納部210と、配信条件格納部211と、送信状況格納部212と、配信情報格納部213とを備えて構成される。
【0025】
以下、情報配信サーバ20の構成要素について詳細に説明する。
【0026】
登録受付部201は、携帯電話機10の登録部101により送信された受付情報を受け付ける部分である。上述したように、受付情報には、通信端末特定情報と配信種別情報と、配信エリア情報と、配信時間情報とを含んでいる。登録受付部201は、受け付けた受付情報を端末情報格納部210に格納する。図2には、このようにして端末情報格納部210に格納されたデータの構成図の一例を示す。図2の例によれば、複数の配信種別情報「避難経路」「アメフト」と、配信エリア情報「東京都区内」と、配信時間情報「10:00〜23:00」とが、通信端末特定情報である携帯電話機10の電話番号「090−XXXX−XXX1」に関連づけて格納されている。また、登録受付部201は、受付情報を端末情報格納部210に格納する時点で、それぞれの受付情報毎にユーザ識別コードを付与し、合わせて格納する。
【0027】
また、図1に戻って、要求受信部202は、携帯電話機10の要求送信部102によって送信された要求情報を受信する部分である。要求受信部202は、その要求情報を情報設定部203に出力する。
【0028】
情報設定部203は、登録受付部201によって受け付けられた受付情報に基づいて、携帯電話機10に送信する配信情報を設定する部分である。ここで、全ての配信情報は、文字情報、音声情報、動画像情報等のそれぞれの形式に対応した配信情報ファイルとして、配信情報格納部213に格納されている。また、これらの配信情報格納部213に格納された配信情報ファイルの配信条件を管理するための配信管理情報が配信条件格納部211に格納されている。図3には、配信条件格納部211に格納されたデータの構成図の一例を示す。図3の例によれば、それぞれの配信情報ファイルに含まれる配信情報の種別を示す情報種別と、その配信情報を提供する場所を示す提供エリア情報と、その配信情報を提供する時間を示す提供時間情報とが、配信情報ファイル名に関連づけて格納されている。情報設定部203は、これらの配信管理情報に含まれる情報種別と携帯電話機10の受付情報に含まれる配信種別情報とから、携帯電話機10に送信する配信情報ファイルを設定する。図2及び図3の例によれば、携帯電話機10の受付情報に含まれる配信種別情報「避難経路」「アメフト」に一致する情報種別を有する配信情報ファイル名を検索し、「A−1」及び「B−1」を設定する。情報設定部203は、設定した配信情報ファイル名を差分導出部204に出力する。
【0029】
図1に戻って、差分導出部204は、情報設定部203から出力された配信情報ファイル名と、過去に携帯電話機10に送信された配信情報ファイル名との差分を導出する部分である。より具体的には、差分導出部204は、携帯電話機10に過去に送信したファイル名を送信状況格納部212より取得する。図5には、送信状況格納部212に格納されたデータの構成図の一例を示す。図5の例によれば、過去に送信部205により送信(詳細は後述する。)された配信情報ファイルのファイル名が、送信先の携帯電話機のユーザ識別コードに関連づけて格納されている。これにより、ユーザ識別コード「00001」が割り振られた携帯電話機10に対して配信ファイル「A−1」が送信済みであることが分かる。そこで、この送信済みファイル名と情報設定部203から出力された配信情報ファイル名「A−1」と「B−1」との差分である「B−1」を導出する。その後、導出されたファイル名で特定される配信情報ファイルを配信情報格納部213から取得して、差分情報として送信部205に出力する。
【0030】
図1に戻って、送信部205は、差分導出部204により導出された差分情報を携帯電話機10に送信する部分である。さらに、送信した差分情報を特定する配信情報ファイル名を、携帯電話機10のユーザ識別コードに関連づけて送信状況格納部212に格納する。
【0031】
また、位置取得部206は、配信情報を再生させる携帯電話機とその携帯電話機に再生させる配信情報とを決定するために必要となる各携帯電話機の位置情報を定期的に取得する部分である。位置取得部206は、端末情報格納部210に格納された電話番号で特定される携帯電話機に対して位置情報を送信するように要求し、その要求に対して各携帯電話機から送信される位置情報を取得する。取得した位置情報は、現在位置情報として、その携帯電話機の電話番号に関連づけて端末情報格納部210に格納する。図2の例によれば、位置取得部206は、電話番号「090−XXXX−XXX1」で特定される携帯電話機10と、電話番号「090−XXXX−YYY1」で特定される他の携帯電話機(図示せず)とに対して位置情報を要求する。その後それぞれの位置情報「(X1,Y1)」と「(X2,Y2)」を受信すると、図4に示すように、電話番号「090−XXXX−XXX1」に対応する現在位置情報を「(X1,Y1)」に、電話番号「090−XXXX−YYY1」に対応する現在位置情報を「(X2,Y2)」として格納する。
【0032】
再び図1に戻って、端末決定部207は、端末情報格納部210に格納された現在位置情報と配信エリア情報と配信時間情報と電話番号とに基づいて、配信情報を再生させる配信対象通信端末を決定する部分である。端末決定部207は、上記決定処理を定期的に行うように動作する。より具体的には、端末情報格納部210に格納されているレコードの中から、現在時刻が配信時間情報の示す時間帯にあり、かつ、現在位置情報の示す位置が配信エリア情報の示すエリア内にあるものを抽出して、その各レコードの電話番号が示す携帯電話機を配信対象通信端末に決定する。図5の例によれば、現在時刻が「10:00〜23:00」の間であり、かつ、位置情報「(X1,Y1)」の示す位置が「東京都区内」である場合に、携帯電話機10を配信対象通信端末に決定する。端末決定部207は、決定した配信対象通信端末の電話番号を対象決定部208に出力する。
【0033】
図1に戻って、対象決定部208は、端末情報格納部210に格納された、配信種別情報、現在位置情報、及び電話番号と、配信条件格納部211に格納された、提供時間情報、提供エリア情報、及び情報種別とに基づいて、配信対象通信端末に再生させる配信情報を決定する部分である。具体的には、対象決定部208は、端末決定部207から出力された電話番号を元に、配信対象通信端末に対応する配信種別情報及び現在位置情報を取得する。それらの情報を元に配信条件格納部211を検索し、情報種別が配信種別情報に一致し、かつ、提供時間情報が現在時刻を表しており、かつ、現在位置情報の示す位置が提供エリア情報の示すエリアにあるレコードを取得する。その後、取得されたレコードの配信情報ファイル名を配信部209に出力する。これにより、情報要求者に対して、場所と時間に応じた適切な情報を提供することが可能となる。例えば、図2及び図5の例によれば、配信対象通信端末が携帯電話機10である場合であって、現在位置情報「(X1,Y1)」が示す位置が「東京都中央区銀座」にある場合には、情報種別「避難経路」が携帯電話機10に対応する配信情報種別に一致し、提供時間情報「ALL TIME」が現在時刻を含んでいるので、配信情報ファイル名「A−1」を取得して出力する。
【0034】
図1に戻って、配信部209は、対象決定部208によって決定された配信情報ファイル名(配信特定情報)を配信対象通信端末に送信する部分である。
【0035】
続いて、本実施形態にかかる情報配信システム30の動作について説明する。図6〜図8は、本実施形態にかかる情報配信システム30の動作を示すフローチャートである。
【0036】
まず、最初に、図6を参照して、受付情報を受け付ける際の情報配信システム30の動作について説明する。
【0037】
まず、携帯電話機10の登録部101から受付情報を入力し、情報配信サーバ20に送信される(ステップS01)。その受付情報は情報配信サーバ20の登録受付部201により受信される(ステップS02)。受信された受付情報にユーザ識別コードが付与され、端末情報格納部210に格納される(ステップS03)。
【0038】
次に、図7を参照して携帯電話機10に配信情報が送信される際の情報配信システム30の動作について説明する。
【0039】
まず、携帯電話機10の要求送信部102により、情報配信サーバ20に対して要求情報が送信される(ステップS04)。
【0040】
この要求情報は、情報配信サーバ20の要求受信部202により受信される(ステップS05)。次に、情報設定部203により、情報要求者の要求する情報種別の配信情報が、携帯電話機10に送信する配信情報として設定される(ステップS06)。さらに、差分送出部204により、設定された配信情報と過去に携帯電話機10に送信した配信情報との差分情報が導出される(ステップS07)。導出された差分情報は、送信部205により、携帯電話機10に送信される(ステップS08)。
【0041】
次に、送信された差分情報は、携帯電話機10の情報受信部103により受信される(ステップS09)。受信された差分情報は、情報受信部103により配信情報格納部108に格納される(ステップS10)。
【0042】
最後に、配信情報が携帯電話機10により再生される際の情報配信システム30の動作について説明する。
【0043】
まず、情報配信サーバ20の位置取得部206により、携帯電話機10の位置情報が要求される(ステップS11)。これに対し、携帯電話機10の位置情報送信部104により、情報配信サーバ20に対して、携帯電話機10の位置情報「(X1,Y1)」が送信される(ステップS12)。送信された位置情報は、情報配信サーバ20の位置取得部206により受信され、端末情報格納部210に携帯電話機10の電話番号に関連づけて現在位置情報として格納される(ステップS13)。上記ステップS11〜S13の処理は、端末情報格納部210に格納された電話番号で特定される全ての携帯電話機について行われる。
【0044】
次に、端末決定部207により、端末情報格納部210に格納された受付情報と現在位置情報とに基づいて配信情報を再生させる配信対象通信端末が決定される(ステップS14〜ステップS16)。まず、端末情報格納部210に格納されたレコードを1つずつ読み出し、現在時刻が配信時間内であり、かつ現在位置情報の示す位置が配信エリア内にあるか否かが判定される(ステップS14)。現在時刻が配信時間内であり、かつ現在位置情報の示す位置が配信エリア内にある場合(ステップS14にてYESの場合)には、そのレコードの電話番号により特定される携帯電話機を配信対象通信端末に決定する(ステップS15)。一方、現在時刻が配信時間内でないか、あるいは、現在位置情報の示す位置が配信エリア内でない場合(ステップS14にてNOの場合)には、処理をステップS16に移行する。次に、端末情報格納部210を参照し、未処理のレコードが存在する場合(ステップS16にてYESの場合)には、そのレコードについて上述したステップS14〜S15の動作を繰り返す。一方、未処理のレコードが存在しない場合(ステップS16にてYESの場合)には、処理をステップS17に移行する。
【0045】
さらに、対象決定部208により、配信対象通信端末に再生させる配信情報が決定される(ステップS17〜ステップS20)。まず、配信条件格納部211に格納されたレコードを1つずつ読み出し、そのレコードに格納されている情報種別が配信対象通信端末に関する配信種別情報と一致しているか否かが判定される(ステップS17)。種別が一致していない場合(ステップS17にてNOの場合)には、処理をステップS20に移行する。種別が一致している場合には(ステップS17にてYESの場合)には、次に、現在時刻がそのレコードに格納されている提供時間情報の示す時間であり、かつ、配信対象通信端末に関する現在位置情報の示す位置がそのレコードに格納されている提供エリア情報の示すエリア内であるか否かが判定される(ステップS18)。配信時間が現在時刻であり、かつ、現在位置情報が示す位置がエリア内である場合(ステップS18にてYESの場合)には、そのレコードに格納されている配信情報ファイル名が示すファイルを配信対象通信端末に再生させる配信情報として決定する(ステップS19)。一方、配信時間が現在時刻でないか、あるいは、現在位置情報が示す位置がエリア外である場合(ステップS18にてNOの場合)には、処理をステップS20に移行する。次に、配信条件格納部211を参照し、未処理のレコードが存在する場合(ステップS20にてYESの場合)には、そのレコードについて上述したステップS17〜S19の動作を繰り返す。一方、未処理のレコードが存在しない場合(ステップS20にてYESの場合)には、処理をステップS21に移行する。なお、ステップS17〜S20の処理は全ての配信対象通信端末について行われる。
【0046】
上述した処理により、配信対象通信端末として携帯電話機10が決定され、携帯電話機10に再生させる配信情報ファイルが決定されると、その配信情報ファイル名が携帯電話機10に送信される(ステップS21)。
【0047】
なお、ここまでのステップS11〜S21までの動作は、情報配信サーバ20に備えるタイマー機能により定期的に繰り返し行われる。
【0048】
情報配信サーバ20により送信された配信情報ファイル名は、携帯電話機10の受信部105により受信される(ステップS22)。次に、再生部106により、この配信情報ファイル名で特定される配信情報ファイルが配信情報格納部108から取得される(ステップS23)。最後に、再生部106により、取得された配信情報ファイルは、そのファイルの形式に応じて、ディスプレイ107aあるいはスピーカ107bにおいて再生される(ステップS24)。
【0049】
本発明の実施形態にかかる端末プログラム、および、当該端末プログラムを記録したコンピュータ読み取り可能な記録媒体(以下、単に記録媒体という)について説明する。ここで、記録媒体とは、コンピュータのハードウェア資源に備えられている読み取り装置に対して、プログラムの記述内容に応じて、磁気、光、電気等のエネルギーの変化状態を引き起こして、それに対応する信号の形式で、読み取り装置にプログラムの記述内容を伝達できるものである。かかる記録媒体としては、例えば、磁気ディスク、光ディスク、CD−ROM、コンピュータに内蔵されるメモリなどが該当する。
【0050】
図9は、本発明の実施形態にかかる端末プログラムを記録した記録媒体の構成図である。記録媒体9は、図9に示すように、プログラムを記録するプログラム領域91を備えている。このプログラム領域91には、端末プログラム92が記録されている。端末プログラム92は、処理を統括するメインモジュール921と、登録モジュール922と、要求送信モジュール923と、情報受信モジュール924と、位置情報送信モジュール925と、受信モジュール926と、再生モジュール927とを備えて構成される。ここで、登録モジュール922、要求送信モジュール923、情報受信モジュール924、位置情報送信モジュール925、受信モジュール926、再生モジュール927のそれぞれを動作させることによって実現する機能は、上記携帯電話機10の登録部101、要求送信部102、情報受信部103、位置情報送信部104、受信部105、再生部106それぞれの機能と同様である。尚、この場合、上記携帯電話機10の配信情報格納部108は、記録媒体9のデータ領域93に配信情報格納部931として格納されていても良いし、別の記録媒体に格納されていても良い。
【0051】
以上述べた本実施形態にかかる情報配信サーバ20によれば、登録受付部201が通信端末特定情報と配信種別情報とを含む受付情報を受け付けるので、情報要求者がどの情報通信端末にどのような種類の配信情報を送って欲しいかという情報を登録させることができる。また、情報設定部203がその受付情報に基づいて送信する配信情報を決定し、送信部205がその配信情報を情報通信端末に送信するので、情報要求者が、希望する内容の配信情報を事前に取得することができる。また、端末決定部207が受付情報に基づいて配信対象通信端末を決定し、対象決定部208が受付情報に基づいて配信対象通信端末に再生させる配信情報を決定し、配信部209がその配信情報を特定する情報を配信対象通信端末に送信するので、情報要求者に対して、事前にその情報要求者が取得した配信情報の中から、希望する内容の配信情報が何かを適時に知らせることができる。
【0052】
なお、上記実施形態に記載の態様は、本発明に係る情報配信システムの好適な例であり、様々な情報の配信に関して応用が可能である。例えば、情報配信サーバ20に配信情報として居住地、勤務先、及び通勤経路等の避難場所情報を格納しておいて、緊急情報を契機として配信条件を設定することにより、携帯電話機10に対して所在地近辺の避難場所情報を即時に提供することが可能である。また、情報配信サーバ20にアメリカンフットボールの規則情報及び選手情報を格納しておいて、試合の進行状況に応じて配信条件を設定することにより、競技場近辺に所在する携帯電話機10に対して、関連する規則情報を即時に提供することが可能である。
【0053】
本実施形態にかかる情報配信システム30においては、情報配信サーバ20が携帯電話機10の要求送信部102による要求に応じて、配信情報を送信していたが、これは、情報配信サーバ20が、いわゆるサーバプッシュ方式で能動的に、配信情報を送信しても良い。
【0054】
また、本実施形態にかかる情報配信システム30においては、情報配信サーバ20が、携帯電話機10の位置情報送信部104から位置情報を取得していたが、これは、ロケーションレジスタ、基地局、交換機等の各携帯電話機の位置情報を格納する設備から位置情報を受信しても良い。
【0055】
また、本実施携帯にかかる情報配信システム30においては、携帯電話機10の位置情報として、GPS測位手段によって測位された経度情報及び緯度情報を用いていたが、これは、携帯電話機10の在圏基地局を示すコード等の在圏基地局情報を用いても良い。
【0056】
また、本実施形態にかかる情報配信システム30においては、情報配信サーバ20が、携帯電話機10の登録部101から受付情報を受け付けていたが、これは、インターネット網を介して、配信情報を表示させる設備とは異なる他のパーソナルコンピュータ、PDA等の情報通信端末から受け付けるようにしても良い。
【0057】
また、本実施形態にかかる情報配信システム30においては、情報要求者の利用する情報通信端末として携帯電話機が使用されていたが、これは、ネットワーク上でデータを送受信できるものであればこれに限られない。例えば、PHS(Personal Handyphone System)、携帯情報端末(PDA;Personal Digital Assistants)、可搬型コンピュータ等が挙げられる。
【0058】
【発明の効果】
本発明の情報配信サーバによれば、通信端末特定情報と配信種別情報とを含む受付情報を受け付けるので、情報要求者がどの情報通信端末にどのような種類の配信情報を送って欲しいかという情報を登録させることができる。また、その受付情報に基づいて送信する配信情報を決定し、その配信情報を情報通信端末に送信するので、情報要求者が、希望する内容の配信情報を事前に取得することができる。また、受付情報に基づいて配信対象通信端末を決定し、受付情報に基づいて配信対象通信端末に再生させる配信情報を決定し、その配信情報を特定する情報を配信対象通信端末に送信するので、情報要求者に対して、事前にその情報要求者が取得した配信情報の中から、希望する内容の配信情報が何かを適時に知らせることができる。その結果、ネットワークの混雑状態に影響されずに適切に情報要求者に配信情報を提供することが可能な情報配信サーバ、情報通信端末、及び端末プログラムを提供することができる。
【図面の簡単な説明】
【図1】本発明の実施形態である情報配信システムの構成図である。
【図2】受付情報を受け付けた後の図1の端末情報格納部に格納されたデータの構成図である。
【図3】図1の配信条件格納部に格納されたデータの構成図である。
【図4】位置情報受信後の図1の端末情報格納部に格納されたデータの構成図である。
【図5】図1の送信状況格納部に格納されたデータの構成図である。
【図6】受付情報を受け付ける際の情報配信システムの動作を示すフローチャートである。
【図7】配信情報が送信される際の情報配信システムの動作を示すフローチャートである。
【図8】配信情報が再生される際の情報配信システムの動作を示すフローチャートである。
【図9】本発明の実施形態である端末プログラムを記録した記録媒体の構成図である。
【符号の説明】
10…携帯電話機、20…情報配信サーバ、30…情報配信システム、40…ネットワーク、101…登録部、102…要求送信部、103…情報受信部、104…位置情報送信部、105…受信部、106…再生部、107b…スピーカ、107a…ディスプレイ、108…配信情報格納部、201…登録受付部、202…要求受信部、203…情報設定部、204…差分導出部、204…差分送出部、205…送信部、206…位置取得部、207…端末決定部、208…対象決定部、209…配信部、210…端末情報格納部、211…配信条件格納部、212…送信状況格納部、213…配信情報格納部。
【発明の属する技術分野】
本発明は、情報配信サーバ、情報通信端末、及び端末プログラムに関するものである。
【0002】
【従来の技術】
従来から、情報要求者の所在している場所や時間に応じて必要な情報を配信できる様々なシステムが利用されている。例えば、特許文献1に記載されたプッシュ型情報配信システムにおいては、情報要求者のコンピュータ端末に対して指定された配信希望時刻に応じて配信情報を送信することが行われている。また、特許文献2に記載された情報配信サービスシステムは、特定の場所に存在する通信端末に、その場所に適した配信情報を送信するというものである。
【0003】
【特許文献1】
特開2001−22672号公報
【0004】
【特許文献2】
特開2002−245077号公報
【0005】
【発明が解決しようとする課題】
しかしながら、上記従来技術では、以下の様な問題点があった。つまり、情報が蓄積されているデータベースを有するサーバと情報を受信する通信端末とは、移動体通信網等のネットワークを介して接続されているため、ネットワークが輻輳状態にあるとき、サーバからの配信情報の送信時に遅延が生じたり、送信が一時的に不可能になる場合がある。従って、情報要求者又は情報提供者が意図する時間や場所と、実際に情報要求者が配信情報を受信する時間や場所を適合させることは困難である。
【0006】
そこで、本発明は、ネットワークの混雑状態に影響されずに適切に情報要求者に配信情報を提供することが可能な情報配信サーバ、情報通信端末、及び端末プログラムを提供することを目的とする。
【0007】
【課題を解決するための手段】
本発明の情報配信サーバは、配信情報の提供を受けようとする情報要求者の利用する情報通信端末を特定する通信端末特定情報と、情報要求者が要求する配信情報の種別を示す配信種別情報とを含む受付情報を受け付ける登録受付手段と、登録受付手段によって受け付けられた受付情報に基づいて、情報通信端末に送信する配信情報を設定する情報設定手段と、情報設定手段によって設定された配信情報を、情報通信端末に送信する送信手段と、受付情報に基づいて、配信情報を再生させる配信対象通信端末を決定する端末決定手段と、受付情報に含まれる配信種別情報に基づいて、配信対象通信端末に再生させる配信情報を決定する対象決定手段と、対象決定手段によって決定された配信情報を特定する配信特定情報を、配信対象通信端末に送信する配信手段とを備える。
【0008】
本発明の情報配信サーバによれば、登録受付手段が通信端末特定情報と配信種別情報とを含む受付情報を受け付けるので、情報要求者がどの情報通信端末にどのような種類の配信情報を送って欲しいかという情報を登録させることができる。また、情報設定手段がその受付情報に基づいて送信する配信情報を決定し、送信手段がその配信情報を情報通信端末に送信するので、情報要求者が、希望する内容の配信情報を事前に取得することができる。また、端末決定手段が受付情報に基づいて配信対象通信端末を決定し、対象決定手段が受付情報に基づいて配信対象通信端末に再生させる配信情報を決定し、配信手段がその配信情報を特定する情報を配信対象通信端末に送信するので、情報要求者に対して、事前にその情報要求者が取得した配信情報の中から、希望する内容の配信情報が何かを適時に知らせることができる。
【0009】
また、本発明の情報配信サーバでは、情報設定手段によって設定された配信情報と、過去に情報通信端末に送信された配信情報との差分を導出する差分導出手段をさらに備え、送信手段は、差分導出手段によって導出された差分情報を配信情報として情報通信端末に送信することも好ましい。この場合、差分導出手段が過去に情報通信端末に送信した配信情報を除いて送信する配信情報を設定し、送信手段がその配信情報を送信するので、情報通信端末に対する重複した配信情報の送信を防止することができる。
【0010】
また、本発明の情報配信サーバでは、受付情報に含まれる通信端末特定情報によって特定される情報通信端末に関する位置情報を取得する位置取得手段をさらに備え、登録受付手段は、配信特定情報が送信される際の情報通信端末の位置を限定する配信区域情報と、配信特定情報が送信される際の時間帯を限定する配信時間情報とを、受付情報に含んで受信し、端末決定手段は、位置情報と、受付情報に含まれる配信区域情報と配信時間情報と通信端末特定情報とに基づいて、配信情報を再生させる配信対象通信端末を決定することも好ましい。この場合、位置情報取得手段が情報通信端末の位置情報を取得し、登録受付手段が配信区域情報と配信時間情報を含んで受け付け、端末決定手段がその位置情報と配信区域情報と配信時間情報に基づいて配信対象通信端末を決定するので、情報要求者が希望する場所と時間において配信情報を知得させることができる。
【0011】
本発明の情報通信端末は、情報配信サーバから配信情報を受信して再生させる情報通信端末であって、情報配信サーバから送信された配信情報を受信する情報受信手段と、配信情報のうちから情報再生手段に再生させる配信情報を特定する配信特定情報を、情報配信サーバから受信する受信手段と、配信特定情報で特定される配信情報を情報再生手段に再生させる再生手段とを備える。
【0012】
また、本発明の端末プログラムは、情報配信サーバから配信情報を受信して再生させる情報通信端末を、情報配信サーバから送信された配信情報を受信する情報受信手段、配信情報のうちから情報再生手段に再生させる配信情報を特定する配信特定情報を、情報配信サーバから受信する受信手段、配信特定情報で特定される配信情報を情報再生手段に再生させる再生手段として機能させる。
【0013】
本発明の情報通信端末及び端末プログラムによれば、情報受信手段が配信情報を受信し、受信手段がその配信情報の中から再生させる配信情報を特定する情報を受信し、再生手段がその配信情報を再生させるので、事前に取得した配信情報の中から適時に配信情報を選択再生させることができる。
【0014】
【発明の実施の形態】
本発明の実施形態にかかる情報配信システムについて図面を参照して説明する。なお、各図において、同一要素には同一符号を付して重複する説明を省略する。
【0015】
図1は、本発明にかかる情報配信システムの構成図である。図1に示すように、本実施形態にかかる情報配信システム30は、配信情報の提供を受けようとする情報要求者の利用する携帯電話機10と、配信情報を携帯電話機10に提供する情報配信サーバ20と、両者を接続するネットワーク40とから成る。このような構成により、携帯電話機10と情報配信サーバ20との間で相互に情報通信が可能となっている。
【0016】
携帯電話機10は、情報配信サーバ20から配信情報を受信して再生させるためのものであり、音声通話とともに他の装置とデータ通信も可能な情報通信端末である。携帯電話機10は、物理的には、CPU(中央処理装置)、メモリ、周波数変換チップ、パワーアンプ、アナログ・デジタル変換チップ、ボタン等の入力装置、ディスプレイ107a及びスピーカ107bの情報再生手段等を備えた情報通信端末として構成されている。携帯電話機10の機能的な構成要素としては、図1に示すように、登録部101と、要求送信部102と、情報受信部103(情報受信手段)と、位置情報送信部104と、受信部105(受信手段)と、再生部106(再生手段)と、配信情報格納部108とを備えて構成される。
【0017】
以下、携帯電話機10の各構成要素について詳細に説明する。
【0018】
登録部101は、文字情報、音声情報、動画像情報等の配信情報を受信するために必要な情報である受付情報を、情報配信サーバ20に送信する部分である。この受付情報には、携帯電話機10を特定する通信端末特定情報と、情報要求者である携帯電話機10のユーザが要求する配信情報の種別を示す配信種別情報と、携帯電話機10に配信特定情報(詳細は後述する。)が送信される際の携帯電話機10の位置を限定する配信エリア情報(配信区域情報)と、携帯電話機10に配信特定情報が送信される際の時間帯を限定する配信時間情報とを含んでいる。例えば、通信端末特定情報は、携帯電話機10の電話番号「090−XXXX−XXX1」であり、配信種別情報は、「避難経路」等の配信情報の種別であり、配信エリア情報は、「東京都区内」等の特定範囲の場所を示す情報であり、配信時間情報とは、「10:00〜23:00」等の特定時間帯を示す情報である。
【0019】
また、要求送信部102は、情報配信サーバ20に対して、受付情報に基づいて配信情報を返送するように要求する要求情報を送信する部分である。この要求情報には、携帯電話機10を特定するための携帯電話機10の電話番号を含んでいる。
【0020】
情報受信部103は、この要求情報に応じて情報配信サーバ20から送信された配信情報を受信する部分である。情報受信部103は、受信した全ての配信情報を各々独立した配信情報ファイルとして配信情報格納部108に格納する。
【0021】
位置情報送信部104は、情報配信サーバ20からの要求に応じて、携帯電話機10の位置情報を送信する部分である。位置情報は、携帯電話機10に内蔵されているGPS測位手段(図示せず)によって測位された携帯電話機10の位置する経度X及び緯度Yを表す経度情報及び緯度情報(X,Y)で構成されている。
【0022】
また、受信部105は、いわゆるサーバプッシュ方式により情報配信サーバ20から能動的に送信された配信情報ファイル名(配信特定情報)を受信する部分である。この配信情報ファイル名は、配信情報格納部108に格納された配信情報のうちから携帯電話機10のディスプレイ107aあるいはスピーカ107bに再生させる配信情報ファイルを特定するためのものである。より詳細には、受信部105は、配信情報ファイル名として「A−1」を受信すると、受信した配信情報ファイル名を再生部106に出力する。
【0023】
また、再生部106は、受信部105から出力された配信情報ファイル名で特定される配信情報ファイルを配信情報格納部108から取得して、その配信情報をディスプレイ107aあるいはスピーカ107bに再生させる部分である。例えば、配信情報ファイル名が「A−1」の場合には、配信情報ファイル「A−1」を配信情報格納部108から取得して、その配信情報の形式(文字情報、音声情報、動画像情報)に応じてディスプレイ107aあるいはスピーカ107bに再生させる。
【0024】
情報配信サーバ20は、情報要求者に対して文字情報、音声情報、動画像情報等の配信情報を送信するサーバシステムである。情報配信サーバ20は、物理的には、CPU(中央処理装置)、メモリ、マウスやキーボードなどの入力装置、ディスプレイなどの表示装置、ハードディスクなどの格納装置などを備えたコンピュータシステムとして構成されている。情報配信サーバ20の機能的な構成要素としては、図1に示すように、登録受付部201(登録受付手段)と、要求受信部202と、情報設定部203(情報設定手段)と、差分導出部204(差分導出手段)と、送信部205(送信手段)と、位置取得部206(位置取得手段)と、端末決定部207(端末決定手段)と、対象決定部208(対象決定手段)と、配信部209(配信手段)と、端末情報格納部210と、配信条件格納部211と、送信状況格納部212と、配信情報格納部213とを備えて構成される。
【0025】
以下、情報配信サーバ20の構成要素について詳細に説明する。
【0026】
登録受付部201は、携帯電話機10の登録部101により送信された受付情報を受け付ける部分である。上述したように、受付情報には、通信端末特定情報と配信種別情報と、配信エリア情報と、配信時間情報とを含んでいる。登録受付部201は、受け付けた受付情報を端末情報格納部210に格納する。図2には、このようにして端末情報格納部210に格納されたデータの構成図の一例を示す。図2の例によれば、複数の配信種別情報「避難経路」「アメフト」と、配信エリア情報「東京都区内」と、配信時間情報「10:00〜23:00」とが、通信端末特定情報である携帯電話機10の電話番号「090−XXXX−XXX1」に関連づけて格納されている。また、登録受付部201は、受付情報を端末情報格納部210に格納する時点で、それぞれの受付情報毎にユーザ識別コードを付与し、合わせて格納する。
【0027】
また、図1に戻って、要求受信部202は、携帯電話機10の要求送信部102によって送信された要求情報を受信する部分である。要求受信部202は、その要求情報を情報設定部203に出力する。
【0028】
情報設定部203は、登録受付部201によって受け付けられた受付情報に基づいて、携帯電話機10に送信する配信情報を設定する部分である。ここで、全ての配信情報は、文字情報、音声情報、動画像情報等のそれぞれの形式に対応した配信情報ファイルとして、配信情報格納部213に格納されている。また、これらの配信情報格納部213に格納された配信情報ファイルの配信条件を管理するための配信管理情報が配信条件格納部211に格納されている。図3には、配信条件格納部211に格納されたデータの構成図の一例を示す。図3の例によれば、それぞれの配信情報ファイルに含まれる配信情報の種別を示す情報種別と、その配信情報を提供する場所を示す提供エリア情報と、その配信情報を提供する時間を示す提供時間情報とが、配信情報ファイル名に関連づけて格納されている。情報設定部203は、これらの配信管理情報に含まれる情報種別と携帯電話機10の受付情報に含まれる配信種別情報とから、携帯電話機10に送信する配信情報ファイルを設定する。図2及び図3の例によれば、携帯電話機10の受付情報に含まれる配信種別情報「避難経路」「アメフト」に一致する情報種別を有する配信情報ファイル名を検索し、「A−1」及び「B−1」を設定する。情報設定部203は、設定した配信情報ファイル名を差分導出部204に出力する。
【0029】
図1に戻って、差分導出部204は、情報設定部203から出力された配信情報ファイル名と、過去に携帯電話機10に送信された配信情報ファイル名との差分を導出する部分である。より具体的には、差分導出部204は、携帯電話機10に過去に送信したファイル名を送信状況格納部212より取得する。図5には、送信状況格納部212に格納されたデータの構成図の一例を示す。図5の例によれば、過去に送信部205により送信(詳細は後述する。)された配信情報ファイルのファイル名が、送信先の携帯電話機のユーザ識別コードに関連づけて格納されている。これにより、ユーザ識別コード「00001」が割り振られた携帯電話機10に対して配信ファイル「A−1」が送信済みであることが分かる。そこで、この送信済みファイル名と情報設定部203から出力された配信情報ファイル名「A−1」と「B−1」との差分である「B−1」を導出する。その後、導出されたファイル名で特定される配信情報ファイルを配信情報格納部213から取得して、差分情報として送信部205に出力する。
【0030】
図1に戻って、送信部205は、差分導出部204により導出された差分情報を携帯電話機10に送信する部分である。さらに、送信した差分情報を特定する配信情報ファイル名を、携帯電話機10のユーザ識別コードに関連づけて送信状況格納部212に格納する。
【0031】
また、位置取得部206は、配信情報を再生させる携帯電話機とその携帯電話機に再生させる配信情報とを決定するために必要となる各携帯電話機の位置情報を定期的に取得する部分である。位置取得部206は、端末情報格納部210に格納された電話番号で特定される携帯電話機に対して位置情報を送信するように要求し、その要求に対して各携帯電話機から送信される位置情報を取得する。取得した位置情報は、現在位置情報として、その携帯電話機の電話番号に関連づけて端末情報格納部210に格納する。図2の例によれば、位置取得部206は、電話番号「090−XXXX−XXX1」で特定される携帯電話機10と、電話番号「090−XXXX−YYY1」で特定される他の携帯電話機(図示せず)とに対して位置情報を要求する。その後それぞれの位置情報「(X1,Y1)」と「(X2,Y2)」を受信すると、図4に示すように、電話番号「090−XXXX−XXX1」に対応する現在位置情報を「(X1,Y1)」に、電話番号「090−XXXX−YYY1」に対応する現在位置情報を「(X2,Y2)」として格納する。
【0032】
再び図1に戻って、端末決定部207は、端末情報格納部210に格納された現在位置情報と配信エリア情報と配信時間情報と電話番号とに基づいて、配信情報を再生させる配信対象通信端末を決定する部分である。端末決定部207は、上記決定処理を定期的に行うように動作する。より具体的には、端末情報格納部210に格納されているレコードの中から、現在時刻が配信時間情報の示す時間帯にあり、かつ、現在位置情報の示す位置が配信エリア情報の示すエリア内にあるものを抽出して、その各レコードの電話番号が示す携帯電話機を配信対象通信端末に決定する。図5の例によれば、現在時刻が「10:00〜23:00」の間であり、かつ、位置情報「(X1,Y1)」の示す位置が「東京都区内」である場合に、携帯電話機10を配信対象通信端末に決定する。端末決定部207は、決定した配信対象通信端末の電話番号を対象決定部208に出力する。
【0033】
図1に戻って、対象決定部208は、端末情報格納部210に格納された、配信種別情報、現在位置情報、及び電話番号と、配信条件格納部211に格納された、提供時間情報、提供エリア情報、及び情報種別とに基づいて、配信対象通信端末に再生させる配信情報を決定する部分である。具体的には、対象決定部208は、端末決定部207から出力された電話番号を元に、配信対象通信端末に対応する配信種別情報及び現在位置情報を取得する。それらの情報を元に配信条件格納部211を検索し、情報種別が配信種別情報に一致し、かつ、提供時間情報が現在時刻を表しており、かつ、現在位置情報の示す位置が提供エリア情報の示すエリアにあるレコードを取得する。その後、取得されたレコードの配信情報ファイル名を配信部209に出力する。これにより、情報要求者に対して、場所と時間に応じた適切な情報を提供することが可能となる。例えば、図2及び図5の例によれば、配信対象通信端末が携帯電話機10である場合であって、現在位置情報「(X1,Y1)」が示す位置が「東京都中央区銀座」にある場合には、情報種別「避難経路」が携帯電話機10に対応する配信情報種別に一致し、提供時間情報「ALL TIME」が現在時刻を含んでいるので、配信情報ファイル名「A−1」を取得して出力する。
【0034】
図1に戻って、配信部209は、対象決定部208によって決定された配信情報ファイル名(配信特定情報)を配信対象通信端末に送信する部分である。
【0035】
続いて、本実施形態にかかる情報配信システム30の動作について説明する。図6〜図8は、本実施形態にかかる情報配信システム30の動作を示すフローチャートである。
【0036】
まず、最初に、図6を参照して、受付情報を受け付ける際の情報配信システム30の動作について説明する。
【0037】
まず、携帯電話機10の登録部101から受付情報を入力し、情報配信サーバ20に送信される(ステップS01)。その受付情報は情報配信サーバ20の登録受付部201により受信される(ステップS02)。受信された受付情報にユーザ識別コードが付与され、端末情報格納部210に格納される(ステップS03)。
【0038】
次に、図7を参照して携帯電話機10に配信情報が送信される際の情報配信システム30の動作について説明する。
【0039】
まず、携帯電話機10の要求送信部102により、情報配信サーバ20に対して要求情報が送信される(ステップS04)。
【0040】
この要求情報は、情報配信サーバ20の要求受信部202により受信される(ステップS05)。次に、情報設定部203により、情報要求者の要求する情報種別の配信情報が、携帯電話機10に送信する配信情報として設定される(ステップS06)。さらに、差分送出部204により、設定された配信情報と過去に携帯電話機10に送信した配信情報との差分情報が導出される(ステップS07)。導出された差分情報は、送信部205により、携帯電話機10に送信される(ステップS08)。
【0041】
次に、送信された差分情報は、携帯電話機10の情報受信部103により受信される(ステップS09)。受信された差分情報は、情報受信部103により配信情報格納部108に格納される(ステップS10)。
【0042】
最後に、配信情報が携帯電話機10により再生される際の情報配信システム30の動作について説明する。
【0043】
まず、情報配信サーバ20の位置取得部206により、携帯電話機10の位置情報が要求される(ステップS11)。これに対し、携帯電話機10の位置情報送信部104により、情報配信サーバ20に対して、携帯電話機10の位置情報「(X1,Y1)」が送信される(ステップS12)。送信された位置情報は、情報配信サーバ20の位置取得部206により受信され、端末情報格納部210に携帯電話機10の電話番号に関連づけて現在位置情報として格納される(ステップS13)。上記ステップS11〜S13の処理は、端末情報格納部210に格納された電話番号で特定される全ての携帯電話機について行われる。
【0044】
次に、端末決定部207により、端末情報格納部210に格納された受付情報と現在位置情報とに基づいて配信情報を再生させる配信対象通信端末が決定される(ステップS14〜ステップS16)。まず、端末情報格納部210に格納されたレコードを1つずつ読み出し、現在時刻が配信時間内であり、かつ現在位置情報の示す位置が配信エリア内にあるか否かが判定される(ステップS14)。現在時刻が配信時間内であり、かつ現在位置情報の示す位置が配信エリア内にある場合(ステップS14にてYESの場合)には、そのレコードの電話番号により特定される携帯電話機を配信対象通信端末に決定する(ステップS15)。一方、現在時刻が配信時間内でないか、あるいは、現在位置情報の示す位置が配信エリア内でない場合(ステップS14にてNOの場合)には、処理をステップS16に移行する。次に、端末情報格納部210を参照し、未処理のレコードが存在する場合(ステップS16にてYESの場合)には、そのレコードについて上述したステップS14〜S15の動作を繰り返す。一方、未処理のレコードが存在しない場合(ステップS16にてYESの場合)には、処理をステップS17に移行する。
【0045】
さらに、対象決定部208により、配信対象通信端末に再生させる配信情報が決定される(ステップS17〜ステップS20)。まず、配信条件格納部211に格納されたレコードを1つずつ読み出し、そのレコードに格納されている情報種別が配信対象通信端末に関する配信種別情報と一致しているか否かが判定される(ステップS17)。種別が一致していない場合(ステップS17にてNOの場合)には、処理をステップS20に移行する。種別が一致している場合には(ステップS17にてYESの場合)には、次に、現在時刻がそのレコードに格納されている提供時間情報の示す時間であり、かつ、配信対象通信端末に関する現在位置情報の示す位置がそのレコードに格納されている提供エリア情報の示すエリア内であるか否かが判定される(ステップS18)。配信時間が現在時刻であり、かつ、現在位置情報が示す位置がエリア内である場合(ステップS18にてYESの場合)には、そのレコードに格納されている配信情報ファイル名が示すファイルを配信対象通信端末に再生させる配信情報として決定する(ステップS19)。一方、配信時間が現在時刻でないか、あるいは、現在位置情報が示す位置がエリア外である場合(ステップS18にてNOの場合)には、処理をステップS20に移行する。次に、配信条件格納部211を参照し、未処理のレコードが存在する場合(ステップS20にてYESの場合)には、そのレコードについて上述したステップS17〜S19の動作を繰り返す。一方、未処理のレコードが存在しない場合(ステップS20にてYESの場合)には、処理をステップS21に移行する。なお、ステップS17〜S20の処理は全ての配信対象通信端末について行われる。
【0046】
上述した処理により、配信対象通信端末として携帯電話機10が決定され、携帯電話機10に再生させる配信情報ファイルが決定されると、その配信情報ファイル名が携帯電話機10に送信される(ステップS21)。
【0047】
なお、ここまでのステップS11〜S21までの動作は、情報配信サーバ20に備えるタイマー機能により定期的に繰り返し行われる。
【0048】
情報配信サーバ20により送信された配信情報ファイル名は、携帯電話機10の受信部105により受信される(ステップS22)。次に、再生部106により、この配信情報ファイル名で特定される配信情報ファイルが配信情報格納部108から取得される(ステップS23)。最後に、再生部106により、取得された配信情報ファイルは、そのファイルの形式に応じて、ディスプレイ107aあるいはスピーカ107bにおいて再生される(ステップS24)。
【0049】
本発明の実施形態にかかる端末プログラム、および、当該端末プログラムを記録したコンピュータ読み取り可能な記録媒体(以下、単に記録媒体という)について説明する。ここで、記録媒体とは、コンピュータのハードウェア資源に備えられている読み取り装置に対して、プログラムの記述内容に応じて、磁気、光、電気等のエネルギーの変化状態を引き起こして、それに対応する信号の形式で、読み取り装置にプログラムの記述内容を伝達できるものである。かかる記録媒体としては、例えば、磁気ディスク、光ディスク、CD−ROM、コンピュータに内蔵されるメモリなどが該当する。
【0050】
図9は、本発明の実施形態にかかる端末プログラムを記録した記録媒体の構成図である。記録媒体9は、図9に示すように、プログラムを記録するプログラム領域91を備えている。このプログラム領域91には、端末プログラム92が記録されている。端末プログラム92は、処理を統括するメインモジュール921と、登録モジュール922と、要求送信モジュール923と、情報受信モジュール924と、位置情報送信モジュール925と、受信モジュール926と、再生モジュール927とを備えて構成される。ここで、登録モジュール922、要求送信モジュール923、情報受信モジュール924、位置情報送信モジュール925、受信モジュール926、再生モジュール927のそれぞれを動作させることによって実現する機能は、上記携帯電話機10の登録部101、要求送信部102、情報受信部103、位置情報送信部104、受信部105、再生部106それぞれの機能と同様である。尚、この場合、上記携帯電話機10の配信情報格納部108は、記録媒体9のデータ領域93に配信情報格納部931として格納されていても良いし、別の記録媒体に格納されていても良い。
【0051】
以上述べた本実施形態にかかる情報配信サーバ20によれば、登録受付部201が通信端末特定情報と配信種別情報とを含む受付情報を受け付けるので、情報要求者がどの情報通信端末にどのような種類の配信情報を送って欲しいかという情報を登録させることができる。また、情報設定部203がその受付情報に基づいて送信する配信情報を決定し、送信部205がその配信情報を情報通信端末に送信するので、情報要求者が、希望する内容の配信情報を事前に取得することができる。また、端末決定部207が受付情報に基づいて配信対象通信端末を決定し、対象決定部208が受付情報に基づいて配信対象通信端末に再生させる配信情報を決定し、配信部209がその配信情報を特定する情報を配信対象通信端末に送信するので、情報要求者に対して、事前にその情報要求者が取得した配信情報の中から、希望する内容の配信情報が何かを適時に知らせることができる。
【0052】
なお、上記実施形態に記載の態様は、本発明に係る情報配信システムの好適な例であり、様々な情報の配信に関して応用が可能である。例えば、情報配信サーバ20に配信情報として居住地、勤務先、及び通勤経路等の避難場所情報を格納しておいて、緊急情報を契機として配信条件を設定することにより、携帯電話機10に対して所在地近辺の避難場所情報を即時に提供することが可能である。また、情報配信サーバ20にアメリカンフットボールの規則情報及び選手情報を格納しておいて、試合の進行状況に応じて配信条件を設定することにより、競技場近辺に所在する携帯電話機10に対して、関連する規則情報を即時に提供することが可能である。
【0053】
本実施形態にかかる情報配信システム30においては、情報配信サーバ20が携帯電話機10の要求送信部102による要求に応じて、配信情報を送信していたが、これは、情報配信サーバ20が、いわゆるサーバプッシュ方式で能動的に、配信情報を送信しても良い。
【0054】
また、本実施形態にかかる情報配信システム30においては、情報配信サーバ20が、携帯電話機10の位置情報送信部104から位置情報を取得していたが、これは、ロケーションレジスタ、基地局、交換機等の各携帯電話機の位置情報を格納する設備から位置情報を受信しても良い。
【0055】
また、本実施携帯にかかる情報配信システム30においては、携帯電話機10の位置情報として、GPS測位手段によって測位された経度情報及び緯度情報を用いていたが、これは、携帯電話機10の在圏基地局を示すコード等の在圏基地局情報を用いても良い。
【0056】
また、本実施形態にかかる情報配信システム30においては、情報配信サーバ20が、携帯電話機10の登録部101から受付情報を受け付けていたが、これは、インターネット網を介して、配信情報を表示させる設備とは異なる他のパーソナルコンピュータ、PDA等の情報通信端末から受け付けるようにしても良い。
【0057】
また、本実施形態にかかる情報配信システム30においては、情報要求者の利用する情報通信端末として携帯電話機が使用されていたが、これは、ネットワーク上でデータを送受信できるものであればこれに限られない。例えば、PHS(Personal Handyphone System)、携帯情報端末(PDA;Personal Digital Assistants)、可搬型コンピュータ等が挙げられる。
【0058】
【発明の効果】
本発明の情報配信サーバによれば、通信端末特定情報と配信種別情報とを含む受付情報を受け付けるので、情報要求者がどの情報通信端末にどのような種類の配信情報を送って欲しいかという情報を登録させることができる。また、その受付情報に基づいて送信する配信情報を決定し、その配信情報を情報通信端末に送信するので、情報要求者が、希望する内容の配信情報を事前に取得することができる。また、受付情報に基づいて配信対象通信端末を決定し、受付情報に基づいて配信対象通信端末に再生させる配信情報を決定し、その配信情報を特定する情報を配信対象通信端末に送信するので、情報要求者に対して、事前にその情報要求者が取得した配信情報の中から、希望する内容の配信情報が何かを適時に知らせることができる。その結果、ネットワークの混雑状態に影響されずに適切に情報要求者に配信情報を提供することが可能な情報配信サーバ、情報通信端末、及び端末プログラムを提供することができる。
【図面の簡単な説明】
【図1】本発明の実施形態である情報配信システムの構成図である。
【図2】受付情報を受け付けた後の図1の端末情報格納部に格納されたデータの構成図である。
【図3】図1の配信条件格納部に格納されたデータの構成図である。
【図4】位置情報受信後の図1の端末情報格納部に格納されたデータの構成図である。
【図5】図1の送信状況格納部に格納されたデータの構成図である。
【図6】受付情報を受け付ける際の情報配信システムの動作を示すフローチャートである。
【図7】配信情報が送信される際の情報配信システムの動作を示すフローチャートである。
【図8】配信情報が再生される際の情報配信システムの動作を示すフローチャートである。
【図9】本発明の実施形態である端末プログラムを記録した記録媒体の構成図である。
【符号の説明】
10…携帯電話機、20…情報配信サーバ、30…情報配信システム、40…ネットワーク、101…登録部、102…要求送信部、103…情報受信部、104…位置情報送信部、105…受信部、106…再生部、107b…スピーカ、107a…ディスプレイ、108…配信情報格納部、201…登録受付部、202…要求受信部、203…情報設定部、204…差分導出部、204…差分送出部、205…送信部、206…位置取得部、207…端末決定部、208…対象決定部、209…配信部、210…端末情報格納部、211…配信条件格納部、212…送信状況格納部、213…配信情報格納部。
Claims (5)
- 配信情報の提供を受けようとする情報要求者の利用する情報通信端末を特定する通信端末特定情報と、前記情報要求者が要求する配信情報の種別を示す配信種別情報とを含む受付情報を受け付ける登録受付手段と、
前記登録受付手段によって受け付けられた前記受付情報に基づいて、前記情報通信端末に送信する配信情報を設定する情報設定手段と、
前記情報設定手段によって設定された前記配信情報を、前記情報通信端末に送信する送信手段と、
前記通信端末特定情報に基づいて、配信情報を再生させる配信対象通信端末を決定する端末決定手段と、
前記配信種別情報に基づいて、前記配信対象通信端末に再生させる配信情報を決定する対象決定手段と、
前記対象決定手段によって決定された前記配信情報を特定する配信特定情報を、前記配信対象通信端末に送信する配信手段と
を備える情報配信サーバ。 - 前記情報設定手段によって設定された配信情報と、過去に前記情報通信端末に送信された配信情報との差分を導出する差分導出手段をさらに備え、
前記送信手段は、前記差分導出手段によって導出された前記差分情報を配信情報として前記情報通信端末に送信する、請求項1に記載の情報配信サーバ。 - 前記受付情報に含まれる通信端末特定情報によって特定される情報通信端末に関する位置情報を取得する位置取得手段をさらに備え、
前記登録受付手段は、配信特定情報が送信される際の情報通信端末の位置を限定する配信区域情報と、配信特定情報が送信される際の時間帯を限定する配信時間情報とを、前記受付情報に含んで受信し、
前記端末決定手段は、前記位置情報と、前記受付情報に含まれる配信区域情報と配信時間情報と通信端末特定情報とに基づいて、配信情報を再生させる配信対象通信端末を決定する、請求項1又は2に記載の情報配信サーバ。 - 情報配信サーバから配信情報を受信して再生させる情報通信端末であって、
前記情報配信サーバから送信された配信情報を受信する情報受信手段と、
前記配信情報のうちから情報再生手段に再生させる配信情報を特定する配信特定情報を、前記情報配信サーバから受信する受信手段と、
前記配信特定情報で特定される配信情報を情報再生手段に再生させる再生手段と
を備える情報通信端末。 - 情報配信サーバから配信情報を受信して再生させる情報通信端末を、
前記情報配信サーバから送信された配信情報を受信する情報受信手段、
前記配信情報のうちから情報再生手段に再生させる配信情報を特定する配信特定情報を、前記情報配信サーバから受信する受信手段、
前記配信特定情報で特定される配信情報を情報再生手段に再生させる再生手段として機能させるための端末プログラム。
Priority Applications (1)
| Application Number | Priority Date | Filing Date | Title |
|---|---|---|---|
| JP2003158121A JP2004362137A (ja) | 2003-06-03 | 2003-06-03 | 情報配信サーバ、情報通信端末、及び端末プログラム |
Applications Claiming Priority (1)
| Application Number | Priority Date | Filing Date | Title |
|---|---|---|---|
| JP2003158121A JP2004362137A (ja) | 2003-06-03 | 2003-06-03 | 情報配信サーバ、情報通信端末、及び端末プログラム |
Publications (1)
| Publication Number | Publication Date |
|---|---|
| JP2004362137A true JP2004362137A (ja) | 2004-12-24 |
Family
ID=34051639
Family Applications (1)
| Application Number | Title | Priority Date | Filing Date |
|---|---|---|---|
| JP2003158121A Pending JP2004362137A (ja) | 2003-06-03 | 2003-06-03 | 情報配信サーバ、情報通信端末、及び端末プログラム |
Country Status (1)
| Country | Link |
|---|---|
| JP (1) | JP2004362137A (ja) |
Cited By (4)
| Publication number | Priority date | Publication date | Assignee | Title |
|---|---|---|---|---|
| JP2008529157A (ja) * | 2005-01-31 | 2008-07-31 | トムソン ライセンシング | スケジューリングされたダウンロードサービスのためのシステムアーキテクチャ及び方法 |
| JP2012216163A (ja) * | 2011-03-30 | 2012-11-08 | Fujitsu Ltd | アプリ提供システム、アプリ提供方法、情報処理装置及び情報処理プログラム |
| JP2015135686A (ja) * | 2011-03-30 | 2015-07-27 | 富士通株式会社 | アプリ提供システム及びアプリ提供方法 |
| JP2016133871A (ja) * | 2015-01-16 | 2016-07-25 | 国立研究開発法人情報通信研究機構 | 情報収集拡散装置 |
-
2003
- 2003-06-03 JP JP2003158121A patent/JP2004362137A/ja active Pending
Cited By (5)
| Publication number | Priority date | Publication date | Assignee | Title |
|---|---|---|---|---|
| JP2008529157A (ja) * | 2005-01-31 | 2008-07-31 | トムソン ライセンシング | スケジューリングされたダウンロードサービスのためのシステムアーキテクチャ及び方法 |
| JP2012216163A (ja) * | 2011-03-30 | 2012-11-08 | Fujitsu Ltd | アプリ提供システム、アプリ提供方法、情報処理装置及び情報処理プログラム |
| JP2015135686A (ja) * | 2011-03-30 | 2015-07-27 | 富士通株式会社 | アプリ提供システム及びアプリ提供方法 |
| US9143556B2 (en) | 2011-03-30 | 2015-09-22 | Fujitsu Limited | Application providing system and application providing method |
| JP2016133871A (ja) * | 2015-01-16 | 2016-07-25 | 国立研究開発法人情報通信研究機構 | 情報収集拡散装置 |
Similar Documents
| Publication | Publication Date | Title |
|---|---|---|
| US8229405B2 (en) | Communication terminals, systems, methods, and computer program products for publishing, sharing and accessing media files | |
| EP1384363B1 (en) | Improvements in and relating to content delivery | |
| JP4952433B2 (ja) | 情報処理装置および方法、並びに、情報処理システム | |
| JP4107498B2 (ja) | 無線端末による案内サービスの提供 | |
| JP5729300B2 (ja) | 情報管理装置、情報管理方法、及び情報管理プログラム | |
| JP5986349B2 (ja) | 位置コードデータを更新するための方法及びシステム | |
| CN102257766A (zh) | 用于通过指定运营商标识符路由运营商间消息传送业务的方法和系统 | |
| US20100293255A1 (en) | Open information transmitting method, open information transmitting system, central device and recording medium | |
| KR20090001477A (ko) | 실시간 상황정보 공유 방법 및 시스템 | |
| US10292037B1 (en) | Mobile communication device automated home location register (HLR) assignment adaptation | |
| JP2004362137A (ja) | 情報配信サーバ、情報通信端末、及び端末プログラム | |
| KR100981763B1 (ko) | 발신자 식별 멀티미디어 컨텐츠 설정 방법 및 장치 | |
| CN101836405A (zh) | 用于通过SIP终端在VoIP网络系统中发布、查询和订阅信息的方法、SIP终端、SIP应用服务器、SIP信息中心和VoIP网络系统 | |
| JP2022059747A (ja) | 情報配信システム、情報配信装置、および情報配信プログラム | |
| CN109089216B (zh) | 一种基于蓝牙传输的文件传输方法及设备 | |
| JP2007049343A (ja) | 認証システム | |
| JP5610236B2 (ja) | 情報処理装置および方法、並びに、情報処理システム | |
| KR100647272B1 (ko) | 소정의 통신 단말기에 길안내 정보를 제공하는 방법 및상기 방법을 채용한 길안내 서비스 제공 시스템 | |
| JP2016119127A (ja) | 情報処理装置および方法、並びに、プログラム | |
| JP6498462B2 (ja) | ユーザ情報登録サーバ、ユーザ情報登録方法及び、ユーザ情報登録プログラム | |
| JP2021192474A (ja) | 防災行政情報配信システム、防災行政情報配信装置、および防災行政情報配信プログラム | |
| JP2010009441A (ja) | コンテンツ配信方法、および、コンテンツ配信システム | |
| JP6313059B2 (ja) | 情報処理システム | |
| JP6299204B2 (ja) | 情報通知装置及び情報通知方法、情報通知システム、並びにコンピュータ・プログラム | |
| JP2008198120A (ja) | 地理情報システムを利用するサービスレベル管理装置 |