CN216657310U - 一种自动对刀装置 - Google Patents

一种自动对刀装置 Download PDF

Info

Publication number
CN216657310U
CN216657310U CN202122752704.2U CN202122752704U CN216657310U CN 216657310 U CN216657310 U CN 216657310U CN 202122752704 U CN202122752704 U CN 202122752704U CN 216657310 U CN216657310 U CN 216657310U
Authority
CN
China
Prior art keywords
base
tool setting
setting device
automatic tool
screw shaft
Prior art date
Legal status (The legal status is an assumption and is not a legal conclusion. Google has not performed a legal analysis and makes no representation as to the accuracy of the status listed.)
Expired - Fee Related
Application number
CN202122752704.2U
Other languages
English (en)
Inventor
朱晨晨
王登龙
董娜
Current Assignee (The listed assignees may be inaccurate. Google has not performed a legal analysis and makes no representation or warranty as to the accuracy of the list.)
Shandong Dimai Numerical Control Equipment Co ltd
Original Assignee
Shandong Dimai Numerical Control Equipment Co ltd
Priority date (The priority date is an assumption and is not a legal conclusion. Google has not performed a legal analysis and makes no representation as to the accuracy of the date listed.)
Filing date
Publication date
Application filed by Shandong Dimai Numerical Control Equipment Co ltd filed Critical Shandong Dimai Numerical Control Equipment Co ltd
Priority to CN202122752704.2U priority Critical patent/CN216657310U/zh
Application granted granted Critical
Publication of CN216657310U publication Critical patent/CN216657310U/zh
Expired - Fee Related legal-status Critical Current
Anticipated expiration legal-status Critical

Links

Images

Classifications

    • YGENERAL TAGGING OF NEW TECHNOLOGICAL DEVELOPMENTS; GENERAL TAGGING OF CROSS-SECTIONAL TECHNOLOGIES SPANNING OVER SEVERAL SECTIONS OF THE IPC; TECHNICAL SUBJECTS COVERED BY FORMER USPC CROSS-REFERENCE ART COLLECTIONS [XRACs] AND DIGESTS
    • Y02TECHNOLOGIES OR APPLICATIONS FOR MITIGATION OR ADAPTATION AGAINST CLIMATE CHANGE
    • Y02PCLIMATE CHANGE MITIGATION TECHNOLOGIES IN THE PRODUCTION OR PROCESSING OF GOODS
    • Y02P90/00Enabling technologies with a potential contribution to greenhouse gas [GHG] emissions mitigation
    • Y02P90/02Total factory control, e.g. smart factories, flexible manufacturing systems [FMS] or integrated manufacturing systems [IMS]

Landscapes

  • Cutting Tools, Boring Holders, And Turrets (AREA)

Abstract

本实用新型公开了一种自动对刀装置,包括底座和夹具,所述底座上表面两端两两对称开设有三组矩形槽,外侧的两组矩形槽内均安装有光杆,中间的一组矩形槽内安装有一个整丝杆转轴,丝杆转轴一端通过轴承座固定,丝杆转轴另一端贯穿底座固定有旋钮,所述夹具设有两个,两个夹具底部分别与矩形槽内的光杆滑动安装、与丝杆转轴螺旋连接,底座上表面两端对称安装有滑道,两个滑道上滑动安装有两个滑块,两个滑块正上方安装有立柱,两个立柱内滑动安装有伸缩柱,两个伸缩柱上端之间安装有横固定杆,横固定杆之间加装有矫正圆环,矫正圆环的圆心处在底座中心线上。本实用新型结构简单、操作方便,便于完成对刀工作,且对刀准确性高,提高了工作效率。

Description

一种自动对刀装置
技术领域
本实用新型涉及数控机床技术领域,具体为一种自动对刀装置。
背景技术
在利用数控机床加工工件时,需要先建立机床三维坐标系,然后确定刀位点在机床三维坐标系中的实际位置,这一过程称为对刀。
对刀是数控加工中的主要操作和重要技能,对刀的精度可以影响零件的加工精度,且对刀效率还直接影响数控加工效率,传统的对刀方法为工人手动对刀,该方法精度差、效率低,鉴于此,有必要研究一种数控机床的自动对刀装置。
实用新型内容
本实用新型的目的在于提供一种自动对刀装置,具备的结构简单、操作方便,便于完成对刀工作,且对刀准确性高,提高了工作效率优点,解决了背景技术中提到的问题。
为实现上述目的,本实用新型提供如下技术方案:一种自动对刀装置,包括底座和夹具,所述底座上表面两端两两对称开设有三组矩形槽,外侧的两组矩形槽内均安装有光杆,中间的一组矩形槽内安装有一个丝杆转轴,丝杆转轴一端通过轴承座固定,丝杆转轴另一端贯穿底座固定有旋钮,所述夹具设有两个,两个夹具底部分别与矩形槽内的光杆滑动安装、与丝杆转轴螺旋连接,底座上表面两端对称安装有滑道,两个滑道上滑动安装有两个滑块,两个滑块正上方安装有立柱,两个立柱内滑动安装有伸缩柱,两个伸缩柱上端之间安装有横固定杆,横固定杆之间加装有矫正圆环,矫正圆环的圆心处在底座中心线上。
优选的,所述底座两端两两对称安装有四个固定块,且四个固定块上均开设有圆孔。
优选的,两个所述滑块外侧设有定位螺丝B,滑块通过定位螺丝B固定在滑道上。
优选的,两个所述立柱上端外侧设有定位螺丝A,两个伸缩柱通过定位螺丝A分别固定在立柱上。
优选的,所述丝杆转轴中间为光滑设计、两端丝牙为正反设计。
优选的,两个所述夹具一端内侧为弧形设计、另一端外表面为锯齿形设计。
与现有技术相比,本实用新型的有益效果如下:
1、本实用新型通过将加工件放在底座上,旋转旋钮,旋钮转动带动丝杆转轴转动,丝杆转轴转动带动两个夹具向中间移动,从而将加工件夹紧,松动两个定位螺丝B,将两个滑块顺着滑道移动,使横固定杆中间的矫正圆环的圆心处于加工件的中心处,然后拧紧两个定位螺丝B,这时数控车床加工刀移动下降从矫正圆环穿过,即可实现完成对刀工作。
2、本实用新型当遇到加工件较矮的情况,可先使矫正圆环圆心移动到加工件的中心,然后再松动两个定位螺丝A,将两个伸缩柱从两个立柱内抽出,使矫正圆环上升到最高处,从而减少数控车床加工刀的下降距离,提高对刀效率。
附图说明
图1为本实用新型结构示意图;
图2为本实用新型工作状态示意图;
图3为本实用新型俯视图。
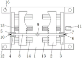
图中:1、底座;2、夹具;3、滑道;4、滑块;5、立柱;6、定位螺丝 A;7、伸缩柱;8、横固定杆;9、矫正圆环;10、定位螺丝B;11、旋钮; 12、固定块;13、矩形槽;14、光杆;15、丝杆转轴;16、圆孔。
具体实施方式
下面将结合本实用新型实施例中的附图,对本实用新型实施例中的技术方案进行清楚、完整地描述,显然,所描述的实施例仅仅是本实用新型一部分实施例,而不是全部的实施例。基于本实用新型中的实施例,本领域普通技术人员在没有做出创造性劳动前提下所获得的所有其他实施例,都属于本实用新型保护的范围。
请参阅图1至图3,本实用新型提供一种自动对刀装置技术方案:一种自动对刀装置,包括底座1和夹具2,底座1两端两两对称安装有四个固定块 12,且四个固定块12上均开设有圆孔16;底座1可通过固定螺丝穿过固定块 12开设的圆孔16固定在数控机床台面。底座1上表面两端两两对称开设有三组矩形槽13,外侧的两组矩形槽13内均安装有光杆14,中间的一组矩形槽13 内安装有一个丝杆转轴15,丝杆转轴15中间为光滑设计、两端丝牙为正反设计,丝杆转轴15一端通过轴承座固定,丝杆转轴15另一端贯穿底座1固定有旋钮11,夹具2设有两个,两个夹具2一端内侧为弧形设计、另一端外表面为锯齿形设计,两个夹具2底部分别与矩形槽13内的光杆14滑动安装、与丝杆转轴15螺旋连接;将加工件放在底座1上(加工件是圆主体放在两个夹具2弧形设计端,加工件是方体的放过两个夹具2锯齿形设计端),旋转旋钮11,旋钮11转动带动丝杆转轴15转动,丝杆转轴15转动带动两个夹具 2向中间移动,从而将加工件夹紧。
底座1上表面两端对称安装有滑道3,两个滑道3上滑动安装有两个滑块 4,两个滑块4外侧设有定位螺丝B10,滑块4通过定位螺丝B10固定在滑道3 上,两个滑块4正上方安装有立柱5,两个立柱5内滑动安装有伸缩柱7,两个立柱5上端外侧设有定位螺丝A6,两个伸缩柱7通过定位螺丝A6分别固定在立柱5上,两个伸缩柱7上端之间安装有横固定杆8,横固定杆8之间加装有矫正圆环9,矫正圆环9的圆心处在底座1中心线上;松动两个定位螺丝 B10,将两个滑块4顺着滑道3移动,使横固定杆8中间的矫正圆环9的圆心处于加工件的中心处,然后拧紧两个定位螺丝B10,这时数控车床加工刀移动下降从矫正圆环9穿过,即可完成对刀工作,当遇到加工件较矮的情况,可先使矫正圆环9圆心移动到加工件的中心,然后再松动两个定位螺丝A6,将两个伸缩柱7从两个立柱5内抽出,使矫正圆环9上升到最高处,减少数控车床加工刀的下降距离,提高对刀效率。
工作原理:本实用新型工作时,首先将底座1通过固定螺丝穿过固定块12 开设的圆孔16固定在数控机床台面,然后将加工件放在底座1上(加工件是圆主体放在两个夹具2弧形设计端,加工件是方体的放过两个夹具2锯齿形设计端),旋转旋钮11,旋钮11转动带动丝杆转轴15转动,丝杆转轴15转动带动两个夹具2向中间移动,从而将加工件夹紧,松动两个定位螺丝B10,将两个滑块4顺着滑道3移动,使横固定杆8中间的矫正圆环9的圆心处于加工件的中心处,然后拧紧两个定位螺丝B10,这时数控车床加工刀移动下降从矫正圆环9穿过,即可完成对刀工作,当遇到加工件较矮的情况,可先使矫正圆环9圆心移动到加工件的中心,然后再松动两个定位螺丝A6,将两个伸缩柱7从两个立柱5内抽出,使矫正圆环9上升到最高处,减少数控车床加工刀的下降距离,提高对刀效率。
尽管已经示出和描述了本实用新型的实施例,对于本领域的普通技术人员而言,可以理解在不脱离本实用新型的原理和精神的情况下可以对这些实施例进行多种变化、修改、替换和变型,本实用新型的范围由所附权利要求及其等同物限定。

Claims (6)

1.一种自动对刀装置,包括底座(1)和夹具(2),其特征在于:所述底座(1)上表面两端两两对称开设有三组矩形槽(13),外侧的两组矩形槽(13)内均安装有光杆(14),中间的一组矩形槽(13)内安装有一个丝杆转轴(15),丝杆转轴(15)一端通过轴承座固定,丝杆转轴(15)另一端贯穿底座(1)固定有旋钮(11),所述夹具(2)设有两个,两个夹具(2)底部分别与矩形槽(13)内的光杆(14)滑动安装、与丝杆转轴(15)螺旋连接,底座(1)上表面两端对称安装有滑道(3),两个滑道(3)上滑动安装有两个滑块(4),两个滑块(4)正上方安装有立柱(5),两个立柱(5)内滑动安装有伸缩柱(7),两个伸缩柱(7)上端之间安装有横固定杆(8),横固定杆(8)之间加装有矫正圆环(9),矫正圆环(9)的圆心处在底座(1)中心线上。
2.根据权利要求1所述的一种自动对刀装置,其特征在于:所述底座(1)两端两两对称安装有四个固定块(12),且四个固定块(12)上均开设有圆孔(16)。
3.根据权利要求1所述的一种自动对刀装置,其特征在于:两个所述滑块(4)外侧设有定位螺丝B(10),滑块(4)通过定位螺丝B(10)固定在滑道(3)上。
4.根据权利要求1所述的一种自动对刀装置,其特征在于:两个所述立柱(5)上端外侧设有定位螺丝A(6),两个伸缩柱(7)通过定位螺丝A(6)分别固定在立柱(5)上。
5.根据权利要求1所述的一种自动对刀装置,其特征在于:所述丝杆转轴(15)中间为光滑设计、两端丝牙为正反设计。
6.根据权利要求1所述的一种自动对刀装置,其特征在于:两个所述夹具(2)一端内侧为弧形设计、另一端外表面为锯齿形设计。
CN202122752704.2U 2021-11-11 2021-11-11 一种自动对刀装置 Expired - Fee Related CN216657310U (zh)

Priority Applications (1)

Application Number Priority Date Filing Date Title
CN202122752704.2U CN216657310U (zh) 2021-11-11 2021-11-11 一种自动对刀装置

Applications Claiming Priority (1)

Application Number Priority Date Filing Date Title
CN202122752704.2U CN216657310U (zh) 2021-11-11 2021-11-11 一种自动对刀装置

Publications (1)

Publication Number Publication Date
CN216657310U true CN216657310U (zh) 2022-06-03

Family

ID=81784775

Family Applications (1)

Application Number Title Priority Date Filing Date
CN202122752704.2U Expired - Fee Related CN216657310U (zh) 2021-11-11 2021-11-11 一种自动对刀装置

Country Status (1)

Country Link
CN (1) CN216657310U (zh)

Similar Documents

Publication Publication Date Title
CN220972066U (zh) 一种柔性可调工装治具
CN211866630U (zh) 一种新型卧式钻镗组合机床
CN204639258U (zh) 双面铣数控机床
CN216657310U (zh) 一种自动对刀装置
CN204913370U (zh) 可调孔距的快速锁紧平口钳
CN105196071B (zh) 在圆弧形工件上加工斜槽、斜孔用可旋转工作台
CN212371649U (zh) 一种可多方向多角度调节的工装夹具
CN212020489U (zh) 一种定心虎钳
CN220680468U (zh) 一种数控机床工件定位夹紧装置
CN219234070U (zh) 一种精铣顶面加工用夹具
CN217860085U (zh) 一种机械加工多边工件用定位装置
CN216608026U (zh) 一种新型cnc加工中心用的旋转夹具
CN218363997U (zh) 一种机械制造钢管表面抛光弧形加工装置
CN205254686U (zh) 一种智能可伸缩和旋转角度机头
CN112621303B (zh) 一种薄壁类工件机械加工用支撑夹持转台
CN220612536U (zh) 一种方便调节的齿轮生产工装夹具
CN211589358U (zh) 一种立式多面体加工光机
CN210160766U (zh) 一种用于手板cnc加工用固定夹持装置
CN115338637A (zh) 高柔性精密16轴cnc加工组合机床
CN215144368U (zh) 一种盘类齿轮加工用锻造工装
CN220296455U (zh) 一种精密金属结构件加工用定位装置
CN222134244U (zh) 一种柱形零件用机床
CN222222516U (zh) 一种机械零部件定位夹持工装
CN223044126U (zh) 一种数控机床用筒夹
CN222060128U (zh) 一种工装夹具夹具件

Legal Events

Date Code Title Description
GR01 Patent grant
GR01 Patent grant
CF01 Termination of patent right due to non-payment of annual fee
CF01 Termination of patent right due to non-payment of annual fee

Granted publication date: 20220603