CN215677897U - 一种大直径玻璃钢管道水压试验结构 - Google Patents
一种大直径玻璃钢管道水压试验结构 Download PDFInfo
- Publication number
- CN215677897U CN215677897U CN202121857387.4U CN202121857387U CN215677897U CN 215677897 U CN215677897 U CN 215677897U CN 202121857387 U CN202121857387 U CN 202121857387U CN 215677897 U CN215677897 U CN 215677897U
- Authority
- CN
- China
- Prior art keywords
- glass fiber
- fiber reinforced
- reinforced plastic
- frp
- underframe
- Prior art date
- Legal status (The legal status is an assumption and is not a legal conclusion. Google has not performed a legal analysis and makes no representation as to the accuracy of the status listed.)
- Active
Links
- 238000012360 testing method Methods 0.000 title claims abstract description 81
- 239000011152 fibreglass Substances 0.000 title claims abstract description 59
- 230000002706 hydrostatic effect Effects 0.000 claims abstract description 28
- XLYOFNOQVPJJNP-UHFFFAOYSA-N water Substances O XLYOFNOQVPJJNP-UHFFFAOYSA-N 0.000 claims description 37
- 239000000463 material Substances 0.000 abstract description 2
- 229910000831 Steel Inorganic materials 0.000 description 5
- 239000010959 steel Substances 0.000 description 5
- 238000000034 method Methods 0.000 description 4
- 238000010276 construction Methods 0.000 description 3
- 239000011521 glass Substances 0.000 description 3
- 238000009434 installation Methods 0.000 description 3
- 238000012423 maintenance Methods 0.000 description 3
- 238000007689 inspection Methods 0.000 description 2
- 238000003754 machining Methods 0.000 description 2
- 238000004519 manufacturing process Methods 0.000 description 2
- 238000005070 sampling Methods 0.000 description 2
- 206010019233 Headaches Diseases 0.000 description 1
- 230000009286 beneficial effect Effects 0.000 description 1
- 230000007547 defect Effects 0.000 description 1
- 231100000869 headache Toxicity 0.000 description 1
- 230000007774 longterm Effects 0.000 description 1
- 239000010721 machine oil Substances 0.000 description 1
- 238000012986 modification Methods 0.000 description 1
- 230000004048 modification Effects 0.000 description 1
- 238000002360 preparation method Methods 0.000 description 1
- 230000003014 reinforcing effect Effects 0.000 description 1
- 238000007789 sealing Methods 0.000 description 1
- 238000005728 strengthening Methods 0.000 description 1
- 238000012549 training Methods 0.000 description 1
Images
Landscapes
- Investigating Strength Of Materials By Application Of Mechanical Stress (AREA)
Abstract
本实用新型公开了一种大直径玻璃钢管道水压试验结构,包括固定试验架以及玻璃钢管道组件,所述玻璃钢管道组件设置在所述固定试验架上;所述固定试验架包括底架、床头以及大梁,所述床头有两个,分别立设于所述底架长轴方向的两端,所述大梁有两个,横向设置在所述床头上方;所述玻璃钢管道组件包括玻璃钢管道、玻璃钢承口堵头以及玻璃钢插口堵头,所述玻璃钢承口堵头安装在所述玻璃钢管道一端端口上,所述玻璃钢插口堵头安装在所述玻璃钢管道另一端端口上,所述玻璃钢管道沿所述底架长轴方向延伸,并安装在两个所述床头之间。本实用新型减少了设备占地面积,减少了材料的使用量,大大降低了成本。
Description
技术领域
本实用新型涉及一种水压试验机,具体涉及一种大直径玻璃钢管道水压试验结构。
背景技术
大口径玻璃钢管道在交付使用之前,都要求对每批次的管道进行抽样检查,水压试验是抽样检查中一个非常关键的项目。大口径玻璃钢管道巨大的外形尺寸决定了其水压试验机体积及试验场地的空间要求都比较大。
对于很多中小型企业来说,大口径水压试验是一项非常头疼的事情,主要面对两大问题:一、受到水压试验机外形尺寸影响,安装场地空间需求很大;二、设备所需要的资金和使用成本太高,一般企业无法承受。现市场上对试压超过DN3000玻璃钢管道的水压试验机需要单独设计制作,运输时需要拆解成多个组件,运输成本也很高。传统的水压试验机结构中电气元器件和液压系统比较多,不能够长时间在室外风吹雨打,每次玻璃钢管道水压试验结束,都需要人员对关键部位进行包裹,防止长时间裸露损坏。
为了减低大口径玻璃钢管道水压试验成本,我们根据以往积累的水压试验经验设计出新的大口径水压试验机。整体水压试验机包括床头、大梁、鞍座、进水管路系统、排气系统、试压系统、排水系统等部分。相对比传统水压试验机结构整体外形尺寸缩短近25%,制作过程中不需要太多的精加工,减少钢材的使用量,施工和安装周期短,建造成本低,试压时间短,可实现对DN4200超大玻璃钢管进行水压试验。
另外传统的水压试验结构对操作人员素质要求也很高,在试压之前大口径管道要通过液压升降架调整管道中心,使管道中心和试压盘中心在一条线上,通过液压缸的推力将试压盘插入管道内。但在调试过程中,大口径管道外径尺寸大,不易观察。另外传统的水压试验机操作步骤多,需要工人有丰富的操作经验,否则会导致玻璃钢管道损坏或者管道与试压盘密封不好。
实用新型内容
本实用新型针对目前的不足,提出一种大直径玻璃钢管道水压试验结构。
为了实现上述目的,本实用新型采用的技术方案如下:
一种大直径玻璃钢管道水压试验结构,其特征在于,包括固定试验架以及玻璃钢管道组件,所述玻璃钢管道组件设置在所述固定试验架上;所述固定试验架包括底架、床头以及大梁,所述床头有两个,分别立设于所述底架长轴方向的两端,所述大梁有两个,横向设置在所述床头上方;所述玻璃钢管道组件包括玻璃钢管道、玻璃钢承口堵头以及玻璃钢插口堵头,所述玻璃钢承口堵头安装在所述玻璃钢管道一端端口上,所述玻璃钢插口堵头安装在所述玻璃钢管道另一端端口上,所述玻璃钢管道沿所述底架长轴方向延伸,并安装在两个所述床头之间。
优选地,包括固定试验架以及玻璃钢管道组件,所述玻璃钢管道组件设置在所述固定试验架上;所述固定试验架包括底架、床头以及大梁,所述床头有两个,分别立设于所述底架长轴方向的两端,所述大梁有两个,横向设置在所述床头上方;所述玻璃钢管道组件包括玻璃钢管道、玻璃钢承口堵头以及玻璃钢插口堵头,所述玻璃钢承口堵头安装在所述玻璃钢管道一端端口上,所述玻璃钢插口堵头安装在所述玻璃钢管道另一端端口上,所述玻璃钢管道沿所述底架长轴方向延伸,并安装在两个所述床头之间。
优选地,所述床头和所述玻璃钢插口堵头之间插装设置有管道调节板。
优选地,所述底架包括鞍座,沿所述底架长轴方向间隔设置若干对所述鞍座,每对所述鞍座沿所述底架长轴对称排布。
优选地,每对所述鞍座位于所述底架宽度方向中部,一对所述鞍座两侧分别设有调节架。
优选地,所述玻璃钢承口堵头上方设置有排气阀门。
优选地,所述玻璃钢承口堵头下方设置进水装置以及出水装置,所述进水装置包括进水软管、止回阀以及进水管阀门;所述出水装置包括出水软管、出水阀门。
优选地,所述玻璃钢承口堵头下方设置试压机接口,所述试压机接口上设置压力表。
上述技术方案可以得到以下有益效果:
(1)对比传统的水压试验机缩短了整体外形尺寸减少了设备占地面积,也减少了材料的使用量,大大降低了成本,另外对无操作经验的人稍加培训,就可以快速使用。
(2)解决了大口径管道玻璃钢管道试压问题,不受试压盘精加工限制,可以制作玻璃钢承口堵头试压多个大直径玻璃钢管道。
(3)顶部排气方法比管道中心排气更加科学,降低试压时管道内空气含量。
(4)解决了后期设备维护、维修成本高的问题。
(5)结构简单、使用方便、安全可靠等。
附图说明
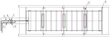
图1是本实用新型的主视图。
图2是本实用新型的左视图。
图3是本实用新型的仰视图。
图中:
1、床头,2、大梁,3、玻璃钢承口堵头,4、玻璃钢插口堵头,5、排气阀门,6、玻璃钢管道,7、鞍座,8、止回阀,9、进水阀门,10、出水阀门,11、进水软管,12、出水软管,13、压力表,14、试压机接口,15、鞍座距离调节架,16、调节板,17、底架。
具体实施方式
下面结合附图对本实用新型做进一步的说明:
如图1-3所示,本实用新型公开了一种大直径玻璃钢管道水压试验结构,包括固定试验架以及玻璃钢管道组件,玻璃钢管道组件设置在固定试验架上;固定试验架包括底架17、床头1以及大梁2,床头1有两个,分别立设于底架17长轴方向的两端,大梁2有两个,横向设置在床头1上方;玻璃钢管道组件包括玻璃钢管道6、玻璃钢承口堵头3以及玻璃钢插口堵头4,玻璃钢承口堵头3安装在玻璃钢管道6一端端口上,玻璃钢插口3模具安装在玻璃钢管道6另一端端口上,玻璃钢管道6沿底架17长轴方向延伸,并安装在两个床头1之间。
床头1和玻璃钢插口堵头4之间插装设置有管道调节板16。管道调节板16板厚20mm,方便试压结束后,起吊管道6。
底架17包括鞍座7,沿底架17长轴方向间隔设置若干对鞍座7,每对鞍座7沿底架长轴对称排布,玻璃钢管道6安装在一对鞍座7之间。每对鞍座7位于底架宽度方向中部,一对鞍座7两侧分别设有鞍座距离调节架15。鞍座距离调节架15由一根槽钢和一件T型板螺栓连接组成,T型板上有两排螺栓孔,可以调整鞍座7沿着17长轴方向前后移动距离500mm,使鞍座7避开管道6上的加强筋。
玻璃钢承口堵头3上方设置有排气阀门5,相对于传统水压机中进水管出排气,该水压机顶部排气更加科学,大大降低管道内空气对试压过程中不确定因素。
玻璃钢承口堵头3下方设置进水管以及出水管,进水管包括进水软管11、止回阀8以及进水阀门9;出水管包括出水软管11、出水阀门10。玻璃钢承口堵头3下方设置试压机接口14,试压机接口14上设置压力表13。
取消了水压试验机油缸推进部分,液压升降机部分,整体尺寸缩短,场地施工难度降低,使用场地面积也减少25%;制造过程中精加工的部件减少,缩短安装时间,降低30%-50%成本;去除了试压前复杂的准备工作,减少工人操作时间,可以快速进入大口径玻璃钢管道试压阶段。设备结构简单、成本低、安全可靠;解决了大直径玻璃钢管道水压试验机后期维护高成本问题;满足管道长期正常运行的需要,同时降低了各方经济成本。
两个水压试验机床头1、水压试验机大梁2和底架17焊接成一个整体,玻璃钢管道6和玻璃钢承口堵头3、玻璃钢插口堵头4在试压之前已经在车间安装好,并且控制好长度;吊车将玻璃钢管6吊入水压试验机中的试压玻璃钢管道鞍座7上,可以通过调节鞍座距离调节架15的螺栓距离,使鞍座7避开管道6加强筋,在将管道调节板16插入试验机中;打开进水管阀门9向玻璃钢中注水,当排气阀门5开始冒水,关闭排气阀门5和进水管阀门9;开始用试压机注水,通过压力表13,观察水压;达到试压要求后,打开试压机泄压阀,微开排气阀门5;当管道内没有压力时,完全打开排气阀门5,和缓慢打开排水管阀门10;待水排出以后,用吊车先吊出管道调节板16,再吊出玻璃钢管6,整个试压过程结束。
以上所述均为本实用新型的优选实施方式,对于本技术领域的普通技术人员,在不脱离本实用新型的原理前提下,对本实用新型的各种等价形式的修改均属于本申请所附权利要求的保护范围。
Claims (7)
1.一种大直径玻璃钢管道水压试验结构,其特征在于:包括固定试验架以及玻璃钢管道组件,所述玻璃钢管道组件设置在所述固定试验架上;所述固定试验架包括底架、床头以及大梁,所述床头有两个,分别立设于所述底架长轴方向的两端,所述大梁有两个,横向设置在所述床头上方;所述玻璃钢管道组件包括玻璃钢管道、玻璃钢承口堵头以及玻璃钢插口堵头,所述玻璃钢承口堵头安装在所述玻璃钢管道一端端口上,所述玻璃钢插口堵头安装在所述玻璃钢管道另一端端口上,所述玻璃钢管道沿所述底架长轴方向延伸,并安装在两个所述床头之间。
2.根据权利要求1所述的一种大直径玻璃钢管道水压试验结构,其特征在于:所述床头和所述玻璃钢插口堵头之间插装设置有管道调节板。
3.根据权利要求1所述的一种大直径玻璃钢管道水压试验结构,其特征在于:所述底架包括鞍座,沿所述底架长轴方向间隔设置若干对所述鞍座,每对所述鞍座沿所述底架长轴对称排布。
4.根据权利要求3所述的一种大直径玻璃钢管道水压试验结构,其特征在于:每对所述鞍座位于所述底架宽度方向中部,一对所述鞍座两侧分别设有鞍座距离调节架。
5.根据权利要求1所述的一种大直径玻璃钢管道水压试验结构,其特征在于:所述玻璃钢承口堵头上方设置有排气阀门。
6.根据权利要求1所述的一种大直径玻璃钢管道水压试验结构,其特征在于:所述玻璃钢承口堵头下方设置进水装置以及出水装置,所述进水装置包括进水软管、止回阀以及进水管阀门;所述出水装置包括出水软管、出水阀门。
7.根据权利要求1所述的一种大直径玻璃钢管道水压试验结构,其特征在于:所述玻璃钢承口堵头下方设置试压机接口,所述试压机接口上设置压力表。
Priority Applications (1)
| Application Number | Priority Date | Filing Date | Title |
|---|---|---|---|
| CN202121857387.4U CN215677897U (zh) | 2021-08-10 | 2021-08-10 | 一种大直径玻璃钢管道水压试验结构 |
Applications Claiming Priority (1)
| Application Number | Priority Date | Filing Date | Title |
|---|---|---|---|
| CN202121857387.4U CN215677897U (zh) | 2021-08-10 | 2021-08-10 | 一种大直径玻璃钢管道水压试验结构 |
Publications (1)
| Publication Number | Publication Date |
|---|---|
| CN215677897U true CN215677897U (zh) | 2022-01-28 |
Family
ID=79951258
Family Applications (1)
| Application Number | Title | Priority Date | Filing Date |
|---|---|---|---|
| CN202121857387.4U Active CN215677897U (zh) | 2021-08-10 | 2021-08-10 | 一种大直径玻璃钢管道水压试验结构 |
Country Status (1)
| Country | Link |
|---|---|
| CN (1) | CN215677897U (zh) |
-
2021
- 2021-08-10 CN CN202121857387.4U patent/CN215677897U/zh active Active
Similar Documents
| Publication | Publication Date | Title |
|---|---|---|
| CN106882112A (zh) | 综合管廊管道运输车及其运输管道的方法 | |
| CN101857067B (zh) | 散货轮平移式舱口盖安装方法 | |
| CN104181046B (zh) | 钢管水压自动检测机 | |
| CN215677897U (zh) | 一种大直径玻璃钢管道水压试验结构 | |
| CN210286510U (zh) | 一种制氧设备冷却器更换工装 | |
| CN220982944U (zh) | 一种法兰管试压装置 | |
| CN110077949A (zh) | 一种卧式高压主汽阀拆装工具 | |
| CN113820219A (zh) | 一种管件强度试验方法及装置 | |
| CN111922387B (zh) | 一种带压钻孔装置及方法 | |
| CN109243278A (zh) | 一种集阀门检修与水压试验并用的检修培训装置 | |
| CN215767560U (zh) | 一种供水管道压水试验装置 | |
| CN209657637U (zh) | 一种集阀门检修与水压试验并用的检修培训装置 | |
| CN214408443U (zh) | 一种连铸机扇形段水压试验装置 | |
| CN213364157U (zh) | 一种不锈钢管并排式气密性试验机 | |
| CN213022190U (zh) | 一种机械密封试压平台 | |
| CN210071484U (zh) | 一种基于分压调压集合管工装 | |
| CN212300722U (zh) | 一种流体管道柔性接口密封性能内压试验台 | |
| CN101773950B (zh) | 在线新增热卷箱的安装方法 | |
| CN219694528U (zh) | 一种可循环使用的焊接阀门打压装置 | |
| CN208366731U (zh) | 一种螺旋埋弧焊钢管静水压力试验装置 | |
| CN204142432U (zh) | 集热器流道卧式自动试压机 | |
| CN211247620U (zh) | 水平液压油缸排油机 | |
| CN104344952A (zh) | 一种调距桨轴系铜套卧式压力试验方法 | |
| CN112161745A (zh) | 一种磁翻板液位计测量管用打压设备及方法 | |
| CN222733764U (zh) | 一种核电用焊接式板式热交换器板对分组气压试验工装 |
Legal Events
| Date | Code | Title | Description |
|---|---|---|---|
| GR01 | Patent grant | ||
| GR01 | Patent grant |