WO2023276912A1 - 付勢力発生装置及び動作補助装置 - Google Patents

付勢力発生装置及び動作補助装置 Download PDF

Info

Publication number
WO2023276912A1
WO2023276912A1 PCT/JP2022/025438 JP2022025438W WO2023276912A1 WO 2023276912 A1 WO2023276912 A1 WO 2023276912A1 JP 2022025438 W JP2022025438 W JP 2022025438W WO 2023276912 A1 WO2023276912 A1 WO 2023276912A1
Authority
WO
WIPO (PCT)
Prior art keywords
elastic body
biasing force
rotating shaft
shaft
frame
Prior art date
Legal status (The legal status is an assumption and is not a legal conclusion. Google has not performed a legal analysis and makes no representation as to the accuracy of the status listed.)
Ceased
Application number
PCT/JP2022/025438
Other languages
English (en)
French (fr)
Japanese (ja)
Inventor
大樹 尾形
正寛 杉原
Current Assignee (The listed assignees may be inaccurate. Google has not performed a legal analysis and makes no representation or warranty as to the accuracy of the list.)
Toyoflex Corp
Original Assignee
Toyoflex Corp
Priority date (The priority date is an assumption and is not a legal conclusion. Google has not performed a legal analysis and makes no representation as to the accuracy of the date listed.)
Filing date
Publication date
Application filed by Toyoflex Corp filed Critical Toyoflex Corp
Publication of WO2023276912A1 publication Critical patent/WO2023276912A1/ja
Anticipated expiration legal-status Critical
Ceased legal-status Critical Current

Links

Images

Classifications

    • BPERFORMING OPERATIONS; TRANSPORTING
    • B25HAND TOOLS; PORTABLE POWER-DRIVEN TOOLS; MANIPULATORS
    • B25JMANIPULATORS; CHAMBERS PROVIDED WITH MANIPULATION DEVICES
    • B25J11/00Manipulators not otherwise provided for

Definitions

  • the present disclosure relates to a biasing force generating device and a movement assisting device.
  • Patent Literature 1 discloses a forward leaning posture support device in which a wire is provided between a compression coil spring arranged on the lateral side of the thigh of the human body and an upper body support frame that supports the upper body of the human body. is proposed.
  • the forward leaning posture support device when the upper body support frame tilts with respect to the base part, part of the wire is wound around the winding part of the pulley, compressing the compression coil spring, and attaching the body to the upper body support frame. transmits a biasing force to the human body in a direction that causes
  • the power source is a compression coil spring, so the rate of change of the output (assist force) is constant in a normal design.
  • the biasing force of the compression coil spring in the device it is necessary to extend the compression coil spring or wind up the wire to hold it. No. Therefore, with this device, it is difficult to gradually change the assisting force, such as decreasing the assisting force during walking and increasing the assisting force during cargo handling.
  • An object of the present disclosure is to provide an urging force generating device and a movement assisting device that can easily realize a stepwise change of the assisting force such as reducing the assisting force during walking and increasing the assisting force during loading and unloading. be.
  • a movement assistance device worn by a user, comprising a first frame and a base to which the first frame is fixedly connected. a second frame rotatably provided with respect to the base portion; and an urging force generator provided at the base portion for generating an urging force corresponding to an operating angle of the second frame with respect to the first frame. and a section, wherein the biasing force generating section is configured such that the rate of change of the biasing force with respect to the operating angle changes in the relationship between the operating angle and the biasing force.
  • the second frame is fixed to a rotating shaft provided on the base portion, the biasing force generating portion has a first end and a second end, and the second end is the rotating shaft.
  • a first elastic body held by a shaft; and a second elastic body having a third end portion and a fourth end portion, the fourth end portion being held by the rotation shaft;
  • the first elastic body is a spiral spring, the first end is the outer edge of the spiral spring, the second end is the central part of the spiral spring, and the second elastic body is , a spiral spring, wherein the third end is an outer edge of the spiral spring and the fourth end is a central portion of the spiral spring.
  • a slit into which a second end portion and a fourth end portion are inserted is formed in the rotating shaft, and the second end portion and the fourth end portion extend in the slit about a central axis of the rotating shaft.
  • the second end and the fourth end extend in a direction perpendicular to each other, and in a state where a biasing force is generated in the biasing force generating portion, the second end portion and the fourth end portion intersect each other in the cross section of the rotating shaft. It may be held by the rotating shaft.
  • the base portion is provided with a plurality of shafts around the first elastic body and the second elastic body, and the first end of the first elastic body is supported by one of the plurality of shafts.
  • the third end of the second elastic body is located at a location separated from any one of the plurality of shafts in the initial position, and the second end of the first elastic body and the second elastic body are separated from each other.
  • the fourth end is held by the rotating shaft, and when the second frame rotates together with the rotating shaft with respect to the first frame, the rotating shaft rotates to rotate the second frame.
  • an urging force is generated on the first elastic body and the third end portion of the second elastic body is rotated to hit one of the plurality of shafts.
  • the biasing force of the second elastic body may be generated later than the biasing force of the first elastic body.
  • a plurality of fixed holes or long fixed holes for fixing a shaft with which the third end portion of the second elastic body abuts are formed in the base portion along the circumferential direction of the second elastic body. good too.
  • a biasing force generating device is a biasing force generating device used in a motion assisting device, and includes a base portion provided with a rotation shaft and a plurality of end portions, and an elastic portion having one end held by the rotating shaft, wherein when the rotating shaft rotates with respect to the base portion, one of the plurality of ends other than the one end is provided. is supported by the base portion, and the elastic portion is deformed to generate a biasing force. It is configured such that the rate of change of the biasing force with respect to the rotation angle changes.
  • the elastic part includes a first elastic body and a second elastic body, and the first elastic body is a spiral spring and has a first end that is an outer end and a second end that is a central part. and the second end is held by the rotating shaft, and the second elastic body is a flat spiral spring having a third end that is an outer end and a fourth end that is a central portion.
  • the fourth end is held by the rotation shaft and the rotation angle is equal to or less than a predetermined value
  • a biasing force is generated by the first elastic body, and the rotation When the angle exceeds the predetermined value, the biasing force is further generated by the second elastic body.
  • a slit into which a second end portion and a fourth end portion are inserted is formed in the rotating shaft, and the second end portion and the fourth end portion extend in the slit about a central axis of the rotating shaft.
  • the base portion is provided with a plurality of shafts around the first elastic body and the second elastic body, and the first end of the first elastic body is supported by one of the plurality of shafts.
  • the third end of the second elastic body is located at a location separated from any one of the plurality of shafts in the initial position, and the second end of the first elastic body and the second elastic body is held by the rotating shaft, and when the second frame rotates together with the rotating shaft with respect to the first frame, the rotating shaft rotates to rotate the fourth end of the By rotating the second end portion and the fourth end portion, an urging force is generated in the first elastic body and the third end portion of the second elastic body is rotated to be attached to one of the plurality of shafts. By abutting, the biasing force of the second elastic body may be generated later than the biasing force of the first elastic body.
  • a plurality of fixed holes or long fixed holes for fixing a shaft with which the third end portion of the second elastic body abuts are formed in the base portion along the circumferential direction of the second elastic body. good too.
  • an urging force generating device and a movement assisting device that can easily realize a stepwise change of the assisting force such that the assisting force is reduced during walking and the assisting force is increased during cargo handling.
  • FIG. 3 is an exploded perspective view of the driving portion shown in FIG. 2;
  • (a) is a perspective view of the rotation shaft of the driving unit shown in FIG. 3
  • (b) is a front view of the rotation shaft of (a) as seen from the lower right side
  • (c) is (a). is a top view of the rotating shaft of
  • (d) is a side view of the rotating shaft of (a).
  • (a) is a cross-sectional view along the Va-Va line of the rotating shaft in FIG.
  • FIG. 4(d), and (b) is a cross-sectional view along the Vb-Vb line of the rotating shaft in FIG. 4(d). It is an arrow view.
  • 4 is a front view of a first elastic body and a second elastic body in FIG. 3; FIG. 1. It is a figure which shows the state which the user who mounted
  • FIG. 6 is an explanatory diagram showing the positional relationship between the rotation shaft and the second end and the fourth end when the rotation shaft shown in FIG. 5 rotates; 1. It is a graph which shows the relationship of the motion angle (horizontal axis) and assisting force (vertical axis) in the motion assistance apparatus of FIG.
  • (a) is a front view of the drive part of the movement assistance apparatus concerning 2nd Embodiment
  • (b) is a side view of (a). It is a front view of the drive part of the movement assistance apparatus concerning the modification of 2nd Embodiment. It is a front view of the drive part of the movement assistance apparatus concerning another modification of 2nd Embodiment.
  • a motion assisting device assists the motion of raising the upper body of the user (motion of stretching the waist), and the biasing force generating device according to an embodiment of the present disclosure is This assist force is generated.
  • a motion assisting device worn by a user typically has an urging force generating portion positioned at the waist and two frames extending from the urging force generating portion toward the knee and toward the chest. It is rotatably attached to the force generating portion (see FIG. 7), and the biasing force is generated by the biasing force generating portion according to the angle (operating angle) at which the two frames intersect.
  • the present disclosure discloses a biasing force generation device and a movement assisting device according to first and second embodiments.
  • a biasing force generation unit The relationship between the operating angle and the biasing force is common in that the rate of change of the biasing force with respect to the operating angle changes (see FIG. 9).
  • the first and second embodiments will be described with reference to the drawings.
  • FIG. 1 is a side view of the movement assisting device. In FIG. 1, illustration of the base portion 21B is omitted.
  • the movement assisting device 1 includes an upper limb portion 10 worn by a user, a pair of driving portions 20, and a pair of lower limb portions 30.
  • FIG. 1 only one of a pair of the drive section 20 and the lower leg section 30 is shown, the left side is the front side, the right side is the rear side, and the upper leg section 10 side is the upper side with respect to the drive section 20.
  • the lower leg portion 30 side will be described as the lower side.
  • the upper limb section 10 has a back support section 11, a chest support section 12, upper limb frames 13A and 13B (only one is shown in FIG. 1), and a waist fixing member 14.
  • the back support part 11 is a flat plate that contacts the user's back when worn.
  • the surface of the backrest 11 that contacts the back of the user, that is, the surface on the front side of the movement assisting device 1 is formed of a soft material with elasticity. Note that the shape of the back support portion 11 is not limited to the illustrated form.
  • the breastplate 12 is a member worn on the user's chest.
  • the breastplate 12 has a pair of belt-shaped members made of elastic and soft material so that it can be deformed according to the movement of the user. Connecting portions (not shown) are provided at both ends on the front side of the breastplate portion 12 .
  • the breastplate 12 is held in a tubular shape by connecting the pair of belt-like members with the connecting portion.
  • An adjustment mechanism such as a belt (not shown) can be used to adjust the inner circumference of the breastplate 12 so that the breastplate 12 can be brought into contact with the user's chest.
  • the upper limb frames 13A and 13B are members that connect the pair of drive sections 20, the back support section 11, and the chest support section 12 to each other.
  • the upper limb frames 13A and 13B are formed by bending bar materials such as hollow round bars.
  • the upper limb frames 13A and 13B are rigid bodies, and fix the relative positional relationship between the pair of drive section 20, back support section 11 and chest support section 12. As shown in FIG. For example, the upper limb frame 13B corresponds to the first frame.
  • the upper limb frame 13A is provided on the back side of the backrest portion 11 and fixes the backrest portion 11 and the pair of upper limb frames 13B.
  • the upper limb frame 13A is convexly curved upward.
  • Each upper leg frame 13B is a member that extends vertically from the backrest portion 11, and the lower end thereof is connected to the upper end of the drive portion 20, respectively.
  • Belt-like members of the chest support 12 are connected to upper ends of the pair of upper limb frames 13B, respectively.
  • the waist fixing member 14 is a strip-shaped member and is connected to a pair of driving parts 20 .
  • the drive unit 20 is held near the waist of the user in a rotatable state around the rotation shaft 24 .
  • Buckles for example, are fixed to both ends of the waist fixing member 14 on the front side, and the waist fixing member 14 is held in a cylindrical shape by the buckles. By changing the tightening position of the buckle, the inner peripheral length of the waist fixing member 14 can be adjusted, and the waist fixing member 14 can be brought into contact with the waist of the user.
  • the waist fixing member 14 is a soft member that can be deformed to follow the movement of the user, so that the user can easily move.
  • the pair of lower limbs 30 as a whole has a shape that roughly follows the thighs of the user.
  • Each leg portion 30 has a leg plate 31 , a shaft portion 32 , a leg frame 33 and a thigh pad 34 .
  • the leg plate 31 is fixed to a rotating portion 24A (see FIG. 3) of a rotating shaft 24 provided in the driving portion 20, and can rotate together with the rotating portion 24A.
  • the shaft portion 32 is provided at the lower end of the leg plate 31 .
  • the leg frame 33 is rotatably connected to the shaft portion 32 .
  • the leg frame 33 can be rotated by the shaft 32 so as to approach and separate from the thigh of the user.
  • the leg frame 33 and the leg plate 31 connected thereto correspond to the second frame.
  • Each thigh pad 34 is a member having a curved shape that covers the front side of the user's thigh. Each thigh pad 34 is provided at the distal end portion of the lower leg frame 33 of each lower leg portion 30 . When the user brings the thigh pads 34 into contact with the front side of the user's thigh, the movement of the thigh is transmitted to each drive unit 20 .
  • the driving section 20 corresponds to the biasing force generating section.
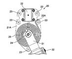
  • the driving portion 20 includes a pair of base portions 21A and 21B, a connecting portion 22, a plurality of shafts 23, a rotating shaft 24, a first elastic body 25 and a second elastic body. a body 26; 2, illustration of the base portion 21B is omitted.
  • Each of the base portions 21A and 21B has a substantially flat plate shape and faces each other with a gap 21c therebetween.
  • a lower end portion of the upper limb frame 13B is fixedly connected by a connecting portion 22 to an upper end portion of the base portion 21A.
  • the gap 21c is formed by a plurality of (for example, five) shafts 23 provided between the pair of base portions 21A and 21B.
  • the connecting portion 22, the rotating shaft 24, the first elastic body 25, and the second elastic body 26 are arranged in the gap 21c.
  • a shaft fixing hole 21d and a plurality of shaft fixing holes 21e are formed in each of the base portions 21A and 21B.
  • Each shaft 23 is fixed to the pair of base portions 21A and 21B by inserting a pair of bolts and nuts into the shaft fixing holes 21e of the respective base portions 21A and 21B and screwing the bolts and nuts together.
  • the rod-shaped rotating shaft 24 is inserted into the shaft fixing hole 21d of each base portion 21A, 21B.
  • the rotating shaft 24 has a fixed portion (not shown) and a rotating portion 24A rotatable relative to the fixed portion.
  • the fixed portion of the rotating shaft 24 is inserted into the shaft fixing hole 21d and fixed to the base portions 21A and 21B so as not to rotate. The structure of the rotating shaft 24 will be further described.
  • FIG. 4(a) is a perspective view of the rotating shaft 24, (b) is a front view of the rotating shaft 24 of (a) viewed from the lower right side, and (c) and (d) are , and (a) are a top view and a side view of a rotating shaft 24.
  • the rotating portion 24A has a substantially cylindrical shape and includes a first shaft end portion 24B on the side of the base portion 21A, a second shaft end portion 24C on the side of the base portion 21B, and a body portion 24D positioned therebetween. have.
  • the first shaft end portion 24B has a smaller diameter than the body portion 24D.
  • a slit 24e is formed in the rotating portion 24A.
  • the slit 24e extends along the central axis of the rotating portion 24A and penetrates the main body portion 24D and the first shaft end portion 24B in a direction orthogonal to the central axis of the rotating portion 24A.
  • the slit 24e has a first region 24e1, a second region 24e2, and a third region 24e3 in order from the second axial end 24C side.
  • the first region 24e1 and the second region 24e2 are formed in the body portion 24D, and the third region 24e3 is formed in the first axial end portion 24B. At least a portion of the third region 24e3 is inserted into the shaft fixing hole 21d of the base portion 21A.
  • the first region 24e1 and second region 24e2 to which the second elastic body 26 and the first elastic body 25 are to be attached will be further described.
  • FIG. 5(a) is a cross-sectional view of the rotation shaft 24 along line Va-Va in FIG. 4(d), and FIG. 5(b) is a cross-sectional view along line Vb-Vb.
  • the first region 24e1 has a substantially rectangular cross-sectional shape of the rotating shaft 24 (rotating portion 24A) and is parallel to the direction orthogonal to the central axis of the rotating portion 24A. It is formed by a pair of first surfaces 24F forming the
  • the second region 24e2 is formed by a pair of second surfaces 24G1 and a pair of third surfaces 24G2.
  • the pair of second surfaces 24G1 is connected to the pair of first surfaces 24F, has a length in a direction perpendicular to the central axis of the rotating portion 24A, and is approximately equal to the radius of the rotating portion 24A. They are in a positional relationship diagonally opposed to each other on both sides.
  • the pair of third surfaces 24G2 are inclined so as to separate from the opposing second surfaces 24G1 toward the outer periphery from the inner ends of the pair of second surfaces 24G1, and are obliquely opposed to each other across the central axis of the rotating portion 24A. in the positional relationship of As shown in FIG. 4, the third region 24e3 has substantially the same shape as the second region 24e2, and is formed by a pair of fourth surfaces 24H1 and a pair of fifth surfaces 24H2.
  • FIG. 6 is a front view of the first elastic body 25 and the second elastic body 26.
  • the first elastic body 25 and the second elastic body 26 are spiral springs in which plate members are spirally formed in a non-contact manner.
  • a first end portion 25A and a third end portion 26A which are outer ends of the first elastic body 25 and the second elastic body 26, are bent outward at about 90°.
  • a second end portion 25B and a fourth end portion 26B which are inner ends (center portions) of the first elastic body 25 and the second elastic body 26, are bent toward the center.
  • the first end 25A and the third end 26A are supported by hooking onto the shaft 23 .
  • the second end portion 25B and the fourth end portion 26B are inserted and held in the slit 24e of the rotating shaft 24, the second end portion 25B is positioned within the first region 24e1, and the fourth end portion 26B is located in the second region. 24e2.
  • the first elastic body 25 and the second elastic body 26 rotate clockwise from the first end 25A and the third end 26A to the centrally located second ends 25B and 26B, respectively. is wound on. Therefore, while the first end 25A and the third end 26A are fixed, the first elastic body 25 and the second elastic body 26 are wound so that the second end 25B and the fourth end 26B rotate clockwise. As a result, a force (biasing force) rotating in the opposite direction (counterclockwise) is generated in the first elastic body 25 and the second elastic body 26 .
  • the urging force serves as a force (assisting force) that assists the movement of the waist when the user returns the posture from bending forward to standing upright.
  • FIG. 7 is a diagram showing a state in which the user wearing the movement assistance device 1 stands upright.
  • FIG. 8 is an explanatory view showing the positional relationship between the rotating shaft 24 and the second end portion 25B and the fourth end portion 26B when the rotating shaft 24 shown in FIG. 5 rotates.
  • the left view is a cross-sectional view of a state in which the second end portion 25B is inserted into the first region 24e1 of the rotating shaft 24 shown in FIG.
  • the figure is a cross-sectional view showing a state in which the fourth end portion 26B is inserted into the second region 24e2 of the rotating shaft 24 shown in FIG. 5(b).
  • 8A and 8B, the second end portion 25B is hidden behind the fourth end portion 26B.
  • the operating angle is the same as the rotating angle of the rotating shaft 24 with respect to the base portions 21A and 21B.
  • the lower limb frame 33 rotates further with respect to the upper limb frame 13B (the operating angle of the lower limb frame 33 increases), and the rotating shaft 24 rotates further.
  • the pair of third surfaces 24G2 abut on the fourth end 26B of the second elastic body 26, and the fourth end 26B contacts the pair of third surfaces 24G2.
  • the second elastic body 26 generates an assisting force in addition to the assisting force of the first elastic body 25 .
  • the second end portion 25B and the fourth end portion 26B are rotated.
  • the biasing force of the second elastic body 26 is greater than the biasing force of the first elastic body 25. Configured to occur with a delay.
  • the first region 24e1 is positioned to sandwich the second end portion 25B, and contacts the second end portion 25B when the rotating shaft 24 rotates in the rotating direction in which the biasing force of the first elastic body 25 increases. It is formed by a pair of first surfaces 24F that come into contact with each other and rotate the second end portion 25B.
  • the second region 24e2 is located upstream of the pair of first surfaces 24F in the rotation direction, and contacts the fourth end portion 26B when the rotation shaft 24 rotates in the rotation direction. It is formed by a pair of third surfaces 24G2 for rotating the end portion 26B. According to this configuration, it is possible to realize a mechanism that automatically reduces the assisting force during walking and increases the assisting force during loading and unloading without requiring switching work of the assisting force using a switch or the like.
  • FIG. 9 is a graph showing the relationship between the motion angle (horizontal axis) and the assisting force (vertical axis) in the movement assisting device 1.
  • the motion angle is the motion angle of the lower limb frame 33 with respect to the upper limb frame 13B, which is the same as the rotation angle of the rotation shaft 24 with respect to the base portions 21A and 21B.
  • the solid line represents the relationship in the case of the movement assisting device 1 (Example) of the present embodiment, and shows the assisting force by the first elastic body 25 and the second elastic body 26 .
  • the first elastic body 25 and the second elastic body 26 have the same spring constant.
  • the dotted line is a comparative example, showing the relationship in the case of a motion assisting device having only one spiral spring.
  • the spiral spring of the comparative example has a spring constant greater than the spring constants of the first elastic body 25 and the second elastic body 26 .
  • the assisting force is only the first elastic body 25, and in the range where the operating angle is larger than ⁇ 1 (straight line L2), the second elastic body 25 is used in addition to the second elastic body 25. Since the elastic body 26 also generates an assisting force, the rate of change of the straight line L2 is twice that of the straight line L1. That is, in the biasing force generating section constituted by the first elastic body 25 and the second elastic body 26, the rate of change of the biasing force (assisting force) with respect to the operating angle is is changing.
  • the biasing force is generated by the first elastic body 25, and when the operating angle exceeds the predetermined value ( ⁇ 1), the second elastic body 26 is configured to further generate an urging force due to
  • the biasing force generating portion composed of one flat spiral spring of the comparative example, the rate of change of the biasing force (assisting force) with respect to the operating angle is constant over the entire operating angle range (line L3).
  • the motion assisting device 1 has a stepwise assisting force changing mechanism that reduces the assisting force during walking and increases the assisting force during cargo handling.
  • the rotation shaft 24 rotates with respect to the base portions 21A and 21B, the remaining end portions other than one end portion among the plurality of end portions are supported by the base portions 21A and 21B, and the elastic portions are deformed. It is configured to generate an urging force, and the urging force generator can change the rate of change of the urging force with respect to the rotation angle in the relationship between the rotation angle and the urging force. In this way, the assist force (biasing force) can be changed in stages without using an electric power source such as a motor.
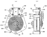
  • FIG. 10 (a) is a front view of the driving section 120 of the movement assisting device according to the second embodiment, and (b) is a side view thereof.
  • illustration of the base portion 21B is omitted.
  • the second embodiment differs from the first embodiment in the configuration for supporting the second elastic body 26 .
  • An additional shaft 23A is provided at a position corresponding to the outer periphery of the first elastic body 25 and the second elastic body 26 and between the rotating shaft 24 and the shaft 23 located on the lowest side.
  • the third end 26A of the second elastic body 26 is positioned between the additional shaft 23A and the lowest shaft 23, and is positioned so as not to contact any of the shafts 23, 23A in the initial state.
  • the shape of the slits of the rotating portion of the rotating shaft 24 of this embodiment is formed in the same shape as the first region 24e1 (see FIG. 4), and the second end portion 25B and the fourth end portion 26B are It is inserted and held in the slit 24e of the rotary shaft 24. As shown in FIG.
  • the rotating shaft 24 rotates clockwise, the second end 25B and the fourth end 26B are wound simultaneously. Since the first end portion 25A of the first elastic body 25 is supported by the shaft 23, the first elastic body 25 is tightened to generate an assisting force (biasing force). As the fourth end portion 26B of the second elastic body 26 is rotated by the rotating shaft 24, the third end portion 26A rotates clockwise. Therefore, the second elastic body 26 is not tightened, and no assisting force is generated by the second elastic body 26 . Then, when the third end portion 26A abuts on the additional shaft 23A, the third end portion 26A is fixed, the third end portion 26A is tightened, and the second elastic body 26 generates an assisting force.
  • the biasing force of the second elastic body 26 is greater than the biasing force of the first elastic body 25. Configured to occur with a delay. According to this configuration, it is possible to realize a mechanism that automatically reduces the assisting force during walking and increases the assisting force during cargo handling without requiring switching of the assisting force using a switch or the like. Also in the present embodiment, one elastic part including the first elastic body 25 and the second elastic body 26 is regarded as one elastic part, and one end of a plurality of ends of the elastic part is held by the rotation shaft 24.
  • the rotating shaft 24 rotates with respect to the base portions 21A and 21B
  • the remaining end portions of the plurality of end portions other than one end portion are supported by the base portions 21A and 21B and are elastic.
  • the portion is deformed to generate an urging force, and the urging force generator can change the rate of change of the urging force with respect to the rotation angle in the relationship between the rotation angle and the urging force.
  • FIG. 11 is a front view of the drive unit 121 of the movement assisting device according to the modification.
  • FIG. 12 is a front view of a driving section 122 of a movement assisting device according to another modification. 11 and 12, illustration of the base portion 21B is omitted.
  • a plurality of fixing holes 21f for fixing the additional shaft 23A are formed along the circumferential direction of the second elastic body 26 in the base portion 21A.
  • the base portion 21B (not shown) is also formed in the same manner.
  • the base portion 21A has a fixed elongated hole 21g along the circumferential direction of the second elastic body 26 for fixing the additional shaft 23A.
  • the base portion 21B (not shown) is also formed in the same manner.
  • the biasing force generating portion is composed of two elastic bodies (the first elastic body 25 and the second elastic body 26), but may be composed of three or more elastic bodies. good too.
  • the rate of change of the assisting force with respect to the operating angle may be changed in three stages or more.
  • the first elastic body 25 and the second elastic body 26 have the same spring constant, they may have different spring constants.
  • Each of the first elastic body 25 and the second elastic body 26 may be composed of, for example, two or more spiral springs.
  • the elastic portion is composed of the first elastic body 25 and the second elastic body 26, it may include at least one elastic body.
  • spiral springs are used as the first elastic body 25 and the second elastic body 26, the form of the elastic bodies is not limited to this. For example, leaf springs may be used.
  • Movement assisting device 10 Upper leg 11: Back support 12: Chest support 13A, 13B: Upper leg frame 14: Lumbar fixing members 20, 120, 121, 122: Driving units 21A, 21B: Base 21c: Gap 21d: Shaft fixing hole 21e: Shaft fixing hole 21f: Fixing hole 21g: Fixed long hole 22: Connecting portion 23, 23A: Shaft 24: Rotating shaft 24A: Rotating portion 24B: First shaft end 24C: Second shaft end 24D: main body 24e: slit 24e1: first area 24e2: second area 24e3: third area 24F: first surface 24G1: second surface 24G2: third surface 24H1: fourth surface 24H2: fifth surface 25: third surface 1 elastic body 25A: first end 25B: second end 26: second elastic body 26A: third end 26B: fourth end 30: lower leg 31: lower leg plate 32: shaft 33: lower leg frame 34 : Thigh pad

Landscapes

  • Engineering & Computer Science (AREA)
  • Robotics (AREA)
  • Mechanical Engineering (AREA)
  • Manipulator (AREA)
  • Rehabilitation Tools (AREA)
PCT/JP2022/025438 2021-06-29 2022-06-27 付勢力発生装置及び動作補助装置 Ceased WO2023276912A1 (ja)

Applications Claiming Priority (2)

Application Number Priority Date Filing Date Title
JP2021107538A JP7582912B2 (ja) 2021-06-29 2021-06-29 付勢力発生装置及び動作補助装置
JP2021-107538 2021-06-29

Publications (1)

Publication Number Publication Date
WO2023276912A1 true WO2023276912A1 (ja) 2023-01-05

Family

ID=84691379

Family Applications (1)

Application Number Title Priority Date Filing Date
PCT/JP2022/025438 Ceased WO2023276912A1 (ja) 2021-06-29 2022-06-27 付勢力発生装置及び動作補助装置

Country Status (2)

Country Link
JP (1) JP7582912B2 (enExample)
WO (1) WO2023276912A1 (enExample)

Families Citing this family (1)

* Cited by examiner, † Cited by third party
Publication number Priority date Publication date Assignee Title
WO2023167075A1 (ja) * 2022-03-04 2023-09-07 住友重機械工業株式会社 駆動機構およびこれを備えるロボットアーム

Citations (10)

* Cited by examiner, † Cited by third party
Publication number Priority date Publication date Assignee Title
JP2002306656A (ja) * 2001-04-11 2002-10-22 Kanazawa Chuo Hatsujo Kogyo Kk ゴルフ及びスキーの運動補助具
JP2010142353A (ja) * 2008-12-17 2010-07-01 Honda Motor Co Ltd 体重支持装置
JP2015066215A (ja) * 2013-09-30 2015-04-13 株式会社安川電機 動作補助装置
WO2017175691A1 (ja) * 2016-04-07 2017-10-12 株式会社イノフィス 上体サポート装置
JP2018525181A (ja) * 2015-06-12 2018-09-06 ベッカー オーソペディック アプライアンス カンパニー 装具用ジョイント装置、ジョイント装置構成部品、および方法
JP2019118681A (ja) * 2018-01-09 2019-07-22 国立大学法人 宮崎大学 立ち上がり補助装着具
CN110744526A (zh) * 2019-10-30 2020-02-04 重庆理工大学 一种被动式下肢运动助力外骨骼装置
JP2020069632A (ja) * 2018-11-02 2020-05-07 太陽パーツ株式会社 トルク調整ユニットおよびサポートウェア
JP2021506610A (ja) * 2017-12-28 2021-02-22 サフラン・エレクトロニクス・アンド・デファンス 外骨格構造体
JP2021074320A (ja) * 2019-11-11 2021-05-20 株式会社Atoun 動作支援装置

Patent Citations (10)

* Cited by examiner, † Cited by third party
Publication number Priority date Publication date Assignee Title
JP2002306656A (ja) * 2001-04-11 2002-10-22 Kanazawa Chuo Hatsujo Kogyo Kk ゴルフ及びスキーの運動補助具
JP2010142353A (ja) * 2008-12-17 2010-07-01 Honda Motor Co Ltd 体重支持装置
JP2015066215A (ja) * 2013-09-30 2015-04-13 株式会社安川電機 動作補助装置
JP2018525181A (ja) * 2015-06-12 2018-09-06 ベッカー オーソペディック アプライアンス カンパニー 装具用ジョイント装置、ジョイント装置構成部品、および方法
WO2017175691A1 (ja) * 2016-04-07 2017-10-12 株式会社イノフィス 上体サポート装置
JP2021506610A (ja) * 2017-12-28 2021-02-22 サフラン・エレクトロニクス・アンド・デファンス 外骨格構造体
JP2019118681A (ja) * 2018-01-09 2019-07-22 国立大学法人 宮崎大学 立ち上がり補助装着具
JP2020069632A (ja) * 2018-11-02 2020-05-07 太陽パーツ株式会社 トルク調整ユニットおよびサポートウェア
CN110744526A (zh) * 2019-10-30 2020-02-04 重庆理工大学 一种被动式下肢运动助力外骨骼装置
JP2021074320A (ja) * 2019-11-11 2021-05-20 株式会社Atoun 動作支援装置

Also Published As

Publication number Publication date
JP2023005544A (ja) 2023-01-18
JP7582912B2 (ja) 2024-11-13

Similar Documents

Publication Publication Date Title
JP5075759B2 (ja) 歩行補助装置
EP2923804B1 (en) Joint assembly and walking assistance robot
JP6781091B2 (ja) 肢体動作支援装置
US10524973B2 (en) Movement assistance device
JP4736946B2 (ja) 歩行補助具
US10188577B2 (en) Elastic force generating device
JP2006320351A (ja) 腰部装具
US10201436B2 (en) Joint mechanism control device
US20220362927A1 (en) Motion assist device
WO2004103249A1 (ja) 歩行補助装置
JP2011092507A (ja) 装着型筋力補助装置
US20240398597A1 (en) Self-aligning joint assistance device
WO2023276912A1 (ja) 付勢力発生装置及び動作補助装置
WO2014054097A1 (ja) 体幹装具
KR20150134888A (ko) 구동 모듈 및 이를 포함하는 운동 보조 장치
KR20190100566A (ko) 운동 보조 장치
JP2020162925A (ja) 歩行姿勢矯正器具
JP6015516B2 (ja) 歩行補助装置
KR102278642B1 (ko) 무동력 근력 보조장치
JP2007117644A (ja) 関節支持装具
EP4631479A1 (en) Prosthetic socket
JP2024068415A (ja) 付勢力発生装置および動作補助装置
WO2019198267A1 (ja) 歩行補助装置
JP2024021421A (ja) 動作補助装置
JP2025015107A (ja) 付勢力発生装置及び動作補助装置

Legal Events

Date Code Title Description
121 Ep: the epo has been informed by wipo that ep was designated in this application

Ref document number: 22833059

Country of ref document: EP

Kind code of ref document: A1

NENP Non-entry into the national phase

Ref country code: DE

122 Ep: pct application non-entry in european phase

Ref document number: 22833059

Country of ref document: EP

Kind code of ref document: A1