WO2022215535A1 - ゲームシステム、ゲーム方法、ゲームプログラム、及び情報処理装置 - Google Patents

ゲームシステム、ゲーム方法、ゲームプログラム、及び情報処理装置 Download PDF

Info

Publication number
WO2022215535A1
WO2022215535A1 PCT/JP2022/013738 JP2022013738W WO2022215535A1 WO 2022215535 A1 WO2022215535 A1 WO 2022215535A1 JP 2022013738 W JP2022013738 W JP 2022013738W WO 2022215535 A1 WO2022215535 A1 WO 2022215535A1
Authority
WO
WIPO (PCT)
Prior art keywords
sleep information
sleep
information
game
unit
Prior art date
Legal status (The legal status is an assumption and is not a legal conclusion. Google has not performed a legal analysis and makes no representation as to the accuracy of the status listed.)
Ceased
Application number
PCT/JP2022/013738
Other languages
English (en)
French (fr)
Japanese (ja)
Inventor
要 小杉
佑貴 寺田
まり江 首藤
虎也 中畑
拓実 塚田
佳祐 宮川
Current Assignee (The listed assignees may be inaccurate. Google has not performed a legal analysis and makes no representation or warranty as to the accuracy of the list.)
Pokemon Co
Original Assignee
Pokemon Co
Priority date (The priority date is an assumption and is not a legal conclusion. Google has not performed a legal analysis and makes no representation as to the accuracy of the date listed.)
Filing date
Publication date
Application filed by Pokemon Co filed Critical Pokemon Co
Publication of WO2022215535A1 publication Critical patent/WO2022215535A1/ja
Priority to US18/372,703 priority Critical patent/US20240017176A1/en
Anticipated expiration legal-status Critical
Ceased legal-status Critical Current

Links

Images

Classifications

    • AHUMAN NECESSITIES
    • A63SPORTS; GAMES; AMUSEMENTS
    • A63FCARD, BOARD, OR ROULETTE GAMES; INDOOR GAMES USING SMALL MOVING PLAYING BODIES; VIDEO GAMES; GAMES NOT OTHERWISE PROVIDED FOR
    • A63F13/00Video games, i.e. games using an electronically generated display having two or more dimensions
    • A63F13/20Input arrangements for video game devices
    • A63F13/21Input arrangements for video game devices characterised by their sensors, purposes or types
    • A63F13/211Input arrangements for video game devices characterised by their sensors, purposes or types using inertial sensors, e.g. accelerometers or gyroscopes
    • AHUMAN NECESSITIES
    • A63SPORTS; GAMES; AMUSEMENTS
    • A63FCARD, BOARD, OR ROULETTE GAMES; INDOOR GAMES USING SMALL MOVING PLAYING BODIES; VIDEO GAMES; GAMES NOT OTHERWISE PROVIDED FOR
    • A63F13/00Video games, i.e. games using an electronically generated display having two or more dimensions
    • A63F13/60Generating or modifying game content before or while executing the game program, e.g. authoring tools specially adapted for game development or game-integrated level editor
    • A63F13/69Generating or modifying game content before or while executing the game program, e.g. authoring tools specially adapted for game development or game-integrated level editor by enabling or updating specific game elements, e.g. unlocking hidden features, items, levels or versions
    • AHUMAN NECESSITIES
    • A63SPORTS; GAMES; AMUSEMENTS
    • A63FCARD, BOARD, OR ROULETTE GAMES; INDOOR GAMES USING SMALL MOVING PLAYING BODIES; VIDEO GAMES; GAMES NOT OTHERWISE PROVIDED FOR
    • A63F13/00Video games, i.e. games using an electronically generated display having two or more dimensions
    • A63F13/20Input arrangements for video game devices
    • A63F13/21Input arrangements for video game devices characterised by their sensors, purposes or types
    • A63F13/212Input arrangements for video game devices characterised by their sensors, purposes or types using sensors worn by the player, e.g. for measuring heart beat or leg activity
    • AHUMAN NECESSITIES
    • A63SPORTS; GAMES; AMUSEMENTS
    • A63FCARD, BOARD, OR ROULETTE GAMES; INDOOR GAMES USING SMALL MOVING PLAYING BODIES; VIDEO GAMES; GAMES NOT OTHERWISE PROVIDED FOR
    • A63F13/00Video games, i.e. games using an electronically generated display having two or more dimensions
    • A63F13/40Processing input control signals of video game devices, e.g. signals generated by the player or derived from the environment
    • A63F13/44Processing input control signals of video game devices, e.g. signals generated by the player or derived from the environment involving timing of operations, e.g. performing an action within a time slot
    • AHUMAN NECESSITIES
    • A63SPORTS; GAMES; AMUSEMENTS
    • A63FCARD, BOARD, OR ROULETTE GAMES; INDOOR GAMES USING SMALL MOVING PLAYING BODIES; VIDEO GAMES; GAMES NOT OTHERWISE PROVIDED FOR
    • A63F13/00Video games, i.e. games using an electronically generated display having two or more dimensions
    • A63F13/50Controlling the output signals based on the game progress
    • A63F13/53Controlling the output signals based on the game progress involving additional visual information provided to the game scene, e.g. by overlay to simulate a head-up display [HUD] or displaying a laser sight in a shooting game
    • A63F13/533Controlling the output signals based on the game progress involving additional visual information provided to the game scene, e.g. by overlay to simulate a head-up display [HUD] or displaying a laser sight in a shooting game for prompting the player, e.g. by displaying a game menu
    • AHUMAN NECESSITIES
    • A63SPORTS; GAMES; AMUSEMENTS
    • A63FCARD, BOARD, OR ROULETTE GAMES; INDOOR GAMES USING SMALL MOVING PLAYING BODIES; VIDEO GAMES; GAMES NOT OTHERWISE PROVIDED FOR
    • A63F13/00Video games, i.e. games using an electronically generated display having two or more dimensions
    • A63F13/50Controlling the output signals based on the game progress
    • A63F13/53Controlling the output signals based on the game progress involving additional visual information provided to the game scene, e.g. by overlay to simulate a head-up display [HUD] or displaying a laser sight in a shooting game
    • A63F13/537Controlling the output signals based on the game progress involving additional visual information provided to the game scene, e.g. by overlay to simulate a head-up display [HUD] or displaying a laser sight in a shooting game using indicators, e.g. showing the condition of a game character on screen
    • A63F13/5375Controlling the output signals based on the game progress involving additional visual information provided to the game scene, e.g. by overlay to simulate a head-up display [HUD] or displaying a laser sight in a shooting game using indicators, e.g. showing the condition of a game character on screen for graphically or textually suggesting an action, e.g. by displaying an arrow indicating a turn in a driving game
    • AHUMAN NECESSITIES
    • A63SPORTS; GAMES; AMUSEMENTS
    • A63FCARD, BOARD, OR ROULETTE GAMES; INDOOR GAMES USING SMALL MOVING PLAYING BODIES; VIDEO GAMES; GAMES NOT OTHERWISE PROVIDED FOR
    • A63F13/00Video games, i.e. games using an electronically generated display having two or more dimensions
    • A63F13/60Generating or modifying game content before or while executing the game program, e.g. authoring tools specially adapted for game development or game-integrated level editor
    • A63F13/65Generating or modifying game content before or while executing the game program, e.g. authoring tools specially adapted for game development or game-integrated level editor automatically by game devices or servers from real world data, e.g. measurement in live racing competition
    • AHUMAN NECESSITIES
    • A63SPORTS; GAMES; AMUSEMENTS
    • A63FCARD, BOARD, OR ROULETTE GAMES; INDOOR GAMES USING SMALL MOVING PLAYING BODIES; VIDEO GAMES; GAMES NOT OTHERWISE PROVIDED FOR
    • A63F13/00Video games, i.e. games using an electronically generated display having two or more dimensions
    • A63F13/70Game security or game management aspects
    • A63F13/79Game security or game management aspects involving player-related data, e.g. identities, accounts, preferences or play histories

Definitions

  • the present invention relates to a game system, game method, game program, and information processing device.
  • the present invention relates to a game system, a game method, a game program, and an information processing apparatus in which game progress processing is executed using sleep information of a user.
  • a program for executing a game progress process based on a user's sleep information and a computer, a sleep information acquisition unit that acquires sleep information, and a computer that determines whether the acquired sleep information is the user's sleep information.
  • a program that functions as a determination unit that determines whether to According to the program described in Patent Literature 1, it is possible to prevent illegal use of sleep information in a game that progresses based on the user's sleep information.
  • sleep information can be obtained by various methods using various devices having various sensors.
  • a program or system that assumes the acquisition of highly accurate sleep information is configured, a device that can acquire sleep information with high accuracy will be required, and users who can enjoy games using sleep information will not be able to do so. limited.
  • a program or system using sleep information acquired by various devices capable of acquiring sleep information without limiting accuracy is configured, the user population that can enjoy the game will increase.
  • sleep measurement results may not reflect the actual sleep state of the user.
  • an object of the present invention is to acquire sleep information appropriately even when a situation occurs in which the user's sleep information cannot be properly measured, and a game system and game that enable the progress of a game using the sleep information. It is to provide a method, a game program, and an information processing device.
  • the present invention is a game system that executes a game using sleep information related to the user's sleep, comprising a sleep information acquisition unit that acquires the user's sleep information, and at least part of the sleep information , a sleep information changing unit that generates changed sleep information in which sleep information is changed based on sleep information that is different from the sleep information; a game control unit that determines a first effect of the game, and determines a second effect that is different from the first effect based on the changed sleep information when the sleep information change unit generates the changed sleep information;
  • a game system is provided comprising:
  • the game system the game method, the game program, and the information processing device according to the present invention, even if a situation occurs in which the sleep information of the user cannot be properly measured, the sleep information can be obtained appropriately, and the sleep information can be obtained. It is possible to provide a game system, a game method, a game program, and an information processing device that enable a game using .
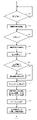
  • FIG. 1 is a schematic diagram of a game system according to this embodiment
  • FIG. 1 is a functional configuration block diagram of a game system according to this embodiment
  • FIG. 4 is a data configuration diagram of each storage section included in the storage unit according to the embodiment
  • FIG. It is a flow chart of processing in the game system according to the present embodiment. It is a flowchart of a modification of the processing in the game system according to the present embodiment.
  • FIG. 1 shows an overview of a game system according to this embodiment. Specifically, FIG. 1(a) shows an overview of the configuration of the game system 1 according to the present embodiment, and FIG. Here is an example. FIG. 1(b) shows how time elapses from left to right.
  • the game system 1 is a system that executes a game using sleep information regarding the user's sleep.
  • the game system 1 includes a user's terminal device 10, a sleep measurement unit 11 that measures the user's sleep state, and a server 20 that executes game processing.
  • the terminal device 10 and the server 20 are connected via a communication network 80 so as to be capable of two-way communication.
  • the server 20 accepts the sleep information of the user and advances the game.
  • the game system 1 may be a server-client type game system.
  • the sleep measurement unit 11 may be a device separate from the terminal device 10 or may be built in the terminal device 10 .
  • FIG. 1A shows an example in which one terminal device 10 is connected to the server 20 via the communication network 80
  • a plurality of terminal devices 10 used by different users are connected via the communication network 80. It may be connected to the server 20 .
  • the server 20 in order to simplify the description, an example in which one terminal device 10 is connected to the server 20 via the communication network 80 will be described.
  • the game system 1 acquires the user's sleep information (for example, sleep time) measured by the sleep measurement unit 11, and determines the effect of the game based on the acquired sleep information. For example, the game system 1 accumulates the acquired sleep information, outputs the history of the user's sleep state, and rewards determined based on the acquired sleep information (for example, experience value, in-game virtual currency, Predetermined characters, items, etc.) can be given to the user.
  • sleep information for example, sleep time
  • the game system 1 accumulates the acquired sleep information, outputs the history of the user's sleep state, and rewards determined based on the acquired sleep information (for example, experience value, in-game virtual currency, Predetermined characters, items, etc.) can be given to the user.
  • the game system 1 detects that the user has started going to bed via the terminal device 10, and starts acquiring the user's sleep information. Subsequently, when the game system 1 detects that the user has woken up via the terminal device 10, the game system 1 stops acquiring the sleep information of the user, and determines the effect of the game based on the acquired sleep information. The game system 1 then outputs the game result to the terminal device 10 .
  • the display unit 300 of the terminal device 10 displays the acquired sleep information.
  • the game system 1 displays predetermined information such as the current time, date information, and the number of consecutive days for which sleep information was obtained, as well as the sleep time taken by the user on the display unit 300. (In the example of FIG. 1B, "today's sleep time” is displayed as "3 hours and 3 minutes").
  • the game system 1 it is possible to accept user's operation input and accept correction of sleep information. For example, when the user determines that the sleep time displayed in the display area 310 is not the correct sleep time, the game system 1 accepts an operation input from the user and enables correction of the sleep time. If the game system 1 refers to the user's past sleep history and determines that the acquired sleep time has a predetermined abnormality, the game system 1 side may prompt the user to correct the sleep time. For example, if the sleep time displayed in the display area 310 differs from the average value of the user's past sleep time (for example, the arithmetic mean of the past sleep time) by a predetermined time or more, the game system 1 The user can be prompted to correct the sleep time from the side.
  • the average value of the user's past sleep time for example, the arithmetic mean of the past sleep time
  • the game system 1 receives a predetermined operation input from the user, and displays a form for receiving correction input of sleeping hours in a predetermined display area 310a of the display unit 300.
  • the game system 1 accepts the user's operation input to the form and corrects the sleeping hours.
  • the sleeping hours are corrected to "8 hours and 0 minutes.”
  • the game system 1 determines the effect of the game based on the sleep time after correction. Then, the game system 1 outputs to the terminal device 10 a game result corresponding to the determined game effect.
  • the game system 1 combines the effect of the game determined based on the sleep information measured by the sleep measurement unit 11 and the effect of the game determined based on the sleep information corrected by accepting the user's operation input. Both may be displayed on the display unit 300 so that they can be compared. Then, the game system 1 may receive the user's operation input and determine the effect of the game based on either the sleep information measured by the sleep measurement unit 11 or the corrected sleep information.
  • the game system 1 acquires the sleep information from the time the user goes to bed until the time the user wakes up, and makes it possible to partially correct the sleep information after the user wakes up. And the game system 1 can determine the effect of a game using the sleep information after correction, when sleep information is corrected. As a result, in the game system 1, even if there is a problem in acquiring the sleep information by the sleep measurement unit 11 or if the sleep information cannot be acquired properly due to some error, the user can correct the sleep information. and execute game processing using the modified sleep information. Therefore, according to the game system 1, the sleep information related to the sleep taken by the user can be corrected to appropriate content. can maintain their motivation.
  • the terminal device 10 may be connected to one or a plurality of sleep measurement units 11 by wire or wirelessly. Although one sleep measurement unit 11 is shown in FIG. 1( a ), a plurality of sleep measurement units 11 may be connected to the terminal device 10 . Moreover, one or more sleep measurement units 11 may be built in the terminal device 10 .
  • the terminal device 10 is a user-operable device.
  • the terminal device 10 may be, for example, a mobile terminal such as a mobile phone, a smart phone, or a tablet compatible with a mobile communication system.
  • the terminal device 10 may be, for example, a stationary personal computer (PC), a laptop PC, a notebook PC, a portable game machine, and/or a home game machine, a dedicated game machine, or the like.
  • the communication network 80 is a communication network such as a mobile phone network and/or the Internet. Communication network 80 may also include communication networks such as wired LANs and wireless LANs.
  • FIG. 2 shows an example of the functional configuration of the game system according to this embodiment.
  • FIG. 3 shows an example of the data configuration of each storage section included in the storage unit included in the game system according to the present embodiment.
  • a game system 1 is a system that executes a game using sleep information regarding a user's sleep.
  • the game system 1 includes an output unit 100 that outputs various types of information, an input unit 102 that receives input from the user, a sleep measurement unit 11 that measures the sleep state of the user, and information about the input received from the user.
  • An input acquisition unit 200 an output control unit 202 that controls the output of information to the output unit 100, a sleep information acquisition unit 204 that acquires sleep information of the user, a sleep information change unit 206 that changes sleep information, sleep It comprises a sleep information determination unit 208 that determines information, a game control unit 210 that controls various processes of the game including determination of game effects, and a storage unit 216 that stores various types of information.
  • the storage unit 216 has a user information storage section 218 that stores information about users and a game information storage section 220 that stores information about games.
  • the terminal device 10 used by the user.
  • the terminal device 10 is configured to have at least an output section 100 and an input section 102 .
  • the game system 1 may not only have the plurality of constituent elements physically located in the same device or place, but may also have some of the plurality of constituent elements physically separated.
  • each component may be connected by a communication network such as the Internet.
  • the game system 1 may cause an external server to perform part of the functions of the components.
  • the game system 1 may be configured as one or more servers. In this case, the game system 1 is configured by combining the terminal device, the component of one server, and the component of another server.
  • each device terminal device, server, etc.
  • a set of devices can be understood as one "information processing device", and the game system 1 may be formed as a set of a plurality of information processing devices.
  • the method of distributing a plurality of functions required to realize the game system 1 according to this embodiment to one or a plurality of pieces of hardware depends on the processing capability of each piece of hardware and/or the specifications required for the game system 1. can be determined as appropriate in view of the above.
  • various information stored in the storage unit 216 may be updated by user instructions and information received via the input unit 102, and predetermined information is acquired from a predetermined server existing outside the game system 1. and may be updated from time to time.
  • the server 20 manages user information in the game system 1 and executes game processing.
  • the user's information includes game characters, game items, virtual currency owned by the user (including virtual currency given to the user for free and virtual currency given to the user for a fee), and sleep measurement unit 11. sleep information of the user, etc.
  • the game control unit 210 communicates between the terminal device 10 and the server 20 and advances the user's game play based on the user's sleep information received from the terminal device 10 .
  • the game control unit 210 determines game objects, such as characters and items, to appear in the user's game play by lottery to advance the game play.
  • the determined characters, items, and the like may appear in the game play rather than as property of the user. Thereby, the user can experience such as discovering a new game character based on the sleep information.
  • the game control unit 210 may randomly select game objects such as characters and items and give them to the user.
  • the game control unit 210 receives sleep time information and sleep quality information as the user's sleep information from the user's terminal device 10, and draws items etc. based on the user's sleep information and gives them to the user. do.
  • the game control unit 210 may change the lottery table used in the lottery and the number of times of lottery according to the sleep information of the user. As a result, if the sleep information is different, the lottery algorithm is also different, and the progress of the game changes when the user wakes up.
  • the game control unit 210 executes various game processes according to user's operation input received via the input unit 102 .
  • the game control unit 210 performs a process of giving a predetermined item to a character, a process of the action of the character in the in-game virtual space when the user designates the character, a process of acquiring an item by the user for a fee or free of charge, a virtual currency, and so on.
  • game processing such as acquisition processing of the user, processing of consuming items held by the user, and the like.
  • the output unit 100 is controlled by the output control unit 202 and outputs various types of information (for example, text information, image information of still images and moving images, audio information, etc.) regarding execution of the game.
  • the output unit 100 outputs various processing results and information stored in the storage unit 216 so that the user can perceive them.
  • the output control unit 202 outputs various processing results in each component and information stored in the storage unit 216 to the output unit 100 as data in a predetermined format, still images, moving images, and/or text. output.
  • the output unit 100 may output information received from an external server.
  • the output unit 100 may include a display unit that displays various information, an audio output unit such as a speaker that outputs audio, and the like.
  • the display unit may be, for example, a liquid crystal display or an organic EL display.
  • the output control unit 202 controls the output of predetermined information to the output unit 100 .
  • the output control unit 202 receives the sleep information acquired by the sleep information acquisition unit 204 and the sleep information after receiving and changing the user's operation input (hereinafter referred to as "changed sleep information"), and / or the game control unit 210 causes the output unit 100 to output various information in the game such as the determined game effect.
  • the input unit 102 receives inputs such as predetermined instructions and operations from the user.
  • the input unit 102 supplies the instruction to predetermined components of the game system 1 .
  • Each component that receives the instruction performs a predetermined function.
  • the input unit 102 is an input device (for example, a touch panel, a touch pad, a pointing device such as a mouse, a keyboard, a motion sensor, etc.) for receiving operation input from the user.
  • the input unit 102 is a touch panel included in the terminal device 10 will be described. Note that the touch panel may be capable of multi-touch detection.
  • the touch panel as the input unit 102 has an input surface 104 for inputting an operation or the like from the user and an input control unit 106 for acquiring information regarding the operation input to the input surface 104 .
  • the touch panel is arranged to overlap the display unit that is the output unit 100 , and the surface of the touch panel corresponds to the input surface 104 .
  • an area for receiving a predetermined instruction is displayed on the display unit, and the input surface 104 is displayed at a position specified by a user's operation (for example, touch operation, tap operation, slide operation, etc.) on the area of the input surface 104. Detects a given instruction.
  • the input surface 104 supplies the input control unit 106 with the detected information, that is, information indicating a predetermined instruction at the detected position.
  • the display unit displays a region for receiving the user's instruction to start sleeping, a region for receiving the user's wake-up instruction, and the like.
  • the input control unit 106 acquires information indicating a predetermined instruction from the input surface 104 and supplies the information to predetermined components of the game system 1 .
  • the sleep measurement unit 11 acquires information on sleep of the user of the terminal device 10 .
  • the sleep measurement unit 11 supplies the acquired information to the sleep information acquisition unit 204 .
  • the terminal device 10 communicates with the sleep measurement unit 11 by short-range wireless communication such as Bluetooth (registered trademark) or Wi-Fi, and sleep The sensing result of the measuring unit 11 is received.
  • the sleep measurement unit 11 may correspond to communication standards of mobile communication systems such as 5G, and may transmit sensing results to the server 20 without using short-range wireless communication.
  • the terminal device 10 may receive and store sleep information acquired by the server 20 that has received the sensing result from the sleep measurement unit 11 from the server 20 .
  • the sleep measurement unit 11 is implemented by, for example, a motion sensor or the like built into the terminal device 10. That is, the terminal device 10 and the sleep measurement unit 11 may be in the same device. In this case, the terminal device 10 also functions as the sleep measurement unit 11 . Further, the sleep measurement unit 11 may be, for example, a wearable device such as a wristwatch type, a ring type, or an eye mask type worn on the user's body, and a motion sensor such as a gyro sensor as a device independent of the terminal device 10 may be configured with Moreover, the sleep measurement unit 11 may be a device placed on a mattress, a bedside, or the like on which the user sleeps.
  • the motion sensor can be configured including an acceleration sensor, an angular velocity sensor, etc., senses the movement of the terminal device 10, and outputs the sensing result. For example, by placing the terminal device 10 on the mattress of the bed on which the user sleeps, the motion sensor can detect the movement of the sleeping user on the mattress.
  • the sleep information acquisition unit 204 determines whether the user is asleep or awake, and whether the sleeping user is in light sleep or deep sleep. sleep, REM sleep, non-REM sleep, and the like, and can be acquired as sleep information.
  • the user may use two or more sleep measurement units 11 at the same time.
  • the user may wear two wristwatch-type sleep measurement units 11 , or the user may use a smartphone as the sleep measurement unit 11 while wearing the wristwatch-type sleep measurement units 11 .
  • the movement of the user's body during sleep can be detected by the gyro sensor or the like.
  • the sleep information acquisition unit 204 determines whether the user is sleeping, in a light sleep state, or in a deep sleep state. , REM sleep, non-REM sleep, and the like can be determined and acquired as sleep information.
  • the sleep information acquisition unit 204 is preset with a cycle of REM sleep and non-REM sleep for good quality sleep, and compares the waveforms of REM sleep and non-REM sleep during sleep of the user to determine the user's Sleep quality can be evaluated and acquired as sleep information.
  • the sleep information acquisition unit 204 detects that the user has fallen asleep (for example, lying in bed) based on the output of the motion sensor such as the sleep measurement unit 11, and that the user has fallen asleep after going to bed. can also In addition, the sleep information acquisition unit 204 determines whether the user has performed an input operation on the terminal device 10 before falling asleep after the user goes to bed. It is also possible to determine whether or not the user perceives the information on the subject. That is, the sleep information acquisition unit 204 can determine whether the user who is going to sleep operates the terminal device 10 before going to bed.
  • the sleep measurement unit 11 that is assumed to be used in the game system 1 may be managed in a whitelist format.
  • the sleep information acquisition unit 204 described later acquires sleep information from the sleep measurement unit 11 not managed by the game system 1, the sleep information is not accepted as the sleep measurement unit 11 that cannot be specified by the server 20.
  • subsequent processing may be performed using parameters for the sleep measurement unit 11 or the like that cannot be specified.
  • the difference in the type of sleep measurement unit 11 does not necessarily have to be the difference in the device. That is, even if the sleep measurement unit 11 has the same device configuration, it may be managed as a different sleep measurement unit 11 in the game system 1 depending on the type of software or application used before supplying the sleep information to the server 20. . For example, even if sleep information is detected using the same sleep measurement unit 11, when sleep measurement application A is used for processing sleep information, a sleep measurement application different from sleep measurement application A When B is used for processing sleep information, it can be managed as a different "sleep measurement unit ID". In this way, by managing different "sleep measurement unit IDs" according to the combination of the type of device as the device configuration and the application used, it is possible to generate more flexible sleep information. As a result, the amusement of the game according to the sleep state can be fully exhibited.
  • the input acquisition unit 200 acquires a user's operation input. That is, the input acquisition unit 200 acquires information indicating the user's operation input input to the input surface 104 via the input control unit 106 . The input acquisition unit 200 supplies information indicating the acquired operation input to other predetermined components.
  • the sleep information acquisition unit 204 acquires the user's sleep information and/or error information (information indicating the occurrence of an unexpected problem, the problem of the sleep measurement unit 11, etc.). Specifically, the sleep information acquisition unit 204 acquires information about the user's sleep acquired by the sleep measurement unit 11 , that is, sleep information, from the sleep measurement unit 11 .
  • the sleep information is, for example, information such as the user's wake/sleep state, date information, bed time, sleep onset time, bedtime, wake-up time, sleep time, and/or sleep quality.
  • the sleep information acquisition unit 204 acquires sleep information from the user's sleep start (or bed entry or bedtime start) to wake-up.
  • the sleep information acquisition unit 204 determines whether or not the user has started sleeping and whether or not the user has woken up based on the sleep information. That is, the sleep information acquisition unit 204 determines the user's sleep start time and the user's wake-up start time based on the sleep information acquired by the sleep measurement unit 11 . The sleep information acquisition unit 204 supplies the acquired sleep information to the sleep information change unit 206 and the game control unit 210 .
  • the sleep measurement unit 11 can start acquiring information regarding the user's sleep.
  • the sleep information acquisition unit 204 responds to this operation input, or based on the sleep information acquired by the sleep measurement unit 11 (for example, information such as the sensing result of the motion sensor). I judge.
  • the sleep measurement unit 11 stops acquisition of sleep information of the user.
  • the sleep information acquisition unit 204 determines that the user has woken up according to this operation input or based on the sleep information acquired by the sleep measurement unit 11 .
  • the sleep information acquisition unit 204 acquires the sleep information of the user from the start of sleep to the awakening measured by the sleep measurement unit 11 according to the user's sleep start determination and wakeup determination.
  • the sleep measurement unit 11 may constantly acquire information regarding the user's sleep.
  • the sleep information acquisition unit 204 when the input acquisition unit 200 acquires an operation input to start sleep from the user via the input unit 102, or based on the sleep information acquired by the sleep measurement unit 11, the user Determine that sleep has started. Then, the sleep information acquisition unit 204, when the input acquisition unit 200 acquires a wake-up operation input from the user via the input unit 102, or based on the sleep information acquired by the sleep measurement unit 11, the user wakes up I judge.
  • the sleep information acquisition unit 204 acquires the user's sleep information measured by the sleep measurement unit 11 from the time when the user's sleep start is determined to the time when the user wakes up.
  • the sleep information changing unit 206 generates changed sleep information in which at least part of the sleep information is changed. That is, it generates modified sleep information obtained by modifying at least part of the sleep information obtained by the sleep information obtaining unit 204 .
  • the sleep information changing unit 206 acquires sleep information different in content from the sleep information acquired by the sleep information acquiring unit 204 by user operation input, and uses the acquired information to change at least part of the sleep information. to generate change sleep information.
  • the sleep information changing unit 206 may generate changed sleep information by changing at least part of the sleep information that the sleep information acquiring unit 204 has not acquired. For example, when the user forgets to start the operation of the sleep measurement unit 11 and wakes up after going to bed, the sleep time is not acquired.
  • the sleep information changing unit 206 acquires sleep time information through user operation input, and generates changed sleep information including the acquired sleep time information.
  • the sleep information changing unit 206 supplies the changed sleep information to the game control unit 210 .
  • Game control unit 210 determines the effect of the game based on the changed sleep information.
  • the output control unit 202 causes the output unit 100 to output the sleep information or error information acquired by the sleep information acquisition unit 204 .
  • the input acquisition unit 200 inputs sleep information with different content from the acquired sleep information for at least part of the sleep information acquired by the sleep information acquisition unit 204.
  • Accepts instructions eg, correction instructions or registration instructions.
  • the game control unit 210 can refer to the user's past sleep information included in the user's sleep information stored in the user information storage unit 218 and calculate the average value of the user's sleep time.
  • the game control unit 210 compares the calculated average value (average sleep time) with the sleep time included in the sleep information acquired by the sleep information acquisition unit 204 . As a result of the comparison, if the sleep time included in the sleep information is longer or shorter than the average sleep time by a predetermined time or more, the game control unit 210 instructs the output control unit 202 regardless of whether there is an instruction from the user. , the output unit 100 may output information prompting the user to correct the sleep time.
  • the game control unit 210 instructs the output control unit 202 to cause the output unit 100 to output a form in which sleep information can be input.
  • the input acquisition unit 200 acquires information about the user's operation input to the form via the input unit 102 .
  • the input acquisition unit 200 acquires sleep information different from the sleep information output by the output unit 100 for at least part of the sleep information (for example, sleep time) from the user via the input unit 102 .
  • the input acquisition unit 200 then supplies the acquired information to the sleep information change unit 206 .
  • the sleep information changing unit 206 generates changed sleep information based on the information acquired by the input acquiring unit 200 .
  • the sleep information changing unit 206 changes the sleep time acquired by the sleep information acquisition unit 204 by replacing it with the sleep time according to the user's input instruction acquired by the input acquisition unit 200, and generates changed sleep information.
  • the sleep information changing unit 206 can generate changed sleep information in which information that the user can be aware of among the sleep information is changed.
  • the sleep information that the user can perceive includes, for example, time related to sleep, quality of sleep, and the like.
  • the sleep information changing unit 206 can generate changed sleep information in which the sleep-related time is changed as the sleep information.
  • Time related to sleep may be time such as sleep time, user's bedtime, bedtime, sleep onset time, and/or wake-up time.
  • the sleep information changing unit 206 may generate changed sleep information obtained by changing information related to sleep quality as sleep information. That is, when information about the quality of sleep is output to the output unit 100 as the sleep information acquired by the sleep information acquisition unit 204, the quality of sleep indicated by the information may differ from the quality of sleep recognized by the user. be.
  • the game control unit 210 instructs the output control unit 202 to cause the output unit 100 to output a form for inputting information regarding sleep quality.
  • the input acquisition unit 200 acquires information about the user's operation input to the form via the input unit 102 .
  • the input acquisition unit 200 supplies the information on the acquired operation input to the sleep information change unit 206 .
  • the sleep information changing unit 206 generates changed sleep information including the quality of sleep indicated by the information.
  • the sleep information change unit 206 changes the sleep time according to the input instruction so that the changeable sleep time is equal to or less than the predetermined upper limit of changeable sleep time. It is preferable to accept changes in and generate changed sleep information. As a result, it is possible to prevent the sleep time as sleep information from being unrestrictedly lengthened.
  • the sleep information changing unit 206 may set an upper limit on the number of times the changed sleep information is generated. For example, the sleep information changing unit 206 may set an upper limit on the number of times changed sleep information can be generated within a predetermined period (for example, one week).
  • the game control unit 210 determines the effect of the game based on sleep information or changed sleep information. For example, the game control unit 210 determines the content of the reward given to the user. The game control unit 210 can make the reward content as the game effect determined based on the sleep information and the reward content as the game effect determined based on the changed sleep information different or the same. . In other words, if the sleep information is sleep time, sleep quality, etc., and if the sleep time, sleep quality, etc. indicated by the sleep information are the same as the sleep time, sleep quality, etc. indicated by the changed sleep information, the user The rewards awarded can be different or the same.
  • the reward content as the effect of the game determined based on the sleep information and the content of the reward as the effect of the game determined based on the changed sleep information. is preferably different. That is, the game control unit 210 determines the first effect of the game based on the sleep information when the changed sleep information is not generated by the sleep information changing unit 206, and the changed sleep information is generated by the sleep information changing unit 206. If so, determine a second effect that is different than the first effect based on the modified sleep information.
  • the sleep time included in the sleep information is "3 hours", so the user's operation corrects the sleep time to "8 hours".
  • an instruction is given and changed sleep information is generated in which the sleep time is "8 hours".
  • the reward to be given to the user should be different depending on whether the sleep time included in the sleep information is "8 hours” or the sleep time included in the changed sleep information is "8 hours”. can also be the same.
  • the game control unit 210 when determining the effect of the game based on the changed sleep information, imposes a predetermined penalty or burden on the user regarding parameters in the game other than the reward.
  • the penalty or burden may be, for example, enabling the generation of modified sleep information when consumption of a predetermined item is accepted from the user, lowering a predetermined parameter of the character possessed by the user, and/or predetermining may be a penalty or liability, such as being prohibited from playing the game for a period of time.
  • Example 1 of game effect determination When the sleep information acquisition unit 204 acquires sleep information, the game control unit 210 tentatively determines the effect of the game (first effect) based on the sleep information, and the sleep information change unit 206 generates changed sleep information. If so, the effect of the game (second effect) may be tentatively determined based on the changed sleep information. Then, the game control section 210 may instruct the output control section 202 to output the first effect and the second effect to the output section 100 so that they can be compared. When the input acquisition unit 200 acquires the user's selection instruction to select either the first effect or the second effect via the input unit 102, the game control unit 210 obtains the effect selected by the user. can be formally determined as the effect of the game, and the game can proceed.
  • Example 2 of game effect determination When the sleep information acquiring unit 204 acquires sleep information and the sleep information changing unit 206 generates changed sleep information, the game control unit 210 instructs the output control unit 202 to output the sleep information and the changed sleep information to the output unit 100. can be output to Then, when the input acquisition unit 200 acquires the user's selection instruction to select either the sleep information or the changed sleep information via the input unit 102, the game control unit 210 acquires the information on the side of the user's selection instruction. may be used to determine the effects of the game.
  • the sleep information changing unit 206 may generate changed sleep information when a predetermined condition is satisfied.
  • Predetermined conditions are, for example, conditions such as the detection of an assumed error or an unexpected error, or the acceptance of a consumption instruction for a predetermined item from the user.
  • game control Unit 210 can use the modified sleep information as appropriate sleep information to determine the effectiveness of the game.
  • the sleep information changing unit 206 when the sleep information changing unit 206 enables generation of changed sleep information when consumption of a predetermined item is received from the user, the predetermined item is an item owned by the user (including in-game virtual currency). . This places a limit on the number of times modified sleep information can be generated. For example, in exchange for consumption of a predetermined amount of items held by the user stored in the user information storage unit 218 and/or in-game virtual currency held by the user, the sleep information changing unit 206 generates changed sleep information. can be enabled. As an example, the sleep information change unit 206 instructs the output control unit 202 to output a button or the like that accepts an operation input from the user as to whether or not the user wishes to generate changed sleep information in exchange for consumption of a predetermined item. Output to the unit 100 . Then, when the input acquiring unit 200 acquires an operation input for the button via the input unit 102, the sleep information changing unit 206 enables generation of changed sleep information.
  • the game control unit 210 can determine the effect determined based on the changed sleep information as an effect different in content from the effect determined based on the sleep information (that is, the sleep information acquired by the sleep information acquisition unit 204). For example, the game controller 210 can determine a reward for the user as the determined effect. In this case, the game control unit 210 may reduce the reward determined based on the changed sleep information compared to the reward determined based on the sleep information. Alternatively, the game control unit 210 sets the effect determined based on the changed sleep information to a fixed effect (for example, a reward determined according to the length of sleep time as sleep information) regardless of the contents of the changed sleep information. can be a constant reward regardless of how long you sleep).
  • a fixed effect for example, a reward determined according to the length of sleep time as sleep information
  • the game control unit 210 can store the sleep information acquired by the sleep information acquisition unit 204 in the user information storage unit 218 in association with the date of acquisition of the sleep information.
  • the game control unit 210 refers to the information stored in the user information storage unit 218, and if the acquisition of sleep information is continuous, the information indicating that it is continuous (typically, the number of consecutive days) A corresponding predetermined reward may be given to the user. Then, the sleep information changing unit 206 suspends or resets the provision of a predetermined reward given in accordance with the number of consecutive days of sleep information acquisition, or on the condition that the reward is reduced, even if it is possible to generate changed sleep information. good.
  • the game control unit 210 may determine different game effects according to the quality of sleep. For example, the game control unit 210 may determine that the sleep quality information includes information indicating that the user slept deeper than a predetermined standard, or that the user slept lightly than the predetermined standard. Rewards (for example, characters, items, in-game virtual currency, etc.) to be given to the user may be different depending on whether the information indicating is included or not. As a result, according to the game system 1, it is possible to give different rewards to the user depending on whether the user sleeps deeply or lightly, thereby increasing variations in the development of the game.
  • Rewards for example, characters, items, in-game virtual currency, etc.
  • Example 7 of game effect determination When the sleep information changing unit 206 generates the changed sleep information including at least part of the sleep information that the sleep information acquiring unit 204 has not acquired, the sleep information obtained when the sleep information acquiring unit 204 temporarily acquires the sleep information
  • the game effect determined based on the changed sleep information may be different from the game effect determined based on the changed sleep information. For example, when the sleep information acquisition unit 204 has not acquired sleep time, the sleep information change unit 206 acquires sleep time information (for example, x hours) by the user's operation input, and the acquired sleep time Suppose you generate modified sleep information containing information.
  • the game control unit 210 determines the effect of the game (third effect) determined according to the sleep information obtained when the sleep information acquisition unit 204 temporarily measures the user's sleep for "x hours", and the user
  • the effect of the game (fourth effect) determined according to the changed sleep information including the information of "x hours" acquired by the operation input of (4) can be made different.
  • the reward given to the user determined by the fourth effect can be increased or decreased with respect to the reward given to the user determined by the third effect (typically, the reward given to the user determined by the fourth effect can be reduced).
  • the sleep information determination unit 208 determines the contents of the sleep information or the changed sleep information. That is, after the effect of the game is formally determined in the game control unit 210 (that is, after the effect of the game is determined), the sleep information determination unit 208 determines that the effect of the game has been officially determined from the game control unit 210. receive information about Then, the sleep information determination unit 208 instructs the sleep information change unit 206 to prohibit further correction and/or registration of part or all of the sleep information or the changed sleep information used to determine the effect of the game. Let The sleep information determination unit 208 continues this prohibition process until the sleep information acquisition unit 204 next determines that the user has started sleeping.
  • the sleep information determination unit 208 may stop the prohibition process when a predetermined unlocking condition is satisfied after the effect of the game is officially determined.
  • the predetermined unlocking condition may be, for example, a condition that imposes a greater burden on the user than the predetermined condition when the sleep information changing unit 206 is enabled to generate changed sleep information. For example, if the condition for enabling generation of changed sleep information requires consumption of a predetermined amount (first amount) of a predetermined item, the sleep information determination unit 208 determines that an amount greater than the first amount (second amount) When the user instructs the consumption of the item, this prohibition process is stopped.
  • the storage unit 216 stores various information related to the game system 1 . Each storage section of the storage unit 216 supplies predetermined information to predetermined components in response to requests from other components of the game system 1 .
  • the user information storage unit 218 stores user information, game history information, information on owned items, information on owned characters, and/or sleep information in association with user IDs that identify users.
  • User information includes, for example, a user name, which is a name set by the user, a login ID, a password, and/or information related to in-game virtual currency held by the user.
  • the user information may include information about the alarm time set by the user.
  • the game history information includes information related to operation inputs executed by the user in the game (typically, operation inputs in the non-acquisition mode).
  • the information on the possessed item includes, for example, information on the game item possessed by the user.
  • the game item is, for example, an item that the game control unit 210 randomly selects based on the user's sleep information and gives to the user.
  • the information about possessed items also includes information such as the type and number of each game item.
  • the information about the owned character includes information about the character acquired by the user in the game.
  • the sleep information includes sleep information related to the user's sleep measured by the sleep measurement unit 11 (including the number of consecutive measurement days for which the sleep information was acquired).
  • the sleep information may be associated with the date and time when the sleep information acquisition unit 204 acquired the sleep information.
  • the user information storage unit 218 can store the sleep history of the user as sleep information in association with the date and time.
  • the game information storage unit 220 stores game information in association with the game information ID.
  • the game information includes information on characters appearing in the game, information on items, information on item lottery, information on in-game virtual currency, and/or various information such as predetermined voice and music information.
  • the game information storage unit 220 stores information about a character as game information
  • the character information as game information is stored in association with the character ID as the game information ID.
  • Various other information is also stored in association with the ID of the various information in the same manner.
  • FIG. 4 shows an example of the flow of processing in the game system according to this embodiment.
  • the sleep information acquisition unit 204 determines whether or not the user has started sleeping based on the measurement of the sleep measurement unit 11 or the user's instruction to start sleeping received via the input unit 102 (step 10). Hereafter, a step is represented as "S".).
  • the sleep information acquisition unit 204 determines that the user has not started sleeping (No in S10), the sleep information acquisition unit 204 waits to acquire sleep information until the user starts sleeping.
  • the sleep information acquisition unit 204 determines that the user has started sleeping (Yes in S10), the sleep information acquisition unit 204 starts acquiring the user's sleep information measured by the sleep measurement unit 11 (S12). .
  • the sleep information acquisition unit 204 starts the measurement by the sleep measurement unit 11 when the sleep measurement unit 11 is not performing the measurement operation, and when the sleep measurement unit 11 is constantly measuring, from the start of the user's sleep Acquisition of sleep information measured by the sleep measurement unit 11 is started.
  • the sleep information acquisition unit 204 determines whether the user has woken up based on the measurement of the sleep measurement unit 11 or the user's wake-up instruction received via the input unit 102 (S14). When the sleep information acquisition unit 204 determines that the user has not woken up (No in S14), the sleep information acquisition unit 204 continues acquiring sleep information. On the other hand, when the sleep information acquisition unit 204 determines that the user has woken up (Yes in S14), the sleep information acquisition unit 204 stops acquisition of the user's sleep information measured by the sleep measurement unit 11 (S16). The sleep information acquisition unit 204 supplies the acquired sleep information to the output control unit 202 and the game control unit 210 .
  • the output control unit 202 causes the output unit 100 to output at least part of the content of the received sleep information (S18). For example, the output control unit 202 causes the output unit 100 to output the sleep time of the user as sleep information. Then, the sleep information changing unit 206 instructs the output control unit 202 to cause the output unit 100 to output a predetermined operator for receiving a request/unnecessity to modify or register at least part of the sleep information.
  • the sleep information changing unit 206 instructs the output control unit 202 to output to the output unit 100 a form for receiving the contents of correction or registration.
  • the sleep information changing unit 206 generates changed sleep information based on this input content (S22).
  • the game control unit 210 formally determines the effect of the game based on this changed sleep information (S24).
  • the input acquisition unit 200 receives, via the input unit 102, an operation input to the operation element corresponding to the operation input to the operation element, and the operation input to the operation element corresponding to the fact that at least part of the sleep information does not need to be corrected or registered.
  • the game control unit 210 determines the effect of the game based on the sleep information acquired by the sleep information acquisition unit 204 (S24). Then, after the effect of the game is formally determined based on the sleep information or the changed sleep information, the sleep information determination unit 208 determines the effect of the game until the user starts sleeping again. The contents of the sleep information or the changed sleep information are determined, and some or all of them are prohibited from being modified and/or registered (S26).
  • the sleep information determination unit 208 determines whether the sleep information used to determine the effect by the sleep information change unit 206 or the changed sleep information is modified again. Prohibits the generation of information. As a result, after confirming the effect of the game based on the changed sleep information using the inappropriate sleep information and obtaining the reward, it is possible to prevent the act of rewriting the sleep information to appropriate content again. After that, the processing after S10 is repeated again.
  • FIG. 5 shows an example of a modification of the processing flow in the game system according to this embodiment.
  • the steps with the same numbers as the steps in FIG. 4 are substantially the same steps as in FIG. 4, so detailed description will be omitted except for differences.
  • the steps from S10 to S22 are the same as the process flow described in FIG. In the modified example of FIG. 5, after the sleep information changing unit 206 generates the changed sleep information, the effect of the game determined based on the sleep information and the effect of the game determined based on the changed sleep information are compared. Enabled is output (S30). That is, the game control unit 210 temporarily determines the effect (first effect) of the game based on the sleep information acquired by the sleep information acquisition unit 204, and the game based on the changed sleep information generated by the sleep information change unit 206. An effect (second effect) is tentatively determined. Then, the game control unit 210 instructs the output control unit 202 to output the first effect and the second effect to the output unit 100 so that they can be compared. For example, the display unit as the output unit 100 of the terminal device 10 is caused to display the first effect and the second effect side by side.
  • the game control unit 210 determines whether the user selects The effect of the instructed side is formally determined as the effect of the game, and the game proceeds (S34). Then, after the effect of the game is formally determined based on the sleep information or the changed sleep information, the sleep information determination unit 208 determines the effect of the game until the user starts sleeping again. The contents of the sleep information or the changed sleep information are determined, and some or all of them are prohibited from being modified and/or registered (S36). After that, the processing after S10 is repeated again.
  • Each component included in the game system 1 according to the present embodiment shown in FIGS. 1 to 5 causes an arithmetic processing unit such as a central processing unit (CPU) to execute a program (that is, a game program) That is, it can be realized by software processing. Moreover, it can also be realized by writing a program in advance in hardware such as an electronic component such as an integrated circuit (IC). Note that software and hardware can also be used together.
  • arithmetic processing unit such as a central processing unit (CPU) to execute a program (that is, a game program) That is, it can be realized by software processing. Moreover, it can also be realized by writing a program in advance in hardware such as an electronic component such as an integrated circuit (IC). Note that software and hardware can also be used together.
  • the game program according to this embodiment can be pre-installed in an IC, ROM, or the like, for example.
  • the game program shall be recorded in a computer-readable recording medium, such as a magnetic recording medium, an optical recording medium, or a semiconductor recording medium, in an installable format or executable format, and provided as a computer program.
  • the recording medium storing the program may be a non-transitory recording medium such as CD-ROM or DVD.
  • the game program can be stored in advance in a computer connected to a communication network such as the Internet, and can be provided by downloading via the communication network.
  • the game program according to the present embodiment works on the CPU or the like, and the sleep measurement unit 11, the output unit 100, the input unit 102, the input surface 104, the input control unit 106, and the input Functions as an acquisition unit 200, an output control unit 202, a sleep information acquisition unit 204, a sleep information change unit 206, a sleep information determination unit 208, a game control unit 210, a storage unit 216, a user information storage unit 218, and a game information storage unit 220.
  • the game system 1 can change at least part of the sleep information to appropriate information after the user wakes up, even if the user's sleep information cannot be properly acquired.
  • the sleep information could not be acquired due to an error of the sleep measurement unit 11 or the like, or the user's carelessness such as forgetting to start the sleep measurement unit 11 or the like that acquires the sleep information.
  • appropriate sleep information can be obtained and the effect of the game can be determined based on the obtained sleep information. Therefore, according to the game system 1, even if the sleep information cannot be measured properly, it is possible to input or register appropriate sleep information, so that the user's satisfaction with the game can be improved.

Landscapes

  • Engineering & Computer Science (AREA)
  • Multimedia (AREA)
  • Human Computer Interaction (AREA)
  • Biophysics (AREA)
  • Health & Medical Sciences (AREA)
  • Life Sciences & Earth Sciences (AREA)
  • Optics & Photonics (AREA)
  • Cardiology (AREA)
  • General Health & Medical Sciences (AREA)
  • Heart & Thoracic Surgery (AREA)
  • Physics & Mathematics (AREA)
  • Business, Economics & Management (AREA)
  • Computer Security & Cryptography (AREA)
  • General Business, Economics & Management (AREA)
  • Measurement Of The Respiration, Hearing Ability, Form, And Blood Characteristics Of Living Organisms (AREA)
PCT/JP2022/013738 2021-04-08 2022-03-23 ゲームシステム、ゲーム方法、ゲームプログラム、及び情報処理装置 Ceased WO2022215535A1 (ja)

Priority Applications (1)

Application Number Priority Date Filing Date Title
US18/372,703 US20240017176A1 (en) 2021-04-08 2023-09-26 Game system, game method, game program, and information processing device

Applications Claiming Priority (2)

Application Number Priority Date Filing Date Title
JP2021065934A JP7245279B2 (ja) 2021-04-08 2021-04-08 ゲームシステム、ゲーム方法、ゲームプログラム、及び情報処理装置
JP2021-065934 2021-04-08

Related Child Applications (1)

Application Number Title Priority Date Filing Date
US18/372,703 Continuation US20240017176A1 (en) 2021-04-08 2023-09-26 Game system, game method, game program, and information processing device

Publications (1)

Publication Number Publication Date
WO2022215535A1 true WO2022215535A1 (ja) 2022-10-13

Family

ID=83545383

Family Applications (1)

Application Number Title Priority Date Filing Date
PCT/JP2022/013738 Ceased WO2022215535A1 (ja) 2021-04-08 2022-03-23 ゲームシステム、ゲーム方法、ゲームプログラム、及び情報処理装置

Country Status (3)

Country Link
US (1) US20240017176A1 (enExample)
JP (2) JP7245279B2 (enExample)
WO (1) WO2022215535A1 (enExample)

Families Citing this family (4)

* Cited by examiner, † Cited by third party
Publication number Priority date Publication date Assignee Title
JP7367243B1 (ja) 2023-02-01 2023-10-23 株式会社ポケモン ゲームシステム、ゲーム方法、ゲームプログラム、及びゲームサーバ
JP7400143B1 (ja) 2023-06-03 2023-12-18 株式会社ポケモン ゲームプログラム、ゲームシステム、ゲーム方法、情報処理装置、及び生成方法
JP7449431B1 (ja) 2023-06-29 2024-03-13 株式会社ポケモン プログラム、方法、情報処理装置、システム
JP7561939B1 (ja) 2023-09-08 2024-10-04 株式会社ポケモン ゲームプログラム、ゲームシステム、情報処理装置、サーバ、及びゲーム方法

Citations (3)

* Cited by examiner, † Cited by third party
Publication number Priority date Publication date Assignee Title
JP2020194314A (ja) * 2019-05-27 2020-12-03 株式会社ポケモン ゲームプログラム、方法、情報処理装置
JP2020194316A (ja) * 2019-05-27 2020-12-03 株式会社ポケモン ゲームプログラム、方法、情報処理装置
JP2021013554A (ja) * 2019-07-11 2021-02-12 株式会社ポケモン ゲームプログラム、方法、情報処理装置

Family Cites Families (3)

* Cited by examiner, † Cited by third party
Publication number Priority date Publication date Assignee Title
JP5514963B2 (ja) * 2012-03-23 2014-06-04 独立行政法人科学技術振興機構 パーソナルゲノム情報環境提供装置、パーソナルゲノム情報環境提供方法、および、プログラム
JP6592440B2 (ja) * 2014-08-07 2019-10-16 任天堂株式会社 情報処理システム、情報処理装置、情報処理プログラム、および、情報処理方法
JP6350228B2 (ja) * 2014-11-11 2018-07-04 三菱電機株式会社 保湿用空気供給機

Patent Citations (3)

* Cited by examiner, † Cited by third party
Publication number Priority date Publication date Assignee Title
JP2020194314A (ja) * 2019-05-27 2020-12-03 株式会社ポケモン ゲームプログラム、方法、情報処理装置
JP2020194316A (ja) * 2019-05-27 2020-12-03 株式会社ポケモン ゲームプログラム、方法、情報処理装置
JP2021013554A (ja) * 2019-07-11 2021-02-12 株式会社ポケモン ゲームプログラム、方法、情報処理装置

Non-Patent Citations (1)

* Cited by examiner, † Cited by third party
Title
KAZUKI EGASHIRA, YUKI FURUKAWA, YUKI NISHIYAMA, TADASHI OHKOSHI, TAKURO YONEZAWA, HITOSHI NAKAZAWA, KAZUKI TAKASHIO, HIDEYUKI TOKU: "NiSleep: Sleep assessment to which gamification is applicable", IPSJ SIG NOTES UBIQUITOUS COMPUTING SYSTEM; (UBI), INFORMATION PROCESSING SOCIETY OF JAPAN, JP, vol. 2016-UBI-050, no. 2, 28 May 2016 (2016-05-28), JP, pages 1 - 6, XP009540339, ISSN: 2188-8698 *

Also Published As

Publication number Publication date
JP2022161264A (ja) 2022-10-21
JP7642006B2 (ja) 2025-03-07
JP7245279B2 (ja) 2023-03-23
JP2023063403A (ja) 2023-05-09
US20240017176A1 (en) 2024-01-18

Similar Documents

Publication Publication Date Title
JP7245279B2 (ja) ゲームシステム、ゲーム方法、ゲームプログラム、及び情報処理装置
JP6935540B2 (ja) 情報処理システム、情報処理サーバ、情報処理プログラム、および情報提供方法
JP6592440B2 (ja) 情報処理システム、情報処理装置、情報処理プログラム、および、情報処理方法
WO2021054461A1 (ja) ゲームプログラム、方法、情報処理装置
JP7542693B2 (ja) プログラム、方法、情報処理装置
WO2016021361A1 (ja) 情報処理システム、情報処理サーバ、情報処理プログラム、および情報提供方法
JP2021194128A (ja) ゲームプログラム、方法、情報処理装置
JP7703125B2 (ja) ゲームシステム、ゲーム方法、ゲームプログラム、及びゲームサーバ
JP7400143B1 (ja) ゲームプログラム、ゲームシステム、ゲーム方法、情報処理装置、及び生成方法
JP2024157498A (ja) プログラム、方法、情報処理装置、システム
JP7367243B1 (ja) ゲームシステム、ゲーム方法、ゲームプログラム、及びゲームサーバ
JP7360232B2 (ja) ゲームシステム、ゲーム方法、ゲームプログラム、及び情報処理装置
JP7462100B1 (ja) プログラム、方法、情報処理装置、システム
JP2020124342A (ja) プログラム、情報処理装置、ゲームサーバおよびゲームシステム

Legal Events

Date Code Title Description
121 Ep: the epo has been informed by wipo that ep was designated in this application

Ref document number: 22784520

Country of ref document: EP

Kind code of ref document: A1

NENP Non-entry into the national phase

Ref country code: DE

122 Ep: pct application non-entry in european phase

Ref document number: 22784520

Country of ref document: EP

Kind code of ref document: A1