WO2012120849A1 - Image processing apparatus and method, and computer program product - Google Patents

Image processing apparatus and method, and computer program product Download PDF

Info

Publication number
WO2012120849A1
WO2012120849A1 PCT/JP2012/001429 JP2012001429W WO2012120849A1 WO 2012120849 A1 WO2012120849 A1 WO 2012120849A1 JP 2012001429 W JP2012001429 W JP 2012001429W WO 2012120849 A1 WO2012120849 A1 WO 2012120849A1
Authority
WO
WIPO (PCT)
Prior art keywords
display
icon
touchscreen
image
user
Prior art date
Legal status (The legal status is an assumption and is not a legal conclusion. Google has not performed a legal analysis and makes no representation as to the accuracy of the status listed.)
Ceased
Application number
PCT/JP2012/001429
Other languages
English (en)
French (fr)
Inventor
Maiko NAKAGAWA
Current Assignee (The listed assignees may be inaccurate. Google has not performed a legal analysis and makes no representation or warranty as to the accuracy of the list.)
Sony Corp
Original Assignee
Sony Corp
Priority date (The priority date is an assumption and is not a legal conclusion. Google has not performed a legal analysis and makes no representation as to the accuracy of the date listed.)
Filing date
Publication date
Application filed by Sony Corp filed Critical Sony Corp
Priority to US13/984,095 priority Critical patent/US9348485B2/en
Publication of WO2012120849A1 publication Critical patent/WO2012120849A1/en
Anticipated expiration legal-status Critical
Priority to US15/095,972 priority patent/US10222950B2/en
Ceased legal-status Critical Current

Links

Images

Classifications

    • GPHYSICS
    • G06COMPUTING OR CALCULATING; COUNTING
    • G06FELECTRIC DIGITAL DATA PROCESSING
    • G06F3/00Input arrangements for transferring data to be processed into a form capable of being handled by the computer; Output arrangements for transferring data from processing unit to output unit, e.g. interface arrangements
    • G06F3/01Input arrangements or combined input and output arrangements for interaction between user and computer
    • G06F3/048Interaction techniques based on graphical user interfaces [GUI]
    • G06F3/0484Interaction techniques based on graphical user interfaces [GUI] for the control of specific functions or operations, e.g. selecting or manipulating an object, an image or a displayed text element, setting a parameter value or selecting a range
    • GPHYSICS
    • G06COMPUTING OR CALCULATING; COUNTING
    • G06FELECTRIC DIGITAL DATA PROCESSING
    • G06F3/00Input arrangements for transferring data to be processed into a form capable of being handled by the computer; Output arrangements for transferring data from processing unit to output unit, e.g. interface arrangements
    • G06F3/01Input arrangements or combined input and output arrangements for interaction between user and computer
    • G06F3/048Interaction techniques based on graphical user interfaces [GUI]
    • G06F3/0481Interaction techniques based on graphical user interfaces [GUI] based on specific properties of the displayed interaction object or a metaphor-based environment, e.g. interaction with desktop elements like windows or icons, or assisted by a cursor's changing behaviour or appearance
    • G06F3/04817Interaction techniques based on graphical user interfaces [GUI] based on specific properties of the displayed interaction object or a metaphor-based environment, e.g. interaction with desktop elements like windows or icons, or assisted by a cursor's changing behaviour or appearance using icons
    • GPHYSICS
    • G06COMPUTING OR CALCULATING; COUNTING
    • G06FELECTRIC DIGITAL DATA PROCESSING
    • G06F3/00Input arrangements for transferring data to be processed into a form capable of being handled by the computer; Output arrangements for transferring data from processing unit to output unit, e.g. interface arrangements
    • G06F3/01Input arrangements or combined input and output arrangements for interaction between user and computer
    • G06F3/048Interaction techniques based on graphical user interfaces [GUI]
    • G06F3/0481Interaction techniques based on graphical user interfaces [GUI] based on specific properties of the displayed interaction object or a metaphor-based environment, e.g. interaction with desktop elements like windows or icons, or assisted by a cursor's changing behaviour or appearance
    • G06F3/04815Interaction with a metaphor-based environment or interaction object displayed as three-dimensional, e.g. changing the user viewpoint with respect to the environment or object
    • HELECTRICITY
    • H04ELECTRIC COMMUNICATION TECHNIQUE
    • H04NPICTORIAL COMMUNICATION, e.g. TELEVISION
    • H04N13/00Stereoscopic video systems; Multi-view video systems; Details thereof
    • H04N13/10Processing, recording or transmission of stereoscopic or multi-view image signals
    • H04N13/106Processing image signals
    • H04N13/128Adjusting depth or disparity
    • HELECTRICITY
    • H04ELECTRIC COMMUNICATION TECHNIQUE
    • H04NPICTORIAL COMMUNICATION, e.g. TELEVISION
    • H04N13/00Stereoscopic video systems; Multi-view video systems; Details thereof
    • H04N13/30Image reproducers
    • H04N13/398Synchronisation thereof; Control thereof
    • GPHYSICS
    • G06COMPUTING OR CALCULATING; COUNTING
    • G06FELECTRIC DIGITAL DATA PROCESSING
    • G06F3/00Input arrangements for transferring data to be processed into a form capable of being handled by the computer; Output arrangements for transferring data from processing unit to output unit, e.g. interface arrangements
    • G06F3/01Input arrangements or combined input and output arrangements for interaction between user and computer
    • G06F3/048Interaction techniques based on graphical user interfaces [GUI]
    • G06F3/0481Interaction techniques based on graphical user interfaces [GUI] based on specific properties of the displayed interaction object or a metaphor-based environment, e.g. interaction with desktop elements like windows or icons, or assisted by a cursor's changing behaviour or appearance
    • HELECTRICITY
    • H04ELECTRIC COMMUNICATION TECHNIQUE
    • H04NPICTORIAL COMMUNICATION, e.g. TELEVISION
    • H04N13/00Stereoscopic video systems; Multi-view video systems; Details thereof
    • H04N13/30Image reproducers
    • H04N13/302Image reproducers for viewing without the aid of special glasses, i.e. using autostereoscopic displays
    • H04N13/31Image reproducers for viewing without the aid of special glasses, i.e. using autostereoscopic displays using parallax barriers
    • HELECTRICITY
    • H04ELECTRIC COMMUNICATION TECHNIQUE
    • H04NPICTORIAL COMMUNICATION, e.g. TELEVISION
    • H04N13/00Stereoscopic video systems; Multi-view video systems; Details thereof
    • H04N13/30Image reproducers
    • H04N13/356Image reproducers having separate monoscopic and stereoscopic modes
    • HELECTRICITY
    • H04ELECTRIC COMMUNICATION TECHNIQUE
    • H04NPICTORIAL COMMUNICATION, e.g. TELEVISION
    • H04N2101/00Still video cameras
    • HELECTRICITY
    • H04ELECTRIC COMMUNICATION TECHNIQUE
    • H04NPICTORIAL COMMUNICATION, e.g. TELEVISION
    • H04N23/00Cameras or camera modules comprising electronic image sensors; Control thereof
    • H04N23/60Control of cameras or camera modules
    • H04N23/62Control of parameters via user interfaces

Definitions

  • the present disclosure relates to image processing apparatus, method, and a computer program product, and more particularly, to image processing apparatus, method, and a computer program product, which can allow a user to reliably perceive an icon or the like that is not selectable and to allow the icon or the like to displayed in a more enjoyable manner.
  • GUI Graphic User Interface
  • GUI that adopts an icon
  • a GUI that is displayed on a touchscreen which is collectively constructed by a display panel such as a liquid crystal panel that displays an icon or the like, and a touch panel that detects a touching by a user's finger.
  • GUI Graphic User Interface
  • a part (icon or the like) that is not selectable is generally displayed in a grayed-out state.
  • a control unit includes a control circuit that controls a depth display of a part of a graphical user interface displayed on a display, the control circuit deepens the depth of display of the part when an object is detected as approaching the display.
  • control unit deepens the depth of display by increasing a parallax of the part on the display.
  • the part is an icon displayed on the display.
  • the icon is a user-selectable icon and the control circuit deepens the depth of display when the object is detected as being within a predetermined distance from the icon.
  • control circuit changes the icon from a first state to a second state that is perceived visually different than the first state.
  • the embodiment includes a sensor that detects when the object is a predetermined distance from the display.
  • Another aspect of the embodiment is that it includes the display, the display being a 3-dimensional display.
  • the 3-dimensional display presents a left image and a right image.
  • Another aspect of the embodiment is that when the object is detected as approaching the icon, the icon is moved on the display in a direction other than a depth direction.
  • Another aspect of the embodiment is that when the icon is detected as approaching the icon, the icon is moved on the display in a direction other than a direction in which the object approaches the icon.
  • Another aspect of the embodiment is that when the control circuit moves the icon toward an inner portion of the display, the control circuit changes a color of the icon.
  • Another aspect of the embodiment is that when the control circuit moves the icon toward an inner portion of the display, the control circuit changes a shape of the icon.
  • the method includes displaying a graphical user interface on a display; detecting an object approaching the display; and controlling with a control circuit a depth display of a part of the graphical user interface, the controlling includes deepening the depth of display of the part when the object is detected as approaching the display.
  • the controlling includes deepening the depth of display by increasing a parallax of the part on the display.
  • the part is an icon displayed on the display.
  • the icon is a user-selectable icon and the control circuit deepens the depth of display when the object is detected as being within a predetermined distance from the icon.
  • the medium has instructions stored therein that when executed by a processing circuit cause the processing circuit to execute a method, the method includes displaying a graphical user interface on a display; detecting an object approaching the display; and controlling with a control circuit a depth display of a part of the graphical user interface, the controlling includes deepening the depth of display of the part when the object is detected as approaching the display.
  • controlling includes deepening the depth of display by increasing a parallax of the part on the display.
  • the part is an icon displayed on the display.
  • the icon is a user-selectable icon and the control circuit deepens the depth of display when the object is detected as being within a predetermined distance from the icon.
  • Fig. 1 is a diagram illustrating a method of generating a 3D image.
  • Fig. 2 is a diagram illustrating a configuration example of a display that displays the 3D image.
  • Fig. 3 is a diagram illustrating an example in a case where an image is displayed with a parallax barrier turned on.
  • Fig. 4 is a diagram illustrating an example in a case where an image is displayed with the parallax barrier turned off.
  • Figs. 5A and 5B are diagrams illustrating an appearance configuration example of an imaging apparatus as an embodiment of an image processing apparatus to which a technology of the present disclosure is applied.
  • Fig. 6 is a block diagram illustrating an internal configuration example of the imaging apparatus in Figs. 5A and 5B.
  • Fig. 1 is a diagram illustrating a method of generating a 3D image.
  • Fig. 2 is a diagram illustrating a configuration example of a display that displays the 3D image.
  • Fig. 3 is a diagram
  • FIG. 7 is a block diagram illustrating a functional configuration example of software executed by a CPU.
  • Fig. 8 is a diagram illustrating an example of an image displayed on a touchscreen.
  • Figs. 9A and 9B are diagrams illustrating a transition in a display screen of the touchscreen in a case where an icon is selected.
  • Figs. 10A and 10B are diagrams illustrating the transition in the display screen of the touchscreen in a case where the icon is selected.
  • Figs. 11A and 11B are diagrams illustrating the transition in the display screen of the touchscreen in a case where the icon is selected.
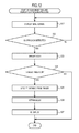
  • Fig. 12 is a diagram illustrating an example of an icon selection and display controlling process. Figs.
  • FIGS. 13A and 13B are diagrams illustrating another example of the transition in the display screen of the touchscreen in a case where the icon is selected.
  • Figs. 14A and 14B are diagrams illustrating still another example of the transition in the display screen of the touchscreen in a case where the icon is selected.
  • Figs. 15A and 15B are diagrams illustrating still another example of the transition in the display screen of the touchscreen in a case where the icon is selected.
  • Figs. 16A and 16B are diagrams illustrating still another example of the transition in the display screen of the touchscreen in a case where the icon is selected.
  • Figs. 17A and 17B are diagrams illustrating still another example of the transition in the display screen of the touchscreen in a case where the icon is selected.
  • FIGS. 18A and 18B are diagrams illustrating still another example of the transition in the display screen of the touchscreen in a case where the icon is selected.
  • Figs. 19A and 19B are diagrams illustrating still another example of the transition in the display screen of the touchscreen in a case where the icon is selected.
  • Fig. 20 is a block diagram illustrating a configuration example of a personal computer.
  • a 3D image (an image that is displayed in a three-dimension) is displayed. Therefore, before describing an embodiment of the present disclosure, an outline of a method of generating the 3D image including a left eye image and a right eye image for ease of comprehension of an embodiment of the present disclosure will be provided.
  • Fig. 1 shows a diagram illustrating a method of generating the 3D image.
  • a first generation method is a method using an imaging apparatus in which two lenses are provided. That is, in the first generation method, a user maintains the imaging apparatus in such a manner that the two lenses are disposed in an approximately horizontal direction, and takes a picture one time. Then, in the two lenses, data of a left eye image is generated by light that transmits through a left side lens and data of a right eye image is generated by light that transmits through a right side lens.
  • the left eye image data and the right eye image data may be generated corresponding to an image generated by CG (computer graphics) without using an imaging apparatus or the like.
  • Each of the left eye image and the right eye image generated in this way includes a corresponding object at a position spaced in correspondence with the distance between two lenses of the imaging apparatus.
  • the difference that is, the distance
  • parallax The larger the parallax is, the deeper the depth of the object that is displayed three-dimensionally becomes. That is, the degree of unevenness becomes stronger. Therefore, parallax having the above-described characteristics may be used as a parameter that determines the degree of unevenness of object displayed three-dimensionally.
  • Fig. 2 shows a diagram illustrating a configuration example of a display that displays the above-described 3D image.
  • the display shown in the same drawing is a 3D display 30 that displays a 3D image with a system called a parallax barrier system, and allows a user to sense the unevenness of the object displayed three-dimensionally through an observation of the 3D display 30 with the naked eye.
  • the 3D display 30 includes a display layer 31 and a parallax barrier layer 32.
  • the left eye image and the right eye image are displayed alternately for each unit pixel (one column) in the horizontal direction.
  • a column of the display layer 31 in which the left eye image is displayed is indicated by "L”
  • a column in which the right eye image is displayed is indicated by "R”.
  • the parallax barrier layer 32 is formed of a lattice-type barrier having the same periodic column as that of the image on the display layer 31, and the width of an opening portion of the barrier is set to have the same width as that of one image column on the display layer 31.
  • a user 40 views an image displayed on the display layer 31 from a position spaced with a predetermined distance through the parallax barrier layer 32, an image composed of columns of a left eye image is presented to a left eye of the user 40, and an image composed of columns of a right eye image is presented to a right eye of the user 40.
  • an image composed of each column of "L1 (represents a first left eye image)", ..., "Ln (represents an n-th left eye image)", ..., "LN (represents an N-th left eye image)" is presented to the left eye of the user 40.
  • the 3D display 30 can display an image with the parallax barrier turned on as shown in Fig. 3, and can display the image with the parallax barrier turned off as shown in Fig. 4.
  • Fig. 4 shows a diagram illustrating an example where the image is displayed with the parallax barrier turned off.
  • an image displayed in each column of the display layer 31 is presented to the left eye and the right eye of the user 40, respectively. Therefore, in a case where the image is displayed with the parallax barrier turned off, images "LR1", "LR2", ..., which are presented to both the left and right eyes, are displayed in each column of the display layer 31, and therefore the image can be displayed with the resolution which the display layer 31 originally has in the horizontal direction.
  • images "LR1", "LR2", ... which are presented to both the left and right eyes
  • the 3D display 30 is configured to display an image three-dimensionally as shown in Fig. 3, or 2D-display an image as shown in Fig. 4.
  • Figs. 5A and 5B show diagrams illustrating an appearance configuration example of an imaging apparatus 50 as an embodiment of an image processing apparatus to which a technology of the present disclosure is applied.
  • Fig. 5A shows the front face of the imaging apparatus 50 and Fig. 5B shows the rear face thereof, respectively.
  • a lens unit 111 is provided at the right side of the front face of the imaging apparatus 50 configured as a digital camera.
  • the lens unit 111 includes an optical system such as a lens that condenses light transmitted from a subject, a focus lens that adjusts a focus, an aperture, and the others (all not shown).
  • the lens unit 111 protrudes from a casing of the imaging apparatus 50 when a power of the imaging apparatus 50 is turned on, and is accommodated in the casing of the imaging apparatus 50 when the power is turned off.
  • the lens unit 111 is accommodated in the casing of the imaging apparatus 50.
  • an AF (auto focus) auxiliary light transmitting unit 112 is provided.
  • the AF auxiliary light transmitting unit 112 emits light as AF auxiliary light in an optical axis direction of an optical system of the lens unit 111 and thereby illuminates a subject.
  • a so-called auto focus function operates, in which even in a dark place, an image of the subject is captured, and the subject is brought into focus based on the image.
  • a strobe 113 is disposed.
  • a power button 114 that is operated when turning on and off the power is provided, and at the left side thereof when seen from the front face side, a shutter button (release button) 115 that is operated when recording an image that is captured is provided.
  • a zoom button 116 is provided at the upper-right side of the rear face of the imaging apparatus 50.
  • a user when making an instruction of a telephoto (Tele), the user presses a portion (hereinafter, referred to as a T button) marked by "T" in the zoom button 116.
  • a T button a portion marked by "T” in the zoom button 116.
  • a W button a portion marked by "W” in the zoom button 116.
  • the user may make an instruction of the telephoto (Tele) or the wide angle (Wide) in succession by maintaining a pressed state of the T button or W button.
  • a mode dial 117 is provided. This mode dial 117 is operated when various modes of the imaging apparatus 50 are selected, or the like.
  • an operation mode of the imaging apparatus 50 for example, a photographing mode at which a subject is photographed, or an image display mode at which a photographed image obtained as a result of the photographing of the subject is displayed may be exemplified.
  • a mode related to various operations at the photographing mode a mode where the lighting of the strobe 113 is forcibly turned on or off, a mode where a self-timer is used, a mode where a menu screen is displayed on a liquid crystal panel 120 described later, or the like may be exemplified.
  • an operation button 118 is provided at a lower side of the mode dial 117. This operation button 118 is used when the user performs an instruction operation allocated in advance.
  • the user operates the operation button 118 and thereby moves a cursor on the menu screen, and as a result thereof can select an item present in an arranged position of the cursor.
  • a touchscreen 119 includes the liquid crystal panel 120 and an approach panel 121 disposed on the liquid crystal panel 120, which are integrally formed.
  • the touchscreen 119 displays various images by the liquid crystal panel 120 and receives an operation of the user by the approach panel 121.
  • the liquid crystal panel 120 is configured, for example, as a display having the same configuration as that of the 3D display 30 described above with reference Figs. 2 to 4, and is configured to display an image two-dimensionally or three-dimensionally as necessary.
  • the approach panel 121 detects a variance in an electrostatic capacitance through the same method as a touchscreen of an electrostatic capacitance method and thereby detects that the user's finger or the like approaches thereto.
  • the approach panel 121 detects a variance in an electrostatic capacitance at a predetermined position on a panel and outputs a signal indicating how much the user's finger or the like approaches at that position.
  • Fig. 6 shows a block diagram illustrating an internal configuration of the imaging apparatus 50 in Figs. 5A and 5B.
  • a CCD (charge coupled device) 131 operates according to a timing signal supplied from a timing generator (TG) 141.
  • the CCD 131 receives light from a subject, which is incident through the lens unit 111 and performs a photoelectric conversion, and supplies an analog image signal as an electric signal, which corresponds to the amount of light received, to an analog signal processing unit 132.
  • the analog signal processing unit 132 performs an analog signal processing such as an amplification of an analog image signal supplied from the CCD 131, or the like, according to a control of a CPU (Central Processing Unit) 136, and supplies the image signal, which is obtained as a result of the analog signal processing, to an A/D (analog/digital) converting unit 133.
  • an analog signal processing such as an amplification of an analog image signal supplied from the CCD 131, or the like, according to a control of a CPU (Central Processing Unit) 136, and supplies the image signal, which is obtained as a result of the analog signal processing, to an A/D (analog/digital) converting unit 133.
  • CPU Central Processing Unit
  • the A/D converting unit 133 A/D-converts an image signal, which is an analog signal supplied from the analog signal processing unit 132, according to a control of the CPU 136, and supplies the image data, which is a digital signal obtained as a result of the conversion, to a digital signal processing unit 134.
  • the digital signal processing unit 134 performs a digital signal processing such as the removal of noise with respect to the image data supplied from the A/D converting unit 133, and supplies the image data after the processing to the liquid crystal panel 120.
  • a digital signal processing such as the removal of noise with respect to the image data supplied from the A/D converting unit 133
  • the digital signal processing unit 134 performs a digital signal processing such as the removal of noise with respect to the image data supplied from the A/D converting unit 133, and supplies the image data after the processing to the liquid crystal panel 120.
  • a digital signal processing such as the removal of noise with respect to the image data supplied from the A/D converting unit 133
  • the digital signal processing unit 134 compresses and encodes the image data supplied from the A/D converting unit 133 through, for example, a JPEG (joint photographic experts group) method or the like, and supplies the compressed and encoded data obtained as a result thereof to a recording device 135 to be recorded therein.
  • the digital signal processing unit 134 decompresses and decodes the compressed and encoded data that is recorded in the recording device 135 and supplies the image data obtained as a result thereof to the liquid crystal panel 120. In this manner, on the liquid crystal panel 120, an image that corresponds to data of the supplied image, that is, a recorded photographed image is displayed.
  • the digital signal processing unit 134 controls a display of a GUI (for example, a menu screen described later) that is displayed on the liquid crystal panel 120 according to a control of the CPU 136.
  • a GUI for example, a menu screen described later
  • the recording device 135 includes, for example, a disc such as a DVD (Digital Versatile Disc), a semiconductor memory such as a memory card, and other removable recording medium, and is provided to be easily detached from the imaging apparatus 50. In the recording device 135, data of the photographed image is recorded.
  • a disc such as a DVD (Digital Versatile Disc)
  • a semiconductor memory such as a memory card
  • the CPU 136 executes a program that is recorded in a program ROM (Read Only Memory) 139, and controls each unit making up the imaging apparatus 50, and performs various processes according to a signal supplied from the approach panel 121 or a signal supplied from an operation unit 137.
  • a program ROM Read Only Memory
  • the operation unit 137 is operated by a user and supplies a signal corresponding to the operation to the CPU 136.
  • the operation unit 137 includes the power button 114, the shutter button 115, the zoom button 116, the mode dial 117, the operation button 118, or the like shown in Figs. 5A and 5B.
  • An EEPROM (Electrically Erasable Programmable ROM) 138 stores data or the like that is necessary to be maintained even when the power of the imaging apparatus 50 is turned off, in addition to various kinds of information set to the imaging apparatus 50, according to the control of the CPU 136.
  • the program ROM 139 stores a program, which is executed by the CPU 136, and data necessary in order for the CPU 136 to execute a program.
  • a RAM (Random Access Memory) 140 temporarily stores a program or data, which is necessary in order for the CPU 136 to perform various processes.
  • the timing generator 141 supplies a timing signal to the CCD 131 according to a control of the CPU 136.
  • An exposure time (shutter speed) in the CCD 131, or the like is controlled by the timing signal supplied from the timing generator 141 to the CCD 131.
  • a motor driver 142 drives an actuator 143 including a motor according to a control of the CPU 136.
  • the actuator 143 is driven, the lens unit 111 protrudes from the casing of the imaging apparatus 50 or is accommodated in the casing of the imaging apparatus 50.
  • an adjustment of the aperture making up the lens unit 111, or a movement of the focus lens making up the lens unit 111 is performed.
  • the CCD 131 receives light from a subject, which is incident through the lens unit 111, and performs a photoelectric conversion, and outputs an analog image signal obtained as a result of the conversion.
  • the analog image signal output from the CCD 131 is made into image data of a digital signal when being passed through the analog signal processing unit 132 and the A/D converting unit 133, and is supplied to the digital signal processing unit 134.
  • the digital signal processing unit 134 supplies image data supplied from the A/D converting unit 133 to the liquid crystal panel 120, and as a result thereof, on the liquid crystal panel 120, a through-the-lens image is displayed.
  • a signal corresponding to the operation is supplied from the operation unit 137 to the CPU 136.
  • the CPU 136 controls the digital signal processing unit 134 to compress the image data supplied from the A/D converting unit 133 to the digital signal processing unit 134, and to record the compressed image data obtained as a result of the compression in the recording device 135.
  • the CPU 136 executes a predetermined program and thereby generates image data of a 3D image.
  • the CPU 136 sets parallax d.
  • the parallax d is set to have a large value, a sense of perspective (degree of unevenness of an object that is displayed three-dimensionally) of an object displayed with an image having parallax becomes large.
  • the parallax d is set to have a large value, at the side of the user who observes a screen, it feels as if the object protrudes forward greatly from the screen (or as if the screen is drawn in deeply).
  • the parallax d when the parallax d is set to have a small value, a sense of perspective (a degree of unevenness of an object that is displayed three-dimensionally) of an object displayed with an image having parallax becomes small.
  • a sense of perspective a degree of unevenness of an object that is displayed three-dimensionally
  • the parallax d at the side of the user who observes a screen, it feels as if the object is present to be substantially flush with the screen.
  • the CPU 136 acquires image data that becomes an origin of the generation of the 3D image, sets a region to be processed, in which an object to be displayed three-dimensionally is displayed, and sets a reference point P at a predetermined position of the region to be processed in the horizontal direction.
  • the CPU 136 generates respective data of left and right regions that are spaced from the reference point P with the same distance determined in correspondence with the parallax d as left eye image data and right eye image data.
  • Images corresponding to the left eye image data and the right eye image data, which are generated in this manner and have the parallax d, are displayed on the touchscreen 119, and therefore the user is able to observe the 3D image.
  • Fig. 7 shows a block diagram illustrating a functional configuration example of software of a program or the like that is executed by the CPU 136.
  • An approach determining unit 181 determines a degree of approach of the user's finger or the like with respect to the touchscreen 119, based on an approach detection signal output from an approach panel 121. For example, when the user's finger or the like approaches to the touchscreen 119 until a distance from the touchscreen 119 becomes less than a predetermined threshold value, the approach determining unit 181 generates and outputs predetermined data indicating this situation. In addition, when the user's finger or the like, which approached to the touchscreen 119, goes away from the touchscreen 119 until a distance from the touchscreen 119 becomes equal to or larger than a predetermined threshold value, the approach determining unit 181 generates and outputs data indicating this situation. In addition, in the data generated by the approach determining unit 181, information indicating whether the user's finger or the like approaches to a portion of the touchscreen 119 (the approach panel 121) or the like is included.
  • a selection possibility determining unit 182 specifies an object which a user is to select based on, for example, information that is included in data output from the approach determining unit 181 and indicates whether the user's finger or the like approaches to which portion of the touchscreen 119. For example, an icon or the like that is displayed on the touchscreen 119 is specified as the object which the user is to select.
  • the selection possibility determining unit 182 determines whether or not the specified object is a selectable object. That is, it is determined whether or not the execution of a function or the like, which is allocated to the object such as the icon, is permitted. For example, when the photographing is performed in a mode where the lighting of a strobe 113 is forcibly turned off, it is determined that an icon that performs a setting for lighting the strobe 113 is an object that is not selectable.
  • the selection possibility determining unit 182 In a case where it is determined that the specified object is not a selectable object (not selectable object), the selection possibility determining unit 182 outputs information indicating this situation to a parallax adjusting unit 183.
  • the parallax adjusting unit 183 sets parallax related to a 3D display with respect to the object. For example, the degree of approach of the user's finger or the like is specified based on data output from the approach determining unit 181 and the parallax of the 3D image is set based on this degree of approach.
  • parallax d1 is set
  • parallax d2 larger than the parallax d1 is set
  • the parallax adjusting unit 183 acquires data of an image (for example, an image of a menu screen described later) that becomes an origin of the generation of the 3D image, and specifies a region to be processed in which an object to be displayed three-dimensionally is displayed. At this time, for example, the object that is specified by the selection possibility determining unit 182 is specified as an object to be displayed three-dimensionally.
  • the parallax adjusting unit 183 sets a reference point P, for example, at a central position of an object to be displayed three-dimensionally.
  • the information related to the parallax and the reference point P that are set by the parallax adjusting unit 183 is output to a 3D image generating unit 184.
  • the 3D image generating unit 184 generates respective data of left and right regions that are spaced from the above-described reference point with the same distance determined in correspondence with the parallax as left eye image data and right eye image data. In this manner, data of the 3D image is generated.
  • Fig. 8 shows an example of an image displayed on the touchscreen 119.
  • Fig. 8 is regarded as a menu screen displayed when, for example, a mode in which a menu screen is displayed is selected by the above-described mode dial 117 in the imaging apparatus 50.
  • a garbage can icon 201 is displayed.
  • a user approaches to an icon displayed on the touchscreen 119 using a finger and may select a desired icon.
  • a function corresponding to the icon is executed or a predetermined setting is performed.
  • the icon 201 becomes a not selectable icon.
  • Fig. 9A shows a diagram illustrating an example of an image obtained when the touchscreen 119 is observed with the user's eyes.
  • a user approaches to a portion, on which the icon 201 is displayed, of the touchscreen 119 by using a finger 221.
  • the finger 221 does not sufficiently approach to the touchscreen 119.
  • the distance between the finger 221 and the touchscreen 119 is equal to or larger than a threshold value Th1.
  • Fig. 9B shows a diagram that is obtained when the user views the touchscreen 119 from a left side direction of Fig. 9A, and that illustrates a virtual sense of the distance between the icon 201 of the touchscreen 119 and the finger 221, which the user perceives as a result of observing the touchscreen 119.
  • Fig. 9B illustrates a sense of perspective which the user perceives from a 3D image, and actually, the icon 201 is just an image that is displayed on the surface of the touchscreen 119 (that is, a planar article not having thickness and depth).
  • the icon 201 is not drawn toward the inside of the touchscreen 119. That is, the distance between the finger 221 and the touchscreen 119 is equal to or larger than a threshold value Th1, such that an image having parallax is not generated, and the icon 201 seen from a user appears to be located on the surface of the touchscreen 119.
  • Th1 a threshold value
  • Fig. 10A illustrates another example of an image obtained when the touchscreen 119 is observed with the user's eyes.
  • a user further approaches to a portion, on which the icon 201 is displayed, of the touchscreen 119 by using a finger 221.
  • the distance between the finger 221 and the touchscreen 119 is less than the threshold value Th1 and is equal to or larger than a threshold value Th2.
  • Fig. 10B shows a diagram that is obtained when the touchscreen 119 is seen from a left side direction of Fig. 10A, and that illustrates a virtual sense of the distance between the icon 201 of the touchscreen 119 and the finger 221, which the user perceives as a result of observing the touchscreen 119.
  • Fig. 10B illustrates a sense of perspective which the user perceives from a 3D image, and actually, the icon 201 is just an image that is displayed on the surface of the touchscreen 119 (that is, a planar article not having thickness and depth).
  • the icon 201 is drawn toward the inside of the touchscreen 119 in the depth direction thereof, and is apart from the finger 221. That is, the distance between the finger 221 and the touchscreen 119 is less than the threshold value Th1, such that an image having parallax is generated, and the icon 201 seen from a user looks as if it is drawn toward the inside of the touchscreen 119.
  • Fig. 11A illustrates still another example of an image obtained when the touchscreen 119 is observed with the user's eyes.
  • a user further approaches to a portion, on which the icon 201 is displayed, of the touchscreen 119 by using a finger 221.
  • the distance between the finger 221 and the touchscreen 119 is less than the threshold value Th2.
  • Fig. 11B shows a diagram that is obtained when the touchscreen 119 is seen from a left side direction of Fig. 11A, and that illustrates a virtual sense of the distance between the icon 201 of the touchscreen 119 and the finger 221, which the user perceives as a result of observing the touchscreen 119.
  • Fig. 11B illustrates a sense of perspective which the user perceives from a 3D image, and actually, the icon 201 is just an image that is displayed on the surface of the touchscreen 119 (that is, a planar article not having thickness and depth).
  • the icon 201 is further drawn toward the inside of the touchscreen 119. That is, the distance between the finger 221 and the touchscreen 119 is less than the threshold value Th2, such that an image having a still larger parallax is generated, and the icon 201 seen from a user looks as if it is further drawn to the inside of the touchscreen 119.
  • the user may clearly come to feel that the icon 201 is an icon that is not selectable.
  • a predetermined effect sound or the like may be output.
  • step S21 the CPU 136 controls the digital signal processing unit 134 and displays the menu screen on the liquid crystal panel 120 (the touchscreen 119).
  • step S22 the approach determining unit 181 determines whether or not the approach of the user's finger 221 is detected, and when it is determined that the finger 221 has not yet approached, the process returns to step S21. For example, in the case of the state shown in Figs. 9A and 9B, it is determined that the user's finger 221 has not yet approached.
  • step S22 the process proceeds to step S23.
  • it is determined that the approach of the user's finger 221 is detected.
  • Th1 a threshold value
  • step S23 the selection possibility determining unit 182 specifies an icon which the user is to select.
  • the icon which the user is to select is specified based on information that is included in data output from the approach determining unit 181 and that indicates that the user's finger approaches which portion of the touchscreen 119.
  • step S24 the selection possibility determining unit 182 determines whether or not the object specified by the process in step S23 is a selectable object. In step S24, in a case where it is determined that the object is an object that is not selectable, the process proceeds to step S25.
  • step S25 the parallax adjusting unit 183 specifies the distance between the touchscreen 119 and the finger 221.
  • the distance between the touchscreen 119 and the finger 221 is specified based on, for example, the degree of approach, which is obtained based on data output from the approach determining unit 181.
  • step S26 the parallax adjusting unit 183 sets parallax of the 3D image generated by the 3D image generating unit 184.
  • parallax corresponding to the distance specified in step S25 is set.
  • parallax d1 is set
  • parallax d2 larger than parallax d1 is set.
  • the object specified by the selection possibility determining unit 182 is specified as an object to be displayed three-dimensionally, and the parallax adjusting unit 183 sets a reference point P, for example, at a central position of the object to be displayed three-dimensionally.
  • step S27 the 3D image generating unit 184 generates data as left eye image data and right eye image data based on the parallax set in the process in step S26 and the reference point. In this manner, the 3D image data is generated. In addition, based on this 3D image data, the menu screen of the touchscreen 119 is displayed three-dimensionally.
  • an icon selection and display controlling process is performed.
  • the user's finger 221 when the user's finger 221 approaches to the icon 201, it looks as if the icon 201 is drawn toward the inside of the touchscreen 119.
  • the user's finger 221 when the user's finger 221 further approaches to the icon 201, it looks as if the icon 201 further drawn to the inside of the touchscreen 119.
  • the icon 201 is an icon that is not selectable, by a funny expression using a 3D display.
  • the icon is displayed to look as if it is drawn in the inner side of the touchscreen, but the icon may be displayed in other ways.
  • the display may be performed in such a manner that an icon which looks as if it protrudes from the touchscreen appears to sink when the finger approaches to the icon.
  • the display data may be generated such that when the finger approaches to the icon, the icon looks as if it goes away from the finger.
  • Figs. 13A to 14B show diagrams illustrating another example of a transition of a display screen of the touchscreen 119 when the icon 201 is selected by the user.
  • Fig. 13A shows a diagram illustrating an example of an image obtained when the touchscreen 119 is observed with the user's eyes.
  • the user approaches to a portion, on which the icon 201 is displayed, of the touchscreen 119 by using a finger 221.
  • the finger 221 does not sufficiently approach to the touchscreen 119.
  • the distance between the finger 221 and the touchscreen 119 is equal to or larger than a threshold value Th1.
  • Fig. 13B shows a diagram that is obtained when the user views the touchscreen 119 from the downward direction of Fig. 13A, and that illustrates a virtual sense of the distance between the icon 201 of the touchscreen 119 and the finger 221, which the user perceives as a result of observing the touchscreen 119.
  • Fig. 13B illustrates a sense of perspective which the user perceives from a 3D image, and actually, the icon 201 is just an image that is displayed on the surface of the touchscreen 119.
  • the icon 201 is not drawn toward the inside of the touchscreen 119. That is, the distance between the finger 221 and the touchscreen 119 is equal to or larger than a threshold value Th1, such that an image having parallax is not generated, and the icon 201 seen from a user appears to be located on the surface of the touchscreen 119.
  • Th1 a threshold value
  • Fig. 14A illustrates another example of an image obtained when the touchscreen 119 is observed with the user's eyes.
  • a user further approaches to a portion, on which the icon 201 is displayed, of the touchscreen 119 by using a finger 221.
  • the distance between the finger 221 and the touchscreen 119 is less than the threshold value Th1 and is equal to or larger than a threshold value Th2.
  • Fig. 14B shows a diagram that is obtained when the touchscreen 119 is seen from the downward direction of Fig. 14A, and that illustrates a virtual sense of the distance between the icon 201 of the touchscreen 119 and the finger 221, which the user perceives as a result of observing the touchscreen 119.
  • Fig. 14B illustrates a sense of perspective which the user perceives from a 3D image, and actually, the icon 201 is just an image that is displayed on the surface of the touchscreen 119.
  • the icon 201 is drawn toward the inside of the touchscreen 119 in the depth direction thereof, and is apart from the finger 221. That is, the distance between the finger 221 and the touchscreen 119 is less than the threshold value Th1, such that an image having parallax is generated, and the icon 201 seen from a user looks as if it is drawn toward the inside of the touchscreen 119.
  • Fig. 15A illustrates still another example of an image obtained when the touchscreen 119 is observed with the user's eyes.
  • a user further approaches to a portion, on which the icon 201 is displayed, of the touchscreen 119 by using a finger 221.
  • the distance between the finger 221 and the touchscreen 119 is less than the threshold value Th2.
  • Fig. 15B shows a diagram that is obtained when the touchscreen 119 is seen from the downward direction of Fig. 15A, and that illustrates a virtual sense of the distance between the icon 201 of the touchscreen 119 and the finger 221, which the user perceives as a result of observing the touchscreen 119.
  • Fig. 15B illustrates a sense of perspective which the user perceives from a 3D image, and actually, the icon 201 is just an image that is displayed on the surface of the touchscreen 119.
  • the icon 201 is further drawn toward the inside of the touchscreen 119. That is, the distance between the finger 221 and the touchscreen 119 is less than the threshold value Th2, such that an image having a still larger parallax is generated, and the icon 201 seen from a user looks as if it is further drawn to the inside of the touchscreen 119.
  • the icon 201 further moves toward a right-lower side differently from the case of Fig. 11B.
  • Figs. 14B and 15B an example in which when the finger 221 approaches, the icon 201 moves (appears to move) to the right at the lower side in the drawing, but the icon 201 moves (appears to move) in the left direction at the lower side. That is, the icon 201 may move in a direction different from a direction (for example, the vertically downward direction in Figs. 14B and 15B) in which the finger 221 approaches to the touchscreen 119.
  • a 3D display in which the icon 201 looks as if it further escapes from the user may be performed.
  • Figs. 16A to 19B show diagrams illustrating still another example of the transition of the display screen of the touchscreen 119 when the icon 201 is selected by the user.
  • Fig. 16A shows a diagram illustrating an example of an image obtained when the touchscreen 119 is observed with the user's eyes.
  • the user approaches to a portion, on which the icon 201 is displayed, of the touchscreen 119 by using a finger 221.
  • the finger 221 does not sufficiently approach to the touchscreen 119.
  • the distance between the finger 221 and the touchscreen 119 is equal to or larger than a threshold value Th1.
  • Fig. 16B shows a diagram that is obtained when the user views the touchscreen 119 from the downward direction of Fig. 16A, and that illustrates a virtual sense of the distance between the icon 201 of the touchscreen 119 and the finger 221, which the user perceives as a result of observing the touchscreen 119.
  • the icon 201 is not drawn toward the inside of the touchscreen 119. That is, the distance between the finger 221 and the touchscreen 119 is equal to or larger than a threshold value Th1, such that an image having parallax is not generated, and the icon 201 seen from a user appears to be located on the surface of the touchscreen 119.
  • Fig. 16B illustrates a sense of perspective which the user perceives from a 3D image, and actually, the icon 201 is just an image that is displayed on the surface of the touchscreen 119.
  • Fig. 17A illustrates another example of an image obtained when the touchscreen 119 is observed with the user's eyes.
  • a user further approaches to a portion, on which the icon 201 is displayed, of the touchscreen 119 by using a finger 221.
  • the distance between the finger 221 and the touchscreen 119 is less than the threshold value Th1 and is equal to or larger than a threshold value Th2.
  • Fig. 17B shows a diagram that is obtained when the touchscreen 119 is seen from the downward direction of Fig. 17A, and that illustrates a virtual sense of the distance between the icon 201 of the touchscreen 119 and the finger 221, which the user perceives as a result of observing the touchscreen 119.
  • Fig. 17B illustrates a sense of perspective which the user perceives from a 3D image, and actually, the icon 201 is just an image that is displayed on the surface of the touchscreen 119.
  • the icon 201 is drawn toward the inside of the touchscreen 119 in the depth direction thereof, and is apart from the finger 221. That is, the distance between the finger 221 and the touchscreen 119 is less than the threshold value Th1, such that an image having parallax is generated, and the icon 201 seen from a user looks as if it is drawn toward the inside of the touchscreen 119. In addition, the icon 201 moves to the right at the lower side in the drawing in the drawing. The configuration described until now is the same as that of the case described with reference to Figs. 13A to 14B.
  • Fig. 18A illustrates still another example of an image obtained when the touchscreen 119 is observed with the user's eyes.
  • the user's finger 221 moves in a right direction, accompanied with the movement of the icon 201 in the right direction in Figs. 17A and 17B. That is, the user tries to again select the icon 201 that escapes from the user.
  • the finger is depicted by a dotted line, and this dotted line indicates the movement of the finger.
  • Fig. 18B shows a diagram that is obtained when the touchscreen 119 is seen from the downward direction of Fig. 18A, and that illustrates a virtual sense of the distance between the icon 201 of the touchscreen 119 and the finger 221, which the user perceives as a result of observing the touchscreen 119.
  • Fig. 18B illustrates a sense of perspective which the user perceives from a 3D image, and actually, the icon 201 is just an image that is displayed on the surface of the touchscreen 119.
  • Fig. 18B the user moves the finger 221 in a right direction, such that the finger 221 is located in a vertically upper side of the icon 201 in the drawing.
  • Fig. 19A illustrates still another example of an image obtained when the touchscreen 119 is observed with the user's eyes.
  • a user further approaches to a portion, on which the icon 201 is displayed, of the touchscreen 119 by using a finger 221.
  • the distance between the finger 221 and the touchscreen 119 is less than the threshold value Th2.
  • Fig. 19B shows a diagram that is obtained when the touchscreen 119 is seen from the downward direction of Fig. 19A, and that illustrates a virtual sense of the distance between the icon 201 of the touchscreen 119 and the finger 221, which the user perceives as a result of observing the touchscreen 119.
  • Fig. 19B illustrates a sense of perspective which the user perceives from a 3D image, and actually, the icon 201 is just an image that is displayed on the surface of the touchscreen 119.
  • the icon 201 is further drawn toward the inside of the touchscreen 119. That is, the distance between the finger 221 and the touchscreen 119 is less than the threshold value Th2, such that an image having a still larger parallax is generated, and the icon 201 seen from a user looks as if it is further drawn to the inside of the touchscreen 119.
  • the icon 201 further moves in the right direction at the lower side in the drawing.
  • Figs. 17B, 18B, and 19B an example in which when the finger 221 approaches, the icon 201 moves (appears to move) to the right direction at the lower side in the drawing, but the icon 201 moves (appears to move) in the left direction at the lower side. That is, the icon 201 may move in a direction different from a direction (for example, the vertically downward direction in Figs. 17B, 18B, and 19B in which the finger 221 approaches to the touchscreen 119.
  • a color of the icon 201 may be changed. In this manner, it is possible to more reliably allow the user to clearly come to feel that the icon 201 is an icon that is not selectable.
  • a shape of the icon 201 may be changed.
  • the icon 201 may be displayed with the shape thereof changed such that the icon 201 looks as if it is twisted. In this manner, it is possible to present a more engaging image.
  • the present technology may be applied to other electronic apparatuses other than the imaging apparatus.
  • the present technology may be applied an arbitrary apparatus as long as an operation using a touchscreen or the like is performed.
  • thumbnail image or the like when a thumbnail image or the like that is displayed on the touchscreen is selected, this may be displayed three-dimensionally.
  • thumbnail image when a thumbnail image or the like that is displayed on the touchscreen is selected, this may be displayed three-dimensionally.
  • the thumbnail image in a case where the present technology is applied, it is possible to display the thumbnail image with an arbitrary color as it is, such that a more beautiful image may be displayed, compared to a case where the thumbnail image or the like is displayed grayed-out in the related art.
  • the present disclosure may be applied even in a case where the 3D display is performed using a system other than the parallax barrier system.
  • a touchscreen having a 3D display in which a lenticular system is adopted may be used.
  • a touchscreen having a 3D display that allows a user to observe it with wearing special eyeglasses other than the 3D display that allows the user to observe it with the naked eye may be used.
  • the above-described series of processes may be executed by hardware or software.
  • a program making up the software may be installed, over a network or from a recording medium, on a computer in which dedicated hardware is assembled, or for example, a general purpose personal computer 700 shown in Fig. 20, which can execute various functions by installing various programs.
  • a CPU (Central Processing Unit) 701 performs various processes according to a program that is stored in a ROM (Read Only Memory) 702, or a program that is loaded into a RAM (Random Access Memory) 703 from a storage unit 708.
  • ROM Read Only Memory
  • RAM Random Access Memory
  • the CPU 701, the ROM 702, and the RAM 703 are connected to each other through a bus 704.
  • an I/O interface 705 is connected to the bus 704.
  • an input unit 706 such as a keyboard and a mouse, a display such as an LCD (Liquid Crystal Display), an output unit 707 such as a speaker, a storage unit 708 such as a hard disk, and a communication unit 709 such as a modem and a network interface card including a LAN card or the like are connected.
  • the communication unit 709 performed a communication process over a network including the Internet.
  • a drive 710 is connected to the I/O interface 705 as necessary, and a removable medium 711 such as a magnetic disk, an optical disc, a magneto-optical disc, and a semiconductor memory is appropriately mounted, and therefore a computer program read out from these may be installed in the storage unit 708 as necessary.
  • a removable medium 711 such as a magnetic disk, an optical disc, a magneto-optical disc, and a semiconductor memory
  • a program making up the software may be installed over a network such as the Internet, or recording medium such as the removable medium 711.
  • this recording medium may be composed of not only the removable medium 711 including a magnetic disk (including a floppy disk (registered trademark)), an optical disc (including CD-ROM (Compact Disc-Read Only Memory), and a DVD (Digital Versatile Disc)), a magneto-optical disc (including MD (Mini-Disc)(registered trade mark)), a semiconductor memory, or the like, which is distributed for transmitting a program to a user and on which the program is recorded, but also the ROM 702, a hard disk included in the storage unit 708, or the like, which is distributed to a user in a state of being assembled in advance to the main body of the apparatus and in which the program is recorded.
  • a magnetic disk including a floppy disk (registered trademark)
  • an optical disc including CD-ROM (Compact Disc-Read Only Memory), and a DVD (Digital Versatile Disc)
  • MD Magneto-optical disc
  • semiconductor memory or the like, which is distributed for transmitting a program to a
  • An image processing apparatus including: an approach detecting unit that detects whether or not an object, which operates a GUI part, approaches with respect to a display unit that displays the GUI part; a part specifying unit that specifies the GUI part that is operated, in a case where the object approaches; an operation possibility determining unit that determines whether or not the operation of the specified GUI part is possible; and an image data generating unit that generates image data that controls a depth display of the display unit in order for the GUI part to go away from the object, based on a result of the determination on the operation possibility of the GUI part.
  • the image processing unit according to (1) wherein the image data generating unit generates image data, which controls the depth display of the display unit, according to a degree to which the object approaches with respect to the display unit.
  • the image processing apparatus according to (2) wherein the degree of approach is compared to a threshold value set in advance, and parallax, which is used for the control of the depth display of the display unit, is set in correspondence with the comparison result.
  • the image data generating unit generates the image data such that a color of the image of the specified GUI part is changed.
  • the image data generating unit generates the image data such that a shape of the image of the specified GUI part is changed.
  • An image processing method including: allowing an approach detecting unit to detect whether or not an object, which operates a GUI part, approaches with respect to a display unit that displays the GUI part; allowing a part specifying unit to specify the GUI part that is operated, in a case where the object approaches; allowing an operation possibility determining unit to determine whether or not the operation of the specified GUI part is possible; and allowing an image data generating unit to generate image data that controls a depth display of the display unit in order for the GUI part to go away from the object, based on a result of the determination on the operation possibility of the GUI part.
  • a program that allows a computer to function as an image processing apparatus wherein the image processing apparatus includes, an approach detecting unit that detects whether or not an object, which operates a GUI part, approaches with respect to a display unit that displays the GUI part; a part specifying unit that specifies the GUI part that is operated, in a case where the object approaches; an operation possibility determining unit that determines whether or not the operation of the specified GUI part is possible; and an image data generating unit that generates image data that controls a depth display of the display unit in order for the GUI part to go away from the object, based on the result of the determination on the operation possibility of the GUI part.
  • Imaging apparatus 119 Touch screen 120: Liquid crystal panel 121: Approach panel 134: Digital signal processing unit 136: CPU 137: Operation unit 138: EEPROM 139: Program ROM 140: RAM 181: Approach determining unit 182: Selection possibility determining unit 183: Parallax adjusting unit 184: 3D image generating unit 201: Icon

Landscapes

  • Engineering & Computer Science (AREA)
  • General Engineering & Computer Science (AREA)
  • Theoretical Computer Science (AREA)
  • Human Computer Interaction (AREA)
  • Physics & Mathematics (AREA)
  • General Physics & Mathematics (AREA)
  • Multimedia (AREA)
  • Signal Processing (AREA)
  • User Interface Of Digital Computer (AREA)
  • Testing, Inspecting, Measuring Of Stereoscopic Televisions And Televisions (AREA)
PCT/JP2012/001429 2011-03-09 2012-03-02 Image processing apparatus and method, and computer program product Ceased WO2012120849A1 (en)

Priority Applications (2)

Application Number Priority Date Filing Date Title
US13/984,095 US9348485B2 (en) 2011-03-09 2012-03-02 Image processing apparatus and method, and computer program product
US15/095,972 US10222950B2 (en) 2011-03-09 2016-04-11 Image processing apparatus and method

Applications Claiming Priority (2)

Application Number Priority Date Filing Date Title
JP2011-052086 2011-03-09
JP2011052086A JP2012190184A (ja) 2011-03-09 2011-03-09 画像処理装置および方法、並びにプログラム

Related Child Applications (2)

Application Number Title Priority Date Filing Date
US13/984,095 A-371-Of-International US9348485B2 (en) 2011-03-09 2012-03-02 Image processing apparatus and method, and computer program product
US15/095,972 Continuation US10222950B2 (en) 2011-03-09 2016-04-11 Image processing apparatus and method

Publications (1)

Publication Number Publication Date
WO2012120849A1 true WO2012120849A1 (en) 2012-09-13

Family

ID=46797822

Family Applications (1)

Application Number Title Priority Date Filing Date
PCT/JP2012/001429 Ceased WO2012120849A1 (en) 2011-03-09 2012-03-02 Image processing apparatus and method, and computer program product

Country Status (5)

Country Link
US (2) US9348485B2 (enExample)
JP (1) JP2012190184A (enExample)
CN (1) CN102685526A (enExample)
TW (1) TW201301130A (enExample)
WO (1) WO2012120849A1 (enExample)

Cited By (1)

* Cited by examiner, † Cited by third party
Publication number Priority date Publication date Assignee Title
US20140182384A1 (en) * 2012-12-28 2014-07-03 Canon Kabushiki Kaisha Object Information Acquisition Apparatus, Display Method, and Non-Transitory Computer-Readable Storage Medium

Families Citing this family (7)

* Cited by examiner, † Cited by third party
Publication number Priority date Publication date Assignee Title
US9575565B2 (en) * 2012-07-13 2017-02-21 Juice Design Co., Ltd. Element selection device, element selection method, and program
JP2014127836A (ja) * 2012-12-26 2014-07-07 Japan Display Inc 立体表示装置における映像表示方法
JP6079418B2 (ja) * 2013-05-07 2017-02-15 富士通株式会社 入力装置および入力プログラム
US9582851B2 (en) * 2014-02-21 2017-02-28 Microsoft Technology Licensing, Llc Using proximity sensing to adjust information provided on a mobile device
WO2016094928A1 (en) * 2014-12-18 2016-06-23 Halgo Pty Limited Replicating effects of optical lenses
CN105094553B (zh) * 2015-07-24 2018-05-18 广州久邦世纪科技有限公司 一种子菜单栏特效的实现方法
JP7644574B2 (ja) * 2020-06-19 2025-03-12 ブラザー工業株式会社 プログラムおよび電子デバイス

Citations (3)

* Cited by examiner, † Cited by third party
Publication number Priority date Publication date Assignee Title
JP2004280496A (ja) * 2003-03-17 2004-10-07 Kyocera Mita Corp 操作パネル装置
JP2005316790A (ja) * 2004-04-30 2005-11-10 Nippon Telegr & Teleph Corp <Ntt> 情報入力方法および情報入出力装置並びにプログラム
JP2006236143A (ja) * 2005-02-25 2006-09-07 Sony Ericsson Mobilecommunications Japan Inc 入力処理プログラム、携帯端末装置、及び入力処理方法

Family Cites Families (39)

* Cited by examiner, † Cited by third party
Publication number Priority date Publication date Assignee Title
GB9606791D0 (en) * 1996-03-29 1996-06-05 British Telecomm Control interface
JP3949333B2 (ja) * 1999-04-12 2007-07-25 富士通株式会社 画像計測方法、画像計測装置、および画像計測プログラム記憶媒体
JP2001195170A (ja) * 2000-01-17 2001-07-19 Funai Electric Co Ltd 携帯型電子機器、入力制御装置、及び記憶媒体
JP2002082745A (ja) * 2000-09-07 2002-03-22 Sony Corp 情報処理装置及び方法、並びにプログラム格納媒体
GB0105801D0 (en) * 2001-03-09 2001-04-25 Koninkl Philips Electronics Nv Apparatus
JP4098680B2 (ja) 2003-07-31 2008-06-11 矢崎総業株式会社 ヒューズキャビティおよび電気接続箱
JP4325449B2 (ja) * 2004-03-19 2009-09-02 ソニー株式会社 表示制御装置,表示制御方法,記録媒体
JP4608947B2 (ja) * 2004-05-26 2011-01-12 カシオ計算機株式会社 液晶表示装置
JP5008556B2 (ja) * 2004-06-03 2012-08-22 メイキング バーチャル ソリッド,エル.エル.シー. ヘッドアップ表示を使用する途上ナビゲーション表示方法および装置
US7178111B2 (en) * 2004-08-03 2007-02-13 Microsoft Corporation Multi-planar three-dimensional user interface
EP1821182B1 (en) * 2004-10-12 2013-03-27 Nippon Telegraph And Telephone Corporation 3d pointing method, 3d display control method, 3d pointing device, 3d display control device, 3d pointing program, and 3d display control program
KR101109582B1 (ko) * 2004-11-02 2012-02-06 삼성전자주식회사 영상 확대/축소 위치 제어 장치 및 방법
BRPI0606477A2 (pt) * 2005-01-07 2009-06-30 Gesturetek Inc sensor de inclinação baseado em fluxo ótico
US20080246759A1 (en) * 2005-02-23 2008-10-09 Craig Summers Automatic Scene Modeling for the 3D Camera and 3D Video
WO2007042857A1 (en) * 2005-10-07 2007-04-19 Nokia Corporation A graphical user interface, a method, a device and a computer program for providing a menu and/or inputting an access code
US8279168B2 (en) * 2005-12-09 2012-10-02 Edge 3 Technologies Llc Three-dimensional virtual-touch human-machine interface system and method therefor
JP4707034B2 (ja) * 2006-07-07 2011-06-22 株式会社ソニー・コンピュータエンタテインメント 画像処理方法、入力インタフェース装置
US8166421B2 (en) * 2008-01-14 2012-04-24 Primesense Ltd. Three-dimensional user interface
CN101587386B (zh) * 2008-05-21 2011-02-02 华为终端有限公司 光标处理方法、装置及系统
US9092053B2 (en) * 2008-06-17 2015-07-28 Apple Inc. Systems and methods for adjusting a display based on the user's position
CN101308445B (zh) * 2008-06-26 2010-10-13 无敌科技(西安)有限公司 在图片背景下有效凸显菜单图标的方法
KR101558210B1 (ko) * 2008-08-05 2015-10-19 엘지전자 주식회사 터치 스크린을 구비한 이동 단말기 및 이를 이용한 메시지처리 방법
JP5111312B2 (ja) * 2008-09-16 2013-01-09 任天堂株式会社 3次元画像処理プログラム、3次元画像処理装置、3次元画像処理システムおよび3次元画像処理方法
US20100115471A1 (en) * 2008-11-04 2010-05-06 Apple Inc. Multidimensional widgets
WO2011003171A1 (en) * 2009-07-08 2011-01-13 Smart Technologies Ulc Three-dimensional widget manipulation on a multi-touch panel
US10198854B2 (en) * 2009-08-14 2019-02-05 Microsoft Technology Licensing, Llc Manipulation of 3-dimensional graphical objects for view in a multi-touch display
JP5531497B2 (ja) * 2009-08-18 2014-06-25 ソニー株式会社 表示装置及び表示方法
US9104275B2 (en) * 2009-10-20 2015-08-11 Lg Electronics Inc. Mobile terminal to display an object on a perceived 3D space
KR101613555B1 (ko) * 2009-10-26 2016-04-19 엘지전자 주식회사 이동 단말기
US8302031B1 (en) * 2010-04-14 2012-10-30 Symantec Corporation Systems and methods for configuring information displayed on a screen
KR101334107B1 (ko) * 2010-04-22 2013-12-16 주식회사 굿소프트웨어랩 차량용 멀티미디어 제어를 위한 사용자 인터페이스 장치 및 방법
US8565830B2 (en) * 2010-05-12 2013-10-22 Lg Electronics Inc. Mobile terminal and method of displaying 3D images thereon
US20120056989A1 (en) * 2010-09-06 2012-03-08 Shimane Prefectural Government Image recognition apparatus, operation determining method and program
US20120117514A1 (en) * 2010-11-04 2012-05-10 Microsoft Corporation Three-Dimensional User Interaction
US8589822B2 (en) * 2010-12-10 2013-11-19 International Business Machines Corporation Controlling three-dimensional views of selected portions of content
US9618972B2 (en) * 2011-01-20 2017-04-11 Blackberry Limited Three-dimensional, multi-depth presentation of icons in association with differing input components of a user interface
JP5765070B2 (ja) * 2011-06-13 2015-08-19 ソニー株式会社 表示切換装置、表示切換方法、表示切換プログラム
JP2013123970A (ja) * 2011-12-14 2013-06-24 Toshiba Corp 表示装置
WO2015029318A1 (ja) * 2013-08-26 2015-03-05 パナソニックIpマネジメント株式会社 3次元表示装置および3次元表示方法

Patent Citations (3)

* Cited by examiner, † Cited by third party
Publication number Priority date Publication date Assignee Title
JP2004280496A (ja) * 2003-03-17 2004-10-07 Kyocera Mita Corp 操作パネル装置
JP2005316790A (ja) * 2004-04-30 2005-11-10 Nippon Telegr & Teleph Corp <Ntt> 情報入力方法および情報入出力装置並びにプログラム
JP2006236143A (ja) * 2005-02-25 2006-09-07 Sony Ericsson Mobilecommunications Japan Inc 入力処理プログラム、携帯端末装置、及び入力処理方法

Cited By (1)

* Cited by examiner, † Cited by third party
Publication number Priority date Publication date Assignee Title
US20140182384A1 (en) * 2012-12-28 2014-07-03 Canon Kabushiki Kaisha Object Information Acquisition Apparatus, Display Method, and Non-Transitory Computer-Readable Storage Medium

Also Published As

Publication number Publication date
US20130318480A1 (en) 2013-11-28
CN102685526A (zh) 2012-09-19
US10222950B2 (en) 2019-03-05
US9348485B2 (en) 2016-05-24
TW201301130A (zh) 2013-01-01
JP2012190184A (ja) 2012-10-04
US20160224200A1 (en) 2016-08-04

Similar Documents

Publication Publication Date Title
US10222950B2 (en) Image processing apparatus and method
US10185462B2 (en) Image processing apparatus and method
CN107547800B (zh) 控制装置的相机的方法及其装置
CN202738034U (zh) 信息处理装置
JP5228074B2 (ja) 情報処理装置、表示制御方法
JP5360166B2 (ja) 画像表示装置
JP2012248066A (ja) 画像処理装置、その制御方法、および制御プログラム、並びに撮像装置
JP2012108723A (ja) 指示受付装置
CN102547333B (zh) 信息处理设备以及立体显示方法
CN102469333A (zh) 信息处理设备、立体显示方法和程序
JP5341126B2 (ja) 検出領域拡大装置、表示装置、検出領域拡大方法、プログラムおよび、コンピュータ読取可能な記録媒体
US20120092457A1 (en) Stereoscopic image display apparatus
JP2021005168A (ja) 画像処理装置、撮像装置、画像処理装置の制御方法、及びプログラム
JP5864043B2 (ja) 表示装置、操作入力方法、操作入力プログラム、及び記録媒体
JP2012083573A (ja) 立体映像処理装置及びその制御方法
KR20160041544A (ko) 이동 단말기
JP2021158559A (ja) 電子機器、その制御方法およびプログラム
KR20150070084A (ko) 단말의 카메라 제어 방법 및 그 단말
CN115705092A (zh) 基于个体的相应位置生成和显示内容
JP2016010076A (ja) 表示装置

Legal Events

Date Code Title Description
121 Ep: the epo has been informed by wipo that ep was designated in this application

Ref document number: 12755048

Country of ref document: EP

Kind code of ref document: A1

WWE Wipo information: entry into national phase

Ref document number: 13984095

Country of ref document: US

NENP Non-entry into the national phase

Ref country code: DE

122 Ep: pct application non-entry in european phase

Ref document number: 12755048

Country of ref document: EP

Kind code of ref document: A1