JP6852257B2 - 作業車両 - Google Patents

作業車両 Download PDF

Info

Publication number
JP6852257B2
JP6852257B2 JP2015187142A JP2015187142A JP6852257B2 JP 6852257 B2 JP6852257 B2 JP 6852257B2 JP 2015187142 A JP2015187142 A JP 2015187142A JP 2015187142 A JP2015187142 A JP 2015187142A JP 6852257 B2 JP6852257 B2 JP 6852257B2
Authority
JP
Japan
Prior art keywords
pedal
speed
unit
brake
detection unit
Prior art date
Legal status (The legal status is an assumption and is not a legal conclusion. Google has not performed a legal analysis and makes no representation as to the accuracy of the status listed.)
Active
Application number
JP2015187142A
Other languages
English (en)
Other versions
JP2017061980A (ja
Inventor
辻 英和
英和 辻
Current Assignee (The listed assignees may be inaccurate. Google has not performed a legal analysis and makes no representation or warranty as to the accuracy of the list.)
Iseki and Co Ltd
Original Assignee
Iseki and Co Ltd
Priority date (The priority date is an assumption and is not a legal conclusion. Google has not performed a legal analysis and makes no representation as to the accuracy of the date listed.)
Filing date
Publication date
Application filed by Iseki and Co Ltd filed Critical Iseki and Co Ltd
Priority to JP2015187142A priority Critical patent/JP6852257B2/ja
Publication of JP2017061980A publication Critical patent/JP2017061980A/ja
Application granted granted Critical
Publication of JP6852257B2 publication Critical patent/JP6852257B2/ja
Active legal-status Critical Current
Anticipated expiration legal-status Critical

Links

Images

Landscapes

  • Motor Power Transmission Devices (AREA)
  • Braking Elements And Transmission Devices (AREA)
  • Control Of Fluid Gearings (AREA)
  • Control Of Transmission Device (AREA)

Description

本発明は、作業車両に関する。
従来、農用トラクタなどの作業車両は、エンジンの動力を駆動輪へ伝達する走行伝達装置に油圧式無段変速装置を有し、油圧式無段変速装置のトラニオン軸を油圧シリンダで操作することによって走行速度を変更する。
このような作業車両において、直進走行から旋回走行への移行を検出して減速することで、機体の急旋回を抑制する技術が知られている(たとえば、特許文献1参照)。
特開2012−247065号公報
しかしながら、上述したような従来の作業車両では、直進走行から旋回走行への移行を検出してから減速するため、たとえば、高速直進走行から旋回走行へ移行する場合には旋回する最初の段階において高速の状態であり、旋回時に減速が間に合わないおそれがある。このため、従来の作業車両においては、旋回時の安全性をさらに高める必要があった。
本発明は、上記に鑑みてなされたものであって、旋回時の安全性を高めることができる作業車両を提供することを目的とする。
上述した課題を解決し、目的を達成するために、請求項1に記載の作業車両は、走行伝達装置(15)に設けられ、油圧シリンダ(52)によってトラニオン軸(61)が回動することで機体(2)の走行速度を変更させる油圧式無段変速装置(8)と、前記トラニオン軸(61)を操作する制御部(3)と、左右の車輪(4,5)を制動する場合にそれぞれ操作する左右のブレーキペダル(21L,21R)を連結/連結解除するペダル連結部(303)と、前記左右のブレーキペダル(21L,21R)の連結/連結解除を操作するペダル連結操作部(310)と、前記ペダル連結部(303)の連結/連結解除操作を検出するペダル連結操作検出部(137)と、前記ペダル連結操作部(310)による連結をロックするロック機構(318)と、前記左右のブレーキペダル(21L,21R)のアーム(301,301)の基端部に対してそれぞれ設けられ、当該左右のブレーキペダル(21L,21R)の操作を検出するブレーキ操作検出部(25)と、を備え、前記ペダル連結操作部(310)は、先端にペダル部(311)が設けられるとともに、基端部が回動可能に設けられて踏み込み可能に構成され、前記ロック機構(318)は、前記ペダル連結操作部(310)の前記基端部の上方に設けられ、上下操作可能なロックレバー(314)とロッド(317)を介して連結されたロックプレート(315)を備え、前記ロックレバー(314)が上げられたときに前記ロックプレート(315)が回動して前記ペダル連結操作部(310)の踏み込み操作が可能となり、前記制御部(3)は、前記ペダル連結操作検出部(137)によって前記ペダル連結部(303)の前記連結解除操作が検出されていると、前記トラニオン軸(61)を操作して前記機体(2)の走行速度を制限するとともに、前記ブレーキ操作検出部(137)によって前記左右いずれかのブレーキペダル(21L,21R)の操作が検出され、かつ、前記ペダル連結操作検出部(137)によって前記ペダル連結部(303)の前記連結解除操作が検出されていない場合、前記トラニオン軸(61)を中立位置へ操作する中立制御を実行する一方、前記ブレーキ操作検出部(137)によって前記左右いずれかのブレーキペダル(21L,21R)の操作が検出され、かつ、前記ペダル連結操作検出部(137)によって前記ペダル連結部(303)の前記連結解除操作が検出されている場合に前記中立制御の実行を無視することを特徴とする。
請求項に記載の作業車両は、請求項1に記載の作業車両において、前記機体(2)の走行速度を検出する車速検出部(37)をさらに備え、前記制御部(3)は、前記車速検出部(37)によって所定速度以上が検出されると、前記トラニオン軸(61)を操作して前記機体(2)を減速させることを特徴とする。
請求項1に記載の作業車両によれば、オペレータが左右いずれか一方のみのブレーキペダルを踏み込むいわゆる片ブレーキ操作が可能になった時点で走行速度を制限することで、旋回に移行する前に走行速度を抑えることができる。これにより、急旋回を防止することができ、旋回時の安全性を高めることができる。また、片ブレーキ操作によって機体を旋回させる場合に油圧式無段変速装置の中立制御を実行しないことで、旋回時に機体が停止するのを防止することができる。これにより、隣接耕耘などのような連続して小回りが必要な作業の効率を向上させることができる。
請求項に記載の作業車両によれば、請求項1に記載の発明の効果に加えて、走行速度が所定速度以上の場合に減速させることで、たとえば、最高速度を制限するなど、走行速度を制限することができる。これにより、急旋回を防止することができ、旋回時の安全性を高めることができる。
図1Aは、作業車両の概略平面図(その1)である。 図1Bは、作業車両の概略平面図(その2)である。 図2は、作業車両の概略左側面図である。 図3は、ミッションケース内の伝動線図である。 図4は、油圧式無段変速装置の説明図である。 図5は、主変速レバーの説明図である。 図6は、ミッションケース内の伝動構成の一部を示す平面図である。 図7Aは、油圧式無段変速装置の前進位置を示す平面図である。 図7Bは、油圧式無段変速装置の中立位置を示す平面図である。 図7Cは、油圧式無段変速装置の後進位置を示す平面図である。 図8は、作業車両の油圧回路図である。 図9は、左右のブレーキペダルの概略斜視図である。 図10Aは、ブレーキペダルの動作説明図(その1)である。 図10Bは、ブレーキペダルの動作説明図(その2)である。 図11は、ペダル連結操作部およびロック機構の動作説明図である。 図12は、旋回制御モードのブロック図である。 図13は、旋回制御モードにおける処理の一例を示すフローチャート(その1)である。 図14は、旋回制御モードにおける処理の一例を示すフローチャート(その2)である。 図15は、旋回制御モードにおける処理の一例を示すフローチャート(その3)である。
以下、添付図面を参照して本願の開示する作業車両の実施形態を詳細に説明する。なお、以下に示す実施形態によりこの発明が限定されるものではない。
図1Aおよび図1Bは、作業車両1の概略平面図である。なお、図1Bには、作業車両1の下部に設けられるミッションケース40を示している。また、図1Bでは、後述する操縦席12やステアリングハンドル13などを省略している。図2は、作業車両1の概略左側面図である。また、以下では、作業車両1としてトラクタを例に説明する。
作業車両としてのトラクタ1は、自走しながら圃場などで作業を行う農用トラクタである。なお、以下の説明において、前後方向とは、作業車両、すなわち、トラクタ1の直進時における進行方向であり、進行方向前方側を前後方向の「前」、後方側を前後方向「後」と規定する。ここで、トラクタ1の進行方向とは、トラクタ1の直進時において、操縦席12からステアリングハンドル13へ向かう方向である(図1Aおよび図2参照)。
また、左右方向とは、前後方向に対して水平に直交する方向である。ここでは、前後方向「前」側へ向けて左右を規定する。すなわち、オペレータが操縦席12に着いて前方を向いた状態で、左手側が「左」、右手側が「右」である(図1Aおよび図1B参照)。さらに、上下方向とは、前後方向および左右方向に対して直交する方向である(図2参照)。したがって、前後方向、左右方向および鉛直方向は、互いに3次元で直交するようになる。
図1A、図1Bおよび図2に示すように、トラクタ1は、機体2前部のボンネット6内にエンジン7が搭載されている。エンジン7からの回転動力は、ミッションケース40(図1B参照)内の走行伝達装置15(図3参照)へ伝達され、さらに、走行伝達装置15において減速されて車輪、すなわち、トラクタ1の前輪4や後輪5へ伝達される。
機体2後部には操縦席12が設けられている。操縦席12の前方には前輪4を操舵するステアリングハンドル13が設けられている。また、ステアリングハンドル13の前方にはメータパネルや表示部が設けられている。トラクタ1には、機体2の後方にロータリ作業機などが連結される。このような作業機は、ミッションケース40から後方へ突出しているPTO(Power Take-Off)出力軸11(図2参照)によって駆動される。なお、機体2後部には、PTO出力軸11の他、機体2に作業機などを連結するリフトアーム17やロワリンク18などが設けられている。
操縦席12の左方には、主変速レバー30、副変速レバー31およびPTO変速レバー32が設けられている。操縦席12の右方には、ポジションレバー33が設けられている。また、ステアリングハンドル13の左方には、前後進切替レバー27が設けられている。また、ステアリングハンドル13の右方には、アクセルレバー16が設けられている。さらに、ステアリングハンドル13の下方においては、左方にクラッチペダル20、右方にブレーキペダル21、中央にペダル連結操作部310(図11参照)が設けられている。ブレーキペダル21は、左右一対(左側のブレーキペダル21Lおよび右側のブレーキペダル21R)を備えている。なお、左右のブレーキペダル21L,21Rやペダル連結操作部310の詳細については、図9〜図11を用いて後述する。
前後進切替レバー27は、トラクタ1の走行時における進行方向を前進および後進に切り替えるための操作レバーである。前後進切替レバー27は、トラクタ1を前進させる場合には前側に倒し、トラクタ1を後進させる場合には後側に倒すことにより、エンジン7からの回転動力による機体2の前進および後進を切り替える。
また、前後進切替レバー27は、「前進位置」と「後進位置」との間に「中立位置」を有している。「中立位置」は、トラクタ1が前方にも後方にも進まないようにすることができる位置である。前後進切替レバー27は、前後進レバー位置検知スイッチ(図示省略)によって前後進切替レバー27の操作位置(前進位置、後進位置および中立位置)が検出される。なお、前後進レバー位置検知スイッチは、検出結果を制御部3(図12参照)へ出力する。
また、前後進切替レバー27の近傍には、ブレーキ制御入切スイッチ(図示省略)が設けられている。ブレーキ制御入切スイッチは、クラッチペダル20の踏み込み操作なしでブレーキペダル21の踏み込み操作のみによってエンジンストールすることなく機体2を停止させる「ブレーキ停止制御モード」の実行および非実行を切り替えるスイッチである。ブレーキ制御入切スイッチは、制御部3に接続されており、「オン」にするとブレーキ停止制御モードを実行させ、「オフ」にするとブレーキ停止制御モードを実行させない。
また、主変速レバー30は、トラクタ1の走行時における変速に関する操作を行い、1速から8速まで油圧式無段変速装置8を変速する。副変速レバー31は、機体2の走行速度を低速、中速、高速の3段に副変速装置9(図3参照)を変速する。ここで、副変速装置9は、低速、中速、高速の状態で互いにギヤ比が異なる。すなわち、副変速装置9は、選択的に設定可能な複数のギヤ比を有している。副変速装置9のギヤ比(の値)は、副変速装置9の状態が低速、中速、高速の順で(すなわち、ギヤ段が高くなるほど)小さくなる。
副変速レバー31は、複数の位置に変位可能であり、位置に応じた副変速装置9のギヤ比を設定する。具体的には、副変速レバー31は、副変速装置9を低速に設定する「低速位置」と、副変速装置9を中速に設定する「中速位置」と、副変速装置9を高速に設定する「高速位置」とに、変位可能である。なお、副変速レバー31が変速する低速および中速は、圃場内で作業を行う場合に走行する作業走行速度域であり、副変速レバー31が変速する高速は、圃場間を移動する際に路上走行する路上走行速度域である。また、PTO変速レバー32は、トラクタ1の後部に装着される作業機を駆動するPTO出力軸11の駆動断続を行う。
また、機体2下部には、ミッションケース40(油圧式無段変速装置8)が設けられている(図1Bおよび図2参照)。次に、図3を参照してミッションケース40内における動力伝達について説明する。図3は、ミッションケース40内の伝動線図である。図3に示すように、ミッションケース40内には上述した走行伝達装置15が設けられている。走行伝達装置15は、油圧式無段変速装置8と、副変速装置9と、前輪増速切替機構10とを備えている。
また、トラクタ1のエンジン7の回転動力は、ミッションケース40などを介して増減速され、前輪4、後輪5およびPTO出力軸11へ伝達される。また、ミッションケース40は、操縦席12の下方において機体2のメインフレームとしても機能し、前ケース41(図6参照)および他の4つのケース(図示省略)を一体的に連結した構成である。
走行伝達装置15は、エンジン7で発生した回転動力を、油圧式無段変速装置8および副変速装置9で適宜減速(変速)して、後輪5へ伝達する。後輪5は、伝達された動力によって駆動される。また、走行伝達装置15は、エンジン7で発生し、かつ、油圧式無段変速装置8および副変速装置9で減速した動力を、前輪増速切替機構10を介して前輪4へも伝達することができる。
トラクタ1は、前輪増速切替機構10が動力を伝達すると、エンジン7から伝達されてくる回転動力によって前輪4と後輪5との四輪が駆動され、前輪増速切替機構10が動力の伝達を遮断すると、エンジン7から伝達されてくる回転動力によって後輪5のみの二輪が駆動される。すなわち、トラクタ1(走行伝達装置15)は、エンジン7の回転動力を左右の前輪4および左右の後輪5へ伝達する四輪駆動状態と、エンジン7の動力を左右の前輪4および左右の後輪5のうちの一方(たとえば、左右の後輪5)へ伝達する二輪駆動状態とに切り替える。
また、走行伝達装置15では、エンジン7の出力軸の回転動力(駆動力)が、クラッチペダル20(図1A参照)によって断続されるメインクラッチ42を介してミッションケース40(図1B参照)の入力軸43へ伝達される。入力軸43の回転は、増速ギア44,45で増速されて油圧式無段変速装置8の入力軸46へ伝達される。すなわち、油圧式無段変速装置8にはエンジン7の回転動力が入力される。
油圧式無段変速装置8は、HST(Hydro Static Transmission)と呼ばれる静油圧式の無段変速機として構成されており、エンジン7からの駆動力を後輪5へ伝達する。油圧式無段変速装置8は、可変容量型の油圧ポンプ47と固定容量型の油圧モータ49とで構成され、油圧ポンプ47の可動斜板48の傾きを変えることで、油圧モータ49の回転を変更する。
ここで、図4を参照して油圧式無段変速装置8について説明する。図4は、油圧式無段変速装置8の一例を示す概略断面図である。図4に示すように、油圧ポンプ47において可動斜板48の傾きは、主変速レバー30および前後進切替レバー27(いずれも、図1A参照)の動きを検出して作動する油圧シリンダ52(図6参照)によって変更される。そして、可動斜板48の傾きが変更されることで、油圧ポンプ47の容量が変わり、油圧モータ49の回転数が変化する。
このとき、可動斜板48が油圧式無段変速装置8の入力軸46と共に回転することで、各ピストン470が可動斜板48の表面を滑ることで動き、作動油がメタル8a内に形成された油路を流れて油圧モータ49へ供給される。また、油圧モータ49は、油圧ポンプ47とは逆の要領で、供給された作動油によって動かされた各ピストン490が斜板49a上を滑ることでモータ出力軸50を回転させる。
これにより、油圧モータ49のモータ出力軸50の回転が変速される。なお、油圧ポンプ47に直接接続されたポンプ出力軸51の回転は、入力軸46の回転数と同じである。また、油圧ポンプ47において可動斜板48の傾斜角度が、油圧式無段変速装置8の入力軸46に対して垂直になると、油圧ポンプ47の容量が「0」となり、油圧モータ49が回転しなくなる。このように、油圧モータ49が回転しない状態を「中立状態」といい、また、制御部3によって「中立状態」とする制御を「中立制御」という。
図3に示すように、ポンプ出力軸51の回転は、PTO正逆クラッチ53を介して、PTO第1中間軸54からPTO第2中間軸55へ伝達され、さらに、PTO変速クラッチ56を介して最終的にPTO出力軸11でミッションケース40の外部へ取り出されて、ロータリ作業機などの作業機を駆動する。
また、上述した油圧モータ49のモータ出力軸50は、副変速装置9を介して前輪4および後輪5を駆動し、さらに、副変速装置9に加えて、前輪増速切替機構10を介して前輪4を駆動する。
また、ミッションケース40内の走行伝達装置15の油圧式無段変速装置8は、主変速レバー30(図1A参照)によって変速される。ここで、図5を参照して主変速レバー30を例に操作レバーの概略構成について説明する。図5は、主変速レバー30の説明図である。なお、図5は、主変速レバー30を左方から見たものである。
図5に示すように、主変速レバー30は、ミッションケース40を構成する中間ケースの側面に立設したピン60を中心に8箇所で係止されて、オペレータが変速段を8段階に感じるように回転自在に支持されている。また、主変速レバー30では、回動位置が主変速レバー位置センサ35で検出され、検出結果が後述する制御部3(図12参照)へ出力される。
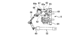
また、図6は、ミッションケース40内の伝動構成の一部を示す平面図である。図7Aは、油圧式無段変速装置8の前進位置を示す平面図である。図7Bは、油圧式無段変速装置8の中立位置を示す平面図である。図7Cは、油圧式無段変速装置8の後進位置を示す平面図である。また、図8は、作業車両(トラクタ)1の油圧回路図である。
図6に示すように、油圧式無段変速装置8は、ミッションケース40を構成する前ケース41の中に配設されている。前ケース41内には、上述した可動斜板48に連結されたトラニオン軸61およびトラニオンアーム62を上述した「中立位置」に保持する中立保持機構63が設けられている。トラニオン軸61およびトラニオンアーム62と、可動斜板48とは、互いに連動し、トラニオン軸61およびトラニオンアーム62の回動角度(位置)と、可動斜板48の傾斜角度とは、互いに対応して変化する。
図7A、図7Bおよび図7Cに示すように、トラニオンアーム62は、「前進位置」と、上述した「中立位置」と、「後進位置」とに変位可能である。油圧式無段変速装置8は、トラニオンアーム62が「前進位置」に位置した場合、エンジン7の動力を機体2を前進させる力として出力し、トラニオンアーム62が後進位置に位置した場合、エンジン7の動力を機体2を後進させる力として出力し、トラニオンアーム62が「中立位置」に位置した場合、エンジン7の動力を機体2を前進または後進させる力として出力しない。
また、トラニオンアーム62は、油圧シリンダ52によって駆動される。なお、油圧シリンダ52は、トラニオンアーム62を駆動するアクチュエータの一例である。油圧シリンダ52の作動速度に応じてトラニオンアーム62の移動速度が変化する。すなわち、油圧シリンダ52の作動速度を速くするほど、トラニオンアーム62の移動速度が速くなる。
図8に示すように、油圧シリンダ52には、サブポンプ143からトラニオン弁142を介して作動油が供給される。このような構成では、トラニオン弁142の作動を制御することで、油圧シリンダ52の作動を制御することができる。また、トラニオン弁142は、パルス信号に基づいて作動しており、パルス信号のデューティー比を制御部3が制御することで、油圧シリンダ52の作動速度、すなわち、トラニオンアーム62の作動速度を変更することができる。
油圧シリンダ52の作動速度は、一例として、基準速度と、基準速度よりも速い高速度と、基準速度よりも遅い低速度とに選択的に設定可能である。なお、油圧シリンダ52の速度の設定は、上述したような3段階の速度に限られるものではない。なお、油圧シリンダ52の基準速度は、標準速度ということもできる。油圧シリンダ52の基準速度は、一例として、路上走行時の状態、すなわち、副変速装置9が高速度かつ走行伝達装置15が二輪駆動状態の場合に、衝撃の発生が少ない、または、衝撃の発生が無いように、比較的スムーズに機体2の停止や発進可能な速度であればよい。
油圧シリンダ52の基準速度に対応する、トラニオン弁142のパルス信号のデューティー比は、試験を通して最適(良好)なものを採用することができる。また、油圧シリンダ52によって駆動されるトラニオンアーム62の作動速度は、油圧シリンダ52の各作動速度(基準速度、高速度、低速度)に対応したものとなる。詳細には、油圧シリンダ52が基準速度の場合は、トラニオンアーム62の作動速度は、トラニオンアーム62の基準速度となり、油圧シリンダ52が高速度の場合、トラニオンアーム62の作動速度は、トラニオンアーム62の基準速度よりも速い高速度となり、油圧シリンダ52が低速度の場合、トラニオンアーム62の作動速度は、トラニオンアーム62の基準速度よりも遅い低速度となる。
中立保持機構63は、油圧式無段変速装置8の上面において、油圧ポンプ47および油圧モータ49を内装しているケース64の内部から突出したトラニオン軸61にカムプレート65(図6参照)を固定し、カムプレート65の周縁カム部にリターンバネ66aによって付勢された筒体66(図7A〜図7C参照)によってローラ67を図7A〜図7Cにおいて図中右下へ向けて押し付けている。中立保持機構63は、カムプレート65の周縁カム部の凹部65aにローラ67を落ち込ませるように付勢して、トラニオン軸61およびトラニオンアーム62が「中立位置」(図7B参照)に戻るようにしている。なお、トラニオンアーム62が「中立位置」にあるときは、油圧シリンダ52がフリーであり、ローラ67が中立保持機構63(カムプレート65)を押圧することで、トラニオンアーム、すなわち、トラニオン軸61を「中立位置」に保持している。
図7A、図7Bおよび図7Cに示すように、カムプレート65には、トラニオンアーム62の一端部が回転自在に連結し、トラニオンアーム62の他端部がリンク68を介して油圧シリンダ52のロッド69に連結されている。したがって、油圧シリンダ52のロッド69を伸縮させると、リンク68、トラニオンアーム62、カムプレート65を介してトラニオン軸61が回動して油圧式無段変速装置8の変速を行うことができる。なお、図6に示すように、油圧シリンダ52は、前ケース41の側面に取り付けられたブラケット70に支持されている。
また、油圧式無段変速装置8は、トラニオン軸61、すなわち、トラニオンアーム62の回動角を検出するトラニオンアーム角度センサ71を備えている。
図8に示すように、油圧シリンダ52に作動油を供給する油圧系統では、トラクタ1は、作業機の制御と走行の制御に使うメインポンプ140と、油圧式無段変速装置8とパワーステアリング144の作動油を送るサブポンプ143を有している。トラニオン軸61を回動する油圧シリンダ52の作動油は、サブポンプ143からそのトラニオン弁142へ供給されているので、作動圧が安定している。また、サブポンプ143からの作動油は、パワーステアリング144へ供給された後に、リリーフ弁145とオイルクーラ146を流れて、油圧式無段変速装置8へ供給される。
また、メインポンプ140からの作動油は、メインリリーフ弁151で油圧を調整して走行バルブ147を流れてメインクラッチ42を制御するとともに、ブレーキバルブ148を介して左右のブレーキシリンダ150L,150Rを制御し、さらに、分流した作動油が作業機関係の制御へ供給される。
作業機関係に供給された作動油は、分流バルブ152で水平シリンダ154とメイン昇降シリンダ157へ供給される。水平シリンダ154は、水平バルブ153で制御され、メイン昇降シリンダ157は電子油圧バルブ155とスローリターン用チェックバルブ156で制御され、作動油がセーフティリリーフバルブ158を流れてミッションケース40内へ戻される。
次に、図9、図10Aおよび図10Bを参照して左右のブレーキペダル21L,21Rについて説明する。図9は、左右のブレーキペダル21L,21Rの概略斜視図である。図10Aおよび図10Bは、ブレーキペダル21(21L,21R)の動作説明図である。上述したように、ブレーキペダル21は、左右の車輪(後輪5)を制動する場合にそれぞれ操作する左右のブレーキペダル21L,21Rを備えている。
図9に示すように、左右のブレーキペダル21L,21Rは、左右方向に延伸する基軸300に回動可能に軸支され、下方へ延伸するそれぞれのアーム301,301の先端部に設けられている。なお、アーム301,301は、個々にバネなどの付勢部材302,302によって基軸300に対してオペレータが踏み込む向きと反対側へ付勢されている。また、アーム301,301の中途位置には、左右のブレーキペダル21L,21Rを連結するペダル連結部303が設けられている。
ペダル連結部303は、連結片304と、受け部305とを備えている。連結片304は、左右のうち一方のブレーキペダル(たとえば、左側のブレーキペダル21L)が設けられたアーム301に、アーム301の延伸向きとは略直交する向きへ回動自在に取り付けられている。また、受け部305は、左右のうち他方のブレーキペダル(たとえば、右側のブレーキペダル21R)が設けられたアーム301に設けられている。
ペダル連結部303は、連結片304が回動軸を中心に回動して、連結片304の先端部が鉤状の受け部305に嵌ることで、アーム301,301を連結する。このように、ペダル連結部303によってアーム301,301が連結されることで、左右のブレーキペダル21L,21Rは略一体となり、オペレータが踏み込んだ場合には共に動作するようになる。
なお、左右のブレーキペダル21L,21Rを連結して左右同時に踏み込む操作は、路上などで機体2を通常走行させる場合などに用いられる。これに対して、左右のブレーキペダル21L,21Rの連結を解除してそれぞれを個別に踏み込む操作は、圃場などで機体2(図1A、図1Bおよび図2参照)を急旋回させる場合などに用いられる。また、以下では、左右のブレーキペダル21L,21Rが連結された状態で、オペレータが左右同時にブレーキペダル21L,21Rを踏み込む通常の操作を「ブレーキ操作」といい、左右いずれかのみ踏み込む操作を「片ブレーキ操作」という場合がある。
また、ペダル連結部303の連結片304は、ワイヤ306に接続されており、オペレータがペダル連結操作部310(図11参照)を踏み込むと、ワイヤ306によって引き上げられ、左右のブレーキペダル21L,21Rの連結を解除する。なお、オペレータがペダル連結操作部310から足を離すと、ワイヤ306による連結片304の引き上げが解除され、連結片304が自重によって回動して受け部305に嵌り込み、左右のブレーキペダル21L,21Rが連結される。
図10Aおよび図10Bに示すように、ブレーキペダル21のアーム301基端部にはブレーキ踏込検出部(ブレーキ踏込検知スイッチ)25が設けられている。ブレーキ踏込検知スイッチ25は、オペレータによってブレーキペダル21が踏み込まれてアーム301の基端部が回動すると、基端部から延出している凸部301aが回動して、凸部301aにアクチュエータ25aが押圧され、アクチュエータ25aを介して感知部25bが押圧される(図10B参照)。これにより、ブレーキペダル21の踏み込みを検出することができる。ブレーキ踏込検知スイッチ25は、左右のブレーキペダル21L,21R(図9参照)のそれぞれに対応して設けられている。
次に、図11を参照して左右のブレーキペダル21L,21Rの連結/連結解除を操作するペダル連結操作部310およびペダル連結操作部310による連結をロックするロック機構318について説明する。図11は、ペダル連結操作部310およびロック機構318の動作説明図である。
上述したペダル連結操作部310は、ステアリングハンドル13(図1Aおよび図2参照)を支持するハンドルポストの下部に操縦席12側へ向けて突出して設けられている。図11に示すように、ペダル連結操作部310は、先端部にペダル部311が設けられている。また、ペダル連結操作部310は、基端部312が回動可能に設けられており、オペレータによる踏み込みを可能にしている。さらに、ペダル連結操作部310の基端部312には、回動中心から上方へ突出した第1凸部313aと、第1凸部313aとは所定角度ずれて回動中心から上方へ突出した第2凸部313bとが設けられている。第1凸部313aおよび第2凸部313bは、ペダル連結操作部310が回動すると、これと共に回動方向へ移動する。
また、ペダル連結操作部310の基端部312の上方にはロックプレート315が設けられている。ロックプレート315は、回動軸316を中心に回動可能に設けられている。さらに、ロックプレート315は、ロッド317を介してロックレバー314と連結されている。したがって、ロックプレート315は、ロックレバー314を上下に操作することによって回動軸316まわりに回動する。このようなロックプレート315は、ペダル連結操作部310の第1凸部313aや、ロッド317およびロックレバー314などと共に、左右のブレーキペダル21L,21Rの連結状態を解除するペダル連結部310を操作不可の状態でロックするロック機構318を構成している。
ロック機構318は、ペダル連結操作部310がオペレータに踏み込まれていない場合、すなわち、ペダル連結操作部310が基準姿勢(略水平姿勢)にある場合は、第1凸部313aが基端部312を中心に前方へ所定角度傾斜した状態である。この状態では、ワイヤ306が引っ張られておらず、ペダル連結部303の連結片304は受け部305に嵌り込んでいるため、左右のブレーキペダル21L,21Rは連結されている。
ロックレバー314が上げられると、ロックプレート315が回動してペダル連結操作部310の踏み込み操作が可能となる。ペダル連結操作部310がオペレータに踏み込まれると、ワイヤ306が引っ張られて、ペダル連結部303の連結片304が引き上げられる。これにより、左右のブレーキペダル21L,21Rの連結が解除される。
また、図11に示すように、ペダル連結操作部310付近には、ペダル連結操作部310による連結操作を検出するペダル連結操作検出部(ペダル連結操作検知スイッチ)137が設けられている。具体的には、ペダル連結操作検知スイッチ137は、ペダル連結操作部310の基端部312の上方に設けられており、ペダル連結操作部310が回動すると、これに伴い第2凸部313bが回動して、第2凸部313bにアクチュエータ137aが押圧され、アクチュエータ137aを介して感知部137bが押圧される。これにより、ペダル連結操作部310の操作によって、上述した左右のブレーキペダル21L,21Rの連結/連結解除を検出することができる。なお、図11の例では、ペダル連結操作部310が基本姿勢(略水平姿勢)の場合に、ペダル連結操作検知スイッチ137が押圧され、ペダル連結部303による左右のブレーキペダル21L,21Rの連結を検出する。また、ペダル連結操作部310が傾倒姿勢の場合に、ペダル連結部303による左右のブレーキペダル21L,21Rの連結解除を検出する。
また、図11に示すように、ロックプレート315付近には、ロックプレート315の回転動作を検出するペダルロック操作検出部(ペダルロック操作検知スイッチ)138が設けられている。具体的には、ペダルロック操作検知スイッチ138は、ロックプレート315の上方に設けられており、ロックプレート315が回動すると、これに伴い、ロックプレート315の上部に設けられた凸部319が所定角度回動して、凸部319にアクチュエータ138aが押圧され、アクチュエータ138aを介して感知部138bが押圧される。これにより、ロック機構318によって、上述したロック/ロック解除を検出することができる。なお、図11の例では、ロックレバー314が下げられている場合に、ペダル連結部303のロックを検出する。また、ロックレバー314が上げられている場合に、ペダルロック操作検知スイッチ138が押圧され、ペダル連結部303のロック解除を検出する。
次に、図12を参照して制御部3が実行する旋回制御モードについて説明する。図12は、旋回制御モードのブロック図である。図12に示すように、制御部3は、一例として、CPU(Central Processing Unit)、ROM(Read Only Memory)およびRAM(Random Access Memory)を有している。制御部3は、ROMに記憶されたプログラムを実行することで作業車両(トラクタ)1の各部を制御する。
制御部3は、ブレーキ踏込検知スイッチ25、ペダル連結操作検知スイッチ137、ペダルロック操作検知スイッチ138から操縦席12(図1A参照)の前方にある液晶モニタなどの表示部(図示省略)へ出力される各スイッチの検出結果に基づいて、ソレノイドバルブ80へ制御信号を出力する。また、制御部3は、車速検出部37からの走行速度信号、主変速レバー位置センサ35および副変速レバー位置センサ36のそれぞれの操作位置信号、GPS(Global Positioning System)受信装置100によって受信された位置信号(GPS信号)などに基づいて、ソレノイドバルブ80へ制御信号を出力する。
また、制御部3は、上述した前後進レバー位置検知スイッチ(図示省略)の検出結果に基づいて、前後進切替レバー27(図1A参照)の操作位置が前進であると、トラニオン軸61の操作シリンダである油圧シリンダ52のロッド69を「中立位置」よりも伸張させる。このとき、トラニオンアーム62の位置は「前進位置」となる(図7A参照)。
また、制御部3は、前後進レバー位置検知スイッチの検出結果に基づいて、前後進切替レバー27の操作位置が後進であると、油圧シリンダ52のロッド69を「中立位置」よりも縮小させる。このとき、トラニオンアーム62の位置は「後進位置」となる(図7C参照)。
また、制御部3は、前後進切替レバー27の操作位置が「前進位置」であると、主変速レバー位置センサ35の検出結果に基づいて、主変速レバー30(図1A参照)の操作位置に応じて、油圧シリンダ52のロッド69を「中立位置」よりも伸張させる。また、制御部3は、副変速レバー位置センサ36の検出結果に基づいて、副変速レバー31(図1A参照)の操作位置に応じて、副変速装置9を変速する。
制御部3は、主変速レバー位置センサ35および副変速レバー位置センサ36の出力に応じて、ソレノイドバルブ80(前進側ソレノイド81および後進側ソレノイド82)などを用いて、走行伝達装置15(図3参照)の油圧シリンダ52を「前進位置」、「中立位置」および「後進位置」へ切り替える。
さらに、制御部3は、ポジションレバー位置センサ(図示省略)の検出結果に基づいて、メイン昇降シリンダ157(図8参照)を制御して、ポジションレバー33(図1A参照)の操作位置に応じて作業機の高さを変更する。なお、制御部3には、アップストップ入切スイッチ(図示省略)が接続されている。アップストップ入切スイッチは、ポジションレバー33によって作業機を上昇させると、エンジン7から作業機への動力伝達を遮断して、作業機を停止させるためのスイッチである。アップストップ入切スイッチは、「オン」にすると作業機の上昇に伴ってエンジン7から作業機への動力の伝達を遮断し、「オフ」にすると作業機を上昇させてもエンジン7からの動力を作業機へ伝達し続ける。
制御部3は、ブレーキ停止制御モードを実行している場合、ブレーキ踏込検知スイッチ25がオペレータによるブレーキ操作を検出すると、機体2を停止または略停止するように油圧式無段変速装置8のトラニオンアーム62を「中立位置」にする。
また、制御部3には、回転数検出部(図示省略)および車速検出部37が接続されている。回転数検出部(たとえば、エンジン回転数センサや車軸回転数センサ)は、エンジン7や車軸の回転数を検出し、検出結果を制御部3へ出力する。車速検出部(車速センサ)37は、機体2の走行速度を検出し、検出結果を制御部3へ出力する。
さらに、制御部3には、2WD/4WD切替スイッチ(図示省略)が接続されている。制御部3は、2WD/4WD切替スイッチの出力に応じて、ソレノイドバルブ(たとえば、2WDクラッチソレノイドや4WDクラッチソレノイド)などを用いて、走行伝達装置15(図3参照)の駆動状態(二輪駆動状態および四輪駆動状態)を切り替える。
ここで、制御部3において、機体2の旋回を検出してから機体2を減速させていると、高速直進走行から旋回走行へ移行する場合に減速が間に合わないおそれがある。減速が間に合わない場合、機体2が転倒してしまう可能性が高まることになる。
したがって、制御部3は、ペダル連結操作検知スイッチ137によってペダル連結部303の連結解除操作が検出されていると、すなわち、左右のブレーキペダル21L,21Rが連結されていないと、油圧シリンダ52によってトラニオン軸61およびトラニオンアーム62が操作され、たとえば、最高速度を制限するなど、機体2の走行速度を制限する。すなわち、制御部3は、左右のブレーキペダル21L,21Rの連結が解除された時点で走行速度を制限する。
また、制御部3は、ペダル連結操作検知スイッチ137によってペダル連結部303の連結解除操作が検出されていると、車載されたGPS受信装置(GPS)100のGPS信号に基づいて走行速度を検出し、予め設定された走行速度となるようにトラニオン軸61およびトラニオンアーム62を操作する。
また、他の例として、制御部3は、ペダルロック操作検知スイッチ138がロック解除を検出していると、すなわち、ペダル連結操作部310がロック解除操作されると、油圧シリンダ52によってトラニオン軸61およびトラニオンアーム62が操作され、たとえば、最高速度を制限するなど、機体2の走行速度を制限する。
また、制御部3は、車速センサ37によって、予め設定された走行速度(たとえば、10km/h)以上が検出された場合にトラニオン軸61およびトラニオンアーム62を操作して減速し、予め設定された走行速度以下であれば減速しない。なお、車速センサ37に代えて車軸回転数センサによる車輪(前輪4および後輪5の少なくともいずれか一方)の車軸の回転数によって、機体2の走行速度を検出することとしてもよい。
また、機体2の走行速度については、副変速レバー位置センサ36およびトラニオン軸61(トラニオンアーム62)の位置に基づいて設定速度以上または設定速度以下を判定することができる。また、副変速レバー位置センサ36、トラニオン軸61(トラニオンアーム62)の位置およびエンジン回転数センサによって検出されたエンジン7の回転数から設定速度以上または設定速度以下を演算判定することができる。
なお、制御部3は、ペダル連結操作部310が連結位置に戻された場合、すなわち、左右のブレーキペダル21L,21Rが再度連結された場合に走行速度を減速する前の速度に戻す。
また、上述したように、制御部3は、ブレーキ踏込検知スイッチ25によってブレーキ操作が検出されると、トラニオン軸61を「中立位置」へ操作する「中立制御」を実行する。これに加えて、制御部3は、ブレーキ踏込検知スイッチ25によってブレーキ操作が検出され、かつ、ペダル連結操作検知スイッチ137によって連結解除が検出されている、すなわち、左右のブレーキペダル21L,21Rの連結が解除されている場合に「中立制御」を実行しない。
このような「旋回制御モード」によれば、片ブレーキ操作によって機体2を旋回させる場合に「中立制御」を実行しないことで、旋回時に機体2が停止するのを防止することができる。これにより、隣接耕耘などのような連続して小回りが必要な作業を速やかに行うことができ、作業効率を向上させることができる。
上述してきたように、トラクタ1は、走行時には前後進切替レバー27、主変速レバー30および副変速レバー31などによって、油圧式無段変速装置8と副変速装置9との変速指示を行い、アクセルレバー16でエンジン7の回転数を調節する。また、トラクタ1は、進行方向を切り替える場合には前後進切替レバー27を操作することによって前進と後進とを切り替える。これらの操作は、各種のセンサ類で検出して制御部3などに入力され、入力された情報に基づいて制御部3がソレノイドなどを作動させることにより、エンジン7の駆動制御や油圧式無段変速装置8および副変速装置9の変速制御を行い、任意の走行状態で走行する。
また、トラクタ1は、進路の調節についてはステアリングハンドル13を操作することにより行い、減速はブレーキペダル21を操作(ブレーキ操作)することにより行うが、ブレーキペダル21は減速時のみでなく、急旋回などの旋回時にも使用する。すなわち、急旋回する場合には、旋回方向における内側の後輪5に対応するブレーキペダル21L,21Rのうちの一方のみを操作(片ブレーキ操作)して、これに対応する後輪5のブレーキのうちの一方のみを作動させて制動力を発生させることにより、前輪4を操舵することのみの旋回時よりも、小回りすることができる。
また、トラクタ1は、圃場で作業を行ったり、路上を走行したりすることができるが、圃場と路上とでは、走行時における適切な速度領域が異なる。このため、トラクタ1の走行時には、走行する場所などの走行状態に応じて主変速レバー30や副変速レバー31を操作することにより、速度領域を切り替える。
たとえば、圃場で作業を行う場合には、トラクタ1は、作業時の速度に応じて、オペレータが主変速レバー30を1速〜8速のうちいずれかに切り替えるとともに、副変速レバー31を低速および中速のうちいずれかへ切り替える。
主変速レバー30の位置は、主変速レバー位置センサ35により検出され、副変速レバー31の位置は、副変速レバー位置センサ36により検出される。制御部3は、主変速レバー位置センサ35からの検出結果に応じて、油圧シリンダ52のロッド69を制御することにより、油圧式無段変速装置8を主変速レバー30で選択されている変速段に切り替える。また、制御部3は、副変速レバー位置検知スイッチからの検出結果に応じて、機械式の副変速装置9が低速、中速、高速または中立のうちどの状態に切り替えられているかを判定する。
なお、トラクタ1は、路上を走行する場合にはオペレータがペダル連結操作部310を踏み込まないことで、左右のブレーキペダル21L,21Rを連結し、主変速レバー30を1速〜8速のうちいずれかへ切り替えるとともに、副変速レバー31を高速に切り替えることが望ましい。
また、トラクタ1は、急旋回する場合などにおいて、制御部3が「旋回制御モード」を実行する。次に、図13、図14および図15を参照して「旋回制御モード」において実行されるトラニオン軸61(およびトラニオンアーム62)の移動処理について説明する。図13〜図15は、旋回制御モードにおける処理の一例を示すフローチャートである。
上述したように、トラクタ1の走行中、制御部3は、前後進レバー位置検知スイッチの検出結果に応じて油圧シリンダ52のロッド69を伸縮させ、主変速レバー位置センサ35からの検出結果に応じて油圧式無段変速装置8の変速段を切り替え、副変速レバー位置センサ36からの検出結果に応じて副変速装置9の変速位置を検知する。なお、制御部3は、主変速レバー位置センサ35および副変速レバー位置センサ36の検出値に応じて前進側ソレノイド81および後進側ソレノイド82(いずれも、図12参照)へ流れる電流を調整してトラニオン軸61を操作する。また、トラニオン軸と共に操作されるトラニオンアーム62はトラニオン軸61を操作することで操作されるため、以下の説明においては、トラニオン軸61のみを制御部3の操作対象として説明する。
図13に示すように、「旋回制御モード」では、ペダル連結操作検知スイッチ137によってペダル連結操作部310の連結/連結解除が検出され(ステップS101)、ペダル連結操作部310の連結解除が検出されると(ステップS101:Yes)、すなわち、左右のブレーキペダル21L,21Rの連結が解除されていると、油圧シリンダ52を操作してトラニオン軸61を低速域へ移動させる処理を行う(ステップS102)。なお、ステップS101の処理において、ペダル連結操作部310の連結解除操作が検出されていない場合(ステップS101:No)、ステップS101の処理へ戻る。なお、制御部3は、ペダル連結操作部310の連結解除が検出されなくなると、すなわち、左右のブレーキペダル21L,21Rが再度連結されると、機体2の走行速度を減速前の速度へ復帰させる。
このような「旋回制御モード」によれば、オペレータが左右いずれか一方のみのブレーキペダル21L(21R)を踏み込むいわゆる片ブレーキ操作が可能になった時点で走行速度を、たとえば、低速となるように制限することで、旋回に移行する前に走行速度を抑えることができる。これにより、急旋回を防止することができ、旋回時の安全性を高めることができる。
また、図14に示すように、「旋回制御モード」では、ペダル連結操作検知スイッチ137によってペダル連結操作部310の連結/連結解除が検出され(ステップS201)、ペダル連結操作部310の連結解除が検出されると(ステップS201:Yes)、すなわち、左右のブレーキペダル21L,21Rの連結が解除されていると、油圧シリンダ52を操作してトラニオン軸61を低速域へ移動させる処理を行う(ステップS202)。なお、ステップS201の処理において、ペダル連結操作部310の連結解除操作が検出されていない場合(ステップS201:No)、ステップS201の処理へ戻る。この場合も、制御部3は、ペダル連結操作部310の連結解除が検出されなくなると、すなわち、左右のブレーキペダル21L,21Rが再度連結されると、機体2の走行速度を減速前の速度へ復帰させる。
また、制御部3は、車速センサ37などによって機体2の走行速度が所定速度(たとえば、10km/h)以上が検出されると(ステップS203:Yes)、油圧シリンダ52を操作してトラニオン軸61を所定速度以下となる速度域(低速域)へ移動させる処理を行う(ステップS204)。なお、ステップS203の処理において、所定速度以下が検出されるていると(ステップS203:No)、ステップS203の処理へ戻る。また、機体2の走行速度については、副変速レバー位置センサ36の検出結果およびトラニオン軸61の位置から設定速度以上か否かを判定する。より具体的には、副変速レバー位置センサ36の検出結果、トラニオン軸61の位置およびエンジン7の回転数に基づいて演算処理することで、機体2の走行速度が設定速度以上か否かを判定する。
このような「旋回制御モード」によれば、走行速度が所定速度以上の場合に減速させることで、最高速度を制限することができる。これにより、急旋回を防止することができ、旋回時の安全性を高めることができる。また、オペレータが片ブレーキ操作することができる状態で機体2が高速走行しないため、低速で旋回に移行するようになり、旋回時の安全性を高めることができる。
また、図15に示すように、「旋回制御モード」では、ペダル連結操作検知スイッチ137によってペダル連結操作部310の連結/連結解除が検出され(ステップS301)、ペダル連結操作部310の連結解除操作が検出されないと(ステップS301:No)、すなわち、左右のブレーキペダル21L,21Rが連結されていると、ブレーキ操作検出部(ブレーキ踏込検知スイッチ)25によってブレーキ操作が検出された場合(ステップS302:Yes)、油圧シリンダ52を操作してトラニオン軸61を「中立位置」へ移動させる「中立制御」を実行する。
また、ステップS301の処理において、ペダル連結操作部310の連結解除操作が検出されると(ステップS301:Yes)、すなわち、左右のブレーキペダル21L,21Rの連結が解除されていると、油圧シリンダ52を操作してトラニオン軸61を低速域へ移動させる処理を行う(ステップS304)。制御部3は、この後にブレーキ踏込検知スイッチ25によってブレーキ操作(すなわち、片ブレーキ操作)が検出された場合(ステップS305:Yes)には「中立制御」を実行しない。この場合も、制御部3は、ペダル連結操作部310の連結解除が検出されなくなると、すなわち、左右のブレーキペダル21L,21Rが再度連結されると、機体2の走行速度を減速前の速度へ復帰させる。
このように、制御部3が片ブレーキ操作時には「中立制御」を実行しないことで、機体2は後輪5が制動されるものの停止することなく走行を継続することができる。なお、ステップS304の処理において、片ブレーキ操作が検出されない場合(ステップS305:No)、ステップS305の処理へ戻る。
このような「旋回制御モード」によれば、片ブレーキ操作によって機体2を旋回させる場合に「中立制御」を実行しないことで、旋回時に機体2が停止するのを防止することができる。これにより、隣接耕耘などのような連続して小回りが必要な作業を速やかに行うことができ、作業効率を向上させることができる。
さらなる効果や変形例は、当業者によって容易に導き出すことができる。このため、本発明のより広範な態様は、以上のように表しかつ記述した特定の詳細および代表的な実施形態に限定されるものではない。したがって、添付の特許請求の範囲およびその均等物によって定義される総括的な発明の概念の精神または範囲から逸脱することなく、様々な変更が可能である。
1 作業車両(トラクタ)
2 機体
3 制御部
4 前輪
5 後輪
7 エンジン
8 油圧式無段変速装置
11 PTO出力軸
12 操縦席
13 ステアリングハンドル
15 走行伝達装置
16 アクセルレバー
20 クラッチペダル
21 ブレーキペダル
21L 左側のブレーキペダル
21R 右側のブレーキペダル
25 ブレーキ操作検出部(ブレーキ踏込検知スイッチ)
27 前後進切替レバー
30 主変速レバー
31 副変速レバー
32 PTO変速レバー
35 主変速レバー位置センサ
36 副変速レバー位置センサ
37 車速検出部(車速センサ)
40 ミッションケース
46 入力軸
47 油圧ポンプ
48 可動斜板
49 油圧モータ
50 モータ出力軸
51 ポンプ出力軸
52 油圧シリンダ
61 トラニオン軸
62 トラニオンアーム
63 中立保持機構
71 トラニオンアーム角度センサ
80 ソレノイドバルブ
81 前進側ソレノイド
82 後進側ソレノイド
100 GPS受信装置(GPS)
137 ペダル連結操作検出部(ペダル連結操作検知スイッチ)
138 ペダルロック操作検出部(ペダルロック操作検知スイッチ)
303 ペダル連結部
310 ペダル連結操作部
318 ロック機構

Claims (2)

  1. 走行伝達装置に設けられ、油圧シリンダによってトラニオン軸が回動することで機体の走行速度を変更させる油圧式無段変速装置と、
    前記トラニオン軸を操作する制御部と、
    左右の車輪を制動する場合にそれぞれ操作する左右のブレーキペダルを連結/連結解除するペダル連結部と、
    前記左右のブレーキペダルの連結/連結解除を操作するペダル連結操作部と、
    前記ペダル連結部の連結/連結解除操作を検出するペダル連結操作検出部と、
    前記ペダル連結操作部による連結をロックするロック機構と、
    前記左右のブレーキペダルのアームの基端部に対してそれぞれ設けられ、当該左右のブレーキペダルの操作を検出するブレーキ操作検出部と、
    を備え、
    前記ペダル連結操作部は、
    先端にペダル部が設けられるとともに、基端部が回動可能に設けられて踏み込み可能に構成され、
    前記ロック機構は、
    前記ペダル連結操作部の前記基端部の上方に設けられ、上下操作可能なロックレバーとロッドを介して連結されたロックプレートを備え、
    前記ロックレバーが上げられたときに前記ロックプレートが回動して前記ペダル連結操作部の踏み込み操作が可能となり、
    前記制御部は、
    前記ペダル連結操作検出部によって前記ペダル連結部の前記連結解除操作が検出されていると、前記トラニオン軸を操作して前記機体の走行速度を制限するとともに、前記ブレーキ操作検出部によって前記左右両方のブレーキペダルの操作が検出され、かつ、前記ペダル連結操作検出部によって前記ペダル連結部の前記連結解除操作が検出されていない場合、前記トラニオン軸を中立位置へ操作する中立制御を実行する一方、前記ブレーキ操作検出部によって前記左右いずれかのブレーキペダルの操作が検出され、かつ、前記ペダル連結操作検出部によって前記ペダル連結部の前記連結解除操作が検出されている場合に前記中立制御の実行を無視すること
    を特徴とする作業車両。
  2. 前記機体の走行速度を検出する車速検出部
    をさらに備え、
    前記制御部は、
    前記車速検出部によって所定速度以上が検出されると、前記トラニオン軸を操作して前記機体を減速させること
    を特徴とする請求項1に記載の作業車両。
JP2015187142A 2015-09-24 2015-09-24 作業車両 Active JP6852257B2 (ja)

Priority Applications (1)

Application Number Priority Date Filing Date Title
JP2015187142A JP6852257B2 (ja) 2015-09-24 2015-09-24 作業車両

Applications Claiming Priority (1)

Application Number Priority Date Filing Date Title
JP2015187142A JP6852257B2 (ja) 2015-09-24 2015-09-24 作業車両

Publications (2)

Publication Number Publication Date
JP2017061980A JP2017061980A (ja) 2017-03-30
JP6852257B2 true JP6852257B2 (ja) 2021-03-31

Family

ID=58429336

Family Applications (1)

Application Number Title Priority Date Filing Date
JP2015187142A Active JP6852257B2 (ja) 2015-09-24 2015-09-24 作業車両

Country Status (1)

Country Link
JP (1) JP6852257B2 (ja)

Families Citing this family (1)

* Cited by examiner, † Cited by third party
Publication number Priority date Publication date Assignee Title
JP6821128B2 (ja) * 2017-05-26 2021-01-27 井関農機株式会社 作業車両

Family Cites Families (6)

* Cited by examiner, † Cited by third party
Publication number Priority date Publication date Assignee Title
JPH04181064A (ja) * 1990-11-13 1992-06-29 Mitsubishi Agricult Mach Co Ltd 作業用走行車における油圧変速機構の変速制御装置
JP3618415B2 (ja) * 1995-09-05 2005-02-09 ヤンマー農機株式会社 作業用走行車両における制御装置
JPH1178815A (ja) * 1997-09-12 1999-03-23 Mitsubishi Agricult Mach Co Ltd 走行作業機のブレーキペダル装置
JP2002310296A (ja) * 2001-04-13 2002-10-23 Ishikawajima Shibaura Mach Co Ltd 作業車両の車速制御機構
JP5223230B2 (ja) * 2007-04-25 2013-06-26 井関農機株式会社 トラクタの変速操作装置
JP5272389B2 (ja) * 2007-11-29 2013-08-28 井関農機株式会社 作業車両

Also Published As

Publication number Publication date
JP2017061980A (ja) 2017-03-30

Similar Documents

Publication Publication Date Title
JP6168012B2 (ja) 作業車両
US9772018B2 (en) Working machine
US9140356B2 (en) Travel control unit of working vehicle
JP5821782B2 (ja) 作業車両
JP2013227799A (ja) フロントローダ作業車の変速制御装置
JP2018105359A (ja) 作業車両
JP6852257B2 (ja) 作業車両
JP6308000B2 (ja) トラクタ
JP6127940B2 (ja) 作業車両
JP6821128B2 (ja) 作業車両
JP6326969B2 (ja) トラクタ
JP2021024293A (ja) 作業車両
JP6142168B2 (ja) 作業車両の走行制御装置
JP4730551B2 (ja) 作業車両
JP2021024330A (ja) 作業車両
JP2021107689A (ja) 作業車両
JP6079829B2 (ja) 作業車両
JP6327049B2 (ja) トラクタ
JP2018105358A (ja) 作業車両
JP2013124527A (ja) 作業車両
WO2024128214A1 (ja) 作業機械、作業機械の制動システムおよび作業機械の制御方法
JP2024083101A (ja) 作業車両
WO2024142906A1 (ja) 作業機械、作業機械の制動システムおよび作業機械の制御方法
JP2015166635A5 (ja)
JP2014132856A (ja) 作業車両

Legal Events

Date Code Title Description
A621 Written request for application examination

Free format text: JAPANESE INTERMEDIATE CODE: A621

Effective date: 20180828

A977 Report on retrieval

Free format text: JAPANESE INTERMEDIATE CODE: A971007

Effective date: 20190724

A131 Notification of reasons for refusal

Free format text: JAPANESE INTERMEDIATE CODE: A131

Effective date: 20190806

A521 Request for written amendment filed

Free format text: JAPANESE INTERMEDIATE CODE: A523

Effective date: 20191002

A131 Notification of reasons for refusal

Free format text: JAPANESE INTERMEDIATE CODE: A131

Effective date: 20191105

A521 Request for written amendment filed

Free format text: JAPANESE INTERMEDIATE CODE: A523

Effective date: 20191224

A131 Notification of reasons for refusal

Free format text: JAPANESE INTERMEDIATE CODE: A131

Effective date: 20200519

A521 Request for written amendment filed

Free format text: JAPANESE INTERMEDIATE CODE: A523

Effective date: 20200717

A521 Request for written amendment filed

Free format text: JAPANESE INTERMEDIATE CODE: A523

Effective date: 20200916

TRDD Decision of grant or rejection written
A01 Written decision to grant a patent or to grant a registration (utility model)

Free format text: JAPANESE INTERMEDIATE CODE: A01

Effective date: 20210209

A61 First payment of annual fees (during grant procedure)

Free format text: JAPANESE INTERMEDIATE CODE: A61

Effective date: 20210222

R150 Certificate of patent or registration of utility model

Ref document number: 6852257

Country of ref document: JP

Free format text: JAPANESE INTERMEDIATE CODE: R150