JP6232029B2 - 遊技機 - Google Patents

遊技機 Download PDF

Info

Publication number
JP6232029B2
JP6232029B2 JP2015210304A JP2015210304A JP6232029B2 JP 6232029 B2 JP6232029 B2 JP 6232029B2 JP 2015210304 A JP2015210304 A JP 2015210304A JP 2015210304 A JP2015210304 A JP 2015210304A JP 6232029 B2 JP6232029 B2 JP 6232029B2
Authority
JP
Japan
Prior art keywords
effect
display
big hit
variation pattern
symbol
Prior art date
Legal status (The legal status is an assumption and is not a legal conclusion. Google has not performed a legal analysis and makes no representation as to the accuracy of the status listed.)
Active
Application number
JP2015210304A
Other languages
English (en)
Other versions
JP2016026752A (ja
Inventor
小倉 敏男
敏男 小倉
Current Assignee (The listed assignees may be inaccurate. Google has not performed a legal analysis and makes no representation or warranty as to the accuracy of the list.)
Sankyo Co Ltd
Original Assignee
Sankyo Co Ltd
Priority date (The priority date is an assumption and is not a legal conclusion. Google has not performed a legal analysis and makes no representation as to the accuracy of the date listed.)
Filing date
Publication date
Application filed by Sankyo Co Ltd filed Critical Sankyo Co Ltd
Priority to JP2015210304A priority Critical patent/JP6232029B2/ja
Publication of JP2016026752A publication Critical patent/JP2016026752A/ja
Application granted granted Critical
Publication of JP6232029B2 publication Critical patent/JP6232029B2/ja
Active legal-status Critical Current
Anticipated expiration legal-status Critical

Links

Images

Landscapes

  • Display Devices Of Pinball Game Machines (AREA)

Description

本発明は、所定の始動条件が成立したことに基づいて、各々を識別可能な複数種類の識別情報の可変表示を行い表示結果を導出表示する可変表示手段に予め定められた特定表示結果が導出されたときに、遊技者にとって有利な特定遊技状態に制御する遊技機に関する。
遊技機として、遊技媒体である遊技球を発射装置によって遊技領域に発射し、遊技領域に設けられている入賞口などの入賞領域に遊技球が入賞すると、所定個の賞球が遊技者に払い出されるものがある。さらに、識別情報を可変表示(「変動表示」ともいう。)可能な可変表示部が設けられ、可変表示部において識別情報の可変表示の表示結果が特定表示結果となった場合に、所定の遊技価値を遊技者に与えるように構成されたものがある。
尚、遊技価値とは、遊技機の遊技領域に設けられた可変入賞球装置の状態が打球が入賞しやすい遊技者にとって有利な状態になることや、遊技者にとって有利な状態になるための権利を発生させたりすることや、賞球払出の条件が成立しやすくなる状態になることである。
パチンコ遊技機では、始動入賞口に遊技球が入賞したことにもとづいて可変表示部において開始される特別図柄(識別情報)の可変表示の表示結果として、あらかじめ定められた特定の表示態様が導出表示された場合に、「大当り」が発生する。尚、導出表示とは、図柄を停止表示させることである(いわゆる再変動の前の停止を除く)。大当りが発生すると、例えば、大入賞口が所定回数開放して打球が入賞しやすい大当り遊技状態に移行する。そして、各開放期間において、所定個(例えば10個)の大入賞口への入賞があると大入賞口は閉成する。そして、大入賞口の開放回数は、大当りの種別毎に所定回数(例えば15ラウンドや5ラウンド)に固定されている。尚、各開放について開放時間(例えば29秒)が決められ、入賞数が所定個に達しなくても開放時間が経過すると大入賞口は閉成する。以下、各々の大入賞口の開放期間をラウンドということがある。
また、可変表示部において、最終停止図柄(例えば左右中図柄のうち中図柄)となる図柄以外の図柄が、所定時間継続して、特定の表示結果と一致している状態で停止、揺動、拡大縮小もしくは変形している状態、または、複数の図柄が同一図柄で同期して変動したり、表示図柄の位置が入れ替わっていたりして、最終結果が表示される前で大当り発生の可能性が継続している状態(以下、これらの状態をリーチ状態という)において行われる演出をリーチ演出という。また、リーチ状態やその様子をリーチ態様という。さらに、リーチ演出を含む可変表示をリーチ可変表示という。そして、可変表示装置に変動表示される図柄の表示結果が特定の表示結果でない場合には「はずれ」となり、変動表示状態は終了する。遊技者は、大当りをいかにして発生させるかを楽しみつつ遊技を行う。
この種の遊技機において、保留記憶情報を、当該保留記憶情報に基づく変動表示が実行されるよりも前に先読みして当該保留記憶情報が大当りとなると判定した場合に、該当する保留記憶表示の表示態様を変化させる先読み予告を行うものがあったものがある(例えば、特許文献1参照)。
特開2005−395号公報
上記特許文献1に記載の遊技機にあっては、始動入賞の発生に基づいて大当りとなると判定された場合、そのときに実行されている演出に関わらず入賞タイミングに応じて表示態様が変化するため、演出に注目している遊技者は表示態様の変化に気が付かないことがあるばかりか、表示態様が変化することにより実行中の演出に対する興味が減衰してしまうという問題があった。
本発明は、このような問題点に着目してなされたもので、特定遊技状態の可能性を分かりやすいタイミングで示唆できるとともに、実行中の演出に対する遊技者の興味を減衰させることがない遊技機を提供することを目的とする。
前記課題を解決するために、本発明の請求項1に記載の遊技機は、
可変表示(変動表示)を実行可能であり、遊技者にとって有利な有利状態(例えば、確変大当りA、確変大当りB、通常大当りC)に制御可能な遊技機であって、
可変表示に関する情報について保留記憶情報として記憶可能な保留記憶手段(例えば、第1特図保留記憶部151A、第2特図保留記憶部151B)と、
前記有利状態に制御されるか否かを決定する決定手段(例えば、CPU56がステップS64,66,71を実行する部分)と、
前記決定手段による決定前に、保留記憶情報に対応する可変表示について前記有利状態に制御されるか否かを判定する判定手段(例えば、CPU56が入賞時判定処理を実施する部分)と、
前記判定手段の判定結果に基づいて、前記有利状態に制御されることを示唆する演出であって、特別示唆演出と特定示唆演出を含む複数種類の示唆演出(例えば、通常連続演出、特別連続演出)を、判定の対象となった保留記憶情報に対応する可変表示よりも前に実行される可変表示において実行可能な示唆演出実行手段(例えば、演出制御用CPU101がステップS802において、通常連続演出または特別連続演出を実行する部分)と、
保留記憶情報に対応する保留表示が可能な保留表示手段と、
を備え、
前記示唆演出実行手段は、実行されている可変表示において前記有利状態に制御されることを示唆する所定演出{例えば、スーパーリーチを伴う変動パターン(スーパーPA3−1〜4、スーパーPB3−1〜6(スーパーCA3−3、2−7〜8))に基づく変動表示演出}の実行中に保留記憶情報が新たに記憶されたことにより前記示唆演出を実行する場合(スーパーリーチを伴う変動パターンに基づく変動表示の実行中に、保留記憶バッファに予告対象データが記憶されること等)、前記所定演出の実行中に前記特定示唆演出を実行することなく、前記所定演出の終了後前記特別示唆演出を実行することが可能であり、
前記特定示唆演出として、前記保留表示手段における保留表示による第1特定示唆演出と該第1特定示唆演出とは保留表示の表示態様が異なる第2特定示唆演出を実行可能であり、前記有利状態に制御されるときに前記第1特定示唆演出が実行される割合と前記第2特定示唆演出が実行される割合とが異なる
ことを特徴としている。
この特徴によれば、所定演出に対する遊技者の興味を減衰させることがなく、遊技の興趣が向上する。
本発明の手段1に記載の遊技機は、請求項1に記載の遊技機であって、
前記示唆演出実行手段(例えば、演出制御用CPU101がステップS802において、通常連続演出または特別連続演出を実行する部分)は、前記示唆演出(例えば、通常連続演出、特別連続演出)として前記所定の演出{例えば、スーパーリーチを伴う変動パターン(スーパーPA3−1〜4、スーパーPB3−1〜6(スーパーCA3−3、2−7〜8))に基づく変動表示演出}に関連した演出(例えば、スーパーリーチを伴う変動パターンに登場したキャラクタC3と同一のキャラクタC3が登場する連続演出等)を実行可能である(演出制御用CPU101がステップS909+において、実行中の変動表示演出態様に関連する連続演出態様を決定して実行する部分、図44参照)、
ことを特徴としている。
この特徴によれば、所定の演出の終了後に、該所定の演出に関連した示唆演出が継続して実行されることを遊技者が期待できるようになるため、遊技の興趣が向上する。
本発明の手段2に記載の遊技機は、請求項1または手段1に記載の遊技機であって、
前記開始時決定手段(例えば、CPU56がステップS64,66,71を実行する部分)の決定結果に基づいて、前記識別情報(例えば、第1特別図柄、第2特別図柄、演出図柄)の可変表示パターンを、特定可変表示パターン(例えば、スーパーリーチを伴う変動パターン)を含む複数種類の可変表示パターンのうちから決定する可変表示パターン決定手段(例えば、CPU56がステップS301を実行する部分)と、
前記可変表示パターン決定手段が決定した可変表示パターンを用いて、前記識別情報の可変表示を実行する可変表示実行手段(例えば、CPU56がステップS303で特別図柄の変動表示を実行する部分)と、
前記始動条件の成立に基づいて、前記保留記憶手段に記憶される前記保留情報により行われる前記識別情報の可変表示の可変表示パターンが前記特定可変表示パターンとなるか否かを判定する可変表示パターン判定手段(例えば、演出制御用CPU101が、ステップS707で保留記憶バッファに予告対象データが記憶されているか否かを判定する部分)と、を備え、
前記所定の実行条件は、前記可変表示パターン判定手段にて前記特定可変表示パターンとなると判定されることにより成立する(例えば、演出制御用CPU101が、スーパーリーチを伴う変動パターン(スーパーPA3−1〜4、スーパーPB3−1〜6(スーパーCA3−3、2−7〜8))に基づく変動表示演出の実行中にステップS707で保留記憶バッファに新たに予告対象データが記憶されたと判定した場合に、特別連続演出フラグをセットする部分)、
ことを特徴としている。
この特徴によれば、特定変動パターンに基づく可変表示が開始されることが判定されたことを契機として、それよりも前の可変表示で示唆演出が行われるため、示唆演出により特定変動パターンに対する遊技者の期待感を高めることができる。
本発明の手段3に記載の遊技機は、請求項1、手段1、手段2のいずれかに記載の遊技機であって、
前記始動条件の成立(例えば、第1特別図柄および第2特別図柄のいずれの可変表示も実行されておらず、かつ大当り遊技状態でもないこと)に基づいて、前記保留記憶手段(例えば、第1特図保留記憶部151A、第2特図保留記憶部151B)に前記保留情報が新たに記憶されたことに基づいて、当該新たに記憶された保留情報に対応する保留表示を行う保留表示手段(例えば、演出制御用CPU101が、ステップS917、920を実行する部分)と、
前記開始前判定手段の判定結果に基づいて、前記保留表示手段に表示される前記保留表示の表示態様を通常態様(例えば、「●」)とは異なる特定態様(例えば、「★」や「◆」)にすることにより前記特定表示結果が導出される可能性があることを予告する予告演出(例えば、保留表示態様を「★」や「◆」にする演出)を実行するか否かを決定する予告演出決定手段(例えば、演出制御用CPU101が、ステップS914において通常連続演出抽選を実行する部分)と、
前記予告演出決定手段の決定結果に基づいて、前記予告演出を実行する予告演出実行手段(例えば、演出制御用CPU101がステップS917において、保留表示態様を「★」や「◆」にする部分)と、を備え、
前記予告演出決定手段は、前記所定の演出{例えば、スーパーリーチを伴う変動パターン(スーパーPA3−1〜4、スーパーPB3−1〜6(スーパーCA3−3、2−7〜8))に基づく変動表示演出}の実行中は前記予告演出を実行しない(例えば、演出制御用CPU101は、ステップS913においてスーパーリーチ中フラグがセットされている場合は、ステップS920において保留表示態様を「●」にする部分)、
ことを特徴としている。
この特徴によれば、所定の演出の実行中に予告演出が実行されることで、当該実行中の所定の演出に対する興味が減衰することが防止される。
(a)はパチンコ遊技機を正面からみた正面図であり、(b)は操作部を拡大して示す斜視図である。 遊技制御基板(主基板)の回路構成例を示すブロック図である。 演出制御基板、ランプドライバ基板および音声出力基板の回路構成例を示すブロック図である。 主基板におけるCPUが実行するメイン処理を示すフローチャートである。 2msタイマ割込処理を示すフローチャートである。 あらかじめ用意された演出図柄の変動パターンを示す説明図である。 (a)は各乱数を示す説明図であり、(b)は大当りの種別と内容を示す図である。 (a)は大当り判定テーブル、(b)は大当り種別判定テーブル(第1特別図柄用)、(c)は大当り種別判定テーブル(第21特別図柄用)を示す説明図である。 (a)は確変大当りA用変動パターン種別判定テーブル、(b)は確変大当りB/通常大当りC用変動パターン種別判定テーブルを示す説明図である。 (a)(b)ははずれ用変動パターン種別判定テーブルを示す説明図である。 大当り時に使用される当り変動パターン判定テーブルを示す説明図である。 はずれ変動パターン判定テーブルを示す説明図である。 演出制御コマンドの内容の一例を示す説明図である。 演出制御コマンドの内容の一例を示す説明図である。 特別図柄プロセス処理のプログラムの一例を示すフローチャートである。 特別図柄プロセス処理のプログラムの一例を示すフローチャートである。 始動口スイッチ通過処理を示すフローチャートである。 遊技用データ保持エリアの構成例を示す説明図である。 入賞時判定処理を示すフローチャートである。 特別図柄通常処理を示すフローチャートである。 特別図柄通常処理を示すフローチャートである。 変動パターン設定処理を示すフローチャートである。 表示結果指定コマンド送信処理を示すフローチャートである。 特別図柄変動中処理を示すフローチャートである。 特別図柄停止処理を示すフローチャートである。 大当り終了処理を示すフローチャートである。 演出制御用CPUが実行する演出制御メイン処理を示すフローチャートである。 コマンド受信バッファの構成例を示す説明図である。 演出制御用CPUが使用する乱数を示す説明図である。 図柄変動制御パターンテーブルを示す説明図である。 コマンド解析処理を示すフローチャートである。 コマンド解析処理を示すフローチャートである。 コマンド解析処理を示すフローチャートである。 コマンド解析処理を示すフローチャートである。 保留記憶表示更新処理を示すフローチャートである。 第1並びに第2保留記憶バッファの構成例を示す説明図である。 演出制御プロセス処理を示すフローチャートである。 変動パターンコマンド受信待ち処理を示すフローチャートである。 演出図柄変動開始処理を示すフローチャートである。 演出図柄変動中処理を示すフローチャートである。 演出図柄変動停止処理を示すフローチャートである。 (a)は通常連続演出、(b)は特別連続演出の実行状況を示すタイミングチャートである。 通常連続演出の実行状況の一例を示す説明図である。 特別連続演出の実行状況の一例を示す説明図である。
本発明に係る遊技機を実施するための形態を実施例に基づいて以下に説明する。
まず、遊技機の一例であるパチンコ遊技機1の全体の構成について説明する。図1はパチンコ遊技機1を正面からみた正面図である。
パチンコ遊技機1は、縦長の方形状に形成された外枠(図示せず)と、外枠の内側に開閉可能に取り付けられた遊技枠とで構成される。また、パチンコ遊技機1は、遊技枠に開閉可能に設けられている額縁状に形成されたガラス扉枠2を有する。遊技枠は、外枠に対して開閉自在に設置される前面枠(図示せず)と、機構部品等が取り付けられる機構板(図示せず)と、それらに取り付けられる種々の部品(後述する遊技盤6を除く)とを含む構造体である。
ガラス扉枠2の下部表面には打球供給皿(上皿)3がある。打球供給皿3の下部には、打球供給皿3に収容しきれない遊技球を貯留する余剰球受皿4や、打球を発射する打球操作ハンドル(操作ノブ)5が設けられている。また、ガラス扉枠2の背面には、遊技盤6が着脱可能に取り付けられている。尚、遊技盤6は、それを構成する板状体と、その板状体に取り付けられた種々の部品とを含む構造体である。また、遊技盤6の前面には、打ち込まれた遊技球が流下可能な遊技領域7が形成されている。
遊技領域7の中央付近には、液晶表示装置(LCD)で構成された演出表示装置9が設けられている。演出表示装置9では、第1特別図柄または第2特別図柄の可変表示に同期した演出図柄(飾り図柄)の可変表示(変動表示ともいう)が行われる。よって、演出表示装置9は、識別情報としての演出図柄(飾り図柄)の可変表示(変動表示)を行う可変表示装置に相当する。演出表示装置9は、演出制御基板に搭載されている演出制御用マイクロコンピュータによって制御される。演出制御用マイクロコンピュータが、第1特別図柄表示器8aで第1特別図柄の可変表示が実行されているときに、その可変表示に伴って演出表示装置9で演出表示を実行させ、第2特別図柄表示器8bで第2特別図柄の可変表示が実行されているときに、その可変表示に伴って演出表示装置で演出表示を実行させるので、遊技の進行状況を把握しやすくすることができる。
遊技盤6における演出表示装置9の上部の左側には、識別情報としての第1特別図柄を可変表示する第1特別図柄表示器(第1可変表示手段)8aが設けられている。この実施例では、第1特別図柄表示器8aは、複数種類の記号を可変表示可能な簡易で小型の表示器(例えば7セグメントLED)で実現されている。すなわち、第1特別図柄表示器8aは、複数種類の記号を可変表示するように構成されている。遊技盤6における演出表示装置9の上部の右側には、識別情報としての第2特別図柄を可変表示する第2特別図柄表示器(第2可変表示手段)8bが設けられている。第2特別図柄表示器8bは、複数種類の記号を可変表示可能な簡易で小型の表示器(例えば7セグメントLED)で実現されている。すなわち、第2特別図柄表示器8bは、複数種類の記号を可変表示するように構成されている。
この実施例では、第1特別図柄の種類と第2特別図柄の種類とは同じ(例えば、ともに0〜9の数字)であるが、種類が異なっていてもよい。また、第1特別図柄表示器8aおよび第2特別図柄表示器8bは、それぞれ、例えば、0〜9、00〜99等の数字やアルファベット等の文字を可変表示するように構成されていてもよい。
以下、第1特別図柄と第2特別図柄とを特別図柄と総称することがあり、第1特別図柄表示器8aと第2特別図柄表示器8bとを特別図柄表示器と総称することがある。
第1特別図柄または第2特別図柄の可変表示は、可変表示の実行条件である第1始動条件または第2始動条件が成立(例えば、遊技球が第1始動入賞口13または第2始動入賞口14に入賞したこと)した後、可変表示の開始条件(例えば、保留記憶数が0でない場合であって、第1特別図柄および第2特別図柄の可変表示が実行されていない状態であり、かつ、大当り遊技が実行されていない状態)が成立したことにもとづいて開始され、可変表示時間(変動時間)が経過すると表示結果(停止図柄)を導出表示する。尚、入賞とは、入賞口などのあらかじめ入賞領域として定められている領域に遊技球が入ったことである。また、表示結果を導出表示するとは、図柄(識別情報の例)を最終的に停止表示させることである。
演出表示装置9は、第1特別図柄表示器8aでの第1特別図柄の可変表示時間中、および第2特別図柄表示器8bでの第2特別図柄の可変表示時間中に、装飾用(演出用)の図柄としての演出図柄(飾り図柄ともいう)の可変表示を行う。第1特別図柄表示器8aにおける第1特別図柄の可変表示と、演出表示装置9における演出図柄の可変表示とは同期している。また、第2特別図柄表示器8bにおける第2特別図柄の可変表示と、演出表示装置9における演出図柄の可変表示とは同期している。同期とは、可変表示の開始時点および終了時点がほぼ同じ(全く同じでもよい。)であって、可変表示の期間がほぼ同じ(全く同じでもよい。)であることをいう。また、第1特別図柄表示器8aにおいて大当り図柄が停止表示されるときと、第2特別図柄表示器8bにおいて大当り図柄が停止表示されるときには、演出表示装置9において大当りを想起させるような演出図柄の組合せが停止表示される。
演出表示装置9の下方には、第1始動入賞口13を有する入賞装置が設けられている。第1始動入賞口13に入賞した遊技球は、遊技盤6の背面に導かれ、第1始動口スイッチ13aによって検出される。
また、第1始動入賞口(第1始動口)13を有する入賞装置の下方には、遊技球が入賞可能な第2始動入賞口14を有する可変入賞球装置15が設けられている。第2始動入賞口(第2始動口)14に入賞した遊技球は、遊技盤6の背面に導かれ、第2始動口スイッチ14aによって検出される。可変入賞球装置15は、ソレノイド16によって開状態とされる。可変入賞球装置15が開状態になることによって、遊技球が第2始動入賞口14に入賞可能になり(始動入賞し易くなり)、遊技者にとって有利な状態になる。可変入賞球装置15が開状態になっている状態では、第1始動入賞口13よりも、第2始動入賞口14に遊技球が入賞しやすい。また、可変入賞球装置15が閉状態になっている状態では、遊技球は第2始動入賞口14に入賞しない。尚、可変入賞球装置15が閉状態になっている状態において、入賞はしづらいものの、入賞することは可能である(すなわち、遊技球が入賞しにくい)ように構成されていてもよい。
以下、第1始動入賞口13と第2始動入賞口14とを総称して始動入賞口または始動口ということがある。
可変入賞球装置15が開放状態に制御されているときには可変入賞球装置15に向かう遊技球は第2始動入賞口14に極めて入賞しやすい。そして、第1始動入賞口13は演出表示装置9の直下に設けられているが、演出表示装置9の下端と第1始動入賞口13との間の間隔をさらに狭めたり、第1始動入賞口13の周辺で釘を密に配置したり、第1始動入賞口13の周辺での釘配列を、遊技球を第1始動入賞口13に導きづらくして、第2始動入賞口14の入賞率の方を第1始動入賞口13の入賞率よりもより高くするようにしてもよい。
第1特別図柄表示器8aの下部には、第1始動入賞口13に入った有効入賞球数すなわち第1保留記憶数(保留記憶を、始動記憶または始動入賞記憶ともいう。)を表示する4つの表示器(例えば、LED)からなる第1特別図柄保留記憶表示器18aが設けられている。第1特別図柄保留記憶表示器18aは、有効始動入賞がある毎に、点灯する表示器の数を1増やす。そして、第1特別図柄表示器8aでの可変表示が開始される毎に、点灯する表示器の数を1減らす。
第2特別図柄表示器8bの下部には、第2始動入賞口14に入った有効入賞球数すなわち第2保留記憶数を表示する4つの表示器(例えば、LED)からなる第2特別図柄保留記憶表示器18bが設けられている。第2特別図柄保留記憶表示器18bは、有効始動入賞がある毎に、点灯する表示器の数を1増やす。そして、第2特別図柄表示器8bでの可変表示が開始される毎に、点灯する表示器の数を1減らす。
また、演出表示装置9の表示画面には、第1保留記憶数を表示する第1保留記憶表示部18cと、第2保留記憶数を表示する第2保留記憶表示部18dとが設けられている。尚、第1保留記憶数と第2保留記憶数との合計である合計数(合算保留記憶数)を表示する領域(合算保留記憶表示部)が設けられるようにしてもよい。そのように、合計数を表示する合算保留記憶表示部が設けられているようにすれば、可変表示の開始条件が成立していない実行条件の成立数の合計を把握しやすくすることができる。
尚、この実施例では、図1に示すように、第2始動入賞口14に対してのみ開閉動作を行う可変入賞球装置15が設けられているが、第1始動入賞口13および第2始動入賞口14のいずれについても開閉動作を行う可変入賞球装置が設けられている構成であってもよい。
また、図1に示すように、可変入賞球装置15の下方には、特別可変入賞球装置20が設けられている。特別可変入賞球装置20は開閉板を備え、第1特別図柄表示器8aに特定表示結果(大当り図柄)が導出表示されたとき、および第2特別図柄表示器8bに特定表示結果(大当り図柄)が導出表示されたときに生起する特定遊技状態(大当り遊技状態)においてソレノイド21によって開閉板が開放状態に制御されることによって、入賞領域となる大入賞口が開放状態になる。大入賞口に入賞した遊技球はカウントスイッチ23で検出される。
遊技盤6の右側方下部には、普通図柄表示器10が設けられている。普通図柄表示器10は、普通図柄と呼ばれる複数種類の識別情報(例えば、「○」および「×」)を可変表示する。
遊技球がゲート32を通過しゲートスイッチ32aで検出されると、普通図柄表示器10の表示の可変表示が開始される。この実施例では、上下のランプ(点灯時に図柄が視認可能になる)が交互に点灯することによって可変表示が行われ、例えば、可変表示の終了時に下側のランプが点灯すれば当りとなる。そして、普通図柄表示器10における停止図柄が所定の図柄(当り図柄)である場合に、可変入賞球装置15が所定回数、所定時間だけ開状態になる。すなわち、可変入賞球装置15の状態は、普通図柄の停止図柄が当り図柄である場合に、遊技者にとって不利な状態から有利な状態(第2始動入賞口14に遊技球が入賞可能な状態)に変化する。普通図柄表示器10の近傍には、ゲート32を通過した入賞球数を表示する4つの表示器(例えば、LED)を有する普通図柄保留記憶表示器41が設けられている。ゲート32への遊技球の通過がある毎に、すなわちゲートスイッチ32aによって遊技球が検出される毎に、普通図柄保留記憶表示器41は点灯する表示器を1増やす。そして、普通図柄表示器10の可変表示が開始される毎に、点灯する表示器を1減らす。さらに、通常状態に比べて大当りとすることに決定される確率が高い状態である高確率状態(確変状態)では、普通図柄表示器10における停止図柄が当り図柄になる確率が高められるとともに、可変入賞球装置15の開放時間が長くなり、かつ、開放回数が増加される。すなわち、遊技球が始動入賞しやすくなる(つまり、特別図柄表示器8a,8bや演出表示装置9における可変表示の実行条件が成立しやすくなる)ように制御された遊技状態である高ベース状態に移行する。また、この実施例では、時短状態(特別図柄の可変表示時間が短縮される遊技状態)においても、可変入賞球装置15の開放時間が長くなり、かつ、開放回数が増加される。
尚、可変入賞球装置15が開状態となる時間を延長する(開放延長状態ともいう)のでなく、普通図柄表示器10における停止図柄が当り図柄になる確率が高められる普通図柄確変状態に移行することによって、高ベース状態に移行してもよい。普通図柄表示器10における停止図柄が所定の図柄(当り図柄)となると、可変入賞球装置15が所定回数、所定時間だけ開状態になる。この場合、普通図柄確変状態に移行制御することによって、普通図柄表示器10における停止図柄が当り図柄になる確率が高められ、可変入賞球装置15が開状態となる頻度が高まる。従って、普通図柄確変状態に移行すれば、可変入賞球装置15の開放時間と開放回数が高められ、始動入賞しやすい状態(高ベース状態)となる。すなわち、可変入賞球装置15の開放時間と開放回数は、普通図柄の停止図柄が当り図柄であったり、特別図柄の停止図柄が確変図柄である場合等に高められ、遊技者にとって不利な状態から有利な状態(始動入賞しやすい状態)に変化する。尚、開放回数が高められることは、閉状態から開状態になることも含む概念である。
また、普通図柄表示器10における普通図柄の変動時間(可変表示期間)が短縮される普通図柄時短状態に移行することによって、高ベース状態に移行してもよい。普通図柄時短状態では、普通図柄の変動時間が短縮されるので、普通図柄の変動が開始される頻度が高くなり、結果として普通図柄が当りとなる頻度が高くなる。従って、普通図柄が当りとなる頻度が高くなることによって、可変入賞球装置15が開状態となる頻度が高くなり、始動入賞しやすい状態(高ベース状態)となる。
また、特別図柄や演出図柄の変動時間(可変表示期間)が短縮される時短状態に移行することによって、特別図柄や演出図柄の変動時間が短縮されるので、有効な始動入賞が発生しやすくなり大当り遊技が行われる可能性が高まる。
さらに、上記に示した全ての状態(開放延長状態、普通図柄確変状態、普通図柄時短状態および特別図柄時短状態)に移行させることによって、始動入賞しやすくなる(高ベース状態に移行する)ようにしてもよい。また、上記に示した各状態(開放延長状態、普通図柄確変状態、普通図柄時短状態および特別図柄時短状態)のうちのいずれか複数の状態に移行させることによって、始動入賞しやすくなる(高ベース状態に移行する)ようにしてもよい。
遊技盤6の遊技領域7の左右周辺には、遊技中に点滅表示される装飾LED25が設けられ、下部には、入賞しなかった打球が取り込まれるアウト口26がある。また、遊技領域7の外側の左右上部には、所定の音声出力として効果音や音声を発声する2つのスピーカ27R,27Lが設けられている。遊技領域7の外周上部、外周左部および外周右部には、前面枠に設けられた天枠LED28a、左枠LED28bおよび右枠LED28cが設けられている。また、左枠LED28bの近傍には賞球残数があるときに点灯する賞球LED51が設けられ、右枠LED28cの近傍には補給球が切れたときに点灯する球切れLED52が設けられている。天枠LED28a、左枠LED28bおよび右枠LED28cおよび装飾LED25は、パチンコ遊技機1に設けられている演出用の発光体の一例である。尚、上述した演出用(装飾用)の各種LEDの他にも演出のためのLEDやランプが設置されている。
また、打球供給皿3を構成する部材に、遊技者が操作可能な操作手段としての操作部50が設けられている。図1(b)に示すように、操作部50には、遊技者が押圧操作することが可能とされ、内部にLED50bを内在することで点灯可能な透明樹脂部材から成る押圧操作部49が設けられている。尚、押圧操作部49の下方には、押圧操作部49の押圧操作を検出するための操作スイッチ50aが設けられている(図3参照)。
遊技機には、遊技者が打球操作ハンドル5を操作することに応じて駆動モータを駆動し、駆動モータの回転力を利用して遊技球を遊技領域7に発射する打球発射装置(図示せず)が設けられている。打球発射装置から発射された遊技球は、遊技領域7を囲むように円形状に形成された打球レールを通って遊技領域7に入り、その後、遊技領域7を下りてくる。遊技球が第1始動入賞口13に入り第1始動口スイッチ13aで検出されると、第1特別図柄の可変表示を開始できる状態であれば(例えば、特別図柄の可変表示が終了し、第1の開始条件が成立したこと)、第1特別図柄表示器8aにおいて第1特別図柄の可変表示(変動)が開始されるとともに、演出表示装置9において演出図柄(飾り図柄)の可変表示が開始される。すなわち、第1特別図柄および演出図柄の可変表示は、第1始動入賞口13への入賞に対応する。第1特別図柄の可変表示を開始できる状態でなければ、第1保留記憶数が上限値に達していないことを条件として、第1保留記憶数を1増やす。
遊技球が第2始動入賞口14に入り第2始動口スイッチ14aで検出されると、第2特別図柄の可変表示を開始できる状態であれば(例えば、特別図柄の可変表示が終了し、第2の開始条件が成立したこと)、第2特別図柄表示器8bにおいて第2特別図柄の可変表示(変動)が開始されるとともに、演出表示装置9において演出図柄(飾り図柄)の可変表示が開始される。すなわち、第2特別図柄および演出図柄の可変表示は、第2始動入賞口14への入賞に対応する。第2特別図柄の可変表示を開始できる状態でなければ、第2保留記憶数が上限値に達していないことを条件として、第2保留記憶数を1増やす。
図2は、主基板(遊技制御基板)31における回路構成の一例を示すブロック図である。尚、図2には、払出制御基板37および演出制御基板80等も示されている。主基板31には、プログラムに従ってパチンコ遊技機1を制御する遊技制御用マイクロコンピュータ(遊技制御手段に相当)560が搭載されている。遊技制御用マイクロコンピュータ560は、ゲーム制御(遊技進行制御)用のプログラム等を記憶するROM54、ワークメモリとして使用される記憶手段としてのRAM55、プログラムに従って制御動作を行うCPU56およびI/Oポート部57を含む。この実施例では、ROM54およびRAM55は遊技制御用マイクロコンピュータ560に内蔵されている。すなわち、遊技制御用マイクロコンピュータ560は、1チップマイクロコンピュータである。1チップマイクロコンピュータには、少なくともCPU56のほかRAM55が内蔵されていればよく、ROM54は外付けであっても内蔵されていてもよい。また、I/Oポート部57は、外付けであってもよい。遊技制御用マイクロコンピュータ560には、さらに、ハードウェア乱数(ハードウェア回路が発生する乱数)を発生する乱数回路503が内蔵されている。
尚、遊技制御用マイクロコンピュータ560においてCPU56がROM54に格納されているプログラムに従って制御を実行するので、以下、遊技制御用マイクロコンピュータ560(またはCPU56)が実行する(または、処理を行う)ということは、具体的には、CPU56がプログラムに従って制御を実行することである。このことは、主基板31以外の他の基板に搭載されているマイクロコンピュータについても同様である。
乱数回路503は、特別図柄の可変表示の表示結果により大当りとするか否か判定するための判定用の乱数を発生するために用いられるハードウェア回路である。乱数回路503は、初期値(例えば、0)と上限値(例えば、65535)とが設定された数値範囲内で、数値データを、設定された更新規則に従って更新し、ランダムなタイミングで発生する始動入賞時が数値データの読出(抽出)時であることにもとづいて、読出される数値データが乱数値となる乱数発生機能を有する。
乱数回路503は、数値データの更新範囲の選択設定機能(初期値の選択設定機能、および、上限値の選択設定機能)、数値データの更新規則の選択設定機能、および数値データの更新規則の選択切換え機能等の各種の機能を有する。このような機能によって、生成する乱数のランダム性を向上させることができる。
また、遊技制御用マイクロコンピュータ560は、乱数回路503が更新する数値データの初期値を設定する機能を有している。例えば、ROM54等の所定の記憶領域に記憶された遊技制御用マイクロコンピュータ560のIDナンバ(遊技制御用マイクロコンピュータ560の各製品ごとに異なる数値で付与されたIDナンバ)を用いて所定の演算を行って得られた数値データを、乱数回路503が更新する数値データの初期値として設定する。そのような処理を行うことによって、乱数回路503が発生する乱数のランダム性をより向上させることができる。
遊技制御用マイクロコンピュータ560は、第1始動口スイッチ13aまたは第2始動口スイッチ14aへの始動入賞が生じたときに乱数回路503から数値データをランダムRとして読み出し、特別図柄および演出図柄の変動開始時にランダムRにもとづいて特定の表示結果としての大当り表示結果にするか否か、すなわち、大当りとするか否かを決定する。そして、大当りとすると決定したときに、遊技状態を遊技者にとって有利な特定遊技状態としての大当り遊技状態に移行させる。
また、RAM55は、その一部または全部が電源基板において作成されるバックアップ電源によってバックアップされている不揮発性記憶手段としてのバックアップRAMである。すなわち、遊技機に対する電力供給が停止しても、所定期間(バックアップ電源としてのコンデンサが放電してバックアップ電源が電力供給不能になるまで)は、RAM55の一部または全部の内容は保存される。特に、少なくとも、遊技状態すなわち遊技制御手段の制御状態に応じたデータ(特別図柄プロセスフラグや合算保留記憶数カウンタや確変フラグの値など)と未払出賞球数を示すデータは、バックアップRAMに保存される。遊技制御手段の制御状態に応じたデータとは、停電等が生じた後に復旧した場合に、そのデータにもとづいて、制御状態を停電等の発生前に復旧させるために必要なデータである。また、制御状態に応じたデータと未払出賞球数を示すデータとを遊技の進行状態を示すデータ(進行状態データ)と定義する。尚、この実施例では、RAM55の全部が、電源バックアップされているとする。
遊技制御用マイクロコンピュータ560のリセット端子には、電源基板からのリセット信号(図示せず)が入力される。電源基板には、遊技制御用マイクロコンピュータ560等に供給されるリセット信号を生成するリセット回路が搭載されている。尚、リセット信号がハイレベルになると遊技制御用マイクロコンピュータ560等は動作可能状態になり、リセット信号がローレベルになると遊技制御用マイクロコンピュータ560等は動作停止状態になる。従って、リセット信号がハイレベルである期間は、遊技制御用マイクロコンピュータ560等の動作を許容する許容信号が出力されていることになり、リセット信号がローレベルである期間は、遊技制御用マイクロコンピュータ560等の動作を停止させる動作停止信号が出力されていることになる。尚、リセット回路をそれぞれの電気部品制御基板(電気部品を制御するためのマイクロコンピュータが搭載されている基板)に搭載してもよい。
さらに、遊技制御用マイクロコンピュータ560の入力ポートには、電源基板からの電源電圧が所定値以下に低下したことを示す電源断信号が入力される。すなわち、電源基板には、遊技機において使用される所定電圧(例えば、DC30VやDC5Vなど)の電圧値を監視して、電圧値があらかじめ定められた所定値にまで低下すると(電源電圧の低下を検出すると)、その旨を示す電源断信号を出力する電源監視回路が搭載されている。また、遊技制御用マイクロコンピュータ560の入力ポートには、RAMの内容をクリアすることを指示するためのクリアスイッチが操作されたことを示すクリア信号(図示せず)が入力される。
また、ゲートスイッチ32a、第1始動口スイッチ13a、第2始動口スイッチ14aおよびカウントスイッチ23からの検出信号を遊技制御用マイクロコンピュータ560に与える入力ドライバ回路58も主基板31に搭載されている。また、可変入賞球装置15を開閉するソレノイド16、および大入賞口を形成する特別可変入賞球装置20を開閉するソレノイド21を遊技制御用マイクロコンピュータ560からの指令に従って駆動する出力回路59も主基板31に搭載されている。さらに、大当り遊技状態の発生を示す大当り情報や、確変状態や時短状態等の遊技状態の発生を示す情報等の情報出力信号をホールコンピュータや、パチンコ遊技機1の上方位置にパチンコ遊技機1に対応して設置されている呼び出しランプ(図示略)等の外部装置に対して出力する情報出力回路53も主基板31に搭載されている。
この実施例では、演出制御基板80に搭載されている演出制御手段(演出制御用マイクロコンピュータで構成される。)が、中継基板77を介して遊技制御用マイクロコンピュータ560から演出内容を指示する演出制御コマンドを受信し、演出図柄を可変表示する演出表示装置9との表示制御を行う。
図3は、中継基板77、演出制御基板80、ランプドライバ基板35および音声出力基板70の回路構成例を示すブロック図である。尚、図3に示す例では、ランプドライバ基板35および音声出力基板70には、マイクロコンピュータは搭載されていないが、マイクロコンピュータを搭載してもよい。また、ランプドライバ基板35および音声出力基板70を設けずに、演出制御に関して演出制御基板80のみを設けてもよい。
演出制御基板80は、演出制御用CPU101およびRAMを含む演出制御用マイクロコンピュータ100を搭載している。尚、RAMは外付けであってもよい。演出制御基板80において、演出制御用CPU101は、内蔵または外付けのROM(図示せず)に格納されたプログラムに従って動作し、中継基板77を介して入力される主基板31からの取込信号(演出制御INT信号)に応じて、入力ドライバ102および入力ポート103を介して演出制御コマンドを受信する。また、演出制御用CPU101は、演出制御コマンドにもとづいて、VDP(ビデオディスプレイプロセッサ)109に演出表示装置9の表示制御を行わせる。
この実施例では、演出制御用マイクロコンピュータ100と共動して演出表示装置9の表示制御を行うVDP109が演出制御基板80に搭載されている。VDP109は、演出制御用マイクロコンピュータ100とは独立したアドレス空間を有し、そこにVRAMをマッピングする。VRAMは、VDPによって生成された画像データを展開するためのバッファメモリである。そして、VDP109は、VRAM内の画像データを演出表示装置9に出力する。
演出制御用CPU101は、受信した演出制御コマンドに従ってキャラクタROM(図示せず)から必要なデータを読み出す。キャラクタROMは、演出表示装置9に表示されるキャラクタ画像データ、具体的には、人物、文字、図形または記号等(演出図柄を含む)をあらかじめ格納しておくためのものである。演出制御用CPU101は、キャラクタROMから読み出したデータをVDP109に出力する。VDP109は、演出制御用CPU101から入力されたデータにもとづいて表示制御を実行する。
演出制御コマンドおよび演出制御INT信号は、演出制御基板80において、まず、入力ドライバ102に入力する。入力ドライバ102は、中継基板77から入力された信号を演出制御基板80の内部に向かう方向にしか通過させない(演出制御基板80の内部から中継基板77への方向には信号を通過させない)信号方向規制手段としての単方向性回路でもある。
中継基板77には、主基板31から入力された信号を演出制御基板80に向かう方向にしか通過させない(演出制御基板80から中継基板77への方向には信号を通過させない)信号方向規制手段としての単方向性回路74が搭載されている。単方向性回路として、例えばダイオードやトランジスタが使用される。図3には、ダイオードが例示されている。また、単方向性回路は、各信号毎に設けられる。さらに、単方向性回路である出力ポート571を介して主基板31から演出制御コマンドおよび演出制御INT信号が出力されるので、中継基板77から主基板31の内部に向かう信号が規制される。すなわち、中継基板77からの信号は主基板31の内部(遊技制御用マイクロコンピュータ560側)に入り込まない。尚、出力ポート571は、図2に示されたI/Oポート部57の一部である。また、出力ポート571の外側(中継基板77側)に、さらに、単方向性回路である信号ドライバ回路が設けられていてもよい。
さらに、演出制御用CPU101は、出力ポート105を介してランプドライバ基板35に対してLEDを駆動する信号を出力する。また、演出制御用CPU101は、出力ポート104を介して音声出力基板70に対して音番号データを出力する。
ランプドライバ基板35において、LEDを駆動する信号は、入力ドライバ351を介してLEDドライバ352に入力される。LEDドライバ352は、駆動信号を天枠LED28a、左枠LED28b、右枠LED28cなどの枠側に設けられている各LEDに供給する。また、遊技盤側に設けられている装飾LED25に駆動信号を供給する。尚、LED以外の発光体が設けられている場合には、それを駆動する駆動回路(ドライバ)がランプドライバ基板35に搭載される。
音声出力基板70において、音番号データは、入力ドライバ702を介して音声合成用IC703に入力される。音声合成用IC703は、音番号データに応じた音声や効果音を発生し増幅回路705に出力する。増幅回路705は、音声合成用IC703の出力レベルを、ボリューム706で設定されている音量に応じたレベルに増幅した音声信号をスピーカ27R,27Lに出力する。音声データROM704には、音番号データに応じた制御データが格納されている。音番号データに応じた制御データは、所定期間(例えば演出図柄の変動期間)における効果音または音声の出力態様を時系列的に示すデータの集まりである。
また、演出制御用CPU101は、入出力ポート106を介して操作部50に接続されており、該入出力ポート106を介して操作部50内のLED50bを駆動する信号を出力するとともに、操作部50内の操作スイッチ50aから遊技者の押圧操作に応じて出力される操作信号が入力される。
次に、遊技機の動作について説明する。図4は、主基板31における遊技制御用マイクロコンピュータ560が実行するメイン処理を示すフローチャートである。遊技機に対して電源が投入され電力供給が開始されると、リセット信号が入力されるリセット端子の入力レベルがハイレベルになり、遊技制御用マイクロコンピュータ560(具体的には、CPU56)は、プログラムの内容が正当か否か確認するための処理であるセキュリティチェック処理を実行した後、ステップS1以降のメイン処理を開始する。メイン処理において、CPU56は、まず、必要な初期設定を行う。
初期設定処理において、CPU56は、まず、割込禁止に設定する(ステップS1)。次に、割込モードを割込モード2に設定し(ステップS2)、スタックポインタにスタックポインタ指定アドレスを設定する(ステップS3)。そして、内蔵デバイスの初期化(内蔵デバイス(内蔵周辺回路)であるCTC(カウンタ/タイマ)およびPIO(パラレル入出力ポート)の初期化など)を行った後(ステップS4)、RAMをアクセス可能状態に設定する(ステップS5)。尚、割込モード2は、CPU56が内蔵する特定レジスタ(Iレジスタ)の値(1バイト)と内蔵デバイスが出力する割込ベクタ(1バイト:最下位ビット0)とから合成されるアドレスが、割込番地を示すモードである。
次いで、CPU56は、入力ポートを介して入力されるクリアスイッチ(例えば、電源基板に搭載されている。)の出力信号(クリア信号)の状態を確認する(ステップS6)。その確認においてオンを検出した場合には、CPU56は、通常の初期化処理(ステップS10〜S15)を実行する。
クリアスイッチがオンの状態でない場合には、遊技機への電力供給が停止したときにバックアップRAM領域のデータ保護処理(例えばパリティデータの付加等の電力供給停止時処理)が行われたか否か確認する(ステップS7)。そのような保護処理が行われていないことを確認したら、CPU56は初期化処理を実行する。バックアップRAM領域にバックアップデータがあるか否かは、例えば、電力供給停止時処理においてバックアップRAM領域に設定されるバックアップフラグの状態によって確認される。
電力供給停止時処理が行われたことを確認したら、CPU56は、バックアップRAM領域のデータチェックを行う(ステップS8)。この実施例では、データチェックとしてパリティチェックを行う。よって、ステップS8では、算出したチェックサムと、電力供給停止時処理で同一の処理によって算出され保存されているチェックサムとを比較する。不測の停電等の電力供給停止が生じた後に復旧した場合には、バックアップRAM領域のデータは保存されているはずであるから、チェック結果(比較結果)は正常(一致)になる。チェック結果が正常でないということは、バックアップRAM領域のデータが、電力供給停止時のデータとは異なっていることを意味する。そのような場合には、内部状態を電力供給停止時の状態に戻すことができないので、電力供給の停止からの復旧時でない電源投入時に実行される初期化処理を実行する。
チェック結果が正常であれば、CPU56は、遊技制御手段の内部状態と演出制御手段等の電気部品制御手段の制御状態を電力供給停止時の状態に戻すための遊技状態復旧処理(ステップS41〜S43の処理)を行う。具体的には、ROM54に格納されているバックアップ時設定テーブルの先頭アドレスをポインタに設定し(ステップS41)、バックアップ時設定テーブルの内容を順次作業領域(RAM55内の領域)に設定する(ステップS42)。作業領域はバックアップ電源によって電源バックアップされている。バックアップ時設定テーブルには、作業領域のうち初期化してもよい領域についての初期化データが設定されている。ステップS41およびS42の処理によって、作業領域のうち初期化してはならない部分については、保存されていた内容がそのまま残る。初期化してはならない部分とは、例えば、電力供給停止前の遊技状態を示すデータ(特別図柄プロセスフラグ、確変フラグ、時短フラグなど)、出力ポートの出力状態が保存されている領域(出力ポートバッファ)、未払出賞球数を示すデータが設定されている部分などである。
また、CPU56は、電力供給復旧時の初期化コマンドとしての停電復旧指定コマンドを送信する(ステップS43)。そして、ステップS14に移行する。尚、この実施例では、CPU56は、ステップS43の処理において、バックアップRAMに保存されていた合算保留記憶数カウンタの値を設定した合算保留記憶数指定コマンドも演出制御基板80に対して送信する。
尚、この実施例では、バックアップフラグとチェックデータとの双方を用いてバックアップRAM領域のデータが保存されているか否か確認しているが、いずれか一方のみを用いてもよい。すなわち、バックアップフラグとチェックデータとのいずれかを、遊技状態復旧処理を実行するための契機としてもよい。
初期化処理では、CPU56は、まず、RAMクリア処理を行う(ステップS10)。尚、RAMクリア処理によって、所定のデータ(例えば、普通図柄当り判定用乱数を生成するためのカウンタのカウント値のデータ)は0に初期化されるが、任意の値またはあらかじめ決められている値に初期化するようにしてもよい。また、RAM55の全領域を初期化せず、所定のデータ(例えば、普通図柄当り判定用乱数を生成するためのカウンタのカウント値のデータ)をそのままにしてもよい。また、ROM54に格納されている初期化時設定テーブルの先頭アドレスをポインタに設定し(ステップS11)、初期化時設定テーブルの内容を順次作業領域に設定する(ステップS12)。
ステップS11およびS12の処理によって、例えば、普通図柄当り判定用乱数カウンタ、特別図柄バッファ、総賞球数格納バッファ、特別図柄プロセスフラグなど制御状態に応じて選択的に処理を行うためのフラグに初期値が設定される。
また、CPU56は、サブ基板(主基板31以外のマイクロコンピュータが搭載された基板。)を初期化するための初期化指定コマンド(遊技制御用マイクロコンピュータ560が初期化処理を実行したことを示すコマンドでもある。)をサブ基板に送信する(ステップS13)。例えば、演出制御用マイクロコンピュータ100は、初期化指定コマンドを受信すると、演出表示装置9において、遊技機の制御の初期化がなされたことを報知するための画面表示、すなわち初期化報知を行う。
また、CPU56は、乱数回路503を初期設定する乱数回路設定処理を実行する(ステップS14)。CPU56は、例えば、乱数回路設定プログラムに従って処理を実行することによって、乱数回路503にランダムRの値を更新させるための設定を行う。
そして、ステップS15において、CPU56は、所定時間(例えば2ms)毎に定期的にタイマ割込がかかるように遊技制御用マイクロコンピュータ560に内蔵されているCTCのレジスタの設定を行う。すなわち、初期値として例えば2msに相当する値が所定のレジスタ(時間定数レジスタ)に設定される。この実施例では、2ms毎に定期的にタイマ割込がかかるとする。
初期化処理の実行(ステップS10〜S15)が完了すると、CPU56は、メイン処理で、表示用乱数更新処理(ステップS17)および初期値用乱数更新処理(ステップS18)を繰り返し実行する。表示用乱数更新処理および初期値用乱数更新処理を実行するときには割込禁止状態に設定し(ステップS16)、表示用乱数更新処理および初期値用乱数更新処理の実行が終了すると割込許可状態に設定する(ステップS19)。この実施例では、表示用乱数とは、大当りとしない場合の特別図柄の停止図柄を決定するための乱数や大当りとしない場合にリーチとするか否かを決定するための乱数であり、表示用乱数更新処理とは、表示用乱数を発生するためのカウンタのカウント値を更新する処理である。また、初期値用乱数更新処理とは、初期値用乱数を発生するためのカウンタのカウント値を更新する処理である。この実施例では、初期値用乱数とは、普通図柄に関して当りとするか否か決定するための乱数を発生するためのカウンタ(普通図柄当り判定用乱数発生カウンタ)のカウント値の初期値を決定するための乱数である。後述する遊技の進行を制御する遊技制御処理(遊技制御用マイクロコンピュータ560が、遊技機に設けられている演出表示装置、可変入賞球装置、球払出装置等の遊技用の装置を、自身で制御する処理、または他のマイクロコンピュータに制御させるために指令信号を送信する処理、遊技装置制御処理ともいう)において、普通図柄当り判定用乱数のカウント値が1周(普通図柄当り判定用乱数の取りうる値の最小値から最大値までの間の数値の個数分歩進したこと)すると、そのカウンタに初期値が設定される。
尚、この実施例では、リーチ演出は、演出表示装置9において可変表示される演出図柄(飾り図柄)を用いて実行される。また、特別図柄の表示結果を大当り図柄にする場合には、リーチ演出は常に実行される。特別図柄の表示結果を大当り図柄にしない場合には、遊技制御用マイクロコンピュータ560は、乱数を用いた抽選によって、リーチ演出を実行するか否か決定する。ただし、実際にリーチ演出の制御を実行するのは、演出制御用マイクロコンピュータ100である。
タイマ割込が発生すると、CPU56は、図5に示すステップS20〜S34のタイマ割込処理を実行する。タイマ割込処理において、まず、電源断信号が出力されたか否か(オン状態になったか否か)を検出する電源断検出処理を実行する(ステップS20)。電源断信号は、例えば電源基板に搭載されている電源監視回路が、遊技機に供給される電源の電圧の低下を検出した場合に出力する。そして、電源断検出処理において、CPU56は、電源断信号が出力されたことを検出したら、必要なデータをバックアップRAM領域に保存するための電力供給停止時処理を実行する。次いで、入力ドライバ回路58を介して、ゲートスイッチ32a、第1始動口スイッチ13a、第2始動口スイッチ14aおよびカウントスイッチ23の検出信号を入力し、それらの状態判定を行う(スイッチ処理:ステップS21)。
次に、CPU56は、第1特別図柄表示器8a、第2特別図柄表示器8b、普通図柄表示器10、第1特別図柄保留記憶表示器18a、第2特別図柄保留記憶表示器18b、普通図柄保留記憶表示器41の表示制御を行う表示制御処理を実行する(ステップS22)。第1特別図柄表示器8a、第2特別図柄表示器8bおよび普通図柄表示器10については、ステップS32,S33で設定される出力バッファの内容に応じて各表示器に対して駆動信号を出力する制御を実行する。
また、遊技制御に用いられる普通図柄当り判定用乱数等の各判定用乱数を生成するための各カウンタのカウント値を更新する処理を行う(判定用乱数更新処理:ステップS23)。CPU56は、さらに、初期値用乱数および表示用乱数を生成するためのカウンタのカウント値を更新する処理を行う(初期値用乱数更新処理,表示用乱数更新処理:ステップS24,S25)。
さらに、CPU56は、特別図柄プロセス処理を行う(ステップS26)。特別図柄プロセス処理では、第1特別図柄表示器8a、第2特別図柄表示器8bおよび大入賞口を所定の順序で制御するための特別図柄プロセスフラグに従って該当する処理を実行する。CPU56は、特別図柄プロセスフラグの値を、遊技状態に応じて更新する。
次いで、普通図柄プロセス処理を行う(ステップS27)。普通図柄プロセス処理では、CPU56は、普通図柄表示器10の表示状態を所定の順序で制御するための普通図柄プロセスフラグに従って該当する処理を実行する。CPU56は、普通図柄プロセスフラグの値を、遊技状態に応じて更新する。
また、CPU56は、演出制御用マイクロコンピュータ100に演出制御コマンドを送出する処理を行う(演出制御コマンド制御処理:ステップS28)。
さらに、CPU56は、例えばホール管理用コンピュータに供給される大当り情報、始動情報、確率変動情報などのデータを出力する情報出力処理を行う(ステップS29)。
また、CPU56は、第1始動口スイッチ13a、第2始動口スイッチ14aおよびカウントスイッチ23の検出信号にもとづく賞球個数の設定などを行う賞球処理を実行する(ステップS30)。具体的には、第1始動口スイッチ13a、第2始動口スイッチ14aおよびカウントスイッチ23のいずれかがオンしたことにもとづく入賞検出に応じて、払出制御基板37に搭載されている払出制御用マイクロコンピュータに賞球個数を示す払出制御コマンド(賞球個数信号)を出力する。払出制御用マイクロコンピュータは、賞球個数を示す払出制御コマンドに応じて球払出装置97を駆動する。
この実施例では、出力ポートの出力状態に対応したRAM領域(出力ポートバッファ)が設けられているのであるが、CPU56は、出力ポートの出力状態に対応したRAM領域におけるソレノイドのオン/オフに関する内容を出力ポートに出力する(ステップS31:出力処理)。
また、CPU56は、特別図柄プロセスフラグの値に応じて特別図柄の演出表示を行うための特別図柄表示制御データを特別図柄表示制御データ設定用の出力バッファに設定する特別図柄表示制御処理を行う(ステップS32)。CPU56は、例えば、特別図柄プロセス処理でセットされる開始フラグがセットされると終了フラグがセットされるまで、変動速度が1コマ/0.2秒であれば、0.2秒が経過する毎に、出力バッファに設定される表示制御データの値を+1する。また、CPU56は、出力バッファに設定された表示制御データに応じて、ステップS22において駆動信号を出力することによって、第1特別図柄表示器8aおよび第2特別図柄表示器8bにおける第1特別図柄および第2特別図柄の可変表示を実行する。
さらに、CPU56は、普通図柄プロセスフラグの値に応じて普通図柄の演出表示を行うための普通図柄表示制御データを普通図柄表示制御データ設定用の出力バッファに設定する普通図柄表示制御処理を行う(ステップS33)。CPU56は、例えば、普通図柄の変動に関する開始フラグがセットされると終了フラグがセットされるまで、普通図柄の変動速度が0.2秒ごとに表示状態(「○」および「×」)を切り替えるような速度であれば、0.2秒が経過する毎に、出力バッファに設定される表示制御データの値(例えば、「○」を示す1と「×」を示す0)を切り替える。また、CPU56は、出力バッファに設定された表示制御データに応じて、ステップS22において駆動信号を出力することによって、普通図柄表示器10における普通図柄の演出表示を実行する。
その後、割込許可状態に設定し(ステップS34)、処理を終了する。
以上の制御によって、この実施例では、遊技制御処理は2ms毎に起動されることになる。尚、遊技制御処理は、タイマ割込処理におけるステップS21〜S33(ステップS29を除く。)の処理に相当する。また、この実施例では、タイマ割込処理で遊技制御処理が実行されているが、タイマ割込処理では例えば割込が発生したことを示すフラグのセットのみがなされ、遊技制御処理はメイン処理において実行されるようにしてもよい。
第1特別図柄表示器8aまたは第2特別図柄表示器8bおよび演出表示装置9にはずれ図柄が停止表示される場合には、演出図柄の可変表示が開始されてから、演出図柄の可変表示状態がリーチ状態にならずに、リーチにならない所定の演出図柄の組合せが停止表示されることがある。このような演出図柄の可変表示態様を、可変表示結果がはずれ図柄になる場合における「非リーチ」(「通常はずれ」ともいう)の可変表示態様という。
第1特別図柄表示器8aまたは第2特別図柄表示器8bおよび演出表示装置9にはずれ図柄が停止表示される場合には、演出図柄の可変表示が開始されてから、演出図柄の可変表示状態がリーチ状態となった後にリーチ演出が実行され、最終的に大当り図柄とはならない所定の演出図柄の組合せが停止表示されることがある。このような演出図柄の可変表示結果を、可変表示結果が「はずれ」となる場合における「リーチ」(「リーチはずれ」ともいう)の可変表示態様という。
この実施例では、第1特別図柄表示器8aまたは第2特別図柄表示器8bに大当り図柄が停止表示される場合には、演出図柄の可変表示状態がリーチ状態になった後にリーチ演出が実行され、最終的に演出表示装置9における「左」、「中」、「右」の各図柄表示エリア9L、9C、9Rに、演出図柄が揃って停止表示される。
図6は、あらかじめ用意された演出図柄の変動パターンを示す説明図である。図6に示すように、この実施例では、可変表示結果が「はずれ」であり演出図柄の可変表示態様が「非リーチ」である場合に対応した変動パターンとして、非リーチPA1−0〜非リーチPA1−4の変動パターンが用意されている。また、可変表示結果が「はずれ」であり演出図柄の可変表示態様が「リーチ」である場合に対応した変動パターンとして、ノーマルPA2−1(ノーマルリーチA)〜ノーマルPA2−2(ノーマルリーチB)、ノーマルPB2−1〜ノーマルPB2−2(ノーマルリーチC)、スーパーPA3−1〜スーパーPA3−2、スーパーPB3−1〜スーパーPB3−3の変動パターンが用意されている。尚、図6に示すように、リーチしない場合に使用され擬似連の演出を伴う非リーチPA1−4の変動パターンについては、再変動が2回行われる。リーチする場合に使用され擬似連の演出を伴う変動パターンのうち、ノーマルPB2−1を用いる場合には、再変動が2回行われる。また、リーチする場合に使用され擬似連の演出を伴う変動パターンのうち、ノーマルPB2−2を用いる場合には、再変動が3回行われる。さらに、リーチする場合に使用され擬似連の演出を伴う変動パターンのうち、スーパーPA3−1を用いる場合には再変動が2回、スーパーPA3−2を用いる場合には再変動が3回行われる。
また、図6に示すように、この実施例では、特別図柄の可変表示結果が大当り図柄になる場合に対応した変動パターンとして、ノーマルPA2−3(ノーマルリーチA)〜ノーマルPA2−4(ノーマルリーチB)、ノーマルPB2−3〜ノーマルPB2−4(ノーマルリーチC)、スーパーPA3−3〜スーパーPA3−4、スーパーPB3−4〜スーパーPB3−6、の変動パターンが用意されている。また、図6に示すように、大当り図柄になる場合に使用され擬似連の演出を伴う変動パターンのうち、ノーマルPB2−3を用いる場合には、再変動が2回行われる。また、リーチする場合に使用され擬似連の演出を伴う変動パターンのうち、ノーマルPB2−4を用いる場合には、再変動が3回行われる。さらに、リーチする場合に使用され擬似連の演出を伴う変動パターンのうち、スーパーPA3−3を用いる場合には、再変動が2回行われる。また、リーチする場合に使用され擬似連の演出を伴う変動パターンのうち、スーパーPA3−4を用いる場合には、再変動が3回行われる。
尚、この実施例では、図6に示すように、変動パターンの種類に応じて変動時間が固定的に定められている場合(例えば、非リーチ短縮なしの場合は6.75秒で固定であり、擬似連ありのスーパーリーチAの場合には変動時間が26.75秒で固定であり、擬似連なしのスーパーリーチAの場合には変動時間が22.75秒で固定である)を示しているが、例えば、同じ種類のスーパーリーチの場合であっても、合算保留記憶数に応じて、変動時間を異ならせるようにしてもよい。例えば、同じ種類のスーパーリーチを伴う場合であっても、合算保留記憶数が多くなるに従って、変動時間が短くなるようにしてもよい。また、例えば、同じ種類のスーパーリーチの場合であっても、第1特別図柄の可変表示を行う場合には、第1保留記憶数に応じて、変動時間を異ならせるようにしてもよく、第2特別図柄の可変表示を行う場合には、第2保留記憶数に応じて、変動時間を異ならせるようにしてもよい。この場合、第1保留記憶数や第2保留記憶数の値ごとに別々の判定テーブルを用意しておき(例えば、保留記憶数0〜2用の変動パターン種別判定テーブルと保留記憶数3,4用の変動パターン種別判定テーブルとを用意しておき)、第1保留記憶数または第2保留記憶数の値に応じて判定テーブルを選択して、変動時間を異ならせるようにしてもよい。
図7(a)は、各乱数を示す説明図である。各乱数は、以下のように使用される。
(1)ランダム1(MR1):大当りの種類(後述する確変大当りA、確変大当りB、通常大当りC)を決定する(大当り種別判定用)
(2)ランダム2(MR2):変動パターンの種類(種別)を決定する(変動パターン種別判定用)
(3)ランダム3(MR3):変動パターン(変動時間)を決定する(変動パターン判定用)
(4)ランダム4(MR4):普通図柄にもとづく当りを発生させるか否か決定する(普通図柄当り判定用)
(5)ランダム5(MR5):ランダム4の初期値を決定する(ランダム4初期値決定用)
尚、この実施例では、変動パターンは、まず、変動パターン種別判定用乱数(ランダム2)を用いて変動パターン種別を決定し、変動パターン判定用乱数(ランダム3)を用いて、決定した変動パターン種別に含まれるいずれかの変動パターンに決定する。そのように、この実施例では、2段階の抽選処理によって変動パターンが決定される。
尚、変動パターン種別とは、複数の変動パターンをその変動態様の特徴に従ってグループ化したものである。例えば、複数の変動パターンをリーチの種類でグループ化して、各種ノーマルリーチを伴う変動パターンを含む変動パターン種別と、スーパーリーチAを伴う変動パターンを含む変動パターン種別と、スーパーリーチBを伴う変動パターンを含む変動パターン種別とに分けてもよい。また、例えば、複数の変動パターンを擬似連の再変動の回数でグループ化して、擬似連を伴わない変動パターンを含む変動パターン種別と、再変動2回未満の変動パターンを含む変動パターン種別と、再変動3回以上の変動パターンを含む変動パターン種別とに分けてもよい。また、例えば、複数の変動パターンを擬似連や滑り演出などの特定演出の有無でグループ化してもよい。
尚、この実施例では、確変大当りAまたは確変大当りBまたは通常大当りCである場合には、各種ノーマルリーチのみを伴う変動パターンを含む変動パターン種別であるノーマルCA3−1と、ノーマルリーチCおよび擬似連を伴う変動パターンを含む変動パターン種別であるノーマルCA3−2と、スーパーリーチを伴う変動パターン種別であるスーパーCA3−3とに種別分けされている。
また、「はずれ」である場合には、リーチも特定演出も伴わない短縮変動の変動パターンを含む変動パターン種別である非リーチCA2−0と、リーチも特定演出も伴わない変動パターンを含む変動パターン種別である非リーチCA2−1と、リーチを伴わないが特定演出を伴う変動パターンを含む変動パターン種別である非リーチCA2−2と、各種ノーマルリーチのみを伴う変動パターンを含む変動パターン種別であるノーマルCA2−4と、ノーマルリーチCおよび再変動3回の擬似連を伴う変動パターンを含む変動パターン種別であるノーマルCA2−5と、ノーマルリーチCおよび再変動2回の擬似連を伴う変動パターンを含む変動パターン種別であるノーマルCA2−6と、スーパーリーチC以外のスーパーリーチを伴う変動パターン種別であるスーパーCA2−7と、全てのスーパーリーチを伴う変動パターン種別であるスーパーCA2−8とに種別分けされている。
図5に示された遊技制御処理におけるステップS23では、遊技制御用マイクロコンピュータ560は、(1)の大当り種別判定用乱数、(4)の普通図柄当り判定用乱数のカウンタのカウントアップ(1加算)を行う。すなわち、それらが判定用乱数であり、それら以外の乱数が表示用乱数(ランダム2、ランダム3)または初期値用乱数(ランダム5)である。尚、遊技効果を高めるために、上記の乱数以外の乱数も用いてもよい。また、この実施例では、大当り判定用乱数として、遊技制御用マイクロコンピュータ560に内蔵されたハードウェア(遊技制御用マイクロコンピュータ560の外部のハードウェアでもよい。)が生成する乱数を用いる。
ここで、本実施例のパチンコ遊技機1において発生する確変大当りA、確変大当りB及び通常大当りCについて説明すると、図7(b)に示すように、「確変大当りA」は、15ラウンドの大当り遊技状態に制御され、その大当り遊技状態の終了後に、次の大当りに当選するまで大当り確率が高い高確率状態で且つ高ベース状態(確変・時短状態、高確高ベース状態)に移行する大当りである。
「確変大当りB」は、5ラウンドの大当り遊技状態に制御され、その大当り遊技状態の終了後に、次の大当りに当選するまで大当り確率が高い高確率状態で且つ低ベース状態(確変・非時短状態、高確低ベース状態)に移行する大当りである。また、「通常大当りC」は、5ラウンドの大当り遊技状態に制御され、その大当り遊技状態の終了後に、大当り確率が低い低確率状態で且つ低ベース状態(非確変・非時短状態、低確低ベース状態)に移行する大当りである。
また、「確変大当りA」では大入賞口の開放制御(ラウンド制御)が15回行われるのに対して、「確変大当りB」及び「通常大当りC」では大入賞口の開放制御(ラウンド制御)が5回と行われるため、大当り遊技中の獲得球数は、「確変大当りA」に比べて「確変大当りB」及び「通常大当りC」が少なくなっている。
本実施例では、確変大当りBと通常大当りCとは、大入賞口の開放回数が同じであり、大当り遊技状態の終了後は低ベース状態に移行するようになっている。このように確変大当りBと通常大当りCとを制御することによって、大入賞口の開放が5回行われると、遊技者は高確率状態に移行する確変大当りBであるか、確変状態に移行しない通常大当りCであるかを識別し難くなるので、確変大当りBと通常大当りCとを発生させることで、該大当りの終了後に高確率状態にあるのか否かが不明な潜伏状態に移行させることができる。
また、本実施例では、確変大当りB及び通常大当りCに制御された場合、そのときの遊技状態が低確率状態、高確率状態、高ベース状態のいずれであるかに関わらず、大当り遊技状態の終了後は常に低ベース状態に移行するようになっているが、例えば高確率状態または高ベース状態において確変大当りB及び通常大当りCに制御された場合には、高ベース状態に移行するようにしてもよい。あるいは、確変大当りB及び通常大当りCに制御された場合、そのときの遊技状態に関わらず、常に高ベース状態に移行するようにしてもよい。この場合、確変大当りB及び通常大当りCのいずれに制御されても、高ベース状態が同じ変動回数(例えば、100回答)だけ継続するようになっている。
図8(a)は、大当り判定テーブル130aを示す説明図である。大当り判定テーブルとは、ROM54に記憶されているデータの集まりであって、ランダムRと比較される大当り判定値が設定されているテーブルである。大当り判定テーブルには、通常状態(確変状態でない遊技状態、非確変時)において用いられる通常時大当り判定テーブルと、確変状態において用いられる確変時大当り判定テーブルとがある。通常時大当り判定テーブルには、図8(a)の左欄に記載されている各数値が設定され、確変時大当り判定テーブルには、図8(a)の右欄に記載されている各数値が設定されている。図8(a)に記載されている数値が大当り判定値である。
CPU56は、所定の時期に、乱数回路503のカウント値を抽出して抽出値を大当り判定用乱数(ランダムR)の値とするのであるが、大当り判定用乱数値が図8(a)に示すいずれかの大当り判定値に一致すると、特別図柄に関して大当り(確変大当りA、確変大当りB及び通常大当りCのいずれか)にすることに決定する。尚、図8(a)に示す「確率」は、大当りになる確率(割合)を示す。また、大当りにするか否か決定するということは、大当り遊技状態に移行させるか否か決定するということであるが、第1特別図柄表示器8aまたは第2特別図柄表示器8bにおける停止図柄を大当り図柄にするか否か決定するということでもある。
図8(b)は、ROM54に記憶されている大当り種別判定テーブル(第1特別図柄用)131aを示す説明図である。大当り種別判定テーブル(第1特別図柄用)131aは、遊技球が第1始動入賞口13に入賞したことにもとづく保留記憶(すなわち、第1特別図柄の可変表示が行われるとき)を用いて大当り種別を決定する場合の大当り種別判定テーブルである。
大当り種別判定テーブル(第1特別図柄用)131aは、可変表示結果を大当り図柄にする旨の判定がなされたときに、大当り種別判定用の乱数(ランダム1)にもとづいて、大当りの種別を「確変大当りA」、「確変大当りB」、「通常大当りC」のうちのいずれかに決定するために参照されるテーブルである。尚、本実施例では、「確変大当りA」に5個の判定値、「確変大当りB」に11個の判定値、「通常大当りC」に14個の判定値がそれぞれ割り当てられている。このため、大当り種別判定テーブル(第1特別図柄用)131aでは、大当りが通常大当りCと判定される割合が最も高く設定されており、確変大当りAと判定される割合が最も低く設定されている。よって、第1特別の可変表示結果としては、通常大当りCが最も決定され易くなっている。
図8(c)は、ROM54に記憶されている大当り種別判定テーブル(第2特別図柄用)131bを示す説明図である。大当り種別判定テーブル(第2特別図柄用)131bは、遊技球が第2始動入賞口14に入賞したことにもとづく保留記憶(すなわち、第2特別図柄の可変表示が行われるとき)を用いて大当り種別を決定する場合の大当り種別判定テーブルである。
大当り種別判定テーブル(第2特別図柄用)131aは、可変表示結果を大当り図柄にする旨の判定がなされたときに、大当り種別判定用の乱数(ランダム1)にもとづいて、大当りの種別を「確変大当りA」、「確変大当りB」、「通常大当りC」のうちのいずれかに決定するために参照されるテーブルである。尚、本実施例では、「確変大当りA」に10個の判定値、「確変大当りB」に6個の判定値、「通常大当りC」に14個の判定値がそれぞれ割り当てられている。
つまり、これら大当り種別判定テーブル(第1特別図柄用)と大当り種別判定テーブル(第2特別図柄用)とでは、確変大当りである確変大当りA並びに確変大当りBと判定される割合と、非確変大当りである通常大当りCと判定される割合と、については同一とされている一方、大当り種別判定テーブル(第2特別図柄用)において大当りが確変大当りAと判定される割合が、大当り種別判定テーブル(第1特別図柄用)において大当りが確変大当りAと判定される割合よりも高くなるように各判定値が割り当てられている。
これにより、第1始動入賞口13への入賞による第1特別図柄の可変表示においては確変大当りAが発生し難く、第2始動入賞口14への入賞による第2特別図柄の可変表示においては、第1特別図柄の場合よりも確変大当りAが発生し易くなるように設定されている。
大当り種別判定テーブル131aには、ランダム1の値と比較される数値であって、「確変大当りA」、「確変大当りB」、「通常大当りC」のそれぞれに対応した判定値(大当り種別判定値)が設定されている。CPU56は、ランダム1の値が大当り種別判定値のいずれかに一致した場合に、大当りの種別を、一致した大当り種別判定値に対応する種別に決定する。
図9(a)は、確変大当りA用変動パターン種別判定テーブル132aを示す説明図である。確変大当りA用変動パターン種別判定テーブル132aは、可変表示結果を大当り図柄にする旨の判定がなされたときに、大当り種別の判定結果に応じて、変動パターン種別を、変動パターン種別判定用の乱数(ランダム2)にもとづいて複数種類のうちのいずれかに決定するために参照されるテーブルである。
確変大当りA用変動パターン種別判定テーブル132aには、変動パターン種別判定用の乱数(ランダム2)の値と比較される数値(判定値)であって、ノーマルCA3−1〜ノーマルCA3−2、スーパーCA3−3の変動パターン種別のいずれかに対応する判定値が設定されている。
これら判定値の数としては、図9(a)に示すように、確変大当りAとなる場合には、ノーマルCA3−1に19個の判定値、ノーマルCA3−2に30個の判定値、スーパーCA3−3に202個の判定値がそれぞれ割り当てられており、変動パターンとしてスーパーリーチが最も多く決定されるように設定されている。
また、図9(b)は、確変大当りB/通常大当りC用変動パターン種別判定テーブル132bを示す説明図である。確変大当りB/通常大当りC用変動パターン種別判定テーブル132bは、ランダムR並びにランダム1に基づく当り種別の判定において、確変大当りBまたは通常大当りCが決定されたときに、変動パターン種別を、変動パターン種別判定用の乱数(ランダム2)にもとづいて複数種類のうちのいずれかに決定するために参照されるテーブルである。
確変大当りB/通常大当りC用変動パターン種別判定テーブル132bには、変動パターン種別判定用の乱数(ランダム2)の値と比較される数値(判定値)であって、ノーマルCA3−1〜ノーマルCA3−2、スーパーCA3−3の変動パターン種別のいずれかに対応する判定値が設定されている。
これら判定値の数としては、図9(b)に示すように、確変大当りBとなる場合には、ノーマルCA3−1に49個の判定値、ノーマルCA3−2に50個の判定値、スーパーCA3−3に152の判定値がそれぞれ割り当てられており、変動パターンとしてスーパーリーチが最も多く決定されるとともに、ノーマルCA3−1とノーマルCA3−2とがほぼ同じ確率で決定されるように設定されている。
更に、通常大当りCとなる場合にも、ノーマルCA3−1に49個の判定値、ノーマルCA3−2に50個の判定値、スーパーCA3−3に152の判定値がそれぞれ割り当てられており、確変大当りBとなる場合と同一である。すなわち、確変大当りBと通常大当りCとにおけるノーマルCA3−1、ノーマルCA3−2及びスーパーCA3−3は、それぞれ同じ確率で決定されるように設定されているため、遊技者は、各変動パターン種別が実行される確率から確変大当りBと通常大当りCとを見分けることが困難とされている。
図10(a),(b)は、はずれ用変動パターン種別判定テーブルA,Bを示す説明図である。はずれ用変動パターン種別判定テーブルA,Bは、可変表示結果をはずれ図柄にする旨の判定がなされたときに、変動パターン種別を、変動パターン種別判定用の乱数(ランダム2)にもとづいて複数種類のうちのいずれかに決定するために参照されるテーブルである。
このうち、図10(a)は、遊技状態が通常状態であるとともに合算保留記憶数が3未満である場合に用いられるはずれ用変動パターン種別判定テーブルA135aを示している。また、図10(b)は、遊技状態が時短状態であるか或いは合算保留記憶数が3以上である場合に用いられるはずれ用変動パターン種別判定テーブルB135bを示している。
各はずれ用変動パターン種別判定テーブルA,Bには、変動パターン種別判定用の乱数(ランダム2)の値と比較される数値(判定値)であって、非リーチCA2−0〜非リーチCA2−3、ノーマルCA2−4〜ノーマルCA2−6、スーパーCA2−7〜スーパーCA2−8の変動パターン種別のいずれかに対応する判定値が設定されている。
尚、図10(a)(b)に示すように、この実施例では、はずれである場合には、変動パターン種別判定用の乱数(ランダム2)の値が230〜251であれば、遊技状態や合算保留記憶数にかかわらず、少なくともスーパーリーチ(スーパーリーチA、スーパーリーチB、スーパーリーチCのいずれか)を伴う可変表示が実行されることがわかる。
また、図10(a)示す通常用のはずれ用変動パターン種別判定テーブルA135aにおいては、超短縮変動の変動パターンである非リーチPA1−0(変動時間1.25秒)や、短縮変動の変動パターンである非リーチPA1−2(変動時間2.5秒)を含む非リーチCA2−0および非リーチCA2−3や、擬似連3回よりも変動時間が短い擬似連2回の演出を伴う変動パターンを含むノーマルCA2−6に対して判定値の割り当てがないのに対し、短縮用のはずれ用変動パターン種別判定テーブル135bでは、非リーチCA2−0に対して1〜79および非リーチCA2−3に対して100〜199の判定値が割り当てられているとともに、擬似連3回の演出を伴う変動パターンを含むノーマルCA2−5に代えて擬似連2回の演出を伴う変動パターンを含むノーマルCA2−6に判定値が割り当てられていることにより、変動時間が短い非リーチPA1−0(変動時間1.25秒)や非リーチPA1−2(変動時間2.5秒)が多く決定されるようになるため、変動時間の平均時間が通常よりも短縮されることで、単位時間当たりに実施される変動回数が多くなる。
尚、図10に示す例では、遊技状態が時短状態である場合と合算保留記憶数が3以上である場合とで共通のはずれ用変動パターン種別判定テーブル135bを用いる場合を示しているが、時短状態である場合と合算保留記憶数が3以上である場合とで、別々に用意されたはずれ用変動パターン種別判定テーブルを用いるように構成してもよい。また、さらに、時短状態用のはずれ用変動パターン種別判定テーブルとして合算保留記憶数に応じた複数のはずれ用変動パターン判定テーブル(判定値の割合を異ならせたテーブル)を用いるようにしてもよい。
尚、この実施例では、合算保留記憶数が3未満である場合に用いるはずれ用変動パターン種別判定テーブルA135aと、合算保留記憶数が3以上である場合に用いるはずれ用変動パターン種別判定テーブルB135bとの2種類のテーブルを用いた例を示しているが、この実施例で示したものにかぎられない。例えば、合算保留記憶数の値ごとに別々のはずれ変動パターン種別判定テーブルをそれぞれ備えてもよい(すなわち、合算保留記憶数0個用、合算保留記憶数1個用、合算保留記憶数2個用、合算保留記憶数3個用、合算保留記憶数4個用・・・のはずれ変動パターン種別判定テーブルをそれぞれ別々に用いるようにしてもよい)。また、例えば、合算保留記憶数の他の複数の値の組合せに対応したはずれ変動パターン種別判定テーブルを用いるようにしてもよい。例えば、合算保留記憶数0〜2用、合算保留記憶数3用、合算保留記憶数4用・・・のはずれ変動パターン種別判定テーブルを用いるようにしてもよい。
また、この実施例では、合算保留記憶数に応じてはずれ変動パターン種別判定テーブルを複数備える場合を示しているが、第1保留記憶数や第2保留記憶数に応じてはずれ変動パターン種別判定テーブルを複数備えるようにしてもよい。例えば、第1特別図柄の可変表示を行う場合には、第1保留記憶数の値ごとに別々に用意されたはずれ変動パターン種別判定テーブルを用いるようにしてもよい(すなわち、第1保留記憶数0個用、第1保留記憶数1個用、第1保留記憶数2個用、第1保留記憶数3個用、第1保留記憶数4個用・・・のはずれ変動パターン種別判定テーブルをそれぞれ別々に用いるようにしてもよい)。また、例えば、第1保留記憶数の他の複数の値の組合せに対応したはずれ変動パターン種別判定テーブルを用いるようにしてもよい。例えば、第1保留記憶数0〜2用、第1保留記憶数3用、第1保留記憶数4用・・・のはずれ変動パターン種別判定テーブルを用いるようにしてもよい。この場合であっても、第1保留記憶数や第2保留記憶数が多い場合(例えば3以上)には、変動時間が短い変動パターンを含む変動パターン種別が選択されやすいように構成すればよい。
尚、この実施例では、図10に示すように、現在の遊技状態にかかわらず、共通のはずれ用変動パターン種別判定テーブルを用いる場合を示したが、現在の遊技状態が確変状態であるか時短状態であるか通常状態であるかに応じて、それぞれ別々に用意された大当り用変動パターン種別判定テーブルやはずれ用変動パターン種別判定テーブルを用いるようにしてもよい。また、この実施例では、合算保留記憶数が3以上である場合に、図10(b)に示す短縮用のはずれ用変動パターン種別判定テーブルを選択して短縮変動の変動パターンが決定される場合があるように構成する場合を示しているが、現在の遊技状態に応じて短縮変動の変動パターンが選択されうる場合の合算保留記憶数(第1保留記憶数や第2保留記憶数でもよい)の閾値を異ならせてもよい。例えば、遊技状態が通常状態である場合には、合算保留記憶数が3である場合に(または、例えば、第1保留記憶数や第2保留記憶数が2である場合に)、短縮用のはずれ用変動パターン種別判定テーブルを選択して短縮変動の変動パターンが決定される場合があるようにし、遊技状態が時短状態や確変状態である場合には、合算保留記憶数がより少ない1や2の場合でも(または、例えば、第1保留記憶数や第2保留記憶数がより少ない0や1の場合でも)、短縮用のはずれ用変動パターン種別判定テーブルを選択して短縮変動の変動パターンが決定される場合があるようにしてもよい。
図11は、ROM54に記憶されている当り変動パターン判定テーブル137を示す説明図である。当り変動パターン判定テーブル137は、可変表示結果を「大当り」にする旨の判定がなされたときに、大当り種別や変動パターン種別の決定結果などに応じて、変動パターン判定用の乱数(ランダム3)にもとづいて、変動パターンを複数種類のうちのいずれかに決定するために参照されるテーブルである。当り変動パターン判定テーブル137は、変動パターン種別の決定結果に応じて、使用テーブルとして選択される。すなわち、変動パターン種別をノーマルCA3−1〜ノーマルCA3−2、スーパーCA3−3のいずれかにする旨の決定結果に応じて当り変動パターン判定テーブル137が使用テーブルとして選択される。各当り変動パターン判定テーブル137は、変動パターン種別に応じて、変動パターン判定用の乱数(ランダム3)の値と比較される数値(判定値)であって、演出図柄の可変表示結果が「大当り」である場合に対応した複数種類の変動パターンのいずれかに対応するデータ(判定値)を含む。
尚、図11に示す例では、変動パターン種別として、各種のノーマルリーチのみを伴う変動パターンを含む変動パターン種別であるノーマルCA3−1と、ノーマルリーチCおよび擬似連を伴う変動パターンを含む変動パターン種別であるノーマルCA3−2と、スーパーリーチを伴う(スーパーリーチとともに擬似連を伴う場合もある)変動パターンを含む変動パターン種別であるスーパーCA3−3とに種別分けされている場合が示されている。
図12は、ROM54に記憶されているはずれ変動パターン判定テーブル138を示す説明図である。はずれ変動パターン判定テーブル138は、可変表示結果を「はずれ」にする旨の判定がなされたときに、変動パターン種別の決定結果に応じて、変動パターン判定用の乱数(ランダム3)にもとづいて、変動パターンを複数種類のうちのいずれかに決定するために参照されるテーブルである。はずれ変動パターン判定テーブル138は、変動パターン種別の決定結果に応じて、使用テーブルとして選択される。
尚、この実施例のはずれ変動パターン判定テーブル138では、前述したように、非リーチCA2−0と非リーチCA2−3とで、非リーチPA1−0(超短縮)と非リーチPA1−02(短縮)との判定値の割り当てが異なっている。
また、スーパーCA2−7には、スーパーリーチCに対応するスーパーPB3−3の変動パターンに対する判定値の割り当てが存在しないのに対し、スーパーCA2−8には、スーパーリーチCに対応するスーパーPB3−3の変動パターンに対する判定値の割り当てが存在する。
図13および図14は、遊技制御用マイクロコンピュータ560が送信する演出制御コマンドの内容の一例を示す説明図である。図13および図14に示す例において、コマンド80XX(H)は、特別図柄の可変表示に対応して演出表示装置9において可変表示される演出図柄の変動パターンを指定する演出制御コマンド(変動パターンコマンド)である(それぞれ変動パターンXXに対応)。つまり、図6に示された使用されうる変動パターンのそれぞれに対して一意な番号を付した場合に、その番号で特定される変動パターンのそれぞれに対応する変動パターンコマンドがある。尚、「(H)」は16進数であることを示す。また、変動パターンを指定する演出制御コマンドは、変動開始を指定するためのコマンドでもある。従って、演出制御用マイクロコンピュータ100は、コマンド80XX(H)を受信すると、演出表示装置9において演出図柄の可変表示を開始するように制御する。
コマンド8C01(H)〜8C04(H)は、大当りとするか否か並びに大当りの種別を示す演出制御コマンドである。演出制御用マイクロコンピュータ100は、コマンド8C01(H)〜8C04(H)の受信に応じて演出図柄の表示結果を決定するので、コマンド8C01(H)〜8C04(H)を表示結果指定コマンドという。
コマンド8D01(H)は、第1特別図柄の可変表示(変動)を開始することを示す演出制御コマンド(第1図柄変動指定コマンド)である。コマンド8D02(H)は、第2特別図柄の可変表示(変動)を開始することを示す演出制御コマンド(第2図柄変動指定コマンド)である。第1図柄変動指定コマンドと第2図柄変動指定コマンドとを特別図柄特定コマンド(または図柄変動指定コマンド)と総称することがある。尚、第1特別図柄の可変表示を開始するのか第2特別図柄の可変表示を開始するのかを示す情報を、変動パターンコマンドに含めるようにしてもよい。
コマンド8F00(H)は、演出図柄の可変表示(変動)を終了して表示結果(停止図柄)を導出表示することを示す演出制御コマンド(図柄確定指定コマンド)である。演出制御用マイクロコンピュータ100は、図柄確定指定コマンドを受信すると、演出図柄の可変表示(変動)を終了して表示結果を導出表示する。
コマンド9000(H)は、遊技機に対する電力供給が開始されたときに送信される演出制御コマンド(初期化指定コマンド:電源投入指定コマンド)である。コマンド9200(H)は、遊技機に対する電力供給が再開されたときに送信される演出制御コマンド(停電復旧指定コマンド)である。遊技制御用マイクロコンピュータ560は、遊技機に対する電力供給が開始されたときに、バックアップRAMにデータが保存されている場合には、停電復旧指定コマンドを送信し、そうでない場合には、初期化指定コマンドを送信する。
コマンド95XX(H)は、入賞時判定結果の内容を示す演出制御コマンド(入賞時判定結果指定コマンド)である。この実施例では、後述する入賞時判定処理(図19参照)において、遊技制御用マイクロコンピュータ560は、始動入賞時にいずれの変動パターン種別となるかを判定する。そして、入賞時判定結果指定結果コマンドのEXTデータに判定結果としての変動パターン種別を指定する値を設定し、演出制御用マイクロコンピュータ100に対して送信する制御を行う。
例えば、この実施例では、第1始動入賞口13への始動入賞時に、変動パターン種別が非リーチCA2−1となる(非リーチはずれとなる)と判定した場合には、EXTデータに「00(H)」を設定した入賞時判定結果1指定コマンドが送信される。また、例えば、第1始動入賞口13への始動入賞時に変動パターン種別がスーパーCA2−7およびスーパーCA2−8となる(スーパーリーチはずれとなる)と判定した場合には、EXTデータに「01(H)」を設定した入賞時判定結果2指定コマンドが送信される。また、例えば、第1始動入賞口13への始動入賞時に大当り種別が確変大当りAと判定し、かつ、変動パターン種別がスーパーCA3−3となる(スーパーリーチから確変大当りAとなる)と判定した場合には、EXTデータに「02(H)」を設定した入賞時判定結果3指定コマンドが送信される。また、例えば、第1始動入賞口13への始動入賞時に大当り種別が確変大当りBまたは通常大当りCと判定し、かつ、変動パターン種別がスーパーCA3−3となる(スーパーリーチから確変大当りBまたは通常大当りCとなる)と判定した場合には、EXTデータに「03(H)」を設定した入賞時判定結果4指定コマンドが送信される。
また、例えば、第2始動入賞口14への始動入賞時に、変動パターン種別が非リーチCA2−1となる(非リーチはずれとなる)と判定した場合には、EXTデータに「04(H)」を設定した入賞時判定結果5指定コマンドが送信される。また、例えば、第2始動入賞口14への始動入賞時に変動パターン種別がスーパーCA2−7およびスーパーCA2−8となる(スーパーリーチはずれとなる)と判定した場合には、EXTデータに「05(H)」を設定した入賞時判定結果6指定コマンドが送信される。また、例えば、第2始動入賞口14への始動入賞時に大当り種別が確変大当りAと判定し、かつ、変動パターン種別がスーパーCA3−3となる(スーパーリーチから確変大当りAとなる)と判定した場合には、EXTデータに「06(H)」を設定した入賞時判定結果7指定コマンドが送信される。また、例えば、第2始動入賞口14への始動入賞時に大当り種別が確変大当りBまたは通常大当りCと判定し、かつ、変動パターン種別がスーパーCA3−3となる(スーパーリーチから確変大当りBまたは通常大当りCとなる)と判定した場合には、EXTデータに「07(H)」を設定した入賞時判定結果8指定コマンドが送信される。
尚、本実施例では、判定した変動パターン種別に応じて入賞時判定結果指定コマンドを送信するが、遊技状態や合算保留記憶数に応じてはずれ用変動パターン種別判定テーブル135a、135bのいずれが用いられるかによって、変動開始時に始動入賞時とは異なる変動パターン種別が決定される場合があるが、変動パターン種別判定用の乱数(ランダム2)の値に応じて入賞時判定結果指定コマンドを送信するようにしてもよい。具体的には、例えば第1始動入賞口13への始動入賞時に、変動パターン種別判定用の乱数(ランダム2)の値が1〜79の場合には、EXTデータに「00(H)」を設定した入賞時判定結果1指定コマンドを送信し、80〜99の場合には、EXTデータに「01(H)」を設定した入賞時判定結果2指定コマンドを送信し、100〜169の場合には、EXTデータに「02(H)」を設定した入賞時判定結果3指定コマンドを送信し、170〜199の場合には、EXTデータに「03(H)」を設定した入賞時判定結果4指定コマンドを送信し、200〜214の場合には、EXTデータに「04(H)」を設定した入賞時判定結果5指定コマンドを送信し、215〜229の場合には、EXTデータに「05(H)」を設定した入賞時判定結果6指定コマンドを送信し、230〜250の場合には、EXTデータに「06(H)」を設定した入賞時判定結果7指定コマンドを送信し、251の場合には、EXTデータに「07(H)」を設定した入賞時判定結果8指定コマンドを送信するようにする。
そして、入賞時判定結果1,2指定コマンドに対応する変動パターン種別は非リーチ、入賞時判定結果3,4指定コマンドに対応する変動パターン種別は不明、入賞時判定結果5,6指定コマンドに対応する変動パターン種別はノーマルリーチ、入賞時判定結果7,8指定コマンドに対応する変動パターン種別はスーパーリーチとする。このようにすれば、遊技状態や合算保留記憶数によって異なる変動パターン種別が送信されることがない。
コマンド9F00(H)は、客待ちデモンストレーションを指定する演出制御コマンド(客待ちデモ指定コマンド)である。
コマンドA001(H)は、大当り開始画面(ファンファーレ画面)を表示すること、すなわち大当り遊技の開始を指定する演出制御コマンド(確変大当りA開始指定コマンド:ファンファーレ1指定コマンド)である。コマンドA002(H)は、大当り開始画面(ファンファーレ画面)を表示すること、すなわち大当り遊技の開始を指定する演出制御コマンド(確変大当りB開始指定コマンド:ファンファーレ2指定コマンド)である。コマンドA003(H)は、大当り開始画面(ファンファーレ画面)を表示すること、すなわち大当り遊技の開始を指定する演出制御コマンド(通常大当りC開始指定コマンド:ファンファーレ3指定コマンド)である。
コマンドA1XX(H)は、XXで示す回数目(ラウンド)の大入賞口開放中の表示を示す演出制御コマンド(大入賞口開放中指定コマンド)である。A2XX(H)は、XXで示す回数目(ラウンド)の大入賞口閉鎖を示す演出制御コマンド(大入賞口開放後指定コマンド)である。
コマンドA301(H)は、大当り終了画面(エンディング画面)を表示すること、すなわち大当り遊技の終了を指定するとともに、確変大当りAであったことを指定する演出制御コマンド(確変大当りA終了指定コマンド:エンディング1指定コマンド)である。コマンドA302(H)は、大当り終了画面(エンディング画面)を表示すること、すなわち大当り遊技の終了を指定するとともに、確変大当りBであったことを指定する演出制御コマンド(確変大当りB終了指定コマンド:エンディング2指定コマンド)である。コマンドA303(H)は、大当り終了画面(エンディング画面)を表示すること、すなわち大当り遊技の終了を指定するとともに、通常大当りCであったことを指定する演出制御コマンド(通常大当りC終了指定コマンド:エンディング3指定コマンド)である。
尚、本実施例では、上記コマンドA002(H)にて指定する確変大当りBの大当り開始画面と、コマンドA003(H)にて指定する通常大当りCの大当り開始画面とは同一の開始画面であり、また、コマンドA302(H)にて指定する確変大当りBの大当り終了画面とコマンドA303(H)にて指定する通常大当りCの大当り終了画面とは同一画面である。詳しくは、これら確変大当りBと通常大当りCとの開始画面を同じ態様の表示画面とし、確変大当りBと通常大当りCとの大当り終了画面を同じ態様の表示画面とすることで、確変大当りBまたは通常大当りCのいずれが発生したかの特定を困難とするとともに、確変大当りBが発生して遊技状態が確変状態(高確低ベース状態)に移行した可能性があることを示唆する画面とされている。
コマンドB000(H)は、遊技状態が通常状態であることを指定する演出制御コマンド(通常状態指定コマンド)である。コマンドB001(H)は、遊技状態が時短状態であることを指定する演出制御コマンド(時短状態指定コマンド)である。コマンドB002(H)は、遊技状態が確変(高確)状態であることを指定する演出制御コマンド(確変状態指定コマンド)である。
コマンドC0XX(H)は、第1保留記憶数を指定する演出制御コマンド(第1保留記憶数指定コマンド)である。コマンドC0XX(H)における「XX」が、第1保留記憶数を示す。コマンドC1XX(H)は、第2保留記憶数を指定する演出制御コマンド(第2保留記憶数指定コマンド)である。コマンドC1XX(H)における「XX」が、第2保留記憶数を示す。コマンドC2XX(H)は、第1保留記憶数と第2保留記憶数との合計保留記憶数を指定する演出制御コマンド(合計保留記憶数指定コマンド)である。コマンドC1XX(H)における「XX」が、合計保留記憶数を示す。
尚、この実施の形態では、高ベース状態及び大当り遊技状態以外の遊技状態において、始動入賞が発生して保留記憶が実施されるごとに入賞時判定の処理が実行され、図13に示す入賞時判定結果指定コマンドが送信される。そして、演出制御用マイクロコンピュータ100は、受信した入賞時判定結果指定コマンドにもとづいて、予告対象の可変表示が開始される以前に、前もって大当りとなるか否かやスーパーリーチとなるか否かを予告する後述する保留予告を実行する。
演出制御基板80に搭載されている演出制御用マイクロコンピュータ100(具体的には、演出制御用CPU101)は、主基板31に搭載されている遊技制御用マイクロコンピュータ560から上述した演出制御コマンドを受信すると、図13および図14に示された内容に応じて演出表示装置9の表示状態を変更したり、ランプの表示状態を変更したり、音声出力基板70に対して音番号データを出力したりする。
例えば、遊技制御用マイクロコンピュータ560は、始動入賞があり第1特別図柄表示器8aまたは第2特別図柄表示器8bにおいて特別図柄の可変表示が開始される度に、演出図柄の変動パターンを指定する変動パターンコマンドおよび表示結果指定コマンドを演出制御用マイクロコンピュータ100に送信する。
この実施例では、演出制御コマンドは2バイト構成であり、1バイト目はMODE(コマンドの分類)を表し、2バイト目はEXT(コマンドの種類)を表す。MODEデータの先頭ビット(ビット7)は必ず「1」に設定され、EXTデータの先頭ビット(ビット7)は必ず「0」に設定される。尚、そのようなコマンド形態は一例であって他のコマンド形態を用いてもよい。例えば、1バイトや3バイト以上で構成される制御コマンドを用いてもよい
尚、演出制御コマンドの送出方式として、演出制御信号CD0〜CD7の8本のパラレル信号線で1バイトずつ主基板31から中継基板77を介して演出制御基板80に演出制御コマンドデータを出力し、演出制御コマンドデータの他に、演出制御コマンドデータの取り込みを指示するパルス状(矩形波状)の取込信号(演出制御INT信号)を出力する方式を用いる。演出制御コマンドの8ビットの演出制御コマンドデータは、演出制御INT信号に同期して出力される。演出制御基板80に搭載されている演出制御用マイクロコンピュータ100は、演出制御INT信号が立ち上がったことを検知して、割込処理によって1バイトのデータの取り込み処理を開始する。
図13および図14に示す例では、変動パターンコマンドおよび表示結果指定コマンドを、第1特別図柄表示器8aでの第1特別図柄の変動に対応した演出図柄の可変表示(変動)と第2特別図柄表示器8bでの第2特別図柄の変動に対応した演出図柄の可変表示(変動)とで共通に使用でき、第1特別図柄および第2特別図柄の可変表示に伴って演出を行う演出表示装置9などの演出用部品を制御する際に、遊技制御用マイクロコンピュータ560から演出制御用マイクロコンピュータ100に送信されるコマンドの種類を増大させないようにすることができる。
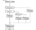
図15および図16は、主基板31に搭載される遊技制御用マイクロコンピュータ560(具体的には、CPU56)が実行する特別図柄プロセス処理(ステップS26)のプログラムの一例を示すフローチャートである。上述したように、特別図柄プロセス処理では第1特別図柄表示器8aまたは第2特別図柄表示器8bおよび大入賞口を制御するための処理が実行される。特別図柄プロセス処理において、CPU56は、第1始動入賞口13に遊技球が入賞したことを検出するための第1始動口スイッチ13aがオンしていたら、すなわち、第1始動入賞口13への始動入賞が発生していたら、第1始動口スイッチ通過処理を実行する(ステップS311,S312)。また、CPU56は、第2始動入賞口14に遊技球が入賞したことを検出するための第2始動口スイッチ14aがオンしていたら、すなわち第2始動入賞口14への始動入賞が発生していたら、第2始動口スイッチ通過処理を実行する(ステップS313,S314)。そして、ステップS300〜S307のうちのいずれかの処理を行う。第1始動口スイッチ13aまたは第2始動口スイッチ14aがオンしていなければ、内部状態に応じて、ステップS300〜S307のうちのいずれかの処理を行う。
ステップS300〜S307の処理は、以下のような処理である。
特別図柄通常処理(ステップS300):特別図柄プロセスフラグの値が0であるときに実行される。遊技制御用マイクロコンピュータ560は、特別図柄の可変表示が開始できる状態になると、保留記憶数バッファに記憶される数値データの記憶数(合算保留記憶数)を確認する。保留記憶数バッファに記憶される数値データの記憶数は合算保留記憶数カウンタのカウント値により確認できる。また、合算保留記憶数カウンタのカウント値が0でなければ、第1特別図柄または第2特別図柄の可変表示の表示結果を大当りとするか否かを決定する。大当りとする場合には大当りフラグをセットする。そして、内部状態(特別図柄プロセスフラグ)をステップS301に応じた値(この例では1)に更新する。尚、大当りフラグは、大当り遊技が終了するときにリセットされる。
変動パターン設定処理(ステップS301):特別図柄プロセスフラグの値が1であるときに実行される。また、変動パターンを決定し、その変動パターンにおける変動時間(可変表示時間:可変表示を開始してから表示結果を導出表示(停止表示)するまでの時間)を特別図柄の可変表示の変動時間とすることに決定する。また、特別図柄の変動時間を計測する変動時間タイマをスタートさせる。そして、内部状態(特別図柄プロセスフラグ)をステップS302に対応した値(この例では2)に更新する。
表示結果指定コマンド送信処理(ステップS302):特別図柄プロセスフラグの値が2であるときに実行される。演出制御用マイクロコンピュータ100に、表示結果指定コマンドを送信する制御を行う。そして、内部状態(特別図柄プロセスフラグ)をステップS303に対応した値(この例では3)に更新する。
特別図柄変動中処理(ステップS303):特別図柄プロセスフラグの値が3であるときに実行される。変動パターン設定処理で選択された変動パターンの変動時間が経過(ステップS301でセットされる変動時間タイマがタイムアウトすなわち変動時間タイマの値が0になる)すると、内部状態(特別図柄プロセスフラグ)をステップS304に対応した値(この例では4)に更新する。
特別図柄停止処理(ステップS304):特別図柄プロセスフラグの値が4であるときに実行される。第1特別図柄表示器8aまたは第2特別図柄表示器8bにおける可変表示を停止して停止図柄を導出表示させる。また、演出制御用マイクロコンピュータ100に、図柄確定指定コマンドを送信する制御を行う。そして、大当りフラグがセットされている場合には、内部状態(特別図柄プロセスフラグ)をステップS305に対応した値(この例では5)に更新する。大当りフラグがセットされていない場合には、内部状態(特別図柄プロセスフラグ)をステップS300に対応した値(この例では0)に更新する。尚、演出制御用マイクロコンピュータ100は、遊技制御用マイクロコンピュータ560が送信する図柄確定指定コマンドを受信すると演出表示装置9において演出図柄が停止されるように制御する。
大入賞口開放前処理(ステップS305):特別図柄プロセスフラグの値が5であるときに実行される。大入賞口開放前処理では、大入賞口を開放する制御を行う。具体的には、カウンタ(例えば、大入賞口に入った遊技球数をカウントするカウンタ)などを初期化するとともに、ソレノイド21を駆動して大入賞口を開放状態にする。また、タイマによって大入賞口開放中処理の実行時間を設定し、内部状態(特別図柄プロセスフラグ)をステップS306に対応した値(この例では6)に更新する。尚、大入賞口開放前処理は各ラウンド毎に実行されるが、第1ラウンドを開始する場合には、大入賞口開放前処理は大当り遊技を開始する処理でもある。
大入賞口開放中処理(ステップS306):特別図柄プロセスフラグの値が6であるときに実行される。大当り遊技状態中のラウンド表示の演出制御コマンドを演出制御用マイクロコンピュータ100に送信する制御や大入賞口の閉成条件の成立を確認する処理等を行う。大入賞口の閉成条件が成立し、かつ、まだ残りラウンドがある場合には、内部状態(特別図柄プロセスフラグ)をステップS305に対応した値(この例では5)に更新する。また、全てのラウンドを終えた場合には、内部状態(特別図柄プロセスフラグ)をステップS307に対応した値(この例では7)に更新する。
大当り終了処理(ステップS307):特別図柄プロセスフラグの値が7であるときに実行される。大当り遊技状態が終了したことを遊技者に報知する表示制御を演出制御用マイクロコンピュータ100に行わせるための制御を行う。また、遊技状態を示すフラグ(例えば、確変フラグや時短フラグ)をセットする処理を行う。そして、内部状態(特別図柄プロセスフラグ)をステップS300に対応した値(この例では0)に更新する。
図17は、ステップS312,S314の始動口スイッチ通過処理を示すフローチャートである。このうち、図17(A)は、ステップS312の第1始動口スイッチ通過処理を示すフローチャートである。また、図17(B)は、ステップS314の第2始動口スイッチ通過処理を示すフローチャートである。
まず、図17(A)を参照して第1始動口スイッチ通過処理について説明する。第1始動口スイッチ13aがオン状態の場合に実行される第1始動口スイッチ通過処理において、CPU56は、第1保留記憶数が上限値に達しているか否か(具体的には、第1保留記憶数をカウントするための第1保留記憶数カウンタの値が4であるか否か)を確認する(ステップS211A)。第1保留記憶数が上限値に達していれば、そのまま処理を終了する。
第1保留記憶数が上限値に達していなければ、CPU56は、第1保留記憶数カウンタの値を1増やす(ステップS212A)とともに、合算保留記憶数をカウントするための合算保留記憶数カウンタの値を1増やす(ステップS213A)。次いで、CPU56は、乱数回路503やソフトウェア乱数を生成するためのカウンタから値を抽出し、それらを、RAM55内の遊技用データ保持エリア(図18参照)における第1特図保留記憶部151Aに格納する処理を実行する(ステップS214A)。ステップS214Aの処理では、ハードウェア乱数であるランダムR(MR0、大当り判定用乱数)や、ソフトウェア乱数である大当り種別判定用乱数(MR1、ランダム1)、変動パターン種別判定用乱数(MR2、ランダム2)および変動パターン判定用乱数(MR3、ランダム3)が抽出され、該当する保留番号に対応する保存領域に格納される。尚、変動パターン判定用乱数(MR3、ランダム3)を第1始動口スイッチ通過処理(始動入賞時)において抽出して保存領域にあらかじめ格納しておくのではなく、第1特別図柄の変動開始時に抽出するようにしてもよい。例えば、遊技制御用マイクロコンピュータ560は、後述する変動パターン設定処理において、変動パターン判定用乱数(MR3、ランダム3)を生成するための変動パターン判定用乱数カウンタから値を直接抽出するようにしてもよい。
次いで、CPU56は、遊技状態が時短状態(確変状態を含む)であることを示す時短フラグがセットされているか否かを確認する(ステップS215A)。セットされていれば、そのままステップS218Aに移行する。時短フラグがセットされていなければ、CPU56は、特別図柄プロセスフラグの値が5以上であるか否かを確認する(ステップS216A)。特別図柄プロセスフラグの値が5以上であれば(すなわち、大当り遊技状態であれば)、CPU56は、そのままステップS218Aに移行する。
特別図柄プロセスフラグの値が5未満であれば、CPU56は、検出した始動入賞にもとづく変動がその後実行されたときの変動表示結果を始動入賞時にあらかじめ判定する入賞時判定処理を実行する(ステップS217A)。そして、CPU56は、第1保留記憶数カウンタの値にもとづいて第1保留記憶数指定コマンドを演出制御用マイクロコンピュータ100に送信する制御を行うとともに、入賞時判定処理の判定結果にもとづいて入賞時判定結果指定コマンドを演出制御用マイクロコンピュータ100に送信する制御(第1保留記憶数指定コマンドの送信セット)を行う(ステップS218A)。
尚、ステップS215AまたはステップS216AでYと判定したことによりステップS217Aの入賞時判定処理を実行しなかった場合には、CPU56は、ステップS218Aにおいて、第1保留記憶数指定コマンドのみを送信する制御を行い、入賞時判定結果指定コマンドを送信する制御は行わない。尚、ステップS217Aの入賞時判定処理を実行しなかった場合に、入賞判定結果を特定不能であることを示す値をEXTデータとして設定した入賞時判定結果指定コマンドを送信するようにしてもよい。
尚、この実施の形態では、ステップS215Aの処理が実行されることによって、第1始動入賞口13への始動入賞があった場合には、遊技状態が通常状態である場合(確変状態でも時短状態でもない場合)にのみステップS217Aの入賞時判定処理が実行される。また、この実施の形態では、ステップS216Aの処理が実行されることによって、第1始動入賞口13への始動入賞があった場合には、大当り遊技状態でない場合にのみステップS217Aの入賞時判定処理が実行される。
次に、図17(B)を参照して第2始動口スイッチ通過処理について説明する。第2始動口スイッチ14aがオン状態の場合に実行される第2始動口スイッチ通過処理において、CPU56は、第2保留記憶数が上限値に達しているか否か(具体的には、第2保留記憶数をカウントするための第2保留記憶数カウンタの値が4であるか否か)を確認する(ステップS211B)。第2保留記憶数が上限値に達していれば、そのまま処理を終了する。
第2保留記憶数が上限値に達していなければ、CPU56は、第2保留記憶数カウンタの値を1増やす(ステップS212B)とともに、合算保留記憶数をカウントするための合算保留記憶数カウンタの値を1増やす(ステップS213B)。次いで、CPU56は、乱数回路503やソフトウェア乱数を生成するためのカウンタから値を抽出し、それらを、RAM55内の遊技用データ保持エリア(図18参照)における第2特図保留記憶部151Bに格納する処理を実行する(ステップS214B)。ステップS214Bの処理では、ハードウェア乱数であるランダムR(MR0、大当り判定用乱数)や、ソフトウェア乱数である大当り種別判定用乱数(MR1、ランダム1)、変動パターン種別判定用乱数(MR2、ランダム2)および変動パターン判定用乱数(MR3、ランダム3)が抽出され、該当する保留番号に対応する保存領域に格納される。尚、変動パターン判定用乱数(MR3、ランダム3)を第2始動口スイッチ通過処理(始動入賞時)において抽出して保存領域にあらかじめ格納しておくのではなく、第2特別図柄の変動開始時に抽出するようにしてもよい。例えば、遊技制御用マイクロコンピュータ560は、後述する変動パターン設定処理において、変動パターン判定用乱数(MR3、ランダム3)を生成するための変動パターン判定用乱数カウンタから値を直接抽出するようにしてもよい。
次いで、CPU56は、検出した始動入賞にもとづく変動がその後実行されたときの可変表示結果を始動入賞時にあらかじめ判定する入賞時判定処理を実行する(ステップS217B)。そして、CPU56は、入賞時判定処理の判定結果にもとづいて入賞時判定結果指定コマンドを演出制御用マイクロコンピュータ100に送信する制御(入賞時判定結果指定コマンドの送信セット)を行うとともに、入賞時判定結果指定コマンドに次いで第2保留記憶数カウンタの値にもとづいて第2保留記憶数指定コマンドを演出制御用マイクロコンピュータ100に送信する制御(第2保留記憶数指定コマンドの送信セット)を行う(ステップS218B)。
図18は、保留記憶に対応する乱数等を保存する第1特図保留記憶部を有し、パチンコ遊技機1における遊技の進行などを制御するために用いられる各種のデータを保持するためにRAM55に形成された遊技制御用データ保持エリア150を示す説明図である。図18に示すように、遊技制御用データ保持エリア150には、第1特図保留記憶部151Aと、第2特図保留記憶部151Bと、遊技制御フラグ設定部152と、遊技制御タイマ設定部153と、遊技制御カウンタ設定部154と、遊技制御バッファ設定部155とが設けられている。
第1特図保留記憶部151Aには、第1保留記憶数の上限値(この例では4)に対応した保存領域が確保されている。また、第2特図保留記憶部151Bには、第2保留記憶数の上限値(この例では4)に対応した保存領域が確保されており、これら第1特図保留記憶部151Aと第2特図保留記憶部151Bとの保存領域は、上位側から下位側にかけて保留番号1〜4が対応付けられて記憶されている。この実施例では、第1特図保留記憶部151Aおよび第2特図保留記憶部151Bには、ハードウェア乱数であるランダムR(MR0、大当り判定用乱数)や、ソフトウェア乱数である大当り種別判定用乱数(MR1、ランダム1)、変動パターン種別判定用乱数(MR2、ランダム2)および変動パターン判定用乱数(MR3、ランダム3)が、第1始動入賞口13または第2始動入賞口14への入賞順に対応した保留番号の保存領域に記憶される。
遊技制御フラグ設定部152には、パチンコ遊技機1における遊技の進行状況などに応じて状態を更新可能な各種の種類のフラグが設けられている。例えば、遊技制御フラグ設定部152には、複数種類のフラグそれぞれについて、フラグの値を示すデータや、オン状態あるいはオフ状態を示すデータが記憶される。この実施例では、遊技制御フラグ設定部152に、特図プロセスフラグ、大当りフラグ、確変フラグ、時短フラグ、大当り中フラグ、特別図柄ポインタなどが設けられている。
遊技制御タイマ設定部153には、パチンコ遊技機1における遊技の進行を制御するために用いられる各種のタイマが設けられている。例えば、遊技制御タイマ設定部153には、複数種類のタイマそれぞれにおけるタイマ値を示すデータが記憶される。この実施例では、遊技制御タイマ設定部153に、遊技制御プロセスタイマ、特図変動タイマなどが設けられている。
遊技制御カウンタ設定部154には、パチンコ遊技機1における遊技の進行を制御するために用いられるカウント値を計数するためのカウンタが複数種類設けられている。例えば、遊技制御カウンタ設定部154には、複数種類のカウンタそれぞれにおけるカウント値を示すデータが記憶される。この実施例では、遊技制御カウンタ設定部154に、ランダムカウンタ、第1保留記憶数カウンタ、第2保留記憶数カウンタ、合計保留記憶数カウンタ、ラウンド数カウンタなどが設けられている。
遊技制御バッファ設定部155は、パチンコ遊技機1における遊技の進行を制御するために用いられるデータを一時的に記憶する各種のバッファが設けられている。例えば、遊技制御バッファ設定部155には、複数種類のバッファそれぞれにおけるバッファ値を示すデータが記憶される。この実施例では、遊技制御バッファ設定部155に、送信コマンドバッファ、始動口バッファ、変動特図指定バッファ、大当り種別バッファ、乱数バッファなどが設けられている。
図19は、ステップS215A,S215Bの入賞時判定処理を示すフローチャートである。入賞時判定処理では、CPU56は、まず、ステップS214A,S214Bで抽出した大当り判定用乱数(ランダムR)と図8(a)の左欄に示す通常時の大当り判定値とを比較し、それらが一致するか否かを確認する(ステップS220)。
この実施の形態では、特別図柄および演出図柄の変動を開始するタイミングで、後述する特別図柄通常処理において大当りとするか否か、大当り種別を決定したり、変動パターン設定処理において変動パターンを決定したりするのであるが、それとは別に、遊技球が第1始動入賞口13や第2始動入賞口14に始動入賞したタイミングで、その始動入賞にもとづく変動表示が開始される前に、入賞時演出処理を実行することによって、あらかじめいずれの変動パターン種別となるか否かを確認する。そのようにすることによって、演出図柄の変動表示が実行されるより前にあらかじめ変動パターン種別を予測し、後述するように、入賞時の判定結果にもとづいて、演出制御用マイクロコンピュータ100によって大当りやスーパーリーチとなることを予告する通常連続演出や特別連続演出を実行する。
大当り判定用乱数(ランダムR)が通常時の大当り判定値と一致しなければ(ステップS220のNo)、CPU56は、遊技状態が確変状態であることを示す確変フラグがセットされているか否かを確認する(ステップS221)。確変フラグがセットされていれば、CPU56は、ステップS214A,S214Bで抽出した大当り判定用乱数(ランダムR)と図8(a)の右欄に示す確変時の大当り判定値とを比較し、それらが一致するか否かを確認する(ステップS222)。
大当り判定用乱数(ランダムR)が確変時の大当り判定値とも一致しなければ(ステップS222のNo)、CPU56は、その始動入賞に対応する可変表示が実施されるときの遊技状態を判定する処理を行う(ステップS223)。この実施例では、CPU56は、ステップS223において、時短状態であることを示す時短フラグがセットされているか否かを判定する。
そして、CPU56は、ステップS223の判定結果に応じて、はずれ用変動パターン種別判定テーブルを設定する(ステップS224)。具体的には、CPU56は、第1に、時短フラグがセットされているか否かを判定し、時短フラグがセットされていない場合にははずれ用変動パターン種別判定テーブルA(通常用)135aを設定し、時短フラグがセットされていると判定した場合には、図10(b)に示すはずれ用変動パターン種別判定テーブルB(短縮用)135bを設定する。
尚、遊技状態や合算保留記憶数に応じていずれのはずれ用変動パターン種別判定テーブル135a〜135bを用いるかを区別するのではなく、遊技状態や合算保留記憶数に関係なく、いずれか一方のはずれ用変動パターン種別判定テーブル135a,135bを選択して設定するようにしてもよい。また、はずれ用変動パターン種別判定テーブルを用いるのではなく、あらかじめ閾値判定を行う閾値判定プログラムを組み込んでおき、閾値より大きいか否かを判定することにより、後述するステップS231で変動パターン種別を判定するようにしてもよい。
また、例えば、この実施例では、図10(a),(b)に示すように、スーパーリーチはずれとなるスーパーCA2−7、スーパーCA2−8の変動パターン種別に対して少なくとも230〜251の共通の範囲に判定値が割り当てられているのであるから、変動パターン種別判定用乱数(ランダム2)の値が閾値230以上であるか否かを判定し、230以上であればスーパーCA2−7、スーパーCA2−8の変動パターン種別となると判定してもよい。
また、この実施例では、合算保留記憶数にかかわらず、スーパーリーチを伴う変動パターン種別に対して、全く共通の判定値(230〜251)が割り当てられている場合を示したが、一方のはずれ用変動パターン種別判定テーブルにおけるスーパーリーチに対する判定値が、他方のはずれ用変動パターン種別判定テーブルにおけるスーパーリーチに対する判定値を包含しているものであってもよい。具体的には、合算保留記憶数3以上の場合には、スーパーリーチを伴う変動パターン種別に対して判定値230〜251が割り当てられているのに対して、合算保留記憶数0〜2の場合には、スーパーリーチを伴う変動パターン種別に対して判定値200〜251が割り当てられている。このような場合であっても、始動入賞時において、抽出した変動パターン種別判定用乱数(ランダム2)の値が少なくとも230〜251の範囲であれば、スーパーリーチとなることをあらかじめ容易に判定することができる。従って、その始動入賞に対応した可変表示よりも以前に、スーパーリーチとなることを報知することができ、遊技に対する興趣を向上させることができる。
ステップS220またはステップS222で大当り判定用乱数(ランダムR)が大当り判定値と一致した場合には、CPU56は、ステップS214A,S214Bで抽出した大当り種別判定用乱数(ランダム1)にもとづいて大当りの種別を判定する(ステップS227)。この場合、CPU56は、第1始動入賞口13への始動入賞があった場合(図17(A)に示す第1始動口スイッチ通過処理で入賞時判定処理(ステップS215A参照)を実行する場合)には図8(b)に示す大当り種別判定テーブル131aを用い、第2始動入賞口14への始動入賞があった場合(図17(B)に示す第2始動口スイッチ通過処理で入賞時判定処理(ステップS215B参照)を実行する場合)において、図8(c)に示す大当り種別判定テーブル131bを用いて大当り種別が「確変大当りA」「確変大当りB」「通常大当りC」のいずれとなるかを判定する。
そして、CPU56は、判定した大当り種別が「確変大当りA」であるか否かを判断する(ステップS228)。判定した大当り種別が「確変大当りA」である場合には、ステップS229に進んで、図9(a)に示す確変大当りA用変動パターン種別判定テーブル132aを設定する一方、判定した大当り種別が「確変大当りB」または「通常大当りC」である場合には、ステップS230に進んで、図9(b)に示す確変大当りB/通常大当りC用変動パターン種別判定テーブル132bを設定する。
次いで、CPU56は、ステップS224、S229、S230で設定した変動パターン種別判定テーブルと、ステップS214A、S214Bで抽出した変動パターン種別判定用乱数(ランダム2)とを用いて、変動パターン種別を判定する(ステップS231)。
尚、例えば、この実施の形態では、図10(a),(b)に示すように、この実施の形態では、はずれとなる場合には、遊技状態や合算保留記憶数にかかわらず、スーパーCA2−7、スーパーCA2−8の変動パターン種別に対して共通の範囲の判定値(230〜251)が割り当てられている。従って、はずれとなる場合には、CPU56は、変動パターン種別判定用乱数(ランダム2)が230〜251であれば、少なくとも変動パターン種別がスーパーCA2−7、スーパーCA2−8になる(すなわち、スーパーリーチはずれとなる)と判定することができる。
そして、CPU56は、判定した変動パターン種別を、入賞時判定結果指定コマンドに設定する処理を行う(ステップS232)。例えば、第1始動入賞口13への始動入賞があった場合(図17(A)に示す第1始動口スイッチ通過処理で入賞時判定処理(ステップS217A参照)を実行する場合)に、ステップS231で「非リーチはずれ」と判定した場合には、MODEデータ「95(H)」で構成される入賞時判定結果指定コマンドのEXTデータに「00(H)」を設定する処理を行う。また、ステップS231で「スーパーリーチはずれ」と判定した場合には、MODEデータ「95(H)」で構成される入賞時判定結果指定コマンドのEXTデータに「01(H)」を設定する処理を行う。また、ステップS231で「確変大当りA」と判定した場合には、MODEデータ「95(H)」で構成される入賞時判定結果指定コマンドのEXTデータに「02(H)」を設定する処理を行う。また、ステップS231で「確変大当りB」または「通常大当りC」と判定した場合には、MODEデータ「95(H)」で構成される入賞時判定結果指定コマンドのEXTデータに「03(H)」を設定する処理を行う。
また、第2始動入賞口14への始動入賞があった場合(図17(B)に示す第2始動口スイッチ通過処理で入賞時判定処理(ステップS215B参照)を実行する場合)には、ステップS231で「非リーチはずれ」と判定した場合には、MODEデータ「95(H)」で構成される入賞時判定結果指定コマンドのEXTデータに「04(H)」を設定する処理を行う。また、ステップS231で「スーパーリーチはずれ」と判定した場合には、MODEデータ「95(H)」で構成される入賞時判定結果指定コマンドのEXTデータに「05(H)」を設定する処理を行う。また、ステップS231で「確変大当りA」と判定した場合には、MODEデータ「95(H)」で構成される入賞時判定結果指定コマンドのEXTデータに「06(H)」を設定する処理を行う。また、ステップS231で「確変大当りB」または「通常大当りC」と判定した場合には、MODEデータ「95(H)」で構成される入賞時判定結果指定コマンドのEXTデータに「07(H)」を設定する処理を行う。その他、CPU56は、判定した変動パターン種別に応じた値を入賞時判定結果指定コマンドのEXTデータに設定する処理を行う。
尚、この実施の形態では、ステップS231にて判定した変動パターン種別を入賞時判定結果指定コマンドに設定して送信するようになっていたが、ステップS220で判定した大当り判定結果を示すコマンドとステップS231にて判定した変動パターン種別を示すコマンドとを送信するようにしてもよい。
図20および図21は、特別図柄プロセス処理における特別図柄通常処理(ステップS300)を示すフローチャートである。特別図柄通常処理において、CPU56は、合算保留記憶数の値を確認する(ステップS51)。具体的には、合算保留記憶数カウンタのカウント値を確認する。合算保留記憶数が0であれば処理を終了し、合算保留記憶数が0でなければステップS52に進み、第2保留記憶数の値を確認する(ステップS52)。
具体的には、第2保留記憶数カウンタのカウント値を確認する。第2保留記憶数が0でなければ、CPU56は、特別図柄ポインタ(第1特別図柄について特別図柄プロセス処理を行っているのか第2特別図柄について特別図柄プロセス処理を行っているのかを示すフラグ)に「第2」を示すデータを設定する(ステップS53)。一方、第2保留記憶数が0であれば、CPU56は、特別図柄ポインタに「第1」を示すデータを設定する(ステップS54)。つまり、この実施例では、第2保留記憶数カウンタのカウント値が0でなければ、第2特別図柄の可変表示が第1特別図柄の可変表示よりも優先して実行されるようになっている。
尚、このように、第2特別図柄の可変表示を第1特別図柄の可変表示よりも優先して実行する場合においては、図19に示した入賞時判定処理において、大当り判定用乱数(ランダムR)の値を、通常状態における大当り判定値と比較する処理のみを実行するようにし、高確率状態における大当り判定値とは比較しないようにしてもよい(具体的には、ステップS220の処理のみを実行し、ステップS221,S222の処理は行わないようにしてもよい)。そのように構成すれば、第2特別図柄の可変表示を優先して実行するように構成する場合に、入賞時判定における大当りの判定結果と実際の変動開始時における大当りの決定結果との間にズレが生じることを防止することができる。
次いで、CPU56は、RAM55において、特別図柄ポインタが示す方の保留記憶数=1に対応する保存領域に格納されている各乱数値を読み出してRAM55の乱数バッファ領域に格納する(ステップS55)。具体的には、CPU56は、特別図柄ポインタが「第1」を示している場合には、第1保留記憶数バッファにおける第1保留記憶数=1に対応する保存領域に格納されている各乱数値を読み出してRAM55の乱数バッファ領域に格納する。また、CPU56は、特別図柄ポインタが「第2」を示している場合には、第2保留記憶数バッファにおける第2保留記憶数=1に対応する保存領域に格納されている各乱数値を読み出してRAM55の乱数バッファ領域に格納する。
そして、CPU56は、特別図柄ポインタが示す方の保留記憶数カウンタのカウント値を1減算し、かつ、各保存領域の内容をシフトする(ステップS56)。具体的には、CPU56は、特別図柄ポインタが「第1」を示している場合には、第1保留記憶数カウンタのカウント値を1減算し、かつ、第1保留記憶数バッファにおける各保存領域の内容をシフトする。また、特別図柄ポインタが「第2」を示している場合に、第2保留記憶数カウンタのカウント値を1減算し、かつ、第2保留記憶数バッファにおける各保存領域の内容をシフトする。
すなわち、CPU56は、特別図柄ポインタが「第1」を示している場合に、RAM55の第1保留記憶数バッファにおいて第1保留記憶数=n(n=2,3,4)に対応する保存領域に格納されている各乱数値を、第1保留記憶数=n−1に対応する保存領域に格納する。また、特別図柄ポインタが「第2」を示す場合に、RAM55の第2保留記憶数バッファにおいて第2保留記憶数=n(n=2,3,4)に対応する保存領域に格納されている各乱数値を、第2保留記憶数=n−1に対応する保存領域に格納する。
よって、各第1保留記憶数(または、各第2保留記憶数)に対応するそれぞれの保存領域に格納されている各乱数値が抽出された順番は、常に、第1保留記憶数(または、第2保留記憶数)=1,2,3,4の順番と一致するようになっている。
そして、CPU56は、特別図柄ポインタが示す方の特別図柄保留記憶表示器の表示を1減らし(ステップS57)、かつ合算保留記憶数の値を1減らす(ステップS58)。具体的には、CPU56は、特別図柄ポインタが「第1」を示している場合には、第1特別図柄保留記憶表示器18aにおいて点灯する表示器の数を1減らすとともに合算保留記憶数の値を1減らし、特別図柄ポインタが「第2」を示している場合には、第2特別図柄保留記憶表示器18bにおいて点灯する表示器の数を1減らすとともに合算保留記憶数の値を1減らす。
また、CPU56は、減算後の特別図柄ポインタが示す方の保留記憶数カウンタの値にもとづいて、特別図柄ポインタが示す方の保留記憶数指定コマンドを演出制御用マイクロコンピュータ100に送信する制御を行う(ステップS59)。この場合、特別図柄ポインタに「第1」を示す値が設定されている場合には、CPU56は、第1保留記憶数指定コマンドを送信する制御を行う。また、特別図柄ポインタに「第2」を示す値が設定されている場合には、CPU56は、第2保留記憶数指定コマンドを送信する制御を行う。
特別図柄通常処理では、最初に、第1始動入賞口13を対象として処理を実行することを示す「第1」を示すデータすなわち第1特別図柄を対象として処理を実行することを示す「第1」を示すデータ、または第2始動入賞口14を対象として処理を実行することを示す「第2」を示すデータすなわち第2特別図柄を対象として処理を実行することを示す「第2」を示すデータが、特別図柄ポインタに設定される。そして、特別図柄プロセス処理における以降の処理では、特別図柄ポインタに設定されているデータに応じた処理が実行される。よって、ステップS300〜S307の処理を、第1特別図柄を対象とする場合と第2特別図柄を対象とする場合とで共通化することができる。
次いで、CPU56は、乱数バッファ領域からランダムR(大当り判定用乱数)を読み出し、大当り判定モジュールを実行する(ステップS64)。尚、この場合、CPU56は、第1始動口スイッチ通過処理のステップS214Aや第2始動口スイッチ通過処理のステップS214Bで抽出し第1保留記憶バッファや第2保留記憶バッファにあらかじめ格納した大当り判定用乱数を読み出し、大当り判定を行う。大当り判定モジュールは、あらかじめ決められている大当り判定値(図8参照)と大当り判定用乱数とを比較し、それらが一致したら大当りとすることに決定する処理を実行するプログラムである。すなわち、大当り判定の処理を実行するプログラムである。
大当り判定の処理では、遊技状態が確変状態(高確率状態)の場合は、遊技状態が非確変状態(低確率状態または通常状態)の場合よりも、大当りとなる確率が高くなる(約6倍)ように構成されている。具体的には、あらかじめ大当り判定値の数が多く設定されている確変時大当り判定テーブル(ROM54における図8(a)の右側の数値が設定されているテーブル)と、大当り判定値の数が確変大当り判定テーブルよりも少なく設定されている通常時大当り判定テーブル(ROM54における図8(a)の左側の数値が設定されているテーブル)とが設けられている。そして、CPU56は、遊技状態が確変状態であるか否かを確認し、遊技状態が確変状態であるときは、確変時大当り判定テーブルを使用して大当りの判定の処理を行い、遊技状態が通常状態であるときは、通常時大当り判定テーブルを使用して大当りの判定の処理を行う。すなわち、CPU56は、大当り判定用乱数(ランダムR)の値が図8(a)に示すいずれかの大当り判定値に一致すると、特別図柄に関して大当りとすることに決定する。大当りとすることに決定した場合には(ステップS64)、ステップS71に移行する。尚、大当りとするか否か決定するということは、大当り遊技状態に移行させるか否か決定するということであるが、特別図柄表示器における停止図柄を大当り図柄とするか否か決定するということでもある。
尚、現在の遊技状態が確変状態であるか否かの確認は、確変フラグがセットされているか否かにより行われる。確変フラグは、大当り遊技状態の終了時にセットされる。
ステップS64において、CPU56は、大当り判定用乱数(ランダムR)が通常時の大当り判定値と一致すれば(ステップS64のYes)、ステップS69に進み、大当り判定用乱数(ランダムR)が通常時の大当り判定値と一致しなければ(ステップS64のNo)、遊技状態が確変状態であることを示す確変フラグがセットされているか否かを確認する(ステップS65)。確変フラグがセットされていなければ(ステップS65のNo)、CPU56は、ステップS72に進み、確変フラグがセットされていれば(ステップS65のYes)、CPU56は、ステップS214A,S214Bで抽出した大当り判定用乱数(ランダムR)と図8(a)の右欄に示す確変時の大当り判定値とを比較し、それらが一致するか否かを確認する(ステップS66)。
大当り判定用乱数(ランダムR)が確変時の大当り判定値とも一致しなければ(ステップS66のNo)、CPU56は、ステップS72に進み、大当り判定用乱数(ランダムR)が確変時の大当り判定値と一致すれば(ステップS66のYes)、ステップS69に進む。
ステップS69では、CPU56は、大当りであることを示す大当りフラグをセットする。次いで、選択した大当り種別判定テーブルを用いて、乱数バッファ領域に格納された大当り種別判定用の乱数(ランダム1)の値と一致する値に対応した種別(「確変大当りA」「確変大当りB」「通常大当りC」のいずれか)を大当りの種別に決定する(ステップS70)。この場合、CPU56は、第1始動口スイッチ通過処理のステップS214Aや第2始動口スイッチ通過処理のステップS214Bで抽出し第1保留記憶バッファや第2保留記憶バッファにあらかじめ格納した大当り種別判定用乱数を読み出し、大当り種別の決定を行う。
そして、CPU56は、決定した大当りの種別を示すデータをRAM55における大当り種別バッファに設定する(ステップS71)。例えば、大当り種別が「確変大当りA」の場合には大当り種別を示すデータとして「01」が設定され、大当り種別が「確変大当りB」の場合には大当り種別を示すデータとして「02」が設定され、大当り種別が「通常大当りC」の場合には大当り種別を示すデータとして「03」が設定される。
次いで、CPU56は、特別図柄の停止図柄を決定する(ステップS72)。具体的には、大当りフラグがセットされていない場合には、はずれ図柄となる「−」を特別図柄の停止図柄に決定する。大当りフラグがセットされている場合には、大当り種別バッファの設定値から特定される大当り種別に応じて、種別毎に異なる大当り図柄となる所定の大当り記号を特別図柄の停止図柄に決定する。このように、大当り図柄を複数種類の大当り記号のうちから決定することで、遊技者に大当りであるかを特別図柄によって特定しにくくすることができる。
そして、特別図柄プロセスフラグの値を変動パターン設定処理(ステップS301)に対応した値に更新する(ステップS73)。
図22は、特別図柄プロセス処理における変動パターン設定処理(ステップS301)を示すフローチャートである。変動パターン設定処理において、CPU56は、大当りフラグがセットされているか否か確認する(ステップS91)。大当りフラグがセットされている場合にCPU56は、更に、大当り種別バッファに記憶されているデータにより、大当りが確変大当りAであるか否かを判定する(ステップS91’)。
大当りが確変大当りAであれば(ステップS91’のYes)、変動パターン種別を複数種類のうちのいずれかに決定するために使用するテーブルとして、確変大当りA用変動パターン種別判定テーブル132a(図9(a)参照)を選択(ステップS92a)してステップS102に進む。
一方、大当りが確変大当りBまたは通常大当りCであれば(ステップS91’のNo)、変動パターン種別を複数種類のうちのいずれかに決定するために使用するテーブルとして、
確変大当りB/通常大当りC用変動パターン種別判定テーブル132b(図9(b)参照)を選択(ステップS92b)してステップS102に進む。
また、ステップS91において大当りフラグがセットされていない場合にCPU56は、ステップS99aに進んで、時短状態であることを示す時短フラグがセットされているか否かを確認する。尚、時短フラグは、大当り遊技状態の終了後に遊技状態を時短状態に移行するとき(確変状態に移行するときを含む)にセットされ、時短状態を終了するときにリセットされる。具体的には、確変大当りAとすることに決定され、大当り遊技を終了する処理においてセットされ、大当りと決定されたときに特別図柄の可変表示を終了して停止図柄を停止表示するタイミングでリセットされる。時短フラグがセットされていれば(ステップS99aのYes)、CPU56は、ステップS100に進む。
時短フラグがセットされていなければ(ステップS99aのNo)、CPU56は、合算保留記憶数が3以上であるか否かを確認する(ステップS99b)。合算保留記憶数が3未満であれば(ステップS99bのNo)、CPU56は、変動パターン種別を複数種類のうちのいずれかに決定するために使用するテーブルとして、はずれ用変動パターン種別判定テーブルA135a(図10(a)参照)を選択する(ステップS101)。そして、ステップS102に移行する。
時短フラグがセットされている場合(ステップS99aのYes)または合算保留記憶数が3以上である場合(ステップSS99bのYes)には、CPU56は、変動パターン種別を複数種類のうちのいずれかに決定するために使用するテーブルとして、はずれ用変動パターン種別判定テーブルB135b(図10(b)参照)を選択した後(ステップS100)、ステップS102に移行する。
この実施の形態では、ステップS99a〜S101の処理が実行されることによって、遊技状態が時短状態である場合(確変状態である場合を含む)または合算保留記憶数が3以上である場合には、図10(b)に示すはずれ用変動パターン種別判定テーブル135bが選択される。この場合、後述するステップS102の処理で変動パターン種別として非リーチCA2−3が決定される場合があり、非リーチCA2−3の変動パターン種別が決定された場合には、ステップS105の処理で変動パターンとして短縮変動の非リーチPA1−0、PA1−2のいずれかが決定される(図12参照)。従って、この実施の形態では、遊技状態が時短状態である場合(確変状態である場合を含む)または合算保留記憶数が3以上である場合には、短縮変動の変動表示が行われる場合がある。
尚、この実施の形態では、遊技状態が時短状態である場合であっても、合算保留記憶数がほぼ0である場合(例えば、0であるか、0または1である場合)には、短縮変動の変動表示を行わないようにしてもよい。この場合、例えば、CPU56は、ステップS95でYと判定したときに、合算保留記憶数がほぼ0であるか否かを確認し、合算保留記憶数がほぼ0であれば、はずれ用変動パターン種別判定テーブル135a(図10(a)参照)を選択するようにしてもよい。
尚、本実施例では、時短フラグがセットされている場合と、合算保留記憶数が3以上である場合とで、同一のはずれ用変動パターン種別判定テーブルB135bを使用する形態を例示しているが、本発明はこれに限定されるものではなく、これらはずれ用変動パターン種別判定テーブルとして、時短フラグがセットされている場合に使用するはずれ用変動パターン種別判定テーブル(時短用)と、合算保留記憶数が3以上である場合に使用するはずれ用変動パターン種別判定テーブル(保留多数用)とを専用に設け、これら専用のはずれ用変動パターン種別判定テーブルを用いて変動パターン種別を決定するようにしても良い。
次いで、CPU56は、乱数バッファ領域(第1保留記憶バッファまたは第2保留記憶バッファ)からランダム2(変動パターン種別判定用乱数)を読み出し、ステップS92a、S92b、S100、S101の処理で選択したテーブルを参照することによって、変動パターン種別を複数種類のうちのいずれかに決定する(ステップS102)。
次いで、CPU56は、ステップS102の変動パターン種別の決定結果にもとづいて、変動パターンを複数種類のうちのいずれかに決定するために使用するテーブルとして、当り変動パターン判定テーブル137(図11参照)、はずれ変動パターン判定テーブル138(図12参照)のうちのいずれかを選択する(ステップS103)。また、乱数バッファ領域(第1保留記憶バッファまたは第2保留記憶バッファ)からランダム3(変動パターン判定用乱数)を読み出し、ステップS103の処理で選択した変動パターン判定テーブルを参照することによって、変動パターンを複数種類のうちのいずれかに決定する(ステップS105)。尚、始動入賞のタイミングでランダム3(変動パターン判定用乱数)を抽出しないように構成する場合には、CPU56は、変動パターン判定用乱数(ランダム3)を生成するための変動パターン判定用乱数カウンタから値を直接抽出し、抽出した乱数値にもとづいて変動パターンを決定するようにしてもよい。
次いで、決定した変動パターンに対応する演出制御コマンド(変動パターンコマンド)を、演出制御用マイクロコンピュータ100に送信する制御を行う(ステップS106)。
また、特別図柄の変動を開始する(ステップS107)。例えば、ステップS32の特別図柄表示制御処理で参照される特別図柄に対応した開始フラグをセットする。また、RAM55に形成されている変動時間タイマに、選択された変動パターンに対応した変動時間に応じた値を設定する(ステップS108)。そして、特別図柄プロセスフラグの値を表示結果指定コマンド送信処理(ステップS302)に対応した値に更新する(ステップS109)。
尚、はずれと決定されている場合において、いきなり変動パターン種別を決定するのではなく、まず、リーチ判定用乱数を用いた抽選処理によってリーチとするか否かを決定するようにしてもよい。そして、リーチとするか否かの判定結果にもとづいて、ステップS99a,S99b,S100,S101の処理を実行し、変動パターン種別を決定するようにしてもよい。
図23は、表示結果指定コマンド送信処理(ステップS302)を示すフローチャートである。表示結果指定コマンド送信処理において、CPU56は、決定されている大当りの種類、はずれに応じて、表示結果1指定〜表示結果4指定のいずれかの演出制御コマンド(図13参照)を送信する制御を行う。具体的には、CPU56は、まず、大当りフラグがセットされているか否か確認する(ステップS110)。セットされていない場合には、すなわち、はずれである場合には、CPU56は、表示結果1指定コマンドを送信する制御を行い(ステップS113)、ステップS117に移行する。大当りフラグがセットされている場合、CPU56は、更に、大当り種別バッファに記憶されているデータにより、大当りが確変大当りAであるか否かを判定する(ステップS111)。
大当りが確変大当りAであれば(ステップS111のYes)、CPU56は、表示結果2指定コマンドを送信する制御を行い(ステップS114)、ステップS117に移行する。一方、大当りが確変大当りAでなければ(ステップS111のNo)、CPU56は、大当り種別バッファに記憶されているデータにより、大当りが確変大当りBであるか否かを判定する(ステップS112)。大当りが確変大当りBであれば(ステップS112のYes)、CPU56は、表示結果3指定コマンドを送信する制御を行い(ステップS115)、ステップS117に移行する。一方、大当りが確変大当りBでなければ(ステップS112のNo)、すなわち、通常大当りCであれば、CPU56は、表示結果4指定コマンドを送信する制御を行い(ステップS116)、ステップS117に移行する。
そして、CPU56は、ステップS117において、特別図柄プロセスフラグの値を特別図柄変動中処理(ステップS303)に対応した値に更新する。
図24は、特別図柄プロセス処理における特別図柄変動中処理(ステップS303)を示すフローチャートである。特別図柄変動中処理において、CPU56は、変動時間タイマを1減算し(ステップS125)、変動時間タイマがタイムアウトしたら(ステップS126)、特別図柄プロセスフラグの値を特別図柄停止処理(ステップS304)に対応した値に更新する(ステップS127)。変動時間タイマがタイムアウトしていない場合には、そのまま処理を終了する。
図25は、特別図柄プロセス処理における特別図柄停止処理(ステップS304)を示すフローチャートである。特別図柄停止処理において、CPU56は、ステップS32の特別図柄表示制御処理で参照される終了フラグをセットして特別図柄の変動を終了させ、第1特別図柄表示器8aまたは第2特別図柄表示器8bに停止図柄を導出表示する制御を行う(ステップS131)。尚、特別図柄ポインタに「第1」を示すデータが設定されている場合には第1特別図柄表示器8aでの第1特別図柄の変動を終了させ、特別図柄ポインタに「第2」を示すデータが設定されている場合には第2特別図柄表示器8bでの第2特別図柄の変動を終了させる。また、演出制御用マイクロコンピュータ100に図柄確定指定コマンドを送信する制御を行う(ステップS132)。そして、大当りフラグがセットされていない場合には、CPU56は、特別図柄プロセスフラグの値を特別図柄通常処理(ステップS300)に対応した値に更新する(ステップS152)。
大当りフラグがセットされている場合には、CPU56は、現在の遊技状態が確変状態であることを示す確変フラグや、現在の遊技状態が時短状態であることを示す時短フラグがセットされているか否かを確認し確変フラグや時短フラグがあった場合にはそれらをリセットし(ステップS134)、演出制御用マイクロコンピュータ100に大当り開始指定コマンドを送信する制御を行う(ステップS135)。具体的には、大当りの種別が確変大当りAである場合には確変大当りA開始指定コマンドを送信し、大当りの種別が確変大当りBである場合には確変大当りB開始指定コマンドを送信し、大当りの種別が通常大当りCである場合には通常大当りC開始指定コマンドを送信する。尚、大当りの種別が確変大当りA、確変大当りB、通常大当りCのいずれであるかは、RAM55に記憶されている大当り種別を示すデータ(大当り種別バッファに記憶されているデータ)にもとづいて判定される。また、CPU56は、演出制御用マイクロコンピュータ100に通常状態指定コマンドを送信する制御を行う(ステップS136)。
また、大当り表示時間タイマに大当り表示時間(大当りが発生したことを、例えば、演出表示装置9において報知する時間)に相当する値を設定する(ステップS137)。また、大入賞口開放回数カウンタに開放回数(例えば、15回)および大当り種別に応じた開放時間をセットする(ステップS138)。そして、特別図柄プロセスフラグの値を大入賞口開放前処理(ステップS305)に対応した値に更新する(ステップS139)。
図26は、特別図柄プロセス処理における大当り終了処理(ステップS307)を示すフローチャートである。大当り終了処理において、CPU56は、大当り終了表示タイマが設定されているか否か確認し(ステップS157)、大当り終了表示タイマが設定されている場合には、ステップS164に移行する。大当り終了表示タイマが設定されていない場合には、大当りフラグをリセットするともに(ステップS158)、大当り種別に対応した大当り終了指定コマンドを送信する制御を行う(ステップS162)。ここで、確変大当りAであった場合には確変大当りA終了指定コマンドを送信し、確変大当りBであった場合には確変大当りB終了指定コマンドを送信し、通常当りCであった場合には通常大当りC終了指定コマンドを送信する。そして、大当り終了表示タイマに、演出表示装置9において大当り終了表示が行われている時間(大当り終了表示時間)に対応する表示時間に相当する値を設定し(ステップS163)、処理を終了する。
ステップS164では、大当り終了表示タイマの値を1減算する。そして、CPU56は、大当り終了表示タイマの値が0になっているか否か、すなわち大当り終了表示時間が経過したか否か確認する(ステップS165)。経過していなければ処理を終了する。
大当り終了表示時間を経過していれば(ステップS165のYes)、CPU56は、大当りの種別が確変大当りAであるか否かを確認する(ステップS166)。具体的には、特別図柄通常処理のステップS71で大当り種別バッファに設定されたデータが「01」であるか否かを確認することによって判定できる。確変大当りAであれば、CPU56は、遊技状態を時短状態(高ベース状態)に移行させるために時短フラグをセットするとともに(ステップS167)、時短状態指定コマンドを演出制御用マイクロコンピュータ100に送信する制御を行い(ステップS168)、ステップS176に移行する。
一方、ステップS166において確変大当りAでなければ、確変大当りBであるか否かを確認する(ステップS174)。確変大当りBでなければ、すなわち、通常大当りCであれば、ステップS173に移行し、確変大当りBであれば、遊技状態を確変状態に移行させるために確変フラグをセットするとともに(ステップS176)、確変状態指定コマンドを演出制御用マイクロコンピュータ100に送信する制御を行う(ステップS177)。そして、CPU56は、特別図柄プロセスフラグの値を特別図柄通常処理(ステップS300)に対応した値に更新する(ステップS173)。
尚、本実施例では、大当りフラグのリセットは、ステップS157において大当り終了表示タイマが設定されていない場合に行われていたが、ステップS165において大当り終了表示タイマの値が0になった、すなわち大当り終了表示時間が経過したときにリセットしてもよい。
次に、演出制御手段である演出制御基板80の動作を説明する。図27は、演出制御基板80に搭載されている演出制御手段としての演出制御用マイクロコンピュータ100(具体的には、演出制御用CPU101)が実行するメイン処理を示すフローチャートである。演出制御用CPU101は、電源が投入されると、メイン処理の実行を開始する。メイン処理では、まず、RAM領域のクリアや各種初期値の設定、また演出制御の起動間隔(例えば、2ms)を決めるためのタイマの初期設定等を行うための初期化処理を行う(ステップS701)。その後、演出制御用CPU101は、タイマ割込フラグの監視(ステップS702)を行うループ処理に移行する。タイマ割込が発生すると、演出制御用CPU101は、タイマ割込処理においてタイマ割込フラグをセットする。メイン処理において、タイマ割込フラグがセットされていたら、演出制御用CPU101は、そのフラグをクリアし(ステップS703)、以下の演出制御処理を実行する。
演出制御処理において、演出制御用CPU101は、まず、受信した演出制御コマンドを解析し、受信した演出制御コマンドに応じたフラグをセットする処理等を行う(コマンド解析処理:ステップS704)。次いで、演出制御用CPU101は、演出制御プロセス処理を行う(ステップS705)。演出制御プロセス処理では、制御状態に応じた各プロセスのうち、現在の制御状態(演出制御プロセスフラグ)に対応した処理を選択して演出表示装置9の表示制御を実行する。
次いで、大当り図柄決定用乱数などの乱数を生成するためのカウンタのカウント値を更新する乱数更新処理を実行する(ステップS706)。また、演出表示装置9に設けられた第1保留記憶表示部18cと第2保留記憶表示部18dの表示の更新を行う保留記憶表示更新処理を実行する(ステップS707)。その後、ステップS702に移行する。
図28は、主基板31の遊技制御用マイクロコンピュータ560から受信した演出制御コマンドを格納するためのコマンド受信バッファの一構成例を示す説明図である。この例では、2バイト構成の演出制御コマンドを6個格納可能なリングバッファ形式のコマンド受信バッファが用いられる。従って、コマンド受信バッファは、受信コマンドバッファ1〜12の12バイトの領域で構成される。そして、受信したコマンドをどの領域に格納するのかを示すコマンド受信個数カウンタが用いられる。コマンド受信個数カウンタは、0〜11の値をとる。尚、必ずしもリングバッファ形式でなくてもよい。
尚、遊技制御用マイクロコンピュータ560から送信された演出制御コマンドは、演出制御INT信号にもとづく割込処理で受信され、RAMに形成されているバッファ領域に保存されている。コマンド解析処理では、バッファ領域に保存されている演出制御コマンドがどのコマンド(図13および図14参照)であるのか解析する。
図29は、演出制御用マイクロコンピュータ100が用いる乱数を示す説明図である。図29に示すように、本実施例では、第1保留記憶表示部18cや第2保留記憶表示部18dの表示態様を変化させることにより大当りとなる可能性を示唆する示唆演出を、表示態様を変化させた保留記憶に基づく変動表示が開始されるまで、複数回の変動表示に亘って行う通常連続演出を実行するか否か及び実行する場合には演出態様を決定するために使用される通常連続演出決定用乱数SR1を用いる。
また、本実施例においては、後述するように、演出表示装置9における変動の表示演出種別として、通常演出、通常連続演出、特別連続演出を含んでいる。これら通常連続演出及び特別連続演出についても、通常演出と同様にリーチに対応するもの等が含まれ、これら通常連続演出や特別連続演出におけるリーチにおいては、演出図柄が演出表示装置9の表示画面の右下に縮小表示され、同一の演出図柄が2つ揃って1の演出図柄が変動中である表示が、少なくとも演出の一時期において表示されてリーチ状態であることが遊技者に報知されるリーチ演出等が含まれている。
演出制御用マイクロコンピュータ100におけるROMには、図30に示す図柄変動制御パターンテーブルを始めとする、各種の大当り状態おける演出制御パターンを含む各種演出制御パターンテーブル(図示略)が記憶されている。図30に示す図柄変動制御パターンテーブルには、演出図柄の変動が開始されてから最終停止図柄となる確定演出図柄が停止表示されるまでの期間における、演出表示動作等の演出動作の制御内容を示すデータが、各変動パターンに応じて格納されている。各図柄変動制御パターンには、例えば、プロセスタイマ設定値、表示制御実行データ、ランプ制御実行データ、並びに音制御実行データといった演出図柄の可変表示に応じた各種の演出動作を制御するための複数の制御データ(プロセスデータ)が時系列的に設定されている。
本実施例では、図30に示すように、各変動パターンに対応して、主に演出図柄を使用しての変動表示演出が実施されるように設定された演出図柄変動制御パターンと、主にキャラクタによるバトル演出の結果により大当りの可能性を示唆する変動表示演出が実施されるように設定された通常連続演出用図柄変動制御パターンと、主に直前の変動表示にて実行されたスーパーリーチ演出に登場したキャラクタを使用しての示唆演出の結果により大当りの可能性を示唆する変動表示演出が実施されるように設定された特別連続演出用図柄変動制御パターンと、が設けられている。
通常連続演出図柄変動制御パターンは、スーパーリーチを伴う変動パターン{本実施例では、スーパーPA3−1〜4、スーパーPB3−1〜6(スーパーCA3−3、2−7〜8)}以外の変動パターン(非リーチ変動パターン、ノーマルリーチ変動パターン)に基づく変動表示の実行中に保留記憶バッファに後述する予告対象データが記憶されたとき(本実施例では、入賞時判定処理にてスーパーリーチはずれまたはスーパーリーチ大当りの変動パターンと判定されたとき)に実行される通常連続演出抽選に当選した場合に選択される図柄変動制御パターンである。
特別連続演出図柄変動制御パターンは、予め定められた所定の演出であるスーパーリーチを伴う変動パターン{本実施例では、スーパーPA3−1〜4、スーパーPB3−1〜6(スーパーCA3−3、2−7〜8)}に基づく変動表示の実行中に所定の実行条件が成立した場合、つまり、保留記憶バッファに予告対象データが記憶されたとき(本実施例では、入賞時判定処理にてスーパーリーチはずれまたはスーパーリーチ大当りの変動パターンと判定されたとき)にのみ設定される図柄変動制御パターンであり、スーパーリーチを伴う変動パターンの表示結果が導出表示された後にしか実行されないパターンとされている。
また、これら通常連続演出図柄変動制御パターン及び特別連続演出図柄変動制御パターンは、通常連続演出及び特別連続演出の実行中及びスーパーリーチ実行中フラグが設定されている場合には選択されないようになっている。尚、スーパーリーチ実行中フラグは、スーパーリーチを伴う変動パターン{本実施例では、スーパーPA3−1〜4、スーパーPB3−1〜6(スーパーCA3−3、2−7〜8)}に基づく変動表示が実行される際に設定され、変動表示の表示結果が導出表示されるときにクリアされるフラグである。
このように本実施例では、第1特別図柄表示器8aや第2特別図柄表示器8bにおける1の変動パターンが可変表示されるときに、演出表示装置9においては主に演出図柄を使用しての通常演出、主にキャラクタによるバトル演出を伴う通常連続演出、主に直前の変動表示にて実行されたスーパーリーチ演出に登場したキャラクタを使用しての特別連続演出の3種類のうちいずれかが変動の表示演出として実施される場合がある。
通常連続演出は、キャラクタ同士が対戦するバトル系演出とされており(図43参照)、例えば、対戦するキャラクタや対戦場所、対戦結果等が異なる複数種類の演出態様が含まれており、例えば、後述する通常連続演出実行抽選により複数種類のうちからいずれかの演出態様が決定されるようになっている。
特別連続演出は、スーパーリーチを伴う変動パターンに基づく変動表示演出であるスーパーリーチ演出において登場したキャラクタが再度登場して大当りを示唆する復活系演出とされており(図44参照)、例えば、当該特別連続演出の実行の契機となった変動パターン(例えば、スーパーリーチA〜C等)に応じて複数種類のうちからいずれかの演出態様が決定されるようになっている。
尚、通常演出は、読み出された変動パターンの変動表示が開始されてから表示結果が導出表示されるまでに終了する演出とされており、読み出された変動パターンに応じて複数種類のうちからいずれかの演出態様が決定されるようになっている。
各種演出制御パターンテーブルには、各種の大当り遊技状態に制御されている期間における、各種の演出制御の内容を示すデータが、ラウンド等に応じて格納されている。各演出制御パターンには、プロセスタイマ設定値、表示制御実行データ、ランプ制御実行データといった各種の演出動作を制御するための複数の制御データが時系列的に設定されている。
尚、各種図柄変動制御パターン、各種演出制御パターン各々の制御データの集まりを、プロセステーブルという。
これら演出制御パターンは、例えばプロセスタイマ設定値、表示制御実行データ、ランプ制御実行データ、音制御実行データ、終了コードといった、各種の演出動作を制御するための制御データとなるプロセスデータから構成され、時系列的に、各種の演出制御の内容や、演出制御の切換タイミング等が設定されていればよい。
プロセスタイマ設定値は、演出制御用CPU101における演出制御用のプロセスタイマの格納値であるプロセスタイマ値と比較される値(判定値)であって、各演出動作の実行時間(演出時間)に対応した判定値が予め設定されている。尚、プロセスタイマ設定値に代えて、例えば主基板31から所定の演出制御コマンドを受信したことや、演出制御用CPU101において演出動作を制御するための処理として所定の処理が実行されたことといった、所定の制御内容や処理内容に対応して、演出制御の切換タイミング等を示すデータが設定されていてもよい。
表示制御実行データには、例えば演出図柄の可変表示中における各飾り図柄の変動態様を示すデータといった、演出表示装置9の表示画面における演出画像の表示態様を示すデータが含まれている。すなわち、表示制御実行データは、演出表示装置9の表示画面における演出画像の表示動作を指定するデータである。音制御実行データには、例えば演出図柄の可変表示中における演出図柄の可変表示動作に連動した効果音等の出力態様を示すデータといった、スピーカ8L、8Rからの音声出力態様を示すデータが含まれている。すなわち、音制御実行データは、スピーカ27L、27Rからの音声出力動作を指定するデータである。ランプ制御実行データには、例えば装飾LED25や天枠LED28a、左枠LED28b、右枠LED28cといった、発光体の点灯動作態様を示すデータが含まれている。すなわち、ランプ制御実行データは、発光体の点灯動作を指定するデータである。尚、これらの制御データは、全ての演出制御パターンに含まれなければならないものではなく、各演出制御パターンによる演出動作の内容に応じて、一部の制御データを含んで構成される演出制御パターンがあってもよい。また、演出制御パターンに含まれる複数種類のプロセスデータでは、各タイミングで実行される演出動作の内容に応じて、それぞれのプロセスデータを構成する制御データの種類が異なっていてもよい。すなわち、表示制御データや音声制御実行データ、ランプ制御実行データの全部を含んで構成されたプロセスデータもあれば、これらの一部を含んで構成されたプロセスデータもあってよい。さらに、例えば演出用役物が備える可動部材における動作態様を示す可動部材制御データといった、その他の各種制御データが含まれることがあってもよい。
演出制御用CPU101は、これら演出制御パターンに含まれる各種の制御データに従って、演出動作の制御内容を決定する。例えば、プロセスタイマ値がプロセスタイマ設定値のいずれかと合致したときには、そのプロセスタイマ設定値と対応付けられた演出制御実行データに含まれる表示制御実行データにより指定される態様で演出図柄を表示させるとともに、キャラクタ画像や背景画像といった演出画像を演出表示装置9の表示画面に表示させる制御を行う。また、音声制御実行データにより指定される態様でスピーカ27L、27Rから音声を出力させる制御を行うとともに、ランプ制御実行データにより指定される態様で装飾LED25や天枠LED28a、左枠LED28b、右枠LED28c等の発光体を点滅させる制御を行う。尚、プロセスタイマ設定値と対応していても制御対象にならない演出用部品に対応するデータには、ダミーデータ(制御を指定しないデータ)が設定されてもよい。
演出制御用マイクロコンピュータ100におけるROMには、図31に示す、通常連続演出を実行するか否かを決定にて使用される表示演出種別決定用テーブルが記憶されている。
図31〜図34は、コマンド解析処理(ステップS704)の具体例を示すフローチャートである。主基板31から受信された演出制御コマンドは受信コマンドバッファに格納されるが、コマンド解析処理では、演出制御用CPU101は、コマンド受信バッファに格納されているコマンドの内容を確認する。
コマンド解析処理において、演出制御用CPU101は、まず、コマンド受信バッファに受信コマンドが格納されているか否か確認する(ステップS611)。格納されているか否かは、コマンド受信個数カウンタの値と読出ポインタとを比較することによって判定される。両者が一致している場合が、受信コマンドが格納されていない場合である。コマンド受信バッファに受信コマンドが格納されている場合には、演出制御用CPU101は、コマンド受信バッファから受信コマンドを読み出す(ステップS612)。尚、読み出したら読出ポインタの値を+2しておく(ステップS613)。+2するのは2バイト(1コマンド)単位にて読み出すからである。
受信した演出制御コマンドが変動パターンコマンドであれば(ステップS614)、演出制御用CPU101は、その変動パターンコマンドを、RAMに形成されている変動パターンコマンド格納領域に格納する(ステップS615)。そして、変動パターンコマンド受信フラグをセットする(ステップS616)。
受信した演出制御コマンドが表示結果指定コマンドであれば(ステップS617)、演出制御用CPU101は、その表示結果指定コマンド(表示結果1指定コマンド〜表示結果8指定コマンド)を、RAMに形成されている表示結果指定コマンド格納領域に格納する(ステップS618)。
受信した演出制御コマンドが図柄確定指定コマンドであれば(ステップS619)、演出制御用CPU101は、確定コマンド受信フラグをセットする(ステップS620)。
受信した演出制御コマンドが確変大当りA開始指定コマンドであれば(ステップS621)、演出制御用CPU101は、確変大当りA開始指定コマンド受信フラグをセットする(ステップS622)。
受信した演出制御コマンドが確変大当りB開始指定コマンドであれば(ステップS623)、演出制御用CPU101は、確変大当りB開始指定コマンド受信フラグをセットする(ステップS624)。
受信した演出制御コマンドが通常大当りC開始指定コマンドであれば(ステップS625)、通常大当りC開始指定コマンド受信フラグをセットする(ステップS626)。
受信した演出制御コマンドが第1図柄変動指定コマンドであれば(ステップS627)、第1図柄変動指定コマンド受信フラグをセットする(ステップS628)。受信した演出制御コマンドが第2図柄変動指定コマンドであれば(ステップS629)、第2図柄変動指定コマンド受信フラグをセットする(ステップS630)。
受信した演出制御コマンドが電源投入指定コマンド(初期化指定コマンド)であれば(ステップS631)、演出制御用CPU101は、初期化処理が実行されたことを示す初期画面を演出表示装置9に表示する制御を行う(ステップS632)。初期画面には、あらかじめ決められている演出図柄の初期表示が含まれる。
また、受信した演出制御コマンドが停電復旧指定コマンドであれば(ステップS633)、あらかじめ決められている停電復旧画面(遊技状態が継続していることを遊技者に報知する情報を表示する画面)を表示する制御を行い(ステップS634)、停電復旧フラグをセットする(ステップS635)。
受信した演出制御コマンドが確変大当りA終了指定コマンドであれば(ステップS641)、演出制御用CPU101は、確変大当りA終了指定コマンド受信フラグをセットする(ステップS642)。
受信した演出制御コマンドが確変大当りB終了指定コマンドであれば(ステップS643)、演出制御用CPU101は、確変大当りB終了指定コマンドをセットする(ステップS644)。
受信した演出制御コマンドが通常大当りC終了指定コマンドであれば(ステップS645)、演出制御用CPU101は、通常大当りC終了指定コマンド受信フラグをセットする(ステップS646)。
受信した演出制御コマンドが第1保留記憶数指定コマンドであれば(ステップS651)、演出制御用CPU101は、その第1保留記憶数指定コマンドの2バイト目のデータ(EXTデータ)を第1保留記憶数保存領域に格納する(ステップS652)。
受信した演出制御コマンドが第2保留記憶数指定コマンドであれば(ステップS654)、演出制御用CPU101は、その第2保留記憶数指定コマンドの2バイト目のデータ(EXTデータ)を第2保留記憶数保存領域に格納する(ステップS655)。
受信した演出制御コマンドが通常状態指定コマンドであれば(ステップS657)、演出制御用CPU101は、セットされていれば、遊技状態が確変状態であることを示す確変状態フラグ並びに遊技状態が時短状態を示す時短状態フラグをリセットする(ステップS658)。また、受信した演出制御コマンドが時短状態指定コマンドであれば(ステップS659)、演出制御用CPU101は、時短状態フラグをセットする(ステップS660)。また、受信した演出制御コマンドが確変状態指定コマンドであれば(ステップS661)、演出制御用CPU101は、確変状態フラグをセットする(ステップS662)。
次いで、受信した演出制御コマンドが入賞時判定結果指定コマンドであれば、演出制御用CPU101は、受信した入賞時判定結果指定コマンドに応じたフラグをセットする。
次いで、ステップS665に進み、受信した演出制御コマンドが入賞時判定結果1指定コマンド、具体的には、入賞時判定結果指定コマンドのEXTデータで「00(H)」が指定されている場合には、演出制御用CPU101は、第1始動入賞口13への始動入賞時に「非リーチはずれ」となると判定したことを示す入賞判定結果1フラグをセットする(ステップS666)。
受信した演出制御コマンドが入賞時判定結果2指定コマンドであれば(ステップS667)、具体的には、入賞時判定結果指定コマンドのEXTデータで「01(H)」が指定されている場合には、演出制御用CPU101は、第1始動入賞口13への始動入賞時に「スーパーリーチはずれ」となると判定したことを示す入賞判定結果2フラグをセットする(ステップS668)。
受信した演出制御コマンドが入賞時判定結果3指定コマンドであれば(ステップS669)、具体的には、入賞時判定結果指定コマンドのEXTデータで「02(H)」が指定されている場合には、演出制御用CPU101は、第1始動入賞口13への始動入賞時に「スーパーリーチで15ラウンド大当り」となると判定したことを示す入賞判定結果3フラグをセットする(ステップS670)。
受信した演出制御コマンドが入賞時判定結果4指定コマンドであれば(ステップS671)、具体的には、入賞時判定結果指定コマンドのEXTデータで「03(H)」が指定されている場合には、演出制御用CPU101は、第1始動入賞口13への始動入賞時に「スーパーリーチで5ラウンド大当り」となると判定したことを示す入賞判定結果4フラグをセットする(ステップS672)。
受信した演出制御コマンドが入賞時判定結果5指定コマンドであれば(ステップS673)、具体的には、入賞時判定結果指定コマンドのEXTデータで「04(H)」が指定されている場合には、演出制御用CPU101は、第2始動入賞口14への始動入賞時に「非リーチはずれ」となると判定したことを示す入賞判定結果5フラグをセットする(ステップS674)。
受信した演出制御コマンドが入賞時判定結果6指定コマンドであれば(ステップS675)、具体的には、入賞時判定結果指定コマンドのEXTデータで「05(H)」が指定されている場合には、演出制御用CPU101は、第2始動入賞口14への始動入賞時に「スーパーリーチはずれ」となると判定したことを示す入賞判定結果6フラグをセットする(ステップS676)。
受信した演出制御コマンドが入賞時判定結果7指定コマンドであれば(ステップS677)、具体的には、入賞時判定結果指定コマンドのEXTデータで「06(H)」が指定されている場合には、演出制御用CPU101は、第2始動入賞口14への始動入賞時に「スーパーリーチ15ラウンド大当り」となると判定したことを示す入賞判定結果7フラグをセットする(ステップS678)。
また、例えば、受信した演出制御コマンドが入賞時判定結果8指定コマンドであれば(ステップS679)、具体的には、入賞時判定結果指定コマンドのEXTデータで「07(H)」が指定されている場合には、演出制御用CPU101は、第2始動入賞口14への始動入賞時に「スーパーリーチ5ラウンド大当り」となると判定したことを示す入賞判定結果8フラグをセットする(ステップS680)。
受信した演出制御コマンドがその他のコマンドであれば、演出制御用CPU101は、受信した演出制御コマンドに応じたフラグをセットする(ステップS681)。そして、ステップS611に移行する。
ここで、ステップS707で実施される保留記憶表示更新処理について以下に説明する。
尚、この実施例では、演出制御用マイクロコンピュータ100のRAMには、図36に示す、第1保留記憶表示部18c並びに第2保留記憶表示部18dの表示を行うための第1保留記憶バッファと第2保留記憶バッファとが設けられている。図36に示すように、第1保留記憶バッファと第2保留記憶バッファには、各第1(第2)保留記憶数の順位(表示の向かって左が上位に対応し、表示の向かって右が下位に対応する)に対応した保留番号が割り当てられた保存領域が確保されており、入賞の有無や通常連続演出や特別連続演出の対象となるスーパーリーチとなる演出が実施されるか否かや、スーパーリーチで大当りとなる場合の大当り種別(15ラウンドか5ラウンドか)を特定可能な数値データを格納できるように構成されている。
保留記憶表示更新処理において演出制御用CPU101は、まず、受信した第1または第2保留記憶数指定コマンドで示される第1または第2保留記憶数が減少であるか否かを判定する(ステップS901)。
第1(第2)保留記憶数が減少である場合(ステップS901でY)にはステップS918に進み、減少したのが第1特図或いは第2特図のいずれかであるかを特定するとともに、特定した第1特図或いは第2特図に対応する第1または第2保留記憶バッファにおける最上位(1位)の保存領域のデータをクリアした後、各保存領域の内容を1つ上位の順位にシフトして更新する。つまり、第1または第2保留記憶バッファにおいて順位1のデータを削除するとともに、順位2,3,4に対応する保存領域に格納されているデータを、順位1,2,3に対応する保存領域に格納し、順位4には、入賞なしを示す「0」を格納した後、ステップS920に進んで保留表示が更新される。
ステップS901において保留記憶数が減少でない場合には、ステップS902に進んで、受信した第1または第2保留記憶数指定コマンドで示される第1または第2保留記憶数が増加であるか否かを判定する(ステップS902)。
第1または第2保留記憶数が増加でない場合には当該処理を終了する一方、増加である場合には、入賞時判定結果2指定コマンド受信フラグまたは入賞時判定結果6指定コマンド受信フラグがセットされているか否か、つまり、スーパーリーチはずれとなるか否かを判定する(ステップS903)。そして、入賞時判定結果2指定コマンド受信フラグまたは入賞時判定結果6指定コマンド受信フラグがセットされていれば、ステップS906に進んで、第1または第2保留記憶バッファの最下位(入賞なしを示す「0」が記憶されている順位の内の最も上位の順位)のデータとして予告対象であることとともに、当該対象のスーパーリーチではずれとなることを示す予告対象はずれデータ「2」を格納した後、ステップS910に進む。
ステップS903において入賞時判定結果2指定コマンド受信フラグまたは入賞時判定結果6指定コマンド受信フラグがセットされていない場合には(ステップS903でN)、ステップS904に進んで、入賞時判定結果3指定コマンド受信フラグまたは入賞時判定結果7指定コマンド受信フラグがセットされているか否か、つまり、スーパーリーチで15ラウンド大当りである確変大当りAとなるか否かを判定する。そして、入賞時判定結果3指定コマンド受信フラグまたは入賞時判定結果7指定コマンド受信フラグがセットされていれば、ステップS907に進んで、第1または第2保留記憶バッファの最下位(入賞なしを示す「0」が記憶されている順位の内の最も上位の順位)のデータとして予告対象であることとともに、当該対象のスーパーリーチで15ラウンド大当りとなることを示す予告対象当りデータ「3」を格納した後、ステップS910に進む。
ステップS904において入賞時判定結果3指定コマンド受信フラグまたは入賞時判定結果7指定コマンド受信フラグがセットされていない場合(ステップS904でN)には、ステップS905に進んで、入賞時判定結果4指定コマンド受信フラグまたは入賞時判定結果8指定コマンド受信フラグがセットされているか否か、つまり、スーパーリーチで5ラウンド大当りである確変大当りBまたは通常大当りCとなるか否かを判定する。そして、入賞時判定結果4指定コマンド受信フラグまたは入賞時判定結果8指定コマンド受信フラグがセットされていれば、ステップS909に進んで、第1または第2保留記憶バッファの最下位(入賞なしを示す「0」が記憶されている順位の内の最も上位の順位)のデータとして予告対象であることとともに、当該対象のスーパーリーチで5ラウンド大当りとなることを示す予告対象当りデータ「4」を格納した後、ステップS910に進む。
一方、ステップS905において入賞時判定結果4指定コマンド受信フラグまたは入賞時判定結果8指定コマンド受信フラグがセットされていない場合には、ステップS908に進み、第1または第2保留記憶バッファの最下位(入賞なしを示す「0」が記憶されている順位の内の最も上位の順位)のデータとして入賞したことを示す入賞データ「1」を格納した後、ステップS910に進む。
ステップS910では、セットされている全ての入賞時判定結果フラグをクリアする。次いで、後述する連続演出カウンタが0でないか否か、すなわち、通常連続演出または特別連続演出のいずれかが実行中であるか否かを判定し(ステップS911)、連続演出カウンタが0である場合は、第1または第2保留記憶バッファに新たに記憶されたデータが予告対象データ(本実施例では「2」〜「4」)であるか否かを判定する(ステップS912)。
そして、第1または第2保留記憶バッファに新たに記憶されたデータが予告対象データ(本実施例では「2」〜「4」)である場合は、スーパーリーチ実行中フラグがセットされているか否か、つまり、スーパーリーチを伴う変動パターンに基づく変動表示が実行中であるか否かを判定する(ステップS913)。そして、スーパーリーチ実行中フラグがセットされていない場合、通常連続演出決定用乱数SR1を抽出して通常連続演出を実行するか否か及び実行する場合には演出態様を決定する通常連続演出抽選を実行する(ステップS914)。
具体的には、例えば、通常連続演出決定用乱数SR1の値が1〜6である場合には、通常連続演出の実行及びその演出態様を例えば複数種類のうちから決定して通常連続演出記憶領域に記憶し、通常連続演出決定用乱数SR1の値が7〜10である場合には、通常連続演出の非実行を決定して通常連続演出記憶領域に記憶する。尚、通常連続演出の演出態様は、例えば通常連続演出決定用乱数SR1の値が1,2の場合、3,4の場合、5,6の場合で3種類の演出態様のうちからいずれかが決定されるようにすればよい。また、保留記憶バッファに新たに記憶された予告対象データの種別(例えば、予告対象データが大当りか否か)、例えば大当りの信頼度に応じて異なる演出態様が決定されるようにしてもよい。
次いで、通常連続演出記憶領域に通常連続演出の実行(演出態様を含む)または非実行のいずれが記憶されているかを判定し(ステップS915)、通常連続演出の実行が決定されている場合は、通常連続演出フラグをセットした後(ステップS916)、第1保留記憶表示部18cまたは第2保留記憶表示部18dの表示を、特定表示となる「★」の表示にて更新する。また、ステップS913においてスーパーリーチ実行中フラグがセットされている場合は、特別連続演出フラグをセットした後(ステップS919)、特別連続演出の演出態様として、変動パターン格納領域から読み出した変動パターンコマンドから特定される変動パターンに応じた演出態様を決定して演出態様記憶領域に記憶した後(ステップS919+)、ステップS920に進む。
ステップS901にて第1または第2保留記憶数が減少である場合、ステップS911にて通常連続演出または特別連続演出のいずれかが実行中ではない場合、ステップS912にて第1または第2保留記憶バッファに新たに記憶されたデータが予告対象データではない場合(本実施例では、入賞データ「1」の場合)、ステップS919にて特別連続演出フラグをセットした場合、ステップS915にて通常連続演出の実行が決定されなかったと判定した場合には、第1保留記憶表示部18cまたは第2保留記憶表示部18dの表示を、通常表示となる「●」の表示にて更新する。
つまり、通常連続演出の非実行が決定された場合及び特別連続演出の実行が決定された場合には、新たに第1または第2保留記憶バッファに入賞ありを示す「1」、予告対象はずれデータ「2」、予告対象当りデータ「3」、予告対象当りデータ「4」のいずれが格納されていても、保留有りを示す「●」の表示を行う一方、通常連続演出の実行が決定された場合には、新たに第1または第2保留記憶バッファに予告対象データである予告対象はずれデータ「2」、予告対象当りデータ「3」、予告対象当りデータ「4」が格納されたことを条件に、第1保留記憶表示部18cにおいては特定表示となる「★」の表示を行い、第2保留記憶表示部18dにおいては特定表示となる「◆」の表示を行うことで、図36に示すように、通常表示である「●」と異なる「★」や「◆」が保留記憶として表示されることで、この「★」や「◆」に対応する保留記憶において、スーパーリーチが発生して大当りとなるのではないかという期待感を遊技者に付与することが可能となる。
また、本実施例では、特別連続演出の実行が決定された場合には、新たに第1または第2保留記憶バッファに入賞ありを示す「1」、予告対象はずれデータ「2」、予告対象当りデータ「3」、予告対象当りデータ「4」のいずれが格納されていても、第1保留記憶表示部18c及び第2保留記憶表示部18dにおいては、通常表示である「●」と異なる特定表示となる「★」や「◆」の表示には変化させないようにしている。
すなわち、特別連続演出の実行が決定されるのは、スーパーリーチを伴う変動パターンに基づく変動表示の実行中に新たに第1または第2保留記憶バッファに予告対象データ「2」〜「4」のいずれかが格納される場合であり、このようにスーパーリーチを伴う変動パターンに基づく変動表示の実行中に第1保留記憶表示部18c及び第2保留記憶表示部18dに変化させても、遊技者はスーパーリーチ演出に注目しているので気が付きにくいばかりか、第1保留記憶表示部18c及び第2保留記憶表示部18dの表示変化に気が付いた場合には、現在実行中のスーパーリーチ演出に対する遊技者の興味が低減してしまうため、表示態様は変化させないようにしている。
尚、新たに第1または第2保留記憶バッファに記憶されたデータが入賞ありを示す「1」である場合であっても、通常連続演出の実行が決定された場合において、所定の確率にて「★」や「◆」を表示(いわゆるガセ表示)を実行するようにしても良い。
尚、この実施例では、特定表示を「★」や「◆」表示とした形態を例示しているが、本発明はこれに限定されるものではなく、これら特定表示として「●」の色を変化させたり、大きさを変化させるようにしても良い。また、例えばこのような特定表示の表示種別を、大当りの信頼度に応じて複数種類設けてもよい。
図37は、図27に示されたメイン処理における演出制御プロセス処理(ステップS705)を示すフローチャートである。演出制御プロセス処理では、演出制御用CPU101は、演出制御プロセスフラグの値に応じてステップS800〜S807のうちのいずれかの処理を行う。各処理において、以下のような処理を実行する。尚、演出制御プロセス処理では、演出表示装置9の表示状態が制御され、演出図柄(飾り図柄)の可変表示が実現されるが、第1特別図柄の変動に同期した演出図柄(飾り図柄)の可変表示並びに示唆系演出や非示唆系演出に関する制御も、第2特別図柄の変動に同期した演出図柄(飾り図柄)の可変表示並びに示唆系演出や非示唆系演出に関する制御も、一つの演出制御プロセス処理において実行される。
変動パターンコマンド受信待ち処理(ステップS800):遊技制御用マイクロコンピュータ560から変動パターンコマンドを受信しているか否か確認する。具体的には、コマンド解析処理でセットされる変動パターンコマンド受信フラグがセットされているか否か確認する。変動パターンコマンドを受信していれば、演出制御プロセスフラグの値を演出図柄変動開始処理(ステップS801)に対応した値に変更する。
演出図柄変動開始処理(ステップS801):演出図柄(飾り図柄)の変動が開始されるように制御する。そして、演出制御プロセスフラグの値を演出図柄変動中処理(ステップS802)に対応した値に更新する。
演出図柄変動中処理(ステップS802):変動パターンを構成する各変動状態(変動速度)の切替タイミング等を制御するとともに、変動時間の終了を監視する。そして、変動時間が終了したら、演出制御プロセスフラグの値を演出図柄変動停止処理(ステップS803)に対応した値に更新する。
演出図柄変動停止処理(ステップS803):全図柄停止を指示する演出制御コマンド(図柄確定指定コマンド)を受信したことにもとづいて、演出図柄(飾り図柄)の変動を停止し表示結果(停止図柄)を導出表示する制御を行う。そして、演出制御プロセスフラグの値を大当り表示処理(ステップS804)または変動パターンコマンド受信待ち処理(ステップS800)に対応した値に更新する。
大当り表示処理(ステップS804):変動時間の終了後、演出表示装置9に大当りの
発生を報知するための画面を表示する制御を行う。そして、演出制御プロセスフラグの値
をラウンド中処理(ステップS805)に対応した値に更新する。
ラウンド中処理(ステップS805):ラウンド中の表示制御を行う。そして、ラウン
ド終了条件が成立したら、最終ラウンドが終了していなければ、演出制御プロセスフラグ
の値をラウンド後処理(ステップS806)に対応した値に更新する。最終ラウンドが終
了していれば、演出制御プロセスフラグの値を大当り終了処理(ステップS807)に対
応した値に更新する。
ラウンド後処理(ステップS806):ラウンド間の表示制御を行う。そして、ラウン
ド開始条件が成立したら、演出制御プロセスフラグの値をラウンド中処理(ステップS8
05)に対応した値に更新する。
大当り終了演出処理(ステップS807):演出表示装置9において、大当り遊技状態
が終了したことを遊技者に報知する表示制御を行う。そして、演出制御プロセスフラグの
値を変動パターンコマンド受信待ち処理(ステップS800)に対応した値に更新する。
図38は、図37に示された演出制御プロセス処理における変動パターンコマンド受信待ち処理(ステップS800)を示すフローチャートである。変動パターンコマンド受信待ち処理において、演出制御用CPU101は、変動パターンコマンド受信フラグがセットされているか否か確認する(ステップS811)。変動パターンコマンド受信フラグがセットされていれば、変動パターンコマンド受信フラグをリセットする(ステップS812)。そして、演出制御プロセスフラグの値を演出図柄変動開始処理(ステップS801)に対応した値に更新する(ステップS813)。
図39は、図37に示された演出制御プロセス処理における演出図柄変動開始処理(ステップS801)を示すフローチャートである。演出図柄変動開始処理において、演出制御用CPU101は、通常連続演出フラグまたは特別連続演出フラグが設定されているか否か、つまり、通常連続演出または特別連続演出の実行中であるか否かを判定する(ステップS1801)。通常連続演出フラグまたは特別連続演出フラグが設定されている場合は、連続演出カウンタの値を−1した後(ステップS1802)、RAMの所定アドレスに形成されている連続演出カウンタに値が存在するか否か、つまり、連続演出カウンタの値が0であるか否かを判定し(ステップS1803)、連続演出カウンタの値が0であれば、当該変動において連続演出は実行しないので、設定されている通常連続演出フラグまたは特別連続演出フラグをクリアして(ステップS1804)、ステップS1805に進む。また、連続演出カウンタの値が0でなければ、当該変動で連続演出を実行するのでそのままステップS1805に進む。
ステップS1801において通常連続演出フラグまたは特別連続演出フラグが設定されていない場合、つまり、通常連続演出及び特別連続演出のいずれも実行されていない場合(ステップS1801でN)、通常連続演出フラグが設定されているか否かを判定し(ステップS1820)、通常連続演出フラグが設定されている場合には、ステップS1822に進む。また、ステップS1820において通常連続演出フラグが設定されていない場合(ステップS1820でN)、特別連続演出フラグが設定されているか否かを判定し(ステップS1821)、特別連続演出フラグが設定されている場合には、ステップS1822に進み、通常連続演出フラグまたは特別連続演出フラグのセットの対象となった予告対象の保留記憶の保留番号に対応する連続演出回数を連続演出カウンタにセットした後(ステップS1822)、ステップS1805に進む。
具体的には、予告対象の保留番号が「1」であれば連続演出回数に「1」をセットし、予告対象の保留番号が「2」であれば連続演出回数に「2」をセットし、予告対象の保留番号が「3」であれば連続演出回数に「3」をセットし、予告対象の保留番号が「4」であれば連続演出回数に「4」をセットする。
尚、通常連続演出や特別連続演出が変動表示の開始時に実行されるものの場合は、予告対象データが記憶されている保留記憶に基づく変動表示において、通常連続演出や特別連続演出を実行しても実行しなくてもよい。
ステップ1805においては、変動パターンコマンド格納領域から変動パターンコマンドを読み出す(ステップS1805)。次いで、表示結果指定コマンド格納領域に格納されているデータ(すなわち、受信した表示結果指定コマンド)に応じて演出図柄(飾り図柄)の表示結果(停止図柄)を決定する(ステップS1806)。この場合、演出制御用CPU101は、表示結果指定コマンドで指定される表示結果及び設定されている連続演出の種別に応じた演出図柄の停止図柄を決定し、決定した演出図柄の停止図柄を示すデータを演出図柄表示結果格納領域に格納する。
尚、この実施例では、受信した表示結果指定コマンドが確変大当りAに該当する表示結果2指定コマンドである場合において、演出制御用CPU101は、例えば、停止図柄として3図柄が奇数図柄で揃った演出図柄の組合せ(大当り図柄)を決定する。また、受信した表示結果指定コマンドが確変大当りBに該当する表示結果3指定コマンドまたは通常大当りCに該当する表示結果4指定コマンドである場合において、演出制御用CPU101は、例えば、停止図柄として3図柄が偶数図柄で揃った演出図柄の組合せ(大当り図柄)を決定する。また、受信した表示結果指定コマンドが、はずれに該当する表示結果1指定コマンドである場合には、停止図柄として3図柄が不揃いとなる演出図柄の組合せ(はずれ図柄)を決定する。
また、演出制御用CPU101は、通常連続演出や特別連続演出を実行する場合には、演出図柄の停止図柄として、いわゆるチャンス目図柄(例えば、「223」や「445」のように、リーチとならないものの大当り図柄と1つ図柄がずれている図柄の組合せ)を決定する。なお、演出制御用CPU101は、決定した演出図柄の停止図柄を示すデータを演出図柄表示結果格納領域に格納する。
これら停止図柄の決定においては、演出制御用CPU101は、例えば、停止図柄を決定するための乱数を抽出し、演出図柄の組合せを示すデータと数値とが対応付けられている停止図柄決定テーブルを用いて、演出図柄の停止図柄を決定すれば良い。すなわち、抽出した乱数に一致する数値に対応する演出図柄の組合せを示すデータを選択することによって停止図柄を決定すれば良い。よって、確変大当りBと通常大当りCにおいては、同一の停止図柄が決定される場合があり得る。
また、変動パターンコマンド格納領域から読み出された変動パターンが「滑り」または「擬似連」に応じた特定演出を伴う変動パターンである場合には、特定演出にて最終停止図柄を停止表示する前に仮停止表示させる仮停止図柄を決定する。
尚、特定演出パターンとしては、例えば滑り演出であれば、滑りを発生させる演出図柄表示エリア9L,9C,9Rや滑りの速さ(例えば、高速や低速等)等の滑り態様を複数種類のパターンを含む。また、例えば擬似連であれば、再変動のタイミングや演出図柄の変動態様等を複数種類のパターンを含む。
例えば、滑りを伴う変動パターンが格納されている場合、仮停止図柄として、演出図柄の最終停止図柄の一部の組合せ(リーチ)を構成する演出図柄の組合せ(例えば、「7−↓−7」や「2−↓−2」)を決定する。また、擬似連を伴う変動パターンが格納されている場合、仮停止図柄として、演出図柄の最終停止図柄の組合せに基づいて、擬似連チャンス目を構成する演出図柄の組合せ(例えば、「7−7−8」や「2−2−3」)を決定する。これら仮停止図柄の決定には、演出制御用CPU101は、例えば、仮停止図柄を決定するための乱数を抽出し、演出図柄の組合せを示すデータと数値とが対応付けられている仮停止図柄決定テーブル(図示略)を用いて演出図柄の仮停止図柄を決定すれば良い。すなわち、抽出した乱数に一致する数値に対応する演出図柄の組合せを示すデータを選択することによって仮停止図柄を決定すれば良い。
また、擬似連を伴う変動パターンが格納されている場合は、擬似連の再変動回数分の仮停止図柄が決定される。尚、再変動ごとに仮停止表示される仮停止図柄は、全ての再変動で同じ仮停止図柄を決定してもよい。また、各再変動毎の仮停止図柄を抽選等によりランダムに決定してもよく、この場合、該抽選により複数の再変動で同一の仮停止図柄が決定されてもよいし、全ての再変動で異なる仮停止図柄が決定されてもよい。
次いで、演出制御用CPU101は、通常連続演出フラグまたは特別連続演出フラグが設定されているか否かを判定し(ステップS1807)、通常連続演出及び特別連続演出のいずれも実行されていないと判定した場合は、変動パターンコマンド格納領域に格納されている変動パターンコマンドに基づいて、変動パターン種別が予め定められた所定の演出であるスーパーリーチを伴う変動パターン{本実施例では、スーパーPA3−1〜4、スーパーPB3−1〜6(スーパーCA3−3、2−7〜8)}であるか否かを判定する(ステップS1808)。
そして、スーパーリーチを伴う変動パターンである場合には、スーパーリーチ実行中フラグをセットするとともに(ステップS1809)、当該スーパーリーチ演出にて選択された変動パターンに基づく演出態様を記憶した後にステップS1810に進む。また、スーパーリーチを伴う変動パターンではない場合、つまり、非リーチ変動パターンやノーマルリーチ変動パターンである場合には、そのままステップS1810に進む。
次いで、演出制御用CPU101はステップS1810に進み、通常連続演出フラグまたは特別連続演出フラグが設定されていいない場合には変動表示の演出種別として通常演出、通常連続演出フラグが設定されている場合には変動表示の演出種別として通常連続演出、特別連続演出フラグが設定されている場合には変動表示の演出種別として特別連続演出を選択するとともに、これら選択された変動表示の演出種別とステップS1805にて読み出された変動パターンコマンドとに対応する図柄変動制御パターン(プロセステーブル)を選択する(ステップS1810)。
このように、変動表示中に発生した始動入賞に基づいて通常連続演出フラグまたは特別連続演出フラグがセットされた場合、次の変動開始時に連続演出カウンタにカウンタ値がセットされていずれかの連続演出が開始される。その後、予告対象当りデータに対応する変動表示まで連続演出が実行され、予告対象当りデータに対応する変動表示が開始されるときに連続演出カウンタが0になって通常連続演出フラグ及び特別連続演出フラグがクリアされ、特別図柄変動中処理において予告対象当りデータに対応する変動表示が実施される。
次いで、選択したプロセステーブルのプロセスデータ1におけるプロセスタイマをスタートさせる(ステップS1811)。
そして演出制御用CPU101は、プロセスデータ1の内容(表示制御実行データ1、ランプ制御実行データ1、音制御実行データ1)に従って演出装置(演出用部品としての演出表示装置9、演出用部品としての各種ランプおよび演出用部品としてのスピーカ27R,27L、操作部50)の制御を実行する(ステップS1812)。例えば、演出表示装置9において変動パターンに応じた画像を表示させるために、VDP109に指令を出力する。また、各種ランプを点灯/消灯制御を行わせるために、ランプドライバ基板35に対して制御信号(ランプ制御実行データ)を出力する。また、スピーカ27R,27Lからの音声出力を行わせるために、音声出力基板70に対して制御信号(音番号データ)を出力する。
そして、変動時間タイマに、変動パターンコマンドで特定される変動時間に相当する値を設定する(ステップS1813)。また、変動制御タイマに所定時間を設定する(ステップS1814)。なお、所定時間は例えば30msであり、演出制御用CPU101は、所定時間が経過する毎に左中右の飾り図柄の表示状態を示す画像データをVRAMに書き込み、VDP109がVRAMに書き込まれた画像データに応じた信号を演出表示装置9に出力し、演出表示装置9が信号に応じた画像を表示することによって飾り図柄の変動が実現される。次いで、演出制御プロセスフラグの値を演出図柄変動中処理(ステップS802)に対応した値にする(ステップS1815)。
図40は、演出制御プロセス処理における演出図柄変動中処理(ステップS802)を示すフローチャートである。演出図柄変動中処理において、演出制御用CPU101は、プロセスタイマ、変動時間タイマ、変動制御タイマのそれぞれの値を−1する(ステップS840A,S840B,S840C)。
また、演出制御用CPU101は、プロセスタイマがタイムアウトしたか否か確認する(ステップS843)。プロセスタイマがタイムアウトしていたら、プロセスデータの切り替えを行う(ステップS844)。すなわち、プロセステーブルにおける次に設定されているプロセスタイマ設定値をプロセスタイマに設定することによってプロセスタイマをあらためてスタートさせる(ステップS845)。また、その次に設定されている表示制御実行データ、ランプ制御実行データ、音制御実行データにもとづいて演出装置(演出用部品)に対する制御状態を変更する(ステップS846)。
次いで、演出制御用CPU101は、通常連続演出フラグまたは特別連続演出フラグがセットされているか否かを確認する(ステップS847)。いずれかの連続演出フラグがセットされていれば、セットされている連続演出フラグの種別に応じて決定された演出態様に従って連続演出を実行する制御を行う(ステップS848)。また、ステップS847で通常連続演出フラグ及び特別連続演出フラグのいずれもセットされていない場合は、そのままステップS849に進む。
次いで、ステップS849に進み、変動制御タイマがタイムアウトしている場合には(ステップS849)、演出制御用CPU101は、次表示画面(前回の表示切り替え時点から30ms経過後に表示されるべき画面)の画像データを作成し、VRAMの所定領域に書き込む(ステップS850)。そのようにして、演出表示装置9における演出図柄の変動表示制御や各種演出の表示制御が実現される。VDP109は、設定されている背景画像等の所定領域の画像データと、プロセステーブルに設定されている表示制御実行データにもとづく画像データとを重畳したデータに基づく信号を演出表示装置9に出力する。そのようにして、演出表示装置9において、演出図柄の変動における背景画像、保留表示、キャラクタ画像および演出図柄が表示される。また、変動制御タイマに所定値を再セットする(ステップS851)。
また、演出制御用CPU101は、変動時間タイマがタイムアウトしているか否か確認する(ステップS852)。変動時間タイマがタイムアウトしていれば、演出制御プロセスフラグの値を演出図柄変動停止処理(ステップS803)に応じた値に更新する(ステップS854)。変動時間タイマがタイムアウトしていなくても、図柄確定指定コマンドを受信したことを示す確定コマンド受信フラグがセットされていたら(ステップS853)、演出制御プロセスフラグの値を演出図柄変動停止処理(ステップS803)に応じた値に更新する(ステップS854)。変動時間タイマがタイムアウトしていなくても図柄確定指定コマンドを受信したら変動を停止させる制御に移行するので、例えば、基板間でのノイズ等に起因して長い変動時間を示す変動パターンコマンドを受信したような場合でも、正規の変動時間経過時(特別図柄の変動終了時)に、演出図柄の変動を終了させることができる。尚、演出図柄の変動制御に用いられているプロセステーブルには、演出図柄の変動表示中のプロセスデータが設定されている。つまり、プロセステーブルにおけるプロセスデータ1〜nのプロセスタイマ設定値の和は演出図柄の変動時間に相当する。よって、ステップS843の処理において最後のプロセスデータnのプロセスタイマがタイムアウトしたときには、切り替えるべきプロセスデータ(表示制御実行データおよびランプ制御実行データ)はなく、プロセステーブルにもとづく演出図柄の演出制御は終了する。演出図柄の変動制御(演出図柄の変動に関連するキャラクタ画像や背景を表示させる制御を含む。)は、あくまでも変動期間経過時(最後のプロセスデータnのプロセスタイマがタイムアウトした時点に相当)に終了する。
図41は、演出制御プロセス処理における演出図柄変動停止処理(ステップS803)を示すフローチャートである。演出図柄変動停止処理において、演出制御用CPU101は、確定コマンド受信フラグがセットされているか否か確認する(ステップS861)、確定コマンド受信フラグがセットされている場合には、確定コマンド受信フラグをリセットし(ステップS862)、演出図柄表示結果格納領域に格納されているデータ(停止図柄を示すデータ)に従って停止図柄を導出表示する制御を行うとともに(ステップS863)。
次いで、演出制御用CPU101は、大当りとすることに決定されているか否か確認する(ステップS865)。大当りとすることに決定されているか否かは、例えば、表示結果指定コマンド格納領域に格納されている表示結果指定コマンドによって確認できる。尚、この実施例では、演出図柄表示結果格納領域に格納されている停止図柄のデータによっても、大当りとすることに決定されているか否か確認することもできる。
大当りとすることに決定されている場合には、演出制御プロセスフラグの値を大当り表示処理(ステップS804)に応じた値に更新する(ステップS866)。
大当りとしないことに決定されている場合には、演出制御用CPU101は、スーパーリーチ実行中フラグがセットされているか否かを判定し(ステップS867)、スーパーリーチ実行中フラグがセットされていればスーパーリーチ実行中フラグをクリアして(ステップS868)、演出制御プロセスフラグの値を変動パターンコマンド受信待ち処理(ステップS800)に応じた値に更新する(ステップS869)。ステップS867においてスーパーリーチ実行中フラグがセットされていなければ、そのままステップS869に進み、演出制御プロセスフラグの値を変動パターンコマンド受信待ち処理(ステップS800)に応じた値に更新する(ステップS869)。
尚、この実施例では、演出制御用マイクロコンピュータ100は、図柄確定指定コマンドを受信したことを条件に、演出図柄(飾り図柄)の変動(可変表示)を終了させる(ステップS861,S863参照)。しかし、受信した変動パターンコマンドにもとづく変動時間タイマがタイムアウトしたら、図柄確定指定コマンドを受信しなくても、演出図柄(飾り図柄)の変動を終了させるように制御してもよい。その場合、遊技制御用マイクロコンピュータ560は、可変表示の終了を指定する図柄確定指定コマンドを送信しないようにしてもよい。
次に、通常連続演出及び特別連続演出の実行状況の一例について、図42に基づいて説明する。図42は、(a)は通常連続演出、(b)は特別連続演出の実行状況を示すタイミングチャートである。
図42(a)に示すように、例えばスーパーリーチを伴わない変動パターン(例えば、非リーチはずれ変動パターン)に基づく変動表示が開始されてから、当該変動表示が終了するまでの間(ta1〜ta3)に発生した始動入賞のうち、例えば3回目の始動入賞により保留記憶バッファに予告対象当りデータ(例えば「3」または「4」)が記憶されたことに基づいて通常連続演出の実行抽選が実行され、該通常連続演出の実行が決定された場合、新たに記憶された予告対象データが格納された保留番号(ここでは保留番号4)に対応する第1(第2)保留記憶表示部18c(18d)に通常表示である「●」とは異なる特定表示である「★」(「◆」)を表示する(ta2)。
次いで、当該非リーチはずれ変動パターンに基づく変動表示が終了した後(ta3)、予告対象当りデータ(例えば「3」または「4」)に対応する変動表示が開始される以前に実行される複数回の変動表示に亘って通常連続演出が実行される(ta4〜ta5)。
そして、予告対象当りデータ(例えば「3」または「4」)に対応する変動表示(スーパーリーチ当り変動パターンに基づく変動表示)が開始された後(ta6)、当該変動表示の表示結果として大当り図柄の組合せが停止表示されることにより大当りとなり、大当り遊技状態へ移行する(ta7)。
図42(b)に示すように、例えばスーパーリーチを伴う変動パターン(例えば、スーパーリーチはずれまたは当り変動パターン)に基づく変動表示が開始されてから、当該変動表示が終了するまでの間(tb1〜tb3)に発生した始動入賞のうち、例えば3回目の始動入賞により保留記憶バッファに予告対象当りデータ(例えば「3」または「4」)が記憶されたことに基づいて特別連続演出フラグが設定された場合、新たに記憶された予告対象データが格納された保留番号(ここでは保留番号4)に対応する第1(第2)保留記憶表示部18c(18d)に通常表示である「●」を表示し、特定表示である「★」(「◆」)を表示しない(tb2)。
次いで、当該非リーチはずれ変動パターンの変動表示が終了した後(tb3)、予告対象当りデータ(例えば「3」または「4」)に対応する変動表示が開始される以前に実行される複数回の変動表示に亘って特別連続演出が実行される(tb4〜tb5)。
そして、予告対象当りデータ(例えば「3」または「4」)に対応する変動表示(スーパーリーチ当り変動パターンに基づく変動表示)が開始された後(tb6)、当該変動表示の表示結果として大当り図柄の組合せが停止表示されることにより大当りとなり、大当り遊技状態へ移行する(tb7)。
次に、演出表示装置9の表示画面で実行される通常連続演出及び特別連続演出の一例を、図43及び図44を参照して説明する。図43は、通常連続演出の実行状況の一例を示す説明図である。図44は、特別連続演出の実行状況の一例を示す説明図である。
図43に示すように、例えば非リーチはずれ変動パターンに基づく変動表示が開始されてから(図43(A)参照)、始動入賞が2回発生し、これら始動入賞により保留記憶バッファに予告対象はずれデータ(例えば、「1」)が記憶されたことに基づいて、第1(第2)保留記憶表示部18c(18d)には通常表示である「●」が表示される(図43(B)参照)。
次いで、当該非リーチはずれの変動表示が終了する前に、3回目の始動入賞が発生し、該始動入賞により保留記憶バッファに予告対象当りデータ(例えば、「3」または「4」)が記憶されたことに基づいて、第1(第2)保留記憶表示部18c(18d)には特定表示である「★」が表示される(図43(C)参照)。
そして、変動表示が終了してはずれ停止図柄が停止表示された後(図43(D)参照)、次の変動表示から通常連続演出が開始される。通常連続演出では、例えば味方キャラクタC1と敵キャラクタC2とがバトルを行うバトル演出が開始され(図43(D)参照)、予告対象当りデータに対応する変動表示が開始されるまでの複数回の変動表示に亘ってバトル演出が継続して実行され(図43(F)(G)参照)、予告対象当りデータに対応する変動表示の直前の変動表示において、バトルの結果を示す演出画面(ここでは引き分け)が表示され、その結果に応じて、次の変動表示にて大当りとなる可能性が示唆される(図43(H)参照)。
本実施例では、例えば予告対象当りデータに対応する変動表示において大当りとなる場合には、例えばバトルの結果として、味方キャラクタC1が敵キャラクタC2に勝利する連続演出パターンを、味方キャラクタC1と敵キャラクタC2とが引き分けるまたは味方キャラクタC1が敵キャラクタC2に敗北する連続演出パターンよりも高い割合で決定する。これにより遊技者は、味方キャラクタC1が敵キャラクタC2に勝利して、次の変動表示により大当りとなる可能性が高くなることを期待できるようになる。
また、このように最終的に勝利、引き分け、敗北のバトル結果が示されるだけでなく、例えば、バトル演出の途中において味方キャラクタC1が優位または劣勢になるパターン等の複数種類のパターンを含んでいてもよい。
また、このようなバトル演出中において、演出図柄の変動表示は表示画面の右下に縮小され遊技者に目立ちにくい態様で実行され、各変動表示が終了するごとに停止図柄が停止表示される。尚、本実施例では、通常連続演出中においてチャンス目の図柄組合せを停止表示するようになっているが、リーチを伴う変動パターンが設定されている場合には、演出図柄によるリーチ状態が成立するようになっている。
そして、予告対象当りデータ(例えば「3」または「4」)に対応する変動表示(スーパーリーチ当り変動パターンに基づく変動表示)が開始された後(図43(I)参照)、当該変動表示の表示結果として大当り図柄の組合せが停止表示されることにより大当りとなり、大当り遊技状態へ移行する(図43(J)参照)。
尚、本実施例では、予告対象当りデータに対応する変動表示が開始される前の変動表示にて、バトル演出の決着がつくようになっているが、該予告対象当りデータに対応する変動表示における変動表示演出にて決着がつくように、通常連続演出を実行してもよい。具体的には、例えば、保留記憶バッファに予告対象データが記憶されたことに基づいて通常連続演出が実行された場合、演出制御用CPU101は、予告対象データが記憶された保留記憶バッファに基づく変動表示において、読み出された変動パターンに応じた演出態様を決定するのではなく、直前の通常連続演出で実行された演出態様に関連する演出態様を決定すればよい。このようにすれば、例えば、図43(I)で予告対象データに対応する変動表示が開始されたときに、バトル演出に登場していたキャラクタC1が登場する演出等を実行することができ、演出に関連性を持たせることができる。
次に、図44に示すように、例えばスーパーリーチはずれの変動パターンに基づく変動表示が開始されてから(図44(A)参照)、リーチ状態が成立し、スーパーリーチ演出に発展するまでに始動入賞が2回発生し、これら始動入賞により保留記憶バッファに予告対象はずれデータ(例えば、「1」)が記憶されたことに基づいて、第1(第2)保留記憶表示部18c(18d)には通常表示である「●」が表示される(図44(B)(C)参照)。
次いで、当該スーパーリーチはずれの変動表示が終了する前に、3回目の始動入賞が発生し、該始動入賞により保留記憶バッファに予告対象当りデータ(例えば、「3」または「4」)が記憶された場合、スーパーリーチはずれの変動パターンに基づく変動表示の実行中であるため、第1(第2)保留記憶表示部18c(18d)には特定表示である「★」が表示されずに、通常表示である「●」が表示される(図44(D)参照)。尚、図44(D)において、通常表示である「●」が他の保留記憶の通常表示とは異なる態様にて光っているように示されているが、大当りの対象の保留記憶であることを分かりやすくするために便宜的に示しているだけであり、他の保留記憶の通常表示と同様の態様にて光っているものとする。
そして、変動表示が終了してはずれ停止図柄が停止表示された後(図44(E)参照)、次の変動表示から特別連続演出が開始される。特別連続演出では、例えば、直前のスーパーリーチ演出において登場したキャラクタC3と同一(もしくは関連したキャラクタ)のキャラクタC3が登場する復活演出が開始され(図44(F)参照)、予告対象当りデータに対応する変動表示が開始されるまでの複数回の変動表示に亘って復活演出が継続して実行され(図44(G)参照)、予告対象当りデータに対応する変動表示の直前の変動表示において、大当りになる可能性を示唆する演出画面(キャラクタC3が「あやしいぞ〜!!」のセリフを言う)が表示される(図44(H)参照)。
本実施例では、例えば予告対象当りデータに対応する変動表示において大当りとなる場合には、例えば変動表示ごとのキャラクタC3の増加率が高い連続演出パターンを、変動表示ごとのキャラクタC3の増加率が低い連続演出パターンよりも高い割合で決定する。これにより遊技者は、変動表示ごとにキャラクタC3が増加して、次の変動表示により大当りとなる可能性が高くなることを期待できるようになる。
また、このように直前のスーパーリーチ演出において登場したキャラクタC3と同一(もしくは関連したキャラクタ)のキャラクタC3が登場する復活演出パターンだけでなく、通常連続演出と異なるパターンであれば、復活演出ではない複数種類のパターンを含んでいてもよい。
また、このような復活演出中においても、演出図柄の変動表示は表示画面の右下に縮小され遊技者に目立ちにくい態様で実行され、各変動表示が終了するごとに停止図柄が停止表示される。尚、本実施例では、特別連続演出中においてチャンス目の図柄組合せを停止表示するようになっているが、リーチを伴う変動パターンが設定されている場合には、演出図柄によるリーチ状態が成立するようになっている。
そして、予告対象当りデータ(例えば「3」または「4」)に対応する変動表示(スーパーリーチ当り変動パターンに基づく変動表示)が開始された後(図44(I)参照)、当該変動表示の表示結果として大当り図柄の組合せが停止表示されることにより大当りとなり、大当り遊技状態へ移行する(図44(J)参照)。
尚、本実施例では、予告対象当りデータに対応する変動表示では、特別連続演出の演出態様に関わらず、読み出された変動パターンに基づいて演出態様を決定するため、特別連続演出の演出態様とは関連性のない演出態様のリーチ演出等が実行される場合があるが、演出制御用CPU101は、例えば、予告対象データが記憶された保留記憶バッファに基づく変動表示において、読み出された変動パターンに応じた演出態様を決定するのではなく、直前の特別連続演出で実行された演出態様に関連する演出態様を決定すればよい。このようにすれば、例えば、図44(I)で予告対象データに対応する変動表示が開始されたときに、復活演出に登場していたキャラクタC3が登場する演出等を実行することができ、演出に関連性を持たせることができる。
具体的には、例えば、スーパーリーチAはキャラクタC3、スーパーリーチBはキャラクタC4(図示略)、スーパーリーチCはキャラクタC5(図示略)が登場する演出が実行される場合において、キャラクタC3が登場するスーパーリーチAの実行中に保留記憶バッファに予告当り対象データが記憶された場合、ステップS919+において特別連続演出の演出態様としてキャラクタC3が登場する連続演出態様が決定されるとともに、予告当り対象データに対応する変動表示が開始されるときに読み出された変動パターンがキャラクタC4,C5が登場するスーパーリーチB,Cであっても、キャラクタC3が登場する演出態様を決定するようにすればよい。このようにすることで、特別連続演出の実行契機となったスーパーリーチから特別連続演出を経由して予告対象データに対応する変動表示まで(例えば図44(A)から図44(J)まで)連続する一連の演出を実行可能となるため、演出に関連性を持たせることができる。
以上説明したように、本発明の実施例としてのパチンコ遊技機1にあっては、所定の演出であるスーパーリーチ(本実施例では、スーパーPA3−1〜4、スーパーPB3−1〜6(スーパーCA3−3、2−7〜8))を伴う変動パターンに基づく変動表示演出(スーパーリーチ演出)の実行中に新たに発生した始動入賞により、第1(第2)保留記憶バッファに予告対象データ「2」「3」「4」のいずれかが記憶された場合、つまり、入賞時判定処理にてスーパーリーチを伴う変動パターンと判定された場合は、その時点で第1(第2)保留記憶表示部18c、18dに特定表示である「★」や「◆」が表示されることなく、現在実行中のスーパーリーチを伴う変動パターンに基づく変動表示(スーパーリーチ演出)が終了した後に、示唆演出としての特別連続演出が開始されることで、特別連続演出が開始されたタイミングを遊技者が分かりやすくなるばかりか、現在実行中のスーパーリーチを伴う変動パターンに基づく変動表示(スーパーリーチ演出)に対する遊技者の興味を減衰させることがなく、遊技の興趣が向上する。
具体的には、スーパーリーチを伴う変動パターンは、非リーチやノーマルリーチを伴う変動パターンに比べて大当り信頼度が高いため、スーパーリーチ演出の実行中は、非リーチやノーマルリーチ演出に比べて、遊技者は当該変動で大当りとなることを大いに期待できる。よって、演出表示装置9の表示画面にて行われるスーパーリーチ演出に注視しているため、その最中に演出表示装置9の表示画面の下部に表示される第1(第2)保留記憶表示部18c(18d)における表示態様が変化しても気が付きにくい。
一方、遊技者がスーパーリーチ演出の実行中に第1(第2)保留記憶表示部18c(18d)にて特定表示が実施されたことに気が付いた場合、特定表示が実施された保留表示にて大当りになることに対する期待感が生じて、当該変動表示に対する注目度合いが低減するばかりか、当該変動で大当りになることに対する期待感が減衰してしまう。
よって、非リーチやノーマルリーチ演出に比べて変動時間が長く、かつ、大当りの信頼度が高いスーパーリーチ演出の実行中に第1(第2)保留記憶バッファに予告対象データ「2」「3」「4」のいずれかが記憶された場合は、その時点で第1(第2)保留記憶表示部18c(18d)にて特定表示を実行することなく、スーパーリーチ演出(変動)が終了した後に特別連続演出を実行することが好ましい。
また、本実施例では、特別連続演出の実行条件の一つとなる所定の演出の一例として、スーパーリーチ(本実施例では、スーパーPA3−1〜4、スーパーPB3−1〜6(スーパーCA3−3、2−7〜8))を伴う変動パターンに基づく変動表示演出(スーパーリーチ演出)を適用していたが、例えば、スーパーリーチを伴う変動パターンのうち、スーパーリーチはずれ(スーパーCA2−7〜8)またはスーパーリーチ当り(スーパーCA3−3)のいずれかあるいはこれら種別に含まれる複数種類の変動パターンのうちの一部の変動パターンに基づく変動表示演出のみを対象としてもよい。
また、本実施例では、特別連続演出の実行条件の一つとなる所定の演出の一例として、スーパーリーチはずれを伴う変動パターン(スーパーCA2−7、CA2−8)に基づく変動表示演出(スーパーリーチ演出)を適用していることで、例えば、当該スーパーPA3−1〜2、スーパーPB3−1〜3に基づく変動表示演出(スーパーリーチ演出)の実行中において、第1(第2)保留記憶バッファに予告対象データ「2」が記憶された場合は、当該変動表示の終了後に、スーパーリーチはずれの救済的な特別連続演出が実行されることになるため、スーパーリーチではずれてがっかりしている遊技者の期待感を向上させることができる。
また、本実施例では、特別連続演出の実行条件の一つとなる所定の演出の一例として、スーパーリーチ当りを伴う変動パターン(スーパーCA3−3)に基づく変動表示演出(スーパーリーチ演出)も適用していることで、例えば、スーパーPA3−3〜4、スーパーPB3−3〜6に基づく変動表示演出(スーパーリーチ演出)の実行中において、第1(第2)保留記憶バッファに予告対象データ「3」「4」のいずれかが記憶された場合は、特別連続演出が実行されることになる。すなわち、この場合、スーパーリーチ演出の終了後は大当り遊技状態に移行することになるため、スーパーリーチ演出の実行中に新たに記憶された保留記憶に対応する変動表示は、当該スーパーリーチ演出の終了後に移行した大当り遊技状態が終了した後に実行される。よって、大当り遊技状態が終了した後、最初の変動表示から特別連続演出が開始されることになり、遊技者は、スーパーリーチ演出で大当りになった場合、その大当り遊技状態の終了後に特別連続演出が実行されることを期待できるようになるため、遊技者の期待感を大当り遊技状態の終了後まで持続させることが可能となる。
また、本実施例では、非リーチやノーマルリーチを伴う変動パターンに比べて、変動時間が長いスーパーリーチを伴う変動パターンに基づく演出を所定の演出として適用していることで、スーパーリーチ演出の実行中に始動入賞を発生させるための時間を十分に確保することができるため、特別連続演出の実行機会を増加させることが可能となる。
また、本実施例では、所定の演出としてのスーパーリーチを伴う変動パターンに基づく変動表示(スーパーリーチ演出)の実行中に保留記憶バッファに予告対象データが記憶されたことに基づいて、大当りになる可能性を示唆する特別連続演出を実行するようになっていたため、例えば、現在実行中の変動表示(スーパーリーチを伴う変動)が終了してから、予告対象データが記憶された保留記憶に基づく変動表示が開始されるまでの間に、複数の保留記憶(予告対象データ「1」)が記憶された場合でも、大当りになる可能性を示唆する示唆演出が、複数回の変動表示に亘って実行されるため、予告対象データが記憶された保留記憶に基づく変動表示が開始されるまで、遊技者を煽って期待感を向上させることが可能となる。
また、本実施例では、現在実行中の変動表示(スーパーリーチを伴う変動)が終了してから予告対象データが記憶された保留記憶に基づく変動表示が開始されるまでに保留記憶(予告対象データ「1」)が1つも記憶されていない場合、つまり、現在実行中の変動表示(スーパーリーチを伴う変動)が終了した後の次の変動表示となる保留記憶に予告対象データが記憶された場合でも、現在実行中のスーパーリーチ演出に関連する特別連続演出が実行されることになる。すなわち、特別連続演出は、複数回の変動に亘って大当りになる可能性を示唆する示唆演出が連続的に実行されるものだけではなく、1回の変動で示唆する示唆演出も含む。
また、本実施例では、特別連続演出の実行条件の一つとなる所定の演出の一例として、スーパーリーチを伴う変動パターンに基づく変動表示演出(スーパーリーチ演出)を記載しているが、特別連続演出の実行条件の一つとなる所定の演出は上記スーパーリーチを伴う変動パターンに基づく変動表示演出(スーパーリーチ演出)のように、演出図柄の変動開始から変動が終了して表示結果が導出表示されるまで実行される演出に限定されるものではなく、例えば、このスーパーリーチを伴う変動パターンに基づく変動表示演出のうち、変動表示が開始された後、リーチ状態の成立に基づき実行されるリーチ演出が実行される期間のみであってもよい。
あるいは、特別連続演出の実行条件の一つとなる所定の演出として、例えば擬似連を伴う変動パターンに基づく変動表示において、変動が開始されてからリーチ状態が成立するまで繰り返し実行される擬似連演出を適用してもよい。例えば、この擬似連演出が開始されてからリーチ状態が成立するまでの間に保留記憶バッファに予告対象データが記憶された場合、該擬似連演出が終了してリーチ演出に発展した後、当該変動表示の表示結果が導出表示されてから、特別連続演出を開始してもよい。すなわち、所定の演出の終了直後から特別連続演出を開始するものだけでなく、例えば所定の演出としての擬似連演出の終了後、リーチ演出などが実行される所定期間が経過(表示結果が導出表示)してから特別連続演出を開始するものも含む。
また、擬似連演出が終了した時点で、当該変動表示の表示結果の導出表示を待たずに、特別連続演出を開始してもよい。つまり、変動表示が終了してから実行するものだけでなく、変動表示の途中で特別連続演出を実行するようにしてもよい。
さらに、特別連続演出の実行条件の一つとなる所定の演出の他の例としては、例えば大当り遊技状態において実行される大当り演出等であってもよい。このように特別連続演出の実行条件の一つとなる所定の演出は、上記のようにスーパーリーチ演出や、擬似連演出、大当り中演出等、遊技者にとって有利な演出であることが好ましい。
また、本実施例では、所定の演出の一例としてのスーパーリーチを伴う変動パターンに基づく変動表示演出の実行中に保留記憶バッファに予告対象データが記憶されたことにより特別連続演出の実行条件が成立するようになっていたが、例えば保留記憶バッファに予告対象データが記憶された場合に特別連続演出の実行抽選を実行し、該抽選に当選した場合に特別連続演出の実行条件が成立するようにしてもよい。
また、このように特別連続演出の実行抽選を実行する場合、例えば、所定の演出の一例としてのスーパーリーチを伴う変動パターンが、擬似連演出を経由するスーパーリーチ変動パターンまたは擬似連演出を経由しないスーパーリーチ変動パターンのいずれであるかによって、特別連続演出の実行抽選における当選割合を異ならせてもよい。あるいは、所定の演出の一例としてのスーパーリーチを伴う変動パターンの種別(例えば、スーパーリーチA〜C等)や大当り信頼度等によって、特別連続演出の実行抽選における当選割合を異ならせてもよい。
また、本実施例では、特別連続演出として、その直前に実行されていたスーパーリーチを伴う変動パターンに基づく変動表示演出(スーパーリーチ演出)に登場するキャラクタC3と同一のキャラクタC3が登場して、複数回の変動に亘って大当りとなる可能性を示唆する演出を実行することで、遊技者は、スーパーリーチを伴う変動パターンに基づく変動表示演出(スーパーリーチ演出)の終了後に、該スーパーリーチ演出に関連した通常連続演出が継続して実行されることを期待できるようになるため、遊技の興趣が向上する。
より具体的には、スーパーリーチ演出が終了した後、次の変動表示から再びスーパーリーチ演出に登場したキャラクタC3が登場することで、変動表示は変わったものの、スーパーリーチ演出が延長して実行されているように見せることができる。よって、たとえスーパーリーチ演出が実行された変動表示の表示結果がはずれである場合でも、遊技者はキャラクタC3が再度登場することを期待できるようになるため、遊技の興趣が向上する。
尚、本実施例では、スーパーリーチを伴う変動パターンに基づく変動表示演出(スーパーリーチ演出)に登場したキャラクタC3と同一のキャラクタC3が登場する特別連続演出を実行可能とされていたが、このように所定の演出であるスーパーリーチ演出に登場するキャラクタC3と同一のキャラクタC3が登場する演出でなくても、関連した演出とされていれば、例えば登場するキャラクタだけでなく、演出画像の背景、演出モード、ストーリー等の演出態様の少なくとも一部が関連していればよい。
また、本実施例では、演出制御用CPU101が、ステップS707で保留記憶バッファに予告対象データが記憶されていると判定した場合に、通常連続演出フラグまたは特別連続演出フラグをセットするようにしていることで、入賞時判定処理においてスーパーリーチを伴う変動パターンに基づく変動表示が開始されることが判定されたことを契機として、それよりも前の変動表示で通常連続演出または特別連続演出が行われるため、これら連続演出によりスーパーリーチを伴う変動パターンに基づく変動表示に対する遊技者の期待感を高めることができる。
尚、本実施例では、入賞時判定処理においてスーパーリーチを伴う変動パターンと判定されたときに通常連続演出及び特別連続演出のいずれを実行するかを決定していたが、スーパーリーチを伴う変動パターンのうちでも、スーパーリーチ当りの変動パターンまたはスーパーリーチはずれの変動パターンのいずれかが判定されたときにのみ、通常連続演出及び特別連続演出のいずれを実行するか否かを決定するようにしてもよいし、スーパーリーチを伴う変動パターン以外の変動パターン、例えば、擬似連演出や滑り演出を伴う変動パターンと判定されたときに通常連続演出及び特別連続演出のいずれを実行するかを決定するようにしてもよい。
また、本実施例では、演出制御用CPU101は、ステップS913においてスーパーリーチ中フラグがセットされている場合、つまり、スーパーリーチを伴う変動パターンに基づく変動表示演出(スーパーリーチ演出)の実行中は、ステップS920において保留表示態様を特定表示である「★」や「◆」にしないで、通常表示である「●」にすることで、スーパーリーチ演出の実行中に入賞時判定結果が判明することで、実行中のスーパーリーチ演出に対する興味が減衰することが防止される。
また、本実施例では、特別連続演出の他に、特別連続演出の実行条件の一つとなる所定の演出の一例であるスーパーリーチを伴う変動パターンに基づく変動表示演出(スーパーリーチ演出)以外の変動パターンに基づく変動表示演出(例えば、非リーチやノーマルリーチ演出)の実行中に保留記憶バッファに予告対象データが記憶された場合、抽選により特別連続演出とは異なる通常連続演出を実行するようにしていたが、このような通常連続演出は実行しなくてもよい。
以上、本発明の実施例を図面により説明してきたが、具体的な構成はこれら実施例に限られるものではなく、本発明の要旨を逸脱しない範囲における変更や追加があっても本発明に含まれる。
例えば、前記実施例では、パチンコ遊技機1を例示しているが、本発明はこれに限定されるものではなく、遊技媒体としてメダルを使用して遊技を行うスロットマシンや、遊技媒体が、遊技機内部に内封され、貸し出されたパチンコ玉やメダルの数や、入賞に応じて付与されたパチンコ玉やメダルの数が加算される一方、遊技に使用されたパチンコ玉やメダルの数が減算されて記憶される封入式遊技機や、パチンコ玉やメダルを用いずに、例えば貸出要求に応じて貸し出されたポイントや点数等の価値や入賞に応じて付与されたポイントや点数等の価値を全てクレジットとして記憶し、クレジットとして記憶された価値のみを使用して遊技を行うことが可能な遊技機であっても良い。尚、この場合には、これらポイントや点数等が遊技媒体に相当し、クレジットが遊技用価値となる。
1 パチンコ遊技機
8a 第1特別図柄表示器
8b 第2特別図柄表示器
9 演出表示装置
13 第1始動入賞口
14 第2始動入賞口
20 特別可変入賞球装置
31 遊技制御基板(主基板)
56 遊技制御用CPU
560 遊技制御用マイクロコンピュータ
80 演出制御基板
100 演出制御用マイクロコンピュータ
101 演出制御用CPU

Claims (1)

  1. 可変表示を実行可能であり、遊技者にとって有利な有利状態に制御可能な遊技機であって、
    可変表示に関する情報について保留記憶情報として記憶可能な保留記憶手段と、
    前記有利状態に制御されるか否かを決定する決定手段と、
    前記決定手段による決定前に、保留記憶情報に対応する可変表示について前記有利状態に制御されるか否かを判定する判定手段と、
    前記判定手段の判定結果に基づいて、前記有利状態に制御されることを示唆する演出であって、特別示唆演出と特定示唆演出を含む複数種類の示唆演出を、判定の対象となった保留記憶情報に対応する可変表示よりも前に実行される可変表示において実行可能な示唆演出実行手段と、
    保留記憶情報に対応する保留表示が可能な保留表示手段と、
    を備え、
    前記示唆演出実行手段は、実行されている可変表示において前記有利状態に制御されることを示唆する所定演出の実行中に保留記憶情報が新たに記憶されたことにより前記示唆演出を実行する場合、前記所定演出の実行中に前記特定示唆演出を実行することなく、前記所定演出の終了後前記特別示唆演出を実行することが可能であり、
    前記特定示唆演出として、前記保留表示手段における保留表示による第1特定示唆演出と該第1特定示唆演出とは保留表示の表示態様が異なる第2特定示唆演出を実行可能であり、前記有利状態に制御されるときに前記第1特定示唆演出が実行される割合と前記第2特定示唆演出が実行される割合とが異なる
    ことを特徴とする遊技機。
JP2015210304A 2015-10-27 2015-10-27 遊技機 Active JP6232029B2 (ja)

Priority Applications (1)

Application Number Priority Date Filing Date Title
JP2015210304A JP6232029B2 (ja) 2015-10-27 2015-10-27 遊技機

Applications Claiming Priority (1)

Application Number Priority Date Filing Date Title
JP2015210304A JP6232029B2 (ja) 2015-10-27 2015-10-27 遊技機

Related Parent Applications (1)

Application Number Title Priority Date Filing Date
JP2012054974A Division JP5835774B2 (ja) 2012-03-12 2012-03-12 遊技機

Publications (2)

Publication Number Publication Date
JP2016026752A JP2016026752A (ja) 2016-02-18
JP6232029B2 true JP6232029B2 (ja) 2017-11-15

Family

ID=55352406

Family Applications (1)

Application Number Title Priority Date Filing Date
JP2015210304A Active JP6232029B2 (ja) 2015-10-27 2015-10-27 遊技機

Country Status (1)

Country Link
JP (1) JP6232029B2 (ja)

Family Cites Families (2)

* Cited by examiner, † Cited by third party
Publication number Priority date Publication date Assignee Title
JP5228860B2 (ja) * 2008-09-26 2013-07-03 株式会社三洋物産 遊技機
JP5336329B2 (ja) * 2009-11-18 2013-11-06 株式会社ニューギン 遊技機

Also Published As

Publication number Publication date
JP2016026752A (ja) 2016-02-18

Similar Documents

Publication Publication Date Title
JP5835774B2 (ja) 遊技機
JP5428060B2 (ja) 遊技機
JP6158756B2 (ja) 遊技機
JP5964732B2 (ja) 遊技機
JP5340711B2 (ja) 遊技機
JP5475034B2 (ja) 遊技機
JP5746490B2 (ja) 遊技機
JP2013183856A (ja) 遊技機
JP5964731B2 (ja) 遊技機
JP2017108802A (ja) 遊技機
JP2020146377A (ja) 遊技機
JP6159695B2 (ja) 遊技機
JP6619554B2 (ja) 遊技機
JP2020156538A (ja) 遊技機
JP6232029B2 (ja) 遊技機
JP6262607B2 (ja) 遊技機
JP6267065B2 (ja) 遊技機
JP5414835B2 (ja) 遊技機
JP5530485B2 (ja) 遊技機
JP5964734B2 (ja) 遊技機
JP2017148649A (ja) 遊技機
JP6262606B2 (ja) 遊技機
JP6619138B2 (ja) 遊技機
JP2020156541A (ja) 遊技機
JP2020146380A (ja) 遊技機

Legal Events

Date Code Title Description
A131 Notification of reasons for refusal

Free format text: JAPANESE INTERMEDIATE CODE: A131

Effective date: 20160830

A521 Request for written amendment filed

Free format text: JAPANESE INTERMEDIATE CODE: A523

Effective date: 20161028

A131 Notification of reasons for refusal

Free format text: JAPANESE INTERMEDIATE CODE: A131

Effective date: 20170321

A521 Request for written amendment filed

Free format text: JAPANESE INTERMEDIATE CODE: A523

Effective date: 20170519

TRDD Decision of grant or rejection written
A01 Written decision to grant a patent or to grant a registration (utility model)

Free format text: JAPANESE INTERMEDIATE CODE: A01

Effective date: 20171017

A61 First payment of annual fees (during grant procedure)

Free format text: JAPANESE INTERMEDIATE CODE: A61

Effective date: 20171020

R150 Certificate of patent or registration of utility model

Ref document number: 6232029

Country of ref document: JP

Free format text: JAPANESE INTERMEDIATE CODE: R150

R250 Receipt of annual fees

Free format text: JAPANESE INTERMEDIATE CODE: R250

R250 Receipt of annual fees

Free format text: JAPANESE INTERMEDIATE CODE: R250

R250 Receipt of annual fees

Free format text: JAPANESE INTERMEDIATE CODE: R250

R250 Receipt of annual fees

Free format text: JAPANESE INTERMEDIATE CODE: R250

R250 Receipt of annual fees

Free format text: JAPANESE INTERMEDIATE CODE: R250

R250 Receipt of annual fees

Free format text: JAPANESE INTERMEDIATE CODE: R250