JP5048820B2 - コージェネレーションシステム - Google Patents
コージェネレーションシステム Download PDFInfo
- Publication number
- JP5048820B2 JP5048820B2 JP2010206641A JP2010206641A JP5048820B2 JP 5048820 B2 JP5048820 B2 JP 5048820B2 JP 2010206641 A JP2010206641 A JP 2010206641A JP 2010206641 A JP2010206641 A JP 2010206641A JP 5048820 B2 JP5048820 B2 JP 5048820B2
- Authority
- JP
- Japan
- Prior art keywords
- heat
- hot water
- load
- output
- predicted
- Prior art date
- Legal status (The legal status is an assumption and is not a legal conclusion. Google has not performed a legal analysis and makes no representation as to the accuracy of the status listed.)
- Expired - Fee Related
Links
- XLYOFNOQVPJJNP-UHFFFAOYSA-N water Substances O XLYOFNOQVPJJNP-UHFFFAOYSA-N 0.000 claims description 199
- 238000000034 method Methods 0.000 claims description 104
- 238000010438 heat treatment Methods 0.000 claims description 56
- 238000007726 management method Methods 0.000 claims description 14
- 238000005265 energy consumption Methods 0.000 claims description 13
- 238000013523 data management Methods 0.000 claims description 10
- 239000000446 fuel Substances 0.000 description 74
- 238000005338 heat storage Methods 0.000 description 44
- 239000000498 cooling water Substances 0.000 description 25
- 238000010248 power generation Methods 0.000 description 21
- 238000004364 calculation method Methods 0.000 description 13
- 230000007423 decrease Effects 0.000 description 12
- 230000003247 decreasing effect Effects 0.000 description 11
- 238000010586 diagram Methods 0.000 description 4
- 238000006243 chemical reaction Methods 0.000 description 3
- 238000005259 measurement Methods 0.000 description 3
- 238000003287 bathing Methods 0.000 description 2
- 230000007812 deficiency Effects 0.000 description 2
- 230000000116 mitigating effect Effects 0.000 description 2
- 230000001174 ascending effect Effects 0.000 description 1
- 238000002485 combustion reaction Methods 0.000 description 1
- 238000001816 cooling Methods 0.000 description 1
- 230000005611 electricity Effects 0.000 description 1
- 230000017525 heat dissipation Effects 0.000 description 1
- 238000009434 installation Methods 0.000 description 1
- 238000013517 stratification Methods 0.000 description 1
- 238000005406 washing Methods 0.000 description 1
Images
Classifications
-
- Y—GENERAL TAGGING OF NEW TECHNOLOGICAL DEVELOPMENTS; GENERAL TAGGING OF CROSS-SECTIONAL TECHNOLOGIES SPANNING OVER SEVERAL SECTIONS OF THE IPC; TECHNICAL SUBJECTS COVERED BY FORMER USPC CROSS-REFERENCE ART COLLECTIONS [XRACs] AND DIGESTS
- Y02—TECHNOLOGIES OR APPLICATIONS FOR MITIGATION OR ADAPTATION AGAINST CLIMATE CHANGE
- Y02E—REDUCTION OF GREENHOUSE GAS [GHG] EMISSIONS, RELATED TO ENERGY GENERATION, TRANSMISSION OR DISTRIBUTION
- Y02E60/00—Enabling technologies; Technologies with a potential or indirect contribution to GHG emissions mitigation
- Y02E60/30—Hydrogen technology
- Y02E60/50—Fuel cells
Landscapes
- Heat-Pump Type And Storage Water Heaters (AREA)
- Fuel Cell (AREA)
Description
本発明は、電力と熱を発生する熱電併給装置と、その熱電併給装置にて発生する熱にて貯湯タンクに貯湯する貯湯手段と、運転を制御する運転制御手段とが設けられ、
その運転制御手段が、過去の時系列的な熱負荷データ及び過去の時系列的な電力負荷データを管理するデータ管理処理、及び、その管理データに基づいて求めた時系列的な予測熱負荷データ及び時系列的な予測電力負荷データを賄うように前記熱電併給装置を運転するための負荷賄い用運転条件を設定して、その負荷賄い用運転条件にて前記熱電併給装置を運転する負荷賄い条件運転処理を実行するように構成されたコージェネレーションシステムに関する。
その運転制御手段が、過去の時系列的な熱負荷データ及び過去の時系列的な電力負荷データを管理するデータ管理処理、及び、その管理データに基づいて求めた時系列的な予測熱負荷データ及び時系列的な予測電力負荷データを賄うように前記熱電併給装置を運転するための負荷賄い用運転条件を設定して、その負荷賄い用運転条件にて前記熱電併給装置を運転する負荷賄い条件運転処理を実行するように構成されたコージェネレーションシステムに関する。
かかるコージェネレーションシステムは、一般家庭等に設置されるものであり、熱電併給装置にて発電される電力を使用できると共に、熱電併給装置から発生する熱を熱源として貯湯タンクに貯湯してその貯湯タンクの湯水を使用できるように構成したものであり、省エネルギー化を図るように構成してある。ちなみに、熱電併給装置は、発電機とその発電機を駆動するエンジンとを備えて構成したり、燃料電池を備えて構成する。
このようなコージェネレーションシステムにおいて、従来は、運転制御手段を、常時、負荷賄い条件運転処理を実行するように構成していた(例えば、特許文献1。)。
ちなみに、前記特許文献1においては、前記負荷賄い用運転条件として、時系列的な予測電力負荷データを賄うように熱電併給装置を運転し、且つ、そのように時系列的な予測電力負荷データを賄うように熱電併給装置を運転することにより時系列的な予測熱負荷データに対して熱が不足する熱不足状態が予測されるときは、その熱不足状態が予測される時間以前に前記時系列的な予測電力負荷データよりも大きい出力にて熱電併給装置を運転する条件に設定していた。
ところで、一般家庭等、コージェネレーションシステムの設置箇所において、設定周期(例えば1日)毎の生活パターンに規則性が無い場合があり、その場合、設定周期毎のエネルギー消費に規則性が無くなることになる。
例えば、設定周期が1日の場合、日々の生活パターンが変化すると、入浴時間にバラツキが生じて浴槽に湯張りする時間にバラツキが生じるので、設定周期毎の熱の消費パターンが変化し、又、電気の消費パターンも変化することになる。
例えば、設定周期が1日の場合、日々の生活パターンが変化すると、入浴時間にバラツキが生じて浴槽に湯張りする時間にバラツキが生じるので、設定周期毎の熱の消費パターンが変化し、又、電気の消費パターンも変化することになる。
しかしながら、従来では、常時、負荷賄い条件運転処理を実行するようになっていて、常時、時系列的な予測熱負荷データ及び時系列的な予測電力負荷データを賄うように熱電併給装置を運転するので、設定周期毎のエネルギー消費に規則性が無い場合は、省エネルギー化を図り難くなる。
説明を加えると、このようなコージェネレーションシステムは、コージェネレーションシステムの設置箇所の電力負荷及び熱負荷をコージェネレーションシステムから出力される電力及び熱にて過不足を小さくしながら賄うことにより、省エネルギー化を向上することができるものである。
しかしながら、設定周期毎のエネルギー消費に規則性が無いにも拘らず負荷賄い条件運転処理を実行すると、実際の熱負荷に対して熱電併給装置の出力熱量が多く余る大きな熱余りが生じる虞があるが、特に、そのような大きな熱余りが生じると、余った熱が貯湯タンクに溜められままとなって放熱損失が著しく増加することとなるので、省エネルギー性が著しく低下することになる。
しかしながら、設定周期毎のエネルギー消費に規則性が無いにも拘らず負荷賄い条件運転処理を実行すると、実際の熱負荷に対して熱電併給装置の出力熱量が多く余る大きな熱余りが生じる虞があるが、特に、そのような大きな熱余りが生じると、余った熱が貯湯タンクに溜められままとなって放熱損失が著しく増加することとなるので、省エネルギー性が著しく低下することになる。
本発明は、かかる実情に鑑みてなされたものであり、その目的は、省エネルギー化を向上するように運転することが可能なコージェネレーションシステムを提供することにある。
本発明のコージェネレーションシステムは、電力と熱を発生する熱電併給装置と、その熱電併給装置にて発生する熱にて貯湯タンクに貯湯する貯湯手段と、運転を制御する運転制御手段とが設けられ、
その運転制御手段が、過去の時系列的な熱負荷データ及び過去の時系列的な電力負荷データを管理するデータ管理処理、及び、その管理データに基づいて求めた時系列的な予測熱負荷データ及び時系列的な予測電力負荷データを賄うように前記熱電併給装置を運転するための負荷賄い用運転条件を設定して、その負荷賄い用運転条件にて前記熱電併給装置を運転する負荷賄い条件運転処理を実行するように構成されたものであって、
第1特徴構成は、
前記運転制御手段が、
前記データ管理処理において、前記熱負荷データとして、給湯熱負荷を管理するように構成されて、
前記過去の時系列的な給湯熱負荷に関する管理データに基づいて、複数の単位時間からなる設定周期の給湯熱負荷総量についての複数の前記設定周期における分布において設定以上の確率で発生する可能性がある範囲での下限値が、運転停止用判断基準値よりも高いか否かを判別する運転判別処理を実行して、前記下限値が前記運転停止用判断基準値よりも高いときには、前記負荷賄い条件運転処理を実行し、前記下限値が前記運転停止用判断基準値以下のときには、前記熱電併給装置を停止させるように構成されている点を特徴とする。
その運転制御手段が、過去の時系列的な熱負荷データ及び過去の時系列的な電力負荷データを管理するデータ管理処理、及び、その管理データに基づいて求めた時系列的な予測熱負荷データ及び時系列的な予測電力負荷データを賄うように前記熱電併給装置を運転するための負荷賄い用運転条件を設定して、その負荷賄い用運転条件にて前記熱電併給装置を運転する負荷賄い条件運転処理を実行するように構成されたものであって、
第1特徴構成は、
前記運転制御手段が、
前記データ管理処理において、前記熱負荷データとして、給湯熱負荷を管理するように構成されて、
前記過去の時系列的な給湯熱負荷に関する管理データに基づいて、複数の単位時間からなる設定周期の給湯熱負荷総量についての複数の前記設定周期における分布において設定以上の確率で発生する可能性がある範囲での下限値が、運転停止用判断基準値よりも高いか否かを判別する運転判別処理を実行して、前記下限値が前記運転停止用判断基準値よりも高いときには、前記負荷賄い条件運転処理を実行し、前記下限値が前記運転停止用判断基準値以下のときには、前記熱電併給装置を停止させるように構成されている点を特徴とする。
即ち、運転制御手段は、データ管理処理において、熱負荷データとして、給湯熱負荷を管理し、その過去の時系列的な給湯熱負荷に関する管理データに基づいて、設定周期の給湯熱負荷総量についての複数の設定周期における分布において設定以上の確率で発生する可能性がある範囲(以下、設定確率発生範囲と記載する場合がある)での下限値が、運転停止用判断基準値よりも高いか否かを判別する運転判別処理を実行して、設定確率発生範囲の下限値が運転停止用判断基準値よりも高いときには、負荷賄い条件運転処理を実行し、設定確率発生範囲の下限値が運転停止用判断基準値以下のときには、熱電併給装置を停止させる。
つまり、負荷賄い条件運転処理では、予測熱負荷データが小さいときは、その小さい予測熱負荷データを賄うように、熱電併給装置の出力を小さくして運転することになるが、そのように予測熱負荷データを賄うように熱電併給装置を運転する場合、設定周期の給湯熱負荷総量が少なくなるほど熱電併給装置を運転することによる省エネルギー化が低下する。
そして、常時、負荷賄い条件運転処理が実行されるようにすると、比較的熱負荷が小さい状態で、設定周期毎のエネルギー消費に規則性が無くて、予測熱負荷にバラツキが大きい場合には、大きな熱余りが生じるばかりか、省エネルギー化が極めて小さい状態あるいは省エネルギーが達成できない状態で、熱電併給装置が運転される場合が生じ、全体としての省エネルギー化が低下する虞がある。
そこで、上述のように、過去の時系列的な給湯熱負荷に関する管理データに基づいて、設定確率発生範囲の下限値を求めて、その下限値が前記運転停止用判断基準値以下のときには、熱電併給装置を停止させるようにすることにより、大きな熱余りが生じるばかりか、省エネルギー化が極めて小さい状態や省エネルギーが達成できない状態で熱電併給装置が運転されるのを回避して、全体としての省エネルギー化が低下するのを防止することが可能となる。
従って、省エネルギー化を向上するように運転することが可能なコージェネレーションシステムを提供することができるようになった。
そして、常時、負荷賄い条件運転処理が実行されるようにすると、比較的熱負荷が小さい状態で、設定周期毎のエネルギー消費に規則性が無くて、予測熱負荷にバラツキが大きい場合には、大きな熱余りが生じるばかりか、省エネルギー化が極めて小さい状態あるいは省エネルギーが達成できない状態で、熱電併給装置が運転される場合が生じ、全体としての省エネルギー化が低下する虞がある。
そこで、上述のように、過去の時系列的な給湯熱負荷に関する管理データに基づいて、設定確率発生範囲の下限値を求めて、その下限値が前記運転停止用判断基準値以下のときには、熱電併給装置を停止させるようにすることにより、大きな熱余りが生じるばかりか、省エネルギー化が極めて小さい状態や省エネルギーが達成できない状態で熱電併給装置が運転されるのを回避して、全体としての省エネルギー化が低下するのを防止することが可能となる。
従って、省エネルギー化を向上するように運転することが可能なコージェネレーションシステムを提供することができるようになった。
第2特徴構成は、上記第1特徴構成に加えて、
前記設定周期として、設定繰り返し期間毎に夫々存在する複数の時間属性の設定周期があり、
前記運転制御手段が、前記データ管理処理において、前記過去の時系列的な熱負荷データ及び前記過去の時系列的な電力負荷データを前記時間属性に関連付けて設定周期毎に管理するように構成されている点を特徴とする。
前記設定周期として、設定繰り返し期間毎に夫々存在する複数の時間属性の設定周期があり、
前記運転制御手段が、前記データ管理処理において、前記過去の時系列的な熱負荷データ及び前記過去の時系列的な電力負荷データを前記時間属性に関連付けて設定周期毎に管理するように構成されている点を特徴とする。
即ち、運転制御手段は、データ管理処理において、過去の時系列的な熱負荷データ及び過去の時系列的な電力負荷データを時間属性に関連付けて設定周期毎に管理するので、負荷賄い条件運転処理を実行するか予備運転処理を実行するかの判別や、負荷賄い条件運転処理を実行するか熱電併給装置を停止するかの判別を、データ管理処理にて管理している管理データのうちで、運転対象の設定周期の時間属性と同じ時間属性のデータに基づいて行わせるようにすることができる。
つまり、コージェネレーションシステムの設置箇所においては、時間属性毎に生活パターンが変化して、設定周期毎のエネルギー消費の規則性が時間属性毎に変化する場合がある。ちなみに、例えば、設定周期を1日に、時間属性を曜日に、設定繰り返し期間を1週間に夫々設定するものである。
そこで、上述のように、負荷賄い条件運転処理を実行するか予備運転処理を実行するかの判別や、負荷賄い条件運転処理を実行するか熱電併給装置を停止するかの判別を、運転対象の設定周期の時間属性と同じ時間属性のデータに基づいて行わせるようにすることにより、負荷賄い条件運転処理を実行するか予備運転処理を実行するか、あるいは、負荷賄い条件運転処理を実行するか熱電併給装置を停止するかを、時間属性毎のエネルギー消費の規則性の変化に対応して、時間属性単位で行うことが可能となり、省エネルギー化を一層向上することが可能となる。
従って、省エネルギー化を一段と向上するように運転することが可能となった。
そこで、上述のように、負荷賄い条件運転処理を実行するか予備運転処理を実行するかの判別や、負荷賄い条件運転処理を実行するか熱電併給装置を停止するかの判別を、運転対象の設定周期の時間属性と同じ時間属性のデータに基づいて行わせるようにすることにより、負荷賄い条件運転処理を実行するか予備運転処理を実行するか、あるいは、負荷賄い条件運転処理を実行するか熱電併給装置を停止するかを、時間属性毎のエネルギー消費の規則性の変化に対応して、時間属性単位で行うことが可能となり、省エネルギー化を一層向上することが可能となる。
従って、省エネルギー化を一段と向上するように運転することが可能となった。
第3特徴構成は、上記第1又は第2特徴構成に加えて、
前記運転制御手段は、前記時系列的な予測電力負荷データを賄うように前記熱電併給装置を運転することにより、前記時系列的な予測熱負荷データに対して熱が不足する熱不足状態となるか、又は、前記時系列的な予測熱負荷データに対して熱が余る熱余り状態となるかを予測するように構成され、
前記負荷賄い用運転条件が、前記熱不足状態又は前記熱余り状態のいずれも予測しないときは、現在要求されている現電力負荷を賄うように前記熱電併給装置を運転する電力負荷追従運転処理を行い、前記熱不足状態を予測したときは、所定の出力上昇対象時間帯において、現電力負荷よりも大きい出力側に前記熱電併給装置の出力を調整する出力上昇運転を行う、又は、前記熱余り状態を予測したときは、所定の出力下降対象時間帯において、現電力負荷よりも小さい出力側に前記熱電併給装置の出力を調整する出力下降運転を行う条件である点を特徴とする。
前記運転制御手段は、前記時系列的な予測電力負荷データを賄うように前記熱電併給装置を運転することにより、前記時系列的な予測熱負荷データに対して熱が不足する熱不足状態となるか、又は、前記時系列的な予測熱負荷データに対して熱が余る熱余り状態となるかを予測するように構成され、
前記負荷賄い用運転条件が、前記熱不足状態又は前記熱余り状態のいずれも予測しないときは、現在要求されている現電力負荷を賄うように前記熱電併給装置を運転する電力負荷追従運転処理を行い、前記熱不足状態を予測したときは、所定の出力上昇対象時間帯において、現電力負荷よりも大きい出力側に前記熱電併給装置の出力を調整する出力上昇運転を行う、又は、前記熱余り状態を予測したときは、所定の出力下降対象時間帯において、現電力負荷よりも小さい出力側に前記熱電併給装置の出力を調整する出力下降運転を行う条件である点を特徴とする。
即ち、運転制御手段は、時系列的な電力負荷、及び、時系列的な熱負荷を管理しているので、時系列的な電力負荷に対して電力負荷追従運転処理を行うことにより、時系列的な熱負荷に対して熱が不足する熱不足状態が発生するか否か、又は、時系列的な熱負荷に対して熱が余る熱余り状態が発生するか否かを予測することができることになる。
そして、運転制御手段は、時系列的な電力負荷に対して電力負荷追従運転処理を行うことにより時系列的な熱負荷に対して熱が不足する熱不足状態が予測される場合には、所定の出力上昇対象時間帯において出力上昇運転を行うので、電力負荷追従運転処理を行うよりも大きい熱を出力することができることになる。
したがって、出力上昇運転を行うことによって出力された大きい熱にて時系列的な熱負荷を賄うことができることになるので、熱不足状態の発生を抑制することができることになり、貯湯タンク内に湯水が貯湯されていないときに湯水を加熱するための補助加熱ボイラの作動を極力回避することができることとなって、省エネルギー化を促進することができる。
そして、運転制御手段は、時系列的な電力負荷に対して電力負荷追従運転処理を行うことにより時系列的な熱負荷に対して熱が不足する熱不足状態が予測される場合には、所定の出力上昇対象時間帯において出力上昇運転を行うので、電力負荷追従運転処理を行うよりも大きい熱を出力することができることになる。
したがって、出力上昇運転を行うことによって出力された大きい熱にて時系列的な熱負荷を賄うことができることになるので、熱不足状態の発生を抑制することができることになり、貯湯タンク内に湯水が貯湯されていないときに湯水を加熱するための補助加熱ボイラの作動を極力回避することができることとなって、省エネルギー化を促進することができる。
又、運転制御手段は、時系列的な電力負荷に対して電力負荷追従運転処理を行うことにより時系列的な熱負荷に対して熱が余る熱余り状態が予測される場合には、所定の出力下降昇対象時間帯において出力下降運転を行うので、電力負荷追従運転処理を行うよりも小さい熱を出力することができることになる。
したがって、出力下降運転を行うことによって、時系列的な熱負荷に対して余剰に熱を出力することを防止できることになるので、熱余り状態の発生を抑制することができることになるので、貯湯タンクに溜められた熱がただ放熱するだけとなるのを極力回避することができることとなって、省エネルギー化を促進することができる。
要するに、負荷賄い条件運転処理における省エネルギー化を一層促進することができるので、全体として省エネルギー化を一段と向上するように運転することが可能となった。
したがって、出力下降運転を行うことによって、時系列的な熱負荷に対して余剰に熱を出力することを防止できることになるので、熱余り状態の発生を抑制することができることになるので、貯湯タンクに溜められた熱がただ放熱するだけとなるのを極力回避することができることとなって、省エネルギー化を促進することができる。
要するに、負荷賄い条件運転処理における省エネルギー化を一層促進することができるので、全体として省エネルギー化を一段と向上するように運転することが可能となった。
第4特徴構成は、上記第1又は第2特徴構成に加えて、
前記運転制御手段は、前記熱電併給装置を運転したときに前記貯湯タンクに温水として貯えられる予測貯湯熱量、発電所と加熱ボイラを運転したときの予測消費エネルギー量と前記熱電併給装置を運転したときの予測消費エネルギー量との差である予測エネルギー削減量、及び、前記予測貯湯熱量に対する前記予測エネルギー削減量の比率である予測エネルギー削減比率を演算して、その演算した予測エネルギー削減比率に基づいてエネルギー削減比率しきい値を設定し、並びに、運転日の電力負荷データ及び熱負荷データと過去の電力負荷データ及び熱負荷データとに基づいて前記熱電併給装置の最小出力からの増加出力分についての現時点のエネルギー削減比率である現エネルギー削減比率を演算するように構成され、
前記負荷賄い用運転条件が、前記現エネルギー削減比率が前記エネルギー削減比率しきい値より小さいと、前記熱電併給装置を最小出力で運転し、前記現エネルギー削減比率が前記エネルギー削減比率しきい値以上であると、前記熱電併給装置を前記現エネルギー削減比率となる運転条件で運転する条件である点を特徴とする。
前記運転制御手段は、前記熱電併給装置を運転したときに前記貯湯タンクに温水として貯えられる予測貯湯熱量、発電所と加熱ボイラを運転したときの予測消費エネルギー量と前記熱電併給装置を運転したときの予測消費エネルギー量との差である予測エネルギー削減量、及び、前記予測貯湯熱量に対する前記予測エネルギー削減量の比率である予測エネルギー削減比率を演算して、その演算した予測エネルギー削減比率に基づいてエネルギー削減比率しきい値を設定し、並びに、運転日の電力負荷データ及び熱負荷データと過去の電力負荷データ及び熱負荷データとに基づいて前記熱電併給装置の最小出力からの増加出力分についての現時点のエネルギー削減比率である現エネルギー削減比率を演算するように構成され、
前記負荷賄い用運転条件が、前記現エネルギー削減比率が前記エネルギー削減比率しきい値より小さいと、前記熱電併給装置を最小出力で運転し、前記現エネルギー削減比率が前記エネルギー削減比率しきい値以上であると、前記熱電併給装置を前記現エネルギー削減比率となる運転条件で運転する条件である点を特徴とする。
即ち、運転制御手段は、前記熱電併給装置を運転したときに前記貯湯タンクに温水として貯えられる予測貯湯熱量、発電所と加熱ボイラを運転したときの予測消費エネルギー量と前記熱電併給装置を運転したときの予測消費エネルギー量との差である予測エネルギー削減量を演算すると共に、前記予測貯湯熱量に対する前記予測エネルギー削減量の比率である予測エネルギー削減比率を演算して、その演算した予測エネルギー削減比率に基づいてエネルギー削減比率しきい値を設定する。
又、運転制御手段は、運転日の電力負荷データ及び熱負荷データと過去の電力負荷データ及び熱負荷データとに基づいて前記熱電併給装置の最小出力からの増加出力分についての現時点のエネルギー削減比率である現エネルギー削減比率を演算する。
又、運転制御手段は、運転日の電力負荷データ及び熱負荷データと過去の電力負荷データ及び熱負荷データとに基づいて前記熱電併給装置の最小出力からの増加出力分についての現時点のエネルギー削減比率である現エネルギー削減比率を演算する。
そして、運転制御手段は、熱電併給装置を運転制御するときには、このエネルギー削減比率しきい値及び現エネルギー削減比率を用いて、現エネルギー削減比率がエネルギー削減比率しきい値よりも小さいと、運転による充分なエネルギー削減が達成されないとして、熱電併給装置を最小出力で運転し、また現エネルギー削減比率がエネルギー削減比率しきい値以上であると、運転によるエネルギー削減が達成されるとして、熱電併給装置をその現エネルギー削減比率となる運転条件で運転する。このようにエネルギー削減比率しきい値を設定し、このしきい値を用いて熱電併給装置を運転制御することによって、省エネルギー化を図ることが可能となる。
従って、負荷賄い条件運転処理における省エネルギー化を一層促進することができるので、全体として省エネルギー化を一段と向上するように運転することが可能となった。
従って、負荷賄い条件運転処理における省エネルギー化を一層促進することができるので、全体として省エネルギー化を一段と向上するように運転することが可能となった。
本発明に係るコージェネレーションシステムについて図面に基づいて説明する。
〔第1実施形態〕
このコージェネレーションシステムは、図1及び図2に示すように、熱電併給装置としての燃料電池1と、その燃料電池1にて出力される熱を冷却水にて回収し、その冷却水を利用して、貯湯タンク2への貯湯及び暖房端末3への熱媒供給を行う貯湯手段としての貯湯ユニット4と、燃料電池1及び貯湯ユニット4の運転を制御する運転制御手段としての運転制御部5などから構成されている。
〔第1実施形態〕
このコージェネレーションシステムは、図1及び図2に示すように、熱電併給装置としての燃料電池1と、その燃料電池1にて出力される熱を冷却水にて回収し、その冷却水を利用して、貯湯タンク2への貯湯及び暖房端末3への熱媒供給を行う貯湯手段としての貯湯ユニット4と、燃料電池1及び貯湯ユニット4の運転を制御する運転制御手段としての運転制御部5などから構成されている。
前記燃料電池1は、電力と熱とを出力してその出力を調整可能に構成され、その燃料電池1の出力側には、系統連係用のインバータ6が設けられ、そのインバータ6は、燃料電池1の出力電力を商用系統7から供給される電力と同じ電圧及び同じ周波数にするように構成されている。
前記商用系統7は、例えば、単相3線式100/200Vであり、商業用電力供給ライン8を介して、テレビ、冷蔵庫、洗濯機などの電力負荷装置9に電気的に接続されている。
また、インバータ6は、コージェネ用供給ライン10を介して商業用電力供給ライン8に電気的に接続され、燃料電池1からの発電電力がインバータ6及びコージェネ用供給ライン10を介して電力負荷装置9に供給するように構成されている。
前記商用系統7は、例えば、単相3線式100/200Vであり、商業用電力供給ライン8を介して、テレビ、冷蔵庫、洗濯機などの電力負荷装置9に電気的に接続されている。
また、インバータ6は、コージェネ用供給ライン10を介して商業用電力供給ライン8に電気的に接続され、燃料電池1からの発電電力がインバータ6及びコージェネ用供給ライン10を介して電力負荷装置9に供給するように構成されている。
前記商業用電力供給ライン8には、電力負荷装置9の負荷電力を計測する電力負荷計測手段11が設けられ、この電力負荷計測手段11は、商業用電力供給ライン8を通して流れる電流に逆潮流が発生するか否かをも検出するように構成されている。
そして、逆潮流が生じないように、インバータ6により燃料電池1から商業用電力供給ライン8に供給される電力が制御され、発電電力の余剰電力は、その余剰電力を熱に代えて回収する電気ヒータ12に供給されるように構成されている。
そして、逆潮流が生じないように、インバータ6により燃料電池1から商業用電力供給ライン8に供給される電力が制御され、発電電力の余剰電力は、その余剰電力を熱に代えて回収する電気ヒータ12に供給されるように構成されている。
前記電気ヒータ12は、複数の電気ヒータから構成され、冷却水循環ポンプ15の作動により冷却水循環路13を通流する燃料電池1の冷却水を加熱するように設けられ、インバータ6の出力側に接続された作動スイッチ14によりON/OFFが切り換えられている。
また、作動スイッチ14は、余剰電力の大きさが大きくなるほど、電気ヒータ12の消費電力が大きくなるように、余剰電力の大きさに応じて電気ヒータ12の消費電力を調整するように構成されている。
また、作動スイッチ14は、余剰電力の大きさが大きくなるほど、電気ヒータ12の消費電力が大きくなるように、余剰電力の大きさに応じて電気ヒータ12の消費電力を調整するように構成されている。
前記貯湯ユニット4は、温度成層を形成する状態で湯水を貯湯する貯湯タンク2、湯水循環路16を通して貯湯タンク2内の湯水を循環させる湯水循環ポンプ17、熱源用循環路20を通して熱源用湯水を循環させる熱源用循環ポンプ21、熱媒循環路22を通して熱媒を暖房端末3に循環供給させる熱媒循環ポンプ23、湯水循環路16を通流する湯水を加熱させる貯湯用熱交換器24、熱源用循環路20を通流する熱源用湯水を加熱させる熱源用熱交換器25、熱媒循環路22を通流する熱媒を加熱させる熱媒加熱用熱交換器26、ファン27を作動させた状態でのバーナ28の燃焼により貯湯タンク2内から取り出した湯水及び熱源用循環路20を通流する熱源用湯水を加熱させる補助加熱用熱交換器29などを備えて構成されている。
前記湯水循環路16は、その一部が並列になるように分岐接続され、その接続箇所に三方弁18が設けられており、分岐された一方側の流路には、ラジエター19が設けられている。
そして、三方弁18を切り換えることにより、貯湯タンク2の下部から取り出した湯水がラジエター19を通過するように循環させる状態と、貯湯タンク2の下部から取り出した湯水がラジエター19をバイパスするように循環させる状態とに切り換えるように構成されている。
そして、三方弁18を切り換えることにより、貯湯タンク2の下部から取り出した湯水がラジエター19を通過するように循環させる状態と、貯湯タンク2の下部から取り出した湯水がラジエター19をバイパスするように循環させる状態とに切り換えるように構成されている。
前記貯湯用熱交換器24においては、燃料電池1から出力される熱を回収した冷却水循環路13の冷却水を通流させることにより、湯水循環路16を通流する湯水を加熱させるように構成されている。
前記熱源用熱交換器25においては、燃料電池1にて出力される熱を回収した冷却水循環路13の冷却水を通流させることにより、熱源用循環路20を通流する熱源用湯水を加熱させるように構成されている。
そして、補助加熱ボイラJが、ファン27、バーナ28、補助加熱用熱交換器29により構成されている。
また、熱源用循環路20には、熱源用湯水の通流を断続させる熱源用断続弁40が設けられている。
前記熱源用熱交換器25においては、燃料電池1にて出力される熱を回収した冷却水循環路13の冷却水を通流させることにより、熱源用循環路20を通流する熱源用湯水を加熱させるように構成されている。
そして、補助加熱ボイラJが、ファン27、バーナ28、補助加熱用熱交換器29により構成されている。
また、熱源用循環路20には、熱源用湯水の通流を断続させる熱源用断続弁40が設けられている。
前記冷却水循環路13は、貯湯用熱交換器24側と熱源用熱交換器25側とに分岐され、その分岐箇所に、貯湯用熱交換器24側に通流させる冷却水の流量と熱源用熱交換器25側に通流させる冷却水の流量との割合を調整する分流弁30が設けられている。
そして、分流弁30は、冷却水循環路13の冷却水の全量を貯湯用熱交換器24側に通流させたり、冷却水循環路13の冷却水の全量を熱源用熱交換器25側に通流させることもできるように構成されている。
そして、分流弁30は、冷却水循環路13の冷却水の全量を貯湯用熱交換器24側に通流させたり、冷却水循環路13の冷却水の全量を熱源用熱交換器25側に通流させることもできるように構成されている。
前記熱媒加熱用熱交換器26においては、熱源用熱交換器25や補助加熱用熱交換器29にて加熱された熱源用湯水を通流させることにより、熱媒循環路22を通流する熱媒を加熱させるように構成されている。
前記暖房端末3は、床暖房装置や浴室暖房装置などの暖房端末にて構成されている。
前記暖房端末3は、床暖房装置や浴室暖房装置などの暖房端末にて構成されている。
また、貯湯タンク2から取り出した湯水を給湯するときの給湯熱負荷を計測する給湯熱負荷計測手段31が設けられ、暖房端末3での暖房熱負荷を計測する暖房熱負荷計測手段32も設けられている。ちなみに、前記給湯熱負荷は、浴槽に給湯する湯張り用の給湯熱負荷と、浴槽以外の給湯箇所、例えばシャワー、台所、洗面所等に給湯する一般用の給湯熱負荷をあわせたものである。
前記運転制御部5は、燃料電池1の運転中には冷却水循環ポンプ15を作動させる状態で、燃料電池1の運転及び冷却水循環ポンプ15の作動状態を制御するとともに、湯水循環ポンプ17、熱源用循環ポンプ21、熱媒循環ポンプ23の作動状態を制御することによって、貯湯タンク2内に湯水を貯湯する貯湯運転や、暖房端末3に熱媒を供給する熱媒供給運転を行うように構成されている。
ちなみに、給湯するときには、熱源用断続弁40を閉弁した状態で貯湯タンク2から取り出した湯水を給湯するように構成され、貯湯タンク2から取り出した湯水を補助加熱ボイラJにて加熱したり、貯湯タンク2から取り出した湯水に水を混合させて、図外のリモコンにて設定されている給湯設定温度の湯水を給湯するように構成されている。
したがって、貯湯タンク2では、貯湯タンク2の容量の範囲内で、燃料電池1の出力に応じて追加された湯水から、給湯用として取り出された湯水を差し引いた分の湯水が貯湯されていることになる。
したがって、貯湯タンク2では、貯湯タンク2の容量の範囲内で、燃料電池1の出力に応じて追加された湯水から、給湯用として取り出された湯水を差し引いた分の湯水が貯湯されていることになる。
まず、運転制御部5による燃料電池1の運転の制御について説明を加える。
運転制御部5は、過去の時系列的な熱負荷データ及び過去の時系列的な電力負荷データを管理するデータ管理処理、及び、その管理データに基づいて求めた時系列的な予測熱負荷データ及び時系列的な予測電力負荷データを賄うように燃料電池1を運転するための負荷賄い用運転条件を設定して、その負荷賄い用運転条件にて燃料電池1を運転する負荷賄い条件運転処理を実行する。
運転制御部5は、過去の時系列的な熱負荷データ及び過去の時系列的な電力負荷データを管理するデータ管理処理、及び、その管理データに基づいて求めた時系列的な予測熱負荷データ及び時系列的な予測電力負荷データを賄うように燃料電池1を運転するための負荷賄い用運転条件を設定して、その負荷賄い用運転条件にて燃料電池1を運転する負荷賄い条件運転処理を実行する。
そして、この実施形態では、運転制御部5は、前記データ管理処理において、前記熱負荷データとして、給湯熱負荷を管理するように構成して、過去の時系列的な給湯熱負荷に関する管理データに基づいて、設定周期の給湯熱負荷総量についての複数の設定周期における分布において設定以上の確率で発生する可能性がある範囲(即ち、前記設定確率発生範囲と称する場合がある)での下限値が、運転停止用判断基準値よりも高いか否かを判別する運転判別処理を実行して、設定確率発生範囲の下限値が運転停止用判断基準値よりも高いときには、負荷賄い条件運転処理を実行し、設定確率発生範囲の下限値が運転停止用判断基準値以下のときには、燃料電池1を停止させるようにある。
又、運転制御部5は、過去の時系列的な給湯熱負荷に関する管理データに基づいて、設定周期の給湯熱負荷総量についての設定周期毎のバラツキが小さいときには、負荷賄い条件運転処理を実行し、前記バラツキが大きいときには、前記負荷賄い条件運転処理とは別の予備運転処理を実行するように構成してある。
又、運転制御部5は、過去の時系列的な給湯熱負荷に関する管理データに基づいて、設定周期の給湯熱負荷総量についての設定周期毎のバラツキが小さいときには、負荷賄い条件運転処理を実行し、前記バラツキが大きいときには、前記負荷賄い条件運転処理とは別の予備運転処理を実行するように構成してある。
つまり、この実施形態では、設定確率発生範囲の下限値が運転停止用判断基準値よりも高いときは、無条件で負荷賄い条件運転処理を実行するのではなく、設定周期の給湯熱負荷総量についての設定周期毎のバラツキが小さいとき、具体的には、前記設定確率発生範囲の上限値が予備運転処理用判断基準値よりも小さいときに、負荷賄い条件運転処理を実行するように構成してある。
又、この実施形態では、前記運転制御部5を、前記予備運転処理として、現在要求されている現電力負荷を賄うように前記燃料電池1を運転する電力負荷追従運転処理を実行するように構成してある。
又、この実施形態では、前記運転制御部5を、前記予備運転処理として、現在要求されている現電力負荷を賄うように前記燃料電池1を運転する電力負荷追従運転処理を実行するように構成してある。
又、運転制御部5は、時系列的な予測電力負荷データを賄うように燃料電池1を運転することにより、時系列的な予測熱負荷データに対して熱が不足する熱不足状態となるか、時系列的な予測熱負荷データに対して熱が余る熱余り状態となるかを予測するように構成してあり、前記負荷賄い用運転条件を、熱不足状態及び熱余り状態のいずれも予測しないときは、通常時の電力負荷追従運転処理を行い、熱不足状態を予測したときは、所定の出力上昇対象時間帯において、現電力負荷よりも大きい出力側に燃料電池1の出力を調整する出力上昇運転を行い、熱余り状態を予測したときは、所定の出力下降対象時間帯において、現電力負荷よりも小さい出力側に燃料電池1の出力を調整する出力下降運転を行う条件に設定してある。
ちなみに、熱不足状態とは、例えば、貯湯タンク2内に湯水が貯湯されておらず、補助加熱ボイラJを作動させる状態や、熱媒供給運転中に燃料電池1から出力される熱だけでは暖房端末3で要求されている暖房熱負荷を賄えない状態である。
また、熱余り状態とは、例えば、貯湯タンク2内に貯湯されている湯水が満杯であり、ラジエター19を作動させる状態や、熱媒供給運転中に燃料電池1から出力される熱が暖房端末3で要求されている暖房熱負荷よりも大きくて、貯湯タンク2内に貯湯されている湯水が満杯であり、ラジエター19を作動させる状態である。
また、熱余り状態とは、例えば、貯湯タンク2内に貯湯されている湯水が満杯であり、ラジエター19を作動させる状態や、熱媒供給運転中に燃料電池1から出力される熱が暖房端末3で要求されている暖房熱負荷よりも大きくて、貯湯タンク2内に貯湯されている湯水が満杯であり、ラジエター19を作動させる状態である。
先ず、前記電力負荷追従運転処理について説明を加える。
電力負荷追従運転処理において、最小出力(例えば、250W)から最大出力(例えば、1kW)の範囲内で現電力負荷に応じて燃料電池1の出力を調整するように構成されている。
説明を加えると、運転制御部5は、電力負荷計測手段11の計測値及びインバータ6の出力値に基づいて、現電力負荷を求めて、その現電力負荷よりもα(例えば、100W)だけ小さい出力になるように、燃料電池1の出力を調整するように構成されている。
例えば、図3に示すように、現電力負荷が時間経過に伴って推移すると、現電力負荷よりもα(例えば、100W)だけ小さい出力にて、現電力負荷の推移に応じて燃料電池1の出力を調整するようにしている。
ちなみに、運転制御部5は、現電力負荷の設定時間帯(例えば、5分)の平均値に基づいて、燃料電池1の出力を変更するように構成されている。
電力負荷追従運転処理において、最小出力(例えば、250W)から最大出力(例えば、1kW)の範囲内で現電力負荷に応じて燃料電池1の出力を調整するように構成されている。
説明を加えると、運転制御部5は、電力負荷計測手段11の計測値及びインバータ6の出力値に基づいて、現電力負荷を求めて、その現電力負荷よりもα(例えば、100W)だけ小さい出力になるように、燃料電池1の出力を調整するように構成されている。
例えば、図3に示すように、現電力負荷が時間経過に伴って推移すると、現電力負荷よりもα(例えば、100W)だけ小さい出力にて、現電力負荷の推移に応じて燃料電池1の出力を調整するようにしている。
ちなみに、運転制御部5は、現電力負荷の設定時間帯(例えば、5分)の平均値に基づいて、燃料電池1の出力を変更するように構成されている。
次に、過去の時系列的な電力負荷データ及び過去の時系列的な熱負荷データを管理するデータ管理処理について説明を加える。
前記運転制御部5は、例えば、設定周期を1日とし、単位時間を1時間とし、熱負荷を給湯熱負荷と暖房熱負荷として、単位時間当たりの実電力負荷、実給湯熱負荷、及び、実暖房熱負荷の夫々を、電力負荷計測手段11及びインバータ6の出力値、給湯熱負荷計測手段31、及び、暖房熱負荷計測手段32にて計測する。
そして、運転制御部5は、電力負荷計測手段11及びインバータ6の出力値、給湯熱負荷計測手段31、及び、暖房熱負荷計測手段32にて計測された値を設定周期及び単位時間に対応付けて記憶することにより、過去の時系列的な電力負荷データ及び過去の時系列的な熱負荷データを、設定期間(例えば、運転日前の4週間)にわたって、設定周期毎に単位時間毎に対応付けて管理するように構成されている。
前記運転制御部5は、例えば、設定周期を1日とし、単位時間を1時間とし、熱負荷を給湯熱負荷と暖房熱負荷として、単位時間当たりの実電力負荷、実給湯熱負荷、及び、実暖房熱負荷の夫々を、電力負荷計測手段11及びインバータ6の出力値、給湯熱負荷計測手段31、及び、暖房熱負荷計測手段32にて計測する。
そして、運転制御部5は、電力負荷計測手段11及びインバータ6の出力値、給湯熱負荷計測手段31、及び、暖房熱負荷計測手段32にて計測された値を設定周期及び単位時間に対応付けて記憶することにより、過去の時系列的な電力負荷データ及び過去の時系列的な熱負荷データを、設定期間(例えば、運転日前の4週間)にわたって、設定周期毎に単位時間毎に対応付けて管理するように構成されている。
そして、前記運転制御部5は、過去の時系列的な電力負荷データ及び過去の時系列的な熱負荷データの管理データ基づいて、設定周期内において単位時間ごとの時系列的な電力負荷及び時系列的な熱負荷を予測して、時系列的な予測熱負荷データ及び時系列的な予測電力負荷データを求めるように構成されている。
例えば、設定周期が1日で、単位時間が1時間である場合を例に挙げて説明を加えると、図4に示すように、1日のうちのどの時間帯にどれだけの電力負荷及び熱負荷があるかを予測するようにしている。
以下では、設定周期を1日として、単位時間を1時間として説明する。
例えば、設定周期が1日で、単位時間が1時間である場合を例に挙げて説明を加えると、図4に示すように、1日のうちのどの時間帯にどれだけの電力負荷及び熱負荷があるかを予測するようにしている。
以下では、設定周期を1日として、単位時間を1時間として説明する。
次に、前記負荷賄い条件運転処理を実行するか、前記予備運転処理を実行するかの運転状態を選択するための運転状態選択制御について、説明を加える。ちなみに、この実施形態では、運転状態選択制御においては、負荷賄い条件運転処理を実行する運転状態、及び、予備運転処理を実行する運転状態に、燃料電池1を停止させる運転状態を加えた中から、運転状態を選択するようにしてある。
先ず、運転制御部5は、過去の時系列的な給湯熱負荷データに関する管理データに基づいて、設定期間内における1日の給湯熱負荷総量の平均値M及び標準偏差σを求めて、前記設定確率発生範囲の下限値を(M−3σ)に、上限値を(M+3σ)に夫々設定する。
つまり、前記設定確率発生範囲は、設定確率である約99%の確率で発生する可能性のある範囲である。
そして、運転制御部5は、設定確率発生範囲の下限値(M−3σ)と運転停止用判断基準値Ka(M)とを比較して、設定確率発生範囲の下限値(M−3σ)が運転停止用判断基準値Ka(M)よりも高く、且つ、設定確率発生範囲の上限値(M+3σ)が予備運転処理用判断基準値Kb(M)よりも低いときは、設定周期の給湯熱負荷総量についての設定周期毎のバラツキが小さいと判別して、前記負荷賄い条件運転処理を実行し、設定確率発生範囲の下限値(M−3σ)が運転停止用判断基準値Ka(M)以下のときは、設定周期の給湯熱負荷総量についての設定周期毎のバラツキが給湯熱負荷総量の少ない側において大きいと判別して、燃料電池1を停止させ、設定確率発生範囲の上限値(M+3σ)が予備運転処理用判断基準値Kb(M)以上のときは、設定周期の給湯熱負荷総量についての設定周期毎のバラツキが給湯熱負荷総量の多い側において大きいと判別して、前記予備運転処理として電力負荷追従運転処理を実行する。
つまり、前記設定確率発生範囲は、設定確率である約99%の確率で発生する可能性のある範囲である。
そして、運転制御部5は、設定確率発生範囲の下限値(M−3σ)と運転停止用判断基準値Ka(M)とを比較して、設定確率発生範囲の下限値(M−3σ)が運転停止用判断基準値Ka(M)よりも高く、且つ、設定確率発生範囲の上限値(M+3σ)が予備運転処理用判断基準値Kb(M)よりも低いときは、設定周期の給湯熱負荷総量についての設定周期毎のバラツキが小さいと判別して、前記負荷賄い条件運転処理を実行し、設定確率発生範囲の下限値(M−3σ)が運転停止用判断基準値Ka(M)以下のときは、設定周期の給湯熱負荷総量についての設定周期毎のバラツキが給湯熱負荷総量の少ない側において大きいと判別して、燃料電池1を停止させ、設定確率発生範囲の上限値(M+3σ)が予備運転処理用判断基準値Kb(M)以上のときは、設定周期の給湯熱負荷総量についての設定周期毎のバラツキが給湯熱負荷総量の多い側において大きいと判別して、前記予備運転処理として電力負荷追従運転処理を実行する。
ちなみに、前記運転停止用判断基準値Ka(M)及び前記予備運転処理用判断基準値Kb(M)夫々は、設定期間内における1日の給湯熱負荷総量の平均値Mに応じて設定されるものであり、運転制御部5に、運転停止用判断基準値Ka(M)及び予備運転処理用判断基準値Kb(M)夫々を前記平均値Mに対応付けて記憶させてある。以下、それら運転停止用判断基準値Ka(M)及び予備運転処理用判断基準値Kb(M)の設定例の一例について説明する。
省エネルギー率yと給湯熱負荷xとの関係は、下記の式(1)にて示される。
y={(A+x÷η)−(B+Z)}÷(A+x÷η)……………(1)
y={(A+x÷η)−(B+Z)}÷(A+x÷η)……………(1)
ここで、
A:予測電力負荷の発電所一次エネルギー換算値
η:従来加熱ボイラの効率(例えば、0.7)
x÷η:予測給湯熱負荷の従来加熱ボイラのエネルギー量
B:燃料電池1の必要エネルギー量+商用系統7からの電力負荷の発電所一次エネルギー換算値
Z:補助加熱ボイラJの必要エネルギー量
A:予測電力負荷の発電所一次エネルギー換算値
η:従来加熱ボイラの効率(例えば、0.7)
x÷η:予測給湯熱負荷の従来加熱ボイラのエネルギー量
B:燃料電池1の必要エネルギー量+商用系統7からの電力負荷の発電所一次エネルギー換算値
Z:補助加熱ボイラJの必要エネルギー量
そして、燃料電池1にて発生する熱量をCとすると、補助加熱ボイラJの必要エネルギー換算量Zは、予測給湯熱負荷を燃料電池1にて発生する熱量Cにて賄えたときは、Z=0となり、予測給湯熱負荷を燃料電池1にて発生する熱量Cにて賄えなかったときは、Z=x÷η−Cとなる。
従って、
Z=0のときは、
y=1−{B÷(A+x÷η)}
となり、
Z=x÷η−Cのときは、
y=(A−B+C)÷(A+x÷η)
となる。
Z=0のときは、
y=1−{B÷(A+x÷η)}
となり、
Z=x÷η−Cのときは、
y=(A−B+C)÷(A+x÷η)
となる。
そして、運転日の予測電力負荷量が決まると、燃料電池1の効率が分かっているので、A、B、Cは定数となる。
図13は、現電力負荷を750Wとして、燃料電池1の出力を750W、500W及び1000Wにて運転した場合の夫々について、省エネルギー率yと給湯熱負荷xとの関係を示したグラフである。ちなみに、図13は、出力電力範囲が500〜1000Wの燃料電池1の場合についての例である。
750Wの現電力負荷に対して750Wを出力するように運転した場合のグラフと、750Wの現電力負荷に対して500Wを出力するように運転した場合のグラフとの交点の給湯熱負荷は16000Wh程度であるので、1日の給湯熱負荷総量が16000Whよりも多いときは、750Wの現電力負荷に対して750Wを出力するように運転した方が省エネルギー率が高くなり、1日の給湯熱負荷総量が16000Whよりも少ないときは、750Wの現電力負荷に対して500Wを出力するように運転した方が省エネルギー率が高くなる。
例えば、運転日の予測給湯熱負荷総量が14000Whのときは、現電力負荷が750Wであっても、その750Wを出力するように運転すると省エネルギー率が低くなるので、750Wの現電力負荷よりも小さい出力で運転するように負荷賄い用運転条件が設定されることになる。
しかしながら、1日の給湯熱負荷総量のバラツキが大きくて、実際の給湯熱負荷が16000Whよりも多くなると、750Wの現電力負荷に対して750Wを出力するように運転する電力負荷追従処理を実行する方が省エネルギー率を高くすることが可能となる。
しかしながら、1日の給湯熱負荷総量のバラツキが大きくて、実際の給湯熱負荷が16000Whよりも多くなると、750Wの現電力負荷に対して750Wを出力するように運転する電力負荷追従処理を実行する方が省エネルギー率を高くすることが可能となる。
そこで、例えば、1日の給湯熱負荷総量の平均値Mが14000Whのときは、予備運転処理用判断基準値Kb(M)を16000Whに設定する。
そして、設定周期の給湯熱負荷総量についての設定周期毎のバラツキにおいて、給湯熱負荷総量が多い側でのバラツキが大きくて、設定確率発生範囲の上限値(M+3σ)が予備運転処理用判断基準値Kb(M)である16000Wh以上のときは、予備運転処理としての電力負荷追従運転処理が実行されることになり、省エネルギー化を向上することが可能となる。
そして、設定周期の給湯熱負荷総量についての設定周期毎のバラツキにおいて、給湯熱負荷総量が多い側でのバラツキが大きくて、設定確率発生範囲の上限値(M+3σ)が予備運転処理用判断基準値Kb(M)である16000Wh以上のときは、予備運転処理としての電力負荷追従運転処理が実行されることになり、省エネルギー化を向上することが可能となる。
又、1日の給湯熱負荷総量が5000Whよりも少ないときは、750Wの現電力負荷に対して500Wを出力するように、現電力負荷よりも出力を小さくして運転しても省エネルギーが達成できないので、前記運転停止用判断基準値Ka(M)を5000Whに設定する。
そして、設定周期の給湯熱負荷総量についての設定周期毎のバラツキにおいて、給湯熱負荷総量が少ない側でのバラツキが大きくて、設定確率発生範囲の下限値(M−3σ)が運転停止用判断基準値Ka(M)以下のときは、燃料電池1が停止されることになり、省エネルギー化を向上することが可能となる。
そして、設定周期の給湯熱負荷総量についての設定周期毎のバラツキにおいて、給湯熱負荷総量が少ない側でのバラツキが大きくて、設定確率発生範囲の下限値(M−3σ)が運転停止用判断基準値Ka(M)以下のときは、燃料電池1が停止されることになり、省エネルギー化を向上することが可能となる。
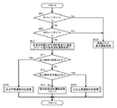
次に、図5に示すフローチャートに基づいて、燃料電池1の運転を制御する場合の運転制御部5による一連の制御動作について説明する。
先ず、前記設定確率発生範囲の下限値(M−3σ)と運転停止用判断基準値Ka(M)とを比較して(ステップA1)、設定確率発生範囲の下限値(M−3σ)が運転停止用判断基準値Ka(M)以下のときは、燃料電池1を停止させて(ステップA2)、リターンし、設定確率発生範囲の下限値(M−3σ)が運転停止用判断基準値Ka(M)よりも高いときは、設定確率発生範囲の上限値(M+3σ)と予備運転処理用判断基準値Kb(M)とを比較して(ステップA3)、設定確率発生範囲の上限値(M+3σ)が予備運転処理用判断基準値Kb(M)以上のときは、前記予備運転処理として電力負荷追従運転処理を実行して(ステップ13)、リターンし、設定確率発生範囲の上限値(M+3σ)が予備運転処理用判断基準値Kb(M)よりも低いときは、前記負荷賄い条件運転処理を実行する。
先ず、前記設定確率発生範囲の下限値(M−3σ)と運転停止用判断基準値Ka(M)とを比較して(ステップA1)、設定確率発生範囲の下限値(M−3σ)が運転停止用判断基準値Ka(M)以下のときは、燃料電池1を停止させて(ステップA2)、リターンし、設定確率発生範囲の下限値(M−3σ)が運転停止用判断基準値Ka(M)よりも高いときは、設定確率発生範囲の上限値(M+3σ)と予備運転処理用判断基準値Kb(M)とを比較して(ステップA3)、設定確率発生範囲の上限値(M+3σ)が予備運転処理用判断基準値Kb(M)以上のときは、前記予備運転処理として電力負荷追従運転処理を実行して(ステップ13)、リターンし、設定確率発生範囲の上限値(M+3σ)が予備運転処理用判断基準値Kb(M)よりも低いときは、前記負荷賄い条件運転処理を実行する。
以下、その負荷賄い条件運転処理の詳細な制御動作について、図5〜図12に基づいて説明する。
なお、図5〜図7は、本実施形態の処理フローを示す図であり、図8〜図12において、(イ)は、各設定時間帯(i)における貯湯タンク2に貯えられるべき熱量(以下、「予測貯熱量」と呼ぶ。)の演算条件としての各単位時間(i)における燃料電池1の出力F(i)を示す図、及び、(ロ)は、その演算条件下での演算結果である各単位時間(i)における予測貯熱量T(i)を示す図である。なお、図8〜図12において、単位時間(i=0)に相当する貯熱量T(0)は、現時点で貯湯タンク2に貯えられている熱量を示すものである。
なお、図5〜図7は、本実施形態の処理フローを示す図であり、図8〜図12において、(イ)は、各設定時間帯(i)における貯湯タンク2に貯えられるべき熱量(以下、「予測貯熱量」と呼ぶ。)の演算条件としての各単位時間(i)における燃料電池1の出力F(i)を示す図、及び、(ロ)は、その演算条件下での演算結果である各単位時間(i)における予測貯熱量T(i)を示す図である。なお、図8〜図12において、単位時間(i=0)に相当する貯熱量T(0)は、現時点で貯湯タンク2に貯えられている熱量を示すものである。
図5に示すように、運転制御部5は、各単位時間(i)における燃料電池1の出力F(i)を電力負荷追従運転処理時に設定される出力fとする条件で、各単位時間(i)における予測貯熱量T(i)を求める(ステップ10)。
具体的には、運転制御部5は、上記ステップ10において、まず、各単位時間(i)において予測される電力負荷及び熱負荷等から、各単位時間(i)において貯湯タンク2に追加される熱量(以下、「追加熱量」と呼ぶ。)を求める。この追加熱量は、その単位時間(i)内において、燃料電池1の出力F(i)に応じて出力される熱量と余剰電力に応じて電気ヒータ12から出力される熱との和から熱負荷を差し引いたものとなり、その追加熱量が正の場合には、貯湯タンク2に貯えられる熱量が増加し、その追加熱量が負の場合には、貯湯タンク2に貯えられる熱量が減少することになる。
次に、運転制御手段5は、最早の単位時間(i=1)から順に選択する状態で、各単位時間(i)において、前の単位時間(i−1)が経過したときに貯湯タンク2に貯えられている熱量(最早の単位時間(i=1)においては現在貯湯タンク2に貯えられている熱量)に上記のように求めた追加熱量を加えた熱量を、上記予測貯熱量T(i)として求めるのである。
次に、運転制御手段5は、最早の単位時間(i=1)から順に選択する状態で、各単位時間(i)において、前の単位時間(i−1)が経過したときに貯湯タンク2に貯えられている熱量(最早の単位時間(i=1)においては現在貯湯タンク2に貯えられている熱量)に上記のように求めた追加熱量を加えた熱量を、上記予測貯熱量T(i)として求めるのである。
なお、その予測貯熱量T(i)が、貯湯タンク2に貯えることができる最大貯熱量tmaxを超える場合、即ち、ラジエター19を作動させる必要がある場合には、その単位時間(i)を熱余り状態が予測される単位時間(i=ful)と特定でき、その予測貯熱量T(i)が、貯湯タンク2に貯えるべき最小貯熱量tmin(例えば、0)を下回る場合、即ち、補助加熱ボイラJを作動させる必要がある場合には、その単位時間(i)を熱不足状態が予測される設定時間帯(i=emp)と特定できる。
また、各単位時間(i)において貯湯タンク2に使用可能な状態で有効に貯えられる熱量(以下、「有効貯熱量」と呼ぶ。)T’(i)は、上記予測貯熱量T(i)が貯湯タンク2に貯えることができる最小貯熱量tmin以上且つ最大貯熱量tmax以下の範囲内であれば、予測貯熱量T(i)とされるが、その予測貯熱量T(i)が貯湯タンク2に貯えることができる最大貯熱量tmaxを超える場合には最大貯熱量tmaxとされ、その予測貯熱量が貯湯タンク2に貯えるべき最小貯熱量tminを下回る場合には最小貯熱量tminとされる。
また、各単位時間(i)において貯湯タンク2に使用可能な状態で有効に貯えられる熱量(以下、「有効貯熱量」と呼ぶ。)T’(i)は、上記予測貯熱量T(i)が貯湯タンク2に貯えることができる最小貯熱量tmin以上且つ最大貯熱量tmax以下の範囲内であれば、予測貯熱量T(i)とされるが、その予測貯熱量T(i)が貯湯タンク2に貯えることができる最大貯熱量tmaxを超える場合には最大貯熱量tmaxとされ、その予測貯熱量が貯湯タンク2に貯えるべき最小貯熱量tminを下回る場合には最小貯熱量tminとされる。
次に、運転制御部5は、上記のようにステップ10で求めた各単位時間(i)における予測貯熱量T(i)を参照して、熱余り状態又は熱不足状態となる単位時間を特定し、最初に熱余り状態となるか否か、さらには、最初に熱不足状態となるか否かを判定する(ステップ11,12)。
そして、先に熱余り状態となる場合には、詳細については後述するが、最早の単位時間(i=1)において出力下降運転を行うか否かを判定するための出力下降運転判定処理(ステップ100)を実行し、先に熱不足状態となる場合には、詳細については後述するが、最早の単位時間(i=1)において出力上昇運転を行うか否かを判定するための出力上昇運転判定処理(ステップ200)を実行し、熱余り状態及び熱不足状態にならない場合には、最早の単位時間(i=1)において通常時の電力負荷追従運転処理を行うことを決定する(ステップ13)。
以下、最早の設定時間帯(i=1)で通常時の電力負荷追従運転処理を行うことを決定する場合について、図8に基づいて説明を加える。
図8(イ)に示すように、各単位時間(i)における燃料電池1の出力F(i)を電力負荷追従運転処理時に設定される出力fとする条件で、各単位時間(i)における予測貯熱量T(i)を求めた結果、図8(ロ)に示すように、各単位時間(i)において予測貯熱量T(i)が、最小貯熱量tmin以上且つ最大貯熱量tmax以下の範囲内となる場合、即ち、熱余り状態及び熱不足状態にならない場合には、最早の単位時間(i=1)において電力負荷追従運転処理を行うように決定されるのである。
図8(イ)に示すように、各単位時間(i)における燃料電池1の出力F(i)を電力負荷追従運転処理時に設定される出力fとする条件で、各単位時間(i)における予測貯熱量T(i)を求めた結果、図8(ロ)に示すように、各単位時間(i)において予測貯熱量T(i)が、最小貯熱量tmin以上且つ最大貯熱量tmax以下の範囲内となる場合、即ち、熱余り状態及び熱不足状態にならない場合には、最早の単位時間(i=1)において電力負荷追従運転処理を行うように決定されるのである。
なお、上記出力上昇運転判定処理及び上記出力下降運転判定処理を行うことなく、上記図5のステップ10で求めた各単位時間(i)における予測貯熱量T(i)を参照して、先に熱余り状態となる場合には、最早の単位時間(i=1)において出力下降運転を行うことを決定し、先に熱不足状態となる場合には、最早の単位時間(i=1)において出力上昇運転を行うことを決定するように構成しても構わない。
次に、出力下降運転判定処理について、図6に基づいて説明する。
運転制御部5は、出力下降運転判定処理において、先ず、最早の単位時間(i=1)における燃料電池1の出力F(1)を出力下降運転時に設定される出力fminとし、その他の単位時間(i=2〜24)における燃料電池1の出力F(i=2〜24)を電力負荷追従運転処理時に設定される出力fとする条件で、各単位時間(i)における予測貯熱量T(i)を求める(ステップ101)。
そして、このように求めた予測貯熱量T(i)を参照して、最早の単位時間(i=1)において出力下降運転を行った場合に、熱不足状態となるか否かを判定し(ステップ102)、熱不足状態とならない場合には、最早の単位時間(i=1)において出力下降運転を行うことを決定し(ステップ103)、一方、熱不足状態となる場合には、最早の単位時間(i=1)において出力下降運転を行うことを禁止して電力負荷追従運転処理を行うことを決定する(ステップ104)。
運転制御部5は、出力下降運転判定処理において、先ず、最早の単位時間(i=1)における燃料電池1の出力F(1)を出力下降運転時に設定される出力fminとし、その他の単位時間(i=2〜24)における燃料電池1の出力F(i=2〜24)を電力負荷追従運転処理時に設定される出力fとする条件で、各単位時間(i)における予測貯熱量T(i)を求める(ステップ101)。
そして、このように求めた予測貯熱量T(i)を参照して、最早の単位時間(i=1)において出力下降運転を行った場合に、熱不足状態となるか否かを判定し(ステップ102)、熱不足状態とならない場合には、最早の単位時間(i=1)において出力下降運転を行うことを決定し(ステップ103)、一方、熱不足状態となる場合には、最早の単位時間(i=1)において出力下降運転を行うことを禁止して電力負荷追従運転処理を行うことを決定する(ステップ104)。
以下、出力下降運転判定処理において、最早の単位時間(i=1)において出力下降運転を行うことを禁止して電力負荷追従運転処理を行うことを決定する場合について、図9及び図10に基づいて説明を加える。
図9(イ)に示すように、各単位時間(i)における燃料電池1の出力F(i)を電力負荷追従運転処理時に設定される出力fとする条件で、各単位時間(i)における予測貯熱量T(i)を求めた結果、図9(ロ)に示す単位時間(i=17)の貯熱量T(17)のように、先に熱余り状態となる場合に、出力下降運転判定処理が行われる。
そして、出力下降運転判定処理において、図10(イ)に示すように、最早の単位時間(i=1)における燃料電池1の出力F(i)を出力下降運転時に設定される出力fminとする条件で、各単位時間(i)における予測貯熱量T(i)を求めた結果、図10(ロ)に示す単位時間(i=19,20)の貯熱量T(19),T(20)のように、熱不足状態となる場合には、最早の単位時間(i=1)においては、出力下降運転を行うことを禁止して、電力負荷追従運転処理を行うように決定されるのである。
図9(イ)に示すように、各単位時間(i)における燃料電池1の出力F(i)を電力負荷追従運転処理時に設定される出力fとする条件で、各単位時間(i)における予測貯熱量T(i)を求めた結果、図9(ロ)に示す単位時間(i=17)の貯熱量T(17)のように、先に熱余り状態となる場合に、出力下降運転判定処理が行われる。
そして、出力下降運転判定処理において、図10(イ)に示すように、最早の単位時間(i=1)における燃料電池1の出力F(i)を出力下降運転時に設定される出力fminとする条件で、各単位時間(i)における予測貯熱量T(i)を求めた結果、図10(ロ)に示す単位時間(i=19,20)の貯熱量T(19),T(20)のように、熱不足状態となる場合には、最早の単位時間(i=1)においては、出力下降運転を行うことを禁止して、電力負荷追従運転処理を行うように決定されるのである。
なお、出力下降運転判定処理のステップ102において、最早の単位時間(i=1)において出力下降運転を行った場合に熱不足状態となる単位時間が、各単位時間(i)において電力負荷追従運転処理を行った場合に熱余り状態となった単位時間(i=ful)の前にあるときのみ、最早の単位時間(i=1)において出力下降運転を行うことを禁止して電力負荷追従運転処理を行うことを決定するように構成しても構わない。
次に、出力上昇運転判定処理について、図7に基づいて説明する。
運転制御部5は、出力上昇運転判定処理において、最早の単位時間(i=1)から電力負荷追従運転処理を行った場合に熱不足状態となった単位時間(i=emp)までの燃料電池1の出力F(1〜emp)を出力上昇運転時に設定される出力fmaxとし、その他の単位時間(i=emp+1〜24)における燃料電池1の出力F(emp+1〜24)を電力負荷追従運転処理時に設定される出力fとする条件で、各単位時間(i)における予測貯熱量T(i)を求める(ステップ201)。
そして、このように求めた予測貯熱量T(i)を参照して、最早の単位時間(i=1)から電力負荷追従運転処理を行った場合に熱不足状態となった単位時間(i=emp)まで出力上昇降運転を行った場合に熱余り状態となる単位時間が、各単位時間(i)において電力負荷追従運転処理を行った場合に熱不足状態となった単位時間(i=emp)の前にあるか否かを判定する(ステップ202)。
そして、単位時間(i=1〜emp)において出力上昇運転を行った場合に熱余り状態となる単位時間が熱不足状態であった単位時間(i=emp)の前にない場合には、最早の単位時間(i=1)において出力上昇運転を行うことを決定し(ステップ203)、一方、単位時間(i=1〜emp)において出力上昇運転を行った場合に熱余り状態となる単位時間が熱不足状態であった単位時間(i=emp)の前にある場合には、最早の単位時間(i=1)において出力上昇運転を行うことを禁止して電力負荷追従運転処理を行うことを決定する(ステップ204)。
運転制御部5は、出力上昇運転判定処理において、最早の単位時間(i=1)から電力負荷追従運転処理を行った場合に熱不足状態となった単位時間(i=emp)までの燃料電池1の出力F(1〜emp)を出力上昇運転時に設定される出力fmaxとし、その他の単位時間(i=emp+1〜24)における燃料電池1の出力F(emp+1〜24)を電力負荷追従運転処理時に設定される出力fとする条件で、各単位時間(i)における予測貯熱量T(i)を求める(ステップ201)。
そして、このように求めた予測貯熱量T(i)を参照して、最早の単位時間(i=1)から電力負荷追従運転処理を行った場合に熱不足状態となった単位時間(i=emp)まで出力上昇降運転を行った場合に熱余り状態となる単位時間が、各単位時間(i)において電力負荷追従運転処理を行った場合に熱不足状態となった単位時間(i=emp)の前にあるか否かを判定する(ステップ202)。
そして、単位時間(i=1〜emp)において出力上昇運転を行った場合に熱余り状態となる単位時間が熱不足状態であった単位時間(i=emp)の前にない場合には、最早の単位時間(i=1)において出力上昇運転を行うことを決定し(ステップ203)、一方、単位時間(i=1〜emp)において出力上昇運転を行った場合に熱余り状態となる単位時間が熱不足状態であった単位時間(i=emp)の前にある場合には、最早の単位時間(i=1)において出力上昇運転を行うことを禁止して電力負荷追従運転処理を行うことを決定する(ステップ204)。
以下、出力上昇運転判定処理において、最早の単位時間(i=1)で電力負荷追従運転処理を行うことを決定する場合について、図11及び図12に基づいて説明を加える。
図11(イ)に示すように、各単位時間(i)における燃料電池1の出力F(i)を電力負荷追従運転処理時に設定される出力fとする条件で、各単位時間(i)における予測貯熱量T(i)を求めた結果、図11(ロ)に示す単位時間(i=19,20)の貯熱量T(19),T(20)のように、先に熱不足状態となる場合に、出力上昇運転判定処理が行われる。
そして、出力上昇運転判定処理において、図12(イ)に示すように、最早の単位時間(i=1)から各単位時間(i)で電力負荷追従運転処理を行った場合に熱不足状態となった単位時間(i=19)までの燃料電池1の出力F(1)〜F(19)を出力上昇運転時に設定される出力fmaxとする条件で、各単位時間(i)における予測貯熱量T(i)を求めた結果、図12(ロ)に示す単位時間(i=5)の貯熱量T(5)等のように、単位時間(i=1〜19)において出力上昇運転を行った場合に熱余り状態となる単位時間(i=5)が熱不足状態であった単位時間(i=19)の前にある場合には、最早の単位時間(i=1)においては、出力上昇運転を行うことを禁止して、電力負荷追従運転処理を行うように決定されるのである。
図11(イ)に示すように、各単位時間(i)における燃料電池1の出力F(i)を電力負荷追従運転処理時に設定される出力fとする条件で、各単位時間(i)における予測貯熱量T(i)を求めた結果、図11(ロ)に示す単位時間(i=19,20)の貯熱量T(19),T(20)のように、先に熱不足状態となる場合に、出力上昇運転判定処理が行われる。
そして、出力上昇運転判定処理において、図12(イ)に示すように、最早の単位時間(i=1)から各単位時間(i)で電力負荷追従運転処理を行った場合に熱不足状態となった単位時間(i=19)までの燃料電池1の出力F(1)〜F(19)を出力上昇運転時に設定される出力fmaxとする条件で、各単位時間(i)における予測貯熱量T(i)を求めた結果、図12(ロ)に示す単位時間(i=5)の貯熱量T(5)等のように、単位時間(i=1〜19)において出力上昇運転を行った場合に熱余り状態となる単位時間(i=5)が熱不足状態であった単位時間(i=19)の前にある場合には、最早の単位時間(i=1)においては、出力上昇運転を行うことを禁止して、電力負荷追従運転処理を行うように決定されるのである。
次に、前記運転制御部5による貯湯運転及び熱媒供給運転の動作について説明を加える。
前記貯湯運転は、燃料電池1の運転中で冷却水循環ポンプ15の作動により、貯湯用熱交換器24において、冷却水循環路13を通流する冷却水にて湯水循環路16を通流する湯水を加熱させることができる状態で行われる。
そして、貯湯タンク2の下部から取り出した湯水がラジエター19をバイパスするように循環させる状態に三方弁18を切り換えて、湯水循環ポンプ17を作動させて、貯湯タンク2の下部から湯水を湯水循環路16に取出し、その湯水を貯湯用熱交換器24を通過させて加熱したのち、貯湯タンク2の上部に戻して、貯湯タンク2内に湯水を貯湯するようにしている。
前記貯湯運転は、燃料電池1の運転中で冷却水循環ポンプ15の作動により、貯湯用熱交換器24において、冷却水循環路13を通流する冷却水にて湯水循環路16を通流する湯水を加熱させることができる状態で行われる。
そして、貯湯タンク2の下部から取り出した湯水がラジエター19をバイパスするように循環させる状態に三方弁18を切り換えて、湯水循環ポンプ17を作動させて、貯湯タンク2の下部から湯水を湯水循環路16に取出し、その湯水を貯湯用熱交換器24を通過させて加熱したのち、貯湯タンク2の上部に戻して、貯湯タンク2内に湯水を貯湯するようにしている。
ちなみに、貯湯運転において、貯湯タンク2内に貯湯された湯水が満杯である熱余り状態の場合には、貯湯タンク2の下部から取り出した湯水がラジエター19を通過するように循環させる状態に三方弁18を切り換えて、ラジエター19を作動させ、貯湯タンク2の下部から取り出した湯水をラジエター19にて放熱させたのち、貯湯用熱交換器24を通過させて加熱するように構成されている。
前記熱媒供給運転は、暖房端末3にて熱が要求されていることを図外のリモコンにより指令されると、熱源用断続弁40を開弁させる状態で熱源用循環ポンプ21と熱媒循環ポンプ23とを作動させて、熱源用熱交換器25と補助加熱用熱交換器29との少なくとも一方にて熱源用湯水を加熱させて、その加熱された熱源用湯水を熱媒加熱用熱交換器26を通過する状態で循環させ、熱媒加熱用熱交換器26において熱源用湯水により加熱される熱媒を熱消費端末3に循環供給するようにしている。
熱源用湯水の加熱について説明を加えると、燃料電池1の運転中である場合には、分流弁30にて熱源用熱交換器25側に冷却水が通流するように調整した状態での冷却水循環ポンプ15の作動により、熱源用熱交換器25において熱源用湯水を加熱させるように構成されている。
また、燃料電池1からの冷却水だけでは暖房端末3で要求されている現暖房熱負荷を賄えない場合や、燃料電池1の非運転中の場合には、補助加熱ボイラJを加熱状態で作動させることにより、補助加熱用熱交換器29において熱源用湯水を加熱させるように構成されている。
また、燃料電池1からの冷却水だけでは暖房端末3で要求されている現暖房熱負荷を賄えない場合や、燃料電池1の非運転中の場合には、補助加熱ボイラJを加熱状態で作動させることにより、補助加熱用熱交換器29において熱源用湯水を加熱させるように構成されている。
ちなみに、運転制御部5は、燃料電池1の運転中に、貯湯運転と熱媒供給運転とを同時に行う場合には、熱消費端末3で要求されている現暖房熱負荷に基づいて、分流弁30にて貯湯用熱交換器24側に通流させる冷却水の流量と熱源用熱交換器25側に通流させる冷却水の流量との割合を調整するように構成されている。
〔第2実施形態〕
この第2実施形態は、上記の第1実施形態における予備運転処理の別実施形態を示すものであるので、主として予備運転処理について説明を加えて、上記の第1実施形態と同じ構成については、その説明を省略する。
この第2実施形態は、上記の第1実施形態における予備運転処理の別実施形態を示すものであるので、主として予備運転処理について説明を加えて、上記の第1実施形態と同じ構成については、その説明を省略する。
即ち、この第2実施形態においては、前記運転制御部5を、前記予備運転処理として、現在要求されている現電力負荷と仮に設定した前記燃料電池1の仮発電出力との差から求められる不足電力を前記商用系統7からの買電によって賄ったときの一次エネルギー消費量、及び、前記仮発電出力を前記燃料電池1にて賄ったときの一次エネルギー消費量の和が最小となるような最適発電出力にて前記燃料電池1を運転する発電メリット優先運転処理を実行するように構成してある。
その発電メリット優先運転処理について説明を加える。
例えば、電力負荷装置9の負荷電力がLkWであり、燃料電池1の発電出力がDkWであり、その発電出力:DkWのときの燃料電池1の発電効率がe(D)であり、商用系統7に電力を供給する発電所の発電効率がepであるとすると、上記最適発電出力は、下記式(9)のF(D)が最小となる発電出力:Dのことである。
例えば、電力負荷装置9の負荷電力がLkWであり、燃料電池1の発電出力がDkWであり、その発電出力:DkWのときの燃料電池1の発電効率がe(D)であり、商用系統7に電力を供給する発電所の発電効率がepであるとすると、上記最適発電出力は、下記式(9)のF(D)が最小となる発電出力:Dのことである。
F(D)=[Max(L−D、0)/ep+D/e(D)]……………(9)
つまり、上記式(9)の第1項は、不足電力:(L−D)を買電で賄うときの一次エネルギ消費量を表し、第2項は、燃料電池1を発電出力:Dにて運転させたときの一次エネルギ消費量を表している。燃料電池1は発電出力に応じて発電効率:e(D)が変化するので、燃料電池1の発電出力が変化すると、F(D)の値も変化する。従って、F(D)の値が最小となる発電出力:Dで燃料電池1を運転させれば、実際の電力負荷に対する燃料電池1の出力電力の過不足を抑制しながら、電力供給についてのエネルギー効率を最も高くするように燃料電池1を運転することが可能となる。
そして、設定タイミングで定期的に上記F(D)が最小となる最適発電出力:Dを導出し、その発電出力:Dで燃料電池1を運転させればよい。
そして、設定タイミングで定期的に上記F(D)が最小となる最適発電出力:Dを導出し、その発電出力:Dで燃料電池1を運転させればよい。
上記の第1実施形態において、前記予備運転処理として、前記電力負荷追従運転処理に代えて前記発電メリット優先運転処理を実行するように構成した場合のフローチャートを、図14に示す。
つまり、前記設定確率発生範囲の下限値(M−3σ)と運転停止用判断基準値Ka(M)とを比較して(ステップA1)、設定確率発生範囲の下限値(M−3σ)が運転停止用判断基準値Ka(M)よりも高いときは、設定確率発生範囲の上限値(M+3σ)と予備運転処理用判断基準値Kb(M)とを比較して(ステップA3)、設定確率発生範囲の上限値(M+3σ)が予備運転処理用判断基準値Kb(M)以上のときは、前記予備運転処理として発電メリット優先運転処理を実行して(ステップ300)、リターンし、設定確率発生範囲の上限値(M+3σ)が予備運転処理用判断基準値Kb(M)よりも低いときは、前記負荷賄い条件運転処理を実行することになる。
つまり、前記設定確率発生範囲の下限値(M−3σ)と運転停止用判断基準値Ka(M)とを比較して(ステップA1)、設定確率発生範囲の下限値(M−3σ)が運転停止用判断基準値Ka(M)よりも高いときは、設定確率発生範囲の上限値(M+3σ)と予備運転処理用判断基準値Kb(M)とを比較して(ステップA3)、設定確率発生範囲の上限値(M+3σ)が予備運転処理用判断基準値Kb(M)以上のときは、前記予備運転処理として発電メリット優先運転処理を実行して(ステップ300)、リターンし、設定確率発生範囲の上限値(M+3σ)が予備運転処理用判断基準値Kb(M)よりも低いときは、前記負荷賄い条件運転処理を実行することになる。
〔別実施形態〕
次に別実施形態を説明する。
次に別実施形態を説明する。
(イ) 上記の第1実施形態において、図5に示すフローチャートにおけるステップA3を省略して、前記設定確率発生範囲の下限値が前記運転停止用判断基準値よりも大きいときは、無条件に負荷賄い条件運転処理を実行するように構成しても良い。
(ロ) 上記の第1実施形態において、過去の時系列的な熱負荷データ及び過去の時系列的な電力負荷データを時間属性(例えば、曜日)に関連付けて設定周期(例えば、1日)毎に管理するように構成して、運転状態選択制御においては、管理データのうち、運転日と同曜日のデータを用いるように構成しても良い。
(ハ) 上記の第1実施形態において、設定周期の給湯熱負荷総量についての複数の設定周期における分布において設定以上の確率で発生する可能性がある範囲、即ち、前記設定確率発生範囲は、変更設定可能であり、例えば、下限値を(M−2σ)、上限値を(M+2σ)とする範囲に設定しても良い。この場合、設定確率発生範囲は、約95%の確率で発生する可能性のある範囲である。
(ニ) 上記の第1実施形態においては、運転制御部5を、前記熱不足状態及び前記熱余り状態の両方を予測するように構成する場合について例示したが、いずれか一方のみを予測するように構成しても良い。
そして、熱不足状態を予測するように構成する場合は、前記負荷賄い用運転条件を、熱不足状態を予測しないときは、電力負荷追従運転処理を行い、熱不足状態を予測したときは、所定の出力上昇対象時間帯において、現電力負荷よりも大きい出力側に燃料電池1の出力を調整する出力上昇運転を行う条件に設定する。この場合、図5において、ステップ11,100を省略することになる。
又、熱余り状態を予測するように構成する場合は、前記負荷賄い用運転条件を、熱余り状態を予測しないときは、電力負荷追従運転処理を行い、熱余り状態を予測したときは、所定の出力下降対象時間帯において、現電力負荷よりも小さい出力側に燃料電池1の出力を調整する出力下降運転を行う条件に設定する。この場合、図5において、ステップ12,200を省略することになる。
そして、熱不足状態を予測するように構成する場合は、前記負荷賄い用運転条件を、熱不足状態を予測しないときは、電力負荷追従運転処理を行い、熱不足状態を予測したときは、所定の出力上昇対象時間帯において、現電力負荷よりも大きい出力側に燃料電池1の出力を調整する出力上昇運転を行う条件に設定する。この場合、図5において、ステップ11,100を省略することになる。
又、熱余り状態を予測するように構成する場合は、前記負荷賄い用運転条件を、熱余り状態を予測しないときは、電力負荷追従運転処理を行い、熱余り状態を予測したときは、所定の出力下降対象時間帯において、現電力負荷よりも小さい出力側に燃料電池1の出力を調整する出力下降運転を行う条件に設定する。この場合、図5において、ステップ12,200を省略することになる。
(ホ) 前記給湯熱負荷として、湯張り用の給湯熱負荷と一般用の給湯熱負荷とを各別に管理して、運転状態選択制御において給湯熱負荷データを用いる場合、湯張り用の給湯熱負荷と一般用の給湯熱負荷とのいずれか一方を用いるように構成しても良い。
(ヘ) 単位時間、設定周期及び設定期間夫々の設定例は、上記の実施形態において示した例に限定されるものではない。例えば、単位時間を30分、2時間等に設定することができる。又、設定周期は、12時間、2日間、1週間等に設定することができる。又、設定期間は、1週間、2週間、3週間、2ヶ月間、3ヶ月間等に設定することができる。
(ト) 時間属性の具体例としては、曜日に限定されるものではなく、例えば、平日と休日等を用いることができる。
(チ) 前記予備運転処理の具体例としては、上記の各実施形態において例示した電力負荷追従運転処理及び発電メリット優先運転処理に限定されるものでない。
例えば、燃料電池1の発電出力をその定格出力よりも低い予備運転用設定出力(例えば、定格出力の25%)に維持する一定出力運転を連続して行う運転処理、あるいは、その一定出力運転を断続的に行う運転処理を採用することができる。
例えば、燃料電池1の発電出力をその定格出力よりも低い予備運転用設定出力(例えば、定格出力の25%)に維持する一定出力運転を連続して行う運転処理、あるいは、その一定出力運転を断続的に行う運転処理を採用することができる。
(リ) 熱電併給装置として、上記の実施形態では燃料電池1を適用したが、これ以外に、例えば、ガスエンジンにより発電機を駆動するように構成したもの等、種々のものを適用することができる。
1 熱電併給装置
2 貯湯タンク
4 貯湯手段
5 運転制御手段
2 貯湯タンク
4 貯湯手段
5 運転制御手段
Claims (4)
- 電力と熱を発生する熱電併給装置と、その熱電併給装置にて発生する熱にて貯湯タンクに貯湯する貯湯手段と、運転を制御する運転制御手段とが設けられ、
その運転制御手段が、過去の時系列的な熱負荷データ及び過去の時系列的な電力負荷データを管理するデータ管理処理、及び、その管理データに基づいて求めた時系列的な予測熱負荷データ及び時系列的な予測電力負荷データを賄うように前記熱電併給装置を運転するための負荷賄い用運転条件を設定して、その負荷賄い用運転条件にて前記熱電併給装置を運転する負荷賄い条件運転処理を実行するように構成されたコージェネレーションシステムであって、
前記運転制御手段が、
前記データ管理処理において、前記熱負荷データとして、給湯熱負荷を管理するように構成されて、
前記過去の時系列的な給湯熱負荷に関する管理データに基づいて、複数の単位時間からなる設定周期の給湯熱負荷総量についての複数の前記設定周期における分布において設定以上の確率で発生する可能性がある範囲での下限値が、運転停止用判断基準値よりも高いか否かを判別する運転判別処理を実行して、前記下限値が前記運転停止用判断基準値よりも高いときには、前記負荷賄い条件運転処理を実行し、前記下限値が前記運転停止用判断基準値以下のときには、前記熱電併給装置を停止させるように構成されているコージェネレーションシステム。 - 前記設定周期として、設定繰り返し期間毎に夫々存在する複数の時間属性の設定周期があり、
前記運転制御手段が、前記データ管理処理において、前記過去の時系列的な熱負荷データ及び前記過去の時系列的な電力負荷データを前記時間属性に関連付けて設定周期毎に管理するように構成されている請求項1に記載のコージェネレーションシステム。 - 前記運転制御手段は、前記時系列的な予測電力負荷データを賄うように前記熱電併給装置を運転することにより、前記時系列的な予測熱負荷データに対して熱が不足する熱不足状態となるか、又は、前記時系列的な予測熱負荷データに対して熱が余る熱余り状態となるかを予測するように構成され、
前記負荷賄い用運転条件が、前記熱不足状態又は前記熱余り状態のいずれも予測しないときは、現在要求されている現電力負荷を賄うように前記熱電併給装置を運転する電力負荷追従運転処理を行い、前記熱不足状態を予測したときは、所定の出力上昇対象時間帯において、現電力負荷よりも大きい出力側に前記熱電併給装置の出力を調整する出力上昇運転を行う、又は、前記熱余り状態を予測したときは、所定の出力下降対象時間帯において、現電力負荷よりも小さい出力側に前記熱電併給装置の出力を調整する出力下降運転を行う条件である請求項1又は2に記載のコージェネレーションシステム。 - 前記運転制御手段は、前記熱電併給装置を運転したときに前記貯湯タンクに温水として貯えられる予測貯湯熱量、発電所と加熱ボイラを運転したときの予測消費エネルギー量と前記熱電併給装置を運転したときの予測消費エネルギー量との差である予測エネルギー削減量、及び、前記予測貯湯熱量に対する前記予測エネルギー削減量の比率である予測エネルギー削減比率を演算して、その演算した予測エネルギー削減比率に基づいてエネルギー削減比率しきい値を設定し、並びに、運転日の電力負荷データ及び熱負荷データと過去の電力負荷データ及び熱負荷データとに基づいて前記熱電併給装置の最小出力からの増加出力分についての現時点のエネルギー削減比率である現エネルギー削減比率を演算するように構成され、
前記負荷賄い用運転条件が、前記現エネルギー削減比率が前記エネルギー削減比率しきい値より小さいと、前記熱電併給装置を最小出力で運転し、前記現エネルギー削減比率が前記エネルギー削減比率しきい値以上であると、前記熱電併給装置を前記現エネルギー削減比率となる運転条件で運転する条件である請求項1又は2に記載のコージェネレーションシステム。
Priority Applications (1)
| Application Number | Priority Date | Filing Date | Title |
|---|---|---|---|
| JP2010206641A JP5048820B2 (ja) | 2004-06-15 | 2010-09-15 | コージェネレーションシステム |
Applications Claiming Priority (3)
| Application Number | Priority Date | Filing Date | Title |
|---|---|---|---|
| JP2004177136 | 2004-06-15 | ||
| JP2004177136 | 2004-06-15 | ||
| JP2010206641A JP5048820B2 (ja) | 2004-06-15 | 2010-09-15 | コージェネレーションシステム |
Related Parent Applications (1)
| Application Number | Title | Priority Date | Filing Date |
|---|---|---|---|
| JP2005175316A Division JP4659525B2 (ja) | 2004-06-15 | 2005-06-15 | コージェネレーションシステム |
Publications (2)
| Publication Number | Publication Date |
|---|---|
| JP2011027408A JP2011027408A (ja) | 2011-02-10 |
| JP5048820B2 true JP5048820B2 (ja) | 2012-10-17 |
Family
ID=43636342
Family Applications (1)
| Application Number | Title | Priority Date | Filing Date |
|---|---|---|---|
| JP2010206641A Expired - Fee Related JP5048820B2 (ja) | 2004-06-15 | 2010-09-15 | コージェネレーションシステム |
Country Status (1)
| Country | Link |
|---|---|
| JP (1) | JP5048820B2 (ja) |
Families Citing this family (6)
| Publication number | Priority date | Publication date | Assignee | Title |
|---|---|---|---|---|
| WO2012132198A1 (ja) * | 2011-03-29 | 2012-10-04 | パナソニック株式会社 | 発電システム及び発電システムの運転方法 |
| JP5842654B2 (ja) * | 2012-02-14 | 2016-01-13 | オムロン株式会社 | システム制御装置およびシステム制御方法 |
| JP2014011058A (ja) * | 2012-06-29 | 2014-01-20 | Jx Nippon Oil & Energy Corp | 固体高分子形燃料電池システム |
| JP6174578B2 (ja) * | 2012-06-29 | 2017-08-02 | 京セラ株式会社 | 固体酸化物形燃料電池システム |
| JP6656040B2 (ja) * | 2016-03-25 | 2020-03-04 | 大阪瓦斯株式会社 | 燃料電池システム |
| JP7531308B2 (ja) * | 2020-05-19 | 2024-08-09 | 三菱重工サーマルシステムズ株式会社 | 貯湯計画作成システム、貯湯計画作成方法及びプログラム |
Family Cites Families (5)
| Publication number | Priority date | Publication date | Assignee | Title |
|---|---|---|---|---|
| JP2580504B2 (ja) * | 1988-04-12 | 1997-02-12 | 工業技術院長 | エネルギー負荷予測装置 |
| JP3640686B2 (ja) * | 1994-06-27 | 2005-04-20 | 東京瓦斯株式会社 | コージェネレーションシステム |
| JP2000274308A (ja) * | 1999-03-25 | 2000-10-03 | Nisshin Steel Co Ltd | コージェネレーションシステムの運転制御方法およびコージェネレーションシステム |
| JP4605943B2 (ja) * | 2000-11-16 | 2011-01-05 | 大阪瓦斯株式会社 | コージェネレーションシステムの運転方法 |
| JP4378121B2 (ja) * | 2003-07-07 | 2009-12-02 | 東邦瓦斯株式会社 | 家庭用コージェネレーションシステムの運転制御システム |
-
2010
- 2010-09-15 JP JP2010206641A patent/JP5048820B2/ja not_active Expired - Fee Related
Also Published As
| Publication number | Publication date |
|---|---|
| JP2011027408A (ja) | 2011-02-10 |
Similar Documents
| Publication | Publication Date | Title |
|---|---|---|
| JP5048820B2 (ja) | コージェネレーションシステム | |
| US20050048337A1 (en) | Fuel-cell power generation system and control method therefor | |
| JP4465168B2 (ja) | コージェネレーションシステム | |
| JP2007252085A (ja) | 発電システム | |
| JP4605942B2 (ja) | コージェネレーションシステムの運転方法 | |
| JP4875387B2 (ja) | コージェネレーションシステム | |
| JP4659525B2 (ja) | コージェネレーションシステム | |
| JP2004271006A (ja) | コージェネレーションシステム | |
| JP4897855B2 (ja) | コージェネレーションシステム | |
| JP4889214B2 (ja) | コージェネレーションシステム | |
| JP3983208B2 (ja) | コージェネレーションシステム | |
| JP4516862B2 (ja) | エネルギ供給システム | |
| JP2020148429A (ja) | 給湯システム | |
| JP2004297905A (ja) | コージェネレーションシステムおよびその運転方法 | |
| JP5210010B2 (ja) | コージェネレーションシステム | |
| JP4916197B2 (ja) | コージェネレーションシステム | |
| JP4180042B2 (ja) | コージェネレーションシステム | |
| JP2004263620A (ja) | コージェネレーションシステム | |
| JP4101082B2 (ja) | コージェネレーションシステム | |
| JP4912837B2 (ja) | コージェネレーションシステム | |
| JP4614809B2 (ja) | エネルギ供給システム | |
| JP4148885B2 (ja) | 給湯装置 | |
| JP4841994B2 (ja) | コージェネレーションシステム | |
| JP4359248B2 (ja) | コージェネレーションシステム | |
| JP2007322052A (ja) | コージェネレーションシステム |
Legal Events
| Date | Code | Title | Description |
|---|---|---|---|
| TRDD | Decision of grant or rejection written | ||
| A01 | Written decision to grant a patent or to grant a registration (utility model) |
Free format text: JAPANESE INTERMEDIATE CODE: A01 Effective date: 20120712 |
|
| A01 | Written decision to grant a patent or to grant a registration (utility model) |
Free format text: JAPANESE INTERMEDIATE CODE: A01 |
|
| A61 | First payment of annual fees (during grant procedure) |
Free format text: JAPANESE INTERMEDIATE CODE: A61 Effective date: 20120719 |
|
| FPAY | Renewal fee payment (event date is renewal date of database) |
Free format text: PAYMENT UNTIL: 20150727 Year of fee payment: 3 |
|
| R150 | Certificate of patent or registration of utility model |
Free format text: JAPANESE INTERMEDIATE CODE: R150 |
|
| LAPS | Cancellation because of no payment of annual fees |