JP2017090865A - 映写機用投光装置 - Google Patents
映写機用投光装置 Download PDFInfo
- Publication number
- JP2017090865A JP2017090865A JP2015227084A JP2015227084A JP2017090865A JP 2017090865 A JP2017090865 A JP 2017090865A JP 2015227084 A JP2015227084 A JP 2015227084A JP 2015227084 A JP2015227084 A JP 2015227084A JP 2017090865 A JP2017090865 A JP 2017090865A
- Authority
- JP
- Japan
- Prior art keywords
- projector
- gear
- light source
- power generation
- light
- Prior art date
- Legal status (The legal status is an assumption and is not a legal conclusion. Google has not performed a legal analysis and makes no representation as to the accuracy of the status listed.)
- Pending
Links
- 238000010248 power generation Methods 0.000 claims abstract description 22
- 230000005674 electromagnetic induction Effects 0.000 claims description 5
- 230000000694 effects Effects 0.000 claims description 4
- 230000003287 optical effect Effects 0.000 claims description 2
- 238000000034 method Methods 0.000 description 6
- 230000005540 biological transmission Effects 0.000 description 3
- 210000000078 claw Anatomy 0.000 description 3
- 230000004048 modification Effects 0.000 description 3
- 238000012986 modification Methods 0.000 description 3
- 101100460719 Mus musculus Noto gene Proteins 0.000 description 1
- 101100187345 Xenopus laevis noto gene Proteins 0.000 description 1
- 230000004397 blinking Effects 0.000 description 1
- 230000000903 blocking effect Effects 0.000 description 1
- 238000006243 chemical reaction Methods 0.000 description 1
- 238000010586 diagram Methods 0.000 description 1
- 238000009499 grossing Methods 0.000 description 1
- 239000002699 waste material Substances 0.000 description 1
Images
Landscapes
- Projection Apparatus (AREA)
- Connection Of Motors, Electrical Generators, Mechanical Devices, And The Like (AREA)
- General Electrical Machinery Utilizing Piezoelectricity, Electrostriction Or Magnetostriction (AREA)
Abstract
【課題】外部電源を必要としない映写機用の投光装置、及び投影に使われる電力の利用効率を向上させ、かつ簡素化及び小型化された映写機用の投光装置を提供する。
【解決手段】映写機用投光装置60は、光源である発光ダイオード71を主体とした光源部70と、永久磁石群83を搭載した発電機ロータ81、及び発電機ステータとしてのコイル84から成る発電機構80とを備え、コイル84にて発生するパルス状の電力を直接発光ダイオード71の発光に利用する構成とした。一方、発電ロータ81の中央に設けた歯車82と、歯車82と噛み合う歯車46と、歯車46の周囲に圧入されたゼネバピン51と、ゼネバ従動車53との位置関係のみにより、スプロケット54の停止期間に合わせて光源部70から投光する構成とした。
【選択図】図4
【解決手段】映写機用投光装置60は、光源である発光ダイオード71を主体とした光源部70と、永久磁石群83を搭載した発電機ロータ81、及び発電機ステータとしてのコイル84から成る発電機構80とを備え、コイル84にて発生するパルス状の電力を直接発光ダイオード71の発光に利用する構成とした。一方、発電ロータ81の中央に設けた歯車82と、歯車82と噛み合う歯車46と、歯車46の周囲に圧入されたゼネバピン51と、ゼネバ従動車53との位置関係のみにより、スプロケット54の停止期間に合わせて光源部70から投光する構成とした。
【選択図】図4
Description
本発明は、映写機における投光装置に関するものである。
従来、映写機を様々な場所で利用するために、光源の電源として、例えば特許文献1及び特許文献2に記載されているように、乾電池が用いられる場合がある。
一方、映写フィルムの送りに合わせて光源からの光の遮断と通過を制御する方法として、例えば特許文献3に記載されているように、常時点灯する光源からの光に対し切欠き形成されたシャッタを回転させる方法や、例えば特許文献4に記載されているように、無電極ランプを光源としてパルス化された電力を供給することにより光源自体を点滅させる方法がある。
しかしながら、特許文献1及び特許文献2の方法では、乾電池の容量が終わると新しい乾電池と入れ替えなければならない不便さがある。
一方、特許文献3の方法では、シャッタの機構が必要になるため、装置の構成が複雑化及び大型化してしまう。さらに、シャッタにより光を遮断している間も光源が常時点灯したままになるため、直接投影に使われない電力が発生してしまう。
また、特許文献4の方法では、光源自体を点滅させるために無電極ランプへ供給される外部からの電力をパルス化する必要があり、映写フィルムの送りに合わせてこのパルスを制御する機構も必要になる。これらを実現するためには、映写フィルムの投影のために制御されたパルスを発生させる装置を別途備えなければならなくなり、装置全体の構成が複雑化及び大型化してしまう。さらに、パルス変換すること自体に電力が消費されるため、直接投影に使われない電力が発生してしまう。
本発明は、このような状況を鑑みてなされたものであり、外部電源を必要としない映写機用の投光装置、及び投影に使われる電力の利用効率を向上し、かつ簡素化及び小型化した映写機用の投光装置の提案を課題とする。
請求項1の発明は、映写フィルムと、前記映写フィルムの送りと停止とを周期的に繰り返す間欠送り機構と、前記間欠送り機構を駆動させる手回し機構と、を具備した映写機において、前記映写フィルムの画像の投影に用いられる投光装置であって、光源と、前記手回し機構に従動し前記光源に電力を供給する発電機構と、を備えることを特徴とする映写機用投光装置である。
請求項2の発明は、前記発電機構における発電は電磁誘導によるものであって、前記光源に接続された発電機ステータとしてのコイルと、前記手回し機構に従動し永久磁石を搭載する発電機ロータとを有し、前記永久磁石は、前記発電機ロータの回転に伴い、かつ前記間欠送り機構の停止期間においてのみ前記コイルに起電力を生じさせる位置に配置されることを特徴とする請求項1に記載の映写機用投光装置ある。
請求項3の発明は、前記発電機構における発電は圧電効果によるものであって、前記光源に接続された圧電ステータとしての板状の圧電素子と、前記手回し機構に従動しハンマーを搭載する圧電ロータとを有し、前記ハンマーは、前記圧電ロータの回転に伴い、かつ前記間欠送り機構の停止期間においてのみ前記圧電素子を打撃し起電力を生じさせる位置に配置されることを特徴とする請求項1に記載の映写機用投光装置である。
請求項1の発明によれば、手動による発電で光源の電力をまかなうことができ、外部電源を必要としない映写機用投光装置を実現することができる。
請求項2の発明によれば、光源へはパルス状の電力が供給され、光源の発光は点滅となり、映写フィルムの送りに合わせてこの発光は行われる。また、光源へ送られるパルス状の電力は、発電機構において生じたパルス状の起電力を直接用いたものである。これらによって、シャッタ機構やパルス発生制御装置を用いる必要がなくなると共に、得られる電力を無駄なく画像の投影に利用することが可能となる。そのため、電力の利用効率を向上し、かつ簡素化及び小型化した映写機用投光装置を実現することができる。
請求項3の発明により、請求項2と同様の効果が得られる。
本発明を実施するための形態に関する実施例を以下に説明する。
(構造説明)
図1は本実施例の後述する映写機用投光装置60を用いた映写機1を示す図である。この映写機1はケース3、ケース4、及びケース5を筺体として成り立っており、これらは圧入にてそれぞれ結合される。また、投影装置2、透過型スクリーン6、及びスクリーン保護板7はケース3とケース4とに挟まれる形でケース内部に固定される。一方、手回しハンドル45に関しては後述する。
図1は本実施例の後述する映写機用投光装置60を用いた映写機1を示す図である。この映写機1はケース3、ケース4、及びケース5を筺体として成り立っており、これらは圧入にてそれぞれ結合される。また、投影装置2、透過型スクリーン6、及びスクリーン保護板7はケース3とケース4とに挟まれる形でケース内部に固定される。一方、手回しハンドル45に関しては後述する。
図2に示すように、投影装置2は内部構造体10、内部構造体20、及びエンドレス状の映写フィルム30を含んで構成され、内部構造体10と内部構造体20とはこれらの間に映写フィルム30を摺動可能に挟んだ状態でネジにて固定される。また、映写フィルム30の両側端に形成されたパーフォレーション30aは、スプロケット54の歯部54aに係合している。
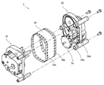
図3に示すように、内部構造体10は歯車ケース11、歯車ケース12から成り立っており、手回し機構40を有する。歯車ケース11と歯車ケース12とは、歯車ケース12に設けられた爪部12aによって結合される。また、手回し機構40は、歯車ケース11と歯車ケース12とに回動可能に支持され、互いに噛み合う歯車41と歯車42、さらに、歯車42に形成された歯車43と噛み合う状態で歯車ケース11と後述する歯車ケース21とに回動可能に支持された歯車44、及びケース3に設けられた貫通穴3aと歯車ケース11に設けられた貫通支持穴11aとを介して、歯車41の軸41aに圧入固定される圧入穴45aを有する手回しハンドル45により構成されている。一方、歯車44の軸44aには後述する歯車46が固定される。また、これらの歯車41、歯車42、歯車43、歯車44から成る歯車列47は、特に限定はされないが、手回しハンドル45の1回転に付き歯車46が20回転する歯車比となっている。
図4に示すように、内部構造体20は歯車ケース21、歯車ケース22から成り立っており、間欠送り機構50、映写機用投光装置60を有する。歯車ケース21と歯車ケース22とは、歯車ケース22に設けられた爪部22aによって結合される。また、間欠送り機構50は、歯車46の周囲に形成された圧入穴46aに圧入固定されたゼネバピン51、さらに、歯車46の中央に形成された一部に切り欠きのある円筒状突起52、そして、これらにゼネバ機構として噛み合う状態で歯車ケース21と歯車ケース12とに回動可能に支持されたゼネバ従動車53、及びゼネバ従動車53の軸53aに圧入固定されたスプロケット54により構成されている。
一方、映写機用投光装置60は光源部70、発電機構80から構成されている。光源部70は、特に限定はされないが、発光ダイオード71を光源としており、発光ダイオード71は電子回路基板72上に配置されている。電子回路基板72は、特に限定はされないが、整流回路(図示せず)を備え、平滑回路(図示せず)は備えないものとし、ゲート部73にネジで固定される。ゲート部73は映写フィルム30の内側に接する状態で歯車ケース22と歯車ケース12とに挟まれることで固定されている。また、発電機構80は、電磁誘導を用いた発電を行い、発電機ロータ81は歯車ケース21と歯車ケース22とに回動可能に支持され、発電機ロータ81の中央には歯車46と噛み合う歯車82が形成されている。この際、歯車46の1回転に付き歯車82が2回転する歯車比となっている。この歯車比は、歯車46の1回転に付き歯車82が正の整数倍の回転数となっていれば特に限定されない。また、発電機ロータ81の周囲には1箇所に片寄らせて配置された永久磁石群83が接着固定され、永久磁石群83は2個の永久磁石83aから成る。永久磁石83aの個数は特に限定されないが、1つの場合は磁極の句きに決まりはなく、2つ以上の場合は隣り合う磁極の向きが互い違いになるよう配置される。そして、発電機ステータとして作用するコイル84は永久磁石83aとわずかな間隔を保った状態で歯車ケース22に接着固定されると共に、電子回路基板72へ電気的に接続される。また、ヨーク85は永久磁石83a上であって、コイル84とは反対側に接着固定されている。
図5に示すように、歯車46の回転中心46aとゼネバ従動車53の回転中心53bとを結んだ直線上であって、かつ回転中心46aと回転中心53bとの間にゼバネピン51が位置する際、永久磁石群83がコイル84から最も離れて位置する状態で、歯車46と歯車82とは噛み合っている。
(動作説明)
手動にて手回しハンドル45を回転させると、歯車列47により1:20の歯車比で歯車46が回転する。ゼネバピン51、円筒状突起52、及びゼネバ従動車53から成るゼネバ機構により、歯車46の連続回転運動が間欠回転運動へと変換され、スプロケット54は間欠回転を行う。これに伴い、スプロケット54の爪部54aに係合したパーフォレーション30aを有する映写フィルム30は間欠的に送られる。
手動にて手回しハンドル45を回転させると、歯車列47により1:20の歯車比で歯車46が回転する。ゼネバピン51、円筒状突起52、及びゼネバ従動車53から成るゼネバ機構により、歯車46の連続回転運動が間欠回転運動へと変換され、スプロケット54は間欠回転を行う。これに伴い、スプロケット54の爪部54aに係合したパーフォレーション30aを有する映写フィルム30は間欠的に送られる。
一方、歯車46の回転に伴い、歯車82を有する発電機ロータ81は1:2の歯車比で回転し、発電機ロータ81の周囲に固定された永久磁石83aはコイル84上を旋回通過する。これにより電磁誘導の原理でコイル84には起電力がパルス状に発生し、発光ダイオード71が点滅発光する。また、ここで発生した光により映写フィルム30へ投光され、映写フィルム30の像が透過型スクリーン6に投影される。
歯車46と歯車82との噛み合いの関係性により、図6に示すように、(A)に示した状態では、ゼネバピン51がゼネバ従動車53と噛み合い、歯車46の回転に従ってゼネバ従動車53は回転する。この際、永久磁石群83はコイル84から最も離れて位置する。(B)に示した状態は、歯車46が(A)に示した状態から時計回りに90度回転した様子を表し、ゼネバ従動車53は回転停止の状態で、歯車82は反時計方向に180度回転した状態となり、永久磁石群83はコイル84上に位置する。(C)に示した状態は、歯車46が(B)に示した状態から時計回りに90度回転した様子を表し、ゼネバ従動車53は回転停止の状態で、歯車82は反時計方向にさらに180度回転した状態となり、永久磁石群83はコイル84から最も離れて位置する。(D)に示した状態は、歯車46が(C)に示した状態から時計回りに90度回転した様子を表し、ゼネバ従動車53は回転停止の状態で、歯車82は反時計方向にさらに180度回転した状態となり、永久磁石群83はコイル84上に位置する。これらの一連の作動状況より、永久磁石83aは、ゼネバ従動車53の間欠回転の回転停止時にはコイル84を通過するが、ゼネバ従動車53の間欠回転の回転時には、コイル84から最も遠い箇所に位置するため、ゼネバ従動車53の間欠回転の回転停止時にのみコイル84には起電力が発生する。またこの関係は、歯車46と歯車82との歯車比が正の整数倍であることで保たれ、周期的に繰り返される。これらにより、映写フィルム30の送りが停止している時にのみ映写フィルム30の像は透過型スクリーン6へ投影される。
以上、本発明の好ましい実施例を説明したが、本発明は上述の実施例に限定されず、例えば次の変形例を包含する。
(1)図7に示すように、電磁誘導により発電する発電機構80の代わりに圧電効果により発電する発電機構100を備える構造とし、発電機ロータ81の代わりに圧電ロータ101を備え、圧電ロータ101の周囲にはハンマー102、及び圧電ロータ101の中央には歯車46と噛み合う歯車103が形成され、歯車46と歯車103との噛み合いの関係性は歯車46と歯車82との噛み合いの関係性と同様のものとする。一方、コイル84の代わりに圧電ステータとして作用する板状の圧電素子104を備え、圧電素子104は、歯車ケース22上であって、圧電ロータ101の回転に伴いハンマー102によって打撃が与えられる位置に接着固定されると共に、電子回路基板72へ電気的に接続されるものとする。
(2)図8に示すように、ケース3に切り欠き部3b、ケース4に切り欠き部4a、歯車ケース12に切り欠き部12b、及び歯車ケース22に切り欠き部22bを設けた構造とし、これらの切り欠き部によってできる開口部を通して、エンドレス状ではない映写フィルム200を利用する。
(3)図9に示すように、光軸上に投影レンズ300と、集光レンズ301との両方、または、どちらか一方を備える構造とする。
(4)投光型スクリーン6を備えない構造とし、反射型スクリーンや壁面などへ投影し利用する。
(1)図7に示すように、電磁誘導により発電する発電機構80の代わりに圧電効果により発電する発電機構100を備える構造とし、発電機ロータ81の代わりに圧電ロータ101を備え、圧電ロータ101の周囲にはハンマー102、及び圧電ロータ101の中央には歯車46と噛み合う歯車103が形成され、歯車46と歯車103との噛み合いの関係性は歯車46と歯車82との噛み合いの関係性と同様のものとする。一方、コイル84の代わりに圧電ステータとして作用する板状の圧電素子104を備え、圧電素子104は、歯車ケース22上であって、圧電ロータ101の回転に伴いハンマー102によって打撃が与えられる位置に接着固定されると共に、電子回路基板72へ電気的に接続されるものとする。
(2)図8に示すように、ケース3に切り欠き部3b、ケース4に切り欠き部4a、歯車ケース12に切り欠き部12b、及び歯車ケース22に切り欠き部22bを設けた構造とし、これらの切り欠き部によってできる開口部を通して、エンドレス状ではない映写フィルム200を利用する。
(3)図9に示すように、光軸上に投影レンズ300と、集光レンズ301との両方、または、どちらか一方を備える構造とする。
(4)投光型スクリーン6を備えない構造とし、反射型スクリーンや壁面などへ投影し利用する。
本発明は、例えば小型で持ち運び可能な映写機玩具のために利用できる。
1 映写機
2 投影装置
6 透過型スクリーン
30 映写フィルム
40 手回し機構
45 手回しハンドル
50 間欠送り機構
51 ゼネバピン
52 円筒状突起
53 ゼネバ従動車
54 スプロケット
60 映写機用投光装置
70 光源部
71 発光ダイオード
80 発電機構
81 発電機ロータ
83a 永久磁石
84 コイル
101 圧電ロータ
102 ハンマー
104 圧電素子
2 投影装置
6 透過型スクリーン
30 映写フィルム
40 手回し機構
45 手回しハンドル
50 間欠送り機構
51 ゼネバピン
52 円筒状突起
53 ゼネバ従動車
54 スプロケット
60 映写機用投光装置
70 光源部
71 発光ダイオード
80 発電機構
81 発電機ロータ
83a 永久磁石
84 コイル
101 圧電ロータ
102 ハンマー
104 圧電素子
Claims (3)
- 映写フィルムと、前記映写フィルムの送りと停止とを周期的に繰り返す間欠送り機構と、前記間欠送り機構を駆動させる手回し機構と、を具備した映写機において、前記映写フィルムの画像の投影に用いられる投光装置であって、光源と、前記手回し機構に従動し前記光源に電力を供給する発電機構と、を備えることを特徴とする映写機用投光装置。
- 前記発電機構における発電は電磁誘導によるものであって、前記光源に接続された発電機ステータとしてのコイルと、前記手回し機構に従動し永久磁石を搭載する発電機ロータとを備え、前記永久磁石は、前記発電機ロータの回転に伴い、かつ前記間欠送り機構の停止期間においてのみ前記コイルに起電力を生じさせる位置に配置されることを特徴とする請求項1に記載の映写機用投光装置。
- 前記発電機構における発電は圧電効果によるものであって、前記光源に接続された圧電ステータとしての板状の圧電素子と、前記手回し機構に従動しハンマーを搭載する圧電ロータとを備え、前記ハンマーは、前記圧電ロータの回転に伴い、かつ前記間欠送り機構の停止期間においてのみ前記圧電素子を打撃し起電力を生じさせる位置に配置されることを特徴とする請求項1に記載の映写機用投光装置。
Priority Applications (1)
| Application Number | Priority Date | Filing Date | Title |
|---|---|---|---|
| JP2015227084A JP2017090865A (ja) | 2015-11-04 | 2015-11-04 | 映写機用投光装置 |
Applications Claiming Priority (1)
| Application Number | Priority Date | Filing Date | Title |
|---|---|---|---|
| JP2015227084A JP2017090865A (ja) | 2015-11-04 | 2015-11-04 | 映写機用投光装置 |
Publications (1)
| Publication Number | Publication Date |
|---|---|
| JP2017090865A true JP2017090865A (ja) | 2017-05-25 |
Family
ID=58770669
Family Applications (1)
| Application Number | Title | Priority Date | Filing Date |
|---|---|---|---|
| JP2015227084A Pending JP2017090865A (ja) | 2015-11-04 | 2015-11-04 | 映写機用投光装置 |
Country Status (1)
| Country | Link |
|---|---|
| JP (1) | JP2017090865A (ja) |
Cited By (2)
| Publication number | Priority date | Publication date | Assignee | Title |
|---|---|---|---|---|
| CN110266175A (zh) * | 2019-04-29 | 2019-09-20 | 中北大学 | 一种模块化设计的微能源采集装置 |
| CN115083218A (zh) * | 2022-07-19 | 2022-09-20 | 深圳市联特微电脑信息技术开发有限公司 | 一种数字化教学投影系统 |
-
2015
- 2015-11-04 JP JP2015227084A patent/JP2017090865A/ja active Pending
Cited By (3)
| Publication number | Priority date | Publication date | Assignee | Title |
|---|---|---|---|---|
| CN110266175A (zh) * | 2019-04-29 | 2019-09-20 | 中北大学 | 一种模块化设计的微能源采集装置 |
| CN115083218A (zh) * | 2022-07-19 | 2022-09-20 | 深圳市联特微电脑信息技术开发有限公司 | 一种数字化教学投影系统 |
| CN115083218B (zh) * | 2022-07-19 | 2022-11-04 | 深圳市联特微电脑信息技术开发有限公司 | 一种数字化教学投影系统 |
Similar Documents
| Publication | Publication Date | Title |
|---|---|---|
| US20100048359A1 (en) | Illuminating wrist exerciser | |
| JP4409892B2 (ja) | ファンモータ | |
| WO2001086786A1 (fr) | Moteur electrique a convergence de flux magnetique | |
| JP6930542B2 (ja) | 投射型画像表示装置、フィルタ装置、および制御方法 | |
| JP2017090865A (ja) | 映写機用投光装置 | |
| CN207545829U (zh) | 电动式车辆玩具的驱动单元 | |
| CN208161035U (zh) | 电动式列车玩具 | |
| KR200453243Y1 (ko) | 발광 손목 운동기 | |
| JP2013240529A (ja) | 遊技機用操作装置、および遊技機 | |
| WO2019184765A1 (zh) | 一种显示装置 | |
| KR101650492B1 (ko) | 직류 발전기 | |
| AU2008101124A4 (en) | Illuminating wrist exerciser | |
| JPH11297101A (ja) | 可搬式ライト | |
| CN100529510C (zh) | 手动发电装置及带有该发电装置的应急灯 | |
| JP2020131881A (ja) | 自転車用ランプ装置 | |
| US1924853A (en) | Alternating current clock | |
| JPH02269459A (ja) | モータ | |
| JP2000197393A (ja) | 電源装置 | |
| JP2014073536A (ja) | 電動工具 | |
| JP5510216B2 (ja) | プロジェクター | |
| JP3090026U (ja) | 自家発電および蓄電の懐中電灯 | |
| JP2009237295A (ja) | プロジェクタ用絞り装置 | |
| JP2007110849A (ja) | 電動工具のモータ駆動装置 | |
| JP2005295727A (ja) | 小型モータ | |
| US20130076183A1 (en) | Gravity-assisted self-rotating device and power generating module using same |