JP2011104147A - 遊技機 - Google Patents

遊技機 Download PDF

Info

Publication number
JP2011104147A
JP2011104147A JP2009262724A JP2009262724A JP2011104147A JP 2011104147 A JP2011104147 A JP 2011104147A JP 2009262724 A JP2009262724 A JP 2009262724A JP 2009262724 A JP2009262724 A JP 2009262724A JP 2011104147 A JP2011104147 A JP 2011104147A
Authority
JP
Japan
Prior art keywords
signal
input
game
state
display
Prior art date
Legal status (The legal status is an assumption and is not a legal conclusion. Google has not performed a legal analysis and makes no representation as to the accuracy of the status listed.)
Granted
Application number
JP2009262724A
Other languages
English (en)
Other versions
JP5576099B2 (ja
Inventor
Toshio Ogura
敏男 小倉
Yuichiro Sunaga
祐一郎 須永
Yukihiko Yamaguchi
幸彦 山口
Current Assignee (The listed assignees may be inaccurate. Google has not performed a legal analysis and makes no representation or warranty as to the accuracy of the list.)
Sankyo Co Ltd
Original Assignee
Sankyo Co Ltd
Priority date (The priority date is an assumption and is not a legal conclusion. Google has not performed a legal analysis and makes no representation as to the accuracy of the date listed.)
Filing date
Publication date
Application filed by Sankyo Co Ltd filed Critical Sankyo Co Ltd
Priority to JP2009262724A priority Critical patent/JP5576099B2/ja
Publication of JP2011104147A publication Critical patent/JP2011104147A/ja
Application granted granted Critical
Publication of JP5576099B2 publication Critical patent/JP5576099B2/ja
Expired - Fee Related legal-status Critical Current
Anticipated expiration legal-status Critical

Links

Images

Landscapes

  • Pinball Game Machines (AREA)
  • Control Of Stepping Motors (AREA)

Abstract

【課題】機構や配線が複雑化したり、異常判定する処理が複雑化することのない遊技機を提供すること。
【解決手段】遊技媒体を用いて遊技を行う遊技機1であって、電圧パルス信号が個別に入力される複数の励磁コイルを備えるステッピングモータ514a、515aと、該モータの動作を制御する制御手段81と、該制御手段81からの制御信号に応じてステッピングモータ514a、515aの各励磁コイルに電圧パルス信号を個別に供給する駆動手段520、521と、前記電圧パルス信号が各励磁コイルとともに並行入力され、該並行入力された各電圧パルス信号の入力状態に対応する単一信号であるフィードバック信号を出力するフィードバック信号出力手段525a,525bと、該フィードバック信号出力手段525a,525bから出力されたフィードバック信号に基づいて、ステッピングモータの動作異常を判定する判定手段81とを有する。
【選択図】図5

Description

本発明は、駆動状態を監視するモータとしてステッピングモータを有する遊技機に関する。
従来、遊技機に設けられているモータの駆動状態を監視するものとしては、例えば、遊技媒体としてメダルを使用するスロットマシンにおいて、メダルが貯留されているホッパーからメダルを払い出すためのホッパー駆動用のモータに、該モータを駆動するモータ駆動回路へ駆動信号(制御信号)が入力された場合には電圧が供給されてモータが回転する一方、停止信号(制御信号)が入力された場合には電圧の供給が停止されて回転しない場合に、モータに供給される電圧を電圧監視部で検知し、供給電圧が基準電圧よりも大きな場合にはLレベルのフィードバック信号を出力し、基準電圧以下の場合にはHレベルのフィードバック信号を出力して、照合判定部で制御信号とフィードバック信号とのレベルを照合して、異常の有無を判定するものがある(例えば、特許文献1参照)。
特開2006−26141号公報(第6頁、第4図)
しかしながら、特許文献1にあっては、モータへの供給電圧と制御信号とを照合するものであるので、電圧パルスが個別に供給される複数の励磁コイルを有するステッピングモータをモータとして使用した場合には、これら複数の励磁コイル毎に、供給電圧を監視して制御信号と照合する必要があり、これら供給電圧を監視する機構が複雑化するとともにフィードバック信号を出力するための配線数が多くなってしまい、機構や配線の設計に制約が生じてしまうばかりか、制御信号とフィードバック信号とを照合する処理が複雑化して処理負荷が増大してしまうという問題があった。
本発明は、このような問題点に着目してなされたもので、ステッピングモータを使用しても、機構や配線が複雑化して設計に制約が生じてしまうことや、異常を判定する処理が複雑化して処理負荷が増大してしまうことのない遊技機を提供することを目的とする。
前記課題を解決するために、本発明の請求項1に記載の遊技機は、
遊技媒体(パチンコ球)を用いて遊技を行う遊技機(パチンコ遊技機1)であって、
電圧パルス信号が個別に入力される複数の励磁コイルを備えるステッピングモータ(振動モータ514a、風モータ515a)と、該ステッピングモータの動作を制御する制御手段(演出制御用マイクロコンピュータ81)と、該制御手段からの制御信号に応じて前記ステッピングモータの各励磁コイルに電圧パルス信号を個別に供給する駆動手段(シリアル−パラレル変換IC520、駆動制御IC521)と、前記電圧パルス信号が各励磁コイルとともに並行入力され、該並行入力された各電圧パルス信号の入力状態に対応する単一信号であるフィードバック信号を出力するフィードバック信号出力手段(駆動フィードバック(FB)信号出力ゲート525a,525b)と、該フィードバック信号出力手段から出力されたフィードバック信号に基づいて、ステッピングモータの動作異常を判定する判定手段(演出制御用マイクロコンピュータ81;モータ異常判定処理)とを有することを特徴としている。
この特徴によれば、ステッピングモータの各励磁コイルへの電圧パルス信号の供給状態を、フィードバック信号出力手段から出力されるフィードバック信号にて把握することが可能となるので、ステッピングモータを使用しても、機構や配線が複雑化して設計に制約が生じてしまうことや、異常を判定する処理が複雑化して処理負荷が増大してしまうことのない遊技機を提供できる。
尚、請求項1に記載の「遊技媒体」とは、いわゆるパチンコ遊技機に使用されるパチンコ球(遊技球)や、スロットマシンに使用されるメダル等を含む。
また、請求項1に記載の「遊技機」とは、パチンコ球を遊技盤に向けて発射することにより遊技を行うパチンコ遊技機や、遊技球またはメダル等の遊技媒体を含む遊技用価値を用いて1ゲームに対して所定数の賭数を設定することによりゲームが開始可能となるとともに、各々が識別可能な複数種類の図柄を変動表示可能な可変表示装置に表示結果が導出されることにより1ゲームが終了し、該可変表示装置に導出された表示結果に応じて入賞が発生可能とされたスロットマシン等の種々の遊技機を含む。
本発明の請求項2に記載の遊技機は、請求項1に記載の遊技機であって、
遊技者が遊技に伴って多方向に操作可能な操作体(操作レバー600)を有し、前記ステッピングモータ(振動モータ514a)が該操作体内部に設けられていることを特徴としている。
この特徴によれば、ステッピングモータの異常を判断できるので、遊技者が操作する操作体が、ステッピングモータの異常な動作による発熱によって過熱してしまい、遊技者に危害が及ぶことを回避することが可能となる。
本発明の請求項3に記載の遊技機は、請求項2に記載の遊技機であって、
前記遊技機の本体(下扉枠103)前面に突設され、前記遊技媒体を貯留可能な遊技媒体貯留部(上皿3を有する上皿部3a)と、
前記遊技機の本体前面における前記遊技媒体貯留部の上方または下方位置に突設される突出部(下皿4を有する下皿部4a)と、
前記操作体(操作レバー600)の操作方向を検出する操作検出手段(レバースイッチ510a〜510d)と、
前記操作検出手段による検出結果に応じて、所定の操作対象部(照準画像;図17(b)〜(e),ミサイル画像;図18参照)を移動させる制御を行う移動制御手段(演出制御用マイクロコンピュータ81)と、
を備え、
前記操作体は、前記遊技媒体貯留部と前記突出部との間に設けられ、前記遊技媒体貯留部または前記突出部のうち一方(下皿4を有する下皿部4a)に対して、前記操作体の一端(下端)を連結する連結部(軸部)を介して傾動または移動可能に取り付けられるとともに、前記遊技媒体貯留部または前記突出部のうち他方(上皿3を有する上皿部3a)に設けられ前記操作体の他端(先端)に当接する当接規制部(レバーガイド板金361の規制用開口363)により該操作体の傾動または移動範囲が規制される、
ことを特徴としている。
この特徴によれば、操作体が過度な力で操作されても、該操作体の傾動または移動範囲が当接規制部との当接により規制されることで、無理な負荷が連結部のみにかかることなく、当接規制部に分散されるため、連結部の故障や該連結部が設けられている遊技枠の破損等が防止される。また、遊技機の本体前面に突設された遊技媒体貯留部と突出部との間に操作体が配置されることで、連結部と当接規制部とを遊技媒体貯留部及び突出部それぞれに配設することができるばかりか、操作体の他端が本体前面から張り出すこと等がないので、遊技機の本体の搬送時等において操作体が破損しにくくなる。
本発明の請求項4に記載の遊技機は、請求項1〜3のいずれかに記載の遊技機であって、
遊技者が遊技に伴って多方向に操作可能な操作体(操作レバー600)と、該操作体の操作方向を検出するための複数の操作体スイッチ(レバースイッチ510a〜510d)と、該操作体スイッチから出力される操作信号が入力され、各操作信号の入力状態に対応した操作状態信号(センサ監視IC524からパラレル−シリアル変換IC523にパラレルに入力された検出信号が変換されたシリアルデータの信号)を、該操作状態信号に基づいて操作方向の検出を行う前記制御手段に対して出力するための操作信号入力回路部(パラレル−シリアル変換IC523、センサ監視IC524)とを有し、該操作信号入力回路部には、前記フィードバック信号出力手段(駆動フィードバック(FB)信号出力ゲート525a,525b)から出力されるフィードバック信号が入力され、該入力されるフィードバック信号の入力状態に対応したフィードバック信号状態信号(パラレル−シリアル変換IC523から出力されるシリアルデータの信号)を前記判定手段として機能する前記制御手段(演出制御用マイクロコンピュータ81)に出力することを特徴としている。
この特徴によれば、操作信号とフィードバック信号とが、共通の操作信号入力回路部に入力されるので、フィードバック信号を前記制御手段に出力するための個別の回路部を実装する手間を省くことができる。
本発明の請求項5に記載の遊技機は、請求項4に記載の遊技機であって、
遊技者に送風するための送風モータ(風モータ515a)を有するともに、前記制御手段(演出制御用マイクロコンピュータ81)は前記駆動手段(シリアル−パラレル変換IC520、駆動制御IC521)を介して該送風モータの動作を制御し、
前記操作信号入力回路部(パラレル−シリアル変換IC523、センサ監視IC524)には、前記送風モータに供給される電圧に対応した送風モータ電圧信号(励磁相フィードバック(FB)信号出力ゲート526a,526bから出力される励磁相フィードバック(FB)信号)がさらに入力され、該入力される送風モータ電圧信号の入力状態に対応したフィードバック信号状態信号(パラレル−シリアル変換IC523から出力されるシリアルデータの信号)を前記制御手段に出力し、
前記制御手段(演出制御用マイクロコンピュータ81;モータ異常判定処理)は、該フィードバック信号状態信号に基づいて送風モータの動作異常を判定することを特徴としている。
この特徴によれば、フィードバック信号に加えて送風モータ電圧信号も共通の操作信号入力回路部に入力されるので、送風モータ電圧信号を前記制御手段に出力するための個別の回路部を実装する手間を省くことができる。
本発明の遊技機は、前記操作体(操作レバー600)に振動を発生させる振動発生手段(バイブレータ514)と、遊技に関連する演出(戦闘予告、砲撃予告;図17,18参照)の実行を制御する演出制御手段(演出制御用マイクロコンピュータ81)と、を備え、前記演出制御手段は、前記演出に連動して前記振動発生手段を駆動させる(ミサイルの発射や敵機のミサイルの衝突画像の表示に応じて振動を発生させる)制御を行う、ことを特徴としている。
この特徴によれば、演出に合わせて操作体を振動させることにより、演出に臨場感を持たせることができるため、遊技の興趣が向上する。
本発明の遊技機は、前記操作体(操作レバー600)に向けて風を送る送風手段(送風ファン515、風モータ515a)と、遊技に関連する演出(戦闘予告、砲撃予告;図17,18参照)の実行を制御する演出制御手段(演出制御用マイクロコンピュータ81)と、を備え、前記演出制御手段は、前記演出に連動して前記送風手段を駆動させる(搭乗機の旋回画像の表示等に応じて風を送る)制御を行う、ことを特徴としている。
この特徴によれば、演出に合わせて風を送ることにより、演出に臨場感を持たせることができるため、遊技の興趣が向上する。
本発明の遊技機は、前記操作体(操作レバー600)に対する遊技者の接触を検出する接触検出手段(タッチセンサ513、トリガースイッチ512a)と、遊技に関連する演出(戦闘予告、砲撃予告;図17,18参照)の実行を制御する演出制御手段(演出制御用マイクロコンピュータ81)と、を備え、前記演出制御手段は、前記接触検出手段の検出結果に応じて演出を実行する制御を行う(CPU86が行う予告選択処理のステップS150において、操作レバーの検出結果に応じて異なる予告演出選択テーブルAまたはBを選択する)ことを特徴としている。
この特徴によれば、遊技者の興趣に合わせて演出を異ならせることができるため、遊技の興趣が向上する。
本発明の遊技機は、前記操作体(操作レバー600)に対する遊技者の接触を検出する接触検出手段(タッチセンサ513、トリガースイッチ512a)と、各々を識別可能な複数種類の識別情報(普通図柄、特別図柄)の可変表示を行い表示結果を導出表示する可変表示装置(特別図柄表示器8、変動表示装置9)と、前記可変表示装置に特定表示結果(大当り表示結果)が導出表示されたときに遊技者にとって有利な特定遊技状態(大当り遊技状態)に移行させる遊技状態移行手段(CPU56は、ステップS27の特別図柄プロセス処理において特別図柄の変動表示が停止したときに、はずれであれば変動を開始できる状態にプロセスを移行させる一方、大当りであればプロセスを大当りとして大入賞口を開放制御するプロセスに移行させる)と、前記特定遊技状態に移行させるか否かを表示結果の導出表示以前に決定する事前決定手段(CPU56は、ステップS27の特別図柄プロセス処理において変動表示を開始するときに大当りとするか否かを抽選する)と、前記事前決定手段の決定にもとづいて、前記特定遊技状態に移行する可能性がある旨を予告するとともに、前記操作体の操作に応じて進行する操作予告演出(操作進行パターン)を含む予告演出の実行を制御する予告演出制御手段(演出制御用マイクロコンピュータ81)と、前記予告演出を実行するか否かを決定する予告演出実行決定手段(CPU86が行う予告抽選)と、を備え、
前記予告演出実行決定手段は、前記接触検出手段(タッチセンサ513、トリガースイッチ512a)が前記操作体に対する遊技者の接触を検出していることを条件に、前記操作予告演出の実行を決定する(CPU86が行う予告選択処理のステップS152において、戦闘予告を当選させない)、ことを特徴としている。
この特徴によれば、遊技者の興趣に合わせて演出を異ならせることができるため、遊技の興趣が向上する。
本発明の遊技機は、前記操作体(操作レバー600)に対する遊技者の接触を検出する接触検出手段(タッチセンサ513、トリガースイッチ512a)と、前記接触検出手段(タッチセンサ513、トリガースイッチ512a)が前記操作体(操作レバー600)に対する遊技者の接触を検出していないときに、前記操作体に対する遊技者の接触を促す促進報知(図17(a)の操作促進報知画像)を実行する促進報知手段(演出制御用マイクロコンピュータ81)を備える、ことを特徴としている。
この特徴によれば、遊技者の遊技に対する参加意欲を効果的に向上させることができる。
本発明が適用されたパチンコ機を示す正面図である。 図1のパチンコ機を示す背面図である。 主基板における回路構成の一例を示すブロック図である。 主基板における回路構成の一例を示すブロック図である。 操作台基板508おける回路構成の一例を示すブロック図である。 (a)は、操作台基板508に用いた駆動フィードバック(FB)信号出力ゲートにおける入力信号と出力信号との関係を示す説明図であり、(b)は、操作台基板508に用いた励磁相フィードバック(FB)信号出力ゲートにおける入力信号と出力信号との関係を示す説明図である。 図1のA−A断面図である。 図7のB−B断面図である。 操作レバーの内部構造を示す分解斜視図である。 (a)は操作レバーを後方に傾倒したときの上部付近の構造を示す拡大断面図であり、(b)は操作レバーを前方に傾倒したときの上部付近の構造を示す拡大断面図である。 天ランプモジュール530の分解斜視図である。 (a)は天ランプモジュール530内の天ランプモジュール基板542の上面を、(b)は天ランプモジュール基板542の下面を、(c)は天ランプモジュール基板542のA−A断面を示す図である。 天ランプモジュール基板542おける回路構成の一例を示すブロック図である。 (a)は、白色LEDに内蔵されている各色のLEDの相対輝度と通電電流との関係を示すグラフであり、(b)は、演出制御用マイクロコンピュータ81に記憶されている、輝度補償テーブルの内容を示す図である。 遊技制御用マイクロコンピュータ156が実行するメイン処理を示すフローチャートである。 遊技制御用マイクロコンピュータ156が実行するタイマ割込処理を示すフローチャートである。 戦闘予告の一例を示す図である。 砲撃予告の一例を示す図である。 (a)は予告選択テーブルAを示す図であり、図19(b)は予告選択テーブルBを示す図である。 戦闘予告パターン選択テーブルを示す図である。 (a)は、砲撃予告パターン選択テーブルAを示す図であり、図21(b)は、砲撃予告パターン選択テーブルBを示す図である。 演出制御用マイクロコンピュータ81が実行する演出制御メイン処理を示すフローチャートである。 演出制御用マイクロコンピュータ81が実行する飾り図柄プロセス処理を示すフローチャートである。 演出制御用マイクロコンピュータ81が実行する予告演出選択処理を示すフローチャートである。 演出制御用マイクロコンピュータ81が実行する飾り図柄変動中処理を示すフローチャートである。 演出制御用マイクロコンピュータ81が実行するモータ異常判定処理を示すフローチャートである。 (a)(b)は本発明が適用された遊技機の他の例であるスロットマシンを示す正面図である。 パチンコ遊技機を右斜め上方から見た状態を示す斜視図である。 (a)はパチンコ遊技機を示す左側面図であり、(b)は右側面図である。 (a)はパチンコ遊技機を示す平面図であり、(b)は底面図である。 パチンコ遊技機を開放した状態を示す斜視図である。 前面枠を示す正面図である。 前面枠の前面の構成を示す分解斜視図である。 同じく前面枠の前面の構成を示す分解斜視図である。 (a)は上ヒンジ板金にガラス扉枠を取り付ける状態を示す図であり、(b)は上ヒンジ板金を示す底面図である。 ハンドルユニットを示す分解斜視図である。 ハンドルを示す分解斜視図である。 前面枠を示す背面図である。 前面枠の背面の構成を示す分解斜視図である。 球タンクの構成を示す分解斜視図である。 満タン経路ユニットを示す分解斜視図である。 制御基板ベースを示す分解斜視図である。 (a)は電源基板ケースを示す分解斜視図であり、(b)は払出制御基板ケースを示す分解である。 ドア開放検出ユニットの構造を示す分解斜視図である。 ガラス扉枠を示す背面図である。 ガラス扉枠を背面側から見た斜視図である。 ガラス扉枠を示す底面図である。 ガラス扉枠の構成を示す分解斜視図である。 前板ベースユニットの構成を示す分解斜視図である。 同じく前板ベースユニットの構成を示す分解斜視図である。 天レンズユニットの構成を示す分解斜視図である。 前板サイドユニットの構成を示す分解斜視図である。 前板下飾りユニットの構成を示す分解斜視図である。 下扉枠の構成を示す分解斜視図である。 図54の下扉枠を示す背面図である。 下扉枠の背面に取り付けられる部材を示す分解斜視図である。 下扉枠の背面に取り付けられる部材を示す分解斜視図である。 図57の下扉枠を示す背面図である。 下扉枠の背面に取り付けられる部材を示す分解斜視図である。 図59の下扉枠を示す背面図である。 下扉枠の前面に取り付けられる部材を示す分解斜視図である。 下扉枠の前面を構成する各ユニットを示す斜視図である。 上皿の内部構造を示す分解斜視図である。 上皿に取り付けられる部材を示す分解斜視図である。 上皿ユニットの構造を示す分解斜視図である。 (a)はボタンスイッチの構成を示す分解斜視図であり、(b)は残高ユニットの構成を示す分解斜視図である。 下皿ユニットの構造を示す分解斜視図である。 上皿スピーカ飾りの構成を示す分解斜視図である。
本発明の実施例を以下に説明する。
まず、本発明の遊技機の一例であるパチンコ遊技機の全体の構成について説明する。図1はパチンコ遊技機1(以下、パチンコ遊技機1と略称する)を正面からみた正面図であり、図2はパチンコ機を示す背面図である。尚、以下の説明において、図1の手前側をパチンコ機の前面側、奥側を背面側として説明する。尚、本実施例におけるパチンコ機の前面とは、遊技者側からパチンコ遊技機1を見たときに該遊技者と対向する対向面である。
図1は、本発明が適用されたパチンコ機を示す正面図である。パチンコ遊技機1は、縦長の方形状に形成された外枠100(図2参照)と、外枠100に開閉可能に取り付けられた前面枠101(図2参照)と、で主に構成されている。前面枠101の前面には、ガラス扉枠102及び下扉枠103がそれぞれ一側を中心に開閉可能に設けられている。尚、本実施例では、下扉枠103は前面枠101に対して一側を中心に開閉可能に設けられているが、開放可能に設けられていなくてもよく、例えばネジ等により前面枠101の前面に止着されていてもよい。
図1に示すように、ガラス扉枠102の下方に取り付けられた下扉枠103の前面上部には、遊技媒体(遊技球)としてのパチンコ球(打球)を貯留可能な遊技球貯留部としての打球供給皿(上皿とも言う)3が上面に形成された上皿部3aが、パチンコ遊技機1の前方(パチンコ遊技機1の前面方向)に向けて突設されている。また、この上皿部3aの下方には、後述する操作レバー600が揺動自在に軸支されるとともに、上面に余剰球貯留皿(下皿とも言う)4が形成された下皿部4a(突出部)が、パチンコ遊技機1の前方(パチンコ遊技機1の前面方向)に向けて突設されている。その右側方には、パチンコ球を発射する打球操作ハンドル(操作ノブ)5が設けられている。
下扉枠103の前面左右側には、後述する左右一対のスピーカ27a,27bが配設されているとともに、これらスピーカ27a,27bの間には、後述する送風ファン515からの風が送出される送風口352が形成されている。
ガラス扉枠102の背面には、前面枠101に対して着脱可能に取り付けられた遊技盤6が配置されている。なお、遊技盤6は、それを構成する板状体と、その板状体に取り付けられた種々の部品とを含む構造体である。また、遊技盤6の前面には遊技領域7が形成されている。
遊技領域7の中央付近には、それぞれが演出用の飾り図柄を変動表示する複数の変動表示領域を含む変動表示装置(飾り図柄表示装置)9が設けられている。また、遊技盤6の所定箇所には、各々を識別可能な複数種類の識別情報としての特別図柄を変動表示する特別図柄表示器(特別図柄表示装置)8(図3参照)が設けられている。変動表示装置9には、たとえば「左」、「中」、「右」の3つの変動表示領域(図柄表示エリア)がある。変動表示装置9は、特別図柄表示器8による特別図柄の変動表示期間中に、装飾用(演出用)の図柄であって、各々を識別可能な複数種類の識別情報としての飾り図柄の変動表示を行う。変動表示装置9は、後述する演出制御基板80に搭載されている演出制御用マイクロコンピュータ81(図3参照)によって制御される。特別図柄表示器8は表示部が小型であるので、変動表示の態様および変動表示の表示結果が変動表示装置9と比べて見づらいため、遊技者は主として変動表示装置9の方に注目する。
特別図柄表示器8は、たとえば0〜9の数字を変動表示可能な簡易で小型の表示器(たとえば7セグメントLED)で実現されている。特別図柄表示器8は、遊技者に当りの種類を把握しづらくさせるために、0〜99など、より多種類の数字を変動表示するように構成されていてもよい。また、変動表示装置9は、液晶表示装置よりなる画像表示装置で実現されている。変動表示装置9は、特別図柄表示器8による特別図柄の変動表示期間中に、飾り図柄の変動表示を行う。
なお、本実施例においては、変動表示装置9は、液晶表示装置を用いた例について説明するが、これに限らず、変動表示装置9は、CRT(Cathode Ray Tube)、FED(Field Emission Display)、PDP(Plasma Display Panel)、ドットマトリクス、7セグメントLED等のLED(Light Emitting Diode)、エレクトロルミネッセンス、蛍光表示管等のその他の画像表示式の表示装置により構成されてもよい。また、変動表示装置9は、回転ドラム式表示装置等の機械式の表示装置であってもよい。
変動表示装置9の下方には、パチンコ球を受け入れ可能な入賞領域としての第1始動口15aおよび第2始動口15bを有する始動入賞装置15が設けられている。始動入賞装置15では、上部に第1始動口15aが設けられ、その下部に第2始動口15bが設けられている。第2始動口15bの左右には、開閉動作をすることが可能な態様で一対の可動片13,13が設けられている。第1始動口15aは、上方を向いて開口しており、常にパチンコ球の進入(受け入れ)が可能な状態となっている。一方、第2始動口15bは、上方に第1始動口15aの周囲の構造物が設けられ、左右に可動片13,13が設けられているため、可動片13,13が閉状態であるときにパチンコ球の進入(受け入れ)が不可能な状態となり、可動片13,13が開状態であるときにパチンコ球の進入(受け入れ)が可能な状態となる。このように、第1始動口15aは入賞のしやすさが変化せず、第2始動口15bは可動片13,13の開閉動作によって入賞のしやすさが変化する。
なお、始動入賞装置15は、可動片13,13が閉状態になっている状態において、第2始動口15bに入賞はしづらいものの、入賞することは可能である(すなわち、パチンコ球が入賞しにくい)ように構成されていてもよい。また、始動入賞装置15は、始動口として、入賞のしやすさが変化しない第1始動口15aのみが設けられたものであってもよく、可動片13,13の開閉動作によって入賞のしやすさが変化する第2始動口15bのみが設けられたものであってもよい。
始動入賞装置15の可動片13,13は、後述する開放条件が成立したときに、ソレノイド16によって駆動されることにより、閉状態から所定期間開状態とされた後、閉状態とされる。始動入賞装置15の可動片13,13が開状態となることにより、パチンコ球が第2始動口15bに入賞し易くなり(始動入賞し易くなり)、遊技者にとって有利な状態(第1の状態)となる。一方、始動入賞装置15の可動片13,13が閉状態となることにより、パチンコ球が第2始動口15bに入賞しなくなり(始動入賞しにくくなり)、遊技者にとって不利な状態(第2の状態)となる。第1始動口15aに入った入賞球は、遊技盤6の背面に導かれ、第1始動口スイッチ14aによって検出される。また、第2始動口15bに入った入賞球は、遊技盤6の背面に導かれ、第2始動口スイッチ14bによって検出される。
遊技盤6の所定箇所には、第1始動口スイッチ14aまたは第2始動口スイッチ14bに入った有効入賞球の記憶数すなわち保留記憶(始動記憶または始動入賞記憶ともいう)数を表示する4つの特別図柄保留記憶表示器18(図3参照)が設けられている。特別図柄保留記憶表示器18は、保留記憶数を入賞順に4個まで表示する。特別図柄保留記憶表示器18は、第1始動口15aまたは第2始動口15bに始動入賞があるごとに、保留記憶の記憶データが1増えて、点灯状態のLEDの数を1増やす。そして、特別図柄保留記憶表示器18は、特別図柄表示器8で変動表示が開始されるごとに、保留記憶の記憶データが1減って、点灯状態のLEDの数を1減らす(すなわち1つのLEDを消灯する)。具体的には、特別図柄保留記憶表示器18は、特別図柄表示器8で変動表示が開始されるごとに、点灯状態をシフトする。なお、この例では、第1始動口15aまたは第2始動口15bへの入賞による保留記憶数に上限数(4個まで)が設けられている。しかし、これに限らず、保留記憶数の上限数は、4個以上の値にしてもよく、4個よりも少ない値にしてもよい。
始動入賞装置15の下部には、ソレノイド21によって開閉される開閉板を用いた特別可変入賞球装置20が設けられている。特別可変入賞球装置20は、開閉板によって開閉される大入賞口が設けられており、大当り遊技状態において開閉板が遊技者にとって有利な開状態(第1の状態)に制御され、大当り遊技状態以外の状態において開閉板が遊技者にとって不利な閉状態(第2の状態)に制御される。このように、特別可変入賞球装置20は、大当り遊技状態となるときに開放条件が成立する。特別可変入賞球装置20に入賞し遊技盤6の背面に導かれた入賞球のうち一方(V入賞領域:特別領域)に入った入賞球及び他方の領域に入ったパチンコ球は、そのままカウントスイッチ23で検出される。遊技盤6の背面には、大入賞口内の経路を切り換えるためのソレノイド21a(図3参照)も設けられている。
パチンコ球がゲート32を通過しゲートスイッチ32aで検出されると、複数種類の識別情報としての普通図柄を変動表示する普通図柄表示器10における変動表示が開始される。この実施の形態では、図示しない左右のLED(点灯時に図柄が視認可能になる)が交互に点灯することによって変動表示が行なわれ、たとえば、変動表示の終了時に左側のLEDが点灯すれば当りになる。そして、普通図柄表示器10における停止図柄が所定の図柄(当り図柄)となったときに、始動入賞装置15の可動片13,13の開放条件が成立し、始動入賞装置15における可動片13,13が所定回数、所定時間だけ開状態になる。普通図柄表示器10の近傍には、ゲート32を通過した有効通過球の記憶数、すなわち、始動通過記憶数を表示する4つのLEDによる表示部を有する普通図柄保留記憶表示器41(図3参照)が設けられている。ゲート32へのパチンコ球の通過があるごとに、始動通過記憶の記憶データが1増えて、普通図柄保留記憶表示器41は点灯するLEDを1増やす。そして、普通図柄表示器10における変動表示が開始されるごとに、始動通過記憶の記憶データが1減って、点灯するLEDを1減らす。
遊技盤6には、パチンコ球を受け入れて入賞を許容する入賞装置の入賞領域として、第1通常入賞口29、第2通常入賞口30よりなる複数の通常入賞口が設けられる。第1通常入賞口29へのパチンコ球の入賞は、第1入賞口スイッチ29aによって検出される。第2通常入賞口30へのパチンコ球の入賞は、第2入賞口スイッチ30aによって検出される。なお、第1始動口15a、第2始動口15b、および、大入賞口も、パチンコ球を受け入れて入賞を許容する入賞装置の入賞領域を構成する。また、遊技領域7の左右周辺には、遊技中に点滅表示される装飾LED25aが内蔵される装飾発光部25L,25Rが設けられ、下部には、入賞しなかったパチンコ球を回収するアウト口26がある。
遊技領域7の外側の左右上部には、効果音を発する2つのスピーカ27L,27Rが設けられ、左右下部には、効果音を発する2つのスピーカ27a,27bが設けられている。遊技領域7の外周には、回転体用LED535’等の各種LEDが内蔵される天ランプモジュール530と、左枠LED28b(図3参照)が内蔵される左発光部28Lおよび右枠LED28c(図3参照)が内蔵される右発光部28Rが設けられている。さらに、遊技領域7における各構造物(大入賞口等)の周囲には装飾LEDが設置されている。これら回転体用LED535’、左枠LED28bおよび右枠LED28cおよび装飾用LEDは、パチンコ遊技機1に設けられている装飾発光体の一例である。
そして、この例では、左発光部28Lの所定箇所に、賞球払出中に点灯する賞球LED51が設けられ、右枠LED28cの所定箇所に、補給球が切れたときに点灯する球切れLED52が設けられている。尚、本実施例では賞球LED51及び球切れLED52を左枠LED28bや右枠LED28cとは個別に設けていたが、左枠LED28bや右枠LED28cの発光態様を異ならせることにより賞球払出中や補給球が切れた旨を報知するようにしてもよい。
賞球LED51、球切れLED52、装飾LED25a、左枠LED28b、右枠LED28c、天ランプモジュール530内の各LED等の各種発光手段は、主基板31から出力される演出制御コマンドに基づき演出制御用マイクロコンピュータ81から出力されるシリアル信号に基づいて点灯制御(LED制御)される。また、スピーカ27L,27R、27a,27bからの音発生制御(音制御)は、後述する音声出力基板70によって行なわれる。
遊技者の打球操作ハンドル5の操作により図示しない打球発射装置から発射されたパチンコ球は、打球誘導レール(図示略)を通って遊技領域7に入り、その後、遊技領域7を下りてくる。パチンコ球が、第1始動口15aに入り第1始動口スイッチ14aで検出されるか、または、第2始動口15bに入り第2始動口スイッチ14bで検出されると、特別図柄の変動表示を開始できる状態であれば、特別図柄表示器8において特別図柄が変動表示を始める。特別図柄の変動表示を開始できる状態でなければ、保留記憶数を1増やす。
特別図柄表示器8における特別図柄の変動表示は、変動表示が行なわれるごとに設定された変動表示時間が経過したときに停止する。停止時の特別図柄(停止図柄)が特定表示結果としての大当り図柄(大当り表示結果ともいう)であると、大当りとなり、大当り遊技状態に移行する。大当り遊技状態においては、特別可変入賞球装置20が、一定時間経過するまで、または、所定個数(たとえば10個)のパチンコ球が入賞するまで開放する。そして、特別可変入賞球装置20の開放中にパチンコ球がV入賞領域に入賞しカウントスイッチ23で検出されると、継続権が発生し特別可変入賞球装置20の開放が再度行なわれる。継続権の発生は、たとえば15ラウンドのような所定回数を上限値として許容される。このような制御は、繰返し継続制御と呼ばれる。繰返し継続制御において、特別可変入賞球装置20が開放されている状態がラウンドと呼ばれる。なお、V入賞領域を設けずに、各ラウンドにおいて無条件で継続権が発生するように制御してもよい。
停止時の特別図柄表示器8における特別図柄が大当り図柄のうちの予め定められた特別な大当り図柄(確変大当り図柄)である場合には、大当り遊技状態後に大当りとすると判定される確率(大当り確率)が、大当り遊技状態と異なる通常状態である通常遊技状態よりも高くなる確率変動状態(以下、確変状態と呼ぶ)という遊技者にとってさらに有利な状態になる。以下、確変状態は、高確率状態(高確状態と略称で呼ぶ場合もある)ともいう。また、非確変状態は、低確率状態(低確状態と略称で呼ぶ場合もある)ともいう。
また、特別図柄表示器8での変動表示の停止時における特別図柄の表示結果が、確変大当り図柄である場合には、大当り遊技状態後に変動時間短縮状態である時短状態に所定期間に亘り制御される。時短状態とは、通常遊技状態に比べて、特別図柄表示器8、変動表示装置9、および、普通図柄表示器10のそれぞれの変動表示時間(変動開始時から表示結果の導出表示時までの時間)を短縮して早期に表示結果を導出表示させる制御状態をいう。さらに、時短状態中には、普通図柄表示器10における停止図柄が当り図柄になる確率が高められるとともに、始動入賞装置15の可動片13,13の開放時間が長くされ、開放回数が増加させられる。時短状態中では、図柄の変動表示時間が短縮されるので、後述する保留記憶数が早期に消化され、保留記憶数の上限(たとえば「4」)を超えて発生した始動入賞が無効になってしまう状態を減少でき、短期間に頻繁に表示結果を導出表示して早期に大当り表示結果を導出表示しやすくなるので、時間効率的な観点で変動表示の表示結果が大当り図柄の表示結果となりやすくなり、遊技者にとって有利な遊技状態となる。このように、確変大当りの場合は、大当り遊技状態の終了後の所定期間において、高確率状態かつ時短状態に制御されることとなる。大当り遊技状態の終了後の所定期間に亘る時短状態は、次の大当り遊技状態が発生するか、または、特別図柄および飾り図柄の変動表示が所定回数(100回)行なわれるまでの、いずれか早い方の条件が成立するまで継続される。
また、入賞に応じたパチンコ球の払出しの面から考えると、時短状態は、非時短状態と比べて、普通図柄の変動表示時間が短縮され、普通図柄表示器10における停止図柄が当り図柄になる確率が高められ、当り時における始動入賞装置15の可動片13,13の開放時間が長くされ、当り時における始動入賞装置15の可動片13,13の1度の開放回数が多くされることに基づいて、通常遊技状態と比べて始動入賞装置15の可動片13,13が開放状態となりやすい。したがって、時短状態では、第2始動口15bへの入賞(始動入賞が有効である場合と無効である場合との両方を含む)が生じやすくなるため、遊技領域7へ打込んだパチンコ球数(打込球数)に対して、入賞に応じた賞球として払出されるパチンコ球数(払出球数)の割合が、通常遊技状態と比べて多くなる。一般的に、発射球数に対する入賞による賞球の払出球数の割合は、「ベース」と呼ばれる。たとえば、100球の打込球数に対して40球の払出球数があったときには、ベースは40(%)となる。この実施の形態の場合では、たとえば通常遊技状態のような非時短状態よりもベースが高い時短状態を高ベース状態と呼び、逆に、そのような高ベース状態と比べてベースが低い通常遊技状態のような非時短状態を低ベース状態と呼ぶ。
このように、発射球数に対する入賞による賞球の払出球数の割合が一般的に「ベース」と呼ばれるが、たとえば1分間等の単位時間におけるパチンコ球の最大発射数は、一定数に制限されている。このため、「ベース」は、単位時間において、遊技領域に設けられた複数の入賞口への入賞による賞球の払出球数の合計値によっても示すことができる。たとえば、単位時間におけるパチンコ球の最大発射数を100球とすると、単位時間における入賞による賞球の払出球数の合計値は、一般的な「ベース」の値と一致することとなる。このような関連性に基づいて、本実施形態では、第1始動口15a、第2始動口15b、第1通常入賞口29、第2通常入賞口30のそれぞれを異常監視対象入賞口としており、該異常監視対象入賞口の入賞による賞球の払出球数の合計値は、ベースと呼ばれ、入賞に関する異常監視の対象として用いられる。
確変状態(高確率状態)と非確変状態(低確率状態)とのどちらの状態であるかは、確変状態においてセットされるフラグである確変フラグがセットされているか否かに基づいて判断される。また、時短状態(高ベース状態)と非時短状態(低ベース状態)とのどちらの状態であるかは、時短状態においてセットされるフラグである時短フラグがセットされているか否かに基づいて判断される。
また、前述の時短状態に制御されていない状態においては、特別図柄の保留記憶数が所定個数以上となるごとに、特別図柄および飾り図柄の変動表示時間を短縮する記憶変動短縮状態に制御する記憶変動短縮制御が行なわれる。記憶変動短縮制御は、特別図柄の保留記憶数が所定個数未満となった段階で終了する。したがって、時短状態に制御されていない状態においても、特別図柄および飾り図柄の変動表示時間が短縮される場合がある。
変動表示装置9において変動表示される飾り図柄は、特別図柄表示器8における特別図柄の変動表示の装飾効果を高めるために、特別図柄の変動表示と所定の関係を有して変動表示される装飾的な意味合いがある図柄である。このような図柄についての所定の関係には、たとえば、特別図柄の変動表示が開始されたときに飾り図柄の変動表示が開始する関係、および、特別図柄の変動表示の終了時に特別図柄の表示結果が導出表示されるときに飾り図柄の表示結果が導出表示されて飾り図柄の変動表示が終了する関係等が含まれる。特別図柄表示器8により予め定められた大当り図柄が表示結果として導出表示されるときには、変動表示装置9により、左,中,右図柄がゾロ目となる大当り図柄の組合せが表示結果として導出表示される。このような特別図柄による大当り図柄の表示結果および飾り図柄による大当り図柄の組合せの表示結果は、大当り表示結果という。
特別図柄表示器8と変動表示装置9とは変動表示結果が前述したような対応関係になるため、以下の説明においては、これらをまとめて変動表示部と呼ぶ場合がある。
次に、リーチ表示態様(リーチ)について説明する。本実施形態におけるリーチ表示態様(リーチ)とは、停止した図柄が大当り図柄の一部を構成しているときに未だ停止していない図柄については変動表示が行なわれていること、および、すべてまたは一部の図柄が大当り図柄のすべてまたは一部を構成しながら同期して変動表示している状態である。
たとえば、変動表示装置9において、図柄が停止することで大当りとなる有効ライン(本実施の形態の場合は横1本の有効ライン)が予め定められ、その有効ライン上の一部の表示領域に予め定められた図柄が停止しているときに未だ停止していない有効ライン上の表示領域において変動表示が行なわれている状態(たとえば、変動表示装置9における左,中,右の変動表示領域のうち左,右の表示領域に同一の図柄が停止表示されている状態で中の表示領域は未だ変動表示が行なわれている状態)、および、有効ライン上の表示領域のすべてまたは一部の図柄が大当り図柄のすべてまたは一部を構成しながら同期して変動表示している状態(たとえば、変動表示装置9における左,中,右の表示領域のすべてに変動表示が行なわれており、常に同一の図柄が揃っている状態で変動表示が行なわれている状態)をリーチ表示態様またはリーチという。
また、リーチの際に、通常と異なる演出がLEDや音で行なわれることがある。この演出をリーチ演出という。また、リーチの際に、キャラクタ(人物等を模した演出表示であり、図柄(飾り図柄等)とは異なるもの)を表示させたり、変動表示装置9の背景画像の表示態様(たとえば、色等)を変化させたりすることがある。このキャラクタの表示や背景の表示態様の変化をリーチ演出表示という。また、リーチの中には、それが出現すると、通常のリーチに比べて、大当りが発生しやすいように設定されたものがある。このような特別(特定)のリーチをスーパーリーチという。
また、変動表示装置9については、大当りを発生させる契機となる変動表示において、大当りとなる可能性がある旨ことを報知する大当り予告演出が行なわれる場合がある。尚、この大当り予告演出の種類や内容に関しては後述することとする。
この実施の形態の場合は、大当りとして、通常大当りおよび確変大当りというような複数種類の大当りが設けられている。以下の説明においては、大当りの種類を特定せずに単に「大当り」と示すときは、これら複数種類の大当りを代表して示す場合である。
通常大当りは、大当り遊技状態の終了後に確変状態にならず、かつ、時短状態にならないことにより、低確率状態、かつ、低ベース状態となる大当り(非確変大当り)である。このような、低確率状態かつ低ベース状態となった状態は、低確低ベース状態と呼ばれる。確変大当りは、大当り遊技状態の終了後に確変状態になり、かつ、所定期間に亘り時短状態になる高確率状態、かつ、高ベース状態となる大当りである。このような、高確率状態かつ高ベース状態となった状態は、高確高ベース状態と呼ばれる。確変大当りとなった後においては、所定期間が経過すると時短状態が終了し、高確率状態、かつ、低ベース状態になる。このような、高確率状態かつ低ベース状態となった状態は、高確低ベース状態と呼ばれる。
次に、パチンコ遊技機1の背面(裏面)の構造について図2を参照して説明する。図2は、パチンコ機を示す背面図である。
図2に示すように、パチンコ遊技機1裏面側では、変動表示装置9を制御する演出制御用マイクロコンピュータが搭載された演出制御基板80を含む変動表示制御ユニット49、遊技制御用マイクロコンピュータ等が搭載された遊技制御基板(主基板)31、音声出力基板70、LEDドライバ基板(図示省略)、および、球払出制御を行う払出制御用マイクロコンピュータ等が搭載された払出制御基板37等の各種基板が設置されている。
さらに、パチンコ遊技機1裏面側には、DC30V、DC21V、DC12VおよびDC5V等の各種電源電圧を作成する電源回路が搭載された電源基板910や発射制御基板91A(図38参照)が設けられている。電源基板910は、発射制御基板91Aの背面側に取り付けられ、その背面側に払出制御基板37が重なっているが、払出制御基板37に重なることなく外部から視認可能に露出した露出部分には、パチンコ遊技機1における主基板31および各電気部品制御基板(演出制御基板80および払出制御基板37)やパチンコ遊技機1に設けられている各電気部品(電力が供給されることによって動作する部品)への電力供給を実行あるいは遮断するための電力供給許可手段としての電源スイッチが設けられている。さらに、露出部分における電源スイッチの内側(基板内部側)には、交換可能なヒューズが設けられている。
なお、電気部品制御基板には、電気部品制御用マイクロコンピュータを含む電気部品制御手段が搭載されている。電気部品制御手段は、遊技制御手段等からのコマンドとしての指令信号(制御信号)にしたがってパチンコ遊技機1に設けられている電気部品(遊技用装置:球払出装置97、変動表示装置9、LEDなどの発光体、スピーカ27a,27b等)を制御する。以下、主基板31を電気部品制御基板に含めて説明を行うことがある。その場合には、電気部品制御基板に搭載される電気部品制御手段は、遊技制御手段と、遊技制御手段等からの指令信号にしたがってパチンコ遊技機1に設けられている電気部品を制御する手段とのそれぞれを指す。また、主基板31以外のマイクロコンピュータが搭載された基板をサブ基板ということがある。
パチンコ遊技機1裏面において、上方には、各種情報をパチンコ遊技機1外部に出力するための各端子を備えたターミナル基板(図示略)が設置されている。ターミナル基板には、少なくとも、球切れ検出スイッチ167の出力を導入して外部出力するための球切れ用端子、賞球情報(賞球個数信号)を外部出力するための賞球用端子および球貸し情報(球貸し個数信号)を外部出力するための球貸し用端子が設けられている。また、中央付近には、主基板31からの各種情報をパチンコ遊技機1外部に出力するための各端子を備えた情報端子基板(情報出力基板)36が設置されている。
尚、前記球切れ用端子、賞球情報(賞球個数信号)及び球貸し情報(球貸し個数信号)は、主基板31から情報端子基板36を介して外部に出力するようにしてもよい。すなわち、このようにターミナル基板(図示略)に設けられた球切れ用端子、賞球用端子、球貸し用端子を情報端子基板36に設けることで、配線や基板の取り付け作業等を容易にすることができる。また、ターミナル基板及び情報端子基板36それぞれに設けられる各端子を1つの基板にまとめて搭載してもよく、このようにすることで製造コストを削減することができる。
図示しない遊技機設置島から供給される球を貯留可能な球タンク38に貯留されたパチンコ球は、タンクレールを通り、カーブ樋を経てケースカバーで覆われた球払出装置97に至る。球払出装置97の上方の球経路761には、通路内に球がない旨を検出する遊技媒体切れ検出手段としての球切れ検出スイッチ167が設けられている。球切れ検出スイッチ167が球切れを検出すると、球払出装置97の払出動作が停止する。球切れ検出スイッチ167はパチンコ球通路内のパチンコ球の有無を検出するスイッチである。球切れ検出スイッチ167がパチンコ球の不足を検知すると、遊技機設置島に設けられている補給機構からパチンコ遊技機1に対してパチンコ球の補給が行なわれる。
入賞に基づく景品としてのパチンコ球や球貸し要求に基づくパチンコ球が多数払出されて上皿3が満杯になると、パチンコ球は後述する溢れ球通路1009(図55参照)を経て下皿4に導かれる。さらにパチンコ球が払出されると、スイッチ片(図示略)が貯留状態検出手段としての満タンスイッチ19(図41参照)を押圧して、貯留状態検出手段としての満タンスイッチ19がオンする。その状態では、球払出装置内の払出モータの回転が停止して球払出装置の動作が停止するとともに打球発射装置の駆動も停止する。尚、満タンスイッチ19がオンした状態において、球払出装置の動作及び打球発射装置の駆動は必ずしも停止させなくてもよいし、あるいはオンした時点から所定時間経過後に停止させるようにしてもよい。
図3は、主基板31における回路構成の一例を示すブロック図である。なお、図3には、パチンコ遊技機1に搭載されている払出制御基板37、LEDドライバ基板35、音声出力基板70、中継基板77、および、演出制御基板80も示されている。主基板(遊技制御基板)31には、プログラムにしたがってパチンコ遊技機1を制御する基本回路(遊技制御手段に相当)となる遊技制御用マイクロコンピュータ156と、ゲートスイッチ32a、第1始動口スイッチ14a、第2始動口スイッチ14b、カウントスイッチ23、第1入賞口スイッチ29a、第2入賞口スイッチ30a、満タンスイッチ19からの信号の他、電源断信号およびクリア信号等の各種信号を遊技制御用マイクロコンピュータ156に与える入力ドライバ回路58と、始動入賞装置15の可動片13,13を開閉するソレノイド16、特別可変入賞球装置20を開閉するソレノイド21、および、大入賞口内の経路を切換えるためのソレノイド21aを遊技制御用マイクロコンピュータ156からの指令にしたがって駆動する出力回路59と、遊技制御用マイクロコンピュータ156からの指令にしたがって各種の情報信号をホール管理コンピュータ等のパチンコ遊技機1の外部に設けられた装置に出力する情報出力回路53とが搭載されている。情報出力回路53から出力された情報信号は、情報端子基板36を介して、パチンコ遊技機1の外部に出力される。
尚、本実施例では満タンスイッチ19の検出信号は払出制御基板37を経由して主基板31に入力されるようになっているが、払出制御基板37を経由することなく入力ドライバ回路58に直接入力されるようにしてもよい。
情報出力回路53から出力される情報信号としては、大当り1情報信号、大当り2情報信号、大当り3情報信号、高確率情報信号、時短情報信号、第1始動情報信号、第2始動情報信号、第1入賞数異常信号、第2入賞数異常信号、第1ベース異常信号、第2ベース異常信号、および、始動口入賞異常信号が含まれる。
大当り1情報信号、大当り2情報信号および大当り3情報信号のそれぞれは、確変大当り、非確変大当り等の大当りの種類を特定した大当りの発生を示す信号である。高確率情報信号は、確率変動が生じたことを示す信号である。時短情報信号は、時短状態が生じたことを示す信号である。第1始動情報信号は、第1始動口15aへの入賞により特別図柄および飾り図柄の変動表示開始に利用されるパチンコ球が検出されたことを示す信号である。第2始動情報信号は、第2始動口15bへの入賞により特別図柄および飾り図柄の変動表示開始に利用されるパチンコ球が検出されたことを示す信号である。
第1入賞数異常信号は、第1始動口15a、第2始動口15b、第1通常入賞口29、第2通常入賞口30のそれぞれを異常監視対象入賞口として、後述するように実行される入賞数監視処理において、所定の単位時間中での入賞数が第1入賞数異常判定値以上となったことに基づく異常状態(以下、入賞数異常状態または第1入賞数異常状態ともいう)が生じたときに、そのような異常が生じた旨を示す信号である。第2入賞数異常信号は、第1始動口15a、第2始動口15b、第1通常入賞口29、第2通常入賞口30のそれぞれを異常監視対象入賞口として、後述するように実行される入賞数監視処理において、所定の単位時間中での入賞数が第1入賞数異常判定値よりも大きい第2入賞数異常判定値以上となったことに基づく異常状態(以下、入賞数異常状態または第2入賞数異常状態ともいう)が生じたときに、そのような異常が生じた旨を示す信号である。
第1ベース異常信号は、前述の異常監視対象入賞口を対象として、後述するように実行される入賞数監視処理において、所定の単位時間中でのこれら入賞口への入賞数に基づく賞球数の合計値(以下、ベースという)が第1のベース異常判定値以上となったことに基づく異常状態(以下、ベース異常状態または第1ベース異常状態ともいう)が生じたときに、そのような異常が生じた旨を示す信号である。第2ベース異常信号は、前述の異常監視対象入賞口を対象として、後述するように実行される入賞数監視処理において、所定の単位時間中でのこれら入賞口への入賞数に基づく賞球数の合計値(ベース)が第1のベース異常判定値よりも大きい第2のベース異常判定値以上となったことに基づく異常状態(以下、ベース異常状態または第2ベース異常状態ともいう)が生じたときに、そのような異常が生じた旨を示す信号である。
始動口入賞異常信号は、第2始動口15bを対象として、可動片13,13が閉状態であるときにパチンコ球が入賞したことに基づく異常状態が生じたときに、そのような異常状態が生じた旨を示す信号である。
なお、ゲートスイッチ32a、第1始動口スイッチ14a、第2始動口スイッチ14b、カウントスイッチ23、第1入賞口スイッチ29a、第2入賞口スイッチ30a等のスイッチは、センサと称されているものでもよい。すなわち、パチンコ球を検出できる遊技媒体検出手段(この例ではパチンコ球検出手段)であれば、その名称を問わない。入賞検出を行う第1始動口スイッチ14a、第2始動口スイッチ14b、カウントスイッチ23、第1入賞口スイッチ29a、第2入賞口スイッチ30aへのパチンコ球の入賞を検出する入賞検出手段でもある。
なお、ゲート32のような通過ゲートであっても、賞球の払出しが行なわれるものであれば、通過ゲートへパチンコ球が進入することが入賞になり、通過ゲートに設けられているスイッチ(たとえばゲートスイッチ32a)が入賞検出手段になる。また、V入賞領域に入賞したパチンコ球がカウントスイッチ23でも検出される。よって、大入賞口に入賞したパチンコ球数は、カウントスイッチ23による検出数に相当する。また、V入賞領域に入賞したパチンコ球はV入賞スイッチのみで検出されるようにし、大入賞口に入賞したパチンコ球数は、V入賞スイッチによる検出数とカウントスイッチ23による検出数との和になるようにしてもよい。また、V入賞領域を設けず、最終ラウンド以外のラウンドでは、常に継続権が発生するようにしてもよい。また、V入賞領域を設け、1ラウンド目は無条件(V入賞領域への入賞によらず)継続権が発生し、2ラウンド目以降においてV入賞領域への入賞により継続権が発生するようにしてもよい。
遊技制御用マイクロコンピュータ156は、ゲーム制御(遊技進行制御)用のプログラム等を記憶するROM54、ワークメモリとして使用される記憶手段(変動データを記憶する変動データ記憶手段)としてのRAM55、およびプログラムにしたがって制御動作を行うプロセッサであるCPU56、および、I/Oポート57を含む。遊技制御用マイクロコンピュータ156は、1チップマイクロコンピュータである。なお、1チップマイクロコンピュータは、CPU56の他に少なくともRAM55が内蔵されていればよい。また、ROM54およびI/Oポート57は、外付けであっても内蔵されていてもよい。
遊技制御用マイクロコンピュータ156においては、CPU56がROM54に格納されているプログラムにしたがって制御を実行する。したがって、以下に説明するような遊技制御用マイクロコンピュータ156が実行する(または、処理を行う)ということは、具体的にはCPU56がプログラムにしたがって制御を実行することである。このことは、主基板31以外の他の基板に搭載されているマイクロコンピュータについても同様である。また、遊技制御手段は、CPU56を含む遊技制御用マイクロコンピュータ156で実現されている。
また、遊技制御用マイクロコンピュータ156は、クロック信号を発生させるクロック回路、システムリセット手段として機能するリセットコントローラ、乱数回路、および、CPU56に割込要求信号を送出するCTCを内蔵する。
乱数回路は、特別図柄および飾り図柄の変動表示の表示結果により大当りとするか否かを判定するための判定用の乱数を発生するために用いられるハードウェア回路である。この乱数回路は、初期値(たとえば、0)と上限値(たとえば、65535)とが設定された数値範囲内で、数値データを、設定された更新規則にしたがって更新させていき、ランダムなタイミングで発生する始動入賞時が数値データの読出(抽出)時であることに基づいて、読出される数値データが乱数値となる乱数発生機能を有する。
遊技制御用マイクロコンピュータ156は、第1始動口スイッチ14aまたは第2始動口スイッチ14bへの始動入賞が生じたときに乱数回路から数値データを乱数値R1として読出し、その数値データに基づいて特定の表示結果としての大当り表示結果にするか否か、すなわち、大当りとするか否かを判定する。そして、大当りとすると判定したときに、遊技状態を遊技者にとって有利な特定遊技状態としての大当り遊技状態に移行させる。尚、大当りとするか否かの判定は、実際には特別図柄および飾り図柄の変動表示の開始時に、始動入賞時に抽出した乱数値に基づいて実行される。また、乱数回路が発生させた乱数は、確変とするか否かを決定するための確変判定用乱数や、特別図柄の変動パターンを決定する変動パターン決定用乱数など、大当りとするか否かの判定以外の判定用乱数として用いてもよい。
乱数回路は、ユーザによる数値データの更新範囲の選択設定機能(初期値の選択設定機能、および、上限値の選択設定機能)、数値データの更新規則の選択設定機能、および、数値データの更新規則の選択切換え機能等の各種の機能を有する。このような機能により、乱数回路は、生成する乱数のランダム性を向上させることができる。
また、遊技制御用マイクロコンピュータ156は、乱数回路が更新する数値データの初期値を設定する機能を有しており、たとえば、ROM54等の所定の記憶領域に記憶された遊技制御用マイクロコンピュータ156のIDナンバ(遊技制御用マイクロコンピュータ156の各製品ごとに異なる数値で付与されたIDナンバ)を用いて所定の演算を行なって得られた数値データを、乱数回路が更新する数値データの初期値として設定する。これにより、乱数回路が発生する乱数のランダム性をより向上させることができる。また、初期値を設定するときに、IDナンバを用いた所定の演算を行うことにより、遊技制御用マイクロコンピュータ156のIDナンバを見ただけでは乱数の初期値を認識しにくくすることができる。そのため、無線信号を用いた取込み信号をパチンコ遊技機1に対して発生させるなどの行為によって、大当り状態への移行条件を不正に成立させられてしまうことをより確実に防止することができ、セキュリティ性を向上させることができる。
クロック回路は、システムクロック信号をCPU56に出力し、このシステムクロック信号を2の7乗(=128)分周して生成した所定の周期の基準クロック信号CLKを、各乱数回路に出力する。リセットコントローラは、ローレベルの信号が一定期間入力されたとき、CPU56および各乱数回路に所定の初期化信号を出力して、遊技制御用マイクロコンピュータ156をシステムリセットする。
また、遊技制御用マイクロコンピュータ156は、発生可能な乱数の値の範囲が異なる2つの乱数回路を搭載する。第1の乱数回路は、12ビットの疑似乱数を発生する乱数回路(以下、12ビット乱数回路ともいう)である。12ビット乱数回路は、12ビットで発生できる範囲(すなわち、1から4095までの範囲)の値の乱数を発生する機能を備える。また、第2の乱数回路は、16ビットの疑似乱数を発生する乱数回路(以下、16ビット乱数回路ともいう)である。16ビット乱数回路は、16ビットで発生できる範囲(すなわち、1から65535までの範囲)の値の乱数を発生する機能を備える。2つの乱数回路は、予め選択されたどちらか一方の回路が乱数の発生に用いられる。
なお、この実施の形態では、遊技制御用マイクロコンピュータ156が2つの乱数回路を内蔵する場合を説明するが、遊技制御用マイクロコンピュータ156は、1つの乱数回路を内蔵してもよく、3以上の乱数回路を内蔵してもよい。また、この実施の形態では、12ビット乱数回路および16ビット乱数回路を包括的に表現する場合、または、12ビット乱数回路と16ビット乱数回路とのうちいずれかを指す場合に、乱数回路という。
また、RAM55は、その一部または全部が電源基板910において作成されるバックアップ電源によってバックアップされている揮発性記憶手段としてのバックアップRAMである。すなわち、パチンコ遊技機1に対する電源電力の供給が停止したときである電源断時でも、所定期間(バックアップ電源としてのコンデンサが放電してバックアップ電源が電力供給不能になるまで)は、RAM55の一部または全部の内容は保存される。特に、少なくとも、遊技の制御状態に応じたデータ(特別図柄プロセスフラグ等)と未払出賞球数を示すデータとは、バックアップデータとして、RAM55に保存される。制御状態に応じたデータとは、停電等が生じた後に復旧した場合に、そのデータに基づいて、制御状態を停電等の発生前に復旧させるために必要なデータである。また、制御状態に応じたデータと未払出賞球数を示すデータとを、遊技の進行状態を示すデータと定義する。この実施の形態では、RAM55の全部の記憶領域が、電源バックアップされているとする。
遊技制御用マイクロコンピュータ156のリセット端子には、電源基板910からのリセット信号が入力される。また、払出制御用マイクロコンピュータのリセット端子にも、電源基板910からのリセット信号が入力される。なお、リセット信号がハイレベルになると遊技制御用マイクロコンピュータ156および払出制御用マイクロコンピュータは動作可能状態になり、リセット信号がローレベルになると遊技制御用マイクロコンピュータ156および払出制御用マイクロコンピュータは動作停止状態になる。したがって、リセット信号がハイレベルである期間は、遊技制御用マイクロコンピュータ156および払出制御用マイクロコンピュータの動作を許容する許容信号が出力されていることになり、リセット信号がローレベルである期間は、遊技制御用マイクロコンピュータ156および払出制御用マイクロコンピュータの動作を停止させる動作停止信号が出力されていることになる。なお、リセット回路をそれぞれの電気部品制御基板(主基板31を含む)に搭載してもよいし、複数の電気部品制御基板のうち一つまたは複数にリセット回路を搭載し、そこからリセット信号を他の電気部品制御基板に供給するようにしてもよい。
さらに、払出制御基板37を経由して、電源基板910からの電源電圧が所定値以下に低下したことを示す電源断信号が入力ドライバ回路58に入力される。電源断信号は、入力ドライバ回路58を介して、遊技制御用マイクロコンピュータ156の入力ポートに入力される。また、遊技制御用マイクロコンピュータ156の入力ポートには、RAMの内容をクリアすることを指示するためのクリアスイッチが操作されたことを示すクリア信号が入力ドライバ回路58に入力される。クリア信号は、入力ドライバ回路58を介して、遊技制御用マイクロコンピュータ156の入力ポートに入力される。
尚、本実施例では、電源断信号は払出制御基板37を経由して主基板31に入力されるようになっているが、払出制御基板37を経由することなく入力ドライバ回路58に直接入力されるようにしてもよい。また、電源基板910からの電源電圧が所定値以下に低下したことを検出する電断検出回路(図示略)を、主基板31に設けてもよいし、主基板31及び払出制御基板37の双方に設けてもよい。あるいは、電源基板910に設け、電源断信号を主基板31及び払出制御基板37の双方に入力されるようにしてもよい。
また、遊技制御用マイクロコンピュータ156は、大当り遊技状態以外の状態においてカウントスイッチ23により球が検出されたとき、すなわち、例えば大当り遊技状態以外の状態において特別可変入賞球装置20の開閉板が前述した不正器具等により遊技者にとって有利な開状態(第1の状態)とされてカウントスイッチ23により球が検出されたときに、エラーが発生したとして、エラー情報を出力する旨を示す演出制御コマンドを演出制御基板80に送信する。
また、クリア信号は、主基板31において分岐され、払出制御基板37にも供給される。なお、遊技制御用マイクロコンピュータ156が入力ポートを介して入力したクリア信号の状態を、出力ポートを介して払出制御基板37に出力してもよい。
尚、本実施例では、電源断信号が払出制御基板37を経由して主基板31に入力されるようにしているが、本発明はこれに限定されるものではなく、電源断信号が払出制御基板37を経由することなく、主基板31にのみ直接入力されることでバックアップデータをRAM55に保存するようにしても良い。
また、複数のスイッチのそれぞれは、入力ドライバ回路58を介して、遊技制御用マイクロコンピュータ156の入力ポートに接続されている。これにより、遊技制御用マイクロコンピュータ156は、複数のスイッチのそれぞれから各スイッチの入力状態を示す入力検出信号を受ける。
また、遊技制御用マイクロコンピュータ156が搭載するシリアル出力回路78は、シフトレジスタなどによって構成され、CPU56が出力する演出制御コマンドをシリアルデータに変換して、中継基板77を介して演出制御基板80に送信する。また、シリアル出力回路78は、CPU56が出力する制御信号をシリアルデータに変換して、中継基板77を介して特別図柄表示器8や特別図柄保留記憶表示器18、普通図柄表示器10、普通図柄保留記憶表示器41に出力する。なお、特別図柄表示器8、特別図柄保留記憶表示器18、普通図柄表示器10および普通図柄保留記憶表示器41には、シリアルデータをパラレルデータに変換するシリアル−パラレル変換ICがそれぞれ設けられ、中継基板77からの制御信号をパラレルデータに変換して、特別図柄表示器8や特別図柄保留記憶表示器18、普通図柄表示器10、普通図柄保留記憶表示器41に供給される。
また、本実施例では、CPU56が出力する制御信号をシリアル出力回路78にてシリアルデータに変換して、中継基板77を介して特別図柄表示器8や特別図柄保留記憶表示器18、普通図柄表示器10、普通図柄保留記憶表示器41に出力するようになっていたが、これら特別図柄表示器8や特別図柄保留記憶表示器18、普通図柄表示器10、普通図柄保留記憶表示器41からなる各表示器を主基板31に中継基板等を介すことなく直接接続し、CPU56が出力する制御信号をパラレルデータのまま各表示器8、18、10、41に出力するようにしてもよい。このようにすることで、外部から信号が入ることがないので、正確な表示を行うことができる。
遊技制御用マイクロコンピュータ156は、演出制御基板80に表示制御、音制御、および、LED制御を含む演出制御を指令するための制御信号としての演出制御コマンド(演出制御信号)を送信する。演出制御基板80には、中継基板77を介して遊技制御用マイクロコンピュータ156からの演出制御コマンドを受信し、変動表示装置9での表示制御を行う演出制御用マイクロコンピュータ81等の電気部品制御手段が搭載されている。
この実施の形態では、演出制御基板80に搭載されている演出制御手段(演出制御用マイクロコンピュータで構成される。)が、中継基板77を介して遊技制御用マイクロコンピュータ560からの演出制御コマンドをシリアルデータ方式として受信し、飾り図柄を可変表示する変動表示装置9の表示制御を行う。尚、演出制御手段が、中継基板77を介して遊技制御用マイクロコンピュータ560からの演出制御コマンドをパラレルデータ方式として受信し、飾り図柄を可変表示する変動表示装置9の表示制御を行うようにしてもよい。
また、演出制御基板80に搭載されている演出制御手段が、遊技盤6に設けられているステージLED25bの表示制御を行うとともに、枠側に設けられている賞球LED51、球切れLED52、左枠LED28b、右枠LED28c、並びに天ランプモジュール530内の各LEDの表示制御を行い、スピーカ27からの音出力の制御を行う。
また、演出制御基板80の演出制御用マイクロコンピュータ81には、演出制御手段が出力する各LEDを表示制御するための制御信号をパラレルデータからシリアルデータに変換するシリアル出力回路253が搭載されている。また、演出制御基板80の演出制御用マイクロコンピュータ81には、入力したシリアルデータをパラレルデータに変換して演出制御手段に出力するシリアル入力回路254が搭載されている。したがって、演出制御手段は、シリアル出力回路253を介して点灯指示となる制御信号をシリアルデータ方式として出力することによって、各LEDの表示制御を行う。
また、遊技盤6側には、シリアルデータをパラレルデータに変換するためのシリアル−パラレル変換ICが搭載された盤側IC基板としての装飾基板98、ステージ装飾基板99が設けられている。盤側IC基板98,99は、中継基板88を介して演出制御基板80と接続される。また、前面枠101側には、シリアルデータをパラレルデータに変換するためのシリアル−パラレル変換ICが搭載された各枠側IC基板としての天ランプモジュール基板542、左前板天基板473b、右前板天基板473c、操作台基板508、枠ボタン基板509が設けられている。これら各枠側IC基板542、473b、473c、508、509は、中継基板88,89を介して演出制御基板80と接続される。
なお、図3に示すように、演出制御基板80、中継基板88および中継基板89は、バス型に1系統の配線ルートで接続される。図4は、中継基板77および演出制御基板80の回路構成例を示すブロック図である。なお、図4に示す例では、演出制御に関して演出制御基板80のみを設ける場合を示すが、LEDドライバ基板および音声出力基板を設けてもよい。この場合、LEDドライバ基板および音声出力基板には、マイクロコンピュータは搭載されていないが、マイクロコンピュータを搭載してもよい。
演出制御基板80は、演出制御用CPU86、RAM85、シリアル出力回路253、シリアル入力回路254、クロック信号出力部256および入力取込信号出力部257を含む演出制御用マイクロコンピュータ81を搭載している。なお、RAMは外付けであってもよい。演出制御基板80において、演出制御用CPU86は、内蔵または外付けのROM(図示せず)に格納されたプログラムに従って動作し、シリアル入力回路260および入力ポート261を介して演出制御コマンドを受信する。この場合、シリアル入力回路260は、シリアルデータ方式として受信した演出制御コマンドをパラレルデータに変換し出力する。また、演出制御用CPU86は、演出制御コマンドにもとづいて、VDP(ビデオディスプレイプロセッサ)262に変動表示装置9の表示制御を行わせる。
この実施の形態では、演出制御用マイクロコンピュータ81と共動して変動表示装置9の表示制御を行うVDP262が演出制御基板80に搭載されている。VDP262は、演出制御用マイクロコンピュータ81とは独立したアドレス空間を有し、そこにVRAMをマッピングする。VRAMは、画像データを展開するためのバッファメモリである。そして、VDP262は、VRAM内の画像データをフレームメモリを介して変動表示装置9に出力する。
演出制御用CPU86は、受信した演出制御コマンドに従ってCGROM(図示せず)から必要なデータを読み出すための指令をVDP262に出力する。CGROMは、変動表示装置9に表示されるキャラクタ画像データや動画像データ、具体的には、人物、文字、図形や記号等(飾り図柄を含む)、および背景画像のデータをあらかじめ格納しておくためのROMである。VDP262は、演出制御用CPU86の指令に応じて、CGROMから画像データを読み出す。そして、VDP262は、読み出した画像データにもとづいて表示制御を実行する。
中継基板77には、主基板31から入力された信号を演出制御基板80に向かう方向にしか通過させない(演出制御基板80から中継基板77への方向には信号を通過させない)信号方向規制手段としての単方向性回路74が搭載されている。単方向性回路として、例えばダイオードやトランジスタが使用される。図4には、ダイオードが例示されている。
さらに、演出制御用CPU86は、シリアル出力回路253を介してLEDを駆動する信号を出力する。シリアル出力回路は、入力したLEDを駆動する信号(パラレルデータ)をシリアルデータに変換して中継基板88に出力する。また、演出制御用CPU86は、音声合成用IC173に対して音番号データを出力する。
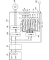
また、クロック信号出力部256は、図5に示すように、クロック信号を中継基板88,89に出力する。クロック信号出力部256からのクロック信号は、中継基板88,89を介して各枠側IC基板542,473b,473c,508,509に搭載されたシリアル−パラレル変換IC520,…やパラレル−シリアル変換IC523,…に供給される。また、クロック信号出力部256からのクロック信号は、中継基板88,89を介して盤側IC基板98,99に搭載されたシリアル−パラレル変換ICやパラレル−シリアル変換ICに供給される。したがって、この実施の形態では、各シリアル−パラレル変換IC520,…および各パラレル−シリアル変換IC523,…に共通のクロック信号が供給されることになる。
また、入力取込信号出力部257は、図5に示すように、演出制御用CPU86の指示に従って、中継基板89を介して、操作台基板508,509に入力取込信号(ラッチ信号)を出力する。操作台基板508に搭載された入力ICであるパラレル−シリアル変換IC523は、演出制御用マイクロコンピュータ81からの入力取込信号が入力されると、レバースイッチ510a〜510d、トリガースイッチ512a、タッチセンサ513の検出信号や、バイブレータ514内の振動モータ514a並びに風モータ515aの駆動フィードバック信号や励磁相フィードバック信号をラッチし、シリアルデータ方式として中継基板88,89を介して演出制御用マイクロコンピュータ81に出力する。
同様に、枠ボタン基板509に搭載された入力ICであるパラレル−シリアル変換ICも、入力取込信号出力部257から出力される入力取込信号が入力されると、ボタンスイッチ516検出信号をラッチし、シリアルデータ方式として中継基板89を介して演出制御用マイクロコンピュータ81に出力する。
音声合成用IC173は、音番号データを入力すると、音番号データに応じた音声や効果音を発生し増幅回路175に出力する。増幅回路175は、音声合成用IC173の出力レベルを、ボリューム176で設定されている音量に応じたレベルに増幅した音声信号をスピーカ27a,27bに出力する。音声データROM174には、音番号データに応じた制御データが格納されている。音番号データに応じた制御データは、所定期間(例えば飾り図柄の変動期間)における効果音または音声の出力態様を時系列的に示すデータの集まりである。
中継基板88は、演出制御用マイクロコンピュータ81から入力したシリアルデータおよびクロック信号を、盤側IC基板98,99に搭載された各シリアル−パラレル変換ICに供給する。そして、各シリアル−パラレル変換ICは、入力したシリアルデータに付加されているアドレスが自分のアドレスに合致するか否かを確認し、合致していれば入力したシリアルデータをパラレルデータに変換して、遊技盤6に設けられた各LED25a,25bに供給する。
また、中継基板89は、バス型に1系統の配線ルートで中継基板88と接続されており、各シリアル−パラレル変換ICに接続されるシリアルデータ線およびクロック信号線は、盤側IC基板上でバス形式に接続されている。また、盤側IC基板に搭載された各シリアル−パラレル変換ICにはそれぞれ固有のIDがある。
中継基板89に入力されたシリアルデータおよびクロック信号は、各枠側IC基板542,473b,473c,508,509に搭載された各シリアル−パラレル変換IC520,580…に供給される。そして、各シリアル−パラレル変換IC520,580…は、供給されたシリアルデータに付加されているアドレスが自分のアドレスに合致するか否かを確認し、合致していれば供給されたシリアルデータをパラレルデータに変換して出力する。
また、各枠側IC基板542,473b,473cには、図13に天ランプモジュール基板542について例示するように、シリアル−パラレル変換IC520,580…と同様に中継基板89に入力されたシリアルデータおよびクロック信号が供給されるLED制御IC582,…が実装されており、各LED制御IC582,…には、各シリアル−パラレル変換IC520,580…とともに、それぞれ固有のIDが付与されていて、各LED制御IC582,…は、入力したシリアルデータに付加されているアドレスが自分のアドレスに合致するか否かを確認し、合致していれば供給されたシリアルデータに基づいて、前面枠101に設けられた各LED51,52,28b,28cや、天ランプモジュールの各LEDを点灯・消灯させる。
また、各シリアル−パラレル変換IC520,580…や各LED制御IC582,…に接続されるシリアルデータ線およびクロック信号線は、各枠側IC基板上でバス形式に接続されている。また、各シリアル−パラレル変換IC520,580…並びに各LED制御IC582,…に接続されるシリアルデータ線およびクロック信号線は、中継基板89から直接接続される。
また、操作台基板508には、図5に示すように、シリアル−パラレル変換IC520に加えて、これらシリアル−パラレル変換IC520から出力されるパラレルデータが入力されることで、バイブレータ514内の振動モータ514a並びに風モータ515aを駆動する駆動制御IC521や、操作レバー600に設けられたレバースイッチ510a〜510d、トリガースイッチ512a、タッチセンサ513から出力される信号や、駆動フィードバック(FB)信号出力ゲート525a,525bから出力される駆動フィードバック(FB)信号や、励磁相フィードバック(FB)信号出力ゲート526a,526bから出力される励磁相フィードバック(FB)信号の入力を検出し、信号入力に対応した所定の検知信号を出力するセンサ監視IC524と、該センサ監視IC524による検知信号が入力されるパラレル−シリアル変換IC523が搭載されている。
この実施の形態では、操作台基板508に搭載された入力ICであるパラレル−シリアル変換IC523と演出制御用マイクロコンピュータ81とは、中継基板88,89を介して入力信号線、クロック信号線および入力取込信号線が接続されており、演出制御用マイクロコンピュータ81は、所定のタイミングで、入力取込信号を中継基板88,89を介してパラレル−シリアル変換IC523に出力する。すると、パラレル−シリアル変換IC523は、入力取込信号(ラッチ信号)に基づいて、センサ監視IC524から出力されるレバースイッチ510a〜510d、トリガースイッチ512a、タッチセンサ513からの検出信号および振動モータ514aと風モータ515aの各駆動フィードバック(FB)信号並びに励磁相フィードバック(FB)信号の検出信号をラッチし、中継基板88,607を介して演出制御用マイクロコンピュータ81に出力する。つまり、パラレル−シリアル変換IC523は、レバースイッチ510a〜510d、トリガースイッチ512a、タッチセンサ513、駆動フィードバック(FB)信号出力ゲート525a,525b、励磁相フィードバック(FB)信号出力ゲート526a,526bから、センサ監視IC524を介してパラレルに入力した検出信号をシリアルデータに変換して出力する。尚、操作台基板508と枠ボタン基板509とを一体化し、センサ監視IC524にボタンスイッチ516aからの検出信号が入力されるようにしてもよい。
駆動制御IC521は、バイブレータ514に内在されている振動モータ514a並びに風モータ515aに接続されている。これら振動モータ514a並びに風モータ515aとしては、電圧パルス信号が個別に入力される4つの励磁コイルを備える周知の4相のステッピングモータが共に使用されており、駆動制御IC521は、各相の励磁コイルに1相励磁駆動または1−2相励磁駆動となるように個別に電圧パルス信号を、演出制御用マイクロコンピュータ81から送信されるシリアルデータに基づくパラレルデータに基づいて供給することで、振動モータ514a並びに風モータ515aを、演出制御用マイクロコンピュータ81からの指示に応じて回転または停止させる。
また、駆動制御IC521から振動モータ514a並びに風モータ515aの各励磁コイルに供給されるの電圧パルス信号は、振動モータ514aと風モータ515aとともに、振動モータ用の駆動フィードバック(FB)信号出力ゲート525aと、風モータ用の駆動フィードバック(FB)信号出力ゲート525bに並列して入力されるように、各駆動フィードバック(FB)信号出力ゲート525a,525bが、電圧パルス信号の各信号線に接続されている。
これら駆動フィードバック(FB)信号出力ゲート525a,525bとしては、図6(a)に示すように、1相から4相のいずれかの励磁コイルに電圧パルス信号が供給(図6では「H」で示す)されているとき、つまり、全ての励磁コイルに電圧パルス信号が供給されていないとき以外において所定電圧の駆動フィードバック(FB)信号をセンサ監視IC524に出力する一方、全ての励磁コイルに電圧パルス信号が供給されていないときには、駆動フィードバック(FB)信号をセンサ監視IC524に出力しない。つまり、駆動フィードバック(FB)信号出力ゲート525a,525bから出力される駆動フィードバック(FB)信号は、振動モータ514aや風モータ515aにおいていずれかの励磁コイルに電圧信号が供給されている場合においてHighレベル信号となり、いずれかの励磁コイルにも電圧信号が供給されていない場合においてLowレベル信号となる。
これら駆動フィードバック(FB)信号出力ゲート525a,525bとしては、論理ゲート回路であるORゲート回路を好適に使用することができる。
また励磁相フィードバック(FB)信号出力ゲート526a,526bとしては、図6(b)に示すように、1相から4相の4つの励磁コイルのうち、3つ以上の励磁コイルに同時に電圧パルス信号が供給(図6では「H」で示す)されているとき、つまり、1相励磁や1−2相励磁から逸脱した異常な駆動がなされた場合において所定電圧の励磁相フィードバック(FB)信号をセンサ監視IC524に出力する一方、同時に電圧パルス信号が供給(図6では「H」で示す)されている励磁コイルの数が2つ以下であるときには、励磁相フィードバック(FB)信号をセンサ監視IC524に出力しない。
つまり、励磁相フィードバック(FB)信号出力ゲート526a,526bから出力される励磁相フィードバック(FB)信号は、振動モータ514aや風モータ515aにおいて、同時に電圧パルス信号が供給されている励磁コイルの数が3つ以上となる異常な駆動がなされた場合においてHighレベル信号となり、同時に電圧パルス信号が供給されている励磁コイルの数が2つ以下となる正常な駆動がなされた場合においてLowレベル信号となる。
これら励磁相フィードバック(FB)信号出力ゲート526a,526bとしては、ORゲート回路や、ANDケート回路、NORゲート回路や、NANDケート回路等の各種の論理ゲートを組み合わせたものを好適に使用することができる。
これら駆動フィードバック(FB)信号や励磁相フィードバック(FB)信号は、レバースイッチ510a〜510d、トリガースイッチ512a、タッチセンサ513からの出力信号が入力されるセンサ監視IC524に入力される。センサ監視IC524は、レバースイッチ510a〜510d、トリガースイッチ512a、タッチセンサ513、駆動フィードバック(FB)信号出力ゲート525a,525b、励磁相フィードバック(FB)信号出力ゲート526a,526bから出力される異なる形態の信号の入力を検知して、各信号の入力状態に応じた所定形態(電圧、High、Low等)の信号を、レバースイッチ510a〜510d、トリガースイッチ512a、タッチセンサ513、駆動フィードバック(FB)信号出力ゲート525a,525b、励磁相フィードバック(FB)信号出力ゲート526a,526bのそれぞれに対応する、パラレル−シリアル変換IC523のパラレル入力ポートに出力する。
よって、パラレル−シリアル変換IC523のパラレル入力ポートには、レバースイッチ510a〜510d、トリガースイッチ512a、タッチセンサ513、駆動フィードバック(FB)信号出力ゲート525a,525b、励磁相フィードバック(FB)信号出力ゲート526a,526bから出力される出力信号と合致した信号が入力されるので、該パラレル入力ポートに入力される信号が、入力取込信号(ラッチ信号)の入力に応じて取り込まれ、中継基板88,607を介して演出制御用マイクロコンピュータ81にシリアルデータとして出力されることで、演出制御用マイクロコンピュータ81が、操作レバー600の指触の有無や、操作レバー600の操作方向や、トリガースイッチ512aの操作を検知できるとともに、振動モータ514a並びに風モータ515aが動作(回転)中であるか否かや異常な駆動がなされているか否かを検知できるようになっており、これら振動モータ514a並びに風モータ515aが動作(回転)中であるか否かや異常な駆動がなされているか否かに基づいて、後述するモータ異常判定処理(Sa59)において、振動モータ514a並びに風モータ515aの異常の有無が、演出制御用マイクロコンピュータ81により判定されるようになっている。
尚、本実施の形態では、レバースイッチ510a〜510dからの操作信号が入力される、本発明の操作信号入力回路部を成すセンサ監視IC524に駆動フィードバック(FB)信号や励磁相フィードバック(FB)信号を入力するようにしており、このようにすることは、操作信号と各フィードバック(FB)信号とが、共通のセンサ監視IC524に入力されるので、駆動フィードバック(FB)信号や励磁相フィードバック(FB)信号を演出制御用マイクロコンピュータ81に出力するための個別の回路部となる入力ICを、操作台基板508に実装する手間を省くことができることから好ましいが、本発明はこれに限定されるものではなく、これら駆動フィードバック(FB)信号や励磁相フィードバック(FB)信号を演出制御用マイクロコンピュータ81に出力するための個別のICを実装するようにしても良い。
また、本実施の形態では、振動モータ514a並びに風モータ515aの励磁相フィードバック(FB)信号をセンサ監視IC524に入力するようにしているが、本発明はこれに限定されるものではなく、これら励磁相フィードバック(FB)信号をセンサ監視IC524に入力しないことで、異常な駆動の発生検出を実施しないようにしても良い。
また、本実施の形態では、風モータ515aとしてステッピングモータを使用しているが、本発明はこれに限定されるものではなく、これら風モータ515aとして公知のDCモータを使用するようにしても良く、この場合には、駆動フィードバック(FB)信号出力ゲート525bを設けることなく直接的に、DCモータへ供給される駆動電圧を、適宜な抵抗を介してセンサ監視IC524に並行入力するようにしても良い。
盤側IC基板98,99に搭載されたシリアル−パラレル変換ICと各枠側IC基板542、473b、473c、508,509に搭載されたシリアル−パラレル変換ICとは、1系統の配線を介して接続されている。1系統の配線を介して接続とは、具体的には、各中継基板88,89がバス型に接続されているとともに、各シリアル−パラレル変換ICがバス型またはデイジーチェーン型に接続されていることである。なお、この実施の形態では、各シリアル−パラレル変換ICはバス型に接続されている。このように、この実施の形態では、盤側IC基板98,99に搭載された各シリアル−パラレル変換ICと、各枠側IC基板542、473b、473c、508,509に搭載された各シリアル−パラレルICとが、中継基板88,89を介してコネクタを用いて1系統の配線を介して接続されている。そのため、コネクタの着脱を行うだけで前面枠101と遊技盤6との配線作業を行うことができ、前面枠101と遊技盤6との着脱作業をさらに容易に行えるようにすることができる。
また、この実施の形態によれば、盤側IC基板98,99に搭載されたシリアル−パラレル変換IC、枠側IC基板に搭載されたシリアル−パラレル変換IC520,580…、LED制御IC582,…およびパラレル−シリアル変換IC523に、演出制御用マイクロコンピュータ81から共通のクロック信号を入力する。そのため、シリアル−パラレル変換IC520,580…へのクロック信号の配線と、LED制御IC582,…へのクロック信号の配線と、パラレル−シリアル変換IC523へのクロック信号の配線と共通化することができ、演出制御手段と盤側IC基板との間の通信、および演出制御手段と枠側IC基板との間の通信を、それぞれ1チャネルを用いて実現することができ、配線数を低減することができる。また、盤側IC基板98,99に搭載されたシリアル−パラレル変換IC、枠側IC基板に搭載されたシリアル−パラレル変換IC520,580…、LED制御IC582,…およびパラレル−シリアル変換IC523とを容易に同期させることができ、クロック信号用の配線数も低減することができる。
この実施の形態では、各シリアル−パラレル変換IC520,580…、各LED制御IC582,…には、あらかじめアドレス(ID)が付与されており、演出制御用マイクロコンピュータ81は、シリアルデータに変換した制御信号を出力する際に、シリアルデータにアドレス(ID)を付加して出力する。尚、制御信号は、固定長(コマンドのバイト数(例えば2バイトや3バイトのコマンド))のコマンドで構成され、アドレスに対応するビットを異ならせている。各IC基板に搭載されたシリアル−パラレル変換IC520,580…、各LED制御IC582は、シリアルデータが入力されると、入力されたシリアルデータに付加されているアドレスが自分のアドレス(ID)に合致するか否かを確認し、合致していればパラレルデータに変換して出力するか、若しくは、シリアルデータに基づき点灯が指示されたLEDに電圧を出力(通電)して点灯させる。アドレスが合致していなければパラレルデータの出力やLEDへの通電は行わない。尚、各LED制御IC582,…に入力されるシリアルデータは、アドレスに対応するビット以外のビットも点灯パターン等に応じて異なっており、これにより各アドレスに対応するLEDが様々な点灯パターンにて発光するようになっている。
つまり、演出制御用マイクロコンピュータ81は、大当り遊技状態以外の状態においてカウントスイッチ23から球検出信号が入力されたときに遊技制御用マイクロコンピュータ156から出力される演出制御コマンドを受信したことに基づいて、前面枠101側に設けられた各種LEDの点灯を制御するための制御信号を出力するときには、枠側シリアル−パラレル変換回路を特定可能なアドレス情報を付加した制御信号をシリアル出力回路253からシリアル信号方式で出力する。
このように、演出制御用マイクロコンピュータ81は、シリアルデータに変換した制御信号を出力する際に、シリアルデータにアドレスを付加して出力し、各IC基板に搭載されたLED制御IC582,…は、シリアルデータが入力されると、入力されたシリアルデータに付加されているアドレスが自分のアドレスに合致するか否かを確認し、合致していればパラレルデータに変換して、接続されている各LEDに通電を行うようになっているため、前面枠101における遊技盤6以外の箇所に設けられた各LED等による発光演出が行われる際に、該発光により遊技盤6側に設けられた変動表示装置9等にて行われている演出が遮られることがないので、演出効果の減退を防止できるとともに、パラレルの場合に比べてシリアルの方が配線数が少なくなるので、配線が容易になる。
ここで、天ランプモジュール530の構造について説明する。
天ランプモジュール530は、図1に示すように、パチンコ遊技機1の上端部中央位置に、下方を向くように配置されており、その前面側に面する透明部分が前面枠101に設けられた各LEDの発光と同様に帯状に発光するとともに、その内部に設けられた回転体が回転することで、回転灯のように発光する。
天ランプモジュール530は、図11に示すように、主に、透明なアクリル樹脂製の回転子535が内挿されて回転する円筒状の回転台532が中心部に形成された、略長方形板状のベース板531と、該ベース板531との間に、回転子535を回転させる駆動ギア539や、伝達ギア537を挟持するとともに、その下面側に装着される天ランプモジュール基板542を保持する透明なアクリル樹脂製の基板ホルダ590と、天ランプモジュール基板542の中央部に形成された、基板ホルダ590の中央に設けられている挿通孔591周囲の円柱状凸部が挿通可能に形成された開口543に合致するように配置される円盤状の鏡面板555と、該鏡面板555の下方側に配置され、中心部から放射状に複数の溝部が形成されている歯車状で透明なアクリル樹脂製の放射レンズ559と、放射レンズ559が配置される中央部が円形の開口561とされ、該開口561の周囲を覆うように配置される外周カバー560と、放射レンズ559が配置される中央部分を覆うように、外周カバー560の開口561に装着される透明な略円錐状のランプカバー570と、ランプカバー570を外周カバー560の固定するためのランプカバーホルダ565a〜565cと、から構成されている。
ベース板531には、回転子535を回転させるためのステッピングモータ540が固定されるモータ固定部533が形成されており、該モータ固定部533の柱状突起534a,534bにネジ止めにてステッピングモータ540が固定される。
ステッピングモータ540の回転軸には、モータギア536が装着されており、該モータギア536と係合するように、伝達ギア537がベース板531と基板ホルダ590との間に軸支されている。
そして、伝達ギア537には、回転子535に装着可能な装着孔が中央部に形成され、回転子535に嵌着される駆動ギア539が係合されており、ステッピングモータ540が回転動作することにより、回転子535が回転台532内において回転するようになっている。
この回転子535は、図11に示すように、1の対角方向位置に回転子535の上方から入射する光を導光して下端部側面より放射する1対のプリズム柱が形成されており、該回転子535を回転させることによってプリズム柱も回転移動することで、回転子535の外周方向に放射される光の強度に強弱が形成されることで、該回転子535が挿通される放射レンズ559が、回転灯と同様に回転子535の回転に伴って強弱発光するようになっている。
基板ホルダ590は、透明なアクリル樹脂で形成されており、基板ホルダ590に保持される天ランプモジュール基板542の上面に実装されている後述する白色LEDであるLD8〜LD10が発光することで、天ランプモジュール530の前方面を成す帯状部593が、発光するようになっている。
また、基板ホルダ590は、駆動ギア530の下方部の管状部分が挿通される挿通孔591が中央に形成されているとともに、該挿通孔591の周囲に4つの装着孔592が形成されており、該装着孔592に、放射レンズ559に形成されている4つの柱状突起559’が、鏡面板555並びに天ランプモジュール基板542に形成されている挿通孔544、557を貫通して装着されることで、基板ホルダ590、天ランプモジュール基板542、鏡面板555、放射レンズ559が一体化されている。
ランプカバー570は、外周カバー560とランプカバーホルダ565a〜565cとの間に挟持されて、保持される。ランプカバーホルダ565cは、該ランプカバーホルダ565cに形成されている、上方に向けて形成された柱状突起566を、外周カバー560に形成された装着孔563に挿通するとともに、外周カバー560の裏面側からネジ止めされることで、外周カバー560と一体化される。さらに、外周カバー560には、ランプカバーホルダ565a、565bが下面側からねじ止めされるとともに、該ランプカバーホルダ565a、565bに上方に向けて形成された柱状突起部が、外周カバー560の角部に形成された切欠部562を通じて、ベース板531の背面から、ベース板531、基板ホルダ590、天ランプモジュール基板542を貫通するネジによりネジ止めされることにより、ベース板531並びに基板ホルダ590と一体化される。
図12は、天ランプモジュール基板542を示す詳細図であり、図13は、天ランプモジュール基板542の回路図である。
天ランプモジュール基板542は、図12に示すように、基板ホルダ590の中央に設けられている挿通孔591周囲の円柱状凸部が挿通可能な大きさとされた円形の開口543と、該開口543の周囲に、放射レンズ559に形成されている4つの柱状突起559’が挿通可能な4つの挿通孔544とを有する略台形状とされている。
天ランプモジュール基板542には、図12並びに図13に示すように、中継基板89を介して演出制御用マイクロコンピュータ81から出力されてくるシリアルデータをパラレルデータに変換して出力するシリアル−パラレル変換IC580と、該シリアル−パラレル変換IC580から出力されるパラレルデータに基づいて、ステッピングモータ540の回転・停止等の動作を制御する駆動制御IC581と、演出制御用マイクロコンピュータ81から出力されてくるシリアルデータに応じて、天ランプモジュール基板542に実装または接続されている各LEDの点灯を制御するLED制御IC582が実装されている。
駆動制御IC581は、ステッピングモータ540に設けられた4つの励磁コイルのそれぞれに、電圧パルス信号を供給することによってステッピングモータ540を回転させる。尚、駆動形態としては、1相励磁駆動または1−2相励磁駆動である。
LED制御IC582は、接続されている各LEDに、所定電圧のパルス信号の信号幅を、時系列に制御するPWI制御によって、各LEDに通電する電流量を最大64段階に制御することで、各LEDの発光強度(階調)を多段階に調整できるようになっている。
天ランプモジュール基板542の上面には、図12(a)に示すように、天ランプモジュール基板542の前方側となる、切欠部542’が形成されている短辺近傍位置に、3つの白色発光ダイオードLD8〜LD10が、表面実装されていて、該白色発光ダイオードLD8〜LD10が発光することで、該放射された光が、アクリル樹脂で作製された基板ホルダ590に、各白色発光ダイオードLD8〜LD10対応するように形成された図示しない導光部によって帯状部593に導光されることで、帯状部593が発光するようになっている。
天ランプモジュール基板542の下面には、図12(b)に示すように、円形の開口543の外周に、開口543を囲むように同一種類の7つの白色発光ダイオードLD1〜LD7が、所定間隔にて実装されている。白色発光ダイオードLD1は白色発光ダイオードLD5と対を成しており、開口543に対して互いに対角する位置に実装され、白色発光ダイオードLD2は白色発光ダイオードLD6と対を成しており、開口543に対して互いに対角する位置に実装され、白色発光ダイオードLD3は白色発光ダイオードLD7と対を成しており、開口543に対して互いに対角する位置に実装されていて、これら対を成す2つの白色発光ダイオードが、同時に点灯されるようになっている。尚、白色発光ダイオードLD4には、対となる白色発光ダイオードは設けられていない。
天ランプモジュール基板542には、図13に示すように、該天ランプモジュール基板542に実装されている各白色発光ダイオードLD1〜LD10並びに、ベース板531の回転台532内に設けられた回転体用LED535’に流れる電流を規制することにより保護する保護抵抗体(以下単に抵抗略記する)R1〜R6、R10、R11…が、各白色発光ダイオードLD1〜LD10と回転体用LED535’とに対応して実装されている。
具体的には、図13に示すように、白色発光ダイオードLD4、LD8〜LD10については、通電される電流量が比較的少なく、発熱が少ないことから、従来より実施されているように、内在する赤色発光ダイオードと、緑色発光ダイオード、青色発光ダイオードの各駆動信号線毎に、1つの抵抗R0が設けられている。
一方、上述したように、対を成して点灯される白色発光ダイオードLD1、LD2、LD3、LD5、LD6、LD7については、通電される電流量が比較的大きく、発熱が大きいことから、内在する赤色発光ダイオードと、緑色発光ダイオード、青色発光ダイオードの各駆動信号線毎に、複数となる2つの抵抗がそれぞれ設けられている。
つまり、白色発光ダイオードLD1、LD5について例示すると、赤色発光ダイオードの駆動信号線には、2つの抵抗R1、R2が直列に実装され、緑色発光ダイオードの駆動信号線にも、2つの抵抗R3、R4が直列に実装され、青色発光ダイオードの駆動信号線にも、2つの抵抗R5、R6が直列に実装されており、このように、各駆動信号線に実装される抵抗を複数とすることで、抵抗の発熱を分散して、各抵抗R1、R2が過度に温度上昇してしまうことを回避している。
尚、これら抵抗R1〜R6の抵抗値は、直列接続されるR1とR2との抵抗値の総和、R3とR4との抵抗値の総和、R5とR6との抵抗値の総和が、使用する白色発光ダイオードの上限電流に合致した所定抵抗となるように決定すれば良い。
また、本実施例では、上記のように複数の小抵抗を用いているが、本発明はこれに限定されるものではなく、発熱が大きくない場合には、これらの抵抗を1つの抵抗としても良い。
同様に、赤色のみに発光する回転体用LED535’についても、回転体用LED535’の保護抵抗体として、複数である2つの抵抗R10,R11が駆動信号線上に実装されている。尚、これら直列接続される抵抗R10,R11の抵抗値も、抵抗R10とR11の抵抗値の総和が、使用する回転体用LED535’の上限電流に合致した所定抵抗となるように決定すれば良い。
ここで、図12を用いて、上記した抵抗R1〜R6、R10,R11の天ランプモジュール基板542への実装形態について説明する。
まず、抵抗R10,R11について説明すると、抵抗R10は、図12(b)に示すように、回転体用LED535’への接続ケーブルが接続される接続コネクタLDCNが実装されている、天ランプモジュール基板542の下面前方側の側部位置に形成された実装電極545aと545b間に表面実装され、抵抗R11は、図12(a)に示すように、抵抗R10と反対面となる、天ランプモジュール基板542の上面後方側の側部位置に形成された実装電極546aと546b間に表面実装されている。
つまり、直列接続される抵抗R10,R11は、一方の抵抗R10が下面に、他方の抵抗R11が上面に分散して実装されるとともに、各面の抵抗R10,R11間に挟まれた領域が存在しないように、基板上の異なる位置に各抵抗R10,R11が実装されている。
実装電極545a、545b、546a、546bは、いずれも、抵抗R10、R11の接続電極の大きさよりも、非常に大きな面積の放熱領域を有するように形成されており、これら接続電極の周囲の放熱領域から、実装される抵抗R10,R11の熱を放熱できるようになっている。
さらに、図12(c)に示すように、抵抗R10が実装されている実装電極545a、545bの裏面(上面)部分には、実装電極545a、545bと同形状の放熱用電極545c、545dが形成されているとともに、抵抗R11が実装されている実装電極546a、546bの裏面(下面)部分には、実装電極546a、546bと同形状の放熱用電極546c、546dが形成されていて、実装電極545aと放熱用電極545c、実装電極545bと放熱用電極545d、実装電極546aと放熱用電極546c、実装電極546bと放熱用電極546dとが、内部がメッキ処理された複数のスルホールSにて互いに導通されており、該スルホールSを通じて実装電極545a、545b、546a、546bの熱が、放熱用電極545c、545d、546c、546dに伝導して、実装されている抵抗R10、R11の放熱が、反対面からも行われるようになっている。
このように、本実施の形態では、実装電極545a、545b、546a、546bの反対面からも放熱を実施するようにしているが、本発明はこれに限定されるものではなく、これら反対面からの放熱を実施しないようにしても良い。
また、放熱用電極545c、545d、546c、546dの形状や大きさを実装電極545a、545b、546a、546bと同一としているが、本発明はこれに限定されるものではなく、これら形状や大きさを、回路のレイアウトの都合上、例えば、放熱用電極545c、545d、546c、546dの方を実装電極545a、545b、546a、546bよりも大きくしたり、逆に、放熱用電極545c、545d、546c、546dの方を実装電極545a、545b、546a、546bよりも小さくしても良い。
更に、本実施の形態では、放熱用電極545c、545d、546c、546dを実装電極545a、545b、546a、546bの裏面部分に設けているが、本発明はこれに限定されるものではなく、これら裏面部分から離れた位置にオフセットして設けることで、より放熱効果を高めるようにしても良い。
尚、スルホールSは、図12に示すように、実装される抵抗R10、R11の接続電極から遠方となる、実装電極545a、545b、546a、546bや、放熱用電極545c、545d、546c、546dの外周部に複数形成されており、このようにすることは、実装される抵抗R10、R11の接続電極の近傍部分は、抵抗R10、R11の発熱による温度変化が大きく、よって、これら温度変化に伴う基板の寸法変化も大きくなるので、これら寸法変化によって、スルホールS間の分部に亀裂等が生じてしまうことを極力回避することができることから好ましいが、本発明はこれに限定されるものではなく、これらスルホールSの配置位置やその数は、例えば、スルホールS間の距離が著しく近くなって、基板の機械的強度が弱い部分が生じないように適宜に決定すれば良い。
また、図12(c)中のRMは、天ランプモジュール基板542を保護するためのレジスト膜である。
次に、抵抗R1〜R6について説明する。尚、図12には、白色発光ダイオードLD1、LD5に対応するR1〜R6のみを示しているが、白色発光ダイオードLD2、LD6に対応する6つの抵抗も、白色発光ダイオードLD3、LD7に対応する6つの抵抗も、R1〜R6と同様に、天ランプモジュール基板542に実装されている。
抵抗R1、R3、R5は、図12(b)に示すように、天ランプモジュール基板542の下面における、白色発光ダイオードLD2と白色発光ダイオードLD3との間の領域に形成されている、実装電極547aと547b間、実装電極550aと550b間、実装電極551aと551b間に、それぞれ実装されている。
一方、 抵抗R2、R4、R6は、図12(a)に示すように、天ランプモジュール基板542の上面における、抵抗R1、R3、R5が実装された分部の裏面部分となる領域に形成されている、実装電極548aと548b間、実装電極549aと549b間、実装電極552aと552b間に、それぞれ実装されている。
つまり、上述した単色に発光する回転体用LED535’の場合の抵抗R10、R11の場合と同様に、各白色発光ダイオードLD1、LD5に内在される赤色ダイオードに対応する抵抗R1、R2とが互いに反対面に、各面の抵抗R1、R2間に挟まれた領域が存在しないように実装され、各白色発光ダイオードLD1、LD5に内在される緑色ダイオードに対応する抵抗R3、R4とが互いに反対面に、各面の抵抗R3、R4間に挟まれた領域が存在しないように実装され、各白色発光ダイオードLD1、LD5に内在される緑色ダイオードに対応する抵抗R5、R6とが互いに反対面に、各面の抵抗R5、R6間に挟まれた領域が存在しないように実装されている。
そして、抵抗R1〜R6が実装される実装電極547a、547b、548a、548b、549a、549b、550a、550b、551a、551b、552a、552bは、いずれも、抵抗R1〜R6の接続電極の大きさよりも、非常に大きな面積の放熱領域を有するように形成されており、これら接続電極の周囲の放熱領域から、実装される抵抗R1〜R6の熱を放熱できるようになっている。
さらに、実装電極547a〜552a、547b〜552bの裏面部分には、実装電極547a〜552a、547b〜552bと同形状の放熱用電極547c〜552c、547d〜552dが形成されていて、対応する各実装電極547a〜552a、547b〜552bと放熱用電極547c〜552c、547d〜552dとが、内部がメッキ処理された複数のスルホールSにて互いに導通されており、該スルホールSを通じて実装電極547a〜552a、547b〜552bの熱が、放熱用電極547c〜552c、547d〜552dに伝導して、実装されている抵抗R1〜R6の放熱が、反対面からも行われるようになっている。
尚、これら抵抗R1〜R6を、並べて実装する場合には、図12に示すように、同一面に実装される抵抗が、できるだけ離れるように分散して実装することで、抵抗R1〜R6の温度上昇をより抑えることができることから好ましいが、本発明はこれに限定されるものではなく、これら実装の配列等については、放熱を考慮して適宜に決定すれば良い。
また、各実装電極547a〜552a、547b〜552bと放熱用電極547c〜552c、547d〜552dとを導通させるスルホールSも、上述した抵抗R10、R11の場合と同様に、実装される抵抗R1〜R6の接続電極から遠方となる、各実装電極547a〜552a、547b〜552b並びに放熱用電極547c〜552c、547d〜552dの外周部に複数形成するようにすれば良い。
尚、本実施の形態では、回転体用LED535’並びに白色発光ダイオードLD1、LD2、LD3、LD5、LD6、LD7の各色の信号線における抵抗を複数とした形態を例示したが、本発明はこれに限定されるものではなく、これら保護抵抗の直列分散配置を、天ランプモジュール基板542に実装されていない回転体用LED535’のみに実施したり、或いは、天ランプモジュール基板542に実装されている白色発光ダイオードLD1〜LD10についてのみ実施するようにしても良い。
また、前記実施例では、保護抵抗体を、複数として2つの小抵抗に分散した形態を例示しているが、本発明はこれに限定されるものではなく、これら小抵抗の数としては、3つ以上の小抵抗を用いても良く、各小抵抗の抵抗値を、それぞれ、各小抵抗が実装される実装電極の大きさ等に応じて、異なるようにしても良い。
ここで、これら天ランプモジュール基板542に接続された各白色発光ダイオードLD1〜LD10の場合を例に、各白色発光ダイオードLD1〜LD10の発光色を補正するために演出制御用マイクロコンピュータ81が実施する制御内容について、図14に基づいて説明する。
白色発光ダイオードLD1〜LD10は、上述したように、光の三原色である赤、緑、青に発光する各発光ダイオードを内在し、全ての発光ダイオードを発光させることで白色となり、発光させる発光ダイオードを選択するとともに、その発光強度を制御することで、種々の色に発光することができる。
各色の発光ダイオードにおける発光強度と通電電流との関係が、図14(a)に示す赤色の発光ダイオードや緑色の発光ダイオードのように、直線的な比例関係が成立する場合には、演出制御用マイクロコンピュータ81は、例えば、発光強度を16段階の中の5段階目の輝度に制御したい場合であれば、0〜64段階の通電電流ステップの中から、比例関係に基づいて5段階目に相当する(64/16)×5=20ステップを特定して、通電電流を20ステップとする指示を含むシリアルデータをLED制御IC582に送信すれば良い。
しかしながら、図14(a)に示す青色の発光ダイオードのように、発光強度と通電電流との関係が比例関係になく、低い電流値によって急峻に発光強度が高くなるような場合や、或いは、低い電流値によっては発光強度が高くならず、高い電流値において急峻に発光強度が高くなるような場合においては、上述した比例関係に基づいて5段階目とするために、通電電流を20ステップとする指示を含むシリアルデータをLED制御IC582に送信した場合には、青色の発光ダイオードが8段階目となる発光強度にて発光してしまい、青色が強い発光色になってしまうことになる。
このため、演出制御用マイクロコンピュータ81には、図14(b)に示すように、各白色発光ダイオードLD1〜LD10に付与されたLED番号(ID)に対応して、各色毎に、1〜16階調とするための通電電流のステップ値が格納された輝度補償テーブルが記憶されており、演出制御用マイクロコンピュータ81が発光指示を含むシリアルデータをLED制御IC582に送信する場合には、発光対象とする白色発光ダイオードに対応付けて輝度補償テーブルに記憶されている該当色並びに発光強度に対応する通電電流のステップ値に基づく発光指示を送信する。
尚、本実施例では、データ量の増大を回避するために、図14(b)に示すように、16階調のみの電流値を記述したテーブルを用いるようにしているが、本発明はこれに限定されるものではなく、これら輝度補償テーブルとして、64階調の電流値を記述したテーブルをそのまま用いるようにしても良い。
具体的には、例えば、白色発光ダイオードLD1の発光状態を、16段階の内の8段階の強度(半分強度)で白色に発光させたい場合であれば、白色発光ダイオードLD1に付与されているLED番号(ID)「LD1」に対応して輝度補償テーブルの輝度項目における「8/16」の輝度に対応して格納されている赤色の通電電流のステップ値「32」、緑色の通電電流のステップ値「32」、青色の通電電流のステップ値「19」を読み出して、該読み出した各色の通電電流のステップ値を含む発光指示をシリアルデータにてLED制御IC582に送信することで、白色発光ダイオードLD1の発光が、青色が強い白色とならずに、良好な白色となる。
尚、上記の説明では、白色発光ダイオードLD1〜LD10について例示したが、上記した輝度補償テーブルを、パチンコ遊技機1に設けられている、多色に発光する発光ダイオードの全てについて設け、これら輝度補償テーブルのデータに基づいて発光ダイオードの発光色が的確な発光色となるように制御するようにしても良い。
次に、下扉枠103の構造を、図1及び図7〜図10に基づいて説明する。図7は、図1のA−A断面図である。図8は、図7のB−B断面図である。図9は、操作レバーの構造を示す分解斜視図である。図10は、(a)は操作レバーが背面側に傾倒されたときの上部付近の構造を示す拡大断面図であり、(b)は操作レバーが前面側に傾倒されたときの上部付近の構造を示す拡大断面図である。尚、図7における左側及び図8における下側がパチンコ機の前面側である。
図1及び図7に示すように、パチンコ遊技機1の本体前面下部を構成する下扉枠103の前面上部には、左右方向に延びる上皿3が上面に凹設された上皿部3aが前方に向けて突設されているとともに、前面下部には、下皿4が上面に凹設された左右方向に延びる下皿部4aが前方に向けて突設されている。これら上皿部3aと下皿部4aとは上下に離間して配置されており、これら上皿部3aと下皿部4aとの間には、上下方向に延びる操作レバー600が設けられている。
上皿部3aの上面には、パチンコ球を貯留可能な上向きに開口する上皿3が左右方向に向けて凹設されているとともに、左右方向の中央前部には、遊技者により押圧操作が可能な操作ボタン516が上面に設けられ、内蔵されるボタンスイッチ516a(図3参照)にて操作が検出されるようになっている。
上皿部3aの内部には、操作レバー600の揺動範囲を規制するためのレバーガイド板金361(図64参照)が設けられている。レバーガイド板金361は、図10に示すように、操作レバー600の先端を規制する略正方形状の規制用開口363が形成される規制部361aと、該規制部361aの左右側から背面側に向けて延設される取付片361bと、からなる金属材からなり、取付片361bは上皿部3aの内部に形成された壁部362にネジにより止着されている。規制部361aは、操作レバー600の軸支部(図示略)を中心とする円弧球面状に形成された板材からなり、操作レバー600の先端(上端)に突設されたグリップストッパピン615が遊挿される規制用開口363の内縁が操作レバー600の揺動範囲を当接規制する当接規制部を構成している。
上皿部3aの下面における規制用開口363の直下には、操作レバー600の先端(他端)が挿通される挿通口364が対応して形成されている。挿通口364は、規制用開口363よりも若干大きく形成されており、グリップストッパピン615には直接当接しないように設けられている。
上皿部3aと下皿部4aとの間には、図8に示すように前後幅寸法が上皿部3aや下皿部4aよりも短寸の内部空間が形成され、該内部空間に送風ファン515やスピーカ27a,27b等が配設されるとともに、その左右方向の中央前方位置に操作レバー600が配置されている。
送風口352は、上皿部3aと下皿部4aとの間における左右方向の中央部に形成されている。送風口352は、複数の横長スリットにて形成され、これら各スリットにはルーバー(図示略)及び針金等の進入を防止するネット等が設けられている。
本実施例の操作レバー600は、例えば後述する大当り予告演出等の演出が実行されているときや、遊技履歴の閲覧や各種設定操作を行う場合等において、変動表示装置9に表示されるキャラクタやカーソル等の画像等の操作対象部を移動させる操作を行う場合に使用される。具体的な使用例については後述することとする。
(操作レバー)
上皿部3aと下皿部4aとの間に、遊技者により操作可能に設けられる操作レバー600は、図7及び図9に示すように、一端側が下皿部4aに軸支され、他端側が多軸方向(本実施例では4軸方向)に揺動自在とされた所謂ジョイスティックである。具体的には、操作レバー600は、金属製のグリップシャフト601が立設されるジョイスティックユニット602が下面に取り付けられるグリップベース603と、左右一対のグリップ部材604a,604bからなるグリップ604と、から構成される。
グリップシャフト601は、金属製の棒状骨材として構成され、特に詳細な図示はしないが、その基端(下端)がジョイスティックユニット602の上面に回動自在に軸承されており、これによりグリップシャフト601が多軸方向(本実施例では、前・後・左・右・斜め前左・斜め前右・斜め後左・斜め後右の8方向)に揺動自在とされているとともに、いずれの方向にも外力が加わっていない状態において、略垂直方向を向く起立姿勢に保持するための姿勢保持機構(例えばバネ等によりグリップシャフト601を鉛直下方に付勢して起立姿勢に保持する等)が設けられている(図示略)。
グリップ部材604a,604bは、合成樹脂材等により互いの対向面が開口して形成され、グリップシャフト601を左右側から挟持するように取り付けられる。具体的には、左側のグリップ部材604aは、グリップシャフト601の上部に右側方から挿通されるネジ605aにより取り付けられ、右側のグリップ部材604bは、該グリップ部材604bの右側方からグリップシャフト601に螺入されるネジ605bにより取り付けられる。また、左側のグリップ部材604aの左側方からグリップシャフト601を挿通して右側のグリップ部材604bに螺入されるネジ605cにより、左右のグリップ部材604a,604bとグリップシャフト601とが一体的に固定されるようになっている。また、これらグリップ部材604a,604bの下部に設けられるネジ605a〜605cは、背面側から取り付けられるグリップカバー606により被覆されるようになっている。
互いに一体化されたグリップ部材604a,604bの前面側には、前面に複数のLEDが配設されたグリップ基板608が前面側から取り付けられるグリップ基板押え607が取り付けられ、さらにその前面側には、グリップインナーレンズ609及びグリップレンズ610と、グリップ604の本体前面を装飾するグリップメッキ611が取り付けられる。グリップ基板608、グリップインナーレンズ609及びグリップレンズ610は、グリップメッキ611の背面側にグリップ基板押え607を3つのネジ612により取り付けることにより、グリップメッキ611とグリップ基板押え607とにより挟持された状態で取り付けられる。
グリップ604の本体内部には、グリップ604の本体を振動させるためのバイブレータ514が設けられる。バイブレータ514は、振動モータ514aと、該モータの出力軸に固着される半円盤形状の振動子514bと、から構成され、振動モータ514aを駆動することにより振動子514bが出力軸に対して偏心回転することで、グリップ604の本体が振動するようになっている。また、振動モータ514aの下面には、モータ熱伝導シート514c、熱伝導プレート514d、シャフト熱伝導シート514eが取り付けられている。
バイブレータ514の上方には、グリップトリガー512が、その上部に設けられる左右方向を向く揺動軸512bを中心として揺動自在に設けられている。グリップトリガー512は、トリガートーションバネ512cにより押圧操作部がグリップ604の背面側に常時突出するように付勢された状態で配設され、図7に示すように、グリップ604を把持した手の人差し指や中指等をかけられるようになっており、トリガートーションバネ512cの付勢力に抗してグリップトリガー512をグリップ604の本体側に引くことで、その操作がトリガースイッチ512aにより検出されるようになっている。
尚、特に図示はしないが、グリップ604の本体内部には、該グリップ604の本体に手指が接触していることを検出するためのタッチセンサ513(図3参照)が設けられている。
グリップ部材604aの上端部には、金属材からなる上下方向を向くグリップストッパピン615の下部が嵌合されているとともに、その上端部には、金属板からなるグリップトップ617が複数のネジ619により止着されている。グリップトップ617の略中央位置には挿通穴618が形成されており、グリップ604の上端部に取り付けた状態において、グリップストッパピン615が挿通穴618を挿通してグリップトップ617の上面よりも上方に突出するようになっている(図7参照)。
ジョイスティックユニット602の上面には、上下方向を向くグリップシャフト601が多軸方向(本実施例では、前・後・左・右・斜め前左・斜め前右・斜め後左・斜め後右の8方向)に揺動自在に軸支(連結)されており、グリップシャフト601の基部に環装されたコイルバネ625により、いずれの方向にも外力が加わっていない状態において略垂直方向を向く起立姿勢に保持されている。また、周囲にはグリップシャフト601の傾倒方向を検出するレバースイッチ510a〜510dが配設されている。
ジョイスティックユニット602は、複数のネジ626によりグリップベース603の下面側に取り付けられ、該グリップベース603により上面が被覆されている(図9(b)参照)。また、グリップベース603の背面側には配線挿通口603bが形成されており、ネジ624によりグリップベース603に取り付けられるグリップ配線カバー622により配線挿通口603bが被覆されるようになっている。また、グリップベース603の背面側には、配線挿通口603bから延出されたケーブル等が配線される凹状の配線溝603cが延設されており、該配線溝603cの上面はグリップベースシート623により被覆される。
ジョイスティックユニット602の下面には、水平板部620aと該水平板部620aの後端から上方に屈曲される垂直板部620bとからなる側面視L字形のグリップ補強板金620の水平板部620aがネジ621により止着される。このようにジョイスティックユニット602とグリップベース603とグリップ補強板金620とから構成されるグリップユニットは、垂直板部620bを後述する下扉枠103の上皿本体1002(図54参照)の前面に止着するとともに、グリップベース603の左右側に突設された取付片603a,603aを後述する下皿部4aに下方から止着することにより固定される。
グリップ604の上端部に突設された上向きのグリップストッパピン615の先端は、図7に示すように、上皿部3aの下面に形成された挿通口364を挿通して、その直上に位置する規制用開口363内に遊挿されて、操作レバー600が軸部(図示略)を中心として所定の方向に揺動したときに、グリップストッパピン615の周面が規制用開口363の内縁に当接するようになっている。つまり、操作レバー600の揺動範囲は、規制用開口363の内縁との当接により規制される。そしてこの規制範囲は、グリップシャフト601の最大揺動範囲(最大傾倒角度)よりも小さく設定されているため、操作レバー600が過度な力で傾倒操作された場合でも、グリップストッパピン615の先端が規制用開口363の内縁に当接することにより揺動が規制されて負荷はレバーガイド板金361に分散されるため、グリップシャフト601の軸部(図示略)に無理な負荷が加わり、グリップシャフト601の軸部(図示略)が破損したり、あるいはレバースイッチ510a〜510d等が故障したり、グリップ補強板金620や下皿部4aにおけるグリップ補強板金620の固定箇所が破損することが防止される。
また、グリップストッパピン615の基部には、グリップ604の外形よりも大きいグリップトップ617が、グリップ604の上端から横方向に広がるように取り付けられているため、例えば図7に示すように、操作レバー600が起立姿勢にある場合や、図10(a)(b)に示すように、操作レバー600が後方または前方に傾倒され、グリップストッパピン615の先端が規制用開口363の内側面に当接して揺動が規制された場合や、特に図示はしないが、操作レバー600が左方または右方に傾倒され、グリップストッパピン615の先端が規制用開口363の内側面に当接して揺動が規制された場合等、グリップストッパピン615の先端が規制用開口363内において移動する際に、挿通口364が常にグリップトップ617により閉塞されるため、上皿部3aの内部が露呈したり、内部の種々の装置に対する不正行為を目的として針金等の異物が容易に進入されることが防止されている。
さらに、上皿部3aの下面における挿通口364の周囲及びグリップトップ617の上面は、それぞれ軸受部を中心とする球面状に形成されているとともに、上皿部3aの下面とグリップトップ617の上面とは互いに近接または摺接されているため、上皿部3aの下面とグリップトップ617の上面との隙間から挿通口364を介して内部の種々の装置に対する不正行為を目的として針金等の異物が容易に進入されることや、手指が上皿部3aの下面とグリップトップ617の上面との間に挟まる等の危険性も防止される。
グリップ604の後面側にはグリップトリガー512が左右方向を向く揺動軸512bを中心に揺動自在に設けられており、図7に示すように、遊技者は操作レバー600を握った手でグリップトリガー512を手前側に押圧操作することができるようになっている。
また、筒状のグリップ604の内部には、前述したタッチセンサ513が設けられており(図示略)、遊技者が操作レバー600を握るもしくは触れたことを検出することができるようになっている。尚、本実施例のタッチセンサ513は、金属製のグリップシャフト601における導電率の変化の検出により接触されたか否かを検出する誘電センサであり、グリップシャフト601に装着されている(図示略)。尚、タッチセンサ513の検出部をグリップ604の表面に露呈させ、遊技者により直接接触されるように設けて接触を検出するようにしてもよい。
また、操作レバー600に振動を発生させるバイブレータ514が設けられており、例えば後述するように、操作レバー600を操作しているときにバイブレータ514を駆動して操作レバー600を振動させることにより、遊技者に対して触覚にて衝撃を与えることができるようになっている。
このように構成される操作レバー600は、該操作レバー600が過度な力で操作されても、該操作レバー600の揺動範囲が当接規制部である規制用開口363の内面との当接により規制されることで、無理な負荷がグリップシャフト601の軸部(図示略)のみにかかることなくレバーガイド板金361に分散されるため、軸部の故障や該軸部が設けられている下扉枠103の破損等が防止される。また、パチンコ遊技機1の本体前面に突設された遊技球貯留部である上皿部3aと突出部である下皿部4aとの間に操作レバー600が上下方向に配置されることで、軸部を下皿部4aにレバーガイド板金361を上皿部3aに配設することができるばかりか、操作レバー600の先端が本体前面から張り出すこと等がないので、パチンコ遊技機1の本体の搬送時等において操作レバー600が破損しにくくなる。
具体的には、操作レバー600の上端は、下扉枠103の前面から前方に突出する上皿部3aにより上方から被覆され、かつ、図7に示すように、上皿部3a及び下皿部4aの前端部よりも前方に張り出さないように設けられているため、例えばパチンコ遊技機機1の本体が前側に倒れたとしても、操作レバー600が上皿部3aや下皿部4aにより保護される。
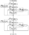
次に、遊技機の動作について説明する。図15は、主基板31における遊技制御用マイクロコンピュータ156が実行するメイン処理を示すフローチャートである。遊技機に対して電源が投入され電力供給が開始されると、リセット信号が入力されるリセット端子の入力レベルがハイレベルになり、遊技制御用マイクロコンピュータ156(具体的には、CPU56)は、プログラムの内容が正当か否か確認するための処理であるセキュリティチェック処理を実行した後、ステップS1以降のメイン処理を開始する。メイン処理において、CPU56は、まず、必要な初期設定を行う。
初期設定処理において、CPU56は、まず、割込禁止に設定する(ステップS1)。次に、割込モードを割込モード2に設定し(ステップS2)、スタックポインタにスタックポインタ指定アドレスを設定する(ステップS3)。そして、内蔵デバイスの初期化(内蔵デバイス(内蔵周辺回路)であるCTC(カウンタ/タイマ)およびPIO(パラレル入出力ポート)の初期化など)を行った後(ステップS4)、RAMをアクセス可能状態に設定する(ステップS5)。なお、割込モード2は、CPU56が内蔵する特定レジスタ(Iレジスタ)の値(1バイト)と内蔵デバイスが出力する割込ベクタ(1バイト:最下位ビット0)とから合成されるアドレスが、割込番地を示すモードである。
次いで、CPU56は、入力ポートを介して入力されるクリアスイッチ(例えば、電源基板に搭載されている。)の出力信号の状態を確認する(ステップS6)。その確認においてオンを検出した場合には、CPU56は、通常の初期化処理を実行する(ステップS10〜S15。S44,S45を含む。)。
クリアスイッチがオンの状態でない場合には、遊技機への電力供給が停止したときにバックアップRAM領域のデータ保護処理(例えばパリティデータの付加等の電力供給停止時処理)が行われたか否か確認する(ステップS7)。そのような保護処理が行われていないことを確認したら、CPU56は初期化処理を実行する。バックアップRAM領域にバックアップデータがあるか否かは、例えば、電力供給停止時処理においてバックアップRAM領域に設定されるバックアップフラグの状態によって確認される。
電力供給停止時処理が行われたことを確認したら、CPU56は、バックアップRAM領域のデータチェックを行う(ステップS8)。この実施の形態では、データチェックとしてパリティチェックを行う。よって、ステップS8では、算出したチェックサムと、電力供給停止時処理で同一の処理によって算出され保存されているチェックサムとを比較する。不測の停電等の電力供給停止が生じた後に復旧した場合には、バックアップRAM領域のデータは保存されているはずであるから、チェック結果(比較結果)は正常(一致)になる。チェック結果が正常でないということは、バックアップRAM領域のデータが、電力供給停止時のデータとは異なっていることを意味する。そのような場合には、内部状態を電力供給停止時の状態に戻すことができないので、電力供給の停止からの復旧時でない電源投入時に実行される初期化処理を実行する。
チェック結果が正常であれば、CPU56は、遊技制御手段の内部状態と演出制御手段等の電気部品制御手段の制御状態を電力供給停止時の状態に戻すための遊技状態復旧処理(ステップS41〜S43の処理)を行う。具体的には、ROM54に格納されているバックアップ時設定テーブルの先頭アドレスをポインタに設定し(ステップS41)、バックアップ時設定テーブルの内容を順次作業領域(RAM55内の領域)に設定する(ステップS42)。作業領域はバックアップ電源によって電源バックアップされている。バックアップ時設定テーブルには、作業領域のうち初期化してもよい領域についての初期化データが設定されている。ステップS41およびS42の処理によって、作業領域のうち初期化してはならない部分については、保存されていた内容がそのまま残る。初期化してはならない部分とは、例えば、電力供給停止前の遊技状態を示すデータ(特別図柄プロセスフラグ、確変フラグ、時短フラグなど)、出力ポートの出力状態が保存されている領域(出力ポートバッファ)、未払出賞球数を示すデータが設定されている部分などである。
また、CPU56は、電力供給復旧時の初期化コマンドとしての停電復旧指定コマンドを送信する(ステップS43)。そして、ステップS14に移行する。
なお、この実施の形態では、バックアップフラグとチェックデータとの双方を用いてバックアップRAM領域のデータが保存されているか否か確認しているが、いずれか一方のみを用いてもよい。すなわち、バックアップフラグとチェックデータとのいずれかを、遊技状態復旧処理を実行するための契機としてもよい。
初期化処理では、CPU56は、まず、RAMクリア処理を行う(ステップS10)。なお、RAMクリア処理によって、所定のデータ(例えば大当り判定用乱数を生成するためのカウンタのカウント値のデータ)は0に初期化されるが、任意の値またはあらかじめ決められている値に初期化するようにしてもよい。また、RAM55の全領域を初期化せず、所定のデータ(例えば大当り判定用乱数を生成するためのカウンタのカウント値のデータ)をそのままにしてもよい。また、ROM54に格納されている初期化時設定テーブルの先頭アドレスをポインタに設定し(ステップS11)、初期化時設定テーブルの内容を順次作業領域に設定する(ステップS12)。
ステップS11およびS12の処理によって、例えば、普通図柄判定用乱数カウンタ、普通図柄判定用バッファ、特別図柄バッファ、総賞球数格納バッファ、特別図柄プロセスフラグ、賞球中フラグ、球切れフラグ、払出停止フラグなど制御状態に応じて選択的に処理を行うためのフラグに初期値が設定される。
また、CPU56は、サブ基板(主基板31以外のマイクロコンピュータが搭載された基板。)を初期化するための初期化指定コマンド(遊技制御用マイクロコンピュータ156が初期化処理を実行したことを示すコマンドでもある。)をサブ基板に送信する(ステップS13)。例えば、演出制御用マイクロコンピュータ81は、初期化指定コマンドを受信すると、変動表示装置9において、遊技機の制御の初期化がなされたことを報知するための画面表示、すなわち初期化報知を行う。
また、CPU56は、乱数回路(図示略)を初期設定する乱数回路設定処理を実行する(ステップS14)。CPU56は、例えば、乱数回路設定プログラムに従って処理を実行することによって、乱数回路(図示略)にランダムR(大当り判定用乱数)の値を更新させるための設定を行う。
そして、ステップS15において、CPU56は、所定時間(例えば2ms)毎に定期的にタイマ割込がかかるように遊技制御用マイクロコンピュータ156に内蔵されているCTCのレジスタの設定を行う。すなわち、初期値として例えば2msに相当する値が所定のレジスタ(時間定数レジスタ)に設定される。この実施の形態では、2ms毎に定期的にタイマ割込がかかるとする。
初期化処理の実行(ステップS10〜S15)が完了すると、CPU56は、メイン処理で、表示用乱数更新処理(ステップS17)および初期値用乱数更新処理(ステップS18)を繰り返し実行する。表示用乱数更新処理および初期値用乱数更新処理を実行するときには割込禁止状態に設定し(ステップS16)、表示用乱数更新処理および初期値用乱数更新処理の実行が終了すると割込許可状態に設定する(ステップS19)。この実施の形態では、表示用乱数とは、特別図柄の停止図柄を決定するための乱数や変動パターンを決定するための乱数であり、表示用乱数更新処理とは、表示用乱数を発生するためのカウンタのカウント値を更新する処理である。また、初期値用乱数更新処理とは、初期値用乱数を発生するためのカウンタのカウント値を更新する処理である。この実施の形態では、初期値用乱数とは、普通図柄に関して当りとするか否か決定するための乱数を発生するためのカウンタ(普通図柄当り判定用乱数発生カウンタ)等の、カウント値の初期値を決定するための乱数である。後述する遊技の進行を制御する遊技制御処理(遊技制御用マイクロコンピュータ156が、遊技機に設けられている可変動表示装置、可変入賞球装置、球払出装置等の遊技用の装置を、自身で制御する処理、または他のマイクロコンピュータに制御させるために指令信号を送信する処理、遊技装置制御処理ともいう)において、普通図柄当り判定用乱数のカウント値が1周(普通図柄当り判定用乱数の取りうる値の最小値から最大値までの間の数値の個数分歩進したこと)すると、そのカウンタに初期値が設定される。
タイマ割込が発生すると、CPU56は、図16に示すステップS20〜S35のタイマ割込処理を実行する。タイマ割込処理において、まず、電源断信号が出力されたか否か(オン状態になったか否か)を検出する電源断検出処理を実行する(ステップS20)。電源断信号は、例えば電源基板に搭載されている電圧低下監視回路が、遊技機に供給される電源の電圧の低下を検出した場合に出力する。そして、電源断検出処理において、CPU56は、電源断信号が出力されたことを検出したら、必要なデータをバックアップRAM領域に保存するための電力供給停止時処理を実行する。次いで、入力ドライバ回路58を介して、ゲートスイッチ32a、第1始動口スイッチ14a、第2始動口スイッチ14b、カウントスイッチ23、および入賞口スイッチ29a,30aの検出信号を入力し、それらの状態判定を行う(スイッチ処理:ステップS21)。
次に、CPU56は、特別図柄表示器8、普通図柄表示器10、特別図柄保留記憶表示器18、普通図柄保留記憶表示器41の表示制御を行う表示制御処理を実行する(ステップS22)。特別図柄表示器8および普通図柄表示器10については、ステップS33,S34で設定される出力バッファの内容に応じて各表示器に対して駆動信号を出力する制御を実行する。
また、CPU56は、正規の時期以外の時期において大入賞口に遊技球が入賞したことを検出した場合や、正規の時期以外の時期において第2始動入賞口に遊技球が入賞したことを検出した場合に、異常入賞の報知を行わせるための処理を行う(ステップS23:異常入賞報知処理)。
次に、遊技制御に用いられる大当り図柄決定用の乱数等の各判定用乱数を生成するための各カウンタのカウント値を更新する処理を行う(判定用乱数更新処理:ステップS24)。CPU56は、さらに、初期値用乱数および表示用乱数を生成するためのカウンタのカウント値を更新する処理を行う(初期値用乱数更新処理,表示用乱数更新処理:ステップS25,S26)。
各乱数は、以下のように使用される。(1)ランダム1:大当りの種別を決定する(大当り種別決定用)(2)ランダム2:特別図柄のはずれ図柄を決定する(はずれ図柄決定用)(3)ランダム3:特別図柄の変動パターンを決定する(変動パターン決定用)(4)ランダム4:普通図柄にもとづく当りを発生させるか否か決定する(普通図柄当り判定用)(5)ランダム5:ランダム4の初期値を決定する(ランダム4初期値決定用)
遊技制御処理におけるステップS24では、遊技制御用マイクロコンピュータ156は、(1)の大当り種別決定用乱数、および(4)の普通図柄当り判定用乱数を生成するためのカウンタのカウントアップ(1加算)を行う。すなわち、それらが判定用乱数であり、それら以外の乱数が表示用乱数または初期値用乱数である。なお、遊技効果を高めるために、上記(1)〜(5)の乱数以外の乱数も用いるようにしてもよい。また、この実施の形態では、大当り判定用乱数は遊技制御用マイクロコンピュータ156に内蔵されたハードウェア(乱数回路(図示略))が生成する乱数であるが、大当り判定用乱数として、遊技制御用マイクロコンピュータ156によってプログラムにもとづいて生成されるソフトウェア乱数を用いてもよい。
さらに、CPU56は、特別図柄プロセス処理を行う(ステップS27)。特別図柄プロセス処理では、特別図柄表示器8および大入賞口を所定の順序で制御するための特別図柄プロセスフラグに従って該当する処理を実行する。CPU56は、特別図柄プロセスフラグの値を、遊技状態に応じて更新する。具体的には、特別図柄表示器8にて変動を開始するときに大当りとするか否かを抽選するとともに、特別図柄表示器8の変動が停止したときに、はずれであれば変動を開始できる状態にプロセスを移行させる一方、大当りであればプロセスを大当りとして大入賞口を開放制御するプロセスに移行させる。
次いで、普通図柄プロセス処理を行う(ステップS28)。普通図柄プロセス処理では、CPU56は、普通図柄表示器10の表示状態を所定の順序で制御するための普通図柄プロセスフラグに従って該当する処理を実行する。CPU56は、普通図柄プロセスフラグの値を、遊技状態に応じて更新する。
また、CPU56は、変動表示装置9における飾り図柄の表示制御に関する演出制御コマンドなどを送出する処理を行う(飾り図柄コマンド制御処理:ステップS29)。
さらに、CPU56は、例えばホール管理用コンピュータに供給される大当り情報、始動情報、確率変動情報などのデータを出力する情報出力処理を行う(ステップS30)。
また、CPU56は、第1始動口スイッチ14a、第2始動口スイッチ14b、カウントスイッチ23および入賞口スイッチ29a,30aの検出信号にもとづく賞球個数の設定などを行う賞球処理を実行する(ステップS31)。具体的には、第1始動口スイッチ14a、第2始動口スイッチ14b、カウントスイッチ23および入賞口スイッチ29a,30aのいずれかがオンしたことにもとづく入賞検出に応じて、払出制御基板37に搭載されている払出制御用マイクロコンピュータに賞球個数を示す払出制御コマンド(賞球個数信号)を出力する。払出制御用マイクロコンピュータは、賞球個数を示す払出制御コマンドに応じて球払出装置97を駆動する。
この実施の形態では、出力ポートの出力状態に対応したRAM領域(出力ポートバッファ)が設けられているのであるが、CPU56は、出力ポートの出力状態に対応したRAM領域におけるソレノイドのオン/オフに関する内容を出力ポートに出力する(ステップS32:出力処理)。
また、CPU56は、特別図柄プロセスフラグの値に応じて特別図柄の演出表示を行うための特別図柄表示制御データを特別図柄表示制御データ設定用の出力バッファに設定する特別図柄表示制御処理を行う(ステップS33)。CPU56は、例えば、特別図柄プロセス処理でセットされる開始フラグがセットされると終了フラグがセットされるまで、変動速度が1コマ/0.2秒であれば、0.2秒が経過する毎に、出力バッファに設定される表示制御データの値を+1する。また、CPU56は、出力バッファに設定された表示制御データに応じて、ステップS22において駆動信号を出力することによって、特別図柄表示器8における特別図柄の可変表示を実行する。
さらに、CPU56は、普通図柄プロセスフラグの値に応じて普通図柄の演出表示を行うための普通図柄表示制御データを普通図柄表示制御データ設定用の出力バッファに設定する普通図柄表示制御処理を行う(ステップS34)。CPU56は、例えば、普通図柄の変動に関する開始フラグがセットされると終了フラグがセットされるまで、普通図柄の変動速度が0.2秒ごとに表示状態(「○」および「×」)を切り替えるような速度であれば、0.2秒が経過する毎に、出力バッファに設定される表示制御データの値(例えば、「○」を示す1と「×」を示す0)を切り替える。また、CPU56は、出力バッファに設定された表示制御データに応じて、ステップS22において駆動信号を出力することによって、普通図柄表示器10における普通図柄の演出表示を実行する。
その後、割込許可状態に設定し(ステップS35)、処理を終了する。
以上の制御によって、この実施の形態では、遊技制御処理は2ms毎に起動されることになる。なお、遊技制御処理は、タイマ割込処理におけるステップS21〜S34(ステップS30を除く。)の処理に相当する。また、この実施の形態では、タイマ割込処理で遊技制御処理が実行されているが、タイマ割込処理では例えば割込が発生したことを示すフラグのセットのみがなされ、遊技制御処理はメイン処理において実行されるようにしてもよい。
次に、遊技制御用マイクロコンピュータ156から演出制御用マイクロコンピュータ81に対する制御コマンドの送出方式について説明する。この実施の形態では、演出制御コマンドは、演出制御信号D0〜D7の8本の信号線で主基板31から中継基板77を介して演出制御基板80に送信される。また、主基板31と演出制御基板80との間には、取込信号(演出制御INT信号)を送信するための演出制御INT信号の信号線も配線されている。
この実施の形態では、演出制御コマンドは2バイト構成であり、1バイト目はMODE(コマンドの分類)を表し、2バイト目はEXT(コマンドの種類)を表す。MODEデータの先頭ビット(ビット7)は必ず「1」に設定され、EXTデータの先頭ビット(ビット7)は必ず「0」に設定される。なお、そのようなコマンド形態は一例であって他のコマンド形態を用いてもよい。例えば、1バイトや3バイト以上で構成される制御コマンドを用いてもよい。
演出制御コマンドの8ビットの演出制御コマンドデータは、演出制御INT信号に同期して出力される。演出制御基板80に搭載されている演出制御用マイクロコンピュータ81は、演出制御INT信号が立ち上がったことを検知して、割込処理によって1バイトのデータの取り込み処理を開始する。従って、演出制御用マイクロコンピュータ81から見ると、演出制御INT信号は、演出制御コマンドデータの取り込みの契機になる信号に相当する。
演出制御コマンドは、演出制御用マイクロコンピュータ81が認識可能に1回だけ送出される。認識可能とは、この例では、演出制御INT信号のレベルが変化することであり、認識可能に1回だけ送出されるとは、例えば演出制御コマンドデータの1バイト目および2バイト目のそれぞれに応じて演出制御INT信号が1回だけパルス状(矩形波状)に出力されることである。
この実施の形態では、演出制御基板80に送出される演出制御コマンドは2バイト構成である。1バイト目はMODE(コマンドの分類)を表し、2バイト目はEXT(コマンドの種類)を表す。MODEデータの先頭ビット(ビット7)は必ず「1」とされ、EXTデータの先頭ビット(ビット7)は必ず「0」とされる。なお、そのようなコマンド形態は一例であって他のコマンド形態を用いてもよい。例えば、1バイトや3バイト以上で構成される制御コマンドを用いてもよい。
コマンド8000(H)〜800F(H)は、特別図柄の可変表示に対応して変動表示装置9において可変表示される飾り図柄の変動パターンを指定する演出制御コマンド(変動パターンコマンド)である。なお、変動パターンを指定する演出制御コマンドは、変動開始を指定するためのコマンドでもある。
コマンド8C00(H)〜8C06(H)は、変動表示装置9における飾り図柄の停止図柄(表示結果)の内容を指定する演出制御コマンドである。なお、この実施の形態では、コマンド8C00(H)〜8C06(H)を図柄情報指定コマンドという。
コマンド8C00(H)は、特別図柄の停止図柄(表示結果)がはずれ図柄と決定されたことを指定する演出制御コマンド(はずれ指定コマンド)である。コマンド8C01(H)は、特別図柄の停止図柄が非確変図柄と決定されたこと(つまり非確変大当り(通常大当りともいう。)と決定されたこと)を指定する演出制御コマンド(通常大当り指定コマンド)である。
コマンド8C02(H)は、特別図柄の停止図柄が確変図柄と決定され(つまり確変大当りと決定され)、かつ大当り遊技開始後に再抽選演出を実行しないと決定されたことを指定する演出制御コマンド(確変大当り1指定コマンド)である。コマンド8C03(H)は、特別図柄の停止図柄が確変図柄と決定され、かつ大当り遊技中に再抽選演出を実行すると決定されたことを指定する演出制御コマンド(確変大当り2指定コマンド)である。コマンド8C04(H)は、特別図柄の停止図柄が確変図柄と決定され、かつ大当り遊技の終了後(エンディング演出中)に再抽選演出を実行すると決定されたことを指定する演出制御コマンド(確変大当り3指定コマンド)である。
コマンド8C05(H)は、特別図柄の停止図柄が突然確変図柄と決定されたこと(つまり突然確変大当りと決定されたこと)を指定する演出制御コマンド(突然確変大当り指定コマンド)である。コマンド8C06(H)は、特別図柄の停止図柄が小当り図柄と決定されたこと(つまり小当りと決定されたこと)を指定する演出制御コマンド(小当り指定コマンド)である。
ここで、「再抽選演出」とは、変動表示装置9において大当り図柄を停止表示させた後に大当り図柄を再抽選して導出表示するように見せかける演出のことをいう。具体的には、変動表示装置9に大当り図柄(非確変図柄または確変図柄)が導出表示されることが事前に決定されている場合において、変動表示装置9において左中右の飾り図柄を同一の非確変図柄で停止表示し、その後に非確変図柄を再変動させてから大当り図柄(非確変図柄または確変図柄)を導出表示する演出である。再抽選演出としては、非確変図柄から確変図柄に昇格させる場合(非確変図柄を停止表示した後に確変図柄を導出表示する場合)と、非確変図柄から確変図柄に昇格させない場合(非確変図柄を停止表示した後に再び非確変図柄を導出表示する場合)とがあるが、この実施の形態では、非確変図柄から確変図柄に昇格させる場合のみ示している。従って、再抽選演出のことを「昇格演出」または「成り上がり演出」ということもある。
コマンド8F00(H)は、変動表示装置9における飾り図柄の可変表示(変動)の停止を指定する演出制御コマンド(飾り図柄停止指定コマンド、図柄確定指定コマンド)である。
コマンド9000(H)は、遊技機に対する電力供給が開始されたときに送信される演出制御コマンド(初期化指定コマンド:電源投入指定コマンド)である。コマンド9200(H)は、遊技機に対する電力供給が再開されたときに送信される演出制御コマンド(停電復旧指定コマンド)である。遊技制御用マイクロコンピュータ156は、遊技機に対する電力供給が開始されたときに、バックアップRAMにデータが保存されている場合には、停電復旧指定コマンドを送信し、そうでない場合には、初期化指定コマンドを送信する。
コマンド9500(H)〜9503(H)は、変動表示装置9における遊技状態に応じた背景表示を指定する演出制御コマンド(背景指定コマンド)である。コマンド9500(H)は、変動表示装置9における通常遊技状態のときの背景表示を指定する演出制御コマンド(通常状態背景指定コマンド)である。コマンド9501(H)は、変動表示装置9における確変状態(高確率状態)のときの背景表示を指定する演出制御コマンド(高確率状態背景指定コマンド)である。コマンド9502(H)は、変動表示装置9における時短状態のときの背景表示を指定する演出制御コマンド(時短状態背景指定コマンド)である。コマンド9503(H)は、変動表示装置9におけるチャンスモード状態のときの背景表示を指定する演出制御コマンド(チャンス状態背景指定コマンド)である。なお、チャンスモードは、突然確変大当りおよび小当りの終了後に確変状態への移行に対する期待を持たせる演出モードである。
コマンド9F00(H)は、客待ちデモンストレーション時の表示を指定する演出制御コマンド(客待ちデモ指定コマンド)である。
コマンドA000(H)〜A004(H)は、大当り遊技が開始されることを指定する演出制御コマンド(ファンファーレ指定コマンド)である。コマンドA000(H)は、通常大当り(非確変大当り)が決定されたときの大当りの開始を指定する演出制御コマンド(ファンファーレ1指定コマンド)である。コマンドA001(H)は、確変大当りが決定され、かつ大当り遊技開始後に再抽選演出を実行しないと決定されたときの大当りの開始を指定する演出制御コマンド(ファンファーレ2指定コマンド)である。コマンドA002(H)は、確変大当りが決定され、かつ大当り遊技中に再抽選演出を実行すると決定されたときの大当りの開始を指定する演出制御コマンド(ファンファーレ3指定コマンド)である。コマンドA003(H)は、確変大当りが決定され、かつ大当り遊技の終了後(エンディング演出中)に再抽選を実行すると決定されたときの大当りの開始を指定する演出制御コマンド(ファンファーレ4指定コマンド)である。コマンドA004(H)は、突然確変大当りの開始を指定する演出制御コマンド(ファンファーレ5指定コマンド)である。
コマンドA1XX(H)は、15ラウンド大当り遊技におけるラウンド中の表示を指定する演出制御コマンド(大入賞口開放中指定コマンド)である。コマンドA2XX(H)は、15ラウンド大当り遊技におけるラウンド後の表示(ラウンド間のインターバルの表示)を指定する演出制御コマンド(大入賞口開放後指定コマンド)である。なお、「XX」に表示するラウンド数が設定される。
コマンドA301(H)〜A305(H)は、大当り遊技が終了することを指定する演出制御コマンド(エンディング指定コマンド)である。コマンドA301(H)は、通常大当り遊技の終了(大当り遊技の終了後に時短状態に移行する旨を表示すること)を指定する演出制御コマンド(エンディング1指定コマンド)である。コマンドA302(H)は、確変大当りが決定され、かつ大当り遊技開始後に再抽選演出を実行しないと決定されたときの大当りの終了を指定する演出制御コマンド(エンディング2指定コマンド)である。コマンドA303(H)は、確変大当りが決定され、かつ大当り遊技中に再抽選を実行すると決定されたときの大当りの終了を指定する演出制御コマンド(エンディング3指定コマンド)である。コマンドA304(H)は、大当り遊技の終了後(エンディング演出中)の再抽選演出にて確変図柄に昇格させ、確変大当りになることを指定する演出制御コマンド(エンディング4指定コマンド)である。コマンドA305(H)は、突然確変大当りの終了を指定する演出制御コマンド(エンディング5指定コマンド)である。
コマンドA4XX(H)は、2ラウンド大当り遊技(突然確変大当り遊技)におけるラウンド中の表示を指定する演出制御コマンド(大入賞口開放中指定コマンド)である。コマンドA5XX(H)は、2ラウンド大当り遊技(突然確変大当り遊技)におけるラウンド後の表示(ラウンド間のインターバルの表示)を指定する演出制御コマンド(大入賞口開放後指定コマンド)である。なお、「XX」にはラウンド数が設定される。
コマンドA600(H)は、小当り遊技が開始されることを指定する演出制御コマンド(小当り用ファンファーレ指定コマンド)である。
コマンドC0XX(H)は、XXで示される数の始動入賞記憶数を指定する演出制御コマンド(始動入賞記憶指定コマンド)である。
コマンドD001(H)は、異常入賞の報知を指示する演出制御コマンド(異常入賞報知指定コマンド)である。
演出制御基板80に搭載されている演出制御用マイクロコンピュータ81は、主基板31に搭載されている遊技制御用マイクロコンピュータ156から上述した演出制御コマンドを受信すると、内容に応じて変動表示装置9の表示状態を変更するとともに、ランプの表示状態を変更し、音声出力基板70に対して音番号データを出力する。なお、上記演出制御コマンド以外の演出制御コマンドも主基板31から演出制御基板80に送信される。例えば、変動表示装置9に大当り中の入賞球数を表示する場合はカウントスイッチ23のカウント数を指定する演出制御コマンドなども主基板31から演出制御基板80に送信される。
次に、演出制御用マイクロコンピュータ81のCPU86が行う大当り予告演出について説明する。
CPU86は、変動表示装置9の図柄変動に応じて様々な演出を実行可能であるとともに、前述した大当り抽選に当選し、特別図柄表示器8において特定表示結果としての大当り図柄が停止して大当りとなり、遊技者にとって有利となる大当り遊技状態に移行する可能性がある旨を報知する大当り予告演出を、変動表示装置9にて行う。この大当り予告演出は、後述するように大当り抽選に当選したときにのみ行われるものではなく、当選しなかった場合にも行われるようになっている。つまり、大当り抽選に当選したときに、大当り抽選に当選しなかったときよりも高い確率で実行される演出である。
本実施例においては、この大当り予告演出として、変動表示装置9の画面上に表示される戦闘機及び照準を操作レバー600により操作しながらタイミングよくグリップトリガー512を引いて敵機を撃ち落す戦闘予告(図17)と、変動表示装置9の画面上に固定表示される照準に敵機がロックオンしたタイミングでグリップトリガー512により砲撃して敵機を撃ち落す砲撃予告(図18参照)と、その他各種予告と、を実行可能とされている。
尚、本実施例では、戦闘予告(図17)や砲撃予告(図18)を予告演出として実施するようにしているが、本発明はこれに限定されるものではなく、これらの演出を、リーチ演出や、リーチ中の予告演出等としても良い。
ここで、戦闘予告について説明する。戦闘予告は、図17に示すように、変動表示装置9の図柄の変動開始とともに実行されるものであり、ノーマルパターンと、チャンスパターンと、激熱パターンとがある。これら各パターンは、後述するように大当りの当選状況に応じて決定され、大当りに当選しているときに、大当りに当選していないときよりも高い確率で激熱パターンが当選するようになっている(図20参照)。
また、これら各パターンには、操作レバー600の操作による画面操作により進行する操作進行パターンと、操作レバー600による画面操作なしに進行する非操作進行パターンと、が予め用意されており、開始画面(図17(a)参照)を表示してから所定時間(例えば5秒)が経過するまでに遊技者が操作レバー600を触れていることまたはグリップトリガー512が操作されたことを検出した場合は操作進行パターンが実行され、開始画面を表示してから所定時間(例えば5秒)が経過するまでに遊技者が操作レバー600を触れていることまたはグリップトリガー512が操作されたことを検出できない場合は非操作進行パターンが実行されるようになっている。
尚、これら操作進行パターン及び非操作進行パターンは、内容はほぼ同じものであり、操作進行パターンは、操作レバー600の操作に応じて、画面上に表示される照準(操作対象物)を移動表示することができるものであり、非操作進行パターンは、操作レバー600を操作に関わらず、画面上に表示される照準(操作対象物)を予め定められたパターンで移動表示するものである。
また、これら操作進行パターン及び非操作進行パターンは、さらに、それぞれ抽選により大当りが当選している場合に選択される大当り用操作進行パターン及び大当り用非操作進行パターンと、大当りが非当選の場合に選択されるはずれ用操作進行パターン及びはずれ用非操作進行パターンと、が予め用意されており、大当り抽選の結果に応じて選択されるようになっている。
尚、大当り用非操作進行パターンは、敵機を撃ち落して大当りとなる演出だけではなく、例えば、はずれ用非操作進行パターンの場合と同様に撃沈されるような演出を実行した後、復活して改めて敵機を撃ち落して大当りとなるような救済演出等を含むものであってもよい。
具体的に説明すると、まず図17(a)に示すように、例えば変動表示装置9の図柄変動の開始とともに、「敵機、襲来」なるメッセージと、操作レバー600を触れることを遊技者に促す操作促進報知画像(レバーの画像及び「レバーを握り、トリガーを引いたら戦闘開始!」の文字メッセージ)と、が表示される開始画面を表示する。
尚、ここでは激熱パターンが選択された場合の開始画面が示されているが、例えばノーマルパターンやチャンスパターンが選択された場合、各演出の期待度に応じて、上記「敵機、襲来」なるメッセージ内容や、あるいはその文字の色や書体、背景色等が異なる画面が選択されて表示されるようになっている。
ここでCPU86は、タッチセンサ513またはトリガースイッチ512aがonであるか否か、つまり遊技者が操作レバー600を触れているかまたはグリップトリガー512を操作しているか否かを判定し、開始画面(図17(a)参照)の表示中、つまり開始画面の表示を開始してから所定時間が経過するまでにタッチセンサ513またはトリガースイッチ512aのonを検出しなかった場合には、非操作進行パターンを選択して次の画面を表示する。
そして操作進行パターンまたは非操作進行パターンのいずれかが選択された後は、以下の図17(b)〜図17(f)のように演出が進行される。ここで、操作進行パターン及び非操作進行パターンのいずれも内容は同様であり、非操作進行パターンでは操作対象物である照準が移動しないだけであるため、以下においては、激熱大当り用操作進行パターンを一例として説明する。
尚、以下においては激熱パターンが選択された場合の演出内容を説明するが、例えばノーマルパターンやチャンスパターンが選択された場合、各演出の期待度に応じて、例えば照準の色や大きさ等の形態、あるいは出現する敵機の形態や数等が異なる画面が選択されて表示されるようになっている。
開始画面を切り替えた後、まず、画面上に操作対象物の一例である照準が表示され(図17(b)参照)、戦闘が開始される旨を予告する画面を表示する。この照準は、操作レバー600の前後左右操作により、上下左右に移動するようになっている。
次いで、攻撃開始画面を表示する(図17(c)参照)。ここで遊技者は、操作レバー600を前後左右に操作して照準を移動し、図17(d)に示すように、照準を上手く敵機に合わせて「TARGET LOCK ON!」の文字表示とともにスピーカ27a、27bから音声や効果音が出力されたときにグリップトリガー512を操作するとミサイルが発射され、あたかも敵機を撃ち落しているような画面が表示される。
また、CPU86は、見方の搭乗機が敵機に向けて飛びながらミサイルを発射して攻撃する状況を示す攻撃中画面(動画)の表示中において、この表示に連動して送風ファン515を駆動し、操作レバー600を握る遊技者の手に向けて送風口512から風を送出する。これにより、遊技者の手に実際に風が当たるため、表示と風とにより、あたかも空を飛んでいる雰囲気を効果的に演出することができる。
さらに、例えば画面上において搭乗機が右に旋回する画像の表示に合わせて、右側の送風ファン515のみを駆動して遊技者の手に右側から風を当て、搭乗機が左に旋回する画像の表示に合わせて、左側の送風ファン515のみを駆動して遊技者の手に左側から風を当てれば、旋回の雰囲気等を効果的に演出することができる。
また、例えばグリップトリガー512を操作してミサイルを発射する画像や、敵機のミサイルが搭乗機に命中した画像を表示するタイミングに合わせてバイブレータ514を駆動して操作レバー600に振動を発生させることで、あたかも敵機を攻撃したり敵機により撃沈される雰囲気を効果的に演出することができる。
これにより遊技者は、変動表示装置9の表示画面に攻撃中画面が表示されるだけでなく、スピーカ27a,27bから効果音が出力されること、実際に遊技者の手に風が当たるあるいは手に振動が伝わること等により、遊技者は視覚だけでなく、聴覚や触覚による刺激を受けることになるため、演出に臨場感を持たせることができる。
そして、敵機が残り1機になり(図17(e)参照)、この1機をみごと撃ち落すことができた場合には、大当り告知画面(図17(f)参照)が表示され、大当りになったことが遊技者に告知される。
尚、図17(c)〜図17(f)の攻撃中画面は、遊技者の操作結果に関わらず、予め定められた時間の経過に応じて順次切り替わるようになっているため、操作レバー600及びグリップトリガー512の操作により敵機を撃ち落すことができなくても、画面遷移に応じて敵機が減っていくようになっている。
また、はずれ用操作進行パターンが選択された場合には、攻撃中において全ての敵機を撃ち落すことができないうちにタイムアップになったり、攻撃中に敵機に迎撃されてしまう画面が表示され、最終的に「残念・・。はずれ」等の大当りに当選しなかった旨が遊技者に報知されるようになっている。
以上、戦闘予告の演出内容を説明したが、例えば演出途中において敵機を撃沈できず、敵機が逃げてしまう画像を表示した後、例えば急加速して敵機に接近して改めて敵機を撃ち落して大当りとなるような救済演出が行われるようにしてもよい。
また、この戦闘予告は変動表示装置9の図柄の変動開始時において実行されるものとして説明したが、例えばリーチが成立する前のリーチ予告演出として実行するものであってもよく、この場合は、例えばこのリーチ予告演出の実行後にリーチが成立する場合にはリーチ演出を実行し、さらに大当りが当選しているときにはこのリーチ演出で大当り表示結果を表示するようにしてもよい。尚、このようなリーチ予告演出を実行する場合においては、上記のような救済演出の実行は不要となる。
次に、砲撃予告について説明する。砲撃予告は、図18に示すように、主に変動表示装置9の図柄の変動中において前述したリーチが成立したときに実行され、演出の進行に応じて、内容が段階的(本実施例では3ステップ)に発展していくステップアップ予告であって、ステップ1をクリアできればステップ2に発展し、ステップ2をクリアできればステップ3に発展し、ステップ3をクリアできれば大当り告知がなされるようになっている。
つまり、この砲撃予告には、ステップ1で大当りまたははずれの結果が表示されるパターンS1と、ステップ2まで発展した後に大当りまたははずれの結果が表示されるパターンS2と、ステップ3まで発展した後に大当りまたははずれの結果が表示されるパターンS3とが含まれる。
また、これら各パターンS1〜S3は、後述する開始画面において表示される搭乗機モデルが、桜柄の最新機・桜となる桜パターンと、旧式量産型となる旧式パターンと、のそれぞれに対応して用意されている。
さらに、これら桜パターンS1〜S3及び旧式パターンS1〜S3それぞれには、操作レバー600の操作による画面操作により進行する操作進行パターンと、操作レバー600による画面操作なしに進行する非操作進行パターンと、が予め用意されている。また、リーチが成立したときにおけるタッチセンサ513の検出状況、つまり遊技者が操作レバー600を触れているか否かに応じて、異なるテーブルを用いて図18(a)または図18(b)に示す開始画面のうちいずれかが選択され、該選択された開始画面が表示されるようになっている。
そして、開始画面(図18(a)または図18(b)参照)を表示してから所定時間(例えば5秒)が経過するまでに遊技者が操作レバー600を触れていることまたはグリップトリガー512が操作されたことを検出した場合は操作進行パターンが実行され、開始画面を表示してから所定時間(例えば5秒)が経過するまでに遊技者が操作レバー600を触れていることまたはグリップトリガー512が操作されたことを検出できない場合は非操作進行パターンが実行されるようになっている。
尚、これら操作進行パターン及び非操作進行パターンは、内容はほぼ同じものであり、操作進行パターンは、グリップトリガー512の操作に応じて、画面上に表示されるミサイル(操作対象物)を発射(移動表示)することができるものであり、非操作進行パターンは、グリップトリガー512の操作に関わらず、画面上に表示されるミサイル(操作対象物)を予め定められたパターンで発射(移動表示)するものである。
また、これら操作進行パターン及び非操作進行パターンは、さらに、それぞれ抽選により大当りが当選している場合に選択される大当り用操作進行パターン及び大当り用非操作進行パターンと、大当りが非当選の場合に選択されるはずれ用操作進行パターン及びはずれ用非操作進行パターンと、が予め用意されており、大当り抽選の結果に応じて選択されるようになっている。
具体的に説明すると、まず図18(a)に示すように、例えば変動表示装置9の図柄変動中にリーチが成立した場合において、CPU86は、「迫る敵機を撃ち落せ!」なるメッセージと、搭乗機モデル画像と、が表示される開始画面を表示する。ここで、リーチが成立したときに、タッチセンサ513またはトリガースイッチ512aがonであるか否か、つまり遊技者が操作レバー600を触れているかまたはグリップトリガー512を操作しているか否かの結果に応じて、搭乗機モデルが桜柄の画像が表示される開始画面または搭乗機モデルが旧式量産型の画像が表示される開始画面のうちいずれかを選択して表示する。ここでは、リーチが成立したときに、タッチセンサ513またはトリガースイッチ512aがonであるときに、onでないときよりも高い確率で搭乗機モデルが桜柄の画像が表示される開始画面が選択されるようになっているため、遊技者は操作レバー600を握っているときの方が大当りを期待できるようになる。
また、ここでタッチセンサ513またはトリガースイッチ512aがonである場合には操作進行パターンを選択して次の画面を表示し、タッチセンサ513またはトリガースイッチ512aがonでなはい場合には、非操作進行パターンを選択して次の画面を表示する。
そして操作進行パターンまたは非操作進行パターンのいずれかが選択された後は、以下の図18(c)〜図18(f)のように演出が進行される。ここで、操作進行パターン及び非操作進行パターンのいずれも内容は同様であり、非操作進行パターンでは操作対象物であるミサイルが、グリップトリガー512の操作に関わらず予め定められたパターンで発射するだけであるため、以下においては、ステップS3まで発展する(大当り用操作進行)パターンS3を一例として説明する。
開始画面を切り替えた後、まず、画面上に照準が固定表示されるステップ1画面(図18(c)参照)を表示した後、敵機が所定のパターンで移動を開始して砲撃ゲームが開始される。そして、敵機が照準に合ったタイミングでグリップトリガー512を操作することで、操作対象物としてのミサイルが発射され、上手く命中して敵機を撃沈すれば、ステップS2の画面に移行する。
次いで、ステップS1よりも敵機の数が増えるステップS2画面(図18(d)参照)を表示した後、ステップ1と同様に敵機が所定のパターンで移動を開始して砲撃ゲームが開始される。そして全ての敵機を撃沈すれば、ステップS3の画面に移行する。つまり、ステップが発展するごとに見た目上の操作の難易度が上がっていく。
次いで、ステップS1、S2よりも強いボス敵機が出現するステップS3画面(図18(e)参照)を表示した後、ステップ1,2と同様に敵機が所定のパターンで移動を開始して砲撃ゲームが開始される。
そしてボス敵機を見事撃沈した場合には、大当り告知画面(図18(f)参照)が表示され、大当りになったことが遊技者に告知される。
尚、特に説明はしないが、これらステップS1〜S3の演出実行中においては、戦闘予告と同様に、変動表示装置9の表示画面に砲撃画面が表示されるだけでなく、この画面表示(演出の進行)に連動して、スピーカ27a,27bから効果音が出力され、実際に遊技者の手に風が当たるあるいは手に振動が伝わるようになっているため、遊技者は視覚だけでなく、聴覚や触覚による刺激を受けることになるため、演出に臨場感を持たせることができる。
尚、図18(c)〜図18(f)の砲撃中画面は、遊技者の操作結果に関わらず、予め定められた時間の経過に応じて順次切り替わるようになっているため、グリップトリガー512の操作により敵機を表示上正確に撃ち落すことができなくても、敵機が撃沈されるようになっている。
また、はずれ用操作進行パターンが選択された場合には、いずれかのステップS1〜S3において敵機を撃ち落すことができないうちにタイムアップになり、最終的に「残念・・。はずれ」等の大当りに当選しなかった旨が遊技者に報知されるようになっている。
以上、パターンS3が選択された場合の演出内容を説明したが、例えば大当り用パターンS1または大当り用パターンS2が選択された場合には、ステップS1またはステップS2において敵機を撃沈できず、敵機が逃げてしまう画像を表示した後、例えば急加速して敵機に接近して改めて敵機を撃ち落して大当りとなるような救済演出が行われる。また、はずれ用パターンS1またははずれ用パターンS2が選択された場合には、ステップS1またはステップS2において敵機を撃沈できず、敵機が逃げてしまう画像を表示した後、次のステップに移行することなく、「残念・・。はずれ」等の大当りに当選しなかった旨が遊技者に報知される。
また、この砲撃予告は変動表示装置9の図柄の変動中において前述したリーチが成立したときに実行されるものとして説明したが、例えばリーチが成立する前のリーチ予告演出として実行するものであってもよく、この場合は、例えばこのリーチ予告演出の実行後にリーチが成立する場合にはリーチ演出を実行し、さらに大当りが当選しているときにはこのリーチ演出で大当り表示結果を表示するようにしてもよい。尚、このようなリーチ予告演出を実行する場合においては、上記のような救済演出の実行は不要となる。
尚、上記予告演出において、グリップトリガー512の操作の替わりに、上皿3の上面に設けられたボタンスイッチ516aの検出を有効とし、該ボタンスイッチ516aの検出に基づいて、ミサイルを発射するなど演出が進行するようにしてもよい。
上述した戦闘予告、砲撃予告等の大当り予告は、大当り抽選の結果に応じて実行される予告抽選により実行するか否かが決定されるようになっている。図19には、この予告演出抽選に使用される予告選択テーブルが示されている。予告選択テーブルには、予告抽選を実行する際に、操作レバー600に遊技者が触れているか否かに応じて異なるテーブルが選択されるようになっている。
図19(a)は、予告抽選を実行する際に、操作レバー600に遊技者が触れている場合に選択される予告選択テーブルAであり、図19(b)は、予告抽選を実行する際に、操作レバー600に遊技者が触れていない場合に選択される予告選択テーブルBである。
予告選択テーブルAが選択されたときは、大当りが当選している場合には、抽出された乱数値が0〜10の範囲の数値である場合には予告なしが当選し、乱数値が11〜80の範囲の数値である場合には砲撃予告が当選し、乱数値が81〜191の範囲の数値である場合には戦闘予告が当選する。はずれ(大当りが非当選)の場合には、抽出された乱数値が0〜100の範囲の数値である場合には予告なしが当選し、乱数値が101〜150の範囲の数値である場合には砲撃予告が当選し、乱数値が151〜191の範囲の数値である場合には戦闘予告が当選する。
予告選択テーブルBが選択されたときは、大当りが当選している場合には、抽出された乱数値が0〜10の範囲の数値である場合には予告なしが当選し、乱数値が11〜191の範囲の数値である場合には砲撃予告が当選し、戦闘予告は当選しない。はずれ(大当りが非当選)の場合には、抽出された乱数値が0〜100の範囲の数値である場合には予告なしが当選し、乱数値が101〜191の範囲の数値である場合には砲撃予告が当選し、戦闘予告は当選しない。
このように、予告選択テーブルAまたは予告選択テーブルBのいずれが選択される場合でも、大当りに当選しているときに、はずれのときよりも高い確率で砲撃予告または戦闘予告のいずれかが当選されるため、大当り予告を実行することで、遊技者の大当り遊技状態の発生に対する期待感を効果的に高めることができる。また、予告選択テーブルBが選択される場合、つまり予告抽選を実行する際に、操作レバー600に遊技者が触れていない場合には戦闘予告は当選しないので、遊技者に対して操作レバー600への接触を促すことができる。
図20には、上記予告抽選により戦闘予告が当選した場合において、戦闘予告パターンを決定するための種類決定抽選に使用される戦闘予告パターン選択テーブルが示されている。
この場合、大当りが当選している場合には、抽出された乱数値が0〜9の範囲の数値である場合にはノーマルパターンが当選し、乱数値が10〜30の範囲の数値である場合にはチャンスパターンが当選し、乱数値が31〜77の範囲の数値である場合には激熱パターンが当選する。はずれ(大当りが非当選)の場合には、抽出された乱数値が0〜50の範囲の数値である場合にはノーマルパターンが当選し、乱数値が51〜70の範囲の数値である場合にはチャンスパターンが当選し、乱数値が71〜77の範囲の数値である場合には激熱パターンが当選する。
すなわち、大当りが当選している場合には、はずれの場合よりも高い確率で、ノーマルパターン、チャンスパターン、激熱パターンのうちの激熱パターンが当選するようになっているため、激熱パターンが実行されたときにおける、遊技者の大当り遊技状態の発生に対する期待感を向上させることができる。
図21には、上記予告抽選により砲撃予告が当選した場合において、砲撃予告パターン、つまりステップ1で結果が表示されるパターンS1と、ステップ2で結果が表示されるパターンS2と、ステップ3で結果が表示されるパターンS3と、のうちいずれかのパターンに決定するための種類決定抽選に使用される砲撃予告パターン選択テーブルが示されている。
図21(a)は、種類決定抽選を実行する際に、操作レバー600に遊技者が触れている場合に選択される砲撃予告パターン選択テーブルAであり、図21(b)は、種類決定抽選を実行する際に、操作レバー600に遊技者が触れている場合に選択される砲撃予告パターン選択テーブルBである。
図21(a)の砲撃予告パターン選択テーブルAが選択されたときに、大当りが当選している場合には、まず抽出された乱数値が0〜90の範囲の数値である場合には、前述した開始画面にて最新機・桜(戦闘機)が表示される桜パターンが当選し、乱数値が91〜101の範囲の数値である場合にはノーマルパターンが当選する。より詳しくは、抽出された乱数値が0〜10の範囲の数値である場合には、桜パターンS1が当選し、乱数値が11〜40の範囲の数値である場合には桜パターンS2が当選し、乱数値が41〜90の範囲の数値である場合には桜パターンS3が当選する。さらに抽出された乱数値が91〜92の範囲の数値である場合には、ノーマルパターンS1が当選し、乱数値が93〜95の範囲の数値である場合にはノーマルパターンS2が当選し、乱数値が96〜101の範囲の数値である場合にはノーマルパターンS3が当選する。
また、はずれの場合には、まず抽出された乱数値が0〜30の範囲の数値である場合には桜パターンが当選し、乱数値が31〜101の範囲の数値である場合にはノーマルパターンが当選する。より詳しくは、抽出された乱数値が0〜15の範囲の数値である場合には、桜パターンS1が当選し、乱数値が16〜25の範囲の数値である場合には桜パターンS2が当選し、乱数値が26〜30の範囲の数値である場合には桜パターンS3が当選する。さらに抽出された乱数値が31〜70の範囲の数値である場合には、ノーマルパターンS1が当選し、乱数値が71〜90の範囲の数値である場合にはノーマルパターンS2が当選し、乱数値が91〜101の範囲の数値である場合にはノーマルパターンS3が当選する。
図21(b)の砲撃予告パターン選択テーブルBが選択されたときに、大当りが当選している場合には、まず抽出された乱数値が0〜70の範囲の数値である場合には桜パターンが当選し、乱数値が71〜101の範囲の数値である場合にはノーマルパターンが当選する。より詳しくは、抽出された乱数値が0〜10の範囲の数値である場合には、桜パターンS1が当選し、乱数値が11〜40の範囲の数値である場合には桜パターンS2が当選し、乱数値が41〜70の範囲の数値である場合には桜パターンS3が当選する。さらに抽出された乱数値が71〜80の範囲の数値である場合には、ノーマルパターンS1が当選し、乱数値が81〜90の範囲の数値である場合にはノーマルパターンS2が当選し、乱数値が91〜101の範囲の数値である場合にはノーマルパターンS3が当選する。
また、はずれの場合には、まず抽出された乱数値が0〜6の範囲の数値である場合には桜パターンが当選し、乱数値が7〜101の範囲の数値である場合にはノーマルパターンが当選する。より詳しくは、抽出された乱数値が0〜2の範囲の数値である場合には、桜パターンS1が当選し、乱数値が3〜4の範囲の数値である場合には桜パターンS2が当選し、乱数値が5〜6の範囲の数値である場合には桜パターンS3が当選する。さらに抽出された乱数値が7〜70の範囲の数値である場合には、ノーマルパターンS1が当選し、乱数値が71〜90の範囲の数値である場合にはノーマルパターンS2が当選し、乱数値が91〜101の範囲の数値である場合にはノーマルパターンS3が当選する。
このように、砲撃予告パターン選択テーブルAまたは砲撃予告パターン選択テーブルBのいずれが選択される場合でも、大当りに当選しているときに、はずれのときよりも高い確率で桜パターンが当選されるため、桜パターンが実行されることで、遊技者の大当り遊技状態の発生に対する期待感を効果的に高めることができる。
また、大当りに当選しているか否かに関わらず、砲撃予告パターン選択テーブルAが選択されたときに、砲撃予告パターン選択テーブルBが選択されたときよりも高い確率で、桜パターンが当選するようになっているため、遊技者の参加意欲を向上させることができる。
尚、ここでは砲撃予告がステップS1〜S3のいずれまで発展するかステップ数抽選と、桜パターンまたは旧式パターンのいずれを選択するかの戦闘機種別抽選とを同時に行うようになっているが、これらステップ数抽選と戦闘機種別抽選とをそれぞれ別々の抽選により選択するようにしてもよい。この場合、大当りの抽選結果に基づいてステップ数を決定した後、さらに大当りの抽選結果及び操作レバー600の検出結果に基づいて戦闘機種別を決定すればよい。
次に、演出制御基板80における動作を説明する。演出制御基板80では、電源基板から電源電圧の供給を受けると、演出制御用マイクロコンピュータ81が起動し、CPU86が図22のフローチャートに示すような演出制御メイン処理を実行する。図22に示す演出制御メイン処理を開始すると、CPU86は、まず、所定の初期化処理を実行して(ステップSa51)、RAM85のクリアや各種初期値の設定、また演出制御基板80に搭載された図示せぬCTC(カウンタ/タイマ回路)のレジスタ設定等を行う。続いて、CPU86は、記憶領域設定指令処理を実行することにより、VDP262が備える一時記憶メモリ(図示略)における記憶領域を、固定アドレスエリアと可変アドレスエリアとに設定するための指令を行う(ステップSa52)。
記憶領域設定指令処理を実行した後には、事前転送指令処理を実行することにより、一時記憶メモリ(図示略)の固定アドレスエリアとなる記憶領域に、変動表示装置9における表示頻度が所要の演出画像に比べて高くなるように設定された演出画像に対応した画像データを一時記憶させるための指令を行う(ステップSa53)。
次いで、RAM85の演出制御フラグ設定部に設けられたタイマ割込みフラグを監視して、そのフラグがオンとなったか否かを判定する(ステップSa54)。そして、タイマ割込みが発生せずにタイマ割込みフラグがオフである場合には(ステップSa54;No)、タイマ割込みが発生するまでループ処理を実行して待機する。他方、タイマ割込みの発生によりタイマ割込みフラグがオンとなった場合には(ステップSa54;Yes)、そのフラグをクリアしてオフ状態とした後(ステップSa55)、主基板31から送信された演出制御コマンドを解析するためのコマンド解析処理を実行する(ステップSa56)。
ステップSa56のコマンド解析処理では、まず、受信コマンドバッファをチェックして主基板31から送信された演出制御コマンドの受信があるか否かの判定が行われる。そして、受信コマンドありと判定したときには、そのコマンドを受信コマンドバッファから読み出す。これに続いて、読み出された受信コマンドに対応する各種の処理が実行される。
コマンド解析処理を実行した後には、飾り図柄プロセス処理を実行する(ステップSa57)。この飾り図柄プロセス処理では、変動表示装置9の表示画面にて行われる飾り図柄の可変表示の進行状況に応じて、変動表示装置9の表示出力、スピーカ27a、27bからの音声出力、各種LEDの点灯動作などにより各種の演出動作を実行するための設定が行われる。そして、演出側乱数値更新処理が実行されることにより(ステップSa58)、演出制御基板80の側にて乱数回路(図示略)等によりカウントされる各種の乱数値が更新される。さらに、バイブレータ514内の振動モータ514aや風モータ515aの動作異常の判定を行うモータ異常判定処理(ステップSa59)や、異常の発生等を変動表示装置9等の演出装置を用いて報知を行う報知制御処理(ステップSa60)を実行した後、ステップSa54に戻る。
また、演出制御用マイクロコンピュータ81では、所定時間が経過する毎に発生するタイマ割込みとは別に、主基板31から演出制御コマンドを受信するための割込みが発生する。この割込みは、例えば主基板31からの演出制御INT信号がオン状態となることにより発生する割込みである。演出制御INT信号がオン状態となることによる割込みが発生すると、CPU86は、自動的に割込み禁止状態に設定するが、自動的に割込み禁止状態にならないCPUを用いている場合には、割込み禁止命令(DI命令)を発行することが好ましい。
主基板31からの演出制御INT信号がオン状態となることにより発生した割込みに対応して、CPU86は、例えば所定のコマンド受信割込み処理を実行する。このコマンド受信割込み処理では、演出制御用マイクロコンピュータ81が備える入出力ポートに含まれる入力ポートのうちで、信号中継基板(図示略)を介して主基板31から送信された制御信号を受信する所定の入力ポートから、演出制御コマンドとなる制御信号を取り込む。このとき取り込まれた演出制御コマンドは、例えばRAM85の演出制御バッファ設定部に設けられた演出側受信コマンドバッファに格納する。一例として、演出制御コマンドが2バイト構成である場合には、1バイト目(MODE)と2バイト目(EXT)を順次に受信して演出側受信コマンドバッファに格納する。その後、CPU86は、割込み許可に設定してから、コマンド受信割込み処理を終了する。
図23は、図22のステップS57にて実行される飾り図柄プロセス処理の一例を示すフローチャートである。飾り図柄プロセス処理では、例えばRAM85の演出制御フラグ設定部に設けられた飾り図柄プロセスフラグの値に応じて、以下のようなステップS100〜S105の各処理が実行される。
ステップSa100の可変表示開始コマンド受信待ち処理は、飾り図柄プロセスフラグの値が“0”のときに実行される処理である。この可変表示開始コマンド受信待ち処理は、主基板31からの可変表示開始コマンドを受信したか否かに基づいて変動表示装置9における飾り図柄の可変表示を開始するか否かを判定する処理などを含んでいる。
ステップSa101の飾り図柄可変表示設定処理は、飾り図柄プロセスフラグの値が“1”のときに実行される。この飾り図柄可変表示設定処理は、特別図柄表示器8による特図ゲームにて特別図柄の可変表示が開始されることに対応して、変動表示装置9における飾り図柄の可変表示を含めた変動表示装置9における演出画像の表示動作や、飾り図柄の可変表示が開始されてから確定飾り図柄が導出表示されるまでの期間において各種の演出画像を変動表示装置9に表示させる表示動作といった、各種の演出動作を行うために、例えば演出制御パターンテーブル(図示略)に格納されている複数種類の演出制御パターンのうちから、可変表示パターンや表示結果の種類などに対応するものを選択する処理を含んでいる。また、特に本実施例では、後述する予告演出選択処理が行われる。
ステップSa102の飾り図柄変動中処理は、飾り図柄プロセスフラグの値が“2”のときに実行される。この処理において、CPU86は、RAM85の演出制御タイマ設定部に設けられた演出制御プロセスタイマにおけるタイマ値に対応して、演出制御パターンから表示制御データ、音声制御データ、ランプ制御データなどの演出制御データを読み出す。このとき読み出された演出制御データに従って、例えば表示制御部(図示略)のVDP262に表示制御指令を送信することや、VDP262から転送されるデータに応じた各種処理を実行すること、音制御部(図示略)に音声制御指令を送信すること、ランプ制御部(図示略)にランプ制御指令を送信することといった、飾り図柄の可変表示中における各種の演出制御が行われる。そして、演出制御パターンから飾り図柄の可変表示の終了に対応した終了コードが読み出されると、大当り開始コマンド受信待ち時間に対応する所定のタイマ初期値を演出制御プロセスタイマに設定する。この後、飾り図柄プロセスフラグの値を大当り開始待ち処理に対応した値である“3”に更新する。
ステップSa103の大当り開始待ち処理は、飾り図柄プロセスフラグの値が“3”のときに実行される。この処理において、CPU86は、主基板31から送信された大当り開始コマンドの受信があったか否かを判定する。そして、大当り開始コマンドを受信した場合には、飾り図柄の可変表示結果が大当りであるとの判断に基づき、飾り図柄プロセスフラグの値を大当り中演出処理に対応した値である“4”に更新する。これに対して、主基板31からの大当り開始コマンドを受信することなく、演出制御プロセスタイマがタイムアウトした場合には、飾り図柄の可変表示結果がハズレであるとの判断に基づき、飾り図柄プロセスフラグの値を初期値である“0”に更新する。
ステップSa104の大当り中演出処理は、飾り図柄プロセスフラグの値が“4”のときに実行される処理である。この処理において、CPU86は、例えば変動表示装置9における表示動作を制御して大当り遊技状態に応じた画像を表示させたり、スピーカ27a,27bにおける音声出力動作を制御して大当り遊技状態に応じた音声を出力させたり、装飾LED25aやステージ装飾LED25bにおける点灯/消灯動作を制御して大当り遊技状態に応じた点灯・消灯・点滅の動作をさせたりするといった、大当り遊技状態における各種の演出制御を行う。そして、大当り遊技状態において実行されるラウンド遊技が最終ラウンド(例えば第15ラウンド)の終了に達したことや、主基板31から送信される大当り終了コマンドを受信したことなどに対応して、飾り図柄プロセスフラグの値をエンディング演出処理に対応した値である“5”に更新する。
ステップSa105のエンディング演出処理は、飾り図柄プロセスフラグの値が“5”のときに実行される処理である。このエンディング演出処理は、例えば変動表示装置9に所定の演出画像を表示させたり、スピーカ27,27から音声を出力させたり、装飾LED25aやステージ装飾LED25bを点灯させたりすることにより、大当り遊技状態の終了を報知するための演出動作を制御する処理を含んでいる。
図24は、図23のステップSa101にて実行される予告演出選択処理の一例を示すフローチャートである。この予告演出選択処理において、CPU86は、まず、演出制御用マイクロコンピュータ81は、タッチセンサ513がonであるか否か、つまり遊技者が操作レバー600を触れているか否かを判定する(ステップSa150)。そしてステップSa150においてonであると判定した場合、つまり遊技者が操作レバー600に触れていると判定した場合には、予告演出選択テーブルA(図19(a)参照)を設定し、onではない、つまり遊技者が操作レバー600に触れていないと判定した場合には、予告演出選択テーブルB(図19(b)参照)を設定する。
次いで、予告演出種類決定用の乱数を抽出し(ステップSa153)、抽出した乱数値とステップSa151またはSa152にて設定されたテーブルとに基づいて、予告演出種類を決定する(ステップSa154)。そして予告演出の実行が決定されたか否かを判定し(ステップSa155)、決定している場合には、該決定された予告演出が砲撃予告か否かを判定した後(ステップSa156)、戦闘予告である場合には、戦闘予告演出選択テーブル(図20参照)を設定する(ステップSa157)。尚、ステップSa155において、予告演出の実行が決定されなかった場合には、そのまま処理を終了する。
また、ステップSa156において、決定された予告演出が戦闘予告ではないと判定した場合、再びタッチセンサ513がonであるか否か、つまり遊技者が操作レバー600を触れているか否かを判定し(ステップSa160)、onであると判定した場合、つまり遊技者が操作レバー600に触れていると判定した場合には、砲撃予告パターン選択テーブルA(図21(a)参照)を設定し、onではない、つまり遊技者が操作レバー600に触れていないと判定した場合には、砲撃予告パターン選択テーブルB(図21(b)参照)を設定する。
そして、いずれかの予告パターン選択テーブルが決定された後、予告パターン決定用乱数を抽出し(ステップSa158)、抽出した乱数値と、ステップSa157、ステップSa161、ステップSa162のいずれかのステップにて設定されたテーブルとに基づいて、予告パターンを決定し、該決定した予告パターンをRAM85に記憶して(ステップSa159)、処理を終了する。
図25は、図23のステップS102にて実行される飾り図柄変動中処理の一例を示すフローチャートである。この飾り図柄変動中処理において、CPU86は、まず、演出制御プロセスタイマ値を、例えば1減算するなどして更新する(ステップSa170)。次いで、前述した予告演出選択処理において、予告演出の実行が決定されているか否かを判定し(ステップSa171)、決定されている場合には、グリップトリガー512の操作が有効なタイミング、つまり変動の開始時における予告演出の実行の決定等に基づいて設定された演出パターンに対応して予め設定された時間(例えば5秒)が経過したか否かを判定し(ステップSa172)、有効なタイミングである場合には、タッチセンサ513がonであるか否か、つまり遊技者が操作レバー600を触れているか否かを判定し(ステップSa173)、onではないと判定した場合、つまり遊技者が操作レバー600に触れていないと判定した場合には、操作レバー600を触れることを遊技者に促す操作促進報知を実行し(ステップSa174、図18(a)参照)、ステップSa175に進む。
尚、ステップSa171において予告演出の実行が決定されていなかった場合、ステップSa172においてグリップトリガー512の操作が有効なタイミングではない場合、ステップSa173においてタッチセンサ513がonではない、つまり遊技者が操作レバー600を触れていない場合は、そのままステップSa175に進む。
そしてステップSa175においては、予告演出を実行タイミングであるか否かを判定し、実行タイミングである場合には、グリップトリガー512が操作されたか否か、つまりトリガースイッチ512aがonであるか否かを判定し(ステップSa176)、グリップトリガー512が操作された場合、つまりトリガースイッチ512aがonである場合には、前述した予告パターン選択処理においてRAM85に記憶された予告パターンを実行する(ステップSa177)。
具体的には、記憶されているパターンが戦闘予告または砲撃予告の何れであるかに応じて、グリップトリガー512の操作が検出されたタイミングでミサイルを発射する演出を実行する。また、非操作進行パターンの場合には、タッチセンサ513による検出の有無に関わらず、非操作進行パターンに対応する演出を、Sa171〜177の処理を実行することなく行う。
さらに、飾り図柄変動中処理では、当該処理を終了する前に(例えばステップSa175のNo,Sa176のNo,Sa177の後)、更新されたプロセスデータと、ボタン操作に対応した演出を実行するために、変動表示装置9の表示や、音、LED、風、振動等の演出を実行するための制御を行った後、当該処理を終了する。
尚、ステップSa175において予告演出を実行タイミングではなかった場合、ステップSa176においてグリップトリガー512が操作されていない、つまりトリガースイッチ512aがonではない場合は、そのまま処理を終了する。
図26は、図22のステップS59にて実行されるモータ異常判定処理の一例を示すフローチャートである。モータ異常判定処理では、入力取込信号(ラッチ信号)の出力に応じて操作台基板508のパラレル−シリアル変換IC523から出力(送信)されるシリアルデータに基づいて、振動モータ514a並びに風モータ515aの動作異常を判定する。
尚、本実施例では、モータ異常判定処理を、タイマ割込がある毎に実施するようにしているが、本発明はこれに限定されるものではなく、これらモータ異常判定処理を、演出制御メイン処理におけるSa53の事前転送指令処理とSa54の割込みフラグ判定との間において実施することで、電源投入時の初期設定時に、通常の制御が開始される前において、これら初期設定に伴って実施するようにしても良い。
まず、シリアルデータに基づいて、振動モータ514aの励磁相フィードバック(FB)信号の入力がある(励磁相フィードバック(FB)信号がONである)か否かを判定する(Sa201)。
該判定において、励磁相フィードバック(FB)信号の入力がある場合、つまり、振動モータ514aにおいて、同時に3つ以上の励磁コイルに電圧が供給される異常な駆動がなされている場合には、ステップSa202に進んで、振動モータエラー報知フラグをセットして、ステップSa207に進み、励磁相フィードバック(FB)信号の入力が無い場合、つまり、振動モータ514aにおいて、同時に3つ以上の励磁コイルに電圧が供給される異常な駆動がなされていない、すなわち、2つ以下の励磁コイルにのみ同時に電圧が供給される正常な駆動がなされている場合には、ステップSa203に進む。
ステップSa203では、操作台基板508のシリアル−パラレル変換IC520に対して、振動モータ514aの駆動を指示するシリアルデータを出力(送信)しているか否か、つまり、振動モータ514aのいずれかの励磁コイルに対して電圧が印加されている状態であるか否かを判定する。
駆動を指示するシリアルデータを出力(送信)していない場合には、ステップSa204に進み、パラレル−シリアル変換IC523から出力(送信)されるシリアルデータに基づき、振動モータ514aの駆動フィードバック(FB)信号の入力がない状態(OFF状態)であるか否かを判定し、駆動フィードバック(FB)信号の入力がある場合(ON状態の場合)には、振動モータ514aが誤って駆動されていて、正しく停止されていないと判断して、振動モータエラー報知フラグをセットした後(ステップSa205)、ステップSa207に進む一方、駆動フィードバック(FB)信号の入力が無い場合(OFF状態の場合)には、振動モータ514aが正しく停止されていると判断して、ステップSa205を経由することなくステップSa207に進む。
一方、駆動を指示するシリアルデータを出力(送信)している場合には、ステップSa206に進み、パラレル−シリアル変換IC523から出力(送信)されるシリアルデータに基づき、振動モータ514aの駆動フィードバック(FB)信号の入力が有る(ON状態)か否か、つまり、振動モータ514aが正しく動作しているかを判定し、駆動フィードバック(FB)信号の入力が無い場合(OFF状態の場合)には、振動モータ514aが正しく動作していないと判断して、振動モータエラー報知フラグをセットした後(ステップSa205)、ステップSa207に進む一方、駆動フィードバック(FB)信号の入力が有る場合(ON状態の場合)には、振動モータ514aが正しく動作していると判断して、ステップSa205を経由することなくステップSa207に進む。
これらSa202並びにSa205のステップにおいて振動モータエラー報知フラグがセットされているときには、ステップSa60の報知制御処理において振動モータ514aに異常が発生していることが、変動表示装置9に表示されて報知されるとともに、該報知の実施に応じて振動モータエラー報知フラグがリセットされる。尚、これら変動表示装置9にエラーを表示する期間としては、発生したエラーが解消するまで表示するものでも、エラーが発生してから所定期間(例えば30秒)のみ表示するものであっても良い。
また、本実施例のエラー表示においては、励磁相フィードバック(FB)信号の入力に伴う異常な駆動(駆動異常)においても、駆動フィードバック(FB)信号の入力に伴う振動モータ514aの誤駆動においても、同一の振動モータエラー報知フラグをセットすることで、同一のエラー報知を実施するようにしているが、本発明はこれに限定されるものではなく、これら駆動異常や誤駆動において個別のエラー報知フラグをセットすることにより異なる形態の表示を実施して、発生したエラーの種別を特定できるようにしても良い。
次に、シリアルデータに基づいて、風モータ515aの励磁相フィードバック(FB)信号の入力がある(励磁相フィードバック(FB)信号がONである)か否かを判定する(Sa207)。
該判定において、励磁相フィードバック(FB)信号の入力がある場合、つまり、風モータ515aにおいて、同時に3つ以上の励磁コイルに電圧が供給される異常な駆動がなされている場合には、ステップSa208に進んで、風モータエラー報知フラグをセットして当該処理を終了する一方、励磁相フィードバック(FB)信号の入力が無い場合、つまり、風モータ515aにおいて、同時に3つ以上の励磁コイルに電圧が供給される異常な駆動がなされていない、すなわち、2つ以下の励磁コイルにのみ同時に電圧が供給される正常な駆動がなされている場合には、ステップSa209に進む。
ステップSa209では、操作台基板508のシリアル−パラレル変換IC520に対して、風モータ515aの駆動を指示するシリアルデータを出力(送信)しているか否か、つまり、風モータ515aのいずれかの励磁コイルに対して電圧が印加されている状態であるか否かを判定する。
駆動を指示するシリアルデータを出力(送信)していない場合には、ステップSa210に進み、パラレル−シリアル変換IC523から出力(送信)されるシリアルデータに基づき、風モータ515aの駆動フィードバック(FB)信号の入力がない状態(OFF状態)であるか否かを判定し、駆動フィードバック(FB)信号の入力がある場合(ON状態の場合)には、風モータ515aが誤って駆動されていて、正しく停止されていないと判断して、風モータエラー報知フラグをセットした後(ステップSa211)、当該処理を終了する一方、駆動フィードバック(FB)信号の入力が無い場合(OFF状態の場合)には、風モータ515aが正しく停止されていると判断して、ステップSa211を経由することなく当該処理を終了する。
一方、駆動を指示するシリアルデータを出力(送信)している場合には、ステップSa212に進み、パラレル−シリアル変換IC523から出力(送信)されるシリアルデータに基づき、風モータ515aの駆動フィードバック(FB)信号の入力が有る(ON状態)か否か、つまり、風モータ515aが正しく動作しているかを判定し、駆動フィードバック(FB)信号の入力が無い場合(OFF状態の場合)には、風モータ515aが正しく動作していないと判断して、風モータエラー報知フラグをセットした後(ステップSa211)、当該処理を終了する一方、駆動フィードバック(FB)信号の入力が有る場合(ON状態の場合)には、風モータ515aが正しく動作していると判断して、ステップSa211を経由することなく当該処理を終了する。
これらSa208並びにSa211のステップにおいて風モータエラー報知フラグがセットされているときには、ステップSa60の報知制御処理において風モータ515aに異常が発生していることが、変動表示装置9に表示されて報知されるとともに、該報知の実施に応じて風モータエラー報知フラグがリセットされる。尚、これら変動表示装置9にエラーを表示する期間としては、発生したエラーが解消するまで表示するものでも、エラーが発生してから所定期間(例えば30秒)のみ表示するものであっても良い。
また、本実施例のエラー表示においては、励磁相フィードバック(FB)信号の入力に伴う異常な駆動(駆動異常)においても、駆動フィードバック(FB)信号の入力に伴う振動モータ514aの誤駆動においても、同一の振動モータエラー報知フラグをセットすることで、同一のエラー報知を実施するようにしているが、本発明はこれに限定されるものではなく、これら駆動異常や誤駆動において個別のエラー報知フラグをセットすることにより異なる形態の表示を実施して、発生したエラーの種別を特定できるようにしても良い。
以上、本発明の実施例を図面により説明してきたが、本発明はこの実施例に限定されるものではなく、本発明の主旨を逸脱しない範囲における変更や追加があっても本発明に含まれることは言うまでもない。
例えば、前記実施例では、操作レバー600は、パチンコ遊技機1の下部前面を構成する下扉枠103の前面下部に突設された下皿部4aに一端が軸支され、前面上部に突設された上皿部3aの内部に設けられたレバーガイド板金361により他端(先端)の揺動範囲が規制されるようになっていたが、上方の上皿部3aに一端を軸支し、下方の下皿部4aにて他端(下端)の揺動範囲が規制されるようにしてもよい。
また、前記実施例では、遊技球貯留部が上皿部3aであり、突出部が下皿部4aとされていたが、操作レバー600が少なくとも遊技球貯留部と突出部とにより上下端が軸支及び揺動規制されるものであれば、例えば下皿部4aに遊技球貯留部が設けられ、その上方に打球供給皿とは別に突設された突出部にて他端を軸支または揺動規制するようにしてもよい。さらに、下皿部4aに、上皿3から溢れたパチンコ球を貯留可能な貯留凹部を形成してもよい。
また、前記実施例では、操作レバー600は、突出部としての下皿部4aに下端が軸支され、上端が多軸方向に揺動(傾動(傾倒))自在に設けられていたが、本発明は、一端を中心に揺動自在に軸支される操作レバーに限定されるものではなく、例えば遊技媒体貯留部または突出部のうち一方に対して、操作レバーの一端を連結する連結部を介して傾動または移動可能に取り付けられるとともに、遊技媒体貯留部または突出部のうち他方に設けられ操作レバーの他端に当接する当接規制部により該操作レバーの傾動または移動範囲が規制されるものであれば、例えば遊技球貯留部または突出部に対して、操作レバーを起立姿勢のまま多軸方向にスライド移動(水平移動)可能に連結された操作レバー等であってもよい。
また、前記実施例では、操作レバー600はパチンコ遊技機1の左右方向の略中央位置に配置されていたが、中央よりも右側または左側に配置されていてもよい。
また、前記実施例では、上皿3の内部に設けたレバーガイド板金361にて操作レバー600の上端の揺動範囲を規制していたが、上皿部3aに形成した挿通口364にて直接規制してもよい。
また、前記実施例では、操作レバー600による操作により移動される操作対象部として、変動表示装置9に表示される照準画像やミサイル画像等が一例として記載したが、これらに限定されるものではなく、例えばキャラクタ画像等の他の画像であってもよい。
さらに、操作対象部は、このような表示器に表示される画像に限定されるものではなく、例えば遊技盤6等に可動自在に設けられた演出用の役物(構造物)であってもよく、操作レバーの操作により、役物の一部が所定方向に可動すればよい。
また、前記実施例の砲撃予告演出は、予告演出の実行開始タイミングにおいて操作レバー600に遊技者が触れているか否かに応じて、操作進行パターンまたは非操作進行パターンのいずれかが選択されるようになっていたが、非操作進行パターンのみが実行される予告演出、つまり、操作レバー600に遊技者が触れているか否かに応じて桜パターンまたは旧式パターンのいずれかが選択された後、いずれが選択されたにしても、グリップトリガー512を操作しなくても演出が進行する非操作進行パターンのみが実行可能な予告演出であってもよい。
また、前記実施例では、操作レバー600に関わる戦闘予告や砲撃予告は、特別図柄の変動開始時やリーチ成立時に実行されるものであったが、リーチが成立する可能性がある旨を報知するリーチ予告や、通常図柄で大当りとなった大当り遊技状態中において、該大当りの終了後の遊技状態が確率変動状態に移行することになる可能性を予告する確変昇格演出等に適用することも可能である。
また、前記実施例では、遊技機の一例として、パチンコ球を遊技盤6に向けて発射することにより遊技を行うパチンコ遊技機1が適用されていたが、遊技球またはメダル等の遊技媒体を含む遊技用価値を用いて1ゲームに対して所定数の賭数を設定することによりゲームが開始可能となるとともに、各々が識別可能な複数種類の図柄を変動表示可能な可変動表示装置に表示結果が導出されることにより1ゲームが終了し、該可変動表示装置に導出された表示結果に応じて入賞が発生可能とされたスロットマシン等の種々の遊技機にも適用可能である。
具体的に説明すると、図27(a)には、本発明が適用された遊技機の他の例としてのメダル式のスロットマシン2000が示されている。このスロットマシン2000には、可変動表示装置としてのリール2001を回転させてゲームを開始させるためのスタートスイッチ2002、リール2001の回転を停止させるストップスイッチ2003、メダル投入口2004等の操作手段が設けられる操作台2005が、本体前面の上下方向の略中央位置から前方に向けて突設されているとともに、メダルを貯留する下皿を有する下皿部2006が本体前面下部に突設されている。
本発明の操作レバー600は、その下端が下皿部2006の所定箇所に軸承されるとともに、その上端は、操作台2005と下皿部2006との間に前方に向けて突設された突出部2007にて、揺動規制されている。このように本発明の操作レバーは、スロットマシン2000の本体前面に突設された突出部2007と下皿部2006(遊技媒体貯留部)との間に配設可能である。
図27には、本発明が適用された遊技機の他の例としての遊技球を用いたスロットマシン2000’が示されている。この遊技球を用いたスロットマシン2000’では、操作台2005の上面に貯留凹部2008が形成され、該操作台2005も遊技媒体貯留部として機能しており、本発明の操作レバー600は、その下端が下皿部2006の所定箇所に軸承されるとともに、その上端は、操作台2005にて揺動規制されている。このように本発明の操作レバーは、遊技球を用いたスロットマシン2000’の本体前面に突設された操作台2005(突出部、遊技媒体貯留部)と下皿部2006(遊技媒体貯留部)との間に配設可能である。
尚、このようなスロットマシン2000,2000’等、遊技者にとって有利な特定遊技状態であるビッグボーナスやレギュラーボーナス、再遊技役(リプレイ)が通常よりも高確率で当選するリプレイタイム、遊技者にとって有利な操作手順が報知されるアシストタイム、リプレイタイム中に遊技者にとって有利な操作手順が報知されるアシストリプレイタイム等に移行可能に制御されるものにおいては、これら特定遊技状態に移行する可能性がある旨を予告する予告演出として、前述した戦闘予告や砲撃予告等で説明したような操作進行パターンからなる予告演出等を実行可能としてもよい。
(パチンコ遊技機の構造の開示)
以下、本発明が適用されたパチンコ遊技機1の構造を、図28〜図68にもとづいて説明する。まず、図28は、パチンコ遊技機を右斜め上方から見た状態を示す斜視図である。図29は、(a)はパチンコ遊技機を示す左側面図であり、(b)は右側面図である。図30は、(a)はパチンコ遊技機を示す平面図であり、(b)は底面図である。図31は、パチンコ遊技機を開放した状態を示す斜視図である。
パチンコ遊技機1は、縦長の方形枠状に形成された外枠100と、外枠100に開閉可能に取り付けられた前面枠101と、で主に構成されている。前面枠101の前面には、ガラス扉枠102及び下扉枠103がそれぞれ左側辺を中心に開閉可能に設けられている。外枠100は、木製の板材からなる上板100a及び下板100dと、鉄製の板材からなる左右の側板100b,100cと、から構成され、上板100aの左右端部と左右の側板100b,100cの上端部及び下板100dの左右端部と左右の側板100b,100cの下端部とをL字金具100eにて連結することにより方形枠状に構成されている。尚、左右の側板100b,100cは鉄材にて構成されていたが、アルミ材等他の金属材にて構成してもよい。
左右の側板100b,100cは、縦長帯状の鉄板を左右幅方向の中央部を中心に左右側を後方に折り曲げて2重構造としており、外側の折曲片には、前端部に沿って上下方向に延設された縦膨出部110a及び該縦膨出部110aの上下方向の複数箇所から後向きに連設される横膨出部110bからなる膨出部110が、折曲片を内側からプレス加工することにより外面に膨出して形成されている。このように折曲げ加工による2重構造及びプレス加工による膨出部110の形成により剛性を持たせることで、上板100a,下板100dのような木製の板材と同等もしくはそれ以上の剛性を有するとともに、上板100a,下板100dよりも幅寸法が肉薄の側板100b,100cを構成することができる。
前面枠101は、外枠100の開口を閉塞する閉塞位置において、該前面枠101の背面の周縁部が外枠100の前端部に当接するように配置され、このときに背面から突出する部位や該背面に搭載される各種部品等は外枠100の内側に収容される(図29参照)。よって、上記ように左右の側板100b,100cの左右幅寸法を肉薄として外枠100の開口の左右幅寸法を極力長寸とすることで、前面枠101の背面から突出する部位や各種部品等が、開閉時や閉塞時において左右の側板100b,100cの内面と干渉することが防止される。
図28及び図30(a)に示すように、上板100aの後端面において、前面枠101を閉鎖位置に配置したときに該前面枠101の背面上部に設けられる球タンク38に対応する箇所に、球タンク38の上面開口の前端部を上方に臨ませるための切欠部111が形成されている。これにより球タンク38を極力前方に配置することができるため、球タンク38が背面側に大きく突出してパチンコ遊技機1の前後幅寸法が大となることが防止される。また、外枠100の下部前面には合成樹脂材からなる横長の化粧パネル112が取り付けられている。
上板100aの左端部と左の側板100bの上端部とを連結するL字金具100eの前端からは、前面枠101の左側辺上部を枢支する縦断面L字形の枢支片100fが前方に向けて延設されている。また、左の側板100bの下部所定箇所からは、前面枠101の左側辺下部を枢支する枢支片100g(図29,図30(b)参照)が前方に向けて延設されている。
前面枠101は、図31に示すように、中央に縦長長方形状の開口部115が形成されており、開口部115の左側上下部には係止凹部116a,116bが設けられ、右側上下部には後述する盤押え金具692,693が設けられており、遊技盤6の左端部を図中太矢印に示すように係止凹部116a,116bに差し込んだ状態で右端部を盤押え金具692,693で係止することにより該遊技盤6が前面に取り付けられるようになっている。係止凹部116a,116bには後述する盤押えバネ690,691が設けられており、係止凹部116a,116bに係止された遊技盤6の前後のガタツキが防止される。
遊技盤6は、遊技領域7が前面に形成された合成樹脂製の盤面板6aと、所定の厚み幅寸法を有し、盤面板6aを取り付ける取付面が前面に設けられたスペーサ部材6bと、から構成され、該スペーサ部材6bの背面側には、変動表示装置9及び演出制御基板80等を含む変動表示制御ユニット49等の遊技に関連する遊技用部品が組み付けられるユニット部材6cが一体的に取り付けられている。そして、遊技盤6とユニット部材6cとが一体的に組み付けられた遊技盤ユニットを前面枠101の前面に取り付ける際には、スペーサ部材6bの背面に設けられたユニット部材6cを、開口部117を介して前面枠101の背面側に臨ませることができるようになっている。
尚、本実施例の遊技盤6は、合成樹脂製の盤面板6aとスペーサ部材6bとから構成されていたが、ベニヤ合板等の木材にて構成されていてもよい。
(前面枠の前面)
次に、前面枠101の前面の構成について、図32〜図37にもとづいて説明する。図32は、前面枠を示す正面図である。図33は、前面枠の前面の構成を示す分解斜視図である。図34は、同じく前面枠の前面の構成を示す分解斜視図である。図35は、(a)は上ヒンジ板金にガラス扉枠を取り付ける状態を示す図であり、(b)は上ヒンジ板金を示す底面図である。図36は、ハンドルユニットを示す分解斜視図である。図37は、ハンドルを示す分解斜視図である。
前面枠101は、合成樹脂材により中央に開口部115を有する四角枠状に構成されている。前面枠101の左上角部には、内蝶番上650がネジ650aにより前面側から固着され、左下角部には、内蝶番下651がネジ651aにより背面側から固着されている。内蝶番上650から前方に突出する突出片の先端下面には軸ピン650b(図32参照)が下方に向けて突設され、内蝶番下651から前方に突出する突出片の先端上面には軸穴651bが形成されており、軸ピン650bを外枠100の枢支片100fに上方から枢支するとともに、軸穴651bを外枠100の枢支片100gに上方から枢支することにより、外枠100に対して前面枠101がこれら軸ピン650b,651bを中心に回転可能に枢支されるようになっている。
前面枠101の前面左側辺には、横断面略コ字形をなす棒状の補強板金652がネジ652aにより取り付けられている。補強板金652の上部には、ガラス扉枠102の上部を軸支するヒンジ板金上653がネジ653aにより取り付けられ、補強板金652における開口部115の下部付近には、ガラス扉枠102の下部及び下扉枠103の上部を軸支するヒンジ板金中654がネジ654aにより取り付けられ、補強板金652の下部には、下扉枠103の下部を軸支するヒンジ板金下655がネジ655aにより取り付けられている。これらヒンジ板金上653、ヒンジ板金中654、ヒンジ板金下655は補強板金652に一部が重なるように取り付けられている。尚、ヒンジ板金上653の前面には前面枠101の背面側から取り付けられるネジ656aにより軸カバー上656が取り付けられ、ヒンジ板金下655には軸カバー下657がネジ657aにより該ヒンジ板金下655の下方から取り付けられる。
(ヒンジ)
ここで、図35にもとづいて、ヒンジ板金上653の詳細な構造を説明すると、ヒンジ板金上653は、側面視L字形に形成された金属板からなる第1板金658と、該第1板金658の下面に一体的に取り付けられ、第1板金658よりも肉厚の第2板金659と、第1板金658の下面に、上下方向を向く軸部663d周りに揺動自在に軸支される規制部材663と、から主に構成される。
第1板金658の水平部における右側辺からは、図35(a)に示すガラス扉枠102のヒンジ板金上661の上面に突設された軸ピン662を挿通可能な幅寸法を有するガイド溝660が、左側に向けて延設された後に前方に屈曲するL字形に形成されている。第2板金659は、図35(b)に示すように底面視略J字形に形成され、第1板金658の下面におけるガイド溝660を除く領域に配置されている。また、ガイド溝660の先端部周縁に沿ってU字形の軸支凹部659bが形成されているとともに、ガイド溝660における屈曲部の左側には、後述する規制片663aを収容可能な収容部659aが形成されている。
規制部材663は、軸部663dからガイド溝660に向けて延設された規制片663aと、規制片663aにおける軸部663d近傍から収容部659a側に向けて延設された弾性変形自在なバネ片663bと、第1板金658の右側辺から側方に突出するように延設される操作片663cと、から構成されている。規制片663aは、バネ片663bの先端が収容部659aの壁面に当接され、先端がガイド溝660の屈曲部に位置する規制位置(図35(b)中2実線位置)と、該規制位置から退避して収容部659aに収容される収容位置(図35(b)中2点鎖線位置)と、の間で揺動自在とされており、常時規制片663aが屈曲部に位置し、操作片663cが第1板金658の右側辺から突出する規制位置に位置するように設けられている。
このように構成されたヒンジ板金上653にガラス扉枠102の軸ピン662を軸支するには、図35(b)に示すように、軸ピン662をガイド溝660の開口から挿通する。そして、挿通した軸ピン662が屈曲部に差し掛かり規制片663aが押圧されると、バネ片663bの付勢力に抗して規制片663aが軸部663dを中心に揺動し、収容部659a側に押し込まれる(図35(b)中2点鎖線参照)。そしてそのまま軸ピン662を前方に向けて移動させてガイド溝660の先端部に配置されたときに、バネ片663bの付勢力により規制片663aが規制位置まで復帰させられることで、軸ピン662の逆移動、つまりガイド溝660からの逸脱が規制片663aにより当接規制され、ガイド溝660の端部に配置された状態で保持される。すなわち、軸ピン662は、ヒンジ板金上653に対してガイド溝660の先端部位置にて軸支される。
尚、ガイド溝660の先端部の周縁は第2板金659の軸支凹部659bにより補強されているため、度重なるガラス扉枠102の開閉によりガイド溝660の先端部周縁が損傷することが防止されている。また、ガイド溝660に挿通された軸ピン662の上端は第1板金658の上面に突出するが、軸カバー653bにより上方から被覆されることにより手指を挟む等の危険はなく安全である。
また、軸ピン662をガイド溝660から抜き出すには、操作片663cを手操作により図35(b)中矢印方向に回転させて規制片663aを収容部659aに退避させた状態で軸ピン662を挿入方向と逆方向に移動させるだけでよい。
ヒンジ板金中654は、特に詳細な図示はしないが、ヒンジ板金上653と同様に、第1板金658と第2板金659と規制部材663とから構成されており、第1板金658は、上面にガラス扉枠102の下部に設けられたヒンジ板金下665の軸穴666(図49参照)に挿通される軸ピン654bが突設されている(図33参照)。また、第1板金658にガイド溝660は形成されておらず、第2板金659の軸支凹部659bにて下扉枠103の上部に設けられるヒンジ板金上667の軸ピン668(図61参照)を直接軸支するようになっている。
ヒンジ板金下655は、ガイド溝660が形成されていない第1板金658のみから構成され、上面には下扉枠103の下部に設けられるヒンジ板金下669の軸穴670(図61参照)に挿通される軸ピン655bが突設されている。
前面枠101にガラス扉枠102を軸支するには、ヒンジ板金中654の軸ピン654bにガラス扉枠102の下部の軸穴666を挿通した状態で、ガラス扉枠102の上部の軸ピン662をヒンジ板金上653のガイド溝660に挿通すればよい。ヒンジ板金上653にはガイド溝660が設けられているため、重量のあるガラス扉枠102の軸ピン662をガイド溝660に沿って容易に移動させることができるとともに、ガイド溝660はL字形に屈曲されていることで、取り外す際において規制部材663を退避位置に移動したと同時に軸ピン662がガイド溝660から急に逸脱することがないので安全である。
また、前面枠101に下扉枠103を軸支するには、ヒンジ板金下655の軸ピン655bに下扉枠103の下部の軸穴670を挿通した状態で、下扉枠103の上部の軸ピン668をヒンジ板金中654の軸支凹部659bに挿入すればよい。下扉枠103はガラス扉枠102に比べて小さく軽量であるため、ガイド溝660がなくても軸支凹部659bに軸ピン668を簡単に挿入することができる。
前面枠101の下辺部には、下扉枠103を係止する係止穴685a,685b及び挿通穴685cが形成された補強板金下680がネジ680aにより取り付けられているとともに、右辺部には、補強板金右681がネジ681により取り付けられている。また、開口部115の下辺部には、補強板金中682がネジ682aにより取り付けられているとともに、その右側には、下扉枠103を係止する係止穴684が形成されたロック板中683がネジ683aにより取り付けられている。ロック板中683の右側には、前面枠101に形成された下扉枠103を係止する係止穴686の前面開口の右側を閉鎖するように上皿ロック板687がネジ687aにより取り付けられている。
開口部115の左側上部に形成された係止凹部116aには、盤押えバネ690がネジ690aにより取り付けられ、開口部115の左側下部に形成された係止凹部116bには、盤押えバネ691がネジ691aにより取り付けられている。また、開口部115の右側上部には盤押え金具692がネジ692aにより取り付けられ、開口部115の右側下部には盤押え金具693がネジ693aにより取り付けられている。尚、盤押え金具692,693は、ロック解除状態において前面側を向く図示しない押え片に遊技盤6の背面を当接させたまま後方に向けて押圧することにより、図示しないロック片が遊技盤6の前面に係止され、押え片とロック片とが遊技盤6の周縁を前後から挟持することによりロック状態となって遊技盤6が固定され、図示しない操作片を手前側に引張ることによりロック状態を解除することで遊技盤6を前面側に取り外すことができるようになっている(図31参照)。尚、盤押え金具692,693のロックを解除した状態では、ガラス扉枠102を前面枠101の前面を閉塞する閉塞位置に配置することができないようになっている。
図32及び図34に示すように、前面枠101の前面における開口部115の左側下部には、前面枠101の背面に設けられる球払出装置97から払い出される遊技球を前面枠101の前面側に払い出すための払出連絡口700が形成されている。払出連絡口700の下方には、下扉枠103を開放したときにおける該払出連絡口700からの遊技球の落下を防止するための球ストッパー701が設けられている。球ストッパー701は、該球ストッパー701の前面を覆うようにネジ702aにて前面枠101に取り付けられるストッパーベース702に対して上下方向に移動自在に設けられ、該ストッパーベース702の前面に、ネジ703aを介して揺動自在に設けられるストッパーリンク703に連係されている。
ストッパーリンク703は、コイルバネ705(図32参照)により上方に付勢されており、下扉枠103が開放された状態において球ストッパー701を払出連絡口700の前面に配置させて払出連絡口700からの遊技球の落下を防止する。また、下扉枠103が閉塞位置に位置したときに、該下扉枠103の背面に突設された後述するストッパ押下部1035(図55,56参照)の下面に形成された傾斜面によりコイルバネ705の付勢力に抗して押し下げられ、球ストッパー701を払出連絡口700の前面から退避させて、払出連絡口700から上皿3に遊技球を流下可能とする。
また、球ストッパー701の下方左側には、パチンコ遊技機1の側方に配置される図示しないカードユニットに接続される残高中継基板704がネジ704aにより取り付けられている。
前面枠101の前面右側下部には、上皿3に待機している遊技球を遊技領域7に向けて打ち出す打球発射装置を含む打球モータセット706がネジ706aにより取り付けられるとともに、打球モータセット706により遊技球を打ち出す操作を行うためのハンドル5及びスピーカ27bを含むハンドルユニット707がネジ707aにより取り付けられている。
(ハンドルユニット)
ハンドルユニット707は、図36に示すように、ネジ707a(図34参照)により前面枠101に取り付けられるハンドル取付カバー708と、該ハンドル取付カバー708の前面側に取り付けられるスピーカボックス709、ハンドル取付ベース710、該ハンドル取付ベース710に取り付けられるハンドル5から主に構成されている。
スピーカボックス709は、スピーカ27bが内蔵されており、ネジ709aによりハンドル取付カバー708に取り付けられる。ハンドル取付ベース710は、スピーカ27bから出力される音を前方に放音するための放音口711が形成され、該放音口711の背面側には、金属板に複数の小孔が形成されたスピーカカバーとしてのパンチングメタル712がネジ712aにより取り付けられている。放音口711の右側下方には、ハンドル5がネジ5aにより取り付けられているとともに、ハンドル5の右側には、ハンドル右飾り713がネジ713aにより取り付けられている。そしてハンドル取付ベース710は、スピーカボックス709を覆うようにネジ710aによりハンドル取付カバー708の前面に取り付けられる。
(ハンドル)
ハンドル5は、図37に示すように、ネジ5aによりハンドル取付ベース710に取り付けられるハンドルベース720と、ハンドルベース720の前面側に取り付けられる各種部材にて構成される。ハンドルベース720は、筒状部720aと該筒状部720aの前端部から拡径される皿状のフランジ部720bとから構成されている。筒状部720aの中心には、ハンドルシャフト726がハンドルカラー727を介して前面側から挿通される挿通路721が前後方向に貫通して形成されているとともに、フランジ部720bの上部には固定用ボス723が突設され、下部にはハンドルトップ731を固定するための固定用ボス722が突設されている。尚、ハンドルシャフト726は、外周に環装されたEリング726aにより挿通路721に対する前後位置が決定されるようになっている。
フランジ部720bの前面左側には、遊技球を1球づつ発射する際に操作される操作部724bを有する単発スイッチレバー724が、操作部724bがフランジ部720bの外側に配置されるようにネジ724aにより揺動自在に取り付けられているとともに、単発スイッチレバー724の近傍には、該単発スイッチレバー724を検出する単発スイッチ725がネジ725aにより取り付けられている。
また、環状のタッチリング728がネジ728aにより回転不能に取り付けられるとともに、このタッチリング728の前面には環状のタッチ取付プレート729がネジ729aにより取り付けられ、タッチリング728を固定している。タッチ取付プレート729の前面側には、遊技者により回転操作されるハンドルリング730がタッチ取付プレート729に対して相対回転可能に配置される。
ハンドルリング730は、中心にハンドルシャフト726の先端が相対回転不能に嵌合される嵌合穴732が形成されているとともに、その周囲には、固定用ボス722が挿通される円弧状の挿通溝733a及び固定用ボス723が挿通される円弧状の挿通溝733bが形成されており、挿通溝733aに固定用ボス722が挿通され、挿通溝733bに固定用ボス723が挿通されるようにタッチ取付プレート729の前面に配置される。
そしてハンドルリング730の前面側に配置されるハンドルトップ731が、ハンドルベース720のフランジ部720bの背面側から固定用ボス722に挿通されるネジ731a及びハンドルベース720のフランジ部720bの背面側から固定用ボス723aに挿通されるネジ731bにより固定用ボス722,723に固定されることで、前後方向を向くハンドルシャフト726を中心として、タッチ取付プレート729に対して約90度の回動範囲で回動可能に環装されている。また、ハンドルトップ731とハンドルリング730との間に介装されるハンドルバネ734により、ハンドルリング730は常時左回転方向に付勢されている。
また、ハンドルトップ731の前面には、ハンドル飾り735、インナーベース736、ハンドルレンズ737、フェースカバー738が配置され、フェースカバー738がハンドルトップ731の背面から挿通されるネジ738aにより取り付けられることで、ハンドル飾り735、インナーベース736、ハンドルレンズ737がハンドルトップ731とフェースカバー738との間に介装される。
このように構成されたハンドル5は、ハンドルリング730をハンドルバネ734の付勢力に抗して右回転させることで、筒状部720aの後面から突出されて打球モータセット706に連結されたハンドルシャフト726が回転し、該回転量が打球モータセット706に伝達されることで、発射位置にセットされた遊技球が該か移転量に応じた力で打ち出されるようになっている。
(前面枠の背面)
次に、前面枠101の背面の構成について、図38〜図43にもとづいて説明する。図38は、前面枠を示す背面図である。図39は、前面枠の背面の構成を示す分解斜視図である。図40は、球タンクの構成を示す分解斜視図である。図41は、満タン経路ユニットを示す分解斜視図である。図42は、制御基板ベースを示す分解斜視図である。図43は、(a)は電源基板ケースを示す分解斜視図であり、(b)は払出制御基板ケースを示す分解である。図44は、ドア開放検出ユニットの構造を示す分解斜視図である。尚、図38の左側は前面枠の右側、右側は前面枠の左側、手前側は前面枠の背面側、奥側は前面枠の前面側として説明する。つまり、以下の説明において、左右方向はパチンコ遊技機1を正面から見た場合の左右方向を基準として説明する。
前面枠101の背面における開口部115の右側上部には、ドア開放検出ユニット750がネジ750aにより取り付けられている。ドア開放検出ユニット750の上方には、図示しない遊技機設置島から供給される遊技球を貯留可能な球タンク38がネジ38aを介して取り付けられている。この球タンク38の上方には、球切れスイッチレバー757が球切れレバー軸758により揺動自在に軸支され、球タンク38内の遊技球に当接可能に配設されているとともに、球切れスイッチレバー757を検出する球切れ検出スイッチ167(図2参照)がネジ167aにより取り付けられている。
開口部115の左側上部には、前板中継基板755がネジ755aにより取り付けられているとともに、アース基板756がネジ756aにより取り付けられており、さらにこれらの背面側を被覆するアース基板カバー760がネジ760aにより取り付けられている。
開口部115の左側には、球タンク38から流出した遊技球が流下する1条の通路が内部に形成された球経路761がネジ761により取り付けられている。尚、球経路761内には球切れ検出スイッチ167(図2参照)が内蔵されている。球経路761の下方には、球経路761を流下してきた遊技球を所定球数づつ払い出すための球払出装置97が装着されており、該球払出装置97の背面を覆うケースカバー762が、上方の球経路761の下部に左右方向を向く軸周りに揺動自在に枢支されている。また、球払出装置97の下方には、該球払出装置97から流出した遊技球を払出連絡口700(図32参照)または下皿4に流出させるための満タン経路ユニット763がネジ763aにより取り付けられている。
開口部115の下方には、遊技領域7において入賞した入賞球または入賞せずにアウト口26に流入したアウト球(非入賞球)を受け入れる受入口764aを有し、該受け入れた遊技球を後述する排出経路765に合流させる合流経路764と、満タン経路ユニット763の球抜き通路799から流出した遊技球を受け入れる受入口765aを有するとともに、該受入口765aから受け入れた遊技球及び合流経路764から合流した遊技球を図示しない遊技機設置島の内部に設けられた回収樋(図示略)に排出する排出経路765と、を有するバックプレート766がネジ766aにより取り付けられている。
バックプレート766の背面側には、電源基板910が収容される電源基板ケース770、払出制御基板ケース771、IF(インターフェース)基板ケース772が搭載される制御基板ベースユニット774がネジ774aにより取り付けられている。尚、IF基板ケース772の背面側には中継基板ベースカバー773が左側辺を中心に開閉可能、かつ右側辺をネジ773aによりとりつけることで開放不能に取り付けられる。また、バックプレート766の左側には、発射制御基板91Aが収容された発射制御基板ケース775がネジ775aにより取り付けられている。
開口部115の右側には、前面枠101を外枠100に対して開放不能とするロック機構(図示略)及びガラス扉枠102を前面枠101に対して開放不能とするロック機構(図示略)を有する金属製のシリンダー錠776が、ネジ776aにより前面枠101の左側辺に沿って取り付けられている。また、球タンク38は導電性を有する導電性部材(カーボン繊維を含有する合成樹脂等)により形成されているとともに、最上部のネジ776aと球タンク38の複数のうち1つのネジ38aとはアース線777で接続されていることで、球タンク38に帯電した静電気が球タンク38及びアース線777を介して金属製のシリンダー錠776に接地され、これにより球タンク38に貯留される遊技球が帯電し、各種電子機器に悪影響を及ぼすことが防止されている。
(球タンク)
次に、球タンク38の詳細な構造を図40にもとづいて説明する。球タンク38は、上面が開口する横長箱状に形成されるタンク部780と、該タンク部780の左側辺後部から左側方に向けて延設される帯状の通路部781と、が導電性部材により一体的に形成されてなる。タンク部780の底面は左側から右側に向けて下方に傾斜する帯状の第1底面782aと、該第1底面782aの背面側(図中手前側)に配置され、右側から左側に向けて下方に傾斜する帯状の第2底面782aと、から構成され、第2底面782aは通路部781の端部まで傾斜状に延設されている。
タンク部780の左側上部には、上方から供給される遊技球を左側に向けて誘導し、第2底面782aの下流部に直接遊技球が落下されることを防止するためのタンク上カバー783が、タンク部780の前面側から取り付けられるネジ783aと背面側から取り付けられるネジ783bとにより前後壁に取り付けられている。また、後壁の上端縁には溢れ防止部材784が上方から差し込まれて取り付けられている。
通路部781の幅方向の中央位置には、長手方向に延びる区画壁785が立設され、該区画壁785により通路部781の前後に2条の球通路781a,781bが形成されている。また、球通路781a,781bは流下方向に向けて前後に蛇行して形成されていることで、球通路781の下流側(左側)端部に立設される壁部にタンク部780に貯留された球の球圧が直接加わることによる破損が防止されているとともに、球詰まりすることなく整列状態で流下させることができるようになっている。
通路部781の下流側(左側)端部には、球通路781a,781bを流下する遊技球の衝撃及び球圧を緩和するためのタンクレールブロック786が配置されるとともに、その上部には、球通路781a,781bそれぞれに対応して配置されるカム787a,787bからなるタンクレールカム787が、前後方向を向くタンクシャフト788により回転可能に軸支されている。
カム787a,787bは、それぞれ球通路781a,781b内の遊技球に接触するとともに、該遊技球の流下によりタンクシャフト788を中心に回転するように配置されている。そして、カム787a,787bは、互いのギヤがずれるように配置されているため、球通路781a,781bを流下する遊技球を、該球通路781a,781bの底面下流側(左側)端部にそれぞれ形成される各排出口(図示略)から交互に流出させることができるようになっている。よって、前後の排出口(図示略)から交互に排出される遊技球は、前述した球経路761の上部にて合流して1条の球通路に流入し、球払出装置97に供給されるようになっている。
タンクレールカム787の上方には、タンクレールカム787及び球通路781a,781bの下流部の上方を覆うように、カムカバー789がネジ789aにより通路部781により取り付けられている。このようにカムカバー789が通路部781の上部に取り付けられることで、タンクシャフト788の通路部781に設けられた軸受凹部からの逸脱が防止されるとともに、タンクレールカム787及び球通路781a,781bの下流部の上方が覆われて遊技球の落下が防止されている。また、カムカバー789の上部には、前記排出口(図示略)からの遊技球の落下を防止する背面視円弧状の球止め790の左端部が、前後方向を向く軸部を中心に揺動自在に軸支されている。球止め790は、各球通路781a,781bに対応する球止め爪790a,790bを有しており、これら球止め爪790a,790bをカムカバー789に形成された挿通穴789a,789bに差し込んで各球通路781a,781bに突出させることで、排出口(図示略)からの遊技球の落下を規制できるようになっている。
(満タン経路ユニット)
次に、満タン経路ユニット763の詳細な構造を図41にもとづいて説明する。満タン経路ユニット763は、満タン通路左791と、満タン通路左791の右側面にネジ792aにより取り付けられる満タン通路中792と、満タン通路中792の右側面に配置され、満タン通路中792を挿通するネジ793aにより満タン通路左791に取り付けられる満タン通路右793と、が一体化されてなる。これら満タン通路左791、満タン通路中792、満タン通路右793は、側面視L字形に形成され、満タン通路左791と満タン通路中792との間には、ネジ794aにより満タン通路左791に取り付けられる仕切り板794が配置される。
満タン通路左791の右側面下部には溢れ球通路795が凹設されており、該溢れ球通路795には、満タンレバー796が満タンレバー軸796aにより揺動自在に軸支されているとともに、該満タンレバー796を検出する満タンスイッチ19がネジ19aにより取り付けられている。また、満タンレバー796の上流側には、満タン通路振り子錘797bを有する満タン通路振り子797が満タン通路振り子軸797aにより揺動自在に軸支されており、球均しされるようになっている。また、満タン通路中792の左側面下部には払出通路798が凹設されており、溢れ球通路795と払出通路798との間が仕切り板794にて仕切られることで左右に球通路795,798が構成される。
満タン通路左791の上部791aと満タン通路中792の上部792aとの間には、球払出装置97から払い出された遊技球を左右に蛇行しながら流下させる蛇行通路(図示略)が形成され、該蛇行通路を流下した遊技球は払出通路798に流入されるように形成されている。そして払出通路798の上部には溢れ口(図示略)が形成されており、払出通路798が満杯になった場合に左側の溢れ球通路795に遊技球がオーバーフローするようになっている。
また、溢れ球通路795の前端口795a及び払出通路798の前端口798aは払出連絡口700に臨むように配置され、溢れ球通路795の前端口795aから流出した溢れ球は下皿4に排出され、払出通路798の前端口798aから流出した払出球は上皿3に供給される。
満タン通路右793の左側面には球抜き通路799が凹設されている。この球抜き通路799の上端部799aは球払出装置97の排出口(図示略)に連通され、前端口799bは排出経路765の受入口765a(図39参照)に連通されるため、流下する球は図示しない遊技機設置島内の回収樋に排出される。
(制御基板ベースユニット)
次に、制御基板ベースユニット774の詳細な構造を図42にもとづいて説明する。制御基板ベースユニット774は、横長長方形状に形成された制御基板ベース810と、該制御基板ベース810の背面左側にネジ811aにより取り付けられる中継基板ベース811と、から主に構成されている。制御基板ベース810の前面左側には、シリアル中継基板812がネジ812aにより取り付けられる。制御基板ベース810の背面には、電源基板ケース770及びその背面に配置される払出制御基板ケース771が取り付けられる基板ケース取付部813が設けられており、該基板ケース取付部813にはシールド板金814が敷設されている。
制御基板ベース810の背面における右側上部には、電源基板910及び払出制御基板37から延出されるドロア配線815,816が嵌合される開口815a,816aが上下に形成された配線部817が上方に向けて延設されている。この配線部817は、前面枠101の開口部115の右側下部に形成された配線板818(図32及び図38参照)に対向配置され、その際に開口815a,816aが配線板818に形成された開口818a,818bにそれぞれ対向するため、開口815a,816aに背面側から嵌合されたドロア配線815,816の接続端子は、開口818a,818bを介して前面側に臨むようになっている。
このように配線部817に上下に配置されたドロア配線815,816には、遊技盤6を前面枠101における開口部115の前面側に取り付けたときに、該遊技盤6の背面右側下部に上下に配設されるドロア配線(図示略)が前面側から接続され、これにより遊技盤6の背面に取り付けられる主基板31に電源基板910及び払出制御基板37が接続されるようになっている。
配線部817の背面には、ドロア配線カバー819がネジ819aにより取り付けられてドロア配線815,816の背面が被覆されるようになっている。また、ドロア配線カバー819の背面には、例えば電源を取るためのコンセントのケーブル等を配線可能な配線溝820が上下方向に延設されている。
中継基板ベース811の背面には、払出中継基板821がネジ821aにより取り付けられている。また、中継基板ベース811の右側には、右側面視コ字形をなすケース押え片822が形成されており、該ケース押え片822により、基板ケース取付部813に取り付けられた電源基板ケース770及び払出制御基板ケース771の左側端部が背面側から押えられるようになっている。
(電源基板ケース)
次に、電源基板ケース770の詳細な構造を図43(a)にもとづいて説明する。電源基板ケース770は、透明な合成樹脂材により横長板状に形成された電源ベース830と、電源ベース830にネジ910aにより取り付けられる電源基板910と、透明な合成樹脂材により前面が開口する箱状に形成される電源カバー831と、から構成される。電源カバー831の左側には、電源基板910に設けられる電源スイッチ910bを外部に露呈させるためのスイッチ口832が形成されているとともに、該スイッチ口832を開閉可能な電源スイッチカバー833が揺動自在に軸支されている。
また、スイッチ口832の近傍には、電源基板910に設けられる電源クリアスイッチ910cを押圧する電源クリアスイッチボタン834が装着されているとともに、これらスイッチ口832及び電源クリアスイッチボタン834の左側の壁面には、電源スイッチ910b及び電源クリアスイッチ910cの配置位置を示すとともに、初期化する際には電源クリアスイッチ910cを押圧しながら電源スイッチ910bを投入する旨が標記された電源スイッチシール835が貼付されている。
電源ベース830に電源カバー831を係止することで電源基板910がケース内に収納されるとともに、電源基板ケース770及び払出制御基板ケース771の左辺部をケース押え片822に差し込むようにして基板ケース取付部813に配置した状態で、電源カバー831に形成された挿通穴837,837に取り付けたラッチ部材836,836を基板ケース取付部813に形成された取付穴838,838(図42参照)に取り付けることで、電源基板ケース770及び払出制御基板ケース771を基板ケース取付部813に取り付けできるようになっている。
(払出制御基板ケース)
次に、払出制御基板ケース771の詳細な構造を図43(b)にもとづいて説明する。払出制御基板ケース771は、透明な合成樹脂材により横長板状に形成された払出ベース840と、電源ベース830にネジ37aにより取り付けられる払出制御基板37と、透明な合成樹脂材により前面が開口する箱状に形成される払出カバー841と、から構成される。
払出ベース840に払出カバー841を図中矢印方向にスライドさせて係止することで払出制御基板37がケース内に収納される。そして払出カバー841の右側辺に形成されたネジ挿通穴842に挿通したネジ843を払出ベース840に形成された取付穴844に螺入することで払出ベース840に払出カバー841が取り付けられる。また、払出ベース840に設けられた被固着部849と払出カバー841に設けられた固着部850とは、払出ベース840に払出カバー841が取り付けられたときに対向して配置され、これらが超音波溶接等にて溶着されることで、ケース等を破壊しない限り開封することができない封止状態を形成できるようになっている。
また、取付穴844の近傍には、ネジ843の予備用のワンウェイネジ845とネジキャップ846が取り付けられている。払出カバー841の背面には、払出制御基板37に設けられたエラー解除スイッチ37bの配置位置を示す旨の標記されたクリアスイッチシール847が貼付されているとともに、ケースの開封履歴を標記するための開封履歴シール848が貼付されている。
このように構成された払出制御基板ケース771は、払出ベース840の前面に形成された係止片(図示略)を、電源カバー831に形成された係止溝851に挿通して左側にスライドさせるとともに、係止片(図示略)が係止溝851の左端部に配置されたときに弾性係合部852が払出ベース840の右辺部側に係合することで、電源カバー831の背面からの離脱が規制される。
(ドア開放検出ユニット)
次に、ドア開放検出ユニット750の詳細な構造を図44にもとづいて説明する。ドア開放検出ユニット750は、ドア検出ユニットベース860と、該ドア検出ユニットベース860の上面にネジ861aにより取り付けられるドア検出ユニットカバー861と、ドア検出ユニットベース860とドア検出ユニットカバー861との間に配置され、外枠100に対する当該前面枠101の開放を検出する前面枠検出レバー862及び前面枠101に対するガラス扉枠102の開放を検出するガラス扉枠検出レバー863と、から主に構成される。
前面枠検出レバー862は、左右方向に延びる帯状の板部材にて構成され、左側端部にはドア検出ユニットベース860の上面に突設された揺動軸864に挿通可能な軸穴865が形成されるとともに、右側端部には外枠100に当接可能な当接片866が上面に突設され、揺動軸864周りに揺動自在に設けられている。また、右側端部には、一端がドア検出ユニットベース860に取り付けられたコイルバネ867の他端が取り付けられており、当接片866が常時背面側、つまり外枠100側に向けて付勢されている。
尚、当接片866はドア検出ユニットカバー861の上面よりも上方に突出するように設けられる。また、前面枠検出レバー862の長手方向の中央位置には、ドア検出ユニットベース860の上面に突設された揺動軸870との干渉を回避するための逃げ穴868が形成されている。
ガラス扉枠検出レバー863は、前面枠検出レバー862の上面に配置される左右方向に延びる帯状の板部材にて構成され、長手方向の中央位置には揺動軸870に挿通可能な軸穴871が形成されるとともに、左側端部にはガラス扉枠102に当接可能な当接片872が前面側に向けて突設され、逃げ穴868から上方に突出した揺動軸870周りに揺動自在に設けられている。また、軸穴871の背面側には、一端がドア検出ユニットベース860に取り付けられたコイルバネ873の他端が取り付けられており、当接片872が常時前面側、つまりガラス扉枠102側に向けて付勢されている。
尚、当接片872は、ドア検出ユニットベース860及びドア検出ユニットカバー861の前面から突出するように設けられるとともに、ドア開放検出ユニット750が前面枠101に取り付けられた状態において、前面枠101に形成されたレバー窓753(図32参照)を介して前面枠101の前面側に突出するように配置される。
ドア検出ユニットベース860の上面には、扉開放スイッチ875が、スイッチ部875aを前面側に向けた状態で固設されている。スイッチ部875aの前端面下部には、前面枠検出レバー862の押圧部869が対向配置され、コイルバネ866の付勢力により付勢された状態において押圧部869により押圧されるようになっている。また、スイッチ部875aの前端面上部には、ガラス扉枠検出レバー863の押圧部874が対向配置され、コイルバネ873の付勢力により付勢された状態において押圧部874により押圧されるようになっている。
前面枠101が外枠100の開口を閉塞する閉塞位置に位置している状態において、当接片866が外枠100の前端面によりコイルバネ867の付勢力に抗して前面側に押し出され、押圧部869がスイッチ部875aから離間するので扉開放スイッチ875により検出されない。また、前面枠101が外枠100に対して開放されると、当接片866がコイルバネ867の付勢力により背面側に付勢されて外枠100の前端面から離間するため、これに伴い押圧部869がスイッチ部875aを押圧するので、前面枠101が開放されたことが扉開放スイッチ875により検出される。
ガラス扉枠102が前面枠101の前面を閉塞する閉塞位置に位置している状態において、当接片872がガラス扉枠102の背面によりコイルバネ873の付勢力に抗してレバー窓753の背面側に押し込まれ、押圧部874がスイッチ部875aから離間するので扉開放スイッチ875により検出されない。また、ガラス扉枠102が前面枠101に対して開放されると、当接片872がコイルバネ873の付勢力により前面側に付勢されて前方に突出するため、これに伴い押圧部874がスイッチ部875aを押圧するので、ガラス扉枠102が開放されたことが扉開放スイッチ875により検出される。
すなわち、扉開放スイッチ875は、前面枠101またはガラス扉枠102のうち少なくとも一方が開放された場合にスイッチ部875aが押圧されて開放が検出されるようになっている。
(ガラス扉枠)
次に、ガラス扉枠102(前板とも言う)の構成について、図45〜図53にもとづいて説明する。図45は、ガラス扉枠を示す背面図である。図46は、ガラス扉枠を背面側から見た斜視図である。図47は、ガラス扉枠を示す底面図である。図48は、ガラス扉枠の構成を示す分解斜視図である。図49は、前板ベースユニットの構成を示す分解斜視図である。図50は、同じく前板ベースユニットの構成を示す分解斜視図である。図51は、天レンズユニットの構成を示す分解斜視図である。図52は、前板サイドユニットの構成を示す分解斜視図である。図53は、前板下飾りユニットの構成を示す分解斜視図である。
図45及び図46に示すように、ガラス扉枠102は、遊技盤6の遊技領域7を前面側から透視可能とするためのガラス板(図示略)からなる視認窓900が中央に形成される四角枠状の枠体にて構成されている。また、左側下部に形成された軸穴666を前面枠101に取り付けられたヒンジ板金中654の軸ピン654bに挿通した状態で、左側上部の軸ピン662を前面枠101のヒンジ板金上653のガイド溝660に挿通することで、前面枠101に対して左側辺を中心として回動自在に軸支され、前面枠101の前面上半部を開閉する。
ガラス扉枠102の前面には、後述する各種レンズユニットが取り付けられ、視認窓900の周囲が光により装飾されるようになっている。また、特に視認窓900の上部に設けられる天レンズユニット902は、図47に示すように前方に大きく膨出する立体形状に形成されているとともに、その天レンズユニット902の下面には、前面側ではなく下面側に向けて発光する発光部が備えられている。
図48に示すように、ガラス扉枠102は、該ガラス扉枠102の躯体を構成する前板ベースユニット901と、前板ベースユニット901の前面上辺部にネジ902aにより取り付けられる天レンズユニット902と、前板ベースユニット901の前面左辺部にネジ903aにより取り付けられる前板左サイドレンズユニット903と、前板ベースユニット901の前面右辺部にネジ904aにより取り付けられる前板右サイドレンズユニット904と、前板ベースユニット901の前面下辺部にネジ905aにより取り付けられる前板下飾りユニット905と、から主に構成されている。
(前板ベースユニット)
図49に示すように、前板ベースユニット901は、合成樹脂材により中央に視認窓900を構成する視認開口906を有する四角枠状に形成された前板ベース907により構成されている。前板ベース907の背面上側には、前板補強板金上908がネジ908aにより取り付けられ、前板ベース907の背面左側には、前板補強板金左セット909がネジ908aにより取り付けられ、前板ベース907の背面右側には、前板補強板金右セット910がネジ910aにより取り付けられ、前板ベース907の前面下側には、前板補強板金下911がネジ911aにより取り付けられ、上下左右辺部が補強されている。
前板補強板金左セット909の上部前側には、軸ピン662を有するヒンジ板金上661が固着されているとともに、背面側には前板角金具912がネジ912aにより取り付けられているとともに、前板補強板金下911の左側端部前面には、軸穴666を有するヒンジ板金下665がネジ665aにより取り付けられている。
前板補強板金右セット910には、前面枠101に対してガラス扉枠102を閉塞したときに、シリンダー錠776に形成された係止爪914a,914b(図39参照)が係止される平面視内向きL字形の係止片913a,913bが形成されている。
また、視認開口906の上部左右側には、前板ベース907の背面側から視認開口906を閉塞するように配置されるガラス板(図示略)を押えるためのガラス押え915,916がそれぞれネジ915a,916aにより回転可能に取り付けられている。
また、図45及び図46に示すように、前板補強板金左セット909の背面側には、前板保護板金955がネジ955aにより前板補強板金左セット909を被覆するように取り付けられているとともに、前板保護板金955の上部右側には、図45のガラス扉枠102の左上部に示されるケーブルが、ガラス扉枠102の開閉動作に伴って該ガラス扉枠102と前面枠101との間に挟まって破損したり切断されることを回避するためのワイヤーストレッチャー956がネジ956aにより取り付けられている。また、前板ベース907の背面下部には、ガラス扉枠102の背面とその背面側に配置される遊技盤6との間の隙間を閉塞する軟質樹脂材にて構成される破防カバー957がネジ957aにより取り付けられている。
図50に示すように、前板ベース907の前面上部には、センター中継基板920及びその前面側に配置される中継基板保護シート921がネジ920aにより取り付けられている。センター中継基板920の左側には、スピーカ左上基板922L及びその前面側に配置される基板保護シートスピーカ上923Lがネジ922aにより取り付けられているとともに、センター中継基板920の右側には、スピーカ右上基板922R及びその前面側に配置される基板保護シートスピーカ上923Rがネジ923aにより取り付けられている。
スピーカ左上基板922Lの左側下方には、スピーカ左下基板924L及びその前面側に配置される基板保護シートスピーカ下925Lがネジ924aにより取り付けられているとともに、スピーカ右上基板922Rの右側下方には、スピーカ右下基板924R及びその前面側に配置される基板保護シートスピーカ下925Rがネジ925aにより取り付けられている。
前板ベース907の前面左側には、左前板天基板473b及びその前面側に配置される基板保護シート左926Lがネジ926aにより取り付けられているとともに、前板ベース907の前面右側には、右前板天基板473c及びその前面側に配置される基板保護シート左926Rがネジ926bにより取り付けられている。また、右前板天基板473cの上方には、前板右上基板927及びその前面側に配置される基板保護シート前板右上928がネジ927aにより取り付けられている。
(天レンズユニット)
図51に示すように、天レンズユニット902は、前板ベース907の前面に取り付けられる前板メッキベース930と、前板メッキベース930の前面上辺部中央位置にネジ530aにより取り付けられる天ランプモジュール530と、天ランプモジュール530の左側にネジ931aにより取り付けられ、スピーカ27Lが内蔵されたスピーカユニット左931L及び天ランプモジュール530の右側にネジ931bにより取り付けられ、スピーカ27Rが内蔵されたスピーカユニット右931Rと、天ランプモジュール530とスピーカユニット左931L及びスピーカユニット右931Rとを前面側から覆うように前板メッキベース930の前面にネジ932aにより取り付けられる天レンズ932と、から主に構成されている。
天レンズ932の左右側には、背面側に配置されるスピーカユニット931L,931Rに対応する放音穴933a,933bがそれぞれ形成されており、該放音穴933a,933bの前面側には、金属板に複数の小孔が形成されたスピーカカバーとしてのパンチングメタル上934L,934Rがそれぞれ配置されるとともに、放音穴933aの前面側には前板スピーカ飾り左935Lがネジ935aにより取り付けられ、放音穴933bの前面側には前板スピーカ飾り右935Rがネジ935bにより取り付けられ、スピーカの周囲が装飾されている。
また、前板メッキベース930の左側には、ヒンジ板金上661の下面を下方から被覆する前板軸カバー上936がネジ936aにより取り付けられている。尚、天ランプモジュール530の詳細な構造は図11にて説明しているので、ここでの詳細な説明は省略する。
(前板左サイドレンズユニット)
図52に示すように、前板左サイドレンズユニット903及び前板右サイドレンズユニット904は、前板ベース907の前面左右側に取り付けられる前板メッキベース940L,940Rと、前板メッキベース940L,940Rの前面側に配置される前板インナーレンズ941L,941Rと、前板インナーレンズ941L,941Rの前面側に配置されるサイドレンズ942L,942Rと、サイドレンズ942L,942Rの前面側に配置される前板サイドモール943L,943Rと、が一体化されてなる。
サイドレンズ942L,942Rは、前板インナーレンズ941L,941Rを挟んだ状態で前板メッキベース940L,940Rの前面に係止され、前板サイドモール943L,943Rは、前板左サイドレンズユニット903及び前板右サイドレンズユニット904を前板ベース907の前面左右側に取り付けるネジ903a,904a(図48参照)により前板メッキベース940L,940Rに取り付けられる。尚、前板サイドモール943Rの下部はネジ943aによって前板メッキベース940Rに取り付けられる。また、前板サイドモール943Lの下方には、ヒンジ板金下665の上面を上方から覆う前板軸カバー下944がネジ944aにより取り付けられ、この前板軸カバー下944に前板サイドモール943Lの下端が係止されて前板ベース907に取り付けられるようになっている。
(前板下飾りユニット)
図53に示すように、前板下飾りユニット905は、前板下飾り950と、該前板下飾り950の前面左右側にネジ951a,951bにより取り付けられる三角形状の前板下飾り中951L,951Rと、から構成され、視認窓900の下方を装飾する。
(下扉枠)
次に、下扉枠103(前板とも言う)の構成について、図54〜図68にもとづいて説明する。図54は、下扉枠の構成を示す分解斜視図である。図55は、図54の下扉枠を示す背面図である。図56は、下扉枠の背面に取り付けられる部材を示す分解斜視図である。図57は、下扉枠の背面に取り付けられる部材を示す分解斜視図である。図58は、図57の下扉枠を示す背面図である。図59は、下扉枠の背面に取り付けられる部材を示す分解斜視図である。図60は、図59の下扉枠を示す背面図である。図61は、下扉枠の前面に取り付けられる部材を示す分解斜視図である。図62は、下扉枠の前面を構成する各ユニットを示す斜視図である。図63は、上皿の内部構造を示す分解斜視図である。図64は、上皿に取り付けられる部材を示す分解斜視図である。図65は、上皿ユニットの構造を示す分解斜視図である。図66は、(a)はボタンスイッチの構成を示す分解斜視図であり、(b)は残高ユニットの構成を示す分解斜視図である。図67は、下皿ユニットの構造を示す分解斜視図である。図68は、上皿スピーカ飾りの構成を示す分解斜視図である。
図54及び図55に示すように、下扉枠103は、合成樹脂材により横長長方形状に形成された板状の上皿本体1002からなる本体ユニット1000と、該本体ユニット1000の前面にネジ1001aにより取り付けられる上下皿ユニット1001と、から構成される。上皿本体1002は、前面枠101の前面下部におけるハンドル5の周囲を除く領域を開閉可能な板材にて構成され、左側上下に設けられたヒンジ板金上667及びヒンジ板金下669により前面枠101に対して回動自在に取り付けられる。また、上皿本体1002の背面左側には、操作台基板508がネジ508aにより取り付けられており、上皿本体1002の略中央上下部に形成された配線穴1003a,1003bを介して前面側から挿通されたケーブルが接続されるようになっている。
(本体ユニット)
図56に示すように、上皿本体1002の背面右側上部には、横長長方形状の払出口1004が形成されており、該払出口1004の背面側には、前板シュート1005と、該前板シュート1005の下面側に配置される前板シュート板金下1006及び前板シュート1005の上面側に配置される前板シュート板金上1007がネジ1005aにより取り付けられている。
前板シュート1005は、前面に払出口1004とほぼ同形の開口1005bが形成されるとともに、背面に払出連絡口700(図32参照)とほぼ同形の開口1005cが形成され、前面側に向けて拡径する漏斗状の筒体にて構成されている。前板シュート1005の内部には、前後の開口1005b,1005cを左右に区画するように配置された仕切板1005dが内部空間を左右に区画するように立設されており、仕切板1005dの右側には払出部、左側には溢れ球部が形成される。溢れ球部の下面には落下口1005eが形成されており、落下口1005eから落下した遊技球は後述する溢れ球通路に流入するようになっている。また、開口1005cは、下扉枠103を閉塞したときに払出連絡口700の前面側に対向して配置され、払出連絡口700を介して満タン経路ユニット763内の払出通路及び溢れ球通路に連通する。
払出口1004の下部には、前述した球ストッパー701のストッパーリンク703を下扉枠103の閉塞時に押し下げるストッパ押下部1035が突設されているとともに、その下方には、後述する下スピーカユニット左1072を収容する収容凹部1070(図61参照)からなる背面視長方形状の膨出部1008が形成され、該膨出部1008の背面に操作台基板508がネジ508aにより取り付けられる。膨出部1008の左側及び下側には、前板シュート1005の落下口1005eから落下した溢れ球が流下する球通路の側壁を構成する通路壁1009aが、背面視逆L字形に延設されているとともに、該通路壁1009aの下端には、球通路を流下した溢れ球を下皿4に返却するための返却用開口1010が形成されている。そしてこの通路壁1009aの背面には、通路カバー1009bがネジ1009cにより取り付けられ、これら通路壁1009a及び通路カバー1009bにより、膨出部1008の左側から下側を回り込むように溢れ球通路1009が形成されている。
上皿本体1002の背面上部中央には、通路カバー板金1011及び通路カバー板金1011の背面に配置される左右方向に延びるファール通路カバー1012aがネジ1012bにより取り付けられている。ファール通路カバー1012aは、前面が開口する断面視前向き略コ字形をなし、通路カバー板金1011とともにファール球通路1012を構成する。ファール通路カバー1012aの左側端部には、打球発射装置から打ち出されたものの遊技領域7に到達せずに戻ってきたファール球を前面枠101側から受け入れる受入口1012cが背面に形成されるとともに、ファール球通路カバー1012aの前面開口における右側端部は通路カバー板金1011が配置されずに開口されており、上皿本体1002に形成されたファール球口1013から前面側に流出するようになっている。また、ファール球口1013の右側には、上皿本体板金上1014がネジ1014aにより取り付けられている。
次に、図57及び図58に示すように、上皿本体1002の背面中央部から膨出部1008の下方にかけて、上皿本体板金セット1015がネジ1015aにより取り付けられている。上皿本体板金セット1015は平面視略L字形に形成され、膨出部1008の右側には、上皿本体1002に形成された円形の吸引口1028に対応する四角形状の開口1016が形成されており、該開口1016を閉鎖するように、風モータ515aが内蔵された送風ファン515が背面側からネジ515bにより取り付けられている。また、送風ファン515の背面にはファンカバー1022がネジ1022aにより取り付けられている。尚、開口1016の上下には、配線穴1003a,1003bに対応する配線口1017a,1017bが形成されている。
吸引口1028の右側上部には、送風ファン515の右側上部から送出された風を前面側に誘導するフード部1029が背面側に膨出するように形成されているとともに、該フード部1029の前面側には吹出口1030(図61参照)が形成されており、送風ファン515から吹き出された風が前面側に誘導されるようになっている。
送風ファン515の右側には、棒状の金属材からなる上皿ロックリンク1018が、上下方向の中央位置に配置される前後方向を向く上皿ロック軸ピン1019を中心として回転可能に枢支されているとともに、その背面側にネジ1020aにより取り付けられる上皿ロック軸押え1020により背面から押えられている。また、上皿ロック軸押え1020の背面にはファンカバー板金1021がネジ1021aにより取り付けられている。尚、上皿ロックリンク1018の上下端部背面には、連係ピン1018a,1018bが突設されている。
上皿本体板金セット1015の下部は、通路カバー1009bの背面を覆うように左側に向けて帯状部が延設されており、その背面には左右方向を向く金属製の上皿ロック下セット1025がネジ1025aにより取り付けられている。上皿ロック下セット1025は、上皿本体1002の背面に固設されるベース板金1023と、該ベース板金1023の背面に左右方向に移動可能にガイドされたスライド板金1024と、から構成されている。ベース板金1023の左側には、下扉枠103を閉塞した際に、前面枠101に設けられた挿通穴685cに挿通される差込片1023aが背面側に向けて突設されている。尚、差込片1023aは、下扉枠103の閉塞時に挿通穴685cの下端縁に引っ掛かることなく乗り上がり差し込まれるように先端に向けて上向きに湾曲形成されている。
スライド板金1024は、下扉枠103を閉塞したときに前面枠101に設けられた係止穴685a,685bに係止される左向きフック形状の係止片1024a,1024bが背面側に向けて左右側にそれぞれ突設されているとともに、右側端部には、上皿ロックリンク1018の連係ピン1018bが係合される連係穴1024cが形成されている。そしてベース板金1023に対してコイルバネ1026(図58参照)により常時左側、つまり係止方向に付勢されている。また、上皿本体1002の左側には、上下方向を向く上皿返し板金1027がネジ1027aにより取り付けられており、上皿本体1002の左側が補強されている。
次に、図59及び図60に示すように、上皿本体1002の背面上部には、上皿本体1002の左右側端部付近まで延びる板状の上皿本体板金セット上1040がネジ1040aにより取り付けられ、ファール球通路1012の背面側が覆われるようになっている。上皿本体板金セット上1040の左側には前板シュート1005に対応する切欠部1041が形成されているとともに、ファール球通路1012の受入口1012cに対応する箇所にはファール口1042が形成され、受入口1012cを背面側に臨ませている。また、前面右側には、係止片1044a,1044bを有する上皿ロック上セット1043が、該係止片1044a,1044bを背面側に突出させた状態で取り付けられている。上皿ロック上セット1043は、上皿ロック下セット1025と同様に、上皿本体1002の背面に固定されるベース板金と該ベース板金に対してスライド自在なスライド板金とから構成されるため、ここでの詳細な図示は省略する。
尚、係止片1044a,1044bは、右向き、つまり係止片1024a,1024bとは逆向きフック形状に形成されているとともに、スライド板金は、ベース板金に対して図示しないコイルバネにより常時右側に向けて付勢されている。そしてスライド板金の左端部には、上皿ロックリンク1018の上部の連係ピン1018aが係合されているとともに、右端部には、スライド板金をコイルバネの付勢力に抗して左側に移動操作するための操作片1045が、上皿本体1002の上部近傍に配置されるように設けられている。
下扉枠103により前面枠101の前面が閉塞されると、上側の係止片1044a,1044bは前面枠101の係止穴684,686(図32参照)に係止され、下側の係止片1024a,1024bは係止穴685a,685b(図33参照)に係止される。下扉枠103を開放するには、まずガラス扉枠102を開放する。これにより操作片1045が露呈して操作可能となる。そして、操作片1045を左側にスライドさせると、上皿本体板金セット上1040のスライド板金がコイルバネの付勢力に抗して左側に移動されるとともに、この移動により上皿ロックリンク1018が背面視時計回りに回転することで、上皿ロックリンク1018を介して上皿ロック下セット1025のスライド板金1024が連動してコイルバネの付勢力に抗して右側に移動する。
これにより、上側の係止片1044a,1044bと係止穴684,686との係止状態と、下側の係止片1024a,1024bと係止穴685a,685bとの係止状態が解除されるため、下扉枠103が開放可能となる。
上皿本体板金セット上1040の背面左側には、前述したファール球を受け入れてファール通路カバー1012aの受入口1012cに流入させる合成樹脂材からなるファール球受け1055がネジ1055aに取り付けられている。ファール球受け1055は、上面が開放する球受部1055bと、該球受部1055bから左方に延設される誘導片1055cと、から構成されている。球受部の前面には、ファール口1042を介して受入口1012cに対向する流出口1056が形成されているとともに、背面側にはファール球受カバー1057がネジ1057aにより取り付けられている。
ファール球受け1055の右側には、合成樹脂材からなる左右方向に延びる上皿板金カバー1058が取り付けられており、下方の整流器1050や打球モータセット706への遊技球やゴミ等の落下が防止されている。また、上皿板金カバー1058の背面右側には、上皿アース板1059がネジ1059aにより取り付けられ、上皿3の帯電が防止されている。また、操作台基板508の背面には、操作台基板カバー1060がネジ1060により取り付けられ、操作台基板508の背面が被覆されている。
上皿本体1002の右側には、上皿本体1002の前面側の上皿3に待機している遊技球を、上皿本体1002の背面側に配置される前面枠101の打球モータセット706に誘導するための発射球誘導穴1031が形成され、該発射球誘導穴1031の背面には、上皿3に待機している遊技球を打球モータセット706に1球ずつ供給するための整流器1050がネジ1050aにより取り付けられているとともに、整流器1050の背面上部を押える整流器押え金具1051がネジ1051aにより取り付けられている。
図61に示すように、上皿本体1002の前面左側上部には、ヒンジ板金上667がネジ667aにより取り付けられているとともに、前面左側下部には、ヒンジ板金下669がネジ669aにより取り付けられている。背面側の膨出部1008に対応する箇所には、横長長方形状の収容凹部1070が背面側に膨出するように凹設されており、該収容凹部1070には、スピーカーカバー板金1071を介してスピーカ27aが内蔵された下スピーカユニット左1072が前面側から収容され、ネジ1072aにより取り付けられている。収容凹部1070の上部左側には、板状の上皿球受板金1073がネジ1073により取り付けられているとともに、収容凹部1070の上部右側には、帯状の球通路カバーシール1074が貼付され、上皿3に待機している遊技球との接触による磨耗が防止されている。
吹出口1030の右側には、上皿3に待機している遊技球を落下させて下皿4に誘導する上下方向を向く球抜き通路1075を構成する球抜き通路カバー1076がネジ1076aにより取り付けられている。また、上皿本体1002の前面右側端部には、上皿飾り右1077が係止されている。
(上下皿ユニット)
図62に示すように、上下皿ユニット1001は、上皿3を有する上皿ベースユニット1080と、下皿4を有する下皿ユニット1081と、操作レバー600を有するグリップユニット1082と、スピーカユニット1072を装飾する上皿スピーカ飾り1083と、から構成される。
下皿ユニット1081の上部には、上皿ベースユニット1080の下部がネジ1080aにより取り付けられるとともに、上皿スピーカ飾り1083がネジ1083aにより取り付けられ、下部中央には、グリップユニット1082がネジ1082aにより取り付けられる。また、上皿ベースユニット1080の左端部は、ネジ1080bにより上皿スピーカ飾り1083に取り付けられており、これら各ユニットは一体化される。
(上皿ベースユニット)
図63に示すように、上皿ベースユニット1080は、前面側に膨出するように形成された左右方向に延びる上皿ベース1085にて外形が構成されている。上皿ベース1085の前面左右側には、横長帯状の開口1086a,1086bが形成されている。
左側の開口1086aの背面側には、上皿レンズ左1087L及び該上皿レンズ左1087Lの背面に配置される上皿前インナーレンズ左1088Lが前面に組み付けられた上皿前飾り左1089Lがネジ1089aにより取り付けられているとともに、上皿前飾り左1089Lの背面には、前面にLEDが配設された上皿左基板1090Lがネジ1090aにより取り付けられている。また、右側の開口1086bの背面側には、上皿レンズ右1087R及び該上皿レンズ右1087Rの背面に配置される上皿前インナーレンズ右1088Rが前面に組み付けられた上皿前飾り右1089Rがネジ1089bにより取り付けられているとともに、上皿前飾り右1089Rの背面には、前面にLEDが配設された上皿左基板1090Rがネジ1090bにより取り付けられている。
開口1086aの下方には、ベース基板取付ベース1091がネジ1091aにより取り付けられている。ベース基板取付ベース1091の前面左側には上皿左下基板1092が係止されているとともに、背面には上皿ベース中継基板1093がネジ1093aにより取り付けられている。また、左側下部には上皿下レンズ左1094Lがネジ1094aにより取り付けられ、右側下部には上皿下レンズ右1094R(図64参照)がネジ1094bにより取り付けられている。
上皿ベース1085の左右側面には開口1095a,1095bが形成されており、左側の開口1095aの背面には、該開口1095aを閉塞するロゴレンズ左1096Lが嵌合されている。ロゴレンズ左1096Lの背面には、左側面にロゴ中レンズ1097Lが組み付けられるとともに、背面に上皿ロゴ左基板1098Lが組み付けられるロゴカバー左1099Lがネジ1099aにより取り付けられている。また、右側の開口1095bの背面には、該開口1095bを閉塞するロゴレンズ右1096Rが嵌合されている。ロゴレンズ右1096Rの背面には、右側面にロゴ中レンズ1097Rが組み付けられるとともに、背面に上皿ロゴ右基板1098Rが組み付けられるロゴカバー右1099Rがネジ1099bにより取り付けられている。
図64に示すように、上皿ベース1085の上面左側に形成された凹状の切欠部1101には、上皿3を構成する上皿球受ユニット1100が背面側から組み付けられ、ネジ1100aにより止着されている。また、上皿ベース1085の上面右側に形成された開口1102には、図示しないカードユニットに接続される残高ユニット1103が下方から組み付けられ、その下方には、上皿右下基板1105が取り付けられた残高押えベース1104がネジ1104aにより取り付けられ、残高ユニット1103を下方から受支している。
上皿下レンズ右1094Rの背面側には、上皿下レンズベース1106がネジ1106aにより取り付けられている。また、上皿ベース1085の背面左右方向の中央位置には、上皿ベース板金1107の上部がネジ1107aにより取り付けられ、下部がネジ1107bにより取り付けられている。
上皿ベース1085の前面における上皿ベース板金1107の前方には、前述した挿通口364が形成された合成樹脂材からなるグリップサイドカバー1110が配置されている。グリップガイドカバー1110は、上皿ベース1085の上面中央部に凹設された凹部1111の下面にネジ1110aにより下方から取り付けられるとともに、その背面は、上皿ベース板金1107のネジ1107aが上皿ベース1085を挿通して取り付けられている。つまりグリップガイドカバー1110の背面は、背面側の上皿ベース板金1107に強固に固定されている。
さらに、グリップガイドカバー1110の上面には、前述したレバーガイド板金361が配置され、その後端の取付片361bには、上皿ベース板金1107のネジ1107aがグリップガイドカバー1110の取付穴を挿通して取り付けられている。つまりレバーガイド板金361の背面も上皿ベース板金1107に強固に固定されている。
凹部1111の上面には、前述した操作ボタン516及びボタンスイッチ516を有するチャンスボタンユニット1112が配置され、グリップガイドカバー1110のネジ1110aが凹部1111の底面を挿通してチャンスボタンユニット1112に取り付けられている。つまり、凹部1111の底面をチャンスボタンユニット1112とグリップガイドカバー1110とが上下から挟持するように取り付けられている。
(上皿球受ユニット)
図65に示すように、上皿球受ユニット1100は、上面が開口する上皿3を構成する貯留部1120aと、該貯留部1120aから右側に向けて延設され、貯留部1120aよりも幅狭の帯状部1120bと、から構成されている。帯状部1120bには、貯留部1120aの遊技球を右側端部に形成される流出部1121に向けて流下させる1条の球通路1122が直線状に形成されており、該球通路1122の上面には金属製のメタルシュー1123が配置され、該メタルシュー1123はネジ1123aにより取り付けられている。尚、ネジ1123aには、メタルシュー1123に帯電した静電気を接地するためのアース線1124が取り付けられている。
帯状部1120bにおける流出部1121の前面側には、流出部1121を開閉する球抜きシャッター1125が前後方向に摺動自在に設けられる上皿シャッターベース1126が、ネジ1126aにより取り付けられている。球抜きシャッター1125は、シャッターバネ1127により流出部1121に向けて付勢された状態で、上皿シャッターベース1126の下部から背面側に向けて出没自在に配置されている。
球抜きシャッター1125の上方には、球抜きリンク1128を揺動自在に軸支するシャッターピン1129が左右方向に架設され、Eリング1129aにより位置決めされている。シャッターピン1129に軸支された球抜きリンク1128からは、球抜きシャッター1125の上面に形成された凹部1125aに下端が係合される下リンク1128aが斜め下方に延設されるとともに、被押圧片1128bが斜め上方に延設されている。
上皿シャッターベース1126の上方には、上部に球抜きレバー1131がネジ1131aにより取り付けられた球抜きレバーベース1130が、帯状部1120bの壁部に突設された軸部1133に対して上下に揺動自在に軸支されている。球抜きレバー1131の下面から垂下された押圧片1132は、被押圧片1128bの上部に載置されている。
球抜きシャッター1125は、シャッターバネ1127により常時流出部1121に向けて付勢されているため、通常時は流出部1121を閉鎖している。よって、球通路1122を流下してきた遊技球は、流出部1121上を通過して方向変換部1133にて流下方向が背面側の発射球誘導穴1031に変換され、整流器1050に誘導される。
球抜きレバー1131を押圧すると、押圧片1132が被押圧片1128bを下方に押圧することにより球抜きリンク1128が回転する。これにより下リンク1128aが前方に回転して球抜きシャッター1125を前面側に移動させ、流出部1121から退避させる。よって、球抜きレバー1131を押圧することで、上皿3の遊技球が流出部1121にて下方に落下し、流出部1121の下方に形成された球抜き通路1075を流下して下皿4に誘導される。
(チャンスボタンユニット)
図66(a)に示すように、チャンスボタンユニット1112は、上面に枠ボタン基板509がネジ509aにより取り付けられるボタンカバー1150と、ボタンカバー1150にネジ1150aにより取り付けられるボタンベゼル1153と、ボタンベゼル1153と枠ボタン基板509との間にボタンバネ1157を介して配置されるボタンハウジング1152と、ボタンハウジング1152の上面に取り付けられる拡散シート1154、レンズ1155、ボタントップ1156と、から構成され、拡散シート1154、レンズ1155、ボタントップ1156はボタンベゼル1153により周縁が押えられる。
(残高ユニット)
図66(b)に示すように、残高ユニット1103は、枠状の残高飾り1160と、その上面に配置されるとともに、下面に残高表示基板1168がネジ1161aにより取り付けられるスモークレンズ1161と、その上面に配置される上皿飾り中レンズ1162、上皿レンズ1163、上皿飾り上1164と、から構成され、上皿飾り上1164がネジ1164aにより残高飾り1160に取り付けられることで、スモークレンズ1161、上皿飾り中レンズ1162、上皿レンズ1163、上皿飾り上1164が残高飾り1160の上面側に取り付けられる。
残高表示基板1168の上面には、ボタンシート1167が配置されるとともに、球貸しボタン1165及び返却ボタン1166が配置され、球貸しボタン1165及び返却ボタン1166は、スモークレンズ1161に形成されたボタン穴1161b,1161c及び上皿レンズ1163に形成されたボタン穴1163b,1163cを挿通して上面に臨み、遊技者により押圧操作可能に配置される。
(下皿ユニット)
図67(a)に示すように、下皿ユニット1081は、下皿4を構成する下皿球受1171がネジ1171aにより背面側から取り付けられる下皿本体1170と、下皿本体1170がネジ1170aにより前面に取り付けられる下皿背板1172と、から主に構成される。下皿本体1170の右側には、上面に風表示シール1174と下皿表示レンズ1175が組み付けられる下皿表示ホルダ1173が取り付けられる。尚、風表示シール1174には送風ファン515から風が吹き出される旨と、操作レバー600の操作時に手指が挟まれることに対する注意書きが標記されている。また、下皿本体1170の前面中央には、前述したグリップユニット1082を取り付けるための凹部1176が形成されている。
下皿球受1171は、下皿4を構成する貯留部1178aと、貯留部1178aから右側に向けて延設され、下皿背板1172に形成される球抜き排出口1177に対応する球受入部1178bと、から構成されており、前述した球抜き通路1075から球抜き排出口1177を介して流下してきた遊技球を球受入部1178bにて受け入れて貯留部1178aに誘導するようになっている。
貯留部1178aの中央には、貯留された遊技球を下皿4の下方に排出するための円形の排出口1179が形成されているとともに、該排出口1179の下面には、該排出口1179を開閉する下皿球抜きスライド板1180を有する球抜きユニット1181がネジ1181aにより下方から取り付けられている。
図67(b)に示すように、球抜きユニット1181は、排出口1179に連通する排出穴1182aが形成された下皿球抜きベース1182と、遊技者により操作される下皿球抜きボタン1186がネジ1186aにより前部に取り付けられ、排出口1179よりも前後幅寸法が長寸の長穴1183aが形成された下皿球抜きボタンベース1183と、下皿球抜きボタンベース1183を下皿球抜きベース1182対して前面側に付勢する下皿球抜きバネ1185と、下皿球抜きベース1182に対して下皿球抜きボタンベース1183を下皿球抜きバネ1185の付勢力に抗して背面側の開放位置に保持するラッチ1184と、から主に構成される。尚、ラッチ1184は、1回押し込むと下皿球抜きボタンベース1183を開放位置に保持し、再度押し込むと下皿球抜きボタンベース1183の開放位置での保持状態を解除して閉塞位置に復帰可能とする。
下皿球抜きボタンベース1183は、長穴1183aを排出口1179の周縁に立設された環状のリブ1182bに嵌合させるように下皿球抜きベース1182の上面に前後に移動自在に配置されるとともに、長穴1183aの側部には連係ピン1183bが上向きに突設されている。
下皿球抜きスライド板1180は、排出口1179を閉塞可能な大きさを有し、一端に排出口1179の側方に突設された揺動軸1182cに軸支される軸穴1180aが形成されているとともに、該軸穴1180aの近傍には連係ピン1183bが挿通される長溝1180bが形成されている。このように構成される球抜きユニット1181は、図67(a)に示すように、下皿球抜きベース1182の上面に下皿球抜きボタンベース1183を前後に摺動自在に配置した状態で、軸穴1180aを揺動軸1182cに挿通するとともに、長溝1180bに連係ピン1183bを挿通した状態で排出口1179の下面に取り付けられる。
通常時においては、下皿球抜きボタンベース1183は下皿球抜きベース1182に対して下皿球抜きバネ1185の付勢力により前面側に配置されることで、下皿球抜きスライド板1180は排出口1179の下面にて閉塞する閉塞位置に配置され、これにより貯留部1178aに遊技球を貯留可能となる。そして、下皿球抜きボタン1186が背面側に押圧されて下皿球抜きボタンベース1183が下皿球抜きバネ1185の付勢力に抗して下皿球抜きベース1182に対して背面側に移動されると、連係ピン1183bの移動に伴い該連係ピン1183bに長溝1180bを介して係合している下皿球抜きスライド板1180が揺動軸1182cを中心として背面側に回転する。これにより下皿球抜きスライド板1180が排出口1179から退避して排出口1179が開放され、貯留部1178aに貯留されている遊技球を排出口1179から下方に排出可能となる。
下皿背板1172の背面における球抜き排出口1177の左側には、下皿カバー板金1190がネジ1190aにより取り付けられている。また、上皿本体1002に形成された返却用開口1010に対向する箇所には横長長方形状の返却口1191が形成されており、前述した溢れ球通路1009を流下してきた遊技球が返却口1191を介して貯留部1178aに返却されるようになっている。
(上皿スピーカ飾り)
図68に示すように、上皿スピーカ飾り1083は、スピーカ27aに対応する放音口1201が形成された上皿スピーカ飾り本体1200と、上皿スピーカ飾り本体1200の背面における放音口1201の周縁に取り付けられ、金属板に複数の小孔が形成されたスピーカカバーとしてのパンチングメタル下左1202がネジ1202aにより取り付けられている。また、前面における放音口1201の左側方には、上皿サイド飾り左1203がネジ1203aにより取り付けられている。また、左下角部には、前述したヒンジ板金下669の軸穴670の上方を被覆する上皿軸カバー1204がネジ1204aにより取り付けられている。
1 パチンコ遊技機
3 打球供給皿
6 遊技盤
9 変動表示装置
81 演出制御用マイクロコンピュータ
103 下扉枠
156 遊技制御用マイクロコンピュータ
361 レバーガイド板金
363 規制用開口
510a〜510d レバースイッチ
512a トリガースイッチ
513 タッチセンサ
514 バイブレータ
514a 振動モータ(ステッピングモータ)
515 送風ファン
515a 風モータ(ステッピングモータ)
520 シリアル−パラレル変換IC
521 駆動制御IC
525a 駆動フィードバック(FB)信号出力ゲート
525b 駆動フィードバック(FB)信号出力ゲート
526a 励磁相フィードバック(FB)信号出力ゲート
526b 励磁相フィードバック(FB)信号出力ゲート
600 操作レバー
615 グリップストッパピン

Claims (5)

  1. 遊技媒体を用いて遊技を行う遊技機であって、
    電圧パルス信号が個別に入力される複数の励磁コイルを備えるステッピングモータと、該ステッピングモータの動作を制御する制御手段と、該制御手段からの制御信号に応じて前記ステッピングモータの各励磁コイルに電圧パルス信号を個別に供給する駆動手段と、前記電圧パルス信号が各励磁コイルとともに並行入力され、該並行入力された各電圧パルス信号の入力状態に対応する単一信号であるフィードバック信号を出力するフィードバック信号出力手段と、該フィードバック信号出力手段から出力されたフィードバック信号に基づいて、ステッピングモータの動作異常を判定する判定手段とを有することを特徴とする遊技機。
  2. 遊技者が遊技に伴って多方向に操作可能な操作体を有し、前記ステッピングモータが該操作体内部に設けられていることを特徴とする請求項1に記載の遊技機。
  3. 前記遊技機の本体前面に突設され、前記遊技媒体を貯留可能な遊技媒体貯留部と、
    前記遊技機の本体前面における前記遊技媒体貯留部の上方または下方位置に突設される突出部と、
    前記操作体の操作方向を検出する操作検出手段と、
    前記操作検出手段による検出結果に応じて、所定の操作対象部を移動させる制御を行う移動制御手段と、
    を備え、
    前記操作体は、前記遊技媒体貯留部と前記突出部との間に設けられ、前記遊技媒体貯留部または前記突出部のうち一方に対して、前記操作体の一端を連結する連結部を介して傾動または移動可能に取り付けられるとともに、前記遊技媒体貯留部または前記突出部のうち他方に設けられ前記操作体の他端に当接する当接規制部により該操作体の傾動または移動範囲が規制される、
    ことを特徴とする請求項2に記載の遊技機。
  4. 遊技者が遊技に伴って多方向に操作可能な操作体と、該操作体の操作方向を検出するための複数の操作体スイッチと、該操作体スイッチから出力される操作信号が入力され、各操作信号の入力状態に対応した操作状態信号を、該操作状態信号に基づいて操作方向の検出を行う前記制御手段に対して出力するための操作信号入力回路部とを有し、該操作信号入力回路部には、前記フィードバック信号出力手段から出力されるフィードバック信号が入力され、該入力されるフィードバック信号の入力状態に対応したフィードバック信号状態信号を前記判定手段として機能する前記制御手段に出力することを特徴とする請求項1〜3のいずれかに記載の遊技機。
  5. 遊技者に送風するための送風モータを有するともに、前記制御手段は前記駆動手段を介して該送風モータの動作を制御し、
    前記操作信号入力回路部には、前記送風モータに供給される電圧に対応した送風モータ電圧信号がさらに入力され、該入力される送風モータ電圧信号の入力状態に対応したフィードバック信号状態信号を前記制御手段に出力し、
    前記制御手段は、該フィードバック信号状態信号に基づいて送風モータの動作異常を判定することを特徴とする請求項4に記載の遊技機。
JP2009262724A 2009-11-18 2009-11-18 遊技機 Expired - Fee Related JP5576099B2 (ja)

Priority Applications (1)

Application Number Priority Date Filing Date Title
JP2009262724A JP5576099B2 (ja) 2009-11-18 2009-11-18 遊技機

Applications Claiming Priority (1)

Application Number Priority Date Filing Date Title
JP2009262724A JP5576099B2 (ja) 2009-11-18 2009-11-18 遊技機

Related Child Applications (1)

Application Number Title Priority Date Filing Date
JP2014136386A Division JP2015006356A (ja) 2014-07-02 2014-07-02 遊技機

Publications (2)

Publication Number Publication Date
JP2011104147A true JP2011104147A (ja) 2011-06-02
JP5576099B2 JP5576099B2 (ja) 2014-08-20

Family

ID=44228350

Family Applications (1)

Application Number Title Priority Date Filing Date
JP2009262724A Expired - Fee Related JP5576099B2 (ja) 2009-11-18 2009-11-18 遊技機

Country Status (1)

Country Link
JP (1) JP5576099B2 (ja)

Cited By (18)

* Cited by examiner, † Cited by third party
Publication number Priority date Publication date Assignee Title
JP2013005690A (ja) * 2011-06-21 2013-01-07 Kyoraku Sangyo Kk 遊技機
JP2013017516A (ja) * 2011-07-07 2013-01-31 Sammy Corp ぱちんこ遊技機
JP2013017517A (ja) * 2011-07-07 2013-01-31 Sammy Corp ぱちんこ遊技機
JP2013017515A (ja) * 2011-07-07 2013-01-31 Sammy Corp ぱちんこ遊技機
JP2016097161A (ja) * 2014-11-25 2016-05-30 サミー株式会社 遊技機
JP2016137258A (ja) * 2016-02-26 2016-08-04 株式会社ソフイア 遊技機
JP2017192481A (ja) * 2016-04-19 2017-10-26 株式会社平和 遊技機
JP2018202204A (ja) * 2018-09-11 2018-12-27 株式会社大都技研 遊技台
JP2019080837A (ja) * 2017-10-31 2019-05-30 株式会社オリンピア 遊技機
JP2020192132A (ja) * 2019-05-29 2020-12-03 株式会社三共 遊技機
JP2020192133A (ja) * 2019-05-29 2020-12-03 株式会社三共 遊技機
JP2021007429A (ja) * 2019-06-28 2021-01-28 京楽産業.株式会社 遊技機
JP2021007430A (ja) * 2019-06-28 2021-01-28 京楽産業.株式会社 遊技機
JP2021007428A (ja) * 2019-06-28 2021-01-28 京楽産業.株式会社 遊技機
JP2022063302A (ja) * 2019-06-28 2022-04-21 京楽産業.株式会社 遊技機
JP2022063304A (ja) * 2019-06-28 2022-04-21 京楽産業.株式会社 遊技機
JP2022063303A (ja) * 2019-06-28 2022-04-21 京楽産業.株式会社 遊技機
JP2022113901A (ja) * 2019-02-15 2022-08-04 株式会社ソフイア 遊技機

Families Citing this family (2)

* Cited by examiner, † Cited by third party
Publication number Priority date Publication date Assignee Title
JP2015006356A (ja) * 2014-07-02 2015-01-15 株式会社三共 遊技機
JP7061376B2 (ja) * 2019-02-28 2022-04-28 株式会社ソフイア 遊技機

Citations (5)

* Cited by examiner, † Cited by third party
Publication number Priority date Publication date Assignee Title
JPH08211901A (ja) * 1995-02-03 1996-08-20 Copal Electron Co Ltd アクチュエータの駆動制御ユニット
JP2005160827A (ja) * 2003-12-04 2005-06-23 Samii Kk 遊技機
JP2008161595A (ja) * 2006-12-29 2008-07-17 Samii Kk スロットマシン
JP2008220878A (ja) * 2007-03-15 2008-09-25 Samii Kk 弾球遊技機
JP2010029365A (ja) * 2008-07-28 2010-02-12 Sankyo Co Ltd 遊技機

Patent Citations (5)

* Cited by examiner, † Cited by third party
Publication number Priority date Publication date Assignee Title
JPH08211901A (ja) * 1995-02-03 1996-08-20 Copal Electron Co Ltd アクチュエータの駆動制御ユニット
JP2005160827A (ja) * 2003-12-04 2005-06-23 Samii Kk 遊技機
JP2008161595A (ja) * 2006-12-29 2008-07-17 Samii Kk スロットマシン
JP2008220878A (ja) * 2007-03-15 2008-09-25 Samii Kk 弾球遊技機
JP2010029365A (ja) * 2008-07-28 2010-02-12 Sankyo Co Ltd 遊技機

Cited By (25)

* Cited by examiner, † Cited by third party
Publication number Priority date Publication date Assignee Title
JP2013005690A (ja) * 2011-06-21 2013-01-07 Kyoraku Sangyo Kk 遊技機
JP2013017516A (ja) * 2011-07-07 2013-01-31 Sammy Corp ぱちんこ遊技機
JP2013017517A (ja) * 2011-07-07 2013-01-31 Sammy Corp ぱちんこ遊技機
JP2013017515A (ja) * 2011-07-07 2013-01-31 Sammy Corp ぱちんこ遊技機
JP2016097161A (ja) * 2014-11-25 2016-05-30 サミー株式会社 遊技機
JP2016137258A (ja) * 2016-02-26 2016-08-04 株式会社ソフイア 遊技機
JP2017192481A (ja) * 2016-04-19 2017-10-26 株式会社平和 遊技機
JP2019080837A (ja) * 2017-10-31 2019-05-30 株式会社オリンピア 遊技機
JP2018202204A (ja) * 2018-09-11 2018-12-27 株式会社大都技研 遊技台
JP7436064B2 (ja) 2019-02-15 2024-02-21 株式会社ソフイア 遊技機
JP2022113901A (ja) * 2019-02-15 2022-08-04 株式会社ソフイア 遊技機
JP2020192132A (ja) * 2019-05-29 2020-12-03 株式会社三共 遊技機
JP2020192133A (ja) * 2019-05-29 2020-12-03 株式会社三共 遊技機
JP7277023B2 (ja) 2019-05-29 2023-05-18 株式会社三共 遊技機
JP7277024B2 (ja) 2019-05-29 2023-05-18 株式会社三共 遊技機
JP2021007430A (ja) * 2019-06-28 2021-01-28 京楽産業.株式会社 遊技機
JP2022063303A (ja) * 2019-06-28 2022-04-21 京楽産業.株式会社 遊技機
JP2022063297A (ja) * 2019-06-28 2022-04-21 京楽産業.株式会社 遊技機
JP2022068249A (ja) * 2019-06-28 2022-05-09 京楽産業.株式会社 遊技機
JP7078271B2 (ja) 2019-06-28 2022-05-31 京楽産業.株式会社 遊技機
JP2022063304A (ja) * 2019-06-28 2022-04-21 京楽産業.株式会社 遊技機
JP2022063302A (ja) * 2019-06-28 2022-04-21 京楽産業.株式会社 遊技機
JP2021007428A (ja) * 2019-06-28 2021-01-28 京楽産業.株式会社 遊技機
JP7343223B2 (ja) 2019-06-28 2023-09-12 京楽産業.株式会社 遊技機
JP2021007429A (ja) * 2019-06-28 2021-01-28 京楽産業.株式会社 遊技機

Also Published As

Publication number Publication date
JP5576099B2 (ja) 2014-08-20

Similar Documents

Publication Publication Date Title
JP5588154B2 (ja) 遊技機
JP5576099B2 (ja) 遊技機
JP5519359B2 (ja) 遊技機
JP5818117B2 (ja) 遊技機
JP2011200511A (ja) 遊技機
JP2015006356A (ja) 遊技機
JP6340380B2 (ja) 遊技機
JP5133166B2 (ja) 遊技機
JP2016104344A (ja) 遊技機
JP6221137B2 (ja) 遊技機
JP5806646B2 (ja) 遊技機
JP2015083229A (ja) 遊技機
JP6860789B2 (ja) 弾球遊技機
JP5824705B2 (ja) 遊技台
JP5989041B2 (ja) 遊技機
JP2010178778A (ja) 遊技機
JP2015092972A (ja) 遊技機
JP2015157154A (ja) 遊技台
JP6279027B2 (ja) 遊技機
JP2016026602A (ja) 遊技機
JP5231385B2 (ja) 遊技機
JP5862906B2 (ja) 遊技機
JP6467196B2 (ja) 遊技機
JP5926839B2 (ja) 遊技機
JP6041969B2 (ja) 遊技機

Legal Events

Date Code Title Description
A621 Written request for application examination

Free format text: JAPANESE INTERMEDIATE CODE: A621

Effective date: 20121022

A977 Report on retrieval

Free format text: JAPANESE INTERMEDIATE CODE: A971007

Effective date: 20131009

A131 Notification of reasons for refusal

Free format text: JAPANESE INTERMEDIATE CODE: A131

Effective date: 20131015

A521 Request for written amendment filed

Free format text: JAPANESE INTERMEDIATE CODE: A523

Effective date: 20131213

TRDD Decision of grant or rejection written
A01 Written decision to grant a patent or to grant a registration (utility model)

Free format text: JAPANESE INTERMEDIATE CODE: A01

Effective date: 20140603

A61 First payment of annual fees (during grant procedure)

Free format text: JAPANESE INTERMEDIATE CODE: A61

Effective date: 20140703

R150 Certificate of patent or registration of utility model

Ref document number: 5576099

Country of ref document: JP

Free format text: JAPANESE INTERMEDIATE CODE: R150

R250 Receipt of annual fees

Free format text: JAPANESE INTERMEDIATE CODE: R250

R250 Receipt of annual fees

Free format text: JAPANESE INTERMEDIATE CODE: R250

R250 Receipt of annual fees

Free format text: JAPANESE INTERMEDIATE CODE: R250

R250 Receipt of annual fees

Free format text: JAPANESE INTERMEDIATE CODE: R250

LAPS Cancellation because of no payment of annual fees