JP2010064400A - 積層板の周縁部加工方法及び装置並びに加工された積層板 - Google Patents

積層板の周縁部加工方法及び装置並びに加工された積層板 Download PDF

Info

Publication number
JP2010064400A
JP2010064400A JP2008233916A JP2008233916A JP2010064400A JP 2010064400 A JP2010064400 A JP 2010064400A JP 2008233916 A JP2008233916 A JP 2008233916A JP 2008233916 A JP2008233916 A JP 2008233916A JP 2010064400 A JP2010064400 A JP 2010064400A
Authority
JP
Japan
Prior art keywords
plate
peripheral
peripheral edge
exterior
laminated
Prior art date
Legal status (The legal status is an assumption and is not a legal conclusion. Google has not performed a legal analysis and makes no representation as to the accuracy of the status listed.)
Granted
Application number
JP2008233916A
Other languages
English (en)
Other versions
JP5538699B2 (ja
Inventor
Takayuki Tanaka
隆幸 田中
Nobuyasu Fukutake
伸泰 福武
Hiroyuki Shiragami
博之 白神
Takahiro Omori
貴博 大森
Current Assignee (The listed assignees may be inaccurate. Google has not performed a legal analysis and makes no representation or warranty as to the accuracy of the list.)
KYOEI ENGINEERING CO Ltd
Meiwa Industry Co Ltd
Original Assignee
KYOEI ENGINEERING CO Ltd
Meiwa Industry Co Ltd
Priority date (The priority date is an assumption and is not a legal conclusion. Google has not performed a legal analysis and makes no representation as to the accuracy of the date listed.)
Filing date
Publication date
Application filed by KYOEI ENGINEERING CO Ltd, Meiwa Industry Co Ltd filed Critical KYOEI ENGINEERING CO Ltd
Priority to JP2008233916A priority Critical patent/JP5538699B2/ja
Publication of JP2010064400A publication Critical patent/JP2010064400A/ja
Application granted granted Critical
Publication of JP5538699B2 publication Critical patent/JP5538699B2/ja
Active legal-status Critical Current
Anticipated expiration legal-status Critical

Links

Images

Landscapes

  • Finishing Walls (AREA)
  • Laminated Bodies (AREA)

Abstract

【課題】折目をしっかりとつけて外装板の周縁部を90度より大きく折り曲げるようにする周縁部加工方法を提供する。
【解決手段】熱可塑性樹脂製の本体板11を金属製の外装板12で挟んだ積層板1について、外装板12の周縁部121を折り曲げて前記外装板12の周縁端縁を対向させた積層板1の周端面13を形成する積層板1の周縁部加工方法であって、折り曲げ工程と仕上げ工程とからなり、折り曲げ工程により、外装板12の周縁部121に折り曲げローラー21を押し付けて、前記外装板12の周縁部121を折り曲げて本体板11の周縁部111を断面山形状に押し込み、仕上げ工程により、外装板12の周縁部121に仕上げローラー23を押し付けて、前記外装板12の周縁部121を折り曲げて本体板11の周縁部111を断面谷形状に押し込み、かつ外装板12の周縁端縁を対向させて本体板11を隠す積層板1の周端面13を形成する。
【選択図】図4

Description

本発明は、熱可塑性樹脂製の本体板を金属製の外装板で挟んだ積層板の周縁部加工方法及び周縁部加工装置、そしてこれらにより周縁部を加工された積層板に関する。
熱可塑性樹脂製の本体板を金属製の外装板で挟んだ積層板は、軽量でありながら、用途に応じた必要な剛性や構造強度を備え、また耐熱性や耐候性を備えること等から、幅広く利用されている。積層板は、利用される対象に応じて、適宜周縁部が適当形状に切除されることから、積層構造の切断端面が周縁部に表れることになる。この周縁部は、周端面の上縁及び下縁に外装板の鋭利な周縁端縁が露出することから、前記上縁及び下縁に露出する外装板の鋭利な周縁端縁の安全対策が必要となる。そこで、例えば特許文献1は、周縁部(端部)の本体板(内層)の一部を除去し、外装板(両外層の金属箔)の周縁部を共に本体板側に折り曲げる周縁部加工方法を提案している。
特許文献1は、本体板の周縁部を適当深さまで除去し、外装板の周縁部にへら等の加工棒を押し付けて前記外装板を折り曲げて重ね合わせ、周縁端縁を対向させることで、積層板の周縁部における周端面の上縁及び下縁に外装板の鋭利な周縁端縁が露出しないようにしている。本体板の一部を除去する具体的方法は明らかにされておらず、またどの程度除去するかについても明示されていないが、外装板を少しでも見栄えよく折り曲げるには、外装板の折り曲げを妨げない程度に除去されていると見られる。また、外装板を折り曲げる加工棒は、滑らかな表面を外装板の周縁端縁に押し当てること以外に説明がないことから、積層板を固定して押し付ける態様で利用されるものと推測される。
特開昭55-065539号公報
特許文献1は、本体板を除去する具体的方法の記載が見られないが、外装板は前記除去によって形成される本体板の周端面の上縁及び下縁に沿って折り曲げられていくことになるから、本体板の除去が不可欠との前提に立っていると考えられる。ところが、近年では、積層板の軽量化を目的として本体板に発泡樹脂板が用いられることが多いことから、無理に本体板を除去しなくても外装板を折り曲げることができ、特許文献1が前提とする本体板の除去は不可欠でないと考えられる。しかし、この場合、圧縮されて反発力を生み出す本体板の周縁部を、折り曲げた外装板の周縁部でどのように押え込むかが問題となる。
加工棒の滑らかな表面を押し付けて外装板を折り曲げるだけでは、外装板を折り曲げて、本体板の周縁部を押え込むことは難しい。それは、外装板の周縁部自体を正確に90度に折り曲げることができず、どうしても折り曲げを終えた外装板の周縁部が僅かに浮き上がってしまうからである。また、外装板を一度に90度近くまで折り曲げていくと、外装板の折目(折り曲げ縁)がぼけてしまい、綺麗に仕上げることができない。外装板が樹脂製である場合、加温しながら外装板を折り曲げることで、比較的綺麗に折り曲げることができるが、やはり一度に90度近くまで折り曲げていくと、外装板の折目(折り曲げ縁)がぼけてしまい、綺麗に仕上げることができないと考えられる。
このように、特許文献1は、積層板の周縁部加工方法について、結果物である周縁部の断面構造についてはいくつか例示しているものの、外観上見栄えよく、外装板の種類を問わず、簡単に捲れ上がってしまわない積層板の周縁部を形成するための具体的な周縁部加工方法は未だ提示されていないことが理解される。そこで、特許文献1が開示する積層板の周縁部加工方法を基礎とし、外装板の折り曲げを見栄えよく仕上げることを目的として、折目をしっかりとつけて外装板の周縁部を90度より大きく折り曲げるようにする周縁部加工方法及び装置を開発し、前記方法及び装置により加工された積層板を提供するため、検討した。
検討の結果開発したものが、熱可塑性樹脂製の本体板を金属製の外装板で挟んだ積層板について、外装板の周縁部を折り曲げて前記外装板の周縁端縁を対向させた積層板の周端面を形成する積層板の周縁部加工方法であって、折り曲げ工程と仕上げ工程とからなり、折り曲げ工程により、外装板の周縁部に折り曲げローラーを押し付けて、前記外装板の周縁部を折り曲げて本体板の周縁部を断面山形状に押し込み、仕上げ工程により、外装板の周縁部に仕上げローラーを押し付けて、前記外装板の周縁部を折り曲げて本体板の周縁部を断面谷形状に押し込み、かつ外装板の周縁端縁を対向させて本体板を隠す積層板の周端面を形成する積層板の周縁部加工方法である。この周縁部加工方法は、外装板の折り曲げにより本体板の周縁部を弾性変形させて押し込むもので、本体板の発泡倍率が比較的高い場合(7倍超が目安)に適している。ここで、外装板の「周縁部」は、周縁端縁から外装板に形成される折目までの折り曲げられる部位を意味する。
本発明の周縁部加工方法は、折り曲げ工程と仕上げ工程とを経て、外装板の周縁部を折り曲げる。折り曲げ工程は、積層板の周端面に直交する外装板の周縁部に折目を付け、前記外装板の周縁部を適当角度(後述する折り曲げローラーの斜面の勾配角度に等しい)まで外装板の周縁部を折り曲げていく。このとき、本体板が発泡樹脂でない又は発泡倍率が7倍以下であれば本体板を予め除去しておき、本体板の発泡倍率が7倍超であれば本体板を予め除去することなく、折り曲げられる外装板の周縁部によって押し込んでいく。このように、折り曲げ工程は、外装板の周縁部に折目を形成し、続く仕上げ工程で更に前記周縁部を折り曲げた際の見栄えをよくする働きと、特に除去しない本体板を押し込むため、積層板の周端面の直交方向から本体板を押し込めるまで外装板の周縁部を折り曲げる働きとを有する。外装板の周縁部を無理なく折り曲げ、確実に折目を形成するには、外装板の周縁部に少しずつ折り曲げていくようにするとよい。
折り曲げ工程は、折り曲げローラーに設けたV断面周面を外装板の周縁部に押し当て、積層板の厚みの半分に相当する幅で外装板の周縁部を前記周面に従って折り曲げるとよい。「V断面周面」とは、中心に向かって下り勾配の斜面(周面)が線対称に向かい合った凹断面(谷断面)を意味する。折り曲げローラーは、前記V断面周面があればよく、例えば線対称に向かい合う斜面が交差する中心に逃がし凹溝を設けたり、前記斜面それぞれに積層板を挟むガイド板に当接するガイドリブを設けてもよい。逃がし凹溝は、折り曲げられた外装板の周縁部が積層板の厚みの半分より長いとき、外装板の周縁端縁同士が突き当たらないように、前記周縁端縁を逃がす空間を形成する。折り曲げローラーの斜面の勾配角度(水平面に対する角度)は、45度〜10度(斜面間の開度θ1=90度〜160度)、好ましくは40度〜10度(斜面間の開度θ1=100度〜160度)がよい。
仕上げ工程は、折り曲げ工程により形成された折目を軸にして、外装板の周縁部を断面谷形状である適当角度(90度超、後述する仕上げローラーの斜面の勾配角度に等しい)まで折り曲げていき、本体板の発泡倍率が7倍超であれば本体板を更に押し込んで、外装板の周縁端縁を対向させた積層板の周端面を形成する。ここで、「周縁端縁を対向させる」とは、周縁端縁を突き合わせるほか、加工又は未加工である一対の周縁端縁を鏡面対称の関係で向き合わせることを意味する。これにより、外装板の周縁部を断面谷状となる適当角度まで折り曲げることにより、前記外装板の折目が明確となって見栄えがよくなるほか、押し込まれた本体板の復元力や外装板の復元力に抗して、外装板の周縁端縁を対向させたほぼ平坦な積層板の周端面を形成できる。このように、仕上げ工程は、除去しない本体板を押し込み、折り曲げた外装板の周縁部により前記本体板を隠す働きと、この断面谷状になるまで外装板の周縁部を折り曲げることにより、見栄えがよく、本体板の復元力等を押え込む積層板の周端面を形成する働きとを有する。
仕上げ工程は、仕上げローラーに設けたA断面周面を外装板の周縁部に押し当て、積層板の厚みの半分に相当する幅で外装板の周縁部を前記周面に従って折り曲げて本体板の周縁部を断面谷形状に押し込み、かつ外装板の周縁端縁を対向させるとよい。「A断面周面」とは、中心に向かって上り勾配の斜面(周面)が線対称に向かい合った凸断面(山断面)を意味する。例えば線対称に向かい合う斜面が交差する中心に押込凸条を設けたり、前記斜面それぞれに積層板を挟むガイド板に当接するガイドリブを設けてもよい。押込凸条は、外装板の周縁部が90度を超えて折り曲げられる仕上げ工程に、仕上げローラーの周面中央に設けた押込凸条を付き合わさる外装板の端縁部に押し当て、前記外装板の端縁部を本体板に向けて押し込む手順を追加する。ここで、外装板の「端縁部」は、周縁部のうち、特に周縁端縁から極狭い幅の部位を意味する。仕上げローラーの斜面の勾配角度(水平面に対する角度)は、−15度〜−5度(斜面間の開度θ3=210度〜190度)、好ましくは−10度〜−5度(斜面間の開度θ3=200度〜190度)がよい。
本発明の周縁部加工方法は、次の周縁部加工装置により実施する。すなわち、熱可塑性樹脂製の本体板を金属製の外装板で挟んだ積層板について、外装板の周縁部を折り曲げて周縁端縁を対向させた積層板の周端面を形成する周縁部加工に用いる周縁部加工装置であって、積層板を着脱自在に保持するベースと、前記積層板の周縁部に沿って移動させるエンドエフェクターを装着したロボットとから構成され、エンドエフェクターは、V断面周面を設けた折り曲げローラーと、A断面周面を設けた仕上げローラーとを軸着してなり、ロボットは、ベースに保持した積層板の周縁部に対し、まずエンドエフェクターの折り曲げローラーを押し当てながら前記周縁部に沿って移動させ、次いでエンドエフェクターの仕上げローラーを押し当てながら前記周縁部に沿って移動させることにより、外装板の周縁部を折り曲げて周縁端縁を対向させた積層板の周端面を形成する積層板の周縁部加工装置である。
本発明の加工対象である積層板は、周縁部の外形が複雑である場合が多い。本発明の周縁部加工装置は、ロボットに支持されたエンドエフェクターを上下、左右及び前後に移動させ、折り曲げローラー又は仕上げローラーを押し当てながら積層板の周縁部に沿って移動させることができる。ロボットによる折り曲げローラー又は仕上げローラーの移動は、一度ティーチングすれば特定でき、また複数の軌跡を記憶させておくことができるため、加工対象である積層板の種類が変っても、柔軟に対応できる。ここで、ベースは、保持した積層板を水平旋回させる旋回軸を有し、ロボットはエンドエフェクターの姿勢を調整しながら上下及び前後に移動させ、エンドエフェクターの折り曲げローラー又は仕上げローラーを一方向から積層板の周縁部に押し当て、前記周縁部をベースによる積層板の水平旋回によって移動させる構成にすると、ロボットによる折り曲げローラー又は仕上げローラーの移動が限定され、折り曲げローラー又は仕上げローラーを積層板の周縁部に押し当てやすい姿勢を維持しながら、前記周縁部を全周にわたって加工できるようになる。
エンドエフェクターは、折り曲げローラーを軸着した構成と、仕上げローラーを軸着した構成を別に用意してもよいが、折り曲げローラーと仕上げローラーとを同軸に軸着した構成にすると、交換の手間も必要なくなり、便利である。具体的なエンドエフェクターは、V断面周面を設けた折り曲げローラーを軸着した構成、A断面周面を設けた仕上げローラーを軸着した構成や、周面中央に押込凸条を設けた仕上げローラーを軸着した構成となる。折り曲げローラーや仕上げローラーは、それぞれ斜面(周面)を線対称に向かい合わせた断面を有するため、中心で左右に半割してリング部材を構成し、前記リング部材間にスペーサーを介在させて、厚みの異なる積層板に合わせて斜面の間隔を調整できるようにするとよい。同様に、折り曲げローラーや仕上げローラーは、例えば前記リング部材に積層板を挟むガイド板に当接するガイドリブを設けた場合、リング部材とガイドリブとの間にスペーサーを介在させて、ガイド板に合わせてガイドリブの位置関係を調整できるようにするとよい。
本発明の周縁部加工方法により周縁部が加工された積層板は、熱可塑性樹脂製の本体板を金属製の外装板で挟んで構成され、外装板の周縁部を折り曲げて周縁端縁を対向させた積層板の周端面を形成した積層板であって、外装板を折り曲げて本体板の周縁部が断面谷形状になるまで押し込み、かつ外装板の周縁端縁を対向させて本体板を隠す積層板の周端面を形成した積層板となる。加工を終えた積層板の周端面は、厳密には中央が少し凹んだ断面になるが、外装板の折目が綺麗なことから見栄えがよく、また積層板の周縁部における剛性を高める働きを有する。これにより、本体板を軽量な発泡樹脂製にしても、積層板全体として必要十分な剛性を確保できる。
本発明における積層板の周縁部加工方法は、外装板の周縁部加工を折り曲げ工程と仕上げ工程とに分けることにより、積層板の周縁部において、綺麗な折目を有する見栄えのよい周端面を形成できるようにする。まず、少なくとも折り曲げ工程及び仕上げ工程の2回、好ましくは複数回の折り曲げ工程を経ることにより、外装板の周縁部を折り曲げるための折目を綺麗に形成できる。そして、90度を超えて前記外装板の周縁部を折り曲げ、除去しない発泡樹脂製の本体板を押し込むことで、外装板自体の浮き上がりを抑え、前記本体板を押え込むことができる。こうして、本発明における積層板の周縁部加工方法は、綺麗な折目と浮き上がりの抑制及び本体板の押え込みとにより、見栄えのよい積層板の周端面を形成する。
本発明における積層板の周縁部加工装置は、折り曲げローラーや仕上げローラーを軸着したエンドエフェクターをロボットで自在に移動させることにより、積層板の複雑な周縁部の外形に沿って前記折り曲げローラーや仕上げローラーを押し当てながら移動させ、全周にわたる周縁部加工を実現する。また、ベースが積層板を水平旋回自在に保持することにより、ロボットは一方向からエンドエフェクターの折り曲げローラーや仕上げローラーを積層板の周縁部に押し当てることができる。ロボットアームは、屈曲させた姿勢から前方に押し出す場合に安定かつ強くエンドエフェクターを押し出せる。積層板を水平旋回させてエンドエフェクターを一方向から押し当てる構成は、折り曲げローラーや仕上げローラーを積層板の周縁部に安定かつ強く押し当てられるようにし、折目をはっきりと形成して、見栄えのよい周縁部加工を実現する。
こうして周縁部が加工された本発明の積層板は、明確な折目を付して外装板の周縁部を折り曲げているため、積層板の周縁部の剛性を高めることができる。近年の積層板は、軽量化を目的として本体板が発泡樹脂製になってきており、積層板全体の剛性が低下する傾向にある。本発明の積層板は、周縁部における剛性を高めることにより、積層板全体の剛性をも向上させる。また、周端面が外装板に覆われるため、積層板全体が外装板に覆われた外観を呈することになる。例えば外装板に布やフェルト等の表皮材が貼着されていると、本発明の積層板は全体が表皮材に覆われた板材となる。これにより、本発明の積層板は、剛性向上だけでなく、全体の質感を向上させる効果も得ることができる。
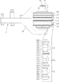
以下、本発明を実施するための最良の形態について図を参照しながら説明する。図1は本発明に基づく周縁部加工装置3の一例を表す斜視図、図2は本発明に基づくエンドエフェクター2の一例を表す側面図、図3は本例のエンドエフェクター2を表す平面図、図4〜図8は本例の周縁部加工装置3を用いた加工手順を表す部分側面図であり、図4は積層板1にエンドエフェクター2を接近させる準備工程、図5は第1折り曲げローラー21を押し付けて外装板12の周縁部121を折り曲げ、本体板11の周縁部111を断面山形状に押し込む第1折り曲げ工程、図6は第2折り曲げローラー22を押し付けて外装板12の周縁部121を更に折り曲げ、本体板11の周縁部111を断面山形状に押し込む第2折り曲げ工程、図7は仕上げローラー23の押込凸条232を押し付けて外装板12の端縁部122を本体板11の周縁部111に向けて押し込む端縁部処理工程、図8は仕上げローラー23を押し付けて外装板12の周縁部121を折り曲げ、本体板11の周縁部111を断面谷形状に押し込み、かつ外装板12の周縁端縁を対向させて積層板1の周端面13を形成する仕上げ工程をそれぞれ表す。また、図9は完成された積層板1の斜視図である。
本例の周縁部加工装置3は、図1に見られるように、上下一対のガイド板312で挟持することにより積層板1を着脱自在に保持するベース31と、前記積層板1の周縁部に沿って移動させるエンドエフェクター2を装着したロボット32とから構成される。本例のベース31は、旋回軸(図示略)を有する旋回部311に支持されており、保持した積層板1を水平旋回自在にしている。これにより、ロボット32は、エンドエフェクター2の姿勢を調整しながら上下及び前後に移動させて、前記エンドエフェクター2に軸着された第1折り曲げローラー21等を積層板1の手前から周縁部に押し当てることができ、積層板1の水平旋回によって相対的に位置固定されたエンドエフェクター2に対して前記周縁部を移動させることにより、積層板1の周縁部全周を加工できる。
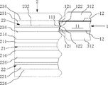
本例のエンドエフェクター2は、図2及び図3に見られるように、ロボット32に対する接続部を構成する取付ブロック24と、前記取付ブロック24に対となる挟持ブロック25とにより側面視Y字状のフレームを構成し、前記側面視Y字状に開いた取付ブロック24及び挟持ブロック25の部位に支持軸26を架け渡し、前記支持軸26に図2中上から順に仕上げローラー23、第1折り曲げローラー21及び第2折り曲げローラー22を軸着している。本例は、外装板12の周縁部121を2段階の折り曲げ工程で順に折り曲げるため、第1折り曲げローラー21及び第2折り曲げローラー22を用いている。こうしたエンドエフェクター2は、各ローラー21,22,23を交換する必要がなく、各ローラー21,22,23の厚みの範囲で高さを調整すれば、積層板1の周縁部に対して各ローラー21,22,23を順に押し当てることができる利点がある。
第1折り曲げローラー21は、第2折り曲げローラー22に対して相対的に狭い開度θ1(本例は120度)のV断面周面211を設けている。V断面周面211は、平坦な溝底面212から上下対称な斜面213,213を延ばした凹断面である。外装板12の周縁部121を折り曲げるだけならば溝底部212は必要ないが、斜面213だけのV断面周面211では外装板12の周縁端縁が互いに突きあい、外装板12の周縁部121をうまく折り曲げることができなくなる。溝底部212は、外装板12の端縁部122を周縁部121に対して内向きに(本体板11の周縁部111に向けて)折り曲げ、周縁端縁が突き合わさる事態を回避し、周縁部121が円滑に折り曲げられるようにする働きがある(後掲図5参照)。このほか、第1折り曲げローラー21は、V断面周面211を構成する各斜面213を挟むガイドリブ214,214との間にスペーサー215,215を介在させ、前記ガイドリブ214,214により画されるV断面周面211の幅を調整自在にしている。
第2折り曲げローラー22は、第1折り曲げローラー21に対して相対的に広い開度θ2(本例は160度)のV断面周面221を設けている。V断面周面221は、上記同様、平坦な溝底面222から上下対称な斜面223,223を延ばした凹断面である。溝底面222は、上記V断面周面211における溝底面212と同じ働きを目的として設けてあるが、既に第1折り曲げローラー21により外装板12の端縁部122が周縁部121に対して内向きに折り曲げられているので、更に本体板11の周縁部111に向けて前記端縁部122を押し込める程度の幅で構成されている。このほか、第2折り曲げローラー22は、上記同様、前記各斜面223を挟むガイドリブ224,224との間にスペーサー225,225を介在させ、前記ガイドリブ224,224により画されるV断面周面221の幅を調整自在にしている。
仕上げローラー23は、180度を超える開度θ3(本例は200度)のA断面周面231を設けている。A断面周面231は、上記V断面周面211,221と異なり、上下対称な斜面233,233の交点上に押込凸条232を周回させている凸断面である。押込凸条232は、折り曲げ工程で周縁部121に対して内向きに(本体板11の周縁部111に向けて)曲げられた端縁部122を本体板11の周縁部111に押し込む働きを有する。これにより、怪我の原因となる可能性のある外装板12の周縁端縁を露出させないようにすることができ、しかも積層板1の周端面13を綺麗にすることができる。このほか、仕上げローラー23は、上記同様、前記各斜面233を挟むガイドリブ234,234との間にスペーサー235,235を介在させ、前記ガイドリブ234,234により画されるV断面周面231の幅を調整自在にしている。
本例のエンドエフェクター2における各ローラー21,22,23は、支持軸26に軸着されているだけで、積層板1の周縁部との摩擦により自律的に回転する。これら各ローラー21,22,23は、必ずしも密に積層する必要はないが、各行程に応じて使用するローラー21,22,23を変更する際、ロボット32によるエンドエフェクター2の移動距離を最小限にして、生産性を高める観点から、本例のようにローラー21,22,23を密に積層する構成が好ましい。また、この場合でも、各ローラー21,22,23の並び順は自由であるが、外装板12の周縁部121を折り曲げ始める第1折り曲げローラー21は、最初に最も高い押圧力が求められることから、ロボット32に対する取付軸線に一致する中心に配置することが望ましい。
本例の周縁部加工装置3による積層板1の周縁部加工を説明する。まず、準備工程は、図4に見られるように、周縁部加工装置3のベース31に積層板1を水平に固定し、エンドエフェクター2の第1折り曲げローラー21を積層板1の周端面13に直交方向、すなわち水平方向から接近させる。加工対象となる積層板1は、オレフィン系発泡樹脂製の本体板11(発泡倍率7倍超)を金属製の外装板12(鋼板、アルミ板又はステンレス鋼板)で挟んだ構造である。積層板1の厚みDや外装板の厚みdは、製品仕様により様々であるが、発泡樹脂製の本体板11を金属製の外装板12で挟んだ積層板1の場合、積層板1の厚みDが5mm〜30mm、外装板12の厚みdが0.1mm〜0.3mmである構成が多い。本例の積層板1は、積層板1の厚みDが10mm、外装板12の厚みdが0.27mmとする。ベース31に対する積層板1の固定は、例えば積層板1自体に形成されたネジ孔や開口を利用して、ネジ止め又はチャック等を利用する。
次に第1折り曲げ工程として、図5に見られるように、ロボット32がエンドエフェクター2を積層板1の周縁部に接近させ、外装板12の端縁部122に第1折り曲げローラー21のV断面周面211(正確には斜面213,213)を押し付けると共に、積層板1を保持するベース31を水平旋回させて前記エンドエフェクター2を押し付ける積層板1の周端面13を周回させることにより、積層板1の全周にわたって外装板12の周縁部121,121を折り曲げていく。このとき、第1折り曲げローラー21は、回転しながら外装板12の端縁部122に押し当てられ、更に周縁部121を徐変に折り曲げていくので、前記周縁部121を綺麗かつ円滑に折り曲げることができる。
積層板1を挟むガイド板312,312は、第1折り曲げローラー21のガイドリブ214,214に上下均等に当接し、第1折り曲げローラー21と積層板1との位置関係を特定する。また、ガイド板312,312は、ガイドリブ214,214が当接すると第1折り曲げローラー21を積層板1にそれ以上押し付けることができないようにする規制手段としての働きを有し、外装板12の周縁部121が過剰に押し潰されないようにしている。また、本例のV断面周面211は、斜面213,213に挟まれた溝底面212により、外装板12の端縁部122を周縁部121に対して内向きに折り込ませる。これにより、外装板12の端縁部122は、周縁部121を更に折り曲げていき、また仕上げローラー23の押込凸条232に押し込まれることにより、本体板11の周縁部111に向けて噛み込み、外部に露出させないようにできる。
第1折り曲げローラー21による外装板12の折り曲げは、外装板12に折目を付ける働きを有する。これから、第1折り曲げローラー21のV断面周面211の開度θ1は90度〜120度に留め、外装板12の周縁部121が形成する断面形状が山形になれば、第1折り曲げローラー21による折り曲げとして十分である。本例の場合、折り曲げていく外装板12の周縁部121により本体板11の周縁部111を押し込んでいく必要があることから、前記V断面周面211の開度θ1を120度とし、外装板12に綺麗な折目を形成する点に重点を置いている。こうして、本例の積層板1における外装板12の周縁部121が形成する断面形状は、頂上角120度の山形となる。
第1折り曲げ工程後、一度エンドエフェクター2を積層板1から遠ざけ、積層板1の周縁部に対して第2折り曲げローラー22の高さを合わせてから、第2折り曲げ工程として、図6に見られるように、再びエンドエフェクター2を積層板1に接近させて、第2折り曲げローラー22を積層板1の周端面13に押し付ける。第2折り曲げ工程は、第1折り曲げ工程において曲げられた外装板12の周縁部121を、本体板11の周縁部111を押し込みながら更に折り曲げ、ほぼ平坦な積層板1の周端面13を形成する。第1折り曲げ工程で折り込まれた外装板12の端縁部122は、V断面周面221の溝底面222に押されて、更に本体板11の周縁部111に押し込まれる。ガイド板312とガイドリブ224との働きは、上述同様、積層板1に対する第2折り曲げローラー22の位置特定及び過剰押込規制にある。
本例は、外装板12の端縁部122を周縁部121に対して折り込み、本体板11の周縁部111に押し込むようにしている。このため、第2折り曲げ工程と仕上げ工程との間に端縁部処理工程を別途追加している。端縁部処理工程は、図7に見られるように、仕上げローラー23の押込凸条232のみを前記端縁部122に押し当て、周縁部121に対して更に本体板11の周縁部111に押し込んでいる。端縁部処理工程と仕上げ工程とは分けることなく連続的なエンドエフェクター2の押込により実施できそうに見えるが、仕上げローラー23を積層板1の全周にわたって押し当てる必要から、A断面周面231の押込凸条232を外装板12の端縁部122に押し当てる端縁部処理工程と、A断面周面231の斜面233,233を外装板12の周縁部121に押し当てる仕上げ工程とは、段階を追って実施されなければならない。
こうして外装板12の端縁部122の押込を終えた積層板1は、図8に見られるように、今度は仕上げ工程として、仕上げローラー23のA断面周面231全体を周端面13に押し付け、外装板12の周縁部121をほぼ平坦な周端面13より更に押し込む。すなわち、折目が90度を超えるまで外装板12の周縁部121を本体板11の周縁部111に対して押し込む。仕上げローラー23は、A断面周面231の中央に押込凸条232を設けてあり、前記押込凸条232が当たる外装板12の端縁部122は、特に本体板11の周縁部111に押し込まれる。ガイド板312とガイドリブ234との働きは、上述同様、積層板1に対する仕上げローラー22の位置特定及び過剰押込規制にある。このため、外装板12の端縁部122は、A断面周面231における押込凸条232の突出量だけ、本体板11の周縁部111に押し込まれる。
図7及び図8を比較すれば分かるように、折目が90度を超えるまで折り曲げられる外装板12の周縁部121は、一度周縁端縁が最接近する。このとき、本例のように端縁部122を周縁部121に対して折り込んでおかないと、周縁端縁が相互に干渉し、周縁部121をうまく折り曲げることができなくなる。このように、外装板12の端縁部122を周縁部121に対して折り込む加工は、単に周縁端縁が外部に露出させないようにするだけでなく、第1折り曲げ工程から順に仕上げ工程に至るまで、対向する周縁端縁が互いに干渉して周縁部121の折り曲げを妨げないようにする働きがある。
本発明の周縁部加工方法では、本体板11を切除することなく、外装板12の周縁部121により圧縮し、押し込むようにしている。このため、外装板12は、仕上げローラー23の押圧がなくなると、それまで圧縮されていた本体板11の周縁部111の反力に押し返される。仕上げ工程は、こうした本体板11の周縁部111の反力を考慮して、外装板12の周縁部121を一時的に90度超で折り曲げている。外装板12が押し返される程度は、圧縮される本体板11の素材や発砲率、押し返される外装板12の素材、厚みdや折り曲げる幅(積層板1の厚みDの半分)によって異なるが、仕上げローラー23のA断面周面231の開度θ3は、200度〜190度が目安となる。
こうして仕上げ工程を経た積層板1は、図9に見られるように、外装板12の周縁部121を折り曲げる幅は周方向に一定であるから、加工前の積層板1より一回り小さくなるが、相似形である。しかし、外装板12の周縁部121を折り曲げて本体板11が隠される周端面13は、積層板1の外周にリブを形成した構造に等しく、積層板1全体の剛性が向上する。また、端的に本体板11の周縁部111が隠され、積層板1全体が外装板12に覆われることになるので、審美性も向上する。更に、例えば外装板12に布やフェルト等の表皮材が貼着されていると、完全に突き合わさっていない外装板12の周縁端縁の隙間が気にならなくなり、積層板1全体の統一感が向上する。
本発明に基づく周縁部加工装置の一例を表す斜視図である。 本発明に基づくエンドエフェクターの一例を表す側面図である。 本例のエンドエフェクターを表す平面図である。 積層板1にエンドエフェクターを接近させる準備工程を表す部分側面図である。 第1折り曲げローラーを押し付けて外装板の周縁部を折り曲げ、本体板の周縁部を断面山形状に押し込む第1折り曲げ工程を表す部分側面図である。 第2折り曲げローラーを押し付けて外装板の周縁部を更に折り曲げ、本体板の周縁部を断面山形状に押し込む第2折り曲げ工程を表す部分側面図である。 仕上げローラーの押込凸条を押し付けて外装板の端縁部を本体板の周縁部に向けて押し込む端縁部処理工程を表す部分側面図である。 仕上げローラーを押し付けて外装板の周縁部を折り曲げ、本体板の周縁部を断面谷形状に押し込み、かつ外装板の周縁端縁を対向させて積層板の周端面を形成する仕上げ工程を表す部分側面図である。 完成された積層板の斜視図である。
符号の説明
1 積層板
11 本体板
111 周縁部
12 外装板
121 周縁部
122 端縁部
13 積層板の周端面
2 エンドエフェクター
21 第1折り曲げローラー
211 V断面周面
212 溝底面
213 斜面
214 ガイドリブ
215 スペーサー
22 第2折り曲げローラー
221 V断面周面
222 溝底面
223 斜面
224 ガイドリブ
225 スペーサー
23 仕上げローラー
231 A断面周面
232 押込凸条
233 斜面
234 ガイドリブ
235 スペーサー
24 取付ブロック
25 挟持ブロック
26 支持軸
3 周縁部加工装置
31 ベース
311 旋回部
312 ガイド板
32 ロボット
D 積層板の厚み
d 外装板の厚み
θ1 第1折り曲げローラーのV断面周面の開度
θ2 第2折り曲げローラーのV断面周面の開度
θ3 仕上げローラーのA断面周面の開度

Claims (11)

  1. 熱可塑性樹脂製の本体板を金属製の外装板で挟んだ積層板について、外装板の周縁部を折り曲げて前記外装板の周縁端縁を対向させた積層板の周端面を形成する積層板の周縁部加工方法であって、折り曲げ工程と仕上げ工程とからなり、折り曲げ工程により、外装板の周縁部に折り曲げローラーを押し付けて、前記外装板の周縁部を折り曲げて本体板の周縁部を断面山形状に押し込み、仕上げ工程により、外装板の周縁部に仕上げローラーを押し付けて、前記外装板の周縁部を折り曲げて本体板の周縁部を断面谷形状に押し込み、かつ外装板の周縁端縁を対向させて本体板を隠す積層板の周端面を形成することを特徴とする積層板の周縁部加工方法。
  2. 折り曲げ工程は、折り曲げローラーに設けたV断面周面を外装板の周縁部に押し当て、積層板の厚みの半分に相当する幅で外装板の周縁部を前記周面に従って折り曲げる請求項1記載の積層板の周縁部加工方法。
  3. 仕上げ工程は、仕上げローラーに設けたA断面周面を外装板の周縁部に押し当て、積層板の厚みの半分に相当する幅で外装板の周縁部を前記周面に従って折り曲げて本体板の周縁部を断面谷形状に押し込み、かつ外装板の周縁端縁を対向させる請求項1又は2いずれか記載の積層板の周縁部加工方法。
  4. 仕上げ工程は、仕上げローラーの周面中央に設けた押込凸条を付き合わさる外装板の端縁部に押し当て、前記外装板の端縁部を本体板に向けて押し込む請求項3記載の積層板の周縁部加工方法。
  5. 熱可塑性樹脂製の本体板を金属製の外装板で挟んだ積層板について、外装板の周縁部を折り曲げて周縁端縁を対向させた積層板の周端面を形成する周縁部加工に用いる周縁部加工装置であって、積層板を着脱自在に保持するベースと、前記積層板の周縁部に沿って移動させるエンドエフェクターを装着したロボットとから構成され、エンドエフェクターは、V断面周面を設けた折り曲げローラーと、A断面周面を設けた仕上げローラーとを軸着してなり、ロボットは、ベースに保持した積層板の周縁部に対し、まずエンドエフェクターの折り曲げローラーを押し当てながら前記周縁部に沿って移動させ、次いでエンドエフェクターの仕上げローラーを押し当てながら前記周縁部に沿って移動させることにより、外装板の周縁部を折り曲げて周縁端縁を対向させた積層板の周端面を形成することを特徴とする積層板の周縁部加工装置。
  6. ベースは、保持した積層板を水平旋回させる旋回軸を有し、ロボットはエンドエフェクターの姿勢を調整しながら上下及び前後に移動させ、エンドエフェクターの折り曲げローラー又は仕上げローラーを一方向から積層板の周縁部に押し当て、前記周縁部をベースによる積層板の水平旋回によって移動させる請求項5記載の積層板の周縁部加工装置。
  7. エンドエフェクターは、折り曲げローラーと仕上げローラーとを同軸に軸着した請求項5又は6いずれか記載の積層板の周縁部加工装置。
  8. エンドエフェクターは、V断面周面を設けた折り曲げローラーを軸着した請求項5〜7いずれか記載の積層板の周縁部加工装置。
  9. エンドエフェクターは、A断面周面を設けた仕上げローラーを軸着した請求項5〜8いずれか記載の積層板の周縁部加工装置。
  10. エンドエフェクターは、周面中央に押込凸条を設けた仕上げローラーを軸着した請求項9記載の積層板の周縁部加工装置。
  11. 熱可塑性樹脂製の本体板を金属製の外装板で挟んで構成され、外装板の周縁部を折り曲げて周縁端縁を対向させた積層板の周端面を形成した積層板であって、外装板を折り曲げて本体板の周縁部が断面谷形状になるまで押し込み、かつ外装板の周縁端縁を対向させて本体板を隠す積層板の周端面を形成したことを特徴とする積層板。
JP2008233916A 2008-09-11 2008-09-11 積層板の周縁部加工方法及び装置 Active JP5538699B2 (ja)

Priority Applications (1)

Application Number Priority Date Filing Date Title
JP2008233916A JP5538699B2 (ja) 2008-09-11 2008-09-11 積層板の周縁部加工方法及び装置

Applications Claiming Priority (1)

Application Number Priority Date Filing Date Title
JP2008233916A JP5538699B2 (ja) 2008-09-11 2008-09-11 積層板の周縁部加工方法及び装置

Publications (2)

Publication Number Publication Date
JP2010064400A true JP2010064400A (ja) 2010-03-25
JP5538699B2 JP5538699B2 (ja) 2014-07-02

Family

ID=42190402

Family Applications (1)

Application Number Title Priority Date Filing Date
JP2008233916A Active JP5538699B2 (ja) 2008-09-11 2008-09-11 積層板の周縁部加工方法及び装置

Country Status (1)

Country Link
JP (1) JP5538699B2 (ja)

Cited By (1)

* Cited by examiner, † Cited by third party
Publication number Priority date Publication date Assignee Title
CN101818554A (zh) * 2010-04-21 2010-09-01 李建宇 三维立体金属墙面装饰板及其生产方法

Citations (1)

* Cited by examiner, † Cited by third party
Publication number Priority date Publication date Assignee Title
JPS5259409U (ja) * 1975-10-28 1977-04-30

Patent Citations (1)

* Cited by examiner, † Cited by third party
Publication number Priority date Publication date Assignee Title
JPS5259409U (ja) * 1975-10-28 1977-04-30

Cited By (1)

* Cited by examiner, † Cited by third party
Publication number Priority date Publication date Assignee Title
CN101818554A (zh) * 2010-04-21 2010-09-01 李建宇 三维立体金属墙面装饰板及其生产方法

Also Published As

Publication number Publication date
JP5538699B2 (ja) 2014-07-02

Similar Documents

Publication Publication Date Title
EP3324265B1 (en) Interlocking flexible segments formed from a rigid material
JP2010510823A (ja) シェービング装置のシェービングヘッドに適用されることが意図される快適プロファイルを有するキャップ
JP5538699B2 (ja) 積層板の周縁部加工方法及び装置
JP6935784B2 (ja) 二次電池の製造方法
US12155785B2 (en) Stand for mobile device
TWI627931B (zh) Toilet seat and manufacturing method thereof
EP4194176B1 (en) Pouch curl prevention apparatus
CN211991198U (zh) 一种机械加工用剪板机
CN217669519U (zh) 一种可浮动的安全刀头及毛发修剪器
CN117300389B (zh) 一种保护膜制备工艺及模切装置
CN202986880U (zh) 一种可翻转座椅带空呼器总成
CN217990570U (zh) 一种带保护膜的五金外观件的拉伸模具
CN107952830B (zh) 折弯结构及折弯模具
CN208787678U (zh) 一种用于钣金件切割的装置
TW201034817A (en) Improved structure of scissors
JP2001018308A (ja) 積層板の端末構造及びその端末処理方法
CN208680304U (zh) 一种可冲裁圆角的门窗型材加工模具
CN218053014U (zh) 用于异形玻璃表面覆膜切割的手动切膜刀
CN216728993U (zh) 一种旋转压合机构及使用该旋转压合机构的包边模具
JP2003347174A5 (ja)
CN115301803B (zh) 一种带保护膜的五金外观件的拉伸模具及拉伸方法
CN220972167U (zh) 一种玻璃盖板胶片固定夹具
CN221456143U (zh) 一种导电膜生产用冷切装置
JP2011229641A5 (ja)
CN110862783B (zh) 防水透气膜组件

Legal Events

Date Code Title Description
A621 Written request for application examination

Free format text: JAPANESE INTERMEDIATE CODE: A621

Effective date: 20110803

A977 Report on retrieval

Free format text: JAPANESE INTERMEDIATE CODE: A971007

Effective date: 20120713

A131 Notification of reasons for refusal

Free format text: JAPANESE INTERMEDIATE CODE: A131

Effective date: 20130604

A521 Request for written amendment filed

Free format text: JAPANESE INTERMEDIATE CODE: A523

Effective date: 20130729

TRDD Decision of grant or rejection written
A01 Written decision to grant a patent or to grant a registration (utility model)

Free format text: JAPANESE INTERMEDIATE CODE: A01

Effective date: 20140422

R150 Certificate of patent or registration of utility model

Ref document number: 5538699

Country of ref document: JP

Free format text: JAPANESE INTERMEDIATE CODE: R150

A61 First payment of annual fees (during grant procedure)

Free format text: JAPANESE INTERMEDIATE CODE: A61

Effective date: 20140430

R250 Receipt of annual fees

Free format text: JAPANESE INTERMEDIATE CODE: R250

R250 Receipt of annual fees

Free format text: JAPANESE INTERMEDIATE CODE: R250

R250 Receipt of annual fees

Free format text: JAPANESE INTERMEDIATE CODE: R250

R250 Receipt of annual fees

Free format text: JAPANESE INTERMEDIATE CODE: R250

R250 Receipt of annual fees

Free format text: JAPANESE INTERMEDIATE CODE: R250

R250 Receipt of annual fees

Free format text: JAPANESE INTERMEDIATE CODE: R250

S111 Request for change of ownership or part of ownership

Free format text: JAPANESE INTERMEDIATE CODE: R313117

R350 Written notification of registration of transfer

Free format text: JAPANESE INTERMEDIATE CODE: R350

R250 Receipt of annual fees

Free format text: JAPANESE INTERMEDIATE CODE: R250

R250 Receipt of annual fees

Free format text: JAPANESE INTERMEDIATE CODE: R250

R250 Receipt of annual fees

Free format text: JAPANESE INTERMEDIATE CODE: R250