JP2010009348A - 画像処理装置および方法ならびにプログラム - Google Patents

画像処理装置および方法ならびにプログラム Download PDF

Info

Publication number
JP2010009348A
JP2010009348A JP2008168410A JP2008168410A JP2010009348A JP 2010009348 A JP2010009348 A JP 2010009348A JP 2008168410 A JP2008168410 A JP 2008168410A JP 2008168410 A JP2008168410 A JP 2008168410A JP 2010009348 A JP2010009348 A JP 2010009348A
Authority
JP
Japan
Prior art keywords
image
linear noise
noise
linear
component
Prior art date
Legal status (The legal status is an assumption and is not a legal conclusion. Google has not performed a legal analysis and makes no representation as to the accuracy of the status listed.)
Granted
Application number
JP2008168410A
Other languages
English (en)
Other versions
JP4879938B2 (ja
Inventor
Takao Kuwabara
孝夫 桑原
Tomoko Taki
伴子 瀧
Current Assignee (The listed assignees may be inaccurate. Google has not performed a legal analysis and makes no representation or warranty as to the accuracy of the list.)
Fujifilm Corp
Original Assignee
Fujifilm Corp
Priority date (The priority date is an assumption and is not a legal conclusion. Google has not performed a legal analysis and makes no representation as to the accuracy of the date listed.)
Filing date
Publication date
Application filed by Fujifilm Corp filed Critical Fujifilm Corp
Priority to JP2008168410A priority Critical patent/JP4879938B2/ja
Priority to US12/457,983 priority patent/US8369643B2/en
Publication of JP2010009348A publication Critical patent/JP2010009348A/ja
Application granted granted Critical
Publication of JP4879938B2 publication Critical patent/JP4879938B2/ja
Active legal-status Critical Current
Anticipated expiration legal-status Critical

Links

Images

Classifications

    • GPHYSICS
    • G06COMPUTING OR CALCULATING; COUNTING
    • G06TIMAGE DATA PROCESSING OR GENERATION, IN GENERAL
    • G06T5/00Image enhancement or restoration
    • G06T5/70Denoising; Smoothing
    • GPHYSICS
    • G06COMPUTING OR CALCULATING; COUNTING
    • G06TIMAGE DATA PROCESSING OR GENERATION, IN GENERAL
    • G06T2207/00Indexing scheme for image analysis or image enhancement
    • G06T2207/10Image acquisition modality
    • G06T2207/10116X-ray image
    • GPHYSICS
    • G06COMPUTING OR CALCULATING; COUNTING
    • G06TIMAGE DATA PROCESSING OR GENERATION, IN GENERAL
    • G06T2207/00Indexing scheme for image analysis or image enhancement
    • G06T2207/30Subject of image; Context of image processing
    • G06T2207/30004Biomedical image processing

Landscapes

  • Physics & Mathematics (AREA)
  • General Physics & Mathematics (AREA)
  • Engineering & Computer Science (AREA)
  • Theoretical Computer Science (AREA)
  • Image Processing (AREA)
  • Apparatus For Radiation Diagnosis (AREA)
  • Facsimile Image Signal Circuits (AREA)
  • Image Analysis (AREA)

Abstract

【課題】線状ノイズ成分を除去するときに線状ノイズ成分の抽出時間の短縮を図る。
【解決手段】放射線画像P0を垂直方向または水平方向または両方向に縮小した縮小画像P1が生成され、生成した縮小画像P1(P2)の中から矢印Y方向の線状ノイズ成分LNを示す線状ノイズ画像NP1が抽出される。その後、抽出された線状ノイズ画像NP1が放射線画像P0の画像サイズに拡大され、拡大された線状ノイズ画像NP0を用いて放射線画像P0から線状ノイズ成分が除去される。
【選択図】図1

Description

本発明は、画像から線状ノイズを除去するための画像処理装置および方法ならびにプログラムに関するものである。
従来、被写体に放射線を曝射し被写体を透過した放射線量を放射線画像として検出し、放射線画像を用いて被写体の診断が行われている。この放射線画像を取得する装置として撮影する被写体の部位毎に異なる装置が用いられている。たとえば乳房を撮影する際にはマンモグラフィ装置、胸部レントゲン等の2次元の放射線画像を撮影する際には一般撮影装置がそれぞれ用いられる。
上述した各種装置により取得した放射線画像には線状ノイズ(スジムラ)が発生することがある。たとえばラインセンサにより放射線検出器に蓄積された画像情報を読取る場合、ラインセンサを構成する各受光部毎の特性の違いによる副方向(放射線画像の垂直方向)の線状ノイズが発生する場合がある。あるいはラインセンサへ加えられた衝撃により、主方向(放射線画像の水平方向)の線状ノイズが現れることがある。
上述した線状ノイズを放射線画像から除去する方法として放射線画像に対しフィルタ処理する方法が知られている(たとえば特許文献1参照)。特許文献1において、放射線画像データから線状ノイズ成分を抽出した後、抽出した線状ノイズ成分を放射線画像から差し引く方法が提案されている。特に、線状ノイズ成分を抽出するとき、画素値の急激な変化を緩やかにする前処理を行った後、フィルタ処理により、線状ノイズ成分を抽出している。
特開2005−84902号公報
ところで、上述した特許文献1に示す線状ノイズ成分をフィルタ処理により抽出するときに必要な処理時間は放射線画像の画像サイズとフィルタのサイズとに依存する。線状ノイズ成分を抽出するには多くの計算が必要であり時間がかかる為、線状ノイズ成分の抽出処理を短くすることが望まれている。
そこで、本発明は、線状ノイズ成分を除去するときに線状ノイズ成分の抽出時間の短縮を図ることができる画像処理装置および方法ならびにプログラムを提供することを目的とするものである。
本発明の画像処理装置は、画像を主方向または副方向または両方向に縮小した縮小画像を生成する画像縮小手段と、画像縮小手段において生成された縮小画像から線状ノイズ成分を抽出し線状ノイズ画像を生成するノイズ画像抽出手段と、ノイズ画像抽出手段により生成された線状ノイズ画像を元画像の画像サイズに拡大する画像拡大手段と、画像拡大手段により拡大された線状ノイズ画像を用いて元画像から線状ノイズ成分を除去する画像補正手段とを備えたことを特徴とするものである。
本発明の画像処理方法は、画像を主方向または副方向または両方向に縮小した縮小画像を生成し、生成した縮小画像から線状ノイズ成分を抽出し線状ノイズ画像を生成し、生成した線状ノイズ画像を元画像の画像サイズに拡大し、拡大した線状ノイズ画像を用いて元画像から線状ノイズ成分を除去することを特徴とするものである。
本発明の画像処理プログラムは、コンピュータに、画像を主方向または副方向または両方向に縮小した縮小画像を生成し、生成した縮小画像から線状ノイズ成分を抽出し線状ノイズ画像を生成し、生成した線状ノイズ画像を元画像の画像サイズに拡大し、拡大した線状ノイズ画像を用いて元画像から線状ノイズ成分を除去することを実行させることを特徴とするものである。
ここで、画像は、なんでもよく、たとえばマンモグラフィ装置により取得された放射線画像や胸部撮影により取得された放射線画像であってもよいし、医用画像に限らず非破壊検査に用いられる放射線画像であってもよい。さらにはオフセット補正やシェーディング補正等に用いられる補正用の放射線画像であってもよい。
また、画像縮小手段は、主方向(たとえば画像の水平方向)または副方向(たとえば画像の垂直方向)のいずれか一方もしくは両方向に縮小するものであればよく、線状ノイズに沿う方向と、さらに線状ノイズが低周波成分のみである場合には、線状ノイズに直交する方向にさらに縮小することが可能である。
なお、ノイズ画像抽出手段は、画像内の線状ノイズを抽出するものであればどのような構成であってもよい。たとえば、ノイズ画像抽出手段は、縮小画像から線状ノイズに直交する方向の高周波成分を抽出する周波数処理手段と、周波数処理手段により高周波成分から線状ノイズに沿う方向の低周波成分を抽出することにより線状ノイズ画像を生成するノイズ画像生成手段とを有するものであってもよい。
あるいは、ノイズ画像抽出手段は、縮小画像から線状ノイズに直交する方向の高周波成分を抽出する周波数処理手段と、周波数処理手段により抽出された高周波成分について線状ノイズに沿う方向の画素ラインを複数の分割画素ラインに分割するライン分割手段と、ライン分割手段により分割された各分割画素ラインのメディアン値を算出するメディアン算出手段と、メディアン算出手段により算出された各分割画素ライン毎のメディアン値を用いて線状ノイズ成分を示す線状ノイズ画像を生成するノイズ画像生成手段とを有するものであってもよい。
ここで、ライン分割手段は、画素ラインを複数の分割画素ラインに分割するものであれば分割画素ラインの画素数は問わないが、たとえば画素ラインを生体構造に存在し得る直線の2倍以上の長さからなる分割画素ラインに分割するものであるのが望ましい。なお、生体構造に存在し得る直線の2倍以上の長さとは、生体構造に含まれる直線成分の2倍の長さであって、経験的もしくは統計的に求められるものであり予め所定の長さに設定されるものである。
さらには、ノイズ画像抽出手段は、縮小画像から線状ノイズに直交する方向の高周波成分を抽出する周波数処理手段と、周波数処理手段において抽出された高周波成分から線状ノイズに沿う方向の低周波成分を抽出することにより第1線状ノイズ画像を生成する第1ノイズ画像生成手段と、周波数処理手段により抽出された高周波成分について線状ノイズに沿う方向の画素ラインを生体構造に存在し得る直線の2倍以上の長さからなる複数の分割画素ラインに分割するライン分割手段と、ライン分割手段により分割された各分割画素ラインのメディアン値を算出するメディアン算出手段と、メディアン算出手段により算出された各分割画素ライン毎のメディアン値を用いて線状ノイズ成分を示す第2線状ノイズ画像を生成する第2ノイズ画像生成手段とを備えたものであってもよい。このとき、画像補正手段は、第1線状ノイズ画像と第2線状ノイズ画像を用いて作成した線状ノイズ画像を画像拡大手段により拡大し元画像から線状ノイズ成分を除去するものであってもよい。
また、ノイズ画像抽出手段は、縮小画像から線状ノイズに直交する方向の高周波成分と低周波成分とを抽出する周波数処理手段と、周波数処理手段において抽出された高周波成分から線状ノイズに沿う方向の低周波成分を抽出することにより第1線状ノイズ画像を生成する第1ノイズ画像生成手段と、周波数処理手段により抽出された低周波成分について線状ノイズに沿う方向の画素ラインを生体構造に存在し得る直線の2倍以上の長さからなる複数の分割画素ラインに分割するライン分割手段と、ライン分割手段により分割された各分割画素ラインのメディアン値を算出するメディアン算出手段と、メディアン算出手段により算出された各分割画素ライン毎のメディアン値を用いて線状ノイズ成分を示す第2線状ノイズ画像を生成する第2ノイズ画像生成手段とを備えたものであってもよい。
このとき、ノイズ画像生成手段は、各分割画素ライン毎に算出された複数のメディアン値に基づいて、画素ラインの画素の位置の画素値を示す関数を求め、関数により導出された画素値を画素値とする線状ノイズ画像を生成するものであってもよい。
また、画像補正手段は、第1線状ノイズ画像と第2線状ノイズ画像とを用いて線状ノイズ画像を生成するものであればよく、第1線状ノイズ画像と第2線状ノイズ画像との各画素の絶対値を比較し、絶対値の小さい値を用いることにより線状ノイズ画像を作成するものであってもよいし、画像の性質に合わせて第1線状ノイズ画像もしくは第2線状ノイズ画像のいずれかを選択することにより線状ノイズ画像を作成するものであってもよい。ここで、放射線画像の性質とは、たとえば人体構造が撮影された放射線画像と、ベタ画像や幾何学パターンが撮影された補正用画像やテストパターン画像のように放射線画像に含まれる成分の性質を意味する。
さらに、画像補正手段は、第1線状ノイズ画像を用いて線状ノイズ成分を除去した放射線画像と、第2線状ノイズ画像を用いて線状ノイズ成分を除去した放射線画像とを生成するものであってもよい。
また、放射線画像処理装置は、縮小画像に対し線状ノイズに直交する方向における隣接した画素間の画素値の急激な変化を緩やかにする前処理を施す前処理手段をさらに備えていてもよい。このとき、ノイズ画像抽出手段は前処理を施した縮小画像から線状ノイズ画像の生成を行う。
本発明の画像処理装置および方法ならびにプログラムによれば、画像を主方向または副方向または両方向に縮小した縮小画像を生成し、生成した縮小画像から線状ノイズ成分を抽出し線状ノイズ画像を生成し、生成した線状ノイズ画像を元画像の画像サイズに拡大し、拡大した線状ノイズ画像を用いて元画像から線状ノイズ成分を除去することにより、線状ノイズは線状ノイズが延びる方向への濃度変化が少なく、縮小画像から抽出した線状ノイズと元の画像から抽出した線状ノイズとはほぼ同等の抽出結果になることを利用し、縮小画像に対しフィルタリング処理を行うことにより線状ノイズを抽出するため、線状ノイズの抽出精度を維持しながら処理時間の短縮を図ることができる。
また、ノイズ画像抽出手段が、縮小画像から線状ノイズに直交する方向の高周波成分を抽出する周波数処理手段と、周波数処理手段により抽出された高周波成分について線状ノイズに沿う方向の画素ラインを複数の分割画素ラインに分割するライン分割手段と、ライン分割手段により分割された各分割画素ラインのメディアン値を算出するメディアン算出手段と、メディアン算出手段により算出された各分割画素ライン毎のメディアン値を用いて線状ノイズ成分を示す線状ノイズ画像を生成するノイズ画像生成手段とを有するものであれば、縮小画像を分割した分割画素ライン毎にメディアン値を求めればよいため、メディアン値の算出時間を短縮することができるとともに、メディアン値として人体構造を示す値が算出されることを最小限に抑えることができるため、人体のパターンの中にスジ方向に伸びている部位がある場合、その部位も線状ノイズとして除去されるのを防止し線状ノイズ成分のみ除去し、画像補正による画質の劣化が生じるのを防止することができる。
さらに、ノイズ画像抽出手段が、縮小画像から線状ノイズに直交する方向の高周波成分を抽出する周波数処理手段と、周波数処理手段において抽出された高周波成分から線状ノイズに沿う方向の低周波成分を抽出することにより線状ノイズ成分を示す第1線状ノイズ画像を生成する第1ノイズ画像生成手段と、周波数処理手段により抽出された高周波成分について線状ノイズに沿う方向の画素ラインを生体構造に存在し得る直線の2倍以上の長さからなる複数の分割画素ラインに分割するライン分割手段と、ライン分割手段により分割された各分割画素ラインのメディアン値を算出するメディアン算出手段と、メディアン算出手段により算出された各分割画素ライン毎のメディアン値を用いて線状ノイズ成分を示す第2線状ノイズ画像を生成する第2ノイズ画像生成手段とを備えたものであるとき、2種類の第1線状ノイズ画像と第2線状ノイズ画像とを用いて線状ノイズ画像が生成されるため、補正後の画像におけるアーチファクトの発生を低減することができる。
また、ノイズ画像抽出手段が、縮小画像から線状ノイズに直交する方向の高周波成分と低周波成分とを抽出する周波数処理手段と、周波数処理手段において抽出された高周波成分から線状ノイズに沿う方向の低周波成分を抽出することにより第1線状ノイズ画像を生成する第1ノイズ画像生成手段と、周波数処理手段により抽出された低周波成分について線状ノイズに沿う方向の画素ラインを生体構造に存在し得る直線の2倍以上の長さからなる複数の分割画素ラインに分割するライン分割手段と、ライン分割手段により分割された各分割画素ラインのメディアン値を算出するメディアン算出手段と、メディアン算出手段により算出された各分割画素ライン毎のメディアン値を用いて線状ノイズ成分を示す第2線状ノイズ画像を生成する第2ノイズ画像生成手段とを備えたものであり、画像補正手段が、第1線状ノイズ画像と第2線状ノイズ画像とを用いて作成した線状ノイズ画像を画像拡大手段により拡大し元画像から線状ノイズ成分を除去するものであれば、画像内の人体構造を示す成分は低周波成分が多いことを利用し、補正によるアーチファクトの発生を低減することができる。
また、画像補正手段が、第1線状ノイズ画像と第2線状ノイズ画像との各画素の絶対値を比較し、画素の絶対値の小さい値を用いることにより放射線画像から線状ノイズ成分を除去するものであれば、線状ノイズである確率が高い成分を用いて線状ノイズ画像を作成することができるため、補正によるアーチファクトを低減させることができる。
さらに、画像補正手段が、画像の種類に合わせて第1線状ノイズ画像もしくは第2線状ノイズ画像のいずれかを選択することにより画像から線状ノイズ成分を除去するものであるとき、たとえば画像内に人体構造を示す短い線状成分が少ない場合には第1線状ノイズ画像を補正に用いる線状ノイズ画像として選択して確実に線状ノイズ画像を除去し、画像内に人体構造を示す短い線状成分が含まれている場合には第2線状ノイズ画像を補正に用いる線状ノイズ画像として選択してアーチファクトを低減することができる。
さらに、画像補正手段が、第1線状ノイズ画像を用いて線状ノイズ成分を除去した画像と、第2線状ノイズ画像を用いて線状ノイズ成分を除去した画像とを生成するものであるとき、処理内容の異なる複数の補正済みの画像を提供することができる。
また、縮小画像に対し線状ノイズに直交する方向における画素値の急激な変化を緩やかにする前処理を施す前処理手段をさらに備え、ノイズ画像抽出手段が前処理手段により前処理された縮小画像から線状ノイズ画像を抽出するものであるとき、周波数処理手段において周波数処理をする際に急激な画素値の変化部分にリンギング成分が発生するのを防止してアーチファクトを低減することができる。
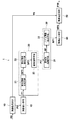
以下、図面を参照して本発明を放射線画像装置に実施した場合の形態を詳細に説明する。図1は本発明の放射線画像処理装置1の好ましい実施の形態を示す概略図である。なお、図1のような放射線画像処理装置1の構成は、補助記憶装置に読み込まれた放射線画像処理プログラムをコンピュータ(たとえばパーソナルコンピュータ等)上で実行することにより実現される。また、この放射線画像処理プログラムは、CD−ROM等の情報記憶媒体に記憶され、もしくはインターネット等のネットワークを介して配布され、コンピュータにインストールされることになる。
放射線画像処理装置1は、画像取得手段10、画像縮小手段15、ノイズ画像抽出手段30、画像拡大手段40、画像補正手段50を備えている。画像取得手段10は、たとえば図2に示すような胸部撮影をしたときの放射線画像P0やその他マンモグラフィ装置により取得された放射線画像P0をデジタルデータとして取得するものである。
画像縮小手段15は、放射線画像P0を主方向または副方向に縮小して縮小画像P1を生成するものである。たとえば図3は放射線画像P0を副方向(矢印Y方向)に縮小した場合について例示している。なお、画像縮小手段15は予め設定された縮小率により放射線画像P0を平均縮小する。
図1の前処理手段20は、縮小画像P1に対し線状ノイズに直交する方向について画素値の急激な変化を緩やかにする前処理を施すものであって、差分画像生成手段21、差分画像調整手段22、画像加算手段23を備えている。差分画像生成手段21は、抽出する線状ノイズ成分LNを抽出する方向に対し直交する方向に隣接した画素間の差分を算出することにより差分画像SP1を生成するものである。たとえば副方向(矢印Y方向)の線状ノイズ成分LNを抽出・除去するとき、差分画像生成手段21は図4A(図4〜7は図3のH−H線の抜き出した画素値を示す)に示す縮小画像P1について、主方向(矢印X方向)に隣接する画素値の差分を算出することにより、図4Bに示すような差分値を画素値とする差分画像SP1を生成する。
差分画像調整手段22は、差分画像SP1内の画素値が設定画素しきい値(clip値)以上であるとき、その画素値を所定の設定値(たとえば0)に調整し調整差分画像SP2を生成するものである(clip処理)。すなわち、画素値が急激に変化している部分は図4Bの部位MCのように差分画像SP1における画素値(差分値)が大きくなっている。差分画像調整手段22は当該設定画素しきい値よりも大きい画素値を所定の値に調整して図5に示すように部位MCの画素値をたとえば0にする。ここで、SP1において当該設定画素しきい値よりも大きい画素を含んで単調増加または単調減少する画素も同様に所定の値に調整することにより、急激に変化する領域全体を緩やかな変化にすることができる。
図1の画像加算手段23は差分画像調整手段22において調整された調整差分画像SP2を用いて画素値を累積加算することにより前処理済みの縮小画像P2を生成するものである。具体的には、画像加算手段23は、差分画像SP1を生成する前の放射線画像P0を復元するように、図5の調整差分画像SP2について主方向(矢印X方向)に隣接する画素値同士の加算を繰り返し行い、図6に示すような前処理済の縮小画像P2を生成する。このとき、差分画像調整手段22においてclip処理が施されているため、縮小画像P2は元の縮小画像P1の主方向(矢印X方向)における画素値が急激に変化している部分が緩やかになったものとなる。
図1のノイズ画像抽出手段30は、縮小画像P1にフィルタ処理を施すことにより矢印Y方向の線状ノイズ成分LNを抽出するものであって、周波数処理手段31、ノイズ画像生成手段32を備えている。図1の周波数処理手段31は、前処理手段20により前処理が施された縮小画像P2に対し直交方向(矢印X方向)の高周波成分HPを抽出するものである。具体的には、周波数処理手段31は、縮小画像P2にローパスフィルタ処理を施して図7Aに示すような低周波成分を抽出し、抽出した低周波成分を縮小画像P2から除去することにより、図7Bに示すような高周波成分HPを抽出する。このとき、前処理手段20による前処理が行われているため、画素値が急激に変化する部位においてリンギングが発生するのを防止することができる。
図1のノイズ画像生成手段32は、周波数処理手段31により抽出された高周波抽出画像に対し縮小方向(矢印Y方向)の低周波成分を抽出することにより、図8に示す線状ノイズ画像NP1を生成するものである。つまり、線状ノイズ画像NP1は、図9に示すように、フーリエ空間において副方向の低周波数領域であって主方向の高周波数領域の成分を抽出した画像となる。
図1の画像拡大手段40は、ノイズ画像生成手段32により生成された線状ノイズ画像NP1を放射線画像P0と同一の画像サイズまで拡大するものである。つまり、画像拡大手段40は、画像縮小手段15における縮小率に対応した拡大率で線状ノイズ画像NP1を拡大して図10に示すような線状ノイズ画像NP0を生成する。
画像補正手段50は、画像拡大手段40により拡大された線状ノイズ画像NP0を用いて放射線画像P0から線状ノイズを除去する補正を行うものである。具体的には、画像補正手段50は、放射線画像P0と線状ノイズ画像NP0との差分を算出して、図11に示す補正後の放射線画像P10として取得する。
図12は本発明の放射線画像処理方法の好ましい実施の形態を示すフローチャートであり、図1から図12を参照して放射線画像処理方法について説明する。まず、画像取得手段10において放射線画像P0が取得され(ステップST1、図2参照)、画像縮小手段15において放射線画像P0を縮小した縮小画像P1が生成される(ステップST2、図3参照)。前処理手段20において取得した放射線画像P1に対し前処理が施される(ステップST3、図4〜図6参照)。
次に、ノイズ画像抽出手段30において線状ノイズ成分LNを抽出した線状ノイズ画像の生成が行われる(ステップST4、図7〜図10参照)。具体的には、前処理された縮小画像P2から矢印X方向の高周波成分HPが抽出された後(図7A、7B参照)、抽出された高周波成分HPの矢印Y方向の低周波成分が抽出されることにより線状ノイズ画像NP1が抽出される(図8、図9参照)。その後、画像拡大手段40において線状ノイズ画像NP1が放射線画像P0の画像サイズまで拡大されることにより線状ノイズ画像NP0が作成され(ステップST5、図10参照)、元の放射線画像P0から線状ノイズ画像NP0を除去することにより、補正後の放射線画像P10が取得される(ステップST6、図11参照)。
このように、放射線画像P0を縮小した縮小画像P1を用いて線状ノイズ画像NP0を抽出することにより、線状ノイズ成分LNの抽出精度を維持しながら処理速度の向上を図ることができる。すなわち、放射線画像P0にフィルタ処理を施して線状ノイズ成分の抽出を行うとき、放射線画像P0の画像サイズに合わせたサイズのフィルタを用いてフィルタ処理を行う必要があり、フィルタ処理に時間が掛かってしまう。そこで、線状ノイズ画像NP0の抽出を縮小画像P1から行うことにより、ノイズ画像抽出手段30内の線状ノイズ方向のフィルタ処理をサイズの小さいフィルタを用いて行うことができるため、処理時間の短縮を図ることができる。ここで、放射線画像P0からの線状ノイズ成分LNの抽出結果と、縮小画像P1からの線状ノイズ成分LNの抽出結果とがほぼ同一の結果になる。
図13は本発明の放射線画像処理装置におけるノイズ画像抽出手段の第2の実施形態を示すブロック図であり、図13を参照してノイズ画像抽出手段130について説明する。なお、図13のノイズ画像抽出手段130において図1のノイズ画像抽出手段30と同一の構成を有する部位には同一の符号を付してその説明を省略する。図13のノイズ画像抽出手段130が図1のノイズ画像抽出手段30と異なる点は、メディアン値を用いて線状ノイズ画像NP10を生成することである。
ノイズ画像抽出手段130は、周波数処理手段31、ライン分割手段131、メディアン算出手段132、ノイズ画像生成手段133を備えている。ライン分割手段131は、周波数処理手段31により抽出された高周波成分HPについて矢印Y方向の各画素ラインを複数の分割画素ラインBL1〜BL3に分割するものである。具体的には、図14に示すように、副方向(矢印Y方向)の線状ノイズを抽出する際、ライン分割手段131は副方向(矢印Y方向)の画素ラインLをたとえば3等分して1画素ラインについて3つの分割画素ラインBL1〜BL3を生成する。
このとき、ライン分割手段131は分割画素ラインBL1〜BL3が生体構造に存在し得る直線の2倍以上の長さからなるように分割する。生体構造に存在し得る直線の2倍以上の長さとは経験的もしくは統計的に求められるものであって、予め所定の長さに設定される。
つまり分割画素数は、スジ除去の処理を行った放射線画像P10が診断に問題がなく、且つ、視認されるスジが残らないように最適化されるパラメータである。言い換えれば、補正後の放射線画像P10において、診断等において問題になるような線状ノイズ成分LNを除去しながら、生体構造が線状ノイズ成分LNとして抽出されることによる画質の劣化を最小限に抑えることができるように最適化する。ここで、最適な分割画素数は除去するスジの太さによって変わる。ここでは分割画素ラインBL1〜BL3が生成される場合を示しているが、分割数は分割画素数によって変わり、分割が1、つまり分割されない場合もある。
図13のメディアン算出手段132は、ライン分割手段131により分割された各分割画素ラインBL1〜BL3毎にそれぞれメディアン値M1〜M3を算出するものである。つまり、メディアン算出手段132は分割画素ラインBL1〜BL3の画素数を計算幅としてメディアン値Mを算出する。このとき、分割画素ラインBL1〜BL3は、生体構造に存在し得る直線の2倍以上の長さからなっているため、メディアン値(中間値)M1〜M3として生体構造を示す画素値が算出されることがない。たとえば図14に示すように、線状ノイズ成分LNが副方向(矢印Y方向)の画素ラインLの一部に生体構造を示す画素値(濃度)が存在した場合であっても、図15のように生体構造を示す画素値が分割画素ラインBL2内の複数の画素値の中間値にならず、メディアン値M2として算出されることはない。つまり、メディアン算出手段132は線状ノイズ成分LNを示す画素値をメディアン値M2として算出することになる。
図13のノイズ画像生成手段133は、メディアン算出手段132により算出された各分割画素ラインBL1〜BL3毎のメディアン値M1〜M3を用いて線状ノイズ成分LNを示す線状ノイズ画像NP11を生成するものである。具体的には、図16に示すように、ノイズ画像生成手段133は、各分割画素ラインBL1〜BL3の中心の画素位置の画素値をメディアン値M1〜M3とし、複数のメディアン値M1、M2およびメディアン値M2、M3をそれぞれ直線で結ぶ。そして、ノイズ画像生成手段133は副方向(矢印Y方向)の各画素に対する画素値を示す画素関数F1(y)、F2(y)(yは副方向の画素)を画素ラインL毎に生成する。その後、ノイズ画像生成手段133は生成した画素関数F1(y)、F2(y)を用いて各画素毎に画素値を算出し線状ノイズ画像NP11を生成する。
なお、図16において、各メディアン値M1、M2、M3をそれぞれ直線で結ぶ関数を生成する場合について例示しているが、これに限定されず、各メディアン値M1〜M3を1つの曲線で結ぶ関数F(y)を生成し、線状ノイズ画像NP11を生成するものであってもよい。
このように、メディアン値M1〜M3を用いて線状ノイズ成分LNの抽出を行う場合であっても、縮小画像P2を用いて行うことによりメディアン計算幅を小さくすることができるため、線状ノイズ成分LNの検出精度を維持しつつ処理時間の短縮化を図ることができる。さらに、分割画素ラインBL1〜BL3が人体構造に含まれる直線の長さの2倍以上であるため、線状ノイズ成分LNとして人体構造が含まれることが無く、画像補正手段50において放射線画像を補正するときに人体構造が除去されるのを防止することができる。
図17は本発明の放射線画像処理装置におけるノイズ画像抽出手段の第3の実施形態を示すブロック図であり、図17を参照してノイズ画像抽出手段230について説明する。なお、図17のノイズ画像抽出手段230において図1および図13のノイズ画像抽出手段30、130と同一の構成を有する部位には同一の符号を付してその説明を省略する。図17のノイズ画像抽出手段230が図1、図13のノイズ画像抽出手段30、130と異なる点は、図1のフィルタ処理により生成された第1線状ノイズ画像NP1と、図12のメディアン値M1〜M3を用いて生成された第2線状ノイズ画像NP11とを用いて補正に用いる線状ノイズ画像NPを生成することである。
具体的には、図17のノイズ画像抽出手段230は、周波数処理手段31、第1ノイズ画像生成手段32、ライン分割手段131、メディアン算出手段132、第2ノイズ画像生成手段133、ノイズ画像作成手段231を備えている。上述したように第1ノイズ画像生成手段32は第1線状ノイズ画像NP1を生成し(図8参照)、第2ノイズ画像生成手段133は第2線状ノイズ画像NP11を生成する(図14〜16参照)。そして、ノイズ画像作成手段231は、第1線状ノイズ画像NP1および第2線状ノイズ画像NP11を用いて補正に用いる線状ノイズ画像NPを生成する。
ここで、ノイズ画像作成手段231は、第1線状ノイズ画像NP1と第2線状ノイズ画像NP11との各画素の絶対値を比較し、絶対値の小さい値を用いることにより線状ノイズ画像NPを作成する。つまり、一般的に線状ノイズ成分LNの濃度(絶対値)は小さいため、絶対値の小さい方の値がより線状ノイズ成分LNであると推定することができる。そこで、2つの線状ノイズ画像NP1、NP11の各画素における絶対値を比較し、絶対値の小さい方を用いて補正に用いる線状ノイズ画像NPを生成することにより、アーチファクトを低減させることができる。
もしくは、ノイズ画像作成手段231は、放射線が曝射された被写体の種類に合わせて第1線状ノイズ画像NP1もしくは第2線状ノイズ画像NP11のいずれか一方を選択することにより線状ノイズ画像NPを作成するものであってもよい。つまり、放射線画像の性質によって、フィルタ処理もしくはメディアン処理を用いた方が適している放射線画像がある。たとえば短い線状成分が多く含まれている被写体を撮影した放射線画像P0については第1線状ノイズ画像NP1を用いて補正を行い、テスト画像で用いられる幾何学パターンを撮影した放射線画像P0については第2線状ノイズ画像NP11を用いて補正を行うようにしてもよい。
さらに、ノイズ画像作成手段231は、1つの線状ノイズ画像NPを生成する場合について例示しているが、上記2つの線状ノイズ画像NP1、NP11をそのまま補正に用いる線状ノイズ画像NPとして用い、2つの線状ノイズ画像NP1、NP11を用いて2つの補正済みの放射線画像P10を生成するようにしてもよい。
図18は本発明の放射線画像処理装置におけるノイズ画像抽出手段の第4の実施形態を示すブロック図であり、図18を参照してノイズ画像抽出手段330について説明する。なお、図18のノイズ画像抽出手段330において図17のノイズ画像抽出手段230と同一の構成を有する部位には同一の符号を付してその説明を省略する。図18のノイズ画像抽出手段330が図17のノイズ画像抽出手段230と異なる点は、縮小画像P2を各周波数成分毎に分けて当該周波数成分毎に異なる処理をすることにより各種線状ノイズ画像を生成する点である。
図18の周波数処理手段331は、矢印X方向の高周波成分HPを抽出するとともに低周波成分LPをも抽出する機能を備えている。そして、第1ノイズ画像生成手段32は高周波成分HPを用いて第1線状ノイズ画像NP1を生成する。一方、ライン分割手段131、メディアン算出手段132、第2ノイズ画像生成手段133は低周波成分LPを用いて第2線状ノイズ画像NP11を生成する。なお、この場合であっても、ノイズ画像作成手段231は、図17において説明したように、2つの線状ノイズ画像NP1、NP11を用いてノイズ画像を作成する。画像拡大手段40でノイズ画像を拡大し、画像補正手段50でオリジナル画像P0より引くことで補正済みの放射線画像P10を生成する。
このように、縮小画像P2から各周波数成分を抽出し、各周波数成分毎に異なる線状ノイズ成分LNの抽出処理を行うことにより、各周波数成分における線状ノイズ成分LNの特性に応じて線状ノイズ成分LNの抽出処理を行うことができるため、アーチファクトの低減を図ることができる。つまり、高周波成分に対しては濃度がある程度変動していても線状ノイズ成分LNとして抽出が可能なフィルタ処理により第1線状ノイズ画像NP1を生成するとともに、低周波成分に対しては人体構造を多く含むことを考慮し、短い線状成分を線状ノイズ成分LNとして抽出するのを防止することができるメディアン値M1〜M3を用いた第2線状ノイズ画像の生成を行う。したがって、アーチファクトの低減を図ることができる。
上記各実施の形態によれば、放射線画像P0を垂直方向または水平方向に縮小した縮小画像P1を生成し、生成した縮小画像P1(P2)の中から矢印Y方向の線状ノイズ成分LNを線状ノイズ画像NPとして抽出し、抽出した線状ノイズ画像NPを放射線画像P0の画像サイズに拡大し、拡大した線状ノイズ画像NPを用いて放射線画像P0から線状ノイズ成分LNを除去することにより、線状ノイズ成分LNは線状ノイズが延びる方向への濃度変化が少なく、縮小画像P1から抽出した線状ノイズ成分LNと元の放射線画像P0から抽出した線状ノイズ成分LNとはほぼ同等の抽出結果になる知見に基づき、抽出する方向に放射線画像P0を縮小した縮小画像P1を用いて線状ノイズ成分LNを抽出するものであるため、線状ノイズ成分LNの抽出精度を維持しながら処理時間の短縮を図ることができる。
また、図1に示すように、ノイズ画像抽出手段30が、縮小画像P1(P2)から矢印X方向の高周波成分HPを抽出する周波数処理手段31と、周波数処理手段31により高周波成分HPから線状ノイズに直交する方向の低周波成分を抽出することにより線状ノイズ画像NP1を生成するノイズ画像抽出手段32とを有するものであるとき、縮小画像P1の画像サイズに合わせたフィルタサイズによりフィルタ処理を行うことができるため、処理時間の短縮を図ることができる。
さらに、図13〜図16に示すように、ノイズ画像抽出手段130が、縮小画像P1(P2)から矢印X方向の高周波成分HPを抽出する周波数処理手段31と、周波数処理手段31により抽出された高周波成分HPについて矢印X方向の画素ラインLを複数の分割画素ラインBL1〜BL3に分割するライン分割手段131と、ライン分割手段131により分割された各分割画素ラインBL1〜BL3のメディアン値M1〜M3を算出するメディアン算出手段132と、メディアン算出手段132により算出された各分割画素ラインBL1〜BL3毎のメディアン値M1〜M3を用いて分割画素ラインBL1〜BL3が延びる方向の線状ノイズ成分LNを示す線状ノイズ画像NP11を生成するノイズ画像生成手段133とを有するものであれば、メディアン計算幅を小さくして処理時間の短縮を図ることができるとともに、メディアン値M1〜M3として人体構造を示す値が算出されることを抑えることができるため、人体のパターンの中にスジ方向に伸びている部位がある場合、その部位も線状ノイズとして除去されるのを防止し線状ノイズ成分LNのみ除去し、画像補正による画質の劣化が生じるのを防止することができる。
さらに、図17に示すように、ノイズ画像抽出手段230が、縮小画像P1(P2)から矢印X方向の高周波成分HPを抽出する周波数処理手段31と、周波数処理手段31において抽出された高周波成分HPから矢印Y方向の低周波成分を抽出することにより第1線状ノイズ画像NP1を生成する第1ノイズ画像生成手段32と、周波数処理手段31により抽出された高周波成分HPについて矢印Y方向の画素ラインを複数の分割画素ラインBL1〜BL3に分割するライン分割手段131と、ライン分割手段により分割された各分割画素ラインのメディアン値M1〜M3を算出するメディアン算出手段132と、メディアン算出手段132により算出された各分割画素ラインBL1〜BL3毎のメディアン値M1〜M3を用いて分割画素ラインBL1〜BL3が延びる方向の線状ノイズ成分LNを示す第2線状ノイズ画像NP11を生成する第2ノイズ画像生成手段133とを備えたものであり、ノイズ画像作成手段231が第1線状ノイズ画像NP1と第2線状ノイズ画像NP11とを用いて線状ノイズ画像NP20を作成するものであるとき、線状ノイズの特性に合わせた最適な処理で抽出した2種類の第1線状ノイズ画像と第2線状ノイズ画像とを用いて線状ノイズ画像が生成されるため、補正後の放射線画像におけるアーチファクトの発生を低減することができる。
また、図18に示すように、ノイズ画像抽出手段330が、縮小画像P1(P2)から矢印Y方向の高周波成分HPと低周波成分LPとを抽出する周波数処理手段331と、周波数処理手段331において抽出された高周波成分HPから矢印Y方向低周波成分を抽出することにより第1線状ノイズ画像NP1を生成する第1ノイズ画像生成手段32と、周波数処理手段331において抽出された低周波成分LPについて線状ノイズに沿う方向(矢印Y方向)の画素ラインを複数の分割画素ラインBL1〜BL3に分割するライン分割手段131と、ライン分割手段131により分割された各分割画素ラインBL1〜BL3のメディアン値M1〜M3を算出するメディアン算出手段132と、メディアン算出手段132により算出された各分割画素ラインBL1〜BL3毎のメディアン値M1〜M3を用いて線状ノイズ成分LNを示す第2線状ノイズ画像NP11を生成する第2ノイズ画像生成手段133とを備えたものであり、ノイズ画像作成手段231が第1線状ノイズ画像NP1と第2線状ノイズ画像NP11とを用いて線状ノイズ画像NP20を作成するものであれば、放射線画像内の人体構造を示す成分は低周波成分が多いことを利用し、線状ノイズ成分LNを確実に除去するとともに補正によるアーチファクトの発生を低減することができる。
また、ノイズ画像作成手段231が、第1線状ノイズ画像NP1と第2線状ノイズ画像NP11との各画素の絶対値を比較し、絶対値の小さい値を用いることにより線状ノイズ画像NP20を作成するものであれば、線状ノイズである確率が高い成分を用いて放射線画像P0を補正することができるため、アーチファクトを低減させることができる。
さらに、ノイズ画像作成手段231が、放射線画像の性質に合わせて第1線状ノイズ画像NP1もしくは第2線状ノイズ画像NP11のいずれかを選択して放射線画像P0を補正するものであるとき、たとえば幾何学パターンが描かれた放射線画像P0の場合には第2線状ノイズ画像NP11を用いて補正することにより確実に線状ノイズ成分LNを除去し、放射線画像P0内に人体構造を示す短い線状成分が複数含まれている場合には第1線状ノイズ画像NP1を用いて補正することによりアーチファクトを低減することができる。
本発明の実施形態は、上記実施形態に限定されない。たとえば、上記各実施形態において、実際に被写体が撮影された放射線画像P0に対する補正を行う場合について例示しているが、たとえばオフセット補正、シェーディング補正、残像補正等を行うために必要な補正用画像(たとえばベタ画像)についても上述した線状ノイズ成分LNを除去する補正を適用することができる。なお、補正用画像には、人体構造に含まれる直線成分のような線状ノイズ成分LN以外の線状のデータは含まれていないため、強力なスジ除去を行うようなフィルタパラメータ等を用いるようにしてもよい。
さらに、上記各実施形態において、放射線画像P0全体について各種処理を行う場合について例示しているが、たとえばマンモグラフィ撮影により取得された放射線画像は、図19に示すようにいわゆる素抜け領域が存在することになる。そこで、画像取得手段10において素抜け領域を抽出し、素抜け領域以外の実データ領域についてのみ上記各種処理を行うようにしてもよい。
以上、放射線画像について述べてきたが、可視光画像なども含めた2次元画像全てに適用可能であることは勿論である。
本発明の放射線画像処理装置の好ましい実施の形態を示すブロック図 図1の画像取得手段において取得される放射線画像の一例を示す図 図1の画像縮小手段において放射線画像が縮小された様子を示す図 図1の前処理手段において前処理された画像の一例を示すグラフ 図1の前処理手段において生成された差分画像の一例を示すグラフ 図1の前処理手段において調整が行われた差分画像の一例を示すグラフ 図1の前処理手段において差分画像に対し累積加算処理が行われた様子を示すグラフ 図1の周波数処理手段において抽出された低周波成分の一例を示すグラフ 図1の周波数処理手段において抽出された高周波成分の一例を示すグラフ 図1のノイズ画像生成手段において生成された線状ノイズ画像の一例を示すグラフ 図8の線状ノイズ画像に含まれる周波数成分をフーリエ空間上に表したグラフ 図1の画像拡大手段において拡大された線状ノイズ画像の一例を示す図 図1の画像補正手段により補正された放射線画像の一例を示す図 本発明の放射線画像処理方法の好ましい実施形態を示すフローチャート 本発明の放射線画像処理装置におけるノイズ画像抽出手段の第2の実施形態を示すブロック図 図13のライン分割手段により画素ラインが分割される様子を示す模式図 図13のメディアン算出手段により各分割画素ライン毎にメディアン値が算出される様子を示すグラフ 図13のノイズ画像生成手段においてメディアン値から線状ノイズ画像を生成する際に導出される関数の一例を示すグラフ 本発明の放射線画像処理装置におけるノイズ画像抽出手段の第3の実施形態を示すブロック図 本発明の放射線画像処理装置におけるノイズ画像抽出手段の第4の実施形態を示すブロック図 本発明の放射線画像処理装置に適用されるマンモグラフィー撮影により取得された放射線画像の一例を示す図
符号の説明
1、100、200、300 放射線画像処理装置
10 画像取得手段
15 画像縮小手段
20 前処理手段
21 差分画像生成手段
22 差分画像調整手段
23 画像加算手段
30、130、230、330 ノイズ画像抽出手段
31、331 周波数処理手段
32 ノイズ画像生成手段
40 画像拡大手段
50 画像補正手段
131 ライン分割手段
132 メディアン算出手段
133 ノイズ画像生成手段
231ノイズ画像作成手段
BL1、BL2、BL3 分割画素ライン
M1、M2、M3 メディアン値
NP 線状ノイズ画像
NP1 第1線状ノイズ画像
NP11 第2線状ノイズ画像
P0 放射線画像
P10 補正画像
P1、P2 縮小画像

Claims (13)

  1. 画像を主方向または副方向または両方向ともに縮小した縮小画像を生成する画像縮小手段と、
    該画像縮小手段において生成された前記縮小画像から線状ノイズ成分を抽出し線状ノイズ画像を生成するノイズ画像抽出手段と、
    該ノイズ画像抽出手段により生成された前記線状ノイズ画像を前記画像の画像サイズに拡大する画像拡大手段と、
    該画像拡大手段により拡大された前記線状ノイズ画像を用いて前記画像から前記線状ノイズ成分を除去する画像補正手段と
    を備えたことを特徴とする画像処理装置。
  2. 前記ノイズ画像抽出手段が、
    前記縮小画像から前記線状ノイズと直交する方向の高周波成分を抽出する周波数処理手段と、
    該周波数処理手段において抽出された前記高周波成分から前記線状ノイズに沿う方向の低周波成分を抽出することにより前記線状ノイズ成分を示す前記線状ノイズ画像を生成するノイズ画像生成手段と
    を有するものであることを特徴とする請求項1記載の画像処理装置。
  3. 前記ノイズ画像抽出手段が、
    前記縮小画像から前記線状ノイズと直交する方向の高周波成分を抽出する周波数処理手段と、
    該周波数処理手段において抽出された前記高周波成分について前記線状ノイズに沿う方向の画素ラインを複数の分割画素ラインに分割するライン分割手段と、
    該ライン分割手段により分割された前記各分割画素ラインのメディアン値を算出するメディアン算出手段と、
    該メディアン算出手段により算出された前記各分割画素ライン毎の前記メディアン値を用いて前記線状ノイズ成分を示す線状ノイズ画像を生成するノイズ画像生成手段と
    を有するものであることを特徴とする請求項1記載の画像処理装置。
  4. 前記ノイズ画像抽出手段が、
    前記縮小画像から前記線状ノイズに直交する方向の高周波成分を抽出する周波数処理手段と、
    該周波数処理手段において抽出された前記高周波成分から前記線状ノイズに沿う方向の低周波成分を抽出することにより前記線状ノイズ成分を示す第1線状ノイズ画像を生成する第1ノイズ画像生成手段と、
    前記周波数処理手段において抽出された前記高周波成分について前記画素ラインを複数の分割画素ラインに分割するライン分割手段と、
    該ライン分割手段により分割された前記各分割画素ラインのメディアン値を算出するメディアン算出手段と、
    該メディアン算出手段により算出された前記各分割画素ライン毎の前記メディアン値を用いて前記線状ノイズ成分を示す第2線状ノイズ画像を生成する第2ノイズ画像生成手段と
    を備えたものであることを特徴とする請求項1記載の画像処理装置。
  5. 前記ノイズ画像抽出手段が、
    前記縮小画像から前記線状ノイズに直交する方向の高周波成分と低周波成分とを抽出する周波数処理手段と、
    該周波数処理手段において抽出された前記高周波成分から前記線状ノイズに沿う方向の低周波成分を抽出することにより前記線状ノイズ成分を示す第1線状ノイズ画像を生成する第1ノイズ画像生成手段と、
    該周波数処理手段において抽出された前記低周波成分について前記線状ノイズに沿う方向の画素ラインを複数の分割画素ラインに分割するライン分割手段と、
    該ライン分割手段により分割された前記各分割画素ラインのメディアン値を算出するメディアン算出手段と、
    該メディアン算出手段により算出された前記各分割画素ライン毎の前記メディアン値を用いて前記線状ノイズ成分を示す第2線状ノイズ画像を生成する第2ノイズ画像生成手段と
    を備えたものであり、
    前記画像補正手段が、前記画像拡大手段により拡大された前記第1線状ノイズ画像と前記第2線状ノイズ画像とを用いて前記画像から前記線状ノイズ成分を除去するものであることを特徴とする請求項1記載の画像処理装置。
  6. 前記ノイズ画像生成手段が、前記各分割画素ライン毎に算出された複数の前記メディアン値に基づいて、前記画素ラインの画素位置と画素値との関係を示す関数を導出し、導出した該関数を用いて各画素の画素値を算出し前記線状ノイズ画像を生成するものであることを特徴とする請求項3から5のいずれか1項記載の画像処理装置。
  7. 前記画像補正手段が、前記第1線状ノイズ画像と前記第2線状ノイズ画像との各画素の絶対値を比較し、絶対値の小さい値を用いて前記画像から前記線状ノイズ成分を除去するものであることを特徴とする請求項4から6のいずれか1項記載の画像処理装置。
  8. 前記画像補正手段が、前記画像の性質に合わせて前記第1線状ノイズ画像もしくは前記第2線状ノイズ画像のいずれかを選択して前記画像から前記線状ノイズ成分を除去するものであることを特徴とする請求項4から7のいずれか1項記載の画像処理装置。
  9. 前記画像補正手段が、前記第1線状ノイズ画像を用いて前記線状ノイズ成分を除去した前記画像と、前記第2線状ノイズ画像を用いて前記線状ノイズ成分を除去した前記画像とを生成するものであることを特徴とする請求項4から8のいずれか1項記載の画像処理装置。
  10. 前記縮小画像に前記線状ノイズに直交する方向における隣接した画素間の画素値の急激な変化を緩やかにする前処理を施す前処理手段をさらに備え、
    前記ノイズ画像抽出手段が前記前処理手段により前処理された前記縮小画像から前記線状ノイズ画像を抽出するものであることを特徴とする請求項1から9のいずれか1項記載の画像処理装置。
  11. 前記ライン分割手段が、前記画像の素抜け部分を除いて前記分割画素ラインに分割し、線状ノイズ成分を生成するものであることを特徴とする請求項1から10のいずれか1項記載の画像処理装置。
  12. 画像を主方向または副方向または両方向ともに縮小した縮小画像を生成し、
    生成した前記縮小画像から線状ノイズ成分を抽出し線状ノイズ画像を生成し、
    生成した前記線状ノイズ画像を前記画像の画像サイズに拡大し、
    拡大した前記線状ノイズ画像を用いて前記画像から前記線状ノイズ成分を除去する
    ことを特徴とする画像処理方法。
  13. コンピュータに、
    画像を主方向または副方向または両方向ともに縮小した縮小画像を生成し、
    生成した前記縮小画像から線状ノイズ成分を抽出し線状ノイズ画像を生成し、
    生成した前記線状ノイズ画像を前記画像の画像サイズに拡大し、
    拡大した前記線状ノイズ画像を用いて前記画像から前記線状ノイズ成分を除去する
    ことを実行させるための画像処理プログラム。
JP2008168410A 2008-06-27 2008-06-27 画像処理装置および方法ならびにプログラム Active JP4879938B2 (ja)

Priority Applications (2)

Application Number Priority Date Filing Date Title
JP2008168410A JP4879938B2 (ja) 2008-06-27 2008-06-27 画像処理装置および方法ならびにプログラム
US12/457,983 US8369643B2 (en) 2008-06-27 2009-06-26 Image processing method, image processing apparatus, and image processing program

Applications Claiming Priority (1)

Application Number Priority Date Filing Date Title
JP2008168410A JP4879938B2 (ja) 2008-06-27 2008-06-27 画像処理装置および方法ならびにプログラム

Publications (2)

Publication Number Publication Date
JP2010009348A true JP2010009348A (ja) 2010-01-14
JP4879938B2 JP4879938B2 (ja) 2012-02-22

Family

ID=41447545

Family Applications (1)

Application Number Title Priority Date Filing Date
JP2008168410A Active JP4879938B2 (ja) 2008-06-27 2008-06-27 画像処理装置および方法ならびにプログラム

Country Status (2)

Country Link
US (1) US8369643B2 (ja)
JP (1) JP4879938B2 (ja)

Cited By (4)

* Cited by examiner, † Cited by third party
Publication number Priority date Publication date Assignee Title
WO2013128890A1 (ja) 2012-02-27 2013-09-06 富士フイルム株式会社 周期的パターン検出装置および方法
JP2013200901A (ja) * 2013-07-08 2013-10-03 Canon Inc 情報処理装置、情報処理装置の制御方法及びプログラム
JP2013250893A (ja) * 2012-06-01 2013-12-12 Canon Inc 情報処理装置、情報処理方法およびプログラム
JP2014236239A (ja) * 2013-05-30 2014-12-15 日本電信電話株式会社 ノイズ低減装置、ノイズ低減方法及びコンピュータプログラム

Families Citing this family (3)

* Cited by examiner, † Cited by third party
Publication number Priority date Publication date Assignee Title
JP5315157B2 (ja) 2009-07-27 2013-10-16 キヤノン株式会社 情報処理装置、ライン状ノイズ低減処理方法、及びプログラム
JP2013059511A (ja) * 2011-09-14 2013-04-04 Fujifilm Corp 画像処理装置
JP6418922B2 (ja) * 2014-12-01 2018-11-07 キヤノン株式会社 画像処理装置および画像処理方法

Family Cites Families (6)

* Cited by examiner, † Cited by third party
Publication number Priority date Publication date Assignee Title
US5485371A (en) * 1990-02-14 1996-01-16 Fuji Photo Film Co., Ltd. Method for forming energy subtraction radiation images, and method and apparatus for smoothing radiation images
US6556720B1 (en) * 1999-05-24 2003-04-29 Ge Medical Systems Global Technology Company Llc Method and apparatus for enhancing and correcting digital images
JP2004117685A (ja) * 2002-09-25 2004-04-15 Fuji Photo Film Co Ltd 放射線像読取装置
JP4350468B2 (ja) 2003-09-08 2009-10-21 富士フイルム株式会社 画像処理方法および装置ならびにプログラム
US7702178B2 (en) * 2004-03-15 2010-04-20 Sarnoff Corporation Method and apparatus for providing noise reduction
US8160381B2 (en) * 2006-08-30 2012-04-17 Micron Technology, Inc. Method and apparatus for image noise reduction using noise models

Cited By (4)

* Cited by examiner, † Cited by third party
Publication number Priority date Publication date Assignee Title
WO2013128890A1 (ja) 2012-02-27 2013-09-06 富士フイルム株式会社 周期的パターン検出装置および方法
JP2013250893A (ja) * 2012-06-01 2013-12-12 Canon Inc 情報処理装置、情報処理方法およびプログラム
JP2014236239A (ja) * 2013-05-30 2014-12-15 日本電信電話株式会社 ノイズ低減装置、ノイズ低減方法及びコンピュータプログラム
JP2013200901A (ja) * 2013-07-08 2013-10-03 Canon Inc 情報処理装置、情報処理装置の制御方法及びプログラム

Also Published As

Publication number Publication date
JP4879938B2 (ja) 2012-02-22
US8369643B2 (en) 2013-02-05
US20090324123A1 (en) 2009-12-31

Similar Documents

Publication Publication Date Title
JP4879938B2 (ja) 画像処理装置および方法ならびにプログラム
JP4799428B2 (ja) 画像処理装置及び方法
KR101432864B1 (ko) 정보 처리 장치, 처리 방법 및 컴퓨터 판독가능한 기억 매체
JP3995854B2 (ja) 画像処理方法および装置並びに記録媒体
US9898803B2 (en) Image processing apparatus, image processing method, and recording medium storing image processing program
CN102017607B (zh) 图像校正装置以及图像校正方法
JP2005310135A (ja) 動きブレした画像におけるブレを補正する方法及び装置
JP6287100B2 (ja) 画像処理装置、画像処理方法、プログラム及び記憶媒体
JP6071444B2 (ja) 画像処理装置及びその作動方法、プログラム
JP2008146643A (ja) 動きでぶれた画像における動きのぶれを低減する方法、動きでぶれた画像における動きのぶれを低減するための装置、および動きでぶれた画像における動きのぶれを低減するコンピュータ・プログラムを具現するコンピュータ読み取り可能な媒体
CN102770075B (zh) X射线图像诊断装置和医用图像处理方法
JP5672527B2 (ja) 画像処理装置及び画像処理方法
JP2017010095A (ja) 画像処理装置、撮像装置、画像処理方法、画像処理プログラム、および、記憶媒体
JP2004242285A (ja) ノイズ抑制処理方法および装置並びにプログラム
JP5597517B2 (ja) 医用画像処理装置、医用画像撮影装置、及び医用画像処理プログラム
WO2009157217A1 (ja) 画像補正処理装置及び画像補正処理方法
JP2010079780A (ja) 画像処理装置、画像処理方法及びコンピュータプログラム
JP5914843B2 (ja) 画像処理装置及び画像処理方法
JP2017010093A (ja) 画像処理装置、撮像装置、画像処理方法、画像処理プログラム、および、記憶媒体
JP6371515B2 (ja) X線画像処理装置、x線画像処理方法、及びプログラム
JP5424580B2 (ja) 画像処理装置および画像処理装置の作動方法ならびにプログラム
JP2006050070A (ja) 画像処理方法および装置並びにプログラム
JP4072491B2 (ja) 画像処理装置、画像処理方法、プログラム及びコンピュータ可読媒体
JP6789620B2 (ja) 画像処理装置及びその制御方法、コンピュータプログラム
KR102492949B1 (ko) 의료영상의 처리장치 및 처리방법

Legal Events

Date Code Title Description
A621 Written request for application examination

Free format text: JAPANESE INTERMEDIATE CODE: A621

Effective date: 20110201

RD15 Notification of revocation of power of sub attorney

Free format text: JAPANESE INTERMEDIATE CODE: A7435

Effective date: 20110208

A977 Report on retrieval

Free format text: JAPANESE INTERMEDIATE CODE: A971007

Effective date: 20111104

TRDD Decision of grant or rejection written
A01 Written decision to grant a patent or to grant a registration (utility model)

Free format text: JAPANESE INTERMEDIATE CODE: A01

Effective date: 20111108

A01 Written decision to grant a patent or to grant a registration (utility model)

Free format text: JAPANESE INTERMEDIATE CODE: A01

A61 First payment of annual fees (during grant procedure)

Free format text: JAPANESE INTERMEDIATE CODE: A61

Effective date: 20111130

R150 Certificate of patent or registration of utility model

Ref document number: 4879938

Country of ref document: JP

Free format text: JAPANESE INTERMEDIATE CODE: R150

Free format text: JAPANESE INTERMEDIATE CODE: R150

FPAY Renewal fee payment (event date is renewal date of database)

Free format text: PAYMENT UNTIL: 20141209

Year of fee payment: 3

R250 Receipt of annual fees

Free format text: JAPANESE INTERMEDIATE CODE: R250

R250 Receipt of annual fees

Free format text: JAPANESE INTERMEDIATE CODE: R250

R250 Receipt of annual fees

Free format text: JAPANESE INTERMEDIATE CODE: R250

R250 Receipt of annual fees

Free format text: JAPANESE INTERMEDIATE CODE: R250

R250 Receipt of annual fees

Free format text: JAPANESE INTERMEDIATE CODE: R250

R250 Receipt of annual fees

Free format text: JAPANESE INTERMEDIATE CODE: R250

R250 Receipt of annual fees

Free format text: JAPANESE INTERMEDIATE CODE: R250

R250 Receipt of annual fees

Free format text: JAPANESE INTERMEDIATE CODE: R250

R250 Receipt of annual fees

Free format text: JAPANESE INTERMEDIATE CODE: R250

R250 Receipt of annual fees

Free format text: JAPANESE INTERMEDIATE CODE: R250

R250 Receipt of annual fees

Free format text: JAPANESE INTERMEDIATE CODE: R250

R250 Receipt of annual fees

Free format text: JAPANESE INTERMEDIATE CODE: R250