WO2023047815A1 - カルバメート化セルロース繊維の製造方法 - Google Patents

カルバメート化セルロース繊維の製造方法 Download PDF

Info

Publication number
WO2023047815A1
WO2023047815A1 PCT/JP2022/029975 JP2022029975W WO2023047815A1 WO 2023047815 A1 WO2023047815 A1 WO 2023047815A1 JP 2022029975 W JP2022029975 W JP 2022029975W WO 2023047815 A1 WO2023047815 A1 WO 2023047815A1
Authority
WO
WIPO (PCT)
Prior art keywords
cellulose
cellulose fibers
pulp
urea
carbamate
Prior art date
Legal status (The legal status is an assumption and is not a legal conclusion. Google has not performed a legal analysis and makes no representation as to the accuracy of the status listed.)
Ceased
Application number
PCT/JP2022/029975
Other languages
English (en)
French (fr)
Japanese (ja)
Inventor
隆之介 青木
一紘 松末
直人 梅口
Current Assignee (The listed assignees may be inaccurate. Google has not performed a legal analysis and makes no representation or warranty as to the accuracy of the list.)
Daio Paper Corp
Original Assignee
Daio Paper Corp
Priority date (The priority date is an assumption and is not a legal conclusion. Google has not performed a legal analysis and makes no representation as to the accuracy of the date listed.)
Filing date
Publication date
Application filed by Daio Paper Corp filed Critical Daio Paper Corp
Priority to KR1020247001826A priority Critical patent/KR20240060784A/ko
Priority to EP22872571.9A priority patent/EP4410845A4/en
Priority to US18/293,231 priority patent/US20240376663A1/en
Priority to CN202280050219.5A priority patent/CN117651720A/zh
Publication of WO2023047815A1 publication Critical patent/WO2023047815A1/ja
Anticipated expiration legal-status Critical
Ceased legal-status Critical Current

Links

Images

Classifications

    • DTEXTILES; PAPER
    • D06TREATMENT OF TEXTILES OR THE LIKE; LAUNDERING; FLEXIBLE MATERIALS NOT OTHERWISE PROVIDED FOR
    • D06MTREATMENT, NOT PROVIDED FOR ELSEWHERE IN CLASS D06, OF FIBRES, THREADS, YARNS, FABRICS, FEATHERS OR FIBROUS GOODS MADE FROM SUCH MATERIALS
    • D06M13/00Treating fibres, threads, yarns, fabrics or fibrous goods made from such materials, with non-macromolecular organic compounds; Such treatment combined with mechanical treatment
    • D06M13/322Treating fibres, threads, yarns, fabrics or fibrous goods made from such materials, with non-macromolecular organic compounds; Such treatment combined with mechanical treatment with compounds containing nitrogen
    • D06M13/402Amides imides, sulfamic acids
    • D06M13/432Urea, thiourea or derivatives thereof, e.g. biurets; Urea-inclusion compounds; Dicyanamides; Carbodiimides; Guanidines, e.g. dicyandiamides
    • CCHEMISTRY; METALLURGY
    • C08ORGANIC MACROMOLECULAR COMPOUNDS; THEIR PREPARATION OR CHEMICAL WORKING-UP; COMPOSITIONS BASED THEREON
    • C08BPOLYSACCHARIDES; DERIVATIVES THEREOF
    • C08B15/00Preparation of other cellulose derivatives or modified cellulose, e.g. complexes
    • C08B15/05Derivatives containing elements other than carbon, hydrogen, oxygen, halogens or sulfur
    • C08B15/06Derivatives containing elements other than carbon, hydrogen, oxygen, halogens or sulfur containing nitrogen, e.g. carbamates
    • CCHEMISTRY; METALLURGY
    • C08ORGANIC MACROMOLECULAR COMPOUNDS; THEIR PREPARATION OR CHEMICAL WORKING-UP; COMPOSITIONS BASED THEREON
    • C08BPOLYSACCHARIDES; DERIVATIVES THEREOF
    • C08B3/00Preparation of cellulose esters of organic acids
    • C08B3/14Preparation of cellulose esters of organic acids in which the organic acid residue contains substituents, e.g. NH2, Cl
    • DTEXTILES; PAPER
    • D21PAPER-MAKING; PRODUCTION OF CELLULOSE
    • D21CPRODUCTION OF CELLULOSE BY REMOVING NON-CELLULOSE SUBSTANCES FROM CELLULOSE-CONTAINING MATERIALS; REGENERATION OF PULPING LIQUORS; APPARATUS THEREFOR
    • D21C9/00After-treatment of cellulose pulp, e.g. of wood pulp, or cotton linters ; Treatment of dilute or dewatered pulp or process improvement taking place after obtaining the raw cellulosic material and not provided for elsewhere
    • D21C9/001Modification of pulp properties
    • D21C9/002Modification of pulp properties by chemical means; preparation of dewatered pulp, e.g. in sheet or bulk form, containing special additives
    • D21C9/005Modification of pulp properties by chemical means; preparation of dewatered pulp, e.g. in sheet or bulk form, containing special additives organic compounds
    • DTEXTILES; PAPER
    • D21PAPER-MAKING; PRODUCTION OF CELLULOSE
    • D21CPRODUCTION OF CELLULOSE BY REMOVING NON-CELLULOSE SUBSTANCES FROM CELLULOSE-CONTAINING MATERIALS; REGENERATION OF PULPING LIQUORS; APPARATUS THEREFOR
    • D21C9/00After-treatment of cellulose pulp, e.g. of wood pulp, or cotton linters ; Treatment of dilute or dewatered pulp or process improvement taking place after obtaining the raw cellulosic material and not provided for elsewhere
    • D21C9/001Modification of pulp properties
    • D21C9/007Modification of pulp properties by mechanical or physical means
    • DTEXTILES; PAPER
    • D21PAPER-MAKING; PRODUCTION OF CELLULOSE
    • D21HPULP COMPOSITIONS; PREPARATION THEREOF NOT COVERED BY SUBCLASSES D21C OR D21D; IMPREGNATING OR COATING OF PAPER; TREATMENT OF FINISHED PAPER NOT COVERED BY CLASS B31 OR SUBCLASS D21G; PAPER NOT OTHERWISE PROVIDED FOR
    • D21H11/00Pulp or paper, comprising cellulose or lignocellulose fibres of natural origin only
    • D21H11/16Pulp or paper, comprising cellulose or lignocellulose fibres of natural origin only modified by a particular after-treatment
    • D21H11/18Highly hydrated, swollen or fibrillatable fibres
    • DTEXTILES; PAPER
    • D21PAPER-MAKING; PRODUCTION OF CELLULOSE
    • D21HPULP COMPOSITIONS; PREPARATION THEREOF NOT COVERED BY SUBCLASSES D21C OR D21D; IMPREGNATING OR COATING OF PAPER; TREATMENT OF FINISHED PAPER NOT COVERED BY CLASS B31 OR SUBCLASS D21G; PAPER NOT OTHERWISE PROVIDED FOR
    • D21H11/00Pulp or paper, comprising cellulose or lignocellulose fibres of natural origin only
    • D21H11/16Pulp or paper, comprising cellulose or lignocellulose fibres of natural origin only modified by a particular after-treatment
    • D21H11/20Chemically or biochemically modified fibres

Definitions

  • the present invention relates to a method for producing carbamate cellulose fibers.
  • Microfibers such as cellulose nanofibers and microfiber cellulose (microfibrillated cellulose) have been in the spotlight for some time, and in recent years, there have been proposals to introduce anionic groups into cellulose fibers (modified with anionic groups). (See Patent Document 1.).
  • the problem to be solved by the present invention is to provide a method for producing carbamate cellulose fibers that can be mass-produced.
  • the present inventors came to the idea that a technique for producing pulp sheets in the technical field of papermaking could be used for mass production of carbamate cellulose fibers.
  • the pulp sheet itself is the object, whereas in the present invention, the form or shape of the pulp sheet is used only temporarily. Therefore, from the point of view of rapid carbamate conversion, the papermaking technique cannot be adopted as it is. Therefore, after numerous tests, the following means were conceived.
  • the pulp sheet has a sheet width of 300 to 10000 mm, and at least one of the pair of rolls is a heating roll.
  • a method for producing carbamate cellulose fibers according to claim 1 is a method for producing carbamate cellulose fibers according to claim 1 .
  • the heating temperature of the heating roll is 180 to 280°C. 3.
  • At least one of the pair of rolls is a heating roll and is configured in multiple stages, The heating temperature in the first stage is 80 to 140 ° C., and the heating temperature in the second and subsequent stages is 180 to 280 ° C.
  • a method for producing carbamate cellulose fibers according to claim 1 is a heating roll and is configured in multiple stages, The heating temperature in the first stage is 80 to 140 ° C., and the heating temperature in the second and subsequent stages is 180 to 280 ° C.
  • At least one of the pair of rolls is a heating roll and is configured in multiple stages, The nip line pressure of at least one pair of rolls is 1 to 100000 N / cm, A method for producing carbamate cellulose fibers according to claim 1 .
  • a papermaking step of making a raw material pulp into a belt-shaped pulp sheet, a coating step of coating the pulp sheet with urea or a urea derivative, and a denaturing step of denaturing the urea or urea derivative are carried out on-machine.
  • Incorporated in order as a continuous process A method for producing carbamate cellulose fibers according to claim 1 .
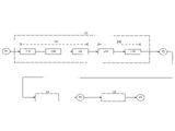
  • FIG. 2 is an explanatory view of the steps from raw material pulp to obtaining carbamate fine fibers.
  • the production method of the present embodiment obtains a cellulose fiber-containing substance P2 that can be used as a “pulp sheet containing urea or a urea derivative (also simply referred to as “urea, etc.”)” from raw material pulp P1.
  • the process X1 until the cellulose fiber-containing material P2 is obtained mainly includes a papermaking process 100 in which the raw material pulp P1 is made into a belt-shaped pulp sheet, and a coating process 200 in which urea or the like is applied to the pulp sheet. can be classified. They will be described in order below.
  • the raw material pulp P1 includes, for example, wood pulp made from broad-leaved trees, coniferous trees, etc., non-wood pulp made from straw, bagasse, cotton, hemp, pistil fibers, etc., recovered waste paper, waste paper made from waste paper, etc.
  • pulp (DIP) and the like can be selected and used.
  • wood pulp as the raw material pulp P1.
  • wood pulp for example, one or more of chemical pulps such as hardwood kraft pulp (LKP) and softwood kraft pulp (NKP), mechanical pulp (TMP), etc. can be selected and used.
  • the hardwood kraft pulp may be bleached hardwood kraft pulp, unbleached hardwood kraft pulp, or semi-bleached hardwood kraft pulp.
  • the softwood kraft pulp may be softwood bleached kraft pulp, softwood unbleached kraft pulp, or softwood semi-bleached kraft pulp.
  • NKP preferably NBKP.
  • LKP preferably LBKP.
  • the blending ratio of NKP is preferably 1 to 99% by mass, more preferably 5 to 95% by mass, and particularly preferably 10 to 90% by mass.
  • the blending ratio of NKP is less than 10% by mass, there is a possibility that paper breakage, which is considered to be caused by insufficient tensile strength and tear strength, may occur in the papermaking process and the coating process.
  • the blending ratio of NKP exceeds 90% by mass, that is, if the blending ratio of LKP is less than 10% by mass, there is a possibility that properties such as the reinforcing effect of the resin cannot be sufficiently obtained.
  • mechanical pulp for example, stone ground pulp (SGP), pressure stone ground pulp (PGW), refiner ground pulp (RGP), chemi ground pulp (CGP), thermo ground pulp (TGP), ground pulp (GP ), thermomechanical pulp (TMP), chemithermomechanical pulp (CTMP), refiner mechanical pulp (RMP), bleached thermomechanical pulp (BTMP), and the like.
  • the freeness of raw material pulp P1 measured according to JIS P 8121-2 is preferably 200-700 cc, more preferably 250-650 cc, and particularly preferably 300-600 cc. If the freeness is less than 200 cc, the dewatering property at the wire part described below is poor, and there is a possibility that the papermaking speed cannot be increased. On the other hand, if the freeness exceeds 700 cc, the texture is poor and there is a possibility that the paper will break in the subsequent coating step.
  • the Stockigt sizing degree is a test that measures the time required for a chemical solution to permeate a pulp sheet and develop a color. The lower the value, the higher the permeability.
  • the Cobb sizing degree is a test that measures the amount of water absorption (mass) when one side of a pulp sheet is in contact with water for a certain period of time. The higher the value, the higher the water absorption.
  • the Stockigt sizing degree which is an index of permeability
  • the Cobb sizing degree which is an index of water absorption
  • the amount of the sizing agent is large, the amount of urea or the like added (permeation amount) in the coating step, which will be described later, may be insufficient, resulting in insufficient reaction.
  • the amount of sizing agent is low, there is a possibility of paper breakage due to a decrease in wet strength. Therefore, it is necessary to adjust the amount of the sizing agent added, and this amount should be based on the Stockigt sizing degree or Cobb sizing degree of the pulp sheet before being coated with urea or the like.
  • the Stockigt size degree measured according to JIS P 8122 is preferably 0.1 to 100 seconds, more preferably 0.2 to 80 seconds, and particularly preferably 0.5 to 50 seconds.
  • the Cobb sizing degree (10 seconds) measured according to JIS P 8140 is preferably 10 to 600 g/m 2 , more preferably 20 to 580 g/m 2 , and particularly preferably 30 to 550 g/m 2 . .
  • the ash content of the raw material pulp P1 measured according to JIS P 8251 is preferably 0 to 20% by mass, more preferably 0 to 15% by mass, and particularly preferably 0 to 20% by mass. If the ash content exceeds 20% by mass, the strength of the pulp sheet in a wet state decreases, and there is a possibility that paper breakage will occur especially in the coating process.
  • the manufacturing method of this embodiment is not a method of manufacturing paper, but merely utilizes the state or form of a pulp sheet for efficiently reacting urea and the like. Therefore, knowledge about the addition of ash in paper manufacturing technology cannot be used directly. There is also
  • the raw material pulp P1 is made into a belt-like pulp sheet in the paper making process 100 .
  • the term "band-like” means a continuous elongated sheet having a predetermined width (for example, 300 to 10,000 mm), and has a shape similar to or similar to wet paper webs and webs in the paper manufacturing process. do.
  • Examples of the papermaking equipment used in the papermaking process 100 include a fourdrinier former having a wire part 110 and a press part 120, a former in which an on-top former is combined with a fourdrinier former, and a gap former.
  • this gap former has the advantage that there is little difference between the front and back, it is inferior in flatness because both sides are wire surfaces, and it also has the characteristic that the formation is inferior because the formation is determined at the moment the paper material is blown onto the wire.
  • the production of paper itself is not the purpose, so flatness and texture may not be an issue in some cases, but from the relationship with the coating method in the later stage and the relationship with the permeability of the chemical solution, the on-top Linear Ford It is preferable to have excellent flatness and texture.
  • the wire is provided with a shaking device (a device for laterally shaking the wire), the texture is further improved, which is preferable.
  • the pulp sheet (paper layer) of the wire part 110 flows (transfers) to the press part 120 and is dewatered.
  • the press used in the press part 120 may be, for example, a straight-through type, an invar type, a reverse type, or a combination thereof.
  • the straight-through type without open draw is preferable because it is easy to hold the pulp sheet and there are few operational troubles such as paper breakage.
  • the pulp sheet (wet paper) that has passed through the press part 120 can be transferred to, for example, a single-deck type or double-deck type pre-dryer part 130 for drying.
  • the pre-dryer part 130 is preferably a no-open-draw type single-deck dryer because it can dry with high efficiency without reducing paper breakage and reducing bulk.
  • the drying temperature in the pre-dryer part 130 is preferably 80-140°C, more preferably 85-135°C, and particularly preferably 90-130°C. If the drying temperature exceeds 140° C., partial over-drying occurs, and there is a possibility that penetration of urea or the like in the coating step 200 will be poor in this over-drying portion. On the other hand, if the drying temperature is less than 80° C., partial drying failure may occur, and paper breakage may occur at this drying failure portion.
  • the moisture content of the pulp sheet that has passed through the pre-dryer part 130 is preferably 0.1-10%, more preferably 1-9%, and particularly preferably 2-8%. If the moisture content is less than 0.1%, it will be excessively dry, and the penetration of urea or the like in the coating step 200 may deteriorate. On the other hand, if the moisture content exceeds 10%, the drying may be poor, and paper breakage may occur in the coating process 200 .
  • the moisture content is a value measured by infrared rays of a BM meter (Basis Weight/Moisture).
  • the strip-shaped pulp sheet obtained in the papermaking process 100 preferably has a basis weight of 60 to 800 g/m 2 , more preferably 80 to 750 g/m 2 , and particularly preferably 100 to 700 g, as measured according to JIS P 8124. / m2 . If the basis weight is less than 50 g/m 2 , there is a possibility that paper breakage will occur due to lack of strength, particularly in the coating step 200 . On the other hand, if the basis weight exceeds 800 g/m 2 , urea or the like may not sufficiently penetrate in the coating step 200 . Note that the above basis weights are for one-layer paper. In the case of multi-layered paper with two or more layers, the drug may remain at the interfaces of the layers.
  • the urea or the like applied in the coating step 200 may contain any papermaking chemicals.
  • the type of papermaking chemical is not limited, and the concentration of the papermaking chemical can be appropriately adjusted as needed. However, it is a matter of course that it is necessary not to impair the purpose of coating with urea or the like, and adjustment may be necessary in some cases.
  • various starches, papermaking chemicals having hydroxyl groups such as CMC (carboxymethylcellulose), colloidal silica, elements with silanol groups such as aluminum sulfate, etc.
  • the amount of the dye depends on the subsequent use. For example, if the use is as a reinforcing material for a resin and coloring with fine fibers is not preferable, it is preferably 0 to 10%, more preferably 0.1%.
  • the paper is made so that the content is ⁇ 5%, particularly preferably 0.2-3%.
  • the whiteness of the pulp sheet measured according to JIS P 8148 is preferably 80% or higher, more preferably 82% or higher, and particularly preferably 85% or higher.
  • the degree of whiteness is usually 80% or more, and there is no need to adjust the degree of whiteness.
  • the tensile strength of the pulp sheet measured according to JIS P 8113 is preferably 10 MPa or higher, more preferably 15 MPa or higher, and particularly preferably 20 MPa or higher. If the tensile strength is less than 10 MPa (1 kN/m, thickness 100 ⁇ m), the paper may break in the coating step 200 . Of course, if the basis weight is increased, the tensile strength also increases, but as described above, if the basis weight is increased, it becomes difficult for urea or the like to permeate in the coating step 200 .
  • the balance between the tensile strength and the basis weight is also important, and the specific tensile strength (tensile strength / basis weight) is preferably 1 to 10000 Nm / g, more preferably 5 to 5000 Nm / g, particularly preferably 10 to 1000 Nm/g is suitable.
  • the wet paper strength of the pulp sheet measured according to JIS P 8135 is preferably 0.1 kN/m or more, more preferably 0.2 kN/m or more, and particularly preferably 0.5 kN/m or more. be. If the wet paper strength is less than 0.1 kN/m, paper breakage may occur in the coating step 200 . Of course, if the basis weight is increased, the wet paper strength also increases, but as described above, urea or the like becomes less permeable in the coating step 200 when the basis weight is increased.
  • wet paper strength/basis weight is preferably 0.1 to 5000 Nm/g, more preferably 0.1 to 5000 Nm/g. 5 to 1000 Nm/g, particularly preferably 1 to 500 Nm/g.
  • the pulp sheet dried in the pre-dryer part 130 is coated with urea or the like in the coater part 210 between the after-dryer part 220 and the after-dryer part 220 .
  • coating simply means the act of “coating”, and is not meant to limit the state of urea or the like after being coated. Therefore, for example, in addition to a form in which urea or the like remains on the surface of the pulp sheet to form a coating layer, there is a form in which all the urea or the like penetrates into the pulp sheet and no coating layer is formed on the surface of the pulp sheet. It also includes the form of impregnation.
  • urea or the like is applied by a coating method such as bevel blade coating, size press coating, bent blade coating, rod coating, impregnation coating, spray coating, or comma coating. be able to.
  • the coating in the coater part 210 is preferably bent blade coating.
  • bent blade coating is a type of blade coating, but bevel blade coating, which is also a type of blade coating, scrapes off urea, etc. sprayed by a fountain, while bent blade coating removes urea, etc. is pressed into the pulp sheet and coated. Therefore, it is suitable for this embodiment in which there is a great need to permeate the pulp sheet with urea or the like.
  • impregnation coating and comma coating each have the following characteristics. That is, first, in the present embodiment, the impregnation method means a method in which coating is performed by running a pulp sheet in a container containing urea or the like. Further, comma coating means a coating method in which a liquid pool is created between two rolls and a blade, and a pulp sheet runs through a clearance for adjusting the coating amount.
  • the concentration of urea or the like can be appropriately adjusted as necessary, but in this embodiment in which carbamate is formed, it is preferably 20 to 50% by mass, more preferably 25 to 45% by mass, and particularly preferably 30 to 40% by mass. is. If the concentration of urea or the like is less than 20% by mass, the carbamate conversion rate may be insufficient, and drying may become difficult. On the other hand, if the concentration of urea or the like exceeds 50% by mass, the temperature of the solution may drop due to an endothermic reaction due to the melting of urea or the like during the preparation of urea water, and urea or the like may precipitate.
  • the viscosity of urea water (40% concentration) measured according to JIS-Z8803 (2011) is preferably 2000 cps or less, more preferably 1700 cps or less, and particularly preferably 1500 cps or less. If the viscosity exceeds 2000 cps, it becomes difficult for the urea water to permeate the pulp sheet.
  • the coating process 200 can be performed offline or online. However, when the production speed is 300 m/min or higher, it is preferable that the papermaking process 100 and the coating process 200 are incorporated in order as continuous processes in an on-machine (on-line). If it is online, the manufacturing efficiency is improved, and the coating can be homogenized without being affected by the preservation state of the pulp sheet.
  • urea or the like can be applied to only one side of the pulp sheet or to both sides. However, from the viewpoint of homogenizing the reaction in the post-process, it is preferable to coat both sides.
  • the coating mass ratio of urea etc. to cellulose fibers is preferably 10 to 400 kg/pt (pulpton), more preferably 20 to 300 kg/pt, and particularly preferably 45 to 200 kg/pt. If the coating mass ratio is less than 45 kg/pt, carbamate formation may not proceed sufficiently. On the other hand, if the coating mass ratio exceeds 200 kg/pt, excessive coating may occur and excessive urea or the like may adhere to the apparatus.
  • the amount of coating is defined by the mass per 1 m 2 , but in the present embodiment, urea etc. are agents (reactive agents) for reacting with cellulose fibers, so the amount of urea per unit mass of cellulose fibers is preferably defined.
  • the pulp sheet that has passed through the coater part 210 advances to the after-dryer part 220 to be dried.
  • a drying device such as a hot air drying device, a gas heater drying device, or an infrared drying device can be used.
  • a hot air drying device if an infrared drying device is used, urea or the like may solidify on the surface layer of the pulp sheet, hindering the permeation of urea or the like. Therefore, it is preferable to use a hot air dryer.
  • the temperature of the hot-air dryer is easy to control, if the hot-air dryer is provided in a plurality of stages and the temperature is designed to gradually increase, the drying can proceed without impeding the permeation of urea and the like.
  • the drying temperature is preferably 80-140°C, more preferably 85-135°C, and particularly preferably 90-130°C. If the drying temperature is less than 80° C., the drying may be insufficient if the drying time is short, which is unsuitable for high-speed production. On the other hand, if the drying temperature exceeds 140° C., by-products such as urea may be produced.
  • the moisture content of the pulp sheet that has passed through the after-dryer part 220 is preferably 0-10%, more preferably 0-8%, and particularly preferably 0-7%. If the moisture content exceeds 10%, the reaction efficiency may decrease in the reaction step.
  • the moisture content is a value measured by infrared rays of a BM meter (Basis Weight/Moisture).
  • the surface temperature of the pulp sheet that has passed through the after-dryer part 220 is preferably 30-95°C, more preferably 35-90°C, and particularly preferably 40-85°C. If the surface temperature is less than 40°C, drying may be insufficient. On the other hand, if the surface temperature exceeds 95°C, by-products may form from the reactants.
  • the pulp sheet (pulp fiber-containing material) that has passed through the after-dryer part 220 can be once wound up in, for example, a winder part (not shown) and stored as a wound material. After that, it is conceivable to subject the raw material to be wound in a wound state to a treatment such as heating or cooling to react urea or the like with the cellulose fibers. A pulp sheet is withdrawn and the pulp sheet is processed to proceed with carbamate formation.
  • the pulled pulp sheet is preferably dried to a moisture content of 10% by mass or less, more preferably 9% by mass or less, and 8% by mass or less. It is particularly preferred to dry to This drying is performed in order to increase the reaction efficiency.
  • the pulp sheet that has passed through the after-dryer part 220 is continuously advanced (transferred) to the carbamate-forming step X2. In this case, the drying of the pulp sheet prior to carbamateization can be omitted.
  • urea or the like contained in the pulp sheet that is, the cellulose fiber content is reacted with the cellulose fibers. This reaction will now be described in detail.
  • carbamate conversion means modifying cellulose fibers to have carbamate groups. That is, it means that the cellulose fiber is brought into a state into which carbamate (ester of carbamic acid) is introduced.
  • a carbamate group is a group represented by --O--CO--NH--, for example, a group represented by --O--CO--NH 2 , --O--CONHR, --O--CO--NR 2 and the like. That is, the carbamate group can be represented by the following structural formula (1).
  • n represents an integer of 1 or more.
  • Each R is independently hydrogen, a saturated straight-chain hydrocarbon group, a saturated branched-chain hydrocarbon group, a saturated cyclic hydrocarbon group, an unsaturated straight-chain hydrocarbon group, an unsaturated branched-chain hydrocarbon group, It is at least one of an aromatic group and a derivative group thereof.
  • crosslinked carbamate cellulose in which a crosslinked structure is formed between cellulose molecules or fibers via carbamate groups, can be mentioned.
  • saturated straight-chain hydrocarbon groups include straight-chain alkyl groups having 1 to 10 carbon atoms such as methyl group, ethyl group, and propyl group.
  • saturated branched hydrocarbon groups include branched chain alkyl groups having 3 to 10 carbon atoms such as isopropyl group, sec-butyl group, isobutyl group and tert-butyl group.
  • saturated cyclic hydrocarbon groups include cycloalkyl groups such as cyclopentyl, cyclohexyl, and norbornyl groups.
  • unsaturated linear hydrocarbon groups include linear alkenyl groups having 2 to 10 carbon atoms such as ethenyl, propen-1-yl, propen-3-yl, ethynyl, and propyne-1. -yl group, propyn-3-yl group and other linear alkynyl groups having 2 to 10 carbon atoms.
  • unsaturated branched hydrocarbon groups include branched chain alkenyl groups having 3 to 10 carbon atoms such as propen-2-yl group, buten-2-yl group and buten-3-yl group, butyne-3 A branched alkynyl group having 4 to 10 carbon atoms such as -yl group can be mentioned.
  • aromatic groups include phenyl group, tolyl group, xylyl group, naphthyl group and the like.
  • the above saturated straight-chain hydrocarbon group, saturated branched-chain hydrocarbon group, saturated cyclic hydrocarbon group, unsaturated straight-chain hydrocarbon group, unsaturated branched-chain hydrocarbon group and aromatic group Groups in which one or more hydrogen atoms possessed are substituted with a substituent (eg, a hydroxy group, a carboxy group, a halogen atom, etc.) can be mentioned.
  • a substituent eg, a hydroxy group, a carboxy group, a halogen atom, etc.
  • the cellulose fiber has low hydrophilicity and high affinity with low polarity resins and the like.
  • the fine fibers obtained by defibrating the cellulose fibers have properties such as excellent uniform dispersibility with the resin.
  • the fine fiber slurry has a low viscosity and is easy to handle.
  • the lower limit of the degree of substitution of carbamate groups for hydroxyl groups of cellulose fibers is preferably 0.05, more preferably 0.1, and particularly preferably 0.2.
  • the degree of substitution is 0.05 or more, the effect of introducing carbamate can be reliably exhibited.
  • the upper limit of the degree of substitution is preferably 1, more preferably 0.5, particularly preferably 0.4. In this regard, cellulose fibers with a high degree of substitution have the problem of being expensive.
  • cellulose is a polymer whose structural unit is anhydroglucose, and has three hydroxy groups per structural unit. Thus, if all hydroxy groups are replaced with carbamate groups, the degree of substitution will be 3.
  • the amount of carbamate groups introduced into cellulose fibers is preferably 0.5 to 4.5 mmol/g, more preferably 0.6 to 4.0 mmol/g, and particularly preferably 0.7 to 3.5 mmol/g. If the substitution rate is less than 0.5 mmol/g, a sufficient reinforcing effect may not be obtained when compounded with a resin. On the other hand, if the substitution rate exceeds 4.5 mmol/g, excess urea may be required.
  • carbamate conversion there are two methods: carbamate conversion of cellulose fibers before refining them, and refining cellulose fibers into fine fibers before carbamate conversion.
  • carbamate formation it is preferable to perform carbamate formation first and then defibrate. This is because the cellulose fibers before defibration have a high dehydration efficiency, and the cellulose fibers are easily defibrated by the heating accompanying carbamate formation.
  • the process of carbamate-izing cellulose fibers included, for example, a mixing process, a removal process, and a heating process.
  • cellulose fibers and urea or the like are mixed in a dispersion medium.
  • the addition of this step significantly reduces manufacturing efficiency. Therefore, in this embodiment, urea or the like is reacted with the cellulose fibers in the state of a belt-like pulp sheet. At this time, the pulp sheet can be considered to be in the state of the original roll or in the state of being pulled out from the raw roll. to a state where the
  • urea and urea derivatives examples include urea, thiourea, biuret, phenylurea, benzylurea, dimethylurea, diethylurea, tetramethylurea, and compounds in which hydrogen atoms of urea are substituted with alkyl groups. can. These urea or urea derivatives can be used singly or in combination. However, it is preferred to use urea.
  • the pulp sheet that is, the cellulose fiber-containing material P2 containing urea or the like is heat-treated.
  • this carbamate-forming step X2 part or all of the hydroxyl groups of the cellulose fibers react with urea or the like to be substituted with carbamate groups. More specifically, when urea or the like is heated, it decomposes into isocyanic acid and ammonia as shown in the following reaction formula (1). Isocyanic acid is highly reactive and, for example, forms a carbamate on the hydroxyl group of cellulose as shown in the following reaction formula (2).
  • the heating temperature in the carbamate-forming step X2 is preferably 150 to 280°C, more preferably 160 to 270°C, and particularly preferably 180 to 260°C. If the heating temperature is less than 150°C, the reaction may not be sufficiently performed. On the other hand, if the heating temperature exceeds 280° C., urea or the like may be thermally decomposed, and coloration may become noticeable.
  • the heating time in the carbamate-forming step X2 is preferably 1 to 60 seconds, more preferably 1 to 30 seconds, and particularly preferably 1 to 20 seconds. If the heating time exceeds 60 seconds, coloration may become conspicuous, and productivity is poor.
  • the pulp sheet can be heated in the wound state, or it can be heated after being pulled out from the raw roll.
  • a hot air heating method for example, a high-frequency heating method, a rotary kiln method, or the like can be used as the heating device.
  • an induction heating roll for example, an oil heating roll, hot air heating, far-infrared heating, microwave heating, or the like can be used as the heating device.
  • the heating method is roughly divided into two types (batch type and continuous type (roll to roll type)).
  • the batch type there is a high-frequency heating device and a rotary kiln, which are facilities capable of reacting a large amount of samples at once.
  • a rotary kiln is a rotary type high-temperature firing device that is used in the paper industry in the chemical recovery process of the kraft pulping process.
  • the induction heating roll is a method of heating the roll itself by the action of a magnetic field generated by electricity, and is also used in calendering equipment in the papermaking process.
  • the oil heating roll is a method of circulating heated oil inside the roll to heat the roll surface.
  • hot air heating is a method in which hot air is jetted from nozzles arranged above and below the conveyor to the upper and lower surfaces of the pulp sheet to heat the pulp sheet passing therebetween.
  • far-infrared heating is a method of heating by radiating infrared rays with a wavelength of 3 ⁇ m to 1 mm and utilizing contraction/deformation motion between atoms.
  • microwave heating is a method of generating heat by utilizing the frictional heat generated between the molecules that make up the pulp sheet according to the frequency (300MHz to 30GHz). is mentioned.
  • Reaction equipment that uses induction heating rolls, which have better reaction efficiency and energy efficiency than oil heating rolls, is preferable.
  • batch-type heating that utilizes the state of the wound material, especially in heating using high frequency, a large amount of samples are heated at once, which makes it difficult to achieve uniform carbamate reaction due to uneven reaction. is.
  • the heating temperature of the heating roll is preferably 180 to 280°C, more preferably 200 to 270°C, and particularly preferably 220 to 260°C.
  • the heating temperature in the first stage is suppressed to 80 to 140 ° C. (more preferably 90 to 120 ° C.), and the heating temperature in the second and subsequent stages is 180 to 180. 280° C. (more preferably 200 to 280° C.) is suitable.
  • the heating temperature of each heating roll may be increased stepwise between 80 and 280°C.
  • the nip line pressure of at least one pair of rolls is set to 1 to 100000 N/cm, preferably 10 to 50000 N/cm. is also preferred.
  • contraction of a pulp sheet can be suppressed.
  • the carbamate-modified cellulose fibers P3 obtained as described above are defibrated (refined) in the fibrillation step X3 by, for example, pulverizing as necessary. This fibrillation yields carbamate fine fibers P4.
  • fine fibers mean cellulose fibers with an average fiber width of 0.01 to 19 ⁇ m.
  • Microfibers include, for example, microfiber cellulose (microfibrillated cellulose) and cellulose nanofibers.
  • the reactive cellulose fibers P3 can be pulverized and defibrated immediately, but prior to fibrillation, the sheet-like or pulverized reactive cellulose fibers P3 are fibrillated with water, and further dewatered with a valveless filter or the like. It is preferred to wash the reacted cellulose fibers P3 by dehydration. Further, when a valveless filter is used for dehydration, the mat-like reactive cellulose fibers P3 after dehydration can be washed more completely by showering. By washing, unreacted reaction liquid, by-products of the reaction liquid, or water-soluble impurities can be removed.
  • microfiber cellulose means fibers with a larger average fiber diameter than cellulose nanofibers. Specifically, it is, for example, 0.1 to 19 ⁇ m, preferably 0.2 to 10 ⁇ m. If the average fiber diameter of microfiber cellulose is less than 0.1 ⁇ m (less than), it is no different from cellulose nanofiber, and for example, when kneaded with resin, the effect of improving the strength of resin (especially bending elastic modulus) is improved. You may not get enough. In addition, defibration takes a long time, and a large amount of energy is required. Furthermore, the dewaterability of the cellulose fiber slurry deteriorates.
  • the method for measuring the average fiber diameter of fine fibers is as follows. First, 100 ml of an aqueous dispersion of fine fibers having a solid concentration of 0.01 to 0.1% by mass is filtered through a Teflon (registered trademark) membrane filter, and the solvent is replaced once with 100 ml of ethanol and 3 times with 20 ml of t-butanol. do. It is then freeze-dried and coated with osmium to form a sample. This sample is observed with an electron microscope SEM image at a magnification of 3,000 times to 30,000 times depending on the width of the constituent fibers.
  • Teflon registered trademark
  • the carbamate cellulose fiber P3 or its pulverized material can be pretreated or bleached by chemical methods prior to defibration.
  • Examples of chemical pretreatments include hydrolysis of polysaccharides with acid (acid treatment), hydrolysis of polysaccharides with enzymes (enzyme treatment), swelling of polysaccharides with alkali (alkali treatment), and oxidation of polysaccharides with an oxidizing agent (oxidation treatment), reduction of polysaccharides with a reducing agent (reduction treatment), and the like.
  • acid treatment hydrolysis of polysaccharides with acid
  • alkali treatment hydrolysis of polysaccharides with enzymes
  • oxidation treatment oxidation treatment
  • reduction treatment reduction treatment
  • the chemical pretreatment it is preferable to perform enzyme treatment, and in addition, it is more preferable to perform one or more treatments selected from acid treatment, alkali treatment, and oxidation treatment.
  • the enzymatic treatment will be described in detail below.
  • the enzyme used for enzymatic treatment it is preferable to use at least one of a cellulase enzyme and a hemicellulase enzyme, and more preferably to use both together.
  • the use of these enzymes makes the fibrillation of cellulose fibers easier.
  • Cellulase enzymes cause decomposition of cellulose in the presence of water.
  • hemicellulase enzymes cause decomposition of hemicellulose in the presence of water.
  • Cellulase enzymes include, for example, Trichoderma genus, Acremonium genus, Aspergillus genus, Phanerochaete genus, Trametes genus genus Humicola, genus Bacillus, genus Schizophyllum, genus Streptomyces, genus Pseudomonas, etc. Enzymes can be used. These cellulase enzymes can be purchased as reagents or commercial products.
  • EG encodedoglucanase
  • CBH cellobiohydrolase
  • hemicellulase enzymes examples include xylanase, an enzyme that degrades xylan, mannase, an enzyme that degrades mannan, and arabanase, an enzyme that degrades araban.
  • xylanase an enzyme that degrades xylan
  • mannase an enzyme that degrades mannan
  • arabanase an enzyme that degrades araban.
  • Pectinase which is an enzyme that degrades pectin, can also be used.
  • Hemicellulose is a polysaccharide excluding pectins between cellulose microfibrils in plant cell walls. Hemicelluloses are very diverse and differ between wood types and cell wall layers. Glucomannan is the main component in the secondary walls of coniferous trees, and 4-O-methylglucuronoxylan is the main component in the secondary walls of hardwoods. Therefore, when obtaining fine fibers from softwood bleached kraft pulp (NBKP), it is preferable to use mannase. In addition, when obtaining fine fibers from hardwood bleached kraft pulp (LBKP), it is preferable to use xylanase.
  • the amount of enzyme added to cellulose fibers is determined, for example, by the type of enzyme, the type of raw material wood (soft or hardwood), the type of mechanical pulp, etc.
  • the amount of the enzyme added to the cellulose fiber is preferably 0.1-3% by mass, more preferably 0.3-2.5% by mass, and particularly preferably 0.5-2% by mass. If the added amount of the enzyme is less than 0.1% by mass, there is a possibility that the effect of the addition of the enzyme cannot be sufficiently obtained. On the other hand, if the added amount of the enzyme exceeds 3% by mass, cellulose may be saccharified and the yield of fine fibers may decrease. Moreover, there is also a problem that an improvement in the effect commensurate with an increase in the amount added cannot be recognized.
  • the temperature during enzyme treatment is preferably 30 to 70°C, more preferably 35 to 65°C, and particularly preferably 40 to 60°C, regardless of whether a cellulase enzyme or a hemicellulase enzyme is used as the enzyme. . If the temperature during the enzyme treatment is 30° C. or higher, the enzyme activity is less likely to decrease and the treatment time can be prevented from becoming longer. On the other hand, if the temperature during the enzyme treatment is 70° C. or lower, deactivation of the enzyme can be prevented.
  • the time for enzymatic treatment is determined, for example, by the type of enzyme, temperature of enzymatic treatment, pH during enzymatic treatment, etc. However, the general enzymatic treatment time is 0.5 to 24 hours.
  • Methods for inactivating the enzyme include, for example, a method of adding an alkaline aqueous solution (preferably pH 10 or higher, more preferably pH 11 or higher), a method of adding hot water at 80 to 100°C, and the like.
  • Alkaline treatment prior to defibration dissociates some of the hemicellulose and cellulose hydroxyl groups in the cellulose fibers, anionizing the molecules, weakening intramolecular and intermolecular hydrogen bonds, and promoting the dispersion of cellulose fibers during fibrillation. be done.
  • Alkali used for alkali treatment include, for example, sodium hydroxide, lithium hydroxide, potassium hydroxide, aqueous ammonia solution, tetramethylammonium hydroxide, tetraethylammonium hydroxide, tetrabutylammonium hydroxide, benzyltrimethylammonium hydroxide, and the like.
  • An organic alkali or the like can be used. However, from the viewpoint of production cost, it is preferable to use sodium hydroxide.
  • the water retention of the fine fibers can be lowered, the degree of crystallinity can be increased, and homogeneity can be increased.
  • the water retention of the microfiber cellulose is low, it becomes easy to dewater, and the dewaterability of the cellulose fiber slurry is improved.
  • cellulose fibers are treated with enzymes, acids, or oxidation, the hemicellulose and amorphous regions of cellulose in the pulp are decomposed. As a result, the defibration energy can be reduced, and the uniformity and dispersibility of the cellulose fibers can be improved.
  • pretreatment reduces the aspect ratio of the microfiber cellulose, it is preferable to avoid excessive pretreatment when used as a reinforcing material for resins.
  • the bleaching treatment includes peroxide bleaching, hypochlorite bleaching, chlorine dioxide bleaching, persulfate bleaching, oxone bleaching, multi-stage bleaching treatment combining them, reduction with hydrosulfite, sodium borohydride, etc. Bleaching may be applied.
  • Defibrillation of cellulose fibers is performed by, for example, beaters, high-pressure homogenizers, counter-collision-type homogenizers, homogenizers such as high-pressure homogenizers, grinders, stone mill friction machines such as grinders, single-screw kneaders, multi-screw kneaders, and kneaders. It can be carried out by beating raw material pulp using a refiner, a jet mill, or the like. However, it is preferable to use a refiner or a jet mill.
  • the average fiber length (average length of single fibers) of the microfiber cellulose is preferably 0.02 to 2.0 mm, more preferably 0.05 to 1.5 mm, and particularly preferably 0.1 to 1.0 mm. be. If the average fiber length is less than 0.02 mm, a three-dimensional network cannot be formed between the fibers, and the reinforcing effect of the resin may decrease. On the other hand, if the average fiber length exceeds 2.0 mm, there is a risk that the reinforcing effect will be insufficient because the fiber length is the same as that of raw material pulp.
  • the average fiber length of the microfiber cellulose can be arbitrarily adjusted, for example, by selecting the raw material pulp P1, pretreatment, defibration, etc.
  • the fiber length of the microfiber cellulose is preferably 20% or more, more preferably 40% or more, and particularly preferably 60% or more for a ratio of 0.2 mm or less (Fine ratio). If the ratio is less than 20%, the reinforcing effect of the resin may not be obtained sufficiently. On the other hand, the fiber length of the microfibrous cellulose does not have a percentage upper limit of 0.2 mm or less, and may all be 0.2 mm or less.
  • the aspect ratio of the microfiber cellulose is preferably 2-15,000, more preferably 10-10,000. If the aspect ratio is less than 2, a three-dimensional network cannot be constructed, and the reinforcing effect may be insufficient. On the other hand, if the aspect ratio exceeds 15,000, the entanglement of the microfiber cellulose becomes high, and there is a possibility that the dispersion in the resin becomes insufficient.
  • the aspect ratio is the value obtained by dividing the average fiber length by the average fiber width. As the aspect ratio increases, the number of locations where catching occurs increases, so that the reinforcing effect increases.
  • the fibrillation rate of the microfiber cellulose is preferably 1.0-30.0%, more preferably 1.5-20.0%, and particularly preferably 2.0-15.0%. If the fibrillation rate exceeds 30.0%, the contact area with water becomes too large, so even if the average fiber width is within the range of 0.1 ⁇ m or more, dehydration may become difficult. There is On the other hand, if the fibrillation rate is less than 1.0%, hydrogen bonding between fibrils is reduced, and a strong three-dimensional network may not be formed.
  • the fiber length and fibrillation rate of the fiber are measured by Valmet's fiber analyzer "FS5".
  • the crystallinity of microfiber cellulose is preferably 50% or higher, more preferably 55% or higher, and particularly preferably 60% or higher. If the degree of crystallinity is less than 50%, although the miscibility with pulp and cellulose nanofibers is improved, the strength of the fibers themselves is reduced, so there is a risk that the strength of the resin cannot be improved.
  • the crystallinity of the microfibrous cellulose is preferably 95% or less, more preferably 90% or less, particularly preferably 85% or less. If the degree of crystallinity exceeds 95%, the ratio of strong hydrogen bonds in the molecule increases, the fiber itself becomes rigid, and the dispersibility deteriorates.
  • the degree of crystallinity of microfiber cellulose can be arbitrarily adjusted, for example, by selecting raw material pulp P1, pretreatment, and refining treatment.
  • the crystallinity is a value measured according to JIS K 0131 (1996).
  • the viscosity of the microfiber cellulose is preferably 2 cps or more, more preferably 4 cps or more. If the pulp viscosity of the microfiber cellulose is less than 2 cps, it may be difficult to suppress the aggregation of the microfiber cellulose.
  • the viscosity of microfiber cellulose is a value measured in accordance with TAPPI T230.
  • the freeness of the microfiber cellulose is preferably 500 ml or less, more preferably 300 ml or less, and particularly preferably 100 ml or less. If the freeness of the cellulose microfibers exceeds 500 ml, the average fiber diameter of the cellulose microfibers exceeds 10 ⁇ m, and there is a risk that the effect of improving the strength of the resin will not be sufficiently obtained.
  • Freeness is a value measured according to JIS P8121-2 (2012).
  • the zeta potential of the microfiber cellulose is preferably -150 to 20 mV, more preferably -100 to 0 mV, and particularly preferably -80 to -10 mV. If the zeta potential is less than -150 mV, the compatibility with the resin may be significantly reduced and the reinforcing effect may be insufficient. On the other hand, when the zeta potential exceeds 20 mV, the dispersion stability may deteriorate.
  • the water retention of microfiber cellulose is preferably 80-400%, more preferably 90-350%, and particularly preferably 100-300%. If the water retention is less than 80%, the reinforcing effect may be insufficient because it is the same as the raw material pulp. On the other hand, if the water retention exceeds 400%, the dewatering property tends to be poor and aggregation tends to occur. In this regard, the water retention of the microfiber cellulose can be lowered by substituting the hydroxy group of the fiber with a carbamate group, and the dehydration and drying properties can be improved.
  • microfiber cellulose The water retention of microfiber cellulose can be arbitrarily adjusted, for example, by selecting raw material pulp P1, pretreatment, defibration, etc.
  • microfiber cellulose The water retention rate of microfiber cellulose is JAPAN TAPPI No. 26 (2000).
  • cellulose nanofibers are fine fibers like microfiber cellulose, and have a unique role in improving the strength of resins.
  • cellulose nanofibers can be obtained by fibrillating (miniaturizing) the carbamate cellulose fibers P3.
  • the same material as the microfiber cellulose can be used, and it is preferable to use the same material as the microfiber cellulose.
  • the raw material fibers for cellulose nanofibers can be pretreated and defibrated in the same way as for microfiber cellulose.
  • the degree of fibrillation is different and, for example, the average fiber diameter should be less than 0.1 ⁇ m.
  • differences from the case of microfiber cellulose will be mainly described.
  • the average fiber diameter (average fiber width, average diameter of single fibers) of cellulose nanofibers is preferably 4 to 100 nm, more preferably 10 to 80 nm. If the average fiber diameter of the cellulose nanofibers is less than 4 nm, the dewaterability may deteriorate. In addition, in a form in which the cellulose nanofibers are mixed with the dispersant, the dispersant may not sufficiently cover the cellulose nanofibers (they may not sufficiently cling to the cellulose nanofibers), and the dispersibility may not be sufficiently improved. On the other hand, if the average fiber diameter of cellulose nanofiber exceeds 100 nm, it cannot be said to be cellulose nanofiber.
  • the average fiber diameter of cellulose nanofibers can be adjusted, for example, by selecting raw material pulp P1, pretreatment, defibration, and the like.
  • the method of measuring the physical properties of cellulose nanofibers is the same as that of microfiber cellulose, unless otherwise stated.
  • the average fiber length (single fiber length) of cellulose nanofibers is preferably 0.1 to 1,000 ⁇ m, more preferably 0.5 to 500 ⁇ m. If the average fiber length of the cellulose nanofibers is less than 0.1 ⁇ m, a three-dimensional network cannot be constructed between the cellulose nanofibers, and the reinforcing effect may be insufficient. On the other hand, if the average fiber length of the cellulose nanofibers exceeds 1,000 ⁇ m, the fibers tend to become entangled with each other, and the dispersibility may not be sufficiently improved.
  • the average fiber length of cellulose nanofibers can be adjusted, for example, by selecting raw material pulp P1, pretreatment, defibration, and the like.
  • the cellulose nanofiber crystallinity is preferably 95-50%, more preferably 90-60%. If the crystallinity of the cellulose nanofibers is within the above range, the strength of the resin can be reliably improved.
  • the degree of crystallinity can be arbitrarily adjusted, for example, by selecting raw material pulp P1, pretreatment, defibration, and the like.
  • the cellulose nanofiber pulp viscosity is preferably 1.0 cps or more, more preferably 2.0 cps or more.
  • the pulp viscosity is the viscosity of the solution after dissolving cellulose in the copper ethylenediamine solution, and the higher the pulp viscosity, the higher the degree of polymerization of cellulose. If the pulp viscosity is 1.0 cps or more, dehydration is imparted to the slurry, decomposition of the cellulose nanofibers is suppressed during kneading with the resin, and a sufficient reinforcing effect can be obtained.
  • the cellulose nanofibers obtained by fibrillation can be dispersed in an aqueous medium as a dispersion liquid prior to mixing with other cellulose fibers, if necessary. It is particularly preferred that the entire amount of the aqueous medium is water (aqueous dispersion). However, the aqueous medium may be another liquid partially compatible with water. As other liquids, for example, lower alcohols having 3 or less carbon atoms can be used.
  • the B-type viscosity of the cellulose nanofiber dispersion (1% concentration) is preferably 10 to 2,000 cp, more preferably 30 to 1,500 cp.
  • the B-type viscosity of the dispersion is within the above range, mixing with other cellulose fibers is facilitated, and the dewaterability of the cellulose fiber slurry is improved.
  • the B-type viscosity (solid content concentration 1%) of the dispersion is a value measured in accordance with JIS-Z8803 (2011) “Method for measuring viscosity of liquids”.
  • the B-type viscosity is the resistance torque when the dispersion is stirred, and means that the higher the viscosity, the greater the energy required for stirring.
  • the carbamate-modified fine fibers are dispersed in an aqueous medium to form a dispersion (slurry). It is particularly preferred that the entire amount of the aqueous medium is water, but it is also possible to use an aqueous medium that is partly another liquid that is compatible with water. Other liquids that can be used include lower alcohols having 3 or less carbon atoms.
  • the solid content concentration of the slurry is preferably 0.1-10.0% by mass, more preferably 0.5-5.0% by mass. If the solid content concentration is less than 0.1% by mass, excessive energy may be required during dehydration and drying. On the other hand, if the solid content concentration exceeds 10.0% by mass, the fluidity of the slurry itself may be lowered, and the dispersant may not be uniformly mixed.
  • a sizing agent was added to the pulp slurry, paper was made in a wire part so as to have a predetermined Cobb size degree, and then subjected to a press part and a pre-dryer part to produce a pulp sheet having a predetermined basis weight.
  • the pulp sheet is impregnated with the reaction chemical solution (the meaning of coating is as described above, and it does not matter whether a coating layer is formed on the surface of the pulp sheet).
  • the pulp sheet is impregnated with the reaction chemical solution (the meaning of coating is as described above, and it does not matter whether a coating layer is formed on the surface of the pulp sheet).
  • the reaction chemical solution the meaning of coating is as described above, and it does not matter whether a coating layer is formed on the surface of the pulp sheet.
  • the resulting pulp sheet was reacted in the reactor shown in Table 1 to obtain a pulp sheet in which cellulose fibers were modified (reacted cellulose fibers).
  • modified pulp sheet was diluted with water and disintegrated so that the solid content concentration was 5%.
  • the aqueous dispersion of modified cellulose fibers obtained by disaggregation was subjected to dehydration and washing twice.
  • the washed modified cellulose fibers were defibrated based on the Fine rate to obtain modified fine fibers (microfiber cellulose). The results are shown in Table 1.
  • reaction efficiency A/B x 100 (%)
  • reaction method has a great influence not only on energy consumption but also on carbamate formation.
  • the present invention can be used as a method for producing carbamate cellulose fibers.

Landscapes

  • Chemical & Material Sciences (AREA)
  • Engineering & Computer Science (AREA)
  • Life Sciences & Earth Sciences (AREA)
  • Textile Engineering (AREA)
  • Chemical Kinetics & Catalysis (AREA)
  • Biochemistry (AREA)
  • Polymers & Plastics (AREA)
  • Medicinal Chemistry (AREA)
  • Health & Medical Sciences (AREA)
  • Organic Chemistry (AREA)
  • Materials Engineering (AREA)
  • Wood Science & Technology (AREA)
  • Mechanical Engineering (AREA)
  • General Chemical & Material Sciences (AREA)
  • Paper (AREA)
  • Polysaccharides And Polysaccharide Derivatives (AREA)
  • Treatments For Attaching Organic Compounds To Fibrous Goods (AREA)
PCT/JP2022/029975 2021-09-27 2022-08-04 カルバメート化セルロース繊維の製造方法 Ceased WO2023047815A1 (ja)

Priority Applications (4)

Application Number Priority Date Filing Date Title
KR1020247001826A KR20240060784A (ko) 2021-09-27 2022-08-04 카바메이트화 셀룰로오스 섬유의 제조 방법
EP22872571.9A EP4410845A4 (en) 2021-09-27 2022-08-04 PROCESS FOR THE PRODUCTION OF CARBAMOUS CELLULOSE FIBERS
US18/293,231 US20240376663A1 (en) 2021-09-27 2022-08-04 Method for producing carbamated cellulose fibers
CN202280050219.5A CN117651720A (zh) 2021-09-27 2022-08-04 氨基甲酸酯化纤维素纤维的制造方法

Applications Claiming Priority (2)

Application Number Priority Date Filing Date Title
JP2021-156578 2021-09-27
JP2021156578A JP7429212B2 (ja) 2021-09-27 2021-09-27 カルバメート化セルロース繊維の製造方法

Publications (1)

Publication Number Publication Date
WO2023047815A1 true WO2023047815A1 (ja) 2023-03-30

Family

ID=85719433

Family Applications (1)

Application Number Title Priority Date Filing Date
PCT/JP2022/029975 Ceased WO2023047815A1 (ja) 2021-09-27 2022-08-04 カルバメート化セルロース繊維の製造方法

Country Status (6)

Country Link
US (1) US20240376663A1 (enExample)
EP (1) EP4410845A4 (enExample)
JP (1) JP7429212B2 (enExample)
KR (1) KR20240060784A (enExample)
CN (1) CN117651720A (enExample)
WO (1) WO2023047815A1 (enExample)

Citations (7)

* Cited by examiner, † Cited by third party
Publication number Priority date Publication date Assignee Title
JPS60123502A (ja) * 1983-11-02 1985-07-02 ネステ・オ−・ワイ セルロ−スカルバメ−ト繊維又はフイルムの製造方法
JPS60210601A (ja) * 1984-03-12 1985-10-23 ネステ・オー・ワイ セルロースカルバメート製造方法
JP2019001876A (ja) 2017-06-14 2019-01-10 国立大学法人京都大学 微細セルロース繊維、その製造方法、スラリー及び複合体
JP2021075665A (ja) 2019-11-13 2021-05-20 日本製紙株式会社 カルボキシル基とカルボキシル基以外のアニオン性基とを有するセルロースナノファイバー及びその製造方法
JP2021143239A (ja) * 2020-03-11 2021-09-24 大王製紙株式会社 繊維状セルロース、繊維状セルロース複合樹脂及び繊維状セルロースの製造方法
JP2021143240A (ja) * 2020-03-11 2021-09-24 大王製紙株式会社 繊維状セルロースの製造方法、及び繊維状セルロース複合樹脂の製造方法
WO2022030391A1 (ja) * 2020-08-04 2022-02-10 大王製紙株式会社 繊維状セルロースの製造方法及び繊維状セルロース複合樹脂の製造方法

Family Cites Families (2)

* Cited by examiner, † Cited by third party
Publication number Priority date Publication date Assignee Title
JP6127992B2 (ja) * 2014-01-23 2017-05-17 セイコーエプソン株式会社 シート製造装置及びシート製造方法
JP6683242B1 (ja) * 2018-12-28 2020-04-15 王子ホールディングス株式会社 繊維状セルロース、繊維状セルロース含有物、成形体及び繊維状セルロースの製造方法

Patent Citations (7)

* Cited by examiner, † Cited by third party
Publication number Priority date Publication date Assignee Title
JPS60123502A (ja) * 1983-11-02 1985-07-02 ネステ・オ−・ワイ セルロ−スカルバメ−ト繊維又はフイルムの製造方法
JPS60210601A (ja) * 1984-03-12 1985-10-23 ネステ・オー・ワイ セルロースカルバメート製造方法
JP2019001876A (ja) 2017-06-14 2019-01-10 国立大学法人京都大学 微細セルロース繊維、その製造方法、スラリー及び複合体
JP2021075665A (ja) 2019-11-13 2021-05-20 日本製紙株式会社 カルボキシル基とカルボキシル基以外のアニオン性基とを有するセルロースナノファイバー及びその製造方法
JP2021143239A (ja) * 2020-03-11 2021-09-24 大王製紙株式会社 繊維状セルロース、繊維状セルロース複合樹脂及び繊維状セルロースの製造方法
JP2021143240A (ja) * 2020-03-11 2021-09-24 大王製紙株式会社 繊維状セルロースの製造方法、及び繊維状セルロース複合樹脂の製造方法
WO2022030391A1 (ja) * 2020-08-04 2022-02-10 大王製紙株式会社 繊維状セルロースの製造方法及び繊維状セルロース複合樹脂の製造方法

Non-Patent Citations (3)

* Cited by examiner, † Cited by third party
Title
"Chemistry handbook: Applied chemistry 6th edition", 1 January 2003, MARUZEN CO., LTD, JP, ISBN: 9784621071380, article THE CHEMICAL SOCIETY OF JAPAN: "Passage (Figure 5.69)", pages: 251 - 252, XP009545119 *
See also references of EP4410845A4
VO LOAN T. T., HAJJI FUAD, ŠIROKÁ BARBORA, MANIAN AVINASH P., DAVIS ADRIENNE, FOSTER TIMOTHY J., BECHTOLD THOMAS: "Direct carbamation of cellulose fiber sheets", CELLULOSE, SPRINGER NETHERLANDS, NETHERLANDS, vol. 21, no. 1, 1 February 2014 (2014-02-01), Netherlands , pages 627 - 640, XP093053575, ISSN: 0969-0239, DOI: 10.1007/s10570-013-0116-z *

Also Published As

Publication number Publication date
EP4410845A4 (en) 2025-10-15
KR20240060784A (ko) 2024-05-08
US20240376663A1 (en) 2024-11-14
EP4410845A1 (en) 2024-08-07
JP7429212B2 (ja) 2024-02-07
CN117651720A (zh) 2024-03-05
JP2023047591A (ja) 2023-04-06

Similar Documents

Publication Publication Date Title
US10087580B2 (en) Dry mixed re-dispersible cellulose filament/carrier product and the method of making the same
WO2019189590A1 (ja) カルボキシメチル化ミクロフィブリルセルロース繊維およびその組成物
Garcia-Ubasart et al. Biomodification of cellulose flax fibers by a new cellulase
WO2019189595A1 (ja) カルボキシメチル化ミクロフィブリルセルロース繊維およびその組成物
JP7335929B2 (ja) セルロース繊維含有物の製造方法、反応セルロース繊維の製造方法、及び反応微細繊維の製造方法
Verma et al. Improving the material efficiency of recycled furnish for papermaking through enzyme modifications
JP2023047590A5 (enExample)
JP7429212B2 (ja) カルバメート化セルロース繊維の製造方法
JP2023047591A5 (enExample)
EP4553089A1 (en) Method for producing carbamated cellulose fibers
JP7449328B2 (ja) セルロースナノファイバーの製造方法
JP2024097345A5 (enExample)
JP7406312B2 (ja) 水解紙及びその製造方法
Saukkonen et al. Surface selective removal of xylan from refined never-dried birch kraft pulp
JP7550189B2 (ja) カルバメート化セルロース繊維の製造方法及びカルバメート化セルロース微細繊維の製造方法
JP2023146477A5 (enExample)
JP7499816B2 (ja) 繊維状セルロース複合樹脂、繊維状セルロース含有物、及び繊維状セルロース複合樹脂の製造方法
JP2023180893A5 (enExample)
US20250389085A1 (en) Method for preparing carbamated cellulose fibers and method for preparing carbamated cellulose fine fibers

Legal Events

Date Code Title Description
121 Ep: the epo has been informed by wipo that ep was designated in this application

Ref document number: 22872571

Country of ref document: EP

Kind code of ref document: A1

WWE Wipo information: entry into national phase

Ref document number: 202280050219.5

Country of ref document: CN

NENP Non-entry into the national phase

Ref country code: DE

ENP Entry into the national phase

Ref document number: 2022872571

Country of ref document: EP

Effective date: 20240429