WO2022209631A1 - 情報処理装置、情報処理方法及びシステム - Google Patents

情報処理装置、情報処理方法及びシステム Download PDF

Info

Publication number
WO2022209631A1
WO2022209631A1 PCT/JP2022/010030 JP2022010030W WO2022209631A1 WO 2022209631 A1 WO2022209631 A1 WO 2022209631A1 JP 2022010030 W JP2022010030 W JP 2022010030W WO 2022209631 A1 WO2022209631 A1 WO 2022209631A1
Authority
WO
WIPO (PCT)
Prior art keywords
player
privilege
information
voting
group
Prior art date
Legal status (The legal status is an assumption and is not a legal conclusion. Google has not performed a legal analysis and makes no representation as to the accuracy of the status listed.)
Ceased
Application number
PCT/JP2022/010030
Other languages
English (en)
French (fr)
Japanese (ja)
Inventor
大丈 照内
Current Assignee (The listed assignees may be inaccurate. Google has not performed a legal analysis and makes no representation or warranty as to the accuracy of the list.)
Mixi Inc
Original Assignee
Mixi Inc
Priority date (The priority date is an assumption and is not a legal conclusion. Google has not performed a legal analysis and makes no representation as to the accuracy of the date listed.)
Filing date
Publication date
Application filed by Mixi Inc filed Critical Mixi Inc
Publication of WO2022209631A1 publication Critical patent/WO2022209631A1/ja
Priority to US18/478,513 priority Critical patent/US20240029511A1/en
Anticipated expiration legal-status Critical
Ceased legal-status Critical Current

Links

Images

Classifications

    • GPHYSICS
    • G07CHECKING-DEVICES
    • G07FCOIN-FREED OR LIKE APPARATUS
    • G07F17/00Coin-freed apparatus for hiring articles; Coin-freed facilities or services
    • G07F17/32Coin-freed apparatus for hiring articles; Coin-freed facilities or services for games, toys, sports, or amusements
    • G07F17/3244Payment aspects of a gaming system, e.g. payment schemes, setting payout ratio, bonus or consolation prizes
    • GPHYSICS
    • G06COMPUTING OR CALCULATING; COUNTING
    • G06QINFORMATION AND COMMUNICATION TECHNOLOGY [ICT] SPECIALLY ADAPTED FOR ADMINISTRATIVE, COMMERCIAL, FINANCIAL, MANAGERIAL OR SUPERVISORY PURPOSES; SYSTEMS OR METHODS SPECIALLY ADAPTED FOR ADMINISTRATIVE, COMMERCIAL, FINANCIAL, MANAGERIAL OR SUPERVISORY PURPOSES, NOT OTHERWISE PROVIDED FOR
    • G06Q50/00Information and communication technology [ICT] specially adapted for implementation of business processes of specific business sectors, e.g. utilities or tourism
    • G06Q50/34Betting or bookmaking, e.g. Internet betting
    • GPHYSICS
    • G07CHECKING-DEVICES
    • G07FCOIN-FREED OR LIKE APPARATUS
    • G07F17/00Coin-freed apparatus for hiring articles; Coin-freed facilities or services
    • G07F17/32Coin-freed apparatus for hiring articles; Coin-freed facilities or services for games, toys, sports, or amusements
    • G07F17/3202Hardware aspects of a gaming system, e.g. components, construction, architecture thereof
    • G07F17/3204Player-machine interfaces
    • G07F17/3209Input means, e.g. buttons, touch screen
    • GPHYSICS
    • G07CHECKING-DEVICES
    • G07FCOIN-FREED OR LIKE APPARATUS
    • G07F17/00Coin-freed apparatus for hiring articles; Coin-freed facilities or services
    • G07F17/32Coin-freed apparatus for hiring articles; Coin-freed facilities or services for games, toys, sports, or amusements
    • G07F17/3202Hardware aspects of a gaming system, e.g. components, construction, architecture thereof
    • G07F17/3204Player-machine interfaces
    • G07F17/3211Display means
    • GPHYSICS
    • G07CHECKING-DEVICES
    • G07FCOIN-FREED OR LIKE APPARATUS
    • G07F17/00Coin-freed apparatus for hiring articles; Coin-freed facilities or services
    • G07F17/32Coin-freed apparatus for hiring articles; Coin-freed facilities or services for games, toys, sports, or amusements
    • G07F17/3225Data transfer within a gaming system, e.g. data sent between gaming machines and users
    • G07F17/323Data transfer within a gaming system, e.g. data sent between gaming machines and users wherein the player is informed, e.g. advertisements, odds, instructions
    • GPHYSICS
    • G07CHECKING-DEVICES
    • G07FCOIN-FREED OR LIKE APPARATUS
    • G07F17/00Coin-freed apparatus for hiring articles; Coin-freed facilities or services
    • G07F17/32Coin-freed apparatus for hiring articles; Coin-freed facilities or services for games, toys, sports, or amusements
    • G07F17/326Game play aspects of gaming systems
    • G07F17/3269Timing aspects of game play, e.g. blocking/halting the operation of a gaming machine
    • GPHYSICS
    • G07CHECKING-DEVICES
    • G07FCOIN-FREED OR LIKE APPARATUS
    • G07F17/00Coin-freed apparatus for hiring articles; Coin-freed facilities or services
    • G07F17/32Coin-freed apparatus for hiring articles; Coin-freed facilities or services for games, toys, sports, or amusements
    • G07F17/326Game play aspects of gaming systems
    • G07F17/3272Games involving multiple players
    • G07F17/3274Games involving multiple players wherein the players cooperate, e.g. team-play
    • GPHYSICS
    • G07CHECKING-DEVICES
    • G07FCOIN-FREED OR LIKE APPARATUS
    • G07F17/00Coin-freed apparatus for hiring articles; Coin-freed facilities or services
    • G07F17/32Coin-freed apparatus for hiring articles; Coin-freed facilities or services for games, toys, sports, or amusements
    • G07F17/326Game play aspects of gaming systems
    • G07F17/3272Games involving multiple players
    • G07F17/3276Games involving multiple players wherein the players compete, e.g. tournament
    • GPHYSICS
    • G07CHECKING-DEVICES
    • G07FCOIN-FREED OR LIKE APPARATUS
    • G07F17/00Coin-freed apparatus for hiring articles; Coin-freed facilities or services
    • G07F17/32Coin-freed apparatus for hiring articles; Coin-freed facilities or services for games, toys, sports, or amusements
    • G07F17/3286Type of games
    • G07F17/3288Betting, e.g. on live events, bookmaking

Definitions

  • the present invention relates to an information processing device, an information processing method, and a system.
  • a voting device that receives votes from voters is used (see Patent Document 1, for example).
  • a voter can vote by writing the voting matters necessary for voting on a ballot paper and inputting it into a voting device.
  • the voting method such as single win or double win, horses to be voted on, etc. can be written on a ballot paper and input to a voting device, whereby voting can be carried out.
  • An object of the present disclosure is to provide technology capable of improving the motivation of a plurality of players to form a group and vote.
  • An information processing device is an information processing device that receives votes for a competition, and includes a processor, wherein the processor registers a plurality of players including a first player and a second player as a group, receiving first voting information on which the first player votes and second voting information on which the second player votes for the competition, and giving the first privilege determined based on the first voting information to the first player; and when the second voting information satisfies a predetermined condition, the first privilege is given to the second player.
  • FIG. 4 shows an example of a screen displaying benefits given to a player. 4 is a table showing an example of a method of calculating benefits given to a player; FIG. 4 is a flow diagram showing an example of a processing procedure performed by the voting system; FIG.
  • FIG. 4 is a flow diagram showing an example of a processing procedure performed by the voting system; It is a figure which shows the functional block structural example of the server which concerns on 2nd Embodiment. It is a figure which shows an example of privilege grade information. It is a figure which shows an example of the privilege given to the player who participated in the group.
  • FIG. 11 is a sequence diagram showing an example of processing procedures performed by the voting system according to the second embodiment;
  • FIG. 11 is a sequence diagram showing an example of processing procedures performed by the voting system according to the second embodiment; It is a figure which shows an example of a voting screen. It is a figure which shows an example of a recruiting screen. It is a figure which shows an example of a participation request screen.
  • FIG. 1 is a diagram showing an example of the system configuration of a voting system 1 according to this embodiment.
  • a voting system 1 shown in FIG. 1 includes a server 10 and one or more terminals 20 .
  • the server 10 and the terminal 20 are communicably connected to each other via a communication network N such as the Internet, intranet, wireless LAN, mobile communication, or the like.
  • the server 10 and the terminal 20 may be called an information processing device.
  • the server 10 may be configured from one or more physical servers or the like, may be configured using a virtual server that operates on a hypervisor, or may be configured using a cloud server. may be configured
  • the terminal 20 is a terminal used by a player who is a user of the voting system 1 , and the player can vote for a voting target by operating the terminal 20 .
  • the terminal 20 is, for example, a mobile phone (including a smart phone), a tablet terminal, a personal computer, or the like.
  • the server 10 manages voting targets voted by players, manages predetermined values owned by players, and manages refund amounts (for example, refund money, etc.) according to competition results.
  • “competition” means, for example, a race such as a bicycle race, a horse race, a boat race, or an auto race.
  • the server 10 and the terminal 20 may receive votes for each game in which votes are possible for the voting object.
  • “Voting object” means an object to vote for a predetermined value, and is unique by combining the designation of the contestant who is expected to win among the contestants (including athletes and animals) who participate in the competition and the designation of the voting method.
  • a double ticket is a betting ticket that predicts the first and second runners in the order of finish
  • a triple ticket is a ticket that predicts the first to third runners (however, the order of finish does not matter). It is a ticket to In the case of horse racing, the betting ticket is the first winning betting ticket, the fifth winning betting ticket, and the like.
  • the "predetermined value” may be, for example, money or points that allow one to vote for a voting target. Note that the predetermined value is also simply referred to as "value”. Predetermined values may include, for example, a first value and a second value. Here, the "first value” is a specific value. Also, the “second value” here is a specific value different from the first value. For example, if the first value is money, the second value may be virtual currency.
  • Points may be available for certain services or games in addition to voting. Also, the points may be redeemable for items or virtual currency that can be used in a predetermined service or game, for example.
  • the virtual currency is, for example, coins that can be obtained for free in the game (hereinafter referred to as “free coins”).
  • points may be, for example, points that a player who plays a predetermined service or game can receive for free in a predetermined service or game (hereinafter referred to as “free points”),
  • the points may be points (hereinafter referred to as “paid points”) that can be received in exchange for payment of money (for example, by charging) in a predetermined service or game.
  • the free points may be points that can be used in so-called gacha, a game in which objects such as characters and items used in online games are obtained by lottery.
  • the player if the player voted for a winning object, that is, if the voting object is for which a reward is to be paid, the player is given a predetermined reward (for example, a refund) according to the predetermined value of the vote.
  • the predetermined reward may be the same value as the predetermined value (for example, if the predetermined value is money, the reward is also money), or it may be a value different from the predetermined value (for example, if the predetermined value is money). If so, the reward may be points or the like). It should be noted that the fact that the object voted by the player is correct is also referred to as "the player's vote is correct".
  • players can form teams with other players for a given period of time or for a competition.
  • a player may be given a privilege by participating in a team formed with other players in this way.
  • "a player participates in a team” specifically means that the player is associated with a specific team.
  • a team ID that uniquely identifies each team may be associated with a player ID that uniquely identifies each player, as in the team management DB 100b of FIG. 4, which will be described later.
  • the "privilege” is something that is given to the player in an advantageous manner, and may be, for example, virtual currency, items that can be used in the game, or points.
  • the privilege may be given to the player as a supplementary prize to a reward (for example, a refund, etc.) that is paid when the player's vote is correct, for example.
  • the "predetermined period” is the period during which a team composed of multiple players is maintained.
  • the predetermined period may be, for example, a period that includes a time period during which the competition is held (for example, one day), or a period from designation by the player of forming a new team to designation of canceling the team. Alternatively, it may be a period from the formation of a new team until all the players participating in the team are gone due to withdrawal or the like.
  • "to form a new team” specifically means to register information about the new team in a database such as the team management DB 100b in FIG. 4 as a new record.
  • FIG. 2 is a diagram showing a hardware configuration example of the server 10 and the terminal 20.
  • the server 10 and the terminal 20 include a processor 11 such as a CPU (Central Processing Unit), a GPU (Graphical Processing Unit), a memory, a HDD (Hard Disk Drive) and/or an SSD (Solid State , a communication IF (Interface) 13 for performing wired or wireless communication, an input device 14 for receiving input operations, and an output device 15 for outputting information.
  • the input device 14 is, for example, a keyboard, touch panel, mouse and/or microphone.
  • the output device 15 is, for example, a display and/or a speaker.
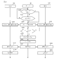
  • FIG. 3 is a diagram showing a functional block configuration example of the server 10.
  • the server 10 includes a storage unit 100 , a display control unit 101 , a reception unit 102 , a privilege provision unit 104 and a payment processing unit 105 .
  • the storage unit 100 can be implemented using the storage device 12 included in the server 10 .
  • the display control unit 101, the reception unit 102, the voting processing unit 103, the privilege granting unit 104, and the payment processing unit 105 cause the processor 11 of the server 10 to execute a program stored in the storage device 12.
  • the program can be stored in a storage medium.
  • the storage medium storing the program may be a non-transitory computer readable medium.
  • the non-temporary storage medium is not particularly limited, but may be a storage medium such as a USB memory or CD-ROM, for example.
  • the storage unit 100 stores a player management DB 100a and a team management DB 100b.
  • FIG. 4 shows an example of the player management DB 100a and the team management DB 100b.
  • An identifier for uniquely identifying a player within the server 10 is stored in the "player ID" of the player management DB 100a.
  • “Nickname” stores the nickname input by the player at the time of player registration.
  • “Possession value” stores the amount of predetermined value possessed by the player.
  • “Points” stores the amount of points owned by the player. In the "points", the amount of paid points and the amount of free points may be stored separately.
  • “Voting history” includes the voting object voted by the player, the predetermined value voted for, the reward earned by the player (described as “refund cash” in this example), and the benefits earned by the individual ("points” in this example). The same shall apply hereinafter), and the total reward obtained by adding the reward obtained by the participating team to the reward obtained by the individual is stored for each race.
  • An identifier for uniquely identifying each team within the server 10 is stored in the "team ID" of the team management DB 100b.
  • "Participating player ID” stores an identifier for uniquely identifying a player participating in each team.
  • the "participating player ID” is, for example, a flag indicating the participation status of each player in association with the identifier (e.g., "1: Applying for participation”, “2: Participating”, “3: Inviting", “4: Temporarily away”, etc.) may be stored.
  • the “team voting history” in each race, the players who voted among the players participating in each team (described as “betting players” in this example), and the benefits given to the participating players (in this example described as “team acquisition points”) is stored.
  • the display control unit 101 causes the display of the terminal 20 to display a screen for accepting the designation of the voting target from the player and a screen showing the amount of rewards and benefits (for example, voting result screens A1 and A2 shown in FIG. 6 to be described later). perform various processing necessary for The display control unit 101 sends data for displaying various screens to the terminal 20 in response to access from a web browser provided in the terminal 20 or access from a dedicated application installed in the terminal 20. You may make it transmit.
  • the receiving unit 102 has a function of receiving designation of a voting target and a predetermined value from the player.
  • the reception unit 102 may receive from the player a designation of the composition of a new team or the player's participation in an existing team.
  • the reception unit 102 may also receive a designation from the player to invite another player to join a specific team.
  • the receiving unit 102 may receive these designations via the screen of the terminal 20, for example.
  • the accepting unit 102 may notify other invited players of the invitation through the screen of the terminal 20 .
  • the voting processing unit 103 has a function of executing a process of voting for a predetermined value received by the receiving unit 102 from the player for each game. Note that the voting processing unit 103 may vote for the voting target received from the player by accessing an external system that accepts voting for the competition and pays refund cash.
  • the privilege granting unit 104 allows a plurality of players to form a team during a predetermined period or for a competition, and grants a privilege to the player when predetermined conditions are met.
  • the "predetermined conditions" are matters to be satisfied by the player in order to give the player a privilege.
  • Predetermined conditions may include, for example, participation by a player in a team and voting on a voting object.
  • the receiving unit 102 receives a specification of an invitation from a player to invite another player to join the team
  • the privilege granting unit 104 may grant a privilege to the invited player.
  • the privilege granting unit 104 gives a privilege when a player forms a team with another player and votes together. can increase Moreover, according to the above configuration, it is possible to encourage the player to invite other players to vote.
  • a predetermined condition may include, for example, that the player participates in the team from a predetermined time when voting on the voting target is acceptable until the competition ends.
  • “until the end of the competition” may be, for example, when the competition is a bicycle race, until the contestant for whom the ticket is issued reaches the finish line.
  • “until the end of the competition” here may be, as another example, until the order of finish of the competition is determined. According to such a configuration, it is possible to prevent the player from leaving the team before the end of the competition.
  • a predetermined condition may include, for example, that a player does not participate in another team from a predetermined time when voting on a voting target is acceptable until the competition ends.
  • the player does not participate in another team may include, for example, the player temporarily leaving the participating team and joining another team.
  • the privilege granting unit 104 may select other players who participate in the same team as the player (hereinafter also referred to as "other participating players", and all players participating in a specific team may also be referred to as “participating players"). If the voting target voted by is the target for payment of the reward, that is, if the other participating player's vote is correct, a privilege may be given to the player. According to such a configuration, the privilege granting unit 104 gives incentives to other participating players who participate in the same team as the player because the player's vote is correct, so that the other participating players who participate in the same team can contribute. It is possible to increase the willingness to play, such as voting to play.
  • the privilege giving unit 104 may give the player a privilege.
  • the privilege giving unit 104 can give an incentive to the player when the player's own vote is correct, so that the player's willingness to play can be enhanced.
  • the privilege granting unit 104 may grant a privilege to the player according to the reward paid to the participating player on the same team as the player. Also, based on the reward, the privilege granting unit 104 may calculate the degree of contribution to the team of the participating player to whom the reward is paid (hereinafter simply referred to as "contribution degree"). The degree of contribution may be set, for example, by dividing the amount of remuneration to be paid into predetermined ranges, and setting N levels (N: specific numerical value) such as "high/medium/low” for each range. .
  • N specific numerical value
  • a specific example of calculation of the privilege given to the player by the privilege providing unit 104 will be described later with reference to FIG. According to such a configuration, the privilege granting unit 104 can increase the player's willingness to play, such as voting to obtain more rewards for the participating players of the same team.
  • the privilege giving unit 104 gives a privilege to the player according to the level of one or a plurality of participating players for whom the reward is to be paid based on the voting target voted by the participating player among the participating players on the same team as the player. good too.
  • the "level" is an index indicating the degree of utilization of a predetermined service, the degree of game progress, and the degree of proficiency in the game.
  • the level may be improved each time a predetermined service is used, as the game progresses, or as predetermined conditions are satisfied. Specifically, the level may be set according to at least one of the number of times the player voted in a predetermined period, the predetermined value voted by the player, and the accumulated reward paid to the player.
  • the privilege granting unit 104 may calculate the degree of contribution of the participating player to the team based on the level of the participating player.
  • the degree of contribution may be set for each range by classifying the player's level into predetermined ranges, similar to the example of the reward to be paid above.
  • the privilege granting unit 104 gives a privilege according to the level of the participating player whose vote is correct, that is, the experience of voting of the participating player, so that the incentive to vote more is increased. be able to. Therefore, according to such a configuration, the privilege granting unit 104 can motivate the player to play such as raising the level by voting more.
  • the privilege granting unit 104 may grant a privilege to the player according to the highest level among the levels of participating players on the same team as the player. According to such a configuration, the privilege granting unit 104 increases the player's willingness to play such as raising the level by voting more to contribute to the participating players of the same team, while increasing the player's willingness to play with other participating players. By creating a sense of competition, players will be more motivated to play.
  • the privilege granting unit 104 gives the player a first privilege corresponding to the participating player who voted for the first value among participating players on the same team as the player.
  • the privilege giving unit 104 gives a second privilege according to the participating player who voted for the second value among the participating players on the same team as the player. good too.
  • the privilege granting unit 104 may give the first value corresponding to the first privilege, which is the sum of the first privileges given to the participating players, to the participating players who voted.
  • the privilege granting unit 104 may similarly give the sum of the second privileges to the participating players who voted for the second value corresponding to the second privilege. According to such a configuration, the privilege granting unit 104 can give variations to the privileges given to the participating players.
  • the payment processing unit 105 when the object of voting for the predetermined value of the player is the object of payment of the reward (in other words, when the player's vote is correct), the payment processing unit 105 selects the predetermined
  • the server 10 itself or an external system has a function of performing payment processing for rewards (for example, refunds) according to value for each competition.
  • FIG. 5 is a table for calculating the first and second benefits given to each participating player participating in a team in a specific race (hereinafter referred to as "nth race").
  • the predetermined value includes a first value and a second value, the first value being free coins and the second value being cash.
  • the first benefit corresponding to the first value is free points (hereinafter also referred to as "Gpt (Gacha Points)”)
  • the second benefit corresponding to the second value is paid points (hereinafter referred to as "Ppt (also called "Product Point”).
  • Gpt Global Points
  • Ppt also called “Product Point”
  • a Gpt return rate and a Ppt return rate are set according to each level. For example, in the case of player A, the Gpt return rate is set to “1 (%)” and the Ppt return rate is set to “1 (%)” according to player A's level “1". On the other hand, in the case of player D, the Gpt return rate is set at "15 (%)” and the Ppt return rate is set at "5 (%)” according to the player D's level "20".
  • each participating player votes for the voting object that each designated free coin (bet free coin) and/or cash (bet cash) amount designated by each in the n-th race. .
  • each participating player if his/her own vote was correct in the n-th race, based on the predetermined value (free coin and/or cash) and the odds (hit odds), Rewards (Refund Free Points (Refund Gpt) and/or Refund Cash) are paid.
  • "odds” indicates the odds of receiving a refund if a bicycle race ticket wins.
  • the payment processing unit 105 pays player A free points "5000 (Gpt)" obtained by multiplying the voted free coin "1000 (coin)" by the odds "5".
  • player C is paid free points "9000 (Gpt)” obtained by multiplying the voted free coin “3000 (coin)” by the odds “3", and the voted cash “1000 (yen)”. )” multiplied by the odds “3” is paid in cash “3000 (yen)”.
  • the privilege granting unit 104 calculates a player's individual privilege based on the reward paid in the nth race to each participating player. For example, the privilege granting unit 104 provides the player A with a first privilege (supplementary prize Gpt (individual)), which is a free point obtained by multiplying the free point “5000 (Gpt)” to be paid by the Gpt return rate “1 (%)”. Calculate the points "50 (Gpt)”. Further, for example, the privilege granting unit 104 gives the player C a first privilege (supplementary prize Gpt As a (individual), free points "900 (Gpt)" are calculated by multiplying the free points "9000 (Gpt)" of the first value to be paid by the Gpt return rate "10 (%)".
  • a first privilege supplementary prize Gpt (individual)
  • free points "900 (Gpt)" are calculated by multiplying the free points "9000 (Gpt)" of the first value to be paid by the Gpt return rate "10 (%)”.
  • the privilege granting unit 104 provides the player C with a Ppt return rate of "4 (%)" for the second value cash “3000 (yen)" to be paid as a second privilege (supplementary prize Ppt (individual)).
  • the accumulated pay points "120 (Ppt)" are calculated. That is, the privilege granting unit 104 calculates the privilege for each player according to the level of each participating player and the reward to be paid.
  • the privilege granting unit 104 totals the first and second privileges for all participating players in the entire team. Specifically, the privilege granting unit 104 sums the value of the free points (supplementary prize Gpt (individual)), which is the first privilege of the individual participating players, as the total of the first privilege, and calculates the total free points of the entire team ( "2150 (Gpt)" will be calculated as the supplementary prize (Gpt (all members)).
  • the privilege granting unit 104 calculates the total of the second privilege by summing the value of the paid points (secondary prize ppt (individual)) that is the second privilege of the individual participating players, and the total paid points of the entire team (secondary prize Ppt (everyone) )) to calculate “380 (Ppt)”.
  • the privilege giving unit 104 gives the calculated total free points of the entire team to the participating players who voted for free coins corresponding to the free points.
  • the sum of the total free points for the entire team given as a privilege by the privilege granting unit 104 and the refund free points (refund Gpt) paid as a reward by the payment processing unit 105 is It will be the total earned free points (total earned Gpt) of the participating players.
  • the privilege granting unit 104 gives the calculated total pay points of the entire team as total earned pay points (total earned pay points Ppt) to the participating players who voted in cash corresponding to the pay points. That is, the privilege granting unit 104 provides each participating player with an individual privilege of the participating player and a privilege of another participating player according to the type of predetermined value voted by each participating player (first value/second value). Gives team-wide benefits combined with
  • FIG. 6 shows an example of a screen that displays benefits given to participating players who participate in team T. As shown in FIG. The screen shown in FIG. 6 may be displayed when a predetermined operation is performed on the screen for accepting the designation of displaying the voting results by the participating players.
  • the voting result screen A1 is a screen for displaying the results of the tenth race for player A.
  • the voting result screen A2 is a screen for displaying details of the race result of the tenth race for player A.
  • the voting result screen A2 includes a result detail display area a20 for displaying the details of the race result of the tenth race, a privilege given to each participating player who participates in the team T of the tenth race, the level of each participating player, and each participating player's level. includes a privilege display area a21 that displays the degree of contribution to team T according to the level of .
  • the privileges displayed in the privilege display area a21 are the first privilege (free points) and the second privilege (paid points).
  • the degree of contribution based on the level of the participating player is set in three stages of "high/medium/low".
  • the certificate icon is displayed immediately below the image representing the corresponding player.
  • player A has a "low” contribution based on his level 1
  • player C has a "medium” contribution based on his level 15.
  • Participating players can check how much they and other participating players have contributed to team T by referring to the screen in FIG. 6(b).
  • FIGS. 7 and 8 are flow charts showing an example of a processing procedure performed by the voting system 1.
  • FIG. FIG. 7 shows an example in which a privilege is given if the player participates in the team, and as another example, FIG. Give an example.
  • FIG. 7 shows an example in which a privilege is given if the player participates in the team, and as another example, FIG. Give an example.
  • the receiving unit 102 of the server 10 receives designation of the voting target and the predetermined value from the player via the screen of the terminal 20 (S10).
  • the voting processing unit 103 votes the received predetermined value for the voting object received by the receiving unit 102 (eg, purchases a betting ticket if the competition is a bicycle race) (S11).
  • the privilege giving unit 104 gives the player a privilege (S13). It should be noted that this "when the player participates in the team" may be limited to the case where the player participates in the team from the predetermined time when voting for the voting target is acceptable until the competition ends.
  • the payment processing unit 105 performs payment processing of a reward to the player according to the predetermined value voted for by the player when the object of voting for the predetermined value of the player is the object of payment of the reward (Yes in S14). (S15).
  • the payment processing unit 105 performs payment processing of a reward to the player according to the predetermined value voted for by the player when the object of voting for the predetermined value of the player is the object of payment of the reward (Yes in S16). (S17).
  • the receiving unit 102 of the server 10 receives designation of the voting target and the predetermined value from the player via the screen of the terminal 20 (S20).
  • the voting processing unit 103 votes the received predetermined value for the voting object received by the receiving unit 102 (S21).
  • the payment processing unit 105 If the player is participating in the team (Yes in S22), and if the object of voting for the player's predetermined value is the object of payment of the reward (Yes in S23), the payment processing unit 105 Then, a reward payment process is performed according to the predetermined value voted by the player (S24).
  • the privilege granting unit 104 gives the player a privilege of the individual player. That is, in this case, the privilege giving unit 104 gives the player a privilege resulting from the fact that the player's own vote was correct. (S25).
  • the privilege giving unit 104 gives the player a privilege. That is, the privilege granting unit 104 gives the player a privilege resulting from the fact that the other participating players on the same team as the player have voted correctly. (S27).
  • the payment processing unit 105 performs payment processing of a reward to the player according to the predetermined value voted by the player when the object of voting for the predetermined value of the player is the object of payment of the reward (Yes in S28). (S29).
  • Appendix 1 An information processing device that receives a vote for each competition in which voting is possible for a voting target, a reception unit that receives designation of a voting target and a predetermined value from a player; Allowing a plurality of players to form a team for a predetermined period of time or for a competition, and rewarding said players when predetermined conditions are met, including joining said team by said players and voting on said voting object.
  • a privilege granting unit Information processing equipment.
  • the privilege giving unit gives a privilege to the player when the object voted by another player who participates in the same team as the player is the object of payment of the reward, The information processing device according to appendix 1.
  • the privilege giving unit gives a privilege to the player when the voting target received by the receiving unit from the player is a reward payment target, The information processing device according to appendix 1 or 2.
  • the privilege giving unit gives a privilege to the player according to a reward paid to a player who participates in the same team as the player, The information processing apparatus according to any one of Appendices 1 to 3.
  • the privilege granting unit gives a privilege to the player according to the level of one or more players among the players who participate in the same team as the player, for whom the player voted for a reward, and The level is set according to at least one of the number of times the player has voted in a predetermined period, the predetermined value voted by the player, and the cumulative value of rewards paid to the player.
  • the information processing apparatus according to any one of Appendices 1 to 4.
  • the privilege giving unit gives a privilege to the player according to the highest level among the levels of the players participating in the same team as the player, The information processing device according to appendix 5.
  • the predetermined value includes a first value and a second value,
  • the privilege giving unit provides the first privilege according to the player who voted for the first value among the players participating in the same team as the player. given to a player, and when the player votes for the second value for the voting object, a second benefit according to the player who voted for the second value among the players participating in the same team as the player, is given;
  • the information processing device according to any one of Appendices 1 to 6.
  • the predetermined condition includes that the player participates in the team from a predetermined time when voting for the voting object can be accepted until the competition ends, The information processing device according to any one of Appendices 1 to 7.
  • Appendix 9 A computer that accepts votes for each competition that can be voted for a receiving function for receiving designation of a voting target and a predetermined value from a player; Allowing a plurality of players to form a team for a predetermined period of time or for a competition, and rewarding said players when predetermined conditions are met, including participation by said players in said team and voting on said voting object. Realize the privilege grant function, program.
  • FIG. 9 a voting system 1 according to a second embodiment of the present invention will be described with reference to FIGS. 9 to 20.
  • FIG. The voting system 1 according to the second embodiment is similar to the first embodiment in the system configuration shown in FIG. 1 and the hardware configuration shown in FIG. 2, so the description thereof will be omitted.
  • 2nd Embodiment it demonstrates that the 1st value is a pay point, such as cash, and the 2nd value is a free point.
  • FIG. 9 shows a functional block diagram of the server 10 according to the second embodiment.
  • the server 10 includes a storage unit 100, a display control unit 101, a reception unit 102, a voting processing unit 103, a privilege granting unit 104, a payment processing unit 105, a participation control unit 110, and a registration unit 111.
  • the function of each part provided in the server 10 is realized by cooperation of the processor 11, the storage device 12, the communication IF 13, the input device 14 and the output device 15 of the server 10.
  • FIG. In the following description, among the functions provided in the server 10 according to the second embodiment, differences from the functions provided in the server 10 according to the first embodiment will be mainly described. Regarding the functions denoted by the same reference numerals as those of the server 10, the description of the functions common to the first embodiment will be omitted.
  • Various data are stored in the storage unit 100, and in this embodiment, for example, a privilege grade information table T1 shown in FIG. 10 is stored.
  • a privilege grade information table T1 contains information for determining the grade of a privilege given to a group according to the total amount of votes cast by players participating in the same group (team). Information is stored.
  • the privilege grade information table T1 contains, for each range of the total amount of betting tickets with the first value specified, among the betting tickets voted for the same race by the players participating in the same group. Privilege grade is set. Privilege grade refers to the classification of benefits that can be obtained by participating in a group and voting, and when the range of the total vote amount is large, the benefits are more advantageous than when the range is smaller.
  • G1 to G8 eight levels from G1 to G8 are set for the privilege grades, and for each privilege grade from G1 to G8, "big hit”, “hit”, “medium hit , and the probabilities of "losing” are determined.
  • the privilege grade setting is not limited to this.
  • the participation control unit 110 allows other players to participate in the group when one of the players has voted for the competition.
  • the participation control unit 110 designates the player who has voted for the competition as the host player and the player who has made the request to recruit participation in the group as a group that votes for the competition together with the host player. recruit guest players to participate in.
  • the participation control unit 110 may display a screen for soliciting participation in the group on the terminal 20 of the host player and accept the above request. .
  • the participation control unit 110 may set the period during which participation in the group is possible to, for example, from when the host player starts recruiting until the deadline for voting for a predetermined race.
  • the participation control unit 110 allows the guest player who has entered the secret word set by the host player to participate in the host player's group. You can control it so that
  • the participation control unit 110 may display information related to voting information voted by the players participating in the group on a predetermined screen where other players perform operations for participating in the group. That is, as the host player solicits participation in the group, the terminals 20 of the other players display information about the group for which participation is invited, and perform an operation to participate in the desired group. A predetermined screen is displayed. Information on the betting tickets of the players who have already participated in the group and information on the betting amounts specified in the betting tickets may be displayed on this predetermined screen. In addition, the information on the voting amount designated on the voting ticket is at least one of the total voting amount of the first value and the total voting amount of the second value designated on the voting ticket of each player participating in the group. May be included.
  • the participation control unit 110 may display rank information (for example, level) of each player participating in the group on the predetermined screen.
  • This rank information is player attribute information that is updated based on the player's voting history, and higher rank information is more likely to give advantageous benefits than lower rank information.
  • the advantageous privilege means, for example, that the privilege is large in quantity, that the privilege is rare, or the like.
  • the participation control unit 110 causes the predetermined screen to display privilege grade information corresponding to the total amount of the first value voted by the players participating in the group when the predetermined screen is displayed.
  • the privilege grade information is specified based on the privilege grade information table T1 shown in FIG.
  • the participation control unit 110 stores the privilege grade information at the point in time when the predetermined screen is displayed (assumed to be the first point in time) as well as the first value vote amount information required to upgrade the privilege grade information. You may make it display on a screen. That is, if the privilege grade information satisfied by the group at the first point of time is G2, the participation control unit 110 displays information on the difference in the amount of votes required to raise the privilege grade information to G3 on the predetermined screen. You can let them do it. It should be noted that the vote amount required to raise the privilege grade information to the next grade can be determined by referring to the privilege grade information table T1.
  • the registration unit 111 registers a plurality of players including a first player and a second player as a group. For example, when the first player is the host player, the registration unit 111 registers the second player as a guest player in association with each other. In this case, after the first player solicits participation in the group and the second player requests participation in the group, when the members of the group are confirmed, the first player and the second player are registered in the same group. . Also, an upper limit may be set for the number of participants in the group. At this time, the upper limit value may be set according to the attributes of the host player. In the above example, the first player is the host player, but the second player may be the host player.
  • the registration unit 111 registers a player who accepts participation during a period in which participation in the group is possible as a participant in the group.
  • the period during which participation in the group is possible may be a period during which voting is possible for the competition in which the first player is voting.
  • the period during which voting for the competition is possible may be until the voting deadline before the competition starts, or until the competition starts.
  • the accepting unit 102 accepts first voting information on which the first player votes and second voting information on which the second player votes for the competition.
  • the receiving unit 102 can receive voting information designating at least one of the first value and the second value from each of the plurality of players for the competition. That is, the first voting information includes information on the voting object and voting value designated by the first player, and at least one of the first value and the second value is designated as the voting value.
  • the second voting information includes information on the voting target and voting value specified by the second player, and the voting value specifies at least one of the first value and the second value.
  • the privilege granting unit 104 grants the first privilege determined based on the first vote information to the first player.
  • the first privilege is a privilege different from the winning money that is refunded when the voting target specified in the first voting information is correct. It may be given to the first player even if the player does not win.
  • a privilege giving unit 104 provides a first privilege corresponding to the first value based on the voting information specifying the first value among the first voting information, and the voting information specifying the second value among the first voting information. can be used to determine the first benefits corresponding to the second values respectively.
  • the privilege granting unit 104 determines the first privilege based on the first vote information and the privilege grade information corresponding to the total amount of votes for the first value voted by the players participating in the group. Specifically, the privilege granting unit 104 determines the first value based on the privilege grade information determined for the group and whether or not the voting ticket with the first value specified in the first voting information hits the target. determine the first privilege according to
  • the "winning box” of grade G2 is the first value. If the voting ticket with the 1st value specified in the 1st voting information does not hit, the "losing box” is determined as the 1st benefit according to the 1st value. be done. For example, in the "winning box", a return is set according to the total amount of votes (first target amount) voted by the participants of the group using the first value according to the lottery.
  • 500% of the first target amount is 500% of the first target amount when the "jackpot” 100% of the first target amount in the case of , 20% of the first target amount in the case of "middle hit", 0.1% of the first target amount in the case of "losing”, etc.
  • Each lottery probability depends on the privilege grade may be set by Then, in the "losing box", the second value or the points obtained by voting designating the second value may be obtained as a privilege.
  • the privilege granting unit 104 determines the second value based on the privilege grade information determined for the group and whether or not the voting ticket with the second value specified in the first voting information hits the target. Determine the first privilege. For example, when the privilege grade of the group is G2, if the voting ticket with the second value specified in the first voting information hits, the grade G2 "winning bag” is the second value according to the second value. If the voting ticket that is determined as the first benefit and the second value is specified in the first voting information does not hit, the "losing bag (same as the losing box)" is the first privilege according to the second value.
  • a return is set according to the total amount of votes (second target amount) voted by the participants of the group using the second value according to the lottery. For example, if there are four lottery results for the "win bag”: “big win”, “win”, “medium win”, and “losing”, when the "jackpot" is 500% of the second target amount, "win” 100% of the second target amount in the case of , 20% of the second target amount in the case of "middle hit", 0.1% of the second target amount in the case of "loss”, etc. may be set by
  • the privilege granting unit 104 grants the first privilege to the second player when the second voting information satisfies a predetermined condition.
  • the privilege granting unit 104 may determine whether or not to grant the first privilege to the second player based on the voting value in the second voting information.
  • the privilege granting unit 104 gives the first privilege regardless of whether the first voting information specifies the first value or the second value. You may make it give to a 2nd player. That is, when the first value is specified in the second voting information, both the first privilege corresponding to the first value and the first privilege corresponding to the second value are given to the second player. be.
  • the privilege granting unit 104 assigns the first privilege to the second player when the first voting information specifies the second value. may be given to That is, when only the second value is specified in the second voting information and the first value is not specified, only the first privilege corresponding to the second value is given to the second player.
  • the privilege granting unit 104 grants the second privilege determined based on the second voting information to the second player, and grants the second privilege to the first player when the first voting information satisfies a predetermined condition. It is good as a thing. That is, the same processing as described above may be performed for each player participating in the group.
  • a privilege granting unit 104 determines the quantity of the first privilege to be granted to the first player with a probability corresponding to the rank information set based on the voting history for the first player, and determines the quantity of the first privilege to be granted to the first player. If the condition is satisfied, the determined amount of the first privilege may be given to the second player. For example, the privilege granting unit 104 determines the quantity based on the rank information (for example, level) of the first player for each of the first privilege corresponding to the first value and the first privilege corresponding to the second value. It is good to do. The privilege granting unit 104 increases the possibility that the quantity will increase when the rank information of the first player is higher than when the rank information is low.
  • the privilege granting unit 104 draws lots so that the number of first privileges corresponding to the first value is one or two, with a probability according to the rank information of the first player. Similarly, the privilege granting unit 104 draws lots so that the number of first privileges corresponding to the second value is 1 or 2 with a probability according to the rank information of the first player.
  • the privilege granting unit 104 may execute the same processing as above for each player included in the group.
  • player A casts a ballot ticket A1 with a first value and a ballot ticket A2 with a second value.
  • Player B casts a ballot ticket B1 with a first value and a ballot ticket B2 with a second value.
  • Player C casts a ballot ticket C1 that designates the first value, and player D votes a ballot ticket D1 that designates the second value.
  • the privilege grade of the group is determined from the privilege grade information table T1 based on the total betting amount of the voting tickets designating the first value of the players A to D. In the case of this example, since the total amount of the first value is 6000 yen, the privilege grade is G4 from the privilege grade information table T1.
  • the winning results of the respective betting tickets are as shown in FIG. 11 from the results of the competition, the first benefit (privilege A1) corresponding to the first value of player A is "G4 winning box”.
  • the first privilege (privilege A2) corresponding to the second value is a "losing box”.
  • the number of benefits for benefit A1 is two and the number of benefits for benefit A2 is one.
  • the types of benefits and the number of benefits are determined in accordance with the first value and the second value, respectively.
  • the privilege granting unit 104 determines the contents of the privileges determined for each of the players A to D. Specifically, for each privilege, a lottery is executed with a probability corresponding to the privilege grade, and the contents thereof are determined. In this example, the results of the lottery for each benefit are as shown in FIG.
  • the privilege granting unit 104 determines the privilege to be granted to each player in the group. Specifically, in the example shown in FIG. 11, since the players A to C have voted for the first value, the privilege granting unit 104 determines that all the benefits including the privileges granted to the other players in the group are given. will be granted. On the other hand, since Player D has only voted by specifying the second value, among the benefits given to other players in the group, only the benefits given by voting specifying the second value (this example Then, benefits A2, B2, and D1) are given.
  • the privilege giving unit 104 draws lots to decide whether or not to give the third privilege to the group.
  • the third privilege may be given to the player who designates the first value and votes among the players participating in the group.
  • the above first condition may be a condition that the total amount of votes of the first value in the target race is equal to or greater than a predetermined threshold, or the total amount of votes of the first value in the target race votes for the race.
  • the condition may be that the group is ranked higher than or equal to a predetermined rank among the groups that are doing so.
  • the privilege granting unit 104 extracts a predetermined number of groups with the highest total vote amount of the first value from among the plurality of groups that voted for the target competition, and draws lots from among the extracted groups. You may make it give a 3rd privilege with respect to at least 1 group.
  • the third benefit may be paid value, such as the first value.
  • Each group may be notified in advance whether or not the group is eligible for the third benefit before the voting deadline.
  • FIG. 12 and 13 are sequence diagrams of processing executed in the voting system 1.
  • the terminal 20 operated by the host player A is referred to as the terminal 20A
  • the terminal 20 operated by the guest player B is referred to as the terminal 20B.
  • the terminal 20A transmits the voting information received from player A to the server 10 (S100).
  • the server 10 receives the voting information from the terminal 20A (S200), executes voting processing based on the received voting information (S202), and transmits the results of the voting processing to the terminal 20A (S204).
  • the terminal 20A receives the result of the voting process from the server 10 (S102), and displays a screen displaying the received result of the voting process on the display of the terminal 20A.
  • FIG. 14 shows an example of a voting screen 500 displaying the result of voting processing.
  • the voting screen 500 includes a button 501 corresponding to an operation for soliciting participation in the group, a voting amount information display area 502, and a voting ticket information display area 503.
  • FIG. In the betting amount information display area 502, the information of the betting amount that the player A has voted for the target race is displayed.
  • the betting ticket information display area 503 In the betting ticket information display area 503, the information of the betting ticket that the player A voted for the target race is displayed.
  • the terminal 20A When the terminal 20A detects that the button 501 has been pressed, the terminal 20A notifies the server 10 of recruiting members for multiplay (S104).
  • the server 10 receives a multiplay recruitment request from the terminal 20A (S206), the server 10 registers multiplay information including information on the host player and the target race based on the received information.
  • the multiplay information may include password settings.
  • the server 10 displays a recruitment screen 510 on the display of the terminal 20A.
  • the recruitment screen 510 includes a host player information display area 511 , a possible participating player number display area 512 , a voting information display area 513 , a cancel button 514 and a confirm button 515 .
  • the host player information display area 511 the information of the players who are recruiting for the group is displayed. Is displayed.
  • the number of participating players display area 512 displays information about players participating in the group as guest players. For example, if the number of players who can participate in a group is four, three of them will be guest players, and an empty slot will be displayed to that effect.
  • the voting information display area 513 displays the total first value voted for the target race by all players currently participating in the group, information on the privilege grade achieved by the total first value, and the following: Information on the amount of votes required to upgrade to a reward grade will be displayed.
  • a cancel button 514 is an operation button for canceling group recruitment
  • a confirm button 515 is an operation button for confirming members of the group.
  • the terminal 20B requests the server 10 for list information of groups recruiting members for multiplay (S300).
  • the terminal 20B may specify conditions such as target races and passwords, and request the server 10 to extract groups that meet the conditions.
  • the server 10 receives the request from the terminal 20B (S208), extracts groups that match the received request, generates screen data for displaying a list of groups, and transmits the screen data to the terminal 20B (S212).
  • the terminal 20B receives the screen data from the server 10 (S302), and displays the screen on the display of the terminal 20B based on the screen data.
  • FIG. 16 shows an example of a participation request screen 520 displayed on the display of terminal 20B in the above process.
  • the participation request screen 520 includes a group list display area 521 .
  • the group list display area 521 is an area for displaying a list of groups that match the conditions requested by player B. In this example, two groups are extracted, but the present invention is limited to this. is not.
  • the group list display area 521 includes a first group display area 521A and a second group display area 521B.
  • the first group display area 521A information about the group of player A is displayed as the first group.
  • the information of the privilege grade and the information required for upgrading the privilege grade are displayed.
  • Player B can join the first group by pressing the join button 522A.
  • the second group display area 521B information about the group of the player E is displayed as the second group, and the voting amounts of the first value and the second value of the players participating in the second group are displayed. total, award grade information, and information required for award grade upgrades.
  • Player B can join the second group by pressing the join button 522B.
  • the terminal 20B requests the server 10 to participate in the selected group, for example, upon receiving the operation of the participation button 522A from the player B (S304).
  • the server 10 accepts the participation request from the terminal 20B (S212), and if the target group can participate, allows the player B to participate in the group. The participation is notified (S214).
  • the terminal 20A receives the notification from the server 10 (S106), and displays group information on the multiplay screen displayed on the terminal 20A (S108).
  • the terminal 20B receives the notification from the server 10 (S306), and displays group information on the multiplay screen displayed on the terminal 20B (S308).
  • FIG. 17 shows an example of the multiplay screen 530 displayed on the terminal 20B in S308.
  • multiplay screen 530 includes member screen tab 531 and timeline screen tab 532 .
  • the member screen tab 531 is an area for displaying information about players participating in the group.
  • the member screen tab 531 includes a member information display area 533
  • the member information display area 533 includes a first member display area 533A, a second member display area 533B, and a voting information display area 536.
  • the first member display area 533A includes information on the host player and information on the total amount of votes of the first value and the second value voted by the host player. It is possible to check the information of the voting ticket purchased by the player displayed in the member display area 533A.
  • the second member display area 533B is information about the first guest player, and the displayed data may be the same as the first member display area 533A.
  • the voting information display area 536 the total first value voted for the target race by all the players currently participating in the group, the privilege grade achieved by the total first value, and the following information are displayed. information on the amount of votes required to upgrade to the award grade of
  • the timeline screen tab 532 is a screen that displays the history of actions of each player participating in the group, and the details will be described later. Note that the actions of the player include player participation, voting, message transmission, and the like.
  • FIG. 18 shows an example of a purchased voting ticket details screen 550 displayed when the voting information display area 536 is selected on the multiplay screen 530 of FIG.
  • the purchased voting ticket details screen 550 includes a voting ticket information display area 551 and a no vote button 553 .
  • the betting ticket information display area 551 is an area for displaying information on the betting ticket that the player A is voting for. You can vote based on Here, ⁇ voting without thinking'' means purchasing a voting ticket based on a voting ticket voted by another player.
  • the terminal 20B When the terminal 20B accepts, for example, the specification of the betting amount after accepting the selection of the undecided vote button 553 from the player B, the terminal 20B transmits the voting information of the player B to the server 10 (S310).
  • the server 10 When the server 10 receives the voting information from the terminal 20B (S216), it executes voting processing based on the voting information (S220), and transmits the results of the voting processing to the terminal 20B (S222). The terminal 20B then receives the result of the voting process from the server 10 (S312).
  • the server 10 updates the timeline information of the group in response to the voting process being performed, and notifies the terminal 20 of each player participating in the group of the updated timeline information (S224).
  • the terminals 20A and 20B update the multiplay screen based on the received information (S110, S314).
  • FIG. 19 shows an example of a multiplay screen 530 displayed on the terminal 20B.
  • the timeline screen tab 532 of the multiplay screen 530 includes a member display area 540 , privilege grade display area 541 and timeline display area 542 .
  • the member display area 540 displays information about players participating in the group.
  • the privilege grade display area 541 displays information on the privilege grade currently set for the group according to the vote amount of the players participating in the group.
  • the timeline display area 542 displays the action history of the players participating in the group. In this example, the timeline display area 542 displays a first message 542A, a second message 542B, a third message 542C, and a fourth message 542D.
  • the first message 542A is a message corresponding to player A's voting history
  • the second message 542B is a message indicating that player B has participated
  • the third message 542C is a message indicating that player B has voted for player A's voting ticket.
  • the fourth message 542D is a message indicating that the privilege grade of the group has been raised from G2 to G3 by player B's vote.
  • the timeline display area 542 displays the actions of the players participating in the group and messages such as chats, so communication within the group can be activated.
  • the server 10 receives a group confirmation request from the terminal 20A (S230: Y), or when the voting deadline for the target race has passed (S232: Y), the server 10 participates in the group.
  • a notification of group determination is transmitted to each player's terminal 20 (S234).
  • the terminal 20 of each player participating in the group receives the notification of group confirmation from the server 10 (S130, S330).
  • the process returns to S230.
  • the server 10 waits until the result of the target race is determined (S236: N), and when the result of the target race is determined (S236: Y), determines the winning result based on the betting ticket information of each player. (S238).
  • the hit result is determined by determining the hit amount for each betting ticket according to the betting ticket, the odds, and the betting amount. Further, the server 10 determines benefits for each player based on the voting ticket information for each player (S240). This privilege determination process is executed by the privilege granting unit 104 .
  • the server 10 notifies the terminal 20 of each player in the group of the processing results of S238 and S240 (S242).
  • Each player's terminal 20 receives the result of the target race from the server 10 (S132, S332), and displays the result on the display (S134, S334).
  • FIG. 20 shows an example of a privilege giving screen 560 displayed on the display of the terminal 20A.
  • the privilege grant screen 560 includes a privilege information display area 561 and a privilege imparted display area 562 .
  • the privilege information display area 561 there are a first player privilege display area 561A for displaying the privilege determined based on the voting information of the first player, and a second player privilege displaying the privilege determined based on the voting information of the second player.
  • the given privilege display area 562 the total privilege given to the player A, who is the first player, including the privilege information of the other players in the group is displayed.
  • the third privilege information may be added. Whether or not the third privilege is granted may be displayed together with the effect image after the privilege grant screen 560 is displayed, for example.
  • a plurality of players form a group and vote for a race, thereby obtaining benefits based on the voting information of other players in the group. This makes it easier to obtain advantageous benefits than if you do not form a group. Therefore, it is possible to improve the motivation of a plurality of players to form a group and vote.
  • An information processing device that receives votes for the results of a competition, a registration unit that registers a plurality of players including a first player and a second player as a group; a receiving unit that receives first voting information on which the first player votes and second voting information on which the second player votes for the competition; a benefit granting unit that grants the first player a first benefit determined based on the first vote information; The privilege granting unit grants the first privilege to the second player when the second voting information satisfies a predetermined condition.
  • Information processing equipment that receives votes for the results of a competition, a registration unit that registers a plurality of players including a first player and a second player as a group; a receiving unit that receives first voting information on which the first player votes and second voting information on which the second player votes for the competition; a benefit granting unit that grants the first player a first benefit determined based on the first vote information; The privilege granting unit grants the first privilege to the second player when the second voting information satisfies a predetermined condition
  • the privilege giving unit gives the second privilege determined based on the second voting information to the second player, and gives the second privilege to the first player when the first voting information satisfies a predetermined condition.
  • the privilege given to the second player by the vote of the second player is determined by the vote of the first player satisfying a predetermined condition. It can also be given to the first player if it satisfies the requirements. This can further improve the motivation of a plurality of players to form a group and vote.
  • (Appendix 3) a participation control unit that enables other players to participate in the group when one of the plurality of players has voted for the competition;
  • the registration unit registers, as a participant of the group, a player who accepts participation during a period in which participation in the group is possible.
  • the information processing device according to appendix 1 or 2.
  • a new player who joins the group is more likely to obtain benefits by voting. This lowers the psychological barriers of new players joining the group, and facilitates formation of the group.
  • the participation control unit displays information related to voting information voted by the players participating in the group on a predetermined screen where the other players perform operations for participating in the group.
  • the information processing device according to appendix 3. According to (Appendix 4), it is possible to provide information about votes already cast by players participating in the group to a player who is about to newly join the group. This makes it easier for the player to select a desired group with reference to the vote information of the participants of the group.
  • the privilege granting unit determines the first privilege based on the first voting information and privilege grade information corresponding to the total amount of votes of the first value voted by the players participating in the group,
  • the participation control unit causes the predetermined screen to display privilege grade information according to the total amount of the first value voted by the players participating in the group at the time the predetermined screen is displayed.
  • the information processing device according to appendix 4. According to (Appendix 5), it is possible to provide a player who intends to newly join the group with information on benefits obtained by joining the group before joining the group. As a result, it becomes easier for the player to participate in a group in which the privilege of the grade desired by the player is likely to be obtained.
  • the participation control unit causes the predetermined screen to display, together with the privilege grade information at the point in time, information on the first value vote amount required to upgrade the privilege grade information at the point in time.
  • the information processing device according to appendix 5.
  • players who are new to joining the group are provided with information on the benefits that can be obtained by joining the group and information on the amount of votes required to further upgrade the benefits before joining. can do. As a result, it becomes easier for the player to participate in a group in which the privilege of the grade desired by the player is likely to be obtained.
  • the reception unit is capable of receiving voting information designating at least one of a first value or a second value from each of the plurality of players for the competition,
  • the privilege granting unit determines the first privilege based on the first voting information and privilege grade information corresponding to the total amount of votes of the first value voted by the players participating in the group.
  • the information processing apparatus according to any one of Appendices 1 to 6. According to (Appendix 7), the first privilege given to the first player can be changed according to the vote specifying the first value of the players participating in the group. can provide incentives to vote for the first value.
  • the privilege giving unit determines the quantity of the first privilege to be given to the first player with a probability corresponding to rank information set based on the voting history for the first player, When the second voting information satisfies a predetermined condition, the determined amount of the first privilege is given to the second player; 10.
  • the information processing apparatus according to any one of Appendices 1 to 9. According to (Appendix 10), it is possible to change the quantity of the first privilege given to the first player based on the rank of the first player set based on the voting history. As a result, it is possible to change the amount of benefits that other players can obtain according to the ranks of the players participating in the group.
  • the privilege granting unit draws lots to determine whether or not to grant a third privilege to the group when a total vote amount of the first value of the players participating in the group satisfies a first condition, When granting the third privilege to the group, granting the third privilege to a player who has voted by specifying the first value among the players participating in the group; 11.
  • the information processing apparatus according to any one of Appendices 1 to 10. According to (Appendix 11), according to the total amount of votes designated the first value by the players participating in the group, to the players who voted for the first value among the players participating in the group Further benefits may be awarded at As a result, it is possible to encourage the players participating in the group to vote by designating the first value.
  • An information processing method for accepting votes on the results of a competition a registration process in which a computer registers a plurality of players including a first player and a second player as a group; a reception process in which a computer receives first voting information voted by the first player and second voting information voted by the second player for the competition; a privilege granting process in which a computer grants a first privilege determined based on the first voting information to the first player; In the privilege granting process, the computer grants the first privilege to the second player when the second voting information satisfies a predetermined condition.
  • Information processing methods are described in which a computer registers a plurality of players including a first player and a second player as a group; a reception process in which a computer receives first voting information voted by the first player and second voting information voted by the second player for the competition; a privilege granting process in which a computer grants a first privilege determined based on the first voting information to the first player; In the privilege granting process, the computer grants the first privilege to
  • a computer that accepts votes on the results of competitions, a registration unit that registers a plurality of players including a first player and a second player as a group; a reception unit that receives first voting information voted by the first player and second voting information voted by the second player for the competition; A program for functioning as a privilege granting unit that grants a first privilege determined based on the first voting information to the first player, The privilege granting unit grants the first privilege to the second player when the second voting information satisfies a predetermined condition. program.
  • voting system 10 server 11 processor 12 storage device 13 communication IF 14 input device 15 output device 20 terminal 20A terminal 20B terminal 100 storage unit 101 display control unit 102 reception unit 103 voting processing unit 104 privilege giving unit 105 payment processing unit 110 participation control unit 111 registration unit 500 voting screen 501 button 502 vote amount information Display area 503 Betting ticket information display area 510 Recruitment screen 511 Host player information display area 512 Number of participating players display area 513 Voting information display area 514 Cancel button 515 Confirm button 520 Participation request screen 521 Group list display area 521A First group display area 521B Second group display area 522A Participation button 522B Participation button 530 Multiplay screen 531 Member screen tab 532 Timeline screen tab 533 Member information display area 533A First member display area 533B Second member display area 534 Purchase ticket display button 536 Vote information display Area 540 Member display area 541 Privilege grade display area 542 Timeline display area 542A First message 542B Second message 542C Third message 542D Fourth message 550 Purchased voting ticket details

Landscapes

  • Physics & Mathematics (AREA)
  • General Physics & Mathematics (AREA)
  • Business, Economics & Management (AREA)
  • Health & Medical Sciences (AREA)
  • Economics (AREA)
  • General Health & Medical Sciences (AREA)
  • Human Resources & Organizations (AREA)
  • Marketing (AREA)
  • Primary Health Care (AREA)
  • Strategic Management (AREA)
  • Tourism & Hospitality (AREA)
  • General Business, Economics & Management (AREA)
  • Engineering & Computer Science (AREA)
  • Theoretical Computer Science (AREA)
  • Management, Administration, Business Operations System, And Electronic Commerce (AREA)
PCT/JP2022/010030 2021-03-30 2022-03-08 情報処理装置、情報処理方法及びシステム Ceased WO2022209631A1 (ja)

Priority Applications (1)

Application Number Priority Date Filing Date Title
US18/478,513 US20240029511A1 (en) 2021-03-30 2023-09-29 Information processing apparatus, information processing method, and system

Applications Claiming Priority (2)

Application Number Priority Date Filing Date Title
JP2021057652A JP7549233B2 (ja) 2021-03-30 2021-03-30 情報処理装置、情報処理方法及びプログラム
JP2021-057652 2021-03-30

Related Child Applications (1)

Application Number Title Priority Date Filing Date
US18/478,513 Continuation-In-Part US20240029511A1 (en) 2021-03-30 2023-09-29 Information processing apparatus, information processing method, and system

Publications (1)

Publication Number Publication Date
WO2022209631A1 true WO2022209631A1 (ja) 2022-10-06

Family

ID=83458703

Family Applications (1)

Application Number Title Priority Date Filing Date
PCT/JP2022/010030 Ceased WO2022209631A1 (ja) 2021-03-30 2022-03-08 情報処理装置、情報処理方法及びシステム

Country Status (3)

Country Link
US (1) US20240029511A1 (enExample)
JP (3) JP7549233B2 (enExample)
WO (1) WO2022209631A1 (enExample)

Citations (5)

* Cited by examiner, † Cited by third party
Publication number Priority date Publication date Assignee Title
JP2005004551A (ja) * 2003-06-12 2005-01-06 Fujitsu Ltd ポイントサービスシステム
JP2006053751A (ja) * 2004-08-11 2006-02-23 Fujitsu Ltd 投票券発行装置、投票券発行方法および投票券発行プログラム
JP2016030213A (ja) * 2015-06-23 2016-03-07 グリー株式会社 サーバ装置の制御方法、サーバ装置及びプログラム
JP2019079571A (ja) * 2019-01-28 2019-05-23 富士通フロンテック株式会社 投票ポイント管理方法および投票ポイント管理プログラム
JP6844102B1 (ja) * 2020-02-07 2021-03-17 株式会社ミクシィ 情報処理装置、情報処理方法及びプログラム

Family Cites Families (3)

* Cited by examiner, † Cited by third party
Publication number Priority date Publication date Assignee Title
JP2004054392A (ja) 2002-07-17 2004-02-19 Casio Comput Co Ltd 競技管理装置およびプログラム
JP5792703B2 (ja) * 2012-10-16 2015-10-14 富士通フロンテック株式会社 情報共有システム、情報共有装置、及び、情報共有方法
US11087597B2 (en) * 2019-07-10 2021-08-10 Igt Sports betting ticket handling

Patent Citations (5)

* Cited by examiner, † Cited by third party
Publication number Priority date Publication date Assignee Title
JP2005004551A (ja) * 2003-06-12 2005-01-06 Fujitsu Ltd ポイントサービスシステム
JP2006053751A (ja) * 2004-08-11 2006-02-23 Fujitsu Ltd 投票券発行装置、投票券発行方法および投票券発行プログラム
JP2016030213A (ja) * 2015-06-23 2016-03-07 グリー株式会社 サーバ装置の制御方法、サーバ装置及びプログラム
JP2019079571A (ja) * 2019-01-28 2019-05-23 富士通フロンテック株式会社 投票ポイント管理方法および投票ポイント管理プログラム
JP6844102B1 (ja) * 2020-02-07 2021-03-17 株式会社ミクシィ 情報処理装置、情報処理方法及びプログラム

Also Published As

Publication number Publication date
JP2025113428A (ja) 2025-08-01
JP7703091B2 (ja) 2025-07-04
JP2022154556A (ja) 2022-10-13
US20240029511A1 (en) 2024-01-25
JP2024152880A (ja) 2024-10-25
JP7549233B2 (ja) 2024-09-11

Similar Documents

Publication Publication Date Title
JP7783530B2 (ja) 情報処理装置、情報処理方法及びプログラム
US6929550B2 (en) Network game method and network game system
JP7674685B2 (ja) 情報処理装置、情報処理方法及びプログラム
JP7633582B2 (ja) 情報処理装置、情報処理方法及びプログラム
JP2024019627A (ja) 情報処理装置及びプログラム
JP7575715B2 (ja) 情報処理装置、情報処理方法及びプログラム
JP2025142306A (ja) 情報処理装置、情報処理方法及びプログラム
JP7703091B2 (ja) 情報処理装置、情報処理方法及びプログラム
JP7648968B2 (ja) 情報処理装置、プログラム、及び情報処理方法
JP7702817B2 (ja) 情報処理装置、情報処理方法及びプログラム
JP7678298B2 (ja) 情報処理装置、プログラム、及び情報処理方法
JP2025131479A (ja) ゲームライブ配信システム及びプログラム

Legal Events

Date Code Title Description
121 Ep: the epo has been informed by wipo that ep was designated in this application

Ref document number: 22779855

Country of ref document: EP

Kind code of ref document: A1

NENP Non-entry into the national phase

Ref country code: DE

122 Ep: pct application non-entry in european phase

Ref document number: 22779855

Country of ref document: EP

Kind code of ref document: A1