RU2735373C1 - Телеметрический ультразвуковой прибор для диагностики нейросенсорной тугоухости - Google Patents
Телеметрический ультразвуковой прибор для диагностики нейросенсорной тугоухости Download PDFInfo
- Publication number
- RU2735373C1 RU2735373C1 RU2019143353A RU2019143353A RU2735373C1 RU 2735373 C1 RU2735373 C1 RU 2735373C1 RU 2019143353 A RU2019143353 A RU 2019143353A RU 2019143353 A RU2019143353 A RU 2019143353A RU 2735373 C1 RU2735373 C1 RU 2735373C1
- Authority
- RU
- Russia
- Prior art keywords
- microprocessor
- ultrasonic
- output
- input
- power
- Prior art date
Links
- 238000002604 ultrasonography Methods 0.000 title claims abstract description 25
- 206010011891 Deafness neurosensory Diseases 0.000 title claims abstract description 8
- 208000009966 Sensorineural Hearing Loss Diseases 0.000 title claims abstract description 8
- 231100000879 sensorineural hearing loss Toxicity 0.000 title claims abstract description 8
- 208000023573 sensorineural hearing loss disease Diseases 0.000 title claims abstract description 8
- 230000005855 radiation Effects 0.000 claims abstract description 27
- 230000008447 perception Effects 0.000 claims abstract description 15
- 230000010355 oscillation Effects 0.000 claims abstract description 6
- 230000003247 decreasing effect Effects 0.000 claims description 11
- 238000003745 diagnosis Methods 0.000 claims description 6
- 238000005259 measurement Methods 0.000 abstract description 3
- 230000000694 effects Effects 0.000 abstract description 2
- 239000003814 drug Substances 0.000 abstract 1
- 239000000126 substance Substances 0.000 abstract 1
- 210000003128 head Anatomy 0.000 description 9
- 208000016354 hearing loss disease Diseases 0.000 description 4
- 238000012937 correction Methods 0.000 description 3
- 210000000988 bone and bone Anatomy 0.000 description 2
- 238000000034 method Methods 0.000 description 2
- 206010003694 Atrophy Diseases 0.000 description 1
- 208000027530 Meniere disease Diseases 0.000 description 1
- 206010033081 Otitis media chronic Diseases 0.000 description 1
- 201000000946 adhesive otitis media Diseases 0.000 description 1
- 238000004458 analytical method Methods 0.000 description 1
- 230000037444 atrophy Effects 0.000 description 1
- 238000004364 calculation method Methods 0.000 description 1
- 201000010354 chronic purulent otitis media Diseases 0.000 description 1
- 210000000860 cochlear nerve Anatomy 0.000 description 1
- 238000010586 diagram Methods 0.000 description 1
- 238000003748 differential diagnosis Methods 0.000 description 1
- 238000005516 engineering process Methods 0.000 description 1
- 210000001061 forehead Anatomy 0.000 description 1
- 230000003902 lesion Effects 0.000 description 1
- 238000012544 monitoring process Methods 0.000 description 1
- 206010033103 otosclerosis Diseases 0.000 description 1
- 230000003071 parasitic effect Effects 0.000 description 1
- 230000000737 periodic effect Effects 0.000 description 1
- 238000011160 research Methods 0.000 description 1
- 102200075479 rs137854447 Human genes 0.000 description 1
- 230000035945 sensitivity Effects 0.000 description 1
- 238000012360 testing method Methods 0.000 description 1
- 239000010409 thin film Substances 0.000 description 1
- 229940099259 vaseline Drugs 0.000 description 1
Images
Classifications
-
- A—HUMAN NECESSITIES
- A61—MEDICAL OR VETERINARY SCIENCE; HYGIENE
- A61B—DIAGNOSIS; SURGERY; IDENTIFICATION
- A61B5/00—Measuring for diagnostic purposes; Identification of persons
- A61B5/12—Audiometering
- A61B5/121—Audiometering evaluating hearing capacity
- A61B5/125—Audiometering evaluating hearing capacity objective methods
-
- A—HUMAN NECESSITIES
- A61—MEDICAL OR VETERINARY SCIENCE; HYGIENE
- A61B—DIAGNOSIS; SURGERY; IDENTIFICATION
- A61B5/00—Measuring for diagnostic purposes; Identification of persons
- A61B5/12—Audiometering
- A61B5/128—Audiometering evaluating tinnitus
-
- A—HUMAN NECESSITIES
- A61—MEDICAL OR VETERINARY SCIENCE; HYGIENE
- A61B—DIAGNOSIS; SURGERY; IDENTIFICATION
- A61B8/00—Diagnosis using ultrasonic, sonic or infrasonic waves
-
- H—ELECTRICITY
- H04—ELECTRIC COMMUNICATION TECHNIQUE
- H04R—LOUDSPEAKERS, MICROPHONES, GRAMOPHONE PICK-UPS OR LIKE ACOUSTIC ELECTROMECHANICAL TRANSDUCERS; DEAF-AID SETS; PUBLIC ADDRESS SYSTEMS
- H04R25/00—Deaf-aid sets, i.e. electro-acoustic or electro-mechanical hearing aids; Electric tinnitus maskers providing an auditory perception
Landscapes
- Health & Medical Sciences (AREA)
- Life Sciences & Earth Sciences (AREA)
- Physics & Mathematics (AREA)
- Engineering & Computer Science (AREA)
- General Health & Medical Sciences (AREA)
- Audiology, Speech & Language Pathology (AREA)
- Animal Behavior & Ethology (AREA)
- Medical Informatics (AREA)
- Acoustics & Sound (AREA)
- Biophysics (AREA)
- Veterinary Medicine (AREA)
- Pathology (AREA)
- Public Health (AREA)
- Biomedical Technology (AREA)
- Heart & Thoracic Surgery (AREA)
- Surgery (AREA)
- Molecular Biology (AREA)
- Otolaryngology (AREA)
- Multimedia (AREA)
- Signal Processing (AREA)
- Radiology & Medical Imaging (AREA)
- Nuclear Medicine, Radiotherapy & Molecular Imaging (AREA)
- Neurosurgery (AREA)
- Ultra Sonic Daignosis Equipment (AREA)
Abstract
Изобретение относится к медицинской технике. Телеметрический ультразвуковой прибор для диагностики нейросенсорной тугоухости содержит генератор колебаний ультразвуковой частоты, полосовой фильтр, усилитель с дискретно регулируемым коэффициентом усиления и усилитель мощности, датчик тока, пьезоэлектрический излучатель, преобразователь тока в напряжение, блок коммутации, панель управления с кнопками увеличения и уменьшения мощности излучения, изменения скорости регулирования мощности, а также цифровыми сегментными индикаторами, микропроцессор, первый и второй амплитудные детекторы и аналого-цифровой преобразователь. Прибор оснащен кнопкой выбора места воздействия ультразвуком на голове пациента и кнопкой фиксации порогового уровня восприятия ультразвукового сигнала, расположенными на панели управления и связанными с микропроцессором. Кроме того прибор содержит компьютер, соединенный с микропроцессором и сетью Интернет, монитор и принтер, подключенные к компьютеру. Ультразвуковой генератор выполнен в виде генератора, управляемого напряжением. Управляющий вход ультразвукового генератора подключен к микропроцессору. Достигается повышение точности измерения за счет автоматической настройки частоты генератора ультразвуковых сигналов на резонансную частоту ультразвукового излучателя. Обеспечивается возможность автоматизированного формирования протокола обследования пациента и использование прибора в системах телемедицины. 1 ил.
Description
Изобретение относится к области медицинской техники. Прибор для диагностики поражений слуха различных поражений слуха и может использоваться в больницах и клиниках, а также в научно-исследовательских медицинских учреждениях.
Ультразвуковых тесты имеют существенное значение в дифференциальной диагностике различных поражений слуха: отосклероза, адгезивного среднего отита, болезни Меньера и хронического гнойного среднего отита, а также нейросенсорной тугоухости различной этиологии. Методика предусматривает измерения дифференциальных порогов восприятия пациентом ультразвуков через костную проводимость и сравнение их с дифференциальными порогами восприятия силы звуков обычно слышимого звукового диапазона частот.
Известен ультразвуковой прибор для диагностики поражений слуха (см. RU 2252698 кл. А61В 5/12, 27.05.2005), содержащий, генератор колебаний ультразвуковой частоты, усилитель с дискретно регулируемым коэффициентом усиления, соединенный с усилителем мощности, выход которого через датчик тока соединен с пьезоэлектрическим излучателем, преобразователь тока в напряжение, подсоединенный к выходу датчика тока, блок коммутации и панель управления с кнопками увеличения мощности излучения, уменьшения мощности излучения и изменения скорости регулирования мощности, а также цифровыми сегментными индикаторами Недостатком указанного ультразвукового прибора для диагностики поражений слуха является нестабильность мощности излучения при различной механической нагрузке на пьезоэлектрический излучатель, возникающей в результате различной силы прижатия излучателя. Другим недостатком указанного ультразвукового прибора для диагностики поражений слуха является недостаточная надежность, обусловленная большим количеством цифровых схем.
Наиболее близким к данному техническому решению является прибор для диагностики нейросенсорной тугоухости, содержащий генератор колебаний ультразвуковой частоты, полосовой фильтр, усилитель с дискретно регулируемым коэффициентом усиления, усилитель мощности, датчик тока и преобразователь тока в напряжение, а также блок коммутации, амплитудный детектор тока и амплитудный детектор напряжения, выходы которых подключены к входам блока коммутации, вход амплитудного детектора тока подключен к выходу преобразователя тока в напряжение, микропроцессор, подключенный к управляющему входу усилителя с дискретно регулируемым коэффициентом усиления, аналого-цифровой преобразователь, вход которого подключен к выходу блока коммутации, а выход - к микропроцессору, панель управления и пьезоэлектрический излучатель, (см. RU 2307587, кл. А61В 5/12, 10.10.2007).
Недостатком указанного прибора является отсутствие системы автоматической настройки частоты генератора ультразвуковых сигналов на резонансную частоту ультразвукового излучателя, что может привести к большим погрешностям измерения в связи изменением параметров ультразвукового во времени или при замене излучателя.
Другим недостатком указанного прибора является отсутствие возможности автоматизированного формирования протокола обследования пациента и невозможность использования прибора в системах телемедицины.
Указанный технический результат достигается тем, что телеметрический ультразвуковой прибор для диагностики нейросенсорной тугоухости, содержащий генератор колебаний ультразвуковой частоты, полосовой фильтр, усилитель с дискретно регулируемым коэффициентом усиления, вход которого подключен к полосовому фильтру, а выход соединен с входом усилителя мощности, выход которого через датчик тока соединен с пьезоэлектрическим излучателем, преобразователь тока в напряжение, подсоединенный к датчику тока, блок коммутации, панель управления с кнопками увеличения мощности излучения, уменьшения мощности излучения и изменения скорости регулирования мощности, а также цифровыми сегментными индикаторами, микропроцессор, первый и второй амплитудные детекторы и аналого-цифровой преобразователь, причем вход полосового фильтра подключен к генератору колебаний ультразвуковой частоты, первый выход микропроцессора подключен к управляющему входу усилителя с дискретно регулируемым коэффициентом усиления, второй выход микропроцессора подключен к цифровым сегментным индикаторам, к входам микропроцессора подсоединены кнопки увеличения мощности излучения, уменьшения мощности излучения и изменения скорости регулирования мощности, а также выход аналого-цифрового преобразователя, к входу которого подключен выход блока коммутации, к входам блока коммутации подсоединены выходы первого и второго амплитудных детекторов, вход первого амплитудного детектора подключен к выходу преобразователя тока в напряжение, а вход второго амплитудного детектор подключен к пьезоэлектрическому излучателю, содержит кнопку выбора места воздействия ультразвуком на голове пациента и кнопку фиксации порогового уровня восприятия ультразвукового сигнала, расположенные на панели управления и связанные с микропроцессором, компьютер, соединенный с микропроцессором и сетью Интернет, монитор и принтер, подключенные к компьютеру, генератор сигналов ультразвуковой частоты выполнен в виде генератора, управляемого напряжением, а управляющий вход ультразвукового генератора подключен к микропроцессору.
Указанный технический результат достигается также тем, что что кнопка увеличения мощности излучения, кнопка уменьшения мощности излучения, кнопка изменения скорости регулирования мощности, кнопка выбора места воздействия ультразвуком на голове пациента и кнопка фиксации порогового уровня восприятия ультразвукового сигнала выполнены в виде виртуальных кнопок, отображаемых на экране монитора.
На фигуре представлена принципиальная схема телеметрического ультразвукового прибора для диагностики нейросенсорной тугоухости.
На фигуре приведены следующие обозначения:
1 - генератор колебаний ультразвуковой частоты, управляемый напряжением;
2 - полосовой фильтр;
3 - усилитель с дискретно регулируемым коэффициентом усиления;
4 - усилитель мощности;
5 - датчик тока;
6 - пьезоэлектрический излучатель;
7 - преобразователь тока в напряжение;
8 - панель управления;
9 - кнопка увеличения мощности излучения;
10 - кнопка уменьшения мощности излучения;
11 - кнопка изменения скорости регулирования мощности;
12 - цифровые сегментные индикаторы;
13 - первый амплитудный детектор;
14 - второй амплитудный детектор;
15- блок коммутации;
16 - аналого-цифровой преобразователь;
17 - микропроцессор;
18 - кнопка выбора места воздействия ультразвуком на голове пациента;
19 - кнопка фиксации порогового уровня восприятия ультразвукового сигнала;
20 - компьютер;
21 - монитор;
22 - принтер.
Ультразвуковой прибор для диагностики поражений слуха содержит генератор колебаний ультразвуковой частоты 1, соединенный через полосовой фильтр 2 с усилителем 3 с дискретно регулируемым коэффициентом усиления, выход которого через усилитель мощности 4 и датчик тока 5 соединен с пьезоэлектрическим излучателем 6. К датчику тока 5 подсоединен преобразователь тока в напряжение 7. Прибор содержит панель управления 8 с кнопками увеличения мощности излучения 9, уменьшения мощности излучения 10, кнопкой изменения скорости регулирования мощности 11, кнопкой фиксации порогового уровня восприятия ультразвукового сигнала 18, цифровыми сегментными индикаторами 12, а также первый амплитудный детектор 13 и второй амплитудный детектор 14, подключенные соответственно к преобразователю тока в напряжение 7 и пьезоэлектрическому излучателю 6. Выходы указанных амплитудных детекторов через блок коммутации 15 подключены к аналого-цифровому преобразователю 16, выход которого подключен к микропроцессору 17. Порты микропроцессора 17 соединены с управляющим входом усилителя 3 с дискретно регулируемым коэффициентом усиления, с управляющим входом генератора ультразвуковых сигналов 1, управляемого напряжением, с кнопкой 9 увеличения мощности излучения, кнопкой 10 уменьшения мощности излучения мощности излучения, кнопкой 11 изменения скорости регулирования мощности, кнопкой 18 выбора места воздействия ультразвуком на голове пациента и кнопкой 19 фиксации порогового уровня восприятия ультразвукового сигнала, расположенными на панели управления 8. Микропроцессор 17 соединен с компьютером 20, соединенным с сетью интернет. К компьютеру подключены монитор 21 и принтер 22.
Работа телеметрического ультразвукового прибора для диагностики нейросенсорной тугоухости осуществляется следующим образом.
При включении питания прибора процессор 17 в соответствии с программой вырабатывает сигнал изменения частоты генератора ультразвуковых колебаний 1 в заданных пределах. Для заданного ряда фиксированных частот производится измерение напряжения ультразвукового сигнала на пьезоэлектрическом излучателе 6 с помощью второго амплитудного детектора 14. Измеренные значения напряжений, соответствующих заданным частотам, через коммутатор 15 подаются на вход аналого-цифрового преобразователя 16 и после оцифровки поступают в микропроцессор 17. Микропроцессор в соответствии с программой определяет максимальное напряжение на пьезоэлектрическом излучателе 6, которое соответствует его резонансной частоте, и далее посредством подачи соответствующего напряжения на управляющий вход генератора ультразвуковых сигналов 1 устанавливает его рабочую частоту равной резонансной частоте пьезоэлектрического излучателя 6. Этим обеспечивается заданная точность измерения порогового уровня восприятия ультразвукового сигнала при изменении резонансной частоты излучателя во времени и нестабильности частоты генератора, а также замене излучателя.
С выхода генератора 1 колебаний ультразвуковой частоты модулированный ультразвуковой сигнал поступает на вход полосового фильтра 2, который подавляет паразитные гармоники и комбинационные составляющие, возникающие при модуляции ультразвукового сигнала. С выхода полосового фильтра модулированный ультразвуковой сигнал поступает на вход усилителя с дискретно регулируемым коэффициентом усиления 3.
С выхода усилителя с дискретно регулируемым коэффициентом усиления модулированный 3 ультразвуковой сигнал поступает на усилитель мощности 4, обеспечивающий необходимую мощность на пьезоэлектрическом излучателе 6, который преобразует электрический сигнал в механические колебания ультразвуковой частоты.
Между усилителем мощности 4 и пьезоэлектрическим излучателем 6 включен датчик тока 5. К нему подключен преобразователь тока в напряжение 7, на котором ток, проходящий через пьезоэлектрический излучатель, преобразуется в напряжение и поступает на первый амплитудный детектор 13. К пьезоэлектрическому излучателю 6 подключен второй амплитудный детектор 14. С выходов первого и второго амплитудных детекторов 13 и 14 напряжения через блок коммутации 15 поступают на аналого-цифровой преобразователь, где происходит их преобразование в цифровой код и передача на микропроцессор 17.
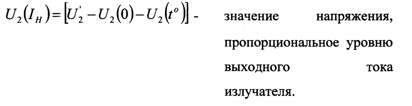
Микропроцессор осуществляет программное управление усилителем с дискретно регулируемым коэффициентом усиления 3 по последовательному интерфейсу I2C, вычисление уровня мощности на излучателе путем измерения напряжений, пропорциональных уровню выходного напряжения и току излучателя, поступающих с соответствующих детекторов напряжения и тока. Таблица значений номинальных мощностей, соответствующих каждому уровню в диапазоне 0-30 дБ, хранится в микропроцессоре.
Вычисление текущей мощности на излучателе производится по следующей формуле:
Здесь:
U1(0) - начальное напряжение смещения первого амплитудного детектора 13 (UВЫХ) при отсутствии выходных ультразвуковых колебаний на излучателе (режим «ПАУЗА»), измеренных при = 20°С и вводимых в программу в качестве константы;
U1(to) - напряжение смещения первого амплитудного детектора 13 (UВЫХ) в режиме «ПАУЗА» во время работы;
U2(0) - начальное напряжение смещения второго амплитудного детектора 14 (IH) при отсутствии выходных ультразвуковых колебаний на излучателе (режим «ПАУЗА»), измеренных при = 20°С и вводимых в программу в качестве константы;
U2(t°) - напряжение смещения второго амплитудного детектора 14 (IH) в режиме «ПАУЗА» во время работы;
K - коэффициент пропорциональности, учитывающий нелинейность характеристик амплитудных детекторов при измерении мощности во всем динамическом диапазоне.
Коэффициент K вводится в память микропроцессора в качестве константы при настройке прибора.
Таким образом, на основании измеренных значений тока и напряжения микропроцессор вырабатывает сигнал управления коэффициентом усиления усилителя с дискретно регулируемым коэффициентом усиления и, таким образом, стабилизирует мощность сигнала, подаваемого на пьезоэлектрический излучатель.
Управление прибором для диагностики поражений слуха осуществляется с панели управления 8, на которой располагаются кнопки увеличения и уменьшения мощности излучения, кнопки изменения скорости регулирования мощности и цифровые сегментные индикаторы.
При подаче электропитания на прибор на выходе его формируются пачки радиоимпульсов с f=100 кГц, длительностью t1=0,8 с и периодом следования t2=1.6 с. Таким образом, рабочий цикл и пауза составляют время t=0,8 с.
Во время рабочего цикла (выдача ультразвуковой частоты на излучатель) из микропроцессора на усилитель с дискретно регулируемым коэффициентом усиления поступают коды, соответствующие уровню мощности, введенному кнопками уменьшения и увеличения мощности. Однако при прижатии излучателя к различным участкам тела человека меняется комплексное сопротивление пьезоэлектрического излучателя, что приводит к изменению мощности излучения при одинаковом сигнале на выходе прибора, поскольку происходит изменение тока нагрузки. Поэтому в процессе работы требуется корректировка выходной мощности. Корректировка ее производится после вычисления реальной мощности на излучателе по формуле (1) путем изменения коэффициента усиления усилителя с дискретно регулируемым коэффициентом усиления до достижения установленного значения. Коррекция мощности производится с частотой f=250 Гц. При изменении импеданса нагрузки (излучателя) за время рабочего цикла коррекция мощности происходит за 200 шагов. Режим «ПАУЗА» задается микропроцессором путем загрузки в усилитель с дискретно регулируемым коэффициентом усиления кода, соответствующего минимальному коэффициенту усиления Kус=0. Во время паузы микропроцессор вычисляет начальные текущие напряжения смещения детекторов 13 и 14 для компенсации температурного дрейфа детекторов.
Во время рабочего цикла микропроцессор также производит самоконтроль прибора с излучателем. В случае отсутствия тока в излучателе на индикаторы выводится знак «» («ОБРЫВ»). В случае короткого замыкания в излучателе на индикаторы выводится знак «3» («ЗАМЫКАНИЕ»). В этом случае работа прибора блокируется с целью недопущения выхода из строя усилителя мощности. После устранения причин короткого замыкания или обрыва прибор готов к работе.
Анализ этих режимов производится путем измерения напряжений, поступающих с амплитудных детекторов 13 и 14.
При необходимости быстрого изменения уровня мощности излучения (в случае уточнения порога восприятия ультразвука) нажимают кнопку изменения скорости регулирования мощности 11.
Введение ультразвука пациенту оператором осуществляется посредством пьезоэлектрического излучателя, поверхность которого прижимается к заушной или лобовой части головы через тонкую пленку вазелинового масла. Воздействие ультразвука воспринимается пациентом благодаря наличию костной проводимости.
С помощью кнопки 18 выбора места воздействия ультразвуком на голове пациента устанавливают соответствующий режим обследования, например воздействие ультразвуком в заушной области с правой или с левой стороны, либо с области лба. При постепенном увеличении интенсивности ультразвука достигается значение мощности излучения, при котором пациент начинает воспринимать ультразвук как слышимый сигнал. Это позволяет определить дифференциальный порог восприятия ультразвука и соответственно определить степень атрофии слухового нерва, т.е. диагностировать степень потери нейросенсорной чувствительности.
При достижении порога восприятия ультразвукового сигнала пациент нажимает кнопку 19 фиксации порогового уровня восприятия ультразвукового сигнала. При этом данные о месте воздействия ультразвука на голове пациента и пороговом уровне восприятия ультразвука фиксируются микропроцессором и передаются в компьютер, где запоминаются. По этим данным формируется протокол обследования, куда заносятся также данные о пациенте, враче, лечебном учреждении, дате и времени проведения обследования и т.д. Протокол обследования отображается на экране монитора, для распечатки протокола обследования используется принтер. Данные обследования с компьютера могут дистанционно передаваться с помощью сети интернет в другие медицинские учреждения для проведения консультаций и консилиумов в системе телемедицины. Возможны также консультации и корректировка методик обследования онлайн.
При использовании соответствующей программы кнопка 9 увеличения мощности излучения, кнопка 10 уменьшения мощности излучения, кнопка 11 изменения скорости регулирования мощности, кнопка 18 выбора места воздействия ультразвуком на голове пациента и кнопка 19 фиксации порогового уровня восприятия ультразвукового сигнала могут быть выполнены в виде виртуальных кнопок, отображаемых на экране монитора 21. Нажатие на кнопки может осуществляться с помощью мыши или непосредственно пальцем при наличии сенсорного экрана. На экране монитора может символически изображаться голова пациента с соответствующими указаниями и инструкциями о проведении обследования. Это дает возможность использовать телеметрический ультразвуковой прибор дома с периодическим контролем слуха в процессе лечения и отправкой протоколов обследования лечащему врачу посредством сети интернет.
В качестве микропроцессора в ультразвуковом приборе для диагностики поражений слуха может быть использован микроконтроллер типа STM32F042K6T6 фирмы STMicroelektronics, амплитудные детекторы могут быть выполнены на операционных усилителях типа TL084 или LM318 фирмы TEXAS INSTRUMENTS. Могут быть использованы блок коммутации МРс509 фирмы TEXAS INSTRUMENTS и аналого-цифровой преобразователь AD 7818 фирмы ANALOG DEVICE. Усилитель с дискретно регулируемым коэффициентом усиления, может быть собран на операционных усилителях с резистивными цепочками, которые коммутируются с помощью электронных ключей.
Claims (1)
- Телеметрический ультразвуковой прибор для диагностики нейросенсорной тугоухости, содержащий генератор колебаний ультразвуковой частоты, полосовой фильтр, усилитель с дискретно регулируемым коэффициентом усиления, вход которого подключен к полосовому фильтру, а выход соединен с входом усилителя мощности, выход которого через датчик тока соединен с пьезоэлектрическим излучателем, преобразователь тока в напряжение, подсоединенный к датчику тока, блок коммутации, панель управления с кнопками увеличения мощности излучения, уменьшения мощности излучения и изменения скорости регулирования мощности, а также цифровыми сегментными индикаторами, микропроцессор, первый и второй амплитудные детекторы и аналого-цифровой преобразователь, причем вход полосового фильтра подключен к генератору колебаний ультразвуковой частоты, первый выход микропроцессора подключен к управляющему входу усилителя с дискретно регулируемым коэффициентом усиления, второй выход микропроцессора подключен к цифровым сегментным индикаторам, к входам микропроцессора подсоединены кнопки увеличения мощности излучения, уменьшения мощности излучения и изменения скорости регулирования мощности, а также выход аналого-цифрового преобразователя, к входу которого подключен выход блока коммутации, к входам блока коммутации подсоединены выходы первого и второго амплитудных детекторов, вход первого амплитудного детектора подключен к выходу преобразователя тока в напряжение, а вход второго амплитудного детектор подключен к пьезоэлектрическому излучателю, отличающийся тем, что содержит кнопку выбора места воздействия ультразвуком на голове пациента и кнопку фиксации порогового уровня восприятия ультразвукового сигнала, расположенные на панели управления и связанные с микропроцессором, компьютер, соединенный с микропроцессором и сетью Интернет, монитор и принтер, подключенные к компьютеру, ультразвуковой генератор выполнен в виде генератора, управляемого напряжением, а управляющий вход ультразвукового генератора подключен к микропроцессору.
Priority Applications (1)
| Application Number | Priority Date | Filing Date | Title |
|---|---|---|---|
| RU2019143353A RU2735373C1 (ru) | 2019-12-24 | 2019-12-24 | Телеметрический ультразвуковой прибор для диагностики нейросенсорной тугоухости |
Applications Claiming Priority (1)
| Application Number | Priority Date | Filing Date | Title |
|---|---|---|---|
| RU2019143353A RU2735373C1 (ru) | 2019-12-24 | 2019-12-24 | Телеметрический ультразвуковой прибор для диагностики нейросенсорной тугоухости |
Publications (1)
| Publication Number | Publication Date |
|---|---|
| RU2735373C1 true RU2735373C1 (ru) | 2020-10-30 |
Family
ID=73398250
Family Applications (1)
| Application Number | Title | Priority Date | Filing Date |
|---|---|---|---|
| RU2019143353A RU2735373C1 (ru) | 2019-12-24 | 2019-12-24 | Телеметрический ультразвуковой прибор для диагностики нейросенсорной тугоухости |
Country Status (1)
| Country | Link |
|---|---|
| RU (1) | RU2735373C1 (ru) |
Citations (7)
| Publication number | Priority date | Publication date | Assignee | Title |
|---|---|---|---|---|
| EP0015258B1 (en) * | 1978-02-10 | 1981-07-08 | National Research Development Corporation | Hearing faculty testing apparatus |
| CN1169774A (zh) * | 1995-01-26 | 1998-01-07 | Mdi仪器公司 | 生成和测量耳组织声反射率曲线形状的装置和方法 |
| JPH11262480A (ja) * | 1997-10-24 | 1999-09-28 | Hearing Innov Inc | 超音波信号に対する感度測定装置及び感度測定方法 |
| US20010051776A1 (en) * | 1998-10-14 | 2001-12-13 | Lenhardt Martin L. | Tinnitus masker/suppressor |
| RU2307587C1 (ru) * | 2006-02-28 | 2007-10-10 | Александр Григорьевич Гудков | Ультразвуковой прибор для диагностики поражений слуха |
| RU2332164C2 (ru) * | 2005-11-22 | 2008-08-27 | Государственное Образовательное Учреждение Высшего Профессионального Образования "Дагестанский Государственный Технический Университет" (Дгту) | Устройство оценки состояния барабанной перепонки |
| RU2467687C2 (ru) * | 2011-02-16 | 2012-11-27 | Государственное бюджетное учреждение здравоохранения города Москвы "Московский научно-практический Центр оториноларингологии" Департамента здравоохранения города Москвы | Способ выявления уровня поражения слухового анализатора с помощью ультразвука |
-
2019
- 2019-12-24 RU RU2019143353A patent/RU2735373C1/ru active
Patent Citations (7)
| Publication number | Priority date | Publication date | Assignee | Title |
|---|---|---|---|---|
| EP0015258B1 (en) * | 1978-02-10 | 1981-07-08 | National Research Development Corporation | Hearing faculty testing apparatus |
| CN1169774A (zh) * | 1995-01-26 | 1998-01-07 | Mdi仪器公司 | 生成和测量耳组织声反射率曲线形状的装置和方法 |
| JPH11262480A (ja) * | 1997-10-24 | 1999-09-28 | Hearing Innov Inc | 超音波信号に対する感度測定装置及び感度測定方法 |
| US20010051776A1 (en) * | 1998-10-14 | 2001-12-13 | Lenhardt Martin L. | Tinnitus masker/suppressor |
| RU2332164C2 (ru) * | 2005-11-22 | 2008-08-27 | Государственное Образовательное Учреждение Высшего Профессионального Образования "Дагестанский Государственный Технический Университет" (Дгту) | Устройство оценки состояния барабанной перепонки |
| RU2307587C1 (ru) * | 2006-02-28 | 2007-10-10 | Александр Григорьевич Гудков | Ультразвуковой прибор для диагностики поражений слуха |
| RU2467687C2 (ru) * | 2011-02-16 | 2012-11-27 | Государственное бюджетное учреждение здравоохранения города Москвы "Московский научно-практический Центр оториноларингологии" Департамента здравоохранения города Москвы | Способ выявления уровня поражения слухового анализатора с помощью ультразвука |
Non-Patent Citations (1)
| Title |
|---|
| КУНЕЛЬСКАЯ Н.Л. и др. "Ультразвук в диагностике заболеваний внутреннего уха". Вестник оториноларингологии, No 2, 2015. * |
Similar Documents
| Publication | Publication Date | Title |
|---|---|---|
| CN108366810B (zh) | 处置器具和处置部探头 | |
| KR100385397B1 (ko) | 주파수편차검출회로및이를이용한측정기 | |
| US5406503A (en) | Control system for calibrating and driving ultrasonic transducer | |
| US5738633A (en) | Oto-acoustic emission analyser | |
| US20100126275A1 (en) | Self-calibrating ultrasound systems and methods | |
| WO2008032927A1 (en) | Pure tone audiometer with automated masking | |
| KR101512686B1 (ko) | 공진 주파수 자동 매칭 기능을 가지는 초음파 치료 장치 | |
| US11801059B2 (en) | System and method for driving an ultrasonic device | |
| US7582052B2 (en) | Implantable hearing aid actuator positioning | |
| KR101411141B1 (ko) | 공진 주파수 자동 매칭 기능을 가지는 다중 주파수 초음파 발진 장치 | |
| WO2008029395A2 (en) | Medical instrument | |
| US12471830B2 (en) | Systems and methods for calibrating sound delivery to a hearing system recipient | |
| RU2735373C1 (ru) | Телеметрический ультразвуковой прибор для диагностики нейросенсорной тугоухости | |
| JP4897682B2 (ja) | 外科用器具の位置を測定するための装置 | |
| RU2307587C1 (ru) | Ультразвуковой прибор для диагностики поражений слуха | |
| RU2738168C1 (ru) | Телеметрический ультразвуковой аппарат для диагностики и лечения нейросенсорной тугоухости | |
| US12415057B2 (en) | Ultrasound-based shunt flow detection | |
| RU2535405C1 (ru) | Аппарат для диагностики и лечения нейросенсорной тугоухости | |
| JP3490551B2 (ja) | 体内触診装置 | |
| WO2012025388A1 (en) | Acoustic warning level optimization in ambulatory medical systems | |
| JPH09253066A (ja) | 押圧安定型測定子とこの測定子を使用した血行測定器 | |
| US20240398357A1 (en) | Medical device adjusting acoustic signal output volume and method of adjusting the acoustic signal output volume of a medical device | |
| CN210721833U (zh) | 一种超声波中频导入仪控制模块 | |
| RU141135U1 (ru) | Аппарат для терапии ультразвуком | |
| JP4707224B2 (ja) | 穿刺針による病変部検出装置 |

