KR20170040407A - Method for Operating Fuel Payment of Fuel Price Subsidies by using RF Tag - Google Patents

Method for Operating Fuel Payment of Fuel Price Subsidies by using RF Tag Download PDF

Info

Publication number
KR20170040407A
KR20170040407A KR1020150138923A KR20150138923A KR20170040407A KR 20170040407 A KR20170040407 A KR 20170040407A KR 1020150138923 A KR1020150138923 A KR 1020150138923A KR 20150138923 A KR20150138923 A KR 20150138923A KR 20170040407 A KR20170040407 A KR 20170040407A
Authority
KR
South Korea
Prior art keywords
vehicle
card
code
subsidy
price subsidy
Prior art date
Legal status (The legal status is an assumption and is not a legal conclusion. Google has not performed a legal analysis and makes no representation as to the accuracy of the status listed.)
Withdrawn
Application number
KR1020150138923A
Other languages
Korean (ko)
Inventor
윤겸주
Original Assignee
주식회사 디디위즈오토모바일
Priority date (The priority date is an assumption and is not a legal conclusion. Google has not performed a legal analysis and makes no representation as to the accuracy of the date listed.)
Filing date
Publication date
Application filed by 주식회사 디디위즈오토모바일 filed Critical 주식회사 디디위즈오토모바일
Priority to KR1020150138923A priority Critical patent/KR20170040407A/en
Publication of KR20170040407A publication Critical patent/KR20170040407A/en
Withdrawn legal-status Critical Current

Links

Images

Classifications

    • G06Q50/30
    • GPHYSICS
    • G06COMPUTING OR CALCULATING; COUNTING
    • G06KGRAPHICAL DATA READING; PRESENTATION OF DATA; RECORD CARRIERS; HANDLING RECORD CARRIERS
    • G06K17/00Methods or arrangements for effecting co-operative working between equipments covered by two or more of main groups G06K1/00 - G06K15/00, e.g. automatic card files incorporating conveying and reading operations
    • GPHYSICS
    • G06COMPUTING OR CALCULATING; COUNTING
    • G06QINFORMATION AND COMMUNICATION TECHNOLOGY [ICT] SPECIALLY ADAPTED FOR ADMINISTRATIVE, COMMERCIAL, FINANCIAL, MANAGERIAL OR SUPERVISORY PURPOSES; SYSTEMS OR METHODS SPECIALLY ADAPTED FOR ADMINISTRATIVE, COMMERCIAL, FINANCIAL, MANAGERIAL OR SUPERVISORY PURPOSES, NOT OTHERWISE PROVIDED FOR
    • G06Q20/00Payment architectures, schemes or protocols
    • G06Q20/04Payment circuits

Landscapes

  • Business, Economics & Management (AREA)
  • Engineering & Computer Science (AREA)
  • Physics & Mathematics (AREA)
  • General Physics & Mathematics (AREA)
  • Theoretical Computer Science (AREA)
  • Accounting & Taxation (AREA)
  • Strategic Management (AREA)
  • General Business, Economics & Management (AREA)
  • Operations Research (AREA)
  • Tourism & Hospitality (AREA)
  • Management, Administration, Business Operations System, And Electronic Commerce (AREA)

Abstract

본 발명은 알에프태그를 이용한 유가보조금 주유 결제 운영 방법에 관한 것으로, 본 발명에 따른 알에프태그를 이용한 유가보조금 주유 결제 운영 방법은, 유가보조금 대상 차량에 주유하는 주유소에 구비된 장치를 통해 실행되는 방법에 있어서, 상기 장치는 상기 주유소에 구비된 인식기를 통해 상기 주유소에 진입한 차량 중 유가보조금 대상 차량에 부착된 RF태그로부터 고유코드를 확인하는 제1 단계와, 상기 장치는 상기 인식기를 통해 확인된 N(N≥1)개의 고유코드에 대응하는 유가보조금 대상 차량의 차량코드와 유가보조금 유류카드의 카드정보를 식별하는 식별코드를 지정된 저장영역에 일정 시간 동안 저장하여 관리하는 제2 단계와, 상기 장치는 카드리더기를 통해 주유 결제를 위한 카드정보가 리딩되면 상기 리딩된 카드정보를 판독하여 유가보조금 유류카드인지 판별하는 제3 단계와, 상기 카드정보를 유가보조금 유류카드로 판별된 경우 상기 장치는 상기 N개의 고유코드에 대응하는 식별코드를 통해 상기 유가보조금 유류카드를 판독하여 상기 N개의 고유코드 중 제n(1≤n≤N) 고유코드에 대응하는 유가보조금 유류카드인지 확인하는 제4 단계와, 상기 카드정보를 상기 제n 고유코드에 대응하는 유가보조금 유류카드로 확인된 경우 상기 장치는 지정된 경로를 경유하여 유가보조금 관리 시스템으로 상기 제n 고유코드에 대응하는 유가보조금 유류카드에 대한 주유결제내역을 전송하도록 처리하는 제5 단계를 포함한다.The present invention relates to a method for operating a gasoline price subsidy using an RFID tag, and a method for operating a gasoline price subsidy using an RFID tag according to the present invention is a method for operating a gasoline price subsidy, The apparatus comprising: a first step of confirming a unique code from an RF tag attached to a vehicle to which a gas price subsidy is applied to a vehicle entering the gas station through a recognizer provided in the gas station; A second step of storing and managing, for a predetermined time, a vehicle code of a vehicle that carries a value-added subsidy corresponding to N (N? 1) unique codes and an identification code that identifies card information of a gasoline- When the card information for payment is read through the card reader, the device reads the read card information, A third step of determining whether the card is a subsidized vehicle card; and if the card information is discriminated as a gas-price subsidy vehicle card, the apparatus reads the gas-price subsidy vehicle card through an identification code corresponding to the N unique codes, A fourth step of confirming whether or not the card is a petroleum subsidy vehicle card corresponding to the n-th unique code (1? N? N) code of the code, And a fifth step of causing the gas price subsidy management system to transmit the gas main payment details for the oil price subsidy fuel card corresponding to the n-th unique code via the designated route.

Description

알에프태그를 이용한 유가보조금 주유 결제 운영 방법{Method for Operating Fuel Payment of Fuel Price Subsidies by using RF Tag}{Method of Operating Fuel Payment of Fuel Price Subsidies by using RF Tag}

본 발명은 유가보조금 대상 차량에 주유하는 주유소에 구비된 장치를 이용하여 주유소에 진입한 N(N≥1)개의 유가보조금 대상 차량에 부착된 N개의 RF태그로부터 N개의 고유정보를 인식하여 저장하되, 유류카드를 이용한 주유결제 시 상기 N개의 고유코드 중 주유결제를 처리하는 제n(1≤n≤N) 고유코드에 대응하는 유류카드를 자동 식별하여 상기 유류카드를 이용한 주유결제내역을 유가보조금 관리 시스템으로 전달되도록 처리하는 것이다.The present invention recognizes and stores N pieces of unique information from N RF tags attached to N (N > = 1) eligible vehicles that have entered a gas station using a device provided at a gas station that feeds a gas price subsidy vehicle (1 ≤ n ≤ N) unique code of the N unique codes to be used for soliciting gasoline during the gasoline payment using the oil card, To be delivered to the management system.

화물자동차를 비롯한 특정 용도의 차량을 대상으로 유가보조금 지급 제도가 시행되고 있다. 이러한 유가보조금은 정부예산을 이용하여 지급하는 규모가 매년 1.5조원을 넘어서고 있으며, 얼마나 많은 부정수급이 발생하고 있는지 정확하게 파악되고 있지 않으나, 2012년도 감사원보고서에 따르면 약 3,000억 이상의 유가보조금이 부정하게 지급된 것으로 의심되고 있다.Oil price subsidies are being implemented for lorries and other special purpose vehicles. These oil price subsidies are paid in excess of KRW 1.5 trillion annually using the government budget, and it is not known exactly how many unjust receipts are occurring. However, according to the auditor's report in 2012, more than KRW 300 billion of oil price subsidies are paid unfairly Is suspected to have been.

화물자동차 유가보조금 관리 규정 제26조(지급거절 및 반환), 제27조(청구내역 심사 및 지급) 및 제28조(행위금지 사항)에는 유가보조금의 부정수급과 관련된 규정이 적시되어 있으나, 이는 단지 규정일 뿐 전자적으로 이러한 부정수급을 판별하기에 난해한 문제점을 지니고 있다.In the case of Article 26 (rejection and return), Article 27 (examination and payment of claim details) and Article 28 (prohibition of act) of cargo automobile oil price subsidy regulation, regulations related to illegal supply and demand of oil price subsidy are specified. It is a regulation only, and it is difficult to electronically discriminate such irregularity.

유가보조금의 부정수급을 방지하기 위해서는 유가보조금 대상 차량이 실제 주유소에 방문하여 주유하여 결제했는지 여부부터 정확하게 파악해야 한다. 유가보조금 대상 차량에 RFID를 부착하고, RFID복합단말기를 통해 차량에 부착된 RFID태그로부터 차량 고유인증정보를 판독하여 유가보조금 대상 차량을 확인 후 주유하는 방식이 제안된 바 있다(특허공개공보 제10-2011-0087605호). 그런데 상기 제안된 방식은 주유 결제 전에 RFID태그를 먼저 인식할 경우 RFID태그의 고유인증정보와 유가보조금 대상 차량을 매칭하기 난해한 문제점을 지니고 있다. 예를들어, 주유소에 RFID태그를 부착한 유가보조금 대상 차량이 동시에 5대 진입하여 주유 시 주유 결제 전에 RFID태그를 먼저 인식한 경우 어떤 RFID태그가 어떤 차량의 RFID태그인지 매칭하기 난해하다. 또한 상기 제안된 방식은 각 주유기마다 RFID판독기를 설치하여 차량의 RFID태그를 인식해야 하므로 설치/운영 비용이 증가하는 문제점을 지니고 있다. 특히 각 주유기마다 RFID판독기를 설치해야 하며, 이동식 판독기를 이용할 경우 주유 결제 전에 주유 차량이 유가보조금 대상 차량인지 판단하기 불가한 문제점을 지니고 있다.In order to prevent illegal supply and demand of oil price subsidies, it is necessary to accurately determine whether the gas subsidy vehicle visited the actual gas station and paid for the gas. A method has been proposed in which RFID is attached to a vehicle to which a gas price subsidy is applied and the vehicle unique authentication information is read from the RFID tag attached to the vehicle through the RFID hybrid terminal to identify the vehicle to which the gas price subsidy is applied and then feed the gas (refer to Patent Publication No. 10 -2011-0087605). However, the above-described method has a problem that it is difficult to match the unique authentication information of the RFID tag and the gas price subsidy vehicle when the RFID tag is recognized before the gasoline payment. For example, it is difficult to match which RFID tag is the RFID tag of a certain vehicle when five vehicles of the oil price subsidy attached with the RFID tag at the gas station enter the RFID tag at the same time and recognize the RFID tag before paying for gasoline at the time of filling. In addition, the proposed method has a problem that installation / operation cost increases because an RFID reader is installed for each gasifier to recognize the RFID tag of the vehicle. In particular, it is necessary to install an RFID reader for each lube. If a mobile reader is used, it is impossible to judge whether a lump-sum vehicle is a gas price subsidy before lump-sum payment.

상기와 같은 문제점을 해소하기 위한 본 발명의 목적은, 유가보조금 대상 차량에 주유하는 주유소에 구비된 장치를 이용하여 주유소에 진입한 N(N≥1)개의 유가보조금 대상 차량에 부착된 N개의 RF태그로부터 N개의 고유정보를 인식하여 저장하되, 유류카드를 이용한 주유결제 시 상기 N개의 고유코드 중 주유결제를 처리하는 제n(1≤n≤N) 고유코드에 대응하는 유류카드를 자동 식별하여 상기 유류카드를 이용한 주유결제내역을 유가보조금 관리 시스템으로 전달되도록 처리하는 알에프태그를 이용한 유가보조금 주유 결제 운영 방법을 제공함에 있다.In order to solve the above problems, it is an object of the present invention to provide a method and system for managing N (N > = 1) eligible vehicles to be subsidized by using a device provided at a gas station, Tag, and automatically identifies a fuel card corresponding to an n-th unique code (1? N? N) for processing main affixing among the N unique codes at the time of main carrier payment using a fuel card And to process the gasoline payment history using the oil card to be transmitted to the oil price subsidy management system.

본 발명의 다른 목적은, 유가보조금 대상 차량의 운행기록정보를 근거로 유가보조금 대상 차량의 일일보정운행거리(k)와 일일연료사용량(w)을 산출하고, RF태그를 이용하여 식별된 유가보조금 대상 차량의 주유결제내역에 대응하는 주유량을 근거로 상기 유가보조금 대상 차량의 일일주유량(y)을 산출한 후 특정 주기의 기준시 기준 연료잔량(x)과 특정 주기의 기준시에서 다음 주기의 기준시 사이의 일일주유량(y) 및 일일연료사용량(w)을 이용하여 상기 특정 주기의 차량 운행 후 연료잔량(x)을 산출하고 이를 누적함으로써 상기 유가보조금 대상 차량에 대해 매 주기마다 누적되는 차량 운행 후 연료잔량(x)이 상기 유가보조금 대상 차량의 연료탱크용량(또는 연료탱크용량의 일정비율)을 초과하거나 또는 상기 유가보조금 대상 차량의 일일주유량(y)이 일일연료사용량(w)의 지정비율을 초과하는 경우 상기 유가보조금 대상 차량을 유가보조금 부정수급 대상으로 결정하는 알에프태그를 이용한 유가보조금 주유 결제 운영 방법을 제공함에 있다.Another object of the present invention is to provide a method and system for calculating a daily correction travel distance (k) and a daily fuel usage amount (w) of a gas price subsidy vehicle based on travel record information of a gas price subsidy vehicle, (Y) of the fuel-plus-price subsidy vehicle based on the amount of gasoline corresponding to the gasoline payment history of the target vehicle, and then calculates the daily fuel supply amount (y) (X) of the vehicle during the specific period by using the daily fuel supply amount (y) and the daily fuel usage amount (w) between the fuel cell vehicle and the fuel cell vehicle and accumulating the fuel remaining amount If the remaining fuel amount x exceeds the fuel tank capacity (or a certain ratio of the fuel tank capacity) of the vehicle with the fuel price subsidy or the daily fuel supply amount y of the fuel price subsidy target is If more than a specified proportion of the fuel amount (w) has an oil lubrication subsidy payments operating method using the RFID tag to determine the target vehicle grants the oil in oil grant negative supply target to provide.

본 발명에 따른 알에프태그를 이용한 유가보조금 주유 결제 운영 방법은, 유가보조금 대상 차량에 주유하는 주유소에 구비된 장치를 통해 실행되는 방법에 있어서, 상기 장치는 상기 주유소에 구비된 인식기를 통해 상기 주유소에 진입한 차량 중 유가보조금 대상 차량에 부착된 RF태그로부터 고유코드를 확인하는 제1 단계와, 상기 장치는 상기 인식기를 통해 확인된 N(N≥1)개의 고유코드에 대응하는 유가보조금 대상 차량의 차량코드와 유가보조금 유류카드의 카드정보를 식별하는 식별코드를 지정된 저장영역에 일정 시간 동안 저장하여 관리하는 제2 단계와, 상기 장치는 카드리더기를 통해 주유 결제를 위한 카드정보가 리딩되면 상기 리딩된 카드정보를 판독하여 유가보조금 유류카드인지 판별하는 제3 단계와, 상기 카드정보를 유가보조금 유류카드로 판별된 경우 상기 장치는 상기 N개의 고유코드에 대응하는 식별코드를 통해 상기 유가보조금 유류카드를 판독하여 상기 N개의 고유코드 중 제n(1≤n≤N) 고유코드에 대응하는 유가보조금 유류카드인지 확인하는 제4 단계와, 상기 카드정보를 상기 제n 고유코드에 대응하는 유가보조금 유류카드로 확인된 경우 상기 장치는 지정된 경로를 경유하여 유가보조금 관리 시스템으로 상기 제n 고유코드에 대응하는 유가보조금 유류카드에 대한 주유결제내역을 전송하도록 처리하는 제5 단계를 포함한다.A method for operating an oil price subsidy using an RFID tag according to the present invention is implemented through an apparatus provided in a gas station that feeds a gas price subsidy vehicle, the apparatus comprising: A first step of confirming a unique code from an RF tag attached to a vehicle to which a gas price subsidy has been entered; and a step of determining a unique code from an RF tag attached to a gas price subsidy target vehicle corresponding to N (N? 1) unique codes confirmed through the recognizer A second step of storing and managing an identification code identifying the card information of the vehicle code and the oil price subsidy fuel card in a designated storage area for a predetermined period of time and managing the card information for payment through the card reader, A third step of reading out the card information and discriminating whether the card is a gas price subsidy vehicle card, The apparatus reads the oil price subsidy vehicle card through an identification code corresponding to the N unique codes and determines that the oil price subsidy oil card corresponding to the n (1? N? N) And if it is determined that the card information is the card corresponding to the n-th unique code, the device transmits the card information to the oil price subsidy management system via the designated route, And a fifth step of processing to transmit the gasoline payment history to the oil price subsidy money card.

본 발명에 따르면, 상기 고유코드는 유가보조금 대상 차량의 차량번호를 코드화한 차량코드와 상기 유가보조금 대상 차량에 대응하는 유가보조금 유류카드의 카드정보를 식별하는 식별코드를 포함하고, 상기 제2 단계는 상기 차량코드와 식별코드를 포함하는 고유코드를 지정된 저장영역에 일정 시간 동안 저장하여 관리할 수 있다.According to the present invention, the inherent code includes a vehicle code that codes the vehicle number of the gas price subsidy vehicle and an identification code that identifies the card information of the oil price subsidy vehicle card corresponding to the gas price subsidy vehicle, Can store and manage a unique code including the vehicle code and the identification code in a designated storage area for a predetermined period of time.

본 발명에 따르면, 상기 제2 단계는 상기 RF태그의 고유코드에 대응하는 차량코드와 식별코드를 관리하는 서버로부터 상기 고유코드에 대응하는 차량코드와 식별코드를 수신하는 단계와, 상기 고유코드와 차량코드 및 식별코드를 지정된 저장영역에 일정 시간 동안 저장하여 관리하는 단계를 포함할 수 있다.According to the present invention, the second step includes: receiving a vehicle code and an identification code corresponding to the unique code from a server managing a vehicle code and an identification code corresponding to the unique code of the RF tag; And storing and managing the vehicle code and the identification code in the designated storage area for a predetermined period of time.

본 발명에 따르면, 상기 인식기는 상기 주유소의 입구 측에 구비되어 주유소에 진입하는 차량에 부착된 RF태그로부터 상기 고유코드를 인식하여 상기 장치로 제공할 수 있다.According to the present invention, the recognizer can recognize the unique code from an RF tag attached to a vehicle that is provided at an entrance side of the gas station and enters a gas station, and can provide the unique code to the device.

본 발명에 따르면, 상기 알에프태그를 이용한 유가보조금 주유 결제 운영 방법은, 상기 카드정보를 상기 제n 고유코드에 대응하는 유가보조금 유류카드로 확인된 경우, 상기 장치는 상기 제n 고유코드에 대응하는 차량코드를 판독하여 유가보조금 대상 차량의 차량번호를 확인하는 단계를 더 포함할 수 있다. 한편 상기 알에프태그를 이용한 유가보조금 주유 결제 운영 방법은, 상기 장치는 지정된 디스플레이를 통해 상기 판독된 유가보조금 대상 차량의 차량번호를 표시하도록 처리하는 단계를 더 포함할 수 있다. 한편 상기 알에프태그를 이용한 유가보조금 주유 결제 운영 방법은, 상기 장치는 상기 디스플레이를 통해 표시되는 유가보조금 대상 차량의 차량번호에 대한 '확인' 버튼 입력을 확인하는 단계를 더 포함하며, 상기 제5 단계는 상기 '확인' 버튼 입력 확인 시 유가보조금 관리 시스템으로 상기 제n 고유코드에 대응하는 유가보조금 유류카드의 주유결제내역을 전송하도록 처리할 수 있다.According to the present invention, in the oil price subsidy subscription management method using the RFID tag, when the card information is identified by the oil price subsidy vehicle card corresponding to the n-th unique code, And reading out the vehicle code and confirming the vehicle number of the vehicle to which the gas price subsidy is to be applied. Meanwhile, the oil price subsidy subsidy operating method using the RFID tag may further include processing the vehicle to display the vehicle number of the read-out gas price subsidy vehicle through the designated display. Meanwhile, the method of operating an oil price subsidy using the RFID tag may further include confirming an input of a 'confirmation' button for a vehicle number of a gas price subsidy vehicle displayed through the display, Can process the oil money payment details of the oil price subsidy fuel card corresponding to the n-th unique code to the oil price subsidy management system upon confirming the input of the 'OK' button.

본 발명에 따르면, 상기 알에프태그를 이용한 유가보조금 주유 결제 운영 방법은, 상기 카드정보를 상기 제n 고유코드에 대응하는 유가보조금 유류카드로 확인되지 않는 경우, 상기 장치는 지정된 입력수단을 통해 상기 유가보조금 유류카드에 대응하는 유가보조금 대상 차량의 차량번호를 입력받는 단계를 더 포함할 수 있다.According to the present invention, in the oil price subsidy subscription payment operating method using the RFID tag, when the card information is not confirmed by the oil price subsidy vehicle card corresponding to the n-th unique code, And inputting the vehicle number of the gas price subsidy vehicle corresponding to the subsidy vehicle card.

본 발명에 따르면, 상기 제5 단계는 상기 제n 고유코드에 대응하는 유가보조금 유류카드의 주유결제내역을 포함하는 결제전문을 생성하여 밴(VAN)을 통해 전송되도록 처리할 수 있다. 한편 상기 주유결제내역은 유가보조금 유류카드의 카드정보, 유가보조금 대상 차량의 차량번호, 유종, 주유량, 주유금액 중 하나 이상의 정보를 포함할 수 있다.According to the present invention, the fifth step may be to generate a billing message including the billing details of the oil-money subsidy vehicle card corresponding to the n-th unique code, and to process the payment message to be transmitted through the VAN. On the other hand, the gasoline payment details may include at least one of card information of the oil price subsidy vehicle card, car number of the vehicle to be subsidized by oil price, oil type, gasoline amount, and gasoline amount.

본 발명에 따르면, 상기 알에프태그를 이용한 유가보조금 주유 결제 운영 방법은, 상기 장치는 상기 인식기를 통해 확인되어 지정된 저장영역에 저장 후 일정 시간이 경과한 고유코드를 확인하는 단계와, 상기 장치는 일정 시간이 경과한 고유코드에 대응하는 정보를 삭제하는 단계를 더 포함할 수 있다.According to the present invention, the oil price subsidy settlement operating method using the RFID tag may further include the steps of: confirming a unique code that has elapsed after a predetermined period of time after being stored in a designated storage area through the recognizer; And deleting information corresponding to the inherent code over time.

본 발명에 따르면, 상기 알에프태그를 이용한 유가보조금 주유 결제 운영 방법은, 상기 장치는 상기 인식기를 통해 확인되어 지정된 저장영역에 저장 후 주유결제에 이용된 고유코드를 확인하는 단계와, 상기 장치는 상기 주유결제에 이용된 고유코드에 대응하는 정보를 삭제하는 단계를 더 포함할 수 있다.According to the present invention, the oil price subsidy settlement operating method using the RFID tag may further include the steps of: confirming a unique code used for liquor settlement after being stored in a designated storage area identified through the recognizer; And deleting information corresponding to the inherent code used in settlement of accounts.

본 발명에 따르면, 상기 알에프태그를 이용한 유가보조금 주유 결제 운영 방법은, 상기 장치는 상기 인식기를 통해 확인되어 지정된 저장영역에 저장 후 상기 인식기를 통해 일정 시간 동안 인식되지 않는 고유코드를 확인하는 단계와, 상기 장치는 상기 인식되지 않는 고유코드에 대응하는 정보를 삭제하는 단계를 더 포함할 수 있다.According to the present invention, there is provided a method for operating an oil price subsidy using an RFID tag, comprising the steps of: confirming a unique code that is recognized by the recognizer, stored in a designated storage area, , The apparatus may further comprise deleting information corresponding to the unrecognized unique code.

본 발명에 따르면, 유가보조금 대상 차량에 주유하는 주유소에 RF태그를 부착한 유가보조금 대상 차량이 동시에 복수 대 진입하더라도 주유소에 진입한 복수의 유가보조금 대상 차량 중 유가보조금 유류카드를 이용하여 주유결제 처리하는 특정 유가보조금 대상 차량을 자동 식별함으로써 유가보조금 유류카드를 이용한 주유결제 시점부터 유가보조금 부정수급 시도를 차단하는 이점이 있다.According to the present invention, even if a plurality of vehicles with a gas price subsidy to which an RF tag is attached to a gas station to be fueled in a gas price subsidy vehicle enter at a gas station simultaneously, Which can be used to automatically identify a specific oil price subsidy vehicle.

본 발명에 따르면, 유가보조금 지금 유가보조금 대상 차량에 탑재된 운행기록장치를 통해 차량의 연료량 변화 추이를 지속적으로 감시하지 않고도 주유결제 시점에 유가보조금 대상 차량에 부착된 RF태그를 이용하여 식별된 주유량과 해당 유가보조금 대상 차량에 구비된 운행기록장치가 제공하는 기본적인 운행기록정보를 이용하여 유가보조금의 부정수급을 정확하게 판별할 수 있는 이점이 있다.According to the present invention, it is possible to provide a gasoline-fueled subsidy to a gasoline-fleet subsidy vehicle by using an RF tag attached to a vehicle to which a gasoline- And the basic driving record information provided by the driving recorder provided in the vehicle to which the oil price subsidy is applied, it is possible to accurately discriminate the unjust supply / demand of the oil price subsidy.

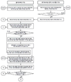
도 1은 본 발명의 실시 방법에 따라 RF태그를 이용하여 유가보조금 주유 결제를 운영하는 시스템의 구성을 도시한 도면이다.
도 2는 본 발명의 실시 방법에 따라 주유소 장치에서 RF태그를 부착한 유가보조금 대상 차량의 주유결제를 자동 식별하는 과정을 도시한 도면이다.
도 3은 본 발명의 일 실시 방법에 따라 주유소 장치에서 RF태그를 통해 식별된 유가보조금 대상 차량의 주유결제 운영 과정을 도시한 도면이다.
도 4는 본 발명의 다른 일 실시 방법에 따라 주유소 장치에서 RF태그를 통해 식별되지 않은 유가보조금 대상 차량의 주유결제 운영 과정을 도시한 도면이다.
도 5는 본 발명의 실시 방법에 따라 유가보조금 지급 자격을 인증하는 과정을 도시한 도면이다.
도 6은 본 발명의 실시 방법에 따라 특정 유가보조금 대상 차량의 일일연료사용량(w)을 산출하는 과정을 도시한 도면이다.
도 7은 본 발명의 실시 방법에 따라 특정 유가보조금 대상 차량에 대한 특정 주기의 차량 운행 후 연료잔량(x)을 산출하고 누적하는 과정을 도시한 도면이다.
도 8은 본 발명의 일 실시 방법에 따른 유가보조금 부정수급 판별 과정을 도시한 도면이다.
도 9는 본 발명의 다른 일 실시 방법에 따른 유가보조금 부정수급 판별 과정을 도시한 도면이다.
FIG. 1 is a diagram illustrating a system for operating oil price subsidy settlement using an RF tag according to an embodiment of the present invention. Referring to FIG.
2 is a diagram illustrating a process of automatically identifying a gasoline payment of a gas price subsidy vehicle to which an RF tag is attached in a gas station apparatus according to an embodiment of the present invention.
FIG. 3 is a diagram illustrating a lump sum payment operation process of a gas price subsidy vehicle identified through an RF tag in a gas station apparatus according to an embodiment of the present invention.
FIG. 4 is a diagram illustrating an oil settlement operation process of a gas price subsidy vehicle not identified through an RF tag in a gas station apparatus according to another embodiment of the present invention.
FIG. 5 is a diagram illustrating a process of authenticating a petroleum subsidy qualification according to an embodiment of the present invention.
FIG. 6 is a diagram illustrating a process of calculating a daily fuel use amount w of a specific gas price subsidy vehicle according to an embodiment of the present invention.
FIG. 7 is a diagram illustrating a process of calculating and accumulating the remaining fuel amount (x) after a specific cycle of a vehicle with respect to a specific fuel price subsidy vehicle according to an embodiment of the present invention.
8 is a diagram illustrating a process of discriminating an unjust supply / demand of oil price subsidies according to an embodiment of the present invention.
9 is a diagram illustrating a process of discriminating an unjust supply / demand of oil price subsidy according to another embodiment of the present invention.

이하 첨부된 도면과 설명을 참조하여 본 발명의 바람직한 실시예에 대한 동작 원리를 상세히 설명한다. 다만, 하기에 도시되는 도면과 후술되는 설명은 본 발명의 특징을 효과적으로 설명하기 위한 여러 가지 방법 중에서 바람직한 실시 방법에 대한 것이며, 본 발명이 하기의 도면과 설명만으로 한정되는 것은 아니다.The operation principle of the preferred embodiment of the present invention will be described in detail with reference to the accompanying drawings and description. It should be understood, however, that the drawings and the following detailed description are exemplary and explanatory and are intended to provide further explanation of the invention, and are not to be construed as limiting the present invention.

또한, 하기에서 본 발명을 설명함에 있어 관련된 공지 기능 또는 구성에 대한 구체적인 설명이 본 발명의 요지를 불필요하게 흐릴 수 있다고 판단되는 경우에는 그 상세한 설명을 생략할 것이다. 그리고 후술되는 용어들은 본 발명에서의 기능을 고려하여 정의된 용어들로서, 이는 사용자, 운용자의 의도 또는 관례 등에 따라 달라질 수 있다. 그러므로 그 정의는 본 발명에서 전반에 걸친 내용을 토대로 내려져야 할 것이다.In the following description of the present invention, a detailed description of known functions and configurations incorporated herein will be omitted when it may make the subject matter of the present invention rather unclear. The terms used below are defined in consideration of the functions of the present invention, which may vary depending on the user, intention or custom of the operator. Therefore, the definition should be based on the contents throughout the present invention.

결과적으로, 본 발명의 기술적 사상은 청구범위에 의해 결정되며, 이하 실시예는 진보적인 본 발명의 기술적 사상을 본 발명이 속하는 기술분야에서 통상의 지식을 가진 자에게 효율적으로 설명하기 위한 일 수단일 뿐이다.As a result, the technical idea of the present invention is determined by the claims, and the following embodiments are merely means for effectively explaining the technical idea of the present invention to a person having ordinary skill in the art to which the present invention belongs Only.

도면1은 본 발명의 실시 방법에 따라 RF태그(155)를 이용하여 유가보조금 주유 결제를 운영하는 시스템의 구성을 도시한 도면이다.1 is a diagram showing a configuration of a system for operating oil price subsidy subscription using an RF tag 155 according to an embodiment of the present invention.

보다 상세하게 본 도면1은 유가보조금 대상 차량에 주유하는 주유소에 구비된 장치(100)를 이용하여 주유소에 진입한 N(N≥1)개의 유가보조금 대상 차량에 부착된 N개의 RF태그(155)로부터 N개의 고유정보를 인식하여 저장하되, 유류카드를 이용한 주유결제 시 상기 N개의 고유코드 중 주유결제를 처리하는 제n(1≤n≤N) 고유코드에 대응하는 유류카드를 자동 식별하여 상기 유류카드를 이용한 주유결제내역을 유가보조금 관리 시스템(170)으로 전달되도록 처리하는 시스템의 구성을 도시한 것으로서, 본 발명이 속한 기술분야에서 통상의 지식을 가진 자라면, 본 도면1을 참조 및/또는 변형하여 RF태그(155)를 이용한 유가보조금 주유 결제 운영 시스템에 대한 다양한 실시 방법(예컨대, 일부 구성부가 생략되거나, 또는 세분화되거나, 또는 합쳐진 실시 방법)을 유추할 수 있을 것이나, 본 발명은 상기 유추되는 모든 실시 방법을 포함하여 이루어지며, 본 도면1에 도시된 실시 방법만으로 그 기술적 특징이 한정되지 아니한다.1 shows N RF tags 155 attached to N (N > = 1) oil-price subsidized vehicles entering a gas station using an apparatus 100 provided at a gas station that feeds a gas price subsidy vehicle, (1? N? N) unique code of the N unique codes, which is used to process main affixing during the main carrier payment using the oil card, The present invention is not limited to the above embodiments and may be modified and changed without departing from the spirit and scope of the present invention as defined by the appended claims. (For example, some of the components may be omitted or segmented or combined) for the oil price subsidy operating system using the RF tag 155 However, the present invention is not limited to the above-described embodiments, and the technical features of the present invention are not limited only by the method shown in FIG.

본 발명의 시스템은, 유가보조금 대상 차량에 부착되는 RF태그(155)와, 유가보조금 대상 차량에 주유하는 주유소에 구비되어 상기 RF태그(155)로부터 고유코드를 인식하는 인식기(105)와, 상기 인식기(105)를 통해 주유소에 진입한 N(N≥1)개의 유가보조금 대상 차량에 부착된 N개의 RF태그(155)로부터 N개의 고유정보를 인식하여 일정 시간 저장하고 카드리더기(125)를 통해 카드정보를 리딩하여 주유결제시 상기 N개의 고유코드 중 상기 카드정보에 대응하는 제n(1≤n≤N) 고유코드에 대응하는 유류카드를 자동 식별하여 상기 유류카드를 이용한 주유결제내역을 유가보조금 관리 시스템(170)으로 전달되도록 처리하는 주유소 장치(100)를 포함하여 이루어진다.The system of the present invention includes an RF tag 155 attached to a gas price subsidy vehicle, a recognizer 105 provided in a gas station that feeds a gas price subsidy vehicle and recognizing a unique code from the RF tag 155, Recognizes N unique information from N RF tags 155 attached to N (N > = 1) petrol subsidized vehicles entering the gas station through the recognizer 105, stores the N unique information for a predetermined time, (1 ≤ n ≤ N) unique code corresponding to the card information among the N unique codes at the time of payment of gasoline by automatically reading the card information, And a gas station device (100) for processing to be delivered to the management system (170).

상기 RF태그(155)는 유가보조금 대상 차량에 부착에 부착되는 RF통신 기반 태그의 총칭으로서, 바람직하게 900MHz 대역의 RFID태그를 포함할 수 있다. 그러나 본 발명의 RF태그(155) 실시예가 상기 900MHz 대역의 RFID태그로 한정되는 것은 아니며, 실시 방법에 따라 13.56MHz 대역의 RFID태그를 포함(단, 이 경우 인식기(105)는 상기 RFID태그와 10cm 내외로 접근 가능한 장치에 구비될 수 있음)할 수 있으며, 다른 실시 방법에 따르면 RFID 외에 10m 내외의 유효 주파수 도달 범위를 갖는 무선통신장치라면 어떠한 것이라도 본 발명의 권리범위에 귀속될 수 있음을 명백하게 밝혀두는 바이다.The RF tag 155 is a collective term of an RF communication based tag attached to an attachment to a vehicle subject to oil price subsidy, and may preferably include an RFID tag of 900 MHz band. However, the embodiment of the RF tag 155 of the present invention is not limited to the RFID tag of the 900 MHz band, but includes the RFID tag of the 13.56 MHz band (note that in this case, It will be apparent to those skilled in the art that any other wireless communication device having an effective frequency reachable range of about 10 meters or more in addition to RFID can be assigned to the scope of the present invention I will reveal.

상기 RF태그(155)는 유가보조금 대상 차량에 부착된 상태에서 상기 유가보조금 대상 차량이 주유소에 진입함에 따라 상기 주유소의 인식기(105)와 지정된 통신 프로토콜에 따른 무선 통신(예컨대, RFID태그의 경우 인식기(105)와 반이중 구조의 무선 통신)하여 상기 인식기(105)로 지정된 고유코드를 전송한다. 예를들어, 상기 RF태그(155)는 상기 차량의 전면 유리창에 부착될 수 있다.The RF tag 155 is connected to the recognition unit 105 of the gas station by wireless communication in accordance with a designated communication protocol (for example, in the case of an RFID tag, (Wireless communication with a half-duplex structure) and transmits a unique code assigned to the recognizer 105. For example, the RF tag 155 may be attached to the windshield of the vehicle.

본 발명의 제1 고유코드 실시예에 따르면, 상기 RF태그(155)는 유가보조금 대상 차량의 차량번호를 코드화한 차량코드(예컨대, 차량번호를 구성하는 문자와 숫자를 디지트로 코드화한 코드)와 상기 유가보조금 대상 차량에 대응하는 유가보조금 유류카드의 카드정보를 식별하는 식별코드를 포함하는 고유코드를 저장하고, 지정된 통신 프로토콜에 따라 상기 주유소에 구비된 인식기(105)로 상기 차량코드와 식별코드를 포함하는 고유코드를 전송할 수 있다. 상기 식별코드는 상기 카드정보를 구성하는 카드번호와 유효기간 등의 정보를 지정된 코드체계로 코드화한 코드를 포함하거나, 또는 상기 유류카드의 카드정보와 지정된 검증연산을 수행하여 예측된 결과를 도출하는 검증코드를 포함하거나, 또는 상기 카드정보를 그대로 포함할 수 있다.According to the first specific code embodiment of the present invention, the RF tag 155 includes a vehicle code (for example, a code that codes a character and a number constituting a car number as a digit) and a car code Stores a unique code including an identification code for identifying the card information of the oil price subsidy vehicle card corresponding to the gas price subsidy vehicle, and transmits the vehicle code and the identification code (105) to the recognizer (105) As shown in FIG. Wherein the identification code includes a code that encodes information such as a card number and an expiration date constituting the card information in a specified code system or derives a predicted result by performing a specified verification operation with the card information of the fuel card Verification code, or may include the card information as it is.

본 발명의 제2 고유코드 실시예에 따르면, 상기 RF태그(155)는 지정된 코드제공서버에 등록된 유가보조금 대상 차량의 차량번호에 대응하는 차량코드(예컨대, 차량번호를 구성하는 문자와 숫자를 디지트로 코드화한 코드, 또는 문자와 숫자로 구성된 차량번호를 그대로 포함 가능) 및 상기 유가보조금 대상 차량에 대응하는 유가보조금 유류카드의 카드정보를 식별하는 식별코드(예컨대, 상기 유류카드의 카드정보와 지정된 검증연산을 수행하여 예측된 결과를 도출하는 검증코드를 포함하거나, 또는 상기 카드정보를 그대로 포함 가능)와 매칭되는 코드값 형태의 고유코드를 지정된 통신 프로토콜에 따라 상기 주유소에 구비된 인식기(105)로 고유코드를 전송할 수 있다.According to the second specific code embodiment of the present invention, the RF tag 155 transmits a vehicle code (for example, a character and a number constituting the vehicle number) corresponding to the vehicle number of the vehicle to be subsidized (E.g., a code coded into digits, or a car number composed of letters and numbers), and an identification code for identifying card information of the oil price subsidy vehicle card corresponding to the vehicle with the oil price subsidy A unique code in the form of a code value matching with the identification information (including the verification code for deriving the predicted result by performing the specified verification operation or including the card information as it is) is transmitted to the recognizer 105 ). ≪ / RTI >

상기 인식기(105)는 유가보조금 대상 차량에 주유하는 주유소에 구비되어 상기 주유소에 진입한 유가보조금 대상 차량에 부착된 RF태그(155)와 지정된 통신 프로토콜에 따라 무선 통신하여 상기 RF태그(155)로부터 고유코드를 인식하는 장치의 총칭으로서, 바람직하게 900MHz 대역의 RFID리더기를 포함할 수 있다. 그러나 본 발명의 인식기(105) 실시예가 상기 900MHz 대역의 RFID리더기를 한정되는 것은 아니며, 실시 방법에 따라 13.56MHz 대역의 RFID태그와 무선 통신하는 RFID리더기(단, 이 경우 인식기(105)는 상기 RFID태그와 10cm 내외로 접근 가능한 장치에 구비될 수 있음)를 포함할 수 있으며, 다른 실시 방법에 따르면 RFID 외에 10m 내외의 유효 주파수 도달 범위를 갖는 무선리더장치라면 어떠한 것이라도 본 발명의 권리범위에 귀속될 수 있음을 명백하게 밝혀두는 바이다.The recognizer 105 wirelessly communicates with the RF tag 155 attached to the gas price subsidy vehicle entering the gas station at a gas station that feeds the gas price subsidy vehicle and communicates with the RF tag 155 A generic term for a device that recognizes a unique code, and may preferably include an RFID reader in the 900 MHz band. However, the RFID reader of the present invention is not limited to the RFID reader of the 900 MHz band, but may be an RFID reader that wirelessly communicates with the RFID tag of the 13.56 MHz band Tag and a device accessible at or near 10 cm), and according to another embodiment, any wireless reader device having an effective frequency reaching range of about 10 m or more in addition to RFID can be included in the scope of the present invention It is clear that it can be.

본 발명의 실시 방법에 따르면, 상기 인식기(105)는 주유소로 차량이 진입하는 입구 측에 구비되어 상기 주유소에 진입하는 차량 중 유가보조금 대상 차량에 부착된 RF태그(155)로부터 지정된 고유코드를 인식할 수 있으며, 상기 인식된 고유코드를 상기 주유소에 구비된 장치(100)로 제공한다. 상기 인식기(105)는 동일한 차량에 부착된 동일한 RF태그(155)로부터 동일한 고유코드를 반복(예컨대, 적어도 2회 이상) 인식할 수 있으며, 이 경우 최초 인식된 고유코드만 상기 주유소 장치(100)로 제공하거나 또는 상기 반복 인식된 고유코드를 반복해서 주유소 장치(100)로 제공(단, 인식기(105)에서 동일한 고유코드가 반복 전송되더라도 이를 수신한 장치(100)는 1회만 저장 가능)할 수 있다. 즉, 상기 인식기(105)가 인식한 고유코드에 대응하는 RF태그(155)를 부착한 유가보조금 대상 차량은 적어도 상기 인식기(105)를 구비한 주유소 내에 위치하고 있는 것으로 간주될 수 있다.According to the embodiment of the present invention, the recognizer 105 is provided at the entrance side of the vehicle entering the gas station and recognizes a unique code designated from the RF tag 155 attached to the vehicle, And provides the recognized unique code to the device 100 provided at the gas station. The recognizer 105 can recognize the same unique code repeatedly (for example, at least twice) from the same RF tag 155 attached to the same vehicle. In this case, only the first recognized unique code can be recognized by the gas station device 100, Or the repeatedly recognized unique code is repeatedly provided to the gas station device 100 (although the same unique code is repeatedly transmitted in the recognizer 105, the receiving device 100 can store the unique code only once) have. That is, the gas price subsidy vehicle to which the RF tag 155 corresponding to the unique code recognized by the recognizer 105 is attached can be regarded as being located at least in the service station equipped with the recognizer 105.

상기 주유소 장치(100)는 상기 인식기(105)를 통해 주유소에 진입한 N(N≥1)개의 유가보조금 대상 차량에 부착된 N개의 RF태그(155)로부터 N개의 고유정보를 인식하여 일정 시간 저장하고 상기 N개의 고유코드 중 주유결제에 이용되는 카드정보에 대응하는 제n(1≤n≤N) 고유코드에 대응하는 유류카드를 자동 식별하여 상기 유류카드를 이용한 주유결제내역을 유가보조금 관리 시스템(170)으로 전달되도록 처리하는 장치의 총칭으로서, 상기 주유소에 구비되는 결제단말, POS장치, 상기 결제단말 또는 POS장치와 연동하는 컴퓨터장치를 포함할 수 있다.The gas station apparatus 100 recognizes N unique information from N RF tags 155 attached to N (N > = 1) gas-rich vehicles that have entered the gas station through the recognizer 105, (1? N? N) unique code corresponding to the card information used for main affluent payment among the N unique codes and automatically identifies the petroleum card using the pet card to the fuel subsidy management system (POS) device, a payment terminal, or a computer device that is interlocked with the POS device provided in the gas station.

본 발명의 실시 방법에 따르면, 상기 주유소 장치(100)는 상기 주유소에 구비된 인식기(105) 외에 주유결제를 위한 카드정보를 리딩하는 카드리더기(125)와 연동하거나 또는 상기 카드리더기(125)를 구비한 결제단말 또는 POS장치와 연동할 수 있다.According to the embodiment of the present invention, in addition to the recognizer 105 provided in the gas station, the gas station apparatus 100 may be linked to the card reader 125 that reads card information for gas injection, And can be interlocked with the payment terminal or the POS device provided.

도면1을 참조하면, 상기 주유소 장치(100)는, 상기 주유소에 구비된 인식기(105)를 통해 상기 주유소에 진입한 차량 중 유가보조금 대상 차량에 부착된 RF태그(155)로부터 고유코드를 확인하는 코드 확인부(110)와, 상기 인식기(105)를 통해 확인된 N(N≥1)개의 고유코드에 대응하는 유가보조금 대상 차량의 차량코드와 유가보조금 유류카드의 카드정보를 식별하는 식별코드를 지정된 저장영역(예컨대, 주유소 장치(100)에 구비된 메모리부의 저장영역, 또는 주유소 장치(100)와 연동하는 저장장치의 저장영역 등)에 일정 시간 동안 저장하는 코드 저장부(115)를 구비하며, 상기 저장된 N개의 고유코드에 대응하는 정보의 유지 또는 삭제를 관리하는 코드 관리부(120)를 더 구비한다.Referring to FIG. 1, the gas station apparatus 100 checks a unique code from an RF tag 155 attached to a gasoline-eligible subsidized vehicle among the vehicles entering the gas station through the recognizer 105 provided at the gas station And an identification code for identifying the vehicle code of the fuel price subsidy vehicle corresponding to N (N > = 1) unique codes confirmed through the recognizer 105 and the card information of the oil price subsidy vehicle card And a code storage unit 115 for storing a predetermined time in a designated storage area (for example, a storage area of the memory unit provided in the gas station apparatus 100 or a storage area of the storage apparatus interlocked with the gas station apparatus 100) And a code management unit 120 for managing the maintenance or deletion of information corresponding to the stored N unique codes.

상기 주유소에 구비된 인식기(105)가 상기 주유소로 진입하고 있거나 이미 진입한 상태의 차량 중 유가보조금 대상 차량에 부착된 RF태그(155)로부터 지정된 고유코드를 인식하여 전송하면, 상기 코드 확인부(110)는 상기 인식기(105)로부터 상기 유가보조금 대상 차량에 부착된 RF태그(155)로부터 인식된 고유코드를 확인한다.When the recognizer 105 provided in the gas station recognizes and transmits a specific code designated from the RF tag 155 attached to the vehicle to which the oil price subsidy target vehicle is entering or has already entered the gas station, 110 confirms the unique code recognized from the RF tag 155 attached to the vehicle with the oil price subsidy from the recognizer 105. [

본 발명의 제1 고유코드 실시예에 따라 상기 고유코드에 유가보조금 대상 차량의 차량번호를 코드화한 차량코드와 상기 유가보조금 대상 차량에 대응하는 유가보조금 유류카드의 카드정보를 식별하는 식별코드가 포함된 경우, 상기 코드 저장부(115)는 상기 차량코드와 식별코드를 포함하는 고유코드를 지정된 저장영역에 저장하고, 상기 코드 관리부(120)는 지정된 일정 시간 동안 상기 지정된 저장영역에 저장된 고유코드(또는 차량코드와 식별코드)의 저장 상태를 유지하거나 또는 삭제 처리를 관리한다.According to the first specific code embodiment of the present invention, the unique code includes a vehicle code that encodes the vehicle number of the fuel-rich subsidy vehicle and an identification code that identifies the card information of the oil-price subsidy-based fuel card corresponding to the fuel- The code storage unit 115 stores a unique code including the vehicle code and the identification code in a designated storage area and the code management unit 120 stores the unique code stored in the designated storage area Or the vehicle code and the identification code) or manages the deletion processing.

본 발명의 제2 고유코드 실시예에 따라 상기 고유코드에 지정된 코드제공서버에 등록된 차량코드 및 식별코드와 매칭되는 코드값이 포함된 경우, 상기 코드 확인부(110)는 상기 RF태그(155)의 고유코드에 대응하는 차량코드와 식별코드를 관리하는 코드관리서버로부터 상기 고유코드를 전송함으로써 상기 코드관리서버로부터 상기 고유코드에 대응하는 차량코드와 식별코드를 수신하며, 상기 코드 저장부(115)는 상기 인식기(105)를 통해 확인된 고유코드와 상기 코드관리서버로부터 수신된 차량코드와 식별코드를 연결하여 지정된 저장영역에 저장하고, 상기 코드 관리부(120)는 지정된 일정 시간 동안 상기 지정된 저장영역에 저장된 고유코드와 차량코드 및 식별코드의 저장 상태를 유지하거나 또는 삭제 처리를 관리한다.When the code code matching the ID code and the vehicle code registered in the code providing server specified in the unique code according to the second specific code embodiment of the present invention is included, ) Receiving the vehicle code and the identification code corresponding to the inherent code from the code management server by transmitting the inherent code from the code management server managing the vehicle code and the identification code corresponding to the inherent code of the code book 115 stores the unique code identified through the recognizer 105, the vehicle code received from the code management server and the identification code in a designated storage area, and the code management unit 120 stores the designated And maintains the storage state of the unique code, the vehicle code, and the identification code stored in the storage area, or manages the deletion process.

본 발명의 실시 방법에 따르면, 상기 코드 관리부(120)는 상기 지정된 저장영역에 상기 주유소에 존재하는 유가보조금 대상 차량에 부착된 RF태그(155)로부터 인식된 고유코드에 대응하는 정보만 저장되도록 관리한다.According to the embodiment of the present invention, the code management unit 120 controls the code management unit 120 to store only the information corresponding to the unique code recognized from the RF tag 155 attached to the gas price subsidy vehicle existing at the gas station at the designated storage area do.

본 발명의 제1 고유코드 관리 실시예에 따르면, 상기 코드 관리부(120)는 상기 코드 확인부(110)를 통해 확인되어 상기 코드 저장부(115)를 통해 지정된 저장영역에 저장된 N개의 고유코드에 대응하는 정보 중 미리 설정된 일정 시간이 경과한 적어도 하나의 고유코드를 확인하고, 상기 저장영역으로부터 상기 일정 시간이 경과한 고유코드에 대응하는 정보를 삭제할 수 있다.According to the first inherent code management embodiment of the present invention, the code management unit 120 identifies the N unique codes stored in the designated storage area through the code storage unit 115, It is possible to identify at least one unique code that has elapsed a predetermined time from the corresponding information, and delete information corresponding to the unique code that has elapsed the predetermined time from the storage area.

본 발명의 제2 고유코드 관리 실시예에 따르면, 상기 코드 관리부(120)는 상기 코드 확인부(110)를 통해 확인되어 상기 코드 저장부(115)를 통해 지정된 저장영역에 저장된 N개의 고유코드에 대응하는 정보 중 주유결제에 이용된 적어도 하나의 고유코드를 확인하고, 상기 저장영역으로부터 상기 주유결제에 이용된 고유코드에 대응하는 정보를 삭제할 수 있다.According to the second specific code management embodiment of the present invention, the code management unit 120 identifies the N unique codes stored in the designated storage area through the code storage unit 115, It is possible to identify at least one inherent code used for main affixing among the corresponding information, and to delete information corresponding to the inherent code used for main affairs from the storage area.

본 발명의 제3 고유코드 관리 실시예에 따르면, 상기 코드 관리부(120)는 상기 코드 확인부(110)를 통해 확인되어 상기 코드 저장부(115)를 통해 지정된 저장영역에 저장된 N개의 고유코드에 대응하는 정보 중 상기 인식기(105)를 통해 일정 시간 동안 인식되지 않는 적어도 하나의 고유코드를 확인하고, 상기 저장영역으로부터 상기 인식되지 않는 고유코드에 대응하는 정보를 삭제할 수 있다.According to the third specific code management embodiment of the present invention, the code management unit 120 identifies the N unique codes stored in the designated storage area through the code storage unit 115, It is possible to identify at least one unique code that is not recognized for a predetermined time from the corresponding information through the recognizer 105 and delete information corresponding to the unrecognized unique code from the storage area.

본 발명의 실시 방법에 따르면, 상기 지정된 저장영역에 N개의 고유코드에 대응하는 정보가 저장된 상태에서 상기 N개의 고유코드에 대응하는 RF태그(155)를 부착한 유가보조금 대상 차량의 주유결제가 개시될 수 있다.According to the method of the present invention, when information corresponding to the N unique codes is stored in the designated storage area, the oil-gas subsidy target vehicle having the RF tag 155 corresponding to the N unique codes attached thereto is started .

도면1을 참조하면, 상기 주유소 장치(100)는, 주유결제 시 카드리더기(125)를 통해 주유 결제를 위해 리딩된 카드정보를 확인하는 카드정보 확인부(130)와, 상기 리딩된 카드정보를 판독하여 유가보조금 유류카드인지 판별하는 카드정보 판독부(135)와, 상기 카드정보를 유가보조금 유류카드로 판별된 경우 상기 N개의 고유코드에 대응하는 식별코드를 통해 상기 유가보조금 유류카드를 판독하여 상기 N개의 고유코드 중 제n(1≤n≤N) 고유코드에 대응하는 유가보조금 유류카드인지 확인하는 유류카드 확인부(140)와, 상기 카드정보를 상기 제n 고유코드에 대응하는 유가보조금 유류카드로 확인된 경우 지정된 경로를 경유하여 유가보조금 관리 시스템(170)으로 상기 제n 고유코드에 대응하는 유가보조금 유류카드에 대한 주유결제내역을 전송하도록 처리하는 주유결제 관리부(150)를 구비하며,상기 카드정보를 상기 제n 고유코드에 대응하는 유가보조금 유류카드로 확인된 경우 상기 제n 고유코드에 대응하는 차량코드를 판독하여 유가보조금 대상 차량의 차량번호를 확인하거나 지정된 디스플레이를 통해 표시되도록 처리하며, 상기 카드정보를 상기 제n 고유코드에 대응하는 유가보조금 유류카드로 확인되지 않는 경우 지정된 입력수단을 통해 상기 유가보조금 유류카드에 대응하는 유가보조금 대상 차량의 차량번호를 입력받는 차량번호 처리부(145)를 더 구비한다.Referring to FIG. 1, the gas station apparatus 100 includes a card information verifying unit 130 for confirming card information read through the card reader 125 for paying gas, A card information reading unit 135 for reading out the card information from the card reader / writer and determining whether the read card is a gas price subsidy vehicle card, and if the card information is discriminated as a gas price subsidy vehicle card, the oil price subsidy vehicle card is read through an identification code corresponding to the N unique codes (N) unique identification code corresponding to the n-th unique code (1? N? N) unique to the n-th unique code, If it is confirmed to be a fuel card, it is possible to transmit to the oil price subsidy management system 170 via the designated route a billing transaction for the oil price subsidy fuel card corresponding to the n-th unique code And a settlement management unit (150). When the card information is confirmed by the oil price subsidy vehicle card corresponding to the n-th unique code, the vehicle code corresponding to the n-th unique code is read and the vehicle number And if it is determined that the card information is not identified to the oil price subsidy vehicle card corresponding to the n-th unique code, And a vehicle number processing unit 145 for receiving the vehicle number.

상기 주유소에 진입한 차량의 주유결제 시, 상기 카드정보 확인부(130)는 지정된 카드리더기(125)(예컨대, 상기 주유소 장치(100)가 주유소에 구비된 결제단말 또는 POS장치인 경우 상기 주유소 장치(100)에 구비된 카드리더기(125), 또는 상기 주유소 장치(100)가 주유소에 구비된 결제단말 또는 POS장치와 연동하는 컴퓨터장치인 경우 상기 결제단말 또는 POS장치의 카드리더기(125))를 통해 리딩된 카드정보를 확인한다.The card information confirming unit 130 checks the card information of the designated card reader 125 (for example, when the gas station apparatus 100 is a settlement terminal provided in a gas station or a POS apparatus installed in the gas station, The card reader 125 provided in the POS terminal 100 or the card reader 125 of the POS terminal or the payment terminal if the gas station device 100 is a computer device interlocked with a payment terminal or a POS device provided in a gas station) Confirm the card information read through.

상기 카드정보 확인부(130)를 통해 상기 카드리더기(125)를 통해 리딩된 카드정보가 확인되면, 상기 카드정보 판독부(135)는 상기 리딩된 카드정보의 카드번호체계 내지 특정 번호(예컨대, 카드번호의 BIN번호 등)를 판독하여 상기 카드리더기(125)를 통해 리딩된 카드정보에 대응하는 카드가 유가보조금 유류카드인지 판별한다.When the card information read through the card reader 125 is confirmed through the card information check unit 130, the card information reader 135 reads out the card number system of the read card information, The BIN number of the card number, and the like), and discriminates whether the card corresponding to the card information read through the card reader 125 is the oil price subsidy carrier card.

만약 상기 리딩된 카드정보에 대응하는 카드가 유가보조금 유류카드가 아니라면, 상기 주유소 장치(100)는 종래의 카드결제 절차에 따라 상기 카드정보를 이용하여 주유결제를 처리하는 절차가 수행되도록 한다.If the card corresponding to the read card information is not the oil price subsidy vehicle card, the gas station apparatus 100 performs the process of processing the lump sum payment using the card information according to the conventional card payment procedure.

한편 상기 리딩된 카드정보에 대응하는 카드가 유가보조금 유류카드라면, 상기 유류카드 확인부(140)는 상기 코드 저장부(115)를 통해 지정된 저장영역에 저장되어 상기 코드 관리부(120)를 통해 관리되고 있는 N개의 고유코드에 대응하는 식별코드를 통해 상기 카드정보를 판독하여 상기 유가보조금 유류카드에 대응하는 카드정보가 상기 N개의 고유코드 중 어느 하나에 대응하는 제n(1≤n≤N) 고유코드에 대응하는 식별코드를 통해 식별되는 유가보조금 유류카드인지 확인한다. 만약 상기 카드정보를 상기 제n 고유코드에 대응하는 유가보조금 유류카드로 확인된 경우, 상기 주유결제 관리부(150)는 지정된 경로를 경유하여 유가보조금 관리 시스템(170)으로 상기 제n 고유코드에 대응하는 유가보조금 유류카드에 대한 주유결제내역을 전송하도록 처리하는 절차를 수행할 수 있다.On the other hand, if the card corresponding to the read card information is the oil price subsidy oil card, the oil card identification unit 140 stores the information in the storage area designated through the code storage unit 115, (1 ≤ n ≤ N) corresponding to any one of the N unique codes by reading the card information through an identification code corresponding to N unique codes, It is confirmed that it is the oil price subsidy oil card identified through the identification code corresponding to the unique code. If the card information is confirmed to be the oil price subsidy vehicle card corresponding to the n-th unique code, the billing management unit 150 responds to the n-th unique code to the oil price subscription management system 170 via the designated route The petrol subscriber can carry out the process of processing the payment of the gasoline payment for the oil price subsidy money card.

만약 상기 유류카드 확인부(140)를 통해 상기 카드정보를 상기 제n 고유코드에 대응하는 유가보조금 유류카드로 확인된 경우, 상기 차량번호 처리부(145)는 상기 제n 고유코드에 대응하는 차량코드를 판독하여 유가보조금 대상 차량의 차량번호를 확인할 수 있으며, 상기 확인된 차량번호(또는 차량코드)는 상기 주유결제내역에 포함될 수 있다.If the card information is confirmed to be the oil price subsidy vehicle card corresponding to the n-th unique code through the oil card identification unit 140, the vehicle number processing unit 145 generates the vehicle code corresponding to the n-th unique code The vehicle number of the vehicle to which the gas price subsidy is to be paid, and the confirmed vehicle number (or the vehicle code) may be included in the oil price.

상기 유가보조금 대상 차량의 차량번호가 확인된 경우, 상기 차량번호 처리부(145)는 지정된 디스플레이(예컨대, 주유소 장치(100)에 구비된 디스플레이, 또는 주유소 장치(100)와 연동하는 결제단말 또는 POS장치의 디스플레이)를 통해 상기 확인된 차량번호가 표시되도록 처리할 수 있다. 이 경우 상기 차량번호 처리부(145)는 상기 디스플레이를 통해 표시되는 유가보조금 대상 차량의 차량번호에 대한 '확인' 버튼 포함하여 표시되도록 처리할 수 있으며, 상기 '확인' 버튼이 입력되는지 확인할 수 있다. 여기서, 상기 '확인' 버튼이 입력된다는 것은 상기 주유결제를 처리하는 주유소 직원(또는 유가보조금 대상 차량의 운전자 본인)이 상기 차량번호에 대응하는 차량에 주유한 주유금액을 결제함을 인지했다는 것을 의미한다. 본 발명의 실시 방법에 따르면, 상기 디스플레이를 통해 상기 유가보조금 대상 차량의 차량번호를 표시한 후 상기 '확인' 버튼이 입력되는 경우, 상기 주유결제 관리부(150)는 지정된 경로를 경유하여 유가보조금 관리 시스템(170)으로 상기 제n 고유코드에 대응하는 유가보조금 유류카드에 대한 주유결제내역을 전송하도록 처리하는 절차를 수행할 수 있다.When the car number of the gas price subsidy vehicle is confirmed, the car number processing unit 145 transmits the car number to the designated display (for example, a display provided in the gas station device 100 or a billing terminal or a POS device To display the verified vehicle number. In this case, the car number processing unit 145 can process the display of the car with the 'confirm' button for the car number of the gas price subsidy displayed through the display, and confirm whether the 'confirm' button is input. Here, the input of the 'OK' button means that the gas station employee (or the driver of the gas price subsidy vehicle) who has processed the oil settlement recognizes that he / she paid the gasoline amount paid to the vehicle corresponding to the vehicle number do. According to the method of the present invention, when the 'confirmation' button is input after displaying the vehicle number of the vehicle to be subsidized through the display, the gasoline bill management unit 150 transmits the gas price subsidy management The system 170 may perform a process of transmitting the gasoline payment details of the oil price subsidy fuel card corresponding to the n-th unique code.

한편 상기 카드정보 판독부(135)를 통해 상기 카드정보를 유가보조금 유류카드로 판별하였으나 상기 유류카드 확인부(140)를 통해 상기 카드정보를 상기 제n 고유코드에 대응하는 유가보조금 유류카드로 확인되지 않는 경우, 상기 차량번호 처리부(145)는 지정된 입력수단(예컨대, 주유소 장치(100)에 구비된 입력수단, 또는 주유소 장치(100)와 연동하는 결제단말 또는 POS장치의 입력수단)을 통해 상기 유가보조금 유류카드를 이용하여 주유결제 처리하는 주유금액에 해당하는 연료를 주입한 유가보조금 대상 차량의 차량번호를 입력받는 절차를 수행한다. 여기서, 상기 입력수단을 통해 차량번호를 입력받는다는 것은 상기 주유결제를 처리하는 주유소 직원(또는 유가보조금 대상 차량의 운전자 본인)이 상기 차량번호에 대응하는 차량에 주유한 주유금액을 결제함을 인지했다는 것을 의미한다. 본 발명의 실시 방법에 따르면, 상기 입력수단을 통해 상기 차량번호를 입력받은 경우, 상기 주유결제 관리부(150)는 지정된 경로를 경유하여 유가보조금 관리 시스템(170)으로 상기 제n 고유코드에 대응하는 유가보조금 유류카드에 대한 주유결제내역을 전송하도록 처리하는 절차를 수행할 수 있다.Meanwhile, although the card information is discriminated as the oil price subsidy vehicle card through the card information reader 135, the vehicle information is confirmed by the oil card identification unit 140 to the oil price subsidy carrier card corresponding to the n-th unique code The vehicle number processing section 145 transmits the vehicle number to the vehicle number processing section 145 through the designated input means (for example, the input means provided in the gas station apparatus 100 or the input means of the POS terminal or the payment terminal interlocked with the gas station apparatus 100) And carries out a procedure of inputting the vehicle number of the gasoline-eligible vehicle injected with the fuel corresponding to the gasoline amount charged in the gasoline payment process using the oil price subsidy fuel card. Herein, the input of the vehicle number through the input means means that the gas station employee (or the driver of the fuel price subsidy vehicle) who processes the gas injection payment has recognized that the gasoline amount paid to the vehicle corresponding to the vehicle number is paid . According to the method of the present invention, when the car number is inputted through the input means, the main paying management unit 150 transmits the car number to the oil price subscription management system 170 via the designated route, It is possible to carry out a procedure of processing to transfer the gasoline payment history to the oil price subsidy oil card.

상기 주유결제 관리부(150)는 상기 제n 고유코드에 대응하는 유가보조금 유류카드의 주유결제내역(예컨대, 유가보조금 유류카드의 카드정보, 유가보조금 대상 차량의 차량번호(또는 차량코드), 유종, 주유량, 주유금액 중 하나 이상의 정보를 포함)을 포함하는 결제전문을 생성하여 밴(VAN)을 통해 밴서버(160)로 전송되도록 처리한다. 상기 주유소 장치(100)가 주유소에 구비된 결제단말 또는 POS장치인 경우, 상기 주유결제 관리부(150)는 상기 결제전문을 생성하여 밴(VAN)을 통해 밴서버(160)로 전송할 수 있다. 만약 상기 주유소 장치(100)가 주유소에 구비된 결제단말 또는 POS장치와 연동하는 컴퓨터장치인 경우, 상기 주유결제 관리부(150)는 상기 주유소에 구비된 결제단말 또는 POS장치가 상기 결제전문을 생성하여 밴(VAN)을 통해 밴서버(160)로 전송하도록 지시할 수 있다.(For example, the card information of the oil price subsidy vehicle card, the vehicle number (or the vehicle code) of the gas price subsidy vehicle, the type of the oil price subsidy vehicle, (Including information on one or more of the amount of money to be paid, the amount of money to be paid, and the amount of money to be paid) to be transmitted to the van server 160 via the VAN. If the service station device 100 is a payment terminal or a POS device provided at a gas station, the billing management unit 150 may generate the billing message and transmit the billing message to the van server 160 through a VAN. If the gas station device 100 is a computer terminal that is interlocked with a payment terminal or a POS device provided in a gas station, the billing management section 150 generates the payment specialist by the payment terminal or the POS device provided at the gas station To the van server 160 via the VAN (VAN).

상기 밴서버(160)는 상기 유가보조금 유류카드를 발급한 카드사서버(165)로 상기 결제전문을 전달하여 결제 승인을 요청하며, 상기 카드사서버(165)는 상기 결제전문에 대한 결제 승인 절차를 수행한다. 상기 카드사서버(165)는 상기 결제 승인 절차에 대한 결제결과를 포함하는 응답전문을 생성하여 상기 밴서버(160)로 전송하며, 상기 밴서버(160)는 상기 응답전문을 상기 주유소에 구비된 결제단말 또는 POS장치로 전달하며, 상기 주유결제 관리부(150)는 상기 응답전문을 확인할 수 있다.The van server 160 transmits the payment special to the card issuer server 165 that issued the oil price subsidy card and requests payment approval. The credit card server 165 performs a payment approval procedure for the payment specialist do. The credit card company server 165 generates a response message containing the settlement result for the payment approval procedure and transmits the response message to the vanserver 160. The vanserver 160 transmits the response message to the payment server To the terminal or POS device, and the billing management unit 150 can check the response message.

만약 상기 카드사서버(165)가 유가보조금 관리 시스템(170)과 연동하는 경우, 상기 카드사서버(165)는 결제 승인된 주유결제내역을 상기 유가보조금 관리 시스템(170)으로 제공할 수 있다. 이 경우 상기 주유결제 관리부(150)는 상기 주유결제내역을 포함하는 결제전문을 상기 밴(VAN)을 거쳐 카드사서버(165)로 전송하게 함으로써, 상기 유가보조금 관리 시스템(170)으로 상기 제n 고유코드에 대응하는 유가보조금 유류카드에 대한 주유결제내역을 전송하도록 처리할 수 있다.If the credit card company server 165 is linked to the oil price subsidy management system 170, the credit card company server 165 may provide the settlement approved payment settlement to the oil price subsidy management system 170. In this case, the billing management unit 150 transmits the billing message including the billing details to the card issuer server 165 via the vans (VAN) It is possible to process the gasoline payment history of the oil price subsidy oil card corresponding to the code.

한편 본 발명의 다른 실시 방법에 따르면, 상기 주유결제 관리부(150)는 상기 응답전문을 확인한 경우 상기 응답전문을 판독하여 결제 승인을 확인하고, 지정된 통신 경로를 통해 결제 승인된 주유결제내역을 상기 유가보조금 관리 시스템(170)으로 전송함으로써, 상기 유가보조금 관리 시스템(170)으로 상기 제n 고유코드에 대응하는 유가보조금 유류카드에 대한 주유결제내역을 전송하도록 처리할 수 있다.According to another embodiment of the present invention, when checking the response message, the main payment management unit 150 confirms the payment approval by reading the response message, and transmits the payment confirmation approved payment through the designated communication path to the oil price To the subsidy management system 170 so that the subsidy management system 170 can transmit the subscription to the oil price subsidy payment card corresponding to the n-th unique code.

상기 유가보조금 관리 시스템(170)으로 전송된 주유결제내역은 상기 유가보조금 유류카드의 유가보조금 한도를 관리하는데 사용됨과 동시에, 유가보조금 부정수급을 분석하는 분석서버(175)를 통해 유가보조금 부정수급 여부를 판별하는데 이용될 수 있다. 이하, 상기 분석서버(175)가 상기 유가보조금 관리 시스템(170)으로 제공된 주유결제내역을 이용한 유가보조금 부정수급을 판별하는 일례를 설명하기로 한다.The gasoline payment history transmitted to the oil price subsidy management system 170 is used to manage the oil price subsidy limit of the oil price subsidy card and at the same time, the analysis server 175 that analyzes the oil price subsidy irregularity supply / As shown in FIG. Hereinafter, an example will be described in which the analysis server 175 discriminates the supply / demand of oil price subsidies using the gasoline payment details provided to the oil price subsidy management system 170. [

본 발명의 실시 방법에 따르면, 상기 분석서버(175)는 유가보조금 지급을 관리하는 유가보조금 관리 시스템(170)과 연동하고, 상기 유가보조금을 지급받는 유가보조금 대상 차량에 탑재된 운행기록장치를 관리하는 운행기록 관리 시스템(도시생략)과 연동하여 유가보조금 부정수급을 판별할 수 있다.According to the embodiment of the present invention, the analysis server 175 interlocks with the oil price subsidy management system 170 that manages the oil price subsidy management, and manages the driving record device mounted on the vehicle to which the oil price subsidy is paid, (Not shown), which can be used to determine the supply / demand of oil price subsidies.

상기 유가보조금 관리 시스템(170)은 유가보조금을 지급받는 유가보조금 대상 차량의 자격관리정보를 저장하고 실시간 갱신하여 관리하며, 상기 유가보조금 대상 차량의 주유결제 시 법령에 따른 유가보조금을 지급하는 시스템의 총칭으로서, 바람직하게 국토교통부가 운영하는 FSMS(Fuel Subsidy Management System)을 포함할 수 있다. 상기 유가보조금 대상 차량의 자격관리정보는 유가보조금 대상 차량의 대차정보, 폐차정보, 신규등록정보, 차량운행정보 중 하나 이상의 정보를 포함하여 이루어진다.The gas price subsidy management system 170 stores and manages the eligibility management information of the gas price subsidy receiving vehicle to which the gas price subsidy is paid and manages the gas price subsidy management system in real time, As a generic term, it may preferably include a Fuel Subsidy Management System (FSMS) operated by the Ministry of Land Transport and Traffic. The qualification management information of the gas price subsidy vehicle includes at least one of luggage information, scrapped car information, new registration information, and vehicle driving information of the gas price subsidy vehicle.

본 발명의 실시 방법에 따르면, 상기 유가보조금 관리 시스템(170)은 상기 자격관리정보에 대응하는 특정 유가보조금 대상 차량에 대한 주유량을 상기 분석서버(175)로 제공하며, 상기 분석서버(175)는 상기 주유량을 파라미터 중의 하나로 이용하여 유가보조금 부정수급 판별 알고리즘을 구현한다.According to the method of the present invention, the oil price subsidy management system 170 provides the analysis server 175 with the amount of gasoline to the specific gas price subsidy vehicle corresponding to the qualification management information, and the analysis server 175 And implements an oil price subsidy supply / demand discrimination algorithm using the gasoline amount as one of the parameters.

상기 운행기록 관리 시스템은 유가보조금을 지급받는 유가보조금 대상 차량에 구비된 운행기록장치로부터 전송되는 운행기록정보를 제공하는 시스템의 총칭으로서, 예를들어 교통안전공단의 운행기록분석시스템(eTAS)을 포함할 수 있다. 한편 본 발명의 운행기록 관리 시스템은 상기의 예시로 한정되는 것은 아니며, 본 발명에 따른 운행기록정보를 제공 가능한 시스템이라면 어떠한 시스템이라도 무방함을 명백하게 밝혀두는 바이다.The driving record management system is a collective term of a system for providing driving record information transmitted from a driving recorder provided in a vehicle to which a gas price subsidy is paid, for example, a driving record analysis system (eTAS) of a traffic safety corporation . The operation record management system of the present invention is not limited to the above example, and it is clear that any system can provide the operation record information according to the present invention.

본 발명의 실시 방법에 따르면, 상기 운행기록 관리 시스템은 특정 유가보조금 대상 차량에 탑재된 운행기록장치로부터 수신된 운행기록정보를 상기 분석서버(175)로 제공하며, 상기 분석서버(175)는 상기 운행기록정보를 파라미터 중의 하나로 이용하여 유가보조금 부정수급 판별 알고리즘을 구현한다.According to an embodiment of the present invention, the driving record management system provides driving record information received from a driving record device mounted on a specific lucrative subsidy vehicle to the analysis server 175, And implements an algorithm to discriminate unjust supply / demand of oil price subsidies by using driving record information as one of the parameters.

상기 분석서버(175)는 유가보조금을 지급받는 유가보조금 대상 차량을 식별하는 유가보조금 대상 차량정보와 상기 유가보조금 대상 차량의 주유결제를 위한 유류카드정보를 매핑하여 저장 관리하고, 상기 유가보조금 관리 시스템(170) 상의 자격관리정보와 유가보조금 대상 차량정보를 비교하여 유가보조금 대상 차량의 유가보조금 지급 자격을 인증할 수 있다The analysis server 175 maps and stores and stores petroleum subsidy target vehicle information for identifying a gas price subsidy target vehicle to which the gas price subsidy is paid and oil price card information for oil price settlement of the gas price subsidy target vehicle, The qualification management information on the petrol subsidy 170 can be compared with the vehicle information of the fuel price subsidy to certify the petrol subsidy qualification

상기 분석서버(175)는 유가보조금을 지급받는 유가보조금 대상 차량을 식별하는 유가보조금 대상 차량정보를 등록받아 저장하고, 상기 유가보조금 대상 차량의 주유결제를 제공하는 유류카드에 대한 유류카드정보를 매핑하여 저장 관리한다. 바람직하게, 상기 유가보조금 대상 차량정보는 상기 유가보조금 대상 차량에 대한 차량정보와 상기 유가보조금 대상 차량에 구비된 운행기록장치에 대한 장치정보를 포함할 수 있다. 상기 유가보조금 대상 차량의 차량정보는 차량번호 정보, 운전자(또는 회사) 정보, 유가보조금 대상 차량에 주유 가능한 유종 정보, 유가보조금 대상 차량의 연료탱크 용량 등을 포함할 수 있다. 상기 유가보조금 대상 차량의 운행기록장치에 대한 장치정보는 유가보조금 대상 차량에 탑재된 운행기록장치에 대한 모델명/제조사를 비롯하여 상기 운행기록장치에서 제공하는 운행개시시간과 운행개시위치의 데이터포맷을 판별 가능한 정보를 포함할 수 있다.The analysis server 175 registers and stores the gas price subsidy target vehicle information that identifies the gas price subsidy vehicle to which the gas price subsidy is paid and maps the oil price card information about the oil price card providing the gas price payment of the gas price subsidy vehicle . Preferably, the vehicle price information may include vehicle information on the fuel price subsidy vehicle and device information on the driving recorder provided in the fuel price subsidy vehicle. The vehicle information of the fuel price subsidy vehicle may include vehicle number information, driver (or company) information, customizable information that can be fueled by the fuel price subsidy vehicle, fuel tank capacity of the fuel price subsidy vehicle, and the like. Wherein the device information on the driving recorder of the vehicle with the oil price subsidy includes a model name / manufacturer for the driving recorder mounted on the vehicle to be subsidized with oil, a data format of the driving start time and the driving start position provided by the driving recorder Possible information may be included.

특정 유가보조금 대상 차량의 유가보조금 부정수급 여부를 판별하는 경우, 유가보조금 대상 차량정보와 상기 유가보조금 관리 시스템(170)을 통해 실시간 갱신되는 유가보조금 대상의 자격관리정보를 비교(또는 요청)하여 상기 특정 유가보조금 대상 차량의 유가보조금 부정수급 여부를 판별하는 시점에 상기 특정 유가보조금 대상 차량에 유가보조금 지급 자격이 존재하는지 인증한다.(Or requests) the petrol subsidy target vehicle information and the petrol subsidy qualification management information that is updated in real time through the oil price subsidy management system 170, It is verified whether or not there is a petrol subsidy entitlement to the specific gas price subsidy vehicle at the time of discriminating whether the gas price subsidy of the target gas price subsidy is invalid or not.

상기 분석서버(175)는 특정 유가보조금 대상 차량에 탑재된 운행기록장치로부터 제공된 운행기록정보를 확인하는 구성과, 상기 특정 유가보조금 대상 차량의 운행기록정보를 판독하여 특정 주기의 기준시에서 다음 주기의 기준시 사이의 운행거리를 산출하고, 상기 산출된 운행거리에 지정된 운행거리보정계수를 적용하여 일일보정운행거리(k)를 산출하는 구성과, 상기 특정 유가보조금 대상 차량에 설정된 차량연비를 확인하는 구성과, 상기 특정 유가보조금 대상 차량의 차량연비와 일일보정운행거리(k)를 이용하여 상기 특정 유가보조금 대상 차량의 일일 차량 운행에 따른 일일연료사용량(w)을 산출하는 구성을 구비한다.The analysis server 175 may be configured to check the driving record information provided from the driving recorder mounted on the specific lucrative subsidy vehicle, to read the driving record information of the specific lucrative subsidy vehicle, And calculating a daily correction travel distance (k) by applying a travel distance correction coefficient designated in the calculated travel distance, and calculating a vehicle mileage And calculating a daily fuel consumption amount w corresponding to the daily vehicle travel of the specific target value price subsidy vehicle using the fuel mileage and the daily correction travel distance k of the specific gas price subsidy vehicle.

특정 유가보조금 대상 차량의 유가보조금 지급 자격 인증 시, 상기 분석서버(175)는 인증된 특정 유가보조금 대상 차량에 탑재된 운행기록장치와 연동하는 운행기록 관리 시스템으로부터 상기 유가보조금 대상 차량에 탑재된 운행기록장치로부터 제공된 운행기록정보를 확인한다. 바람직하게, 상기 운행기록정보는 운행 차량의 위치, 시간, 속도 등의 정보를 기본적으로 포함하며, 상기 운행기록장치에 탑재된 각종 센서를 이용한 센싱정보(예컨대, 급발진, 급정거 등)를 더 포함할 수 있다. 한편 실시 방법에 따라 일부 운행기록장치로부터 제공된 운행기록정보의 경우 해당 차량의 OBD-II로부터 획득된 정보(예컨대, 연료잔량 또는 연료사용량 등)를 더 포함할 수 있으나, 차량관리에 일정한 소양이 있는 자(예컨대, 차량정비소 직원 등)나 그러한 자와 공모한 자라면 얼마든지 OBD-II의 정보를 위/변조할 수 있다. 특히, 유가보조금을 부정수급하고자 시도하는 자는 필히 OBD-II의 정보의 위/변조를 시도하여 자신의 부정수급 시도를 감추려 한다. 따라서 본 발명은 운행기록정보에 OBD-II로부터 획득된 정보가 존재하더라도 이를 단지 참조용으로 이용하거나 초기값을 설정하는 용도로 이용하며, 유가보조금 부정수급을 판별하기 위한 적극적인 필수 파라미터로 이용하지는 않는 것이 바람직하다.When the petrol subsidy payment qualification for a specific gas price subsidy vehicle is authenticated, the analysis server 175 receives a driving record from the driving record management system interlocked with the driving recorder installed in the certified specific fuel price subsidy vehicle, And confirms the operation record information provided from the recording device. Preferably, the driving record information basically includes information on the position, time, and speed of the driving vehicle, and further includes sensing information (e.g., sudden driving, sudden stop, etc.) using various sensors mounted on the driving recorder . On the other hand, in the case of the driving record information provided from some driving recorders according to the method, information (for example, fuel remaining amount or fuel usage amount) acquired from the OBD-II of the vehicle may be further included. However, Anyone who has conspired with a person (eg, a car repair shop staff, etc.) or anyone who has conspired with such a person may impersonate OBD-II information. In particular, anyone attempting to illegally obtain a petrol subsidy tries to conceal his fraud attempts by attempting to tamper with the information of OBD-II. Therefore, even if the information obtained from the OBD-II exists in the driving record information, the present invention is used as a reference only or for setting an initial value, and is not used as an active essential parameter for discriminating the unjust supply / demand of the oil price subsidy .

상기 분석서버(175)는 특정 유가보조금 대상 차량의 운행기록정보를 판독하여 특정 주기의 기준시에서 다음 주기의 기준시 사이의 운행거리에 대응하는 특정 주기 동안의 운행거리를 산출한다. 바람직하게, 상기 분석서버(175)는 상기 운행기록정보에 포함된 위치와 시간을 기반으로 특정 주기 동안의 운행거리를 산출할 수 있다.The analysis server 175 reads out the driving record information of the specific gas price subsidy vehicle and calculates the driving distance for a specific period corresponding to the driving distance between the reference time of the specific period and the reference time of the next period. Preferably, the analysis server 175 may calculate the travel distance for a specific period based on the location and the time included in the travel record information.

본 발명의 실시 방법에 따르면, 상기 분석서버(175)는 상기 운행기록정보를 판독하여 매일 0시 0분 0초에서 같은 날 23시59분59초 사이의 운행거리에 대응하는 특정 주기 동안의 운행거리를 산출할 수 있다. 그러나 상기 특정 주기가 하루(=24시간)으로 한정되는 것은 아니며, 상기 기준시가 매일 0시 0분 0초로 한정되는 것도 아니다. 상기 특정 주기와 기준시는 당업자의 의도에 따라 다양하게 변형될 수 있으며, 본 발명은 상기 변형 가능한 모든 실시예를 본 발명의 권리범위로 귀속시킨다.According to the embodiment of the present invention, the analysis server 175 reads the driving record information and operates the vehicle for a specific period corresponding to the traveling distance between 0:00 and 0:00 every day and 23:59:59 on the same day The distance can be calculated. However, the specific period is not limited to one day (= 24 hours), and the reference period is not limited to 0: 0: 0. The specific period and the reference period may be variously modified according to the intention of a person skilled in the art, and the present invention belongs to the scope of the present invention.

특정 주기 동안의 운행거리가 산출되면, 상기 분석서버(175)는 상기 산출된 특정 주기 동안의 운행거리의 거리 보정을 위해 지정된 운행거리보정계수를 적용하여 일일보정운행거리(k)를 산출한다. 상기 운행거리보정계수는 상기 운행기록장치(또는 상기 운행기록정보)와 상관관계를 지닌 보정계수로서, 운행기록장치에 탑재된 GPS모듈을 이용한 위치측위의 오차 내지 차량 운행 중 GPS음영지역 발생 등에 대하여 상기 운행기록을 보정하는 계수이다. 본 발명의 실시 방법에 따르면, 상기 운행거리보정계수는 상기 운행기록정보를 판독하여 산출된 특정 주기 동안의 운행거리를 +3% 내외에서 보정하는 계수 값을 포함하여 이루어질 수 있다.When the travel distance during a specific period is calculated, the analysis server 175 calculates the daily correction travel distance k by applying the travel distance correction coefficient designated for the distance correction of the calculated travel distance. The travel distance correction coefficient is a correction coefficient having a correlation with the running recorder (or the running record information), and may be used as a correction factor for the occurrence of errors in positional positioning using the GPS module mounted on the driving recorder, And is a coefficient for correcting the driving record. According to the method of the present invention, the travel distance correction coefficient may include a coefficient value for correcting the travel distance during a specific period calculated by reading the travel record information at around + 3%.

상기 분석서버(175)는 상기 특정 유가보조금 대상 차량의 실제 차량운행에 대응하는 실제연비에 근접하는 차량연비를 계산한다. 여기서 상기 차량연비는 상기 특정 유가보조금 대상 차량의 공인연비를 그대로 의미하지 않는다. 공인연비는 최적화된 실험 조건에서 설정된 연비로서 실제 차량운행에 대응하는 실제연비와 많은 차이를 지닌다.The analysis server 175 calculates the vehicle fuel consumption close to the actual fuel consumption corresponding to the actual vehicle operation of the specific fuel price subsidy vehicle. Here, the vehicle fuel consumption does not directly mean the authorized fuel consumption of the specific target vehicle. Authorized fuel consumption is the fuel efficiency set in the optimized experimental conditions, which is much different from the actual fuel consumption corresponding to actual vehicle operation.

본 발명의 제1 차량연비 확인 실시예에 따르면, 상기 분석서버(175)는 상기 특정 유가보조금 대상 차량의 차종(예컨대, 1톤 화물트럭, 5톤 화물트럭 등), 연식, 유종(예컨대, LPG, 디젤 등), 용도(예컨대, 고속도로 주행 화물트럭, 택배트럭 등) 중 하나 이상의 파라미터를 근거로 결정된 상기 특정 유가보조금 대상 차량의 연비보정계수를 확인한다. 상기 연비보정계수는 차종, 연식, 유종, 용도 등에 대하여 각기 다른 계수 값이 설정될 수 있으며, 필요에 따라 언제든지 갱신될 수 있다. 본 발명의 실시 방법에 따르면, 상기 연비보정계수는 공인연비에 대하여 +20% 내외의 계수 값을 포함하여 이루어질 수 있다. 상기 특정 유가보조금 대상 차량의 연비보정계수가 확인되면, 상기 분석서버(175)는 상기 특정 유가보조금 대상 차량에 대한 공인연비를 확인하고, 상기 특정 유가보조금 대상 차량의 공인연비에 상기 연비보정계수를 적용하여 상기 특정 유가보조금 대상 차량의 보정연비를 산출하며, 상기 산출된 보정연비를 포함하는 차량연비를 확인할 수 있다.According to the first vehicle fuel efficiency confirmation embodiment of the present invention, the analysis server 175 determines whether or not the specific oil price subsidy vehicle (for example, 1 ton cargo truck, 5 ton cargo truck, etc.) , A diesel engine, etc.), and a usage (for example, a highway lorry truck, a courier truck, etc.). The fuel consumption correction coefficient may be set to a different coefficient value with respect to a vehicle type, a model type, a type, an application, etc., and may be updated at any time as needed. According to the method of the present invention, the fuel consumption correction coefficient may include a coefficient value of about + 20% with respect to the authorized fuel consumption. When the fuel efficiency correction coefficient of the specific gas price subsidy vehicle is confirmed, the analysis server 175 confirms the authorized fuel price for the specific fuel price subsidy vehicle and adds the fuel price correction factor to the authorized fuel price of the specific gas price subsidy vehicle To calculate the corrected fuel consumption of the vehicle to which the specific fuel price subsidy is applied, and to confirm the vehicle fuel consumption including the calculated corrected fuel economy.

본 발명의 제2 차량연비 확인 실시예에 따르면, 상기 분석서버(175)는 상기 특정 유가보조금 대상 차량의 운행기록정보를 판독하여 상기 특정 유가보조금 대상 차량의 차량운행특성을 획득하고, 상기 차량운행특성을 근거로 상기 특정 유가보조금 대상 차량의 연비를 시뮬레이션 처리하여 상기 특정 유가보조금 대상 차량의 시뮬레이션연비를 산출할 수 있다. 상기 차량운행특성은 상기 운행기록정보를 통해 확인 가능한 도심 주행속도, 고속도로 주행속도, 급발진, 급정지, 공회전 중 하나 이상의 운행특성을 포함할 수 있으며, 상기 분석서버(175)는 상기 특정 유가보조금 대상 차량을 운행하는 운전자의 차량운행특성을 근거로 상기 특정 유가보조금 대상 차량의 연비를 시뮬레이션 처리할 수 있다. 상기 분석서버(175)는 상기 특정 유가보조금 대상 차량에 대한 시뮬레이션을 통해 산출된 시뮬레이션 연비를 포함하는 차량연비를 확인할 수 있다.According to the second vehicle fuel efficiency confirmation embodiment of the present invention, the analysis server 175 reads the travel record information of the specific lucrative subsidy vehicle to acquire the vehicle travel characteristics of the specific lucifer subsidy vehicle, The simulated fuel consumption of the specific gas price subsidy vehicle can be calculated by simulating the fuel price of the specific gas price subsidy vehicle. The analysis results may include at least one of a driving speed of a city center, a speed of a highway, a speed of a sudden stop, a sudden stop, and idling, which can be confirmed through the driving record information. The present invention can simulate the fuel consumption of the vehicle with the specific price to be subsidized based on the driving characteristics of the driver driving the vehicle. The analysis server 175 can confirm the fuel efficiency of the vehicle including the simulation fuel economy calculated through the simulation of the specific fuel price subsidy vehicle.

본 발명의 제3 차량연비 확인 실시예에 따르면, 상기 분석서버(175)는 상기 제1 차량연비 확인 실시예에 따라 상기 특정 유가보조금 대상 차량의 공인연비에 상기 특정 유가보조금 대상 차량의 차종, 연식, 유종, 용도 중 하나 이상을 근거로 산출된 연비보정계수를 적용하여 산출된 보정연비와, 상기 제2 차량연비 확인 실시예에 따라 상기 특정 유가보조금 대상 차량의 운행기록정보를 판독하여 획득된 상기 특정 유가보조금 대상 차량의 차량운행특성을 근거로 시뮬레이션 처리하여 산출된 시뮬레이션연비를 비교하여 더 큰 값의 연비를 포함하는 차량연비를 확인할 수 있다.According to the third vehicle fuel efficiency confirmation embodiment of the present invention, the analysis server 175 may determine whether the specific fuel price of the subsidized vehicle is the vehicle type of the subsidized vehicle, And a second fuel efficiency determination unit for determining a second fuel efficiency of the vehicle based on the corrected fuel efficiency calculated by applying the fuel efficiency correction coefficient calculated based on at least one of the fuel efficiency, It is possible to confirm the fuel efficiency of the vehicle including the fuel consumption of the larger value by comparing the simulation fuel consumption calculated by the simulation processing based on the vehicle driving characteristics of the specific gas price subsidy vehicle.

상기 분석서버(175)는 특정 유가보조금 대상 차량의 차량연비와 일일보정운행거리(k)를 이용하여 상기 특정 유가보조금 대상 차량의 일일 차량 운행에 따른 일일연료사용량(w)을 산출한다. 바람직하게, 상기 분석서버(175)는 상기 차량연비를 일일보정운행거리(k)로 나누어 일일 차량 운행에 따른 일일연료사용량(w)을 산출할 수 있다.The analysis server 175 calculates the daily fuel usage amount w according to the daily vehicle operation of the specific fuel price subsidy vehicle using the vehicle fuel consumption of the specific fuel price subsidy vehicle and the daily corrected travel distance k. Preferably, the analysis server 175 may calculate the daily fuel consumption w according to the daily vehicle operation by dividing the vehicle fuel consumption by the daily correction travel distance k.

본 발명의 제1 일일연료사용량(w) 산출 실시예에 따르면, 상기 분석서버(175)는 상기 특정 유가보조금 대상 차량의 공인연비에 상기 특정 유가보조금 대상 차량의 차종, 연식, 유종, 용도 중 하나 이상을 근거로 산출된 연비보정계수를 적용하여 산출된 보정연비를 포함하는 차량연비와 일일보정운행거리(k)를 이용하여 상기 특정 유가보조금 대상 차량의 일일 차량 운행에 따른 일일연료사용량(w)을 산출할 수 있다.According to the first embodiment of the present invention, the analysis server 175 determines whether or not the specific fuel price of the subsidized vehicle is the vehicle type, the year type, the type of the subsidy, (W) according to the daily vehicle driving of the specific fuel price subsidy vehicle using the vehicle fuel consumption including the corrected fuel economy calculated by applying the fuel economy correction coefficient calculated on the basis of the fuel consumption correction factor, Can be calculated.

본 발명의 제2 일일연료사용량(w) 산출 실시예에 따르면, 상기 분석서버(175)는 상기 특정 유가보조금 대상 차량의 운행기록정보를 판독하여 획득된 상기 특정 유가보조금 대상 차량의 차량운행특성을 근거로 시뮬레이션 처리하여 산출된 시뮬레이션연비를 포함하는 차량연비와 일일보정운행거리(k)를 이용하여 상기 특정 유가보조금 대상 차량의 일일 차량 운행에 따른 일일연료사용량(w)을 산출할 수 있다.According to the second embodiment of the present invention, the analysis server 175 reads the driving record information of the specific fuel price subsidy vehicle, and obtains the vehicle driving characteristics of the specific fuel price subsidy vehicle , The daily fuel consumption (w) can be calculated according to the daily vehicle travel of the specific fuel price subsidy vehicle using the vehicle fuel consumption including the simulation fuel economy calculated by the simulation process and the daily correction travel distance (k).

본 발명의 제3 일일연료사용량(w) 산출 실시예에 따르면, 상기 분석서버(175)는 상기 특정 유가보조금 대상 차량의 공인연비에 상기 특정 유가보조금 대상 차량의 차종, 연식, 유종, 용도 중 하나 이상을 근거로 산출된 연비보정계수를 적용하여 산출된 보정연비와 상기 특정 유가보조금 대상 차량의 운행기록정보를 판독하여 획득된 상기 특정 유가보조금 대상 차량의 차량운행특성을 근거로 시뮬레이션 처리하여 산출된 시뮬레이션연비를 비교하여 더 큰 값의 연비를 포함하는 차량연비와 일일보정운행거리(k)를 이용하여 상기 특정 유가보조금 대상 차량의 일일 차량 운행에 따른 일일연료사용량(w)을 산출할 수 있다.According to the third embodiment of the present invention, the analysis server 175 determines whether or not the specific fuel price of the subsidized vehicle is the vehicle type, the year type, the type of the subsidy, Of the subsidy to be subsidized and the vehicle mileage characteristic of the specific gas price subsidy vehicle obtained by reading the driving record information of the specific gas price subsidy vehicle, The simulation fuel consumption can be compared to calculate the daily fuel consumption w according to the daily vehicle driving of the specific fuel price subsidy vehicle using the vehicle fuel consumption including the fuel consumption of a larger value and the daily correction travel distance k.

상기 분석서버(175)는 상기 유가보조금 관리 시스템(170)으로부터 제공받은 특정 유가보조금 대상 차량의 주유량을 확인하는 구성과, 상기 특정 유가보조금 대상 차량의 주유량을 판독하여 특정 주기의 기준시에서 다음 주기의 기준시 사이에 주유한 일일주유량(y)을 산출하는 구성과, 상기 특정 유가보조금 대상 차량에 대한 특정 주기의 기준시 기준 연료잔량(1)과 특정 주기의 기준시에서 다음 주기의 기준시 사이의 일일주유량(y) 및 일일연료사용량(w)을 이용하여 상기 특정 주기의 차량 운행 후 연료잔량(1)을 산출하는 구성과, 특정 주기에 산출된 차량 운행 후 연료잔량(1)을 다음 주기에 산출될 차량 운행 후 연료잔량(1)을 계산하기 위한 기준 연료잔량(1)으로 설정하여 상기 특정 유가보조금 대상 차량의 차량 운행 후 연료잔량(1)이 누적되도록 처리하는 구성과, 상기 특정 유가보조금 대상 차량에 대해 매 주기마다 누적되는 차량 운행 후 연료잔량(1)이 상기 특정 유가보조금 대상 차량의 연료탱크용량(또는 연료탱크용량의 일정비율)을 초과하거나 또는 상기 특정 유가보조금 대상 차량의 일일주유량(y)이 일일연료사용량(w)의 지정비율을 초과하는 경우 상기 특정 유가보조금 대상 차량을 유가보조금 부정수급 의심대상으로 결정하는 구성을 구비하며, 매월 1일 0시 0분 0초를 기준으로 특정 유가보조금 대상 차량에 탑재된 연료탱크에 남아있는 연료잔량(1)의 초기값을 산출하는 구성을 더 구비할 수 있다.The analysis server 175 may be configured to check the gasoline amount of the specific gas price subsidy vehicle provided from the gas price subsidy management system 170 and to check the gasoline amount of the specific gas price subsidy vehicle, (1) to the reference time of the specific period, and the reference time of the next cycle from the reference time of the reference fuel amount (1) (1) after the vehicle is driven in the specific period by using the daily fuel supply amount (y) and the daily fuel consumption amount (w) of the fuel supply amount Is set as the reference fuel remaining amount (1) for calculating the remaining fuel amount (1) after the vehicle is to be calculated, so that the remaining fuel amount (1) (1) exceeds the fuel tank capacity (or a certain ratio of the fuel tank capacity) of the specific fuel price subsidy vehicle, or the specific fuel price of the specific fuel price subsidy vehicle (Y) of the gas price subsidy vehicle exceeds the specified ratio of the daily fuel amount (w), the vehicle is determined to be a suspect subject to the fuel price subsidy irregularity supply, The initial value of the remaining fuel amount (1) remaining in the fuel tank mounted on the specific gas price subsidy vehicle may be calculated based on 0 minutes and 0 seconds.

상기 분석서버(175)는 상기 유가보조금 관리 시스템(170)으로부터 특정 유가보조금 대상 차량의 주유량을 제공받는다. 상기 주유량은 상기 주유소 장치(100)를 통해 주유결제 과정 또는 후에 상기 유가보조금 관리 시스템(170)으로 제공될 수 있다.The analysis server 175 receives the gasoline amount of the specific gas price subsidy vehicle from the oil price subsidy management system 170. The gasoline amount may be provided to the oil price subsidy management system 170 after the gas-liquid accounting process or through the gas station apparatus 100.

특정 유가보조금 대상 차량의 주유량이 확인되면, 상기 분석서버(175)는 상기 특정 유가보조금 대상 차량의 주유량을 판독하여 특정 주기의 기준시에서 다음 주기의 기준시 사이에 주유한 일일주유량(y)을 산출한다.The analysis server 175 reads the amount of gasoline of the specific gas price subsidy vehicle and calculates the daily gasoline amount y supplied during the reference period of the specific period to the reference period of the next period .

본 발명의 실시 방법에 따르면, 상기 분석서버(175)는 상기 특정 유가보조금 대상 차량의 주유량을 판독하여 매일 0시 0분 0초에서 같은 날 23시59분59초 사이의 주유한 일일주유량(y)을 산출할 수 있다.According to the method of the present invention, the analysis server 175 reads the fuel amount of the specific fuel price subsidy vehicle and calculates the daily fuel amount y (y (t)) between 0:00 and 0:00 every day at 23:59:59 on the same day ) Can be calculated.

본 발명의 실시 방법에 따르면, 상기 분석서버(175)는 매월 1일 0시 0분 0초를 기준으로 특정 유가보조금 대상 차량에 탑재된 연료탱크에 남아있는 연료잔량(1)의 초기값을 산출한다. 상기 분석서버(175)는 상기 확인된 특정 유가보조금 대상 차량의 주유량을 근거로 전월 최종 주유량(L)을 확인하고, 특정 유가보조금 대상 차량의 운행기록정보를 근거로 전월 최종 주유 후 운행거리를 산출하며, 상기 전월 최종 주유량(L)과 전월 최종 주유 후 운행거리 및 특정 유가보조금 대상 차량의 차량연비를 이용하여 매월 1일 0시 0분 0초를 기준 연료잔량(1)의 초기값을 산출할 수 있다. 바람직하게, 상기 분석서버(175)는 "전월 최종 주유량(L) - (전월 최종 주유 후 운행거리 / 차량연비)" 의 산식을 이용하여 매월 1일 0시 0분 0초를 기준 연료잔량(1)의 초기값을 산출할 수 있다.According to the method of the present invention, the analysis server 175 calculates the initial value of the remaining fuel amount (1) remaining in the fuel tank mounted on the specific gas price subsidy vehicle on the basis of 0: 00: 0: do. The analysis server 175 confirms the last amount L of the previous month based on the amount of gasoline of the identified specific gas price subsidy vehicle and calculates the operating distance after the last month of last month based on the driving record information of the specific gas price subsidy vehicle The initial value of the fuel remaining amount (1) based on the monthly fuel supply amount (L) of the previous month, the driving distance after the last month of the last month, and the vehicle fuel consumption of the specific fuel price subsidy vehicle at 0:00:00 on the first day . Preferably, the analysis server 175 uses the formula of "last month's last fuel amount L - (running mileage after last lump / vehicle fuel mileage)" to calculate the reference fuel amount (1 ) Can be calculated.

상기 분석서버(175)는 상기 특정 유가보조금 대상 차량에 대한 특정 주기의 기준시 기준 연료잔량(1)과 특정 주기의 기준시에서 다음 주기의 기준시 사이의 일일주유량(y) 및 일일연료사용량(w)을 이용하여 상기 특정 주기의 차량 운행 후 연료잔량(1)을 산출한다. 바람직하게, 상기 분석서버(175)는 "기준 연료잔량(1) + 일일주유량(y) ? 일일연료사용량(w) = 차량 운행 후 연료잔량(1)"의 산식으로 차량 운행 후 연료잔량(1)을 산출할 수 있다.The analysis server 175 analyzes the daily fuel amount (y) and the daily fuel consumption amount (1) between the reference fuel amount (1) at the reference time of the specific period and the reference time of the specific period w) is used to calculate the remaining fuel amount (1) after the vehicle of the specific period. Preferably, the analysis server 175 calculates the fuel remaining amount (1) after the vehicle operation in the form of "reference fuel remaining amount (1) + daily fuel amount (y) ) Can be calculated.

본 발명의 실시 방법에 따르면, 상기 분석서버(175)는 특정 유가보조금 대상 차량의 매일 0시 0분 0초 기준 연료잔량(1)과 매일 0시 0분 0초에서 같은 날 23시59분59초 사이의 일일주유량(y) 및 일일연료사용량(w)을 이용하여 매일 차량 운행 후 연료잔량(1)을 산출할 수 있다.According to the method of the present invention, the analysis server 175 calculates the amount of fuel (1) based on the daily 0: 0: The fuel remaining amount (1) can be calculated after daily driving using the daily fuel supply amount (y) and the daily fuel usage amount (w).

상기 특정 주기의 차량 운행 후 연료잔량(1)이 산출되면, 상기 분석서버(175)는 특정 주기에 산출된 차량 운행 후 연료잔량(1)을 다음 주기에 산출될 차량 운행 후 연료잔량(1)을 계산하기 위한 기준 연료잔량(1)으로 설정하여 상기 특정 유가보조금 대상 차량의 차량 운행 후 연료잔량(1)이 누적되도록 처리한다.When the remaining fuel amount (1) is calculated after the vehicle of the specific period, the analysis server (175) calculates the remaining fuel amount (1) after the vehicle operation calculated in the specific period as the remaining fuel amount (1) (1) so as to accumulate the remaining fuel amount (1) after the vehicle is driven by the specific fuel price subsidy vehicle.

본 발명의 실시 방법에 따르면, 상기 분석서버(175)는 특정 일에 산출된 차량 운행 후 연료잔량(1)을 다음 일에 산출될 차량 운행 후 연료잔량(1)을 계산하기 위한 기준 연료잔량(1)으로 설정하여 상기 특정 유가보조금 대상 차량의 차량 운행 후 연료잔량(1)이 누적되도록 처리할 수 있다.According to the method of the present invention, the analysis server 175 calculates the remaining fuel amount (1) after the vehicle operation calculated on a specific day as the reference fuel residual amount (1) to calculate the remaining fuel amount (1) 1) so that the remaining fuel amount (1) after the vehicle running of the specific fuel price subsidy vehicle can be accumulated.

한편 상기 특정 유가보조금 대상 차량의 연료잔량(1)이 누적되는 경우, 상기 연료잔량(1)을 산출하는 과정에서 발생하는 오차 값이 전파되어 같이 누적되므로, 일정 주기마다 상기 누적되는 연료잔량(1)을 초기화하는 것이 바람직하다. 본 발명의 실시 방법에 따르면, 상기 분석서버(175)는 매월 1일 0시 0분 0초를 기준으로 특정 유가보조금 대상 차량의 연료잔량(1)을 초기화할 수 있다.On the other hand, when the remaining fuel amount (1) of the specific fuel price subsidy vehicle is accumulated, the error value generated in the process of calculating the remaining fuel amount (1) propagates and accumulates together, ). According to the method of the present invention, the analysis server 175 can initialize the remaining fuel amount 1 of the target gas price target vehicle based on 0:00:00 on the first day of every month.

상기 분석서버(175)는 상기 특정 유가보조금 대상 차량의 연료탱크용량을 확인하고, 매 주기마다 누적되는 특정 유가보조금 대상 차량의 차량 운행 후 연료잔량(1)을 확인한 후, 상기 누적되는 차량 운행 후 연료잔량(1)이 상기 특정 유가보조금 대상 차량의 연료탱크용량(또는 연료탱크용량의 일정비율)을 초과하는지 판단한다. 만약 상기 누적되는 차량 운행 후 연료잔량(1)이 상기 특정 유가보조금 대상 차량의 연료탱크용량(또는 연료탱크용량의 일정비율)을 초과한다면, 상기 분석서버(175)는 상기 특정 유가보조금 대상 차량을 유가보조금 부정수급 의심대상으로 결정할 수 있다.The analysis server 175 confirms the fuel tank capacity of the specific gas price subsidy vehicle and confirms the remaining fuel amount 1 after the vehicle has been operated for the specific gas price subsidy vehicle accumulated every cycle, It is determined whether or not the remaining fuel amount 1 exceeds the fuel tank capacity (or a certain ratio of the fuel tank capacity) of the above-mentioned specific oil price subsidy vehicle. If the remaining fuel amount (1) after the cumulative vehicle operation exceeds the fuel tank capacity (or a certain ratio of the fuel tank capacity) of the specific fuel price subsidy vehicle, the analysis server (175) It can be decided to suspend the supply of oil price subsidies.

한편 상기 분석서버(175)는 상기 특정 유가보조금 대상 차량의 일일주유량(y)과 상기 일일연료사용량(w)을 비교하여 상기 특정 유가보조금 대상 차량의 일일주유량(y)이 일일연료사용량(w)의 지정비율을 초과하는지 판단한다. 만약 상기 특정 유가보조금 대상 차량의 일일주유량(y)이 일일연료사용량(w)의 지정비율을 초과한다면, 상기 분석서버(175)는 상기 특정 유가보조금 대상 차량을 유가보조금 부정수급 의심대상으로 결정할 수 있다. 본 발명의 실시 방법에 따르면, 상기 분석서버(175)는 상기 특정 유가보조금 대상 차량의 일일주유량(y)이 일일연료사용량(w)의 110%를 초과하는 경우 상기 특정 유가보조금 대상 차량을 유가보조금 부정수급 의심대상으로 결정할 수 있다.Meanwhile, the analysis server 175 compares the daily fuel supply amount (y) of the specific fuel price subsidy target vehicle with the daily fuel use amount (w) to determine whether the daily fuel amount (y) Is exceeded. If the daily gasoline amount y of the specific gas price subsidy vehicle exceeds the specified rate of daily fuel usage w, the analysis server 175 may determine the gas price target subsidy vehicle as a suspect subject to the fuel price subsidy have. According to the method of the present invention, when the daily gasoline amount y of the specific gas price subsidy vehicle exceeds 110% of the daily fuel gas consumption amount w, the analysis server 175 transmits the gas price subsidy target vehicle to the oil price subsidy It can be decided to be a suspect for illegal supply and demand.

상기 분석서버(175)는 상기 유가보조금 부정수급 의심대상으로 판단된 특정 유가보조금 대상 차량에 대한 부정수급 분석 결과를 생성하여 지정된 데이터베이스에 저장하고, 이를 상기 유가보조금 관리 시스템(170)으로 제공하거나 또는 지정된 행정당국의 시스템(도시생략)으로 제공할 수 있다.The analysis server 175 generates a result of the analysis of the unjust supply and demand for the specific car with the price of the subsidy determined to be the suspicious object of the subsidy of the oil price subsidy, stores it in the designated database and provides it to the oil price subsidy management system 170 (Not shown) of a designated administrative authority.

도면2는 본 발명의 실시 방법에 따라 주유소 장치(100)에서 RF태그(155)를 부착한 유가보조금 대상 차량의 주유결제를 자동 식별하는 과정을 도시한 도면이다.2 is a diagram illustrating a process of automatically identifying a gasoline payment for a gas price subsidy vehicle to which the RF tag 155 is attached in the gas station apparatus 100 according to an embodiment of the present invention.

보다 상세하게 본 도면2는 유가보조금 대상 차량에 주유하는 주유소에 구비된 장치(100)를 이용하여 주유소에 진입한 N개의 유가보조금 대상 차량에 부착된 N개의 RF태그(155)로부터 N개의 고유정보를 인식하여 저장하되, 유류카드를 이용한 주유결제 시 상기 N개의 고유코드 중 주유결제를 처리하는 제n 고유코드에 대응하는 유류카드를 자동 식별하는 과정을 도시한 것으로서, 본 발명이 속한 기술분야에서 통상의 지식을 가진 자라면, 본 도면2를 참조 및/또는 변형하여 상기 유가보조금 대상 차량의 주유결제를 자동 식별하는 과정에 대한 다양한 실시 방법(예컨대, 일부 단계가 생략되거나, 또는 순서가 변경된 실시 방법)을 유추할 수 있을 것이나, 본 발명은 상기 유추되는 모든 실시 방법을 포함하여 이루어지며, 본 도면2에 도시된 실시 방법만으로 그 기술적 특징이 한정되지 아니한다.More specifically, FIG. 2 shows N unique tags (N) from N RFID tags 155 attached to N vehicles with a gas price to be subsidized to a gas station using a device 100 provided at a gas station, And automatically recognizing a pet card corresponding to the n-th unique code for processing main affixing among the N unique codes at the time of liquor settlement using the oil card. In the technical field of the present invention, As a matter of course, it is possible to refer to and / or modify the FIG. 2 to various methods (for example, omitting some steps or changing the sequence) However, it should be understood that the present invention includes all of the above-described methods of practicing the invention, Technological features are not limited.

도면2를 참조하면, 주유소에 구비된 인식기(105)는 상기 주유소에 진입한 유가보조금 대상 차량에 부착된 RF태그(155)로부터 고유코드를 인식하는 과정을 반복한다(200). 상기 유가보조금 대상 차량에 부착된 RF태그(155)로부터 고유코드가 인식되면, 상기 인식기(105)는 상기 주유소에 구비된 주유소 장치(100)로 상기 인식된 고유코드를 전송하고(205), 상기 주유소 장치(100)는 상기 인식기(105)를 통해 상기 주유소에 진입한 유가보조금 대상 차량에 부착된 RF태그(155)로부터 인식된 고유코드를 확인하며(210), 바람직하게 상기 인식기(105)를 통해 N개의 유가보조금 대상 차량에 부착된 N개의 RF태그(155)로부터 인식된 N개의 고유코드를 확인할 수 있다(210).Referring to FIG. 2, the recognizer 105 provided at the gas station repeats the process of recognizing the unique code from the RF tag 155 attached to the gas price subsidy vehicle entering the gas station (200). When the unique code is recognized from the RF tag 155 attached to the vehicle with the oil price subsidy, the recognizer 105 transmits the recognized unique code to the gas station apparatus 100 provided at the gas station (205) The gas station apparatus 100 confirms (210) the unique code recognized from the RF tag 155 attached to the gas price subsidy vehicle entering the gas station through the recognizer 105, and preferably transmits the recognized code to the recognizer 105 (210) the N unique codes recognized from the N RF tags 155 attached to the N oil price subsidized vehicles.

본 발명의 제1 고유코드 실시예에 따르면, 상기 고유코드는 유가보조금 대상 차량의 차량번호를 코드화한 차량코드(예컨대, 차량번호를 구성하는 문자와 숫자를 디지트로 코드화한 코드)와 상기 유가보조금 대상 차량에 대응하는 유가보조금 유류카드의 카드정보를 식별하는 식별코드를 포함할 수 있다.According to the first specific code embodiment of the present invention, the inherent code includes a vehicle code (for example, a code in which letters and numbers constituting a car number are coded into digits) that encodes a car number of the vehicle to be subjected to the oil price subsidy, And an identification code for identifying the card information of the oil price subsidy vehicle card corresponding to the target vehicle.

본 발명의 제2 고유코드 실시예에 따르면, 상기 고유코드는 지정된 코드제공서버에 등록된 유가보조금 대상 차량의 차량번호에 대응하는 차량코드(예컨대, 차량번호를 구성하는 문자와 숫자를 디지트로 코드화한 코드, 또는 문자와 숫자로 구성된 차량번호를 그대로 포함 가능) 및 상기 유가보조금 대상 차량에 대응하는 유가보조금 유류카드의 카드정보를 식별하는 식별코드(예컨대, 상기 유류카드의 카드정보와 지정된 검증연산을 수행하여 예측된 결과를 도출하는 검증코드를 포함하거나, 또는 상기 카드정보를 그대로 포함 가능)와 매칭되는 코드값을 포함할 수 있다.According to the second inherent code embodiment of the present invention, the inherent code includes a vehicle code (for example, a letter and a number constituting a car number, A code, or a letter and a number), and an identification code for identifying the card information of the oil price subsidy vehicle card corresponding to the vehicle with the oil price subsidy (for example, Or a code value that matches the card information (which may include the verification information as it is).

상기 주유소 장치(100)는 상기 인식기(105)를 통해 확인된 N개의 고유코드에 대응하는 유가보조금 대상 차량의 차량코드와 상기 유가보조금 유류카드의 카드정보를 식별하는 식별코드를 지정된 저장영역에 저장한다(215).The gas station apparatus 100 stores an identification code for identifying the vehicle code of the gas price subsidy target vehicle and the card information of the oil price subsidy vehicle card corresponding to the N unique codes confirmed through the recognizer 105 in a designated storage area (215).

본 발명의 제1 고유코드 실시예에 따라 상기 고유코드에 유가보조금 대상 차량의 차량번호를 코드화한 차량코드와 상기 유가보조금 대상 차량에 대응하는 유가보조금 유류카드의 카드정보를 식별하는 식별코드가 포함된 경우, 상기 주유소 장치(100)는 상기 차량코드와 식별코드를 포함하는 고유코드를 지정된 저장영역에 저장한다.According to the first specific code embodiment of the present invention, the unique code includes a vehicle code that encodes the vehicle number of the fuel-rich subsidy vehicle and an identification code that identifies the card information of the oil-price subsidy-based fuel card corresponding to the fuel- The gas station device 100 stores a unique code including the vehicle code and the identification code in a designated storage area.

본 발명의 제2 고유코드 실시예에 따라 상기 고유코드에 지정된 코드제공서버에 등록된 차량코드 및 식별코드와 매칭되는 코드값이 포함된 경우, 상기 주유소 장치(100)는 상기 RF태그(155)의 고유코드에 대응하는 차량코드와 식별코드를 관리하는 코드관리서버로부터 상기 고유코드를 전송함으로써 상기 코드관리서버로부터 상기 고유코드에 대응하는 차량코드와 식별코드를 수신하며, 상기 인식기(105)를 통해 확인된 고유코드와 상기 코드관리서버로부터 수신된 차량코드와 식별코드를 연결하여 지정된 저장영역에 저장한다.The service station apparatus 100 may be configured to transmit the RF code to the RF tag 155 if the vehicle code and the code value matching the identification code are included in the code providing server specified in the unique code according to the second specific code embodiment of the present invention, Receives the vehicle code and the identification code corresponding to the inherent code from the code management server by transmitting the inherent code from a code management server that manages the vehicle code and the identification code corresponding to the inherent code of the vehicle, And the vehicle code and the identification code received from the code management server are connected to each other and stored in the designated storage area.

상기 주유소 장치(100)는 지정된 저장영역에 저장된 N개의 고유코드 중 적어도 하나의 고유코드에 대응하는 정보를 삭제할 지 여부를 판단하고(220), 상기 판단 결과에 따라 적어도 하나의 고유코드에 대응하는 정보를 삭제한다(225).The gas station apparatus 100 determines (220) whether to delete information corresponding to at least one unique code among N unique codes stored in the designated storage area (220), and determines whether or not to delete information corresponding to at least one unique code Information is deleted (225).

본 발명의 제1 고유코드 관리 실시예에 따르면, 상기 주유소 장치(100)는 상기 코드 확인부(110)를 통해 확인되어 상기 코드 저장부(115)를 통해 지정된 저장영역에 저장된 N개의 고유코드에 대응하는 정보 중 미리 설정된 일정 시간이 경과한 적어도 하나의 고유코드를 확인하고(220), 상기 저장영역으로부터 상기 일정 시간이 경과한 고유코드에 대응하는 정보를 삭제할 수 있다(225).According to the first inherent code management embodiment of the present invention, the gas station apparatus 100 is provided with N unique codes stored in a designated storage area through the code storage unit 115, At least one unique code having a predetermined time elapsed from the corresponding information is checked (220), and the information corresponding to the unique code that has elapsed the predetermined time from the storage area may be deleted (225).

본 발명의 제2 고유코드 관리 실시예에 따르면, 상기 주유소 장치(100)는 상기 코드 확인부(110)를 통해 확인되어 상기 코드 저장부(115)를 통해 지정된 저장영역에 저장된 N개의 고유코드에 대응하는 정보 중 주유결제에 이용된 적어도 하나의 고유코드를 확인하고(220), 상기 저장영역으로부터 상기 주유결제에 이용된 고유코드에 대응하는 정보를 삭제할 수 있다(225).According to the second specific code management embodiment of the present invention, the gas station apparatus 100 is connected to the N unique codes stored in the designated storage area through the code storage unit 115, At least one unique code used in main affixing is checked (220), and information corresponding to the unique code used for main affixing is deleted from the storage area (225).

본 발명의 제3 고유코드 관리 실시예에 따르면, 상기 주유소 장치(100)는 상기 코드 확인부(110)를 통해 확인되어 상기 코드 저장부(115)를 통해 지정된 저장영역에 저장된 N개의 고유코드에 대응하는 정보 중 상기 인식기(105)를 통해 일정 시간 동안 인식되지 않는 적어도 하나의 고유코드를 확인하고(220), 상기 저장영역으로부터 상기 인식되지 않는 고유코드에 대응하는 정보를 삭제할 수 있다(225).According to the third specific code management embodiment of the present invention, the gas station apparatus 100 is provided with N unique codes stored in a designated storage area through the code storage unit 115, At least one unique code that is not recognized for a predetermined time is recognized 220 from the corresponding information through the recognizer 105 and information corresponding to the unrecognized unique code may be deleted 225 from the storage area, .

상기 주유소에 구비된 카드리더기(125)는 주유결제를 위한 카드정보가 리딩되는지 확인한다(230). 만약 주유결제를 위한 카드정보가 리딩되면, 상기 카드리더기(125)는 상기 주유소 장치(100)로 상기 리딩된 카드정보를 제공하며(235), 상기 주유소 장치(100)는 상기 카드리더기(125)를 통해 리딩된 카드정보를 확인한다(240).The card reader 125 provided in the gas station confirms whether the card information for lubrication is read (230). The card reader 125 provides the read card information to the gas station device 100 and the gas station device 100 is connected to the card reader 125. [ (Step 240).

상기 주유소 장치(100)는 상기 카드정보의 카드번호체계 내지 특정 번호(예컨대, 카드번호의 BIN번호 등)를 판독하여 상기 카드리더기(125)를 통해 리딩된 카드정보에 대응하는 카드가 유가보조금 유류카드인지 판별한다(245). 만약 상기 리딩된 카드정보에 대응하는 카드가 유가보조금 유류카드가 아니라면, 상기 주유소 장치(100)는 종래의 카드결제 절차에 따라 상기 카드정보를 이용하여 주유결제를 처리하는 절차가 수행되도록 한다(250).The gas station apparatus 100 reads out the card number system or a specific number (for example, the BIN number of the card number) of the card information, and the card corresponding to the card information read through the card reader 125 reads (245). If the card corresponding to the read card information is not the oil price subsidy vehicle card, the gas station apparatus 100 performs a process of processing the main payment using the card information according to the conventional card payment procedure (250 ).

한편 상기 카드정보에 대응하는 카드가 유가보조금 유류카드라면, 상기 주유소 장치(100)는 지정된 저장영역에 저장되어 관리되고 있는 N개의 고유코드에 대응하는 식별코드를 통해 상기 카드정보를 판독하여 상기 유가보조금 유류카드에 대응하는 카드정보가 상기 N개의 고유코드 중 어느 하나에 대응하는 제n 고유코드에 대응하는 식별코드를 통해 식별되는 유가보조금 유류카드인지 확인한다(255). 만약 상기 카드정보를 상기 제n 고유코드에 대응하는 유가보조금 유류카드로 확인된 경우, 상기 주유소 장치(100)는 지정된 경로를 경유하여 유가보조금 관리 시스템(170)으로 상기 제n 고유코드에 대응하는 유가보조금 유류카드에 대한 주유결제내역을 전송하도록 처리하는 절차를 수행할 수 있다.On the other hand, if the card corresponding to the card information is the oil price subsidy oil card, the gas station device 100 reads the card information through the identification code corresponding to the N unique codes stored and managed in the designated storage area, (255) whether the card information corresponding to the subsidy vehicle card is the oil price subsidy vehicle card identified through the identification code corresponding to the n-th unique code corresponding to any of the N unique codes. If the card information is confirmed to be the oil price subsidy oil card corresponding to the n-th unique code, the gas station device 100 transmits the gas information corresponding to the n-th unique code to the oil price subscription management system 170 via the designated route It is possible to carry out a procedure of processing to transfer the gasoline payment history to the oil price subsidy oil card.

도면3은 본 발명의 일 실시 방법에 따라 주유소 장치(100)에서 RF태그(155)를 통해 식별된 유가보조금 대상 차량의 주유결제 운영 과정을 도시한 도면이다.FIG. 3 is a diagram illustrating an oil settlement operation process of a gas price subsidy vehicle identified through the RF tag 155 in the gas station apparatus 100 according to an embodiment of the present invention.

보다 상세하게 본 도면3은 상기 도면2에 도시된 과정을 통해 제n 고유코드에 대응하는 유류카드가 식별된 경우 상기 유류카드를 이용한 주유결제내역을 유가보조금 관리 시스템(170)으로 전달되도록 처리하는 과정을 도시한 것으로서, 본 발명이 속한 기술분야에서 통상의 지식을 가진 자라면, 본 도면3을 참조 및/또는 변형하여 상기 유가보조금 대상 차량의 주유결제 운영 과정에 대한 다양한 실시 방법(예컨대, 일부 단계가 생략되거나, 또는 순서가 변경된 실시 방법)을 유추할 수 있을 것이나, 본 발명은 상기 유추되는 모든 실시 방법을 포함하여 이루어지며, 본 도면3에 도시된 실시 방법만으로 그 기술적 특징이 한정되지 아니한다.In more detail, in FIG. 3, when a fuel card corresponding to the n-th unique code is identified through the process shown in FIG. 2, the gasoline payment transaction using the fuel card is transmitted to the fuel subsidy management system 170 The present invention is not limited to the above-described embodiments, and various changes and modifications may be made without departing from the scope of the present invention by referring to and / It is to be understood that the invention may be practiced otherwise than as specifically described herein, but it is to be understood that the invention is not limited to the disclosed embodiments, .

도면3을 참조하면, 상기 도면2에 도시된 과정을 통해 지정된 저장영역에 저장, 관리 중인 N개의 고유코드 중 제n 고유코드에 대응하는 유류카드가 식별된 경우, 상기 주유소 장치(100)는 상기 제n 고유코드에 대응하는 차량코드를 판독하여 유가보조금 대상 차량의 차량번호를 확인하고(300), 상기 차량번호가 확인된 경우 지정된 디스플레이(예컨대,주유소 장치(100)에 구비된 디스플레이, 또는 주유소 장치(100)와 연동하는 결제단말 또는 POS장치의 디스플레이)를 통해 상기 확인된 차량번호가 표시되도록 처리하면서(305), 유가보조금 대상 차량의 차량번호에 대한 '확인' 버튼 포함하여 표시되도록 처리할 수 있으며(305), 상기 '확인' 버튼이 입력되는지 확인할 수 있다(305). 만약 상기 '확인' 버튼이 입력되는 경우, 상기 주유소 장치(100)는 지정된 경로를 경유하여 유가보조금 관리 시스템(170)으로 상기 제n 고유코드에 대응하는 유가보조금 유류카드에 대한 주유결제내역을 전송하도록 처리하는 절차를 수행하며(310), 유가보조금 관리 시스템(170)은 지정된 경로를 통해 상기 유가보조금 유류카드를 이용한 주유결제내역을 확인하여 저장한다(315).Referring to FIG. 3, when the oil card corresponding to the n-th unique code among the N unique codes stored and managed in the designated storage area is identified through the process shown in FIG. 2, The vehicle code corresponding to the n-th unique code is read to confirm the vehicle number of the vehicle to which the gas price subsidy is to be applied (300). If the vehicle number is confirmed, the display (for example, Processing is performed so that the confirmed vehicle number is displayed (305) through the display of the payment terminal or the POS device interlocked with the device 100) so as to be displayed including an 'OK' button for the vehicle number of the vehicle to be subsidized (305), and it can be confirmed whether the 'confirm' button is input (305). If the 'OK' button is input, the gas station apparatus 100 transmits the gasoline payment details of the oil price subsidy fuel card corresponding to the n-th unique code to the gas price subsidy management system 170 via the designated route The petroleum subsidy management system 170 confirms and stores the gasoline payment details using the gasoline money card through the designated route and stores it (315).

본 발명의 실시 방법에 따르면, 상기 주유소 장치(100)는 상기 제n 고유코드에 대응하는 유가보조금 유류카드의 주유결제내역(예컨대, 유가보조금 유류카드의 카드정보, 유가보조금 대상 차량의 차량번호(또는 차량코드), 유종, 주유량, 주유금액 중 하나 이상의 정보를 포함)을 포함하는 결제전문을 생성하여 밴(VAN)을 통해 밴서버(160)로 전송되도록 처리한다(310). 상기 밴서버(160)는 상기 유가보조금 유류카드를 발급한 카드사서버(165)로 상기 결제전문을 전달하여 결제 승인을 요청하며, 상기 카드사서버(165)는 상기 결제전문에 대한 결제 승인 절차를 수행한다. 상기 카드사서버(165)는 상기 결제 승인 절차에 대한 결제결과를 포함하는 응답전문을 생성하여 상기 밴서버(160)로 전송하며, 상기 밴서버(160)는 상기 응답전문을 상기 주유소에 구비된 결제단말 또는 POS장치로 전달하며, 상기 주유소 장치(100)는 상기 응답전문을 확인할 수 있다. 만약 상기 카드사서버(165)가 유가보조금 관리 시스템(170)과 연동하는 경우, 상기 카드사서버(165)는 결제 승인된 주유결제내역을 상기 유가보조금 관리 시스템(170)으로 제공하며, 상기 유가보조금 관리 시스템(170)은 지정된 경로를 통해 상기 유가보조금 유류카드를 이용한 주유결제내역을 확인하여 저장한다(315).According to an embodiment of the present invention, the gas station apparatus 100 may be provided with a gasoline payment history of the oil price subsidy vehicle card corresponding to the n-th unique code (for example, card information of the gas price subsidy vehicle card, (Or information including at least one of the type of the vehicle, the amount of the gasoline, and the amount of the gasoline), and processes the billing message to be transmitted to the van server 160 through the VAN (310). The van server 160 transmits the payment special to the card issuer server 165 that issued the oil price subsidy card and requests payment approval. The credit card server 165 performs a payment approval procedure for the payment specialist do. The credit card company server 165 generates a response message containing the settlement result for the payment approval procedure and transmits the response message to the vanserver 160. The vanserver 160 transmits the response message to the payment server To the terminal or POS device, and the gas station device 100 can confirm the response message. If the credit card company server 165 interlocks with the oil price subsidy management system 170, the credit card company server 165 provides the settlement approved payment settlement to the oil price subsidy management system 170, The system 170 confirms and stores the gasoline payment details using the gasoline gas money card through the designated route (315).

한편 본 발명의 다른 실시 방법에 따르면, 상기 주유소 장치(100)는 상기 응답전문을 확인한 경우 상기 응답전문을 판독하여 결제 승인을 확인하고, 지정된 통신 경로를 통해 결제 승인된 주유결제내역을 상기 유가보조금 관리 시스템(170)으로 전송할 수 있으며(310), 상기 유가보조금 관리 시스템(170)은 지정된 경로를 통해 상기 유가보조금 유류카드를 이용한 주유결제내역을 확인하여 저장한다(315).According to another embodiment of the present invention, when the service station apparatus 100 confirms the response message, the service station apparatus 100 reads the response message and confirms the payment approval, and notifies the settlement approved payment settlement through the designated communication path to the oil price subsidy The subsidy management system 170 may transmit the subscriber's payment information to the management system 170, and the subscription management system 170 may check the subscriber's payment details using the subsidy card.

도면4는 본 발명의 다른 일 실시 방법에 따라 주유소 장치(100)에서 RF태그(155)를 통해 식별되지 않은 유가보조금 대상 차량의 주유결제 운영 과정을 도시한 도면이다.FIG. 4 is a diagram illustrating an oil settlement operation process of a gas price subsidy vehicle not identified through the RF tag 155 in the gas station apparatus 100 according to another embodiment of the present invention.

보다 상세하게 본 도면4는 상기 도면2에 도시된 과정을 통해 제n 고유코드에 대응하는 유류카드가 식별되지 않은 유류카드를 이용한 주유결제내역을 유가보조금 관리 시스템(170)으로 전달되도록 처리하는 과정을 도시한 것으로서, 본 발명이 속한 기술분야에서 통상의 지식을 가진 자라면, 본 도면4를 참조 및/또는 변형하여 상기 유가보조금 대상 차량의 주유결제 운영 과정에 대한 다양한 실시 방법(예컨대, 일부 단계가 생략되거나, 또는 순서가 변경된 실시 방법)을 유추할 수 있을 것이나, 본 발명은 상기 유추되는 모든 실시 방법을 포함하여 이루어지며, 본 도면4에 도시된 실시 방법만으로 그 기술적 특징이 한정되지 아니한다.4 is a flowchart illustrating a process of transmitting a gasoline payment history using a non-identified oil card to a fuel subsidy management system 170 through the process shown in FIG. 2 The present invention is not limited to the above-described embodiments, and various changes and modifications may be made without departing from the spirit and scope of the present invention. For example, The present invention is not limited to the above-described embodiments, and the technical features of the present invention are not limited thereto.

도면4를 참조하면, 상기 도면2에 도시된 과정을 통해 지정된 저장영역에 저장, 관리 중인 N개의 고유코드 중 제n 고유코드에 대응하는 유류카드가 식별되지 않은 경우, 상기 주유소 장치(100)는 지정된 입력수단(예컨대, 주유소 장치(100)에 구비된 입력수단, 또는 주유소 장치(100)와 연동하는 결제단말 또는 POS장치의 입력수단)을 통해 상기 유가보조금 유류카드를 이용하여 주유결제 처리하는 주유금액에 해당하는 연료를 주입한 유가보조금 대상 차량의 차량번호를 입력받는 절차를 수행한다(400). 만약 상기 유가보조금 대상 차량의 차량번호가 입력되면, 상기 주유소 장치(100)는 지정된 경로를 경유하여 유가보조금 관리 시스템(170)으로 상기 제n 고유코드에 대응하는 유가보조금 유류카드에 대한 주유결제내역을 전송하도록 처리하는 절차를 수행하며(405), 유가보조금 관리 시스템(170)은 지정된 경로를 통해 상기 유가보조금 유류카드를 이용한 주유결제내역을 확인하여 저장한다(410).Referring to FIG. 4, when the oil card corresponding to the n-th unique code among the N unique codes stored and managed in the designated storage area through the process shown in FIG. 2 is not identified, the gas station apparatus 100 (For example, an input means provided in the gas station apparatus 100 or an input means for a payment terminal or a POS apparatus interlocked with the gas station apparatus 100) (400) for inputting the vehicle number of the vehicle to which the fuel subsidy is injected. If the vehicle number of the vehicle to which the oil price subsidy is to be applied is input, the gas station device 100 transmits the oil price subsidy to the oil price subscription management system 170 via the designated route, (405), and the oil price subsidy management system (170) confirms and stores the oil settlement details using the oil price subsidy fuel card through the designated path (410).

본 발명의 실시 방법에 따르면, 상기 주유소 장치(100)는 상기 제n 고유코드에 대응하는 유가보조금 유류카드의 주유결제내역(예컨대,유가보조금 유류카드의 카드정보, 유가보조금 대상 차량의 차량번호(또는 차량코드), 유종, 주유량, 주유금액 중 하나 이상의 정보를 포함)을 포함하는 결제전문을 생성하여 밴(VAN)을 통해 밴서버(160)로 전송되도록 처리한다(405). 상기 밴서버(160)는 상기 유가보조금 유류카드를 발급한 카드사서버(165)로 상기 결제전문을 전달하여 결제 승인을 요청하며, 상기 카드사서버(165)는 상기 결제전문에 대한 결제 승인 절차를 수행한다. 상기 카드사서버(165)는 상기 결제 승인 절차에 대한 결제결과를 포함하는 응답전문을 생성하여 상기 밴서버(160)로 전송하며, 상기 밴서버(160)는 상기 응답전문을 상기 주유소에 구비된 결제단말 또는 P0S장치로 전달하며,상기 주유소 장치(100)는 상기 응답전문을 확인할 수 있다. 만약 상기 카드사서버(165)가 유가보조금 관리 시스템(170)과 연동하는 경우, 상기 카드사서버(165)는 결제 승인된 주유결제내역을 상기 유가보조금 관리 시스템(170)으로 제공하며,상기 유가보조금 관리 시스템(170)은 지정된 경로를 통해 상기 유가보조금 유류카드를 이용한 주유결제내역을 확인하여 저장한다(410).According to an embodiment of the present invention, the gas station apparatus 100 may be provided with a gasoline payment history of the oil price subsidy vehicle card corresponding to the n-th unique code (for example, card information of the gas price subsidy vehicle card, (Including information on one or more of the type of the vehicle, the vehicle code, the type of oil, the amount of gasoline, and the amount of the gasoline) and processing 405 to transmit the billing message to the van server 160 via the VAN. The van server 160 transmits the payment special to the card issuer server 165 that issued the oil price subsidy card and requests payment approval. The credit card server 165 performs a payment approval procedure for the payment specialist do. The credit card company server 165 generates a response message containing the settlement result for the payment approval procedure and transmits the response message to the vanserver 160. The vanserver 160 transmits the response message to the payment server To the terminal or POS device, and the gas station device 100 can confirm the response message. If the credit card company server 165 interlocks with the oil price subsidy management system 170, the credit card company server 165 provides the settlement approved payment settlement to the oil price subsidy management system 170, The system 170 confirms and stores the gasoline payment details using the gasoline gas money card through the designated path (410).

한편 본 발명의 다른 실시 방법에 따르면, 상기 주유소 장치(100)는 상기 응답전문을 확인한 경우 상기 응답전문을 판독하여 결제 승인을 확인하고, 지정된 통신 경로를 통해 결제 승인된 주유결제내역을 상기 유가보조금 관리 시스템(170)으로 전송할 수 있으며(405), 상기 유가보조금 관리 시스템(170)은 지정된 경로를 통해 상기 유가보조금 유류카드를 이용한 주유결제내역을 확인하여 저장한다(410).According to another embodiment of the present invention, when the service station apparatus 100 confirms the response message, the service station apparatus 100 reads the response message and confirms the payment approval, and notifies the settlement approved payment settlement through the designated communication path to the oil price subsidy (405), and the oil price subsidy management system (170) confirms and stores the gasoline payment details using the oil price subsidy fuel card through the designated route (410).

도면5는 본 발명의 실시 방법에 따라 유가보조금 지급 자격을 인증하는 과정을 도시한 도면이다.FIG. 5 is a diagram illustrating a process of authenticating a petroleum subsidy payment entitlement according to an embodiment of the present invention.

보다 상세하게 본 도면5는 분석서버(175)가 유가보조금 관리 시스템(170)과 연동하여 특정 유가보조금 대상 차량의 유가보조금 지급 자격을 인증하는 과정을 도시한 것으로서, 본 발명이 속한 기술분야에서 통상의 지식을 가진 자라면, 본 도면5를 참조 및/또는 변형하여 상기 유가보조금 지급 자격 인증 과정에 대한 다양한 실시 방법(예컨대, 일부 단계가 생략되거나, 또는 순서가 변경된 실시 방법)을 유추할 수 있을 것이나, 본 발명은 상기 유추되는 모든 실시 방법을 포함하여 이루어지며, 본 도면5에 도시된 실시 방법만으로 그 기술적 특징이 한정되지 아니한다.5 shows a process in which the analysis server 175 authenticates a petroleum subsidy payment qualification of a specific gas price subsidy vehicle in cooperation with the oil price subsidy management system 170. In the technical field of the present invention, It is possible to refer to and / or modify the FIG. 5 to infer the various implementation methods (for example, omitting some steps or changing the order) of the oil price grant eligibility certification process However, the present invention is not limited to the above-described embodiments, and the technical features of the present invention are not limited only by the method shown in FIG.

도면5를 참조하면, 분석서버(175)는 유가보조금을 지급받는 유가보조금 대상 차량을 식별하는 유가보조금 대상 차량정보와 상기 유가보조금 대상 차량의 주유결제를 위한 유류카드정보를 매핑하여 저장 관리하며(500), 유가보조금 부정수급 분석 시 부정수급 분석 대상의 유가보조금 대상 차량정보를 확인한다(505).Referring to FIG. 5, the analysis server 175 maps and stores petroleum subsidy target vehicle information identifying a gas price subsidy target vehicle to which a gas price subsidy is paid, and oil price card information for oil price settlement of the gas price subsidy target vehicle 500), and when the oil price subsidy is not supplied, the vehicle information of the fuel subsidy target is analyzed (505).

상기 분석서버(175)는 유가보조금 관리 시스템(170)으로 유가보조금 부정수금 여부를 분석할 유가보조금 대상 차량정보와 매칭되는 자격관리정보를 요청하며(510), 상기 유가보조금 관리 시스템(170)은 상기 유가보조금 대상 차량정보와 매칭되는 자격관리정보를 확인하여(515), 상기 분석서버(175)로 제공한다(520). 상기 분석서버(175)는 상기 유가보조금 관리 시스템(170)으로부터 제공받은 자격관리정보를 확인한다(525). 한편 상기 분석서버(175)는 상기 유가보조금 관리 시스템(170)으로부터 상기 자격관리정보를 미리 제공받아(또는 유가보조금 관리 시스템(170)과 동기화하여) 관리할 수 있으며, 이 경우 상기 분석서버(175)는 내부적으로 관리하는 자격관리정보를 확인할 수 있다(525).The analysis server 175 requests the petroleum subsidy management system 170 for the qualification management information matched with the fuel subsidy target vehicle information to analyze whether or not the fuel subsidy collection is illegal (510), and the oil price subsidy management system 170 (515) and provides the qualification management information to the analysis server 175 (520). The analysis server 175 confirms the eligibility management information provided from the oil price subsidy management system 170 (525). Meanwhile, the analysis server 175 may receive the qualification management information from the petroleum subsidy management system 170 in advance (or synchronize with the petroleum subsidy management system 170), and in this case, the analysis server 175 ) Can confirm the entitlement management information managed internally (525).

상기 분석서버(175)는 상기 자격관리정보와 유가보조금 대상 차량정보를 비교하여 상기 유가보조금 대상 차량에 유가보조금 지급 자격이 존재하는지 인증한다(530). 만약 상기 유가보조금 대상 차량에 유가보조금 지급 자격이 없는 경우, 상기 분석서버(175)는 다른 유가보조금 대상 차량정보를 확인하여 유가보조금 지급 자격이 있는지 확인하는 과정을 수행할 수 있다.The analysis server 175 compares the qualification management information with the vehicle information of the fuel price subsidy and verifies whether the fuel price subsidy qualification exists in the fuel price subsidy vehicle (530). If the oil price subsidy vehicle is not entitled to the oil price subsidy, the analysis server 175 may check the other vehicle information of the gas price subsidy to determine whether it is eligible for the oil price subsidy.

한편 상기 유가보조금 대상 차량에 유가보조금 지급 자격이 있는 경우, 상기 분석서버(175)는 상기 유가보조금 지급 자격이 인증된 특정 유가보조금 대상 차량에 대하여 유가보조금 부정수급 여부를 판별하는 절차를 수행한다.Meanwhile, when the oil price subsidy vehicle is eligible for the oil price subsidy, the analysis server 175 carries out a procedure for determining whether the oil price subsidy is unjustifiably received or not for the specific gas price subsidy vehicle to which the oil price subsidy qualification is approved.

도면6은 본 발명의 실시 방법에 따라 특정 유가보조금 대상 차량의 일일연료사용량(w)을 산출하는 과정을 도시한 도면이다.FIG. 6 is a diagram illustrating a process of calculating a daily fuel usage amount w of a specific gas price subsidy vehicle according to an embodiment of the present invention.

보다 상세하게 본 도면6은 특정 유가보조금 대상 차량의 운행기록정보를 근거로 일일보정운행거리(k)를 산출하고 상기 특정 유가보조금 대상 차량의 차량연비와 상기 일일보정운행거리(k)를 이용하여 상기 특정 유가보조금 대상 차량의 일일 차량 운행에 따른 일일연료사용량(w)을 산출하는 과정을 도시한 것으로서, 본 발명이 속한 기술분야에서 통상의 지식을 가진 자라면, 본 도면6을 참조 및/또는 변형하여 상기 일일연료사용량(w) 산출 과정에 대한 다양한 실시 방법(예컨대, 일부 단계가 생략되거나, 또는 순서가 변경된 실시 방법)을 유추할 수 있을 것이나, 본 발명은 상기 유추되는 모든 실시 방법을 포함하여 이루어지며, 본 도면6에 도시된 실시 방법만으로 그 기술적 특징이 한정되지 아니한다.In more detail, FIG. 6 is a graph showing the relationship between the vehicle mileage (k) and the daily mileage of the subsidized vehicle The method of calculating the daily fuel use amount (w) according to daily driving of the vehicle with the specific oil price subsidy is described in detail with reference to FIG. 6 and / or FIG. (For example, some steps may be omitted or the procedure may be changed) in the calculation of the daily fuel usage amount w, the present invention may include all of the above-mentioned methods of inferring And the technical features thereof are not limited only by the method shown in FIG.

도면6을 참조하면, 분석서버(175)는 운행기록 관리 시스템으로 유가보조금 지급 자격이 인증된 특정 유가보조금 대상 차량의 운행기록정보를 요청하고(600), 상기 운행기록 관리 시스템은 상기 특정 유가보조금 대상 차량의 운행기록장치로부터 획득된 운행기록정보를 확인하여 상기 분석서버(175)로 제공하며(605), 상기 분석서버(175)는 상기 운행기록 관리 시스템으로부터 상기 특정 유가보조금 대상 차량의 운행기록정보를 제공받는다(610).Referring to FIG. 6, the analysis server 175 requests (600) the operation record information of a specific gas price subsidy vehicle to which the fuel price subsidy qualification is approved by the operation record management system (600), and the operation record management system (605), the analysis server (175) checks the operation record information of the specific fuel price subsidy vehicle from the operation record management system Information is provided (610).

상기 분석서버(175)는 상기 특정 유가보조금 대상 차량의 운행기록정보를 판독하여 특정 주기의 기준시에서 다음 주기의 기준시 사이의 운행거리를 산출하고(615), 상기 산출된 운행거리에 지정된 운행거리보정계수를 적용하여 일일보정운행거리(k)를 산출한다(620).The analysis server 175 reads out the driving record information of the specific lucrative subsidy vehicle and calculates the traveling distance between the reference time of the specific period and the reference time of the next period (615), and the analysis server The distance correction coefficient is applied to calculate the daily correction travel distance (k) (620).

상기 분석서버(175)는 상기 특정 유가보조금 대상 차량에 설정된 차량연비를 확인한다(625). 바람직하게, 상기 분석서버(175)는 상기 특정 유가보조금 대상 차량의 공인연비에 상기 특정 유가보조금 대상 차량의 차종, 연식, 유종, 용도 중 하나 이상을 근거로 산출된 연비보정계수를 적용하여 산출된 보정연비, 상기 특정 유가보조금 대상 차량의 운행기록정보를 판독하여 획득된 상기 특정 유가보조금 대상 차량의 차량운행특성을 근거로 시뮬레이션 처리하여 산출된 시뮬레이션연비 중 적어도 하나를 포함하는 차량연비를 확인할 수 있다.The analysis server 175 confirms the vehicle fuel efficiency set for the specific fuel price subsidy vehicle (625). Preferably, the analysis server 175 calculates the fuel consumption of the subsidized vehicle based on at least one of the vehicle type, the model year, the type of the subsidy, It is possible to confirm the vehicle fuel consumption including at least one of the corrected fuel consumption and the simulation fuel consumption calculated by performing simulation processing based on the vehicle driving characteristics of the specific gas price subsidy vehicle obtained by reading the driving record information of the specific gas price subsidy vehicle .

상기 분석서버(175)는 상기 특정 유가보조금 대상 차량의 차량연비와 일일보정운행거리(k)를 이용하여 상기 특정 유가보조금 대상 차량의 일일 차량 운행에 따른 일일연료사용량(w)을 산출한다(630).The analysis server 175 calculates the daily fuel consumption w in accordance with the daily driving of the specific target value vehicle using the vehicle fuel consumption of the specific fuel price subsidy vehicle and the daily corrected travel distance k ).

도면7은 본 발명의 실시 방법에 따라 특정 유가보조금 대상 차량에 대한 특정 주기의 차량 운행 후 연료잔량(x)을 산출하고 누적하는 과정을 도시한 도면이다.FIG. 7 is a diagram illustrating a process of calculating and accumulating the remaining fuel amount x after a specific periodic vehicle operation with respect to a specific fuel price subsidy vehicle according to an embodiment of the present invention.

보다 상세하게 본 도면7은 특정 유가보조금 대상 차량의 주유량을 근거로 특정 주기의 기준시에서 다음 주기의 기준시 사이에 주유한 일일주유량(y)을 산출한 후, 특정 주기의 기준시 기준 연료잔량(x)과 특정 주기의 기준시에서 다음 주기의 기준시 사이의 일일주유량(y) 및 일일연료사용량(w)을 이용하여 상기 특정 주기의 차량 운행 후 연료잔량(x)을 산출하고 누적하는 과정을 도시한 것으로서, 본 발명이 속한 기술분야에서 통상의 지식을 가진 자라면, 본 도면7을 참조 및/또는 변형하여 상기 차량 운행 후 연료잔량(x)을 산출 및 누적 과정에 대한 다양한 실시 방법(예컨대, 일부 단계가 생략되거나, 또는 순서가 변경된 실시 방법)을 유추할 수 있을 것이나, 본 발명은 상기 유추되는 모든 실시 방법을 포함하여 이루어지며, 본 도면7에 도시된 실시 방법만으로 그 기술적 특징이 한정되지 아니한다.In more detail, FIG. 7 is a graph showing the relationship between the amount of fuel injected by the subsidized vehicle and the amount of fuel injected during the reference period, calculating and accumulating the fuel remaining amount (x) after the vehicle of the specific period by using the daily fuel amount (y) and the daily fuel usage amount (w) between the reference period of the specific period and the reference period of the next period The present invention can be applied to various methods of calculating and accumulating the remaining amount of fuel (x) after the vehicle operation by referring to and / or modifying the drawing (7) if the person skilled in the art is familiar with the present invention For example, some steps may be omitted or the order may be changed. However, the present invention includes all of the above-described embodiments, As not exclusively those technical features.

도면7을 참조하면, 분석서버(175)는 유가보조금 관리 시스템(170)으로 유가보조금 지급 자격이 인증된 특정 유가보조금 대상 차량의 주유량을 요청하고(700), 상기 유가보조금 관리 시스템(170)은 상기 특정 유가보조금 대상 차량의 주유결제내역에 포함된 주유량을 확인한다(705). 만약 상기 특정 유가보조금 대상 차량의 주유량이 확인되면, 상기 유가보조금 관리 시스템(170)은 상기 분석서버(175)로 상기 특정 유가보조금 대상 차량의 주유량을 제공하고(710), 상기 분석서버(175)는 상기 특정 유가보조금 대상 차량의 주유량을 확인한다(715).Referring to FIG. 7, the analysis server 175 requests (700) a gasoline amount of a specific gas price subsidy vehicle to which the gas price subsidy management system 170 is authenticated, and the gas price subsidy management system 170 And checks the gasoline amount included in the gasoline payment details of the specific gas price target subsidy vehicle (705). If the gasoline amount of the specific gas price subsidy vehicle is confirmed, the gas price subsidy management system 170 provides the gasoline amount of the specific gas price subsidy vehicle to the analysis server 175 (710) (715) the amount of gasoline to be paid for the specific gas price subsidy vehicle.

상기 분석서버(175)는 상기 특정 유가보조금 대상 차량의 주유량을 판독하여 특정 주기의 기준시에서 다음 주기의 기준시 사이에 주유한 일일주유량(y)을 산출GKSEK(720).The analysis server 175 reads the amount of gasoline of the specific gas price subsidy vehicle and calculates the daily gasoline amount y supplied during the reference period of the next period from the reference period of the specific period to the GKSEK 720.

한편 상기 특정 유가보조금 대상 차량의 연료잔량(x)을 초기화하는 경우(예컨대, 차량 운행 후 연료잔량(x)을 산출하는 특정 주기가 매월 1일 0시 0분 0초를 포함하는 경우), 상기 분석서버(175)는 매월 1일 0시 0분 0초를 기준으로 상기 특정 유가보조금 대상 차량의 전월 최종 주유량(L)과 전월 최종 주유 후 운행거리 및 차량연비를 이용하여 특정 유가보조금 대상 차량에 탑재된 연료탱크에 남아있는 연료잔량(x)의 초기값을 산출한 후(725), 상기 연료잔량(x) 초기값을 특정 주기의 기준시 기준 연료잔량(x)으로 설정할 수 있다(730). 만약 상기 특정 유가보조금 대상 차량의 연료잔량(x)을 초기화하지 않는다면, 상기 분석서버(175)는 이전 주기의 차량 운행 후 연료잔량(x)을 특정 주기의 기준시 기준 연료잔량(x)으로 확인할 수 있다(735).On the other hand, in the case of initializing the remaining fuel amount x of the vehicle with the specific oil price subsidy (for example, when the specific period for calculating the remaining fuel amount x after the vehicle operation includes 0:00:00 minute on the first day of every month) The analysis server 175 calculates the monthly average value of the monthly average value of the amount of the subsidy to be paid to the specific target value of the subsidized vehicle by using the last week's last gasoline amount L, The initial value of the remaining fuel amount x in the mounted fuel tank may be calculated 725 and the initial value of the remaining fuel amount x may be set as the reference remaining fuel amount x at the reference time 730. [ . If the fuel remaining amount x of the specific fuel price subsidy vehicle is not initialized, the analysis server 175 confirms the remaining fuel amount x of the previous cycle as the reference standard fuel amount x (735).

상기 분석서버(175)는 상기 특정 유가보조금 대상 차량에 대한 특정 주기의 기준시 기준 연료잔량(x)과 특정 주기의 기준시에서 다음 주기의 기준시 사이의 일일주유량(y) 및 일일연료사용량(w)을 이용하여 상기 특정 주기의 차량 운행 후 연료잔량(x)을 산출하고(740), 특정 주기에 산출된 차량 운행 후 연료잔량(x)을 다음 주기에 산출될 차량 운행 후 연료잔량(x)을 계산하기 위한 기준 연료잔량(x)으로 설정하여 상기 특정 유가보조금 대상 차량의 차량 운행 후 연료잔량(x)이 누적되도록 처리한다(745). 만약 상기 특정 주기에 대한 차량 운행 후 연료잔량(x)을 산출한 후 다음 주기의 차량 운행 후 연료잔량(x)을 산출한다면, 상기 분석서버(175)는 상기 도면6 내지 본 도면7의 과정을 반복할 수 있다.The analysis server 175 calculates the daily fuel amount y and the daily fuel consumption amount y between the standard time reference fuel amount x of the specific period for the specific fuel price subsidy vehicle and the reference time of the next period, (x) after the vehicle of the specific period is calculated (740), and the remaining fuel amount (x) after the vehicle operation calculated in the specific period is calculated as the remaining fuel amount x (X) to calculate the remaining fuel amount (x) after the vehicle operation of the specific fuel price subsidy vehicle (745). If the remaining fuel amount (x) after the vehicle operation for the specific period is calculated and the remaining fuel amount (x) after the vehicle operation in the next period is calculated, the analysis server 175 calculates the fuel amount It can be repeated.

도면8은 본 발명의 일 실시 방법에 따른 유가보조금 부정수급 판별 과정을 도시한 도면이다.FIG. 8 is a diagram illustrating a process of discriminating the supply / demand of oil price subsidies according to an embodiment of the present invention.

보다 상세하게 본 도면8은 특정 유가보조금 대상 차량에 대해 상기 도면7에 도시된 과정을 통해 매 주기마다 누적되는 차량 운행 후 연료잔량(x)이 상기 특정 유가보조금 대상 차량의 연료탱크용량(또는 연료탱크용량의 일정비율)을 초과하는 경우에 상기 특정 유가보조금 대상 차량을 유가보조금 부정수급 대상으로 결정하는 과정을 도시한 것으로서, 본 발명이 속한 기술분야에서 통상의 지식을 가진 자라면, 본 도면8을 참조 및/또는 변형하여 상기 유가보조금 부정수급 판별 과정에 대한 다양한 실시 방법(예컨대, 일부 단계가 생략되거나, 또는 순서가 변경된 실시 방법)을 유추할 수 있을 것이나, 본 발명은 상기 유추되는 모든 실시 방법을 포함하여 이루어지며, 본 도면8에 도시된 실시 방법만으로 그 기술적 특징이 한정되지 아니한다.More specifically, FIG. 8 is a graph showing the relationship between the fuel amount (x) of the specific fuel price subsidy target vehicle and the fuel amount If the amount of the subsidy to be subsidized is less than a predetermined rate of the tank capacity, the subsidy to be subsidized is determined to be a subsidy for illegal subsidies. (For example, some steps may be omitted or the procedure may be changed), the present invention can be applied to all the above-mentioned inferred embodiments And the technical features thereof are not limited only by the method shown in FIG.

도면8을 참조하면, 분석서버(175)는 특정 유가보조금 대상 차량에 대해 상기 도면7에 도시된 과정을 통해 매 주기마다 누적되는 차량 운행 후 연료잔량(x)을 확인하고(800), 상기 특정 유가보조금 대상 차량의 연료탱크용량을 확인한 후(805), 상기 특정 유가보조금 대상 차량에 대해 매 주기마다 누적되는 차량 운행 후 연료잔량(x)이 상기 특정 유가보조금 대상 차량의 연료탱크용량(또는 연료탱크용량의 일정비율)을 초과하는지 확인한다(810).Referring to FIG. 8, the analysis server 175 checks (800) the remaining fuel amount (x) after the vehicle is accumulated for each predetermined period through the process shown in FIG. 7 for the specific fuel price subsidy vehicle, After confirming the fuel tank capacity of the vehicle subject to the oil price subsidy (805), the remaining fuel amount (x) after the vehicle operation accumulated for each cycle of the specific fuel price subsidy vehicle is calculated as the fuel tank capacity A certain percentage of the tank capacity) (810).

만약 상기 특정 유가보조금 대상 차량의 누적된 차량 운행 후 연료잔량(x)이 상기 연료탱크용량(또는 연료탱크용량의 일정비율)을 초과하면, 상기 분석서버(175)는 상기 특정 유가보조금 대상 차량을 유가보조금 부정수급 대상으로 결정하고(815), 상기 특정 유가보조금 대상 차량을 유가보조금 부정수급 대상으로 결정한 유가보조금 부정수급 분석결과를 생성하여 DB에 저장한 후(820), 상기 유가보조금 관리 시스템(170)(또는 지정된 행정기관)으로 상기 유가보조금 부정수급 분석결과를 제공한다(825).If the remaining fuel amount x after the accumulative vehicle operation of the specific fuel price subsidy vehicle exceeds the fuel tank capacity (or a certain ratio of the fuel tank capacity), the analysis server 175 notifies the specific fuel price subsidy vehicle (815), and stores the result of analysis of the unjust supply and demand of the oil price subsidy determined to be the target of the oil price subsidy in the database (820) 170) (or a designated administrative agency) with the results of the oil price subsidy analysis (825).

도면9는 본 발명의 다른 일 실시 방법에 따른 유가보조금 부정수급 판별 과정을 도시한 도면이다.FIG. 9 is a diagram illustrating a process of discriminating an unjust supply / demand of oil price subsidies according to another embodiment of the present invention.

보다 상세하게 본 도면9는 특정 유가보조금 대상 차량에 대해 상기 도면7에 도시된 과정을 통해 산출된 일일주유량(y)이 상기 도면6에 도시된 과정을 통해 산출된 일일연료사용량(w)의 지정비율을 초과하는 경우 상기 특정 유가보조금 대상 차량을 유가보조금 부정수급 대상으로 결정하는 과정을 도시한 것으로서, 본 발명이 속한 기술분야에서 통상의 지식을 가진 자라면, 본 도면9를 참조 및/또는 변형하여 상기 유가보조금 부정수급 판별 과정에 대한 다양한 실시 방법(예컨대, 일부 단계가 생략되거나, 또는 순서가 변경된 실시 방법)을 유추할 수 있을 것이나, 본 발명은 상기 유추되는 모든 실시 방법을 포함하여 이루어지며, 본 도면9에 도시된 실시 방법만으로 그 기술적 특징이 한정되지 아니한다.More specifically, FIG. 9 is a graph showing the relationship between the daily fuel amount (y) calculated through the process shown in FIG. 7 and the daily fuel usage amount (w) calculated through the process shown in FIG. 6 The present invention is not limited to the above-described embodiments, but may be modified and changed without departing from the scope of the present invention. (For example, some steps may be omitted or the procedure may be changed), the present invention includes all the methods of the above-described methods , The technical features thereof are not limited only by the method shown in FIG.

도면9를 참조하면, 분석서버(175)는 특정 유가보조금 대상 차량에 대해 상기 도면7에 도시된 과정을 통해 산출된 일일주유량(y)을 확인하고 상기 도면6에 도시된 과정을 통해 산출된 일일연료사용량(w)을 확인한 후(900), 상기 특정 유가보조금 대상 차량의 일일주유량(y)이 일일연료사용량(w)의 지정비율을 초과하는지 확인한다(905).Referring to FIG. 9, the analysis server 175 confirms the daily amount of fuel (y) calculated through the process shown in FIG. 7 for the specific gas price subsidy target vehicle, After confirming the fuel use amount w (900), it is determined whether the daily fuel amount (y) of the specific fuel price subsidy vehicle exceeds the specified rate of the daily fuel use amount w (905).

만약 상기 특정 유가보조금 대상 차량의 일일주유량(y)이 일일연료사용량(w)의 지정비율을 초과하면, 상기 분석서버(175)는 상기 특정 유가보조금 대상 차량을 유가보조금 부정수급 대상으로 결정하고(910), 상기 특정 유가보조금 대상 차량을 유가보조금 부정수급 대상으로 결정한 유가보조금 부정수급 분석결과를 생성하여 DB에 저장한 후(915), 상기 유가보조금 관리 시스템(170)(또는 지정된 행정기관)으로 상기 유가보조금 부정수급 분석결과를 제공한다(920).If the daily gasoline amount y of the specific gas price subsidy vehicle exceeds the specified rate of daily fuel usage w, the analysis server 175 determines the gas price target subsidy vehicle as the target of the oil price subsidy irregularity receipt 910), generates and outputs to the DB a subsidy-based subsidy analysis result of the fuel price subsidy determined as a subsidy for the fuel price subsidy to the subsidy management system 170 (or a designated administrative agency) And provides the results of the above-described oil price subsidy (920).

100 : 주유소 장치 105 : 인식기
110 : 코드 확인부 115 : 코드 저장부
120 : 코드 관리부 125 : 카드리더기
130 : 카드정보 확인부 135 : 카드정보 판독부
140 : 유류카드 확인부 145 : 차량번호 처리부
150 : 주유결제 관리부 155 : RF태그
170 : 유가보조금 관리 시스템 175 : 분석서버
100: gas station device 105: recognizer
110: code checking unit 115: code storing unit
120: Code management unit 125: Card reader
130: Card information verifying unit 135: Card information reading unit
140: Oil-card confirmation unit 145: Vehicle number processor
150: an oil bill management part 155: an RF tag
170: Oil price subsidy management system 175: Analysis server

Claims (13)

유가보조금 대상 차량에 주유하는 주유소에 구비된 장치를 통해 실행되는 방법에 있어서,
상기 장치는 상기 주유소에 구비된 인식기를 통해 상기 주유소에 진입한 차량 중 유가보조금 대상 차량에 부착된 RF태그로부터 고유코드를 확인하는 제1 단계;
상기 장치는 상기 인식기를 통해 확인된 N(N≥1)개의 고유코드에 대응하는 유가보조금 대상 차량의 차량코드와 유가보조금 유류카드의 카드정보를 식별하는 식별코드를 지정된 저장영역에 일정 시간 동안 저장하여 관리하는 제2 단계;
상기 장치는 카드리더기를 통해 주유 결제를 위한 카드정보가 리딩되면, 상기 리딩된 카드정보를 판독하여 유가보조금 유류카드인지 판별하는 제3 단계;
상기 카드정보를 유가보조금 유류카드로 판별된 경우, 상기 장치는 상기 N개의 고유코드에 대응하는 식별코드를 통해 상기 유가보조금 유류카드를 판독하여 상기 N개의 고유코드 중 제n(1≤n≤N) 고유코드에 대응하는 유가보조금 유류카드인지 확인하는 제4 단계; 및
상기 카드정보를 상기 제n 고유코드에 대응하는 유가보조금 유류카드로 확인된 경우, 상기 장치는 지정된 경로를 경유하여 유가보조금 관리 시스템으로 상기 제n 고유코드에 대응하는 유가보조금 유류카드에 대한 주유결제내역을 전송하도록 처리하는 제5 단계;를 포함하는 알에프태그를 이용한 유가보조금 주유 결제 운영 방법.
1. A method executed through an apparatus provided in a gas station that feeds a gas price subsidy vehicle,
The apparatus comprising: a first step of confirming a unique code from an RF tag attached to a vehicle to which a gas price subsidy is applied to a vehicle entering the gas station through a recognizer provided in the gas station;
The device stores the vehicle code of the fuel price subsidy vehicle corresponding to N (N > = 1) unique codes confirmed through the recognizer and the identification code identifying the card information of the oil price subsidy vehicle card in a designated storage area for a predetermined time A second step of managing the system;
A third step of reading out the read card information and discriminating whether the card is a gas subsidy vehicle card if the card information for gas injection is read through the card reader;
When it is determined that the card information is the oil price subsidy vehicle card, the device reads the oil price subsidy vehicle card through the identification code corresponding to the N unique codes and selects n (1? N? N A fourth step of confirming whether or not it is a petroleum subsidy oil card corresponding to the unique code; And
If the card information is confirmed to be the oil price subsidy vehicle card corresponding to the n-th unique code, the device transmits to the oil price subsidy management system via the designated route the oil price subsidy carrier card corresponding to the n-th unique code And a fifth step of processing the data to transmit the details of the oil price subscription.
제 1항에 있어서,
상기 고유코드는, 유가보조금 대상 차량의 차량번호를 코드화한 차량코드와 상기 유가보조금 대상 차량에 대응하는 유가보조금 유류카드의 카드정보를 식별하는 식별코드를 포함하고,
상기 제2 단계는, 상기 차량코드와 식별코드를 포함하는 고유코드를 지정된 저장영역에 일정 시간 동안 저장하여 관리하는 것을 특징으로 하는 알에프태그를 이용한 유가보조금 주유 결제 운영 방법.
The method according to claim 1,
Wherein the unique code includes a vehicle code that codes a vehicle number of the vehicle to which the gas price subsidy is to be applied and an identification code that identifies the card information of the oil price subsidy vehicle that corresponds to the gas price subsidy vehicle,
Wherein the second step stores the inherent code including the vehicle code and the identification code in a designated storage area for a predetermined period of time to manage the oil subsidy subscription service using the RFID tag.
제 1항에 있어서, 상기 제2 단계는,
상기 RF태그의 고유코드에 대응하는 차량코드와 식별코드를 관리하는 서버로부터 상기 고유코드에 대응하는 차량코드와 식별코드를 수신하는 단계; 및
상기 고유코드와 차량코드 및 식별코드를 지정된 저장영역에 일정 시간 동안 저장하여 관리하는 단계;를 포함하여 이루어지는 것을 특징으로 하는 알에프태그를 이용한 유가보조금 주유 결제 운영 방법.
2. The method according to claim 1,
Receiving a vehicle code and an identification code corresponding to the unique code from a server managing a vehicle code and an identification code corresponding to the unique code of the RF tag; And
And storing and storing the unique code, the vehicle code, and the identification code in a designated storage area for a predetermined period of time, and managing the unique code, the vehicle code, and the identification code.
제 1항에 있어서, 상기 인식기는,
상기 주유소의 입구 측에 구비되어 주유소에 진입하는 차량에 부착된 RF태그로부터 상기 고유코드를 인식하여 상기 장치로 제공하는 것을 특징으로 하는 알에프태그를 이용한 유가보조금 주유 결제 운영 방법.
2. The apparatus of claim 1,
And recognizing the unique code from an RF tag attached to a vehicle that is provided at an entrance side of the gas station and entering a gas station, and provides the unique code to the device using the RFID tag.
제 1항에 있어서,
상기 카드정보를 상기 제n 고유코드에 대응하는 유가보조금 유류카드로 확인된 경우, 상기 장치는 상기 제n 고유코드에 대응하는 차량코드를 판독하여 유가보조금 대상 차량의 차량번호를 확인하는 단계를 더 포함하여 이루어지는 것을 특징으로 하는 알에프태그를 이용한 유가보조금 주유 결제 운영 방법.
The method according to claim 1,
If the card information is confirmed by the oil price subsidy vehicle card corresponding to the n-th unique code, the device reads the vehicle code corresponding to the n-th unique code and confirms the vehicle number of the gas price subsidy vehicle Wherein the RFID tag is used for a subscriber.
제 5항에 있어서,
상기 장치는 지정된 디스플레이를 통해 상기 판독된 유가보조금 대상 차량의 차량번호를 표시하도록 처리하는 단계를 더 포함하여 이루어지는 것을 특징으로 하는 알에프태그를 이용한 유가보조금 주유 결제 운영 방법.
6. The method of claim 5,
Wherein the apparatus further comprises processing the displayed vehicle number of the gas price to be subsidized through the designated display.
제 6항에 있어서,
상기 장치는 상기 디스플레이를 통해 표시되는 유가보조금 대상 차량의 차량 번호에 대한 '확인' 버튼 입력을 확인하는 단계를 더 포함하며,
상기 제5 단계는, 상기 '확인' 버튼 입력 확인 시 유가보조금 관리 시스템으로 상기 제n 고유코드에 대응하는 유가보조금 유류카드의 주유결제내역을 전송하도록 처리하는 것을 특징으로 하는 알에프태그를 이용한 유가보조금 주유 결제 운영 방법.
The method according to claim 6,
The apparatus further comprises confirming an input of an 'OK' button for the vehicle number of the gas price subsidy vehicle displayed through the display,
Wherein the fifth step is to process the oil payment details of the oil price subsidy fuel card corresponding to the n-th unique code to the oil price subsidy management system upon confirming the input of the 'OK' button, How to operate lump - sum payments.
제 1항에 있어서,
상기 카드정보를 상기 제n 고유코드에 대응하는 유가보조금 유류카드로 확인되지 않는 경우, 상기 장치는 지정된 입력수단을 통해 상기 유가보조금 유류카드에 대응하는 유가보조금 대상 차량의 차량번호를 입력받는 단계를 더 포함하여 이루어지는 것을 특징으로 하는 알에프태그를 이용한 유가보조금 주유 결제 운영 방법.
The method according to claim 1,
If the card information is not confirmed by the oil price subsidy vehicle card corresponding to the n-th unique code, the apparatus receives the vehicle number of the gas price subsidy vehicle corresponding to the oil price subsidy vehicle card through the designated input means Wherein the method further comprises the step of:
제 1항에 있어서, 상기 제5 단계는,
상기 제n 고유코드에 대응하는 유가보조금 유류카드의 주유결제내역을 포함하는 결제전문을 생성하여 밴(VAN)을 통해 전송되도록 처리하는 것을 특징으로 하는 알에프태그를 이용한 유가보조금 주유 결제 운영 방법.
The method as claimed in claim 1,
And generating a billing message including the billing particulars of the oil price subsidy payment card corresponding to the n-th unique code and transmitting the payment bill through the VAN.
제 1항에 있어서, 상기 주유결제내역은,
유가보조금 유류카드의 카드정보, 유가보조금 대상 차량의 차량번호, 유종, 주유량, 주유금액 중 하나 이상의 정보를 포함하여 이루어지는 것을 특징으로 하는 알에프태그를 이용한 유가보조금 주유 결제 운영 방법.
The method according to claim 1,
The information of at least one of the card information of the oil price subsidy vehicle card, the car number of the gas price subsidy vehicle, the type of oil, the amount of fuel injected, and the amount of gasoline to be paid.
제 1항에 있어서,
상기 장치는 상기 인식기를 통해 확인되어 지정된 저장영역에 저장 후 일정 시간이 경과한 고유코드를 확인하는 단계; 및
상기 장치는 일정 시간이 경과한 고유코드에 대응하는 정보를 삭제하는 단계;를 더 포함하여 이루어지는 것을 특징으로 하는 알에프태그를 이용한 유가보조금 주유 결제 운영 방법.
The method according to claim 1,
The apparatus comprising: a step of confirming a unique code which has been confirmed through the recognizer and stored in a designated storage area and a predetermined time has elapsed; And
The method of claim 1, further comprising: deleting information corresponding to a unique code that has elapsed after a predetermined time elapses.
제 1항에 있어서,
상기 장치는 상기 인식기를 통해 확인되어 지정된 저장영역에 저장 후 주유결제에 이용된 고유코드를 확인하는 단계; 및
상기 장치는 상기 주유결제에 이용된 고유코드에 대응하는 정보를 삭제하는 단계;를 더 포함하여 이루어지는 것을 특징으로 하는 알에프태그를 이용한 유가보조금 주유 결제 운영 방법.
The method according to claim 1,
Confirming a unique code used for lump-sum payment after being stored in a designated storage area and confirmed through the recognizer; And
Further comprising the step of deleting the information corresponding to the unique code used in the main affairs settlement of the oil price subscription.
제 1항에 있어서,
상기 장치는 상기 인식기를 통해 확인되어 지정된 저장영역에 저장 후 상기 인식기를 통해 일정 시간 동안 인식되지 않는 고유코드를 확인하는 단계; 및
상기 장치는 상기 인식되지 않는 고유코드에 대응하는 정보를 삭제하는 단계;를 더 포함하여 이루어지는 것을 특징으로 하는 알에프태그를 이용한 유가보조금 주유 결제 운영 방법.
The method according to claim 1,
The apparatus comprising: an identification unit for identifying a unique code that is not recognized for a predetermined period of time through the recognizer after being stored in a designated storage area; And
Further comprising the step of deleting information corresponding to the unrecognized unique code in the RFID tag.
KR1020150138923A 2015-10-02 2015-10-02 Method for Operating Fuel Payment of Fuel Price Subsidies by using RF Tag Withdrawn KR20170040407A (en)

Priority Applications (1)

Application Number Priority Date Filing Date Title
KR1020150138923A KR20170040407A (en) 2015-10-02 2015-10-02 Method for Operating Fuel Payment of Fuel Price Subsidies by using RF Tag

Applications Claiming Priority (1)

Application Number Priority Date Filing Date Title
KR1020150138923A KR20170040407A (en) 2015-10-02 2015-10-02 Method for Operating Fuel Payment of Fuel Price Subsidies by using RF Tag

Publications (1)

Publication Number Publication Date
KR20170040407A true KR20170040407A (en) 2017-04-13

Family

ID=58579984

Family Applications (1)

Application Number Title Priority Date Filing Date
KR1020150138923A Withdrawn KR20170040407A (en) 2015-10-02 2015-10-02 Method for Operating Fuel Payment of Fuel Price Subsidies by using RF Tag

Country Status (1)

Country Link
KR (1) KR20170040407A (en)

Cited By (3)

* Cited by examiner, † Cited by third party
Publication number Priority date Publication date Assignee Title
KR20190133641A (en) * 2018-05-23 2019-12-03 우주피엔씨(주) Fueling payment system preventing fraud and abuse
KR20210060169A (en) 2019-11-18 2021-05-26 이요한 System and method for gas station payment
KR20210115977A (en) * 2020-03-17 2021-09-27 이요한 System for auto accounts of gas station

Cited By (3)

* Cited by examiner, † Cited by third party
Publication number Priority date Publication date Assignee Title
KR20190133641A (en) * 2018-05-23 2019-12-03 우주피엔씨(주) Fueling payment system preventing fraud and abuse
KR20210060169A (en) 2019-11-18 2021-05-26 이요한 System and method for gas station payment
KR20210115977A (en) * 2020-03-17 2021-09-27 이요한 System for auto accounts of gas station

Similar Documents

Publication Publication Date Title
AU2011239331B2 (en) Determining companion and joint cards in transit
US20100332363A1 (en) Payment cards and fuel cards
US9792632B2 (en) System and method for processing vehicle transactions
US20190251365A1 (en) Customer identification at filling station
US20020186144A1 (en) System and method for automating a vehicle rental process
US20100191674A1 (en) Method and System for Assessment, Collection, and Disbursement of Funds Related to Motor Vehicles
US20170116600A1 (en) Method and System for Performing Commercial Transactions Relating to or Purchased From a Vehicle
CN111862461A (en) ETC wisdom refueling system
CN111145437A (en) Non-inductive payment method and system for gas station
KR20170040407A (en) Method for Operating Fuel Payment of Fuel Price Subsidies by using RF Tag
WO2002056222A1 (en) Method of insuring vehicles against loss
KR101941651B1 (en) Method for preventing illegal receipt of fuel subsidy
KR100750684B1 (en) Vehicle oil price subsidy management method and system
KR20160134953A (en) Method and System for Discerning Benefit Fraud of Fuel Price Subsidies
KR20150029932A (en) Apparatus and method for integrally managing vehicle
KR101644009B1 (en) A fuel subsidy verification system or its method
US20180374280A1 (en) Vehicular Remote-Data Transceiver
KR20230160761A (en) How to acquire mileage
CN108876433A (en) A kind of oiling management method and device based on member system
US11348106B2 (en) Vehicle refueling authentication system
WO2016108165A1 (en) Anti-fraud authentication system and method
KR20150024472A (en) System for calculating car insuarance fee and method thereof
KR20190133641A (en) Fueling payment system preventing fraud and abuse
CA2445580A1 (en) System and method for automating a vehicle rental process
KR20140003903A (en) System for calculating car insurance fee

Legal Events

Date Code Title Description
PA0109 Patent application

Patent event code: PA01091R01D

Comment text: Patent Application

Patent event date: 20151002

PG1501 Laying open of application
PC1203 Withdrawal of no request for examination