JP7545232B2 - 通信装置、通信制御方法、通信方法、及び、プログラム - Google Patents

通信装置、通信制御方法、通信方法、及び、プログラム Download PDF

Info

Publication number
JP7545232B2
JP7545232B2 JP2020090828A JP2020090828A JP7545232B2 JP 7545232 B2 JP7545232 B2 JP 7545232B2 JP 2020090828 A JP2020090828 A JP 2020090828A JP 2020090828 A JP2020090828 A JP 2020090828A JP 7545232 B2 JP7545232 B2 JP 7545232B2
Authority
JP
Japan
Prior art keywords
link
communication
communication device
sta
radio resources
Prior art date
Legal status (The legal status is an assumption and is not a legal conclusion. Google has not performed a legal analysis and makes no representation as to the accuracy of the status listed.)
Active
Application number
JP2020090828A
Other languages
English (en)
Other versions
JP2021190722A (ja
Inventor
雅智 大内
Current Assignee (The listed assignees may be inaccurate. Google has not performed a legal analysis and makes no representation or warranty as to the accuracy of the list.)
Canon Inc
Original Assignee
Canon Inc
Priority date (The priority date is an assumption and is not a legal conclusion. Google has not performed a legal analysis and makes no representation as to the accuracy of the date listed.)
Filing date
Publication date
Application filed by Canon Inc filed Critical Canon Inc
Priority to JP2020090828A priority Critical patent/JP7545232B2/ja
Priority to CN202180037237.5A priority patent/CN115669132A/zh
Priority to PCT/JP2021/017692 priority patent/WO2021241185A1/ja
Publication of JP2021190722A publication Critical patent/JP2021190722A/ja
Priority to US17/981,532 priority patent/US20230057296A1/en
Application granted granted Critical
Publication of JP7545232B2 publication Critical patent/JP7545232B2/ja
Active legal-status Critical Current
Anticipated expiration legal-status Critical

Links

Images

Classifications

    • HELECTRICITY
    • H04ELECTRIC COMMUNICATION TECHNIQUE
    • H04WWIRELESS COMMUNICATION NETWORKS
    • H04W28/00Network traffic management; Network resource management
    • H04W28/02Traffic management, e.g. flow control or congestion control
    • H04W28/0215Traffic management, e.g. flow control or congestion control based on user or device properties, e.g. MTC-capable devices
    • HELECTRICITY
    • H04ELECTRIC COMMUNICATION TECHNIQUE
    • H04WWIRELESS COMMUNICATION NETWORKS
    • H04W72/00Local resource management
    • H04W72/04Wireless resource allocation
    • H04W72/044Wireless resource allocation based on the type of the allocated resource
    • H04W72/0446Resources in time domain, e.g. slots or frames
    • HELECTRICITY
    • H04ELECTRIC COMMUNICATION TECHNIQUE
    • H04WWIRELESS COMMUNICATION NETWORKS
    • H04W72/00Local resource management
    • H04W72/20Control channels or signalling for resource management
    • H04W72/23Control channels or signalling for resource management in the downlink direction of a wireless link, i.e. towards a terminal
    • HELECTRICITY
    • H04ELECTRIC COMMUNICATION TECHNIQUE
    • H04WWIRELESS COMMUNICATION NETWORKS
    • H04W76/00Connection management
    • H04W76/10Connection setup
    • H04W76/15Setup of multiple wireless link connections
    • HELECTRICITY
    • H04ELECTRIC COMMUNICATION TECHNIQUE
    • H04WWIRELESS COMMUNICATION NETWORKS
    • H04W84/00Network topologies
    • H04W84/02Hierarchically pre-organised networks, e.g. paging networks, cellular networks, WLAN [Wireless Local Area Network] or WLL [Wireless Local Loop]
    • H04W84/10Small scale networks; Flat hierarchical networks
    • H04W84/12WLAN [Wireless Local Area Networks]

Landscapes

  • Engineering & Computer Science (AREA)
  • Computer Networks & Wireless Communication (AREA)
  • Signal Processing (AREA)
  • Mobile Radio Communication Systems (AREA)

Description

本発明は、複数の無線リンクを利用した通信制御技術に関する。
無線LAN(Wireless Local Area Network)に関する通信規格として、IEEE(Institute of Electrical and Electronics Engineers)802.11規格が知られている。IEEE802.11規格シリーズのうちの最新規格であるIEEE802.11ax規格では、OFDMA(直交周波数分割多元接続)を用いて、高いピークスループットに加え、混雑状況下での通信速度向上を実現している(特許文献1参照)。
現在、さらなるスループット向上のために、IEEE802.11axの後継規格として、IEEE802.11be規格の策定のためのTask Groupが結成されている。そして、このTask Groupでは、通信装置が複数の無線インタフェースを用いてひとつのアプリケーション通信をおこなうマルチリンク/マルチバンド機構が提案されている。
特開2018-050133号公報
本発明は、マルチリンクを構成可能な無線通信システムにおける効率的な通信制御技術を提供する。
本発明の一態様による通信装置は、他の装置と第1のリンクおよび第2のリンクを並行して用いて無線通信を行うことができる通信装置であって、第1の他の装置から、前記第1のリンクおよび前記第2のリンクを並行して用いた通信を要求するフレームを受信したことに基づいて、前記第1のリンクおよび前記第2のリンクにおける無線リソースの前記第1の他の装置への割り当てを示す情報を当該第1の他の装置へ送信すると共に、前記第1のリンクまたは前記第2のリンクにおける無線リソースの前記第1の他の装置と異なる第2の他の装置への割り当てを示す情報を当該第2の他の装置へ送信する通信制御手段を有する。
本発明によれば、マルチリンクを構成可能な無線通信システムにおいて効率的な無線通信を可能とすることができる。
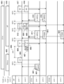
システムの構成例を示す図である。 AP及びSTAのハードウェア構成例を示す図である。 APの機能構成例を示す図である。 通信の流れの第1の例を示す図である。 通信の流れの第2の例を示す図である。 通信の流れの第3の例を示す図である。 通信の流れの第4の例を示す図である。 STAによって実行される処理の流れの例を示す図である。 APによって実行される処理の流れの例を示す図である。 MAC frame formatの構成を説明する図である。 HT Control field formatの構成を説明する図である。 トリガフレームの構成を説明する図である。
以下、添付図面を参照して実施形態を詳しく説明する。なお、以下の実施形態は特許請求の範囲に係る発明を限定するものでない。実施形態には複数の特徴が記載されているが、これらの複数の特徴の全てが発明に必須のものとは限らず、また、複数の特徴は任意に組み合わせられてもよい。さらに、添付図面においては、同一若しくは同様の構成に同一の参照番号を付し、重複した説明は省略する。
(システム構成)
図1に、本実施形態に係る無線通信システムの構成例を示す。本無線通信システムは、例えば、IEEE802.11規格シリーズに準拠した無線LANのアクセスポイント(AP100)とステーション(STA101およびSTA102)とを含んで構成される。AP100は、ネットワーク(BSS103)を形成して管理する。なお、BSSは、Basic Service Setの頭字語である。STA101およびSTA102は、AP100によって形成されたBSS103に参加して、AP100との間で通信を行うことができる。以下では、STA101およびSTA102をSTA1およびSTA2と呼ぶ場合があり、また、AP100を単にAPと呼ぶ場合がある。なお、この場合、STA101はSTA1とSTA2とのいずれであってもよく、同様にSTA102はSTA1とSTA2とのいずれであってもよい。
本実施形態では、AP100がマルチリンク(Multi-Link)機能を有する。マルチリンク機能は、複数の無線インタフェースを同期又は協調させて、複数の無線リンクを並行して利用可能とする機能である。複数の無線リンクが並行して利用されることにより、1つの無線リンクが独立して利用される場合と比して、通信の高速化又は安定化を達成しうる。複数の無線リンクを並行して用いることにより、例えば、良好な信号対雑音比、低干渉、低遅延、低ジッタの少なくともいずれかの状態を得ることが可能となり、通信を安定化させることができる。
本無線通信システムは、さらに、Distribution System(DS104)を含む。AP100は、DS104を介して、他のBSSや外部ネットワークと接続することができる。AP100は、例えば、Ethernet(登録商標)や電話回線のような有線回線を介して、他のBSSや外部ネットワークとの接続を確立することができる。また、AP100は、LTE(Long-Term Evolution)やWiMAX(Worldwide Interoperability for Microwave Access)などの無線回線を介して、この接続を確立してもよい。また、AP100は、IEEE802.11規格シリーズに準拠した無線LANを介して、この接続を確立してもよい。なお、この場合にAP100と他のBSSや外部ネットワークとの接続において使用される無線チャネルが、AP100とSTA101およびSTA102との間での接続において使用される無線チャネルとが同じであってもよいし異なっていてもよい。
(装置の構成)
図2は、通信装置(AP及びSTA)のハードウェア構成例を示す。通信装置は、そのハードウェア構成の一例として、記憶部201、制御部202、機能部203、入力部204、出力部205、第1の通信部206、第1のアンテナ207、第2の通信部208、および第2のアンテナ208を有する。
記憶部201は、ROM、RAMの両方、または、いずれか一方を含む1つ以上のメモリにより構成され、後述する各種動作を行うためのプログラムや、無線通信のための通信パラメータ等の各種情報を記憶する。なお、ROMはRead Only Memoryの頭字語であり、RAMはRandom Access Memoryの頭字語である。記憶部201として、ROM、RAM等のメモリの他に、フレキシブルディスク、ハードディスク、光ディスク、光磁気ディスク、CD-ROM、CD-R、磁気テープ、不揮発性のメモリカード、DVDなどの記憶媒体が用いられてもよい。また、記憶部201は、複数のメモリ等の記憶装置を含んで構成されてもよい。
制御部202は、例えば、CPUやMPU等の1つ以上のプロセッサ、ASIC(特定用途向け集積回路)、DSP(デジタルシグナルプロセッサ)、FPGA(フィールドプログラマブルゲートアレイ)等により構成される。ここで、CPUはCentral Processing Unitの頭字語であり、MPUは、Micro Processing Unitの頭字語である。制御部202は、記憶部201に記憶されたプログラムを実行することにより装置全体を制御する。なお、制御部202は、記憶部201に記憶されたプログラムとOS(Operating System)との協働により装置全体を制御するようにしてもよい。
また、制御部202は、機能部203を制御して、撮像や印刷、投影等の所定の処理を実行する。機能部203は、装置が所定の処理を実行するためのハードウェアである。例えば、装置がカメラである場合、機能部203は撮像部であり、撮像処理を行う。また、例えば、装置がプリンタである場合、機能部203は印刷部であり、印刷処理を行う。また、例えば、装置がプロジェクタである場合、機能部203は投影部であり、投影処理を行う。機能部203が処理するデータは、記憶部201に記憶されているデータであってもよいし、後述する通信部206を介して他のAPやSTAと通信したデータであってもよい。
入力部204は、ユーザからの各種操作の受付を行う。出力部205は、ユーザに対して各種出力を行う。ここで、出力部205による出力とは、例えば、画面上への表示や、スピーカによる音声出力、振動出力等の少なくとも1つを含む。なお、タッチパネルのように入力部204と出力部205の両方を1つのモジュールで実現するようにしてもよい。
第1の通信部206および第2の通信部208は、IEEE802.11規格シリーズに準拠した無線通信の制御や、IP通信の制御を行う。第1の通信部206および第2の通信部208は、いわゆる無線チップであり、それ自体が1つ以上のプロセッサやメモリを備えていてもよい。本実施形態では、第1の通信部206および第2の通信部208は、少なくともIEEE802.11be規格に準拠した処理を実行することができる。また、第1の通信部206および第2の通信部208は、それぞれ、第1のアンテナ207および第2のアンテナ209を制御して、無線通信のための無線信号の送受信を行う。装置は、第1の通信部206と第2の通信部207との少なくともいずれかを介して、画像データや文書データ、映像データ等のコンテンツを他の通信装置と通信する。第1のアンテナ207および第2のアンテナ209は、例えば、サブGHz帯、2.4GHz帯、5GHz帯、及び6GHz帯の少なくともいずれかを送受信可能なアンテナである。なお、第1のアンテナ207および第2のアンテナ209によって対応可能な周波数帯(及びその組み合わせ)については特に限定されない。第1のアンテナ207および第2のアンテナ209は、それぞれ1本のアンテナであってもよいし、MIMO(Multi-Input and Multi-Output)送受信を行うための2本以上のアンテナのセットであってもよい。また、第1のアンテナ207および第2のアンテナ209は、それぞれが異なる周波数帯に対応可能な2本以上(2セット以上)のアンテナを含んでもよい。
なお、本実施形態では、制御部202による制御の下で、第1の通信部206と第1のアンテナ207のセットと、第2の通信部208と第2のアンテナ209のセットとの組み合わせによってマルチリンク動作が実行される。なお、図2では、通信部とアンテナのセットを2つのみ示しているが、3つ以上のセットが用いられてもよい。また、1つのセットのみを用いて、複数の無線リンクが確立されて通信が行われるように装置が構成されてもよい。
図3に、APの機能構成例を示す。APは、一例として、第1の無線LAN制御部301および第2の無線LAN制御部302を有する。また、APは、さらに、Single-Link制御部303、Multi-Link制御部304、記憶制御部305、UI制御部306、周波数分割制御部307、および時分割制御部308を有しうる。なお、これらの機能部は、例えば、制御部202が記憶部201に記憶されているプログラムを実行することによって実現されてもよいし、その一部又は全部が専用のハードウェアによって実現されてもよい。
第1の無線LAN制御部301および第2の無線LAN制御部302は、他の無線LAN装置(例えば他のAPやSTA)との間で無線信号の送受信を行うための各種処理を実行する。APは、これらの無線LAN制御部を用いて、IEEE802.11規格シリーズに従って、フレームの生成及び送信や他の無線LAN装置からの無線フレームの受信等の、無線LANの通信制御を実行する。なお、第1の無線LAN制御部301および第2の無線LAN制御部302は、基本的な構成は同様であるが、互いに動作する周波数(チャネル)に依存した差異を含みうる。
Single-Link制御部303は、第1の無線LAN制御部301および第2の無線LAN制御部302が独立に動作するように制御する。Single-Link制御部303により、第1の無線LAN制御部301と第2の無線LAN制御部302とが、それぞれ協調せずに独自に動作して、別個に無線通信を実行するように制御される。Multi-Link制御部304は、第1の無線LAN制御部301と第2の無線LAN制御部302とが同期・協調して動作するように制御する。Multi-Link制御部304により、第1の無線LAN制御部301と第2の無線LAN制御部302とが協調動作して、共通の通信相手に対して並行して通信するように動作するように制御されうる。
記憶制御部305は、APが実行するプログラムや各種データを保存するための処理を実行する。UI制御部306は、不図示のユーザによるAPへの操作を受け付けるためのタッチパネル又はボタン等のユーザインタフェース(UI)に関するハードウェア及びそれらを制御する。なお、UI制御部306は、例えば、画像等の表示、又は音声出力等の、情報をユーザに提示するための制御をも実行しうる。周波数分割制御部307は、1つの無線リンクにおいて使用可能な周波数帯域を複数の周波数ブロックに分割し、複数の端末に割り当てることにより、1つの無線リンクを用いて複数の端末と並行して通信を行うための制御を実行する。時分割制御部308は、1つの無線リンクにおいて通信可能な時間を所定のタイムスロットで区切り、それぞれを別の端末に割り当てることにより、1つの無線リンクを用いて複数の端末と通信を行うための制御を実行する。
(処理の流れ)
続いて、本実施形態に係るAPとSTAとの通信の流れについて、いくつかの例を用いて説明する。本実施形態では、APは、STAとの間でのマルチリンク通信を促進するための制御を実行する。これにより、通信の効率を向上させることができる。
なお、以下の例では、APとSTAが、それぞれ2つの無線インタフェースを有しているものとし、APとSTAとの間に、最大で2つの無線リンクが形成されるものとする。なお、2つの無線リンクが形成される場合、それぞれの無線リンクを、リンク1およびリンク2と呼ぶ。マルチリンク機能によれば、これらの2つの無線リンクなどの、通信装置間で形成された2つ以上の無線リンクを並行して用いた通信が行われる。なお、マルチリンクの動作周波数(operating channel frequency)は、2.4GHz帯と5GHz帯と6GHz帯との任意の組み合わせでありうる。例えば、端末における周波数干渉の分離能力が高い場合は、5GHz帯のW52(36、40、44、48)チャネルがリンク1で使用され、W56(100、…、140)チャネルがリンク2で使用されて、マルチリンクの通信が実行されうる。なお、マルチリンクにおける無線リンクの数は2に限られず、3つ以上の無線リンクが使用されてもよい。
また、本実施形態において、APは、STR(Simultaneous Transmit/Receive) MLD(Multi-Link Device)であり、STAは、non-STR MLDであるものとする。ここで、「STR」は、「共通の時間区間におけるリンク1での送信と並行したリンク2での受信」または「共通の時間区間におけるリンク1での受信と並行したリンク2での送信」が可能であることを示す。一方、「non-STR」は、「共通の時間区間におけるリンク1での送信と並行したリンク2での受信」と「共通の時間区間におけるリンク1での受信と並行したリンク2での送信」とが可能でないことを示す。すなわち、APは、1つの無線リンクで信号を送信しながら、別の無線リンクで信号を受信することができる。一方、STAは、2つの無線リンクの両方での信号の受信が可能であっても、一方の無線リンクでの送信と他方の無線リンクでの受信を並行して実行することはできない。
なお、STR動作が可能であるか否かは、デバイスの状態によって変わる場合もある。すなわち、物理的能力等の絶対的な能力に起因してSTR動作が不可である場合と、運用無線チャネルによってはSTR動作が可能になる場合とがある。これに対して、APとSTAは、これらの能力や状態の情報を交換することができる。例えば、IEEE 802.11規格シリーズのIE(Informaiton element:情報要素)を使用して、この能力や状態の情報が交換されうる。なお、マルチリンク機能は、IEEE802.11be規格から導入される機能であるため、その機能を実現するための能力情報は、EHT Capabilities elementというIE(情報要素)に含められうる。例えば、静的な能力はEHT Capabilities elementによって示され、動的な能力変更はEHT Operation elementによって示されうる。この場合、APとSTAは、これらの情報要素を、接続や再接続の手順で用いるManagement Frameに含める。ここで、Managementフレームとは、Beacon、Probe Request/Response、Association Reqest/Response、Authentiation Request/Responseなどである。また、APとSTAは、IEEE 802.11axから導入されているOMI(Operating Mode Indication)によって、接続/再接続時に限られない任意のタイミングにおいて、これらの情報を交換することもできる。
また、本実施形態では、APとSTAは、それぞれの無線リンクのアクセスルールとして、EDCA(Enhanced Distributed Channel Access)を採用しているものとする。
(処理例1)
図4に、第1の処理例の流れの例を示す。本処理では、まず、STA1は、リンク1のEDCAバックオフカウンタがゼロになるまでの期間401において、信号を送信せずに待機する。STA1は、EDCAバックオフカウンタがゼロとなるタイミングで送信すべきデータを保持している場合、無線アクセスを開始する。そして、STA1は、リンク1において、MAC(媒体アクセス制御)層レベルで、RTT(Request To Trigger)を示すフレーム402をAPへ送信する。このRTTは、TXOP(Transmission Opportunity)が含まれ、AP以外の端末に対してもNAV(Network Allocation Vector)を更新させる効果を有する。期間403は、STA1がTXOPの所有者である期間を示している。さらに、STA1は、RTTを送信することによって、リンク1とリンク2とにおいて同期送信を行うことを通知すると共に、そのための処理をAPに要求する。そして、APは、RTTの要求を受け付けたことを示す応答としてack404をSTA1へ送信する。
続いて、APは、リンク2での送信権獲得を試みる。ここで、期間405は、APでもなく、STA1でもない送信者によって、リンク2が使用されている状態を示している。この期間については、APが送信権を獲得することはできない。このため、APは、リンク2がidle(無線媒体が空いている状態)となるまで待機してから、リンク2での送信権獲得を試行する。APは、リンク2がidleになって、リンク2におけるEDCAバックオフカウンタがゼロになるまでの期間407において、信号を送信せずに待機する。
なお、APは、リンク2において送信権を獲得できる状態となるまでは、リンク1における通信を行わずに待機する。例えば、APは、ack404からgap406の間、リンク1でSTA1の通信を発生させないようにする。そして、APは、リンク2において送信権を獲得できるタイミングで、リンク1において、STA1に向けてTrigger Frame(TF408)を送信する。このTF408は、このTF408を受信した端末がSIFS(Short InterFrame Space)の経過後に送信することができるデータのduration(時間情報)を含む。なお、このTF408は、例えば、図12を用いて後述するIEEE802.11axの形式を有しうる。APは、これと並行して(同時に)、リンク2において、STA1に向けてTrigger Frame(TF409)を送信する。このTF409は、TF407と同様の情報に加えて、APがリンク2で獲得するTXOPの情報も含む。このTXOPにより、APは、STA1以外の端末に対してもNAVを更新させて、期間410に渡る送信権を獲得する。この期間410は、終端が期間403と揃うように、その期間の長さが設定される。
STA1は、TF408に応じて、リンク1において、AP宛に、UL(Uplink)のAggregate Medium access control Protocol Data Unit(A-MPDU411)を送信する。また、STA1は、並行して、リンク2において、AP宛にA-MPDU412を送信する。ここで、STA1は、これらのA-MPDU411とA-MPDU412の時間長を揃える。このために、STA1は、リンク1とリンク2とで、異なるMCS(Modulation and Coding Scheme)の値の使用や、いずれかのMPDUに対するパディングの付加などにより、必要に応じてフレームの時間長を調整しうる。
APは、これらのUL Dataを受信すると、リンク1において応答(BA+TF413)をSTA1へ返す。また、APは、リンク1での応答の送信と同様に、リンク2において応答(BA+TA414)をSTA1へ返す。この応答は、A-MPDUに対する「BA(Block Ack)」に、「TF」の意味を加えたものである。なお、APは、この段階で、TFの意味が追加されていない単なるBAを送信することにより、STA1からのULのマルチリンク通信を終了させることもできる。例えば、APは、TXOP403およびTXOP410の終端において、ULのマルチリンク通信を終了させるために、A-MPDU415およびA-MPDU416に対して、TFの意味が追加されていないBA417およびBA418を送信しうる。
このように、リンク2の状態に応じてTF408およびTF409が送信されるタイミングが調整され、これにより、STA1が、マルチリンクでUL通信を適切に実行することができるようになる。
(処理例2)
図5を用いて、第2の処理例について説明する。なお、処理例1と同様の処理(例えば同様の信号の送受信)が行われる場合については、同じ符号を付して、その説明については省略する。
処理例2では、処理例1のgap406の期間を削減又は削除する。処理例1では、APがリンク2のTXOPを獲得した後に、STA1がリンク1とリンク2の同時通信を実行するため、RTT402とTF408との間に、gap406の時間が必要である。ここで、gap406は、主として、APがリンク2でTXOPを獲得するまでの時間である。このような制御に対し、本処理例のAPは、RTT402を受信したときにリンク2のTXOPを獲得できない場合、リンク1のTF508のみを送信し、リンク2のTXOP獲得後に、リンク1とリンク2の同時送信を起動する。すなわち、APは、STA1からリンク1でRTT402を受信したことに応じて、リンク1でSTA1へTF501を送信する。このTF501により、リンク1でのUL通信がすぐに起動される。このTF501と、処理例1のTF408とでは、起動するULフレームのduration値の決定方法が異なる。そして、STA1は、TF501によって指定されたdurationに応じた時間長のA-MPDU502を、リンク1においてAPへ送信する。ここで、STA1がA-MPDU502を送信している間に、リンク2がidleとなったものとする。APは、これに応じて、EDCAアクセスのバックオフカウントを開始し、期間407の経過後に、リンク2でCTS-to-self503を送信する。このCTS-to-selfによって、リンク2においてTXOPの期間410が指定される。この期間410の長さは、終端が期間403と揃うように設定される。また、CTS-to-self503のフレーム長は、A-MPDU411の終端と一致する長さに設定される。なお、このフレームは、IEEE802.11-2016規格において規定されているCTS-to-selfそのものの形式を有してもよいし、例えばpaddingが付加された形式を有してもよい。なお、APは、STR MLDであるため、CTS-to-self503を送信しながら、並行して、A-MPDU502を受信することができる。
その後、APは、リンク1でのA-MPDU502の受信完了に対応する応答として、TFが付加されたBAの形式を有するBA+TF413を送信する。一方、APは、リンク2においてはデータを受信していないため、BAを送信せず、TF504を送信する。これらのBA+TF413とTF504によって、STA1がリンク1とリンク2とで並行してデータを送信することができるようになる。以降の処理は処理例1と同様である。
本処理例では、処理例1のack404およびgap406が省略されるため、STA1が、リンク1において、より多くの通信を行うことができる。なお、TF501のdurationは、リンク2の状態に起因して決定されうる。すなわち、APは、リンク2における期間405の終端タイミング、自身のNAV値、およびバックオフカウンタ値等によって、A-MPDU502の期間を調整してもよい。例えば、APは、リンク2でのアクセス権をすぐに獲得できると判定した場合の期間の長さを、リンク2でのアクセス権をすぐに獲得できると判定しなかった場合の期間よりも短くしうる。これによれば、A-MPDU415およびA-MPDU416のマルチリンク送信の期間長を長く確保することができ、通信の効率を向上させることができる。
なお、処理例2において、APは、RTT402を受信したとき、ack404をSTA1へ返し、その際にタイマを起動させて、TF501の送信までに時間的猶予を設けてもよい。そして、APは、タイムアウトする前にリンク2の送信権を獲得することができた場合は、処理例1の手順を実行し、タイムアウトした場合には、TF501を送信するようにしてもよい。これによれば、短期間のうちにAPが送信権を取得することができる場合に、A-MPDU502が送信されることによるマルチリンク通信が行われない期間が長期化することを防ぐことができる。なお、APは、タイムアウトした場合に、TF501を送信しなくてもよい。この場合、STA1においても同様のタイマを起動しておき、タイムアウトしたことに応じて、リンク1のみで通信を行うようにしてもよい。なお、APは、TF501の送信までに時間的猶予を設ける際に、ack404を送信しなくてもよい。すなわち、APは、RTT402を受信した後に、ack404を送信することなく、起動したタイマがタイムアウトしたか否かを判定してもよい。
(処理例3)
図6を用いて、処理例3について説明する。なお、処理例1と同様の処理(例えば同様の信号の送受信)が行われる場合については、同じ符号を付して、その説明については省略する。本処理例では、APの通信相手としてSTA2が加わり、STA1とSTA2とがOFDMAによって周波数リソースを分け合って通信を行う。
STA1は、EDCAバックオフカウンタがゼロになるまでの期間401の待機の後に、RTTの意味にBSR(Buffer Status Report)情報を加えたフレーム(RTT+BSR601)を送信する。このBSRは、IEEE802.11axで新たに規定された形式とそれ以前の規格で規定された形式との2種類の形式をとりうる。いずれの形式が用いられる場合であっても、STA1における4つアクセスカテゴリごとに送信待ちとなっているデータ量の情報がAPに通知される。また、ここでのBSRは、リンク1とリンク2のそれぞれについての値でありうる。その後、APは、TF408を送信する前に、リンク1とリンク2とにおいてSTA1が必要とする無線リソースの量を算出する。なお、APは、STA1が送信権を有する期間403と、RTT+BSR601で通知された送信データ量と、それぞれのリンクの伝送速度と、使用MCSとに基づいて、各リンクにおいて必要となる無線リソース量を算出しうる。ここでは、リンク1の必要リソース量が多いとする。そして、APは、リンク1において、処理例1と同様のTF408をSTA1へ送信し、STAは、リンク1において、このTF408の終端からSIFS後に、A-MPDU411をAPへ送信する。
また、APは、リンク1の必要リソース量とリンク2の必要リソース量との差が所定値以上であるか否かを判定する。APは、これらの2つの必要リソース量の差が所定値以下であると判定した場合、処理例1と同様の処理を実行する。一方で、APは、2つの必要リソース量の差が所定値を超えると判定した場合、リンク2(必要リソース量が少ない方のリンク)において、ULまたはDL(Downlink)の通信が可能なSTA1以外のSTAが存在するか否かを確認する。ここで、APは、例えば期間405より前にSTA2から受信したBSR情報に基づいて、STA2がULデータを保持していることを把握していたものとする。この場合、APは、STA1とSTA2に対して、UL通信を促すためのIEEE802.11axのTF602を送信する。このTF602により、STA1とSTA2に対して、OFDMA通信のためのRU(Resouce Unit)が割り当てられる。一方、処理例1のTF409を受信したSTAは、OFDMAのMU(Multi User)通信ではなく、帯域幅全体を使用するSU(Single User)通信を行う。リンク2では、TF602の終端からSIFS後に、STA1がOFDMAデータ603をAPへ送信し、STA2がOFDMAデータ604をAPへ送信する。そして、リンク1では、APが、処理例1と同様に、BA+TF413をSTA1へ送信する。一方、リンク2では、APは、STA2に対してはBA604を送信し、STA1に対してはBA+TF605へ送信する。BA604とBA+TF605は、OFDMAによって周波数領域で多重される。その後の処理は処理例1と同様である。
なお、APは、TF602を送信する前にSTA1以外にデータ通信を実行するSTAが存在しない場合、処理例1と同様の処理を実行する。すなわち、APは、IEEE802.11axのTF602ではなく、図4に示すようなTF409をSTA1へ送信しうる。
なお、例えばSTA1が通信すべきデータをA-MPDU411やOFDMAデータ603で全て送信した場合等では、A-MPDU415およびA-MPDU416の送信以降の通信が行われなくてもよい。また、STA2が通信すべきデータの全ての送信をOFDMAデータ604によって完了することができなかった場合などには、APからのTF408およびTF602の送信と、STAからのA-MPDUおよびOFDMAデータの送信とを繰り返してもよい。なお、APは、2回目以降のTF408およびTF602の送信において、STA2とは異なる別のSTA3との通信を行うようにしてもよい。
(処理例4)
図7を用いて、処理例4について説明する。本処理例では、STA1とは別のSTAとの通信を時分割で実行する。その時分割の方法として、IEEE802.11規格で規定されたRDP(Reverse Direction Protocol)を用いる。なお、処理例1や処理例3と同様の処理(例えば同様の信号の送受信)が行われる場合については、同じ符号を付して、その説明については省略する。本処理例では、APは、処理例3と同様にして、リンク2における送信権を獲得するまで待機してからTF408を送信する。このとき、APは、TF408と並行して、STA1へ、RDPフレーム701を送信する。
ここで、RDP手順について説明する。RDPでは、手順を起動する端末(AP又はSTA)が、RD initiatortと呼ばれる。これに対し、RD initiatorから送信権を与えられる端末(AP又はSTA)は、RD responderと呼ばれる。まず、RD initiatorは、送信権(TXOP)を獲得する。次に、RD initiatorは、RD responderへMACフレームを送信する。このとき、MACフレームのHT Control fieldのRDG/More PPDU subfieldのビットを「1」に設定する。このサブフィールドが「1」に設定されることにより、RDGの名称(Reverse Direction Grant)が示すように、反対方向の送信を保証することが示される。すなわち、これにより、RD responderからRD initiatorへの送信が可能になる。なお、RD initiatorからのMACフレームのDuration/IDには、RD initiatorが獲得したTXOPが示される。このため、RD responderは、このTXOPを、自装置の送信のために用いることができる。このときに、MACフレームのRDG/More PPDU subfieldのビットが「0」に設定されることによって、送信の終了がRD initiatorに示される。RD initiatorは、RDG/More PPDU subfieldのビットが「0」に設定されたMACフレームを受信すると、残りのTXOPを別のRD responderに付与することもできる。
図7の例では、APは、RD initiatorとして、RDP701を送信することによってSTA1に送信権を与える。このときのRDPフレームの長さは、TF408と同じ長さとなるように調整される。また、RDPフレームのDurationには、期間410の長さを示す値が設定される。STA1は、リンク1においてA-MPDU411を送信し、一方で、リンク2においてResponse burst702を送信する。ここで、このResponse burstの先頭は、RDP701に対するRDG/More PPDU subfieldのビットを「1」に設定したBA(Block Ack)である。その次に、RDG/More PPDU subfieldのビットを「0」に設定したPPDUが続く。なお、STA1は、A-MPDU411とResponse burst702の長さを揃えて送信し、SIFS後にリンク1とリンク2におけるAPからの応答を待つ。そして、APは、リンク1において、STA1へ、BA+TF413を送信する。一方、APは、リンク2において、STA1へBA703を送信する。続いて、APは、STA2へ、RDP704を送信する。なお、APは、BA+TF413とRDP704の終端を揃えるように調整する。STA1は、リンク1において、BA+TF413に応じて、A-MPDU415をAPへ送信する。一方、STA1は、リンク2においては、TFやRDPを受信していないため、A-MPDUやResponse burstを送信しない。一方で、STA2が、RDP704に応答して、リンク2においてResponse burst705を送信する。そして、APは、リンク1においてA-MPDU415に対するBA417をSTA1へ送信し、リンク2においてResponse burst705に対するBA418をSTA2へ送信する。
このように、本処理例では、STA1とSTA2がリンク2を時間的に分割して使用する。なお、Response burst702およびResponse burst705は、使用チャネルの帯域幅の全てを使うSUフレームである。
なお、上述の各処理例では、STAがRTTを送信する条件を設定しておき、その条件に従って動作するようにしてもよい。例えば、STAは、あるリンクにおいてバックオフカウンタがゼロになったときに複数のリンクの送信バッファにデータが存在するという第1の条件が満たされる場合に、RTTを送信するようにしうる。また、STAは、第1の条件が満たされることに加え、バックオフカウンタがゼロになったリンクが送信バッファ量の多い方のリンクであるという第2の条件が満たされる場合に、RTTを送信してもよい。すなわち、STAは、送信バッファ量の小さい方のリンクのバックオフカウンタがゼロになった場合には、RTTおよびデータの送信を行わないようにしうる。また、STAは、第1の条件(および必要に応じて第2の条件)が満たされることに加え、任意の2つ以上のリンク間での送信バッファ量の差が所定値以下であるという第3の条件が満たされた場合に、RTTを送信してもよい。また、上述の各処理例では、他の装置によって送信権が獲得されている期間405がない場合、APは、その分だけ送信権を早期に獲得することができる。
続いて、STAが実行する処理の流れの例について、図8を用いて説明する。この処理は、STAの制御部202が記憶部201に記憶されているプログラムを実行することにより実現されうる。なお、STAは、以下で説明する処理ステップの少なくとも1つを実現する専用のハードウェアを有してもよい。なお、図8の処理は、APとの接続が確立された後のものである。
本処理において、STAは、マルチリンク動作を実行する状態であるかを確認する(S801)。この状態は、例えば、STAのユーザが、STAの入力部204を介して入力することによって設定される。STAは、マルチリンク動作を実行する状態でない場合(S801でNO)、第1の通信部206または第2の通信部208を独立して使用するシングルリンク通信処理を実行する(S802)。シングルリンク通信処理は、従来の通信処理と同様にして実行されるため、ここでの説明については省略する。その後、STAは、処理をS801に戻す。一方、STAは、マルチリンク動作を実行する状態である場合(S801でYES)、マルチリンクを構成するリンクのうち、複数のリンクにおける送信データが送信バッファに存在するか否かを確認する(S803)。STAは、複数のリンクにおける送信データが送信バッファに存在しない場合(S803でNO)は、この状態で待機する。一方、STAは、複数のリンクにおける送信データが送信バッファに存在する場合(S803でNO)、RTTを送信するリンクにおいて送信権を獲得できたかを判定する(S804)。ここで、ターゲットのリンクの無線媒体が空き(idle)であり、かつ、EDCAバックオフカウンタがゼロになることにより、そのリンクにおける送信権が獲得される。STAは、RTTを送信するリンクにおいて送信権を獲得できない場合(S804でNO)、その送信権の獲得を繰り返し試行する。一方、STAは、RTTを送信するリンクにおいて送信権を獲得できた場合(S804でYES)、RTTフレームを構成する(S805)。このフレームは、TXOPと、マルチリンクのそれぞれのBSR(Buffer Status Report)とを構成要素として含む。そして、STAは、構成したRTTフレームを送信する(S806)。
その後、STAは、RTTに対するAPからの応答(TF)を待ち受けるためのタイマを開始する(S807)。そして、STAは、マルチリンク構成の全てのリンクにおいてTFを受信できたかを確認する(S808)。STAは、全てのリンクにおいてTFを受信できた場合(S808でYES)、各リンクでデータ(A-MPDU、OFDMAデータ、Response burst)を送信する(S809)。そして、STAは、各リンクでの応答(BA又はBA+TF)を受信する(S810)。その後、STAは、マルチリンク通信を終了するか否かを判定する(S811)。STAは、例えば、S810の応答にTFが含まれている場合にはマルチリンク通信を終了しないと判定し、S810の応答にTFが含まれていない場合にはマルチリンク通信を終了すると判定する。STAは、マルチリンク通信を終了すると判定した場合(S811でYES)、処理をS801に戻す。一方で、STAは、マルチリンク通信を終了しないと判定した場合(S811でNO)、処理をS809に戻してマルチリンク通信を繰り返し実行する。STAは、全てのリンクにおいてTFを受信できていない場合(S808でNO)、タイムアウトが発生したかを判定する(S812)。STAは、タイムアウトが発生していない間(S812でNO)は、S808においてTFの待ち受けを継続する。一方、STAは、タイムアウトが発生した場合(S812でYES)、マルチリンク通信を実行せずに、シングルリンク通信により、APと通信する(S802)。
続いて、図9を用いて、APによって実行される処理の流れの例について説明する。この処理は、APの制御部202が記憶部201に記憶されているプログラムを実行することにより実現されうる。なお、APは、以下で説明する処理ステップの少なくとも1つを実現する専用のハードウェアを有してもよい。なお、図9の処理は、STAとの接続が確立された後のものである。
まず、APは、STAからRTTを受信したかを確認する(S901)。APは、STAからRTTを受信していない間(S901でNO)には、RTT以外の送受信データがあるか否かを判定する(S918)。APは、そのような送受信データがある場合(S918でYES)、その送受信データの送受信処理を実行する(S919)。なお、ここでの送受信処理は、STAからのマルチリンク通信要求に対する処理とは異なり、従来の処理であるため、ここでの説明については省略する。なお、APは、そのような送受信データがない場合(S918でNO)には、処理をS901に戻す。
APは、STAからRTTを受信した場合(S901でYES)、RTTに含まれるTXOPとBSRとの内容を確認し、マルチリンクの各リンクで必要となるリソース量を算出する(S902)。ここで、リソース量は、TXOPの期間で、BSRで示されるデータを送信するための通信速度、使用MCS、無線帯域幅でありうる。そして、APは、RTTを送信したSTA1とは別のSTAを通信対象に含めるべきかを判定する(S903)。この判定は、S902における必要リソース量の算出結果に基づきうる。APは、例えば、それぞれのリンクにおける必要リソース量の差異が所定値を超える場合に、別のSTAも通信相手に含めると判定しうる。APは、別のSTAを通信相手に含めるべきであると判定した場合(S903でYES)、通信相手に含めるべき別のSTAを選択して決定する(S904)。この処理では、例えば、RTTを送信したSTA1以外のSTAのうち、送信データを保持しているSTAが選択される。各STAが送信データを保持しているか否かは、そのSTAからのBSR情報の確認によって判定されうる。APは、BSS103に属する各STAから既にBSRを受信しているものとする。ここで、S904で選択されたSTAをSTA2と呼ぶ。なお、S904において、適切なSTAが存在しない場合、APは、適切なSTAが存在しないことを示す情報を保持しておくとともに、STA2がSTA1であるとして扱う。なお、APは、別のSTAを通信相手に含めるべきでないと判定した場合(S903でNO)、S904の処理をスキップする。
そして、APは、RTTを受信したリンクにおいてTFを送信する(S905)。一方、APは、RTTを受信していない方のリンクにおいて、STA1とSTA2との通信方法としてRDPを用いるか否かを決定する(S906)。
APは、RDPを用いると決定した場合(S906でYES)、RTTを受信していない方のリンクにおいてRDPを送信する(S907)。ここで、APは、S905のTFとS907のRDPの終端を揃えるようにフレーム長を調整しうる。そして、APは、RTTを受信したリンクにおいてSTA1からデータを受信する(S908)と共に、もう一方のリンクにおいて、RDPによって送信権を付与したSTAからのデータを受信する(S909)。そして、APは、RTTを受信したリンクにおいて応答(BA又はBA+TF)をSTA1へ返す(S910)。また、APは、もう一方のリンクにおいて、RDPで送信権を与えたSTAへ応答(BA)を返すと共に、次に送信権を与えるべきSTA(例えばSTA2)へRDPを送信する(S911)。なお、APは、S910の応答と、S911の応答およびRDPとの終端が揃うように、フレーム長を調整しうる。
APは、RDPを用いないと決定した場合(S906でNO)、RTTを受信しなかった法のリンクにおいてTFまたはOFDMA用TFを送信する(S913)。ここで、APは、別のSTAを通信対象に含めないと判定した場合や、STA1とSTA2を同じと扱う場合に、TFを送信し、STA1とSTA2とが異なる場合にOFDMA用TFを送信しうる。なお、APは、S905のTFとS913のTFとの終端が揃うように、フレーム長を調整しうる。そして、APは、RTTを受信したリンクでデータを受信する(S914)と共に、もう一方のリンクにおいて、SUまたはOFDMAデータを受信する(S915)。そして、APは、RTTを受信したリンクでSTA1に応答を返す(S916)。また、APは、もう一方のリンクにおいて、SUまたはMulti-STAの応答を返す(S917)。ここで、APは、別のSTAを通信対象に含めないと判定した場合や、STA1とSTA2を同じと扱う場合に、SUの応答を送信し、STA1とSTA2とが異なる場合にMulti-STAの応答を送信しうる。なお、Multi-STAの応答は、OFDMAによるBAまたはIEEE802.11axのMulti-STA BAでありうる。
その後、APは、S901のRTTによるマルチリンク通信を終了するか否かを判定する(S912)。APは、マルチリンク通信を終了すると判定した場合(S912でYES)は処理をS901に戻し、マルチリンク通信を終了しないと判定した場合(S912でNO)は処理をS905に戻す。なお、上述のS902において、RTTにBSRの情報が含まれていない場合には、TXOPのみを使用して以後の制御を実行する。このとき、S903の判定は「NO」となる。
(フレーム構成)
図10(A)~図10(C)を用いて、IEEE802.11規格のMAC(媒体アクセス制御)フレーム1000とそのFrame Body1010の要素であるIE(Information Element)の構成を示す。図10(A)は、MACフレーム1000の全体の構成例を示す。MACフレーム1000において、Frame Control1001は、フレーム全体の制御に関するフィールドであり、2オクテット(16ビット)の長さを有する。Frame Control1001の詳細については、図10(B)を用いて後述するようなサブフィールドを有する。Duration/ID1002は、2オクテット長を有し、MSB(Most Significant Bits:B15)が「1」の場合に、残りの15ビットによって0から32767マイクロ秒の範囲でフレーム長やTXOP等の時間を示す。Address1003は、6オクテット長のフィールドであり、MACフレームのタイプ(Type1022)によって、BSSID、送信元、宛先などのアドレスが設定される。Address1004、Address1005、Address1007も同様のフィールドであるが、示すべきアドレスの数に応じて、必要に応じて設定される。Sequence Control1006は、データのシーケンス番号等の情報等を格納するために必要に応じて2オクテット長で設定されるフィールドである。
QoS Control1008は、例えばIEEE802.11axより前の規格のBSR(Buffer Status Report)等の情報を格納するために必要に応じて2オクテット長で設定されるフィールドである。IEEE802.11axより前の規格のBSRが格納される場合、そのBSRは2つの情報により表される。その2つの情報のうち、第1の情報は、4ビットのTID(Traffic Identifier)である。EDCAアクセス方式の場合、このTIDによって示される値のうちの0から7までの値が、4つのアクセスカテゴリのAC_VO(音声)/AC_VI(ビデオ)/AC_BE(ベストエフォート)/AC_BK(バックグランド)のいずれかを示す。第2の情報は、8ビットのQueue sizeである。Queue sizeは、256octetを単位として表現され、送信バッファに滞留しているデータ量を示す。
HT Control1009は、必要に応じて4オクテット長で設定されるフィールドである。IEEE802.11ax規格においては、先頭1ビットが「0」に設定されることによりHT(High Throughput:IEEE802.11n)用のフレームであることが示される。また、先頭2ビットが10に設定されることによりVHT(Very High Throughput:IEEE802.11ac)用のフレームであることが示される。さらに、先頭2ビットが11に設定されることによりHE(High Efficiency:IEEE802.11ax)用のフレームであることが示される。なお、EHT(Extremely High Throughput:IEEE802.11be)用のフレームについては、このような定義がなされるか否かは未定である。
Frame Body1010は、送信対象のデータが格納されるフィールドであり、その長さはそのデータ長に応じて可変である。なお、Frame Body1010の一部として、図10(C)に示すようなIEが格納されうる。FCS1011は、Frame Check Sequnceであり、誤り検出のためのビットが格納される。
続いて、図10(B)を用いて、Frame Control1001の内容について概説する。Protocol Version1021は、プロトコルのバージョンを示す2ビットのサブフィールドであり、IEEE802.11フレームの場合は0に設定される。Type1022は、フレームのタイプを示す2ビットのサブフィールドであり、フレームがManagement、Control、Dataのいずれのフレームであるかを示す。Subtype1023は、Management、Control、Dataの種類をさらに細かく分類する情報が格納される、4ビットのサブフィールドである。To DS1024は、フレームの宛先がDS(Distirbution System)であるか否かを示す1ビットのサブフィールドである。From DS1025は、フレームの送信元がDSであるか否かを示す1ビットのサブフィールドである。More Fragment1026は、フレームがフラグメントの一部であるか否かを示す1ビットのサブフィールドである。Retry1027は、以前に送信されたデータの再送であるか否かを示す1ビットのサブフィールドである。Power Management1028は、STAが省電力モードであるか否かを示す1ビットのサブフィールドである。More Data1029は、現在のフレームで送信されるデータの後にさらなる送信データが存在するか否かを示す1ビットのサブフィールドである。Protected Frame1030は、暗号化によりフレームが保護されているかを示す1ビットのサブフィールドである。+HTC1031は、例えば、HT Control1009が含まれるかを示す1ビットのサブフィールドである。
次に、Frame Body1010に含まれるIEの構成について図10(C)を用いて概説する。ここでは、特に、EHT Capabilities elementの構成を示す。Element ID1041は、IEの識別子を格納する。IEEE802.11beのEHTに関する値は、IEEE802.11axのHE Capabilities elementの値を踏襲し、例えば255とされる。Length1042は、この情報要素の長さを示す。Element ID Extension1043には、必要に応じて設定されるIEの識別子が格納される。例えば、本実施形態では、能力情報に関するEHT Capabilities elementと、運用情報に関するEHT Operation elementとに対応する値を新たに定義する。そして、それらの値がElement ID Extension1043に格納されるものとする。
EHT MAC Capabilities Information1044、MAC層の能力に関する情報を格納する。EHT PHY Capabilities Information1045は、物理層(PHY)の能力に関する情報を格納する。Supported EHT-MCS And NSS Set1046は、サポートしている変調および符号化方式(MCS)と空間ストリーム数(NSS)とを示す値を格納する。PPE(Physical layer Packet Extension) Thresholds1047はオプションの情報である。
本実施形態の1つの例において、EHT MAC Capabilities Information1044に、マルチリンク能力を示すfieldが定義され、APとSTAとの間で、このフィールドを用いて能力交換が行われる。
図11を用いて、HT Control1009の構成について概説する。HT Control1009の長さは、4オクテット=32ビットである。Variant1101は、情報の種別である。情報の種別は、2つのビット(ビット1102およびビット1103)によって決定される。本実施形態では、HE(High Efficiency:IEEE802.11ax)とEHT(Extremely High Throughput:IEEE802.11be)が、同じビット列「11」に対応するものとする。A-Control1104は、種別がHE又はEHTの場合、30ビット長のフィールドである。A-Control1104は、Control List1105およびPadding1106を含む。Control ID1107は、Control List1105の種別を示し、Control Information1108は、その種別に対応する内容を示す。例えば、IEEE802.11axで新たに定義されたBSRは、Control ID1107として「3」が格納され、Control Information1108として、26ビットの情報が格納される。この26ビットの情報は、以下の情報を含む。
4ビット:ACI Bitmap(情報が含まれているアクセスカテゴリ)
2ビット:Delta TID(上記の組み合わせパターン)
2ビット:ACI High(Queue Size Highが示すアクセスカテゴリ)
2ビット:Scaling Factor(Queueサイズの単位。16/256/2048/32768)
8ビット:Queue Size High
8ビット:Queue Size All(4つのアクセスカテゴリ全体のバッファ量)
以上のように、このBSRでは、QoS Control1008を用いたBSRと比較して、より詳細な情報が示されうる。なお、RTTでは、このIEEE802.11axの形式を流用して、無線リンクごとにバッファ量が示される。
図12(A)~図12(C)を用いて、Trigger Frame(TF1200)の構成について概説する。TFは、IEEE802.11axから導入されたフレームであり、複数の端末(User)がアクセスポイント宛てに並行してフレームを送信するために必要な、起動タイミングとフレームを用いる無線チャネル情報などを示すフレームである。
Frame Contorol1201は、IEEE802.11規格シリーズに共通のフィールドであり、例えば、IEEE802.11axのTrigger Frameであることを示す値が入る。このフィールドの長さは、2オクテットである。Duration1202は、このフレームの時間長を示すフィールドであり、長さは2オクテットである。RA1203は、受信者のアドレス(Receiver Address)を示すフィールドであり、長さは6オクテットである。TA1204は、送信者のアドレス(Transmitter Address)を示すフィールドであり、長さは6オクテットである。Common Info1205は、このTFの宛先である複数の端末に共通な情報を示すフィールドであり、長さは、8オクテット以上である。Common Info1205の詳細については後述する。Per User Info1206は、このTFの宛先のそれぞれに対する個別の情報を示すフィールドであり、宛先ごとに別個のフィールドが用意される。Per User Info1206の長さはそれぞれ5オクテット以上である。Padding1207は、このTFを受信した端末群に時間的猶予を与えるためのフィールドである。APは、各STAのMinTrigProcTimeに基づいて、この時間的猶予を決定する。一般には、TFの宛先となる一群のSTAのそれぞれのMinTrigProcTimeのうち、最大値に対応するpaddingが使用される。FCS1208は、Frame Check Sequenceであり、誤り検出のためのビットが格納される。
Common Info1205は、図12(B)に示すように、Trigger Type1211、Length1212、およびTrigger Type dependent1213を含む。Trigger Type1211は、長さは4ビットのサブフィールドであり、その詳細は図12(C)に示す通りである。本実施形態では、一例として、マルチリンクのためのTFを新たに定義して、Trigger Type1211の値「8」と関連付けておく。これにより、Trigger Type1211の値が「8」のTF1200を受信したSTAは、このTFがマルチリンクのためのTFであることを認識することができるようになる。Length1212は、Trigger Type1211で指定されたタイプに対応する長さを格納する。Trigger Type dependent1213は、Trigger Type1211で指定されたタイプに対応する説明である。
以上のようにして、APは、STAからのRTTに基づいて、STAにマルチリンク通信を実行させることができ、高速・高効率な無線通信を実現することができる。なお、APは、マルチリンクにおける各リンクでの必要な無線リソースの量の差が所定値を超える場合などに、一方のリンクにおいて余剰が出ると予想される無線リソースを他のSTAに割り当てうる。これにより、マルチリンクでの通信の際の通信の効率を向上させることができる。なお、本実施形態では、例えば、必要リソース量が多い方のリンクでは、使用可能な全周波数リソースを使用するものとしてA-MPDUの時間長が設定される。そして、その時間長と揃えた時間長に設定されたA-MPDUやOFDMAデータ等が他方のリンクにおいて送信されるようにしうる。しかしながら、これに限られず、必要リソース量が両方のリンクにおいて多くない場合に、両方のリンクにおいてOFDMAデータが使用されるようにしてもよい。例えば、最短の時間長のフレームにおいてすべてのデータを送信可能である場合、その余剰分が他のSTAの通信に割り当てられてもよい。すなわち、例えばリンク1とリンク2の両方において他のSTAに無線リソースが割り当てられてもよい。
なお、上述のAPは、例えば他のAPとの間の通信において上述のSTAとして動作してもよく、また、上述のSTAは、例えば他のSTAとの間の通信において上述のAPとして動作してもよい。また、上述の各処理は、IEEE802.11be規格に準拠したAP及びSTAを例として説明したが、IEEE802.11be規格の後継規格や、無線LANと関連しない別の無線通信規格において、上述の手順が実行されてもよい。また、上述の説明における各専門用語は例示として用いられたものであり、発明を特定の実施形態に限定することを意図していない。例えば、RTTは、STAがデータを送信することを要求するためのフレームであるが、他の所定のフレームに基づいて、上述のような処理が行われてもよい。すなわち、第1の装置が所定のフレームを送信したことに応じて、第1の装置に対してのみならず、第2の装置にも無線リソースが割り当てられるようにしうる。
<<その他の実施形態>>
本発明は、上述の実施形態の1以上の機能を実現するプログラムを、ネットワーク又は記憶媒体を介してシステム又は装置に供給し、そのシステム又は装置のコンピュータにおける1つ以上のプロセッサがプログラムを読出し実行する処理でも実現可能である。また、1以上の機能を実現する回路(例えば、ASIC)によっても実現可能である。
発明は上記実施形態に制限されるものではなく、発明の精神及び範囲から離脱することなく、様々な変更及び変形が可能である。従って、発明の範囲を公にするために請求項を添付する。
202:制御部、206、208:通信部

Claims (20)

  1. 他の装置と第1のリンクおよび第2のリンクを並行して用いて無線通信を行うことができる通信装置であって、
    第1の他の装置から、前記第1のリンクおよび前記第2のリンクを並行して用いた通信を実行するための所定のフレームを受信したことに基づいて、前記第1のリンクおよび前記第2のリンクにおける無線リソースの前記第1の他の装置への割り当てを示す情報を当該第1の他の装置へ送信すると共に、前記第1のリンクまたは前記第2のリンクにおける無線リソースの前記第1の他の装置と異なる第2の他の装置への割り当てを示す情報を当該第2の他の装置へ送信する通信制御手段を有することを特徴とする通信装置。
  2. 前記所定のフレームは、前記第1のリンクと前記第2のリンクとにおいて前記第1の他の装置が送信すべきデータの量を示す情報を含むことを特徴とする請求項1に記載の通信装置。
  3. 前記通信制御手段は、前記第1のリンクと前記第2のリンクとにおいて前記第1の他の装置が送信すべきデータの量に基づいて、前記第1のリンクおよび前記第2のリンクにおいて必要な無線リソースの量を特定し、当該無線リソースの量に基づいて、前記第1の他の装置へ無線リソースを割り当てることを特徴とする請求項2に記載の通信装置。
  4. 前記所定のフレームは、前記第1の他の装置が送信権を獲得しているリンクにおいて受信されると共に、当該リンクにおいて前記第1の他の装置が送信権を獲得している期間に関する情報を含むことを特徴とする請求項1から3のいずれか1項に記載の通信装置。
  5. 前記通信制御手段は、前記第1のリンクにおいて前記所定のフレームを受信した場合に、前記第2のリンクにおける無線リソースを前記第2の他の装置へ割り当てることを特徴とする請求項1から4のいずれか1項に記載の通信装置。
  6. 前記通信制御手段は、前記第1のリンクまたは前記第2のリンクにおいて、前記第1の他の装置と前記第2の他の装置とに時分割で無線リソースを割り当てることを特徴とする請求項1から5のいずれか1項に記載の通信装置。
  7. 前記通信制御手段は、前記第1のリンクまたは前記第2のリンクにおいて、前記第1の他の装置と前記第2の他の装置とに周波数分割で無線リソースを割り当てることを特徴とする請求項1から5のいずれか1項に記載の通信装置。
  8. 前記通信制御手段は、前記第1のリンクおよび前記第2のリンクのそれぞれにおいて前記第1の他の装置に割り当てるべき無線リソースの量の差が所定値を超える場合に、前記第2の他の装置へ無線リソースを割り当てることを特徴とする請求項1から7のいずれか1項に記載の通信装置。
  9. 前記通信装置は、IEEE802.11be規格に準拠した通信を実行することができるアクセスポイントであることを特徴とする請求項1から8のいずれか1項に記載の通信装置。
  10. 他の装置と第1のリンクおよび第2のリンクを並行して用いて無線通信を行うことができる通信手段を有する通信装置であって、
    前記通信手段は、
    第1の他の装置へ、前記第1のリンクおよび前記第2のリンクを並行して用いた通信を実行するための所定のフレームを送信し、
    前記所定のフレームに基づいて、前記第1のリンクおよび前記第2のリンクにおける無線リソースの前記通信装置への割り当てを示すと共に、前記第1のリンクまたは前記第2のリンクにおける無線リソースの前記通信装置と異なる第2の他の装置への割り当てを示す情報を、前記第1の他の装置から受信し、
    前記第1のリンクと前記第2のリンクとのそれぞれにおいて前記通信装置に割り当てられた無線リソースを用いて前記第1の他の装置へデータを送信する、
    ことを特徴とする通信装置。
  11. 前記所定のフレームは、前記第1のリンクと前記第2のリンクとにおいて前記通信装置が送信すべきデータの量を示す情報を含むことを特徴とする請求項10に記載の通信装置。
  12. 前記通信手段は、前記第1のリンクまたは前記第2のリンクにおいて前記通信装置が送信すべきデータの量がゼロの場合に、前記所定のフレームを前記第1の他の装置へ送信しないことを特徴とする請求項10又は11に記載の通信装置。
  13. 前記所定のフレームは、前記通信装置が送信権を獲得しているリンクにおいて送信されると共に、当該リンクにおいて当該通信装置が送信権を獲得している期間に関する情報を含むことを特徴とする請求項10から12のいずれか1項に記載の通信装置。
  14. 前記通信手段が前記第1のリンクにおいて前記所定のフレームを送信した場合に、前記第2のリンクにおける無線リソースが前記第2の他の装置へ割り当てられることを特徴とする請求項10から13のいずれか1項に記載の通信装置。
  15. 前記第1のリンクまたは前記第2のリンクにおいて、前記通信装置と前記第2の他の装置とに時分割で無線リソースが割り当てられることを特徴とする請求項10から14のいずれか1項に記載の通信装置。
  16. 前記第1のリンクまたは前記第2のリンクにおいて、前記通信装置と前記第2の他の装置とに周波数分割で無線リソースが割り当てられることを特徴とする請求項10から14のいずれか1項に記載の通信装置。
  17. 前記通信装置は、IEEE802.11be規格に準拠した通信を実行することができるステーションであることを特徴とする請求項10から16のいずれか1項に記載の通信装置。
  18. 他の装置と第1のリンクおよび第2のリンクを並行して用いて無線通信を行うことができる通信装置によって実行される通信制御方法であって、
    第1の他の装置から、前記第1のリンクおよび前記第2のリンクを並行して用いた通信を実行するための所定のフレームを受信したことに基づいて、前記第1のリンクおよび前記第2のリンクにおける無線リソースの前記第1の他の装置への割り当てを示す情報を当該第1の他の装置へ送信すると共に、前記第1のリンクまたは前記第2のリンクにおける無線リソースの前記第1の他の装置と異なる第2の他の装置への割り当てを示す情報を当該第2の他の装置へ送信することを含むことを特徴とする通信制御方法。
  19. 他の装置と第1のリンクおよび第2のリンクを並行して用いて無線通信を行うことができる通信手段を有する通信装置によって実行される通信方法であって、
    第1の他の装置へ、前記第1のリンクおよび前記第2のリンクを並行して用いた通信を実行するための所定のフレームを送信することと、
    前記所定のフレームに基づいて、前記第1のリンクおよび前記第2のリンクにおける無線リソースの前記通信装置への割り当てを示すと共に、前記第1のリンクまたは前記第2のリンクにおける無線リソースの前記通信装置と異なる第2の他の装置への割り当てを示す情報を、前記第1の他の装置から受信することと、
    前記第1のリンクと前記第2のリンクとのそれぞれにおいて前記通信装置に割り当てられた無線リソースを用いて前記第1の他の装置へデータを送信することと、
    を含むことを特徴とする通信方法。
  20. コンピュータを、請求項1から17のいずれか1項に記載の通信装置として機能させるためのプログラム。
JP2020090828A 2020-05-25 2020-05-25 通信装置、通信制御方法、通信方法、及び、プログラム Active JP7545232B2 (ja)

Priority Applications (4)

Application Number Priority Date Filing Date Title
JP2020090828A JP7545232B2 (ja) 2020-05-25 2020-05-25 通信装置、通信制御方法、通信方法、及び、プログラム
CN202180037237.5A CN115669132A (zh) 2020-05-25 2021-05-10 通信装置、通信控制方法、通信方法、以及程序
PCT/JP2021/017692 WO2021241185A1 (ja) 2020-05-25 2021-05-10 通信装置、通信制御方法、通信方法、及び、プログラム
US17/981,532 US20230057296A1 (en) 2020-05-25 2022-11-07 Communication apparatus, communication control method, communication method, and computer-readable storage medium

Applications Claiming Priority (1)

Application Number Priority Date Filing Date Title
JP2020090828A JP7545232B2 (ja) 2020-05-25 2020-05-25 通信装置、通信制御方法、通信方法、及び、プログラム

Publications (2)

Publication Number Publication Date
JP2021190722A JP2021190722A (ja) 2021-12-13
JP7545232B2 true JP7545232B2 (ja) 2024-09-04

Family

ID=78723392

Family Applications (1)

Application Number Title Priority Date Filing Date
JP2020090828A Active JP7545232B2 (ja) 2020-05-25 2020-05-25 通信装置、通信制御方法、通信方法、及び、プログラム

Country Status (4)

Country Link
US (1) US20230057296A1 (ja)
JP (1) JP7545232B2 (ja)
CN (1) CN115669132A (ja)
WO (1) WO2021241185A1 (ja)

Families Citing this family (2)

* Cited by examiner, † Cited by third party
Publication number Priority date Publication date Assignee Title
JP7421343B2 (ja) 2020-01-09 2024-01-24 キヤノン株式会社 通信装置、通信装置の制御方法、およびプログラム
WO2025105819A1 (ko) * 2023-11-13 2025-05-22 홀리스틱매니폴드 주식회사 무선 랜에서 역방향 전송을 수행하는 방법 및 장치

Citations (1)

* Cited by examiner, † Cited by third party
Publication number Priority date Publication date Assignee Title
US20200053773A1 (en) 2018-08-08 2020-02-13 Mediatek Singapore Pte. Ltd. Multi-link operation setup and channel access control

Family Cites Families (9)

* Cited by examiner, † Cited by third party
Publication number Priority date Publication date Assignee Title
JP5561362B2 (ja) * 2010-04-16 2014-07-30 富士通株式会社 無線中継伝送機能を含む移動無線通信システム
US20130201469A1 (en) * 2010-07-12 2013-08-08 Chemlmage Corporation Method for Analysis of Pathogenic Microorganisms in Biological Samples Using Raman Spectroscopic Techniques
US8363602B2 (en) * 2011-01-14 2013-01-29 Nokia Corporation Method, apparatus and computer program product for resource allocation of coexistent secondary networks
US20160255627A1 (en) * 2015-02-27 2016-09-01 Qualcomm Incorporated Methods and apparatus for communicating lte-u network information
US10986649B2 (en) * 2016-10-31 2021-04-20 Nec Corporation Communication apparatus, communication system, communication method, and non-transitory computer readable medium
WO2019142524A1 (ja) * 2018-01-16 2019-07-25 ソニー株式会社 通信装置及び通信方法
GB2575330B (en) * 2018-07-06 2021-02-24 Canon Kk Direct link and downlink transmissions in trigger-based multi-user transmissions
WO2020040589A1 (ko) * 2018-08-23 2020-02-27 엘지전자 주식회사 무선랜 시스템에서 통신을 수행하기 위한 링크를 설정하기 위한 방법 및 장치
WO2021002736A1 (ko) * 2019-07-04 2021-01-07 엘지전자 주식회사 사이드링크를 지원하는 무선통신시스템에서 단말이 데이터를 전송하는 방법 및 이를 위한 장치

Patent Citations (1)

* Cited by examiner, † Cited by third party
Publication number Priority date Publication date Assignee Title
US20200053773A1 (en) 2018-08-08 2020-02-13 Mediatek Singapore Pte. Ltd. Multi-link operation setup and channel access control

Non-Patent Citations (2)

* Cited by examiner, † Cited by third party
Title
EVGENY KHOROV, ILYA LEVITSKY, IAN F.AKYILDIZ,Current Status and Directions of IEEE 802.11be, the Future Wi-Fi 7,IEEE Access,VOLUME 8,2020,IEEE,2020年05月21日,pp.88675-88676,Internet:<URL:https://ieeeexlore.ieee.org/document/9090146/>
Sharan Naribole (Samsung),Multi-link Channel Access Follow-up, IEEE 802.11-19/1836r4 ,IEEE, インターネット<URL:https://mentor.ieee.org/802.11/dcn/19/11-19-1836-04-00be-multi-link-channel-access-follow-up.pptx>,2020年01月21日

Also Published As

Publication number Publication date
JP2021190722A (ja) 2021-12-13
CN115669132A (zh) 2023-01-31
WO2021241185A1 (ja) 2021-12-02
US20230057296A1 (en) 2023-02-23

Similar Documents

Publication Publication Date Title
US12250043B2 (en) Apparatus and methods for multi-AP joint transmission and reception
JP7394920B2 (ja) 通信装置、通信方法および集積回路
JP6622305B2 (ja) マルチユーザアップリンクアクセスのための方法および装置
TW202325086A (zh) 對用於增強的服務品質(qos)和可靠性的參數的動態選擇
JP7600303B2 (ja) 通信装置及びその通信方法、情報処理装置及びその制御方法、及び、プログラム
CN116208213A (zh) 毫米波系统中的多信道多输入多输出波束成形训练
US11917547B2 (en) Power save for multi-user (MU) operation
CN112385302A (zh) 与基于触发的多用户传输中的直接链路传输和下行链路传输兼容的无线站点的mac/phy接口
CN107113782A (zh) 用于数字通信中避免干扰的系统和方法
JP7361880B2 (ja) マルチユーザ送信における送信パラメータ値を選択するための方法および装置
KR20200087698A (ko) 무선통신시스템에서 사이드링크 물리계층 세션 아이디를 결정하는 방법 및 장치
US20230009996A1 (en) Access points, station and corresponding methods
WO2020238861A1 (zh) Ppdu发送方法、接收方法及通信装置
AU2021334701B2 (en) Communication method and apparatus
JP7598408B2 (ja) アクセスポイント、制御方法、及びプログラム
CN114631343A (zh) 通信装置、控制方法和程序
JP7545232B2 (ja) 通信装置、通信制御方法、通信方法、及び、プログラム
JP2024010191A (ja) 通信装置、情報処理装置、制御方法、及び、プログラム
EP4497265A1 (en) Methods for sensing in a wireless local area network (wlan)
JP7668632B2 (ja) 通信装置、制御方法、およびプログラム
JP7759225B2 (ja) 通信装置、制御方法、及び、プログラム
US20250350971A1 (en) Methods for sensing in a wireless local area network (wlan)
JP2024075270A (ja) 通信装置、制御方法、及び、プログラム
TW202502084A (zh) 使用前導訊號碰撞減少技術進行下行鏈路協調波束成形封包傳輸的多存取點系統的存取點及相關無線通信方法
TW202448211A (zh) 在無線通訊系統中執行預佔管理的方法,以及相關裝置

Legal Events

Date Code Title Description
RD01 Notification of change of attorney

Free format text: JAPANESE INTERMEDIATE CODE: A7421

Effective date: 20210103

A521 Request for written amendment filed

Free format text: JAPANESE INTERMEDIATE CODE: A523

Effective date: 20210113

A621 Written request for application examination

Free format text: JAPANESE INTERMEDIATE CODE: A621

Effective date: 20230524

TRDD Decision of grant or rejection written
A01 Written decision to grant a patent or to grant a registration (utility model)

Free format text: JAPANESE INTERMEDIATE CODE: A01

Effective date: 20240726

A61 First payment of annual fees (during grant procedure)

Free format text: JAPANESE INTERMEDIATE CODE: A61

Effective date: 20240823

R150 Certificate of patent or registration of utility model

Ref document number: 7545232

Country of ref document: JP

Free format text: JAPANESE INTERMEDIATE CODE: R150