JP5259387B2 - プロセスガイダンスの提供方法および装置 - Google Patents

プロセスガイダンスの提供方法および装置 Download PDF

Info

Publication number
JP5259387B2
JP5259387B2 JP2008506503A JP2008506503A JP5259387B2 JP 5259387 B2 JP5259387 B2 JP 5259387B2 JP 2008506503 A JP2008506503 A JP 2008506503A JP 2008506503 A JP2008506503 A JP 2008506503A JP 5259387 B2 JP5259387 B2 JP 5259387B2
Authority
JP
Japan
Prior art keywords
user
data
process guidance
guidance content
request
Prior art date
Legal status (The legal status is an assumption and is not a legal conclusion. Google has not performed a legal analysis and makes no representation as to the accuracy of the status listed.)
Expired - Fee Related
Application number
JP2008506503A
Other languages
English (en)
Other versions
JP2008538039A (ja
Inventor
グッケンハイマー サム
Current Assignee (The listed assignees may be inaccurate. Google has not performed a legal analysis and makes no representation or warranty as to the accuracy of the list.)
Microsoft Corp
Original Assignee
Microsoft Corp
Priority date (The priority date is an assumption and is not a legal conclusion. Google has not performed a legal analysis and makes no representation as to the accuracy of the date listed.)
Filing date
Publication date
Application filed by Microsoft Corp filed Critical Microsoft Corp
Publication of JP2008538039A publication Critical patent/JP2008538039A/ja
Application granted granted Critical
Publication of JP5259387B2 publication Critical patent/JP5259387B2/ja
Anticipated expiration legal-status Critical
Expired - Fee Related legal-status Critical Current

Links

Images

Classifications

    • GPHYSICS
    • G06COMPUTING OR CALCULATING; COUNTING
    • G06QINFORMATION AND COMMUNICATION TECHNOLOGY [ICT] SPECIALLY ADAPTED FOR ADMINISTRATIVE, COMMERCIAL, FINANCIAL, MANAGERIAL OR SUPERVISORY PURPOSES; SYSTEMS OR METHODS SPECIALLY ADAPTED FOR ADMINISTRATIVE, COMMERCIAL, FINANCIAL, MANAGERIAL OR SUPERVISORY PURPOSES, NOT OTHERWISE PROVIDED FOR
    • G06Q10/00Administration; Management
    • G06Q10/10Office automation; Time management
    • G06Q10/103Workflow collaboration or project management
    • GPHYSICS
    • G06COMPUTING OR CALCULATING; COUNTING
    • G06FELECTRIC DIGITAL DATA PROCESSING
    • G06F3/00Input arrangements for transferring data to be processed into a form capable of being handled by the computer; Output arrangements for transferring data from processing unit to output unit, e.g. interface arrangements
    • G06F3/01Input arrangements or combined input and output arrangements for interaction between user and computer
    • G06F3/048Interaction techniques based on graphical user interfaces [GUI]
    • G06F3/0487Interaction techniques based on graphical user interfaces [GUI] using specific features provided by the input device, e.g. functions controlled by the rotation of a mouse with dual sensing arrangements, or of the nature of the input device, e.g. tap gestures based on pressure sensed by a digitiser
    • G06F3/0489Interaction techniques based on graphical user interfaces [GUI] using specific features provided by the input device, e.g. functions controlled by the rotation of a mouse with dual sensing arrangements, or of the nature of the input device, e.g. tap gestures based on pressure sensed by a digitiser using dedicated keyboard keys or combinations thereof
    • G06F3/04895Guidance during keyboard input operation, e.g. prompting
    • GPHYSICS
    • G06COMPUTING OR CALCULATING; COUNTING
    • G06FELECTRIC DIGITAL DATA PROCESSING
    • G06F9/00Arrangements for program control, e.g. control units
    • G06F9/06Arrangements for program control, e.g. control units using stored programs, i.e. using an internal store of processing equipment to receive or retain programs
    • G06F9/44Arrangements for executing specific programs
    • G06F9/451Execution arrangements for user interfaces
    • G06F9/453Help systems
    • GPHYSICS
    • G06COMPUTING OR CALCULATING; COUNTING
    • G06QINFORMATION AND COMMUNICATION TECHNOLOGY [ICT] SPECIALLY ADAPTED FOR ADMINISTRATIVE, COMMERCIAL, FINANCIAL, MANAGERIAL OR SUPERVISORY PURPOSES; SYSTEMS OR METHODS SPECIALLY ADAPTED FOR ADMINISTRATIVE, COMMERCIAL, FINANCIAL, MANAGERIAL OR SUPERVISORY PURPOSES, NOT OTHERWISE PROVIDED FOR
    • G06Q10/00Administration; Management
    • G06Q10/06Resources, workflows, human or project management; Enterprise or organisation planning; Enterprise or organisation modelling

Landscapes

  • Engineering & Computer Science (AREA)
  • Business, Economics & Management (AREA)
  • Human Resources & Organizations (AREA)
  • Strategic Management (AREA)
  • Theoretical Computer Science (AREA)
  • Entrepreneurship & Innovation (AREA)
  • Physics & Mathematics (AREA)
  • General Physics & Mathematics (AREA)
  • Economics (AREA)
  • Software Systems (AREA)
  • General Engineering & Computer Science (AREA)
  • Tourism & Hospitality (AREA)
  • General Business, Economics & Management (AREA)
  • Marketing (AREA)
  • Operations Research (AREA)
  • Quality & Reliability (AREA)
  • Human Computer Interaction (AREA)
  • Data Mining & Analysis (AREA)
  • Development Economics (AREA)
  • Educational Administration (AREA)
  • Game Theory and Decision Science (AREA)
  • User Interface Of Digital Computer (AREA)
  • Management, Administration, Business Operations System, And Electronic Commerce (AREA)
  • Testing And Monitoring For Control Systems (AREA)

Description

本発明は一般的に開発ツールに関し、より詳細には開発ツールに関連するプロセスガイダンスの提供に関する。
ソフトウェアツールおよびアプリケーションはしばしば、ツールまたはアプリケーションの関連機能に関する情報をユーザに提供するヘルプシステムを含む。ヘルプシステムはユーザがヘルプを要求したとき、例えば、ユーザがコンピュータキーボードのF1ボタンを押下するかまたはヘルププルダウンメニューをクリックしたときに起動することができる。ヘルプシステムが起動すると、ヘルプシステムはツールまたはアプリケーションの機能に関連する1以上のヘルプトピックをユーザに表示できる。一部のヘルプシステムでは、クエリを入力することでヘルプにアクセスすることができる。クエリに応答して、ヘルプシステムはツールまたはアプリケーションの様々な機能の使用に関連したヘルプトピックおよび/または情報の一覧を返すことができる。
ワードプロセッサはヘルプシステムを含むアプリケーションの一例である。文書処理アプリケーションの使用中に、ユーザは例えば文書処理アプリケーション内に含まれるフォーマット命令を使用して特定のページフォーマットを行う方法に関するヘルプを望む可能性がある。ユーザは文書処理アプリケーションのヘルプシステムを、例えばF1キーを押下することで起動することができる。次いでユーザはヘルプシステムを使用して、フォーマット命令の使用に関する指示を得ることができる。一部のヘルプシステムにおいては、例えばアプリケーションが最初の実行時にヘルプシステムを自動で起動することができる。
一部のヘルプシステムにおいて、システムはアプリケーションのコンテキストに基づいて特定のヘルプを提供することができる。上記の文書処理の例では、ユーザが文字をタイプしているときを認識するようにユーザのヘルプシステムをプログラムすることができる。このユーザのアクションの認識に応答して、ヘルプシステムは文字をタイプすることに関連するヘルプ情報を表示することができる。例えば、ヘルプシステムはユーザが文字を書くことに対してヘルプを望むか否か問合せることができる。ヘルプシステムは、文書処理アプリケーション内の機能および/または命令に関連する有用情報を提供することで、ユーザが文字を書くことを支援することができる。
プロセスガイダンスは、プロジェクトに従事する者および/またはプロジェクトを計画するプロジェクトマネージャにより検討される。プロセスガイダンスはプロジェクトの作業用に、ガイドラインのセットにできる。例えば、プロジェクトは完了すべきタスクの一覧、プロジェクトに従事すべき人のタイプおよび人数、一定のタスクを割当てるべき人、プロジェクトマネージャに対して作成すべきレポート等を含む。プロセスガイダンスは本形式または他の印刷物、ガイドラインの一覧を有するウェブサイト等の形式とすることができる。
プロセスモデルは、ある種のプロジェクトに対する好適な標準および実施要領を体系化することができる。例えば、ソフトウェア開発プロジェクトはオブジェクトマネジメントグループ(OMG)が開発したソフトウェアプロセスエンジニアリングメタモデル(SPEM)に基づくプロセスモデルを使用することができる。SPEMは、離散システムのモデル化に使用するグラフィカルな言語である統一モデリング言語(UML)に基づいている。
コンテキストセンシティブなプロセスガイダンスシステムがコンテキストに基づいてプロセスガイダンスを提供する。プロセスガイダンスは、プロセスに関するアクションを実行するユーザに情報を提供することができる。
一態様において、本発明は動作を実行するためのコンピュータ実行可能命令を有するコンピュータ可読記録媒体に関する。動作は、システムを使用するユーザから要求を受信すること、システムからのデータを備えるコンテキストデータを受信すること、およびコンテキストデータを使用してプロセスガイダンスコンテンツを提供することを含む。
別の態様において、本発明は動作を実行するためのコンピュータ実行可能命令を有するコンピュータ可読記録媒体に関する。動作は、システムを使用するユーザから第1の要求を受信すること、第1要求に基づいて、システムが使用されるプロセスに関するプロセスガイダンスコンテンツを提供すること、システムを使用するユーザから第2の要求を受信すること、および第2の要求に基づいて、システムの操作に関するヘルプ情報を提供することを含む。
さらに別の態様において、本発明は少なくとも1つのアプリケーションを備えるシステムのユーザに情報を提供する方法に関する。方法は以下の動作、すなわち、ユーザからの要求およびコンテキストデータを受信すること、要求がアプリケーションに関するときアプリケーションの少なくとも1つの機能の情報を提供すること、およびシステムが使用されうるプロセスに要求が関するとき、コンテキストデータに基づいてプロセスガイダンスコンテンツを提供することを含む。
添付図面は縮尺を意図して描いてはいない。図面において、様々な図で示したそれぞれの同一またはほぼ同一の構成要素を同様の番号で表す。明瞭化を図るため、全ての図面が全ての構成要素にラベル付けしているわけではない。
発明者は、コンテキストセンシティブなプロセスガイダンスを、例えばソフトウェア開発プロセスに関連するような多くの実施例おいて提供することが望ましいことを理解している。コンテキストセンシティブなプロセスガイダンスは、少なくとも部分的にはコンテキストデータに基づくプロセスガイダンスである。本明細書で用いられる場合、用語「コンテキスト」はプロセスの状態を定義する情報、またはプロセスの状態に関係する情報を意味する。例えば、コンテキストは、プロセスが実行中であるプロセスモデル、実行が完了したプロセス内のアクティビティ数、実行中であるアクティビティ、ならびにプロジェクトおよび/またはアクティビティの現在の状態を含むことができる。コンテキストデータは、コンテキストを直接的または間接的のいずれかで表示または明らかにするコンテキストセンシティブなプロセスガイダンスシステム上のデータである。例えば、コンテキストデータは、ユーザが従事しているプロジェクトの種類を表すデータ、ユーザがアクセスしている特定フォームの名前を表すデータ、アクティビティの完了期限を表すデータ、およびユーザが既に実行したアクティビティの名前と種類を表すデータを含むことができる。コンテキストセンシティブなプロセスガイダンスを提供して、プロセスの一部態様の実行を担当する人がプロセスの進め方に関して、意思決定することを支援することができる。コンテキストセンシティブなプロセスガイダンスにより、関連性があって時宜にかなったガイダンスをユーザに提供することができる。
例えば、ソフトウェア開発プロセスを考えてみる。1人以上のユーザを、特定バージョンのソフトウェアに関連するアクティビティを実行するよう割り当てが可能になる。上記のアクティビティは、例えば、ビルドを開発すること、コードの断片をテストすること、バグを解決することを含む。ユーザは任意の適切なソフトウェア開発アプリケーションまたはツールを使用して、これらのアクティビティに従事することができる。ソフトウェア開発プロセスの幾つかの時点で、ユーザはプロセスを推進するためにプロセスガイダンスを望む可能性がある。例えば、ユーザは実行すべき次のアクションに関して確信がもてない場合、ユーザはとるべきアクションの指示に関して提案を望む可能性がある。別の例では、ユーザはソフトウェア開発プロセスを計画すること、すなわちチームを組織すること、作成すべきレポートを計画すること、プロセス上の作業の追跡を計画すること等を望む可能性がある。
プロセスガイダンスに関する現行システムは、印刷物またはウェブサイト上の情報を含むことができる。プロセスガイダンスに関する上記のシステムは、ユーザがプロセスに従事するために使用可能なツールおよびアプリケーションとは独立している。また、プロセスガイダンスに関する現行システムは、ユーザが使用中のツールまたはアプリケーションのコンテキストに関する情報を利用していない。従って、ユーザは自身の状況に関連するプロセスガイダンス検索の必要性が出てくる。上記の検索は時間の浪費であり、ユーザの思考プロセスまたはワークフローを妨害する可能性があり、さらに必ずしもユーザが適切なガイドダンスを見つけるとは限らない。
本発明によると、アプリケーションユーザに対して、プロセスガイダンスの提供を容易にするコンテキストセンシティブなプロセスガイダンスシステムが与えられる。
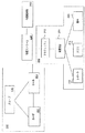
図1は、コンテキストセンシティブなプロセスガイダンスに対して使用可能なコンピュータシステムの例を示す。上記のシステムを、作業データベース106、ヘルプデータベース112、およびプロセスガイダンスデータベース110を維持するサーバ104上で実装することができる。クライアントコンピュータ102を使用して、1以上のソフトウェアアプリケーションおよびツールを実行し、例えばソフトウェア開発プロセスのようなプロセスに関連するアクティビティにユーザは従事することができる。また、クライアントコンピュータ102を使用してサーバ104と通信し、作業項目データベース106に格納したコンテキストデータ、プロセスガイダンスデータベース110に格納したプロセスガイダンスコンテンツおよび/またはヘルプデータベース112に格納したヘルプ情報にアクセスすることもできる。
サーバ104は、データを送受信および処理するよう構成および配置した装置および/またはソフトウェアが可能である。サーバ104は1以上のネットワーク接続経由でデータを送受信するよう構成および配置したハードウェア装置で可能であるが、サーバはハードウェア装置に限定されない。サーバ104は1以上のプロセスからデータを送受信および処理するよう構成および配置したソフトウェアであるかまたはそのソフトウェアを含むことができる。また、任意の適切なサーバを使用することができる。
一般に、サーバ104は少なくとも何らかの形態のコンピュータ可読記録媒体を含む。コンピュータ可読記録媒体は、サーバ104がアクセス可能な任意の利用可能媒体である。限定としてではなく例をあげると、コンピュータ可読記録媒体はコンピュータ記憶媒体および通信媒体を備えることができる。コンピュータ記憶媒体は、コンピュータ可読命令、データ構造、プログラムモジュールまたは他のデータのような情報を格納する任意の方法または技術で実装した、揮発性および不揮発性媒体、取り外し可能および取り外し不能媒体を含む。コンピュータ記憶媒体はこれらに限らないが、RAM、ROM、EEPROM、フラッシュメモリまたは他のメモリ技術、CD−ROM、デジタル多用途ディスク(DVD)または他の光記憶装置、磁気カセット、磁気テープ、磁気ディスク記憶または他の磁気記憶装置、または所望の情報を格納するために使用可能でサーバ104がアクセス可能な任意な他の媒体を含む。一般に、通信媒体はコンピュータ可読命令、データ構造、プログラムモジュールまたは他のデータを搬送波または他のトランスポート機構のような変調データ信号で具体化し、任意の情報配信媒体を含む。「変調データ信号」という用語は、1以上の特徴セットを有する信号か、または信号内の情報を符号化するように変形した信号を意味する。限定としてではなく例をあげると、通信媒体は有線ネットワークまたは直接配線接続のような有線媒体と、音響、RF、赤外線および他の無線媒体のような無線媒体とを含む。また、任意な上記の組合せもコンピュータ可読記録媒体の範囲内に含まれるべきである。
サーバ104は、サーバ104に関連付けられたコンピュータ可読記録媒体上で1以上のプログラムを符号化しておくことができる。それらのプログラムは、1以上のコンピュータまたは他のプロセッサ上で実行されるとき、作業項目追跡システムの態様を実施する方法を実行する。本明細書では「プログラム」という用語は任意のタイプのコンピュータコードまたは命令セットを言うよう汎用的な意味で使用し、そのコンピュータコードまたは命令セットを使用して、作業項目追跡システムの様々な態様を実施するようにコンピュータまたは他のプロセッサをプログラムすることができる。さらに、1以上のコンピュータプログラムは単一のコンピュータ、サーバ、またはプロセッサ上にある必要はなく、モジュール形式で多数の異なるコンピュータ、サーバ、またはプロセッサに分散することができることは理解されよう。
サーバ104内のプログラムは、作業データベース106、ヘルプデータベース112、プロセスガイダンスデータベース110、およびクライアントコンピュータ102を使用するユーザの間の情報の流れを管理できる。これらのプログラムは、プロセスガイダンスコンテンツの処理を自動化することができる。これらのプログラムはプロセスガイダンスを提供、生成、および/またはリンクすることでユーザ入力に応答することができる。
図1に示したコンテキストセンシティブなプロセスガイダンスシステムは、複数のクライアントコンピュータ102も含む。クライアントコンピュータは、例えばパーソナルコンピュータまたはワークステーションのような任意の適切なコンピュータが可能である。ある場合には、クライアントコンピュータはユーザとデータ交換することができ、キーボード、マウス、プリンタまたはディスプレイ画面のような入力および/または出力装置を含むことができる。また、クライアントコンピュータはコンピュータ可読記録媒体も含むことができ、コンピュータ可読記録媒体は、ユーザと作業データベース106、ヘルプデータベース112、およびプロセスガイダンスデータベース110の間での情報交換プロセスにおけるステップを自動的または半自動的な方法で実行するデータおよび/またはプログラムを格納することもできる。サーバ104は、ソフトウェア開発プロセスのようなプロセスで使用されるアプリケーションを実行可能なコンピュータプロセッサの例である。上記のアプリケーションを代替的または追加的に、クライアントコンピュータ102のような1以上のコンピュータ上で実行することができる。
クライアントコンピュータ102はネットワーク接続108経由でサーバ104に接続することができる。クライアントコンピュータ102はサーバ104とネットワーク接続108経由で通信し、プロセスガイダンスの提供に関連するデータを送受信することができる。また、任意の適切なネットワーク接続が使用可能である。例えば、LAN接続、WAN接続、または無線接続を使用することができる。
クライアントコンピュータ102は、1以上の作業グループ、1以上のプロジェクトおよび/あるいは1以上のチームにおける個々のユーザと関連付けることができる。例えば図1は、ソフトウェアバググループに関連付けられた2つのクライアントコンピュータ102と、ソフトウェアテストグループに関連付けられた3つのクライアントコンピュータ102とを示す。要求グループ、ビルドグループ、およびプロジェクトマネジメントグループのような他のグループも、例えば、自身に関連しサーバ104と接続するクライアントコンピュータを有することができる。任意の適切な数のグループはサーバ104のクライアントとなり、各グループは任意の適切な数のクライアントコンピュータ102を有することができる。
図1に示すシステムは、1以上の作業項目の追跡に使用できる。一般に「作業項目」という用語は、実行すべき幾つかのアクションに関連するデータ断片の集合を言う。データは直接的または間接的にアクションに関連付けできる。例えば、作業項目内のデータは実行すべきタスクを記述することができる。この例においてデータは、タスクの名前、タスクの完遂責務を有するパーティ、タスクの期限、タスクの状態または他の情報を特定することができる。また、作業項目を使用して、プロセスに関連する1以上のアクティビティを追跡することができる。作業項目の例はタスク、バグ、リスク、サービス品質要件、レポート、クエリ、および繰り返しを含む。任意の適切な作業項目は、プロジェクトに対して適切なアクティビティの追跡に使用できる。また、作業項目は作業データベース106に格納することができる。
操作中に、ユーザは作業項目に関連するデータをクライアントコンピュータ102で入力することができる。例えば、バググループのマネージャは、特定のソフトウェアバグの解決期限を表すデータを入力できる。データが入力されると、クライアントコンピュータ102は、日付を表す信号をサーバ104に電子的に送信し、サーバ104がその信号を受信すると、サーバ104は日付を表すデータを、そのデータを特定の作業項目に関連付けるフォーマットで作業データベース106に格納することができる。他のユーザ、プロセス、またはクライアントコンピュータはサーバ104と通信することでバグの作業項目に関連するデータにアクセスできる。例えば、バグの解決に割り当てられたバググループのユーザは、その作業の完了期限を知りたいかもしれない。別の例において、テストグループのユーザは、バグの解決後にソフトウェアのテストを計画できるように作業項目の完了予定日を知りたいかもしれない。この作業項目情報にアクセスするため、上述のようにユーザはクライアントコンピュータ102を使用してサーバ104と通信することができる。
図2は、プロセスにおける人と要素の1つの可能な組織を示す。1人または複数人のユーザ204を、上述のバググループまたはテストグループのような1以上のグループ202に関連付けることができる。ユーザ204は1以上のロール(役割)206を担うことができる。ソフトウェア開発プロジェクトにおけるロールの例は、ビジネスアナリスト、プロジェクトマネージャ、テスト担当者、開発者、およびリリースマネージャがあげられる。ロール206は1以上のグループと関連付けることができ、任意な数のユーザ、グループおよび/またはロールを適切に互いと関連付けることができる。ユーザ204、グループ202およびロール206を含むエンティティは集合的に組織230と称する。ユーザ204、ロール206および/またはグループ202はある一定のアクティビティ完遂責務を有する。
プロセスは、完遂すべき1以上のアクティビティ212を有することができる。上述のように、アクティビティ212は、レポート216、クエリ218、要件220のような1以上の作業項目214により追跡することができる。アクティビティ212、作業項目214および様々な種類の作業項目を含むエンティティを作業表現240と称する。組織230が作業表現240を処理する順序は、1以上の作業ストリーム208によりモデル化される。例えば、ロール206は、ロールに割り当てられるアクティビティ212のリストを提供する関連作業ストリーム208を有することができる。作業表現240上での組織230の作業結果、および作業ストリーム208のモデル化の結果は作業成果物210と呼ばれる。
プロセスは、いつ、どのように、誰により各アクティビティが着手されるかを定義する。例えば、プロセスモデルは、実行すべきアクティビティ、各アクティビティが開始される条件、各アクティビティが完了したと考えられる条件、およびアクティビティの実行者を定義することができる。ソフトウェア開発プロジェクトのような大規模プロジェクトの管理では、プロセスに従うことが望ましい。コンテキストセンシティブなプロセスガイダンスは、プロジェクト管理において使用されるシステムと統合される。例えば、様々な作業項目の追跡に作業項目追跡システムが使用されるソフトウェア開発プロジェクトにおいては、作業項目追跡システムを実装するアプリケーションプログラムを修正してコンテキストセンシティブなプロセスガイダンスを提供することができる。
コンテキストセンシティブなプロセスガイダンスは、ユーザが実行しているアクション、ユーザが関連付けられたロール、使用中の作業項目、およびアクティビティが完遂されたか否かといったコンテキストを考慮して、どのプロセスガイダンスのコンテンツが適切かを決定することができる。コンテキストデータは作業項目追跡システムから取得することができる。また、コンテキストデータを使用して、コンテキストセンシティブなプロセスガイダンスを提供することができる。
作業項目データはアクティビティが完遂されたかどうかを表すことができる。例えば、作業項目追跡システムは、レポートの提出、クエリへの応答、要求項目の完了の状態に関連する作業項目を格納することができる。コンテキストセンシティブなプロセスガイダンスシステムは作業項目データにアクセスし、それをプロセスの状態に関連するコンテキストデータとして使用することができる。
ある種のプロセスガイダンスコンテンツはあるコンテキストにおいて適切であり、別の種類のプロセスガイダンスコンテンツは異なるコンテキストにおいて適切となり得る。例えば、図3は「サービス品質要件」作業項目が追跡可能なアクティビティの例を示している。ビジネスアナリストロールおよびプロダクトマネージャロールのような、あるロール206に関連付けられたユーザ204は、異なる時点で実行されるべき様々なアクティビティに対する責務を有する。例えば、ビジネスアナリストは「ライフサイクルスナップショットの開発」と称するアクティビティに関連するアクションをある時点に行うことができ、「サービス品質要件の書き出し」と称するアクティビティに関連する別のアクションを別の時点に行うことができる。異なるプロセスガイダンスコンテンツは、ビジネスアナリストが2つのアクティビティのどちらを作業しているかに基き適切となり得る。
異なるプロセスガイダンスコンテンツは異なるユーザに対して適切となり得る。例えば、プロジェクトマネージャのロールを割り当てられたユーザは、ビジネスアナリストのロールを割り当てられたユーザとは異なるアクティビティを実行することができる。プロジェクトマネージャは製品が技術的な製品仕様を満たすことを保証する責務があり、ビジネスアナリストは製品の販売に関する財務成績に対して責務を有する。異なるプロセスガイダンスは異なるロールに対して適切となり得る。なぜならば、それらはプロセス内で異なるアクティビティを割り当てられ、および/または異なる知識ベースを有するからである。
別の例として、異なるプロセスガイダンスは、使用中の異なる作業項目に対して適切となり得る。レポート216、クエリ218、および要件220は自身に関連する別のデータを有して、異種のアクティビティ、例えば作成すべきレポート、答えるべきクエリ、および満たすべき要件を追跡することができる。使用中の1以上の作業項目に基づいてコンテキスト固有のプロセスガイダンスコンテンツを与えることにより、その作業項目を使用するユーザに対して関連情報を与えることができる。
コンテキストセンシティブなプロセスガイダンスは随意的に適切な方法で要求することができる。
一例において、コンテキストデータを格納またはアクセス可能な1以上のアプリケーションまたはツールを使用してプロジェクトに従事するユーザは、コンテキストデータがアプリケーションまたはツールにより与えられるようにアプリケーションまたはツールを通してプロセスガイダンスを起動できる。図4は、例えばソフトウェア開発プロセスのようなプロセスに従事するためにユーザが使用可能なソフトウェアアプリケーションの一例(Visual Studio(商標)開発環境)を示す。アプリケーションまたはツールを使用してプロセスに関連するあるアクティビティを実行する間のある時点で、ユーザはアプリケーションの1以上の機能に関するヘルプを望む可能性がある。ユーザは上記ヘルプを、ヘルププルダウンメニュー402をカーソルでクリックし、テキスト「ユーザヘルプ」を含む領域でカーソルを離すことで取得することができる。このように、ユーザはアプリケーションのヘルプシステムを起動することができ、アプリケーションの1以上の機能に関するヘルプを取得することができる。上記のヘルプシステムは当業界で公知である。現在公知であるか将来開発されるかに関わらず、ヘルプシステムを随意的に適切な方法で実施することができる。
アプリケーションまたはツールを使用してプロセスに関連するあるアクティビティを実行する間のある時点で、ユーザはプロセスガイダンスを望む可能性がある。本明細書で説明する実施形態において、アプリケーションヘルプが提供されるのと同じ方法でプロセスガイダンスが提供される。アプリケーションヘルプの提供に使用されるものと同様なコンポーネントを使用して、プロセスガイダンスを提供することができる。一部の実施形態において、ヘルプシステムのコンポーネントを適応させプロセスガイダンスを提供することができる。
プロセスガイダンスを得るために、ユーザは例えば、ユーザが使用しているアプリケーション内のヘルププルダウンメニュー402をクリックし、テキストの「プロセスガイダンス」を含む領域でカーソルを離す。このようにユーザはコンテキストセンシティブなプロセスガイダンスシステムを起動できる。図4において、コンテキストセンシティブなプロセスガイダンスシステムを起動する方法の一例を示す。プロセスガイダンスシステムを起動する随意的に適切な方法を使用することができる。例えば、ユーザは、ヘルプシステムおよびプロセスガイダンスの両方を含むシステムを起動することができる。この例において、ユーザは要求を提出し、システムはコンテキストデータに基づいて自動的に、アプリケーションに関連するヘルプ情報またはプロセスに関連するプロセスガイダンスを提供するか否かを決定することができる。
図5は、コンテキストセンシティブなプロセスガイダンスを提供するシステムのブロック図を示す。コンテキストセンシティブなプロセスガイダンスシステムは、例えばクライアントコンピュータ102およびサーバ104のような任意の適切なコンピュータおよび/またはサーバ上で実行することができる。例えば、ユーザはVisual Studio(商標)開発環境のようなアプリケーションをクライアントコンピュータ102または任意の他の適切なコンピュータ上で実行することができる。
コンテキストセンシティブなプロセスガイダンスが要求されると、F1コマンドハンドラ508がプロセスのコンテキストに基づいてコンテキストデータを収集する。F1コマンドハンドラ508はソフトウェアコンポーネントであり、アプリケーションヘルプシステムで使用されるようなコマンドハンドラである。例えばコンテキストデータのようなデータをF1コマンドハンドラにより、ヘルプシステムに渡すことができる。コンテキストデータは、ユーザに表示されているツールウィンドウ502のようなプロセスガイダンスの要求をするユーザの要求作成時に、そのユーザが実行しているアクションに関するデータ、要求するユーザによって実行中のアクションの関連データ、ユーザが従事しているプロジェクト504の関連データ、一定の終了基準506が満足されたか否かに関連するデータ、および1以上の作業項目214に関連するデータを含むことができる。コンテキストデータは、1以上の「キーワード」あるいは、ガイダンスが望まれる特定トピックをユーザが認識したことを示す1以上の識別子を含むこともできる。F1コマンドハンドラは、プロセス内のステップの実行に使用されているアプリケーションの状態に基づいてコンテキストデータを収集することができる。プロセスの一部として実行中のアクティビティに関する情報をアプリケーションが処理または格納する場合、アプリケーションにより格納または処理された情報からコンテキストデータを引き出すことができる。
F1コマンドハンドラ508がコンテキストデータを収集すると、F1コマンドハンドラ508は次いで(DExplorerのような)ウェブブラウザを起動し、以降の処理および/または経路付けのためにコンテキストデータをウェブブラウザに渡すことができる。ウェブブラウザはソフトウェアアプリケーションであり、ページのアクセスおよび表示に利用できる。ウェブブラウザはクライアントコンピュータ102または任意の他の適切なコンピュータ上で実行できる。
F1コマンドハンドラ508が渡すコンテキストデータを受信する際、ウェブブラウザはヘルプシステム510を起動することができる。ヘルプシステム510は、例えば、ユーザが使用中のアプリケーションのヘルプシステムである。ヘルプシステムは、アプリケーションの機能に関連するヘルプ情報を提供するソフトウェアコンポーネントである。ヘルプシステムは、ヘルプデータベース112(図1)に格納したヘルプ情報を提供できる。ヘルプシステム510はさらに、ユーザに対する要求がいつプロセスガイダンスに対する要求を表すかを認識し、プロセスガイダンス要求を、プロセスガイダンスに対する要求に応答する別のソフトウェアコンポーネントに経路付けできる。
図で示した実施形態において、ヘルプシステム510は、例えばサーバ104のサーバ名の他にコンテキストデータを含むプロセスガイダンス要求をオンラインF1ハンドラ512に渡す。オンラインF1ハンドラ512は、適切なサーバへの要求の送信を処理するソフトウェアコンポーネントである。オンラインF1ハンドラ512は、従来のアプリケーションヘルプ要求を処理するヘルプシステム510とプロセスガイダンスを提供する他のソフトウェアコンポーネントとの間のインタフェースを与えるソフトウェアコンポーネントである。
F1ハンドラ512は次いでコンテキストデータをオンラインF1プロバイダプロキシ514に送信する。F1プロバイダプロキシ514は、コンテキストデータをサーバ104のような適切なサーバに経路付けするソフトウェアコンポーネントである。F1プロバイダプロキシ514は、見返りとして、プロセスガイダンス要求に応答して表示される特定コンテンツの識別子を受信することができる。特定コンテンツの識別子は、例えば、ヘルプコンテンツの位置を示すURLである。プロセスガイダンスコンテンツはサーバ104が維持するプロセスガイダンスデータベース110(図1)、または任意の他の適切なデータベースに格納することができる。コンテンツデータは任意の適切なネットワーク接続を使用してクライアントコンピュータ102からサーバ104に送信することができる。F1プロバイダプロキシ514は、プロセスガイダンスシステムのコンポーネントを1以上の位置に格納することができるが、プロセスガイダンス要求を適切な位置に経路付けする簡単なメカニズムを提供する。
サーバ104、またはプロセスガイダンス要求へ応答するために選択するどのようなコンピュータも、オンラインF1プロバイダ516を用いてネットワーク接続経由で、オンラインF1プロバイダプロキシ514からコンテンツデータを受信することができる。オンラインF1プロバイダ516は、ネットワーク上でメッセージを送受信しプロセスガイダンス要求を処理するように構成されるソフトウェアコンポーネントである。
オンラインF1プロバイダ516は次いでマッピングテーブル518を使用して、プロセスガイダンスコンテンツの識別子にコンテキストデータをマッピングすることができる。その識別子には例えば、ガイダンスが要求されるコンテキストに対して適切なコンテキストセンシティブなプロセスガイダンスコンテンツを含むページを示す、URL(統一資源位置子)がある。随意的で適切な手段を使用して、コンテキストデータを特定のプロセスガイダンスコンテンツにマッピングすることができる。マッピングテーブル518は、複数の索引付けURLを含むサーバ104のメモリに格納した1以上のデータ構造が可能である。マッピングテーブル518はコンテキストデータに基づいて、プロセスガイダンスコンテンツの位置を有するURLをオンラインF1プロバイダ516に返すことができる。
URLは次いでオンラインF1プロバイダを使用してクライアントコンピュータ102に送信される。URLは次いでオンラインF1プロバイダプロキシ514により受信される。URLが受信されるとウェブブラウザは、例えばプロセスガイダンスコンテンツを含むページをウェブブラウザウィンドウ内で開くことで、URLを使用してコンテンツにアクセスしてプロセスガイダンスコンテンツを取得できる。次にウェブブラウザはユーザに対しプロセスガイダンスコンテンツを表示装置520上に表示できる。
表示装置520はコンピュータモニタ、またはプロセスガイダンスコンテンツが表示される、人間が認知可能な任意の他の適切な媒体で可能である。
プロセスガイダンスコンテンツは、例えばプロセス内の次のステップに関連するコンテンツ、提示したプラクティス、等の関連プロセスガイダンスコンテンツに対する1以上のリンクを含むことができる。ユーザはリンクを開くことで関連プロセスガイダンスコンテンツにアクセスすることができる。また、リンクを開くことでローカルリダイレクタ522を起動することができ、ローカルリダイレクタ522は次いで適切なトピックを選択する。ローカルリダイレクタ522は、リンクに基づいてトピックを選択するソフトウェアコンポーネントで可能である。
トピックは次いでF1ヘルププロバイダ524に送信される。F1ヘルププロバイダ524は、プロセスガイダンスコンテンツを含むデータファイルを抽出するソフトウェアコンポーネントである。また、F1ヘルププロバイダ524は、トピックに関連する関連プロセスガイダンスコンテンツを例えばローカルディレクトリおよび/またはウェブサイトから得ることができる。ウェブブラウザはファイルを開くことおよび/またはウェブサイトにアクセスすることができ、次いで関連プロセスガイダンスコンテンツをユーザに対して表示装置520上に表示することができる。
ユーザは、クライアントからサーバリダイレクタ526を起動する関連プロセスガイダンスへの別のリンクを開くこともできる。システムがコンテキストセンシティブなプロセスガイダンスを提供できるために、リンクをクリックすることで入力したユーザ要求に応答して提供されるプロセスガイダンスコンテンツは、更新したコンテキストに依存できる。クライアントからサーバリダイレクタ526は、最新のコンテキストデータを取得し、次いで最新のコンテキストデータをネットワーク接続経由でサーバ104に送信するソフトウェアコンポーネントで可能である。
サーバ104はネットワーク接続経由で最新のコンテキストデータを受信し、ユーザがサーバ側リダイレクタ528を用いてリンクをクリックして入力したプロセスガイダンス要求上の情報を受信することができる。サーバ側リダイレクタ528は、リダイレクトされたメッセージを送受信するよう構成したソフトウェアコンポーネントで可能である。また、サーバ側リダイレクタ528は最新のコンテキストデータと、ユーザがアクセスするリンクに関する情報とを使用してプロセスガイダンスコンテンツに対する要求をオンラインF1サービスプロバイダ516に送信する。オンラインF1サービスプロバイダ516は次いでマッピングテーブル518を使用して、プロセスガイダンス要求および最新のコンテキストデータを、プロセスガイダンスデータベース110に格納した関連プロセスガイダンスコンテンツの位置を示すURLにマッピングすることができる。
URLは次いでネットワーク接続経由でクライアントコンピュータ102に送り戻され、URLはクライアントからサーバリダイレクタ526により受信される。URLが受信されるとウェブブラウザは、例えばプロセスガイダンスコンテンツを含むページをウェブブラウザウィンドウ内で開くことで、URLを使用してコンテンツにアクセスしてプロセスガイダンスコンテンツを取得できる。次いで、ウェブブラウザはユーザに関連プロセスガイダンスコンテンツを表示装置520上に表示できる。
図5に示したシステムの動作の一例として、プロジェクトマネージャのロールを割当てられたユーザは、ソフトウェア開発プロジェクトに関連するアクションを実行するためのアプリケーションを使用していてよい。プロジェクトマネージャは、「サービス品質要件をタスクに分割」のようなアクティビティに関連するアクションを図3に示すプロジェクトのある時点で実行するためのアプリケーションを使用していてよい。ユーザがプロセスガイダンスを要求するとき、コンテキストデータを収集することができる。例えば、コンテキストデータは、ユーザがプロジェクトマネージャのロールを割当てられたことを表すデータ、ユーザが「サービス品質要件をタスクに分割」アクティビティに関連するアクション中であることを表すデータ、およびユーザのアクションが特定プロセスモデルを使用するソフトウェア開発プロジェクトに関連することを表すデータがあげられる。コンテキストデータが収集されると、コンテキストセンシティブなプロセスガイダンスシステムは、例えば上述したF1コマンドハンドラ508、オンラインF1ハンドラ512、オンラインF1プロバイダプロキシ514、オンラインF1プロバイダ516、およびマッピングテーブル518を使用して、コンテキストに基づいてプロセスガイダンスコンテンツを取得できる。プロセスガイダンスコンテンツを、サーバ104が管理するプロセスガイダンスデータベース110から取得できる。
プロセスガイダンスコンテンツは上述のコンテキストデータに基づいて選択できる。例えば、プロジェクトマネージャのロールを割当てられたユーザは、「サービス品質要件をタスクに分割」アクティビティを追跡する要求作業項目を見て、そのアクティビティが未完了であると認識できる。ユーザはこのアクティビティを完遂するための進め方を知りたいと望む可能性がある。
このアクティビティに関連するプロセスガイダンスを受信するため、ユーザはプロセスガイダンスを要求することができる。プロセスガイダンスシステムは、例えば「サービス品質要件をタスクに分割」アクティビティが未完了であることを示すデータ、ユーザがプロジェクトマネージャのロールを割当てられることを示すデータ、およびユーザが関連付けられるプロセスを示すデータのようなコンテキストデータに基づいて関連コンテンツを提供することができる。コンテキストセンシティブなプロセスガイダンスシステムはアクティビティが未完了であることを示すコンテキストデータを受信でき、マッピングテーブル518を使用してそのコンテキストデータを適切なプロセスガイダンスコンテンツに対するURLにマッピングすることができる。
図6は、上述のコンテキストデータに基づいてユーザに提供可能なプロセスガイダンスコンテンツの例を示す。ページ610は、例えばウェブブラウザを使用して表示装置520上に表示可能なプロセスガイダンスコンテンツを含む。図6に示すように、ページ610内のプロセスガイダンスコンテンツは、「サービス品質要件をタスクに分割」アクティビティを完了するためにユーザが取ることができるステップに関連するコンテンツを含む。
ページ610はその上に、2種類のプロセスガイドライン、すなわち開始基準606とサブアクティビティ608を含むプロセスガイダンスコンテンツとを表示している。
開始基準は、アクティビティが実行される前に満足されるべきプロセス条件である。例えば、図6はアクティビティ「サービス品質要件をタスクに分割」 を実行する前に実行されるべき3つの開始基準606を示す。開始基準606はプロセスガイダンスコンテンツの一例である。異なるセットの開始基準は異なるアクティビティに関連付けることができる。開始基準は、作業項目、ロール、作業ストリーム、プロジェクト、ツール、等のコンピュータシステム内で表現されるかまたは表現されない要素に関する任意の適切な条件を含むことができる。
サブアクティビティはアクティビティに従事するためのセットのプロセスガイドラインである。例えば、図6はアクティビティ「サービス品質要件をタスクに分割」 の実行の一部として実行可能な2つのサブアクティビティ608を示す。この例において、サブアクティビティ608は「開発タスクを識別」および「開発タスクを生成」を含む。各サブアクティビティ608はそれに関連付けられるさらなるセットのガイドライン612を有することができ、そのセットは、サブアクティビティの実行をユーザに指示可能な詳細を提供する説明文を含むことができる。任意数のサブアクティビティはアクティビティに関連付けることができる。図6において、2つのサブアクティビティを例としてのみ示す。サブアクティビティは、サブアクティビティが完了可能な推奨順序と対応する順序で番号付けすることができる。しかしながら、サブアクティビティを必ずしも番号付けする必要はなく、および/または任意の特定順序で完了する必要はない。
プロセスガイダンスを表示するページは、その上に1以上の関連するセットのプロセスガイドラインに対する1以上のリンクを表示することができる。例えば、ページ610は関連するセットのプロセスガイドラインに対する4つのリンク602を含む。ページに与えられるリンクの数および/または種類は、ユーザが従事しているプロセスのコンテキストに依存できる。例えばページ610内のリンクは、ソフトウェア開発プロジェクト内の次のステップを提示するプロセスモデルに基づいて、提供できる。
例えば、プロジェクトマネージャはリンク602から、プロセスの次のステップの1つが「開発タスクを実施」であることを認識することができる。プロジェクトマネージャはこのステップに関連する更なる情報の取得を望んで、そのアクティビティの関連リンクをクリックしてその情報の取得ができる。リンクのクリックに応答して、例えば最新のコンテキストデータの取得、クライアントからサーバリダイレクタ526、サーバ側リダイレクタ528、およびマッピングテーブル518を使用することで、システムは上述のステップを進めてこの関連アクティビティに対するプロセスガイダンスの取得ができる。
システムは、図7に示すようにページ710に関連プロセスガイダンスをユーザに表示することができる。関連プロセスガイダンスは最新のコンテキストに基づいて取得できる。例えば、最新のコンテキストデータは、ユーザが作業ストリーム「開発タスクを実施」に関連するアクションを実行中であることを表すデータを含むことができる。また、関連プロセスガイダンスは作業ストリーム「開発タスクを実施」に関するコンテンツを含むことができる。作業ストリームに関連するプロセスガイダンスは1以上のプロセスガイドラインを含むことができる。図7において、ユーザがその作業ストリームの関連アクションを実行するためのガイダンスを提供する2セットのプロセスガイドライン、すなわち開始基準706とアクティビティ702を示す。また、アクティビティ702に関連する更なる情報を提供可能なガイドライン704の別なセットも示す。
このように、図7は異なるコンテキストに基づいて異なるプロセスガイダンスコンテンツを与える例を示す。
本発明の少なくとも1実施形態の幾つかの態様をこのように説明してきたが、当業界の技術者は様々な変更、修正、および改善を容易に思いつくであろうことは理解できる。
本発明の上述の実施形態を随意的に多数の方法で実施することができる。例えば、実施形態はハードウェア、ソフトウェアまたはそれらの組合せで実施できる。ソフトウェアで実施するときには、ソフトウェアのコードは任意の適切なプロセッサまたはプロセッサ集合上で、それらが単一コンピュータで与えられるかまたは複数コンピュータ間で分散されるかに関わらず、実行することができる。上述の機能を実行する任意のコンポーネントまたはコンポーネントの集合は一般に上述の機能を制御する1以上の制御装置と考えることができることは理解されたい。1以上の制御装置は、専用ハードウェア、または上述の機能を実行するマイクロコードまたはソフトウェアを用いてプログラムされた汎用ハードウェア(例えば、1以上のプロセッサ)のような、様々な方法で実施できる。
さらに、本明細書で概説した様々な方法またはプロセスは、様々なオペレーティングシステムまたはプラットフォームの任意の1つを採用する1以上のプロセッサで実行可能なソフトウェアとして、コーディングすることができる。さらに、上記ソフトウェアは多数の適切なプログラミング言語および/または従来のプログラミングまたはスクリプティングツールの任意なものを使用して書くことができ、実行可能な機械語コードとしてコンパイルすることもできる。
この点において、本発明の一実施形態は1以上のプログラムで符号化されたコンピュータ可読記録媒体(または複数のコンピュータ可読記録媒体)(例えば、コンピュータメモリ、1以上のフロッピーディスク、コンパクトディスク、光ディスク、磁気テープ等)に関する。プログラムは、1以上のコンピュータあるいは他のプロセッサ上で実行されるとき、上述の本発明の様々な実施形態を実施する方法を実行する。コンピュータ可読記録媒体(複数)は可搬であり、その上に格納されるプログラムまたはプログラム(複数)を1以上の異なるコンピュータあるいは他のプロセッサにロードして、上述の本発明の様々な態様を実施することができる。
さらに、本発明の一態様によると、実行時に本発明の方法を実行する1以上のコンピュータプログラムは単一のコンピュータまたはプロセッサ上で存在する必要はなく、モジュール形式で多数の異なるコンピュータまたはプロセッサ間に分散させて本発明の様々な態様を実施することができることは理解されたい。
本発明の様々な態様は、単体、組合せ、または前述の実施形態では特に説明しなかった様々な構成で使用することができ、従ってその応用において、前述のコンポーネントまたは図で示したコンポーネントの詳細および配置に限定されない。例えば、1つの実施形態で説明した態様は、他の実施形態で説明した態様と随意的な方法で結合することができる。操作が実行される具体的な順序は本発明に対して重要ではない。
「第1」、「第2」、「第3」等の順序用語を請求項で使用して、請求項要素を修正することは、それだけでは、ある請求項要素の方法の動作を実行する別の順序、または一時的な順序に対する任意の優先度、順位、または順序を示唆せず、単にある名前を有するある請求項要素を、請求項要素を区別するために同一名(順序用語の使用は除く)を有する別の要素から区別するためのラベルにすぎない。
また、本明細書の語法および専門用語は説明のために使用され、限定とみなすべきではない。「含む」、「備える」、または「有する」、「包含する」、「伴う」、およびそれらの変化形は本明細書では、それ以降列挙した項目およびそれらの均等物、および追加項目を網羅することを意味する。
上記の変形、修正、および改善は本開示の一部と意図し、本発明の精神および範囲内であると意図する。従って、前述の説明および図は単に例にすぎない。
本発明の一実施形態に従うコンピュータシステムを示す図である。 コンテキストセンシティブなプロセスガイダンスを提供可能なソフトウェア開発環境における、人および要素の組織を示す図である。 特定の作業項目に関連付けられた開発プロセスの要素を示す図である。 アプリケーションがモニタ上に現れる際の、アプリケーションを示すスクリーンショットである。 プロセスガイダンスおよび/またはヘルプを提供するための、アプリケーションを有するシステムコンポーネントを示すブロック図である。 第1のコンテキストで図5のシステムが提供可能なプロセスガイダンスの例を示す図である。 第2のコンテキストで図5のシステムが提供可能なプロセスガイダンスの例を示す図である。

Claims (14)

  1. プロセスガイダンスを提供する方法であって、
    (a)システムを使用するユーザからプロセスを実行する要求を受信するステップと、
    (b)前記プロセスの現在の状態を表す前記システムからのデータ、前記ユーザによって行われる少なくとも1つのアクションに関連する情報、および少なくとも1つのアクティビティを追跡するために前記ユーザによって使用されうる少なくとも1つの作業項目に関連するデータを備えるコンテキストデータを受信するステップと、
    (c)前記要求に応答して、前記コンテキストデータを使用してプロセスガイダンスコンテンツを提供するステップであって、前記プロセスガイダンスコンテンツは、前記プロセスの現在の状態に基づいて前記ユーザに提示されるアクションを表し、前記プロセスガイダンスコンテンツは、前記ユーザによって行われる少なくとも1つのアクション、および少なくとも1つのアクティビティを追跡するために前記ユーザによって使用されうる少なくとも1つの作業項目を表し、前記コンテキストデータは、前記ユーザが関連付けられるグループ内での前記ユーザによって行われる役割を識別するデータを備え、前記プロセスガイダンスコンテンツは、前記ユーザの役割に基づいて提供される、ステップと
    を備えることを特徴とする方法。
  2. 前記プロセスガイダンスコンテンツを提供するステップは、前記プロセスガイダンスコンテンツを人間が認知可能な媒体上に表示することを備えることを特徴とする請求項1に記載の方法。
  3. 前記プロセスガイダンスコンテンツを提供するステップは、前記要求の受信に応答して前記プロセスガイダンスコンテンツを自動的に提供することを備えることを特徴とする請求項1に記載の方法。
  4. 前記プロセスガイダンスコンテンツを提供するステップは、少なくとも2種類のプロセスガイドラインを提供することを備えることを特徴とする請求項1に記載の方法。
  5. 前記少なくとも2種類のプロセスガイドラインを提供することは、アクティビティを実行すべき時点に関連するプロセスガイドラインと、前記アクティビティに関連するサブアクティビティに関連するプロセスガイドラインとを提供することを備えることを特徴とする請求項に記載の方法。
  6. (d)前記システムを使用するユーザから第2の要求を受信するステップと、
    (e)前記システムの更新動作状態に関連するデータを備える更新コンテキストデータを受信するステップと、
    (f)前記更新コンテキストデータを使用して更新プロセスガイドラインコンテンツを提供するステップと
    をさらに備えることを特徴とする請求項1に記載の方法。
  7. システムを使用するユーザに情報を提供する方法であって、
    (a)前記システムを使用するユーザからプロセスを実行する第1の要求を受信するステップと、
    (b)前記第1の要求に応答して、および前記第1の要求が受信される時の前記プロセスの状態を表すデータ、前記ユーザによって行われる少なくとも1つのアクションに関連する情報、および少なくとも1つのアクティビティを追跡するために前記ユーザによって使用されうる少なくとも1つの作業項目に関連するデータを備えるコンテキストデータに基づいて、前記プロセスに関連するプロセスガイダンスコンテンツを提供するステップであって、前記プロセスガイダンスコンテンツは、前記プロセスの状態に基づいて前記ユーザに提示されるアクションを表し、前記プロセスガイダンスコンテンツは、前記ユーザによって行われる少なくとも1つのアクション、および少なくとも1つのアクティビティを追跡するために前記ユーザによって使用されうる少なくとも1つの作業項目を表し、前記コンテキストデータは、前記ユーザが関連付けられるグループ内での前記ユーザによって行われる役割を識別するデータを備え、前記プロセスガイダンスコンテンツは、前記ユーザの役割に基づいて提供される、ステップと、
    (c)前記システムを使用するユーザから前記システムの操作に関連するヘルプ情報についての第2の要求を受信するステップと、
    (d)前記第2の要求に基づいて、前記システムの操作に関連するヘルプ情報を提供するステップと
    を備えることを特徴とする方法。
  8. 前記プロセスガイダンスコンテンツを提供するステップは、前記コンテキストデータに基づいてプロセスガイダンスのトピックを決定することを備えることを特徴とする請求項に記載の方法。
  9. 前記ユーザに対して作業項目を表示するステップをさらに備えることを特徴とする請求項に記載の方法。
  10. 前記コンテキストデータは、前記ユーザに対して表示される作業項目に関連するデータを含むことを特徴とする請求項に記載の方法。
  11. 少なくとも1つのアプリケーションを備えるシステムのユーザに対して情報を提供する方法であって、前記方法は、
    (a)前記ユーザからの要求とコンテキストデータとを受信するステップであって、プロセスを実行する前記システムに関連付けられるアプリケーションは前記ユーザによって使用され、前記コンテキストデータは、前記プロセスの状態に関連するデータ、前記ユーザによって行われる少なくとも1つのアクションに関連する情報、および少なくとも1つのアクティビティを追跡するために前記ユーザによって使用されうる少なくとも1つの作業項目に関連するデータを備える、ステップと、
    (b)前記要求が前記アプリケーションに関連するとき、前記アプリケーションの少なくとも1つの機能に関する情報を提供するステップと、
    (c)前記要求が、前記システムが使用されうるプロセスに関連するとき、前記コンテキストデータに基づいてプロセスガイダンスコンテンツを提供するステップであって、前記プロセスガイダンスコンテンツは、前記プロセスの状態についての提示されるアクションを表し、前記プロセスガイダンスコンテンツは、前記ユーザによって行われる少なくとも1つのアクション、および少なくとも1つのアクティビティを追跡するために前記ユーザによって使用されうる少なくとも1つの作業項目を表し、前記コンテキストデータは、前記ユーザが関連付けられるグループ内での前記ユーザによって行われる役割を識別するデータを備え、前記プロセスガイダンスコンテンツは、前記ユーザの役割に基づいて提供される、ステップと
    を備えることを特徴とする方法。
  12. 前記コンテキストデータに基づいて、前記要求が前記アプリケーションに関連するかどうか、または前記アプリケーションが使用されうるプロセスに前記要求が関連するかどうかを自動的に決定するステップをさらに備えることを特徴とする請求項11に記載の方法。
  13. 前記プロセスガイダンスコンテンツの少なくとも一部をネットワークを介して受信するステップをさらに備えることを特徴とする請求項11に記載の方法。
  14. 前記プロセスガイダンスコンテンツの少なくとも一部が格納される位置を受信するステップであって、前記位置は、前記コンテキストデータに基づいて少なくとも部分的に決定される、ステップをさらに備えることを特徴とする請求項11に記載の方法。
JP2008506503A 2005-04-15 2006-03-03 プロセスガイダンスの提供方法および装置 Expired - Fee Related JP5259387B2 (ja)

Applications Claiming Priority (3)

Application Number Priority Date Filing Date Title
US11/106,765 2005-04-15
US11/106,765 US8386931B2 (en) 2005-04-15 2005-04-15 Method and apparatus for providing process guidance
PCT/US2006/012177 WO2006113112A2 (en) 2005-04-15 2006-03-03 Method and apparatus for providing process guidance

Publications (2)

Publication Number Publication Date
JP2008538039A JP2008538039A (ja) 2008-10-02
JP5259387B2 true JP5259387B2 (ja) 2013-08-07

Family

ID=37109685

Family Applications (1)

Application Number Title Priority Date Filing Date
JP2008506503A Expired - Fee Related JP5259387B2 (ja) 2005-04-15 2006-03-03 プロセスガイダンスの提供方法および装置

Country Status (6)

Country Link
US (3) US8386931B2 (ja)
EP (1) EP1869540B1 (ja)
JP (1) JP5259387B2 (ja)
KR (1) KR20070120095A (ja)
CN (1) CN101180598B (ja)
WO (1) WO2006113112A2 (ja)

Families Citing this family (26)

* Cited by examiner, † Cited by third party
Publication number Priority date Publication date Assignee Title
US7171628B1 (en) * 2002-02-06 2007-01-30 Perttunen Cary D Graphical representation of software installation
US8621418B2 (en) * 2006-07-25 2013-12-31 International Business Machines Corporation Interlinked change-request computer system and method having role-based tabular interface
US8677319B2 (en) * 2006-07-25 2014-03-18 International Business Machines Corporation Computer method and system for composite state management of software change requests
US8160912B2 (en) 2007-10-03 2012-04-17 International Business Machines Corporation System and method for automatic moderator delegation
US10812937B2 (en) 2008-12-11 2020-10-20 Qualcomm Incorporated Method and apparatus for obtaining contextually relevant content
US8678046B2 (en) * 2009-09-20 2014-03-25 Medtronic Vascular, Inc. Apparatus and methods for loading a drug eluting medical device
US20110264698A1 (en) * 2010-04-26 2011-10-27 Htc Corporation Method for guiding operation of application program, mobile electronic device, and computer-readable medium using the method thereof
EP2616968A1 (en) * 2010-09-17 2013-07-24 Oracle International Corporation Method and apparatus for choosing resources based on context and inheritance
US20120124126A1 (en) * 2010-11-17 2012-05-17 Microsoft Corporation Contextual and task focused computing
US20120159341A1 (en) 2010-12-21 2012-06-21 Microsoft Corporation Interactions with contextual and task-based computing environments
US20120216122A1 (en) * 2011-02-23 2012-08-23 Microsoft Corporation Application store topics
EP2538320B1 (de) * 2011-06-22 2015-01-07 TTS Knowledge Products GmbH Verfahren und System zur Unterstützung einer Bedienung eines Computerprogramms
CN103294948B (zh) * 2012-02-27 2017-02-08 百度在线网络技术(北京)有限公司 软件恶意行为的建模及判断方法、装置和移动终端
EP3069272B1 (en) * 2013-11-12 2018-08-29 Pivotal Software, Inc. Managing job status
US10169049B2 (en) * 2014-01-22 2019-01-01 Software Ag Application system independent dynamic process oriented help
US10142400B2 (en) * 2014-05-30 2018-11-27 Genesys Telecommunications Laboratories, Inc. Context-sensitive information retrieval
US9317836B2 (en) 2014-07-16 2016-04-19 International Business Machines Corporation Monitoring responses to changes to business process assets
US9785414B2 (en) * 2015-11-25 2017-10-10 International Business Machines Corporation Dynamic developer education generating process
US20170315825A1 (en) * 2016-05-02 2017-11-02 John C. Gordon Presenting Contextual Content Based On Detected User Confusion
US10585686B2 (en) 2017-01-02 2020-03-10 Microsoft Technology Licensing, Llc Context aware guided scenarios
US20190068526A1 (en) * 2017-08-25 2019-02-28 Facebook, Inc. Methods and systems for helper bot platform assistance
US11150923B2 (en) * 2019-09-16 2021-10-19 Samsung Electronics Co., Ltd. Electronic apparatus and method for providing manual thereof
US11204762B2 (en) * 2020-03-24 2021-12-21 UST Global Inc Systems and methods for tracking features in a development environment
CN111523866B (zh) * 2020-07-03 2020-11-24 支付宝(杭州)信息技术有限公司 为用户提供系统操作赋能的方法及装置
AU2021305184A1 (en) * 2020-07-10 2023-01-19 TripActions, Inc. Methods and systems for dynamically generating contextual user interface elements
US11846967B1 (en) * 2022-11-08 2023-12-19 Whatfix Private Limited System and method for creating at least one step for providing digital guidance to an underlying application

Family Cites Families (25)

* Cited by examiner, † Cited by third party
Publication number Priority date Publication date Assignee Title
US5179654C1 (en) 1988-07-20 2001-05-08 Ibm Help provision in a data processing system
JPH0683554A (ja) 1992-09-03 1994-03-25 Matsushita Electric Ind Co Ltd 操作案内装置
JP3288460B2 (ja) 1993-01-29 2002-06-04 松下電器産業株式会社 表示データ生成装置及び方法
JP3540524B2 (ja) 1996-10-28 2004-07-07 大日本スクリーン製造株式会社 基板処理装置および基板処理方法
US6049812A (en) * 1996-11-18 2000-04-11 International Business Machines Corp. Browser and plural active URL manager for network computers
US5877759A (en) 1997-03-26 1999-03-02 Netscape Communications Corporation Interface for user/agent interaction
US6587969B1 (en) * 1998-06-22 2003-07-01 Mercury Interactive Corporation Software system and methods for testing the functionality of a transactional server
US6307544B1 (en) 1998-07-23 2001-10-23 International Business Machines Corporation Method and apparatus for delivering a dynamic context sensitive integrated user assistance solution
US6018730A (en) * 1998-12-22 2000-01-25 Ac Properties B.V. System, method and article of manufacture for a simulation engine with a help website and processing engine
US6421822B1 (en) * 1998-12-28 2002-07-16 International Business Machines Corporation Graphical user interface for developing test cases using a test object library
US6332211B1 (en) * 1998-12-28 2001-12-18 International Business Machines Corporation System and method for developing test cases using a test object library
US6353897B1 (en) * 1999-01-06 2002-03-05 International Business Machines Corporation Object oriented apparatus and method for testing object oriented software
US7065512B1 (en) * 1999-02-08 2006-06-20 Accenture, Llp Dynamic toolbar in a tutorial system
US6993720B1 (en) * 1999-05-14 2006-01-31 Cnet Networks, Inc. Apparatus and method for integrated software documentation
US7020697B1 (en) * 1999-10-01 2006-03-28 Accenture Llp Architectures for netcentric computing systems
US6907546B1 (en) * 2000-03-27 2005-06-14 Accenture Llp Language-driven interface for an automated testing framework
JP2002024896A (ja) 2000-07-13 2002-01-25 Oki Electric Ind Co Ltd 現金処理機
US7539747B2 (en) * 2001-03-14 2009-05-26 Microsoft Corporation Schema-based context service
US7302634B2 (en) 2001-03-14 2007-11-27 Microsoft Corporation Schema-based services for identity-based data access
JP2003005880A (ja) 2001-06-18 2003-01-08 Skg:Kk ガイダンス提示方法
US20030001875A1 (en) 2001-06-29 2003-01-02 Black Jason E. Context-sensitive help for a Web-based user interface
US6928625B2 (en) * 2001-11-29 2005-08-09 Agilent Technologies, Inc. Systems and methods for managing process control in a graphical user interface
US20020128883A1 (en) * 2002-05-03 2002-09-12 Alexandra Harris Integrated system for insurance claim management
US7203928B2 (en) * 2002-12-31 2007-04-10 Sun Microsystems, Inc. Method and system for generating and maintaining uniform test results
US20040268267A1 (en) * 2003-06-25 2004-12-30 Xerox Corporation. Methods and apparatus for prompted activation of an inactive control element in graphical user interface, and context-based help therefor

Also Published As

Publication number Publication date
US20160364251A1 (en) 2016-12-15
JP2008538039A (ja) 2008-10-02
CN101180598B (zh) 2010-06-23
EP1869540B1 (en) 2019-08-07
CN101180598A (zh) 2008-05-14
KR20070120095A (ko) 2007-12-21
US10540636B2 (en) 2020-01-21
EP1869540A4 (en) 2009-05-06
US8386931B2 (en) 2013-02-26
US20060235736A1 (en) 2006-10-19
WO2006113112A3 (en) 2007-08-23
WO2006113112A2 (en) 2006-10-26
US9448726B2 (en) 2016-09-20
EP1869540A2 (en) 2007-12-26
US20130097499A1 (en) 2013-04-18

Similar Documents

Publication Publication Date Title
JP5259387B2 (ja) プロセスガイダンスの提供方法および装置
US7313564B2 (en) Web-interactive software testing management method and computer system including an integrated test case authoring tool
CN101097579B (zh) 提供模型数据生成器的系统和方法
CN102385483B (zh) 基于上下文的用户接口、搜索和导航
Cumberlidge Business process management with JBoss jBPM
US20140330890A1 (en) Context-Driven Application Information Access and Knowledge Sharing
Mahdavi-Hezaveh et al. Software development with feature toggles: practices used by practitioners
US20240210903A1 (en) Software Development (DevOps) Pipelines for Robotic Process Automation
US20030037030A1 (en) Method and system for storage, retrieval and execution of legacy software
US12236211B2 (en) Providing resolution suggestions in a program development tool
Mahey Robotic Process Automation with Automation Anywhere
Murphy Getting to flow in software development
JP5144458B2 (ja) 作成文書ナビゲーションシステム
Taky Automated testing with cypress
Crookshanks Practical enterprise software development techniques: Tools and techniques for large scale solutions
US20210042133A1 (en) Product demonstration creation toolset that tracks usage of the demonstration
US20250342010A1 (en) Managing feature evolution
Reynolds et al. Oracle SOA Suite 11g R1 Developer's Guide
Sittipolkul et al. Streamlining Information Retrieval Using a Chatbot Application
Sherifi et al. The Potential of Large Language Models in Automating Software Testing: From Generation to Reporting
Lad Building with Prompt Flow
Mirabile et al. Capturing Model-based Risk Management in an Agile Scrum Environment
Kubov et al. Implementing a Jenkins Plugin to Visualize Continuous Integration Pipelines
Lioner et al. Web Based Midwife Reservation System with Laravel PHP and MySQL Database
JP3707322B2 (ja) 学習制御情報作成方法及び装置及び学習制御情報作成プログラムを格納した記憶媒体

Legal Events

Date Code Title Description
A621 Written request for application examination

Free format text: JAPANESE INTERMEDIATE CODE: A621

Effective date: 20090203

A977 Report on retrieval

Free format text: JAPANESE INTERMEDIATE CODE: A971007

Effective date: 20110725

A131 Notification of reasons for refusal

Free format text: JAPANESE INTERMEDIATE CODE: A131

Effective date: 20110826

A601 Written request for extension of time

Free format text: JAPANESE INTERMEDIATE CODE: A601

Effective date: 20111128

A602 Written permission of extension of time

Free format text: JAPANESE INTERMEDIATE CODE: A602

Effective date: 20111205

A521 Request for written amendment filed

Free format text: JAPANESE INTERMEDIATE CODE: A523

Effective date: 20111220

A131 Notification of reasons for refusal

Free format text: JAPANESE INTERMEDIATE CODE: A131

Effective date: 20120803

A521 Request for written amendment filed

Free format text: JAPANESE INTERMEDIATE CODE: A523

Effective date: 20121102

TRDD Decision of grant or rejection written
A01 Written decision to grant a patent or to grant a registration (utility model)

Free format text: JAPANESE INTERMEDIATE CODE: A01

Effective date: 20130329

A61 First payment of annual fees (during grant procedure)

Free format text: JAPANESE INTERMEDIATE CODE: A61

Effective date: 20130424

FPAY Renewal fee payment (event date is renewal date of database)

Free format text: PAYMENT UNTIL: 20160502

Year of fee payment: 3

R150 Certificate of patent or registration of utility model

Ref document number: 5259387

Country of ref document: JP

Free format text: JAPANESE INTERMEDIATE CODE: R150

Free format text: JAPANESE INTERMEDIATE CODE: R150

S111 Request for change of ownership or part of ownership

Free format text: JAPANESE INTERMEDIATE CODE: R313113

R350 Written notification of registration of transfer

Free format text: JAPANESE INTERMEDIATE CODE: R350

R250 Receipt of annual fees

Free format text: JAPANESE INTERMEDIATE CODE: R250

R250 Receipt of annual fees

Free format text: JAPANESE INTERMEDIATE CODE: R250

R250 Receipt of annual fees

Free format text: JAPANESE INTERMEDIATE CODE: R250

R250 Receipt of annual fees

Free format text: JAPANESE INTERMEDIATE CODE: R250

R250 Receipt of annual fees

Free format text: JAPANESE INTERMEDIATE CODE: R250

R250 Receipt of annual fees

Free format text: JAPANESE INTERMEDIATE CODE: R250

R250 Receipt of annual fees

Free format text: JAPANESE INTERMEDIATE CODE: R250

R250 Receipt of annual fees

Free format text: JAPANESE INTERMEDIATE CODE: R250

R250 Receipt of annual fees

Free format text: JAPANESE INTERMEDIATE CODE: R250

LAPS Cancellation because of no payment of annual fees
RD02 Notification of acceptance of power of attorney

Free format text: JAPANESE INTERMEDIATE CODE: R3D02