JP2024136397A - 遊技機 - Google Patents

遊技機 Download PDF

Info

Publication number
JP2024136397A
JP2024136397A JP2023047507A JP2023047507A JP2024136397A JP 2024136397 A JP2024136397 A JP 2024136397A JP 2023047507 A JP2023047507 A JP 2023047507A JP 2023047507 A JP2023047507 A JP 2023047507A JP 2024136397 A JP2024136397 A JP 2024136397A
Authority
JP
Japan
Prior art keywords
game
state
mode
gaming machine
player
Prior art date
Legal status (The legal status is an assumption and is not a legal conclusion. Google has not performed a legal analysis and makes no representation as to the accuracy of the status listed.)
Pending
Application number
JP2023047507A
Other languages
English (en)
Other versions
JP2024136397A5 (ja
Inventor
祐哉 岡田
Yuya Okada
孝弘 佐藤
Takahiro Sato
喜宏 森
Yoshihiro Mori
Current Assignee (The listed assignees may be inaccurate. Google has not performed a legal analysis and makes no representation or warranty as to the accuracy of the list.)
Universal Entertainment Corp
Original Assignee
Universal Entertainment Corp
Priority date (The priority date is an assumption and is not a legal conclusion. Google has not performed a legal analysis and makes no representation as to the accuracy of the date listed.)
Filing date
Publication date
Application filed by Universal Entertainment Corp filed Critical Universal Entertainment Corp
Priority to JP2023047507A priority Critical patent/JP2024136397A/ja
Publication of JP2024136397A publication Critical patent/JP2024136397A/ja
Publication of JP2024136397A5 publication Critical patent/JP2024136397A5/ja
Pending legal-status Critical Current

Links

Images

Landscapes

  • Slot Machines And Peripheral Devices (AREA)
  • Game Rules And Presentations Of Slot Machines (AREA)

Abstract

Figure 2024136397000001
【課題】遊技者や遊技店の双方にとってユーザフレンドリーとなる遊技機を提供する。
【解決手段】電源投入されてからの所定期間においてベットに用いたメダルと払い出されたメダルとに基づく差数を累計した累計数の最下値を基点とし、当該基点からの累計数が上限数に到達することにより遊技の進行が不能化されるコンプリート機能作動状態に制御する遊技機であり、所定状態か有利状態に制御されているかにかかわらず累計数が上限数に到達することにより、遊技の進行が不能化される旨の不能化報知を行い、所定状態か有利状態かにかかわらず累計数が上限数よりも小さい所定数に到達することにより上限数までの残り数を事前報知する。
【選択図】図229

Description

本発明は、パチスロ機やパチンコ機等の遊技機に関する。
従来の遊技機において、ビッグボーナスなどの大当り中に所定条件が成立することにより、遊技機に対する操作を受け付けない打ち止め状態とし、以降における遊技の続行を規制するものがあった(例えば、特許文献1参照)。
特開2004-147874号公報
しかしながら、このような遊技機では、例えば、突然遊技不能となったことへの苛立ちを遊技者に抱かせてしまう虞や、打ち止め状態となっていることに気付いていない遊技者に対して遊技機が故障したのではといった誤解を抱かせてしまう虞があった。また、遊技店の店員にとっても、打ち止め状態となるタイミングが近づいていることを把握し難いために打ち止め状態となった遊技者に対するサポートを十分に行うことができない虞があった。
本発明は、このような点に鑑みてなされたものであり、遊技者や遊技店の双方にとってユーザフレンドリーとなる遊技機を提供することを目的とする。
上記目的を達成するために、本実施形態では以下のような構成の遊技機を提供することができる。
遊技価値(例えば、メダル、遊技球、クレジット、特典など)を消費して遊技を進行し、当該遊技の進行に応じて遊技価値を付与可能な遊技機(例えば、パチスロ機、パチンコ機、メダルレス遊技機など)において、
消費した遊技価値(例えば、ベットに用いたメダル、発射した遊技球など)と付与された遊技価値(例えば、払い出されたメダル・遊技球など)とに基づく差数を累計した累計数を特定する累計数特定手段(例えば、図61のSA03~SA05、CMP_MYカウンタ、基準値カウンタなど)と、
所定期間(例えば、電源投入されてからの期間)における前記累計数の最下値を基点とし、当該基点からの累計数が上限数(例えば、パチスロ機:19000、パチンコ機:95000など)に到達することにより、遊技の進行を不能化する遊技不能化手段(例えば、遊技を進行するための操作・検出が無効化、始動口・作動口・ゲートなどが無効化、大入賞口・電チューなどが閉鎖状態など)と、
制御されている間において付与される遊技価値よりも消費する遊技価値の方が大きくなる所定状態(例えば、通常状態)と、制御されている間において消費する遊技価値よりも付与される遊技価値の方が大きくなる有利状態(例えば、パチスロ機:ATやボーナスなどの遊技者がメダルを増加させることができる状態、パチンコ機:大当り遊技状態、小当り遊技状態、確変遊技状態、時短遊技状態など)とを含む複数種類の状態のいずれかに制御可能な状態制御手段(例えば、主制御回路により遊技状態を制御するための処理)と、
前記状態制御手段により前記所定状態に制御されているか前記有利状態に制御されているかにかかわらず前記基点からの累計数が前記上限数に到達することにより、前記遊技不能化手段により遊技の進行が不能化される旨の不能化報知を行う不能化報知手段(例えば、図60(a)、図60(b)、図62のSA24、SA28、図63のSA41~SA44など)と、
前記状態制御手段により前記所定状態に制御されているか前記有利状態に制御されているかにかかわらず、前記基点からの累計数が前記上限数よりも小さい所定数(例えば、パチスロ機:18500、パチンコ機:90000など)に到達することにより、前記上限数までの残り数に応じた数値情報を特定可能とする事前報知を行うことが可能な事前報知手段(例えば、図60(c)、図60(d)、図70、図71、図62のSA21、図63のSA45~SA48など)と、
前記基点からの累計数が前記上限数よりも小さい数であって前記所定数とは異なる特定数(例えば、パチスロ機:18000、18750、パチンコ機:85000、92500などに到達することにより、前記数値情報とは異なる特定情報(例えば、第1報知、第2報知など)を報知可能な特定報知手段(例えば、図63のSA49~SA51、SA63~SA65など)と、
開始条件が成立することにより有利区間に制御し、当該有利区間における累計数(例えば、有利区間払出数カウンタ)が区間上限数に到達することにより当該有利区間を終了する有利区間制御手段(例えば、有利区間に制御するための処理など)と、を備え、
前記所定期間における前記基点からの累計数に関する情報は、報知条件が成立することにより前記所定数に到達しているか否かにかかわらず報知可能である一方、前記有利区間における累計数に関する情報は、前記報知条件が成立したときであっても報知不可能である(例えば、特定の操作などにより、CMP_MYカウンタの値に関する情報については報知可能である一方、有利区間払出数カウンタの値については報知不可能)。
上記構成によれば、制御されている遊技状態にかかわらず遊技の進行が不能化されるまでの残り数に応じた数値情報が報知されて、遊技者および店員双方が把握可能となる。このため、急に遊技の進行が不能化されてしまう場合よりも、遊技者の苛立ちを例えば事前報知が行われている期間に亘って分散させつつ遊技機が故障したのではといった誤解をまねくことも防止できる。また、残り数に応じて店員がサポート対応の段取りを前もって検討等することができるために、遊技の進行が不能化された遊技機で遊技していた遊技者に対するサポート力を高めることができる。
第1実施形態に係る遊技機の外部構造を示す図である。 第1実施形態に係る遊技機の内部構造を示す図である。 第1実施形態に係る遊技機の電気的構成を示すブロック図である。 第1実施形態に係る遊技機の機能フローを説明するための図である。 第1実施形態に係る第1の遊技機の遊技性を説明するための図である。 第1実施形態に係る第1の遊技機のモードを説明するための図である。 第1実施形態に係る第1の遊技機の各種テーブルを示す図である。 第1実施形態に係る第1の遊技機の各種テーブルを示す図である。 第1実施形態に係る第1の遊技機の図柄配置テーブルを示す図である。 第1実施形態に係る第1の遊技機の内部抽籤テーブルを示す図である。 第1実施形態に係る第1の遊技機の図柄組合せテーブルを示す図である。 第1実施形態に係る第1の遊技機の図柄組合せテーブルを示す図である。 第1実施形態に係る第1の遊技機の図柄組合せテーブルを示す図である。 第1実施形態に係る第1の遊技機の図柄組合せテーブルを示す図である。 第1実施形態に係る第1の遊技機の内部当籤役と停止操作態様と表示役等との対応関係を説明するための図である。 第1実施形態に係る第1の遊技機のリミット処理を説明するための図である。 第1実施形態に係る第1の遊技機の当籤フラグ格納領域、入賞作動フラグ格納領域、図柄コード格納領域の構成を示す図である。 第1実施形態に係る第1の遊技機の持越役格納領域の構成を示す図である。 第1実施形態に係る第1の遊技機の遊技状態フラグ格納領域の構成を示す図である。 第1実施形態に係る第1の遊技機のモードフラグ格納領域の構成を示す図である。 第1実施形態に係る第1の遊技機の作動ストップボタン格納領域の構成を示す図である。 第1実施形態に係る第1の遊技機の押下順序格納領域の構成を示す図である。 第1実施形態に係る第1の遊技機の主制御回路により実行されるメイン処理を示すフローチャートである。 第1実施形態に係る第1の遊技機の主制御回路により実行される電源投入時処理を示すフローチャートである。 第1実施形態に係る第1の遊技機の主制御回路により実行されるメダル受付・スタートチェック処理を示すフローチャートである。 第1実施形態に係る第1の遊技機の主制御回路により実行される内部抽籤処理を示すフローチャートである。 第1実施形態に係る第1の遊技機の主制御回路により実行される遊技開始時状態制御処理を示すフローチャートである。 第1実施形態に係る第1の遊技機の主制御回路により実行される有利区間中遊技開始時処理を示すフローチャートである。 第1実施形態に係る第1の遊技機の主制御回路により実行されるリール停止制御処理を示すフローチャートである。 第1実施形態に係る第1の遊技機の主制御回路により実行される遊技終了時状態制御処理を示すフローチャートである。 第1実施形態に係る第1の遊技機の主制御回路により実行される有利区間中遊技終了時処理を示すフローチャートである。 第1実施形態に係る第1の遊技機の主制御回路により実行される定期割込処理を示すフローチャートである。 第1実施形態に係る遊技機の副制御回路により実行されるサブ側制御処理の概要を示すフローチャートである。 第1実施形態に係るメダルレス遊技機の構成例を示す図である。 第1実施形態に係る遊技機の主制御基板の構成例を示す図である。 第2実施形態に係るロック演出の例を示す図である。 ロック演出番号「1」に対応するロック演出の具体的態様を示す図である。 ロック演出番号「2」に対応するロック演出の具体的態様を示す図である。 ロック演出番号「3」に対応するロック演出の具体的態様を示す図である。 ロック演出番号「4」に対応するロック演出の具体的態様を示す図である。 ロック演出番号「5」に対応するロック演出の具体的態様を示す図である。 ロック演出番号「6」に対応するロック演出の具体的態様を示す図である。 主制御回路において行われるロック演出決定処理を示すフローチャートである。 主制御回路において行われるロック演出実行処理を示すフローチャートである。 疑似遊技においてメイン表示装置に表示される画像の一例を示す図である。 主制御回路において行われる疑似遊技中処理を示すフローチャートである。 主制御回路において行われる通常疑似遊技中処理を示すフローチャートである。 主制御回路において行われる疑似遊技後リール演出処理を示すフローチャートである。 主制御回路において行われるリール演出後疑似遊技中処理を示すフローチャートである。 主制御回路において行われるリール回転開始処理を示すフローチャートである。 主制御回路において行われるランダム遅延処理を示すフローチャートである。 疑似遊技が行われる場合におけるリール制御状態の時間的変化の一例を示す図である。 疑似遊技が行われる場合におけるリール制御状態の時間的変化の一例を示す図である。 疑似遊技が行われる場合におけるリール制御状態の時間的変化の一例を示す図である。 第3実施形態に係る主制御回路において行われるロック演出実行処理を示すフローチャートである。 主制御回路において行われる疑似遊技開始用処理を示すフローチャートである。 主制御回路において行われる通常疑似遊技中処理を示すフローチャートである。 主制御回路において行われるストップボタン操作受付処理を示すフローチャートである。 主制御回路において行われる揺動制御処理を示すフローチャートである。 主制御回路において行われる疑似遊技終了用処理を示すフローチャートである。 主制御回路において行われる疑似遊技チャレンジ操作受付処理を示すフローチャートである。 メイン表示装置に表示される画像の一例を示す図である。 主制御回路において行われるボーナス当籤時処理を示すフローチャートである。 主制御回路において行われる遊技終了時ロック演出決定処理を示すフローチャートである。 主制御回路において行われる遊技終了時ロック演出実行処理を示すフローチャートである。 主制御回路において行われる遊技終了時ロック演出開始用処理を示すフローチャートである。 主制御回路のメモリマップを示す図である。 第1実施形態に係る第1の遊技機(変形例)の遊技性を説明するための図である。 第1実施形態に係る第1の遊技機(変形例)の優遇制御例(通常中)を説明するための図である。 第1実施形態に係る第1の遊技機(変形例)の優遇制御例(ST中)を説明するための図である。 第1実施形態に係る第1の遊技機(変形例)の期待感演出の制御例を説明するための図である。 第1実施形態に係る第1の遊技機(変形例)の期待感演出の制御例を説明するための図である。 第1実施形態に係る第1の遊技機(変形例)の期待感演出の制御例を説明するための図である。 第1実施形態に係る第1の遊技機(変形例)の期待感演出の制御例を説明するための図である。 第1実施形態に係る第1の遊技機(変形例)の期待感演出の制御例を説明するための図である。 第1実施形態に係る第1の遊技機(変形例)の期待感演出の制御例を説明するための図である。 第1実施形態に係る第1の遊技機(変形例)の期待感演出の制御例を説明するための図である。 第1実施形態に係る第1の遊技機(変形例)の期待感演出の制御例を説明するための図である。 第1実施形態に係る第1の遊技機(変形例)の押し順ベルの変形例3(送信情報制御例(その1))を説明するための図である。 第1実施形態に係る第1の遊技機(変形例)の押し順ベルの変形例3(送信情報制御例(その2))を説明するための図である。 (a)は、本発明の第4実施形態に係る遊技状態の移行遷移を示す図である。(b)は、本発明の第4実施形態に係る遊技状態の移行条件をまとめた表である。 (a)は、図柄配置テーブルを示す図である。(b)は、図柄コード表を示す図である。 図柄組合せテーブルを示す図である。 図柄組合せテーブルを示す図である。 フラグ別コンビネーションテーブルを示す図である。 フラグ別コンビネーションテーブルを示す図である。 フラグ別コンビネーションテーブルを示す図である。 フラグ別コンビネーションテーブルを示す図である。 フラグ別コンビネーションテーブルを示す図である。 RT0遊技状態用内部抽籤テーブルを示す図である。 (a)は、RT1遊技状態用内部抽籤テーブルを示す図である。(b)は、BB遊技状態用内部抽籤テーブルを示す図である。 内部当籤役と停止操作態様と表示役等との対応関係の一例を示す図である。 本発明の第4実施形態に係る非有利区間及び有利区間における遊技状態の遷移フローの一例を示す図である。 本発明の第4実施形態に係る出玉状態の移行遷移を示す図である。 本発明の第4実施形態に係る出玉状態の移行条件をまとめた表である。 (a)は、疑似BIG及び疑似REGにおいて指示モニタに表示される数値を示す図である。(b)は、指示モニタに表示される数値に対応する内容を示す図である。 内部当籤役とサブフラグと出玉フラグとの対応関係を示す図である。 主制御回路において行われる非有利区間用遊技開始時処理を示すフローチャートである。 (a)は、有利区間移行抽籤テーブルを示す図である。(b)は、有利区間移行時抽籤テーブルを示す図である。 主制御回路において行われる連荘準備用遊技開始時処理を示すフローチャートである。 (a)は、連荘準備モード抽籤テーブル(1)を示す図である。(b)は、連荘準備モード抽籤テーブル(2)を示す図である。 連荘チャレンジ移行抽籤テーブルを示す図である。 (a)は、連荘チャレンジ移行時確定抽籤テーブルを示す図である。(b)は、連荘準備転落抽籤テーブルを示す図である。 主制御回路において行われる通常ステージ用遊技開始時処理を示すフローチャートである。 主制御回路において行われる通常ステージ開始時処理を示すフローチャートである。 (a)は、通常移行時モード抽籤テーブルを示す図である。(b)は、通常移行時天井抽籤テーブルを示す図である。 ポイントモード抽籤テーブルを示す図である。 主制御回路において行われる通常ステージ専用処理を示すフローチャートである。 通常ステージ中フリーズ抽籤テーブルを示す図である。 通常ステージ中移行フラグ・当籤フラグ抽籤テーブルを示す図である。 通常ステージ中移行フラグ・当籤フラグ抽籤テーブルを示す図である。 通常ステージ中移行フラグ・当籤フラグ抽籤テーブルを示す図である。 主制御回路において行われる通常出玉状態共通処理を示すフローチャートである。 主制御回路において行われる通常規定遊技数カウンタ更新処理を示すフローチャートである。 通常規定遊技数高確1移行抽籤テーブルを示す図である。 通常規定遊技数高確1移行抽籤テーブルを示す図である。 天井フェイク準備中抽籤テーブルを示す図である。 主制御回路において行われる天井関連処理を示すフローチャートである。 天井到達時当籤種別抽籤テーブルを示す図である。 天井到達時当籤種別抽籤テーブルを示す図である。 主制御回路において行われるポイント関連処理を示すフローチャートである。 ポイント獲得抽籤テーブルを示す図である。 ポイント到達時抽籤テーブルを示す図である。 主制御回路において行われる通常ステージ中フラグ当籤時前兆遊技数抽籤処理を示すフローチャートである。 主制御回路において行われる通常ステージ中疑似BIG・昇格チャンス当籤時前兆遊技数抽籤処理を示すフローチャートである。 主制御回路において行われる通常ステージ中チャンスステージ当籤時前兆遊技数抽籤処理を示すフローチャートである。 (a)は、通常ステージ中(ポイント到達時)疑似BIG・昇格チャンス当籤時前兆遊技数抽籤テーブルを示す図である。(b)は、通常ステージ中(天井到達時)疑似BIG・昇格チャンス当籤時前兆遊技数抽籤テーブルを示す図である。(c)は、通常ステージ中(基本)疑似BIG・昇格チャンス当籤時前兆遊技数抽籤テーブルを示す図である。 (d)は、通常ステージ中(ポイント到達時)チャンスステージ当籤時前兆遊技数抽籤テーブルを示す図である。(e)は、通常ステージ中(基本)チャンスステージ当籤時前兆遊技数抽籤テーブルを示す図である。(f)は、通常ステージ中天井フェイク当籤時前兆遊技数抽籤テーブルを示す図である。 主制御回路において行われる通常ステージ用前兆遊技数カウンタ管理処理を示すフローチャートである。 主制御回路において行われる確率モード関連処理を示すフローチャートである。 (a)は、高確2移行抽籤テーブル(1)を示す図である。(b)は、高確2移行抽籤テーブル(2)を示す図である。(c)は、高確2移行抽籤テーブル(3)を示す図である。(d)は、高確2転落抽籤テーブルを示す図である。 主制御回路において行われる昇格チャンス前処理を示すフローチャートである。 昇格チャンス移行時抽籤テーブルを示す図である。 主制御回路において行われるチャンスステージ用遊技開始時処理を示すフローチャートである。 チャンスステージ開始時チャンスステージ保障遊技数抽籤テーブルを示す図である。 チャンスステージ中疑似BIG・昇格チャンス抽籤テーブルを示す図である。 チャンスステージ中遊技数上乗せ抽籤テーブルを示す図である。 主制御回路において行われるチャンスステージ中フラグ当籤時前兆遊技数抽籤処理を示すフローチャートである。 チャンスステージ中フラグ当籤時前兆遊技数抽籤テーブルを示す図である。 主制御回路において行われるチャンスステージ用カウンタ管理処理を示すフローチャートである。 主制御回路において行われる昇格チャンス用遊技開始時処理を示すフローチャートである。 昇格チャンスモード抽籤テーブルを示す図である。 昇格チャンスモード抽籤テーブルを示す図である。 昇格チャンス中抽籤テーブルを示す図である。 次回疑似遊技抽籤テーブルを示す図である。 規定遊技数消化時疑似BIG昇格抽籤テーブルを示す図である。 今回疑似遊技抽籤テーブルを示す図である。 疑似遊技の内容を示す図である。 昇格チャンスにおける遊技の流れを示す図である。 昇格チャンスの1ゲーム目で疑似BIGに当籤した場合における演出例を示す図である。 昇格チャンスの1ゲーム目~4ゲーム目で疑似BIGに全て非当籤となった場合における演出例を示す図である。 主制御回路において行われる疑似BIG用遊技開始時処理を示すフローチャートである。 主制御回路において行われる疑似BIG開始時処理を示すフローチャートである。 疑似BIG開始時連荘チャレンジ抽籤テーブルを示す図である。 疑似BIG中1G連抽籤テーブルを示す図である。 主制御回路において行われる疑似BIG用カウンタ管理処理を示すフローチャートである。 主制御回路において行われる疑似BIG終了時処理(1)を示すフローチャートである。 成立リプ数不足時抽籤テーブルを示す図である。 主制御回路において行われる疑似BIG終了時処理(2)を示すフローチャートである。 最終第2疑似BIG終了時連荘チャレンジ抽籤テーブルを示す図である。 主制御回路において行われる疑似REG用遊技開始時処理を示すフローチャートである。 疑似REG開始時連荘チャレンジ抽籤テーブルを示す図である。 疑似REG中1G連抽籤テーブルを示す図である。 主制御回路において行われる疑似REG用カウンタ管理処理を示すフローチャートである。 主制御回路において行われる連荘チャレンジ用遊技開始時処理を示すフローチャートである。 連荘チャレンジ開始時疑似ボーナス抽籤テーブルを示す図である。 連荘チャレンジ開始時遊技数抽籤テーブルを示す図である。 連荘チャレンジ中抽籤テーブルを示す図である。 連荘チャレンジ終了時通常移行抽籤テーブルを示す図である。 主制御回路において行われる連荘チャレンジ用カウンタ管理処理を示すフローチャートである。 主制御回路において管理されるカウンタの一覧を示す図である。 主制御回路において行われるレバーオン時AT関連処理を示すフローチャートである。 主制御回路において行われる全停止時AT関連処理を示すフローチャートである。 昇格チャンスにおいてペナルティが発生した場合における演出例を示す図である。 本発明の第5実施形態に係る主制御基板のマイクロプロセッサの構成例を示す図である。 本発明の第5実施形態に係るメインCPUが有する各種レジスタの構成図である。 本発明の第5実施形態に係るマイクロプロセッサのメモリマップを示す図である。 本発明の第5実施形態における、電断検知に係る外部割込み処理の概要を説明するための図である。 本発明の第5実施形態における、メイン処理を示すフローチャートである。 本発明の第5実施形態における、電源投入時処理を示すフローチャートである。 本発明の第5実施形態における、CRC検査処理(使用領域外)を示すフローチャートである。 本発明の第5実施形態における、CRC演算処理(使用領域外)を示すフローチャートである。 本発明の第5実施形態における、遊技復帰不可能エラー処理(使用領域外)を示すフローチャートである。 本発明の第5実施形態における、BB(特賞)遊技数チェック処理、送信待機&RAM初期化処理、及び指定RAM初期化処理を示すフローチャートである。 本発明の第5実施形態における、BB(特賞)遊技数チェック処理、送信待機&RAM初期化処理、及び指定RAM初期化処理を示すフローチャートである。 本発明の第5実施形態における、使用領域外RAM初期化処理(使用領域外)、及び使用領域外RAM初期化処理(継続)を示すフローチャートである。 本発明の第5実施形態における、乱数値取得処理、内部抽籤処理を示すフローチャートである。 本発明の第5実施形態における、乱数値取得処理、内部抽籤処理を示すフローチャートである。 本発明の第5実施形態における、インタフェース2出力処理(使用領域外)、及びインタフェース2出力処理(継続)を示すフローチャートである。 本発明の第5実施形態における、メダル通過枚数異常判定処理(使用領域外)を示すフローチャートである。 本発明の第5実施形態における、メダル払出・再遊技作動処理、精算実行処理、及びメダル払出処理を示すフローチャートである。 本発明の第5実施形態における、メダル払出・再遊技作動処理、精算実行処理、及びメダル払出処理を示すフローチャートである。 本発明の第5実施形態における、メダル通過枚数計上処理(使用領域外)を示すフローチャートである。 本発明の第5実施形態における、役比モニタ集計開始処理(使用領域外)を示すフローチャートである。 本発明の第5実施形態における、定期割込み処理を示すフローチャートである。 本発明の第5実施形態における、試射試験信号制御処理(使用領域外)を示すフローチャートである。 本発明の第5実施形態における、エラー検知処理(使用領域外)を示すフローチャートである。 本発明の第5実施形態における、設定値チェック処理(使用領域外)、及び乱数検査処理(使用領域外)を示すフローチャートである。 本発明の第5実施形態における、電断割込み処理を示すフローチャートである。 本発明の第5実施形態における、CRC生成処理(使用領域外)を示すフローチャートである。 本発明の第5実施形態における、使用領域外エラー要因クリア処理(使用領域外)を示すフローチャートである。 本発明の第5実施形態における、CALLEXでの呼出先指定に関する状況を説明するための図である。 本発明の第5実施形態における、メインRAMのCRCチェックに関する処理を説明するための図である。 本発明の第5実施形態における、4ビットデータ取得処理を示すフローチャートである。 本発明の第5実施形態における、4ビットデータ取得処理に関する処理を説明するための図である。 本発明の第5実施形態における、4ビットデータ取得処理を適用して読み出せるよう定義されたテーブルの例を示す図である。 本発明の第5実施形態における、4ビットデータ取得処理を適用して読み出せるよう定義されたテーブルの例を示す図である。 本発明の第5実施形態における、4ビットデータ取得処理を適用して読み出せるよう定義されたテーブルの例を示す図である。 本発明の第5実施形態における、2ビットデータ取得処理を示すフローチャートである。 本発明の第5実施形態における、2ビットデータ取得処理に関する処理を説明するための図である。 本発明の第5実施形態における、2ビットデータ取得処理を適用して読み出せるよう定義されたテーブルの例を示す図である。 本発明の第5実施形態における、カウンタの下位アドレスを入力パラメータとした共通処理に関する処理を説明するための図である。 本発明の第5実施形態における、カウンタの下位アドレスを入力パラメータとした共通処理に関する処理を説明するための図である。 本発明の第5実施形態における、使用領域外RAMエリアのクリア開始アドレス決定方法を説明するための図である。 本発明の第5実施形態における、ストップボタン入力監視処理を示すフローチャートである。 本発明の第5実施形態における、共通情報バックアップ生成処理、及び共通情報バックアップ復帰処理を示すフローチャートである。 本発明の第5実施形態における、共通情報復帰処理を示すフローチャートである。 本発明の第5実施形態における、バックアップ生成、及びバックアップ復帰における共通処理を説明するための図である。 本発明の第6実施形態に係る主制御基板が搭載された遊技機の電気的構成を示すブロック図である。 本発明の第6実施形態に係る主制御基板が搭載された遊技機に設けられた遊技情報表示ユニット、メダル数表示ユニット、及びメダル貸表示ユニットの構成例を示す図である。 本発明の第6実施形態に係る主制御基板の主制御用マイクロプロセッサ、及びメダル数制御用マイクロプロセッサの構成例を示す図である。 本発明の第6実施形態に係る主制御基板の回路構成例の概略図である。 有利区間払出数カウンタの初期値として複数種類の値を設定した場合の差枚数の推移例を説明するための図である。 遊技機の出玉性能のうちAT状態における1遊技当りの平均純増枚数を考慮して有利区間払出数カウンタの初期値を設定する場合を説明するための図である。 契機毎の有利区間払出数カウンタの処理にかかわる可否の具体例1~3を説明するための図である。 契機毎にクリアの対象外となるデータ(保持されるデータ)の一例を説明するための図である。 具体例3の場合における設定変更時の状態遷移を示す図である。 設定変更前後における有利区間払出数カウンタの更新例を天井枚数との関係で説明するための図である。 コンプリート機能に関連して行われる報知例を説明するための図である。 CMP_MYの更新などを行うためのコンプリート機能算出処理を示すフローチャートである。 エラー処理のうちコンプリート機能の作動に関する処理を主として部分的に説明するためのフローチャートである。 CMP_MYに基づいて各種報知を行うためのコンプリート関連報知処理を説明するためのフローチャートである。 パチスロ機と、パチスロ機の上部に配置されたデータ表示器と、ホールコンピュータとを含む遊技システムを示す図である。 ランプの点灯パターンについて説明するための図である。 機種識別用パターンについて説明するための図である。 データ表示機において行われる点灯パターン検出処理を示すフローチャートである。 所定の有利関連情報および事前報知の表示例を説明するための図である。 所定の有利関連情報および事前報知の表示例を説明するための図である。 2桁の7セグLEDにおいてCMP_MYに基づく各種報知を行う場合の具体例を示す図である。 CMP_MYに基づく各種報知を行うためのLEDの例を示す図である。 本実施形態に係る第2の遊技機におけるパチスロ機のボーナス状態及び非ボーナス状態間における遊技状態の遷移フローを示す図である。 本実施形態に係る第2の遊技機における図柄配置テーブルの一例を示す図である。 本実施形態に係る第2の遊技機における図柄組合せの内容の一例を示す図である。 本実施形態に係る第2の遊技機におけるRT0,RT1用の図柄組合せ決定テーブルの一例を示す図である。 本実施形態に係る第2の遊技機におけるRT0,RT1用の図柄組合せ決定テーブルの一例を示す図である。 本実施形態に係る第2の遊技機におけるRT2用の図柄組合せ決定テーブルの一例を示す図である。 本実施形態に係る第2の遊技機におけるRT2用の図柄組合せ決定テーブルの一例を示す図である。 本実施形態に係る第2の遊技機における当籤役番号と当籤役名と当籤役グループ番号との対応表の一例を示す図である。 本実施形態に係る第2の遊技機における当籤役グループ番号と当籤役グループ名との対応表の一例を示す図である。 本実施形態に係る第2の遊技機におけるRT状態(RT0~RT2)で当籤可能な当籤役の表の一例を示す図である。 本実施形態に係る第2の遊技機における内部抽籤テーブルの一例を示す図である。 本実施形態に係る第2の遊技機における指示モニタを用いた押し順の報知の一例を示す図である。 本実施形態に係る第2の遊技機におけるRT状態及び押し順に応じた当籤択の配当(再遊技、BB、メダル払出枚数)の一例を示す図である。 本実施形態に係る第2の遊技機におけるシナリオグループ抽籤テーブルの一例を示す図である。 本実施形態に係る第2の遊技機におけるシナリオグループA用のシナリオ抽籤テーブルの一例を示す図である。 本実施形態に係る第2の遊技機におけるシナリオグループB用のシナリオ抽籤テーブルの一例を示す図である。 本実施形態に係る第2の遊技機におけるシナリオ書き換え抽籤テーブルの一例を示す図である。 本実施形態に係る第2の遊技機における高確1MAP位置抽籤テーブルの一例を示す図である。 本実施形態に係る第2の遊技機における高確2MAP位置抽籤テーブルの一例を示す図である。 本実施形態に係る第2の遊技機におけるGSB連ランク抽籤テーブルの一例を示す図である。 本実施形態に係る第2の遊技機における低確用のTS種別0_前兆移行抽籤テーブルの一例を示す図である。 本実施形態に係る第2の遊技機における高確1用のTS種別0_前兆移行抽籤テーブルの一例を示す図である。 本実施形態に係る第2の遊技機における高確2用のTS種別0_前兆移行抽籤テーブルの一例を示す図である。 本実施形態に係る第2の遊技機における天井用のTS種別0_前兆移行抽籤テーブルの一例を示す図である。 本実施形態に係る第2の遊技機における初期ATレベル抽籤テーブルの一例を示す図である。 本実施形態に係る第2の遊技機におけるATレベル昇格抽籤テーブルの一例を示す図である。 本実施形態に係る第2の遊技機における前兆ゲーム数抽籤テーブルの一例を示す図である。 本実施形態に係る第2の遊技機におけるRUSH昇格抽籤テーブルの一例を示す図である。 本実施形態に係る第2の遊技機におけるRUSH開始時ナビ回数抽籤テーブルの一例を示す図である。 本実施形態に係る第2の遊技機におけるRUSH中_RUSH中疑似BNS抽籤テーブルの一例を示す図である。 本実施形態に係る第2の遊技機における疑似BNS終了時_RUSH中疑似BNS抽籤テーブルの一例を示す図である。 本実施形態に係る第2の遊技機におけるRUSHパンク時BC書き換え抽籤テーブルの一例を示す図である。 本実施形態に係る第2の遊技機における補償モード移行抽籤テーブルの一例を示す図である。 本実施形態に係る第2の遊技機における補償モード中ATレベル昇格抽籤テーブルの一例を示す図である。 本実施形態に係る第2の遊技機における補償モード時ナビ回数抽籤テーブルの一例を示す図である。 本実施形態に係る第2の遊技機における規定チェリー書き換え抽籤テーブルの一例を示す図である。 本実施形態に係る第2の遊技機におけるシナリオ関連データテーブルの一例を示す図である。 本実施形態に係る第2の遊技機におけるTY値_上乗せ1データテーブルの一例を示す図である。 本実施形態に係る第2の遊技機におけるTY値_上乗せ2データテーブルの一例を示す図である。 本実施形態に係る第2の遊技機における非AT時_補償ポイントデータテーブルの一例を示す図である。 本実施形態に係る第2の遊技機におけるAT時_補償ポイントデータテーブルの一例を示す図である。 本実施形態に係る第2の遊技機における指示無し時_前兆ポイント数データテーブルの一例を示す図である。 本実施形態に係る第2の遊技機における指示有りT時_前兆ポイント数データテーブルの一例を示す図である。 上記実施施形態に係る第2の遊技機におけるパチスロの報知を考慮した遊技状態の遷移フローを示す図である。 本発明の第7実施形態に係る遊技機において用いられる同軸ケーブルの構成を示す斜視図である。 図285の同軸ケーブルの断面図である。 図285の同軸ケーブルの電磁ノイズに対する耐性とディスクリートケーブルの電磁ノイズに対する耐性とを比較するための図である。 第7実施形態に係る遊技機において用いられる一のケーブルアッセンブリ(ハーネス)の外観を示す模式図である。 (a)は、第7実施形態に係る遊技機において用いられる他のケーブルアッセンブリの概略の平面図であり、(b)は(a)のケーブルアッセンブリの概略の断面図である。 (a)は図285の同軸ケーブルを構成部品として有するオール細線同軸タイプのケーブルサブアッセンブリの斜視図であり、(b)は細線同軸/ディスクリートケーブル混合結線タイプのケーブルサブアッセンブリの斜視図であり、(c)はグランドフィンガータイプのケーブルサブアッセンブリの斜視図である。 表示装置の解像度、画素数、縦横比を示す図である。 細線同軸ケーブルを捻じ曲げた状態の概略を示す図である。 細線同軸ケーブルを少なくとも備えるケーブルアッセンブリ(ハーネス)を用いて部品間の接続例を示すための前面扉の背面斜視図である。 細線同軸ケーブルを少なくとも備えるケーブルアッセンブリ(ハーネス)を用いて部品間を接続した場合のケーブルアッセンブリ(ハーネス)の第1の状態を示す図である。 細線同軸ケーブルを少なくとも備えるケーブルアッセンブリ(ハーネス)を用いて部品間を接続した場合のケーブルアッセンブリ(ハーネス)の第2の状態を示す図である。 細線同軸ケーブルを少なくとも備えるケーブルアッセンブリ(ハーネス)を用いて部品間を接続した場合のケーブルアッセンブリ(ハーネス)の第3の状態を示す図である。 メダルレス遊技機とサンドとの概念図。 管理遊技機とサンドとの概念図。 操作台座部の概念図(仕様例1)。 メダル数表示ユニット近傍の概念図(仕様例1)。 メダル数表示ユニット近傍の断面の概念図(仕様例1)。 遊技機の全体イメージ図(仕様例2)。 操作台座部の概念図(仕様例2)。 メダル数表示ユニット近傍の概念図(仕様例2)。 メダル数表示ユニット近傍の断面の概念図(仕様例2)。 遊技機の全体イメージ図(仕様例3)。 メダル数表示ユニット近傍の概念図(仕様例3)。 メダル数表示ユニット近傍の断面の概念図(仕様例3)。 メダルレス遊技機のクレジット加算音(貸出音)の仕様例。 メダルレス遊技機の1枚計数音(遊技機→サンドへの1枚転送音)の仕様例。 メダルレス遊技機の長押し計数音(遊技機→サンドへのまとめて転送音)の仕様例。 メダルレス遊技機の計数ボタンの計数完了音、オフエッジ音。 管理遊技機(パチンコ機)の持玉加算、計数時の効果音の仕様例A。 貸出時のクレジット加算の仕様例1。 第8実施形態に係る遊技機の外部構造を示す斜視図である。 第8実施形態に係る遊技機の側面図である。 第8実施形態に係る遊技機の分解斜視図である。 第8実施形態に係る遊技機におけるキャビネットに第2形態用マスクを接続した状態の正面図である。 第8実施形態に係る遊技機におけるキャビネットに第2形態用マスクを接続した状態の側面図である。 第8実施形態に係る遊技機における上マスクの分解斜視図である。 第8実施形態に係る遊技機における下マスクを正面側から見た斜視図である。 第8実施形態に係る遊技機における下マスクを背面側から見た斜視図である。 第8実施形態に係る遊技機における下マスクの側面図である。 第8実施形態に係る遊技機における操作部ユニットの斜視図である。 第8実施形態に係る遊技機におけるスタートレバー装置の斜視図である。 第8実施形態に係る遊技機におけるスタートレバー装置の分解斜視図である。 第8実施形態に係る遊技機におけるスタートレバーを背面側から見た斜視図である。 第8実施形態に係る遊技機における導光ベースを前方から見た分解斜視図である。 第8実施形態に係る遊技機における導光ベースを後方から見た分解斜視図である。 第8実施形態に係る遊技機におけるレバー支持ベースの分解斜視図である。 第8実施形態に係る遊技機におけるスタートレバー装置の動作を説明する断面図である。 第8実施形態に係る遊技機における非操作状態のスタートレバーに入射する光を説明する断面図である。 第8実施形態に係る遊技機における操作状態のスタートレバーに入射する光を説明する断面図である。 第8実施形態に係る遊技機の第1変形例における操作部ユニットの斜視図である。 第1変形例におけるスタートレバー装置の斜視図である。 第8実施形態に係る遊技機の第2変形例における下マスクを正面側から見た斜視図である。 第2変形例におけるトレイの斜視図である。 第2変形例におけるトレイの分解斜視図である。 第2変形例におけるトレイを退避位置に配置した状態を示す下マスクの斜視図である。 第2変形例における操作部ユニットの側面図である。 第2変形例における音量操作部の構成を説明する図である。 第2変形例におけるストップボタン操作補助部材の斜視図である。 第2変形例におけるストップボタン操作補助部材の分解斜視図である。 第2変形例におけるストップボタン操作補助部材を使用位置から回動させた状態を示す操作部ユニットの斜視図である。 第2変形例におけるストップボタン操作補助部材の動作を説明する説明図である。 第2変形例におけるストップボタン操作補助部材の他の例の動作を説明する説明図である。 第8実施形態に係る遊技機の第3変形例における操作部ユニットの構成を示す概略図である。
[第1実施形態]
以下、図面を参照して、本実施形態に係る遊技機について説明する。なお、本実施形態では、遊技機としてパチスロ機を例に挙げて説明する。
[1.パチスロ機の構造]
まず、図1及び図2を参照して、パチスロ機1の構造について説明する。なお、図1は、パチスロ機1の外部構造を示す図であり、図2は、パチスロ機1の内部構造を示す図である。また、説明の便宜上、以下の外部構造の説明において、内部構造の一部を説明する場合があり、内部構造の説明において、外部構造の一部を説明する場合がある。
[1-1.外部構造]
[1-1-1.筐体]
パチスロ機1は、矩形箱状の筐体2により構成されている。また、筐体2は、遊技機本体として前面側に矩形状の開口を有する金属製のキャビネットGと、キャビネットGの前面上部に配置された上ドア機構UDと、キャビネットGの前面下部に配置された下ドア機構DDとを有している。
キャビネットGは、中間支持板G1と、左右一対の側面壁G2と、背面壁G3と、上面壁G4と、底面壁G5とを有している。なお、図1及び図2においては、背面壁G3及び底面壁G5の図示を省略している。また、キャビネットGの上面壁G4には、左右方向に所定の間隔を空けて、上下方向に貫通する2つの開口G4aが形成されている。そして、この2つの開口G4aそれぞれを塞ぐように木製の板部材G4bが上面壁G4に取付けられている。
なお、板部材G4bは、パチスロ機1を遊技店に設置する際に遊技島(不図示)に固定するために用いられるが、このような固定の方法が確保される限り、金属材や樹脂材で構成することもできるし、上面壁G4と一体に形成することもできる。また、キャビネットGについて一定の強度が確保される限り、各構成部材の一部又は全部を木材や樹脂材で構成することもできる。
また、キャビネットGは、その内部において、中間支持板G1を挟んで上側に、前方に開口する上側開口部G101が形成されており、中間支持板G1を挟んで下側に、前方に開口する下側開口部G102が形成されている。すなわち、キャビネットG内は、中間支持板G1を挟んで上部空間と下部空間とに仕切られており、中間支持板G1は、キャビネットG内を上部空間と下部空間とに仕切る仕切板として機能している。上部空間は、キャビネットG内の上ドア機構UDの後側となる空間であり、後述のメイン表示装置210等が収容される。また、下部空間は、キャビネットG内の下ドア機構DDの後側となる空間であり、後述のリールユニットRUや主制御基板71等が収容される。
なお、キャビネットGは、必ずしも中間支持板G1を含んで構成されていなくともよい。すなわち、キャビネットG内において各装置等が適切に収容される限り、上部空間と下部空間を仕切らない構成としてもよい。また、キャビネットGは、単に「箱体」や「本体」と称することもできるし、上ドア機構UD及び下ドア機構DDを支持、あるいは固定する枠体として機能するため、「本体枠」、「支持体」、「支持枠」、あるいは「固定枠」等と称することもできる。
[1-1-2.前面扉]
上ドア機構UD及び下ドア機構DDは、キャビネットGの開口の形状及び大きさに対応するように形成され、キャビネットGにおける開口の上部空間及び下部空間を閉塞可能に設けられている。すなわち、上ドア機構UD及び下ドア機構DDは、パチスロ機1の前面側に設けられた前面扉(フロントドア)として機能している。
また、上ドア機構UD及び下ドア機構DDのそれぞれは、例えば、左側の側面壁G2に設けられたヒンジ等の開閉機構(不図示)によって、キャビネットGに対して開閉自在に取付けられている。なお、上ドア機構UD及び下ドア機構DDのいずれか一方については上述の開閉機構によって開閉自在とし、他方については一方のドア機構が開放状態となったときにのみ着脱可能となるように構成することもできる。
上ドア機構UDは、その中央部に設けられた演出表示窓UD1と、演出表示窓UD1の上部に設けられた上部ランプ23とを有している。演出表示窓UD1は、例えば、樹脂製の透明パネルとして構成され、その背面側に設けられた後述のメイン表示装置210を構成するスクリーン装置Cに表示された演出画像を視認可能としている。なお、本実施形態では、演出表示窓UD1を介して演出表示を行うメイン表示装置210を、メイン演出表示部21として説明する場合がある。
下ドア機構DDは、その上部の略中央部に設けられたメイン表示窓4と、メイン表示窓4の背面側であって、キャビネットGの内部側に取付けられたリールユニットRUとを有している。
リールユニットRUは、3個のリール3L(左リール),3C(中リール),3R(右リール)を主体に構成されている。各リール3L,3C,3Rは、例えば、円筒状に形成されたリール本体と、リール本体の周面に装着された透光性のリール帯から構成され、リール帯には、複数(例えば、20個)の図柄がリールの回転方向に沿って所定の間隔を空けて描かれている。また、各リール3L,3C,3Rは、それぞれが縦方向に一定の速度で回転できるように並列状態(横一列)に配設される。メイン表示窓4は、例えば、樹脂製の透明パネルとして構成され、各リール3L,3C,3Rの周面上の図柄について少なくとも一部(例えば、3個)を視認可能としている。また、各リール3L,3C,3Rの内部には、少なくともメイン表示窓4から図柄が視認される位置に光源(後述のランプ・LED類に含まれるリールランプ)が設けられ、少なくとも各リール3L,3C,3Rが回転中であるときにはこれらを内部から一定の輝度で照明することで、図柄の視認性を確保している。
また、下ドア機構DDは、メイン表示窓4の左側に設けられたサブ演出表示部22と、メイン表示窓4の右側に設けられた演出用ボタン10bとを有している。サブ演出表示部22は、後述のサブ表示装置220に表示された演出画像を表示する。なお、サブ演出表示部22をタッチパネルとして構成し、演出表示を行う機能のみならず、演出用ボタンの1つとして機能させることもできる。演出用ボタン10bは、遊技者の演出用の操作(演出操作)を受付ける操作部である。
また、下ドア機構DDは、メイン表示窓4の下方に形成された略水平面の台座部において、左側に設けられたMAXベットボタン6a,1ベットボタン6b,精算ボタン9と、略中央部に設けられた演出用ボタン10aと、右側に設けられたメダル投入口5とを有している。
MAXベットボタン6a及び1ベットボタン6bは、パチスロ機1の内部に預けられている(クレジットされている)メダルを使用するための遊技者の遊技操作(ベット操作。「投入操作」や「掛け操作」等と称することもできる)を受付ける操作部である。MAXベットボタン6aが操作された場合、現在のベット数が最大ベット数(例えば、3枚)未満であり、クレジットされているメダルがその差分以上ある場合には、最大ベット数のメダルがベットされる。一方、クレジットされているメダルがその差分以上ない場合には、メダルはベットされない。また、1ベットボタン6bが操作された場合、現在のベット数が最大ベット数未満であり、クレジットされているメダルが1枚以上ある場合には、1枚のメダルがベットされる。
精算ボタン9は、クレジットされているメダルを返却(精算)するための遊技者の遊技操作(精算操作)を受付ける操作部である。なお、クレジットされているメダルがない状態で精算ボタン9が操作された場合、投入され、あるいは払出されるメダルに関し、クレジット可能数(例えば、50枚)の範囲内において、当該メダルをクレジットするクレジットモード(Cモード)と、当該メダルをクレジットしないペイモード(Pモード)とのいずれかのモードを選択可能とするための遊技者の遊技操作(C/Pモード選択操作)を受付可能としてもよい。すなわち、精算ボタン9をいわゆるC/Pボタンとして機能させることもできる。演出用ボタン10aは、遊技者の演出用の操作(演出操作)を受付ける操作部である。
メダル投入口5は、遊技者によって外部からパチスロ機1に投入されるメダルを受入れる。受入れたメダルは、後述のセレクタ31によって検出されるとともに、適正なメダルであるか否かが判定される。受入れた1枚のメダルが適正なものでない場合、受入れたメダルが後述のメダル払出口11から返却される。また、受入れた1枚のメダルが適正なものである場合、現在のベット数が最大ベット数未満である場合には、1枚のメダルがベットされる。現在のベット数が最大ベット数であり、クレジットされているメダルがクレジット可能数に到達していない場合には、1枚のメダルがクレジットされる。一方、クレジットされているメダルがクレジット可能数に到達している場合には、受入れたメダルが後述のメダル払出口11から返却される。
また、下ドア機構DDは、メイン表示窓4と上述の台座部との間に設けられた情報表示装置14を有している。情報表示装置14は、複数のランプ(LED)や7セグメントLEDを含んで構成され、その点灯態様により遊技に関する情報を表示する。
また、下ドア機構DDは、上述の台座部の下方において、左側に設けられたスタートレバー7と、略中央部に設けられた3個のストップボタン8L,8C,8Rと、右側に設けられた施錠機構15とを有している。スタートレバー7は、所定の角度範囲で傾動自在に取付けられ、遊技を開始させるための遊技者の遊技操作(開始操作)を受付ける操作部である。各ストップボタン8L,8C,8Rは、各リール3L,3C,3Rに対応して設けられ、それぞれの回転を停止させるための遊技者の遊技操作(停止操作)を受付ける操作部である。
施錠機構15は、例えば、キーシリンダー錠から構成され、下ドア機構DDが閉鎖状態であるとき、遊技店側の管理者(例えば、遊技店の店員等。以下同じ)が鍵穴にドアキー(不図示)を挿入した状態で右に回すと解錠し、下ドア機構DDが開放状態となる。なお、施錠機構15には、ドア機構の開閉を管理する機能のみならず、リセットスイッチとしての機能をもたせてもよい。例えば、遊技店側の管理者が鍵穴にドアキーを挿入した状態で左に回した場合には、後述のリセットスイッチ53と同様のリセット操作を検出可能としてもよい。また、本実施形態では、下ドア機構DDが開放状態となったとき、これに連動して上ドア機構UDも開放状態となるように構成することもできるし、上ドア機構UDに対応する施錠機構を別途設けるようにし、それぞれ独立して開閉を管理可能とすることもできる。
また、下ドア機構DDは、その下部の中央部に設けられた腰部パネル13と、腰部パネル13の下方に設けられたメダル受皿12と、メダル受皿12の上方に設けられたメダル払出口11と、メダル払出口11の左右に設けられた透音孔24a,24bとを有している。
腰部パネル13は、例えば、機種の名称を表すロゴやモチーフを表すキャラクタ等の機種情報が描かれた装飾パネルと、この装飾パネルを背面側から照明するための光源(後述のランプ・LED類に含まれる腰部ランプ)から構成される。メダル受皿12は、メダル払出口11から払出されたメダルを貯留する。メダル払出口11は、パチスロ機1の内部から払出される(あるいは返却される)メダルを外部に排出する。なお、メダル払出口11から排出されるメダルは、後述のホッパー装置32から払出されたものと、後述のセレクタ31からキャンセルシュート(不図示)を通って返却されたものとがある。透音孔24a,24bは、それぞれの背面側であって、キャビネットGの内部側に取付けられたスピーカ35a,35b(スピーカ35aは図2において符号省略)から出力される効果音やBGM等の音声をパチスロ機1の前面側に向かって透過する。
なお、本実施形態では、キャビネットG内が上部空間と下部空間とに仕切られていることに対応して上ドア機構UD及び下ドア機構DDを設けることとしているが、キャビネットGにおける開口を適切に開閉可能とする限り、単一のドア機構として構成することもできるし、3つ以上のドア機構として構成することもできる。また、前後方向に二重に構成されたドア機構(例えば、外扉と内扉等)として構成することもできる。また、上ドア機構UD及び下ドア機構DDは、単に「扉」や「ドア」と称することもできるし、キャビネットGにおける開口を開閉可能とする部材として機能するため、「開閉部材」、「扉部材」、あるいは「ドア部材」等と称することもできる。
[1-1-3.変動表示部]
上述のとおり、パチスロ機1は、各リール3L,3C,3R及びメイン表示窓4を備える。各リール3L,3C,3Rは、スタートレバー7が操作されると(遊技者によって開始操作が行われると)、後述のステッピングモータ51L,51C,51Rが駆動制御されることにより回転を開始する。これにより、メイン表示窓4に表示される図柄が変動表示される。また、各リール3L,3C,3Rは、各ストップボタン8L,8C,8Rが操作されると(遊技者によって停止操作が行われると)、後述のステッピングモータ51L,51C,51Rが駆動制御されることによりそれぞれの回転を停止する。これにより、メイン表示窓4に表示される図柄が停止表示される。
すなわち、各リール3L,3C,3R及びメイン表示窓4は、複数の図柄を複数列に変動表示(及び停止表示)可能な変動表示部(手段)、あるいは複数の図柄を変動表示(及び停止表示)可能な複数の変動表示部(手段)を構成する。なお、変動表示部(手段)は、「図柄表示部(手段)」や「可変表示部(手段)」等と称することもできる。また、図柄は、「絵柄」や「柄」等と称することもできるし、遊技者が視認により識別可能な情報であればよいことから、その意味において「識別情報」等と称することもできる。
また、メイン表示窓4は、各リール3L,3C,3Rの回転が停止されたとき、それぞれについて連続して配置された3個の図柄がその枠内に表示されるように構成されている。すなわち、メイン表示窓4は、各列において上段、中段及び下段の各領域にそれぞれ1個の図柄(合計で3個)を表示する(メイン表示窓4の枠内には、3行×3列の態様で図柄が表示される)。なお、メイン表示窓4は、「図柄表示領域」や「窓部」等と称されることがある。
また、メイン表示窓4には、有効ラインが定義される。有効ラインは、遊技者の停止操作に応じて全ての列の図柄が停止表示されたときに、規定された図柄の組合せが表示されたか否かを判定するためのラインである。その意味において、有効ラインは、「入賞ライン」や「判定ライン」等と称することもできる。また、有効ラインは、各列の各領域のいずれかを結ぶラインとして構成される。すなわち、メイン表示窓4が3行×3列の態様で図柄を表示するように構成される場合、最大27通りの有効ラインを定義することが可能である。もっとも、実際には、そのうちの一又は複数通りのラインを有効ラインとして定義し、他のラインは有効ラインではない無効ラインとして定義することができる。
なお、例えば、リール3Lの中段領域、リール3Cの中段領域、及びリール3Rの中段領域を結ぶラインは「センターライン」、リール3Lの上段領域、リール3Cの上段領域、及びリール3Rの上段領域を結ぶラインは「トップライン」、リール3Lの下段領域、リール3Cの下段領域、及びリール3Rの下段領域を結ぶラインは「ボトムライン」、リール3Lの下段領域、リール3Cの中段領域、及びリール3Rの上段領域を結ぶラインは「クロスアップライン」、リール3Lの上段領域、リール3Cの中段領域、及びリール3Rの下段領域を結ぶラインは「クロスダウンライン」等と称され、これらは各列の各領域を一直線で結ぶラインであることから、これらのうちの一又は複数通りのラインが有効ラインとして定義されることが多い。もっとも、上述のとおり、各列の各領域を折れ線で結ぶ、いわゆる変則ラインを有効ラインとして定義することもできる。
また、有効ラインが有効化されるためには、遊技者の開始操作に先立って、今回の遊技に必要な分の(遊技開始可能枚数分の)メダルがベットされている必要があるが、有効化される有効ライン数は、ベット数にかかわらず同じであってもよいし、ベット数に応じて変動してもよい。例えば、上述の「センターライン」、「トップライン」、及び「ボトムライン」の3通りのラインが有効ラインとして定義されているとした場合、前者の場合には、ベット数が1~3のいずれであっても「センターライン」、「トップライン」、及び「ボトムライン」が有効化されるようにする。一方、後者の場合には、ベット数が1であれば「センターライン」のみが有効化され、ベット数が2であれば「センターライン」及び「トップライン」が有効化され、ベット数が3(最大ベット数)であれば「センターライン」、「トップライン」、及び「ボトムライン」が有効化されるようにする。
なお、本実施形態では、変動表示部が、3個のリール3L,3C,3Rと、各列において3個ずつの図柄を表示可能とするメイン表示窓4とを有することで、3行×3列の態様で図柄を表示するものとしていたが、変動表示部における図柄表示態様はこれに限られない。例えば、リール数を1個、2個、あるいは4個以上とし、また、例えば、各列における図柄の表示数を1個、2個、あるいは4個以上とすることで上述の態様とは異なる態様で図柄を表示することもできる。また、この場合、定義可能な有効ライン数も適宜増減する。
また、本実施形態では、変動表示部が、各リール3L,3C,3Rを回転させることによって図柄を変動表示するものとしていたが、変動表示部の構成はこれに限られない。例えば、後述のメイン表示装置210やサブ表示装置220と同様の画像表示装置を用いた構成としてもよいし、その他の表示装置(例えば、有機ELや7セグメントLED等)を用いた構成としてもよい。また、例えば、その他の物理的装置(例えば、ベルト等)を用いた構成としてもよい。また、変動表示部の配置や大きさ等は適宜変更可能である。
また、本実施形態では、変動表示部が、後述の主制御回路100によって制御される、遊技に直接関連するメイン側表示部として機能とするものとしていたが、これとともに、後述の副制御回路200によって制御される、遊技に直接関連しない演出に関連するサブ側表示部としての変動表示部を設けるようにしてもよい。なお、サブ側表示部は、例えば、メイン表示装置210やサブ表示装置220を用いた構成とすることができる。すなわち、遊技者の開始操作(あるいは、その他開始条件の成立)に応じて図柄を変動表示させ、遊技者の停止操作(あるいは、その他停止条件の成立)に応じて図柄を停止表示させる変動表示部として、メイン側表示部のみならず、サブ側表示部を設けるようにしてもよい。なお、この場合、遊技者が変動表示部について遊技に直接関連するものであるか否かを識別可能とするため、メイン側表示部の近傍には、「回胴」ないし「メインリール」といった文字が表示された識別表示を付しておき、当該変動表示部がメイン側表示部であることを識別可能とすればよい。なお、このような識別表示は、メイン表示装置210やサブ表示装置220において表示されるようにしてもよい。
[1-1-4.メダル投入口]
上述のとおり、パチスロ機1は、遊技者によって外部からパチスロ機1に投入されるメダルを受け入れるメダル投入口5を備える。なお、メダル投入口5及び後述のセレクタ31は、MAXベットボタン6aや1ベットボタン6bと同様に、1回の遊技に必要なメダル数をベットする機能を有することから、このような投入動作は、例えば、ベット操作と換言することもできる。したがって、メダル投入口5は、遊技者のベット操作を検出可能なベット操作検出部(手段)であるともいえる。なお、メダル投入口の形状、配置及び大きさ等は適宜変更可能である。また、パチスロ機1が、後述のメダルレス遊技機として構成される場合には、必ずしも必須の構成とはならない。
なお、本実施形態では、遊技に使用し、あるいは遊技結果に応じて付与される遊技価値として、遊技媒体としてのメダルを用いることを一例として説明しているが、このように用いられる遊技価値はこれに限られない。例えば、コイン、遊技球、遊技用のポイントデータ又はトークン等を用いることもできる。また、遊技価値は、単に「価値」、あるいは「遊技用価値」等と称することもできる。
[1-1-5.操作部]
パチスロ機1は、遊技者が操作可能な操作部として、例えば、以下に示す各操作部を備える。なお、以下に示す各操作部はあくまで一例であって、これらとは異なる操作部を備える構成としてもよいし、これらのうち必ずしも必須のものでない操作部については、これを備えない構成としてもよい。
[1-1-5-1.ベットボタン]
上述のとおり、パチスロ機1は、その内部に預けられている(クレジットされている)メダルを使用するための遊技者のベット操作を受付けるMAXベットボタン6a及び1ベットボタン6bを備える。また、このようなベット操作は、後述のベットスイッチ6Sによって検出される。したがって、MAXベットボタン6a及び1ベットボタン6b、並びにベットスイッチ6Sは、遊技者のベット操作を検出可能なベット操作検出部(手段)を構成する。なお、ベットボタンは、あくまで遊技者のベット操作を検出可能であればよく、その形状、配置及び大きさ等は適宜変更可能である。また、本実施形態では、MAXベットボタン6a及び1ベットボタン6bを設けているが、1ベットボタン6bを設けることなくMAXベットボタン6aのみを設けるようにしてもよい。また、2枚のメダルがベットされる2ベットボタンを別途設けるようにしてもよい。
[1-1-5-2.スタートレバー]
上述のとおり、パチスロ機1は、遊技を開始させるための遊技者の開始操作を受付けるスタートレバー7を備える。また、このような開始操作は、後述のスタートスイッチ7Sによって検出される。したがって、スタートレバー7及びスタートスイッチ7Sは、遊技者の開始操作を検出可能な開始操作検出部(手段)を構成する。なお、スタートレバーは、あくまで遊技者の開始操作を検出可能であればよく、その形状、配置及び大きさ等は適宜変更可能である。
[1-1-5-3.ストップボタン]
上述のとおり、パチスロ機1は、各リール3L,3C,3Rに対応して設けられ、それぞれの回転を停止させるための遊技者の停止操作を受付ける各ストップボタン8L,8C,8Rを備える。また、このような停止操作は、後述のストップスイッチ8Sによって検出される。したがって、各ストップボタン8L,8C,8R及びストップスイッチ8Sは、遊技者の停止操作を検出可能な停止操作検出部(手段)を構成する。なお、ストップボタンは、あくまで遊技者の停止操作を検出可能であればよく、その形状、配置及び大きさ等は適宜変更可能である。
[1-1-5-4.精算ボタン]
上述のとおり、パチスロ機1は、クレジットされているメダルを返却(精算)するための遊技者の精算操作(返却操作)を受付ける精算ボタン9を備える。また、このような精算操作は、後述の精算スイッチ9Sによって検出される。したがって、精算ボタン9及び精算スイッチ9Sは、遊技者の精算操作を検出可能な精算操作検出部(手段)を構成するなお、精算ボタンは、あくまで遊技者の精算操作を検出可能であればよく、その形状、配置及び大きさ等は適宜変更可能である。
[1-1-5-5.演出用ボタン]
上述のとおり、パチスロ機1は、遊技者の演出操作を受付ける演出用ボタン10a,10bを備える。なお、このような演出操作は、それぞれの演出用ボタンに対応して設けられた検出スイッチ(不図示)によって検出される。したがって、演出用ボタン10a,10b及び当該検出スイッチは、遊技者の演出操作を検出可能な演出操作検出部(手段)を構成する。なお、演出用ボタンは、あくまで遊技者の演出操作を検出可能であればよく、その形状、配置及び大きさ等は適宜変更可能である。また、本実施形態では、2個の演出用ボタン10a,10bを設けているが、これらのいずれも設けることなく構成することもできるし、これらのうちいずれかのみを設けるように構成することもできる。また、3個以上の演出用ボタンを設けるように構成することもできる。
なお、演出用ボタンの主な用途としては、特定の演出(例えば、後述の操作連動演出)実行時に演出態様を変化させること、後述のユーザーメニューにおいて選択・決定操作を行うこと等である。したがって、用途に応じた演出用ボタンを設けるように構成することもできる。例えば、前者の用途では演出用ボタン10a,10bが使用されるものとし、後者の用途では上述のタッチパネルを使用するように構成することもできる。なお、後者の用途で用いるために、別の演出用ボタンとして、選択・決定操作を受付可能なジョグダイヤルや十字キー等を設けるように構成することもできる。
[1-1-6.メダル払出口]
上述のとおり、パチスロ機1は、パチスロ機1の内部から払出される(あるいは返却される)メダルを外部に排出するメダル払出口11を備える。なお、入賞が発生してメダルを払出す場合、メダル払出口11は、後述のホッパー装置32から払出されたメダルを遊技者に付与するものであることから、遊技者に特典を付与する特典付与手段の一部であるともいえる。また、メダル払出口の形状、配置及び大きさ等は適宜変更可能である。また、パチスロ機1が、後述のメダルレス遊技機として構成される場合には、必ずしも必須の構成とはならない。
[1-1-7.メダル受皿]
上述のとおり、パチスロ機1は、メダル払出口11から払出されたメダルを貯留するメダル受皿12を備える。すなわち、メダル受皿12は、付与された遊技価値を貯留可能な貯留部(手段)を構成する。なお、メダル受皿の形状、配置及び大きさ等は適宜変更可能である。また、パチスロ機1が、後述のメダルレス遊技機として構成される場合には、必ずしも必須の構成とはならない。
[1-1-8.腰部パネル]
上述のとおり、パチスロ機1は、例えば、機種情報が描かれた装飾パネルと、この装飾パネルを背面側から照明するための腰部ランプから構成される腰部パネル13を備える。なお、腰部パネル13は、基本的にはそのパチスロ機1がどういった機種であるかを遊技者にわかりやすく示すものであるが、例えば、腰部ランプの点灯態様により、あるいは、腰部パネル13そのものを画像表示装置等で構成することにより演出を実行可能な演出実行手段の1つとして構成することもできる。
[1-1-9.情報表示部]
上述のとおり、パチスロ機1は、その点灯態様により遊技に関する情報を表示する情報表示装置14を備える。すなわち、情報表示装置14は、遊技に関する情報を表示可能な情報表示部(手段)を構成する。
情報表示装置14は、例えば、インサートランプと、スタートランプと、リプレイランプと、ベット数ランプと、クレジットランプと、払出数ランプと、指示モニタと、リミットランプ等を含んで構成される。
インサートランプは、点灯することでメダルの投入が可能であることを表示する。スタートランプは、点灯することでスタートレバー7の操作にともなって遊技の開始が可能であることを表示する。リプレイランプは、点灯することで再遊技の作動によりメダルが自動投入されたことを表示する。ベット数ランプは、点灯することでベットされたメダル数を表示する。クレジットランプは、その点灯態様によりクレジットされているメダル数を表示する。払出数ランプは、その点灯態様により遊技結果に応じて払出されたメダル数(払出数)を表示する。
また、指示モニタは、報知ランプ(停止操作表示部)と、区間ランプ(状態表示部)と、を含んで構成される。報知ランプは、遊技者に対して停止操作の情報が報知される状況下(例えば、AT状態)において、報知する停止操作の情報と一義的に対応する態様で点灯することで、停止操作の情報を表示する。なお、「報知する停止操作の情報と一義的に対応する態様」とは、例えば、押し順(本実施形態では、これを「打順」として説明する場合がある)「1st(第1停止操作をリール3Lに対して行うこと)」を報知する場合には指示モニタに数値「1」を表示し、押し順「2nd(第1停止操作をリール3Cに対して行うこと)」を報知する場合には指示モニタに数値「2」を表示し、押し順「3rd(第1停止操作をリール3Rに対して行うこと)」を報知する場合には指示モニタに数値「3」を表示する等の態様のことである。なお、報知ランプは、クレジットランプや払出数ランプとは必ずしも別に設けられていなくともよい。例えば、クレジットランプ又は払出数ランプのいずれかを用いて、停止操作の情報を表示してもよい。
このように、本実施形態では、遊技者に対して停止操作の情報が報知される状況下においては、後述の副制御回路200によって制御されるサブ側報知手段(例えば、メイン演出表示部21)のみならず、後述の主制御回路100によって制御されるメイン側報知手段としての指示モニタにおいても停止操作の情報が報知される。なお、メイン側報知手段における報知の態様と、サブ側報知手段における報知の態様とは、互いに異なる態様であってもよい。すなわち、メイン側報知手段では、報知する停止操作の情報と一義的に対応する態様で報知すればよく、必ずしも、停止操作の情報を直接的に報知する必要はない。例えば、押し順「1st」を報知する場合、指示モニタにおいて数値「1」が表示されたとしても、遊技者によっては報知内容を特定できない可能性もある。一方、サブ側報知手段では、停止操作の情報を直接的に報知すればよい。例えば、押し順「1st」を報知する場合、メイン演出表示部21では、リール3Lに対して第1停止操作を行わせるための指示情報を直接的に報知すればよい。
また、区間ランプは、点灯することで現在の状態が後述の有利区間中であることを表示する。区間ランプは、例えば、後述の非有利区間から有利区間に移行するとき、当該有利区間の遊技が開始されるまでの任意のタイミングで点灯し、当該有利区間が終了して非有利区間に移行するとき、当該非有利区間の遊技が開始されるまでの任意のタイミングで消灯する。なお、区間ランプの点灯タイミングはこれに限られない。例えば、非有利区間又は有利区間における後述の演出区間(通常有利区間)から最初に有利区間における後述の増加区間(AT状態)に移行するとき、当該増加区間の遊技が開始されるまでの任意のタイミングで点灯するものとしてもよい。すなわち、区間ランプは、演出区間であるか増加区間であるかを問わず有利区間中であることを報せるものであってもよいし、少なくとも最初の増加区間の開始からこれを含めた有利区間が終了するまでの期間を報せるものであってもよい。
また、リミットランプは、その点灯態様により後述のリミット処理が実行されたこと、あるいはその可能性を表示する。例えば、リミット処理が実行された場合に点灯することで遊技者に有利な状態(例えば、AT状態)がリミット処理の実行によって強制的に終了されたことを報せる。また、例えば、リミット処理の実行が近い場合に点滅することで当該有利な状態がリミット処理の実行によって強制的に終了される可能性が高いことを報せる。なお、これら以外にも点灯、点滅又は消灯の契機を設けることで、リミット処理に関するその他の情報を適宜報せることもできる。
[1-1-10.演出表示部]
上述のとおり、パチスロ機1は、演出画像を表示するメイン演出表示部21及びサブ演出表示部22を備える。メイン演出表示部21及びサブ演出表示部22は、演出表示を行うことが可能な演出表示部(手段)を構成する。また、遊技者に対し視覚的な観点での演出を実行可能な演出実行手段の1つとして構成される。
メイン演出表示部21は、演出表示窓UD1を介して演出表示を行うメイン表示装置210を含んで構成される。また、メイン表示装置210は、キャビネットG内の中間支持板G1上に交換可能に載置された表示ユニットAとして構成される。表示ユニットAは、画像表示用の照射光を出射する照射ユニットBと、照射ユニットBからの照射光が照射されることにより画像を出現させるスクリーン装置Cとを有するいわゆるプロジェクションマッピング装置である。なお、本実施形態では、メイン表示装置210をこのように構成することで、高度で、かつ迫力のある演出表示を可能としているが、メイン表示装置210の構成はこれに限られない。すなわち、遊技者に対し視覚的な観点での演出を実行可能であればよく、液晶表示装置や有機EL等の画像表示装置や7セグメントLED等の表示装置として構成することもできるし、サブリール等の変動表示装置やドット表示装置として構成することもできる。また、このような観点より、その形状、配置及び大きさ等も適宜変更可能である。また、パチスロ機1が、例えば、いわゆる出目によって楽しませることを主体とする遊技性である等の場合には、メイン演出表示部21を設けないように構成することもできる(サブ演出表示部22も同様)。
サブ演出表示部22は、サブ表示装置220を含んで構成される。また、サブ表示装置220は、液晶表示装置として構成される。なお、サブ表示装置220もメイン表示装置210と同様に、他の画像表示装置や表示装置として構成することができるし、変動表示装置やドット表示装置として構成することもできる。また、このような観点より、その形状、配置及び大きさ等も適宜変更可能である。また、メイン演出表示部21は、大画面で構成されていることから、押し順の報知や当り報知、あるいは連続演出等といった今回の遊技と密接に関連する演出を主として表示し、サブ演出表示部22は、小画面で構成されていることから、遊技履歴等といった今回の遊技とはそこまで密接に関連しない演出を主として表示するといったように、目的に応じて表示内容を分けて表示することが可能である。また、本実施形態では、メイン演出表示部21及びサブ演出表示部22の2個の演出表示部を設けるように構成しているが、これらのいずれも設けることなく構成することもできるし、これらのうちいずれかのみを設けるように構成することもできる。また、3個以上の演出表示部を設けるように構成することもできる。
[1-1-11.ランプ]
上述のとおり、パチスロ機1は、一例として挙げた上部ランプ23のように、その発光態様(点灯、点滅、あるいは消灯のみならず、フルカラーLEDとして構成される場合にはその輝度や発光色を含む)によって演出を行うことが可能な一又は複数のランプ(発光手段)を備える。また、このような発光手段は、遊技者に対し視覚的な観点での演出を実行可能な演出実行手段の1つとして構成される。なお、このような観点より、その数、形状、配置及び大きさ等も適宜変更可能である。
なお、後述のランプ・LED類に含まれるその他のランプとしては、例えば、上ドア機構UDの両側端面や下ドア機構DDの両側端面に設けられたサイドランプや各操作部内に設けられた操作部ランプ等を挙げることができる。なお、後者は、それぞれの操作部が操作可能であるか否かを遊技者に報せる機能を含むことから、このような機能を発揮させる場合には演出内容に応じて発光態様を変動させず、一義的な発光態様によって発光するように制御することができる。
[1-1-12.スピーカ]
上述のとおり、パチスロ機1は、効果音やBGM等の音声を出力するスピーカ35a,35bを備える。スピーカ35a,35bは、音声の出力によって演出を行うことが可能な音声出力手段を構成する。また、遊技者に対し聴覚的な観点での演出を実行可能な演出実行手段の1つとして構成される。なお、このような観点より、その数、形状、配置及び大きさ等も適宜変更可能である。
[1-1-13.その他演出装置]
なお、パチスロ機1では、上述の各種演出装置(演出実行手段)以外の演出装置を設けることもできる。例えば、いわゆる役物といった可動演出装置、振動により演出を行う振動演出装置、あるいは空気を噴射することで演出を行うエアー演出装置等の演出装置を設け、演出を実行することも可能である。すなわち、遊技者の五感(視覚、聴覚、触覚、味覚、嗅覚)のいずれかに訴えかけることができる(遊技者に演出が実行されていることを認識可能とさせる)演出を実行可能な演出装置であれば、それらのうちいずれを用いることもできる。したがって、本実施形態において「演出を実行する」とは、特段の説明がない限り、上述の各種演出装置(演出実行手段)のうち、一又は複数の演出装置のいずれの演出装置を用いて演出を実行してもよいこと示している。
[1-2.内部構造]
[1-2-1.セレクタ]
セレクタ31(図2において符号省略)は、メダル投入口5から投入されたメダルの流下路であって、下ドア機構DDの背面側に設けられている。セレクタ31は、例えば、後述のメダルセンサ31Sと、振分装置とを有している。
メダルセンサ31Sは、メダル投入口5から投入されたメダルを検出するとともに、検出されたメダルが適切なメダルであるか否かを判定する。振分装置は、メダルセンサ31Sにより、検出されたメダルが適切なメダルであると判定された場合であって、メダルの受入れが可能な状態である場合、当該メダルが後述のホッパー装置32側に案内されるように駆動制御される。なお、この場合、ベット数あるいはクレジット数が1加算される。一方、振分装置は、メダルセンサ31Sにより、検出されたメダルが適切なメダルでないと判定された場合、及びメダルの受入れが可能な状態でない場合、当該メダルがキャンセルシュートを通ってメダル払出口11から返却されるように駆動制御される。メダルセンサ31Sによるメダルの検出に異常が発生した場合にはセレクタエラーが発生する。なお、この場合、異常の発生要因(例えば、メダル詰まり)を解消した上で、リセット操作が行われると当該エラー状態が解除される。
すなわち、セレクタ31は、投入された遊技媒体を検出可能な遊技媒体検出部(手段)を構成する。また、セレクタ31は、投入された遊技媒体が適正であるか否かを判定可能な判定手段を構成する。また、セレクタ31は、投入された遊技媒体が適正である場合には内部に貯留する一方、投入された遊技媒体が適正でない場合には外部に排出する振分手段を構成する。また、セレクタ31の構成、配置及び大きさ等は適宜変更可能である。また、パチスロ機1が、後述のメダルレス遊技機として構成される場合には、必ずしも必須の構成とはならない。
[1-2-2.ホッパー装置]
ホッパー装置32は、キャビネットG内の下部空間に設けられている。ホッパー装置32は、例えば、メダル投入口5から投入され、セレクタ31によって案内されたメダルを貯留するバケット部と、バケット部の底部に設けられ、バケット部に貯留されたメダルを撹拌するとともに、1枚ずつ排出部に案内するディスク部と、ディスク部によって案内されたメダルを1枚ずつ排出する排出部と、排出部から排出されたメダルをカウントするカウントセンサとを有している。
バケット部は、一定数のメダルを貯留可能に構成される。一定数を超えたメダルは、上面側に設けられた案内通路を通って後述のメダル補助収納庫33に案内される。なお、バケット部に貯留されたメダルが空となった場合にはホッパーエンプティエラーが発生する。なお、この場合、メダルを補充した上で、リセット操作が行われると当該エラー状態が解除される。
ディスク部は、中心から放射状にメダル形状のくり抜き部が複数形成され、駆動信号にしたがって中心軸が回転駆動されることで、くり抜き部に嵌ったメダルを1枚ずつ排出部に案内する。なお、ディスク部が回転することでバケット部に貯留されたメダルが撹拌される。また、ディスク部の回転に異常が発生した場合にはホッパージャムエラーが発生する。なお、この場合、異常の発生要因(例えば、メダル詰まり)を解消した上で、リセット操作が行われると当該エラー状態が解除される。
カウントセンサは、排出部から排出されたメダルを検出するとともに、その枚数をカウントする。例えば、1枚のメダルを払出す場合、ディスク部が回転を開始し、続いてカウントセンサが1枚のメダルの払出をカウントしたことに応じてディスク部の回転が停止する。このようにして、適正枚数のメダルが払出されるようにしている。
すなわち、ホッパー装置32は、遊技媒体を払出可能な遊技媒体払出部(手段)を構成する。また、上述のとおり、遊技者に特典を付与する特典付与手段の一部であるともいえる。また、ホッパー装置32の構成、配置及び大きさ等は適宜変更可能である。また、パチスロ機1が、後述のメダルレス遊技機として構成される場合には、必ずしも必須の構成とはならない。
[1-2-3.メダル補助収納庫]
メダル補助収納庫33は、キャビネットG内の下部空間に設けられている。メダル補助収納庫33は、例えば、ホッパー装置32のバケット部から案内されたメダルを収納する収納部と、収納部の近傍に設けられ、収納部に収納されたメダルの容量を検出するメダル補助収納庫スイッチ33Sとを有している。
収納部は、一定数のメダルを収納可能に構成される。メダル補助収納庫スイッチ33Sにより、当該一定数以上のメダルが収納されたと判定された場合にはメダル補助収納庫エラーが発生する。なお、この場合、収納部に収納されたメダルを少なくとも一定数未満に減らした上で、リセット操作が行われると当該エラー状態が解除される。
すなわち、メダル補助収納庫33は、余剰の遊技媒体を貯留可能な余剰遊技媒体貯留部(手段)を構成する。なお、メダル補助収納庫33の構成、配置及び大きさ等は適宜変更可能である。また、パチスロ機1が、後述のメダルレス遊技機として構成される場合には、必ずしも必須の構成とはならない。
[1-2-4.電源装置]
電源装置34は、キャビネットG内の下部空間に設けられている。電源装置34は、例えば、電源基板34aと、電源スイッチ34bとを有しており、電源スイッチ34bがオンされることに応じてパチスロ機1に電力を供給する。なお、電源装置34は、家庭用電気製品等と同じく電源ケーブル(不図示)から供給された交流電圧100Vの電力を各部で必要な直流電圧の電力に変換して、変換した電力を各部へ供給する。すなわち、電源装置34は、必要な電力を遊技機に供給可能な電源部(手段)を構成する。なお、電源装置34の構成、配置及び大きさ等は適宜変更可能である。
なお、本実施形態では、後述の設定用鍵型スイッチ52やリセットスイッチ53が主制御基板71(より詳細には後述の主制御基板ケース上)に設けられるように構成しているが、これらのスイッチを電源装置34に設けるように構成することもできる。
[1-2-5.基板]
パチスロ機1は、各種制御に必要な基板として、例えば、以下に示す各基板を備える。なお、以下に示す各基板はあくまで一例であって、これらとは異なる基板を備える構成としてもよいし、これらのうち必ずしも必須のものでない基板については、これを備えない構成としてもよい。
[1-2-5-1.主制御基板]
主制御基板71は、キャビネットG内において、リールユニットRUの背面側に取付けられている。なお、主制御基板71は、遊技に関する制御を行う遊技制御基板であり、その状態が視認可能となるように透明(あるいは略透明)に構成された樹脂製の主制御基板ケース(不図示)内に収容されている。主制御基板71の電気的構成については後述する。
なお、主制御基板71の仕様には種々の制約があり、基本的に各種電子部品がDIP実装されて構成されるものとなっているが、各種電子部品の一部又は全部についてSMT実装(表面実装)されて構成されるものとしてもよい。また、この場合、テスターやオシロスコープを用いて動作確認を行うためのテストポイントを設けるようにしてもよい。また、各種電子部品の一部又は全部について6平方mmを超えない小さい電子部品を使用してもよい。また、主制御基板71の基板面を多層化して構成してもよい。
[1-2-5-2.副制御基板]
副制御基板72は、キャビネットG内において、中間支持板G1の裏面側に取付けられている。なお、副制御基板72は、演出に関する制御を行う演出制御基板であり、樹脂製の副制御基板ケース(不図示)内に収容されている。なお、副制御基板ケースは、主制御基板ケースと同様に透明(あるいは略透明)に構成された樹脂製のケースとして構成することもできるし、不透明(あるいは略不透明)に構成された他の材料を用いたケースとして構成することもできる。副制御基板72の電気的構成については後述する。
[1-2-5-3.その他基板]
(主中継基板)
主中継基板73(図2において符号省略)は、キャビネットG内の特定位置(例えば、下ドア機構DDの背面側)に取付けられており、主中継基板73に接続された各種デバイス等と主制御基板71との間、及び主制御基板71と副制御基板72との間を中継するための中間制御基板である。なお、主中継基板73は、制御効率や配線効率の便宜から主制御基板71とは別の基板として構成されたものであるため、特段の支障がなければ主中継基板73の機能を全て主制御基板71にもたせ、主中継基板73を設けない構成とすることもできる。また、このような観点より、主中継基板73をさらに複数の中継基板に分割し、制御効率や配線効率の向上を図るようにしてもよい。すなわち、主中継基板として複数の基板を設けるようにしてもよい。
(副中継基板)
副中継基板74は、キャビネットG内の特定位置(例えば、下ドア機構DDの背面側)に取付けられており、副中継基板74に接続された各種デバイス等と副制御基板72との間、及び主制御基板71と副制御基板72との間を中継するための中間制御基板である。なお、副中継基板74は、制御効率や配線効率の便宜から副制御基板72とは別の基板として構成されたものであるため、特段の支障がなければ副中継基板74の機能を全て副制御基板72にもたせ、副中継基板74を設けない構成とすることもできる。また、このような観点より、副中継基板74をさらに複数の中継基板に分割し、制御効率や配線効率の向上を図るようにしてもよい。すなわち、副中継基板として複数の基板を設けるようにしてもよい。
(外部集中端子板)
外部集中端子板55は、キャビネットG内の特定位置(例えば、下部空間の奥側)に取付けられており、例えば、メダル投入信号、メダル払出信号、外部信号1~4及びセキュリティ信号等の信号をパチスロ機1の外部へ出力する。なお、外部信号1~4は、その出力開始条件及び出力終了条件を適宜設定可能であり、その遊技性に応じてパチスロ機1の内部状態(例えば、ボーナス状態やAT状態)の遷移を外部に報せることを可能としている。そして、外部集中端子板55は、通常、外部のデータ表示機やホールコンピュータに接続されることから、これらの機器においても、パチスロ機1におけるメダルの投入・払出状況やエラーの発生状況のみならず、そのような内部状態の遷移状況が認識可能となっている。
(試験機用インターフェースボード)
試験機用第1インターフェースボード301及び試験機用第2インターフェースボード302は、ともにパチスロ機1の検定試験(試射試験)において、遊技に関する各種信号を試験機に出力する際に用いられる中継基板である(なお、販売用のリリース製品としてのパチスロ機1にはこれらの中継基板は搭載されていないので、販売用の主制御基板71には、試験機用第1インターフェースボード301及び試験機用第2インターフェースボード302に接続するために必要な各種電子部品もまた実装されていない)。例えば、遊技に係る主要な動作(例えば、内部抽籤、リール停止制御等)を制御するための試験信号は、試験機用第1インターフェースボード301を介して出力され、また、主制御基板71で決定された押し順ナビに係る試験信号等は、試験機用第2インターフェースボード302を介して出力される。
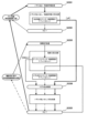
[2.パチスロ機の電気的構成]
続いて、図3を参照して、パチスロ機1の電気的構成について説明する。なお、図3は、パチスロ機1の電気的構成を示すブロック図である。
上述のとおり、パチスロ機1は、主制御基板71と、副制御基板72と、主中継基板73と、副中継基板74とを有している。主制御基板71と主中継基板73、主中継基板73と副中継基板74、及び副中継基板74と副制御基板72は、それぞれ電気的に接続されている。また、主制御基板71と副制御基板72は、主中継基板73及び副中継基板74を介して、主制御基板71から副制御基板72に対して一方向のシリアル通信が可能となるように電気的に接続されている。
主制御基板71には、遊技に関する制御を行う遊技制御部としての主制御回路100が実装されている。主制御回路100は、例えば、メインCPU101、メインROM102、メインRAM103、クロックパルス発生回路(不図示)、乱数回路(不図示)等を含んで構成される。メインROM102には、メインCPU101により実行される各種制御プログラム、各種データテーブル、副制御回路200に対して各種制御指令(コマンド)を送信するためのデータ等が記憶される。メインRAM103には、制御プログラムの実行により決定された内部当籤役等の各種データを格納する格納領域が設けられる。クロックパルス発生回路は、メインCPU101作動用のクロックパルス信号を生成する。乱数回路は、予め定められた範囲の乱数(例えば、0~65535又は0~255等)を発生させる。メインCPU101は、生成されたクロックパルス信号に基づいて各種制御プログラムを実行する。また、発生された乱数の中から必要に応じて一又は複数の値を乱数値として抽出する。このようにして、遊技動作全般に係る制御を行う。
副制御基板72には、演出に関する制御を行う演出制御部としての副制御回路200が実装されている。副制御回路200は、例えば、サブCPU201、サブRAM203等を含んで構成される。また、副制御基板72には、ロムカートリッジ基板202が接続されている。ロムカートリッジ基板202には、サブCPU201により実行される各種制御プログラム、各種データテーブル、各種演出データ(例えば、メイン表示装置210に係る映像データや駆動データ、サブ表示装置220に係る映像データ、ランプ・LED群に係るランプデータ、スピーカ群に係るサウンドデータ等)等が記憶される。サブRAM203には、制御プログラムの実行により決定された演出内容や各種演出データを登録する格納領域や、主制御基板71から送信される各種制御指令(コマンド)に係るデータを格納する格納領域等が設けられる。なお、演出に係る演出用乱数値については、予め定められた範囲の乱数(例えば、0~32767等)の中から、サブCPU201内で発生及び抽出が行われるようにしてもよいし、主制御回路100と同様に乱数回路を設けることでその発生及び抽出が行われるようにしてもよい。また、ロムカートリッジ基板202ではなく、副制御回路200内にサブROMが含まれるようにし、各種制御プログラム等はサブROMに記憶されるように構成してもよい。また、ロムカートリッジ基板202に各種演出データを記憶させ、副制御回路200内のサブROMに各種制御プログラム及び各種データテーブルを記憶させるように構成してもよい。また、副制御回路200には、GPU等の画像専用のマイクロプロセッサ(例えば、「VDP」とも称される)が含まれるようにし、これによってメイン表示装置210やサブ表示装置220で表示される映像を生成(編集)するように構成してもよい。
主制御基板71には、ステッピングモータ51L,51C,51R、設定用鍵型スイッチ52、リセットスイッチ53、役比モニタ装置54、外部集中端子板55、ホッパー装置32、メダル補助収納庫スイッチ33S、電源装置34が電気的に接続されている。また、主制御基板71には、主中継基板73を介して、ドア開閉監視スイッチ56、メダルセンサ31S、ベットスイッチ6S、スタートスイッチ7S、ストップスイッチ8S、精算スイッチ9S、情報表示装置14が電気的に接続されている。なお、仮に試験機用第1インターフェースボード301及び試験機用第2インターフェースボード302が搭載される場合には、例えば、主中継基板73を介して主制御基板71に電気的に接続される。
なお、外部集中端子板55、ホッパー装置32、メダル補助収納庫スイッチ33S、電源装置34、メダルセンサ31S、ベットスイッチ6S、スタートスイッチ7S、ストップスイッチ8S、精算スイッチ9S、情報表示装置14、試験機用第1インターフェースボード301及び試験機用第2インターフェースボード302についてはすでに説明したため、ここでの説明は省略する。
各ステッピングモータ51L,51C,51Rは、それぞれ所定の減速比をもったギアを介して各リール3L,3C,3Rに接続され、その駆動により各リール3L,3C,3Rを回転及び停止させる。なお、各ステッピングモータ51L,51C,51Rに対して1回のパルスが出力されるごとに、各リール3L,3C,3Rが一定の角度で回転することから、メインCPU101は、各ステッピングモータ51L,51C,51Rに対してパルスを出力した回数をカウントし、このカウント結果に基づいて各リール3L,3C,3Rの図柄位置を管理する。また、各リール3L,3C,3Rには、このような管理を行うための初期位置を定めるリールインデックス(不図示)と、リールインデックスの位置を検出するためのインデックスセンサ(不図示)が設けられる。
設定用鍵型スイッチ52は、パチスロ機1の設定値(例えば、6段階の設定1~設定6)を変更するとき(設定変更)、もしくは、パチスロ機1の設定を確認するとき(設定確認)に使用される。ここで、設定値は、遊技に関する遊技者の有利さの度合いを示すものであり、通常は、設定値が低いほど(例えば、設定1に近いほど)遊技者の有利さの度合いが相対的に低くなり、設定値が高いほど(例えば、設定6に近いほど)遊技者の有利さの度合いが相対的に高くなる。設定用鍵型スイッチ52は、例えば、遊技店側の管理者が鍵穴に設定キー(不図示)を挿入して初期位置から左に回すとオン状態となり、左に回した状態から初期位置に戻すとオフ状態となる。なお、パチスロ機1の電源がオフ状態のとき、設定用鍵型スイッチ52をオン状態としてから電源をオン状態とすると設定変更が可能な状態となり、パチスロ機1の電源がオン状態のままで設定用鍵型スイッチ52をオン状態とすると設定確認が可能な状態となる。
リセットスイッチ53は、遊技店側の管理者によるリセット操作を検出可能としている。リセット操作は、各種のエラー状態を解除するための操作である。また、リセットスイッチ53は、設定変更が可能な状態において、遊技店側の管理者による設定値決定操作を検出可能としている。なお、設定変更が可能な状態においてリセットスイッチ53が操作されると、操作される度に設定値が順次1ずつ増加する(設定6まで到達すると次は設定1に戻る)。このようにして、設定値決定操作が行えるようになっている。また、このように決定された設定値は、その後スタートレバー7が1回操作されると確定する。すなわち、スタートスイッチ7Sは、遊技店側の管理者による設定値確定操作を検出可能としている。このように、設定変更を行う場合には、設定用鍵型スイッチ52をオン状態とし、リセットスイッチ53を操作して設定値を選択し、スタートレバー7を操作して選択した設定値を確定させた後、設定用鍵型スイッチ52をオフ状態とするといった設定変更操作が必要となっている。なお、これは、設定変更操作の一例であり、他の操作によって設定変更を行い得るように構成することもできる。また、設定変更や設定確認に際しては、例えば、上述のクレジットランプあるいは払出数ランプにおいて現在の設定値が表示されるものすればよい。
役比モニタ装置54は、例えば、4桁の7セグメントLEDにより構成され、主制御基板ケースの内部に設けられる。役比モニタ装置54は、メインCPU101によって集計・算出された遊技に関する各種割合情報を順次表示する。これらの割合情報は、遊技店の管理者がパチスロ機1に不正改造がないかを確認する際等に使用される。なお、役比モニタ装置54は、主制御基板71上に実装されるようにしてもよいし、主制御基板71に接続された他の基板(例えば、割合表示基板)上に実装されるようにしてもよい。また、キャビネットG内であれば、他の場所に設けられるようにしてもよい。例えば、主制御基板ケース上に設けられるようにしてもよい。また、役比モニタ装置54における表示を開始させ、あるいはその内容を切替えるための管理スイッチをキャビネットG内に設けるようにし、これが操作された場合に上述の各種割合情報が表示されるようにしてもよい。また、このような管理スイッチを使用することを前提として、例えば、情報表示装置14を役比モニタ装置54と兼用して用いる構成としてもよい。また、電源投入直後又は電源投入から所定時間(例えば、10秒程度。主制御回路100及び副制御回路200の立ち上げに要する時間を考慮したバッファとなる時間)の経過後に、役比モニタ装置54の4桁の7セグメントLEDが正常に機能していることを確認可能とするため、例えば、「8.8.」といったようなテストパターン(全てのセグ及びデシマルのLEDが点灯するパターン)で所定期間点灯(ないし点滅)させる構成とすることが望ましい。
役比モニタ装置54では、例えば、上位2桁にはその割合情報の種類が表示され、下位2桁にはその割合情報を示す値(%)が表示される。ここで、役比モニタ装置54に表示される各種割合情報には、例えば、累計の特定区間割合情報、直近6000ゲーム間の連続役物割合情報及び役物割合情報、累計の連続役物割合情報及び役物割合情報等がある。
特定区間割合情報とは、対象の遊技数(例えば、「累計」であれば175000ゲーム。「直近6000ゲーム」であれば6000ゲーム。以下同じ)の遊技区間のうち、遊技者に有利な停止操作の情報の報知が行われていた遊技区間(例えば、AT状態)の遊技数(あるいは、単に有利区間中の遊技数であってもよい)の割合を示す情報である。また、連続役物割合情報とは、対象の遊技数の遊技区間において払出されたメダル数のうち、第一種特別役物(RB)の作動中(第一種特別役物に係る役物連続作動装置(BB)が作動している状態における第一種特別役物(RB)の作動中を含む)に払出されたメダル数の割合を示す情報である。また、役物割合情報は、対象の遊技数の遊技区間において払出されたメダル数のうち、第一種特別役物(RB)、第二種特別役物(CB)、及び普通役物(SB)の作動中に払出されたメダル数の割合を示す情報であり、ここでの第一種特別役物(RB)の作動中とは、第一種特別役物に係る役物連続作動装置(BB)が作動している状態における第一種特別役物(RB)の作動中を含む概念であり、また、第二種特別役物(CB)の作動中とは、第二種特別役物に係る役物連続作動装置(MB)が作動している状態における第二種特別役物(CB)の作動中を含む概念である。
なお、遊技者に有利な停止操作の情報の報知が行われていた遊技区間(例えば、AT状態)を役物の作動中、あるいは役物連続作動装置の作動中としてとらえ、それぞれの割合情報において集計・算出の対象とすることもできる。すなわち、役比モニタ装置54は、必要な割合情報を適切に表示するものであればよく、表示可能な各種割合情報はこれらに限定されない。また、例えば、第一種特別役物(RB)が搭載されていない機種において連続役物割合情報を表示する場合、あるいは有利区間機能(AT機能)が搭載されていない機種において特定区間割合情報を表示する場合等、該当する数値情報(対応情報)が存在しない機種においては、当該項目の表示時に、4桁の7セグメントLEDのうちの数値情報(割合を示す%情報)を表示する下2桁の7セグメントLEDにおいて、例えば、「- -」といったように、中央の縦棒2本を点灯表示させる等の非対応情報用識別表示を行うことで、対応情報が存在しない機種である点を確認者が一目で認識可能とすることが望ましい。
ドア開閉監視スイッチ56は、例えば、下ドア機構DDの開閉側(右側)に設けられる。なお、下ドア機構DDの背面側に設けられるように構成してもよいし、キャビネットG側に設けられるように構成してもよい。また、上ドア機構UDにも同様のドア開閉監視スイッチが設けられるように構成してもよい。ドア開閉監視スイッチ56は、下ドア機構DDが開放状態となったときにオン状態となり、閉鎖状態となったときにオフ状態となることで、下ドア機構DDの開閉を監視する。なお、ドア開閉監視スイッチ56がオン状態となるとドア開放エラーが発生する。この場合、下ドア機構DDを閉鎖状態とすると当該エラー状態が解除される。
副制御基板72には、ロムカートリッジ基板202、メイン表示装置210、サブ表示装置220が電気的に接続されている。また、副制御基板72には、副中継基板74を介して、24hドア監視ユニット61、演出用ボタン10a,10b等の演出用ボタン群、上部ランプ23等のランプ・LED類、スピーカ35a,35b等のスピーカ群が電気的に接続されている。
なお、ロムカートリッジ基板202、メイン表示装置210、サブ表示装置220、演出用ボタン群、ランプ・LED類及びスピーカ群についてはすでに説明したため、ここでの説明は省略する。
24hドア監視ユニット61は、ドア開閉監視スイッチ56と同様に、例えば、下ドア機構DDの開閉側(右側)に設けられる。なお、下ドア機構DDの開閉を監視するという機能を有する点においてはドア開閉監視スイッチ56と同じであるが、このような監視を副制御回路200側でも行い得るようにすることで、さらに下ドア機構DDの開閉履歴を一定期間保存することができるようにしている。なお、この開閉履歴は、後述のホールメニューから確認することができる。したがって、例えば、営業時間外であって、遊技店の管理者が退出した後に開放履歴があった場合や、営業時間内において長時間にわたって開放された開閉履歴があった場合には、これにより不正行為が行われた可能性が高いことを認識できるようになっている。
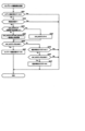
[3.パチスロ機の機能フロー]
続いて、図4を参照して、パチスロ機1の機能フローについて説明する。なお、図4は、パチスロ機1の機能フローを説明するための図である。
遊技者によりパチスロ機1にメダルが投入され(ベット操作が行われ)、スタートレバー7が操作される(開始操作が行われる)と、予め定められた範囲(例えば、0~65535)の乱数から1つの乱数値(本実施形態では、これを「内部抽籤用乱数値」として説明する場合がある)が抽出される。
内部抽籤手段(後述の内部抽籤処理を行うメインCPU101)は、抽出された乱数値に基づいて抽籤を行い、内部当籤役を決定する。内部当籤役の決定により、有効ライン上に表示されることが許可される図柄の組合せが事前に決定される。なお、図柄の組合せの種別としては、メダルの払い出し、再遊技(リプレイ)の作動、ボーナスの作動等といった特典が遊技者に与えられる「入賞」に係るものと、それ以外のいわゆる「はずれ」に係るものとが設けられる。なお、メダルの払い出しに係る役を「小役」と称し、再遊技(リプレイ)の作動に係る役を「リプレイ役」と称し、ボーナス(ボーナス状態)の作動に係る役を「ボーナス役」と称する。また、内部当籤し得る役(すなわち、成立が許可される図柄の組合せ)は、単に「役」と称されることがある。また、内部当籤役は、「当籤役」、「事前決定結果」、あるいは「導出許容条件」等と称されることがある。また、内部抽籤手段は、「役決定手段」、「当籤役決定手段」、「事前決定手段」、あるいは「導出許容条件決定手段」等と称されることがある。
また、スタートレバー7が操作される(開始操作が行われる)と、複数のリールの回転が行われる。その後、遊技者によりリール(各リール3L,3C,3R)に対応するストップボタン(各ストップボタン8L,8C,8R)が操作される(停止操作が行われる)と、リール停止制御手段(後述のリール停止制御処理を行うメインCPU101)は、内部当籤役とストップボタンが押されたタイミング(あるいはその押し順を含む)とに基づいて、該当するリールの回転を停止する制御を行う。なお、開始操作を行うための操作手段は、スタートレバー7のようにレバー形状をしたものに限られず、遊技者が開始操作を行うことが可能であれば、どのような操作手段であってもよい。また、停止操作を行うための操作手段は、各ストップボタン8L,8C,8Rのようにボタン形状をしたものに限られず、遊技者が停止操作を行うことが可能であれば、どのような操作手段であってもよい。
パチスロ機1では、基本的に、ストップボタンが押されたときから規定時間(190msec)内に、該当するリールの回転を停止する制御が行われる。本実施形態では、この規定時間内にリールの回転にともなって移動する図柄の数を「滑り駒数」という。そして、本実施形態では、規定期間が190msecである場合には、滑り駒数の最大数(最大滑り駒数)を図柄4個分に定める。
リール停止制御手段は、入賞に係る図柄の組合せの表示を許可する内部当籤役が決定されているときは、通常、190msec(図柄4駒分)の規定時間内に、その図柄の組合せが有効ライン上に極力表示されるようにリールの回転を停止させる。また、リール停止制御手段は、規定時間を利用して、内部当籤役によってその表示が許可されていない図柄の組合せが有効ライン上に表示されないようにリールの回転を停止させる。なお、リールの回転が停止したときに表示された図柄は、「停止表示」、あるいは「表示結果」等と称されることがある。また、リールの回転が停止したときに図柄が表示されることは、「停止表示の導出」、あるいは「表示結果の導出」等と称されることがある。
また、リール停止制御手段は、リールが回転してから、予め定められた自動停止時間が経過した場合には、遊技者が停止操作を行っていない場合でも、自動的に各リールを停止させる自動停止制御を行うようにしてもよい。この場合には、遊技者の停止操作を介さずにリールが停止することとなるため、いずれかの内部当籤役が決定されている場合であっても、いずれの入賞に係る図柄の組合せも有効ラインに沿って表示されていないようにリールの回転を停止させることが望ましい。
このようにして、複数のリールの回転が全て停止されると、入賞判定手段(後述の入賞作動判定処理を行うメインCPU101)は、有効ライン上に表示された図柄の組合せが、入賞に係るもの(あるいは、その他予め定められたもの)であるか否かの判定を行う。すなわち、入賞に係る図柄の組合せ(あるいは、その他予め定められた図柄の組合せ)が成立したか否かの判定を行う。そして、表示された図柄の組合せが、入賞判定手段により入賞に係るもの(あるいは、その他予め定められたもの)である(すなわち、入賞に係る図柄の組合せ(あるいは、その他予め定められた図柄の組合せ)が成立した)と判定されると、メダルの払い出し等の特典が遊技者に与えられ、あるいは、それを契機として各種の制御が行われる。パチスロ機1では、一例として、以上のような一連の流れで1回の遊技(単位遊技)として行われる。
なお、入賞判定手段は、有効ライン上に表示された図柄の組合せが、単に予め定められた複数の図柄の組合せのうちのいずれかの図柄の組合せに該当するか否かを判定するものであってもよいし、内部抽籤手段によって決定された内部当籤役に係る図柄の組合せに該当するか否かを判定するものであってもよい。すなわち、前者では、内部当籤役と切り離して、入賞に係る図柄の組合せであるか否かを判定するものであってもよい。この場合、リール停止制御手段によって適切に停止制御が行われる限り、誤入賞の発生の防止は十分に担保され得ることから、誤入賞検知に係る制御負担を低減させることが可能となる。一方、後者では、入賞に係る図柄の組合せが、入賞が許可されていた図柄の組合せであるか否かも判定可能とすることで、リールの不具合等により誤入賞が発生した場合に、その誤入賞を検知することができるため、セキュリティ性を向上させることが可能となる。
また、パチスロでは、前述した一連の遊技動作の流れの中で、表示装置(例えば、メイン表示装置210やサブ表示装置220等)による映像の表示、各種ランプ(例えば、上部ランプ23等)による光の出力、スピーカ(例えば、スピーカ35a,35b等)による音の出力、或いは、これらの組合せを利用して様々な演出が行われる。すなわち、これらは演出を実行する演出実行手段である。なお、演出実行手段により実行される演出の内容は、主制御回路100側(メイン側)で決定される場合もあれば、副制御回路200側(サブ側)で決定される場合もある。すなわち、これらはそのいずれもが演出内容決定手段となり得る。
例えば、スタートレバー7が操作される(開始操作が行われる)と、内部抽籤用乱数値とは別に、演出用乱数値が抽出される。演出用乱数値が抽出されると、演出内容決定手段は、内部当籤役に対応付けられた複数種類の演出内容の中から今回実行する演出を抽籤によって(あるいは予め定められた決定条件にしたがって)決定する。
次いで、演出内容決定手段により演出内容が決定されると、演出実行手段は、リールの回転開始時、各リールの回転停止時、入賞の有無の判定時等の各契機に連動させて対応する演出を実行する。このように、パチスロ機1では、例えば、内部当籤役に対応付けられた演出内容を実行することによって、決定された内部当籤役(狙うべき図柄の組合せや操作すべき押し順等と換言することもできる)を知る機会又は予想する機会が遊技者に提供され、遊技者の興味の向上を図ることができる。
[4.パチスロ機の遊技性に関する基本仕様]
続いて、パチスロ機1の遊技性に関する基本仕様について説明する。
[4-1.図柄配置]
上述のとおり、パチスロ機1では、複数の図柄が変動表示及び停止表示されることで遊技が行われる仕様となっている。したがって、主制御回路100は、各リール3L,3C,3Rにおいて、どの図柄がどの位置に配置されているかを把握可能に構成されている必要がある。このため、メインROM102には、少なくとも各リール3L,3C,3Rそれぞれの各図柄位置にある図柄の種類を識別するためのデータが記憶されている。なお、このような目的が達成される限り、そのデータ構成は種々の構成を採用することができるが、本実施形態では、その一例として後述の図柄配置テーブル(図9参照)を用いている。
図柄配置テーブルには、各リール3L,3C,3Rそれぞれの回転方向における各図柄位置を示す図柄位置データ(例えば、「0」~「19」)が規定されている。また、各図柄位置データに対して図柄の種類を特定するためのデータ(例えば、図柄コード)が対応付けられている。また、図柄配置テーブルでは、リールインデックスが検出されたときにメイン表示窓4の枠内における各リールの中段領域に位置する図柄の位置を「0」と規定している。なお、各列の図柄数、図柄の種類数、あるいは最大滑り駒数等は適宜変更して規定可能である。
[4-2.図柄組合せ]
上述のとおり、パチスロ機1では、表示された図柄の組合せが遊技結果に影響を与える仕様となっている。すなわち、パチスロ機1は、表示された図柄の組合せに応じて、各種特典を付与したり、現在の状態から相対的に有利な状態に移行させたり、現在の状態から相対的に不利な状態に移行させたりすることを可能としている。したがって、主制御回路100は、このような図柄の組合せについて把握可能に構成されている必要がある。このため、メインROM102には、このような図柄の組合せを特定するためのデータが規定されている。なお、このような目的が達成される限り、そのデータ構成は種々の構成を採用することができるが、本実施形態では、その一例として後述の図柄組合せテーブル(図11~図14参照)を用いている。
図柄組合せテーブルには、有効ライン上に表示され得る図柄の組合せのうちで予め定められた複数の図柄の組合せの種類を示すデータ(例えば、「表示役」あるいは「入賞作動フラグ」)が規定されている。なお、それぞれの図柄の組合せを構成する図柄は、例えば、上述の図柄コード等を用いて特定することができる。また、各図柄の組合せに対して特典等の種類を示すデータ(例えば、「払出等」)が対応付けられている。また、図柄組合せテーブルは、基本的に後述の当籤フラグ格納領域、入賞作動フラグ格納領域、及び図柄コード格納領域(図17参照)と対応するデータ構成となっている。なお、図柄の組合せの種類数、あるいは特典の付与内容等は適宜変更して規定可能である。
[4-3.内部当籤役]
上述のとおり、パチスロ機1では、いずれの図柄の組合せが表示されることが許可されるか(事前に決定されるか)が遊技結果に影響を与える仕様となっている。すなわち、パチスロ機1は、遊技者の停止操作に先立って(事前に)、内部当籤役(すなわち、表示され得る図柄の組合せの種類(あるいは、付与され得る特典の種類))を決定することを可能としている。したがって、主制御回路100は、このような内部当籤役について把握可能に構成されている必要がある。このため、メインROM102には、このような内部当籤役を特定するためのデータが規定されている。なお、このような目的が達成される限り、そのデータ構成は種々の構成を採用することができるが、本実施形態では、その一例として後述の内部抽籤テーブル(図10参照)を用いている。
内部抽籤テーブルには、予め定められた複数の内部当籤役の種類を示すデータ(例えば、「No.」あるいは「当籤番号」)と、各遊技状態において各内部当籤役が決定される抽籤値とが規定される。なお、抽籤値は、設定された設定値によっても変動する場合がある。また、各内部当籤役に対して表示が許可される(対応する)図柄の組合せの種類が対応付けられている。なお、パチスロ機1では、1つの内部当籤役に対して複数の図柄の組合せを対応付けることを可能としており、このような内部当籤役が決定された場合、いずれの図柄の組合せが表示されるかは停止制御によって決定されるものとなっている。
ここで、例えば、本実施形態の後述の内部抽籤処理(図26参照。より詳細には、S64の内部当籤役決定処理)では、まず、乱数回路によって予め定められた数値の範囲(例えば、0~65535)から抽出された乱数値を、各内部当籤役に対応して規定された抽籤値で順次加算更新する。次いで、抽籤結果(抽籤値+乱数値)が65535を超えたか否か(抽籤結果がオーバーフローしたか否か)の判定を行う。そして、所定の内部当籤役において、当該判定の結果が65535を超えた場合、当該内部当籤役に当籤させる(当該内部当籤役を決定する)。もっとも、全ての内部当籤役について当該判定を行っても65535を超えるものがなかった場合、今回の遊技における内部当籤役は「はずれ」となる。なお、これはあくまで内部抽籤処理の一例であり、抽籤値(当籤確率)に応じて適切な抽籤が行われる限り、その抽籤処理の手法は種々の手法を採用することができる。例えば、抽出された乱数値を、各内部当籤役に対応して規定された抽籤値で順次減算更新し、次いで、減算結果(抽籤結果)が0を下回ったか否か(抽籤結果がアンダーフローしたか否か)を判定して、内部当籤役を決定してもよい。
このように、内部抽籤テーブルにおいては、規定されている抽籤値の数値が大きい内部当籤役ほど決定される確率(当籤確率)が高くなる。なお、各内部当籤役の当籤確率は、「各当籤番号に規定された抽籤値/抽出される可能性のある全ての乱数値の個数(乱数分母:65536)」によって表すことができる。
[4-4.停止制御]
上述のとおり、パチスロ機1では、内部当籤役の決定によって表示されることが許可された図柄の組合せのうち、遊技者の停止操作によって最終的にいずれの図柄の組合せを表示させるかが遊技結果に影響を与える仕様となっている。すなわち、パチスロ機1は、決定された内部当籤役の種類のみならず、遊技者の停止操作タイミングや押し順(「停止操作態様」や「停止操作手順」とも称される)によって最終的に表示される図柄の組合せの種類を変動させる(決定する)制御(停止制御)を行うことを可能としている。したがって、主制御回路100は、各内部当籤役に対して、遊技者の停止操作態様に応じてどのような態様で停止制御を行うかを把握可能に構成されている必要がある。このため、メインROM102には、このような停止制御の態様を特定するためのデータが規定されている。なお、このような目的が達成される限り、そのデータ構成は種々の構成を採用することができるが、本実施形態では、その一例として停止テーブルや引込優先順位テーブル(不図示)等を用いている。
停止テーブルには、各リール3L,3C,3Rの各図柄位置データに対して、図柄の移動量を示すデータ(例えば、「滑り駒数」)が規定されている。例えば、所定の内部当籤役が決定された遊技において所定の停止テーブルが選択されたとする。次いで、回転中のリール3Lに対して停止操作が行われたとする。このとき、停止開始位置(停止操作が行われたときのリール3Lの中段領域の図柄位置データ)が「0」であったとする。そして、所定の停止テーブルにおいて、図柄位置データ「0」に規定された滑り駒数が「4」であったとする。そうすると、主制御回路100は、4図柄分移動した図柄位置(図柄位置データ「4」の位置)でリール3Lを停止させる(停止予定位置が「4」となる)ように制御を行う。このように、停止テーブルには、停止させる位置を直接的に決定することを可能とするデータ(滑り駒数)が規定されている。なお、このようなデータ構成もあくまで一例である。また、このような停止テーブルを用いて停止制御を行うことは、一般的に「テーブル制御」と称される。
引込優先順位テーブルには、表示されることが許可された図柄の組合せが複数ある場合に、いずれの図柄の組合せを優先的に表示させるか(引込むか)を示すデータ(例えば、「引込優先順位」)が規定されている。例えば、所定の内部当籤役が決定された遊技において所定の引込優先順位テーブルが選択されたとする。ここで、所定の内部当籤役は、図柄組合せAと図柄組合せBの表示を許可するものとし、所定の引込優先順位テーブルは、図柄組合せAよりも図柄組合せBを優先的に表示させるように引込優先順位が規定されているものとする。次いで、回転中のリール3Lに対して停止操作が行われたとする。このとき、停止開始位置が「0」であったとする。
そうすると、主制御回路100は、停止開始位置を含めた最大滑り駒数(例えば、「4」)の範囲内の各図柄位置について、図柄組合せAを構成する図柄と図柄組合せBを構成する図柄があるかどうかを検索する。双方の図柄がなければ、予め定められたルール(例えば、より近い位置で停止させる、より遠い位置で停止させる等)にしたがって停止させる位置を決定する。図柄組合せAを構成する図柄のみがあれば、当該図柄に対応する位置で停止させることを決定する。図柄組合せBを構成する図柄のみがあれば、当該図柄に対応する位置で停止させることを決定する。双方の図柄があれば、図柄組合せAよりも図柄組合せBを優先的に表示させるのであるから、図柄組合せBを構成する図柄に対応する位置で停止させることを決定する。なお、引込優先順位は、選択された引込優先順位テーブルにしたがって、対象となるリールの回転中に全図柄位置について格納されるようにしてもよいし、対象となるリールに対して停止操作が行われたときに、停止開始位置を含めた最大滑り駒数の範囲内の各図柄位置について格納されるようにしてもよい。また、このようなデータ構成もあくまで一例である。また、このような引込優先順位テーブルを用いて停止制御を行うことは、一般的に「コントロール制御」と称される。
なお、本実施形態では、「テーブル制御」のみを行うことによって停止制御を実行する構成とすることもできるし、「コントロール制御」のみを行うことによって停止制御を実行する構成とすることもできる。あるいは、まず「テーブル制御」を行うことによって停止させる位置を仮決定し、次に「コントロール制御」を行うことによってより適切な停止位置があるかを検索し、検索結果によっては停止させる位置を変更することを可能とする停止制御を実行する構成とすることもできる。
このように、パチスロ機1では、最終的に有効ライン上に表示される図柄の組合せがどの図柄の組合せとなるかは、例えば、以下の3つの要素に基づいて決定される。
第1の要素は、決定された内部当籤役(内部抽籤処理の抽籤結果)である。例えば、内部抽籤処理の結果が「はずれ」であった場合、いずれかのリプレイ役に係る図柄の組合せ、小役に係る図柄の組合せ又はボーナス役に係る図柄の組合せが最終的に有効ライン上に表示されることはない。なお、「はずれ」は、内部当籤役の1つであると捉えることもできるし、内部当籤役が決定されなかった抽籤結果であると捉えることもできる。
第2の要素は、遊技者の停止操作タイミング(遊技者がいずれかのストップボタンを操作したときの図柄の位置(押下位置))である。例えば、本実施形態においては、最大滑り駒数として図柄4個分が定められているため、内部抽籤処理の結果、いずれかの内部当籤役に当籤していたとしても、表示が許可されている図柄の組合せを構成する図柄が有効ライン(複数ある場合には各有効ライン)に対して図柄4個分を超えて配置されていた場合には、遊技者の停止操作タイミングによっては当該図柄の組合せが表示されない場合がある。これをいわゆる「取りこぼし」という。
第3の要素は、遊技者の押し順(遊技者がストップボタンを操作した順番)である。例えば、本実施形態においては、複数の図柄の組合せが対応付けられた内部当籤役が決定される場合があり、この場合には、遊技者の押し順に応じて最終的に有効ライン上に表示される図柄の組合せが変動する場合がある。なお、このような内部当籤役を「押し順役」といい、それがリプレイ役の場合には「押し順リプレイ」と称されることがあり、小役の場合には「押し順小役」と称されることがある。
[4-5.遊技状態]
パチスロ機1では、遊技者の有利度合いを変動させるため、あるいは企図した遊技性とするために、遊技を行う状態として種々の遊技状態を設けることが可能となっている。以下、その遊技状態の一例について説明する。
[4-5-1.ボーナス状態]
パチスロ機1では、ボーナス役に当籤し、当該ボーナス役に係る図柄の組合せが有効ライン上に表示された場合に、ボーナス状態に移行させる(ボーナス状態を作動させる)ことが可能となっている。なお、このようなボーナス状態を設けないように構成することもできる。また、複数種類のボーナス役を設けることで、複数のボーナス状態を設けるように構成することもできる。ボーナス役に当籤すると、当該ボーナス役に係る図柄の組合せが有効ライン上に表示されるまで複数回の遊技にわたって当該ボーナス役が内部当籤役として持越された状態(持越状態)が発生する。このようなボーナス役は「持越役」と称されることがある。また、このような持越状態は「(ボーナス)フラグ間」や「(ボーナス)内部中」等と称されることがある。
ボーナス状態は、ボーナス状態が作動していない状態(非ボーナス状態)に対して小役の抽籤態様(当籤確率やその内容、あるいは停止制御の態様等も含む。以下同じ)を変動させることが可能な状態となっている(リプレイ役の抽籤態様を変動させることが可能な状態ともなっているため、ボーナス状態を後述のRT状態の一態様として捉えることもできる)。したがって、このような抽籤態様が遊技者に相対的に有利な抽籤態様となる場合には、ボーナス状態は非ボーナス状態よりも有利な遊技状態となる。一方、このような抽籤態様が遊技者に相対的に不利な抽籤態様となる場合には、ボーナス状態は非ボーナス状態よりも不利な遊技状態となる。
ボーナス役としては、例えば、第一種特別役物(RB)、第一種特別役物に係る役物連続作動装置(BB)、第二種特別役物(CB)(ただし持越役ではない)、第二種特別役物に係る役物連続作動装置(MB)、及び普通役物(SB)(ただし持越役ではない)等を挙げることができる。また、例えば、各ボーナス役に対応するボーナス状態は以下のように構成される。RB状態は、予め定められた任意の入賞回数(例えば、上限は8回)又は予め定められた任意の遊技回数(例えば、上限は12回)の遊技が行われた場合に終了する遊技状態として構成される。BB状態は、予め定められた任意の払出数(例えば、上限は285枚)を超えるメダルの払出があった場合に終了する遊技状態として構成される。
CB状態は、1回の遊技が行われた場合に終了する遊技状態として構成される。MB状態は、予め定められた任意の払出数(例えば、上限は153枚)を超えるメダルの払出があった場合、あるいはMB状態中にRBやSBに当籤した場合に終了する遊技状態として構成される。SB状態は、1回の遊技が行われた場合に終了する遊技状態として構成される。
なお、ボーナス状態の作動条件は、ボーナス役に係る図柄の組合せが有効ライン上に表示されたことのみに限られない。例えば、第一種特別役物に係る役物連続作動装置(BB)の作動中においては、第一種特別役物に係る役物連続作動装置(BB)の作動開始時、第一種特別役物の作動中ではない場合の遊技開始時、あるいは第一種特別役物の作動終了時等において自動的に第一種特別役物(RB)を作動させるように構成することもできる。すなわち、RBに係る図柄の組合せを規定することなく、BBの作動中は常にRBの作動中となるように制御することもできる。ここで、BB作動中のRBは「JAC」等と称されることがあり、このように自動的にBB作動中のRBが作動する仕様は「オートJAC」等と称されることがある。また、BBの作動中においては、規定されたRBに係る図柄の組合せが有効ライン上に表示されたことをもってRBの作動中となるように制御することもできる。このように対応する図柄の組合せの表示に基づいてRBが作動する仕様は「マニュアルJAC」等と称されることがある。また、第二種特別役物に係る役物連続作動装置(MB)と、第二種特別役物(CB)との関係も同様である。すなわち、CBに係る図柄の組合せを規定することなく、MBの作動中は常にCBの作動中となるように制御することもできるし、MBの作動中においては、規定されたCBに係る図柄の組合せが有効ライン上に表示されたことをもってCBの作動中となるように制御することもできる。
[4-5-2.RT状態]
パチスロ機1では、予め定められた移行条件が成立した場合に、RT状態に移行させる(RT状態を作動させる)ことが可能となっている。なお、このようなRT状態を設けないように構成することもできる。また、複数のRT状態を設けるように構成することもできる。RT状態は、RT状態が作動していない状態(非RT状態)に対してリプレイ役の抽籤態様を変動させることが可能な状態となっている。したがって、このような抽籤態様が遊技者に相対的に有利な抽籤態様となる場合には、RT状態は非RT状態よりも有利な遊技状態となる。一方、このような抽籤態様が遊技者に相対的に不利な抽籤態様となる場合には、RT状態は非RT状態よりも不利な遊技状態となる。また、複数のRT状態を設ける場合、当該複数のRT状態間についても同様である。なお、この場合、リプレイ役の抽籤態様(特に、当籤確率)が遊技者に相対的に有利なRT状態は「高RT状態」や「高確率再遊技状態」等と称され、リプレイ役の抽籤態様(特に、当籤確率)が遊技者に相対的に不利なRT状態は「低RT状態」や「低確率再遊技状態」等と称されることがある。
RT状態は、例えば、以下のいずれの移行条件の成立によって移行させることができる。また、複数のRT状態を設ける場合、当該複数のRT状態間についても同様である。
(1)RB、BB又はMBに当籤したとき
(2)RB、BB又はMBに係る図柄の組合せが表示されたとき
(3)RB状態、BB状態又はMB状態が終了したとき
(4)RB、BB又はMBに当籤しておらず(持越されておらず)、RB状態、BB状態又はMB状態中でもない場合において、特定の図柄の組合せが表示されたとき
(5)(3)又は(4)の移行条件成立後に予め定められた回数の遊技が行われたとき
[4-5-3.AT状態]
パチスロ機1では、予め定められた移行条件が成立した場合に、AT状態に移行させる(AT状態を作動させる)ことが可能となっている。なお、このようなAT状態を設けないように構成することもできる。また、複数のAT状態を設けるように構成することもできる。AT状態は、例えば、上述の押し順役に当籤したときに、遊技者に有利な停止操作の情報が報知されることにより、AT状態が作動していない状態(非AT状態)よりも有利な状態として構成される遊技状態である。
なお、複数のAT状態を設ける場合、それぞれのAT状態の遊技期間(当該期間の延長(あるいは「上乗せ」ともいう。以下同じ)を可能とする場合には延長のされやすさ等を含む)、停止操作の情報が報知される報知対象役の種類、あるいは停止操作の情報の報知が発生する発生確率等をそれぞれ異なるものとすることで、遊技者の有利度合いを変動させることができる。また、AT状態の移行条件及び終了条件は、遊技性に応じて適宜設定可能である(ただし後述のリミット処理の実行による終了を除く)。また、AT状態は、あたかも上述のボーナス状態と同様に扱われる場合があり、この場合には「疑似ボーナス状態」等と称されることがある。
また、AT状態の遊技期間は、当該期間が適切に管理される限り、ゲーム数(遊技回数)によって管理されるようにしてもよく(ゲーム数管理)、所定ゲーム数を1セットとし、セット数によって管理されるようにしてもよい(セット数管理)。また、AT状態中の払出数や純増数(差枚数)によって管理されるようにしてもよい(払出数管理、差枚数管理)。また、AT状態においてメダルの払出に影響を与える報知(例えば、押し順小役当籤時の押し順ナビ)を行った回数(ナビ回数)によって管理されるようにしてもよい(ナビ回数管理)。また、AT状態が延長される場合も同様である。また、AT状態に移行したときに付与される遊技期間と、AT状態が延長されるときに付与される遊技期間とは異なる管理手法によって管理されるようにしてもよい。また、複数のAT状態を設ける場合、同じ管理手法によって管理されるようにしてもよく、異なる管理手法によって管理されるようにしてもよい。
[4-5-4.ART状態]
パチスロ機1では、予め定められた移行条件が成立した場合に、上述の高RT状態とAT状態を組合せたART状態に移行させる(ART状態を作動させる)ことが可能となっている。すなわち、ART状態とは、高RT状態において行われるAT状態を意味するものであるから、RT状態として少なくとも低RT状態と高RT状態とを設け、高RT状態に移行させる(あるいは低RT状態に移行することが回避される)制御が行われる点でAT状態と相違するものの、基本的な制御はAT状態と同様である(遊技者に有利な停止操作の情報が報知される結果として高RT状態に移行する(あるいは低RT状態に移行することが回避される)ものであれば、AT状態と同義であるともいえる)。なお、ART状態の移行条件が成立した場合、まずAT状態に移行し、その後高RT状態に移行することでART状態に移行するものであってもよいし、高RT状態及びAT状態に同時(あるいは略同時)に移行することでART状態に移行するものであってもよい。
[4-5-5.その他遊技状態]
なお、パチスロ機1では、上述の各種遊技状態以外の遊技状態を設けることもできる。例えば、後述の有利区間中の各モード(図5及び図6参照)であるが、これらも遊技者が遊技を行う状態であって、疑似ボーナス状態としてのAT状態に移行するか否かの有利度合いを変動させ得るものであることから、これらを遊技状態として捉えることができる。また、同様の観点より、例えば、ボーナス状態に移行するか否かの有利度合いを変動させ得る遊技状態を設けることができる。例えば、ボーナス役に当籤している(持越されている)場合に、停止制御によってボーナス役に係る図柄の組合せが表示されやすい遊技状態と、これよりも当該ボーナス役に係る図柄の組合せが相対的に表示されにくい遊技状態とを設けることで、遊技者の有利度合いを変動させ得るように構成することもできる。また、例えば、ボーナス役が所定の確率で当籤する(当籤しやすい)遊技状態と、当該ボーナス役が当該所定の確率よりも低い確率で当籤する(相対的に当籤しにくい)遊技状態とを設けることで、遊技者の有利度合いを変動させ得るように構成することもできる。
また、AT状態に移行するか否か(AT状態において当該AT状態の遊技期間を延長するか否かも含み得る。以下同じ)の有利度合いを変動させ得る手法としては、以下のような手法を採用することもできる。例えば、内部当籤役として「特定役」が決定され得るようにする。当該特定役は、遊技者の停止操作態様(停止操作タイミングであってもよいし、押し順であってもよいし、これらの組合せであってもよい)に応じて付与されるメダル数が変動するものとする(例えば、停止操作態様が適切(正解)であれば8枚の払出、不適切(不正解)であれば1枚の払出又は払出なし)。
そして、特定の遊技状態において当該特定役に当籤した場合、8枚の払出があった場合には今回の遊技においてAT状態に移行するか否かの有利度合いを有利なものに変動させるか否かの決定(直接AT状態に移行させるか否か、あるいは直接当該AT状態の遊技期間を延長するか否かの決定も含み得る。以下「有利決定」として説明する)を行わない。一方、8枚の払出がなかった場合には今回の遊技において当該有利決定を行う。あるいは、上述の特定の遊技状態において当該特定役に当籤した場合、8枚の払出があった場合には今回の遊技において当該有利決定を行う。一方、8枚の払出がなかった場合には今回の遊技において当該有利決定を行わない。
このように、遊技者が特定の遊技方法で遊技を行った場合に、その遊技結果として今回の遊技において有利決定が行われる場合と、当該有利決定が行わない(有利決定が行われることが制限される)場合とがあるように構成することもできる。なお、今回の遊技と次回の遊技で遊技者が替わる場合もあり、このような制限が次回の遊技以降も継続する場合には、(次の)遊技者が著しい不利益を被るおそれがあることから、このような制限は今回の遊技限りとし、次回の遊技以降には継続しないものとすることが望ましい。また、このような制限は「ペナルティ」と称されることがある。
[4-6.遊技区間]
パチスロ機1では、射幸性が過度に高くなってしまうことを抑制するために、上述の遊技状態とは異なる概念で遊技を行う状態として種々の遊技区間を設けることが可能となっている。以下、その遊技区間の一例について説明する。なお、遊技区間は、大別すると非有利区間と有利区間から構成される。
(非有利区間)
非有利区間は、遊技者に有利な停止操作態様の報知が可能でない遊技期間として構成され、以下の要件を備える。なお、以下の要件はあくまで一例であり、少なくともいずれかの要件について緩和ないし厳格化される場合には、それにともなって適宜変更可能である。
(1)遊技者に対して有利な停止操作態様の報知(例えば、押し順ナビ等)を行うことはできない。したがって、上述のAT状態やART状態に制御することはできない。
(2)設定値が変更(設定変更)された場合、あるいは後述の「RAM異常」等の初期化条件が成立した場合、初期状態として非有利区間が設定される。
(3)有利区間において後述のリミット処理が実行された場合(すなわち、有利区間中の遊技の進行にともなって更新される所定値(例えば、後述の有利区間ゲーム数カウンタや有利区間払出数カウンタの値)が規定値(例えば、1500ゲームや2400枚)となった場合)、初期状態として非有利区間が設定される。なお、当該所定値を参照し、当該所定値が規定値となる前であっても特定の更新値となっている場合にはそれを条件として非有利区間が設定されるようにしてもよい。また、有利区間中に所定終了条件が成立して終了決定された場合(例えば、有利区間終了抽籤が行われるように構成した場合であって、これに当籤した場合等)にはそれを条件として非有利区間が設定されるようにしてもよい。
(4)非有利区間では、有利区間に関する処理(例えば、有利区間に移行させるか否かの判定処理等)は、決定された内部当籤役を参照した処理のみが可能であって、導出された結果表示(図柄の組合せ)や非有利区間(あるいは移行前の有利区間)中のゲーム数等の内部当籤役以外の各種パラメータを参照した処理を行うことはできない。なお、いずれの内部当籤役が決定されたかは、当籤番号等の直接的に内部当籤役を示すデータを参照することもできるし、内部当籤役のデータから生成あるいは変換されたサブフラグ(複数の役を1つの判定対象データとしたもの)等の間接的に内部当籤役を示すデータを参照することもできる。
(5)非有利区間は基本的に1の状態であり、非有利区間内で複数の状態を設定することはできない。例えば、有利区間終了後の非有利区間を非有利区間A、設定変更後の非有利区間を非有利区間Bというように異なる状態として設定することはできない。
(有利区間)
有利区間は、遊技者に有利な停止操作態様の報知が可能である遊技期間として構成され、以下の要件を備える。なお、以下の要件はあくまで一例であり、少なくともいずれかの要件について緩和ないし厳格化される場合には、それにともなって適宜変更可能である。
(1)遊技者に対して有利な停止操作態様の報知(例えば、押し順ナビ等)を行うことができる。したがって、上述のAT状態やART状態に制御することができる。
(2)設定値が変更(設定変更)された場合、あるいは後述の「RAM異常」等の初期化条件が成立した場合、その初期状態として有利区間を設定することはできない。
(3)有利区間において後述のリミット処理が実行された場合、当該有利区間を終了させる必要がある。
(4)有利区間では、有利区間に関する処理(例えば、有利区間中に遊技状態(モード)を移行させるか否か、あるいは特定の遊技状態(モード)を延長させるか否かの判定処理等)は、決定された内部当籤役を参照した処理のみならず、導出された結果表示(図柄の組合せ)や有利区間中のゲーム数等の内部当籤役以外の各種パラメータを参照した処理を行うことができる。なお、参照可能な各種パラメータの他の例としては、例えば、上述の各種パラメータに応じて付与可能なポイント等の特典情報、ボーナス状態の種類、RT状態の種類、いずれかのリールの停止操作タイミング、あるいは押し順等を挙げることができる。
(5)有利区間内で複数の状態を設定することができる。例えば、遊技者にとって不利な通常状態、AT状態へ移行しやすいCZ状態、あるいは報知にしたがって停止操作を行った場合にメダル増加の期待値がプラスとなるAT状態等の状態を設定可能である。また、例えば、通常状態においてCZ状態移行が決定されたことに応じ、実際にCZ状態に移行するまでの待機状態として設定され、CZ状態への移行が示唆される前兆演出が行われ得るCZ前兆状態、あるいは通常状態若しくはCZ状態においてAT状態移行が決定されたことに応じ、実際にAT状態に移行するまでの待機状態として設定され、AT状態への移行が示唆される前兆演出が行われ得るAT前兆状態等の状態も遊技性に応じて設定可能である。
(6)非有利区間及び有利区間のいずれの区間であるかを報知可能な区間ランプ(状態表示部)の点灯により、有利区間中であることを報知することができる(区間ランプが消灯していれば非有利区間中であることを報知することができる)。なお、区間ランプの点灯開始タイミングについては、上述のとおり、ある程度任意のタイミングに設定することが可能である。基本的に非有利区間から有利区間に移行したときに点灯を開始し、非有利区間に移行するまで点灯を継続するものとしてもよいし、非有利区間から有利区間に移行した(有利区間が開始された)が、移行した有利区間が通常状態であれば点灯を開始せず、最初にAT状態となったときから点灯を開始するものとしてもよい。なお、移行した有利区間がAT状態であれば、そのときから点灯を開始すればよい。
[4-7.リミッタ]
パチスロ機1では、有利区間が長く継続し過ぎることに起因して射幸性が過度に高くなってしまうことを抑制するために、有利区間が連続して継続する期間について上限(制限)を設けることが可能となっている。このような上限は「リミッタ」と称される。また、本実施形態では、このようなリミッタにより有利区間を終了することを、リミット処理の実行、あるいはリミッタの作動として説明している。以下、そのリミッタの一例について説明する。
(ゲーム数リミッタ)
ゲーム数リミッタは、有利区間中のゲーム数(遊技回数)が「1500」回となったときにリミット処理が実行されるリミッタとして構成されている。例えば、後述の有利区間ゲーム数カウンタは、有利区間が開始されたときからカウントを開始し、1回の遊技が消化される度に1ずつカウントを加算していく。そして、有利区間ゲーム数カウンタの値が規定値(例えば、「1500」以上)となったことに基づいて(例えば、AT状態の遊技期間が残存する場合であっても)有利区間を強制的に終了させ、非有利区間に移行させる。なお、ゲーム数リミッタが作動するゲーム数は、上限である「1500」回以下のゲーム数であれば任意のゲーム数を設定可能である。また、このようなゲーム数リミッタの要件について緩和ないし厳格化される場合には、それにともなって適宜変更可能である。また、有利区間中のゲーム数に応じて段階的に射幸性を抑制していくものであってもよい。
(払出数リミッタ)
払出数リミッタは、有利区間中のメダルの払出数が「2400」枚となったときにリミット処理が実行されるリミッタとして構成されている。例えば、後述の有利区間払出数カウンタは、有利区間が開始されたときからカウントを開始し、メダルの払出がある度に対応する枚数分(より詳細には、払出数からベット数を減じた純増数分)カウントを加算していく。そして、有利区間払出数カウンタの値が規定値(例えば、「2400」以上)となったことに基づいて(例えば、AT状態の遊技期間が残存する場合であっても)有利区間を強制的に終了させ、非有利区間に移行させる。なお、払出数リミッタが作動する払出数は、上限である「2400」枚以下の払出数であれば任意の払出数を設定可能である。また、このような払出数リミッタの要件について緩和ないし厳格化される場合には、それにともなって適宜変更可能である。また、有利区間中のメダルの払出数に応じて段階的に射幸性を抑制していくものであってもよい。
また、例えば、後述の有利区間払出数カウンタは、有利区間の開始時から最もメダル数の絶対値が減った地点を最下点(起点)として、直近の最下点からのプラス分をカウントする(すなわち、払出がなかった場合にはカウントを減算していく等)ように構成してもよい。すなわち、払出数リミッタは、有利区間中においてメダルが増加することとなったとき(例えば、AT状態が開始されたとき)から最大「2400」枚のメダルの払出があったときにリミット処理が実行されるリミッタとして構成することもできる。また、例えば、後述の有利区間払出数カウンタは、上述の純増数ではなく、単に実払出数(すなわち、払出数からベット数を減じないもの)をカウントするものであってもよい。
なお、パチスロ機1は、ゲーム数リミッタのみを用いて有利区間のリミット処理を実行してもよく、払出数リミッタのみを用いて有利区間のリミット処理を実行してもよく、ゲーム数リミッタと払出数リミッタの双方を用いて有利区間のリミット処理を実行してもよい。なお、双方のリミッタを用いる場合、有利区間が開始してから何れか一方のリミッタの作動条件を満たした場合に、有利区間を終了させることが望ましい。
また、リミッタの種類も、上述のゲーム数リミッタ及び払出数リミッタのみに限られない。例えば、AT状態中の押し順小役のナビ回数(すなわち、メダルの払出に係る役について遊技者に有利な停止操作の情報が報知された回数)が所定回数(例えば、「400」回)となったときにリミット処理が実行されるナビ回数リミッタを設けるようにしてもよい。すなわち、射幸性を適切に抑制することができる限り、遊技に関する各種の条件を用いてリミット処理を実行することが可能である。
[4-8.外部信号]
上述のとおり、パチスロ機1では、複数種類の外部信号を外部に出力可能な仕様となっている。例えば、ボーナス状態が開始されたことに基づいて外部信号1をオン状態とし、ボーナス状態が終了されたことに基づいて当該外部信号1をオフ状態とすれば、外部のデータ表示機においてもこれに連動したボーナス状態中演出を行うことができる。また、例えば、BB状態が開始されたことに基づいて外部信号1をオン状態とし、BB状態が終了されたことに基づいて当該外部信号1をオフ状態とし、MB状態が開始されたことに基づいて外部信号2をオン状態とし、MB状態が終了されたことに基づいて当該外部信号2をオフ状態とすれば、外部のデータ表示機においても上述のボーナス状態中演出を行うのみならず、ボーナス回数をその種類別にカウントすることができる。
また、例えば、AT状態が開始されたことに基づいて外部信号1をオン状態とし、AT状態が終了されたことに基づいて当該外部信号1をオフ状態とすれば、外部のデータ表示機においてもこれに連動したAT状態中演出を行うことができる。また、例えば、所定のAT状態が開始されたことに基づいて外部信号1をオン状態とし、所定のAT状態が終了されたことに基づいて当該外部信号1をオフ状態とし、特定のAT状態が開始されたことに基づいて外部信号2をオン状態とし、特定のAT状態が終了されたことに基づいて当該外部信号2をオフ状態とすれば、外部のデータ表示機においても上述のAT状態中演出を行うのみならず、AT回数をその種類別にカウントすることができる。
また、例えば、AT状態をセット数管理のAT状態として構成し、最初の1セット目のAT状態が開始されたことに基づいて外部信号1をオン状態とし、2セット目以降は当該セットが開始される度に外部信号2をオン状態とすれば、外部のデータ表示機においてもAT状態の初当り回数と、AT状態の延長回数とをカウントすることができる。なお、各外部信号についてオン状態とするタイミングとオフ状態とするタイミングは適宜設定可能である。すなわち、外部のデータ表示機やホールコンピュータ等によって状況が適切に認識される限り、各外部信号の出力態様は適宜設定可能である。例えば、オフ状態からオン状態となって再度オフ状態なるまでの期間は、所定時間、1回の遊技の間、状態が変化するまで等の種々の条件を採用することができる。
[4-9.コマンド]
上述のとおり、パチスロ機1では、複数種類のコマンドを主制御回路100から副制御回路200に送信可能な仕様となっている。なお、パチスロ機1では、主制御回路100と副制御回路200とが相互に通信を行うことはできず、主制御回路100から副制御回路200の一方向にのみ通信を行うことが要件となっている。したがって、主制御回路100は、パチスロ機1における状態の変化等を報せるための情報(コマンド)を適時副制御回路200に送信する必要がある。以下にこのようなコマンドの一例について説明する。
主制御回路100は、副制御回路200に対し、例えば、設定変更操作が行われたときには初期化コマンドを送信する。初期化コマンドは、設定値や遊技状態等を特定するパラメータを含んで構成される。また、例えば、ベット操作が行われたときにはメダル投入コマンドを送信する。メダル投入コマンドは、ベット数等を特定するためのパラメータを含んで構成される。また、例えば、開始操作が行われたときにはスタートコマンドを送信する。スタートコマンドは、内部当籤役や遊技状態等を特定するパラメータを含んで構成される。また、例えば、ロック演出が行われるときにはロックコマンドを送信する。ロックコマンドは、ロック演出の内容等を特定するパラメータを含んで構成される。また、例えば、各リール3L,3C,3Rの回転が開始するときにはリール回転開始コマンドを送信する。リール回転開始コマンドは、リールの回転が開始されたこと等を特定するパラメータを含んで構成される。
また、例えば、停止操作が行われたときにはリール停止コマンドを送信する。リール停止コマンドは、停止されるリールや当該リールが停止される位置等を特定するパラメータを含んで構成される。また、例えば、全てのリールが停止され、表示役(入賞作動フラグ)が確定したときには入賞作動コマンドを送信する。入賞作動コマンドは、表示役の種類や付与される特典の内容等を特定するパラメータを含んで構成される。また、例えば、有利区間を開始するときには有利区間開始コマンドを送信する。有利区間開始コマンドは、有利区間を開始することやモード(遊技状態)等を特定するパラメータを含んで構成される。また、例えば、有利区間を終了するときには有利区間終了コマンドを送信する。有利区間終了コマンドは、有利区間を終了することやその終了要因等を特定するパラメータを含んで構成される。また、例えば、精算操作が行われたときには精算コマンドを送信する。精算コマンドは、返却数等を特定するためのパラメータを含んで構成される。なお、これらはあくまで一例であり、これら以外のコマンドを必要に応じて送信することもできるし、これらのうち不要なコマンドについては送信しないようにすることもできる。
[4-10.演出]
上述のとおり、パチスロ機1では、遊技の興趣を高めるため、有益な情報を遊技者に報せるため、あるいは企図した遊技性とするために、種々の演出を種々の演出装置を用いて実行することが可能となっている。以下、そのような演出の一例について説明する。
[4-10-1.メイン側演出]
パチスロ機1では、主制御回路100側(メイン側)の制御により、例えば、以下のような演出を行い得る。なお、上述のとおり、パチスロ機1では、指示モニタによって停止操作の情報の報知を行うことを可能としているが、これも広義の意味において演出に含まれる。
(ロック演出)
パチスロ機1では、予め定められた実行条件が成立した場合に、遊技の進行を所定期間停止させる(遊技者の遊技操作を所定期間無効にする)演出を行い得る。このような演出は、「ロック演出(あるいは単に「ロック」)」と称される他、「フリーズ演出(あるいは単に「フリーズ」)」等とも称される。なお、このようなロック演出が行われないように構成することもできるし、複数種類のロック演出を行い得るように構成することもできる。
また、無効とする対象の遊技操作は、例えば、開始操作であってもよいし、停止操作であってもよいし、他の操作であってもよい。例えば、開始操作が所定期間無効にされる場合には、全ての停止操作が行われた後の所定期間において遊技の進行が停止される。また、例えば、停止操作が所定期間無効にされる場合には、開始操作が行われた後の所定期間において遊技の進行が停止される。また、複数種類のロック演出を設ける場合には、ロック演出ごとに、遊技の進行が停止される期間(遊技者の遊技操作を無効にする期間)や無効とする遊技操作の種類等が設定されるようにすればよい。
(リール演出)
パチスロ機1では、予め定められた実行条件が成立した場合に、上述のロック演出の実行中において各リール3L,3C,3Rの演出表示態様(変動表示態様のみならず、停止表示態様との組合せを含む)による演出を行い得る。このような演出は、「リール演出」と称される他、「図柄演出」等とも称される。なお、このようなリール演出が行われないように構成することもできるし、複数種類のリール演出を行い得るように構成することもできる。また、「ロック演出を行う(実行する)」という場合には、これに加えてリール演出が行われる場合と行われない場合のいずれもが含まれるものとする。
リール演出は、要するに、遊技者の遊技操作を無効とした期間中において、遊技者の遊技操作によらずして各リール3L,3C,3Rを回転させたり、停止(仮停止)させたりすることで演出を行うものである。したがって、回転速度や最大滑り駒数等を考慮することなく、このような演出動作を行わせる動作パターンを設定することができる。また、動作パターンを複数設定すれば、複数種類のリール演出を設けることができる。また、複数種類のリール演出と複数種類のロック演出との組合せによって、さらに多岐にわたる演出パターンを設定することができる。なお、リール演出に用いられるのは、各リール3L,3C,3Rのうちの任意の1個のみでもよいし、任意の2個であってもよいし、3個全てであってもよい。
(疑似遊技)
パチスロ機1では、予め定められた実行条件が成立した場合に、上述のロック演出の実行中において疑似的な遊技を行わせる演出を行い得る。このような演出は、「疑似遊技」と称される。なお、このような疑似遊技が行われないように構成することもできるし、複数種類の疑似遊技を行い得るように構成することもできる。また、「ロック演出を行う(実行する)」という場合には、これに加えて疑似遊技が行われる場合と行われない場合のいずれもが含まれる。
疑似遊技は、要するに、遊技者の遊技操作を無効とした期間中において、遊技者の遊技操作を疑似的に受付け、これによって各リール3L,3C,3Rを回転させたり、停止(仮停止)させたりすることで演出を行うものである。すなわち、上述のリール演出について、さらに遊技者の遊技操作を介在させて演出を行うものである。なお、例えば、MAXベットボタン6a、1ベットボタン6b、スタートレバー7、各ストップボタン8L,8C,8R、及び精算ボタン9等は、基本的に遊技操作に使用されること目的として設けられるものであることから、これ以外の目的で使用されることは本来的には望ましくない。しかしながら、疑似遊技においては、実際の遊技中であると遊技者が誤認しないための措置がなされることを前提として、これらの操作を受付けることを可能としている。
ここで、疑似遊技の流れについて、一例を挙げて説明する。疑似遊技は、例えば、以下のような流れで行われる。
(1)遊技者の実際の開始操作(ここで実行条件が成立して疑似遊技開始)
(2)疑似的に各リールが回転(疑似遊技中)
(3)疑似的に停止操作を受付け、これによって各リールが仮停止(疑似遊技中)
(4)ランダム遅延処理を経てから実際に各リールが回転開始(疑似遊技が終了して実際の遊技開始)
なお、ランダム遅延処理とは、例えば、上述の(3)の状況で特定の図柄が並んで表示された状態となり、そのまま上述の(4)の状況で各リールが通常回転を開始すると、遊技者が特定の図柄を目印として停止操作しやすくなってしまう(いわゆる「目押し」の補助となってしまう)場合があることから、これを是正するために各リールそれぞれに対してランダムに遅延期間を発生させてから回転を開始させるための処理である(このような遅延期間は「再配置期間」とも称される)。また、上述の(3)及び(4)の状況で各リールが仮停止している場合には、完全に停止していると誤認されないように、各ステッピングモータの励磁制御における位相信号は必ず所定時間(例えば、500ms)未満としてリールを順方向と逆方向とに交互に変化させるようにすることが望ましい。
上述の措置の1つとしては、例えば、上述の(3)の状況で任意の図柄の組合せが仮停止した場合(3個目のリールが仮停止して全てのリールが仮停止した場合)、上述の(4)の状況でランダム遅延処理が開始されるまでの間、各リールを上下に微振動させる(揺動させる)ことが挙げられる。なお、位相信号が上述の所定時間未満で変化するものである限り、1個目のリールが仮停止したとき、2個目のリールが仮停止したときには、このような揺動は行われないようにしてもよい。
また、上述の措置の1つとしては、例えば、疑似遊技中であることを報せるための疑似遊技ランプを設け、上述の(1)の状況で疑似遊技が開始されてから、上述の(4)の状況でランダム遅延処理が開始されるまでの間、当該疑似遊技ランプを点灯させることが挙げられる。なお、疑似遊技ランプは、遊技者の遊技操作を受付ける操作部よりも上方、かつ遊技中に視認可能な位置に設置されることが望ましい。また、疑似遊技ランプは、他の用途に使用しない独立したランプであり、当該疑似遊技ランプの表示部全体は単色の縁で覆われていることが望ましい。また、疑似遊技ランプは、当該疑似遊技ランプの説明部分を含めた表示範囲が一定の表面積(例えば、1辺が10mmを超え、かつ表面積が642平方mmを超えること等)を有することが望ましい。また、疑似遊技ランプの説明部分は、当該疑似遊技ランプが疑似遊技中であることを報せるためのランプであることが認識できる記載(例えば、「FREEPLAY」、「疑似遊技演出中」、あるいは「リール自動演出中」等の記載)であることが望ましく、また、このような記載部分は、表面積の1/3以上を占めることが望ましい。なお、疑似遊技ランプを制御するのは、主制御回路100であってもよいし、副制御回路200であってもよい。
また、上述の措置の1つとしては、例えば、疑似遊技中であることを報せるための疑似遊技中表示を、上述の(1)の状況で疑似遊技が開始されてから、上述の(4)の状況でランダム遅延処理が開始されるまでの間、メイン表示装置210又はサブ表示装置220(あるいはその双方)で行うことが挙げられる。なお、疑似遊技中表示は、遊技者の遊技操作を受付ける操作部よりも上方、かつ遊技中に視認可能な位置に表示されることが望ましい(本実施形態では、メイン表示装置210及びサブ表示装置220のいずれもが操作部よりも上方となっているため、いずれを使用してもよい)。また、疑似遊技中表示は、その説明部分を含めた表示範囲が一定の表面積(例えば、1辺が10mmを超えること、表示画面が7インチ未満である場合には表面積が642平方mmを超えること、表示画面が7インチ以上である場合には表面積が画面全体の8.2%以上となること等)を有することが望ましい。また、疑似遊技中表示の説明部分は、当該疑似遊技中表示が疑似遊技中であることを報せるための表示であることが認識できる記載(例えば、「FREEPLAY」、「疑似遊技演出中」、あるいは「リール自動演出中」等の記載)であることが望ましく、また、隠蔽等されることなく遊技者が読み取れる大きさであることが望ましい。
また、例えば、疑似遊技中(例えば、上述の(1)の状況で疑似遊技が開始されてから、上述の(4)の状況でランダム遅延処理が開始されるまでの間)は、指示モニタにおいて停止操作の情報が報知されないように構成する(当該遊技で指示モニタに停止操作の情報を表示する必要がある場合には、ランダム遅延処理が開始されるタイミングで表示を開始する)ことが望ましい。このようにすれば、疑似遊技中において実際の遊技中であると遊技者が誤認してしまうことをさらに抑制することができる。なお、上述のいずれかの措置がなされていれば、疑似遊技中において、サブ側の演出装置(例えば、メイン表示装置210やサブ表示装置220)では停止操作の情報が報知されるようにしてもよい。また、同様に、疑似遊技中において、サブ側の演出装置では疑似遊技の遊技結果にしたがった(疑似的な遊技操作に連動した)演出が行われるようにしてもよい。
また、実際の遊技では、試験機用第1インターフェースボード301を介して遊技者の遊技操作、あるいは当該遊技操作が可能な状態となったことに対応する試験信号が出力されるが、疑似遊技中は、遊技者の疑似的な遊技操作あるいは当該疑似的な遊技操作が可能な状態となったことに対応する試験信号は出力されない。したがって、疑似遊技中は、試験機側で疑似遊技中であることを認識可能とするための試験信号(疑似遊技信号)が出力されるようにしてもよい。なお、試験機用第1インターフェースボード301は、主制御基板71から疑似遊技信号を受信した場合、疑似遊技進行制御用の信号を主制御基板71に出力することで、主制御基板71側で疑似遊技が進行されるようにしてもよい(すなわち、試験機用第1インターフェースボード301に疑似遊技進行機能をもたせてもよい)。また、試験機用第1インターフェースボード301にこのような疑似遊技進行機能をもたせる場合、当該機能のオン・オフを切替え可能な切替スイッチを設けるようにしてもよい。これにより、パチスロ機1の検定試験(試射試験)において、疑似遊技の演出内容を確認するか否かを任意に設定することが可能となる。
[4-10-2.サブ側演出]
パチスロ機1では、副制御回路200側(サブ側)の制御により、例えば、以下のような演出を行い得る。なお、上述のとおり、パチスロ機1では、メイン表示装置210等によって停止操作の情報の報知を行うことを可能としているが、これも広義の意味において演出に含まれる。
(通常演出)
パチスロ機1では、予め定められた実行条件が成立した場合に、今回の遊技において完結する(すなわち、1ゲームで終了する)演出を行い得る。このような演出は、「通常演出」と称される他、「単発演出」等とも称される。なお、このような通常演出が行われないように構成することもできるし、複数種類の通常演出を行い得るように構成することもできる。
(連続演出)
パチスロ機1では、予め定められた実行条件が成立した場合に、複数回の遊技にわたって連続する(すなわち、複数ゲームの間継続する)演出を行い得る。このような演出は、「連読演出」と称される他、「継続演出」等とも称される。なお、このような連続演出が行われないように構成することもできるし、複数種類の連続演出を行い得るように構成することもできる。
(操作連動演出)
パチスロ機1では、予め定められた実行条件が成立した場合に、遊技者の演出操作に応じて演出内容を変化させることが可能な演出を行い得る。このような演出は、「操作連動演出」と称される他、「ボタン演出」等とも称される。なお、このような操作連動演出が行われないように構成することもできるし、複数種類の操作連動演出を行い得るように構成することもできる。また、操作連動演出は、通常演出として構成することもできるし、連続演出として構成することもできる。また、演出操作は、演出用ボタン群に対する操作のみならず、各種遊技操作を含むものとすることができる。
なお、上述の各種演出は、種々の用途に用いることができる。例えば、設定値、内部当籤役、遊技状態、遊技区間、特典の付与内容、特典が付与されるまでの期間等の示唆ないし報知を行うために用いることができる。また、これらの有利度合いの示唆ないし報知を行うために用いることができる。また、これらの用途もあくまで一例である。
(その他演出)
パチスロ機1では、上述の各種演出以外の演出を行うこともできる。例えば、上述の用途以外に用いられるものとして、遊技者又は遊技店に対する各種の報知(例えば、のめり込み防止報知や忘れ物防止報知、エラー状態報知、デモ状態報知等)も広義の意味において演出に含まれる。なお、のめり込み防止報知は、例えば、有利区間が終了したときに、その旨を示す警告等が報知されるものとすることができる。また、忘れ物防止報知は、例えば、有利区間が終了したときや精算操作が行われたときに、その旨を示す警告等が報知されるものとすることができる。また、エラー状態報知は、エラーが発生してから解消されるまで、その旨を示す警告等が報知されるものとすることができる。また、デモ状態報知は、遊技されていない期間が所定期間となったときや精算操作が行われたときに、空き台であること等が報知されるものとすることができる。
[5.第1の遊技機]
続いて、図5~図22を参照して、パチスロ機1の遊技性に関する仕様の一具体例について、これを「第1の遊技機」として説明する。なお、本実施形態において第1の遊技機として説明する各種の仕様や機能等については、その一部又は全部を、本実施形態において他の遊技機として説明するものに適用可能であり、また、本実施形態において他の遊技機として説明する各種の仕様や機能等については、その一部又は全部を、本実施形態において第1の遊技機として説明するものに適用可能である。すなわち、これらを適宜組合せたものを本実施形態に係る発明とすることができる。
まず、第1の遊技機では、有効ラインが、上述の「センターライン」の1ラインのみと定義される。また、第1の遊技機では、遊技状態として、非ボーナス状態と、ボーナス状態とが設けられる。また、非ボーナス状態は、後述の「F_2BB」(2枚ベット状態でのみ当籤可能なボーナス役。以下、単に「2BB」として説明する場合がある)が持越されている2BBフラグ間と、後述の「F_3BB」(3枚ベット状態でのみ当籤可能なボーナス役。以下、単に「3BB」として説明する場合がある)が持越されている3BBフラグ間と、いずれのボーナス役も当籤していない(持越されていない)非フラグ間とを含んで構成される。また、ボーナス状態は、2BBに係る図柄の組合せが表示されたことに応じて移行する2BB状態と、3BBに係る図柄の組合せが表示されたことに応じて移行する3BB状態とを含んで構成される。
また、第1の遊技機では、2枚のメダルをベットした状態(2枚ベット状態)と、3枚のメダルをベットした状態(3枚ベット状態)とで遊技を行うことが可能となっている。なお、「ベット」とは、遊技に供するため、遊技者が2枚又は3枚のメダルをメダル投入口5に対して投入すること、遊技者がMAXベットボタン6a又は1ベットボタン6bを操作してクレジットから2枚又は3枚分のメダルを掛けること、及びリプレイ役の入賞によって自動的に2枚又は3枚分のメダルが掛けられることのいずれもが含まれる。
[5-1.第1の遊技機の遊技性]
続いて、図5~図8を参照して、第1の遊技機における遊技の流れについて説明する。なお、図5は、第1の遊技機における非有利区間及び有利区間における遊技状態の遷移フローの一例を示す図であり、図6は、第1の遊技機における各モードの一例を説明するための図であり、図7及び図8は、第1の遊技機における各種テーブルの一例を示す図である。
図5に示すように、第1の遊技機では、遊技者が遊技を行う状態として、非有利区間及び有利区間に大別され、有利区間には、さらに演出区間(有利区間・通常遊技)及び増加区間(有利区間・疑似ボーナス)が設けられる。非有利区間は、遊技者にとって有利な停止操作の情報が報知されない遊技状態(非AT状態)であり、遊技者にとって不利な遊技状態である。演出区間は、遊技者にとって有利な停止操作の情報が報知されない遊技状態(非AT状態)であり、遊技者にとって不利な遊技状態である点は非有利区間と同様であるが、後述するように、モード移行が行われる点において非有利区間とは異なる。
すなわち、非有利区間は、有利区間での遊技が終了したとき、設定変更操作が行われたとき、その他の初期化条件が成立したとき、あるいは工場出荷時等の場合に制御される初期状態としての制御状態であり、演出区間は、モード移行等によって増加区間移行(付与)の期待度を変動可能とし、遊技者が通常遊技を行う通常状態としての制御状態である。
一方、増加区間は、遊技者にとって有利な停止操作の情報が報知される遊技状態(AT状態)であり、遊技者にとって有利な遊技状態である。すなわち、増加区間は、遊技者がメダルを増加させることができる有利状態としての制御状態である。なお、演出区間と増加区間とはともに有利区間であり、これらの区間を相互に移行することで一連の有利区間として構成されるものである。
なお、第1の遊技機では、図7の(a)に示すように、非有利区間において、内部当籤役(後述の図10参照)に応じた二次情報(サブフラグ)としての非有利区間サブフラグが決定される。なお、サブフラグは、主制御回路100による遊技性に関する各種抽籤(有利区間に関連する各種処理)において、同様の役割(抽籤対象役であるか否かやその当籤確率等)を担う内部当籤役をグループ化して同じ情報を割り当てることで、そのグループを識別可能とするための情報である。これにより、内部当籤役ごとに各種データテーブルを設ける必要がなくなることから、データ量を圧縮することができ、メインROM102の容量の圧迫を回避することができる。非有利区間では、この非有利区間サブフラグを用いた抽籤が行われる。
非有利区間サブフラグ「リプベル」は、内部当籤役が「F_リプレイA」(No.「3」)、「F_リプレイB」(No.「4」)、及び「F_ベル123A1」~「F_ベル321B2」(No.「10」~No.「33」)のいずれかであるときに決定される。非有利区間サブフラグ「弱チェ」は、内部当籤役が「F_チェリー」(No.「5」)であるときに決定される。非有利区間サブフラグ「スイカ」は、内部当籤役が「F_スイカ」(No.「9」)であるときに決定される。非有利区間サブフラグ「確定役」は、内部当籤役が「F_確定チェリー」(No.「6」)及び「F_リーチ目」(No.「8」)のいずれかであるときに決定される。非有利区間サブフラグ「中チェ」は、内部当籤役が「F_中段チェリー」(No.「7」)であるときに決定される。なお、非有利区間においても、有利区間と同様に、当籤時サブフラグと入賞時サブフラグが決定され得るように構成することもできる。また、これらの対応関係も上述のものに限られない。
また、第1の遊技機では、図7の(a)に示すように、有利区間において、内部当籤役(後述の図10参照)に応じた二次情報(サブフラグ)としての有利区間当籤時サブフラグが決定される。さらに、有利区間においては、表示された図柄の組合せに応じた二次情報(サブフラグ)としての有利区間入賞時サブフラグが決定される。有利区間では、これらの有利区間当籤時サブフラグ及び有利区間入賞時サブフラグを用いた抽籤が行われる。
有利区間当籤時サブフラグ「ベル」は、内部当籤役が「F_ベル123A1」~「F_ベル321B2」(No.「10」~No.「33」)のいずれかであるときに決定される。有利区間当籤時サブフラグ「弱チェ」は、内部当籤役が「F_チェリー」(No.「5」)であるときに決定される。有利区間当籤時サブフラグ「スイカ」は、内部当籤役が「F_スイカ」(No.「9」)であるときに決定される。有利区間当籤時サブフラグ「確定役」は、内部当籤役が「F_確定チェリー」(No.「6」)及び「F_リーチ目」(No.「8」)のいずれかであるときに決定される。有利区間当籤時サブフラグ「中チェ」は、内部当籤役が「F_中段チェリー」(No.「7」)であるときに決定される。
有利区間入賞時サブフラグ「通リプ1」は、内部当籤役が「F_リプレイA」(No.「3」)及び「F_リプレイB」(No.「4」)のいずれかであるとき、「右上がりリプ」の図柄の組合せが表示された場合(すなわち、入賞役が「右上がりリプ」である場合)に決定される。有利区間入賞時サブフラグ「通リプ2」は、内部当籤役が「F_リプレイA」(No.「3」)及び「F_リプレイB」(No.「4」)のいずれかであるとき、「平行リプ」の図柄の組合せが表示された場合(すなわち、入賞役が「平行リプ」である場合)に決定される。
ここで、第1の遊技機では、後述するように、内部当籤役が「F_リプレイA」(No.「3」)であるとき、3BBフラグ間では、「右上がりリプ」の図柄の組合せが表示され、2BBフラグ間及び非フラグ間では、「平行リプ」の図柄の組合せが表示されるようになっている。
すなわち、内部当籤役が「F_リプレイA」(No.「3」)であるとき、3BBフラグ間では有利区間入賞時サブフラグとして「通リプ1」が決定され、2BBフラグ間及び非フラグ間では有利区間入賞時サブフラグとして「通リプ2」が決定されるようになっている。そして、第1の遊技機では、このように有利区間入賞時サブフラグが異なる場合、後述する各種抽籤(例えば、図7の(c)に示す疑似ボーナス移行抽籤テーブルを用いた疑似ボーナス移行抽籤や図8(f)に示すモード移行抽籤テーブルを用いたモード移行抽籤)における有利度合いを変動させるようにしている。
なお、第1の遊技機では、例えば、3BBフラグ間であるか、あるいは2BBフラグ間であるかに応じて、有利区間入賞時サブフラグが変動する役として「F_リプレイA」(No.「3」)を例に挙げて説明しているが、有利区間入賞時サブフラグが変動する態様はこれに限られない。例えば、後述するように、内部当籤役が「F_ベル123B1」(No.「12」)であるとき、3BBフラグ間である場合と、2BBフラグ間である場合とで停止制御を異ならせることにしているので、このような役に当籤した場合、メダルの払出数を変動させず(あるいは変動させるようにしてもよい)、表示される図柄の組合せが異なるようにし、これによって異なる有利区間入賞時サブフラグが決定されるようにしてもよい。そして、有利区間入賞時サブフラグが異なることに応じて、後述する各種抽籤における有利度合いを変動させるようにすればよい。
また、例えば、後述するように、内部当籤役が「F_スイカ」(No.「9」)であるとき、いずれのフラグ間(非フラグ間)であるかにかかわらず、押下位置(停止操作タイミング)が適切であれば「スイカ」の図柄の組合せが表示され、押下位置が適切でなければ取りこぼしが発生して「スイカこぼし」の図柄の組合せが表示されるようにしているので、このような役に当籤した場合、取りこぼしが発生することなく入賞させることができた場合と、取りこぼしが発生した場合とで異なる有利区間入賞時サブフラグが決定されるようにしてもよい。そして、有利区間入賞時サブフラグが異なることに応じて、後述する各種抽籤における有利度合いを変動させるようにすればよい。
また、例えば、内部当籤役が「F_リプレイA」(No.「3」)であるとき、3BBフラグ間では、停止操作が特定の態様(この特定の態様は、例えば、停止操作が予め定義された打順(正解押し順)で行われる態様、押下位置(停止操作のタイミング)が適切である態様、及びこれらの組合せの態様、いずれの態様であってもよい)で行われた場合には「平行リプ」の図柄の組合せが表示され、特定の態様で行われなかった場合には「右上がりリプ」の図柄の組合せが表示されるようにし、これにより異なる有利区間入賞時サブフラグが決定されるようにしてもよい。そして、有利区間入賞時サブフラグが異なることに応じて、後述する各種抽籤における有利度合いを変動させるようにすればよい。
すなわち、第1の遊技機では、特定役に関し、ベット数、遊技状態、停止操作の態様、あるいはこれらのうちいずれかの組合せによって、最終的な停止表示態様が異なる場合があることを可能とし、異なった停止表示態様に応じて異なる二次情報を決定可能とし、それによって有利度合いを変動可能とする態様全てを適用することができる。
第1の遊技機の遊技性の説明に戻る。非有利区間では、遊技毎に、有利区間移行抽籤が行われる。具体的には、図7の(b)に示す有利区間移行抽籤テーブルが参照され、内部当籤役が決定され、当該内部当籤役に応じて非有利区間サブフラグが決定された以降の当該遊技中の所定のタイミングで、非遊技区間サブフラグに応じて、移行先モード等が決定される。なお、この決定に際しては、有利区間に移行した際のモードの種別のみが決定される場合(図5中、「有利区間開始」)と、当該モードの種別のみならず疑似ボーナスに移行することも決定される場合(図5中、「有利区間開始+疑似ボーナス開始」)とがある。もっとも、非有利区間においては、疑似ボーナスに移行することが決定されない仕様とすることもできる。
ここで、図6を参照して、第1の遊技機における各モードについて説明する。第1の遊技機において、モードは、演出区間(通常遊技)における増加区間(疑似ボーナス)移行(付与)の期待度を変動させるための制御情報(遊技状態や制御状態と言い換えてもよい)であり、演出区間(通常遊技)においては、このモードにしたがって、疑似ボーナス移行の有無が決定されたり、有利区間を維持させたり、有利区間を終了させて非有利区間に移行させることが決定されたりするようになっている。
スタートモードは、非有利区間から有利区間(演出区間)に移行するときに滞在しやすく、相対的に不利なモードとなっており、疑似ボーナスに移行する期待度は相対的に低く(後述の図7の(c)参照)、また、より有利なモードに移行する期待度も相対的に低い(後述の図8の(f)参照)。なお、図示は省略しているが、スタートモードでは、天井ゲーム数が「965ゲーム」に設定される。天井ゲーム数は、疑似ボーナスに移行しない期間が一定期間となったとき、強制的に疑似ボーナスに移行させるために用いられる。それゆえ、天井ゲーム数が少ないほど遊技者に有利であり、天井ゲーム数が多いほど遊技者に不利となる。
通常Aモードは、遊技者が遊技を行う上で最も滞在しやすく、相対的に不利なモードとなっており、疑似ボーナスに移行する期待度は相対的に低く(後述の図7の(c)参照)、また、より有利なモードに移行する期待度も相対的に低い(後述の図8の(f)参照)。なお、通常Aモードでは、天井ゲーム数が「965ゲーム」に設定される。また、図6中、「疑似ボーナス後約999G」とあるのは、疑似ボーナス終了後に、後述の終了Aモード又は終了Bモードに移行し、当該モードにて疑似ボーナスに移行することなく32ゲームの遊技が行われ、一度非有利区間に移行した後、非有利区間から有利区間に移行する際にこの通常Aモードが選択された場合、見かけ上の天井ゲーム数は、「965ゲーム」+終了Aモード又は終了Bモードでの遊技期間「32ゲーム」+非有利区間から有利区間に移行するのに要したゲーム数となるため、これを表現したものである。以下、通常Bモード、天国準備モード、チャンスモードにおいても同様である。
通常Bモードは、遊技者が遊技を行う上で比較的滞在しやすく、相対的に不利なモードではあるが、通常Aモードよりは有利なモードとなっており、疑似ボーナスに移行する期待度は相対的に低く(後述の図7の(c)参照)、また、より有利なモードに移行する期待度も相対的に低い(後述の図8の(f)参照)。なお、通常Bモードでは、天井ゲーム数が「965ゲーム」に設定される。
天国準備モードは、疑似ボーナスに移行する期待度は相対的に低い(後述の図7の(c)参照)ものの、天井ゲーム数は「466ゲーム」に設定され、また、疑似ボーナスに移行した場合、その終了後は天国モードに移行することが確定するため(後述の図8の(f)参照)、その意味において相対的に有利なモードとなっている。
チャンスモードは、疑似ボーナスに移行する期待度は相対的に高く(後述の図7の(c)参照)、天井ゲーム数は「222ゲーム」に設定されているため、その意味において相対的に有利なモードとなっている。もっとも、天国モードに移行する期待度は高いものとはなっていない(後述の図8の(f)参照)。
終了Aモードは、疑似ボーナスに移行した場合、その終了後に天国モード(天国準備モードを含む)に移行しない場合に滞在しやすく、相対的に不利なモードとなっており、疑似ボーナスに移行する期待度は最も低く(後述の図7の(c)参照)、また、より有利なモードに移行する期待度も相対的に低い(後述の図8の(f)参照)。当該終了Aモードでは、疑似ボーナス終了後に疑似ボーナスに移行することなく32ゲームの遊技が行われると、有利区間そのものが終了し、非有利区間に移行する。
終了Bモードは、疑似ボーナスに移行した場合、その終了後に天国モード(天国準備モードを含む)に移行しない場合に滞在しやすく、相対的に不利なモードではあるが、終了Aモードよりは有利なモードとなっており、疑似ボーナスに移行する期待度は相対的に低く(後述の図7の(c)参照)、また、より有利なモードに移行する期待度も相対的に低い(後述の図8の(f)参照)。当該終了Bモードでは、終了Aモードと同様、疑似ボーナス終了後に疑似ボーナスに移行することなく32ゲームの遊技が行われると、有利区間そのものが終了し、非有利区間に移行する。なお、終了Aモード及び終了Bモードは、「終了モード」と総称することもできる。
保障モードは、天国Cモードが終了した場合に滞在するモードであり、疑似ボーナスに移行する期待度は相対的に高く(後述の図7の(c)参照)、天井ゲーム数は「32ゲーム」に設定されているため、その意味において相対的に有利なモードとなっている。もっとも、天国モードに移行する期待度は高いものとはなっていない(後述の図8の(f)参照)。すなわち、天国Cモードが終了したとき、それによる興趣の低下を防止するため、一定期間は相対的に有利な状態を維持(保障)しようするモードとして位置付けられる。
天国Aモードは、疑似ボーナスが連荘する(AT状態が、AT状態中に延長(上乗せ)の決定が行われることによって継続する仕様の場合には、当該延長(上乗せ)することも含み得る。以下同じ)ことが期待できるモードであり、疑似ボーナスに移行する期待度は相対的に高く(後述の図7の(c)参照)、天井ゲーム数は「32ゲーム」に設定され、また、天井モードが維持される確率(天国モードループ率)が中程度に設定された相対的に有利なモードとなっている。なお、図6においては図示を省略しているが、例えば、この天井モードループ率には設定差を設けるようにすることもできる。例えば、設定値が奇数(1,3,5)であるとき、天井モードループ率が75%程度となり、設定値が偶数(2,4,6)であるとき、天井モードループ率が67%程度となるように抽籤値を設定することもできるし、単に設定値が高いほど天井モードループ率も高くなるように抽籤値を設定することもできる。後述の天国Bモード及び天国Cモードにおいても同様であり、天井モードループ率に設定差を設けることもできる。
天国Bモードは、疑似ボーナスが連荘することが期待できるモードであり、疑似ボーナスに移行する期待度は相対的に高く(後述の図7の(c)参照)、天井ゲーム数は「32ゲーム」に設定され、また、天井モードが維持される確率(天国モードループ率)が高く設定された相対的に有利なモードとなっている。すなわち、天井モードループ率の点で、天国Aモードよりもさらに有利なモードとなっている。
天国Cモードは、疑似ボーナスが連荘することが期待できるモードであり、疑似ボーナスに移行する期待度は相対的に高く(後述の図7の(c)参照)、天井ゲーム数は「32ゲーム」に設定され、また、天井モードが維持される確率(天国モードループ率)がかなり高く設定された相対的に有利なモードとなっている。すなわち、天井モードループ率の点で、天国Aモード及び天国Bモードよりもさらに有利なモードとなっている。なお、天国Aモード、天国Bモード、及び天国Cモードは、「天国モード」と総称することができる。
なお、上述の各モードは、あくまでも一例を示すものであり、モードの構成はこれに限られない。上述の各モード以外のモードを設定することもできるし、上述の各モードのうち一部のモードを設定しないようにすることもできる。
また、ここまで、非有利区間は有利区間に比べて相対的に有利度が低い状態として説明したが、非有利区間と有利区間との関係はこのような態様に限定されない。例えば、非有利区間である場合のほうが、有利区間において少なくとも1つ以上のモードが設定されている場合よりも増加区間への移行割合が高かったり、増加区間への移行に要する平均ゲーム数が短くしたりする等の仕様、あるいは非有利区間が最も増加区間にしやすい仕様とすることもできる。このようにすることで、設定変更後等の非有利区間であることが確定する状態においても遊技を行うインセンティブが生まれるため、開店時からでも遊技を開始する動機づけとなる。また、疑似ボーナス終了後32ゲームを経過したときに区間ランプの点灯が終了した場合であっても、最も不利な状態となることが確定しないため、このようなときでも遊技が継続される動機づけとなる。また、ここまで、演出区間は遊技者にとって有利な停止操作の情報が報知されない遊技状態であるとして説明したが、増加区間と比べて不利な態様(例えば、報知の頻度を下げたり、報知の対象となる役を変更したりする等)であれば、停止操作の情報が報知される遊技状態とすることもできる。
第1の遊技機の遊技性の説明に戻る。演出区間(通常遊技)では、まず、遊技毎に、有利区間当籤時サブフラグを参照して、疑似ボーナス移行抽籤(当籤時)が行われる。具体的には、図7の(c)に示す疑似ボーナス移行抽籤テーブルが参照され、内部当籤役が決定され、当該内部当籤役に応じて有利区間当籤時サブフラグが決定された以降の当該遊技中の所定のタイミングで、有利区間当籤時サブフラグに応じて、疑似ボーナスに移行させるか否かが決定される。なお、図7の(c)中、「非当籤」は、疑似ボーナスに移行させないことを意味し、「当籤(今回遊技)」は、今回の遊技から疑似ボーナスに移行させることを意味し、「当籤(次回遊技)」は、次回の遊技から疑似ボーナスに移行させることを意味する。
なお、第1の遊技機では、「当籤(今回遊技)」が決定された場合には今回遊技の開始時に、「当籤(次回遊技)」が決定された場合には次回遊技の開始時に、遊技操作(停止操作)が一定期間無効とされるとともに、当該無効期間において、メイン表示窓4に「赤7」図柄が揃って表示されるリール演出(「赤7揃い」演出)が行われた後、疑似ボーナスが開始され、「赤7揃い」演出が行われた遊技で、停止操作の情報を報知する必要がある場合には、少なくとも当該無効期間が終了して遊技操作(停止操作)が有効となるとき(それ以前でもよいが、上述のランダム遅延処理が開始されるよりも前のタイミングではないとき)に、停止操作の情報の報知が行われるようになっている。
演出区間(通常遊技)において、疑似ボーナス移行抽籤(当籤時)の結果、疑似ボーナスに移行させることが決定された場合、モード移行抽籤(当籤時)が行われる。具体的には、図8の(f)に示すモード移行抽籤テーブルが参照され、現在のモード及び有利区間当籤時サブフラグに応じて、移行先モードが決定される。なお、この移行先モードは、疑似ボーナス中を含めたモードであってもよいし、疑似ボーナス終了後のモードであってもよい。また、疑似ボーナス移行抽籤(当籤時)の結果、疑似ボーナスに移行させることが決定され、モード移行抽籤(当籤時)が行われた場合、後述の疑似ボーナス移行抽籤(入賞時)、モード移行抽籤(入賞時)、及びモード移行抽籤(天井時)は行われない。
演出区間(通常遊技)において、疑似ボーナス移行抽籤(当籤時)の結果、疑似ボーナスに移行させることが決定されなかった場合、遊技ごとに(より詳細には、「F_リプレイA」又は「F_リプレイB」に当籤した遊技において)、有利区間入賞時サブフラグを参照して、疑似ボーナス移行抽籤(入賞時)が行われる。具体的には、図7の(c)に示す疑似ボーナス移行抽籤テーブルが参照され、入賞役が決定され、当該入賞役に応じて有利区間入賞時サブフラグが決定された以降の当該遊技中(次回遊技開始前)の所定のタイミングで、有利区間入賞時サブフラグに応じて、疑似ボーナスに移行させるか否かが決定される。
なお、図7の(c)に示す疑似ボーナス移行抽籤テーブルでは、有利区間入賞時サブフラグとして「通リプ1」が決定された場合よりも、有利区間入賞時サブフラグとして「通リプ2」が決定された場合のほうが、疑似ボーナスに移行させることが決定される割合が高くなっている。もっとも、「通リプ2」を「通リプ1」よりも優遇させる態様はこれに限られない。例えば、有利区間入賞時サブフラグとして「通リプ2」が決定された場合には、所定確率で疑似ボーナスに移行させることが決定され得るが、有利区間入賞時サブフラグとして「通リプ1」が決定された場合には、疑似ボーナスに移行させることが決定され得ないようにしてもよい。
演出区間(通常遊技)において、疑似ボーナス移行抽籤(入賞時)の結果、疑似ボーナスに移行させることが決定された場合、モード移行抽籤(入賞時)が行われる。具体的には、図8の(f)に示すモード移行抽籤テーブルが参照され、現在のモード及び有利区間入賞時サブフラグに応じて、移行先モードが決定される。なお、この移行先モードは、疑似ボーナス中を含めたモードであってもよいし、疑似ボーナス終了後のモードであってもよい。また、疑似ボーナス移行抽籤(入賞時)の結果、疑似ボーナスに移行させることが決定され、モード移行抽籤(入賞時)が行われた場合、後述のモード移行抽籤(天井時)は行われない。
なお、図8の(f)に示すモード移行抽籤テーブルでは、有利区間入賞時サブフラグとして「通リプ1」が決定された場合よりも、有利区間入賞時サブフラグとして「通リプ2」が決定された場合のほうが、遊技者に相対的に有利なモードに移行させることが決定される割合が高くなっている。もっとも、「通リプ2」を「通リプ1」よりも優遇させる態様はこれに限られない。例えば、有利区間入賞時サブフラグとして「通リプ2」が決定された場合には、所定確率で遊技者に相対的に有利なモードに移行させることが決定され得るが、有利区間入賞時サブフラグとして「通リプ1」が決定された場合には、遊技者に相対的に有利なモードに移行させることが決定され得ないようにしてもよい。
演出区間(通常遊技)において、疑似ボーナス移行抽籤(入賞時)の結果、疑似ボーナスに移行させることが決定されなかった場合、天井ゲーム数を更新し(加算方式でも減算方式でもよい)、天井ゲーム数が現在のモードに対応付けられた(あるいは、有利区間移行時等において予め決定された)天井ゲーム数に達した場合には、疑似ボーナスに移行させることが決定される。この場合、必ず「当籤(今回遊技)」が決定されるようにすることもできるし、必ず「当籤(次回遊技)」が決定されるようにすることもできる。また、抽籤によりこれらのいずれが決定されるようにすることもできる。
演出区間(通常遊技)において、天井ゲーム数の到達により、疑似ボーナスに移行させることが決定された場合、モード移行抽籤(天井時)が行われる。具体的には、図8の(f)に示すモード移行抽籤テーブルが参照され、現在のモードに応じて、移行先モードが決定される。なお、この移行先モードは、疑似ボーナス中を含めたモードであってもよいし、疑似ボーナス終了後のモードであってもよい。
なお、疑似ボーナス移行抽籤(当籤時)及び疑似ボーナス移行抽籤(入賞時)に係る処理は、サブフラグの種類が異なるだけで、あとは同一の処理内容であることから、同一の抽籤テーブルや制御フローを用いて制御することができる。また、モード移行抽籤(当籤時)及びモード移行抽籤(入賞時)に係る処理は、サブフラグの種類が異なるだけで、あとは同一の処理内容であることから、同一の抽籤テーブルや制御フローを用いて制御することができる。
また、仮に、疑似ボーナスの当籤の種類として「当籤(今回遊技)」を設けないのであれば、有利区間入賞時サブフラグが決定されるタイミングでは、有利区間当籤時サブフラグも決定済みであり、また、天井ゲーム数も更新済みとすることができるため、疑似ボーナス移行抽籤(当籤時)、疑似ボーナス移行抽籤(入賞時)及び天井到達時の疑似ボーナス移行処理を1回の処理でまとめて行うこともできる。また、同様に、モード移行抽籤(当籤時)、モード移行抽籤(入賞時)及びモード移行抽籤(天井時)を1回の処理でまとめて行うこともできる。
第1の遊技機の遊技性の説明に戻る。上述のとおり、演出区間(通常遊技)において、疑似ボーナスに移行させることが決定され、疑似ボーナスが開始された場合(図5中、「疑似ボーナス開始」)、増加区間(疑似ボーナス)に移行する。また、上述のとおり、演出区間(通常遊技)において、終了Aモード又は終了Bモードに制御され、疑似ボーナスに移行することなく32ゲームの遊技が消化された場合(図5中、「有利区間終了(終了A・B経由)」)、非有利区間に移行する。また、後述の図16に示すリミット処理の条件が成立した場合には、有利区間は強制的に終了されることになり(図5中、「有利区間終了(リミット処理)」)、その結果、非有利区間に移行する。
増加区間(疑似ボーナス)では、当該疑似ボーナスが開始されるときに、天井短縮抽籤が行われる。具体的には、図8の(e)に示す天井短縮抽籤テーブルが参照され、現在のモードに応じて、当該疑似ボーナス終了後の天井ゲーム数を短縮するか否かが決定される。なお、図8の(e)中、「非当籤」は、天井ゲーム数を短縮させないことを意味し、「当籤(天井ゲーム数=0更新)」は、当該疑似ボーナス終了後、モードにかかわらず、セットされる天井ゲーム数を「0」とする(短縮させる)ことを意味する。なお、天井短縮抽籤は、疑似ボーナスが開始されるときのみならず、疑似ボーナス中は毎遊技行われるようにすることもできる。
天井短縮抽籤の結果、天井ゲーム数を短縮させないことが決定された場合、疑似ボーナスが終了したときに、後述の1G連ストックも保有していない場合には、現在のモードに応じて天井ゲーム数がセットされ(終了モードの場合には、32ゲーム経過後に有利区間が終了する(これにともなってクリアされる)ためセットされないが、ここで天井ゲーム数が仮セットされるようにしてもよい)、疑似ボーナスが終了し(図5中、「疑似ボーナス終了」)、演出区間(通常遊技)に移行する。一方、天井短縮抽籤の結果、天井ゲーム数を短縮させることが決定された場合、疑似ボーナスが終了したときに、天井ゲーム数として「0ゲーム」がセットされる。これにより、疑似ボーナス終了後の次回遊技から再度疑似ボーナスが開始されることとなる。なお、この場合、天井ゲーム数の到達により疑似ボーナスが開始されたことになるため、上述のモード移行抽籤(天井時)が行われる。
増加区間(疑似ボーナス)では、遊技ごとに(より詳細には、有利区間当籤時サブフラグとして「確定役」又は「中チェ」が決定された遊技において)、モード移行抽籤(当籤時)が行われる。具体的には、図8の(f)に示すモード移行抽籤テーブルが参照され、現在のモード及び有利区間当籤時サブフラグに応じて、移行先モードが決定される。なお、上記以外の有利区間当籤時サブフラグが決定された場合にも、移行先モードが決定されるようにしてもよいが、この場合、原則として現在のモードよりも相対的に不利なモードが移行先モードとして決定されないようにするため、図8の(f)に示すモード移行抽籤テーブルとは抽籤値が異なる別のモード移行抽籤テーブルが参照されるようにしてもよい。
増加区間(疑似ボーナス)では、遊技ごとに(より詳細には、「F_リプレイA」又は「F_リプレイB」に当籤した遊技において)、モード移行抽籤(入賞時)が行われる。具体的には、図8の(f)に示すモード移行抽籤テーブルが参照され、現在のモード及び有利区間入賞時サブフラグに応じて、移行先モードが決定される。なお、この場合、上記と同様、原則として現在のモードよりも相対的に不利なモードが移行先モードとして決定されないようにするため、図8の(f)に示すモード移行抽籤テーブルとは抽籤値が異なる別のモード移行抽籤テーブルが参照されるようにしてもよい。
増加区間(疑似ボーナス)では、遊技ごとに、1G連抽籤が行われる。具体的には、図7の(d)に示す1G連抽籤テーブルが参照され、現在のモード及び有利区間当籤時サブフラグ又は有利区間入賞時サブフラグに応じて、1G連を発生させるか否かが決定される。なお、図7の(d)中、「非当籤」は、1G連を発生させないことを意味し、「当籤(1G連+1)」は、1G連を発生させる権利(1G連ストック)が1個付与される(1G連ストックカウンタが1加算される)ことを意味する。なお、1G連ストックは、1G連ストックカウンタによって複数個(最大255個)ストック(貯留)されることが可能となっている。したがって、1回の疑似ボーナス中に複数個の1G連ストックが付与される場合もある。また、1回の1G連抽籤で、複数個の1G連ストックが付与され得るように、1G連抽籤テーブルを構成することもできる。
疑似ボーナスが終了したときに、1G連ストックカウンタの値が1以上である場合(すなわち、1G連ストックを保有している場合)には、1G連ストックが1つ消化され(1G連ストックカウンタが1減算され)、疑似ボーナス終了後の次回遊技から再度疑似ボーナスが開始されることとなる。なお、この場合、1G連ストックという権利に応じた疑似ボーナスの開始となるため、上述のモード移行抽籤は行われない。一方、疑似ボーナスが終了したときに、1G連ストックカウンタの値が1以上でない場合(すなわち、1G連ストックを保有していない場合)、上述の天井短縮抽籤にも当籤していない場合には、現在のモードに応じて天井ゲーム数がセットされ(終了モードの場合には、32ゲーム経過後に有利区間が終了する(これにともなってクリアされる)ためセットされないが、ここで天井ゲーム数が仮セットされるようにしてもよい)、疑似ボーナスが終了し(図5中、「疑似ボーナス終了」)、演出区間(通常遊技)に移行する。
なお、天井短縮抽籤に当籤し、1G連ストックも保有している場合、天井短縮抽籤の結果が優先され、天井短縮に応じた疑似ボーナスが実行された後、1G連ストックに応じた疑似ボーナスが実行されるようにしてもよいし、1G連ストックが優先され、1G連ストックに応じた疑似ボーナスが実行された後、天井短縮に応じた疑似ボーナスが実行されるようにしてもよい。後者の場合、天井短縮があることを持越せる情報を別途記憶しておけばよい。
第1の遊技機では、増加区間(疑似ボーナス)の構成として、「55ゲーム」間継続し、最大275枚獲得可能としたものを一例として挙げているが、疑似ボーナスの構成はこれに限られない。例えば、当該疑似ボーナスを「疑似BB(ビッグボーナス)」として構成し、他に「22ゲーム」間継続し、最大110枚獲得可能とした疑似ボーナスである「疑似RB(レギュラーボーナス)」を搭載するようにしてもよい。この場合、上述の疑似ボーナス移行抽籤、天井到達時、1G連抽籤において、疑似ボーナスに移行させること(権利を付与すること)が決定される際には、その種類(例えば、「疑似BB」とするのか、「疑似RB」とするのか)が所定確率(例えば、50%ずつ)で決定されるようにすればよい。なお、「疑似RB」は、「疑似BB」との間で価値が異なる(より詳細には、「疑似BB」よりも価値が低い)ものとすればよいため、例えば、継続ゲーム数は「疑似BB」と同じであるが、ベルナビ率(停止操作の情報が報知される報知確率)を低いものとすることで、最大獲得可能枚数に差をつけ、価値が異なるようにすることもできる。また、「疑似RB」を開始させる際には、メイン表示窓4に「BAR」図柄が揃って表示されるリール演出、あるいは「赤7-赤7-BAR」が表示されるリール演出が行われるようにすればよい。さらに、増加区間は疑似ボーナスとして構成されるものに限られない。例えば、継続する遊技数(遊技期間)を変化させることが可能なAT状態やART状態として構成することもできる。
また、疑似ボーナス中に、後述の図16に示すリミット処理の実行条件が成立した場合には、有利区間は強制的に終了されることになり(図5中、「リミット処理による有利区間終了」)、その結果、非有利区間に移行する。
なお、第1の遊技機において、上述の遊技の流れは、基本的に3枚ベット状態で遊技が行われることを前提としたものである。したがって、2枚ベット状態で遊技が行われる場合には、例えば、図7の(a)~(d)、図8の(e)及び(f)等を用いた各種抽籤は行われず、また、天井ゲーム数も更新されない。また、疑似ボーナス中に2枚ベット状態で遊技が行われた場合、2枚ベット状態ではメダルが増加しないように構成されていることから、疑似ボーナス中が増加区間とはならない。すなわち、第1の遊技機では、2枚ベット状態で遊技を行うと基本的に遊技者は不利となるように構成されている。
ここで、2枚ベット状態で遊技が行われる場合には、有利区間(AT)に関する抽籤(例えば、図7の(a)~(d)、図8の(e)及び(f)等を用いた各種抽籤)や処理(例えば、天井ゲーム数の更新等)は行われないものの、上述のゲーム数リミッタ用の有利区間ゲーム数カウンタや、上述の払出数リミッタ用の有利区間払出数カウンタの更新は行われるものとすることが望ましい。これらのリミッタは、有利区間の滞在ゲーム数や獲得枚数の上限を制限することで射幸性を適切に抑制する機能を有するものであることから、仮に、2枚ベット状態ではこれらのカウンタが更新されないものとすると、2枚ベット状態での遊技が介在することで設定された有利区間の滞在ゲーム数や獲得枚数の上限を超えてしまう場合が生じ、その結果適切に射幸性を抑制できない場合が生じ得るためである。それゆえ、リミッタ用のカウンタは、ベット数不問で毎ゲーム更新可能に構成されることが望ましい。
また、第1の遊技機において、上述の遊技の流れは、基本的に非ボーナス状態で遊技が行われることを前提としたものである。したがって、ボーナス状態(2BB状態及び3BB状態)で遊技が行われる場合には、例えば、図7の(a)~(d)、図8の(e)及び(f)等を用いた各種抽籤は行われず、また、天井ゲーム数も更新されない。また、疑似ボーナス中にボーナス状態となった場合、ボーナス状態は非ボーナス状態(より詳細には非ボーナス状態の3枚ベット状態)よりもメダルの増加期待値が低い状態として構成されていることから、疑似ボーナス中が増加区間とはならない場合もある。すなわち、第1の遊技機では、ボーナス状態で遊技を行うと遊技者は不利となる場合があるように構成されている。
それゆえ、第1の遊技機では、2BBフラグ間の3枚ベット状態で遊技を行うことが推奨される構成となっている(本実施形態では、2BBフラグ間の3枚ベット状態を「推奨遊技状態」として説明し、その他の状態を「非推奨遊技状態」として説明する場合がある)。すなわち、第1の遊技機では、2BBは2枚ベット状態でのみ当籤するボーナス役であり、2BBフラグ間において2BBに係る図柄の組合せは2枚ベット状態でのみ入賞し、3枚ベット状態では入賞しない構成となっている。また、3BBは3枚ベット状態でのみ当籤するボーナス役であり、3BBフラグ間において3BBに係る図柄の組合せは3枚ベット状態でのみ入賞し、2枚ベット状態では入賞しない構成となっている。また、2BBフラグ間では3BBが当籤する場合はなく、3BBフラグ間では2BBが当籤する場合はない構成となっている。
そして、第1の遊技機では、これらの構成を用いて、例えば、非フラグ間の2枚ベット状態で2BBを当籤させて(2BBを入賞させず)2BBフラグ間とした後、3枚ベット状態で遊技を行えば、ボーナス役を入賞させるか否かを気にすることなく、上述の推奨遊技状態で遊技を行うことが可能となっている。
上述のとおり、第1の遊技機では、疑似ボーナス中において、天井短縮抽籤が行われる。ここで、図8の(e)に示す天井短縮抽籤テーブルをみると、現在のモードが、保障モード、天国Aモード、天国Bモード、及び天国Cモードのいずかのモードであるとき、1/8(32/256)の確率で天井短縮抽籤に当籤する一方、その他のモードであるときには天井短縮抽籤に当籤しないようになっている。すなわち、天井ゲーム数が「32ゲーム」であるモードの場合には、その「32ゲーム」が「0ゲーム」に短縮される場合があり、天井ゲーム数がそれよりも多いモードの場合には、天井ゲーム数が短縮される場合がないようになっている。
なお、天井ゲーム数が「32ゲーム」よりも多いモードの場合であっても、天井ゲーム数が「32ゲーム」であるモードの場合よりも低い確率(例えば、1/64)で、天井ゲーム数が短縮されることが決定されるようにしてもよい。
また、天井ゲーム数を短縮する態様も上述のものに限られない。例えば、「32ゲーム」をそれより少ない所定ゲーム(0~31ゲーム)に短縮すれば、同様の作用効果を発揮できることから、天井短縮抽籤に当籤したときに短縮するゲーム数がさらに決定されるようにしてもよいし、天井短縮抽籤において、何ゲーム分短縮するのかを予め決定するようにしてもよい。
また、天井短縮抽籤が行われる契機も上述のものに限られない。例えば、疑似ボーナス中には、遊技ごとに天井短縮抽籤が行われるようにしてもよい。また、有利区間(通常遊技)において、現在のモードが、保障モード、天国Aモード、天国Bモード、及び天国Cモードのいずかのモードであるときには、遊技ごとに天井短縮抽籤が行われるようにしてもよい。これらの場合には、有利区間当籤時サブフラグや有利区間入賞時サブフラグが参照されて、天井短縮抽籤に当籤するか否かが決定されるようにすればよい。
また、上述のとおり、第1の遊技機では、疑似ボーナス中において、1G連抽籤が行われる。ここで、図7の(d)に示す1G連抽籤テーブルをみると、現在のモードがいずれのモードであっても、1G連ストックが付与される場合があるようになっている。すなわち、天井ゲーム数が「32ゲーム」であるモードであるか否かにかかわらず、疑似ボーナスを継続させるための権利が付与可能となっている。
なお、当該権利を付与する態様は上述のものに限られない。例えば、天井ゲーム数が「32ゲーム」であるモードであるときには、天井短縮抽籤が行われることを考慮して1G連抽籤が行われないようにし、天井ゲーム数が「32ゲーム」よりも多いモードであるときに1G連抽籤が行われるようにすることで、遊技の射幸性が過度に高くなってしまうことを抑制してもよい。
また、1G連抽籤が行われる契機も上述のものに限られない。例えば、疑似ボーナス以外の有利区間(演出区間)においても、1G連抽籤が行われるようにし、その結果ストックされた1G連ストックは、次の疑似ボーナスにおいて消化されるようにしてもよい。
なお、図5~図8においては図示を省略しているが、第1の遊技機では、疑似ボーナスの開始時、あるいは疑似ボーナス中において、現在のモードが天国モードであるとき、有利な状態であることを示唆するための特別ボーナス中演出が所定確率で実行されるようになっている。したがって、特別ボーナス中演出が実行された場合、天井短縮抽籤が実行されることを期待させることができる。また、この特別ボーナス中演出は、天井短縮抽籤に当籤したときには100%の確率で実行されるようにしてもよい。このようにすれば、例えば、疑似ボーナスの開始時に特別ボーナス中演出が実行された場合、少なくとも天国モードに滞在していることが示唆され、さらに天井短縮抽籤にも当籤したかもしれないとの期待感を抱かせることができる。また、この特別ボーナス中演出は、疑似ボーナス中に1G連抽籤に当籤したときにも、所定確率であるいは100%の確率で実行されるようにしてもよい。このようにすれば、(1)天国モードのみ、(2)天国モード+天井短縮当籤、(3)天国モード+1G連当籤、(4)天国モード+天井短縮当籤+1G連当籤、(5)1G連当籤のみ、等の様々な可能性を示唆することでき、遊技の興趣を向上させることができる。
このように、第1の遊技機では、有利状態(例えば、疑似ボーナス)が終了してから所定期間(例えば、32ゲーム)内に再度有利状態に制御されることが確定している場合(例えば、天国モードの場合)、その期間をさらに短縮できる場合があることから、一連の有利区間の遊技期間が制限される場合(例えば、リミット処理が実行される場合)であっても、遊技者がなるべく有利度合いの高い状態で遊技を行えるようにして遊技の興趣の低下を防止することができる。
また、第1の遊技機では、有利状態が終了してから所定期間内に再度有利状態に制御されることが確定していない場合(例えば、終了モードの場合)であっても、権利(例えば、1G連ストック)の付与によって再度有利状態が開始される場合があることから、遊技者の期待感を高めて遊技の興趣を向上させることができる。
また、図5~図8においては図示を省略しているが、第1の遊技機では、有利区間当籤時サブフラグとして「確定役」が決定された場合(すなわち、「F_確定チェリー」又は「F_リーチ目」が内部当籤役として決定された場合)であって、上述のモード移行抽籤の結果、天国Cモードに移行することが決定された場合には、1/2の確率(この確率は任意である)で特別ロック演出が実行可能となっている。なお、遊技者は、有利区間当籤時サブフラグ「中チェ」が決定された場合(すなわち、「F_中段チェリー」が内部当籤役として決定された場合)にも、有利区間当籤時サブフラグとして「確定役」が決定された場合と同様の恩恵を受けることができることから、有利区間当籤時サブフラグ「中チェ」が決定された場合には、有利区間当籤時サブフラグとして「確定役」が決定された場合と同様に、特別ロック演出を実行可能としてもよい。
ここで、「確定役」は、疑似ボーナス移行も確定する役であることから(図7の(c)参照)、遊技者は特別ロック演出が実行されると、疑似ボーナス移行及び天国Cモード移行があったことが認識できるようになっており、遊技者にとって非常に興趣が高まるようになっている。特別ロック演出は、例えば、遊技開始時に約20秒間にわたって遊技操作(停止操作)が無効とされる演出として構成される。なお、この間には、各リールが振動したり、逆回転したりする特別リール演出が行われるようにしてもよいし、メイン演出表示部21において、通常は表示されない特別映像等が表示されるようにしてもよい。また、通常は出力されない特別楽曲が出力されるようにしてもよい。むろん、これらの組合せによって演出を行うこともできる。また、遊技操作は無効とされないが、遊技者が次の遊技操作を行うまで、これらの演出が行われるようにすることもできる(すなわち、演出を最後まで実行させるか、あるいは中途でキャンセルして遊技を進行させるかの決定を遊技者に委ねることもできる)。
ただし、第1の遊技機では、後述の図16に示すように、例えば、天国Cモードに滞在していたとしても、リミット処理の実行によって有利区間が強制的に終了される場合があることから、上述の特別ロック演出を何度も実行することが望ましくない場合もある。
そこで、第1の遊技機では、同じ一連の有利区間内では、特別ロック演出は一度しか実行されないようになっている。具体的には、一連の有利区間内において、最初に特別ロック演出を実行することが決定された場合には特別ロック演出が実行されるが、それ以降同じ一連の有利区間内では、同じ条件が成立した場合であっても特別ロック演出が実行されないように制御する。なお、手法としては、一度特別ロック演出が実行された場合、その旨を示す情報を格納しておき、それ以降同じ一連の有利区間内において当該情報が格納されている場合には、そもそも特別ロック演出を実行するか否かの決定が行われないようにしてもよいし、当該決定は行われるが、当該情報が格納されている場合にはその決定結果が実行することを示すものであっても、実行しないことを示すものに書き換えるようにしてもよい。そして、格納された当該情報は、有利区間が終了するときにクリアされるようにすればよい。
なお、特別ロック演出の実行が制限される態様は上述のものに限られない。例えば、特別ロック演出の実行が制限される上限の回数を「1回」ではなく、「2回」や「3回」として定めてもよい。すなわち、特別ロック演出の実行は制限されるが、その上限は複数回として定めてもよい。これは、特別ロック演出1回あたりの出玉の期待値に応じて適宜設定することができる。
また、特別ロック演出が実行されるか否かの決定が行われる条件も上述のものに限られない。すなわち、上記では、「確定役」の当籤を契機として、モード移行が行われ、当該モードが天国Cモードであったことを条件として、特別ロック演出が実行されるか否かの決定を行うようにしているが、例えば、「確定役」の当籤以外の契機によっても天国Cモードに移行する場合があることから(図8の(f)参照)、これらの場合にも特別ロック演出が実行されるか否かの決定が行われるものとし、所定確率(「確定役」の当籤を契機とする場合と同じ確率であってもよいし、異なる確率であってもよい)で特別ロック演出が実行されることが決定されるようにしてもよい。
また、例えば、「確定役」の当籤を契機として、まず、特別ロック演出が実行されるか否かの決定が行われるものとし、特別ロック演出が実行されることが決定された場合に、天国Cモードに移行させるようにしてもよい。すなわち、天国Cモードに移行することが決定されたことに応じて特別ロック演出が実行されるようにしてもよいし、特別ロック演出が実行されることが決定されたことに応じて天国Cモードに移行させるようにしてもよい。
また、例えば、特別ロック演出が実行されるか否かの決定が行われる条件として、有利区間中の遊技の進行度合いを採用してもよい。例えば、後述の有利区間ゲーム数カウンタないし制御用ゲーム数カウンタの値が「750」未満であるとき、あるいは後述の有利区間払出数カウンタないし制御用払出数カウンタの値が「1201」未満であるときには、上記のように特別ロック演出が実行されるか否かの決定が行われ、後述の有利区間ゲーム数カウンタないし制御用ゲーム数カウンタの値が「750」以上となったとき、あるいは後述の有利区間払出数カウンタないし制御用払出数カウンタの値が「1201」以上となったときには、以降同じ一連の有利区間においては、特別ロック演出が実行されるか否かの決定が行われないようにすることもできる。
このように、第1の遊技機では、一連の有利区間の遊技期間が一定期間に制限される(後述の図16参照)。そして、同じ一連の有利区間内においては、遊技者にとって有利度合いの高い制御情報(例えば、天国Cモード)が複数回設定される場合であっても、その都度特別演出(例えば、特別ロック演出)が行われることがないように制御される。したがって、遊技の射幸性が過度に高くなってしまうことを抑制しつつも、遊技の興趣の低下を防止することができる。
また、第1の遊技機では、一連の有利区間内においては、特定役(例えば、「確定役」)の当籤を契機として、有利状態(例えば、疑似ボーナス)に制御されることが確定するとともに、遊技者にとって有利度合いの高い制御情報(例えば、天国Cモード)が設定される場合がある。そして、同じ一連の有利区間内においては、このような場合が複数回発生する場合であっても、その都度特別演出(例えば、特別ロック演出)が行われることがないように制御される。したがって、遊技の射幸性が過度に高くなってしまうことを抑制しつつも、遊技の興趣の低下を防止することができる。
また、第1の遊技機では、決定された内部当籤役に応じた二次情報(例えば、有利区間当籤時サブフラグ)を決定可能であるとともに、表示される図柄の組合せに応じた二次情報(例えば、有利区間入賞時サブフラグ)を決定可能とし、それぞれ決定された二次情報に応じて、遊技者の停止操作に関する情報が報知される有利状態(例えば、疑似ボーナス)を付与するか否かを決定可能としている。
このように、第1の遊技機では、内部当籤役が決定された際のみならず、図柄の組合せが表示された際にも有利状態の付与に関する期待感を与えることができるため、有利状態の付与に関する遊技性を多様化することができる。
また、第1の遊技機では、決定された内部当籤役に対応する情報と、表示された図柄の組合せに対応する情報と、をともに共通の二次情報として管理しているため、有利状態の付与に関する制御負荷や情報量が増大してしまうことを抑制することができる。
また、第1の遊技機では、ベットされた遊技価値が第1の量(例えば、3枚)である場合、第1特別役(例えば3BB)を当籤可能とする一方、第2特別役(例えば、2BB)を当籤可能としない。また、ベットされた遊技価値が第2の量(例えば、2枚)である場合、第2特別役を当籤可能とする一方、第1特別役を当籤可能としない。また、特定役(例えば、「F_リプレイA」)に当籤した場合、第1特別許可状態(例えば3BBフラグ間)であれば所定図柄の組合せ(例えば、「右上がりリプ」)を表示させ、第2特別許可状態(例えば2BBフラグ間)であれば特定図柄の組合せ(例えば、「平行リプ」)を表示させることを可能としている(後述の図15参照)。
そして、第1の遊技機では、所定図柄の組合せが表示された場合と、特定図柄の組合せが表示された場合と、で異なる二次情報を決定可能としている。すなわち、第1の遊技機では、いずれの特別許可状態となっているかに応じて、同じ特定役が決定された場合であっても有利状態の付与に関する決定内容を変動させることができるため、有利状態の付与に関する制御負荷や情報量が増大してしまうことを抑制しつつ、その遊技性をさらに多様化することができる。
また、第1の遊技機では、少なくとも特定役に当籤した場合であって特定図柄の組合せが表示された場合に、有利状態を付与するか否かを決定可能とする。
ここで、第1の遊技機では、所定図柄の組合せと特定図柄の組合せとは、ともに再遊技に係る図柄の組合せであることから、いずれが表示された場合であっても再遊技の作動という同じ特典が付与されることとなる。
なお、同じ特典を付与する態様は上述のものに限られない。例えば、特定役を遊技価値の付与に係る特定小役として構成する。そして、特定小役に当籤した場合、例えば、第1特別許可状態であれば、1枚(この値は任意であり、ベットされた遊技価値以下の他の値であってもよいし、ベットされた遊技価値を超える値であってもよい)の遊技価値が付与される所定図柄の組合せ(「右上がりリプ」に相当する遊技価値の付与に係る図柄の組合せ)を表示させ、第2特別許可状態であれば、所定図柄の組合せが表示された場合と同数の遊技価値が付与される特定図柄の組合せ(「平行リプ」に相当する遊技価値の付与に係る図柄の組合せ)を表示させるようにしてもよい。
また、所定図柄の組合せと特定図柄の組合せとをともに「はずれ」の図柄の組合せ(もっとも、有利状態を付与するか否かを決定可能とするため、純粋な「はずれ」の場合とは異なる図柄の組合せであることは識別可能な図柄の組合せとする)として構成するようにしてもよい。この場合であっても、価値が同じである点にかわりはない。
このように、第1の遊技機では、いずれの特別許可状態となっているかに応じて、同じ特定役が決定された場合であっても有利状態の付与に関する決定内容を変動させることができるため、有利状態の付与に関する制御負荷や情報量が増大してしまうことを抑制しつつ、その遊技性を多様化することができる。また、特定役が決定された遊技では、いずれの特別許可状態となっていても同じ特典が付与されることから、遊技性を変動させる場合であっても、遊技者が直接的な不利益を被ってしまうこと防止することができる。
また、第1の遊技機では、特定役に当籤した場合、第2特別許可状態である場合に、特定の態様で停止操作が行われるときには特定図柄の組合せを表示させることを可能とし、特定の態様で停止操作が行われないときには特定図柄の組合せを表示させることを可能しないように構成してもよい。
そして、少なくとも特定役に当籤した場合であって特定図柄の組合せが表示された場合に、有利状態を付与するか否かを決定可能としてもよい。特定役が内部当籤役として決定された場合、特定図柄の組合せが表示されたときと、特定図柄の組合せが表示されなかったときとで有利状態の付与に関する有利度を異ならせることを可能としてもよい。
また、特定役に当籤した場合、第1特別許可状態である場合には、停止操作態様にかかわらず所定図柄の組合せを表示させ、第2特別許可状態である場合に、特定の態様で停止操作が行われるときには特定図柄の組合せを表示させ、特定の態様で停止操作が行われないときには所定図柄の組合せを表示させるようにしてもよい。
この場合、特定役は、少なくとも1つのリールにおいて、停止操作のタイミングが適切である場合(本実施形態では、これを「押下位置○」や「押下位置正解」等として説明する場合がある)に特定図柄の組合せが表示され、停止操作のタイミングが適切でない場合(本実施形態では、これを「押下位置×」や「押下位置不正解」等として説明する場合がある)に所定図柄の組合せが表示されるものとして構成することができる。これにより、遊技者の停止操作(のタイミング)に起因して有利状態の付与に関する有利度を変動させることができるため、遊技者はより遊技に集中することとなり、遊技の興趣を向上させることができる。
また、上述のとおり、特定役は特定小役として構成することも可能であり、この場合、少なくとも1つのリールにおいて、停止操作のタイミングが適切である場合(押下位置○の場合)に特定図柄の組合せが表示されて所定数の遊技価値が付与され、停止操作のタイミングが適切でない場合(押下位置×の場合)に所定図柄の組合せが表示されて特定数の遊技価値が付与されるものとして構成することができる。なお、この場合、所定数は特定数と同じ(すなわち、同じ特典)としてもよい。また、所定数のほうが特定数よりも多い遊技価値が付与されるものとしてもよい。また、所定数のほうが特定数よりも少ない遊技価値が付与されるものとしてもよい。また、特定図柄の組合せ及び所定図柄の組合せの少なくともいずれかを取りこぼしが発生したときの図柄の組合せとしてもよい。すなわち、所定数及び特定数のいずれかを「0」に設定するようにしてもよい。これにより、遊技者の停止操作(のタイミング)に起因して有利状態の付与に関する有利度を変動させることができるのみならず、直接的な特典の内容も変動させることができるため、遊技者はより遊技に集中することとなり、また遊技性をさらに多様化させることができ、遊技の興趣を向上させることができる。
また、特定役が1種類であると、停止操作のタイミングが適切となるタイミングも限定されてしまうため、停止操作のタイミングが適切となるタイミングが異なる複数の特定役を設けることが望ましい。例えば、1つのリールにおいて、停止操作のタイミングが第1のタイミングであるとき、適切な停止操作となって特定図柄の組合せが表示され、第1のタイミング以外のタイミングであるとき、適切な停止操作とならずに特定図柄の組合せは表示されない第1特定役と、停止操作のタイミングが第1のタイミングとは異なる第2のタイミングであるとき、適切な停止操作となって特定図柄の組合せが表示され、第2のタイミング以外のタイミングであるとき、適切な停止操作とならずに特定図柄の組合せは表示されない第2特定役と、停止操作のタイミングが第1のタイミング及び第2のタイミングとは異なる第3のタイミングであるとき、適切な停止操作となって特定図柄の組合せが表示され、第3のタイミング以外のタイミングであるとき、適切な停止操作とならずに特定図柄の組合せは表示されない第3特定役と、が設けられ、これらが同じ当籤確率で当籤するようにすればよい。
また、この場合、特定役は、打順が適切である場合(正解押し順の場合)に特定図柄の組合せが表示され、打順が適切でない場合(不正解押し順の場合)に所定図柄の組合せが表示されるものとして構成することができる。これにより、遊技者の停止操作(の手順)に起因して有利状態の付与に関する有利度を変動させることができるため、遊技者はより遊技に集中することとなり、遊技の興趣を向上させることができる。
また、特定役は、上述のとおり特定小役として構成することも可能であり、この場合、打順が適切である場合(正解押し順の場合)に特定図柄の組合せが表示されて所定数の遊技価値が付与され、打順が適切でない場合(不正解押し順の場合)に所定図柄の組合せが表示されて特定数の遊技価値が付与されるものとして構成することができる。なお、この場合、所定数は特定数と同じ(すなわち、同じ特典)としてもよい。また、所定数のほうが特定数よりも多い遊技価値が付与されるものとしてもよい。また、所定数のほうが特定数よりも少ない遊技価値が付与されるものとしてもよい。また、特定図柄の組合せ及び所定図柄の組合せの少なくともいずれかを、取りこぼしが発生したときの図柄の組合せとしてもよい。すなわち、所定数及び特定数のいずれかを「0」に設定するようにしてもよい。これにより、遊技者の停止操作(の手順)に起因して有利状態の付与に関する有利度を変動させることができるのみならず、直接的な特典の内容も変動させることができるため、遊技者はより遊技に集中することとなり、また遊技性をさらに多様化させることができ、遊技の興趣を向上させることができる。
また、特定役が1種類であると、適切となる打順も限定されてしまうため、適切となる打順が異なる複数の特定役を設けることが望ましい。例えば、左第1停止であるとき、適切な停止操作となって特定図柄の組合せが表示され、中・右第1停止であるとき、適切な停止操作とならずに特定図柄の組合せは表示されない第1特定役と、中第1停止であるとき、適切な停止操作となって特定図柄の組合せが表示され、左・右第1停止であるとき、適切な停止操作とならずに特定図柄の組合せは表示されない第2特定役と、右第1停止であるとき、適切な停止操作となって特定図柄の組合せが表示され、左・中第1停止であるとき、適切な停止操作とならずに特定図柄の組合せは表示されない第3特定役とが設けられ、これらが同じ当籤確率で当籤するようにすればよい。
ここまで、特定役に当籤した単位遊技において、停止操作態様(停止操作のタイミングや打順のうち、少なくとも一方又は両方)に起因して、非有利区間における有利区間への移行判定処理や、有利区間における有利状態の付与に関する判定処理(疑似ボーナス移行抽籤やモード移行抽籤、その他有利区間における遊技状況の有利度を変化させるための処理を含む)を変化させることを述べたが、このような変化のうち、遊技者に相対的に不利となる(結果的に不利となる場合がある)変化は上述のペナルティと捉えることができる。したがって、そのような変化が発生した場合には、注意喚起をするための任意の演出(警告報知)を発生可能な構成としてもよい。
また、第1の遊技機では、特定役に当籤した場合、所定図柄の組合せが表示された場合よりも、特定図柄の組合せが表示された場合のほうが、有利状態が付与される可能性が高くなっている。すなわち、3枚ベットすることを前提とすれば、第2特別許可状態(例えば、2BBフラグ間)は、第1特別許可状態(例えば、3BBフラグ間)よりも有利状態の付与が優遇される状態である。
また、第1の遊技機では、所定役(例えば、後述の「押し順ベルB」)に当籤した場合、第1特別許可状態であれば打順不問で付与図柄の組合せ(例えば、8枚の払出となる図柄の組合せ)が表示される一方、第2特別許可状態であれば、打順が予め定義された正解押し順であった場合には付与図柄の組合せが表示されるが、打順が予め定義された正解押し順でなかった場合には付与図柄の組合せは表示されず、遊技価値が付与されない取りこぼしとなるか、又は付与図柄の組合せが表示された場合よりも少ない量の遊技価値しか付与されない図柄の組合せ(例えば、1枚の払出となる図柄の組合せ)が表示されるように構成されている。すなわち、有利状態の作動を考慮しなければ、第1特別許可状態は、第2特別許可状態よりも遊技価値の付与が優遇される状態である。
すなわち、遊技者が、非推奨遊技状態であっても3BBフラグ間の3枚ベット状態で遊技を行えば、有利状態の付与確率は優遇されないものの、有利状態が作動していないときの遊技価値の付与確率は優遇されるため、有利状態が作動しているときと作動していないときとの傾斜値の差が相対的に少ない状態で遊技を進めることができる。このように、遊技者が急激に遊技価値を増加させることができる可能性は少なくなるものの、遊技者の遊技価値が減りにくいといった状態は、例えば、「安定状態」と定義することができる。
一方、遊技者が、推奨遊技状態で遊技を行えば、有利状態の付与確率は優遇されるものの、有利状態が作動していないときの遊技価値の付与確率は優遇されないため、有利状態が作動しているときと作動していないときとの傾斜値の差が相対的に多い状態で遊技を進めることができる。このように、遊技者が急激に遊技価値を増加させることができる可能性は高くなるものの、遊技者の遊技価値が減りやすいといった状態は、例えば、「荒波状態」と定義することができる。
ここで、安定状態と荒波状態の2つの状態を創出する手法は上述のものに限られない。例えば、「安定状態」では、上述の疑似ボーナス移行抽籤において、疑似ボーナスの移行確率を「荒波状態」よりも高める一方、上述のモード移行抽籤において、天国モードの移行確率を「荒波状態」よりも低める。また、「荒波状態」では、上述の疑似ボーナス移行抽籤において、疑似ボーナスの移行確率を「安定状態」よりも低める一方、上述のモード移行抽籤において、天国モードの移行確率を「安定状態」よりも高める。このようにすれば、「安定状態」では、疑似ボーナスに初当りしやすいが、連荘しにくいという状態を創出でき、「荒波状態」では、疑似ボーナスに初当りしにくいが、連荘しやすいという状態を創出できる。なお、所定役の停止制御については、上述のとおり、2BBフラグ間と3BBフラグ間とで変動するものとしてもよいし、これとは異なる(すなわち、3BBフラグ間で優遇しない)ものとしてもよい。
[5-2.第1の遊技機の図柄配置構成]
続いて、図9を参照して、第1の遊技機の図柄配置構成について説明する。図9は、第1の遊技機の図柄配置テーブルの一例を示す図である。図9に示すように、第1の遊技機では、「赤7」、「BAR」、「リプレイ」、「ベル」、「スイカ」、「チェリー」、「赤ブランク」、「黄ブランク」、「白ブランク1」及び「白ブランク2」の10種類の図柄が、各リール3L,3C,3Rそれぞれにおいて図9に示す位置に配置されている。また、図柄コード表に示すように、各図柄には図柄コード1~10が割り当てられている。
[5-3.第1の遊技機の内部当籤役構成]
続いて、図10~図15を参照して、第1の遊技機の内部当籤役構成について説明する。図10は、第1の遊技機の内部抽籤テーブルの一例を示す図である。また、図11~図14は、第1の遊技機の図柄組合せテーブルの一例を示す図である。また、図15は、第1の遊技機の内部当籤役と停止操作態様と表示役等との対応関係の一例を示す図である。すなわち、以下では、第1の遊技機において抽籤される内部当籤役の種類や、それぞれの内部当籤役に当籤した場合に停止操作態様(すなわち、打順や停止操作タイミング等)に応じていずれの図柄の組合せ(表示役、入賞役、停止表示態様、表示結果等と換言することもできる)が表示されるのか等について説明する。
まず、第1の遊技機では、後述の内部抽籤処理(図26参照)において、図10に示す各内部当籤役が、図10に示す確率(抽籤値/確率分母:65536)で当籤する。なお、それぞれの内部当籤役に当籤した場合に表示が許可される図柄の組合せは、図10中、「対応する図柄組合せ」に示したとおりである。また、図11~図14中、「BB」はボーナス役に係る図柄の組合せを示し、「REP」は、リプレイ役に係る図柄の組合せを示し、「FRU」は、小役に係る図柄の組合せを示している。
「F_2BB」は、非ボーナス状態(より詳細には、非フラグ間)において、2枚ベット状態で遊技が行われた場合に内部当籤役として決定可能である一方、3枚ベット状態で遊技が行われた場合には内部当籤役として決定されないように構成されている。2枚ベット状態で、「F_2BB」が当籤した遊技、あるいは2BBフラグ間で「はずれ」となった遊技において、各リールについて押下位置○であれば「BB01」が表示され、2BB状態(2BBに基づくボーナス状態)に移行する。一方、2BBフラグ間であっても3枚ベット状態では「BB01」が表示される場合はない。
「F_3BB」は、非ボーナス状態(より詳細には、非フラグ間)において、3枚ベット状態で遊技が行われた場合に内部当籤役として決定可能である一方、2枚ベット状態で遊技が行われた場合には内部当籤役として決定されないように構成されている。3枚ベット状態で、「F_3BB」が当籤した遊技、あるいは3BBフラグ間で「はずれ」となった遊技において、各リールについて押下位置○であれば「BB02」が表示され、3BB状態(3BBに基づくボーナス状態)に移行する。一方、3BBフラグ間であっても2枚ベット状態では「BB02」が表示される場合はない。
なお、2BB状態及び3BB状態では、図10中、「ボーナス状態」の列の抽籤値が参照され、内部当籤役が決定される(遊技開始可能枚数は3枚ベットのみ)。2BB状態及び3BB状態中は、常に第一種特別役物であるRBが作動している状態(RB状態)に制御される。なお、RB状態は、作動してから2回の入賞が発生又は2回の遊技が行われた場合に一旦終了して再び作動するといった制御が繰り返される。また、第1の遊技機において、2BB状態の終了条件は、2BB状態において1枚を超えるメダルが払出されたことと規定されており、3BB状態の終了条件は、3BB状態において176枚を超えるメダルが払出されたことと規定されている。
ここで、2BB状態又は3BB状態が終了したときには、特殊モード移行処理が行われる。例えば、ボーナス状態に移行したとき(ボーナス状態中は、モード移行が行われないため、ボーナス状態が終了したときと同義)のモード、すなわち、現在のモードが「スタートモード」であれば、移行先のモードは「スタートモード」となる。また、現在のモードが「通常Aモード」「通常Bモード」「天国準備モード」「チャンスモード」のいずれかであれば、移行先のモードは「通常Aモード」となる。また、現在のモードが「終了Aモード」「終了Bモード」のいずれかであれば、移行先のモードは「終了Aモード」となる。また、現在のモードが「保障モード」「天国Aモード」「天国Bモード」「天国Cモード」のいずれかであれば、移行先のモードは「保障モード」となる。
「F_リプレイA」は、非ボーナス状態において、ベット数にかかわらず内部当籤役として決定可能に構成されている。内部当籤役として決定された場合、非フラグ間及び2BBフラグ間では、停止操作態様にかかわらず「REP64」~「REP72」のいずれか(これらは、「リプレイ」図柄を下段一直線、あるいは中段一直線に表示させるものであることから、これらを「平行リプ」と総称することができる。また、「REP64」~「REP71」は、「下段リプ」と総称することができ、「REP72」は、「中段リプ」と称することができる)が表示され、再遊技が付与される。一方、3BBフラグ間では、停止操作態様にかかわらず「REP73」(これは、「リプレイ」図柄を右上がりに表示させるものであることから、これを「右上がりリプ」と称することができる)が表示され、再遊技が付与される。
「F_リプレイB」は、非ボーナス状態において、ベット数にかかわらず内部当籤役として決定可能に構成されている。なお、3枚ベット状態では内部当籤役として決定可能であるが、2枚ベット状態では内部当籤役として決定されないように構成することもできる。内部当籤役として決定された場合、いずれの状態であっても停止操作態様にかかわらず「平行リプ」が表示され、再遊技が付与される。
「F_チェリー」は、非ボーナス状態において、ベット数にかかわらず内部当籤役として決定可能に構成されている。なお、3枚ベット状態では内部当籤役として決定可能であるが、2枚ベット状態では内部当籤役として決定されないように構成することもできる。内部当籤役として決定された場合、2枚ベット状態では停止操作態様にかかわらず「中段リプ」が表示され、再遊技が付与される。3枚ベット状態では、少なくとも左リール3Lについて押下位置○であれば「REP28」、「REP60」~「REP63」のいずれか(これらは、左リール3Lにおいて「チェリー」図柄を下段に表示させるものであることから、これらを「チェリーリプ」と総称することができる)が表示され、再遊技が付与される。一方、押下位置×であれば、その他リプ(例えば、「REP57」~「REP59」)が表示され、再遊技が付与される。
「F_確定チェリー」は、非ボーナス状態において、ベット数にかかわらず内部当籤役として決定可能に構成されている。なお、3枚ベット状態では内部当籤役として決定可能であるが、2枚ベット状態では内部当籤役として決定されないように構成することもできる。内部当籤役として決定された場合、2枚ベット状態では停止操作態様にかかわらず「中段リプ」が表示され、再遊技が付与される。3枚ベット状態では、押し順が「打順1」~「打順4」のいずれかである場合、少なくとも左リール3Lについて押下位置○であれば「REP42」~「REP56」のいずれか(これらは、左リール3Lにおいて「チェリー」図柄を下段に表示させるものであって、例えば、「REP42」のように、他のリールにおいて遊技者が期待を高めることができる図柄も表示されることから、これらを「確定チェリーリプ」と総称することができる)が表示され、再遊技が付与される。一方、押下位置×であれば、その他リプ(例えば、上述の「チェリーリプ」や「REP29」~「REP41」)が表示され、再遊技が付与される。また、押し順が「打順5」及び「打順6」のいずれかである場合、停止操作態様にかかわらず「中段リプ」が表示され、再遊技が付与される。
「F_中段チェリー」は、非ボーナス状態において、ベット数にかかわらず内部当籤役として決定可能に構成されている。なお、3枚ベット状態では内部当籤役として決定可能であるが、2枚ベット状態では内部当籤役として決定されないように構成することもできる。内部当籤役として決定された場合、2枚ベット状態では停止操作態様にかかわらず「中段リプ」が表示され、再遊技が付与される。3枚ベット状態では、押し順が「打順1」~「打順4」のいずれかである場合、少なくとも左リール3Lについて押下位置○であれば「REP15」~「REP19」のいずれか(これらは、左リール3Lにおいて「チェリー」図柄を中段に表示させるものであることから、これらを「中段チェリーリプ」と総称することができる)が表示され、再遊技が付与される。一方、押下位置×であれば、その他リプ(例えば、「REP20」~「REP27」)が表示され、再遊技が付与される。また、押し順が「打順5」及び「打順6」のいずれかである場合、停止操作態様にかかわらず「中段リプ」が表示され、再遊技が付与される。
「F_リーチ目」は、非ボーナス状態において、ベット数にかかわらず内部当籤役として決定可能に構成されている。なお、3枚ベット状態では内部当籤役として決定可能であるが、2枚ベット状態では内部当籤役として決定されないように構成することもできる。内部当籤役として決定された場合、2枚ベット状態では停止操作態様にかかわらず「中段リプ」が表示され、再遊技が付与される。3枚ベット状態では、押し順が「打順1」~「打順4」のいずれかである場合、停止操作態様にかかわらず「REP01」~「REP14」のいずれか(これらは、慣習上、遊技者にとって有利な状態への移行を確定報知する(ないし示唆する)ことが可能な図柄の組合せとして構成されており、これらを「リーチ目リプ」を総称することができる)が表示され、再遊技が付与される。また、押し順が「打順5」及び「打順6」のいずれかである場合、停止操作態様にかかわらず「中段リプ」が表示され、再遊技が付与される。
「F_スイカ」は、非ボーナス状態において、ベット数にかかわらず内部当籤役として決定可能に構成されている。内部当籤役として決定された場合、各リールについて押下位置○であれば、「FRU10」~「FRU12」のいずれか(これらは、「スイカ」図柄を並んで表示させるものであることから、これらを「スイカ」と総称することができる)が表示され、3枚ベット状態であれば3枚のメダルが払出され、2枚ベット状態であれば2枚のメダルが払出される。一方、押下位置×であれば、「FRU08」及び「FRU09」のいずれか(これらは、「スイカ」図柄を並んで表示されるものでないため、これらを「スイカこぼし」と総称することができる)が表示され、1枚のメダルが払出される。なお、押下位置×の場合、取りこぼしを発生させてメダルの払出が0枚となるように構成することもできる。
「F_ベル123A1」、「F_ベル123A2」、「F_ベル132A1」、「F_ベル132A2」、「F_ベル213A1」、「F_ベル213A2」、「F_ベル231A1」、「F_ベル231A2」、「F_ベル312A1」、「F_ベル312A2」、「F_ベル321A1」、及び「F_ベル321A2」は、非ボーナス状態において、ベット数にかかわらず内部当籤役として決定可能に構成されている。なお、これらは、「押し順ベルA」と総称することができる。
図15に示すように、「押し順ベルA」は6択(「打順1」~「打順6」のうちいずれか1つの打順が正解押し順となっている)の押し順小役となっており、内部当籤役として決定された場合、対応する正解押し順で停止操作が行われた場合には、「右下がりベル」(「FRU03」)、「上段ベル」(「FRU01」及び「FRU02」)、「中段ベル」(「FRU04」)、「右上がりベル」(「FRU05」)、「小山ベル」(「FRU06」)、及び「下段ベル」(「FRU07」)のいずれかの「ベル」が表示され、3枚ベット状態であれば8枚のメダルが払出され、2枚ベット状態であれば2枚のメダルが払出される。一方、対応する正解押し順で停止操作が行われなかった場合には、第1停止操作が正解していれば、残りの停止操作において1/2の確率で押下位置○となり、押下位置○であれば当籤している「1枚役」(「FRU13」~「FRU116」)のうちいずれが表示され、1枚のメダルが払出される。一方、押下位置×であれば取りこぼしが発生してメダルは払出されない。また、第1停止操作が正解していなければ、残りの停止操作において1/8の確率で押下位置○となり、押下位置○であれば当籤している「1枚役」のうちいずれが表示され、1枚のメダルが払出される。一方、押下位置×であれば取りこぼしが発生してメダルは払出されない。
「F_ベル123B1」、「F_ベル123B2」、「F_ベル132B1」、「F_ベル132B2」、「F_ベル213B1」、「F_ベル213B2」、「F_ベル231B1」、「F_ベル231B2」、「F_ベル312B1」、「F_ベル312B2」、「F_ベル321B1」、及び「F_ベル321B2」は、非ボーナス状態において、ベット数にかかわらず内部当籤役として決定可能に構成されている。なお、これらは、「押し順ベルB」と総称することができる。
図15に示すように、「押し順ベルB」は、2枚ベット状態、及び3枚ベット状態の3BBフラグ間においては押し順小役となっていない。内部当籤役として決定された場合、停止操作態様にかかわらず上述のいずれかの「ベル」が表示され、3枚ベット状態であれば8枚のメダルが払出され、2枚ベット状態であれば2枚のメダルが払出される。
また、図15に示すように、「押し順ベルB」は、3枚ベット状態の3BBフラグ間以外の状態(3枚ベット状態の非フラグ間、3枚ベット状態の2BBフラグ間)においては押し順小役となっており、内部当籤役として決定された場合、対応する正解押し順で停止操作が行われた場合には、上述のいずれかの「ベル」が表示され、8枚のメダルが払出される。一方、対応する正解押し順で停止操作が行われなかった場合には、第1停止操作が正解していれば、残りの停止操作において1/2の確率で押下位置○となり、押下位置○であれば当籤している「1枚役」のうちいずれが表示され、1枚のメダルが払出される。一方、押下位置×であれば取りこぼしが発生してメダルは払出されない。また、第1停止操作が正解していなければ、残りの停止操作において1/8の確率で押下位置○となり、押下位置○であれば当籤している「1枚役」のうちいずれが表示され、1枚のメダルが払出される。一方、押下位置×であれば取りこぼしが発生してメダルは払出されない。
「F_RB役8枚」は、ボーナス状態において、内部当籤役として決定可能に構成されている。内部当籤役として決定された場合、停止操作態様にかかわらず上述のいずれかの「ベル」が表示され、8枚のメダルが払出される。
「F_RB役1枚」は、ボーナス状態において、内部当籤役として決定可能に構成されている。内部当籤役として決定された場合、停止操作態様にかかわらず上述のいずれかの「1枚役」(より詳細には、「FRU117」~「FRU120」が追加されている)が表示され、1枚のメダルが払出される。
なお、図10に示す内部抽籤テーブル、図11~図14に示す図柄組合せテーブル、及び図15に示す内部当籤役と停止操作態様と表示役等との対応関係はあくまで一例であり、これらに示した態様に限定されるものではない。
例えば、第1の遊技機では、純粋な「はずれ」のとき、「BB01」が表示可能な2ベット状態において、「BB01」を取りこぼして「はずれ」となったとき、「BB02」が表示可能な3ベット状態において、「BB02」を取りこぼして「はずれ」となったとき、2BBフラグ間において3ベット状態であることに起因して「はずれ」となったとき、3BBフラグ間において2ベット状態であることに起因して「はずれ」となったとき、「押し順小役」を取りこぼして「はずれ」となったとき等、様々な状態で「はずれ」が発生することがある。そこで、これらのうち一部又は全部の場合にそれぞれ「はずれ」として表示される図柄の組合せを異ならせるため、これら異なる図柄の組合せを図柄組合せテーブルにおいて予め規定しておき、決定された内部当籤役に応じてこれらも「対応する図柄の組合せ」として表示が許可されるようにすることで、状態等に応じて表示される「はずれ」に係る図柄の組合せを異ならせるようにすることもできる。
[5-4.第1の遊技機のリミット処理構成]
続いて、図16を参照して、第1の遊技機のリミット処理構成について説明する。図16は、第1の遊技機における各リミット処理の一例を説明するための図である。図16に示すように、第1の遊技機では、通常リミット処理(ゲーム数)、通常リミット処理(払出数)、特殊リミット処理(ゲーム数)、特殊リミット処理(払出数)、準リミット処理(ゲーム数)、及び準リミット処理(払出数)の各リミット処理が実行されるようになっている。なお、これは、実行可能なリミット処理の一例であり、これらの各リミット処理以外のリミット処理が実行されるようにすることもできるし、これらの各リミット処理のうち一部のリミット処理は実行されないようにすることもできる。
通常リミット処理(ゲーム数)は、有利区間ゲーム数カウンタの値が「1500」以上となったとき(すなわち、有利区間中の遊技が連続して1500回行われたとき)に実行される。なお、有利区間ゲーム数カウンタは、有利区間(演出区間を含む)が開始されたときから遊技回数の計数を開始し、有利区間が終了されたとき(当該リミット処理の作動による終了を含む)にその計数を終了してクリア(初期化)されるようになっている。また、有利区間ゲーム数カウンタは、ベット数が2枚及び3枚のいずれの場合にもその計数を行う。また、有利区間ゲーム数カウンタは、2BB状態及び3BB状態においてもその
計数を行う。
通常リミット処理(ゲーム数)が実行される(作動する)と、演出区間中であるか、増加区間(疑似ボーナス)中であるかにかかわらず、有利区間を強制的に終了させ、非有利区間に移行させる。また、このとき、有利区間に関する情報(例えば、演出区間や増加区間に制御するための情報、現在のモードに係る情報、疑似ボーナスの遊技期間に係る情報、天井ゲーム数や天井短縮の有無に係る情報、1G連ストックカウンタの値等の当該有利区間中に得られた各種情報や当該有利区間を制御するために必要であった各種情報)も全てクリア(初期化)される。
通常リミット処理(払出数)は、有利区間払出数カウンタの値が「2401」以上となったとき(すなわち、有利区間中に払出されたメダル数が2400枚を超えたとき)に実行される。なお、有利区間払出数カウンタは、有利区間(演出区間を含む)が開始されたときから払出されたメダル数(ここでは、例えば、「純増数(差枚数)」)の計数を開始し、有利区間が終了されたとき(当該リミット処理の作動による終了を含む)にその計数を終了してクリア(初期化)されるようになっている。また、有利区間払出数カウンタは、ベット数が2枚及び3枚いずれの場合にもその計数を行う。また、有利区間払出数カウンタは、2BB状態及び3BB状態においてもその計数を行う。また、有利区間払出数カウンタは、例えば、有利区間中に「はずれ」や「取りこぼし」が発生した際、実払出数(例えば、「-2枚」又は「-3枚」等)にしたがって適宜計数する値が減算される。したがって、有利区間が開始してからメダルが増加せず減少していった等の場合には、負の値となることもある(あるいは、負の値となる場合には常に「0」が維持されるように構成することもできる)。すなわち、有利区間払出数カウンタは、有利区間中の払出されたメダル数の最下点から定義された最高点(差枚数:2400枚)までを計数することが可能となっている。
通常リミット処理(払出数)が実行される(作動する)と、演出区間中であるか、増加区間(疑似ボーナス)中であるかにかかわらず、有利区間を強制的に終了させ、非有利区間に移行させる。また、このとき、上述の有利区間に関する情報も全てクリア(初期化)される。
特殊リミット処理(ゲーム数)は、制御用ゲーム数カウンタの値が「1445」以上となったとき(すなわち、有利区間中の遊技が連続して1445回行われたとき)に実行される。なお、制御用ゲーム数カウンタは、有利区間(演出区間を含む)が開始されたときから遊技回数の計数を開始し、有利区間が終了されたとき(当該リミット処理の作動による終了を含む)にその計数を終了してクリア(初期化)されるようになっている。また、制御用ゲーム数カウンタは、ベット数が3枚であるときにその計数を行い、ベット数が2枚であるときにはその計数を行わない。また、制御用ゲーム数カウンタは、非ボーナス状態であるときにその計数を行い、2BB状態及び3BB状態であるときにはその計数を行わない。もっとも、制御用ゲーム数カウンタを、有利区間ゲーム数カウンタと同様の構成とすることもできる。
特殊リミット処理(ゲーム数)が実行される(作動する)と、疑似ボーナス中であれば(すなわち、増加区間中であれば)、当該疑似ボーナスを途中で強制的に終了させることなく、疑似ボーナスが終了されたときにそれにしたがって有利区間を強制的に終了させ、非有利区間に移行させる。また、このとき、上述の有利区間に関する情報も全てクリア(初期化)される。
一方、疑似ボーナス中でなければ(すなわち、演出区間中であれば)、まず、疑似ボーナスに強制的に移行させる。すなわち、疑似ボーナス移行抽籤に当籤しなくとも、この特殊リミット処理(ゲーム数)の実行によって疑似ボーナスに移行させる。そして、移行させた疑似ボーナスが終了されたときにそれにしたがって有利区間を強制的に終了させ、非有利区間に移行させる。また、このとき、上述の有利区間に関する情報も全てクリア(初期化)される。
ここで、通常リミット処理(ゲーム数)が実行される(作動する)有利区間ゲーム数カウンタの値は「1500」であるのに対し、特殊リミット処理(ゲーム数)が実行される(作動する)制御用ゲーム数カウンタの値は「1445」である点に着目すると、第1の遊技機では、疑似ボーナス中の最大遊技数(継続可能期間)は「55ゲーム」となっていることから(図5参照)、この差は、疑似ボーナス中の遊技可能期間が考慮されたものとなっている。
すなわち、通常リミット処理(ゲーム数)は、遊技の射幸性が過度に高くなってしまう抑制するため、有利区間において予め定められた規制期間分の遊技が行われた場合に実行されるものであるが、例えば、疑似ボーナスが開始された直後やその途中にこの通常リミット処理(ゲーム数)が実行されてしまうと、遊技者は不信感や喪失感等を抱き、遊技の興趣を低下させてしまう場合がある。そこで、第1の遊技機では、通常リミット処理(ゲーム数)が実行される遊技よりも、増加区間1回あたりの継続可能期間(55ゲーム)分手前の遊技で特殊リミット処理(ゲーム数)を実行することで、疑似ボーナスが途中で終了して遊技者が不信感や喪失感等を抱いてしまうことを防止している。
なお、このような観点からは、特殊リミット処理(ゲーム数)が実行される(作動する)タイミングは上述のものに限られない。例えば、通常リミット処理(ゲーム数)が実行される遊技よりも、増加区間2回あたりの継続可能期間(55ゲーム×2セット=110ゲーム)分手前の遊技で特殊リミット処理(ゲーム数)が実行されるようにしてもよい。また、例えば、若干の猶予期間を与えるために、通常リミット処理(ゲーム数)が実行される遊技よりも、増加区間1回あたりの継続可能期間(55ゲーム)+猶予期間(2ゲーム)分手前の遊技で特殊リミット処理(ゲーム数)が実行されるようにしてもよい。また、例えば、疑似ボーナスに移行する前に前兆状態を経由する等の仕様の場合であって、この前兆状態の最大遊技数が「4ゲーム」である場合、通常リミット処理(ゲーム数)が実行される遊技よりも、増加区間1回あたりの継続可能期間(55ゲーム)+最大前兆期間(4ゲーム)分手前の遊技で特殊リミット処理(ゲーム数)が実行されるようにしてもよい。すなわち、特殊リミット処理(ゲーム数)が実行される(作動する)タイミングは、通常リミット処理(ゲーム数)が実行されるタイミングよりも前のタイミングであればいずれのタイミングであってもよく、個別の遊技仕様等に応じて適宜設定可能であるものとする。
特殊リミット処理(払出数)は、制御用払出数カウンタの値が「2126」以上となったとき(すなわち、有利区間中に払出されたメダル数が2125枚を超えたとき)に実行される。なお、制御用払出数カウンタは、有利区間(演出区間を含む)が開始されたときから払出されたメダル数(ここでは、例えば、「純増数(差枚数)」)の計数を開始し、有利区間が終了されたとき(当該リミット処理の作動による終了を含む)にその計数を終了してクリア(初期化)されるようになっている。また、制御用払出数カウンタは、ベット数が3枚であるときにその計数を行い、ベット数が2枚であるときにはその計数を行わない。また、制御用払出数カウンタは、非ボーナス状態であるときにその計数を行い、2BB状態及び3BB状態であるときにはその計数を行わない。
また、制御用払出数カウンタは、有利区間中に「はずれ」が発生した際、実払出数(例えば、「-3枚」等)にしたがって適宜計数する値が減算される。もっとも、制御用払出数カウンタは、有利区間中に「取りこぼし」発生した際(少なくとも、メダルの払出数の最大値から差分が発生した際)には、「取りこぼし」(あるいは、差分)が生じなかったものとして、メダルの払出数を計数する。具体的には、例えば、3枚ベットで「押し順ベルA」に当籤した遊技において、打順が適切である場合にはメダルの払出数(最大値)は「8枚」(差枚数としては「+5枚」)となる一方、打順が適切でない場合、押下位置が適切であればメダルの払出数は「1枚」(差枚数としては「-2枚」)となり、押下位置が適切でなければ取りこぼしが発生してメダルの払出数は「0枚」(差枚数としては「-3枚」)となるが、制御用払出数カウンタは、当該遊技においていずれの場合であっても、差枚数「+5枚」を計数する。
また、例えば、2BB状態や3BB状態が作動する等して、有利区間払出数カウンタの値が制御用払出数カウンタの値よりも大きくなった場合には、制御用払出数カウンタの値は、有利区間払出数カウンタの値に補正される。なお、制御用払出数カウンタを、有利区間払出数カウンタと同様の構成とすることもできる。
特殊リミット処理(払出数)が実行される(作動する)と、疑似ボーナス中であれば(すなわち、増加区間中であれば)、当該疑似ボーナスを途中で強制的に終了させることなく、疑似ボーナスが終了されたときにそれにしたがって有利区間を強制的に終了させ、非有利区間に移行させる。また、このとき、上述の有利区間に関する情報も全てクリア(初期化)される。
一方、疑似ボーナス中でなければ(すなわち、演出区間中であれば)、まず、疑似ボーナスに強制的に移行させる。すなわち、疑似ボーナス移行抽籤に当籤しなくとも、この特殊リミット処理(払出数)の実行によって疑似ボーナスに移行させる。そして、移行させた疑似ボーナスが終了されたときにそれにしたがって有利区間を強制的に終了させ、非有利区間に移行させる。また、このとき、上述の有利区間に関する情報も全てクリア(初期化)される。
ここで、通常リミット処理(払出数)が実行される(作動する)有利区間払出数カウンタの値は「2401」であるのに対し、特殊リミット処理(払出数)が実行される(作動する)制御用ゲーム数カウンタの値は「2126」である点に着目すると、第1の遊技機では、疑似ボーナス中の最大獲得枚数(付与可能遊技価値量)は「275枚」となっていることから(図5参照)、この差は、疑似ボーナス中の付与可能遊技価値量が考慮されたものとなっている。
すなわち、通常リミット処理(払出数)は、遊技の射幸性が過度に高くなってしまう抑制するため、有利区間において予め定められた規制遊技価値量分の遊技価値が付与された場合に実行されるものであるが、例えば、疑似ボーナスが開始された直後やその途中にこの通常リミット処理(払出数)が実行されてしまうと、遊技者は不信感や喪失感を抱き、遊技の興趣が低下してしまう場合がある。そこで、第1の遊技機では、通常リミット処理(払出数)が実行される遊技価値量よりも、増加区間1回あたりの付与可能遊技価値量(275枚)分少ない遊技価値量が付与されたときに特殊リミット処理(払出数)を実行することで、疑似ボーナスが途中で終了して遊技者が不信感や喪失感を抱いてしまうことを防止している。
なお、このような観点からは、特殊リミット処理(払出数)が実行される(作動する)タイミングは上述のものに限られない。例えば、通常リミット処理(払出数)が実行される遊技価値量よりも、増加区間2回あたりの付与可能遊技価値量(275枚×2セット=550枚)分少ない遊技価値量が付与されたときに特殊リミット処理(払出数)が実行されるようにしてもよい。また、例えば、若干の猶予期間を与えるために、通常リミット処理(払出数)が実行される遊技価値量よりも、増加区間1回あたりの付与可能遊技価値量(275枚)+猶予期間に相当する遊技価値量(8枚)分少ない遊技価値量が付与されたときに特殊リミット処理(ゲーム数)が実行されるようにしてもよい。すなわち、特殊リミット処理(払出数)が実行される(作動する)タイミングは、通常リミット処理(払出数)が実行されるタイミングよりも前のタイミングであればいずれのタイミングであってもよく、個別の遊技仕様等に応じて適宜設定可能であるものとする。
準リミット処理(ゲーム数)は、制御用ゲーム数カウンタの値に、1G連カウンタの値(天井短縮抽籤に当籤して「天井短縮あり」となっている場合にはさらに「1」を加算する)に「55」(すなわち、疑似ボーナスの継続可能期間)を乗じた値を加算し、加算結果が「1390」以上となったときに実行される。例えば、1G連カウンタの値が「1」であり、「天井短縮あり」となっている場合、後者の値は「55×2=110」となるから、制御用ゲーム数カウンタの値が「1280」となったときに準リミット処理(ゲーム数)が実行される(作動する)こととなる。
準リミット処理(払出数)は、制御用払出数カウンタの値に、1G連カウンタの値(天井短縮抽籤に当籤して「天井短縮あり」となっている場合にはさらに「1」を加算する)に「275」(すなわち、疑似ボーナスの付与可能遊技価値量)を乗じた値を加算し、加算結果が「1851」以上となったときに実行される。例えば、1G連カウンタの値が「1」であり、「天井短縮あり」となっている場合、後者の値は「275×2=550」となるから、制御用払出数カウンタの値が「1301」となったときに準リミット処理(払出数)が実行される(作動する)こととなる。なお、準リミット処理(ゲーム数)と準リミット処理(払出数)とは、ともに同じ内容の規制を行うものであるから、一方の作動条件が成立して作動した後は、もう一方の作動条件が成立したとしても重複して作動する必要ないものとなっている。
準リミット処理(ゲーム数)、又は準備リミット処理(払出数)が実行される(作動する)と、以後の一連の有利区間において、疑似ボーナス中は、上述の1G連抽籤及び天井短縮抽籤が実行されなくなる。すなわち、増加区間における遊技期間の延長が抑制される。なお、増加区間における遊技期間の延長が抑制される手法はこれに限られない。例えば、上述の1G連抽籤において、1G連の当籤確率が通常よりも低くなるようにしてもよいし、上述の天井短縮抽籤において、天井短縮の当籤確率が通常よりも低くなるようにしてもよい。すなわち、上述の1G連抽籤及び天井短縮抽籤そのものは実行されるが、これらの抽籤に当籤しにくくなるようにしてもよい。また、例えば、準リミット処理(ゲーム数)の実行後の演出区間では、疑似ボーナス移行抽籤において当籤となる抽籤値を低くして、疑似ボーナスに移行しにくくしてもよい。あるいは、モード移行抽籤において遊技者に有利なモード移行が決定される抽籤値を低くして、疑似ボーナスが連荘しにくくしてもよい。
また、準リミット処理(ゲーム数)、又は準リミット処理(払出数)が実行される(作動する)と、以後の一連の有利区間において、演出区間中は、「確定役」(図7の(a)参照)の当籤時に特殊処理が行われるようになっている。以下、この特殊処理について、「確定役」が「F_確定チェリー」(以下、単に「確定チェリー」として説明する場合がある)である場合を例に挙げて説明する。
準リミット処理(ゲーム数)及び準リミット処理(払出数)のいずれも作動していないとき、演出区間中(増加区間中であってもよい)に「確定チェリー」が当籤すると、疑似ボーナス移行抽籤において「当籤(次回遊技)」が決定される(図7の(c)参照)。また、第1の遊技機では、左リール3Lの「チェリー」図柄が遊技者にとって期待度の高い図柄となっているので、停止操作の情報が報知されない遊技にあっては、遊技者は左第1停止で、かつ「チェリー」図柄を狙って(目安として「BAR」図柄を狙って)して停止操作を行うことが一般的な手順となっている。したがって、一般的な手順で遊技が行われる場合、「確定チェリー」当籤時には、まず、左第1停止で左リール3Lの下段に「チェリー」図柄が停止される。なお、準リミット処理(ゲーム数)及び準リミット処理(払出数)のいずれも作動していないとき、「確定チェリー」が当籤した場合には、左第1停止(「打順1」及び「打順2」)をすべき旨の報知が行われるようにしてもよい。また、「当籤(次回遊技)」は、次回遊技から疑似ボーナスが開始されるものに限られず、次回遊技以降の遊技から疑似ボーナスが開始されるものであってもよい。
ここで、技量のある遊技者は、さらに「弱チェ」であるか「確定チェリー」であるかを判別するために、例えば、中リール3C及び右リール3Rにおいても「BAR」図柄を狙って停止操作を行う。その結果、各リールの中段に「BAR」図柄が揃い、「確定チェリー」に当籤したことが認識できる(例えば、図11中、「REP42」参照)。一方、技量のない遊技者は、例えば、中リール3C及び右リール3Rにおいて「BAR」図柄を狙って停止操作を行わない、あるいは行えないことにより、停止表示態様からは「弱チェ」であるか「確定チェリー」であるかを判別できない場合がある(例えば、図11中、「REP28」参照)。
なお、第1の遊技機では、準リミット処理(ゲーム数)及び準リミット処理(払出数)のいずれも作動していないとき、「確定チェリー」に当籤した場合であって、「確定チェリーリプ」の図柄の組合せが表示された場合、特別入賞音が出力されるようになっている。また、「確定チェリー」に当籤した場合であって、「確定チェリーリプ」の図柄の組合せは表示されなかったが、「チェリーリプ」の図柄の組合せが表示された場合にも、特別入賞音が出力されるようになっている。なお、特別入賞音の出力は、100%の確率で行われるようにしてもよいし、所定確率(例えば、50%の確率)で行われるようにしてもよい。
いずれにしても、準リミット処理(ゲーム数)及び準リミット処理(払出数)のいずれも作動していないとき、「確定チェリー」に当籤した場合には、次回遊技の開始時において「赤7揃い」演出が行われて疑似ボーナスが開始されることが報知され、疑似ボーナスが開始されることとなる。
一方、準リミット処理(ゲーム数)及び準リミット処理(払出数)のいずれかが作動した後、演出区間中(増加区間中であってもよい)に「確定チェリー」が当籤すると、疑似ボーナス移行抽籤において一旦、「当籤(次回遊技)」は決定されるものの(図7の(c)参照)、特殊処理の実行により、この決定結果が「当籤(今回遊技)」に書き換えられる。そして、今回遊技の開始時において「赤7揃い」演出が行われて疑似ボーナスが開始されることが報知され、疑似ボーナスが開始されることとなる。
このとき、今回遊技においては、「確定チェリーリプ」の図柄の組合せ(「チェリーリプ」の図柄の組合せを含む)を表示させず、「中段リプ」の図柄の組合せを表示させるための停止操作の情報の報知(特殊報知)が行われる。例えば、第1の遊技機では、右第1停止(「打順5」及び「打順6」)をすべき旨の特殊報知が行われる(図15参照)。これにより、準リミット処理(ゲーム数)及び準リミット処理(払出数)のいずれも作動していないときには、「確定チェリーリプ」表示→次回遊技から疑似ボーナス開始といった遊技の流れであったものが、準リミット処理(ゲーム数)及び準リミット処理(払出数)のいずれかの作動後にあっては、今回遊技から疑似ボーナス開始→特殊報知にしたがって停止操作が行われることにより「中段リプ」表示という遊技の流れに変更される。なお、特殊報知は、メイン(主制御基板71)側の制御によって行われるようにしてもよいし、結果として疑似ボーナスに移行することにかわりなく遊技者が不利益を被らないという観点から、サブ(副制御基板72)側のみの制御によって行われるようにしてもよい。
なお、準リミット処理(ゲーム数)及び準リミット処理(払出数)のいずれかが作動した後、「確定チェリー」に当籤した場合であって、特殊報知が行われたにもかかわらず、「確定チェリーリプ」の図柄の組合せが表示された場合には、特別入賞音は出力さない。
また、第1の遊技機では、「F_リプレイA」又は「F_リプレイB」が内部当籤役として決定された場合、基本的には停止操作の手順が報知されない。このため、停止操作の手順が報知されて「中段リプ」が表示されるのが上述の特殊報知が行われた場合のみであるとすると、このような状態が発生した場合には、いずれかの準リミット処理が作動したことを遊技者に明確に認識されてしまい、その結果遊技の興趣を低下させてしまう可能性もある。したがって、有利区間中においては、いずれかの準リミット処理が作動しているか否かにかかわらず(あるいは、いずれかの準リミット処理の作動後からであってもよい)、「F_リプレイA」又は「F_リプレイB」が内部当籤役として決定された場合に、所定確率で特殊報知と同様の報知が行われるようにしてもよい。このようにすれば、特殊報知が行われることに対して遊技者が不自然に感じてしまうこと防止することができる。また、「F_リプレイA」又は「F_リプレイB」が内部当籤役として決定された場合に特殊報知と同様の報知が行われるのは、疑似ボーナス移行抽籤に当籤した場合としてもよい。また、この場合、「F_リプレイA」又は「F_リプレイB」が内部当籤役として決定された場合の疑似ボーナス移行抽籤では、所定確率で「当籤(今回遊技)」が決定され得るようにしてもよい。
ここまで、通常リミット処理、特殊リミット処理、及び準リミット処理を作動させるため、「ゲーム数」及び「払出数」を用いて有利区間の遊技期間を監視することを例に挙げて説明したが、各リミット処理が実行される条件は上述のものに限られず、適宜変更可能であるものとする。例えば、各リミット処理が実行されるとした、有利区間ゲーム数カウンタの値、有利区間払出数カウンタの値、制御用ゲーム数カウンタの値、制御用払出数カウンタの値、並びに1G連カウンタの値及び天井短縮の有無(すなわち、準リミット処理を作動させるための変数)等は、遊技仕様や市場動向等に応じて適宜変更可能である。
また、有利区間の遊技期間を監視するための手法も上述のものに限られない。例えば、有利区間の遊技期間を監視するために「ナビ回数」を用いるとしたならば、上記と同様に、通常リミット処理(ナビ回数)や特殊リミット処理(ナビ回数)、あるいは準リミット処理(ナビ回数)が実行されるようにすることもできる。すなわち、有利区間の遊技期間を監視するために値を計数可能な要素(パラメータ)であればどのような要素も採用することができ、採用した要素に対して、通常リミット処理が実行される値と、特殊リミット処理が実行される値と、準リミット処理が実行される値と、を規定することで、上述のものと同様に、各リミット処理が実行されるものとすることができる。
上述のとおり、第1の遊技機では、有利状態(例えば、疑似ボーナス)及び特定状態(例えば、演出区間)は一連の有利区間として制御され、この一連の有利区間における遊技期間が所定期間(例えば、有利区間ゲーム数カウンタの値が「1500」以上)となったとき、又はこの一連の有利区間において付与された遊技価値量が所定量(例えば、有利区間払出数カウンタの値が「2401」以上)となったときには、この一連の有利区間が強制的に終了されるが、この一連の有利区間における遊技期間が所定期間よりも短い特定期間(例えば、制御用ゲーム数カウンタの値が「1445」以上)となったとき、又はこの一連の有利区間において付与された遊技価値量が所定量よりも少ない特定量(例えば、制御用払出数カウンタの値が「2126」以上)となったときに、有利状態である場合には、特定状態に移行するときに、一連の有利区間を終了させるようにしている。
すなわち、第1の遊技機では、有利状態の途中で一連の有利区間が強制的に終了されることがなく、有利状態の終了にともなった自然な流れで一連の有利区間を一定期間内に終了させることを可能としている。これにより、射幸性が過度に高くなってしまうことを抑制しつつも、遊技者が不信感や喪失感等を抱くことを防止することができるので、遊技者の感情にも配慮することを可能としている。
また、第1の遊技機では、有利状態(例えば、疑似ボーナス)及び特定状態(例えば、演出区間)は一連の有利区間として制御され、この一連の有利区間における遊技期間が所定期間(例えば、有利区間ゲーム数カウンタの値が「1500」以上)となったとき、又はこの一連の有利区間において付与された遊技価値量が所定量(例えば、有利区間払出数カウンタの値が「2401」以上)となったときには、この一連の有利区間が強制的に終了されるが、この一連の有利区間における遊技期間が所定期間よりも短い特定期間(例えば、制御用ゲーム数カウンタの値が「1445」以上)となったとき、又はこの一連の有利区間において付与された遊技価値量が所定量よりも少ない特定量(例えば、制御用払出数カウンタの値が「2126」以上)となったときに、有利状態でない場合には有利状態に移行させ、移行させた有利状態が終了して特定状態に移行するときに、一連の有利区間を終了させるようにしている。
すなわち、第1の遊技機では、有利状態の途中で一連の有利区間が強制的に終了されることがなく、有利状態の終了にともなった自然な流れで一連の有利区間を一定期間内に終了させることを可能としている。また、このようにして一連の有利区間を終了させる際には、有利状態でなければ有利状態に移行させた上で終了させるようにしている。これにより、射幸性が過度に高くなってしまうことを抑制しつつも、遊技者が不信感や喪失感等を抱くことを防止することができるので、遊技者の感情にも配慮することを可能としている。
また、第1の遊技機では、特定期間又は特定量は、有利状態の継続可能期間(例えば、「55ゲーム」)又は付与可能遊技価値量(例えば、「275枚」)を考慮して設定されているため、遊技者の感情に配慮しつつも、遊技者に付与される遊技価値量が極端に規制されることを防止することができる。
また、第1の遊技機では、有利状態は付与された権利(例えば、「1G連ストック」及び「天井短縮」)によって延長される場合があるが、一連の有利区間における遊技期間が、特定期間よりも短く、付与された権利数に応じて設定された特別期間となったとき(例えば、制御用ゲーム数カウンタの値が準リミット処理(ゲーム数)が実行される値となったとき)、又は一連の有利区間において付与された遊技価値量が、特定量よりも少なく、付与された権利数に応じて設定された特別量となったとき(例えば、制御用払出数カウンタの値が準リミット処理(払出数)が実行される値となったとき)には、以後の一連の有利区間において権利の付与が抑制されるようになっている。これにより、例えば、遊技者が消費しきれないほどの権利が付与され、このような状態で一連の有利区間が強制的に終了される結果、遊技者が不信感や喪失感等を抱いてしまうことを防止できるので、射幸性が過度に高くなってしまうことを抑制しつつも、遊技者の感情にも配慮することを可能としている。
また、第1の遊技機では、上述の「特定量」や「特別量」を計数する上では、例えば、遊技者の操作ミスや指示の無視等に起因して、本来付与されるはずであった遊技価値量と実際に付与された遊技価値量との間で差分が生じた場合であっても、この差分を考慮せず、本来付与されるはずであった遊技価値量を基準として計数が行われるようになっている。これにより、このような遊技者の行為によって一連の有利区間が必要以上に延長されてしまうことや、このような行為を行った遊技者と行っていない遊技者との間で不公平が生じてしまうことを防止することができるので、射幸性が過度に高くなってしまうことを抑制しつつも、遊技者の感情にも配慮することを可能としている。
また、第1の遊技機では、権利の付与が抑制されている状態(例えば、準リミット処理作動後の状態)において有利状態への移行が確定する確定役(例えば、「確定チェリー」)に当籤したときには、この確定役の当籤が明確に認識できる特別図柄の組合せ(例えば、「確定チェリーリプ」)を表示させないための特殊報知が行われるようになっている。これにより、例えば、確定役の当籤が無駄な当籤であった等といった感情を遊技者が抱いてしまうことを防止できる。すなわち、権利の付与が抑制されている状態では有利状態が開始された契機を遊技者に明確に認識させないようにすることで、射幸性が過度に高くなってしまうことを抑制しつつも、遊技者の感情にも配慮することを可能としている。なお、特殊報知を行うのはいずれの演出実行手段を用いてもよい。
また、第1の遊技機では、特殊報知が行われる場合、本来次回遊技から開始されるはずであった有利状態を、今回遊技から開始するようにしている。これにより、遊技者に自然な流れで特殊報知にしたがった停止操作を行わせることができるので、このような特殊報知を行う場合であっても、遊技者が違和感等を抱いてしまうことを防止できる。
また、第1の遊技機では、権利の付与が抑制されていない状態で、確定役に当籤して特別図柄の組合せが表示された場合には特別報知(例えば、特別入賞音の出力)を行うことを可能とする一方、権利の付与が抑制されている状態で、確定役に当籤して特別図柄の組合せが表示された場合には特別報知を行うことを可能としないようになっている。これにより、例えば、確定役の当籤が無駄な当籤であった等といった感情を遊技者が抱いてしまうことを防止できる。すなわち、権利の付与が抑制されている状態では有利状態が開始された契機を遊技者に明確に認識させないようにすることで、射幸性が過度に高くなってしまうことを抑制しつつも、遊技者の感情にも配慮することを可能としている。なお、特別報知を行うのはいずれの演出実行手段を用いてもよい。
また、第1の遊技機では、確定役に当籤したか否か、特別図柄の組合せが表示されたか否か、及び特殊報知が行われたか否かに応じて、特別報知を行うか否かを決定するようにしている。これにより、特別報知が行われる状況をより適切に管理することができる。
また、第1の遊技機では、有利区間ゲーム数カウンタ及び有利区間払出数カウンタは、ベットされた遊技価値量にかかわらず計数を行う結果、3枚ベット状態のみならず2枚ベット状態においても、通常リミット処理(ゲーム数)及び通常リミット処理(払出数)が実行されることを可能としている。
また、第1の遊技機では、制御用ゲーム数カウンタ及び制御用払出数カウンタは、3枚ベット状態では計数を行うが、2枚ベット状態では計数を行わない。したがって、3枚ベット状態では、特殊リミット処理(ゲーム数)及び特殊リミット処理(払出数)が実行されることを可能としているが、2枚ベット状態では、特殊リミット処理(ゲーム数)及び特殊リミット処理(払出数)が実行されることを可能としていない。したがって、2枚ベット状態では、通常リミット処理(ゲーム数)又は通常リミット処理(払出数)の実行によって、疑似ボーナス中であっても一連の有利区間が強制的に終了してしまう場合がある。
なお、第1の遊技機では、3枚ベット状態と2枚ベット状態とでは、例えば、小役の当籤確率、及びメダルの払出数が異なる結果(図10~図15参照)、3枚ベット状態で遊技を行う場合よりも2枚ベット状態で遊技を行う場合のほうが、遊技者に不利となっている。もっとも、このように、2枚ベット状態で遊技を行う場合のほうが遊技者に不利となる手法はこれに限られない。例えば、疑似ボーナス中に2枚ベット状態で遊技が行われた場合には、停止操作の手順が報知されないようすることで、遊技者に不利となるように構成してもよい。
このように、第1の遊技機では、第1の量(例えば、「3枚」)の遊技価値がベットされて遊技が行われた場合には、有利状態の途中で一連の有利区間が強制的に終了されることがなく、有利状態の終了にともなった自然な流れで一連の有利区間を一定期間内に終了させることを可能としている。これにより、射幸性が過度に高くなってしまうことを抑制しつつも、遊技者が不信感や喪失感等を抱くことを防止することができるので、遊技者の感情にも配慮することを可能としている。一方、第2の量(例えば、「2枚」)の遊技価値がベットされて遊技が行われた場合には、有利状態の途中で一連の有利区間が強制的に終了される場合があることから、これによって遊技者に企図された遊技方法で遊技を行わなかったことを気付かせることができるので、遊技者に対して企図された遊技方法で遊技を行うことを促すことができる。
なお、一連の有利区間において、第1の量の遊技価値がベットされて遊技が行われる場合よりも、第2の量の遊技価値がベットされて遊技が行われる場合のほうが、遊技者にとって不利となっているので、このような注意喚起を可能にすることで、遊技者により有利な状態で遊技を行うべきであることも促すことができ、遊技者が企図しない遊技方法で遊技を行うことに起因して遊技の興趣が低下してしまうことを防止することができる。
[5-5.第1の遊技機の格納領域構成]
続いて、図17~図22を参照して、第1の遊技機の格納領域構成について説明する。図17は、第1の遊技機の当籤フラグ格納領域、入賞作動フラグ格納領域、及び図柄コード格納領域の一例を示す図である。また、図18は、第1の遊技機の持越役格納領域の一例を示す図である。また、図19は、第1の遊技機の遊技状態フラグ格納領域の一例を示す図である。また、図20は、第1の遊技機のモードフラグ格納領域の一例を示す図である。また、図21は、第1の遊技機の作動ストップボタン格納領域の一例を示す図である。また、図22は、第1の遊技機の押下順序格納領域の一例を示す図である。
(当籤フラグ格納領域、入賞作動フラグ格納領域、及び図柄コード格納領域)
まず、図17を参照して、当籤フラグ格納領域(内部当籤役格納領域)、入賞作動フラグ格納領域(表示役格納領域)、及び図柄コード格納領域の構成について説明する。なお、第1の遊技機では、当籤フラグ格納領域と、入賞作動フラグ格納領域と、図柄コード格納領域とが同じデータ構成となっている。
上述の各格納領域は、それぞれ1バイトのデータにより表される格納領域1~26で構成される。なお、各格納領域に格納されるデータは、図17中の「データ」欄の1バイトデータのみであるが、図17では、説明の便宜上、各格納領域のビットに対応付けられた図柄組合せを示す「コンビネーション」(図17中では、リール3Lの図柄、リール3Cの図柄及びリール3Rの図柄の順で記載)及びその内容(図11~図14参照)も併せて記載する。
当籤フラグ格納領域に格納されるデータは、メインCPU101が、内部当籤役に対応する図柄の組合せの種類(すなわち、今回の遊技において表示されることが許可された図柄の組合せの種類)を識別可能とするために用いられる。例えば、今回の遊技において2BBに当籤した場合(持越されている場合)、格納領域1のビット0に「1」が格納される。
入賞作動フラグ格納領域に格納されるデータは、メインCPU101が、表示役に対応する図柄の組合せの種類(すなわち、今回の遊技において有効ライン上に表示された図柄の組合せの種類)を識別可能とするために用いられる。例えば、今回の遊技において2BBに係る図柄の組合せが有効ライン上に表示された場合、格納領域1のビット0に「1」が格納される。
図柄コード格納領域に格納されるデータは、メインCPU101が、少なくともいずれかのリールの回転中において、今回の遊技において未だ有効ライン上に表示可能となっている図柄の組合せの種類を識別可能とするために用いられる。例えば、今回の遊技において少なくともいずれかのリールが回転しているときに、2BBに係る図柄の組合せが有効ライン上に表示され得るものとなっている場合、格納領域1のビット0に「1」が格納される。
(持越役格納領域)
続いて、図18を参照して、持越役格納領域の構成について説明する。持越役格納領域は、1バイトのデータにより表される格納領域で構成される。
内部抽籤処理の結果、「F_2BB」(2BB)又は「F_3BB」(3BB)のボーナス役が内部当籤役として決定されたときには、これらのボーナス役は、持越役として持越役格納領域に格納される(対応するビットに「1」が格納される)。持越役格納領域に格納された持越役は、対応する図柄の組合せが有効ライン上に表示されるまでクリアされずに保持される。また、持越役格納領域に持越役が格納されている間、内部抽籤処理によって決定された内部当籤役(小役・リプレイ役)に加えて、持越役(ボーナス役)が当籤フラグ格納領域に格納される。
(遊技状態フラグ格納領域)
続いて、図19を参照して、遊技状態フラグ格納領域の構成について説明する。遊技状態フラグ格納領域は、1バイトのデータにより表される格納領域で構成される。例えば、現在の遊技状態が2BB状態である場合、格納領域のビット0に「1」が格納される。
なお、第1の遊技機では、RT状態が設けられていないので、図19に示す遊技状態フラグ格納領域にはRT状態の種類を示す領域は設けられていないが、例えば、RT状態が設けられている場合には、現在のRT状態に対応する格納領域のビットに「1」が格納される。なお、第1の遊技機では、有利区間中の遊技状態(モード)の種類を示すデータを別途後述のモードフラグ格納領域に格納するものとしているが、この遊技状態フラグ格納領域において格納して管理することもできる。また、非有利区間及び有利区間の遊技区間についても同様である。図示しない有利区間フラグ格納領域を設けて管理することもできるし、この遊技状態フラグ格納領域において格納して管理することもできる。また、AT状態やART状態等の遊技状態についても同様である。図示しないAT状態(ART状態)フラグ格納領域を設けて管理することもできるし、この遊技状態フラグ格納領域において格納して管理することもできる。
(モードフラグ格納領域)
続いて、図20を参照して、モードフラグ格納領域の構成について説明する。モードフラグ格納領域は、それぞれ1バイトのデータにより表される格納領域1及び格納領域2で構成される。例えば、現在のモードがスタートモードである場合、格納領域1のビット0に「1」が格納される。また、例えば、現在のモードが天国Aモードである場合、格納領域2のビット0に「1」が格納される。なお、第1の遊技機では、疑似ボーナス状態もモードの1つとして管理している。
(作動ストップボタン格納領域)
次に、図21を参照して、作動ストップボタン格納領域の構成について説明する。作動ストップボタン格納領域は、1バイトのデータにより表される格納領域で構成される。なお、作動ストップボタン格納領域のビット0~2は、すでに操作されたストップボタンの種類(停止したリールの種類)を示すデータを格納し、ビット4~6は、未だ操作されていないストップボタンの種類(回転中のリールの種類)を示すデータを格納する。
例えば、ストップボタン8Lが今回押されたストップボタン、すなわち、作動ストップボタンである場合には、作動ストップボタン格納領域のビット0に「1」が格納される。また、例えば、ストップボタン8Lが未だ押されていないストップボタン、すなわち、有効ストップボタンである場合には、ビット4に「1」が格納される。メインCPU101は、作動ストップボタン格納領域に格納されているデータに基づいて、今回押されたストップボタンと未だ押されていないストップボタンとを識別する。
(押下順序格納領域)
次に、図22を参照して、押下順序格納領域の構成について説明する。押下順序格納領域は、1バイトのデータにより表される格納領域で構成される。なお、押下順序は、ストップボタンが押された順序、すなわち、押し順(打順)を示すものである。
例えば、全てのリールが回転中であるときには、押下順序格納領域のビット0~5に「1」が格納される。次いで、ストップボタン8Lが押されたときには(「左」第1停止であるから)、ビット0及び1には「1」が格納されたままとなるが、ビット2~5には「0」が格納されるようになる。次いで、ストップボタン8Cが押されたときには(「左」第1停止、「中」第2停止であることから)、ビット0には「1」が格納されたままとなるが、ビット1には「0」が格納されるようになる。メインCPU101は、押下順序格納領域に格納されているデータに基づいて、今回の遊技の押し順を識別する。
[6.主制御回路による処理]
続いて、図23~図32を参照して、主制御回路100のメインCPU101が各プログラムを用いて実行する各種処理の内容について説明する。なお、以下に示す各種処理の説明では、第1の遊技機の仕様を用いてその処理内容の一具体例を説明する場合があるが、以下に示す各種処理の処理内容はこれに限定されるものではない。
[6-1.メイン処理]
まず、図23を参照して、主制御回路100のメインCPU101により実行されるメイン処理(主要動作処理)について説明する。なお、図23は、メイン処理の手順の一例を示すフローチャートである。また、図23においては、メイン処理の開始に先立って実行される電源投入時処理についても併せて示している。
まず、メインCPU101は、パチスロ機1に電力が供給されると(電源が投入されると)、電源投入時処理を行う(S1)。この処理では、電源投入時に必要な各種処理を行う。なお、電源投入時処理の詳細については後述する。
続いて、メインCPU101は、一遊技終了時の初期化処理を行う(S2)。この処理では、メインRAM103における指定格納領域のデータをクリアする。なお、ここでの指定格納領域は、例えば、当籤フラグ格納領域や入賞作動フラグ格納領域等の1回の単位遊技(ゲーム)ごとにデータの消去が必要な格納領域である。
続いて、メインCPU101は、メダル受付・スタートチェック処理を行う(S3)。この処理では、例えば、メダルセンサ31S、ベットスイッチ6S、及びスタートスイッチ7S等の入力状態をチェックし、遊技開始時に必要な各種処理を行う。なお、メダル受付・スタートチェック処理の詳細については後述する。
続いて、メインCPU101は、乱数値取得処理を行う(S4)。この処理では、内部抽籤用乱数値(例えば、0~65535の範囲)や遊技性に関する各種抽籤で用いられる演出用乱数値(その他抽籤用乱数値)(例えば、0~65535の範囲、あるいは0~255の範囲)等を抽出し、抽出した各種乱数値をメインRAM103に設けられた乱数値格納領域(不図示)に格納する。なお、各種乱数値の取得態様は上述のものに限られない。それぞれ予め定められた数値範囲(例えば、0~65535の範囲、0~32767の範囲、0~255の範囲、あるいは0~127の範囲等)から必要な個数の乱数値を適宜取得することができる。
続いて、メインCPU101は、内部抽籤処理を行う(S5)。この処理では、現在の遊技状態等に応じた内部抽籤テーブルや内部抽籤用乱数値に基づいて内部当籤役を決定するために必要な各種処理を行う。なお、内部抽籤処理の詳細については後述する。
続いて、メインCPU101は、遊技開始時状態制御処理を行う(S6)。この処理では、各種遊技状態について、遊技を開始するときに、(例えば、決定された内部当籤役等に基づいて)移行条件が成立する場合には成立した移行条件にしたがって遊技状態を移行させるため、あるいは現在の遊技状態の遊技期間を管理するために必要な各種処理を行う。なお、遊技開始時状態制御処理の詳細については後述する。
続いて、メインCPU101は、スタートコマンド生成格納処理を行う(S7)。この処理では、副制御回路200に送信するスタートコマンドのデータを生成し、生成したデータをメインRAM103に設けられた通信データ格納領域(不図示)に格納する。なお、通信データ格納領域に格納されたデータは、後述の通信データ送信処理(図32のS204参照)において主制御回路100から副制御回路200に送信される。また、その他のコマンドのデータの生成、格納、及び送信手法も基本的に同様である。
続いて、メインCPU101は、遊技開始時メイン側演出制御処理を行う(S8)。この処理では、遊技を開始するときに、主制御回路100側(メイン側)の制御による各種演出を行う場合、当該演出を行うために必要な各種処理を行う。例えば、遊技開始時にロック演出が行われる場合には当該ロック演出の実行を制御する。また、これが疑似遊技を含むものであれば当該疑似遊技の進行(あるいは疑似遊技に関する報知)を制御する。また、例えば、AT状態であって指示モニタによって停止操作の情報を報知する場合にはその報知態様を制御する。また、詳細は省略するが、ロック演出が行われる場合には、この処理においてロックコマンド生成格納処理が行われる。
続いて、メインCPU101は、リール停止初期設定処理を行う(S9)。この処理では、内部当籤役や遊技状態等に基づいて、今回の遊技で使用する停止テーブルの種類や引込優先順位テーブルの種類等の停止制御に必要な各種情報を設定する。
続いて、メインCPU101は、リール回転開始処理を行う(S10)。この処理では、全てのリールの回転開始を要求する。そして、全てのリールの回転開始が要求されると、後述のリール制御処理(図32のS203参照)により、各ステッピングモータ51L,51C,51Rの駆動が制御され、各リール3L,3C,3Rの回転が開始される。回転を開始した各リールは、その回転速度が一定速度に達するまで加速制御され、その後、当該一定速度が維持される。また、詳細は省略するが、この処理においてはリール回転開始コマンド生成格納処理が行われる。
続いて、メインCPU101は、引込優先順位格納処理を行う(S11)。この処理では、回転中のリール(この場合は全てのリール)の各図柄(図柄位置)に対して、設定された内部当籤役と設定された引込優先順位テーブルとを参照して引込優先順位を示すデータを取得し、引込優先順位データ格納領域(不図示)に格納する。なお、図示は省略するが、この処理に先立って後述の図柄コード格納処理が行われる。
続いて、メインCPU101は、リール停止制御処理を行う(S12)。この処理では、決定された内部当籤役(あるいはこれに応じて設定された各種停止制御に係る情報)と各ストップボタン8L,8C,8Rの停止操作態様と基づいて該当するリールの回転を停止させるために必要な各種処理を行う。なお、リール停止制御処理の詳細については後述する。
続いて、メインCPU101は、入賞作動判定処理を行う(S13)。この処理では、有効ライン上に表示された図柄の組合せが、図柄組合せテーブルに規定されたいずれかの図柄の組合せであるか否かを判定する。例えば、入賞作動フラグ格納領域において「1」が格納されているビットがあるか否かを判定する。また、詳細は省略するが、この処理においては入賞作動コマンド生成格納処理が行われる。
続いて、メインCPU101は、メダル払出・再遊技作動処理を行う(S14)。この処理では、上述の入賞作動判定処理において判定された図柄の組合せが、小役に係る図柄の組合せであればこれに対応するメダル数を払出し、リプレイ役に係る図柄の組合せであれば次回の遊技において再遊技を作動させるために必要な各種処理を行う。なお、例えば、上述の入賞作動判定処理において判定された図柄の組合せがリプレイ役に係る図柄の組合せである場合には、今回の遊技におけるベット数と同数の値を後述の自動投入メダルカウンタにセットする処理を行う。また、この処理では、払出すメダル数に応じたメダル払出信号を外部集中端子板55から出力する。
続いて、メインCPU101は、遊技終了時状態制御処理を行う(S15)。この処理では、各種遊技状態について、遊技が終了するときに、(例えば、表示された図柄の組合せ等に基づいて)移行条件が成立する場合には成立した移行条件にしたがって遊技状態を移行させるため、あるいは現在の遊技状態の遊技期間を管理するために必要な各種処理を行う。なお、遊技終了時状態制御処理の詳細については後述する。
続いて、メインCPU101は、遊技終了時メイン側演出制御処理を行う(S16)。この処理では、遊技が終了するときに、主制御回路100側(メイン側)の制御による各種演出を行う場合、当該演出を行うために必要な各種処理を行う。例えば、遊技終了時にロック演出が行われる場合には当該ロック演出の実行を制御する。また、これが疑似遊技を含むものであれば当該疑似遊技の進行(あるいは疑似遊技に関する報知)を制御する。また、詳細は省略するが、ロック演出が行われる場合には、この処理においてロックコマンド生成格納処理が行われる。
このように、パチスロ機1では、上述のS2~S16の処理が行われることで1回の単位遊技が制御され、また、これらの処理が繰り返されることで遊技の進行が制御される。なお、必要に応じてこれらの処理以外の処理が適宜行われるように構成することもできるし、これらの処理のうち一部の処理については行われないように構成することもできる。すなわち、上述の各種処理はあくまで一例である。
(電源投入時処理)
続いて、図24を参照して、上述のメイン処理のS1において行われる電源投入時処理について説明する。なお、図24は、電源投入時処理の手順の一例を示すフローチャートである。
まず、メインCPU101は、図示しない電源投入時の初期化処理を行った後、メインRAM103の書込みテストを行い、当該テストの結果、メインRAM103への書込みが正常に行われたか否かを判定する(S21)。すなわち、メインCPU101は、メインRAM103に異常が発生していないか否かを判定する。
メインCPU101は、メインRAM103への書込みが正常に行われたと判定した場合(S21がYES)、設定用鍵型スイッチ52がオン状態であるか否かを判定する(S22)。すなわち、メインCPU101は、設定変更が可能な状態であるか否かを判定する。
メインCPU101は、設定用鍵型スイッチ52がオン状態であると判定した場合(S22がYES)、設定変更時の初期化処理を行う(S23)。この処理では、メインRAM103における指定格納領域のデータをクリアする。なお、ここでの指定格納領域は、例えば、持越役格納領域、遊技状態フラグ格納領域やモードフラグ格納領域等の設定変更時にデータの消去が必要な格納領域である。
続いて、メインCPU101は、初期化コマンド生成格納処理を行う(S24)。この処理では、副制御回路200に送信する設定変更処理が開始されたことを示す初期化コマンドのデータを生成し、生成したデータを通信データ格納領域に格納する。
続いて、メインCPU101は、設定変更処理を行う(S25)。この処理では、上述の設定値決定操作や設定値確定操作を受付けることにより、メインRAM103が初期化された後、新たな設定値がメインRAM103の設定値格納領域(不図示)に設定(格納)される。続いて、メインCPU101は、設定用鍵型スイッチ52がオフ状態となったか否かを判定する(S26)。すなわち、メインCPU101は、新たに設定値が設定された後、設定変更が可能な状態が終了したか否かを判定する。
メインCPU101は、設定用鍵型スイッチ52がオフ状態となっていないと判定した場合(S26がNO)、設定用鍵型スイッチ52がオフ状態となるまで処理を待機する。一方、設定用鍵型スイッチ52がオフ状態となったと判定した場合(S26がYES)、初期化コマンド生成格納処理を行う(S27)。この処理では、副制御回路200に送信する設定変更処理が終了したことを示す初期化コマンドのデータを生成し、生成したデータを通信データ格納領域に格納する。そして、メインCPU101は、この処理の後、電源投入時処理を終了する。
メインCPU101は、S22において、設定用鍵型スイッチ52がオン状態でないと判定した場合(S22がNO)、バックアップデータが正常であるか否かを判定する(S28)。すなわち、メインCPU101は、パチスロ機1への電力の供給が断たれたとき(電断時)にバックアップされた各種情報が正常であるか否かを判定する。
メインCPU101は、バックアップデータが正常であると判定した場合(S28がYES)、遊技復帰処理を行う(S29)。この処理では、パチスロ機1を電断前の状態に復帰させる処理を行う。そして、メインCPU101は、この処理の後、電源投入時処理を終了する。
メインCPU101は、S21において、メインRAM103への書込みが正常に行わなかったと判定した場合(S21がNO)、及びS28において、バックアップデータが正常でないと判定した場合(S28がNO)、電源投入時エラー処理を行う(S30)。なお、この電源投入時エラー処理によって発生したエラーは、上述のリセット操作によっては解消されず、新たに設定値が設定されたことに応じて解消するものとなっている。したがって、メインCPU101は、電源投入時エラー処理の後、一度パチスロ機1の電源がオフとなり、その後、新たに設定値が設定されるまで(上述のS22~S26の処理が行われるまで)通常の処理(図23のS2以降)に移行しない。
(メダル受付・スタートチェック処理)
続いて、図25を参照して、上述のメイン処理のS3において行われるメダル受付・スタートチェック処理について説明する。なお、図25は、メダル受付・スタートチェック処理の手順の一例を示すフローチャートである。
まず、メインCPU101は、自動投入メダルカウンタの値が「0」であるか否かを判定する(S41)。すなわち、メインCPU101は、前回の単位遊技でリプレイ役に入賞したか(再遊技が作動したか)否かを判定する。
メインCPU101は、自動投入メダルカウンタの値が「0」でないと判定した場合(S41がNO)、自動投入処理を行う(S42)。この処理では、前回の単位遊技で投入されたメダルと同数のメダルが自動投入される。また、詳細は省略するが、自動投入が行われる場合には、この処理においてメダル投入コマンド生成格納処理が行われる。また、この処理では、メダル投入信号を外部集中端子板55から出力する。
メインCPU101は、S41において、自動投入メダルカウンタの値が「0」であると判定した場合(S41がYES)、及びS42の処理の後、メダル補助収納庫スイッチチェック処理を行う(S43)。この処理では、メダル補助収納庫スイッチ33Sがオン状態となっているか(すなわち、メダル補助収納庫33に一定数以上のメダルが収納されているか)否かを判定し、メダル補助収納庫スイッチ33Sがオン状態となっていると判定した場合にはメダル補助収納庫エラーを発生させる。この場合、当該エラーが解消されるまで処理が待機される。また、メダル補助収納庫スイッチ33Sがオン状態となっていないと判定した場合には、この処理を終了する。
続いて、メインCPU101は、メダル投入状態チェック処理を行う(S44)。この処理では、現在のベット数やクレジット数のチェックを行うとともに、メダルの受付が禁止されているか、あるいはセレクタエラーが発生しているか等も判定し、メダルの受付が可能であれば、メダルの受付が可能な状態(ベット操作を受付可能な状態)とする(メダルの受付を許可する)。なお、セレクタエラーが発生している場合には、当該エラーが解消されるまで処理が待機される。
続いて、メインCPU101は、メダルの受付が可能な状態であるか否かを判定する(S45)。メインCPU101は、メダルの受付が可能な状態であると判定した場合(S45がYES)、メダル投入チェック処理を行う(S46)。この処理では、メダルセンサ31Sの検出結果やベットスイッチ6Sの検出結果に基づいてベット数やクレジット数を更新する。また、詳細は省略するが、ベット操作が行われた場合には、この処理においてメダル投入コマンド生成格納処理が行われる。また、この処理では、メダル投入信号を外部集中端子板55から出力する。
続いて、メインCPU101は、メダルの投入又はクレジットが可能な状態であるか否かを判定する(S47)。すなわち、メインCPU101は、ベット数が「3」枚であって、かつクレジット数も「50」枚となっていないか否かを判定する。メインCPU101は、メダルの投入又はクレジットが可能な状態でない(すなわち、ベット数が「3」枚であって、かつクレジット数も「50」枚となっている)と判定した場合(S49がNO)、メダルの受付を禁止する(S48)。すなわち、メインCPU101は、メダルの受付が可能でない状態(ベット操作を受付可能としない状態)とする。
メインCPU101は、S45において、メダルの受付が可能な状態でないと判定した場合(S45がNO)、S47において、メダルの投入又はクレジットが可能な状態であると判定した場合(S47がYES)、及びS48の処理の後、投入枚数が遊技開始可能枚数であるか否かを判定する(S49)。なお、第1の遊技機の場合、この処理では、例えば、現在のベット数が「2」又は「3」枚であるか否かが判定される。
メインCPU101は、投入枚数が遊技開始可能枚数であると判定した場合(S49がYES)、スタートスイッチ7Sがオン状態となったか否かを判定する(S50)。すなわち、メインCPU101は、遊技者によって開始操作が行われたか否かを判定する。
メインCPU101は、スタートスイッチ7Sがオン状態となったと判定した場合(S50がYES)、メダルの受付を禁止する(S51)。そして、メインCPU101は、この処理の後、メダル受付・スタートチェック処理を終了する。
メインCPU101は、S49において、投入枚数が遊技開始可能枚数でないと判定し
た場合(S49がNO)、及びS50において、スタートスイッチ7Sがオン状態となっていないと判定した場合(S50がNO)、処理をS44に戻す。
(内部抽籤処理)
続いて、図26を参照して、上述のメイン処理のS5において行われる内部抽籤処理について説明する。なお、図26は、内部抽籤処理の手順の一例を示すフローチャートである。
まず、メインCPU101は、設定値・メダル投入枚数チェック処理を行う(S61)。この処理では、今回の単位遊技における設定値及びベット数のチェックを行う。続いて、メインCPU101は、設定値、ベット数及び遊技状態等に応じた内部抽籤テーブルをセットする(S62)。続いて、メインCPU101は、乱数値格納領域から内部抽籤用乱数値を取得する(S63)。すなわち、メインCPU101は、上述のメイン処理のS4で取得した内部抽籤用乱数値のデータを取得する。なお、この処理において、設定値が「1」~「6」以外又はベット数が「1」~「3」以外であると判定された場合には、メインCPU101は、重篤なエラーが発生したと判断し、上述の電源投入時エラー処理(図24のS30参照)を実行する。
続いて、メインCPU101は、内部当籤役決定処理を行う(S64)。この処理では、取得した内部抽籤用乱数値を、セットされた内部抽籤テーブルに規定された各内部当籤役の抽籤値を用いて順次更新(例えば、加算更新)し、更新結果が所定結果となったか(例えば、オーバーフローしたか)否かを判定する。所定結果となった場合にはその内部当籤役を今回の単位遊技の内部当籤役として決定する。なお、全ての内部当籤役について判定しても所定結果とならなかった場合には、今回の単位遊技の結果は「はずれ」となる(内部当籤役として「はずれ」が決定される)。
続いて、メインCPU101は、内部当籤役が決定されたか否かを判定する(S65)。メインCPU101は、内部当籤役が決定されなかったと判定した場合(S65がNO)、処理をS64に戻す。すなわち、メインCPU101は、判定対象となる内部当籤役を順次更新し(内部抽籤用乱数値も順次更新し)、全ての内部当籤役について判定が行われるまで(あるいは、その中途で内部当籤役が決定されるまで)S64の処理を繰り返す。
メインCPU101は、内部当籤役が決定されたと判定した場合(S65がYES)、決定された内部当籤役が持越非対象役であるか(すなわち、持越役であるボーナス役でなく、小役又はリプレイ役であるか)否かを判定する(S66)。メインCPU101は、決定された内部当籤役が持越非対象役であると判定した場合(S66がYES)、当籤フラグ格納領域を更新する(S67)。この処理では、S64の処理で決定された内部当籤役に基づいて当籤フラグ格納領域のデータを更新する。すなわち、メインCPU101は、当籤フラグ格納領域において、決定された内部当籤役に対応して表示が許可される図柄の組合せに対応するデータにビットに「1」を格納する。
メインCPU101は、S66において、決定された内部当籤役が持越非対象役でないと判定した場合(S66がNO)、及びS67の処理の後、決定された内部当籤役が持越対象役であるか(すなわち、持越役であるボーナス役であるか)否かを判定する(S68)。
メインCPU101は、決定された内部当籤役が持越対象役であると判定した場合(S68がYES)、持越役格納領域のデータが「0」であるか否かを判定する(S69)。すなわち、メインCPU101は、未だいずれのボーナス役も持越されていないか否かを判定する。メインCPU101は、持越役格納領域のデータが「0」であると判定した場合(S69がYES)、持越役格納領域を更新する(S70)。この処理では、S64の処理で決定された内部当籤役に基づいて持越役格納領域のデータを更新する。すなわち、メインCPU101は、持越役格納領域において、決定された内部当籤役に対応して表示が許可される図柄の組合せに対応するデータにビットに「1」を格納する。
メインCPU101は、S68において、決定された内部当籤役が持越対象役でないと判定した場合(S68がNO)、S69において、持越役格納領域のデータが「0」でないと判定した場合(S69がNO)、及びS70の処理の後、再度、持越役格納領域のデータが「0」であるか否かを判定する(S71)。
メインCPU101は、持越役格納領域のデータが「0」でないと判定した場合(S71がNO)、当籤フラグ格納領域を更新する(S72)。この処理では、持越役格納領域に格納されているデータを当籤フラグ格納領域のデータに反映させる。すなわち、メインCPU101は、ボーナス役が持越されている(あるいは今回の単位遊技で当籤した)場合、当籤フラグ格納領域において、当該ボーナス役に対応して表示が許可される図柄の組合せに対応するデータにビットに「1」を格納する。
メインCPU101は、S71において、持越役格納領域のデータが「0」であると判定した場合(S71がYES)、及びS72の処理の後、サブフラグ等設定処理を行う(S73)。なお、第1の遊技機の場合、この処理では、例えば、内部当籤役に基づいて非有利区間サブフラグや有利区間当籤時サブフラグが設定される。なお、この処理では、例えば、AT状態であるとき、指示モニタによって報知される停止操作の情報に対応する情報等が設定されるようにしてもよい。そして、メインCPU101は、この処理の後、内部抽籤処理を終了する。
(遊技開始時状態制御処理)
続いて、図27を参照して、上述のメイン処理のS6において行われる遊技開始時状態制御処理について説明する。なお、図27は、遊技開始時状態制御処理の手順の一例を示すフローチャートである。
まず、メインCPU101は、遊技状態移行条件成立チェック処理を行う(S81)。この処理では、遊技を開始するときに、いずれかの遊技状態からいずれかの遊技状態に移行させるための移行条件が成立したか否かのチェックを行う。例えば、所定のボーナス役に当籤したことに基づいて所定のRT状態としてのフラグ間に移行させる場合、この処理において所定のボーナス役に当籤したか否かのチェックを行う。なお、第1の遊技機の場合、フラグ間はRT状態として(すなわち、遊技状態フラグ格納領域に格納される遊技状態として)構成されていないため、ここでのチェックは不要となる。また、例えば、特定の移行条件の成立から特定の遊技数の遊技を行ったことにより開始又は終了する特定のRT状態がある場合、この処理においてこの特定の遊技数を管理することもできる。
続いて、メインCPU101は、いずれかの遊技状態に移行させるための移行条件が成立したか否かを判定する(S82)。メインCPU101は、いずれかの遊技状態に移行させるための移行条件が成立したと判定した場合(S82がYES)、遊技状態フラグ格納領域を更新する(S83)。すなわち、メインCPU101は、成立した移行条件にしたがって遊技状態をセットする。続いて、メインCPU101は、セットされた遊技状態に応じた設定処理を行う(S84)。この処理では、遊技状態が移行したことに応じて、例えば、当該遊技状態の遊技期間を設定したり、内部抽籤処理以外の各種抽籤処理における抽籤値(抽籤テーブル)を設定したりする必要がある場合に、このような設定処理を適宜行う。
メインCPU101は、S82において、いずれかの遊技状態に移行させるための移行条件が成立していないと判定した場合(S82がNO)、及びS84の処理の後、現在の遊技区間が非有利区間であるか否かを判定する(S85)。メインCPU101は、現在の遊技区間が非有利区間であると判定した場合(S85がYES)、有利区間開始条件成立チェック処理を行う(S86)。この処理では、遊技を開始するときに、非有利区間から有利区間に移行させるための移行条件(有利区間の開始条件)が成立したか否かのチェックを行う。なお、第1の遊技機の場合、この処理では、例えば、上述の有利区間移行抽籤を行い、この抽籤結果が有利区間を開始させるものであるか否かがチェックされる。
続いて、メインCPU101は、有利区間の開始条件が成立したか否かを判定する(S87)。メインCPU101は、有利区間の開始条件が成立していないと判定した場合(S87がNO)、遊技開始時状態制御処理を終了する。また、メインCPU101は、有利区間の開始条件が成立したと判定した場合(S87がYES)、有利区間開始時の設定処理を行う(S88)。すなわち、メインCPU101は、有利区間を開始させる(セットする)。この処理では、有利区間が開始したことに応じて、例えば、各種リミット処理に係る各種カウンタ(図16参照)のカウントを開始する(すなわち、一連の有利区間の遊技期間の監視を開始する)等の設定処理を適宜行う。
続いて、メインCPU101は、モードフラグ格納領域を更新する(S89)。すなわち、メインCPU101は、開始された有利区間中のモード(遊技状態)をセットする。なお、第1の遊技機の場合、この処理では、例えば、上述の有利区間移行抽籤の抽籤結果にしたがって決定された移行先モードがセットされる。
続いて、メインCPU101は、セットされたモードに応じた設定処理を行う(S90)。この処理では、セットされたモードに応じて、当該モードの遊技期間(天井ゲーム数等も含む)を設定したり、内部抽籤処理以外の各種抽籤処理における抽籤値(抽籤テーブル)を設定したりする必要がある場合に、このような設定処理を適宜行う。なお、第1の遊技機の場合、この処理では、例えば、セットされた移行先モードにしたがい、疑似ボーナスに移行する場合にはその遊技期間として「55ゲーム」が設定され、終了モードに移行する場合にはその遊技期間として「32ゲーム」が設定され、それ以外のモードに移行する場合にはそれぞれに対応する天井ゲーム数が設定される。また、各種抽籤(図7及び図8等参照)における抽籤値(抽籤テーブル)が設定される。そして、メインCPU101は、この処理の後、遊技開始時状態制御処理を終了する。
メインCPU101は、S85において、現在の遊技区間が非有利区間でない(すなわち、有利区間である)と判定した場合(S85がNO)、有利区間中遊技開始時処理を行う(S91)。なお、有利区間中遊技開始時処理の詳細については後述する。
続いて、メインCPU101は、有利区間終了条件成立チェック処理を行う(S92)。この処理では、遊技を開始するときに、有利区間から非有利区間に移行させるための移行条件(有利区間の終了条件)が成立したか否かのチェックを行う。なお、第1の遊技機の場合、この処理では、例えば、有利区間中のゲーム数に基づいて各種リミット処理の作動条件を満たしたか(図16参照)、あるいは現在のモードが終了モードである場合において32ゲームが経過したか等がチェックされる。
続いて、メインCPU101は、有利区間の終了条件が成立したか否かを判定する(S93)。メインCPU101は、有利区間の終了条件が成立したと判定した場合(S93がYES)、有利区間終了時の初期化処理を行う(S94)。すなわち、メインCPU101は、有利区間を終了させて非有利区間をセットする。この処理では、有利区間が終了したことに応じて、例えば、各種リミット処理に係る各種カウンタ(図16参照)、有利区間中のモード(遊技状態)、及び当該モードの遊技期間(天井ゲーム数等も含む)等に関する情報(すなわち、有利区間に関する情報)を全てクリアする初期化処理を行う。そして、メインCPU101は、この処理の後、遊技開始時状態制御処理を終了する。また、メインCPU101は、有利区間の終了条件が成立していないと判定した場合(S93がNO)、遊技開始時状態制御処理を終了する。
(有利区間中遊技開始時処理)
続いて、図28を参照して、上述の遊技開始時状態制御処理のS91において行われる有利区間中遊技開始時処理について説明する。なお、図28は、有利区間中遊技開始時処理の手順の一例を示すフローチャートである。
まず、メインCPU101は、各種カウンタ更新処理(遊技開始時)を行う(S101)。この処理では、例えば、有利区間中のゲーム数に基づいて各種リミット処理に係る各種カウンタ(図16参照)、有利区間中の各種モード(遊技状態)等の遊技期間を管理する各種カウンタ、あるいはその他有利度合いを管理する各種カウンタを所定の更新条件(例えば、1ゲームにつき1ずつ減算(加算)する等)にしたがって更新する。
続いて、メインCPU101は、特定モード(AT状態)中であるか否かを判定する(S102)。メインCPU101は、特定モード中であると判定した場合(S102がYES)、AT期間管理処理(遊技開始時)を行う(S103)。この処理では、例えば、遊技開始時において、AT状態の遊技期間の延長(例えば、ゲーム数延長やセット数上乗せ等)を可能とする場合に、このような延長の実行条件が成立するか否かを判定したり、この判定結果に基づいて当該遊技期間を延長したりする等の処理を行う(仮に、AT状態の遊技期間短縮を可能とする場合には当該短縮に関する処理を行う)。また、この処理では、延長されるか否かにかかわらずAT状態の遊技期間を管理してもよいし、AT状態の遊技期間は上述のS101の処理において管理し、この処理では延長に関する処理のみが行われるようにしてもよい。なお、第1の遊技機の場合、この処理では、例えば、有利区間当籤時サブフラグに基づいて上述の1G連抽籤が行われ、1G連抽籤が行われ、この抽籤結果にしたがって疑似ボーナスを延長させるための処理が行われる。
続いて、メインCPU101は、ナビ設定処理を行う(S104)。この処理では、指示モニタによって報知される停止操作の情報に対応する情報やスタートコマンドに含ませる停止操作の情報に対応する情報等を設定する。なお、この処理では、ナビを発生させるか否かを決定可能としてもよい。すなわち、AT状態において報知対象役が当籤した場合に、必ずしもナビが発生しない場合があってもよく、この処理においてナビ発生の可否を所定条件(例えば、報知対象役の種類や予め定められたナビ発生確率)にしたがって決定するようにしてもよい。
メインCPU101は、S102において、特定モード中でないと判定した場合(S102がNO)、及びS104の後、モード移行条件が成立したか否かを判定する(S105)。なお、第1の遊技機の場合、この処理では、例えば、有利区間当籤時サブフラグに基づく上述のモード移行抽籤の抽籤結果にしたがって移行先モードが決定されたか否かを判定する。
メインCPU101は、モード移行条件が成立したと判定した場合(S105がYES)、モードフラグ格納領域を更新する(S106)。すなわち、メインCPU101は、移行した有利区間中のモード(遊技状態)をセットする。なお、第1の遊技機の場合、この処理では、例えば、有利区間当籤時サブフラグに基づく上述のモード移行抽籤の抽籤結果にしたがって決定された移行先モードがセットされる。
続いて、メインCPU101は、セットされたモードに応じた設定処理を行う(S107)。この処理では、セットされたモードに応じて、当該モードの遊技期間(天井ゲーム数等も含む)を設定したり、内部抽籤処理以外の各種抽籤処理における抽籤値(抽籤テーブル)を設定したりする必要がある場合に、このような設定処理を適宜行う。なお、第1の遊技機の場合、この処理では、例えば、上述のS90の処理と同様の処理が行われる。そして、メインCPU101は、この処理の後、有利区間中遊技開始時処理を終了する。また、メインCPU101は、モード移行条件が成立していないと判定した場合(S105がNO)、有利区間中遊技開始時処理を終了する。
なお、図27に示す遊技開始時状態制御処理と図30に示す遊技終了時状態制御処理、及び図28に示す有利区間中遊技開始時処理と図31に示す有利区間中遊技終了時処理は、基本的にほとんど同様の処理構成となっている。これは、遊技を開始するとき、又は遊技が終了するときのいずれで処理を行ってもよいもの(例えば、遊技状態やモードの移行等、決定された内部当籤役を参照する処理であるが、処理結果が今回の遊技が終了するまで(あるいは、次回の遊技が開始されるまで)に反映されればよい処理等)については、いずれか一方で行われればよいことを意味し、双方で同様の処理が重複して行われることを意味するものではない。したがって、このような処理については、遊技を開始するとき、又は遊技が終了するときのいずれで行われるようにしてもよい。
これに対し、遊技を開始するときに処理が行われる必要があるもの(例えば、上述のナビ設定処理等)については、遊技を開始するときに行われるものとし、また、遊技が終了するときに処理が行われる必要があるもの(例えば、表示された図柄の組合せを参照する処理等)については、遊技が終了するときに行われるものとすればよい。また、例えば、遊技開始後であって遊技終了前の所定時期に処理が行われる必要があるもの、あるいは処理を行ったほうがよいもの(例えば、第1停止操作の停止操作態様を参照する処理等)については、そのときに行われるものとすればよい。
(リール停止制御処理)
続いて、図29を参照して、上述のメイン処理のS12において行われるリール停止制御処理について説明する。なお、図29は、リール停止制御処理の手順の一例を示すフローチャートである。
まず、メインCPU101は、全てのリールの回転速度が所定の一定速度(例えば、80回転/1分)に到達したか(すなわち、定速回転しているか)否かを判定する(S111)。メインCPU101は、全てのリールが定速回転していないと判定した場合(S111がNO)、全てのリールが定速回転するまで処理を待機する。一方、全てのリールが定速回転していると判定した場合(S111がYES)、各リールの停止を許可する(S112)。すなわち、メインCPU101は、各ストップボタンを有効化する。また、これにともなって作動ストップボタン格納領域が更新される(第1の遊技機の場合、例えば、作動ストップボタン格納領域のビット4~6に「1」が格納される)。
続いて、メインCPU101は、有効なストップボタンが操作されたか否かを判定する(S113)。メインCPU101は、有効なストップボタンが操作されていないと判定した場合(S113がNO)、有効なストップボタンが操作されるまで処理を待機する。なお、自動停止制御を行う場合には、この待機時間を計測し、計測結果が所定時間となったときに自動停止制御を行うように構成することができる。
メインCPU101は、有効なストップボタンが操作されたと判定した場合(S113がYES)、作動ストップボタン格納領域及び押下順序格納領域を更新する(S114)。なお、第1の遊技機の場合、例えば、リール3Lに対して第1停止操作が行われた場合(ストップボタン8Lが押された場合)には、この処理では、作動ストップボタン格納領域のビット0に「1」が格納され、ビット4が「0」に更新される。また、押下順序格納領域のビット2~5が「0」に更新される。
続いて、メインCPU101は、作動ストップボタンから制御対象リールを決定する(S115)。この処理では、例えば、ストップボタン8Lが押された場合、リール3Lを制御対象リールとして決定する。
続いて、メインCPU101は、図柄カウンタから停止開始位置を格納する(S116)。図柄カウンタは、図柄位置データ(例えば、「0」~「19」)を把握するためのカウンタとして構成される。この処理では、例えば、ストップボタン8Lが押された場合、ストップボタン8Lが押されたときのリール3Lの中段領域の図柄位置データを停止開始位置として格納する。
続いて、メインCPU101は、滑り駒数決定処理を行う(S117)。この処理では、例えば、上述の停止テーブルに規定された滑り駒数や上述の引込優先順位データ格納領域のデータ等を参照し、最も適切な滑り駒数(図柄の移動量)を決定する。
続いて、メインCPU101は、停止開始位置及び滑り駒数から停止予定位置を格納する(S118)。この処理では、上述のS116の処理で格納された停止開始位置と、上述のS117の処理で決定された滑り駒数から最終的に図柄が停止する位置の図柄位置データを停止予定位置として格納する。
続いて、メインCPU101は、リール停止コマンド生成格納処理を行う(S119)。この処理では、副制御回路200に送信するリール停止コマンドコマンドのデータを生成し、生成したデータをメインRAM103に設けられた通信データ格納領域に格納する。なお、リール停止コマンドは、停止予定位置のみならず、停止開始位置や滑り駒数が特定できるパラメータを含んで構成することができる。
続いて、メインCPU101は、図柄コード格納処理を行う(S120)。この処理では、すでに停止予定位置が決定されたリールにおける停止予定位置の図柄の種類(図柄コード)も参照しながら、図柄コード格納領域を更新する。続いて、メインCPU101は、有効なストップボタンがあるか否かを判定する(S121)。すなわち、メインCPU101は、未だ回転中のリールがあるか(全てのリールに対して停止操作が行われていないか)否かを判定する。
メインCPU101は、有効なストップボタンがあると判定した場合(S121がYES)、制御変更処理を行う(S122)。この処理では、ここまでの遊技者の停止操作態様に応じて、例えば、上述のリール停止初期設定処理で設定された停止テーブルや引込優先順位テーブル等の変更が必要である場合に、このような停止制御に必要な各種情報を再設定する。
続いて、メインCPU101は、引込優先順位格納処理を行う(S123)。この処理では、回転中のリールの各図柄(図柄位置)に対して、すでに停止予定位置が決定されたリールにおける停止予定位置の図柄の種類も参照しながら、設定された内部当籤役と設定された引込優先順位テーブルとを参照して引込優先順位を示すデータを取得し、引込優先順位データ格納領域に格納する。そして、メインCPU101は、この処理の後、処理をS113に戻す。また、メインCPU101は、有効なストップボタンがないと判定した場合(S121がNO)、リール停止制御処理を終了する。
(遊技終了時状態制御処理)
続いて、図30を参照して、上述のメイン処理のS15において行われる遊技終了時状態制御処理について説明する。なお、図30は、遊技終了時状態制御処理の手順の一例を示すフローチャートである。
まず、メインCPU101は、遊技状態移行条件成立チェック処理を行う(S131)。この処理では、遊技が終了するときに、いずれかの遊技状態からいずれかの遊技状態に移行させるための移行条件が成立したか否かのチェックを行う。例えば、所定の図柄の組合せが表示されたことに基づいて所定のRT状態や所定のボーナス状態に移行させる場合、この処理において所定の図柄の組合せが表示されたか否かのチェックを行う。また、所定のRT状態や所定のボーナス状態である場合、この処理においてこれらの遊技状態の終了条件が成立したか否かのチェックを行う。なお、第1の遊技機の場合、この処理では、例えば、2BB又は3BBに係る図柄の組合せが表示されたか否かのチェックを行う。また、例えば、2BB状態又は3BB状態である場合、メダルの払出によってこれらの遊技状態の終了条件が成立したか否かのチェックを行う。
続いて、メインCPU101は、いずれかの遊技状態に移行させるための移行条件が成立したか否かを判定する(S132)。メインCPU101は、いずれかの遊技状態に移行させるための移行条件が成立したと判定した場合(S132がYES)、遊技状態フラグ格納領域を更新する(S133)。すなわち、メインCPU101は、成立した移行条件にしたがって遊技状態をセットする。なお、第1の遊技機の場合、この処理では、例えば、2BB又は3BBに係る図柄の組合せが表示された場合、遊技状態フラグ格納領域のビット0又はビット1に「1」を格納し、2BB状態又は3BB状態をセットする。また、例えば、2BB状態又は3BB状態である場合に、これらの遊技状態の終了条件が成立した場合には、遊技状態フラグ格納領域のビット0又はビット1を「0」に更新する。
続いて、メインCPU101は、セットされた遊技状態に応じた設定処理を行う(S134)。この処理では、遊技状態が移行したことに応じて、例えば、当該遊技状態の遊技期間を設定したり、内部抽籤処理以外の各種抽籤処理における抽籤値(抽籤テーブル)を設定したりする必要がある場合に、このような設定処理を適宜行う。なお、第1の遊技機の場合、この処理では、例えば、2BB状態がセットされた場合であればその終了条件としての払出数に「1」を設定し、3BB状態がセットされた場合であればその終了条件としての払出数に「176」を設定する。
メインCPU101は、S132において、いずれかの遊技状態に移行させるための移行条件が成立していないと判定した場合(S132がNO)、及びS134の処理の後、現在の遊技区間が非有利区間であるか否かを判定する(S135)。メインCPU101は、現在の遊技区間が非有利区間であると判定した場合(S135がYES)、有利区間開始条件成立チェック処理を行う(S136)。なお、上述のとおり、非有利区間では決定された内部当籤役を参照した処理のみが可能となっているため、この処理は上述のS86の処理(遊技開始時状態制御処理)と同様となる。
続いて、メインCPU101は、有利区間の開始条件が成立したか否かを判定する(S137)。メインCPU101は、有利区間の開始条件が成立していないと判定した場合(S137がNO)、遊技終了時状態制御処理を終了する。また、メインCPU101は、有利区間の開始条件が成立したと判定した場合(S137がYES)、有利区間開始時の設定処理を行う(S138)。なお、上述のとおり、非有利区間では決定された内部当籤役を参照した処理のみが可能となっているため、この処理は上述のS88の処理(遊技開始時状態制御処理)と同様となる。
続いて、メインCPU101は、モードフラグ格納領域を更新する(S139)。すなわち、メインCPU101は、開始された有利区間中のモード(遊技状態)をセットする。なお、上述のとおり、非有利区間では決定された内部当籤役を参照した処理のみが可能となっているため、この処理は上述のS89の処理(遊技開始時状態制御処理)と同様となる。
続いて、メインCPU101は、セットされたモードに応じた設定処理を行う(S140)。この処理では、セットされたモードに応じて、当該モードの遊技期間(天井ゲーム数等も含む)を設定したり、内部抽籤処理以外の各種抽籤処理における抽籤値(抽籤テーブル)を設定したりする必要がある場合に、このような設定処理を適宜行う。なお、上述のとおり、非有利区間では決定された内部当籤役を参照した処理のみが可能となっているため、この処理は上述のS90の処理(遊技開始時状態制御処理)と同様となる。
メインCPU101は、S135において、現在の遊技区間が非有利区間でない(すなわち、有利区間である)と判定した場合(S135がNO)、有利区間中遊技終了時処理を行う(S141)。なお、有利区間中遊技終了時処理の詳細については後述する。
続いて、メインCPU101は、有利区間終了条件成立チェック処理を行う(S142)。この処理では、遊技が終了するときに、有利区間から非有利区間に移行させるための移行条件(有利区間の終了条件)が成立したか否かのチェックを行う。なお、第1の遊技機の場合、この処理では、例えば、有利区間中の払出数に基づいて各種リミット処理の作動条件を満たしたか(図16参照)、あるいは現在のモードが終了モードである場合において32ゲームが経過したか等がチェックされる。
続いて、メインCPU101は、有利区間の終了条件が成立したか否かを判定する(S143)。メインCPU101は、有利区間の終了条件が成立したと判定した場合(S143がYES)、有利区間終了時の初期化処理を行う(S144)。すなわち、メインCPU101は、有利区間を終了させて非有利区間をセットする。この処理では、有利区間が終了したことに応じて、例えば、各種リミット処理に係る各種カウンタ(図16参照)、有利区間中のモード(遊技状態)、及び当該モードの遊技期間(天井ゲーム数等も含む)等に関する情報(すなわち、有利区間に関する情報)を全てクリアする初期化処理を行う。そして、メインCPU101は、この処理の後、遊技終了時状態制御処理を終了する。また、メインCPU101は、有利区間の終了条件が成立していないと判定した場合(S143がNO)、遊技終了時状態制御処理を終了する。
(有利区間中遊技終了時処理)
続いて、図31を参照して、上述の遊技終了時状態制御処理のS141において行われる有利区間中遊技終了時処理について説明する。なお、図31は、有利区間中遊技終了時処理の手順の一例を示すフローチャートである。
まず、メインCPU101は、各種カウンタ更新処理(遊技終了時)を行う(S151)。この処理では、例えば、有利区間中の払出数に基づいて各種リミット処理に係る各種カウンタ(図16参照)、有利区間中の各種モード(遊技状態)等の遊技期間を管理する各種カウンタ、あるいはその他有利度合いを管理する各種カウンタを所定の更新条件(例えば、払出数、所定の図柄の組合せの表示回数や停止操作態様等)にしたがって更新する。
続いて、メインCPU101は、特定モード(AT状態)中であるか否かを判定する(S152)。メインCPU101は、特定モード中であると判定した場合(S152がYES)、AT期間管理処理(遊技終了時)を行う(S153)。この処理では、例えば、遊技終了時において、AT状態の遊技期間の延長(例えば、ゲーム数延長やセット数上乗せ等)を可能とする場合に、このような延長の実行条件が成立するか否かを判定したり、この判定結果に基づいて当該遊技期間を延長したりする等の処理を行う(仮に、AT状態の遊技期間短縮を可能とする場合には当該短縮に関する処理を行う)。また、この処理では、延長されるか否かにかかわらずAT状態の遊技期間を管理してもよいし、AT状態の遊技期間は上述のS151の処理において管理し、この処理では延長に関する処理のみが行われるようにしてもよい。なお、第1の遊技機の場合、この処理では、例えば、有利区間入賞時サブフラグに基づいて上述の1G連抽籤が行われ、この抽籤結果にしたがって疑似ボーナスを延長させるための処理が行われる。
メインCPU101は、特定モード中でないと判定した場合(S152がNO)、及びS153の後、モード移行条件が成立したか否かを判定する(S154)。なお、第1の遊技機の場合、この処理では、例えば、有利区間入賞時サブフラグに基づく上述のモード移行抽籤の抽籤結果にしたがって移行先モードが決定されたか否かを判定する。
メインCPU101は、モード移行条件が成立したと判定した場合(S154がYES)、モードフラグ格納領域を更新する(S155)。すなわち、メインCPU101は、移行した有利区間中のモード(遊技状態)をセットする。なお、第1の遊技機の場合、この処理では、例えば、有利区間入賞時サブフラグに基づく上述のモード移行抽籤の抽籤結果にしたがって決定された移行先モードがセットされる。
続いて、メインCPU101は、セットされたモードに応じた設定処理を行う(S156)。この処理では、セットされたモードに応じて、当該モードの遊技期間(天井ゲーム数等も含む)を設定したり、内部抽籤処理以外の各種抽籤処理における抽籤値(抽籤テーブル)を設定したりする必要がある場合に、このような設定処理を適宜行う。なお、第1の遊技機の場合、この処理では、例えば、上述のS140の処理と同様の処理が行われる。そして、メインCPU101は、この処理の後、有利区間中遊技終了時処理を終了する。また、メインCPU101は、モード移行条件が成立していないと判定した場合(S154がNO)、有利区間中遊技終了時処理を終了する。
[6-2.定期割込処理]
まず、図32を参照して、主制御回路100のメインCPU101により実行される定期割込処理について説明する。なお、図32は、定期割込処理の手順の一例を示すフローチャートである。
ここで、本実施形態では、定期割込処理の周期(1割込時間)を「1.1172ms」としている。もっとも、定期割込処理の周期はこれに限られない。例えば、これとは異なる周期で定期割込処理が実行されるようにしてもよいし、あるいは、これと同じ周期が設定されていても、一部又は全部の処理について実際に処理が行われる割込回数を「2」以上とすることにより、結果的にこれとは異なる周期で定期割込処理が実行されるようにしてもよい。
まず、メインCPU101は、レジスタの退避処理を行う(S201)。続いて、メインCPU101は、入力ポートチェック処理を行う(S202)。この処理では、主制御基板71に接続された(主中継基板73を介して接続されたものを含む)各種センサやスイッチの入力状態(オン状態又はオフ状態)のチェックを行う。例えば、前回の割込時の入力状態と今回の割込時の入力状態とを比較し、入力状態に変化があったか否かのチェックを行い、入力状態に変化があった場合、メインRAM103の入力ポート格納領域0(不図示)にその変化を格納し、変化にかかわらない入力状態についてはそのままメインRAM103の入力ポート格納領域1(不図示)に格納する。
続いて、メインCPU101は、リール制御処理を行う(S203)。この処理では、各ステッピングモータ51L,51C,51Rの駆動を制御し、各リール3L,3C,3Rの回転及び停止を制御する。続いて、メインCPU101は、通信データ送信処理を行う(S204)。この処理では、通信データ格納領域に格納された各コマンドの各パラメータを副制御回路200に送信する。なお、この処理では、通信データ格納領域にコマンドデータが格納されていない場合、入力ポート格納領域0及び入力ポート格納領域1に格納されているデータを入力状態コマンドとして副制御回路200に送信する。
なお、本実施形態では、各種コマンドデータが一旦通信データ格納領域に格納された後、定期割込処理において副制御回路200に送信する構成としているが、例えば、各種コマンドデータを通信データ格納領域に格納することなく、主制御回路100内に設けられた通信回路(不図示)に直接格納して副制御回路200に送信する構成としてもよい。また、本実施形態では、詳細な説明は省略しているが、各種コマンドデータがシリアル通信によって副制御回路200に送信される構成としているが、例えば、各種コマンドデータがパラレル通信によって副制御回路200に送信される構成としてもよい。
続いて、メインCPU101は、7セグLED駆動処理を行う(S205)。この処理では、主制御基板71に接続された(主中継基板73を介して接続されたものを含む)、例えば、情報表示装置14等の表示内容を制御する。続いて、メインCPU101は、タイマ更新処理を行う(S206)。この処理では、主制御回路100で管理される各種タイマを更新する。
続いて、メインCPU101は、エラー検知処理を行う(S207)。この処理では、上述のS202でチェックされた入力状態等に基づいて、各種エラー状態が発生しているか否かを検知する。続いて、メインCPU101は、ドア開閉チェック処理を行う(S208)。この処理では、例えば、ドア開閉監視スイッチ56の入力状態に基づいて、下ドア機構DD開閉状態のチェックを行う。なお、各種エラー状態が発生している場合、及びドア開閉監視スイッチ56の入力状態が開状態(オフ状態)の場合、外部集中端子板55からセキュリティ信号が出力される。
続いて、メインCPU101は、レジスタの復帰処理を行う(S209)。そして、メインCPU101は、この処理の後、定期割込処理を終了する。
[7.副制御回路による処理]
続いて、図33を参照して、副制御回路200のサブCPU201が各プログラムを用いて実行するサブ側制御処理の概要について説明する。図33は、サブ側制御処理の概要の一例を示すフローチャートである。
なお、パチスロ機1では、不正行為や不正改造防止の観点より、主制御回路100側(主制御基板71及び主制御基板ケースを含む)には種々の制約が設けられているが、副制御回路200側(副制御基板72及び副制御基板ケースを含む)にはそれほどの制約は設けられていない。したがって、副制御基板72(及び副制御回路200)は、接続される演出装置の種類、その数、あるいはその演出装置によって行われる演出の種類等と、製造コスト等との兼ね合いに応じて種々の構成を用いることが可能となっている。図33において「概要」としているのはそのためである。
まず、サブCPU201は、電源投入時にはメインCPU101と同様、電源投入時処理を行う(S301及びS302)。この処理では、電源投入時に異常が発生しているか否かを検知したり、サブRAM203に格納されているデータを初期化したり、また、後述の各種演出実行制御処理を行うために必要な各種タスクを起動させたりする等の処理が行われる。
また、サブCPU201は、主制御回路100から送信されたコマンドを受信した場合、コマンド受信時演出実行制御処理を行う(S303及びS304)。この処理では、例えば、初期化コマンドを受信した場合、受信した初期化コマンドのパラメータの情報を参照し、設定変更がされていればサブ側でも適宜初期化処理が実行され、設定変更されていなければサブ側でも電断前の状態に復帰させる処理が実行される。
また、例えば、スタートコマンドを受信した場合、受信したスタートコマンドのパラメータの情報を参照し、非AT状態であれば、内部当籤役や遊技状態等を示唆ないし報知する演出の内容を(必要に応じて抽籤により)決定し、決定した内容の演出が実行されるように各種演出装置を制御する。また、AT状態であれば、これに加え、有利な停止操作態様を報知する演出の内容を決定し、決定した内容の演出が実行されるように各種演出装置を制御する。
また、例えば、ロックコマンドを受信した場合、受信したロックコマンドのパラメータの情報を参照し、ロック演出の内容と連動する演出の内容を決定し、決定した内容の演出が実行されるように各種演出装置を制御する。また、例えば、リール停止コマンドを受信した場合、受信したリール停止コマンドのパラメータの情報を参照し、停止開始位置や停止予定位置(あるいは、単に何番目の停止操作が行われたか等)と連動する演出の内容を決定し、決定した内容の演出が実行されるように各種演出装置を制御する。また、例えば、入賞作動コマンドを受信した場合、受信した入賞作動コマンドのパラメータの情報を参照し、特典が付与される場合に、付与される特典と連動する演出の内容を決定し、決定した内容の演出が実行されるように各種演出装置を制御する。
また、サブCPU201は、副制御基板72に接続された(副中継基板74を介して接続されたものを含む)、例えば、演出用ボタン10a,10bが操作された場合、演出ボタン操作時演出実行制御処理を行う(S305及びS306)。この処理では、例えば、操作連動演出の実行中に、当該演出に沿った演出用ボタンが操作された場合、操作連動演出の内容が変化するように各種演出装置を制御する。また、例えば、非遊技中に、後述のユーザーメニュー呼出のために演出用ボタンが操作された場合、ユーザーメニューを表示するための制御を行う。また、ユーザーメニューの表示中に、選択・決定操作のために演出用ボタンが操作された場合、これらの操作にしたがった制御を行う。
また、サブCPU201は、上述の契機以外の契機が成立した場合、その他演出実行制御処理を行う(S307)。この処理では、例えば、遊技に関する操作及びユーザーメニューに関する操作が行われていない非操作期間が所定期間(例えば、30秒程度)となった場合、デモ状態報知に係る演出の内容を決定し、決定した内容の演出が実行されるように各種演出装置を制御する。
[8.パチスロ機のその他の機能]
上述のとおり、パチスロ機1は、遊技を制御する各種機能及び演出を制御する各種機能、並びにこれらの機能を実現するための各種構成を備えるものであるが、例えば、以下に示すようなその他の機能を備えることもできる。なお、以下では、遊技者側のその他の機能の一例と、遊技店側のその他の機能の一例について説明する。
[8-1.遊技者側]
例えば、遊技者の演出操作によってユーザーメニューが表示され、当該ユーザーメニューにおいて所望のメニューが選択され、さらに、選択されたメニューについて適宜選択・決定操作が行われると、遊技者は各種情報を得たり、各種設定を行ったりすることが可能となっている。
例えば、「配列・配当表」が選択・決定された場合には、パチスロ機1における図柄配列と、規定された図柄組合せ及びその入賞時の配当(特典の内容)等を示す遊技情報が確認可能となる情報画面が演出表示部において表示される。
また、例えば、「音量・光量調整」が選択・決定された場合には、パチスロ機1における各種表示装置の輝度、スピーカ群から出力される音の音量、あるいはランプ・LED群の光量等が設定可能となる設定画面が演出表示部において表示される。なお、このような設定時においては、より詳細な設定を可能とするため、あるいはより簡単に設定に係る操作の受付を可能とするため、遊技者の遊技操作を受付ける各種操作部を、当該設定に係る操作を受付ける操作部(すなわち、演出操作を受付ける操作部)の一部として使用することができるものとする。
また、例えば、「カスタム」が選択・決定された場合には、パチスロ機1における演出態様(例えば、演出に用いられるキャラクタの種類(当該キャラクタ(表示態様)自体の種類、当該キャラクタに対応する音声の種類、あるいは当該キャラクタに係る衣装やアイテム(個別表示態様)の種類等も含む)、演出発生確率(演出発生時の期待度の種類等も含む)、あるいは示唆ないし報知の態様(演出実行タイミング等も含む)等)が設定可能となる設定画面が演出表示部において表示される。なお、このような設定時においては、より詳細な設定を可能とするため、あるいはより簡単に設定に係る操作の受付を可能とするため、遊技者の遊技操作を受付ける各種操作部を、当該設定に係る操作を受付ける操作部(すなわち、演出操作を受付ける操作部)の一部として使用することができるものとする。
また、例えば、「ユニメモ」が選択・決定された場合には、遊技者の携帯端末(例えば、携帯電話やスマートフォン等)を利用した情報提供サービスを受けること可能となっている。このような情報提供サービスでは、例えば、遊技者がログイン操作して遊技を開始し(ログイン操作なしに遊技を開始させた場合でもよい)、遊技終了時にログアウト操作することで、遊技履歴情報(例えば、累計何ゲーム遊技したか、有利な遊技状態を何回発生させたか、最高獲得枚数は何枚かなど種々の遊技の結果に応じた情報)を確認、あるいは取得できる。
また、例えば、遊技履歴情報には、遊技の結果(開放条件の成立)に応じて、遊技中に表示可能となったキャラクタの種類や出力可能となった楽曲の種類を示す情報、遊技者の携帯端末上で表示可能となったキャラクタの種類や出力可能となった楽曲の種類を示す情報など、付帯する特典に関する情報も含まれる。
なお、このような情報提供サービスにおけるログイン・ログアウトの手法は種々の手法を採用することができる。例えば、遊技者の端末を利用し、遊技者に演出表示部上に表示される二次元コードを読み取らせることでログイン・ログアウトが行われるようにしてもよいし、また、遊技者にパスワードを入力させ、あるいはパスワードを記憶させる(具体的には、例えば、遊技終了時のログアウト時には、二次元コードにかえて、4ケタ~10ケタ程度の文字列を次回入力用パスワードとして表示可能とし、それを遊技者が紙媒体でメモしたり、携帯端末で写真として撮影したり等によって取得可能とし、次回の遊技開始前のログイン時には、このようにして取得されたパスワードを入力可能とする)ことでログイン・ログアウトが行われるようにしてもよい。また、これらの手法を適宜組み合わせてログイン・ログアウトが行われるようにすることもできる。
[8-2.遊技店側]
例えば、遊技店側の管理者の設定確認操作(設定変更操作、あるいは遊技店側の管理者によるその他の操作であってもよい)によってホールメニューが表示され、当該ホールメニューにおいて所望のメニューが選択され、さらに、選択されたメニューについて適宜選択・決定操作が行われると、遊技店側の管理者は各種情報を得たり、各種設定を行ったりすることが可能となっている。
例えば、「時刻設定」が選択・決定された場合には、パチスロ機1における日時等が設定可能となる設定画面が演出表示部において表示される。なお、日時は、例えば、上述のサブ側電源投入時処理(図33のS302参照)において自動的に更新されるように構成することもできる。
また、例えば、「トータルメダル情報」が選択・決定された場合には、パチスロ機1における所定期間内(例えば、7営業日分の各営業日)の投入枚数及び払出枚数等を示す履歴情報が確認可能となる情報画面が演出表示部において表示される。なお、このようなメニューは、ユーザーメニューにおけるメニューとして構成することもできる。
また、例えば、「設定変更・確認履歴」が選択・決定された場合には、パチスロ機1における所定期間内(例えば、7営業日分の各営業日)の設定変更操作及び設定確認操作回数等を示す履歴情報が確認可能となる情報画面が演出表示部において表示される。また、例えば、「エラー情報履歴」が選択・決定された場合には、パチスロ機1における所定期間内(例えば、7営業日分の各営業日)のエラー発生日時やその内容等を示す履歴情報が確認可能となる情報画面が演出表示部において表示される。
また、例えば、「監視履歴」が選択・決定された場合には、パチスロ機1における所定期間内(例えば、7営業日分の各営業日)のドア開放日時やその期間等を示す履歴情報が確認可能となる情報画面が演出表示部において表示される。また、例えば、「警告設定」が選択・決定された場合には、パチスロ機1における各種警告報知の態様や頻度等が設定可能となる設定画面が演出表示部において表示される。
また、例えば、「省電力モード設定」が選択・決定された場合には、パチスロ機1における省電力機能を作動させるか否か等が設定可能となる設定画面が演出表示部において表示される。なお、このようなメニューは、ユーザーメニューにおけるメニューとして構成することもできる。また、このような設定時においては、より詳細な設定を可能とするため、あるいはより簡単に設定に係る操作の受付を可能とするため、遊技者の遊技操作を受付ける各種操作部を、当該設定に係る操作を受付ける操作部(すなわち、演出操作を受付ける操作部)の一部として使用することができるものとする。
また、例えば、「打ち止め設定」が選択・決定された場合には、パチスロ機1における打ち止め機能を作動させるか否か等が設定可能となる設定画面が演出表示部において表示される。なお、打ち止め機能は、所定の作動条件が成立した場合に、遊技店の管理者の解除操作(例えば、リセット操作)がなされるまで遊技不能状態とする機能をいう。また、所定の作動条件は、例えば、有利区間が上述のリミット処理の実行によって強制的に終了したときに成立するようにしてもよいし、特定の状態(例えば、ボーナス状態や増加区間、あるいは有利区間(演出区間を含む)のいずれか)が終了したときに成立するようにしてもよい。また、打ち止め機能がオン状態に設定された場合、これに連動して後述の自動精算機能もオン状態に設定されるようにしてもよい。
また、例えば、「自動精算設定」が選択・決定された場合には、パチスロ機1における自動精算機能を作動させるか否か等が設定可能となる設定画面が演出表示部において表示される。なお、自動精算機能は、所定の作動条件が成立した場合に、自動的にクレジットが精算される(すなわち、クレジットされていた遊技価値全てが自動的に返却される)機能をいう。また、所定の作動条件は、例えば、有利区間が上述のリミット処理の実行によって強制的に終了したときに成立するようにしてもよいし、特定の状態(例えば、ボーナス状態や増加区間、あるいは有利区間(演出区間を含む)のいずれか)が終了したときに成立するようにしてもよい。また、自動精算機能がオン状態に設定された場合、これに連動して上述の打ち止め機能もオン状態に設定されるようにしてもよい。
なお、打ち止め機能や自動精算機能の設定時においては、より詳細な設定を可能とするため、あるいはより簡単に設定に係る操作の受付を可能とするため、遊技者の遊技操作を受付ける各種操作部を、当該設定に係る操作を受付ける操作部(すなわち、演出操作を受付ける操作部)の一部として使用することができるものとする。もっとも、この場合、いたずらに受付可能とする操作部を増加させることも望ましくないので、特定の操作部(例えば、ストップボタン)のみを当該設定に係る操作を受付ける操作部の一部として使用することができるものとしてもよい。
[9.拡張例]
ここまで、本実施形態に係る発明が適用可能な遊技機として、パチスロ機1を一例に挙げて説明したが、本実施形態に係る発明が適用可能な遊技機はこれに限定されない。例えば、いわゆる「パチンコ機」や「スロットマシン」等と称される遊技機にも適用可能であり、同様の作用効果が得られる。すなわち、本実施形態に係る発明は、遊技者の遊技動作(操作)に応じて遊技を行う(遊技制御を行う)ことが可能な遊技機であれば、その全てに適用することができる。また、パチスロ機1を含む遊技機について、その構成やその機能等も上述のものに限定されず、種々の変更・拡張が可能である。以下、あくまで一例であるが、このような拡張例について説明する。
(パチンコ機)
パチンコ機は、例えば、遊技球が転動流下可能な遊技領域を有する遊技盤、遊技領域を外部から視認可能としつつ保護する保護ガラスを含むガラスドア、遊技領域の所定領域に設けられる演出表示装置(遊技領域外に設けられるものであってもよい)、遊技球を払出す払出ユニット、及び、遊技や演出に関する各種制御を行う各種制御基板を含む基板ユニット等を有し、これらは枠体(単に「枠」等と称される場合もある)によって支持される。
また、パチンコ機の前面側には、例えば、遊技者の操作手段の一つとしての発射ハンドル、遊技に供する遊技球を貯留可能な上皿、及び、払出された遊技球を貯留可能な下皿等が設けられている。なお、上述した演出用ボタンや可動演出装置が設けられているものも多い。また、遊技領域には、例えば、遊技球が通過可能な始動領域(「始動口」等と称される場合もある)や特定領域(「V入賞口」等と称される場合もある)、遊技球が入賞しやすい状態と入賞しにくい状態との間で変移可能な可変入賞装置(「大入賞口」等と称される場合もある)、及び、識別情報(「図柄」等と称される場合があり、「特別図柄」と「普通図柄」を含む)を可変表示可能な可変表示装置等が設けられる。
そして、パチンコ機では、遊技者は発射ハンドルを操作し、遊技球を遊技領域に発射することで遊技を行う。例えば、発射された遊技球が始動領域を通過すると、可変表示が開始される。また、このとき、現在の状態(例えば、当り確率が相対的に高い確変遊技状態であるか等)や始動領域の種類等に応じた確率で、遊技状態を移行させるか否か(例えば、遊技者に有利な大当り遊技状態や小当り遊技状態に移行させるか否か)が決定される(すなわち、遊技状態を移行させるか否かが抽籤(あるいは、判定)される)。その後、可変表示の停止条件(例えば、設定された変動時間が終了したこと)が成立すると、上記決定結果に応じた停止態様で可変表示が停止する。このとき、上記決定結果が遊技状態を移行させるもの(当り)であれば、停止される停止態様も当該当りに対応する表示結果となり、当該表示結果が表示されたことに応じて当該当りに対応する遊技状態に移行する。一方、上記決定結果が遊技状態を移行させないもの(はずれ)であれば、停止される停止態様もはずれに対応する表示結果となり、遊技状態は移行しない。なお、例えば、発射された遊技球が特定領域を通過すると(特定領域は、通常は遊技球の通過が困難な状態におかれていることが多い)、可変表示装置によらず、遊技状態を移行させることが決定される。
すなわち、パチスロ機1は、必要なメダルをベットし、遊技者が開始操作することを開始契機として遊技が開始されるのに対し、パチンコ機は、遊技者が必要な遊技球を発射ハンドルの操作によって発射し、例えば、これによって始動領域を遊技球が通過したことを開始契機として遊技が開始される点においては異なるものの、ともに遊技者の遊技動作によって遊技が開始される点においては共通する。また、パチスロ機1とパチンコ機とは、その開始契機が成立したときに、最終的に表示が許可される停止態様(換言すれば、付与される特典の内容)が決定される点において共通する。
また、パチスロ機1は、基本的には遊技者の停止操作によって可変表示が停止されるのに対し、パチンコ機は、停止条件が成立したことによって(遊技者の停止操作によらずして)可変表示が停止される点においては異なるものの、ともに事前の決定結果にしたがって可変表示を停止させ、停止した停止態様に応じた特典を付与する点においては共通する。また、パチスロ機1とパチンコ機とは、遊技に関連する演出を実行可能な点において共通する。例えば、上記演出表示装置は、上述した演出表示部や情報表示部として機能する。また、パチンコ機においても、上述したランプ、スピーカ、あるいはその他演出装置等の演出実行手段を設け、これらによって演出を実行してもよいことはもちろんである。
なお、パチンコ機では、上記演出表示装置において、装飾図柄(これも「識別情報」等と称される場合がある)が変動表示されるものが多い。上述のとおり、本来の遊技結果は上記可変表示装置にて表示されるものであるが、上記可変表示装置は小型に構成され、また、その表示結果も複数個のLEDの点灯パターンで表示されるため、遊技者が遊技結果を認識し難くなっているものが多い。このため、パチンコ機では、上記可変表示装置の可変表示に連動するように、上記演出表示装置上で装飾図柄を変動表示(及び停止表示)させることで遊技を行うようにしたものが主流である。そして、このような装飾図柄の変動表示は、(演出上、開始契機が成立したときに一定期間遅延してから変動表示を開始したり、あるいは停止条件の成立前に仮停止したりする場合もあるが)基本的には上記可変表装置と同様、遊技の進行にしたがって識別情報を変動表示あるいは停止表示するものである(例えば、当りの場合には装飾図柄が特別停止態様(例えば、図柄揃い)で停止表示される一方、はずれの場合には装飾図柄が非特別停止態様(例えば、バラケ目)で停止表示される)ことから、これを上述した変動表示部の一態様であるとして、本実施形態に係る発明を適用することも可能である。
すなわち、本実施形態において、パチスロ機1の外部構造あるいは内部構造の構成として説明する各種事項は、パチスロ機1独特の性質があるもの(例えば、メダルを必須とし、遊技球には置き換えできないもの等)を除き、パチンコ機の外部構造あるいは内部構造の構成として適用することができる。
また、パチンコ機においても、遊技に関する各種制御は、主制御基板に実装された遊技制御部としての主制御回路によって行われ(一部、払出に関する制御は、主制御基板に電気的に接続された払出制御基板に実装された払出制御回路によって行われる場合があるが、これを含む)、演出に関する各種制御は、副制御基板に実装された演出制御部としての副制御回路によって行われることから、パチスロ機1の電気的構成として説明する各種事項は、パチスロ機1独特の性質があるもの(例えば、停止操作に関するもの等)を除き、パチンコ機の電気的構成として適用することができる。
また、パチスロ機1においては、上述のとおり、遊技者に相対的に有利な(あるいは、その構成内容によっては不利となる場合もあり得るが)遊技状態として、ボーナス状態、RT状態、AT状態、これらを組み合わせたART状態等を設けることが可能となっている。例えば、ボーナス状態では、小役の抽籤態様を非ボーナス状態よりも有利とすることで、メダルが付与されやすい(増加する)状態を一定期間継続させることを可能とし、RT状態では、リプレイ役の抽籤態様を非RT状態よりも有利とすることで、はずれが発生しにくい(結果として、メダルが減少しにくい)状態を一定期間継続させることを可能とし、AT状態では、有利な停止操作態様が報知されることで、メダルが付与されやすい(増加する)状態を一定期間継続させることを可能としている。
これに対し、パチンコ機においても、これらと同様の性質を有する各種遊技状態を設けることが可能となっている。例えば、大当り遊技状態や小当り遊技状態では、上記可変入賞装置について通常とは異なる制御が行われることで、遊技球が入賞しやすい状態に変移することを可能とし、これによって遊技球が付与されやすい(増加する)状態を一定期間継続させることを可能としている。また、例えば、時短遊技状態(「電サポ状態」等と称される場合がある)では、普通図柄について通常とは異なる制御が行われることで、始動領域を遊技球が通過しやすい状態とすることを可能とし、これによって上記可変表示装置による抽籤頻度を高めるとともに、遊技球が減少しにくい状態を一定期間継続させることを可能としている。また、例えば、確変遊技状態では、特別図柄について通常とは異なる制御が行われることで、上記可変表示装置による当籤確率が高まる(結果として、遊技球が増加しやすい)状態を一定期間継続させることを可能としている。
すなわち、本実施形態において、パチスロ機1の遊技性として、遊技状態の遷移(あるいは、移行)に関する制御の構成として説明する各種事項は、パチスロ機1独特の性質があるもの(例えば、遊技区間の移行をともなうもの等)を除き、パチンコ機の遊技状態の遷移(あるいは、移行)に関する制御の構成として適用することができる。また、パチスロ機1の遊技性として他に説明する各種事項についても同様である。
なお、時短遊技状態であるが、パチンコ機においても、非時短遊技状態(通常遊技状態)中の遊技回数が規定回数となったことに応じて、時短遊技状態に移行することが可能となっている。すなわち、パチンコ機においても、天井機能(有利状態(例えば、大当り遊技状態)に移行することなく不利状態(例えば、通常遊技状態)が所定期間(例えば、900ゲーム(回転))継続した場合に、ハマリ救済として有利状態(例えば、時短遊技状態)に移行させることができる機能)を搭載することができるため、パチスロ機1の天井機能に関する構成として説明する各種事項は、パチンコ機の天井機能に関する構成として適用することができる。
また、時短遊技状態であるが、パチンコ機においても、非時短遊技状態(通常遊技状態)中において、上記可変表示装置の停止態様が特定のはずれに対応する表示結果となった場合には、これを契機として時短遊技状態に移行することが可能となっている。すなわち、パチンコ機においても、特定の表示結果(特定の図柄の組合せ)の表示による(大当り遊技状態等への移行を契機としない)遊技状態の遷移(移行)が可能となっているため、例えば、パチスロ機1の特定の図柄の組合せの表示によるRT状態の遷移(移行)に関する構成として説明する各種事項は、パチンコ機の特定の表示結果の表示による時短遊技状態の遷移(移行)に関する構成として適用することができる。
(メダルレス遊技機)
本実施形態のパチスロ機1では、遊技者のベット操作(すなわち、手持ちのメダルをメダル投入口5に対して投入してベットする操作、あるいは、クレジットされたメダルをMAXベットボタン6a又は1ベットボタン6bを操作してベットする操作)があることを開始条件の1つとして遊技を開始し、遊技が終了したときにメダルの払出がある場合には、ホッパー装置32を駆動させてメダル払出口11からメダルを払出し、あるいは、クレジットされる形態について説明したが、パチスロ機1の構成はこれに限られない。
例えば、遊技者によって遊技に必要な遊技価値がベットされ、それに基づいて遊技が行われ、その遊技の結果に基づいて特典が付与(例えば、遊技価値が付与される)形態全てについて、本実施形態に係る発明を適用可能である。すなわち、遊技者の動作によって物理的にメダルが投入され(掛けられ)、メダルが払出される形態のみならず、パチスロ機1の内部で、遊技者が保有する遊技価値を電磁的に管理し(あるいは、電磁的でなくとも、少なくとも遊技者が遊技価値に直接接触できない態様で管理し)、メダルレスで遊技を可能とするものにも適用可能である。ここでは、このようなパチスロ機1を「メダルレス遊技機」と称する。なお、メダルレス遊技機は、「管理遊技機」や「封入式遊技機」等と称されることがある。
なお、遊技者が保有する遊技価値を電磁的に管理するのは、主制御回路100(主制御基板71)自体であってもよいし、主制御回路100(主制御基板71)に装着される(接続される)遊技価値管理装置(以下では、このような管理装置を「メダル数制御基板」として説明する場合がある)であってもよい。以下では、この遊技価値管理装置が設けられる一例を説明する。
遊技価値管理装置は、少なくともROM及びRWM(あるいは、RAM)を備え、パチスロ機1に設けられる装置であって、通信装置(以下では、このような通信装置を「接続端子板」として説明する場合がある)を介して外部の遊技価値提供装置(以下では、このような遊技価値提供装置を「通信専用ユニット」として説明する場合がある)と双方向通信可能に接続される。遊技価値管理装置は、外部の遊技価値提供装置との間で必要な通信を行うことにより、遊技価値の貸出動作(すなわち、遊技者が遊技価値のベット操作を行う上で必要な遊技価値を提供する動作)、遊技価値の付与動作(すなわち、遊技価値の付与に係る役に入賞(当該役が成立)した等の場合に遊技者に対して付与に係る遊技価値を提供する動作)、及びこれらの動作によって提供された遊技価値を電磁的に記録する動作等を行い得るものとする。なお、遊技価値提供装置は、「遊技価値(遊技媒体)取扱装置」、「遊技価値(遊技媒体)貸出装置」あるいは「サンド」等と称されることがある。
また、外部の遊技価値提供装置は、外部の出玉管理装置(出玉管理サーバ)に接続されており、遊技価値管理装置は、外部の出玉管理装置に対し、通信装置及び外部の遊技価値提供装置を介して出玉管理情報を送信可能に構成される。ここで、出玉管理情報は、外部の出玉管理装置が出玉の管理を可能とするために必要な各種の情報で構成される。なお、出玉管理情報の一例については後述する。また、外部の遊技価値提供装置と外部の出玉管理装置との間は、例えば、インターネット回線によって接続される。
ここで、「出玉」とは、直接的には払出された遊技媒体数を意味するものであるが、本実施形態では、例えば、払出数からベット数を減じた差枚数(純増数)等の遊技者に対する特典の付与度合い(例えば、遊技者がどの程度プラスとなったか(遊技店がどの程度マイナスとなったか)、あるいは遊技者がどの程度マイナスとなったか(遊技店がどの程度プラスとなったか等))や、有利状態(例えば、ボーナス状態、AT状態、あるいは一連の有利区間等)の継続度合い、あるいはこれらの組合せによって想定される射幸性の程度等も含む概念となっている。
また、例えば、パチスロ機1の前面側に、保有する遊技価値数を表示する保有遊技価値数表示装置(不図示)を設けることとし、遊技価値管理装置は、その遊技価値数の管理結果に基づいてこの保有遊技価値数表示装置に表示される遊技価値数を管理するようにしてもよい。すなわち、遊技価値管理装置は、遊技者が遊技の用に供することができる遊技価値の総数を電磁的方法により記録するのみならず、当該記録結果の表示を制御可能なものとして構成してもよい。なお、この場合、遊技価値管理装置は、遊技者が、記録された遊技価値数を示す信号を外部の遊技価値提供装置に対して自由に送信させることできる性能を有し、また、遊技者が直接操作する場合以外には記録された遊技価値数を減ずることができない性能を有し、また、記録された遊技価値数を示す信号は、通信装置を介してでなければ送信できない性能を有することが望ましい。
なお、遊技価値管理装置は、外部の遊技価値提供装置を用いて遊技者の遊技価値を電磁的に管理する機能のみならず、遊技者の物理的動作によってベットされる遊技価値数やパチスロ機1の物理的動作によって払出される遊技価値数を管理する機能を有していてもよい。すなわち、従来のパチスロ機1における実際のメダルの投入や払出の管理をも可能とするものであってもよい。このようにすれば、パチスロ機1を従来の手法によって制御することもできるし、上述のメダルレス遊技機のような手法によって制御することもできるため、パチスロ機1がいずれの仕様となった場合であっても共通の構成とすることができる。また、この場合、遊技価値管理装置が、上述のセレクタ31やホッパー装置32を直接的に制御する方式を採用することもできるし、これらが主制御回路100(主制御基板71)によって制御され、その制御結果が送信されることにより間接的に制御する方式を採用することもできる。
また、パチスロ機1には上記の他、遊技者が操作可能な貸出操作手段や返却(精算)操作手段等のメダルレス遊技機の動作に必要な各種操作手段が設けられるものとすればよい。また、遊技価値提供装置には、紙幣等の有価価値の投入口、記録媒体(例えばICカード)の挿入口、携帯端末から電子マネー等の入金を行うための非接触通信アンテナ等の各種装置に加え、遊技者が操作可能な貸出操作手段や返却操作手段等のメダルレス遊技機の動作に必要な各種操作手段が設けられるものとすればよい(いずれも不図示)。なお、挿入可能な記録媒体には、遊技店で当日発行される非会員記録媒体のみならず、遊技店の会員が保有する会員記録媒体も含まれる。非会員記録媒体に記録された遊技価値は当日限り有効となる(翌日以降は無効となる)が、会員記録媒体に記録された遊技価値は翌日以降も有効となる。
この場合の遊技の流れの一例を説明する。例えば、まず、遊技者は遊技価値提供装置に対しいずれかの方法で有価価値を入金する。遊技価値提供装置は、遊技者のいずれかの貸出操作手段への操作に応じて、所定数の有価価値を減算し、減算した有価価値に対応する遊技価値をパチスロ機1に提供する。そして、遊技者は遊技を行い、さらに遊技価値が必要となった場合には上記操作を繰り返し行う。その後、遊技の結果によって所定数の遊技価値を獲得してから遊技を終了する際には、遊技者はいずれかの返却操作手段を操作する。遊技価値管理装置は、遊技者のいずれかの返却操作手段への操作に応じて、遊技価値提供装置に対し遊技価値数を送信する。遊技価値提供装置は、送信された遊技価値数を記録した記録媒体を排出する。遊技価値管理装置は、遊技価値数を送信したときに自身が記憶する遊技価値数をクリアする。遊技者は、排出された記録媒体を景品に交換するために景品交換所等に持っていくこともできるし、また、排出された記録媒体を他のパチスロ機1に対応する遊技価値提供装置に挿入することで、台移動して遊技を続けることもできる。また、排出された記録媒体が会員記録媒体であれば、翌日以降も有効であるため、ここで遊技をやめることもできる。
なお、上記の一例では、遊技者の返却操作に応じて、遊技価値管理装置が遊技価値提供装置に対して全遊技価値数を送信するものとしていたが、遊技者の返却操作の態様により、遊技者が所望する遊技価値数のみを送信可能に構成してもよい。すなわち、遊技者が保有する遊技価値を分割できるようにしてもよい。また、遊技価値提供装置は、送信された遊技価値数を記録媒体に記録して排出するものとしていたが、上述の非接触通信アンテナ等を用いて遊技者の携帯端末にこれと同様の価値となる情報を送信してもよいし、また、同等の価値となるものを遊技者に提供するものである限り、例えば、現金又は現金等価物を排出するようにしてもよい。
また、パチスロ機1又は遊技価値提供装置において、遊技者が操作可能なロック操作手段を設け、このロック操作手段への操作に応じて、遊技価値管理装置と遊技価値提供装置との間で通信できない状態(ロック状態)に制御可能としてもよい。なお、この場合、パチスロ機1又は遊技価値提供装置において、例えば、暗証番号の設定(及び設定した暗証番号の入力)、ワンタイムパスワードの発行(及び発行したワンタイムパスワードの入力)、あるいは生体認証等の認証処理が行い得るようにし、当該認証処理の結果が正常である場合に当該ロック状態が解除されるように構成すればよい。
ここまで説明したメダルレス遊技機によれば、遊技媒体が物理的に遊技に供される場合と比べて、例えば、メダル投入口5やメダル払出口11等の一部の外部構造、あるいはセレクタ31やホッパー装置32等の一部の内部構造についてはこれを設ける必要がなくなることから、遊技機の原価や製造コストを削減することができるのみならず、遊技機の消費電力を減らすことができる。また、遊技機の内部にアクセスすることがより困難となることから、遊技機に対する不正行為を防止することができる。さらに、遊技者が遊技媒体に直接的に接触しないことから、遊技環境が改善し、騒音も減らすことができる。すなわち、遊技機をとりまく種々の環境を改善することができる遊技機を提供することが可能となる。
(メダルレス遊技機の構成例)
続いて、図34を参照して、パチスロ機1をメダルレス遊技機として構成した場合の構成例について説明する。図34は、メダルレス遊技機の構成の一例を示す図である。なお、以下では、主として、メダル数制御基板(遊技価値管理装置)が設けられた場合の構成例について説明する。
上述のとおり、メダル数制御基板は、主制御基板71に接続され、遊技者が保有するメダル数(遊技価値数)を管理する。また、メダル数制御基板は、接続端子板(通信装置)を介して通信専用ユニット(遊技価値提供装置)に接続される。また、メダル数制御基板は、接続端子板及び通信専用ユニットを介し、出玉管理装置に対して出玉管理情報を送信する。また、メダル数制御基板には、メダル数制御回路(不図示)が搭載される。また、メダル数制御回路は、例えば、メダル数制御CPU(不図示)と、メダル数制御ROM(不図示)と、メダル数制御RWM(不図示)とを含んで構成される。
なお、出玉管理装置は、例えば、遊技機メーカが加入する組合(の情報センタ)が管理する出玉管理用のサーバであり、送信された出玉管理情報が出玉管理装置に蓄積されることで、各遊技機の射幸性が適切なものであるか否か(出玉性能)を監視可能にする目的で設けられるものである。
したがって、このような観点より、メダル数制御基板及び接続端子板は、主制御基板71と同様にパチスロ機1において重要な機能を担うものであることから、不正行為や不正改造を防止できる態様でパチスロ機1の内部に設けられている必要がある。図34に示す構成例1及び構成例2は、そのような態様の一例を示している。
<構成例1>
図34に示す構成例1は、メダル数制御基板及び接続端子板が、主制御基板71と同様に、主制御基板ケース内に収容されていることを示している。ここで、主制御基板ケースには、通常、その開放(あるいは取り外し)を困難とするため、あるいは開放された痕跡(あるいは開放された回数)を認識できるようにするための種々の封印処理が施されている(例えば、かしめによる封印や封印シールの貼付、あるいはかしめを切断した記録を記載するかしめシールの貼付等)。
したがって、メダル数制御基板及び接続端子板を主制御基板ケース内に収容すれば、主制御基板71と同様のセキュリティ効果を得ることができ、不正行為や不正改造を適切に防止できる。
<構成例2>
図34に示す構成例2は、メダル数制御基板及び接続端子板が、上述の構成例1とは異なり、主制御基板ケースとは別体に設けられたメダル数制御基板ケース内に収容されていることを示している。なお、メダル数制御基板ケースは、主制御基板ケースと同様に透明(あるいは略透明)に構成された樹脂製のケースとして構成されるものとし、その内部に収容されたメダル数制御基板及び接続端子板が、容易に視認可能な状態で収容されるものとする。
ここで、構成例2のメダル数制御基板ケースでは、主制御基板ケースと同様の封印処理が施される構成とすることもできるし、少なくともその一部の封印処理のみが施される構成とすることもできる。例えば、メダル数制御基板ケースでは、主制御基板ケースと同様にかしめによる封印は行われるが、封印シールは貼付されないといった構成としてもよい。また、例えば、主制御基板ケースでは、予め定められたかしめシールを使用することが義務付けられるが、メダル数制御基板ケースでは、かしめシールとして任意のシールを使用することができるようにしてもよい。
<蓄積データ例>
図34に示す蓄積データ例は、出玉管理装置に蓄積される各種データの一例を示している。すなわち、メダル数制御基板が、接続端子板及び通信専用ユニットを介して出玉管理装置に送信する出玉管理情報の一例を示している。なお、これはあくまで一例であり、図34に示す各種の情報のうち、その一部を送信しない構成とすることもできるし、図34に示す各種の情報以外の情報を送信する構成とすることもできる。
また、メダル数制御基板が通信専用ユニットに情報を送信するタイミングも任意であるし、通信専用ユニットが出玉管理装置に情報を送信するタイミングも任意である。出玉管理装置により、少なくとも一単位(例えば、遊技店の1営業日)ごとに各遊技機の出玉性能を監視可能とする態様であれば、いずれのタイミングで送信されるようにしてもよい。例えば、メダル数制御基板が通信専用ユニットに情報を送信するタイミングと、通信専用ユニットが出玉管理装置に情報を送信するタイミングとは異なるタイミングであってもよい。また、例えば、メダル数制御基板が通信専用ユニットに情報を送信するタイミングは、情報の種類に応じて異なるタイミングであってもよい。
蓄積データ「総投入枚数」は、各遊技機の電源が投入されてからの一単位あたりの累積投入枚数である。例えば、メダル数制御基板は、再遊技の作動によってベットされたものを除き、遊技者のベット操作によってベットされた遊技価値数の情報を所定のタイミング(例えば、単位遊技ごと)で通信専用ユニットに送信し、通信専用ユニットは、当該情報の累計を所定のタイミング(例えば、遊技店の営業終了時点)で出玉管理装置に送信する。
蓄積データ「総払出枚数」は、各遊技機の電源が投入されてからの一単位あたりの累積払出枚数である。例えば、メダル数制御基板は、再遊技の作動によって付与されたものを除き、遊技機の払出処理によって付与された遊技価値数の情報を所定のタイミング(例えば、単位遊技ごと)で通信専用ユニットに送信し、通信専用ユニットは、当該情報の累計を所定のタイミング(例えば、遊技店の営業終了時点)で出玉管理装置に送信する。
蓄積データ「MY」は、各遊技機の電源が投入されてからの一単位中に発生した最大差枚数(要するに、一単位中において最も遊技価値が増加した期間で得られた差枚数。これを「MY」と称する)である。例えば、メダル数制御基板は、このような最大差枚数を算出し、算出した情報を所定のタイミング(例えば、遊技店の営業終了時点)で通信専用ユニットに送信し、通信専用ユニットは、当該情報を所定のタイミング(例えば、遊技店の営業終了時点)で出玉管理装置に送信する。
蓄積データ「役物総払出枚数」は、各遊技機の電源が投入されてからの一単位あたりの累積払出枚数であって、かつ、各種役物の作動中に払出された累積払出枚数である。例えば、メダル数制御基板は、各種役物の作動中に遊技機の払出処理によって付与された遊技価値数の情報を所定のタイミング(例えば、各種役物の作動中の単位遊技ごと)で通信専用ユニットに送信し、通信専用ユニットは、当該情報の累計を所定のタイミング(例えば、遊技店の営業終了時点)で出玉管理装置に送信する。
蓄積データ「連続役物総払出枚数」は、各遊技機の電源が投入されてからの一単位あたりの累積払出枚数であって、かつ、連続役物(RB。BB作動中のRBを含む)の作動中に払出された累積払出枚数である。例えば、メダル数制御基板は、連続役物の作動中に遊技機の払出処理によって付与された遊技価値数の情報を所定のタイミング(例えば、連続役物の作動中の単位遊技ごと)で通信専用ユニットに送信し、通信専用ユニットは、当該情報の累計を所定のタイミング(例えば、遊技店の営業終了時点)で出玉管理装置に送信する。
また、メダル数制御基板は、役比モニタ装置54に表示可能な各種の情報を所定のタイミング(例えば、役比モニタ装置54での算出時点)で通信専用ユニットに送信し、通信専用ユニットは、当該情報を所定のタイミング(例えば、メダル数制御基板からの送信時点)で出玉管理装置に送信する。なお、蓄積データ「役物比率」は、例えば、上述の役物割合情報に相当し、蓄積データ「連続役物比率」は、例えば、上述の連続役物割合情報に相当し、蓄積データ「有利区間比率」は、例えば、上述の特定区間割合情報に相当し、蓄積データ「指示込役物比率」は、例えば、AT状態中も集計・算出の対象とした上述の役物割合情報に相当し、蓄積データ「役物等状態比率」は、例えば、各種役物の作動中も集計・算出の対象とした上述の特定区間割合情報に相当するものである。
蓄積データ「遊技回数」は、各遊技機の電源が投入されてからの一単位あたりの累積遊技回数である。例えば、メダル数制御基板は、遊技が行われた遊技数の情報を所定のタイミング(例えば、単位遊技ごと)で通信専用ユニットに送信し、通信専用ユニットは、当該情報の累計を所定のタイミング(例えば、遊技店の営業終了時点)で出玉管理装置に送信する。
蓄積データ「主制御チップID番号」は、各遊技機の主制御回路100の個体識別番号(「CPUID」ともいう。これを「チップID番号」と称する)である。例えば、メダル数制御基板は、通信専用ユニットに各種情報を送信する際、この個体識別番号を含む情報を送信し、通信専用ユニットは、出玉管理装置に各種情報を送信する際、送信されたこの個体識別番号を含む情報を送信する。
蓄積データ「主制御チップメーカコード」は、各遊技機の主制御回路100のメインROM102の管理エリアに記録されたメーカコードである。例えば、メダル数制御基板は、通信専用ユニットに各種情報を送信する際、このメーカコードを含む情報を送信し、通信専用ユニットは、出玉管理装置に各種情報を送信する際、送信されたこのメーカコードを含む情報を送信する。
蓄積データ「主制御チップ製品コード」は、各遊技機の主制御回路100のメインROM102の管理エリアに記録された製品コードである。例えば、メダル数制御基板は、通信専用ユニットに各種情報を送信する際、この製品コードを含む情報を送信し、通信専用ユニットは、出玉管理装置に各種情報を送信する際、送信されたこの製品コードを含む情報を送信する。
蓄積データ「メダル数制御チップID番号」は、各遊技機のメダル数制御回路の個体識別番号である。例えば、メダル数制御基板は、通信専用ユニットに各種情報を送信する際、この個体識別番号を含む情報を送信し、通信専用ユニットは、出玉管理装置に各種情報を送信する際、送信されたこの個体識別番号を含む情報を送信する。なお、メダル数制御基板を設けることなく、主制御基板71によって各種情報が通信専用ユニットに送信されるように構成した場合、当該情報は「0」となる。
蓄積データ「メダル数制御チップメーカコード」は、各遊技機のメダル数制御回路のメダル数制御ROMの管理エリアに記録されたメーカコードである。例えば、メダル数制御基板は、通信専用ユニットに各種情報を送信する際、このメーカコードを含む情報を送信し、通信専用ユニットは、出玉管理装置に各種情報を送信する際、送信されたこのメーカコードを含む情報を送信する。なお、メダル数制御基板を設けることなく、主制御基板71によって各種情報が通信専用ユニットに送信されるように構成した場合、当該情報は「0」となる。
蓄積データ「メダル数制御チップ製品コード」は、各遊技機のメダル数制御回路のメダル数制御ROMの管理エリアに記録された製品コードである。例えば、メダル数制御基板は、通信専用ユニットに各種情報を送信する際、この製品コードを含む情報を送信し、通信専用ユニットは、出玉管理装置に各種情報を送信する際、送信されたこの製品コードを含む情報を送信する。なお、メダル数制御基板を設けることなく、主制御基板71によって各種情報が通信専用ユニットに送信されるように構成した場合、当該情報は「0」となる。
このように、出玉管理装置は、遊技機から送信された各種の情報(出玉管理情報)を蓄積可能としている。また、出玉管理情報には、遊技機の個体を識別可能な複数の個体識別情報(例えば、上述の「主制御チップID番号」~「メダル数制御チップ製品コード」)が含まれる。したがって、出玉管理装置は、これらの個体識別情報によって送信元の遊技機を特定することができるとともに、例えば、あるときから、「主制御チップID番号」と「メダル数制御チップID番号」との対応関係が異なるものとなった場合には、いずれかの制御基板が交換された可能性(すなわち、不正行為や不正改造が行われた可能性)を認識することができる。
また、出玉管理情報には、一単位あたりの出玉性能を識別可能な複数の出玉情報(例えば、上述の「総投入枚数」~「遊技回数」)が含まれる。したがって、出玉管理装置は、これらの出玉情報によって送信元の遊技機の射幸性が適切な範囲のものとなっているかを認識することができる。例えば、あるときから、「総払出枚数」や「指示込役物比率」が著しく高い値となった場合には、不正行為や不正改造が行われた可能性、あるいはそもそもの仕様設計に何らかの不備があった可能性等を認識することができる。
そして、出玉管理装置によって上述のような可能性が認識された場合には、遊技店あるいは遊技機メーカ等にその結果が知らされ、適切な対処が行われることが期待できる。すなわち、複数の管理遊技機と、管理遊技機から送信された出玉管理情報を出玉管理装置に送信する遊技価値提供装置(通信専用ユニット)と、送信された出玉管理情報に基づいて各管理遊技機の出玉性能を管理する出玉管理装置とを含む管理システムが構築されることで、管理下にある全ての管理遊技機を適切に管理することを可能としている。
<変形例1>
上述のとおり、メダルレス遊技機では、メダル数制御基板によって、遊技者の保有する遊技価値数が管理されるように構成することができる。したがって、このような管理状況、あるいはその他の情報を遊技店の管理者が把握できるように、メダル数制御基板には、メダル数モニタ装置(不図示)が設けられるようにしてもよい。
メダル数モニタ装置は、例えば、4桁の7セグメントLEDにより構成され、メダル数制御基板ケースの内部に設けられる。メダル数モニタ装置は、メダル数制御CPU(あるいは、メインCPU101であってもよい)によって集計・算出された遊技価値数に関する各種の情報(例えば、上述の出玉管理情報の一部又は全部)を順次表示する。なお、メダル数モニタ装置によって役比モニタ装置54の表示内容が全て表示されるのであれば、役比モニタ装置54を設けないようにしてもよい。あるいは、役比モニタ装置54をメダル数モニタ装置と兼用して用いる構成としてもよい。
また、メダル数モニタ装置は、メダル数制御基板上に実装されるようにしてもよいし、メダル数制御基板に接続された他の基板(例えば、接続端子板)上に実装されるようにしてもよい。また、キャビネットG内であれば、他の場所に設けられるようにしてもよい。例えば、メダル数制御基板ケース上に設けられるようにしてもよい。また、メダル数モニタ装置における表示を開始させ、あるいはその内容を切替えるための管理スイッチをキャビネットG内に設けるようにし、これが操作された場合に各種の情報が表示されるようにしてもよい。また、このような管理スイッチを使用することを前提として、例えば、情報表示装置14をメダル数モニタ装置と兼用して用いる構成としてもよい。
なお、メダル数モニタ装置は、自身に関連する各種エラー状態が発生したとき、発生したエラー状態の種類を表示するものとしてもよい。例えば、主制御基板71との通信エラーが発生した場合、接続端子板との通信エラーが発生した場合、遊技価値提供装置との通信エラーが発生した場合、あるいはメダル数制御RWMに異常が発生した場合等の場合には、これに対応する数値を表示するものとしてもよい。なお、この場合、表示された数値がいずれのエラー状態に対応するものであるかを遊技店の管理者が容易に認識可能とするため、メダル数制御基板ケース又はその近傍に、その対応関係を示す説明部(シールの貼付や印字等)を設けるようにすればよい。
<変形例2>
上述のとおり、メダルレス遊技機では、メダル数制御基板は接続端子板を介して外部に出玉管理情報を送信するように構成することができる。ここで、本実施形態では、外部に情報を送信するものとして他に外部集中端子板55が設けられている。したがって、接続端子板と外部集中端子板55とを、例えば、以下のように構成することができる。
例えば、接続端子板と外部集中端子板55とを共通の端子板として構成する。これにより、部品点数を削減することができるのみならず、外部に向けた配線も削減することができるため、セキュリティ効果を高めることができる。
また、例えば、接続端子板と外部集中端子板55とを1つのユニットとして構成する。また、例えば、接続端子板と外部集中端子板55とを少なくともキャビネットG内において近傍に配置する。これにより、接続時の作業効率を高めることができる。また、配線の長さを一定のものとすることができ、また、配線箇所を限定することもできるため、セキュリティ効果を高めることができる。
<変形例3>
上述のとおり、メダルレス遊技機では、出玉管理装置に対して出玉管理情報が送信されるように構成することができる。また、出玉管理装置では、送信された出玉管理情報によって各メダルレス遊技機の出玉性能を適切に管理することができる。したがって、このようにして出玉性能が適切に管理され得ることを前提として、上述のリミッタを設けないようにしてもよい。すなわち、一定の規制条件が成立したことに基づいて有利区間を強制的に終了させる機能を有しないものとしてもよい。
また、出玉性能を適切に管理する機能をメダル数制御基板にもたせるようにし、このようにして出玉性能が適切に管理され得ることを前提として、上述のリミッタを設けないようにしてもよい。すなわち、一定の規制条件が成立したことに基づいて有利区間を強制的に終了させる機能を有しないものとしてもよい。
例えば、メダル数制御基板が、出玉監視用RWM(上述のメダル数制御RWMであってもよいし、別のRWMであってもよい)を含んで構成されるようにする。出玉監視用RWMは、例えば、設定変更時には初期化されるが、有利区間終了時には初期化されないようにして出玉を監視する。そして、監視した出玉が一定の閾値を超えた場合には、例えば、有利区間自体は強制的に終了させないが、ナビ発生確率を低下させたり、AT状態が延長される確率を低下させたり、あるいはAT状態自体は終了させたりして出玉性能を低下させる制御を行い得るものとする。このようにしても、出玉性能を適切に管理することが可能となる。なお、この場合、このような制御結果を出玉管理情報として出玉管理装置に送信可能としてもよい。すなわち、メダル数制御基板と出玉管理装置との双方において、各メダルレス遊技機の出玉性能を管理し得る構成としてもよい。
(パチスロ機の主制御基板の構成例)
続いて、図35を参照して、パチスロ機1の主制御基板71の構成例について説明する。図35は、主制御基板71の構成の一例を示す図である。なお、以下では、主として、主制御基板71のリユース(再利用)の構成例について説明する。
上述のとおり、パチスロ機1では、主制御基板71の仕様には種々の制約があり、その1つとして、主制御基板71上には、製造業者名及び基板管理番号を印字することが必要となっている。製造業者名は、パチスロ機1を製造する遊技機メーカ名であり、管理番号は、主制御基板71の型式を特定するための番号である。
<構成例1>
図35に示す構成例1は、主制御基板71において、製造業者名及び基板管理番号を従来のように文字にて印字していることを示している。ここで、図35に示す構成例1では、まず、株式会社BBによって当該主制御基板71が搭載されたパチスロ機1(以下、「機種A」として説明する)が製造されたものとする。このとき、当初は、下段の製造業者名「株式会社BB」及び基板管理番号「BB-00-11-22」しか印字されていない。その後、機種Aが遊技店から撤去され、例えば、株式会社AAが当該主制御基板71をリユースして異なるパチスロ機1(以下、「機種B」として説明する)を製造しようとした場合、株式会社AAは、印字されていた下段の製造業者名及び基板管理番号をレーザー刻印で削除し、違うスペースに自社に係る製造番号及び基板管理番号(例えば、図35に示す構成例1の上段の製造業者名「株式会社AA」及び基板管理番号「AA-00-11-22」)を新たに印字しなければならない。
そして、その後、機種Bが遊技店から撤去され、仮に、例えば、株式会社BBが当該主制御基板71をリユースして異なるパチスロ機1(以下、「機種C」として説明する)を製造しようとした場合、株式会社BBは、印字されていた上段の製造業者名及び基板管理番号をレーザー刻印で削除し、違うスペースに自社に係る製造番号及び基板管理番号を新たに印字しなければならないわけであるが、図35に示す構成例1ではもう空きスペースがないため、ハードウェア的にはまだ十分にリユースが可能であるにもかかわらず、上述のような制約のために当該主制御基板71をリユースできない場合があるという問題があった。
なお、これは、当初から複数の製造業者名及び基板管理番号を印字していた場合であっても同様である。例えば、株式会社AAと株式会社BBの双方に係る製造番号及び基板管理番号が予め印字されていたとしても、機種Aを製造する時点で株式会社AAに係る製造番号及び基板管理番号はレーザー刻印で削除されてしまうからである。よって、株式会社BBではリユースできる可能性はあるものの、株式会社AAではリユースできなくなってしまう。これに対し、以下の構成例2及び構成例3では上述のような問題を解消することが期待できる。すなわち、主制御基板71のような遊技の制御に用いる基板について、そのリユース性を高めることができる。
<構成例2>
図35に示す構成例2は、製造業者名及び基板管理番号を含む符号を印刷することを示している。なお、図35に示す構成例2では、製造業者名及び基板管理番号を含む符号の一例として、二次元コードであるQRコード(登録商標)を用いているが、JANコード(バーコード)や他のコードを用いることができる。すなわち、符号(コード)は、確認者が何らかの手段(例えば、携帯端末等)によって一義的に製造業者名及び基板管理番号を特定可能な情報を含むものであれば、どのようなものであってもよい。
図35に示す構成例2では、まず、株式会社BBによって機種Aが製造されたものとしたとき、右から1番目の符号が印刷される。右から1番目の符号には、株式会社BBに係る製造番号及び基板管理番号を特定可能な情報が含まれる。その後、機種Aが遊技店から撤去され、例えば、株式会社AAが機種Bを製造しようとしたとき、右から2番目の符号が印刷され、右から1番目の符号はレーザー刻印で削除される。右から2番目の符号には、株式会社AAに係る製造番号及び基板管理番号を特定可能な情報が含まれる。
その後、機種Bが遊技店から撤去され、例えば、株式会社BBが機種Cを製造しようとしたとき、右から3番目の符号が印刷され、右から2番目の符号はレーザー刻印で削除される。右から3番目の符号には、株式会社BBに係る製造番号及び基板管理番号を特定可能な情報が含まれる。その後、機種Cが遊技店から撤去され、例えば、株式会社AAが当該主制御基板71をリユースして異なるパチスロ機1を製造しようとしたときであっても、株式会社AAは、右から3番目の符号をレーザー刻印で削除し、右から4番目の符号を印刷し、右から4番目の符号には、株式会社AAに係る製造番号及び基板管理番号を特定可能な情報が含まれるようにすれば、さらに新たなパチスロ機1に当該主制御基板71をリユースすることが可能となる。
すなわち、図35に示す構成例2では、製造業者名及び基板管理番号を含む符号を印刷することで、主制御基板71の表面において、製造業者名及び基板管理番号の1個あたりの印字(印刷)スペースを節約することができるので、図35に示す構成例1と比べて、そのリユース性を高めることが可能となっている。
<構成例3>
図35に示す構成例3は、上述の構成例2と同様に、製造業者名及び基板管理番号を含む符号を印刷することを示している。なお、図35に示す構成例3では、当初から複数(例えば、4個)の符号が印刷されている。例えば、株式会社AA分及び株式会社BB分がそれぞれ2個ずつ印刷されているものとする。また、主制御基板71の表面(あるいは、これに対応する主制御基板ケース上であってもよい)において、各符号に対応する箇所を、例えば、帯状部材等によってかしめることにより、符号を読み取り不可能な状態に固定することを可能としている。また、例えば、帯状部材等を切断することにより、固定を解除して符号を読み取り可能な状態とすることを可能としている。
図35に示す構成例3では、まず、株式会社BBによって機種Aが製造されたものとしたとき、右から1番目の符号のみが読み取り可能な状態とされ、右から2番目~4番目の符号は読み取り不可能な状態とされる。右から1番目の符号には、株式会社BBに係る製造番号及び基板管理番号を特定可能な情報が含まれる。その後、機種Aが遊技店から撤去され、例えば、株式会社AAが機種Bを製造しようとしたとき、右から2番目の符号のみが読み取り可能な状態とされ、右から1番目、3番目及び4番目の符号は読み取り不可能な状態とされる。右から2番目の符号には、株式会社AAに係る製造番号及び基板管理番号を特定可能な情報が含まれる。
その後、機種Bが遊技店から撤去され、例えば、株式会社BBが機種Cを製造しようとしたとき、右から3番目の符号のみが読み取り可能な状態とされ、右から1番目、2番目及び4番目の符号は読み取り不可能な状態とされる。右から3番目の符号には、株式会社BBに係る製造番号及び基板管理番号を特定可能な情報が含まれる。その後、機種Cが遊技店から撤去され、例えば、株式会社AAが当該主制御基板71をリユースして異なるパチスロ機1を製造しようとしたときであっても、株式会社AAは、右から4番目の符号のみを読み取り可能な状態とし、右から1番目~3番目の符号を読み取り不可能な状態とすれば、さらに新たなパチスロ機1に当該主制御基板71をリユースすることが可能となる。
また、図35に示す構成例3では、少なくとも1つの符号を読み取り可能な状態とし、それ以外の符号読み取り不可能な状態とすればよいのであるから、さらなるリユースも可能であり、また、より多くの遊技機メーカでリユースすることも可能である。なお、図35に示す構成例3においても、かしめ穴だけを設けておき、リユースの度にかしめ穴に対応する箇所に符号を印刷していくように構成することもできる。
[第2実施形態]
以上、第1実施形態について説明した。以下、第2実施形態について説明する。第2実施形態に係るパチスロ機1の基本的な構成は、第1実施形態に係るパチスロ機1と同じである。以下においては、第1実施形態に係るパチスロ機1の構成要素と同一の構成要素には、同一の符号を付して説明することとする。また、第1実施形態における説明が第2実施形態においても当てはまる部分については、説明を省略することとする。
なお、以上の説明において、例えば、「第1実施形態では、~」や「第1実施形態のパチスロ機1では、~」のように、第1実施形態に係るパチスロ機1に限定されるような記載であったとしても、第2実施形態における趣旨を逸脱しない範囲で、第2実施形態に係るパチスロ機1にも適用することができる。従って、第1実施形態に示した各構成(変形例で示した各構成及び拡張例で示した各構成も含む)を、第2実施形態で示した構成と部分的に置換したり組み合わせたりすることが可能である。
また、第1実施形態に係るパチスロ機1と異なる形状であったとしても、同様の機能を有する構成については、便宜上、同じ符号を付している場合がある。また、第1実施形態に係るパチスロ機1と同じ形状や同じ処理であったとしても、便宜上、異なる符合やステップ番号を付している場合もある。
<ロック演出>
図36は、ロック演出の例を示す図である。図37は、ロック演出番号「1」に対応するロック演出の具体的態様を示す図である。図38は、ロック演出番号「2」に対応するロック演出の具体的態様を示す図である。図39は、ロック演出番号「3」に対応するロック演出の具体的態様を示す図である。図40は、ロック演出番号「4」に対応するロック演出の具体的態様を示す図である。図41は、ロック演出番号「5」に対応するロック演出の具体的態様を示す図である。図42は、ロック演出番号「6」に対応するロック演出の具体的態様を示す図である。
第1実施形態で説明したように、ロック演出は、遊技の進行を所定期間停止させる(遊技者の遊技操作を所定期間無効にする)演出である。本実施形態では、第1実施形態と同様に、ロック演出の実行中にリール演出乃至疑似遊技を実行することが可能なように構成されている。
第1実施形態で説明したように、リール演出は、遊技者の遊技操作を無効とした期間中において、遊技者の遊技操作によらずして各リール3L,3C,3Rを回転させたり、停止(仮停止)させたりすることで演出を行うものである。また、疑似遊技は、遊技者の遊技操作を無効とした期間中において、遊技者の遊技操作を疑似的に受け付け、これによって各リール3L,3C,3Rを回転させたり、停止(仮停止)させたりすることで演出を行うものである。
なお、ロック演出(リール演出乃至疑似遊技)においては、図柄の組合せが停止表示されることがあるが、当該図柄の組合せが停止表示されたことに基づいて遊技者に特典が付与されることはない。例えば、リール演出乃至疑似遊技において停止表示された図柄の組合せが図柄組合せテーブル(図11~図14参照)に規定された図柄の組合せと一致する場合であっても、当該図柄の組合せに応じたメダルの払出は行われない。
また、例えば、本実施形態では、リール演出乃至疑似遊技において特定の図柄組合せ(例えば、「赤7」図柄揃い)が停止表示される場合に、AT状態に移行することがあるが、これは、AT状態に移行させることが既に決定されている状態において、特定の図柄組合せ(例えば、「赤7」図柄揃い)を介して、AT状態に移行させることが決定されたことを報知(示唆)しているにすぎず、特定の図柄組合せ(例えば、「赤7」図柄揃い)が停止表示されたことを受けて、AT状態に移行させることが決定されるものではない。
本実施形態では、このようなロック演出として、図36に示すようなロック演出(ロック演出番号「1」~「6」に対応するロック演出)が設けられている。ロック演出番号「1」~「6」に対応するロック演出は、それぞれ、下記(i)~(iv)のロック演出のうちの一のロック演出、又は、これらのロック演出のうちの2つのロック演出の組合せにより構成されている。
(i)リール演出において「赤7」図柄が揃う
(ii)リール演出において「赤7」図柄が揃わない
(iii)疑似遊技において「赤7」図柄が揃う
(iv)疑似遊技において「赤7」図柄が揃わない
ロック演出番号「1」に対応するロック演出においては、上記(i)の演出が行われる。ロック演出番号「2」に対応するロック演出においては、上記(ii)の演出が行われる。ロック演出番号「3」に対応するロック演出においては、上記(iii)の演出が行われる。ロック演出番号「4」に対応するロック演出においては、上記(iv)の演出が行われる。ロック演出番号「5」に対応するロック演出においては、上記(iv)の演出が行われた後、上記(i)の演出が行われる。ロック演出番号「6」に対応するロック演出においては、上記(ii)の演出が行われた後、上記(iii)の演出が行われる。
なお、本実施形態では、第1実施形態と同様の図柄配置テーブル(図9参照)が用いられており、「赤7」は、図柄位置「0」に配置されている。図37~図42では、停止表示される図柄に対応する図柄位置を示す数字を併せて示している。
具体的に、図37に示すように、ロック演出番号「1」に対応するロック演出においては、各リール3L,3C,3Rの回転が開始した後(図37(a)参照)、遊技者の停止操作によらずして(自動的に)右リール3Rの回転が停止し、右リール3Rの中段領域に「赤7」が停止表示される(図37(b)参照)。続いて、遊技者の停止操作によらずして(自動的に)中リール3Cの回転が停止し、中リール3Cの中段領域に「赤7」が停止表示される(図37(c)参照)。そして、遊技者の停止操作によらずして(自動的に)左リール3Lの回転が停止し、左リール3Lの中段領域に「赤7」が停止表示される(図37(d)参照)。
図38に示すように、ロック演出番号「2」に対応するロック演出においては、各リール3L,3C,3Rの回転が開始した後(図38(a)参照)、遊技者の停止操作によらずして(自動的に)右リール3Rの回転が停止し、右リール3Rの中段領域に「赤7」が停止表示される(図38(b)参照)。続いて、遊技者の停止操作によらずして(自動的に)中リール3Cの回転が停止し、中リール3Cの中段領域に「赤7」が停止表示される(図38(c)参照)。そして、遊技者の停止操作によらずして(自動的に)左リール3Lの回転が停止し、左リール3Lの中段領域に「赤7」以外の図柄(この例では、「白ブランク1」)が停止表示される(図38(d)参照)。
図39に示すように、ロック演出番号「3」に対応するロック演出においては、各リール3L,3C,3Rの回転が開始した後(図39(a)参照)、右リール3Rに対する停止操作に応じて右リール3Rの回転が停止し、右リール3Rの中段領域に「赤7」が停止表示される(図39(b)参照)。この状態において、右リール3Rは、所定のタイミングで揺動している。続いて、中リール3Cに対する停止操作に応じて中リール3Cの回転が停止し、中リール3Cの中段領域に「赤7」が停止表示される(図39(c)参照)。この状態において、中リール3Cは、所定のタイミングで揺動しており、右リール3Rの揺動も継続している。そして、左リール3Lに対する停止操作に応じて左リール3Lの回転が停止し、左リール3Lの中段領域に「赤7」が停止表示される(図39(d)参照)。この状態において、左リール3Lは、所定のタイミングで揺動しており、右リール3R及び中リール3Cの揺動も継続している。
図40に示すように、ロック演出番号「4」に対応するロック演出においては、各リール3L,3C,3Rの回転が開始した後(図40(a)参照)、右リール3Rに対する停止操作に応じて右リール3Rの回転が停止し、右リール3Rの中段領域に「赤7」が停止表示される(図40(b)参照)。この状態において、右リール3Rは、所定のタイミングで揺動している。続いて、中リール3Cに対する停止操作に応じて中リール3Cの回転が停止し、中リール3Cの中段領域に「赤7」が停止表示される(図40(c)参照)。この状態において、中リール3Cは、所定のタイミングで揺動しており、右リール3Rの揺動も継続している。そして、左リール3Lに対する停止操作に応じて左リール3Lの回転が停止し、左リール3Lの中段領域に「赤7」以外の図柄(この例では、「白ブランク1」)が停止表示される(図40(d)参照)。この状態において、左リール3Lは、所定のタイミングで揺動しており、右リール3R及び中リール3Cの揺動も継続している。
図41に示すように、ロック演出番号「5」に対応するロック演出においては、各リール3L,3C,3Rの回転が開始した後(図41(a)参照)、右リール3Rに対する停止操作に応じて右リール3Rの回転が停止し、右リール3Rの中段領域に「赤7」が停止表示される(図41(b)参照)。この状態において、右リール3Rは、所定のタイミングで揺動している。続いて、中リール3Cに対する停止操作に応じて中リール3Cの回転が停止し、中リール3Cの中段領域に「赤7」が停止表示される(図41(c)参照)。この状態において、中リール3Cは、所定のタイミングで揺動しており、右リール3Rの揺動も継続している。そして、左リール3Lに対する停止操作に応じて左リール3Lの回転が停止し、左リール3Lの中段領域に「赤7」以外の図柄(この例では、「白ブランク1」)が停止表示される(図41(d)参照)。この状態において、左リール3Lは、所定のタイミングで揺動しており、右リール3R及び中リール3Cの揺動も継続している。その後、左リール3Lが再度回転し(図41(e)参照)、遊技者の停止操作によらずして(自動的に)左リール3Lの回転が停止し、左リール3Lの中段領域に「赤7」が停止表示される(図41(f)参照)。この状態において、左リール3Lは、所定のタイミングで揺動しており、右リール3R及び中リール3Cの揺動も継続している。
図42に示すように、ロック演出番号「6」に対応するロック演出においては、各リール3L,3C,3Rの回転が開始した後(図42(a)参照)、遊技者の停止操作によらずして(自動的に)右リール3Rの回転が停止し、右リール3Rの中段領域に「赤7」が停止表示される(図42(b)参照)。続いて、遊技者の停止操作によらずして(自動的に)中リール3Cの回転が停止し、中リール3Cの中段領域に「赤7」が停止表示される(図42(c)参照)。そして、遊技者の停止操作によらずして(自動的に)左リール3Lの回転が停止し、左リール3Lの中段領域に「赤7」以外の図柄(この例では、「白ブランク1」)が停止表示される(図42(d)参照)。その後、左リール3Lが再度回転し(図42(e)参照)、左リール3Lに対する停止操作に応じて左リール3Lの回転が停止し、左リール3Lの中段領域に「赤7」が停止表示される(図42(f)参照)。この状態において、左リール3Lは、所定のタイミングで揺動している一方、右リール3R及び中リール3Cは揺動していない。なお、左リール3Lの中段領域に「赤7」が停止表示された後に、左リール3Lと同様に、右リール3R及び中リール3Cが所定のタイミングで揺動するようにしてもよい。
<ロック演出決定処理>
図43は、主制御回路において行われるロック演出決定処理を示すフローチャートである。
図43に示すロック演出決定処理は、図23(メイン処理)のステップS6の処理(遊技開始時状態制御処理)が実行された後に、主制御回路100において行われる処理である。
ロック演出決定処理において、まず、メインCPU101は、現在の遊技区間が有利区間であるか否かを判断する(ステップS1001)。第1実施形態で説明したように、有利区間は、遊技者にとって有利な停止操作の情報が報知される遊技状態(AT状態)に制御可能な遊技期間であり、有利区間としては、演出区間(有利区間・通常遊技)及び増加区間(有利区間・疑似ボーナス)が設けられている(図5参照)。演出区間は、遊技者にとって有利な停止操作の情報が報知されない遊技状態(非AT状態)であり、遊技者にとって不利な遊技状態である点においては非有利区間と同様であるが、モード移行が行われる点において非有利区間と異なっている。増加区間は、AT状態(遊技者にとって有利な遊技状態)である。
現在の遊技区間が有利区間ではないと判断した場合、メインCPU101は、本サブルーチンを終了する。一方、現在の遊技区間が有利区間であると判断した場合、メインCPU101は、疑似ボーナス中であるか否かを判断する(ステップS1002)。第1実施形態で説明したように、疑似ボーナスは、遊技者にとって有利な停止操作の情報が報知される遊技状態(AT状態)である。メインCPU101は、メインRAM103のモードフラグ格納領域(図20参照)を参照することにより、疑似ボーナス中であるか否かを判断することができる。
疑似ボーナス中であると判断した場合、メインCPU101は、疑似ボーナスに移行したのが今回遊技であるか否かを判断する(ステップS1003)。第1実施形態で説明したように、内部抽籤処理(図23のステップS5参照)により内部当籤役が決定されると、当該内部当籤役に応じた二次情報(サブフラグ)としての有利区間当籤時サブフラグ(図7(a)参照)が決定される。そして、演出区間(有利区間・通常遊技)においては、疑似ボーナス移行抽籤テーブル(図7(c)参照)が参照され、乱数値及び有利区間当籤時サブフラグに基づく抽籤(疑似ボーナス移行抽籤)が行われることにより、疑似ボーナス移行抽籤の結果として「当籤」又は「非当籤」が決定される。「当籤」としては、「当籤(今回遊技)」及び「当籤(次回遊技)」が設けられている。
「当籤(今回遊技)」が決定された場合には、例えば、今回の遊技(当該疑似ボーナス移行抽籤が行われた遊技)における有利区間中遊技開始時処理(図28参照)のステップS106において、モードフラグ格納領域(図20参照)における「疑似ボーナス」に対応するビットが「1」にセットされる。これにより、「当籤(今回遊技)」が決定された場合には、今回の遊技から疑似ボーナスに移行する。同様に、「当籤(次回遊技)」が決定された場合には、例えば、次回の遊技(当該疑似ボーナス移行抽籤が行われた遊技の次回の遊技)における有利区間中遊技開始時処理(図28参照)のステップS106において、モードフラグ格納領域(図20参照)における「疑似ボーナス」に対応するビットが「1」にセットされる。これにより、「当籤(次回遊技)」が決定された場合には、次回の遊技から疑似ボーナスに移行する。
疑似ボーナスに移行したのが今回遊技ではないと判断した場合、メインCPU101は、1G連抽籤に当籤したか否かを判断する(ステップS1004)。第1実施形態で説明したように、疑似ボーナスにおいては、1G連抽籤テーブル(図7(d)参照)が参照され、乱数値及び有利区間当籤時サブフラグに基づく抽籤(1G連抽籤)が行われることにより、1G連抽籤の結果として「当籤」又は「非当籤」が決定される。「当籤」としては、「当籤(1G連+1)」が設けられている。
「当籤(1G連+1)」が決定された場合には、例えば、有利区間中遊技開始時処理(図28参照)のステップS103において、1G連を発生させる権利(1G連ストック)が1個付与される(1G連ストックカウンタが1加算される)。疑似ボーナスが終了したときに、1G連ストックカウンタの値が1以上である場合(すなわち、1G連ストックを保有している場合)には、1G連ストックが1つ消化され(1G連ストックカウンタが1減算され)、疑似ボーナス終了後の次回遊技から再度疑似ボーナスが開始されることになる。
ステップS1003において疑似ボーナスに移行したのが今回遊技であると判断した場合、又は、ステップS1004において1G連抽籤に当籤したと判断した場合、メインCPU101は、ロック演出番号「1」及び「6」(図36参照)のうちの何れかを抽籤により選択する(ステップS1005)。そして、メインCPU101は、ロック演出開始フラグをオンにセットし(ステップS1006)、本サブルーチンを終了する。これにより、ロック演出番号「1」又は「6」に対応するロック演出が行われることになる。ロック演出番号「1」又は「6」に対応するロック演出は、第1実施形態で説明した「赤7揃い」演出に相当する演出である。なお、1G連抽籤に当籤した場合には、疑似ボーナスに移行した場合に行われるロック演出(「赤7揃い」演出)とは異なるロック演出(例えば、第1実施形態で説明した特別ボーナス中演出)が行われるように構成してもよい。
ステップS1002において疑似ボーナス中ではないと判断した場合、メインCPU101は、特別ロック演出発生条件が成立したか否かを判断する(ステップS1007)。第1実施形態で説明したように、特別ロック演出は、有利区間当籤時サブフラグとして「確定役」(図7(a)参照)が決定され、且つ、モード移行抽籤(図8(f)参照)により天国Cモード(図6参照)に移行することが決定された場合に、所定の確率で実行可能な演出である。すなわち、特別ロック演出発生条件は、有利区間当籤時サブフラグとして「確定役」が決定され、モード移行抽籤により天国Cモードに移行することが決定され、且つ、所定の確率で当籤可能な特別ロック演出発生抽籤に当籤すること、である。
なお、有利区間当籤時サブフラグとして「確定役」が決定された場合には、疑似ボーナス移行抽籤の結果として、必ず「当籤(次回遊技)」が決定され(図7(c)参照)、疑似ボーナスへの移行が確定する。また、天国Cモードは、疑似ボーナスが連荘することが期待できるモードとなっている。疑似ボーナスが開始するとき、天井短縮抽籤テーブル(図8(e)参照)が参照され、乱数値に基づく抽籤(天井短縮抽籤)が行われることにより、天井短縮抽籤の結果として「当籤」又は「非当籤」が決定される。「当籤」が決定された場合には、疑似ボーナスが終了するときに、天井ゲーム数として「0ゲーム」がセットされる。これにより、疑似ボーナス終了後の次回遊技から再度疑似ボーナスが開始されることになる。天国Cモードは、天井短縮抽籤に当籤可能なモード(天国モード)であり、且つ、天国モードが維持されやすいモード(遊技者にとって有利なモード)となっている。
ステップS1004において1G連抽籤に当籤していないと判断した場合、又は、ステップS1007において特別ロック演出発生条件が成立していないと判断した場合、メインCPU101は、ロック演出抽籤を実行する(ステップS1008)。この処理において、メインCPU101は、乱数値に基づく抽籤を行うことにより、「当籤」又は「非当籤」を決定する。続いて、メインCPU101は、ロック演出抽籤に当籤したか否かを判断する(ステップS1009)。ロック演出抽籤に当籤していないと判断した場合、メインCPU101は、本サブルーチンを終了する。
一方、ロック演出抽籤に当籤したと判断した場合、メインCPU101は、ロック演出番号「2」及び「4」(図36参照)のうちの何れかを抽籤により選択する(ステップS1010)。そして、メインCPU101は、ロック演出開始フラグをオンにセットし(ステップS1011)、本サブルーチンを終了する。これにより、ロック演出番号「2」又は「4」に対応するロック演出(所謂ガセ演出)が行われることになる。
ステップS1007において特別ロック演出発生条件が成立したと判断した場合、メインCPU101は、ロック演出番号「3」及び「5」(図36参照)のうちの何れかを抽籤により選択する(ステップS1012)。そして、メインCPU101は、ロック演出開始フラグをオンにセットし(ステップS1013)、本サブルーチンを終了する。これにより、ロック演出番号「3」又は「5」に対応するロック演出が行われることになる。
ロック演出番号「3」又は「5」に対応するロック演出は、第1実施形態で説明した特別ロック演出に相当する演出となっている。第1実施形態と同様に、特別ロック演出は、有利区間中における遊技の進行度合い(遊技履歴)が所定の条件を満たす場合には実行されないように構成することが可能である。このような遊技履歴としては、有利区間ゲーム数カウンタの値、制御用ゲーム数カウンタの値、有利区間払出数カウンタの値、制御用払出数カウンタの値等(リミット処理において参照される値)を採用することができる。有利区間が継続する期間には上限(リミッタ)が設けられており、リミット処理は、当該リミッタに到達したことより有利区間を終了させるための処理である(図16参照)。
なお、図43に示すロック演出決定処理では、疑似ボーナス移行抽籤乃至1G連抽籤に当籤した場合にロック演出番号「1」又は「6」に対応するロック演出が行われる(ロック演出番号「3」及び「5」に対応するロック演出は行われない)こととして説明した。もっとも、本実施形態においては、疑似ボーナス移行抽籤乃至1G連抽籤に当籤した場合にロック演出番号「3」又は「5」に対応するロック演出(特別ロック演出)が行われ得ることとしてもよい。第1実施形態で説明したように、準リミット処理(ゲーム数)又は準リミット処理(払出数)が作動すると、1G連抽籤が実行されなくなる(図16参照)。また、準リミット処理(ゲーム数)又は準リミット処理(払出数)が作動すると、疑似ボーナス移行抽籤が実行されなくなるようにしてもよい。疑似ボーナス移行抽籤及び1G連抽籤が実行されなくなると、図43のステップS1003、ステップS1004、及び、ステップS1007における判断結果が全て「NO」となり、ロック演出は実行されなくなる。本実施形態においては、例えば、有利区間中の変数(有利区間ゲーム数カウンタの値、制御用ゲーム数カウンタの値、有利区間払出数カウンタの値、若しくは、制御用払出数カウンタの値、又は、これらの値と1G連ストックカウンタの値とに基づいて算出される値等)が所定の値以上となった場合に、ロック演出(特別ロック演出としての疑似遊技)が実行されなくなるように構成することが可能である。
<ロック演出実行処理>
図44は、主制御回路において行われるロック演出実行処理を示すフローチャートである。図45は、疑似遊技においてメイン表示装置に表示される画像の一例を示す図である。
図44に示すロック演出実行処理は、主制御回路100において図23(メイン処理)のステップS8(遊技開始時メイン側演出制御処理)で行われる処理である。
ロック演出実行処理において、まず、メインCPU101は、ロック演出開始フラグ(図43のステップS1006、ステップS1011、及び、ステップS1013参照)がオンにセットされているか否かを判断する(ステップS1021)。ロック演出開始フラグがオンにセットされていないと判断した場合、メインCPU101は、本サブルーチンを終了する。
一方、ロック演出開始フラグがオンにセットされていると判断した場合、メインCPU101は、ロックコマンド生成格納処理を実行する(ステップS1022)。この処理において、メインCPU101は、ロックコマンドデータを生成し、生成したロックコマンドデータをメインRAM103の通信データ格納領域に格納する。通信データ格納領域に格納されたロックコマンドデータは、通信データ送信処理(図32のステップS204参照)において主制御回路100から副制御回路200へ送信される。これにより、副制御回路200では、リールのロックが開始されたことを認識することができるようになり、各種の演出を実行するタイミング等を決定することができる。
具体的に、ロックコマンドデータを受信したことを契機として、副制御回路200では、各種ロック演出に対応する演出データがセットされる。これにより、例えば、ロック演出決定処理(図43参照)においてロック演出番号「3」~「5」のうちの何れかに対応するロック演出が選択されている場合には、図45に示す「7を狙え」演出画像1100がメイン表示装置210に表示される。「7を狙え」演出画像1100は、「右リール3R→中リール3C→左リール3L」の順序、及び、各リール3L,3C,3Rにおいて「赤7」図柄が停止表示され得るタイミングで停止操作を行うことを示唆する画像である。「7を狙え」演出画像1100を表示することによって、示唆される順序で遊技者にストップボタン8L,8C,8Rを操作させることが可能であり、その結果、遊技者を疑似遊技に参加させることができる。
次に、メインCPU101は、ロック演出開始フラグをオフにセットする(ステップS1023)。続いて、メインCPU101は、ロック演出用加速処理を実行する(ステップS1024)。この処理において、メインCPU101は、リール3L,3C,3Rの回転の開始を要求する。リール3L,3C,3Rの回転開始が要求されると、リール制御処理(図32のステップS203参照)によってステッピングモータの駆動が制御され、各リール3L,3C,3Rの回転が開始される。そして、各リール3L,3C,3Rは、その回転が定速に達するまで加速が行われ、その後、定速が維持されるように制御される。なお、当該定速に達するまでの各リール3L,3C,3Rの回転態様は、通常の回転(順回転)に限定されず、スロー回転、高速回転、逆回転、これらの組合せ等のリールアクションを含むものであってもよい。また、各リール3L,3C,3Rは、定速での回転状態を維持せずに、所定速度に達した後、すぐに減速させることとしてもよい。
リール制御処理(図32のステップS203参照)において、メインCPU101は、励磁相の励磁パターンを経時的に切り換えることによって、各リール3L,3C,3Rが図37~図42に示すような態様で回転し停止するように、各ステッピングモータ51L,51C,51Rを制御する。リール3L,3C,3Rの回転を加速させる場合、メインCPU101は、加速用の励磁パターンに基づいて励磁相が励磁されるようにパルス信号を出力する。リール3L,3C,3Rを定速で回転させる場合、メインCPU101は、定速用の励磁パターンに基づいて励磁相が励磁されるようにパルス信号を出力する。リール3L,3C,3Rの回転を減速させる場合、メインCPU101は、減速用の励磁パターンに基づいて励磁相が励磁されるようにパルス信号を出力する。リール3L,3C,3Rを停止させた状態で維持する場合、メインCPU101は、停止用の励磁パターンに基づいて励磁相が励磁されるようにパルス信号を出力する。リール3L,3C,3Rを揺動させる場合、メインCPU101は、揺動用の励磁パターンに基づいて励磁相が励磁されるようにパルス信号を出力する。各励磁パターンは、予め定められた時間に亘って保持される。当該時間は、タイマ更新処理(図32のステップS206参照)によって管理される。なお、励磁方式は、特に限定されず、2相励磁乃至1-2相励磁等を適宜採用することが可能である。また、ステッピングモータ51L,51C,51Rは、PM型のステッピングモータであってもよいし、HB型のステッピングモータであってもよい。駆動方式は、バイポーラ方式であってもよいし、ユニポーラ方式であってもよい。
ステップS1024の処理を実行した後、メインCPU101は、疑似遊技中フラグがオンにセットされているか否かを判断する(ステップS1025)。疑似遊技中フラグは、疑似遊技が実行されている状態であることを示すフラグである。図示しないが、ロック演出番号「3」~「5」のうちの何れかに対応するロック演出が選択されている場合、メインCPU101は、ステップS1024の処理において、疑似遊技中フラグをオンにセットする処理を併せて行う。また、ロック演出番号「6」に対応するロック演出が選択されている場合、メインCPU101は、リール演出において左リール3Lを停止させた状態で維持する制御(図42(d)参照)を開始するとき(各リール3L,3C,3Rの回転が開始してから所定時間が経過したとき)に、疑似遊技中フラグをオンにセットする。
疑似遊技中フラグがオンにセットされていると判断した場合、メインCPU101は、疑似遊技中処理を実行する(ステップS1026)。疑似遊技中処理については、後に図46を用いて説明する。
ステップS1025において疑似遊技中フラグがオンにセットされていないと判断した場合、又は、ステップS1026の処理を実行した後、メインCPU101は、ロック演出終了フラグがオンにセットされているか否かを判断する(ステップS1027)。ロック演出終了フラグは、ロック演出が終了したことを示すフラグである。図示しないが、ロック演出番号「1」又は「2」に対応するロック演出が選択されている場合、メインCPU101は、左リール3Lを停止させた状態で維持する制御(図37(d)及び図38(d)参照)を開始するとき(各リール3L,3C,3Rの回転が開始してから所定時間が経過したとき)に、ロック演出終了フラグをオンにセットする。また、ロック演出番号「3」又は「4」に対応するロック演出が選択されている場合、メインCPU101は、左リール3Lを揺動させる制御(図39(d)及び図40(d)参照)を開始するとき(疑似遊技における各リール3L,3C,3Rに対する停止操作が全て完了したとき)に、ロック演出終了フラグをオンにセットする(図47のステップS1073参照)。また、ロック演出番号「5」に対応するロック演出が選択されている場合、メインCPU101は、再回転後に停止した左リール3Lを揺動させる制御(図41(f)参照)を開始するとき(左リール3Lの再回転が開始してから所定時間が経過したとき)に、ロック演出終了フラグをオンにセットする(図48のステップS1084参照)。また、ロック演出番号「6」に対応するロック演出が選択されている場合、メインCPU101は、再回転後に停止した左リール3Lを揺動させる制御(図42(f)参照)を開始するとき(再回転後の疑似遊技における左リール3Lに対する停止操作が完了したとき)に、ロック演出終了フラグをオンにセットする(図49のステップS1112参照)。
ロック演出終了フラグがオンにセットされていないと判断した場合、メインCPU101は、ステップS1025に処理を戻す。一方、ロック演出終了フラグがオンにセットされていると判断した場合、メインCPU101は、ランダム遅延フラグをオンにセットし(ステップS1028)、本サブルーチンを終了する。ランダム遅延フラグは、ランダム遅延処理を行うために用いられるフラグである。第1実施形態で説明したように、ランダム遅延処理は、ロック演出の後、各リール3L,3C,3Rに対してランダムに遅延期間を発生させてから回転を開始させるための処理であり、ロック演出の結果として遊技者が「目押し」を行いやすくなってしまうことを防止するために行われる。ランダム遅延処理の詳細については、後に図51を用いて説明する。
<疑似遊技中処理>
図46は、主制御回路において行われる疑似遊技中処理を示すフローチャートである。
図46に示す疑似遊技中処理は、主制御回路100において図44(ロック演出実行処理)のステップS1026で行われる処理である。
疑似遊技中処理において、まず、メインCPU101は、ロック演出決定処理(図43参照)において選択されたロック演出番号がロック演出番号「6」であるか否かを判断する(ステップS1041)。
選択されたロック演出番号がロック演出番号「6」ではないと判断した場合、メインCPU101は、通常疑似遊技中処理を実行する(ステップS1042)。通常疑似遊技中処理については、後に図47を用いて説明する。ステップS1042の処理を実行した後、メインCPU101は、本サブルーチンを終了する。
一方、選択されたロック演出番号がロック演出番号「6」であると判断した場合、メインCPU101は、リール演出後疑似遊技中処理を実行する(ステップS1043)。リール演出後疑似遊技中処理については、後に図49を用いて説明する。ステップS1043の処理を実行した後、メインCPU101は、本サブルーチンを終了する。
<通常疑似遊技中処理>
図47は、主制御回路において行われる通常疑似遊技中処理を示すフローチャートである。
図47に示す通常疑似遊技中処理は、主制御回路100において図46(疑似遊技中処理)のステップS1042で行われる処理である。
通常疑似遊技中処理において、まず、メインCPU101は、ステップS1061~ステップS1068の処理を実行するが、これらの処理は、図29(リール停止制御処理)のステップS111~ステップS120の処理と基本的に同様の処理である。
ここで、図47に示す通常疑似遊技中処理では、図29のステップS116及びステップS117に相当する処理が行われないこととしている。すなわち、滑り駒数(ステップS117参照)は決定されず、ステップS1066の処理において、メインCPU101は、停止開始位置(ステップS116参照)にかかわらず、最終的に図柄が停止する位置として予め定められた位置を停止予定位置として決定し格納する。これにより、図39(b)~(d)、図40(b)~(d)、及び、図41(b)~(d)に示すような態様で、各リール3L,3C,3Rが停止する。疑似遊技においては、このように、停止開始位置及び滑り駒数とは無関係に予め定められた図柄が停止表示されることとしてもよいし、図29に示す(メイン遊技における)リール停止制御処理と同様に、停止開始位置及び滑り駒数に基づいて各リール3L,3C,3Rを停止させる制御を行うこととしてもよい。この場合には、例えば、ロック演出番号「3」又は「5」に対応するロック演出が選択されていても、停止操作のタイミングが適切でなかった場合には、「赤7」図柄が揃わないことになる。なお、停止開始位置及び滑り駒数に基づいて各リール3L,3C,3Rを停止させる場合、疑似遊技における最大滑り駒数は、メイン遊技における最大滑り駒数と同じであることとしてもよいし、メイン遊技における最大滑り駒数よりも多いこととしてもよいし、メイン遊技における最大滑り駒数よりも少ないこととしてもよい。
また、図29のステップS111では、各リール3L,3C,3Rが定速で回転しているときの速度(定速回転速度)の例として、80回転/1分を挙げて説明した。疑似遊技における定速回転速度は、メイン遊技における定速回転速度と同じである(例えば、80回転/1分)こととしてもよいし、メイン遊技における定速回転速度よりも速い(例えば、90~180回転/1分、あるいは、120~160回転/1分)こととしてもよいし、メイン遊技における定速回転速度よりも遅い(例えば、10~60回転/1分、あるいは、30~45回転/1分)こととしてもよい。また、図47に示す通常疑似遊技中処理では、疑似遊技においても、メイン遊技と同様に、各リール3L,3C,3Rの回転速度が定速回転速度に達するのを待って、各ストップボタン8L,8C,8Rを有効化することとしている(ステップS1062参照)。しかし、疑似遊技においては、各リール3L,3C,3Rの回転速度が定速回転速度に達する前に、各ストップボタン8L,8C,8Rを有効化することとしてもよい。
ステップS1068の処理を実行した後、メインCPU101は、制御対象リール(ステップS1065参照)が停止したか否かを判断する(ステップS1069)。この処理において、メインCPU101は、制御対象リールの回転を減速させる制御が終了したか否かを判断する。メインCPU101は、減速用の励磁パターンの保持時間が満了したとき(制御対象リールの回転を停止させるのに要する時間が経過したとき)に、制御対象リールの回転を減速させる制御が終了した(制御対象リールが停止した)ことを認識するこ
制御対象リールが停止していないと判断した場合、メインCPU101は、再度ステップS1069の処理を実行する。一方、制御対象リールが停止したと判断した場合、メインCPU101は、制御対象リールを揺動させる制御を実行する(ステップS1070)。この処理において、メインCPU101は、制御対象リールを揺動させるための揺動用の励磁パターンに対応するデータをセットする。これにより、制御対象リールに対応するステッピングモータ51が駆動制御され、制御対象リールが所定の態様で揺動する。揺動用の励磁パターンは、特に限定されないが、以下のように励磁パターンIと励磁パターンIIとを繰り返すように2相励磁を行う構成を採用することが可能である。
図示しないが、各ステッピングモータ51L,51C,51Rには、4つの励磁相(A相、B相、C相、及び、D相)が時計回りに順次配置されており、1-2相励磁のパターンとして、8つの励磁パターン(A相-B相、B相、B相-C相、C相、C相-D相、D相、D相-A相、及び、A相)が設けられている。例えば、上記励磁パターンIとして基準となる励磁パターンからのオフセット値が2となる励磁パターン(例えば、B相-C相)を時間T1 (例えば、3割込時間)に亘って保持し、上記励磁パターンIIとして基準となる励磁パターンからのオフセット値が0となる励磁パターン(例えば、A相-B相)を時間T2 (例えば、300割込時間)に亘って保持するような構成を採用することが可能である。T2 は500ms未満とすることが望ましく、また、T1 とT2 との合計時間も500ms未満とすることが望ましく、例えば、T1 を1~20ms(あるいは、2~10ms)程度の時間とし、T2 を100~490ms(あるいは、200~450ms)程度の時間とすることが可能である。また、揺動用の励磁パターンに基づく励磁制御が行われる際のステッピングモータ51の使用電流は、停止用の励磁パターンに基づく励磁制御が行われる際のステッピングモータ51の使用電流よりも多くなるように構成し、定速用の励磁パターンに基づく励磁制御が行われる際のステッピングモータ51の使用電流と同程度としてもよい。例えば、揺動用の励磁パターンに基づく励磁制御が行われる際のステッピングモータ51の使用電流は、加速用の励磁パターン乃至減速用の励磁パターンに基づく励磁制御が行われる際のステッピングモータ51の使用電流の60%程度(例えば、40~80%、あるいは、50~70%程度)としてもよい。
以上のようにステッピングモータ51を駆動制御することにより、リール3を上下に揺動させることができる(図39(b)~(d)、図40(b)~(d)、及び、図41(b)~(d)参照)。リール3の揺動態様は、遊技者が認識可能な程度にリール3が動いている限り、特に限定されない。もっとも、「揺動」とは、微振動であり、「仮停止」とも言い得るものであるため、振動の幅は、1図柄分(あるいは、1/2図柄分、1/4図柄分、1/8図柄分、又は、1/16図柄分)を超えないことが望ましい。なお、「揺動」は、リール3が一定の周期で動作する場合だけでなく、リール3が非周期的に動作する場合を含む概念である。また、リール3が略完全に停止している期間が含まれる場合も、「揺動」に含まれるが、当該期間は、500ms未満(例えば、100~490ms、あるいは、200~450ms)であることが望ましい。すなわち、500ms未満の範囲でリール3が何らかの動作を行う場合には、「揺動」と呼ぶことが可能である。
ステップS1070の処理を実行した後、メインCPU101は、有効なストップボタン8L,8C,8Rが存在するか否かを判断する(ステップS1071)。この処理は、図29(リール停止制御処理)のステップS121の処理と同様の処理である。メインCPU101は、作動ストップボタン格納領域(図21参照)を参照することにより、ストップボタン8L,8C,8Rの操作状況を認識することができる。
有効なストップボタン8L,8C,8Rが存在すると判断した場合、メインCPU101は、ステップS1063に処理を移す。一方、有効なストップボタン8L,8C,8Rが存在しないと判断した場合、メインCPU101は、ロック演出決定処理(図43参照)において選択されたロック演出番号がロック演出番号「5」であるか否かを判断する(ステップS1072)。
選択されたロック演出番号がロック演出番号「5」ではないと判断した場合、メインCPU101は、ロック演出終了フラグをオンにセットし(ステップS1073)、本サブルーチンを終了する。一方、選択されたロック演出番号がロック演出番号「5」であると判断した場合、メインCPU101は、疑似遊技後リール演出処理を実行する(ステップS1074)。疑似遊技後リール演出処理については、後に図48を用いて説明する。ステップS1074の処理を実行した後、メインCPU101は、本サブルーチンを終了する。
<疑似遊技後リール演出処理>
図48は、主制御回路において行われる疑似遊技後リール演出処理を示すフローチャートである。
図48に示す疑似遊技後リール演出処理は、主制御回路100において図47(通常疑似遊技中処理)のステップS1074で行われる処理である。
疑似遊技後リール演出処理において、まず、メインCPU101は、再加速処理を実行する(ステップS1081)。この処理は、図44(ロック演出実行処理)のステップS1024の処理と同様の処理である。ステップS1024の処理において、メインCPU101は、リール3L,3C,3Rの回転の開始を要求するが、ステップS1081の処理において、メインCPU101は、左リール3Lの回転の開始のみを要求する。これ以外の点については、ステップS1024において説明した通りである。ステップS1081の処理が実行されることにより、ステッピングモータ51Lの駆動が制御され、左リール3Lの回転が開始される(図41(e)参照)。
次に、メインCPU101は、左リール3Lが停止したか否かを判断する(ステップS1082)。この処理は、図47(通常疑似遊技中処理)のステップS1069の処理と同様の処理である。メインCPU101は、左リール3Lの再回転が開始してから所定時間が経過したときに、左リール3Lが停止したことを認識することができる。
左リール3Lが停止していないと判断した場合、メインCPU101は、再度ステップS1082の処理を実行する。一方、左リール3Lが停止したと判断した場合、メインCPU101は、左リール3Lを揺動させる制御を実行する(ステップS1083)。この処理は、図47(通常疑似遊技中処理)のステップS1070の処理と同様の処理である。これにより、ステッピングモータ51Lの駆動が制御され、左リール3Lを上下に揺動させることができる(図41(f)参照)。
その後、メインCPU101は、ロック演出終了フラグをオンにセットし(ステップS1084)、本サブルーチンを終了する。
<リール演出後疑似遊技中処理>
図49は、主制御回路において行われるリール演出後疑似遊技中処理を示すフローチャートである。
図49に示すリール演出後疑似遊技中処理は、主制御回路100において図46(疑似遊技中処理)のステップS1043で行われる処理である。上述したように、ロック演出番号「6」に対応するロック演出が選択されている場合、各リール3L,3C,3Rの回転(図44のステップS1024参照)が開始してから所定時間が経過したときに、疑似遊技中フラグがオンにセットされる。これにより、図44のステップS1025の判断結果が「YES」となり、図49に示すリール演出後疑似遊技中処理が開始されることになる。
リール演出後疑似遊技中処理において、まず、メインCPU101は、リール演出後疑似遊技開始コマンド生成格納処理を実行する(ステップS1101)。この処理において、メインCPU101は、リール演出後疑似遊技開始コマンドデータを生成し、生成したリール演出後疑似遊技開始コマンドデータをメインRAM103の通信データ格納領域に格納する。通信データ格納領域に格納されたリール演出後疑似遊技開始コマンドデータは、通信データ送信処理(図32のステップS204参照)において主制御回路100から副制御回路200へ送信される。これにより、副制御回路200では、上記(ii)のリール演出が終了して上記(iii)の疑似遊技が開始されること(図36参照)を認識することができるようになり、各種の演出を実行するタイミング等を決定することができる。具体的に、リール演出後疑似遊技開始コマンドデータを受信したことを契機として、副制御回路200では、リール演出が終了して疑似遊技が開始されることに対応する演出データがセットされる。これにより、例えば、図示しないが、「レバーを叩け」といった内容の文字画像(「レバーを叩け」画像)がメイン表示装置210に表示され、遊技者に対してスタートレバー7を操作することを促すことができる。
次に、メインCPU101は、スタートレバー7が操作されたか否かを判断する(ステップS1102)。この処理において、メインCPU101は、スタートスイッチ7Sがオン状態(図25のステップS50参照)となったか否かを判断する。スタートレバー7が操作されていないと判断した場合、メインCPU101は、再度ステップS1102の処理を実行する。一方、スタートレバー7が操作されたと判断した場合、メインCPU101は、再加速処理を実行する(ステップS1103)。この処理は、図48(疑似遊技後リール演出処理)のステップS1081の処理と同様の処理である。これにより、ステッピングモータ51Lの駆動が制御され、左リール3Lの回転が開始される(図42(e)参照)。このように、図49に示すリール演出後疑似遊技中処理では、リール演出の終了後、スタートレバー7が操作されることを条件として左リール3Lの再回転が行われることとして説明している。しかし、左リール3Lの再回転は、リール演出の終了後自動的に(リール演出において全てのリール3L,3C,3Rの回転が停止してから所定時間が
経過したときに)行われることとしてもよい。
次に、メインCPU101は、左リール3Lの回転速度が定速回転速度に到達したか否かを判断する(ステップS1104)。上述したように、疑似遊技における定速回転速度は、メイン遊技における定速回転速度(80回転/1分)と異なっていてもよい(図47のステップS1061参照)。左リール3Lの回転速度が定速回転速度に到達していないと判断した場合、メインCPU101は、再度ステップS1104の処理を実行する。一方、左リール3Lの回転速度が定速回転速度に到達したと判断した場合、メインCPU101は、左リール3Lの停止を許可する(ステップS1105)。この処理において、メインCPU101は、作動ストップボタン格納領域(図21参照)のビット4に「1」を格納する。これにより、左ストップボタン8Lが有効化される。なお、上述したように、左リール3Lの回転速度が定速回転速度に達する前に、左ストップボタン8Lを有効化することとしてもよい(図47のステップS1062参照)。
続いて、メインCPU101は、ステップS1106~ステップS1111の処理を実行するが、これらの処理は、図47のステップS1063~ステップS1070の処理と基本的に同様の処理である。図47に示す通常疑似遊技中処理では、操作されたストップボタン8L,8C,8Rに対応するリール3L,3C,3Rが制御対象リールとして決定されるが、図49に示すリール演出後疑似遊技中処理では、左リール3Lが制御対象リールとなっている。ステップS1111の処理が実行されることにより、ステッピングモータ51Lの駆動が制御され、左リール3Lを上下に揺動させることができる(図42(f)参照)。その後、メインCPU101は、ロック演出終了フラグをオンにセットし(ステップS1112)、本サブルーチンを終了する。
<リール回転開始処理>
図50は、主制御回路において行われるリール回転開始処理を示すフローチャートである。
図50に示すリール回転開始処理は、主制御回路100において図23(メイン処理)のステップS10で行われる処理である。
リール回転開始処理において、まず、メインCPU101は、ランダム遅延フラグ(図44のステップS1028参照)がオンにセットされているか否かを判断する(ステップS1121)。
ランダム遅延フラグがオンにセットされていると判断した場合、メインCPU101は、ランダム遅延フラグがオンにセットされてから(ロック演出が終了してから)所定時間が経過したか否かを判断する(ステップS1122)。所定時間が経過していないと判断した場合、メインCPU101は、再度ステップS1122の処理を実行する。一方、所定時間が経過したと判断した場合、メインCPU101は、ランダム遅延処理を実行する(ステップS1123)。上述したように、ランダム遅延処理は、ロック演出の後、各リール3L,3C,3Rに対してランダムに遅延期間を発生させてから回転を開始させるための処理である。ランダム遅延処理の詳細については、後に図51を用いて説明する。ステップS1123の処理を実行した後、メインCPU101は、ランダム遅延フラグをオフにセットし(ステップS1124)、本サブルーチンを終了する。
一方、ステップS1121においてランダム遅延フラグがオンにセットされていないと判断した場合、メインCPU101は、通常時加速処理を実行する(ステップS1125)。この処理は、図23(メイン処理)のステップS10で説明した通りの処理である。ステップS1125の処理において、メインCPU101は、ランダム遅延処理とは異なり、各リール3L,3C,3Rの回転の開始を同時に要求する。これにより、各リール3L,3C,3Rにおける回転の開始及び加速が同時に行われ、同時に定速に達する。ステップS1125の処理を実行した後、メインCPU101は、本サブルーチンを終了する。
図50に示すリール回転開始処理では、ロック演出が終了すると、遊技者による操作を要することなく自動的にランダム遅延処理が実行されることとして説明している。しかし、ロック演出の終了後、遊技者による操作(例えば、スタートレバー7操作)が行われることを条件として、ランダム遅延処理が実行されることとしてもよい。この場合には、例えば、ステップS1122の判断結果が「YES」となったときに、上述した「レバーを叩け」画像(図49のステップS1101参照)をメイン表示装置210に表示させるとよい。その後、スタートレバー7が操作されると、スタートレバー7が操作されたタイミングでランダム遅延処理(ステップS1123の処理)を開始するように構成することが可能である。一方、「レバーを叩け」画像が表示された後、所定時間以内にスタートレバー7が操作されなかった場合には、所定時間が経過したタイミングでランダム遅延処理を開始するようにしてもよい。
<ランダム遅延処理>
図51は、主制御回路において行われるランダム遅延処理を示すフローチャートである。
図51に示すランダム遅延処理は、主制御回路100において図50(リール回転開始処理)のステップS1123で行われる処理である。
ランダム遅延処理において、まず、メインCPU101は、左リール用乱数値、中リール用乱数値、及び、右リール用乱数値をそれぞれ取得する(ステップS1141)。左リール用乱数値、中リール用乱数値、及び、右リール用乱数値は、それぞれ、各リール3L,3C,3Rの回転開始タイミングをランダムに決定するための乱数値である。ステップS1141の処理において、メインCPU101は、左リール用乱数値として0~20のうちの一の数値を取得し、中リール用乱数値として0~20のうちの一の数値を取得し、右リール用乱数値として0~20のうちの一の数値を取得する。
次に、メインCPU101は、左リール用乱数値、中リール用乱数値、及び、右リール用乱数値に対応する値を、それぞれ、左リール加速用タイマ、中リール加速用タイマ、及び、右リール加速用タイマにセットする(ステップS1142)。この処理において、メインCPU101は、左リール用乱数値に所定数(例えば、32)を乗じて得られる値を左リール加速用タイマにセットし、中リール用乱数値に所定数(例えば、32)を乗じて得られる値を中リール加速用タイマにセットし、右リール用乱数値に所定数(例えば、32)を乗じて得られる値を右リール加速用タイマにセットする。例えば、左リール用乱数値が5であれば、左リール加速用タイマに「160」をセットし、中リール用乱数値が10であれば、左リール加速用タイマに「320」をセットし、右リール用乱数値が15であれば、右リール加速用タイマに「480」をセットする。左リール加速用タイマ、中リール加速用タイマ、及び、右リール加速用タイマは、それぞれ、タイマ更新処理(図32のステップS206参照)により更新される。すなわち、左リール加速用タイマ、中リール加速用タイマ、及び、右リール加速用タイマは、それぞれ、定期割込処理(図32参照)が1回行われるごとに1減少する。
次に、メインCPU101は、左リール3Lが加速済みであるか否かを判断する(ステップS1143)。メインCPU101は、左リール加速済フラグ(ステップS1146参照)がオンにセットされている場合に、左リール3Lが加速済みであることを認識することができる。左リール3Lが加速済みではないと判断した場合、メインCPU101は、左リール加速用タイマが0であるか否かを判断する(ステップS1144)。左リール加速用タイマが0であると判断した場合、メインCPU101は、左リール加速処理を実行する(ステップS1145)。この処理において、メインCPU101は、通常時加速処理(図50のステップS1124参照)において左リール3Lを加速させる際に用いられる励磁パターンと同じ励磁パターンに基づいて励磁相が励磁されるように制御を行う。そして、メインCPU101は、左リール加速済フラグをオンにセットする(ステップS1146)。
ステップS1143において左リール3Lが加速済みであると判断した場合、ステップS1144において左リール加速用タイマが0ではないと判断した場合、又は、ステップS1146の処理を実行した後、メインCPU101は、中リール3Cが加速済みであるか否かを判断する(ステップS1147)。メインCPU101は、中リール加速済フラグ(ステップS1150参照)がオンにセットされている場合に、中リール3Cが加速済みであることを認識することができる。中リール3Cが加速済みではないと判断した場合、メインCPU101は、中リール加速用タイマが0であるか否かを判断する(ステップS1148)。中リール加速用タイマが0であると判断した場合、メインCPU101は、中リール加速処理を実行する(ステップS1149)。この処理において、メインCPU101は、通常時加速処理(図50のステップS1124参照)において中リール3Cを加速させる際に用いられる励磁パターンと同じ励磁パターンに基づいて励磁相が励磁されるように制御を行う。そして、メインCPU101は、中リール加速済フラグをオンにセットする(ステップS1150)。
ステップS1147において中リール3Cが加速済みであると判断した場合、ステップS1148において中リール加速用タイマが0ではないと判断した場合、又は、ステップS1150の処理を実行した後、メインCPU101は、右リール3Rが加速済みであるか否かを判断する(ステップS1151)。メインCPU101は、右リール加速済フラグ(ステップS1154参照)がオンにセットされている場合に、右リール3Rが加速済みであることを認識することができる。右リール3Rが加速済みではないと判断した場合、メインCPU101は、右リール加速用タイマが0であるか否かを判断する(ステップS1152)。右リール加速用タイマが0であると判断した場合、メインCPU101は、右リール加速処理を実行する(ステップS1153)。この処理において、メインCPU101は、通常時加速処理(図50のステップS1124参照)において右リール3Rを加速させる際に用いられる励磁パターンと同じ励磁パターンに基づいて励磁相が励磁されるように制御を行う。そして、メインCPU101は、右リール加速済フラグをオンにセットする(ステップS1154)。
ステップS1151において右リール3Rが加速済みであると判断した場合、ステップS1152において右リール加速用タイマが0ではないと判断した場合、又は、ステップS1154の処理を実行した後、メインCPU101は、全てのリール3L,3C,3Rが加速済みであるか否かを判断する(ステップS1155)。メインCPU101は、左リール加速済フラグ、中リール加速済フラグ、及び、右リール加速済フラグが全てオンにセットされている場合に、全てのリール3L,3C,3Rが加速済みであることを認識することができる。少なくとも一のリール3が加速済みではないと判断した場合、メインCPU101は、ステップS1143に処理を戻す。一方、全てのリール3L,3C,3Rが加速済みであると判断した場合、メインCPU101は、本サブルーチンを終了する。
以上より、各リール3L,3C,3Rの回転開始タイミングは、ランダムに決定され、この点において、ランダム遅延処理(ロック演出が行われた場合におけるリール3L,3C,3Rの加速処理)は、通常時加速処理(ロック演出が行われなかった場合におけるリール3L,3C,3Rの加速処理)と異なっている。もっとも、回転後の各リール3L,3C,3Rの挙動(各リール3L,3C,3Rの回転が開始してから定速に達するまでの時間)は、ロック演出が行われた場合とロック演出が行われなかった場合とで同じとなっている。
<疑似遊技におけるリール制御状態>
図52~図54は、疑似遊技が行われる場合におけるリール制御状態の時間的変化の一例を示す図である。
図52及び図53では、ロック演出番号「3」(図36参照)に対応するロック演出が行われる場合における遊技者による操作とリール制御状態との関係性を示している。図54では、ロック演出番号「6」(図36参照)に対応するロック演出が行われる場合における遊技者による操作とリール制御状態との関係性を示している。図中、「加速」は、リール制御状態が加速制御状態であることを示し、「定速」は、リール制御状態が定速制御状態であることを示し、「減速」は、リール制御状態が減速制御状態であることを示し、「停止」は、リール制御状態が停止制御状態であることを示し、「揺動」は、リール制御状態が揺動制御状態であることを示す。
加速制御状態は、加速用の励磁パターンに基づいて励磁相が励磁される状態であり、定速制御状態は、定速用の励磁パターンに基づいて励磁相が励磁される状態であり、減速制御状態は、減速用の励磁パターンに基づいて励磁相が励磁される状態であり、停止制御状態は、停止用の励磁パターンに基づいて励磁相が励磁される状態であり、揺動制御状態は、揺動用の励磁パターンに基づいて励磁相が励磁される状態である。リール制御状態を示す情報(リール制御状態フラグ)は、メインRAM103のリール制御状態フラグ格納領域(図示せず)に格納されている。メインCPU101は、リール制御状態フラグ格納領域を参照することにより、現在のリール制御状態を認識し、リール制御処理(図32のステップS203参照)において、当該リール制御状態に応じた励磁パターンに基づいて励磁相が励磁されるように、各ステッピングモータ51L,51C,51Rを制御する。
図52に示す例では、スタートレバー7が操作されると、各リール3L,3C,3Rに対するリール制御状態が加速制御状態となり、所定時間が経過すると、各リール3L,3C,3Rに対するリール制御状態は、定速制御状態となる。その後、第1停止操作として何れかのストップボタン8が操作されると、当該停止操作の対象となったリール3(第1停止リール)に対するリール制御状態が減速制御状態となり、当該第1停止リールの回転が停止すると、当該第1停止リールのリール制御状態は、揺動制御状態となる。同様に、第2停止操作として何れかのストップボタン8が操作されると、当該停止操作の対象となったリール3(第2停止リール)に対するリール制御状態が減速制御状態となり、当該第2停止リールの回転が停止すると、当該第2停止リールのリール制御状態は、揺動制御状態となる。同様に、第3停止操作として何れかのストップボタン8が操作されると、当該停止操作の対象となったリール3(第3停止リール)に対するリール制御状態が減速制御状態となり、当該第3停止リールの回転が停止すると、当該第3停止リールのリール制御状態は、揺動制御状態となる。そして、全てのリール3L,3C,3Rに対するリール制御状態が揺動制御状態となった後、ランダム遅延処理が行われると、ランダムなタイミングで、各リール3L,3C,3Rに対するリール制御状態が加速制御状態となり、その後、各リール3L,3C,3Rに対するリール制御状態は、定速制御状態となる。
図53に示す例では、スタートレバー7が操作されると、各リール3L,3C,3Rに対するリール制御状態が加速制御状態となり、所定時間が経過すると、各リール3L,3C,3Rに対するリール制御状態は、定速制御状態となる。その後、第1停止操作として何れかのストップボタン8が操作されると、当該停止操作の対象となったリール3(第1停止リール)に対するリール制御状態が減速制御状態となり、当該第1停止リールの回転が停止すると、当該第1停止リールのリール制御状態は、揺動制御状態となる。同様に、第2停止操作として何れかのストップボタン8が操作されると、当該停止操作の対象となったリール3(第2停止リール)に対するリール制御状態が減速制御状態となり、当該第2停止リールの回転が停止すると、当該第2停止リールのリール制御状態は、揺動制御状態となる。同様に、第3停止操作として何れかのストップボタン8が操作されると、当該停止操作の対象となったリール3(第3停止リール)に対するリール制御状態が減速制御状態となり、当該第3停止リールの回転が停止すると、当該第3停止リールのリール制御状態は、揺動制御状態となる。そして、全てのリール3L,3C,3Rに対するリール制御状態が揺動制御状態となってから所定時間が経過したときに、各リール3L,3C,3Rに対するリール制御状態が停止制御状態となる。その後、ランダム遅延処理が行われると、ランダムなタイミングで、各リール3L,3C,3Rに対するリール制御状態が加速制御状態となり、その後、各リール3L,3C,3Rに対するリール制御状態は、定速制御状態となる。
以上のように、ランダム遅延処理が行われるとき、図52に示す例では、揺動制御状態から加速制御状態に直接移行させることとしているのに対し、図53に示す例では、揺動制御状態からいったん停止制御状態に移行させ、その後、停止制御状態から加速制御状態に移行させることとしている。本実施形態では、このように、揺動制御状態と加速制御状態との間に停止制御状態を介在させてもよいし介在させなくてもよい。停止制御状態を介在させる場合、揺動制御状態から停止制御状態に移行させるタイミングは、特に限定されない。例えば、図50のステップS1122の判断結果が「YES」となったときに、全てのリール3L,3C,3Rに対するリール制御状態を揺動制御状態から停止制御状態に移行させることとしてもよい。また、疑似遊技からメイン遊技に移行させる際に(例えば、図50のステップS1122の判断結果が「YES」となったときに)、上述した「レバーを叩け」画像(図49のステップS1101参照)をメイン表示装置210に表示させることとし、スタートレバー7が操作されたときに、全てのリール3L,3C,3Rに対するリール制御状態を揺動制御状態から停止制御状態に移行させることとしてもよい。これらの場合には、停止制御状態に移行するタイミングで、各リール3L,3C,3Rの揺動が同時に終了することになる。当該タイミングは、ランダム遅延処理(図50のステップS1123参照)が開始される前であってもよいし、ランダム遅延処理が開始された後であってもよい。一方で、本実施形態では、リール3ごとに異なるタイミングで(停止操作が行われた順序で)、揺動を終了させることとしてもよい。例えば、それぞれのリール3について、リール制御状態が揺動制御状態に移行してから(回転が停止してから)所定時間が経過したときに、揺動制御状態から停止制御状態に移行させることとしてもよい。
図54に示す例では、スタートレバー7が操作されると、各リール3L,3C,3Rに対するリール制御状態が加速制御状態となり、所定時間が経過すると、各リール3L,3C,3Rに対するリール制御状態は、定速制御状態となる。その後、所定時間が経過すると、遊技者の停止操作によらずして(自動的に)、第1停止リール(例えば、右リール3R)に対するリール制御状態が減速制御状態を経て停止制御状態となる。同様に、遊技者の停止操作によらずして(自動的に)、第2停止リール(例えば、中リール3C)に対するリール制御状態が減速制御状態を経て停止制御状態となる。同様に、遊技者の停止操作によらずして(自動的に)、第3停止リール(例えば、左リール3L)に対するリール制御状態が減速制御状態を経て停止制御状態となる。その後、上述した「レバーを叩け」画像(図49のステップS1101参照)がメイン表示装置210に表示され、スタートレバー7が操作されると、第3停止リール(例えば、左リール3L)に対するリール制御状態が加速制御状態を経て定速制御状態となる。そして、第3停止リールに対応するストップボタン8(例えば、左ストップボタン8L)が操作されると、当該停止操作の対象となったリール3(第3停止リール)に対するリール制御状態が減速制御状態となり、当該第3停止リールの回転が停止すると、当該第3停止リールのリール制御状態は、揺動制御状態となる。その後、ランダム遅延処理が行われると、ランダムなタイミングで、各リール3L,3C,3Rに対するリール制御状態が加速制御状態となり、その後、各リール3L,3C,3Rに対するリール制御状態は、定速制御状態となる。
以上のように、図54に示す例では、第1停止リール(例えば、右リール3R)及び第2停止リール(例えば、中リール3C)の回転が自動的に停止されるところ、これらのリールについては、停止後にリール制御状態が揺動制御状態とならないこととしている。このように、本実施形態においては、遊技者の停止操作によらずして一のリール3が停止する場合、当該リール3を揺動させないように構成することが可能である。例えば、第1停止リール(例えば、右リール3R)及び第2停止リール(例えば、中リール3C)の回転が自動的に停止された後、遊技者の停止操作に応じて第3停止リール(例えば、左リール3L)の回転が停止される場合、第1停止リール(例えば、右リール3R)及び第2停止リール(例えば、中リール3C)が停止したときにはこれらのリール3を揺動させない一方、第3停止リール(例えば、左リール3L)が停止したときには当該リール3を揺動させることとしてもよい。この場合、図54に示す例のように、第3停止リール(例えば、左リール3L)をいったん自動的に停止させ、再回転後に行われる停止操作に応じて当該第3停止リールを再度停止させてもよいし、第3停止リール(例えば、左リール3L)をいったん自動的に停止させることなく、(再回転を経由することなく最初から)停止操作に応じて第3停止リール(例えば、左リール3L)を停止させることとしてもよい。同様に、第1停止リール(例えば、右リール3R)の回転が自動的に停止された後、遊技者の停止操作に応じて第2停止リール(例えば、中リール3C)及び第3停止リール(例えば、左リール3L)の回転が停止される場合、第1停止リール(例えば、右リール3R)が停止したときには当該リール3を揺動させない一方、第2停止リール(例えば、中リール3C)及び第3停止リール(例えば、左リール3L)が停止したときにはこれらのリール3を揺動させることとしてもよい。以上では、先に停止されるリール3が自動的に停止され、後で停止されるリール3が遊技者の停止操作に応じて停止されることとして説明したが、逆に、先に停止されるリール3が遊技者の停止操作に応じて停止され、後で停止されるリール3が自動的に停止されることとしてもよい。
なお、本実施形態においては、遊技者の停止操作によらずして一のリール3が停止する場合であっても、当該リール3を揺動させるように構成することも可能である。例えば、図54に示すような態様で第1停止リール(例えば、右リール3R)~第3停止リール(例えば、左リール3L)の回転が自動的に停止される場合、第1停止リール(例えば、右リール3R)が停止したときに第1停止リール(例えば、右リール3R)を揺動させ、第2停止リール(例えば、中リール3C)が停止したときに第2停止リール(例えば、中リール3C)を揺動させ、第3停止リール(例えば、左リール3L)が停止したときに第3停止リール(例えば、左リール3L)を揺動させることとしてもよい。
図52~図54では、遊技者が一のストップボタン8を操作し、当該ストップボタン8が操作状態から非操作状態に変化した(ストップスイッチ8Sがオン状態からオフ状態に変化した、すなわち、オフエッジとなった)後、当該ストップボタン8に対応するリール3に対するリール制御状態が揺動制御状態となるものとして図示した。本実施形態では、ストップボタン8が操作状態から非操作状態に変化した(オフエッジとなった)ときに当該ストップボタン8に対応するリール3の揺動を開始してもよいし、ストップボタン8が非操作状態から操作状態に変化した(ストップスイッチ8Sがオフ状態からオン状態に変化した、すなわち、オンエッジとなった)ときに当該ストップボタン8に対応するリール3の揺動を開始してもよい。例えば、第1停止操作のオンエッジ時(第1停止リールの揺動無し)→第1停止操作のオフエッジ時(第1停止リールの揺動開始)→第2停止操作のオンエッジ時(第2停止リールの揺動無し)→第2停止操作のオフエッジ時(第2停止リールの揺動開始)→第3停止操作のオンエッジ時(第3停止リールの揺動無し)→第3停止操作のオフエッジ時(第3停止リールの揺動開始)となるように構成してもよい。
また、本実施形態では、遊技者の停止操作に応じて第1停止リール(例えば、右リール3R)~第3停止リール(例えば、左リール3L)の回転が停止される場合(図52及び図53参照)、第1停止リール(例えば、右リール3R)及び第2停止リール(例えば、中リール3C)が停止したときにはこれらのリール3を揺動させず、第3停止リール(例えば、左リール3L)が停止したときに全てのリール3を揺動させることとしてもよい。例えば、第3停止リール(例えば、左リール3L)に対応するストップスイッチ8Sのオフエッジが検出されたときに、全てのリール3を揺動させることとしてもよい。あるいは、このとき、第1停止リール(例えば、右リール3R)及び第2停止リール(例えば、中リール3C)は揺動させず、第3停止リール(例えば、左リール3L)のみを揺動させることとしてもよい。例えば、第1停止操作のオンエッジ時(第1停止リールの揺動無し)→第1停止操作のオフエッジ時(第1停止リールの揺動無し)→第2停止操作のオンエッジ時(第2停止リールの揺動無し)→第2停止操作のオフエッジ時(第2停止リールの揺動無し)→第3停止操作のオンエッジ時(第3停止リールの揺動無し)→第3停止操作のオフエッジ時(全てのリールの揺動開始)となるように構成してもよい。
以上、本発明の一実施形態として、第2実施形態に係るパチスロ機1について説明した。
[第3実施形態]
以上、第1、第2実施形態について説明した。以下、第3実施形態について説明する。第3実施形態に係るパチスロ機1の基本的な構成は、第1、第2実施形態に係るパチスロ機1と同じである。以下においては、第1、第2実施形態に係るパチスロ機1の構成要素と同一の構成要素には、同一の符号を付して説明することとする。また、第1、第2実施形態における説明が第3実施形態においても当てはまる部分については、説明を省略することとする。
なお、以上の説明において、例えば、「第1実施形態では、~」や「第1実施形態のパチスロ機1では、~」のように、第1実施形態に係るパチスロ機1に限定されるような記載であったとしても、第3実施形態における趣旨を逸脱しない範囲で、第3実施形態に係るパチスロ機1にも適用することができる。同様に、以上の説明において、第2実施形態に係るパチスロ機1に限定するような記載についても、第3実施形態における趣旨を逸脱しない範囲で、第3実施形態に係るパチスロ機1にも適用することができる。従って、第1、第2実施形態に示した各構成(変形例で示した各構成及び拡張例で示した各構成も含む)を、第3実施形態で示した構成と部分的に置換したり組み合わせたりすることが可能である。
また、第1、第2実施形態に係るパチスロ機1と異なる形状であったとしても、同様の機能を有する構成については、便宜上、同じ符号を付している場合がある。また、第1、第2実施形態に係るパチスロ機1と同じ形状や同じ処理であったとしても、便宜上、異なる符合やステップ番号を付している場合もある。
<ロック演出実行処理>
図55は、主制御回路において行われるロック演出実行処理を示すフローチャートである。図56は、主制御回路において行われる疑似遊技開始用処理を示すフローチャートである。
図55に示すロック演出実行処理は、主制御回路100において図23(メイン処理)のステップS8(遊技開始時メイン側演出制御処理)で行われる処理である。第3実施形態では、図23(メイン処理)のステップS8(遊技開始時メイン側演出制御処理)で行われる処理として、図44に示すロック演出実行処理が行われることとして説明した。本実施形態では、図23(メイン処理)のステップS8(遊技開始時メイン側演出制御処理)で行われる処理として、図44に示すロック演出実行処理が行われることとしてもよいし、図55に示すロック演出実行処理が行われることとしてもよい。
ロック演出実行処理において、まず、メインCPU101は、ロック演出開始フラグ(図43のステップS1006、ステップS1011、及び、ステップS1013参照)がオンにセットされているか否かを判断する(ステップS1201)。ロック演出開始フラグがオンにセットされていないと判断した場合、メインCPU101は、本サブルーチンを終了する。
一方、ロック演出開始フラグがオンにセットされていると判断した場合、メインCPU101は、疑似遊技開始用処理を実行する(ステップS1202)。ここで、図56を用いて、疑似遊技開始用処理について説明する。
疑似遊技開始用処理において、まず、メインCPU101は、ロック演出決定処理(図43参照)において選択されたロック演出番号がロック演出番号「3」、「4」、及び、「5」のうちの何れかであるか否かを判断する(ステップS1221)。選択されたロック演出番号がロック演出番号「3」、「4」、及び、「5」のうちの何れでもないと判断した場合、メインCPU101は、本サブルーチンを終了する。
一方、選択されたロック演出番号がロック演出番号「3」、「4」、及び、「5」のうちの何れかであると判断した場合、メインCPU101は、所定時間(例えば、5秒)に対応する値を疑似遊技開始時ロックタイマにセットする(ステップS1222)。疑似遊技開始時ロックタイマは、タイマ更新処理(図32のステップS206参照)により更新される。すなわち、疑似遊技開始時ロックタイマは、定期割込処理(図32参照)が1回行われるごとに1減少する。
次に、メインCPU101は、疑似遊技開始時ロックタイマが0であるか否かを判断する(ステップS1223)。疑似遊技開始時ロックタイマが0ではないと判断した場合、メインCPU101は、再度ステップS1223の処理を実行する。これにより、所定時間(例えば、5秒)に亘って疑似遊技開始時ロックが行われることになる。疑似遊技開始時ロックは、リール演出及び疑似遊技を伴わないロック演出(フリーズ)であってもよいし、リール演出(スロー回転、高速回転、逆回転等のリールアクション)を伴うロック演出であってもよい。疑似遊技開始時ロックが行われている間、リール3L,3C,3Rは、停止した状態が維持されており、遊技者が何らかの操作を行ったとしても、当該操作は無効となる。
一方、疑似遊技開始時ロックタイマが0であると判断した場合、メインCPU101は、疑似遊技開始コマンド生成格納処理を実行する(ステップS1224)。この処理において、メインCPU101は、疑似遊技開始コマンドデータを生成し、生成した疑似遊技開始コマンドデータをメインRAM103の通信データ格納領域に格納する。通信データ格納領域に格納された疑似遊技開始コマンドデータは、通信データ送信処理(図32のステップS204参照)において主制御回路100から副制御回路200へ送信される。これにより、副制御回路200では、疑似遊技が開始するタイミングであることを認識することができるようになり、各種の演出を実行するタイミング等を決定することができる。
具体的に、疑似遊技開始コマンドデータを受信したことを契機として、副制御回路200では、疑似遊技が開始されることに対応する演出データがセットされる。これにより、例えば、図示しないが、「レバーを叩け」といった内容の文字画像(「レバーを叩け」画像)がメイン表示装置210に表示され、遊技者に対してスタートレバー7を操作することを促すことができる。
次に、メインCPU101は、スタートレバー7が操作されたか否かを判断する(ステップS1225)。この処理において、メインCPU101は、スタートスイッチ7Sがオン状態(図25のステップS50参照)となったか否かを判断する。スタートレバー7が操作されたと判断した場合、メインCPU101は、本サブルーチンを終了する。
一方、スタートレバー7が操作されていないと判断した場合、メインCPU101は、疑似遊技開始コマンド生成格納処理を実行してから(「レバーを叩け」画像が表示されてから)所定時間が経過したか否かを判断する(ステップS1226)。所定時間が経過していないと判断した場合、メインCPU101は、ステップS1225に処理を戻す。一方、所定時間が経過したと判断した場合、メインCPU101は、疑似遊技キャンセルフラグをオンにセットする(ステップS1227)。疑似遊技キャンセルフラグは、疑似遊技をキャンセルするために用いられるフラグである。その後、メインCPU101は、ロック演出開始フラグをオフにセットし(ステップS1228)、本サブルーチンを終了する。
以上、図56を用いて、図55のステップS1202で行われる疑似遊技開始用処理について説明した。図55に説明を戻す。
ステップS1202の処理を実行した後、メインCPU101は、疑似遊技キャンセルフラグがオンにセットされているか否かを判断する(ステップS1203)。疑似遊技キャンセルフラグがオンにセットされていると判断した場合、メインCPU101は、本サブルーチンを終了する。
一方、疑似遊技キャンセルフラグがオンにセットされていないと判断した場合、メインCPU101は、ステップS1204~ステップS1210の処理を実行するが、これらの処理は、図44のステップS1022~ステップS1028の処理と同様の処理であるため、ここでの説明は省略する。その後、メインCPU101は、本サブルーチンを終了する。
以上より、ロック演出決定処理(図43参照)においてロック演出番号「3」~「5」のうちの何れかに対応するロック演出が選択された場合には、疑似遊技開始時ロックが行われる。その後、スタートレバー7が操作された場合には、疑似遊技用にリール3L,3C,3Rの回転が開始されて疑似遊技が行われ(図55のステップS1206及びステップS1208参照)、ランダム遅延処理(図50のステップS1123参照)を経て、リール3L,3C,3Rの回転がメイン遊技用の定速回転となる。一方、「レバーを叩け」画像が表示されてから所定時間以内にスタートレバー7が操作されなかった場合には、疑似遊技(疑似遊技用のリール3L,3C,3Rの回転)が行われずに、通常時加速処理(図50のステップS1125参照)を経て、リール3L,3C,3Rの回転がメイン遊技用の定速回転となる。
このように、図55に示すロック演出実行処理では、スタートレバー7が操作されることを条件として、疑似遊技が開始されることとして説明した。しかし、第2実施形態で説明したように、疑似遊技が開始されるための条件は、スタートレバー7の操作に限定されず、任意の操作部(例えば、スタートレバー7、MAXベットボタン6a、1ベットボタン6b、精算ボタン9等)の操作を適宜採用することが可能である。また、疑似遊技がキャンセルされる(疑似遊技キャンセルフラグがオンにセットされる)ための条件は、所定時間の経過に限定されず、任意の操作部(例えば、スタートレバー7、MAXベットボタン6a、1ベットボタン6b、精算ボタン9等)の操作を適宜採用することが可能である。
<通常疑似遊技中処理>
図57は、主制御回路において行われる通常疑似遊技中処理を示すフローチャートである。図58は、主制御回路において行われるストップボタン操作受付処理を示すフローチャートである。図59は、主制御回路において行われる揺動制御処理を示すフローチャートである。図60は、主制御回路において行われる疑似遊技終了用処理を示すフローチャートである。
図57に示す通常疑似遊技中処理は、主制御回路100において図46(疑似遊技中処理)のステップS1042で行われる処理である。第2実施形態では、図46(疑似遊技中処理)のステップS1042で行われる処理として、図47に示す通常疑似遊技中処理が行われることとして説明した。本実施形態では、図46(疑似遊技中処理)のステップS1042で行われる処理として、図47に示す通常疑似遊技中処理が行われることとしてもよいし、図57に示す通常疑似遊技中処理が行われることとしてもよい。
通常疑似遊技中処理において、まず、メインCPU101は、ステップS1241及びステップS1242の処理を実行するが、これらの処理は、図47のステップS1061及びステップS1062の処理と同様の処理であるため、ここでの説明は省略する。
ステップS1242の処理を実行した後、メインCPU101は、ストップボタン操作受付処理を実行する(ステップS1243)。ここで、図58を用いて、ストップボタン操作受付処理について説明する。
ストップボタン操作受付処理において、まず、メインCPU101は、ストップボタン操作キャンセルフラグがオンにセットされているか否かを判断する(ステップS1261)。ストップボタン操作キャンセルフラグは、疑似遊技においてMAXベットボタン6aが操作された場合にセットされるフラグである(ステップS1264参照)。ストップボタン操作キャンセルフラグがオンにセットされていると判断した場合、メインCPU101は、本サブルーチンを終了する。
一方、ストップボタン操作キャンセルフラグがオンにセットされていないと判断した場合、メインCPU101は、有効なストップボタン8L,8C,8Rが操作されたか否かを判断する(ステップS1262)。この処理は、図47のステップS1063の処理と同様の処理である。メインCPU101は、作動ストップボタン格納領域(図21参照)を参照することにより、有効なストップボタン8L,8C,8Rを認識することができる。
有効なストップボタン8L,8C,8Rが操作されたと判断した場合、メインCPU101は、本サブルーチンを終了する。一方、有効なストップボタン8L,8C,8Rが操作されていないと判断した場合、メインCPU101は、MAXベットボタン6aが操作されたか否かを判断する(ステップS1263)。この処理において、メインCPU101は、ベットスイッチ6Sがオン状態となったか否かを判断する。
MAXベットボタン6aが操作されたと判断した場合、メインCPU101は、ストップボタン操作キャンセルフラグをオンにセットする(ステップS1264)。ストップボタン操作キャンセルフラグは、残っているストップボタン操作を全て省略することを示すフラグである。ステップS1264の処理を実行した後、メインCPU101は、本サブルーチンを終了する。
一方、MAXベットボタン6aが操作されていないと判断した場合、メインCPU101は、図58に示すストップボタン操作受付処理を開始してから所定時間が経過したか否かを判断する(ステップS1265)。所定時間が経過していないと判断した場合、メインCPU101は、ステップS1262に処理を戻す。一方、所定時間が経過したと判断した場合、メインCPU101は、ストップボタン操作省略フラグをオンにセットする(ステップS1266)。ストップボタン操作省略フラグは、今回のストップボタン操作を省略することを示すフラグである。ステップS1266の処理を実行した後、メインCPU101は、本サブルーチンを終了する。
以上、図58を用いて、図57のステップS1243で行われるストップボタン操作受付処理について説明した。図57に説明を戻す。
ステップS1243の処理を実行した後、メインCPU101は、作動ストップボタン格納領域及び押下順序格納領域を更新し(ステップS1244)、制御対象リールを決定する(ステップS1245)。これらの処理において、メインCPU101は、ストップボタン操作キャンセルフラグ及びストップボタン操作省略フラグが何れもオンにセットされていない場合、図47のステップS1064及びステップS1065の処理と同様の処理を行う。一方、メインCPU101は、ストップボタン操作キャンセルフラグ又はストップボタン操作省略フラグがオンにセットされている場合、有効なストップボタン8L,8C,8Rのうち最も左に位置するストップボタン8が操作されたものとして、作動ストップボタン格納領域を更新するととともに、制御対象リールを決定する。
例えば、全てのストップボタン8L,8C,8Rが有効である場合、メインCPU101は、左ストップボタン8Lが操作されたときと同様に、作動ストップボタン格納領域のビット0に「1」を格納し、ビット4を「0」に更新するとともに、左リール3Lを制御対象リールとして決定する。また、中ストップボタン8C及び右ストップボタン8Rが有効である場合、メインCPU101は、中ストップボタン8Cが操作されたときと同様に、作動ストップボタン格納領域のビット1に「1」を格納し、ビット5を「0」に更新するとともに、中リール3Cを制御対象リールとして決定する。また、左ストップボタン8L及び中ストップボタン8Cが有効である場合、メインCPU101は、左ストップボタン8Lが操作されたときと同様に、作動ストップボタン格納領域のビット0に「1」を格納し、ビット4を「0」に更新するとともに、左リール3Lを制御対象リールとして決定する。また、右ストップボタン8Rのみが有効である場合、メインCPU101は、右ストップボタン8Rが操作されたときと同様に、作動ストップボタン格納領域のビット2に「1」を格納し、ビット6を「0」に更新するとともに、右リール3Rを制御対象リールとして決定する。
続いて、メインCPU101は、ステップS1246~ステップS1249の処理を実行するが、これらの処理は、図47のステップS1066~ステップS1069の処理と基本的に同様の処理である。ステップS1246の処理において、ステップS1066の処理と同様に、メインCPU101は、停止開始位置(ステップS116参照)にかかわらず、最終的に図柄が停止する位置として予め定められた位置を停止予定位置として決定し格納する。これにより、ストップボタン操作キャンセルフラグ乃至ストップボタン操作省略フラグがオンにセットされているか否かにかかわらず、図39(b)~(d)、図40(b)~(d)、及び、図41(b)~(d)に示すような態様で、各リール3L,3C,3Rが停止する。
ここで、ストップボタン操作キャンセルフラグ乃至ストップボタン操作省略フラグがオンにセットされている場合には、ストップボタン操作キャンセルフラグ及びストップボタン操作省略フラグがオンにセットされていない場合と比較して、制御対象リールが停止するまでの回転態様を異ならせることとしてもよい。例えば、ストップボタン操作キャンセルフラグがオンにセットされている場合(MAXベットボタン6aが操作された場合)には、ストップボタン操作キャンセルフラグ及びストップボタン操作省略フラグが何れもオンにセットされていない場合(ストップボタン8が操作された場合)と比較して、当該ボタンが操作されてから制御対象リールが停止するまでの時間が長くなるようにしてもよい(例えば、制御対象リールを1回余分に回転させた上で停止させることとしてもよい)。ただ、回転態様に差異があったとしても、最終的に停止表示される図柄は、ストップボタン操作キャンセルフラグ乃至ストップボタン操作省略フラグがオンにセットされているか否かにかかわらず同じ図柄となっている。
ステップS1249において制御対象リールが停止したと判断した場合、メインCPU101は、揺動制御処理を実行する(ステップS1250)。ここで、図59を用いて、揺動制御処理について説明する。
揺動制御処理において、まず、メインCPU101は、ストップボタン操作キャンセルフラグがオンにセットされているか否かを判断する(ステップS1281)。ストップボタン操作キャンセルフラグがオンにセットされていないと判断した場合、メインCPU101は、ストップボタン操作省略フラグがオンにセットされているか否かを判断する(ステップS1282)。ストップボタン操作省略フラグがオンにセットされていると判断した場合、メインCPU101は、ストップボタン操作省略フラグをオフにセットする(ステップS1283)。
ステップS1281においてストップボタン操作キャンセルフラグがオンにセットされていると判断した場合、又は、ステップS1283の処理を実行した後、メインCPU101は、制御対象リールを停止させる制御を実行する(ステップS1284)。この処理において、メインCPU101は、制御対象リールを停止させるための停止用の励磁パターンに対応するデータをセットする。これにより、図39(b)~(d)、図40(b)~(d)、及び、図41(b)~(d)に示すような態様で制御対象リールが停止した状態が維持される(図示とは異なり、揺動は発生しない)。
ステップS1282においてストップボタン操作省略フラグがオンにセットされていないと判断した場合、メインCPU101は、制御対象リールを揺動させる制御を実行する(ステップS1285)。この処理は、図47のステップS1070の処理と同様の処理である。これにより、図39(b)~(d)、図40(b)~(d)、及び、図41(b)~(d)に示すような態様で制御対象リールが揺動する。
ステップS1284又はステップS1285の処理を実行した後、メインCPU101は、本サブルーチンを終了する。
以上、図59を用いて、図57のステップS1250で行われる揺動制御処理について説明した。図57に説明を戻す。
ステップS1250の処理を実行した後、メインCPU101は、有効なストップボタン8L,8C,8Rが存在するか否かを判断する(ステップS1251)。この処理は、図47のステップS1071の処理と同様の処理である。有効なストップボタン8L,8C,8Rが存在しないと判断した場合、メインCPU101は、疑似遊技終了用処理を実行する(ステップS1252)。ここで、図60を用いて、疑似遊技終了用処理について説明する。
疑似遊技終了用処理において、まず、メインCPU101は、ロック演出決定処理(図43参照)において選択されたロック演出番号がロック演出番号「3」であるか否かを判断する(ステップS1301)。選択されたロック演出番号がロック演出番号「3」であると判断した場合、メインCPU101は、外部集中端子板55を介してAT相当信号を出力する(ステップS1302)。第1実施形態で説明したように、外部集中端子板55は、パチスロ機1外部のデータ表示機やホールコンピュータに接続されており、これらの機器においても、パチスロ機1におけるメダルの投入状況や遊技状態の遷移状況が認識可能となっている。
AT相当信号は、AT状態が開始されることに基づいてオン状態とされ、AT状態が終了されることに基づいてオフ状態とされる外部信号である。ステップS1302の処理において、メインCPU101は、当該外部信号をオン状態とする。同様に、図示しないが、メインCPU101は、図48のステップS1083の処理を実行した後、当該外部信号をオン状態とする。これにより、データ表示機やホールコンピュータでは、AT状態が開始されたと認識されることになる。
このように、本実施形態では、ロック演出番号「3」又は「5」に対応するロック演出が終了する際(「赤7」図柄揃いが停止表示されたとき)に、AT相当信号をオン状態とするように構成されている。また、第1実施形態で説明したように、複数のAT状態(所定のAT状態及び特定のAT状態)を設け、各AT状態は、遊技者にとっての有利度が互いに異なるようにしてもよい。このようなAT状態としては、例えば、第1実施形態で説明した疑似BB(ビッグボーナス)及び疑似RB(レギュラーボーナス)を採用することができる。そして、疑似BBに移行させることが決定された場合及び疑似RBに移行させることが決定された場合の双方において、疑似遊技で同一の図柄組合せ(例えば、「赤7」図柄揃い)が停止表示されるようにしてもよい。さらに、疑似BBに移行させることが決定された場合に疑似遊技で特定の図柄組合せ(例えば、「赤7」図柄揃い)が停止表示されたときと、疑似RBに移行させることが決定された場合に疑似遊技で特定の図柄組合せ(例えば、「赤7」図柄揃い)が停止表示されたときとで、同一のAT相当信号をオン状態とするようにしてもよい。これにより、疑似遊技で特定の図柄組合せ(例えば、「赤7」図柄揃い)が停止表示された時点では、疑似BBと疑似RBとのうち何れの疑似ボーナスに移行させることが決定されたのかを分からなくすることが可能であり、遊技者に対して期待感を抱かせることができる。なお、実際に疑似BB乃至疑似RBが開始するタイミングは、特に限定されないが、疑似遊技で特定の図柄組合せ(例えば、「赤7」図柄揃い)が停止表示された後(当該疑似遊技が行われた単位遊技、又は、当該単位遊技よりも所定回数後に行われる単位遊技)とすることが可能である。例えば、メイン遊技において「赤7」図柄揃いが有効ラインに沿って停止表示されたことを契機として疑似BBが開始され、メイン遊技において「BAR」図柄揃いが有効ラインに沿って停止表示されたことを契機として疑似RBが開始されるようにしてもよい。
以上では、疑似遊技において特定の図柄組合せ(例えば、「赤7」図柄揃い)が停止表示されたとき(ランダム遅延処理が開始される前)にAT相当信号をオン状態とすることとして説明したが、同様に、リール演出において特定の図柄組合せ(例えば、「赤7」図柄揃い)が停止表示されたとき(ランダム遅延処理が開始される前)にAT相当信号をオン状態とすることとしてもよい。また、実際に疑似ボーナスが開始するタイミング(例えば、図28のステップS106)でAT相当信号をオン状態とすることとしてもよい。また、AT相当信号をオフ状態とするタイミングも、特に限定されないが、実際に疑似ボーナスが終了するタイミング(例えば、図31のステップS155)でAT相当信号をオフ状態とすることが可能である。なお、第1実施形態で説明したように、最初の1セット目のAT状態が開始されたことに基づいて外部信号1(上記AT相当信号)をオン状態とし、2セット目以降は当該セットが開始される度に外部信号2をオン状態としてもよい。この観点から、疑似遊技は、最初の1セット目のAT状態に移行させることが決定された場合にのみ行われる(例えば、1G連抽籤に当籤した場合には行われない)こととしてもよい。また、AT相当信号をオン状態とするときには、第1実施形態で説明した区間ランプが点灯した状態となっている。
ステップS1301においてロック演出番号がロック演出番号「3」ではないと判断した場合、メインCPU101は、ロック演出決定処理(図43参照)において選択されたロック演出番号がロック演出番号「5」であるか否かを判断する(ステップS1303)。ステップS1302の処理を実行した後、又は、ステップS1303においてロック演出番号がロック演出番号「5」ではない(すなわち、ロック演出番号「4」である)と判断した場合、メインCPU101は、外部集中端子板55を介してメダル投入信号を出力する(ステップS1304)。
第1実施形態で説明したように、メダル投入信号は、メダルが投入された場合に外部集中端子板55から出力される信号である(図25のステップS42及びステップS46参照)。すなわち、メダル投入信号は、メイン遊技が1回行われるごとに出力され、メダル投入信号を介して、データ表示機やホールコンピュータにおいてパチスロ機1で行われた遊技の回数を認識することができるようになっている。本実施形態では、疑似遊技においてもメダル投入信号を出力することにより、当該遊技の回数は、疑似遊技も含めた回数(メイン遊技の回数と疑似遊技の回数との合計回数)となっている。これにより、疑似遊技が行われた場合においても遊技回数がカウントアップされる仕様となっている。図示しないが、メインCPU101は、図48のステップS1083の処理を実行した後においても、メダル投入信号を出力する。
メダル投入信号は、疑似遊技が開始するタイミング又は疑似遊技が終了するタイミングで出力することが可能である。疑似遊技が開始するタイミングとしては、例えば、スタートレバー7が操作されたとき(例えば、図56のステップS1225の判断結果が「YES」となったとき)や、疑似遊技用のリール3L,3C,3Rの回転が開始するとき(例えば、図55のステップS1206の処理が行われるタイミング)を挙げることができる。疑似遊技が終了するタイミングとしては、例えば、疑似遊技用のリール3L,3C,3Rの回転が停止したとき(例えば、図60の処理が行われるタイミング)や、メイン遊技用のリール3L,3C,3Rの回転が開始するとき(例えば、図50のステップS1122の判断結果が「YES」となったときや、ランダム遅延処理により1つ目のリールが回転を開始するタイミング)を挙げることができる。なお、疑似遊技においてメダル投入信号が出力される場合、当該疑似遊技の行われる単位遊技においては、メダルが投入された際にメダル投入信号が出力されないように構成してもよい。
ステップS1304の処理を実行した後、メインCPU101は、ロック演出終了フラグをオンにセットし(ステップS1305)、本サブルーチンを終了する。一方、ステップS1303においてロック演出番号がロック演出番号「5」であると判断した場合、メインCPU101は、疑似遊技後リール演出処理を実行する(ステップS1306)。疑似遊技後リール演出処理については、図48を用いて説明した通りであるため、ここでの説明は省略する。ステップS1306の処理を実行した後、メインCPU101は、本サブルーチンを終了する。
以上、図60を用いて、図57のステップS1252で行われる疑似遊技終了用処理について説明した。図57に説明を戻す。ステップS1252の処理を実行した後、メインCPU101は、本サブルーチンを終了する。
<疑似遊技チャレンジ操作受付処理>
図61は、主制御回路において行われる疑似遊技チャレンジ操作受付処理を示すフローチャートである。
図61に示す疑似遊技チャレンジ操作受付処理は、主制御回路100において図57(通常疑似遊技中処理)のステップS1243で行われる処理である。以上では、図57(通常疑似遊技中処理)のステップS1243で行われる処理として、図58に示すストップボタン操作受付処理が行われることとして説明した。本実施形態では、図57(通常疑似遊技中処理)のステップS1243で行われる処理として、図61に示す疑似遊技チャレンジ操作受付処理が行われる場合があることとしてもよい。
具体的に、全てのストップボタン8が有効である場合(ストップボタン8がまだ1つも操作されていない場合)、すなわち、今回の停止操作が第1停止操作である場合には、図61に示す疑似遊技チャレンジ操作受付処理が行われることとし、無効なストップボタン8が存在する場合(少なくとも一のストップボタン8が操作済みである場合)、すなわち、今回の停止操作が第2停止操作又は第3停止操作である場合には、図58に示すストップボタン操作受付処理が行われることとしてもよい。メインCPU101は、作動ストップボタン格納領域(図21参照)を参照することにより、有効なストップボタン8L,8C,8R及び無効なストップボタン8L,8C,8Rを認識することができる。
疑似遊技チャレンジ操作受付処理において、まず、メインCPU101は、疑似遊技進行用ストップボタンを決定する(ステップS1321)。この処理において、メインCPU101は、乱数値に基づく抽籤を行うことにより、左ストップボタン8L、中ストップボタン8C、及び、右ストップボタン8Rのうちの一のストップボタン8を疑似遊技進行用ストップボタンとして決定する。
次に、メインCPU101は、疑似遊技開始コマンド生成格納処理を実行する(ステップS1322)。この処理において、メインCPU101は、疑似遊技開始コマンドデータを生成し、生成した疑似遊技開始コマンドデータをメインRAM103の通信データ格納領域に格納する。通信データ格納領域に格納された疑似遊技開始コマンドデータは、通信データ送信処理(図32のステップS204参照)において主制御回路100から副制御回路200へ送信される。これにより、副制御回路200では、疑似遊技が開始するタイミングであることを認識することができるようになり、各種の演出を実行するタイミング等を決定することができる。
具体的に、疑似遊技開始コマンドデータを受信したことを契機として、副制御回路200では、疑似遊技が開始されることに対応する演出データがセットされる。これにより、例えば、図示しないが、「ストップボタンの3択正解で疑似遊技スタート」といった内容の文字画像がメイン表示装置210に表示され、遊技者に対してストップボタン8を操作することを促すことができる。
次に、メインCPU101は、有効なストップボタン8L,8C,8Rが操作されたか否かを判断する(ステップS1323)。この処理は、図47のステップS1063の処理と同様の処理である。有効なストップボタン8L,8C,8Rが操作されたと判断した場合、メインCPU101は、操作されたストップボタン8がステップS1321で決定した疑似遊技進行用ストップボタンと一致するか否かを判断する(ステップS1324)。
操作されたストップボタン8が疑似遊技進行用ストップボタンと一致すると判断した場合、メインCPU101は、本サブルーチンを終了し、図57のステップS1244に処理を移す。一方、操作されたストップボタン8が疑似遊技進行用ストップボタンと一致しないと判断した場合、メインCPU101は、疑似遊技キャンセルフラグをオンにセットし(ステップS1325)、本サブルーチンを終了する。
図示しないが、疑似遊技キャンセルフラグがオンにセットされている場合、メインCPU101は、図61に示す疑似遊技チャレンジ操作受付処理を終了した後、図57のステップS1244~ステップS1252の処理を行うことなく、図57に示す通常疑似遊技中処理を終了し、さらに、図55のステップS1209及びステップS1210の処理を行うことなく、図55に示すロック演出実行処理を終了する。
ステップS1323において有効なストップボタン8L,8C,8Rが操作されていないと判断した場合、メインCPU101は、ステップS1326~ステップS1329の処理を実行するが、これらの処理は、図58のステップS1263~ステップS1266の処理と同様の処理であるため、ここでの説明は省略する。その後、メインCPU101は、本サブルーチンを終了する。
以上より、第1停止操作として疑似遊技進行用ストップボタン(例えば、左ストップボタン8L)が操作された場合(ストップボタンの3択に正解した場合)には、疑似遊技が続行し、ランダム遅延処理(図50のステップS1123参照)を経て、リール3L,3C,3Rの回転がメイン遊技用の定速回転となる。一方、第1停止操作として疑似遊技進行用ストップボタン以外のストップボタン8(例えば、中ストップボタン8C又は右ストップボタン8R)が操作された場合(ストップボタンの3択に失敗した場合)には、その時点で疑似遊技が終了し、通常時加速処理(図50のステップS1125参照)を経て、リール3L,3C,3Rの回転がメイン遊技用の定速回転となる。
このように、本実施形態では、疑似遊技用のリール3L,3C,3Rの回転が開始された後、適切なストップボタン8が操作されたことを条件として疑似遊技が進行するように構成することが可能である。一方、このような適切なストップボタン8の操作は、疑似遊技が開始されるための条件として採用してもよい。例えば、図56では、スタートレバー7が操作されることを条件として疑似遊技が開始されることとして説明したが、スタートレバー7の操作に代えて、適切なストップボタン8(例えば、左ストップボタン8L)が操作されることを条件として疑似遊技(疑似遊技用のリール3L,3C,3Rの回転)が開始されることとしてもよい。そして、不適切なストップボタン8(例えば、中ストップボタン8C又は右ストップボタン8R)が操作された場合には、疑似遊技がキャンセルされる(そもそも、疑似遊技用のリール3L,3C,3Rの回転も行われない)ようにしてもよい。
<フリーズ種別の決定>
図62は、メイン表示装置に表示される画像の一例を示す図である。
図62では、メイン表示装置210においてフリーズ種別決定画面が表示されている様子を示している。本実施形態では、複数種類のフリーズ(フリーズA、フリーズB、及び、フリーズC)が設けられている。フリーズAは、リール演出及び疑似遊技を伴わないロック演出である。フリーズBは、順回転のリール演出を伴うロック演出である。フリーズCは、逆回転のリール演出を伴うロック演出である。フリーズ種別決定画面は、フリーズA、フリーズB、及び、フリーズCのなかから一のフリーズを決定するための画面である。決定されたフリーズは、例えば、疑似遊技開始時ロック(図56のステップS1223参照)として実行されることになる。
具体的に、図62では、フリーズ種別決定画面として、フリーズA画像1201、フリーズB画像1202、フリーズC画像1203、及び、矢印画像1204が表示されている様子を示している。矢印画像1204は、フリーズA画像1201、フリーズB画像1202、及び、フリーズC画像1203のうちの何れの画像が選択されているのかを示すための画像である。図62に示す例では、矢印画像1204がフリーズA画像1201の横に近接して表示されており、フリーズA画像1201が選択されていることを示している。
このように、フリーズA画像1201が選択されている状態(フリーズA選択状態)においては、矢印画像1204がフリーズA画像1201の横に表示される。同様に、フリーズB画像1202が選択されている状態(フリーズB選択状態)においては、矢印画像1204がフリーズB画像1202の横に表示される。フリーズC画像1203が選択されている状態(フリーズC選択状態)においては、矢印画像1204がフリーズC画像1203の横に表示される。
矢印画像1204の位置は、下記(a)~(c)のうちの何れかの方法で、切り替えることが可能である。例えば、ホールメニューにおいて、これらの方法のうちの一の方法が設定されるようになっている。
(a)ストップボタン8L,8C,8Rの操作
(b)MAXベットボタン6aの操作
(c)タイマ管理
上記(a)が設定されている場合、遊技者は、フリーズ種別決定画面がメイン表示装置210に表示されているときに、ストップボタン8L,8C,8Rを操作することにより、矢印画像1204の位置を切り替えることが可能であり、MAXベットボタン6aを操作することにより、フリーズの種別を決定することができる。具体的に、フリーズA選択状態においてMAXベットボタン6aが操作された場合にはフリーズAが決定され、フリーズB選択状態においてMAXベットボタン6aが操作された場合にはフリーズBが決定され、フリーズC選択状態においてMAXベットボタン6aが操作された場合にはフリーズCが決定される。
上記(b)が設定されている場合、遊技者は、フリーズ種別決定画面がメイン表示装置210に表示されているときに、MAXベットボタン6aを操作することにより、矢印画像1204の位置を切り替えることが可能であり、スタートレバー7を操作することにより、フリーズの種別を決定することができる。具体的に、フリーズA選択状態においてスタートレバー7が操作された場合にはフリーズAが決定され、フリーズB選択状態においてスタートレバー7が操作された場合にはフリーズBが決定され、フリーズC選択状態においてスタートレバー7が操作された場合にはフリーズCが決定される。
上記(c)が設定されている場合には、フリーズ種別決定画面がメイン表示装置210に表示されているときに、フリーズA選択状態、フリーズB選択状態、フリーズC選択状態にうちの一の状態から他の状態へと(例えば、フリーズA選択状態→フリーズB選択状態→フリーズC選択状態→フリーズA選択状態・・・といったように)、所定時間ごとに切り替わる。このとき、遊技者は、MAXベットボタン6aを操作することにより、フリーズの種別を決定することができる。具体的に、フリーズA選択状態においてMAXベットボタン6aが操作された場合にはフリーズAが決定され、フリーズB選択状態においてMAXベットボタン6aが操作された場合にはフリーズBが決定され、フリーズC選択状態においてMAXベットボタン6aが操作された場合にはフリーズCが決定される。なお、予め定められた時間以内にMAXベットボタン6aが操作されなかった場合には、当該時間が経過したときの状態に応じた種別のフリーズが決定される。あるいは、抽籤により選択された種別のフリーズが決定されることとしてもよい。
フリーズ種別決定画面がメイン表示装置210に表示されるタイミングは、特に限定されないが、例えば、BBに係る図柄の組合せが有効ラインに沿って停止表示された(BBが入賞した)場合にフリーズ種別決定画面が表示されるように構成することが可能である。例えば、一の単位遊技においてBBが入賞し、次の単位遊技におけるスタートレバー7操作が行われたときに、フリーズ種別決定画面が表示されるようにしてもよい。あるいは、一の単位遊技においてBBが入賞したとき、次の単位遊技におけるスタートレバー7操作が行われるまでの間に、フリーズ種別決定画面が表示されるようにしてもよい。
以上では、フリーズの種別が決定される場合について説明したが、同様の方法により、疑似ボーナス移行抽籤に当籤した場合や1G連抽籤に当籤した場合に行われるロック演出の種別を決定することとしてもよい。例えば、図62と同様の画面において、上記(a)~(c)のような方法で、ロック演出A(例えば、リール演出及び疑似遊技を伴わないロック演出)、ロック演出B(例えば、リール演出を伴うロック演出)、及び、ロック演出C(例えば、疑似遊技を伴うロック演出)のうちの一のロック演出を決定することができるように構成してもよい。図43のステップS1005、ステップS1010、及び、ステップS1012においては、このようにして決定されたロック演出を選択することとしてもよい。また、同様の方法により、揺動パターンの種別(例えば、第2実施形態で説明した揺動パターンA、揺動パターンB、及び、揺動パターンCのうちの一の揺動パターン)を決定することができるように構成してもよい。なお、このようにして決定される演出は、主制御回路100により制御される演出に限定されず、副制御回路200により制御される演出であってもよい。
<ボーナス当籤時処理>
図63は、主制御回路において行われるボーナス当籤時処理を示すフローチャートである。
図63に示すボーナス当籤時処理は、図26(内部抽籤処理)のステップS70の処理が実行された後に、主制御回路100において行われる処理である。すなわち、ボーナス当籤時処理は、ボーナス当籤ゲーム(ボーナス役が内部当籤役として決定されることにより、非ボーナス状態(ボーナス状態でなく持越状態でもない状態)から持越状態(フラグ間)へと移行した単位遊技)において、各リール3L,3C,3Rの回転が開始する前に行われる処理である。
ボーナス当籤時処理において、まず、メインCPU101は、BBが内部当籤役として決定されているか(今回の単位遊技がBB当籤ゲームであるか)否かを判断する(ステップS1341)。BBが内部当籤役として決定されていないと判断した場合、メインCPU101は、本サブルーチンを終了する。
一方、BBが内部当籤役として決定されていると判断した場合、メインCPU101は、ロック演出番号「1」、「3」、「5」、及び、「6」(図36参照)のうちの何れかを抽籤により選択する(ステップS1342)。そして、メインCPU101は、ロック演出開始フラグをオンにセットし(ステップS1343)、本サブルーチンを終了する。これにより、ロック演出番号「1」、「3」、「5」、又は、「6」に対応するロック演出が行われることになる。
第2実施形態では、疑似遊技に対応するロック演出番号が選択された場合、「7を狙え」演出画像1100(図45参照)がメイン表示装置210に表示される(図44のステップS1022参照)こととして説明した。これにより、疑似遊技中、各リール3L,3C,3Rにおいて「赤7」図柄が停止表示され得るタイミングで停止操作を行うことを遊技者に促すことができる。本実施形態においても、同様に、「7を狙え」演出画像1100がメイン表示装置210に表示されることとしてもよいが、ここでは、「BARを狙え」演出画像(図示せず)がメイン表示装置210に表示されることとする。これにより、疑似遊技中、各リール3L,3C,3Rにおいて「BAR」図柄が停止表示され得るタイミングで停止操作を行うことを遊技者に促すことができる。
また、ここでは、BBが内部当籤役として決定された後、メイン遊技において「赤7」図柄揃いが有効ラインに沿って停止表示された(「赤7」図柄揃いが成立した)場合にBB状態が開始され、MBが内部当籤役として決定された後、メイン遊技において「BAR」図柄揃いが有効ラインに沿って停止表示された(「BAR」図柄揃いが成立した)場合にMB状態が開始されることとする。この場合、BB当籤ゲーム(メイン遊技)において、遊技者は、各ストップボタン8L,8C,8Rを操作するに当たって、「赤7」図柄を狙うべきであると言える。
しかしながら、上記のように、疑似遊技において「BARを狙え」演出画像が表示される場合、仮に、疑似遊技が終了しメイン遊技に移行した後も、「BARを狙え」演出画像が継続的に表示されるとすると、遊技者に対して、本来狙うべき図柄(「赤7」図柄)とは異なる図柄(「BAR」図柄)を狙わせることになる。そうすると、「赤7」図柄揃いが有効ラインに沿って停止表示されない(BBが入賞しない)可能性が高くなってしまう。
とりわけ、各リール3L,3C,3Rにおいて「赤7」図柄と「BAR」図柄とが離間して配置されている場合には、その蓋然性が非常に高い。例えば、図9に示すように、少なくとも一のリール3(中リール3C)において、「赤7」図柄に対応する図柄位置(「0」)が「BAR」図柄に対応する図柄位置(「9」)に対して最大滑り駒数(4図柄)の範囲内に存在しない場合、当該リール3(中リール3C)に対して、「BAR」図柄が有効ライン上に表示されるタイミングで停止操作が行われたとすると、BBが入賞することは不可能となる。この意味において、当該「BARを狙え」演出画像は、BBを入賞させないようにするための示唆となってしまう。
何れにしても、疑似遊技において表示された「BARを狙え」演出画像は、遊技者が狙うべき図柄(内部当籤役)を誤認してしまうことを抑制することができるように、所定のタイミングで表示を終了することが望ましい。当該タイミングは、ランダム遅延処理(図50のステップS1123参照)が開始される前であってもよいし、ランダム遅延処理が開始された後であってもよい。具体的に、当該タイミングとしては、例えば、疑似遊技において第2停止リールが停止した後第3停止リールが停止するまでの間(例えば、図58のステップS1262の判断結果が「YES」となり当該ストップボタン8の操作が第3停止操作であるときや、図58のステップS1265の判断結果が「YES」となり第3停止操作が省略されるとき)、残っているストップボタン操作が全て省略されたとき(例えば、図58のステップS1263の判断結果が「YES」となったとき)、第3停止リールが停止した後当該第3停止リールが揺動を開始するまでの間(例えば、図57のステップS1249の判断結果が「YES」となり当該制御対象リールが第3停止リールであるとき)、疑似遊技において全てのリール3L,3C,3Rが停止したタイミング(例えば、図57のステップS1251の判断結果が「YES」となった後、ステップS1252の処理が行われる前)、メイン遊技用のリール3L,3C,3Rの回転が開始するとき(例えば、図50のステップS1122の判断結果が「YES」となったときや、ランダム遅延処理により1つ目のリールが回転を開始するタイミング)、メイン遊技用に各リール3L,3C,3Rの回転が開始した後全てのリール3L,3C,3Rの回転が定速に達するまでの間等を挙げることができる。
また、「BARを狙え」演出画像の表示を終了するタイミングで、他に疑似遊技用の演出(例えば、揺動制御)が行われていれば、当該演出も終了するとよい。さらに、当該タイミングで、BBが内部当籤役として決定されたことに対応する演出(BB示唆演出)を開始する(BBが内部当籤役として決定されたことを示唆する画像(例えば、「7を狙え」演出画像1100)を表示する)こととしてもよい。これにより、遊技者が狙うべき図柄(内部当籤役)を誤認してしまうことを効果的に防止するとともに、「赤7」図柄を狙うべき示唆を与えることができる。
なお、第2実施形態で説明したように、疑似遊技においては、停止開始位置及び滑り駒数とは無関係に予め定められた図柄が停止表示されるように構成することが可能である。そこで、疑似遊技では、各ストップボタン8L,8C,8Rを操作するに当たって、遊技者が「BAR」図柄を狙ったとしても(各リール3L,3C,3Rにおいて「BAR」図柄が停止表示され得るタイミングで停止操作が行われたとしても)、「赤7」図柄揃いが成立するようにしてもよい。これにより、当該「赤7」図柄揃いを介して、BBが内部当籤役として決定されたことを示唆することができる。疑似遊技で「赤7」図柄揃いが成立した場合には、メイン遊技において上記BB示唆演出を行わないこととしてもよい。
あるいは、疑似遊技では、各リール3L,3C,3Rにおいて「BAR」図柄が停止表示され得るタイミングで停止操作が行われたことに応じて「BAR」図柄揃いが成立する(適切なタイミングで停止操作が行われなかった場合には、「BAR」図柄揃いが成立しない)ように構成してもよい。また、疑似遊技では、停止開始位置及び滑り駒数とは無関係に「BAR」図柄揃いが成立するようにしてもよい。あるいは、疑似遊技では、「BAR」図柄がテンパイするものの、「BAR」図柄揃いが成立しない(残り1つの「BAR」図柄が停止表示されない)ようにしてもよい。疑似遊技で「赤7」図柄揃いが成立しなかった場合には、メイン遊技において上記BB示唆演出を行うことが望ましい。
このように、各リール3L,3C,3Rにおいて「赤7」図柄乃至「BAR」図柄が停止表示されるごとに、各リール3L,3C,3Rに対して揺動制御(図59のステップS1285参照)が行われる。第2実施形態で説明したように、当該揺動制御は、各リール3L,3C,3Rが振動の中心に位置している状態乃至各リール3L,3C,3Rが略完全に停止している状態において、「赤7」図柄乃至「BAR」図柄が有効ライン上に位置付けられるように行われる。
以上、図63に示すボーナス当籤時処理が行われる場合には、図43に示すロック演出決定処理が行われないこととしてもよいし、図63に示すボーナス当籤時処理と併せて、図43に示すロック演出決定処理も行われることとしてもよい。また、図示しないが、BBが内部当籤役として決定されていない場合に、ロック演出番号「2」又は「4」に対応するロック演出(所謂ガセ演出)が行われることとしてもよい。
<遊技終了時ロック演出決定処理>
図64は、主制御回路において行われる遊技終了時ロック演出決定処理を示すフローチャートである。
図64に示す遊技終了時ロック演出決定処理は、図31(有利区間中遊技終了時処理)のステップS156の処理が実行された後に、主制御回路100において行われる処理である。
遊技終了時ロック演出決定処理において、まず、メインCPU101は、現在の遊技区間が有利区間であるか否かを判断する(ステップS1361)。この処理は、図43のステップS1001の処理と同様の処理である。現在の遊技区間が有利区間ではないと判断した場合、メインCPU101は、本サブルーチンを終了する。
一方、現在の遊技区間が有利区間であると判断した場合、メインCPU101は、疑似ボーナス移行抽籤に当籤したか否かを判断する(ステップS1362)。第1実施形態で説明したように、メイン遊技におけるリール3L,3C,3Rの回転が停止すると、停止表示された図柄の組合せに応じた二次情報(サブフラグ)としての有利区間入賞時サブフラグ(図7(a)参照)が決定される。そして、演出区間(有利区間・通常遊技)においては、疑似ボーナス移行抽籤テーブル(図7(c)参照)が参照され、乱数値及び有利区間入賞時サブフラグに基づく抽籤(疑似ボーナス移行抽籤)が行われることにより、疑似ボーナス移行抽籤の結果として「当籤」又は「非当籤」が決定される。なお、「当籤」としては、「当籤(今回遊技)」及び「当籤(次回遊技)」が設けられているが、ここでは、これらを区別しないこととする。
疑似ボーナス移行抽籤に当籤していないと判断した場合、メインCPU101は、本サブルーチンを終了する。一方、疑似ボーナス移行抽籤に当籤したと判断した場合、メインCPU101は、ロック演出番号「1」、「3」、「5」、及び、「6」(図36参照)のうちの何れかを抽籤により選択する(ステップS1363)。そして、メインCPU101は、ロック演出開始フラグをオンにセットし(ステップS1364)、本サブルーチンを終了する。これにより、ロック演出番号「1」、「3」、「5」、又は、「6」に対応するロック演出が行われることになる。
なお、図示しないが、1G連抽籤(図7(d)参照)に当籤した場合においても、ロック演出番号「1」、「3」、「5」、及び、「6」のうちの何れかが選択される(ロック演出番号「1」、「3」、「5」、又は、「6」に対応するロック演出が行われる)ようにしてもよい。また、疑似ボーナス移行抽籤(及び1G連抽籤)に当籤していない場合に、ロック演出番号「2」及び「4」のうちの何れかが選択される(ロック演出番号「2」又は「4」に対応するロック演出が行われる)ようにしてもよい。
<遊技終了時ロック演出実行処理>
図65は、主制御回路において行われる遊技終了時ロック演出実行処理を示すフローチャートである。図66は、主制御回路において行われる遊技終了時ロック演出開始用処理を示すフローチャートである。
図65に示す遊技終了時ロック演出実行処理は、主制御回路100において図23(メイン処理)のステップS16(遊技終了時メイン側演出制御処理)で行われる処理である。
遊技終了時ロック演出実行処理において、まず、メインCPU101は、ロック演出開始フラグ(図64のステップS1364参照)がオンにセットされているか否かを判断する(ステップS1381)。ロック演出開始フラグがオンにセットされていないと判断した場合、メインCPU101は、本サブルーチンを終了する。
一方、ロック演出開始フラグがオンにセットされていると判断した場合、メインCPU101は、遊技終了時ロック演出開始用処理を実行する(ステップS1382)。ここで、図66を用いて、遊技終了時ロック演出開始用処理について説明する。
遊技終了時ロック演出開始用処理において、まず、メインCPU101は、リプレイが入賞したか否かを判断する(ステップS1401)。この処理において、メインCPU101は、有効ラインに沿って停止表示された図柄の組合せがリプレイ役に係る図柄の組合せ(図11~図14参照)であるか否かを判断する。
リプレイが入賞したと判断した場合、メインCPU101は、リプレイ入賞時ロック演出開始コマンド生成格納処理を実行する(ステップS1402)。この処理において、メインCPU101は、リプレイ入賞時ロック演出開始コマンドデータを生成し、生成したリプレイ入賞時ロック演出開始コマンドデータをメインRAM103の通信データ格納領域に格納する。通信データ格納領域に格納されたリプレイ入賞時ロック演出開始コマンドデータは、通信データ送信処理(図32のステップS204参照)において主制御回路100から副制御回路200へ送信される。これにより、副制御回路200では、リプレイが入賞してロック演出が開始されるタイミングであることを認識することができるようになり、各種の演出を実行するタイミング等を決定することができる。
具体的に、リプレイ入賞時ロック演出開始コマンドデータを受信したことを契機として、副制御回路200では、リプレイが入賞してロック演出が開始されることに対応する演出データがセットされる。これにより、例えば、図示しないが、「ベットして下さい」といった内容の文字画像(ベット要求画像)がメイン表示装置210に表示され、遊技者に対してベットボタン(MAXベットボタン6a又は1ベットボタン6b)を操作することを促すことができる。リプレイが入賞した場合には、ベットボタンの操作は不要であるはずところ、ベット要求画像を通じて、遊技者を意外に感じさせることができる。
次に、メインCPU101は、ベットボタン(MAXベットボタン6a又は1ベットボタン6b)が操作されたか否かを判断する(ステップS1403)。この処理において、メインCPU101は、ベットスイッチ6Sがオン状態となったか否かを判断する。MAXベットボタン6aと1ベットボタン6bとのうちの何れかが操作されたと判断した場合、メインCPU101は、本サブルーチンを終了する。
一方、MAXベットボタン6a及び1ベットボタン6bが何れも操作されていないと判断した場合、メインCPU101は、スタートレバー7が操作されたか否かを判断する(ステップS1404)。この処理において、メインCPU101は、スタートスイッチ7Sがオン状態(図25のステップS50参照)となったか否かを判断する。スタートレバー7が操作されていないと判断した場合、メインCPU101は、リプレイ入賞時ロック演出開始コマンド生成格納処理を実行してから(ベット要求画像が表示されてから)所定時間(例えば、30秒)が経過したか否かを判断する(ステップS1405)。
所定時間が経過していないと判断した場合、メインCPU101は、ステップS1403に処理を戻す。ステップS1404においてスタートレバー7が操作されたと判断した場合、又は、ステップS1405において所定時間が経過したと判断した場合、メインCPU101は、ロック演出キャンセルフラグをオンにセットする(ステップS1406)。ロック演出キャンセルフラグは、ロック演出をキャンセルするために用いられるフラグである。その後、メインCPU101は、ロック演出開始フラグをオフにセットし(ステップS1407)、本サブルーチンを終了する。
ステップS1401においてリプレイが入賞していないと判断した場合、メインCPU101は、リプレイ以外入賞時ロック演出開始コマンド生成格納処理を実行する(ステップS1408)。この処理において、メインCPU101は、リプレイ以外入賞時ロック演出開始コマンドデータを生成し、生成したリプレイ以外入賞時ロック演出開始コマンドデータをメインRAM103の通信データ格納領域に格納する。通信データ格納領域に格納されたリプレイ以外入賞時ロック演出開始コマンドデータは、通信データ送信処理(図32のステップS204参照)において主制御回路100から副制御回路200へ送信される。これにより、副制御回路200では、リプレイ以外の役が入賞してロック演出が開始されるタイミングであることを認識することができるようになり、各種の演出を実行するタイミング等を決定することができる。
具体的に、リプレイ以外入賞時ロック演出開始コマンドデータを受信したことを契機として、副制御回路200では、リプレイ以外の役が入賞してロック演出が開始されることに対応する演出データがセットされる。これにより、例えば、図示しないが、「レバーを叩け」といった内容の文字画像(「レバーを叩け」画像)がメイン表示装置210に表示され、遊技者に対してスタートレバー7を操作することを促すことができる。リプレイ以外の役が入賞した場合には、スタートレバー7を操作する前に、ベットボタンの操作が必要であるはずところ、「レバーを叩け」画像を通じて、遊技者を意外に感じさせることができる。
次に、メインCPU101は、スタートレバー7が操作されたか否かを判断する(ステップS1409)。この処理において、メインCPU101は、スタートスイッチ7Sがオン状態(図25のステップS50参照)となったか否かを判断する。スタートレバー7が操作されたと判断した場合、メインCPU101は、本サブルーチンを終了する。
一方、スタートレバー7が操作されていないと判断した場合、メインCPU101は、リプレイ以外入賞時ロック演出開始コマンド生成格納処理を実行してから(「レバーを叩け」画像が表示されてから)所定時間(例えば、30秒)が経過したか否かを判断する(ステップS1410)。所定時間が経過していないと判断した場合、メインCPU101は、ステップS1409に処理を戻す。一方、所定時間が経過したと判断した場合、メインCPU101は、ロック演出キャンセルフラグをオンにセットする(ステップS1411)。ロック演出キャンセルフラグは、ロック演出をキャンセルするために用いられるフラグである。その後、メインCPU101は、ロック演出開始フラグをオフにセットし(ステップS1412)、本サブルーチンを終了する。
以上、図66を用いて、図65のステップS1382で行われる遊技終了時ロック演出開始用処理について説明した。図65に説明を戻す。
ステップS1382の処理を実行した後、メインCPU101は、ロック演出キャンセルフラグがオンにセットされているか否かを判断する(ステップS1383)。ロック演出キャンセルフラグがオンにセットされていると判断した場合、メインCPU101は、本サブルーチンを終了する。
一方、ロック演出キャンセルフラグがオンにセットされていないと判断した場合、メインCPU101は、ステップS1384~ステップS1390の処理を実行するが、これらの処理は、図44のステップS1022~ステップS1028の処理と同様の処理であるため、ここでの説明は省略する。その後、メインCPU101は、本サブルーチンを終了する。
以上より、リプレイが入賞した単位遊技においてロック演出が行われる旨決定された場合には、ベットボタン(MAXベットボタン6a又は1ベットボタン6b)が操作されることにより、ロック演出用にリール3L,3C,3Rの回転が開始されてロック演出が行われ(図65のステップS1386及びステップS1388参照)、次回の単位遊技において、ランダム遅延処理(図50のステップS1123参照)を経て、リール3L,3C,3Rの回転がメイン遊技用の定速回転となる。一方、リプレイが入賞した単位遊技においてロック演出が行われる旨決定されたが、ベット要求画像が表示されてから所定時間以内にベットボタン(MAXベットボタン6a又は1ベットボタン6b)が操作されなかった場合、又は、スタートレバー7が操作された場合には、ロック演出(ロック演出用のリール3L,3C,3Rの回転)が行われずに、次回の単位遊技において、通常時加速処理(図50のステップS1125参照)を経て、リール3L,3C,3Rの回転がメイン遊技用の定速回転となる。
なお、図66に示す遊技終了時ロック演出開始用処理では、ベットボタン(MAXベットボタン6a又は1ベットボタン6b)が操作されずにスタートレバー7が操作された場合には、次回の単位遊技へと進行することとしている。この場合、次回の単位遊技におけるスタートレバー7操作を省略することとしてもよい。すなわち、図66のステップS1404の判断結果が「YES」となった場合には、次回の単位遊技においてスタートレバー7が操作されるのを待つことなく、図25のステップS50の判断結果が「YES」となるように構成してもよい。もっとも、図66に示す遊技終了時ロック演出開始用処理とは異なり、ベットボタン(MAXベットボタン6a又は1ベットボタン6b)が操作されない限り次回の単位遊技へと進行しないように構成してもよい。また、ベットボタン(MAXベットボタン6a又は1ベットボタン6b)が操作されない場合であっても次回の単位遊技へと進行するとしても、相当長い時間(例えば、1分)に亘ってベットボタン(MAXベットボタン6a又は1ベットボタン6b)が操作されない場合にようやく次回の単位遊技へと進行するように構成してもよい。
また、リプレイ以外の役が入賞した単位遊技においてロック演出が行われる旨決定された場合には、スタートレバー7が操作されることにより、ロック演出用にリール3L,3C,3Rの回転が開始されてロック演出が行われ(図65のステップS1386及びステップS1388参照)、次回の単位遊技において、ランダム遅延処理(図50のステップS1123参照)を経て、リール3L,3C,3Rの回転がメイン遊技用の定速回転となる。一方、リプレイ以外の役が入賞した単位遊技においてロック演出が行われる旨決定されたが、「レバーを叩け」画像が表示されてから所定時間以内にスタートレバー7が操作されなかった場合には、ロック演出(ロック演出用のリール3L,3C,3Rの回転)が行われずに、次回の単位遊技において、通常時加速処理(図50のステップS1125参照)を経て、リール3L,3C,3Rの回転がメイン遊技用の定速回転となる。なお、スタートレバー7が操作されない限り次回の単位遊技へと進行しないように構成してもよいし、相当長い時間(例えば、1分)に亘ってスタートレバー7が操作されない場合にようやく次回の単位遊技へと進行するように構成してもよい。
<疑似遊技中ストップボタン発光制御処理>
図示しないが、主制御回路100では、疑似遊技中に疑似遊技中ストップボタン発光制御処理が行われる。具体的に、メインCPU101は、図57のステップS1243の処理を実行した後、疑似遊技中ストップボタン発光制御処理を実行する。これにより、例えば、各ストップボタン8L,8C,8Rの点灯態様が変化する。以下、詳細に説明する。
各ストップボタン8L,8C,8Rは、それぞれ、同様の構成を有しており、遊技者が接触可能な押圧部分を有するストップボタンカバーと、ストップボタンカバーよりも奥まった箇所に配設されたストップボタン用LEDと、を備えている。ストップボタン用LEDは、フルカラーLEDであり、赤色、青色、及び、緑色を含む複数種類の色を発することが可能となっている。ストップボタンカバーは、透光性を有する素材により形成されており、ストップボタン用LEDから出射された光は、ストップボタンカバーを透過して、パチスロ機1の外部へと放出され、遊技者から視認可能となっている。
本実施形態では、疑似遊技において、有効なストップボタン8L,8C,8Rのストップボタン用LEDを発光させるように構成されている。具体的に、図57のステップS1242において、メインCPU101は、全てのストップボタン8L,8C,8Rのストップボタン用LEDが点灯するように制御する。また、図57のステップS1244において、メインCPU101は、今回操作されたストップボタン8(又は、ストップボタン操作が省略され、操作されたと見做されたストップボタン8)のストップボタン用LEDが消灯するように制御する。あるいは、ステップS1244ではなく、ステップS1249において制御対象リールが停止したと判断した場合に、今回操作されたストップボタン8(又は、ストップボタン操作が省略され、操作されたと見做されたストップボタン8)のストップボタン用LEDが消灯するように制御してもよい。
また、メインCPU101は、有効なストップボタン8L,8C,8Rのストップボタン用LEDを点灯させるとき、当該ストップボタン用LEDの発光色が特定の色(例えば、赤色)となるように制御してもよい。また、メインCPU101は、今回操作されたストップボタン8(又は、ストップボタン操作が省略され、操作されたと見做されたストップボタン8)のストップボタン用LEDが特定の色(例えば、赤色)で発光するように制御してもよい。
このとき、遊技者に対して特典を付与することが決定されている場合(例えば、疑似ボーナス移行抽籤(AT抽籤)に当籤している場合)に、当該特典を付与することが決定されていない場合(例えば、疑似ボーナス移行抽籤(AT抽籤)に当籤していない場合)と比較して、高い確率でストップボタン用LEDが特定の色(例えば、赤色)で発光するように制御してもよい。また、遊技者に対して特典を付与することが決定されている場合(例えば、疑似ボーナス移行抽籤(AT抽籤)に当籤している場合)には、ストップボタン用LEDの発光色が所定の色(例えば、青色)となる確率よりも、ストップボタン用LEDの発光色が特定の色(例えば、赤色)となる確率が高くなるように制御してもよい。
これにより、ストップボタン用LEDの発光色を通じて、遊技者に対して当該疑似遊技の期待度を示唆することができる。このような制御は、3つのストップボタン8L,8C,8Rに対して個別に行うことが可能である。例えば、ストップボタン8が3つとも特定の色(例えば、赤色)で点灯した場合には遊技者を大いに期待させ、1つのストップボタン8のみが特定の色(例えば、赤色)で点灯した場合には遊技者の期待感を相対的に低下させるといったこともできる。
以上では、各ストップボタン8L,8C,8Rの点灯態様が変化する演出について説明したが、スタートレバー7やベットボタン(MAXベットボタン6a及び1ベットボタン6b)の点灯態様を変化させることとしてもよい。例えば、スタートレバー7、並びに、MAXベットボタン6a及び1ベットボタン6bは、それぞれ、ストップボタン8と同様に、透光性を有するカバー及びLEDを備えることとする。スタートレバー7のカバーは、遊技者が把持可能な球状部分とすることが可能である。例えば、上述した「レバーを叩け」画像がメイン表示装置210に表示されたときにスタートレバー7のLEDを点灯させることとしてもよいし、上述したベット要求画像がメイン表示装置210に表示されたときにMAXベットボタン6a乃至1ベットボタン6bのLEDを点灯させることとしてもよい。
また、このとき、スタートレバー7乃至ベットボタンにおけるLEDの発光色を通じて、遊技者に対して当該疑似遊技の期待度を示唆することとしてもよい。例えば、遊技者に対して特典を付与することが決定されている場合(例えば、疑似ボーナス移行抽籤(AT抽籤)に当籤している場合)に、当該特典を付与することが決定されていない場合(例えば、疑似ボーナス移行抽籤(AT抽籤)に当籤していない場合)と比較して、高い確率でスタートレバー7乃至ベットボタンのLEDが特定の色(例えば、赤色)で発光するように制御してもよい。また、遊技者に対して特典を付与することが決定されている場合(例えば、疑似ボーナス移行抽籤(AT抽籤)に当籤している場合)には、スタートレバー7乃至ベットボタンにおけるLEDの発光色が所定の色(例えば、青色)となる確率よりも、スタートレバー7乃至ベットボタンにおけるLEDの発光色が特定の色(例えば、赤色)となる確率が高くなるように制御してもよい。
ストップボタン8、スタートレバー7、MAXベットボタン6a、及び、1ベットボタン6bに設けられたLEDは、主制御回路100により制御されることとしてもよいし、副制御回路200により制御されることとしてもよい。当該LEDが副制御回路200により制御されるように構成されている場合、メインCPU101は、当該LEDの点灯態様を変化させるとき、当該点灯態様の変化に対応するコマンドデータを生成し、生成したコマンドデータを副制御回路200へと送信するようにすればよい。なお、メイン遊技においても、疑似遊技と同様に、当該LEDの点灯態様を変化させる演出を行うこととしてもよい。
<バックライト演出>
第1実施形態で説明したように、各リール3L,3C,3Rの内部には、少なくともメイン表示窓4から図柄が視認される位置に光源(リールランプ)が設けられ、少なくとも各リール3L,3C,3Rが回転中であるときにはこれらを内部から一定の輝度で照明することで、図柄の視認性を確保している。
本実施形態では、このようなリールランプ(リールバックライト)を用いた演出(バックライト演出)が行われる。図示しないが、各リール3L,3C,3Rには、リールバックライトとしてLED(リール照明用LED)が複数配設されている。これらのリール照明用LEDは、メイン表示窓4の枠内に停止表示された9個の図柄を1個ずつ個別に照射することができるように、各リール3L,3C,3Rにおけるリール本体の内側に配置されている。
以下では、左リール3Lの上段領域を照射可能なリール照明用LEDを左上リール照明用LEDと呼び、左リール3Lの中段領域を照射可能なリール照明用LEDを左中リール照明用LEDと呼び、左リール3Lの下段領域を照射可能なリール照明用LEDを左下リール照明用LEDと呼び、中リール3Cの上段領域を照射可能なリール照明用LEDを中上リール照明用LEDと呼び、中リール3Cの中段領域を照射可能なリール照明用LEDを中中リール照明用LEDと呼び、中リール3Cの下段領域を照射可能なリール照明用LEDを中下リール照明用LEDと呼び、右リール3Rの上段領域を照射可能なリール照明用LEDを右上リール照明用LEDと呼び、右リール3Rの中段領域を照射可能なリール照明用LEDを右中リール照明用LEDと呼び、右リール3Rの下段領域を照射可能なリール照明用LEDを右下リール照明用LEDと呼ぶこととする。
左上リール照明用LED、左中リール照明用LED、左下リール照明用LED、中上リール照明用LED、中中リール照明用LED、中下リール照明用LED、右上リール照明用LED、右中リール照明用LED、及び、右下リール照明用LEDとしては、それぞれ、複数のLEDが設けられており、各リール3L,3C,3Rにおいて複雑な点灯パターンを有するバックライト演出を実現することができるようになっている。
バックライト演出は、疑似遊技において、各リール3L,3C,3Rが停止するのに伴って、点灯中のリール照明用LEDを消灯させることにより行われる。具体的に、メインCPU101は、疑似遊技において各リール3L,3C,3Rの回転を開始させるとき(図55のステップS1206及び図65のステップS1386参照)、左上リール照明用LED、左中リール照明用LED、左下リール照明用LED、中上リール照明用LED、中中リール照明用LED、中下リール照明用LED、右上リール照明用LED、右中リール照明用LED、及び、右下リール照明用LEDが全て点灯するように制御する。
そして、メインCPU101は、図57のステップS1249において制御対象リールが停止したと判断した場合に、制御対象リールの上段領域を照射可能なリール照明用LED、制御対象リールの中段領域を照射可能なリール照明用LED、及び、制御対象リールの下段領域を照射可能なリール照明用LEDのうち、有効ライン上に位置しない領域を照射可能なリール照明用LEDが消灯するように制御する。例えば、有効ラインがセンターラインであり、制御対象リールが左リール3Lであるとする。この場合、メインCPU101は、左上リール照明用LED及び左下リール照明用LEDが消灯する一方、左中リール照明用LEDは点灯した状態が維持されるように制御する。有効ライン上に位置しない領域を照射可能なリール照明用LEDを消灯させる際、当該リール照明用LEDとして設けられた複数のLEDを全て消灯させることとしてもよいし、当該複数のLEDのうちの一部のLEDを消灯させることとしてもよい。
これにより、有効ライン上に位置しない領域に停止表示された図柄の視認性は低下するが、有効ライン上に位置する領域に停止表示された図柄の視認性は確保される。例えば、ロック演出番号「3」に対応するロック演出(図36参照)において、図39(b)に示す状態では、右リール3Rに関し、「BAR」及び「リプレイ」の視認性が低下する一方、「赤7」の視認性は確保される。図39(c)に示す状態では、右リール3Rに関しては図39(b)に示す状態と同じであり、中リール3Cに関しては、「スイカ」及び「黄ブランク」の視認性が低下する一方、「赤7」の視認性は確保される。図39(d)に示す状態では、右リール3R及び中リール3Cに関しては図39(c)に示す状態と同じであり、左リール3Lに関しては、「白ブランク1」及び「スイカ」の視認性が低下する一方、「赤7」の視認性は確保される。従って、一部のリール照明用LEDが消灯したとしても、「赤7」図柄が揃ったことを遊技者に対して明確に認識させることができる。
なお、有効ライン上に位置しない領域を照射可能なリール照明用LEDを消灯させる場合、当該リール照明用LEDが消灯することにより、有効ライン上に位置する領域における図柄の視認性が低下しないように構成することが望ましい。例えば、各領域における図柄の視認性が他の領域におけるリール照明用LEDの点灯態様によって干渉されないように、隣接する領域間に仕切り板等を設けた構造にするとよい。
また、有効ライン上に位置しない領域を照射可能なリール照明用LEDを消灯させた後、当該LEDを再度点灯させたり消灯させたりすることとしてもよい。その際、当該LEDの点灯パターンを通じて、遊技者に対して当該疑似遊技の期待度を示唆することとしてもよい。例えば、遊技者に対して特典を付与することが決定されている場合(例えば、疑似ボーナス移行抽籤(AT抽籤)に当籤している場合)に、当該特典を付与することが決定されていない場合(例えば、疑似ボーナス移行抽籤(AT抽籤)に当籤していない場合)と比較して、高い確率で特定のパターンで当該LEDが点灯するように制御してもよい。また、遊技者に対して特典を付与することが決定されている場合(例えば、疑似ボーナス移行抽籤(AT抽籤)に当籤している場合)には、所定のパターンで当該LEDが点灯する確率よりも、特定のパターンで当該LEDが点灯する確率が高くなるように制御してもよい。
リール照明用LEDは、主制御回路100により制御されることとしてもよいし、副制御回路200により制御されることとしてもよい。リール照明用LEDが副制御回路200により制御されるように構成されている場合、メインCPU101は、リール照明用LEDの点灯態様を変化させるとき、当該点灯態様の変化に対応するコマンドデータを生成し、生成したコマンドデータを副制御回路200へと送信するようにすればよい。なお、メイン遊技においても、疑似遊技と同様に、リール照明用LEDの点灯態様を変化させる演出を行うこととしてもよい。
<メインROM及びメインRAMの内部構成(メモリマップ)>
次に、図67A~図67Cを参照しながら、主制御回路100に含まれるメインROM102及びメインRAM103の内部構成(以下「メモリマップ」という)について説明する。なお、図67Aは、メモリ全体のメモリマップを示す図であり、図67Bは、メインROM102のメモリマップを示す図であり、図67Cは、メインRAM103のメモリマップを示す図である。
主制御回路100が備えるメモリ全体のメモリマップでは、図67Aに示すように、アドレスの先頭(0000H)側から、メインROM102のメモリ領域、メインRAM103のメモリ領域、内蔵レジスタエリア及びXCSデコードエリアが、不使用領域を間に
挟んでこの順で、それぞれ所定のアドレスに配置される。
メインROM102のメモリマップでは、図67Bに示すように、メインROM102のアドレスの先頭(0000H)側から、プログラムエリア、データエリア、規定外エリア、商標記録エリア、プログラム管理エリア及びセキュリティ設定エリアが、この順で、それぞれ所定のアドレスに配置される。
なお、プログラムエリアには、遊技者により実施される遊技の遊技性に関連する各種制御処理において、メインCPU101により実行される各種処理の制御プログラムが記憶される。データエリアには、遊技者により実施される遊技の遊技性に関連する各種制御処理において、メインCPU101により使用される各種データ(例えば、内部抽籤テーブル等のデータテーブル、副制御回路42に対して各種制御指令(コマンド)を送信するためのデータ等)が記憶される。すなわち、プログラムエリアとデータエリアとからなる遊技用ROM領域(遊技用記憶領域)には、遊技店で遊技者が実際に行う遊技の遊技性に関連する制御処理(遊技性に関する処理)に必要な各種プログラム及び各種データが格納される。
また、規定外エリアには、遊技者により実施される遊技の遊技性に直接関与しない各種処理(遊技性に影響を与えない処理)の制御プログラム及びデータが記憶される。例えば、パチスロ1の検定試験(試射試験)で使用されるプログラム及びデータ、電断時のチェックサム生成処理や電源復帰時のサムチェック処理などで使用される制御プログラム及びデータ、並びに、不正対策プログラム及びそれに必要なデータ等が、規定外エリアに格納される。
メインRAM103のメモリマップでは、図67Cに示すように、メインRAM103のアドレスの先頭(F000H)側から、遊技用RAM領域(所定格納領域、遊技用一時記憶領域)及び規定外RAM領域(規定外一時記憶領域)が、この順で、それぞれ所定のアドレスに配置される。
遊技用RAM領域には、遊技者により実施される遊技の遊技性に関連する制御プログラムの実行により決定された例えば内部当籤役等の各種データを一時的に格納する作業領域及びスタックエリアが設けられる。そして、各種データのそれぞれは、遊技用RAM領域内の所定アドレスの作業領域に格納される。
また、規定外RAM領域には、遊技者により実施される遊技の遊技性に直接関与しない各種処理の作業領域となる規定外作業領域と、規定外スタックとが設けられる。本実施形態では、この規定外RAM領域を使用して、例えばサムチェック処理等の遊技者により実施される遊技の遊技性に直接関与しない各種処理が実行される。
上述のように、本実施形態のパチスロ機1では、メインROM102内において、遊技者により実施される遊技の遊技性に直接関与しない各種処理に使用される各種プログラム及び各種データ(テーブル)を、遊技用ROM領域とは異なるアドレスに配置された規定外ROM領域(規定外記憶領域)に格納する。また、そのような遊技者により実施される遊技の遊技性に直接関与しない各種処理は、メインRAM103内において、遊技用RAM領域とは異なるアドレスに配置された規定外RAM領域を使用して行われる。
このようなメインROM102の構成では、従来の規則上においてプログラム等の配置不可とされていたROM領域(規定外ROM領域)に、遊技者が実際に行う遊技そのものには不要なプログラム及びデータを配置することができる。それゆえ、本実施形態では、遊技用ROM領域の容量の圧迫を回避することができる。
<試射試験信号制御処理(規定外)>
図示しないが、主制御回路100では、定期割込処理(図32参照)において試射試験信号制御処理(規定外)が行われる。メインCPU101は、図32のステップS208の処理を実行した後、試射試験信号制御処理(規定外)を実行する。この処理において、メインCPU101は、試験機用第1インターフェースボード301及び試験機用第2インターフェースボード302(図3参照)を介して試験機に各種試験信号を出力する際の制御処理を行う。
具体的に、メインCPU101は、メインRAM103のスタックエリアのアドレスを退避させ、スタックポインタ(SP)に規定外スタックエリアのアドレスをセットし、全レジスタのデータを退避させる。そして、メインCPU101は、試験機用第1インターフェースボード301乃至試験機用第2インターフェースボード302を介して試験機に出力される信号に関する処理として、各リールの回転制御信号(駆動信号)、ボーナス(特賞)のON/OFF信号(試験信号)、条件装置信号制御フラグの状態に対応する制御信号等を出力するための処理を行う。そして、メインCPU101は、退避させた全レジスタのデータの復帰処理を行い、退避させたスタックエリアのアドレスをスタックポインタ(SP)にセットする。
このような試射試験信号制御処理(規定外)は、メインRAM103の規定外作業領域(図67C参照)を用いて実行される。なお、試射試験信号制御処理(規定外)は、試射試験時以外のとき(パチスロ機1が遊技店に設置された後)にも行われるが、このときには、主制御基板71が試験機用第1インターフェースボード301乃至試験機用第2インターフェースボード302を介して試験機に接続されていないので、各種試験信号は生成されても出力されない。
ここで、第1実施形態で説明したように、疑似遊技中は、試験機側で疑似遊技中であることを認識可能とするための試験信号(疑似遊技信号)が出力されるように構成することが可能である。疑似遊技信号を出力する際の制御処理は、試射試験信号制御処理(規定外)において行われることとしてもよい。この場合、疑似遊技信号を出力する際の制御処理は、メインRAM103の規定外作業領域(図67C参照)を用いて実行されることになる。
また、第1実施形態で説明したように、試験機用第1インターフェースボード301は、疑似遊技信号を受信した場合、疑似遊技進行制御用の信号を主制御基板71に出力することで、主制御基板71側で疑似遊技が進行されるようにしてもよい(すなわち、試験機用第1インターフェースボード301に疑似遊技進行機能をもたせてもよい)。この場合、主制御基板71から試験機用第2インターフェースボード302に疑似遊技信号を入力し、試験機用第2インターフェースボード302から試験機用第1インターフェースボード301に疑似遊技信号を入力するように構成してもよい。その上で、試験機用第1インターフェースボード301から主制御基板71に疑似遊技進行制御用の信号(停止信号)を送信することで、疑似遊技において各リール3L,3C,3Rが停止(疑似停止)されるように構成することが可能である。これにより、試射試験をスムーズに進めることができる。
また、リプレイが入賞して疑似遊技が行われる場合には(図66参照)、リプレイが入賞したことをキャンセルする旨を試験機側で認識可能とするための試験信号(キャンセル信号)が出力されるように構成することが可能である。この場合、試験機用第1インターフェースボード301(試験機用第2インターフェースボード302)を介して主制御基板71から試験機にキャンセル信号(ベットボタンの操作を催促する旨の信号)を出力することとしてもよいし、主制御基板71から試験機用第1インターフェースボード301(試験機用第2インターフェースボード302)に、リプレイが入賞して疑似遊技が行われることを示す信号を入力した上で、試験機用第1インターフェースボード301(試験機用第2インターフェースボード302)から試験機にキャンセル信号を出力することとしてもよい。その後、ベットが行われたことに対応する信号(ベット信号)を試験機に出力することにより、次の遊技が開始されるようにすることが可能であり、試射試験を円滑に進めることができる。このような信号を出力する際の制御処理も、試射試験信号制御処理(規定外)において行われるように構成することが可能である。なお、リプレイが入賞して疑似遊技が行われる場合としては、有効ライン外において各リール3L,3C,3Rに停止表示された図柄の組合せが「ベル」-「ベル」-「ベル」となっているが入賞役がリプレイであるような場合を採用することができる。
以上、本発明の一実施形態として、第3実施形態に係るパチスロ機1について説明した。
[第1の遊技機の変形例]
続いて、図68~図80を参照して、第1実施形態において第1の遊技機として説明したものについて、さらなる変形例(拡張例)を説明する。なお、本実施形態において第1の遊技機の変形例として説明する各種の仕様や機能等については、その一部又は全部を、本実施形態において他の遊技機として説明するものに適用可能であり、また、本実施形態において他の遊技機として説明する各種の仕様や機能等については、その一部又は全部を、本実施形態において第1の遊技機の変形例として説明するものに適用可能である。すなわち、これらを適宜組合せたものを本実施形態に係る発明とすることができる。
上述の第1の遊技機では、所定役(例えば、押し順ベル)が当籤役として決定されたときに、特定態様(例えば、左第1停止)にて停止操作が行われた場合にはAT関連処理を有利とし、当該特定態様にて停止操作が行われなかった場合には当該AT関連処理を不利とする仕様を採用してもよい。
そして、上述の第1の遊技機では、その仕様を適用した一例として、所定役が当籤役として決定されたときに、特定態様にて停止操作が行われた場合にはSR情報としてSR1が設定される一方、当該特定態様にて停止操作が行われなかった場合にはSR情報としてSR2が設定され、SR1が設定された場合には天井ポイントが必ず1減算されるのに対し、SR2が設定された場合には天井ポイントが1減算されない場合があるように構成することで、AT関連処理を有利・不利とするように構成してもよい。
SR情報は、遊技者が特定の遊技方法で遊技を行ったかを識別するための情報として構成される。具体的には、押し順ベルに当籤した遊技において、左第1停止で停止操作が行われたか(第1リールに対して最初に停止操作が行われたか)を識別する。押し順ベルに当籤した遊技において、左第1停止で停止操作が行われた場合には、SR情報として「SR1」が設定される。一方、押し順ベルに当籤した遊技において、左第1停止以外で停止操作が行われた場合には、SR情報として「SR2」が設定される。また、押し順ベル以外の役に当籤した遊技においては、押し順にかかわらず「SR0」が設定される。
もっとも、このような仕様は、上述のものとは異なる遊技性においても適用可能であるし、また、上述の第1の遊技機の項で説明した点以外にも、さらに種々の工夫をなす余地もあると考えられることから、本変形例ではそれらについて説明する。
なお、このような仕様では、所定役が、特定態様にて停止操作が行われた場合には付与される遊技価値の期待値が低くなる一方、特定態様にて停止操作が行われなかった場合には付与される遊技価値の期待値が高くなるように構成されることで、結果として、その遊技機全体の特性としても、特定態様にて停止操作が行われた場合には遊技価値の付与が不利となる一方、特定態様にて停止操作が行われなかった場合には遊技価値の付与が一方的に有利となるように構成されるものとなる。
したがって、本変形例では、基本的に、所定役が当籤役として決定されたか否かにかかわらず、所定の制御条件が満たされるときには、特定態様にて停止操作が行われた場合にはATに関連する決定(AT関連処理)が優遇され得る制御が行われ、特定態様にて停止操作が行われなかった場合にはATに関連する決定(AT関連処理)が優遇され得る制御が行われないものとして説明する。
<第1の遊技機(変形例)の遊技性>
まず、図68を参照して、本変形例における遊技の流れについて説明する。図68は、本変形例における非有利区間及び有利区間における遊技状態の遷移フローの一例を示す図である。
遊技者が遊技を行う状態(遊技区間)として、非有利区間及び有利区間が設けられている点は上述の第1の遊技機と同様である。また、上述の第1の遊技機では、非有利区間の遊技性に係る遊技状態として、通常中(非有利区間)が設けられていたが、この点は本変形例も同様である。上述の第1の遊技機と異なる点は、有利区間の遊技性に係る遊技状態として、CZ中、ST中、第1ボーナス中及び第2ボーナス中が設けられている点である。
CZ中及びST中は、通常有利区間(演出区間)として構成される状態であるが、通常中(有利区間)よりもAT状態に移行しやすい(あるいは、通常中(有利区間)とは異なる条件でAT状態に移行するか否かを決定可能とする)点で、通常中(有利区間)よりも有利な遊技状態となっている。また、第1ボーナス中及び第2ボーナス中は、増加区間(AT状態)として構成される状態であり、基本的には、上述の第1の遊技機における疑似ボーナス中と同様の遊技状態となっている。また、本変形例では、ST中及び第2ボーナス中は、双方の遊技状態で連チャンゾーンを構成している。これについては後述する。
通常中(非有利区間)において、有利区間に移行することが決定される(有利区間移行抽籤に当籤する)と、通常中(有利区間)に移行する(有利区間移行)。すなわち、有利区間が開始される。なお、有利区間移行抽籤の結果として、CZ中や第1ボーナス中に移行することが決定され得るようにし、当該決定結果となった場合には直接該当の状態に移行する場合があるようにしてもよい。
通常中(有利区間)において遊技が行われ、CZ移行条件が成立すると、CZ中に移行する(CZ移行条件成立)。なお、CZ移行条件は、例えば、当籤役に応じて設定された当籤確率でCZ移行抽籤が行われ、当該抽籤に当籤した場合に成立するように構成してもよいし、当籤役(あるいは、遊技期間の進行)に応じてポイントが付与されるようにし、付与されたポイントが規定値となった(周期到達となった)場合に成立する(あるいは、周期到達となったときにCZ移行抽籤が行われ、当該抽籤に当籤した場合に成立する)ように構成してもよい。すなわち、CZ中に移行させるか否かが所定契機ごとに決定され得るようにすればよく、上述のものもあくまで一例である。
また、通常中(有利区間)において遊技が行われ、AT移行条件が成立すると、第1ボーナス中に移行する(AT移行条件成立)。なお、AT移行条件は、例えば、当籤役に応じて設定された当籤確率でAT移行抽籤が行われ、当該抽籤に当籤した場合に成立するように構成してもよいし、上述の周期到達となったときにAT移行抽籤が行われ、当該抽籤に当籤した場合に成立する(あるいは、CZ移行抽籤の一部の決定結果としてAT当籤が決定される)ように構成してもよい。また、例えば、設定された天井ゲーム数やCZ失敗回数が規定値となった場合に成立するように構成してもよい。すなわち、第1ボーナス中に移行させるか否かが所定契機ごとに決定され得るようにすればよく、上述のものもあくまで一例である。
なお、本変形例では、基本的に、通常中(有利区間)からCZ中に移行し、CZ中にAT移行条件が成立して第1ボーナス中に移行するというルートが遊技性のメインルートとなっているため、通常中(有利区間)から直接第1ボーナス中に移行する確率は必ずしも高いものではない。また、AT移行条件が成立した場合、その一部では第2ボーナス中に移行することが決定され得るように構成してもよい。
なお、通常中(有利区間)では、例えば、CZ移行条件が成立するか否かに関連する決定、あるいは、AT移行条件が成立するか否かに関連する決定においては、現在の状態が優遇状態であるか、あるいは非優遇状態であるかによってその決定確率に差異が生じるように構成されている。具体的には、現在の状態が優遇状態であれば、上述の決定が優遇され、現在の状態が非優遇状態であれば、上述の決定が優遇されないものとなっている。
例えば、通常中(有利区間)において、現在の状態が優遇状態であるときは、少なくとも非優遇状態と比べてCZ移行抽籤に当籤しやすくし、現在の状態が非優遇状態であるときは、少なくとも優遇状態と比べてCZ移行抽籤に当籤しにくくする。なお、「当籤しにくくする」ことには、当該抽籤自体が行われなくなる(あるいは、当該抽籤は行われるが、当籤の抽籤値に「0」が設定されることによって実質的に当籤しなくなる(若しくは、当籤の抽籤値に極めて小さい値(例えば「1」など)が設定されることによって現実的にほぼ当籤しなくなる))ことが含まれるものとする。
また、例えば、通常中(有利区間)において、現在の状態が優遇状態であるときは、少なくとも非優遇状態と比べてポイントが付与されやすくし、現在の状態が非優遇状態であるときは、少なくとも優遇状態と比べてポイントが付与されにくくする。なお、「付与されにくくする」ことには、当該付与決定自体が行われなくなる(あるいは、当該付与決定は行われるが、決定結果が必ず「0」となることによって実質的に付与されなくなる(若しくは、決定結果が「1」以上となる確率が極めて低くなることによって現実的にほぼ付与されなくなる))ことが含まれるものとする。むろん、例えば、「スイカ」に当籤したときに、優遇状態であれば「5」ポイントが付与されるが、非優遇状態であれば「1」ポイントしか付与されないといった態様で差異を生じさせることも可能である。また、例えば、1ゲームにつき1ポイント付与されるものである場合、優遇状態であれば当該付与処理が行われるが、非優遇状態であれば当該付与処理は行われないといった態様で差異を生じさせることも可能である。
また、例えば、通常中(有利区間)において、現在の状態が優遇状態であるときは、少なくとも非優遇状態と比べてAT移行抽籤に当籤しやすくし、現在の状態が非優遇状態であるときは、少なくとも優遇状態と比べてAT移行抽籤に当籤しにくくする。なお、「当籤しにくくする」ことには、当該抽籤自体が行われなくなる(あるいは、当該抽籤は行われるが、当籤の抽籤値に「0」が設定されることによって実質的に当籤しなくなる(若しくは、当籤の抽籤値に極めて小さい値(例えば「1」など)が設定されることによって現実的にほぼ当籤しなくなる))ことが含まれるものとする。
また、例えば、通常中(有利区間)において、現在の状態が優遇状態であるときは、CZ移行条件が成立するか否かに関連する決定については非優遇状態よりも優遇するが、AT移行条件が成立するか否かに関連する決定については非優遇状態と同様とする(すなわち、優遇しない)といった態様を採用することもできるし、通常中(有利区間)において、現在の状態が優遇状態であるときは、AT移行条件が成立するか否かに関連する決定については非優遇状態よりも優遇するが、CZ移行条件が成立するか否かに関連する決定については非優遇状態と同様とする(すなわち、優遇しない)といった態様を採用することもできる。
CZ中は、例えば、規定期間(例えば、16ゲーム)継続可能に構成され、その間にAT移行条件が成立した場合に第1ボーナス中に移行するものとなっている(CZ成功・AT当籤)。一方、その間にAT移行条件が成立しなかった場合には通常中(有利区間)に移行するものとなっている(CZ失敗・AT非当籤)。なお、CZ中のAT移行条件は、例えば、通常中(有利区間)におけるものと同様のものを採用することもできるし、後述のST中におけるものと同様のものを採用することもできる。
また、後述の優遇制御に関し、例えば、CZ中において、通常中(有利区間)におけるものと同様のAT移行条件を採用する場合(あるいは、少なくともST中におけるものとは異なるAT移行条件を採用する場合)には、通常中(有利区間)と同様の優遇制御が行われるものとすることができるし、ST中におけるものと同様のAT移行条件を採用する場合(あるいは、少なくとも通常中(有利区間)におけるものとは異なるAT移行条件を採用する場合)には、ST中と同様の優遇制御が行われるものとすることができる。
また、CZ中のAT移行条件は、これらとは異なるものを採用することもできる。例えば、CZ中においては、その前半期間(例えば、1~10ゲーム)で所定契機ごと(例えば、特定役に当籤するごと、あるいは一遊技ごと)にAT当籤期待度を決定する(あるいは、昇格させる)ための期待度抽籤が行われ、その後半期間(例えば、11~15ゲーム)で決定されたAT当籤期待度を用いたAT抽籤が所定契機ごと(例えば、特定役に当籤するごと、あるいは一遊技ごと)に行われ、これに当籤した場合には最終ゲーム(例えば、16ゲーム目)でAT当籤(CZ成功)が告知された上で次ゲームから第1ボーナス中に移行し、これに当籤しなかった場合には最終ゲーム(例えば、16ゲーム目)でAT非当籤(CZ失敗)が告知された上で次ゲームから通常中(有利区間)に戻るなどといった遊技性を採用することができる。
この場合、例えば、前半期間において、現在の状態が優遇状態であるときは、少なくとも非優遇状態と比べて期待度抽籤に当籤しやすくし、現在の状態が非優遇状態であるときは、少なくとも優遇状態と比べて期待度抽籤に当籤しにくくするようにすればよい。また、後半期間において、現在の状態が優遇状態であるときは、少なくとも非優遇状態と比べてAT抽籤に当籤しやすくし、現在の状態が非優遇状態であるときは、少なくとも優遇状態と比べてAT抽籤に当籤しにくくするようにすればよい。なお、「当籤しにくくする」の態様は上述のものと同様である。
なお、CZ中の規定期間はあくまで例示であり、その期間は上述のものに限られない。例えば、ゲーム数管理とする場合、その期間は変動しない他の期間(例えば、32ゲーム)であってもよいし、変動し得る他の期間(例えば、16~32ゲームのうちで抽籤により決定されたもの)であってもよい。また、例えば、AT抽籤が行われる回数が規定されている(あるいは、抽籤によって決定される)ものとし、この規定回数(例えば、3回)のAT抽籤が行われるまでは継続するものとしてもよい。また、例えば、規定回数(例えば、3回)の継続抽籤が行われるものとし、途中の継続抽籤で非当籤となった場合にはCZ失敗となって終了し、全ての継続抽籤で当籤となった場合にはCZ成功となって終了するものとしてもよい。
また、CZ中においては、一又は複数の抽籤や決定結果にしたがい、第1ボーナス中に移行させるか否かが最終的に決定され得るようにすればよく、その態様も上述のものに限られない。また、CZ中から第1ボーナス中に移行させる時期も上述のものに限られない。例えば、最終ゲームを待つことなく、AT移行条件が成立したゲームの次ゲームから第1ボーナス中に移行させるようにしてもよい。
また、CZ中は、基本的に非AT状態である通常有利区間として構成されるものとしているが、少なくとも一部の期間(例えば、開始から押し順ベルが3回当籤するまでなど)においてはAT状態(増加区間)となるようにしてもよいし、あるいは、全期間をAT状態である増加区間として構成してもよい。
第1ボーナス中は、例えば、規定期間(例えば、20ゲーム)継続可能に構成されるAT状態(増加区間)であり、規定期間の遊技が消化されると連チャンゾーンに移行する(第1ボーナス終了条件成立)。なお、第1ボーナス中は、少なくとも所定契機ごと(例えば、特定役に当籤するごと、あるいは一遊技ごと)に第2ボーナスストック抽籤が行われ、これに当籤した場合には第2ボーナスカウンタの値が1加算される。そして、規定期間の遊技が消化されたときに、第2ボーナスカウンタの値が1以上である場合には第2ボーナスカウンタの値を1減算した上で第2ボーナス中に移行し、第2ボーナスカウンタの値が0である場合にはST中に移行するものとなっている。
なお、第1ボーナス中の規定期間はあくまで例示であり、その期間は上述のものに限られない。例えば、ゲーム数管理とする場合、その期間は変動しない他の期間(例えば、25ゲーム)であってもよいし、変動し得る他の期間(例えば、20・25・30ゲームのうちで抽籤により決定されたもの)であってもよい。また、押し順ベル当籤時にナビが発生する回数(ナビ回数)によって管理されるもの(例えば、ナビ回数が「10」回となったときに終了するなど)であってもよいし、差枚数によって管理されるもの(例えば、差枚数が「100」枚を超えるものとなったときに終了するなど)であってもよい。
第2ボーナス中は、例えば、規定期間(例えば、10ゲーム)継続可能に構成されるAT状態(増加区間)であり、規定期間の遊技が消化されると1セットが終了する。また、第2ボーナス中は、少なくとも所定契機ごと(例えば、特定役に当籤するごと、あるいは一遊技ごと)に第2ボーナスストック抽籤が行われ、これに当籤した場合には第2ボーナスカウンタの値が1加算される。そして、規定期間の遊技が消化されたとき(1セットが終了したとき)に、第2ボーナスカウンタの値が1以上である場合(第1ボーナス中やST中で加算されていたものも含む)には第2ボーナスカウンタの値を1減算した上で第2ボーナス中の次セットが開始されるものとなっている。なお、このとき(第1ボーナス中から最初に移行するとき、ST中から移行するときを含む)、規定期間を抽籤し(例えば、10・20・40ゲームのうちから一のゲーム数を決定し)、当該抽籤結果にしたがった規定期間が設定されるようにしてもよい。
また、第2ボーナス中において、規定期間の遊技が消化されたとき(1セットが終了したとき)に、第2ボーナスカウンタの値が0である場合にはST中に移行するものとなっている(第2ボーナス終了条件成立)。なお、第2ボーナス中の規定期間の管理手法は、第1ボーナス中の説明で述べたものと同様、種々の管理手法を採用することができる。
ST中は、例えば、規定期間(例えば、16ゲーム)継続可能に構成され、その間に第2ボーナス移行条件が成立した場合には第2ボーナス中に移行するものとなっている(第2ボーナス移行条件成立)。一方、その間に第2ボーナス移行条件が成立しなかった場合には、連チャンゾーンの終了(すなわち、有利区間の終了)となり、有利区間終了時の初期化処理が行われるとともに、通常中(非有利区間)に移行するものとなっている(連チャンゾーン終了)。
ST中は、基本的に非AT状態である通常有利区間として構成され、所定契機ごと(例えば、特定役に当籤するごと、あるいは一遊技ごと)に、当籤役と後述の抽籤MAPの種類とに応じて設定された当籤確率でAT移行抽籤(第2ボーナス移行抽籤)が行われるとともに、所定契機ごと(例えば、特定役に当籤するごと、あるいは一遊技ごと)に第2ボーナスストック抽籤が行われる。また、これらの抽籤(決定)に際しては、現在の状態が優遇状態であるか、あるいは非優遇状態であるかによってその決定確率に差異が生じるように構成されている。具体的には、現在の状態が優遇状態であれば、上述の決定が優遇され、現在の状態が非優遇状態であれば、上述の決定が優遇されないものとなっている。なお、これについては、図70を用いて後で詳述する。
ST中において、第2ボーナス移行抽籤に当籤した場合には次ゲームから(規定期間の遊技が消化されたときとしてもよい)第2ボーナス中に移行する(第2ボーナス移行条件成立)。また、第2ボーナス移行抽籤に当籤することなく規定期間の遊技が消化されたときに、第2ボーナスカウンタの値が1以上である場合には第2ボーナスカウンタの値を1減算した上で第2ボーナス中に移行する(第2ボーナス移行条件成立)。一方、第2ボーナス移行抽籤に当籤することなく規定期間の遊技が消化されたときに、第2ボーナスカウンタの値も0である場合には上述のとおり連チャンゾーンが終了し、通常中(非有利区間)に移行する(連チャンゾーン終了)。なお、ST中の規定期間の管理手法は、CZ中の説明で述べたものと同様、種々の管理手法を採用することができる。
このように、本変形例では、第1ボーナス中の終了後は、第2ボーナス中とST中とを相互に行き来(ループ)可能とし、ST中自体は増加区間として構成されていないが、第2ボーナス中に移行する期待度が高い(第2ボーナスが連チャンしやすい)状態として構成することで、遊技者にとって興趣の高い遊技期間である連チャンゾーンとして構成することを可能としている。また、第2ボーナス中はそれ単体で連チャンする(延長される)場合もあることから、これによっても興趣を高めることを可能としている。
なお、このような連チャンゾーンをさらに複数設けるようにしてもよい。例えば、上述の連チャンゾーンを第1連チャンゾーンとし、この第1連チャンゾーンにおいて、特定の移行条件が成立した場合にはこれよりも有利な第2連チャンゾーンに移行させるようにしてもよい。この場合、特定の移行条件は、例えば、第1連チャンゾーンにおいて、規定回数(例えば、累計5セット)の第2ボーナスが実行された場合に成立するなどとすればよい。また、例えば、第1連チャンゾーンにおいて、規定期間(例えば、累計100ゲーム)の第2ボーナスが実行された場合に成立するなどとしてもよい。むろんこれらも一例であり、遊技者の遊技結果によって成立し得る各種の条件を採用することができる。
また、第2連チャンゾーンを有利とする態様であるが、例えば、第1連チャンゾーンにおいては、第2ボーナスが連チャンする(ループする)確率がトータル50~75%程度に設定されるのに対し、第2連チャンゾーンにおいては、当該確率がトータル85%程度に設定されるものとして、相対的に第2ボーナス中に移行しやすくなる(連チャンゾーンが終了しにくくなる)といった態様を採用することもできるし、また、例えば、第1連チャンゾーンにおいては、第2ボーナス中の規定期間として40ゲームが所定確率で決定されるのに対し、第2連チャンゾーンにおいては、これによりも40ゲームが決定されやすくなる、あるいは、第1連チャンゾーンにおいては、第2ボーナスストック抽籤の当籤確率が所定確率であるのに対し、第2連チャンゾーンにおいては、これによりも当籤しやすくなることで、一回あたりの第2ボーナス中の継続度合いが有利となるといった態様を採用することもできる。むろんこれらも一例であり、結果として遊技者に有利となるのであればどのような態様も採用することができる。
なお、図示は省略しているが、本変形例においても、各種リミット処理が作動するものとなっており、例えば、第1ボーナス中、第2ボーナス中及びST中のいずれかの状態において、有利区間ゲーム数カウンタの値が「1420」以上となった場合、又は有利区間払出数カウンタの値が「2064」以上となった場合にはエンディング状態に移行する。エンディング状態は、払出数リミッタが作動するまで、又は、ゲーム数リミッタが作動するまで、押し順ベルについてナビが発生し得る状態として構成される。エンディング状態において、これらのうちいずれかのリミッタが作動した場合には、有利区間が強制的に終了され、通常中(非有利区間)に移行する。
また、いずれの状態であっても、有利区間ゲーム数カウンタの値が「1500」以上となった場合にはゲーム数リミッタが作動し、有利区間払出数カウンタの値が「2400」以上となった場合には払出数リミッタが作動する。この場合には、上述の如く、有利区間は強制的に終了となり、有利区間終了時の初期化処理が行われるとともに、通常中(非有利区間)に移行することとなる。
なお、ゲーム数リミッタは、ゲーム数の消化のみによって作動し得るものであるため、例えば、作動直前から遊技を開始した遊技者が(すぐにリミッタが作動して)興趣を低下させてしまう可能性があり、また、有利区間移行抽籤の抽籤内容などによっては、一度有利区間を終了させて非有利区間に移行させたときのほうが遊技者に有利となる場合があることから、有利区間を頻繁に終了させることがかえって射幸性の適切な管理に資することとならない可能性もある。したがって、このような観点より、リミッタとしては払出数リミッタのみを搭載し、ゲーム数リミッタについては搭載しないように構成してもよい。
<第1の遊技機(変形例)の優遇制御例(通常中)>
続いて、図69を参照して、本変形例における通常中(有利区間)の優遇制御例について説明する。なお、図69では、通常中(有利区間)の優遇制御例を説明するために、当該処理の一例を示す概要的なフローチャートを示している。したがって、当該優遇制御における具体的な制御処理は必ずしも図69に示すものに限られない。
まず、メインCPU101は、遊技が開始されるとき(例えば、開始操作が行われたとき)に、優遇カウンタは1以上であるか否かを判定する(S4001)。優遇カウンタは、当該遊技を優遇状態とするか、非優遇状態とするかを管理するためのカウンタであり、遊技開始時に、優遇カウンタが1以上であれば当該遊技は優遇状態に制御され、優遇カウンタが0であれば当該遊技は非優遇状態に制御されるものとなっている。
メインCPU101は、優遇カウンタは1以上であると判定した場合(S4001がYES)、当該遊技の状態を優遇状態にセットする(S4002)。次いで、優遇カウンタを1減算する(S4003)。その後、処理をS4005に移す。
一方、メインCPU101は、優遇カウンタは1以上でない(すなわち、0である)と判定した場合(S4001がNO)、当該遊技の状態を非優遇状態にセットする(S4004)。その後、処理をS4005に移す。
なお、図69では図示を省略しているが、S4001~S4004の処理によって、当該遊技の状態として優遇状態又は非優遇状態が設定されると、メインCPU101は、当該設定結果を参照して、CZ移行条件が成立するか否かに関連する決定やAT移行条件が成立するか否かに関連する決定などのAT状態(例えば、第1ボーナス中)に関連する決定を行う。
例えば、メインCPU101は、優遇状態が設定されていれば、当該遊技においてCZ移行抽籤を行ったり、AT移行抽籤を行ったりするなどの処理を行う。また、当該遊技において、ポイントを付与したり、天井ゲーム数を進行させたりするなどの処理を行う。一方、メインCPU101は、非優遇状態が設定されていれば、当該遊技においてCZ移行抽籤を行ったり、AT移行抽籤を行ったりするなどの処理を行わない。また、当該遊技において、ポイントを付与したり、天井ゲーム数を進行させたりするなどの処理を行わない。なお、優遇状態を非優遇状態と比べてどのように有利とするかの態様、あるいは、非優遇状態を優遇状態と比べてどのように不利とするかの態様については、これらに限られないことは上述のとおりである。
次いで、メインCPU101は、当該遊技の停止操作が左第1停止であるか否かを判定する(S4005)。すなわち、メインCPU101は、当該遊技において特定態様にて停止操作が行われたかを判定する。なお、この判定は、第1停止操作が行われたときに実行されるものであってもよいし、第3停止操作後に実行されるものであってもよい。
メインCPU101は、当該遊技の停止操作が左第1停止であると判定した場合(S4005がYES)、優遇カウンタ加算抽籤を行い、当該抽籤に当籤なら優遇カウンタを1加算する(S4006)。その後、当該処理を終了させる。一方、メインCPU101は、当該遊技の停止操作が左第1停止でないと判定した場合(S4005がNO)、そのまま当該処理を終了させる。
優遇カウンタ加算抽籤では、例えば、確率分母を「65536」とし、「優遇カウンタ1加算」の抽籤結果が決定される抽籤値に「65535」が割り当てられ、「優遇カウンタ加算せず」の抽籤結果が決定される抽籤値に「1」が割り当てられた優遇カウンタ加算抽籤テーブルが参照され、抽出された乱数値に基づいて当該抽籤が行われる。この場合、「65535/65536」の確率で優遇カウンタが1加算されることが決定され、「1/65536」の確率で優遇カウンタは加算されないことが決定される。すなわち、本変形例では、優遇状態の遊技において、左第1停止にて停止操作が行われた場合であっても優遇カウンタの値を1加算しないときがあるように構成されている。
なお、上記の優遇カウンタ加算抽籤テーブルの構成はあくまで一例である。例えば、確率分母を「256」とし、「優遇カウンタ1加算」の抽籤結果が決定される抽籤値に「255」が割り当てられ、「優遇カウンタ加算せず」の抽籤結果が決定される抽籤値に「1」が割り当てられるものであってもよい。すなわち、2バイト乱数でなく、1バイト乱数を用いて当該抽籤が行われるものとしてもよい。
また、例えば、「優遇カウンタ加算せず」が決定される確率を上記のものよりも増加させてもよい。例えば、1バイト乱数の例で説明すると、「優遇カウンタ1加算」の抽籤結果が決定される抽籤値に「192」や「128」が割り当てられるものとし、「優遇カウンタ加算せず」の抽籤結果が決定される抽籤値に「64」や「128」が割り当てられるものとしてもよい。すなわち、優遇状態の有利の程度(あるいは、非優遇状態の不利の程度)などに応じて、適宜確率が設定されるようにすればよい。これは、他の例についても同様である。
また、例えば、確率分母を「65536」とし、「優遇カウンタ1加算」の抽籤結果が決定される抽籤値に「65536」が割り当てられ、「優遇カウンタ加算せず」の抽籤結果が決定される抽籤値に「0」が割り当てられるものであってもよい。すなわち、抽籤処理自体は行われるが、当該遊技の停止操作が左第1停止である場合には実質的に必ず優遇カウンタが1加算されるものとしてもよい。なお、これに付随して、例えば、S4005の処理において、メインCPU101が当該遊技の停止操作が左第1停止であると判定した場合には、S4006の処理においては単に優遇カウンタを1加算する処理が行われるものとし、抽籤は行われないものとしてもよい。
また、S4005の処理において、メインCPU101が当該遊技の停止操作が左第1停止であると判定した場合には、S4006の処理において次遊技を対象として優遇状態がセットされる処理が行われるものとし、メインCPU101が当該遊技の停止操作が左第1停止以外であると判定した場合には、その後の処理(仮にS4007とする)において次遊技を対象として非優遇状態がセットされる処理が行われるものとして、優遇カウンタを用いることなくこのような制御が行われ得るものとしてもよい。
また、例えば、確率分母を「65536」とし、「優遇カウンタ1加算」の抽籤結果が決定される抽籤値に「65534」が割り当てられ、「優遇カウンタ2加算」の抽籤結果が決定される抽籤値に「1」が割り当てられ、「優遇カウンタ加算せず」の抽籤結果が決定される抽籤値に「1」が割り当てられるものであってもよい。すなわち、一回の遊技で優遇カウンタの値が2以上加算される場合があるものとして、一回の遊技の結果に応じて複数の遊技分、優遇状態が継続することが決定され得るものとしてもよい。
このように、メインCPU101は、S4005及びS4006の処理によって、当該遊技の停止操作が左第1停止である場合には、原則として優遇カウンタを1加算する。そうすると、次遊技においては優遇状態が設定されることとなる(S4001及びS4002参照)。一方、当該遊技の停止操作が左第1停止でない場合には、原則として優遇カウンタを加算しない。そうすると、次遊技においては非優遇状態が設定されることとなる(S4001、S4003及びS4004参照)。
すなわち、本変形例では、上述のような優遇制御が行われることで、遊技者が左第1停止で遊技を行うと、少なくともその次遊技は優遇状態となることから、遊技者がずっと左第1停止で遊技を行えば、基本的にずっと優遇状態で遊技が行われることとなる。一方、遊技者が左第1停止以外で遊技を行うと、少なくともその次遊技は非優遇状態となることから、遊技者がずっと左第1停止以外で遊技を行えば、基本的にずっと非優遇状態で遊技が行われることとなる。
なお、上述の一例では、特定態様にて停止操作が行われた場合、S4006の処理において優遇カウンタが加算更新されることで、次遊技が優遇状態とされるようにしていたが、優遇カウンタの制御手法はこれに限られない。例えば、S4003又はS4004の処理後、S4005の処理前に、優遇カウンタを1加算する処理が行われるものとし、S4005がYESの場合にはそのまま処理を終了する一方、S4005がNOの場合には優遇カウンタ減算抽籤を行い、当該抽籤に当籤なら優遇カウンタを1減算し、当該処理を終了させるようにしてもよい。この場合、例えば、「優遇カウンタ1減算」の抽籤結果が決定される抽籤値に「65535」が割り当てられ、「優遇カウンタ減算せず」の抽籤結果が決定される抽籤値に「1」が割り当てられた優遇カウンタ減算抽籤テーブルが参照され、抽出された乱数値に基づいて当該抽籤が行われるものとすればよい。
また、この場合、優遇カウンタ減算抽籤テーブルは、例えば、確率分母を「65536」とし、「優遇カウンタ1減算」の抽籤結果が決定される抽籤値に「65534」が割り当てられ、「優遇カウンタ2減算」の抽籤結果が決定される抽籤値に「1」が割り当てられ、「優遇カウンタ減算せず」の抽籤結果が決定される抽籤値に「1」が割り当てられるものであってもよい。すなわち、一回の遊技で優遇カウンタの値が実質的に2以上減算される場合があるものとして、一回の遊技の結果に応じて複数の遊技分、非優遇状態が継続することが決定され得るものとしてもよい。
なお、本変形例では、上述のような優遇制御は、少なくとも通常中(有利区間)においてはいずれの当籤役が決定されたとしても行われ得るように構成されている。すなわち、本変形例では、通常中(有利区間)における全ての遊技で上述のような優遇制御を実行可能であるものとしている。また、これは、CZ中も同様の優遇制御を行うように構成する場合には当該CZ中も同様であるし、ST中も同様の優遇制御を行うように構成する場合には当該ST中も同様である。すなわち、本変形例では、少なくともAT状態(第1ボーナス中又は第2ボーナス中)に制御されていないときには、上述のような優遇制御を実行可能である。
もっとも、AT状態においても上述のような優先制御を実行可能としてもよい。例えば、AT状態であるか否かで処理が分岐することで制御負荷が増加する可能性がある場合には、上述のような優先制御は常に実行されることとしてもよい。この場合、例えば、AT状態である場合には優遇カウンタの値を参照することなく各種の決定や抽籤が行われるようにすればよい。あるいは、AT状態では固有の処理として、遊技ごとに優遇カウンタを1加算する処理が行われるものとし、これによってAT状態中は優遇カウンタの値が常に1以上となるようにしてもよい。なお、この場合には、ST中に移行することとなったときに、優遇カウンタの値の初期値として「1」がセットされるようにすればよい。
ここで、上述の第1の遊技機では、例えば「押し順ベル」のように、停止操作態様(打順)によって付与される遊技価値の期待値が変動する押し順小役と、この押し順小役以外の停止操作態様(打順)によって付与される遊技価値の期待値は変動しない不問役(例えば各リプレイ役やその他の各小役)とを有し、押し順小役が当籤役として決定された遊技で、特定態様(例えば左第1停止)にて停止操作が行われた場合を、AT関連処理は有利となるが、付与される遊技価値の期待値は低くなるAT優遇打順とし、特定態様とは異なる態様(例えば左第1停止以外)にて停止操作が行われた場合を、AT関連処理は不利となるが、付与される遊技価値の期待値は高くなる獲得優遇打順(換言すれば、AT非優遇打順)としてもよい。本変形例では、これとは異なる態様にてこれらの打順を構成するものとしている。
具体的には、上述の如く、遊技機全体の特性として、特定態様にて停止操作が行われた場合には遊技価値の付与が不利となる一方、特定態様にて停止操作が行われなかった場合には遊技価値の付与が一方的に有利となると捉え、遊技ごとの当籤役にかかわらず、特定態様にて停止操作が行われた場合には、これをAT優遇打順とし(すなわち、優遇状態に制御可能とし)、特定態様とは異なる態様にて停止操作が行われた場合には、これをAT非優遇打順とする(すなわち、非優遇状態に制御可能とする)ものとしている。換言すれば、全ての役をこのような優遇制御の対象としているのである。
もっとも、このような優遇制御は、基本的に推奨遊技状態で遊技が行われることを前提としていることから、例えば、推奨遊技状態では原則として当籤することがないボーナス役(例えば、「F_BB」など)については対象外としてもよい。
また、例えば、「F_チェリー」や「F_スイカ」など、当籤確率は低いが遊技者にとって期待度の高い態様にて各種の抽籤や決定が行われ得る、いわゆるレア役については対象外としてもよい。なお、レア役を対象外とする態様であるが、例えば、現在の状態が優遇状態でレア役が当籤役として決定された場合には対象外とする一方、現在の状態が非優遇状態でレア役が当籤役として決定された場合には対象外とはしないといった態様を採用することもできる。
また、例えば、現在の状態が優遇状態でレア役が当籤役として決定された場合に、例えば、CZ移行抽籤やAT移行抽籤に当籤するなどして有利状態に移行することが決定された場合には対象外とする一方、有利状態に移行することが決定されなかった場合には対象外とはしないといった態様を採用することもできる。
また、通常役のみを優遇制御の対象とするように構成してもよい。なお、ここでいう「通常役」は、例えば、上述の如く、ボーナス役を除く全ての役として定義することもできるし、ボーナス役及びレア役を除く全ての役として定義することもできる。また、ボーナス役の持越状態(フラグ間)で遊技が進行する場合においては、フラグ間におけるレア役以外の役として定義することもできる。例えば、押し順ベル等の小役とフラグ間のボーナス役との重複役や、リプレイ役とフラグ間のボーナス役との重複役をまとめて「通常役」として扱うものとしてもよい。また、これらとは異なる捉え方によって定義することもできる。例えば、全ての役のうちで、優遇制御の対象とする役と、優遇制御の対象外としない役とを予め定めておき(役種は問わない)、優遇制御の対象とする役は全て通常役であるとして定義することもできる。なお、このように、優遇制御の対象とする役は「ペナルティくじ」等と称されることがある。
また、例えば、リプレイ役について、押し順リプレイを設けるようにし、当該押し順リプレイは、特定態様にて停止操作が行われた場合には特定の図柄組合せが表示される一方、特定態様にて停止操作が行われなかった場合には当該特定の図柄組合せが表示されないように構成し(ただし、最終的に付与されるのはともに再遊技である)、この押し順リプレイと押し順小役とを通常役として定義し、その他の不問役は対象外とするとして定義することもできる。
<第1の遊技機(変形例)の優遇制御例(ST中)>
続いて、図70を参照して、本変形例におけるST中の優遇制御例について説明する。図70では、ST中の優遇制御例を説明するために、ST中の遊技の流れの一部の概要を示している。なお、各遊技を優遇状態又は非優遇状態のいずれに制御するかは、図69を用いて説明したものと同様の手法を採用することもできるし、これとは異なる手法を採用することもできる。
(ST中の仕様例)
まず、ST中の仕様例について説明する。上述のとおり、また、図70に示すように、ST中は、例えば、規定期間(例えば、16ゲーム)継続可能に構成される。この規定期間は、期間管理情報であるSTゲーム数カウンタによって管理される。STゲーム数カウンタの値は、その遊技における停止操作態様が順押し(左第1停止)であるか、変則押し(左第1停止以外)であるかにかかわらず(換言すれば、優遇状態に制御されるか、非優遇状態に制御されるかにかかわらず)、1ゲームにつき1ずつ加算される。すなわち、ST状態の遊技期間(期間管理情報)は、打順不問で進行する。なお、STゲーム数カウンタは減算更新によって対応する情報を管理するものであってもよい。
また、例えば、変動表示部を3つのリール(左リール3L,中リール3C,右リール3R)で構成する場合、より詳細には、「左→中→右」の順に停止操作を行う場合は「順押し」、「左→右→中」の順に停止操作を行う場合は「ハサミ打ち」などともいうが、図70の説明(他において左第1停止を「順押し」と説明している場合も同様)においては、左第1停止(左→中→右、及び、左→右→中の両方)を含めて「順押し」と表記している。そして、少なくとも本例では、左第1停止の場合は、左→中→右の順で停止操作する場合と、左→右→中の順で停止操作する場合とで特に差を設けない(処理の上でも同じ扱い)として、第1停止時点で優遇状態に関する処理を可能としている。もっとも、左→中→右の順で停止操作する場合と、左→右→中の順で停止操作する場合とで優遇状態とするか否かの処理に関して差を設けるものとしてもよく、例えば、左→中→右の順で停止操作した場合は優遇状態となる推奨打法(特定態様となる停止操作)がなされたとして扱い、左→右→中の順で停止操作した場合は第2停止の時点で、変則押し(中第1停止、右第1停止)と同じく非推奨打法(特定態様とならない停止操作)がなされたと扱うものとしてもよい。
また、ST中の有利度合いを管理する抽籤管理情報であるMAPゲーム数カウンタが設けられる。MAPゲーム数カウンタの値は、その遊技における停止操作態様が順押しである場合には1加算され、変則押しである場合には加算されないように構成される。なお、MAPゲーム数カウンタの値は、抽籤MAPを設定するために用いられ、基本的にその値が大きいほど、第2ボーナス移行抽籤に当籤する確率が高くなるように構成される。すなわち、ST中の有利度合い(抽籤管理情報)は、順押しの場合には有利なものに変動し(進行し)、変則押しの場合には有利なものに変動しない(進行しない)。なお、MAPゲーム数カウンタは減算更新によって対応する情報を管理するものであってもよい。
また、少なくとも変則押しの場合よりも確率は低いが、順押しの場合にもMAPゲーム数カウンタの値が加算されない場合があるようにしてもよい。この場合、例えば、確率分母を「65536」とし、「MAPゲーム数カウンタ1加算」の抽籤結果が決定される抽籤値に「65535」が割り当てられ、「MAPゲーム数カウンタ加算せず」の抽籤結果が決定される抽籤値に「1」が割り当てられたMAPゲーム数カウンタ加算抽籤テーブルが参照され、抽出された乱数値に基づいて当該抽籤が行われるものとすればよい。
また、少なくとも順押しの場合よりも確率は低いが、変則押しの場合にもMAPゲーム数カウンタの値が加算される場合があるようにしてもよい。この場合、例えば、「MAPゲーム数カウンタ加算せず」の抽籤結果が決定される抽籤値に「65535」が割り当てられ、「MAPゲーム数カウンタ1加算」の抽籤結果が決定される抽籤値に「1」が割り当てられたMAPゲーム数カウンタ加算抽籤テーブルが参照され、抽出された乱数値に基づいて当該抽籤が行われるものとすればよい。
また、MAPゲーム数カウンタの値と抽籤MAPとの関係であるが、MAPゲーム数カウンタの値が大きいほど抽籤MAPが有利となるという基本的な関係性はそのままに、例えば、MAPゲーム数カウンタの値と抽籤MAPとが一義的に対応するものとして、MAPゲーム数カウンタの値に応じた抽籤MAPが設定されるものとしてもよいし、MAPゲーム数カウンタの値に応じた抽籤値で複数の抽籤MAPの中から一の抽籤MAPが抽籤によって決定されるものとしてもよい。
また、抽籤MAPであるが、例えば、単に第2ボーナス移行抽籤に当籤する確率が進行するのに応じて高くなる(当籤が決定される抽籤値が大きくなる)といった態様で有利度合いを有利なものに変動可能とするものであってもよいし、第2ボーナス移行抽籤が行われる対象役が進行するのに応じて増加する(結果として当籤確率が高くなる)といった態様で有利度合いを有利なものに変動可能とするものであってもよい。また、これらを組み合わせて有利度合いを有利なものに変動可能とするものであってもよい。なお、これらもあくまで一例であり、これら以外の態様にて有利度合いを有利なものに変動可能とするものであってもよい。
図70に示すもので例示すると、例えば、抽籤MAP「A」であるときは、抽籤対象役は「スイカ」及び「チェリー」であり、確率分母を「256」とし、それぞれで当籤が決定される抽籤値に「1」が割り当てられ、非当籤が決定される抽籤値に「255」が割り当てられるものとする。また、抽籤MAP「B」であるときは、抽籤対象役は「スイカ」及び「チェリー」であり、確率分母を「256」とし、それぞれで当籤が決定される抽籤値に「2」が割り当てられ、非当籤が決定される抽籤値に「254」が割り当てられるものとする。また、抽籤MAP「C」であるときは、抽籤対象役は「スイカ」及び「チェリー」であり、確率分母を「256」とし、それぞれで当籤が決定される抽籤値に「3」が割り当てられ、非当籤が決定される抽籤値に「253」が割り当てられるものとする。
また、抽籤MAP「D」であるときは、抽籤対象役は「スイカ」、「チェリー」及び「特殊役」であり、確率分母を「256」とし、それぞれで当籤が決定される抽籤値に「1」が割り当てられ、非当籤が決定される抽籤値に「255」が割り当てられるものとする。また、抽籤MAP「E」であるときは、抽籤対象役は「スイカ」、「チェリー」及び「特殊役」であり、確率分母を「256」とし、それぞれで当籤が決定される抽籤値に「2」が割り当てられ、非当籤が決定される抽籤値に「254」が割り当てられるものとする。また、抽籤MAP「F」であるときは、抽籤対象役は「スイカ」、「チェリー」及び「特殊役」であり、確率分母を「256」とし、それぞれで当籤が決定される抽籤値に「3」が割り当てられ、非当籤が決定される抽籤値に「253」が割り当てられるものとする。例えば、このようにして順次有利度合いが高めるように構成することができる。
(制御例1)
続いて、ST中の1~6ゲーム目において、全て順押しで遊技を行った場合を制御例1として説明する(図70の(a)参照)。
1ゲーム目においては、まず、STゲーム数カウンタの値が1加算される。また、順押しで遊技が行われたので、MAPゲーム数カウンタの値も1加算される。また、当該遊技は優遇状態に制御されるため、当籤役と抽籤MAP「A」とに応じて第2ボーナス移行抽籤が行われるとともに、第2ボーナスストック抽籤が行われる。
2ゲーム目においては、まず、STゲーム数カウンタの値が1加算される。また、順押しで遊技が行われたので、MAPゲーム数カウンタの値も1加算される。また、当該遊技は優遇状態に制御されるため、当籤役と抽籤MAP「B」とに応じて第2ボーナス移行抽籤が行われるとともに、第2ボーナスストック抽籤が行われる。
3ゲーム目においては、まず、STゲーム数カウンタの値が1加算される。また、順押しで遊技が行われたので、MAPゲーム数カウンタの値も1加算される。また、当該遊技は優遇状態に制御されるため、当籤役と抽籤MAP「C」とに応じて第2ボーナス移行抽籤が行われるとともに、第2ボーナスストック抽籤が行われる。
4ゲーム目においては、まず、STゲーム数カウンタの値が1加算される。また、順押しで遊技が行われたので、MAPゲーム数カウンタの値も1加算される。また、当該遊技は優遇状態に制御されるため、当籤役と抽籤MAP「D」とに応じて第2ボーナス移行抽籤が行われるとともに、第2ボーナスストック抽籤が行われる。
5ゲーム目においては、まず、STゲーム数カウンタの値が1加算される。また、順押しで遊技が行われたので、MAPゲーム数カウンタの値も1加算される。また、当該遊技は優遇状態に制御されるため、当籤役と抽籤MAP「E」とに応じて第2ボーナス移行抽籤が行われるとともに、第2ボーナスストック抽籤が行われる。
6ゲーム目においては、まず、STゲーム数カウンタの値が1加算される。また、順押しで遊技が行われたので、MAPゲーム数カウンタの値も1加算される。また、当該遊技は優遇状態に制御されるため、当籤役と抽籤MAP「F」とに応じて第2ボーナス移行抽籤が行われるとともに、第2ボーナスストック抽籤が行われる。
(制御例2)
続いて、ST中の1~6ゲーム目において、1ゲーム目に変則押しで遊技を行い、残りを順押しで遊技を行った場合を制御例2として説明する(図70の(b)参照)。
1ゲーム目においては、まず、STゲーム数カウンタの値が1加算される。一方、変則押しで遊技が行われたので、MAPゲーム数カウンタの値は1加算されない。また、当該遊技は優遇状態に制御されるため、当籤役と抽籤MAP「A」とに応じて第2ボーナス移行抽籤が行われるとともに、第2ボーナスストック抽籤が行われる。
2ゲーム目においては、まず、STゲーム数カウンタの値が1加算される。また、順押しで遊技が行われたので、MAPゲーム数カウンタの値も1加算される。なお、当該遊技は非優遇状態に制御されるため、第2ボーナス移行抽籤は行われず、第2ボーナスストック抽籤も行われない。
3ゲーム目においては、まず、STゲーム数カウンタの値が1加算される。また、順押しで遊技が行われたので、MAPゲーム数カウンタの値も1加算される。また、当該遊技は優遇状態に制御されるため、当籤役と抽籤MAP「B」とに応じて第2ボーナス移行抽籤が行われるとともに、第2ボーナスストック抽籤が行われる。
4ゲーム目においては、まず、STゲーム数カウンタの値が1加算される。また、順押しで遊技が行われたので、MAPゲーム数カウンタの値も1加算される。また、当該遊技は優遇状態に制御されるため、当籤役と抽籤MAP「C」とに応じて第2ボーナス移行抽籤が行われるとともに、第2ボーナスストック抽籤が行われる。
5ゲーム目においては、まず、STゲーム数カウンタの値が1加算される。また、順押しで遊技が行われたので、MAPゲーム数カウンタの値も1加算される。また、当該遊技は優遇状態に制御されるため、当籤役と抽籤MAP「D」とに応じて第2ボーナス移行抽籤が行われるとともに、第2ボーナスストック抽籤が行われる。
6ゲーム目においては、まず、STゲーム数カウンタの値が1加算される。また、順押しで遊技が行われたので、MAPゲーム数カウンタの値も1加算される。また、当該遊技は優遇状態に制御されるため、当籤役と抽籤MAP「E」とに応じて第2ボーナス移行抽籤が行われるとともに、第2ボーナスストック抽籤が行われる。
ここで、制御例1と比較してみると、制御例1では、6ゲーム目において抽籤MAPが「F」まで進行しているのに対し、制御例2では、6ゲーム目において抽籤MAPが「E」までしか進行していない。また、制御例2では、2ゲーム目が非優遇状態に制御されたため、当該遊技では第2ボーナス移行抽籤や第2ボーナスストック抽籤が行われていない(一例として、無抽籤としている)。すなわち、制御例2では、1ゲーム目において、例えば、「押し順ベル」に当籤し、偶々正解打順となって多くの遊技価値が付与される場合があったとしても、少なくともAT関連処理は制御例1よりも不利となっており、しかも、ST中の遊技期間が延長されるわけでもないため、全体としてみれば、制御例1よりも遊技者に不利となり得るものとなっている。
(制御例3)
続いて、ST中の1~6ゲーム目において、1~4ゲーム目に変則押しで遊技を行い、残りを順押しで遊技を行った場合を制御例3として説明する(図70の(c)参照)。
1ゲーム目においては、まず、STゲーム数カウンタの値が1加算される。一方、変則押しで遊技が行われたので、MAPゲーム数カウンタの値は1加算されない。また、当該遊技は優遇状態に制御されるため、当籤役と抽籤MAP「A」とに応じて第2ボーナス移行抽籤が行われるとともに、第2ボーナスストック抽籤が行われる。
2ゲーム目においては、まず、STゲーム数カウンタの値が1加算される。一方、変則押しで遊技が行われたので、MAPゲーム数カウンタの値は1加算されない。なお、当該遊技は非優遇状態に制御されるため、第2ボーナス移行抽籤は行われず、第2ボーナスストック抽籤も行われない。
3ゲーム目においては、まず、STゲーム数カウンタの値が1加算される。一方、変則押しで遊技が行われたので、MAPゲーム数カウンタの値は1加算されない。なお、当該遊技は非優遇状態に制御されるため、第2ボーナス移行抽籤は行われず、第2ボーナスストック抽籤も行われない。
4ゲーム目においては、まず、STゲーム数カウンタの値が1加算される。一方、変則押しで遊技が行われたので、MAPゲーム数カウンタの値は1加算されない。なお、当該遊技は非優遇状態に制御されるため、第2ボーナス移行抽籤は行われず、第2ボーナスストック抽籤も行われない。
5ゲーム目においては、まず、STゲーム数カウンタの値が1加算される。また、順押しで遊技が行われたので、MAPゲーム数カウンタの値も1加算される。なお、当該遊技は非優遇状態に制御されるため、第2ボーナス移行抽籤は行われず、第2ボーナスストック抽籤も行われない。
6ゲーム目においては、まず、STゲーム数カウンタの値が1加算される。また、順押しで遊技が行われたので、MAPゲーム数カウンタの値も1加算される。また、当該遊技は優遇状態に制御されるため、当籤役と抽籤MAP「B」とに応じて第2ボーナス移行抽籤が行われるとともに、第2ボーナスストック抽籤が行われる。
ここで、制御例1と比較してみると、制御例1では、6ゲーム目において抽籤MAPが「F」まで進行しているのに対し、制御例3では、6ゲーム目において抽籤MAPが「B」までしか進行していない。また、制御例3では、2~5ゲーム目が非優遇状態に制御されたため、当該遊技では第2ボーナス移行抽籤や第2ボーナスストック抽籤が行われていない(一例として、無抽籤としている)。すなわち、制御例3では、1~4ゲーム目において、例えば、「押し順ベル」に当籤し、偶々正解打順となって多くの遊技価値が付与される場合があったとしても、少なくともAT関連処理は制御例1よりも不利となっており、しかも、ST中の遊技期間が延長されるわけでもないため、全体としてみれば、制御例1よりも遊技者に不利となり得るものとなっている。
(制御例4)
続いて、ST中の1~6ゲーム目において、全て変則押しで遊技を行った場合を制御例4として説明する(図70の(d)参照)。
1ゲーム目においては、まず、STゲーム数カウンタの値が1加算される。一方、変則押しで遊技が行われたので、MAPゲーム数カウンタの値は1加算されない。また、当該遊技は優遇状態に制御されるため、当籤役と抽籤MAP「A」とに応じて第2ボーナス移行抽籤が行われるとともに、第2ボーナスストック抽籤が行われる。
2ゲーム目においては、まず、STゲーム数カウンタの値が1加算される。一方、変則押しで遊技が行われたので、MAPゲーム数カウンタの値は1加算されない。なお、当該遊技は非優遇状態に制御されるため、第2ボーナス移行抽籤は行われず、第2ボーナスストック抽籤も行われない。
3ゲーム目においては、まず、STゲーム数カウンタの値が1加算される。一方、変則押しで遊技が行われたので、MAPゲーム数カウンタの値は1加算されない。なお、当該遊技は非優遇状態に制御されるため、第2ボーナス移行抽籤は行われず、第2ボーナスストック抽籤も行われない。
4ゲーム目においては、まず、STゲーム数カウンタの値が1加算される。一方、変則押しで遊技が行われたので、MAPゲーム数カウンタの値は1加算されない。なお、当該遊技は非優遇状態に制御されるため、第2ボーナス移行抽籤は行われず、第2ボーナスストック抽籤も行われない。
5ゲーム目においては、まず、STゲーム数カウンタの値が1加算される。一方、変則押しで遊技が行われたので、MAPゲーム数カウンタの値は1加算されない。なお、当該遊技は非優遇状態に制御されるため、第2ボーナス移行抽籤は行われず、第2ボーナスストック抽籤も行われない。
6ゲーム目においては、まず、STゲーム数カウンタの値が1加算される。一方、変則押しで遊技が行われたので、MAPゲーム数カウンタの値は1加算されない。なお、当該遊技は非優遇状態に制御されるため、第2ボーナス移行抽籤は行われず、第2ボーナスストック抽籤も行われない。
なお、このような制御例4において、仮にST中の全期間において変則押しで遊技が行われたとした場合、7~15ゲーム目までは同様の制御が行われる。そして、16ゲーム目においては、当該遊技がST中に第2ボーナスが付与されるか否かが決定され得る最終ゲームとなるが、当該遊技も非優遇状態に制御されるため、第2ボーナス移行抽籤は行われず、第2ボーナスストック抽籤も行われない。
そして、次ゲームでは(例えば、1ゲーム目で第2ボーナスストック抽籤に当籤していれば第2ボーナス中に移行する場合はあるとしても)、基本的に第2ボーナスが付与されるか否かの決定は行われず、連チャンゾーンの結果表示(例えば、連チャンゾーン中に、第2ボーナスが何セット実行されたかや何枚獲得できたか等)を行うための1ゲームのST終了準備状態に制御され、当該遊技でST中が終了し、また、これによって連チャンゾーンも終了する(すなわち、有利区間が終了する)こととなる。
<第1の遊技機(変形例)の期待感演出の制御例>
続いて、図71~図78を参照して、本変形例の期待感演出の制御例について説明する。なお、図71及び図72は、演出データ1が決定された場合の制御例(制御例1)を示す図であり、図73及び図74は、演出データ2が決定された場合の制御例(制御例2)を示す図であり、図75~図78は、演出データ3が決定された場合の制御例(制御例3)を示す図である。また、この制御例においては説明をわかりやすくするため、本実施形態のとおり、変動表示部が3つのリール(左リール3L,中リール3C,右リール3R)を具備するものとして説明する。
また、ここでいう「期待感演出」は、遊技者に何らかの期待感を与えることが可能な演出を意味するものであり、例えば、通常中(有利区間)において、レア役に当籤した遊技で実行され得る(レア役でない役に当籤した遊技でも実行され得る)演出や、CZ中(あるいは、第1ボーナス中)に移行することが決定されているが未だCZ中(あるいは、第1ボーナス中)に移行していない前兆状態で実行され得る(いわゆるガセ前兆状態でも実行され得る)演出である。
すなわち、遊技者に有利な状況が発生すること(あるいは、発生しないこと)を報知したり、遊技者に有利な状況が発生し得る可能性(例えば、その高低ないし期待度など)を示唆したりすることを可能とする演出として定義することもできる。また、そのような報知ないし示唆は、遊技の進行に応じて演出内容が変化する(演出が進行する)ことによって行われるものとなっている。
なお、上述の用途はあくまで一例であり、むろん他の用途で用いることもできる。例えば、CZ中やST中に、AT状態移行の期待感を報知ないし示唆するものであってもよいし、第1ボーナス中や第2ボーナス中に、AT状態延長の期待感を報知ないし示唆するものであってもよい。また、この例では、期待感演出の一例として、メイン演出表示部21における表示内容の変化(表示内容の進行)によって報知ないし示唆を行うものとしているが、これに限られず、例えば、ランプやスピーカ等の他の演出実行手段の演出態様によって演出を進行させ、そのような報知ないし示唆を行うものであってもよい。
(制御例1)
まず、図71及び図72を参照して、期待感演出の一例として演出データ1が決定された場合の制御例(制御例1)を説明する。なお、図71は、この例において、順押し(左第1停止)で停止操作が行われて遊技が進行した場合の表示内容の進行を模式的に示した図であり、図72は、この例において、順押し以外(左第1停止以外)で停止操作が行わ
れて遊技が進行した場合の表示内容の進行を模式的に示した図である。
この例では、最初に、開始操作時において、演出内容や期待度を示す導入表示(図71及び図72中、「宝を見つけろ!」の表示画面)が行われた後、演出の進行が開始されている(図71及び図72中、「どこだ?」の表示画面)。
このとき、図71に示すように、左第1停止で停止操作が行われたとする。この場合には、第1停止操作が行われて遊技が進行したのにともない、演出がさらに進行する(図71中、「どこだ?どこだ?」の表示画面)。
次いで、残りのストップボタンに対して第2停止操作が行われた場合、第2停止操作が行われて遊技が進行したのにともない、演出がさらに進行する(図71中、「どこだ?どこだ?どこだ?」の表示画面)。
次いで、残りのストップボタンに対して第3停止操作が行われた場合、第3停止操作が行われて遊技が進行したのにともない、演出がさらに進行する。この場合、有利な状況の発生を報知ないし示唆する場合には、有利結果表示を行う(図71中、「GET!CHANCE!」の表示画面)。一方、有利な状況の発生を報知ないし示唆しない場合には、不利結果表示を行う(図71中、「残念・・・」の表示画面)。このように、順押しである場合には、最終的な表示内容(あるいは、中途の表示内容によって予測可能な場合があってもよい)によって、遊技者に所定の期待感が示されるものとなっている。
一方、演出の進行が開始された後、図72に示すように、左第1停止以外で停止操作が行われたとする。この場合には、演出の進行が停止され、その後は、当該演出に対応する待機表示が行われるものとなっている(図72中、「宝ステージ待機中」の表示画面)。この待機表示は、第2停止操作や第3停止操作が行われて遊技が進行した場合にも継続して行われるものとなっている。すなわち、左第1停止以外で停止操作が行われた場合には、以後当該演出が進行しないものとなり、遊技者に所定の期待感は示されなくなる。
このように左第1停止以外で停止操作が行われるとATに関する処理が不利となることのある遊技機において、左第1停止以外で停止操作が行われた場合には、「変則押しをしています」「中リールを最初に止めています」「右リールを最初に止めています」など、状況説明を行う音声や文字表示などの状況説明演出を行うものとすると良い。左第一停止で操作した場合は、このような状況説明演出は発生しないため、変則押しをした遊技者にそれとなく違和感を抱かせて、左リールを最初に止めようという気持ちを喚起することができる。
このような状況説明演出は、待機表示の発生とともに発生させるものであってもよい。また、このような状況説明演出は、変則押しによってATに関する処理が不利となる遊技に限り発生させるものであってもよいし、打順ナビ非発生のいわゆる通常遊技において変則押しが行われた場合でATに関する処理が不利とならない遊技においても発生可能としてもよい。状況説明演出の発生タイミングは、ストップボタン押下時点でも良いし、ストップボタンを離したタイミングでも良いし、停止操作したリールが停止した時点でもよい
また、状況説明演出は、第一停止時点でのみ発生させてもよいし、第二停止以降の時点で重ねて発生されるものとしてもよい。例えば、中→右→左の順に停止操作した場合は、第一停止時点で「中リールを最初に止めています」、第二停止時点で「右リールを止めています」、第三停止時点で「左リールを止めています」との音声などの状況説明演出を行っても良い。
また、状況説明演出は、例えば、下パネル(腰部パネル13)やリール周辺ランプ、リールバックライトなどの装飾ランプを消灯や点滅など通常の点灯状態と異なる特別態様とするものでもよい。例えば、左から停止した場合は下パネルは点灯したままであり、中や右から停止した場合は下パネルが消灯するといった仕様とすることができ、このような態様となれば、中又は右から停止させるという操作態様が何らかの不利益を生じさせるものであると遊技者に推認させることが可能となる。
このような状況説明演出を行うことで、偶然操作ミスで中リールや右リールを停止させてしまった遊技者に対して、直接的な警告表現で不快感を与えることなく、左第一停止などの推奨遊技態様での遊技を促すことができる。
(制御例2)
まず、図73及び図74を参照して、期待感演出の一例として演出データ2が決定された場合の制御例(制御例2)を説明する。なお、図73は、この例において、順押し(左第1停止)で停止操作が行われて遊技が進行した場合の表示内容の進行を模式的に示した図であり、図74は、この例において、順押し以外(左第1停止以外)で停止操作が行われて遊技が進行した場合の表示内容の進行を模式的に示した図である。
この例では、最初に、開始操作時において、演出内容や期待度を示す導入表示(図73及び図74中、「敵から逃げろ!」の表示画面)が行われた後、演出の進行が開始されている(図73及び図74中、「急げ!」の表示画面)。
このとき、図73に示すように、左第1停止で停止操作が行われたとする。この場合には、第1停止操作が行われて遊技が進行したのにともない、演出がさらに進行する(図73中、「急げ!急げ!」の表示画面)。
次いで、残りのストップボタンに対して第2停止操作が行われた場合、第2停止操作が行われて遊技が進行したのにともない、演出がさらに進行する(図73中、「急げ!急げ!急げ!」の表示画面)。
次いで、残りのストップボタンに対して第3停止操作が行われた場合、第3停止操作が行われて遊技が進行したのにともない、演出がさらに進行する。この場合、有利な状況の発生を報知ないし示唆する場合には、有利結果表示を行う(図73中、「成功!」の表示画面)。一方、有利な状況の発生を報知ないし示唆しない場合には、不利結果表示を行う(図73中、「失敗・・・」の表示画面)。このように、順押しである場合には、最終的な表示内容(あるいは、中途の表示内容によって予測可能な場合があってもよい)によって、遊技者に所定の期待感が示されるものとなっている。
一方、演出の進行が開始された後、図74に示すように、左第1停止以外で停止操作が行われたとする。この場合には、演出の進行が停止され、その後は、当該演出に対応する待機表示が行われるものとなっている(図74中、斜線で示す表示画面。なお、これは、制御例1とは異なる待機表示が行われることを示したものに過ぎず、例えば、「逃亡ステージ待機中」といったように当該演出に対応することが認識しやすい表示画面が表示されるものとしてもよい)。この待機表示は、第2停止操作や第3停止操作が行われて遊技が進行した場合にも継続して行われるものとなっている。すなわち、左第1停止以外で停止操作が行われた場合には、以後当該演出が進行しないものとなり、遊技者に所定の期待感は示されなくなる。
なお、上述の制御例1及び制御例2では、それぞれにおいて、第1停止操作が左第1停止以外であった場合、そのときからそれぞれの演出に対応する待機表示が行われるものとしていたが、待機表示が開始される時期はこれに限られない。例えば、第2停止操作が行われたときとしてもよいし、第3停止操作が行われたときとしてもよい。また、それぞれで待機表示が開始される時期が異なるものであってもよい。これは、後述の制御例3についても同様である。
また、上述の制御例1及び制御例2では、異なる種類の期待感演出が複数あることを例示するために、制御例1における期待感演出と、制御例2における期待感演出とがあることを説明したが、むろん、このような演出の種類は2種類に限られない。少なくとも一部の表示内容が異なるそれ以上の種類があるように構成することが可能である。また、この場合、それぞれの演出に対応する待機表示が設けられるようにすればよい。また、後述の制御例3では、上述の制御例1が連続演出の一部である場合を例示するために、制御例3における期待感演出があることを説明したが、むろん、このような演出の種類は1種類に限られない。少なくとも一部の表示内容が異なるそれ以上の種類があるように構成することが可能である。また、この場合、それぞれの演出に対応する待機表示が設けられるようにすればよい。
また、上述の制御例1及び制御例2では、待機表示を行う場合に、それぞれの演出の演出内容とできる限り齟齬が生じないように、それぞれの演出に対応する固有の待機表示が行われるものとしていたが、例えば、データ量の削減等を図るために共通の待機表示が行われるものとしてもよい。これは、後述の制御例3についても同様である。
また、上述の制御例1及び制御例2では、第1停止操作が左第1停止以外であるときは一律に待機表示が行われるものとしていたが、例えば、実行される演出が最終的に有利結果表示を行うものである場合には待機表示を行わず、最終的に不利結果表示を行うものである場合に待機表示を行うものとしてもよい。すなわち、左第1停止以外で遊技が行われ、非優遇状態に制御される場合であっても、それが遊技状況に影響を与えない(あるいは、与えにくい)場合(例えば、すでにAT抽籤に当籤していて、次遊技からAT状態に移行することが予定されている場合など)には、待機表示を行わないものとしてもよい。これは、後述の制御例3についても同様である。
一方、例えば、実行される演出が最終的に不利結果表示を行うものである場合には待機表示を行わず、最終的に有利結果表示を行うものである場合に待機表示を行うものとしてもよい。すなわち、当該演出がもともとガセ演出であり、最終的な結果表示を行わなくとも、それが必ずしも遊技者にとって不利とならない場合には、待機表示を行わないものとしてもよい。これは、後述の制御例3についても同様である。
また、上述の制御例1及び制御例2における期待感演出は、単発演出として構成されるものであってもよいし、連続演出の一部として構成されるものであってもよい。例えば、単発演出として構成されるものである場合、当該演出が行われ、待機表示が行われた当該遊技の次遊技においては、当該演出と同じ演出が再度実行されるものとしてもよい。あるいは、当該演出が行われ、待機表示が行われた当該遊技の次遊技においては、演出抽籤は実行されず、演出無し(基本的な表示画面は除く)となるようにしてもよい。また、待機表示は、その表示が開始された後、次遊技を開始するための開始操作が行われたときにその表示が終了されるものとしてもよい。この場合、待機表示の表示が終了すると、予定されていた演出の表示が開始ないし再開されるものとすればよい。なお、待機表示の表示が終了するのは、開始操作が行われたときではなく、次遊技のためのベット操作が行われたときとしてもよい。
また、あるいは、当該演出が行われ、待機表示が行われた当該遊技の次遊技においては、当該遊技で表示された待機表示がそのまま継続して行われるものとしてもよい。この場合、当該次遊技において順押しで停止操作が行われた場合には、その次の遊技(最初に待機表示が行われた遊技の2ゲーム後の遊技)において、当該演出と同じ演出が再度実行されるものとしてもよいし、特段の制御を行うことなく、通常のルールにしたがって演出が決定され得るものとしてもよい。また、当該演出が行われ、待機表示が行われた当該遊技の次遊技においては、特段の制御を行うことなく、通常のルールにしたがって演出が決定され得るものとしてもよい。
また、例えば、連続演出として構成されるものである場合、当該演出が行われ、待機表示が行われた当該遊技の次遊技においては、待機表示が行われた遊技で実行されたものと同じ演出が再度実行されるものとすればよい。例えば、連続演出が、1ゲーム目で第1演出が実行され、2ゲーム目で第2演出が実行され得る2ゲーム構成であったとする。このとき、全ての遊技が順押しで行われた場合には、1ゲーム目で第1演出が実行され、2ゲーム目で第2演出が実行される。
一方、例えば、1ゲーム目が変則押しで行われた場合、当該遊技では第1演出の途中から待機表示が行われることとなる。このとき、2ゲーム目では第1演出が再度実行されるようにし、2ゲーム目が順押しで行われた場合、当該遊技では第1演出が最後まで実行され、3ゲーム目で第2演出が実行されるようにする。また、このとき、2ゲーム目が変則押しで行われた場合、当該遊技では1ゲーム目と同様の制御が行われるものとすればよい。すなわち、2ゲーム目では第1演出の途中から待機表示が行われ、3ゲーム目では第1演出が再度実行されるようにし、3ゲーム目が順押しで行われた場合、当該遊技では第1演出が最後まで実行され、4ゲーム目で第2演出が実行されるようにすればよい。
また、例えば、1ゲーム目は順押しで行われ、2ゲーム目が変則押しで行われた場合、当該遊技では第2演出の途中から待機表示が行われることとなる。このとき、3ゲーム目では第2演出が再度実行されるようにし、3ゲーム目が順押しで行われた場合、当該遊技では第2演出が最後まで実行されるようにする。また、このとき、3ゲーム目が変則押しで行われた場合、当該遊技では2ゲーム目と同様の制御が行われるものとすればよい。すなわち、3ゲーム目では第2演出の途中から待機表示が行われ、4ゲーム目では第2演出が再度実行されるようにし、4ゲーム目が順押しで行われた場合、当該遊技では第2演出が最後まで実行されるようにすればよい。
もっとも、ずっと変則押しが行われることで、同じ演出がずっと繰り返されることに支障がある場合には、そのような制御が行われ得る遊技数に上限(例えば、10ゲームなど)を設けるようにし、上限の遊技数が消化されても演出が完結していなかった場合には、演出が途中で終了する制御が行われるようにしてもよい。なお、連続演出として構成される場合の制御例は、後述の制御例3を用いて後で詳述する。
また、順押しで遊技が行われなかった場合に待機表示を行う制御は、期待感演出とは異なる演出が実行される場合にも行われるようにしてもよい。すなわち、このような制御が行われる対象となる演出は期待感演出に限られない。例えば、演出がその後も継続するか(発展するか)否かを報知ないし示唆可能な発展演出が実行される場合にもこのような制御が行われ得るものとしてもよい。また、例えば、CZ中やST中において、AT状態に移行するか否かを報知ないし示唆可能なバトル演出が実行される場合にもこのような制御が行われ得るものとしてもよい。また、例えば、当籤役や状態などを報知ないし示唆可能な一般演出が実行される場合にもこのような制御が行われ得るものとしてもよい。すなわち、このような制御が行われる対象となる演出は、全ての演出のうちの任意の演出とすることができる。
(制御例3)
続いて、図75~図78を参照して、期待感演出の一例として演出データ3が決定された場合の制御例(制御例3)を説明する。なお、図75及び図76は、この例において、1ゲーム目及び2ゲーム目に順押し(左第1停止)で停止操作が行われて遊技が進行した場合の表示内容の進行を模式的に示した図であり、図77及び図78は、この例において、1ゲーム目に順押し以外(左第1停止以外)で停止操作が行われて遊技が進行し、2ゲーム目に順押し(左第1停止)で停止操作が行われて遊技が進行した場合の表示内容の進行を模式的に示した図である。
この例では、1ゲーム目の開始操作時において、演出内容や期待度を示す導入表示(図75及び図77中、「宝を見つけろ!」の表示画面)が行われた後、演出の進行が開始されている(図75及び図77中、「どこだ?」の表示画面)。
このとき、図75に示すように、左第1停止で停止操作が行われたとする。この場合には、第1停止操作が行われて遊技が進行したのにともない、演出がさらに進行する(図75中、「どこだ?どこだ?」の表示画面)。
次いで、残りのストップボタンに対して第2停止操作が行われた場合、第2停止操作が行われて遊技が進行したのにともない、演出がさらに進行する(図75中、「どこだ?どこだ?どこだ?」の表示画面)。
次いで、残りのストップボタンに対して第3停止操作が行われた場合、第3停止操作が行われて遊技が進行したのにともない、演出がさらに進行する(図75中、「NEXT・・・」の表示画面)。すなわち、当該演出が1ゲーム目では終了せず、2ゲーム目に継続することが示される。
次いで、2ゲーム目の開始操作が行われた場合、開始操作が行われて遊技が進行したのにともない、演出がさらに進行する(図76中、「どこだー!?」の表示画面)。
このとき、図76に示すように、左第1停止で停止操作が行われたとする。この場合には、第1停止操作が行われて遊技が進行したのにともない、演出がさらに進行する(図76中、「どこだー!?どこだー!?」の表示画面)。
次いで、残りのストップボタンに対して第2停止操作が行われた場合、第2停止操作が行われて遊技が進行したのにともない、演出がさらに進行する(図76中、「どこだー!?どこだー!?どこだー!?」の表示画面)。
次いで、残りのストップボタンに対して第3停止操作が行われた場合、第3停止操作が行われて遊技が進行したのにともない、演出がさらに進行する。この場合、有利な状況の発生を報知ないし示唆する場合には、有利結果表示を行う(図76中、「GET!CHANCE!」の表示画面)。一方、有利な状況の発生を報知ないし示唆しない場合には、不利結果表示を行う(図76中、「残念・・・」の表示画面)。このように、1ゲーム目、2ゲーム目ともに順押しである場合には、2ゲーム目の最終的な表示内容(あるいは、中途の表示内容によって予測可能な場合があってもよい)によって、遊技者に所定の期待感が示されるものとなっている。
一方、1ゲーム目で演出の進行が開始された後、図77に示すように、左第1停止以外で停止操作が行われたとする。この場合には、演出の進行が停止され、その後は、1ゲーム目では当該演出に対応する待機表示が行われるものとなっている(図77中、「宝ステージ待機中」の表示画面)。この待機表示は、第2停止操作や第3停止操作が行われて遊技が進行した場合にも継続して行われるものとなっている。すなわち、左第1停止以外で停止操作が行われた遊技では、以後当該演出が進行しないものとなる。
もっとも、2ゲーム目が開始されると、図78に示すように、当該2ゲーム目においては、1ゲーム目の演出が再度実行されるものとなっている。具体的には、2ゲーム目の開始操作が行われた場合、開始操作が行われて遊技が進行したのにともない、演出の進行が開始(再開)される(図78中、「どこだ?」の表示画面)。なお、図78においては、導入表示は行われないものとなっているが、導入表示も含めて演出が最初から再度実行されるように構成することも可能である。
このとき、図78に示すように、左第1停止で停止操作が行われたとする。この場合には、第1停止操作が行われて遊技が進行したのにともない、演出がさらに進行する(図78中、「どこだ?どこだ?」の表示画面)。
次いで、残りのストップボタンに対して第2停止操作が行われた場合、第2停止操作が行われて遊技が進行したのにともない、演出がさらに進行する(図78中、「どこだ?どこだ?どこだ?」の表示画面)。
次いで、残りのストップボタンに対して第3停止操作が行われた場合、第3停止操作が行われて遊技が進行したのにともない、演出がさらに進行する(図78中、「NEXT・・・」の表示画面)。すなわち、当該演出が2ゲーム目では終了せず、3ゲーム目に継続することが示される。
その後、3ゲーム目において、左第1停止で停止操作が行われた場合には、図76に示したものと同様に演出を進行させる制御が行われる一方、左第1停止以外で停止操作が行われた場合には、図76に示した開始操作までの演出が再度実行されたのち、図77に示したものと同様に演出の進行を待機させる制御が行われることとなる。
なお、2ゲーム目において、仮に左第1停止以外で停止操作が行われたとした場合には、再度1ゲーム目(図77参照)と同様の制御が行われ、3ゲーム目において、再度2ゲーム目(図78参照)と同様の制御が行われることとなる。
(電断復帰時の制御例)
電源装置34の電源スイッチ(不図示)がオフにされる(電源がオフ状態とされる)か、停電などのその他の要因の発生によってパチスロ機1への電力の供給が断たれて電断が発生し、その後、電力の供給が再開されて当該電断状態から復帰する場合、基本的に遊技状態及び演出状態は電断前の状態に復帰することとなる。ここで、電断時に上述の待機表示が行われていた場合、その復帰の態様としては以下の態様を挙げることができる。
第1の態様は、電断復帰時にはそのまま待機表示が行われる(再開される)という態様である。例えば、待機表示が行われたまま遊技店が閉店して電源がオフ状態とされ、設定変更が行われることなく翌日の開店に合わせて電断がオン状態とされた場合、待機表示が解除されるとすると、最初に遊技を行う遊技者は、最初の遊技が非優遇状態に制御であることを知らないまま遊技を行うことになり、遊技者が不測の不利益を被ってしまう場合がある。この第1の態様によれば、このような問題が生じることを抑制できる。
第2の態様は、電断復帰時には待機表示ではなく、他の表示(例えば、初期画面を表示する)が行われるという態様である。例えば、待機表示が行われたまま遊技店が閉店して電源がオフ状態とされ、設定変更が行われることなく翌日の開店に合わせて電断がオン状態とされた場合には待機表示が再開されるが、設定変更が行われた場合には初期画面が表示されるものとした場合、開店時に待機表示が表示されているか否かで設定変更が行われたか否かが簡単に見抜けるようになってしまい、遊技店が不測の不利益を被ってしまう場合がある。この第2の態様によれば、このような問題が生じることを抑制できる。なお、上述の第1の態様の場合も同様であるが、少なくとも、電断復帰時の表示態様と後述の設定変更時の表示態様とが同じ表示態様となるように表示制御を行うことが望ましいと考えられる。このようにすれば、いずれの態様であっても上述の問題が生じることを抑制できる。また、ここでいう初期画面とは、例えば、いわゆる通常時の滞在ステージを表示する画面などが該当する。なお、非有利区間専用の表示画面を設け、これを初期画面としてもよいし、非有利区間と有利区間のいずれでも表示され得るステージ表示画面などを設け、これを初期画面としてもよい。
(設定変更時の制御例)
設定用鍵型スイッチ52などへの操作によって、パチスロ機1の設定値が変更されたとき(設定変更が行われたとき)、設定変更前の遊技において上述の待機表示が行われていた場合、その復帰の態様としては以下の態様を挙げることができる。
第1の態様は、設定変更後もあえてそのまま待機表示が行われるという態様である。上述のとおり、設定変更が行われることなく電断のオフ・オンがされた場合には待機表示が再開されるが、設定変更が行われた場合には初期画面が表示されるものとした場合、開店時に待機表示が表示されているか否かで設定変更が行われたか否かが簡単に見抜けるようになってしまい、遊技店が不測の不利益を被ってしまう場合がある。この第1の態様によれば、このような問題が生じることを抑制できる。
第2の態様は、設定変更後は待機表示ではなく、他の表示(例えば、初期画面を表示する)が行われるという態様である。直前の遊技において変則押しで停止操作が行われたとしても、設定変更時の初期化処理によって、設定変更後の最初の遊技が非優遇状態となることはなく(この場合、最初の遊技では固定処理で優遇カウンタが1加算されることとすればよい)、また、そもそも演出データも初期化されるため、最初に遊技を行う遊技者が不利益を被る可能性はないからである。
また、例えば、パチスロ機1を、設定用鍵型スイッチ52などを用いた設定変更手順と異なる初期化手順として、電源オフ状態において、主制御基板71に設けられたリセットボタン(不図示)を押しながら(すなわち、初期化操作手段に対して所定の初期化操作を行い)、電源オン状態とする(すなわち、所定の電源投入操作を行う)と、設定値はそのままで有利区間がリセット(初期化される)される(すなわち、有利区間が終了し、有利区間終了時の初期化処理が行われた上で非有利区間に移行する)といった特別リセット操作が可能となるように構成することもできるが、この場合、特別リセット操作が行われる前に上述の待機表示が行われていた場合には、特別リセット操作後(有利区間のリセット後)は待機表示でなく、例えば、上述のものと同様の初期画面が表示されるものとすればよい。むろん、このような特別リセット操作が行われたことを見抜かれにくくするため、特別リセット操作後(有利区間のリセット後)もあえてそのまま待機表示が行われるものとしてもよい。なお、特別リセット操作が行われると、有利区間に関する状態が初期化され、初期状態としての非有利区間が設定されるが、ボーナス役の持越状態が推奨遊技状態となる仕様の場合には、持越中のボーナス役に関する情報(持越役格納領域の情報)は維持されるものとすればよい。
(その他の制御例)
開始操作が行われた後に、所定の演出用操作を伴う操作演出(例えば、上述の操作連動演出)を行う場合がある。チャンスボタン(例えば、上述の演出用ボタン10a,10b)やタッチパネル(例えば、上述のサブ演出表示部22)など所定の演出用操作手段に対する操作に応じて期待度示唆などの応答演出が発生する演出である。この場合、演出用操作の受付開始後に対象となる演出用操作手段に対する操作を行わない場合は、操作待ち状態となるが、この操作待ち状態でも変則押しが行われた場合は待機表示へと切り替わり、演出用操作の操作待ち状態も終了し、それ以後に演出用操作手段を操作しても当該操作演出で予定されていた応答演出は発生しないものとすることが望ましい。このようにすることで、待機表示中に期待度示唆などの役割を持つ応答演出が発生するという遊技者にとって分かりにくい状況の発生を抑制できる。
また、リール回転中及びリール停止中のいずれであっても演出状態設定(例えば、音量調整、光量調整等の)が可能な仕様の場合は、変則押しに伴う待機表示の表示中であっても適時演出状態設定ができるものとしてもよい。また、リール回転中は演出状態設定ができないが、リール停止中は演出状態設定(音量調整、光量調整等)が可能な仕様の場合には、変則押しに伴う待機表示の表示中であってもリール停止中であれば演出状態設定ができるものとしてもよい。また、遊技履歴の表示、携帯連動メニューの表示、一部の配当表の表示、ゲームフローの表示などが可能となるユーザーメニュー画面の表示についても同様であり、変則押しに伴う待機表示の表示中であっても、仕様上、これらを表示可能な状態であれば通常時と同じく所定操作にしたがってこれらを表示可能としてもよい。また、演出状態設定は、例えば、上述の操作演出における操作待ち状態においても、仕様上、これを設定可能な状態であれば適時行えるものとすることができる。
また、開始操作が行われた後に、リールの回転開始から定速回転に至るまでの期間において、リール回転動作を行いストップボタン押下に基づいてリールを仮停止させるといった上述の疑似遊技を行う場合がある。このような疑似遊技においては、変則押しで停止操作が行われたとしても非推奨打法とはならないため、待機表示は行われず、AT関連処理が不利とならないようにすればよい。また、疑似遊技中は、上述の如く、疑似遊技中であることを明確にするために「FREEPLAY」等の疑似遊技中表示が行われるとすることが望ましい。なお、仮に、待機表示の表示中において疑似遊技が行われるものとなったときは、待機表示とともに疑似遊技中表示が行われるものとすればよい。
<第1の遊技機(変形例)の押し順ベルの変形例及び送信情報制御例>
続いて、図79及び図80を参照して、本変形例の押し順ベルの変形例の構成、及びサブ側に送信する送信情報の制御例について説明する。本変形例の送信情報の制御例は、そのまま第1の遊技機の送信情報の制御例であるともいい得る。もっとも、本変形例では、図79に示すものを送信情報制御例1として説明し、図80に示すものを送信情報制御例2として説明している。
また、本変形例において変動表示部が3つのリール(左リール3L,中リール3C,右リール3R)を具備するものとして説明する。また、押し順ベルの変形例においては、押し順ベル以外の役についてもこれと同様にグルーピングされる場合を説明するため、第1の遊技機とは一部の役構成を変更している。これについては後で詳述する。
(押し順ベルの変形例の役構成)
図79に示す変形例では、例えば、内部当籤役として、リプレイ役である「F_通常リプ」及び「F_チェリー」と、小役である「F_共通ベル」、「F_押し順ベルA_123」~「F_押し順ベルA_321」(変形例の「押し順ベルA」)、「F_押し順ベルB_213」~「F_押し順ベルB_321」(変形例の「押し順ベルB」)、「F_2択1枚役A」、「F_2択1枚役B」、「F_共通1枚役A」、「F_共通1枚役B」、及び「F_スイカ」とを含んで構成される。
「F_通常リプ」は、リプレイ役であり、打順及び押下位置不問で対応する図柄組合せが表示されて再遊技が付与されるものとなっている。また、「F_チェリー」は、リプレイ役であり、打順及び押下位置不問で対応する図柄組合せが表示されて再遊技が付与されるものとなっている。
「F_共通ベル」は、小役であり、打順及び押下位置不問で対応する図柄組合せが表示されて13枚入賞が発生するものとなっている。
変形例の「押し順ベルA」は、6択の押し順小役となっており、正解打順で停止操作が行われた場合には対応する図柄組合せが表示されて13枚入賞が発生し、不正解打順で停止操作が行われた場合であって、第1停止操作は正解打順であった場合には、押下位置不問で対応する図柄組合せが表示されて1枚入賞が発生し、不正解打順で停止操作が行われた場合であって、第1停止操作も不正解打順であった場合には、所定のリールに対する押下位置が適切であれば(1/2のタイミングで押下位置正解となる)、対応する図柄組合せが表示されて1枚入賞が発生し、所定のリールに対する押下位置が適切でなければ(残りの1/2のタイミングで押下位置不正解となる)、取りこぼしが発生して入賞は発生しない(0枚となる)ものとなっている。
変形例の「押し順ベルB」は、左第1停止が正解打順として規定されない4択の押し順小役となっており、正解打順で停止操作が行われた場合には対応する図柄組合せが表示されて13枚入賞が発生し、不正解打順で停止操作が行われた場合であって、第1停止操作は正解打順であった場合には、押下位置不問で対応する図柄組合せが表示されて1枚入賞が発生し、不正解打順で停止操作が行われた場合であって、第1停止操作も不正解打順であった場合には、所定のリールに対する押下位置が適切であれば(1/2のタイミングで押下位置正解となる)、対応する図柄組合せが表示されて1枚入賞が発生し、所定のリールに対する押下位置が適切でなければ(残りの1/2のタイミングで押下位置不正解となる)、取りこぼしが発生して入賞は発生しない(0枚となる)ものとなっている。
なお、変形例の「押し順ベルB」は、左第1停止では正解打順となる場合がなく、左第1停止以外で正解打順となる場合があるように構成されたものであり、左第1停止が遊技価値の付与が不利となる打順として規定され、左第1停止以外が遊技価値の付与に関し一方的に有利となる打順として規定された、偏りベルを構成する押し順小役となっている。
また、図79に示すとおり、変形例の「押し順ベルB」がこのように構成されることで、遊技機全体としてみた場合も、打順「123」又は「132」で停止操作が行われたと仮定した場合の獲得期待値が「1.1612」枚となるのに対し、打順「213」、「231」、「312」又は「321」で停止操作が行われたと仮定した場合の獲得期待値は「2.716」枚となる。すなわち、左第1停止で停止操作が行われた場合、左第1停止以外で停止操作が行われた場合よりも付与される遊技価値の期待値が低くなるように構成されている。
もっとも、上述の獲得期待値は、非AT状態(すなわち、有利な停止操作態様が報知されない状況下)における1ゲームあたりの獲得期待値であり、また、1ゲームを行うために必要なベット数は3枚であることから、非AT状態ではいずれの打順で遊技を行ったとしても獲得期待値が「3」を超えない(換言すれば、出玉率が「1」を超えない)ように構成されている。したがって、例えば、非AT状態において、ずっと左第1停止以外で停止操作を行っていたとしても、それによって、少なくとも確率上は、遊技者が遊技価値を増加させ続けることが可能となるようには構成されていない。
「F_2択1枚役A」及び「F_2択1枚役B」は、打順ではなく、押下位置2択の小役となっており、例えば、「F_2択1枚役A」が当籤役として決定された場合、所定のリールに対する押下位置が適切であれば(1/2のタイミング(第1のタイミング)で押下位置正解となる)、対応する図柄組合せが表示されて1枚入賞が発生し、所定のリールに対する押下位置が適切でなければ(残りの1/2のタイミング(第2のタイミング)で押下位置不正解となる)、取りこぼしが発生して入賞は発生せず(0枚となる)、また、「F_2択1枚役B」が当籤役として決定された場合、所定のリールに対する押下位置が適切であれば(1/2のタイミング(第2のタイミング)で押下位置正解となる)、対応する図柄組合せが表示されて1枚入賞が発生し、所定のリールに対する押下位置が適切でなければ(残りの1/2のタイミング(第1のタイミング)で押下位置不正解となる)、取りこぼしが発生して入賞は発生しない(0枚となる)ものとなっている。
「F_共通1枚役A」及び「F_共通1枚役B」は、小役であり、打順及び押下位置不問で対応する図柄組合せが表示されて1枚入賞が発生するものとなっている。
「F_スイカ」は、小役であり、打順及び押下位置不問で対応する図柄組合せが表示されて5枚入賞が発生するものとなっている。なお、この「F_スイカ」については、所定のリールに対する押下位置が適切であれば5枚入賞が発生する一方、所定のリールに対する押下位置が適切でなければ1枚入賞が発生するものとして構成してもよい。
(押し順ベルの変形例の送信情報制御例(その1))
続いて、図79を参照して、押し順ベルの変形例を用いた内部当籤情報及び指示情報の設定態様を説明する。なお、これを送信情報制御例(その1)としているのは、図80を参照して後で説明する送信情報制御例(その2)と区別するためである。
送信情報制御例(その1)は、非AT状態であっても、遊技ごとに、内部当籤役に関する何らかの情報をサブ側に送信するものとして構成された制御例である。これに対し、送信情報制御例(その2)は、非AT状態であるときには、基本的にサブ側には内部当籤役に関する情報を送信しないものとして構成された制御例である。
(非AT状態(有利区間)における設定態様1)
図79に示す態様1は、有利区間の非AT状態(通常有利区間)における内部当籤情報及び指示情報の設定態様の一例を示したものである。
この態様1では、「F_通常リプ」、「F_チェリー」、「F_共通1枚役A」、「F_共通1枚役B」、又は「F_スイカ」に当籤した場合、それぞれの当籤がサブ側で特定可能となる内部当籤情報(「1」、「2」、「16」、「17」、又は「18」)が設定される。
また、「F_共通ベル」及び変形例の「押し順ベルA」に当籤した場合、このうちのいずれかに当籤したことはサブ側で特定可能となるが、いずれに当籤したかはサブ側で特定可能とならない内部当籤情報(「99」)が設定される。すなわち、「F_共通ベル」及び変形例の「押し順ベルA」がグルーピングされた内部当籤情報が設定される。
また、変形例の「押し順ベルB」、「F_2択1枚役A」、又は「F_2択1枚役B」に当籤した場合、このうちのいずれかに当籤したことはサブ側で特定可能となるが、いずれに当籤したかはサブ側で特定可能とならない内部当籤情報(「98」)が設定される。すなわち、変形例の「押し順ベルB」、「F_2択1枚役A」、及び「F_2択1枚役B」がグルーピングされた内部当籤情報が設定される。
また、いずれの役に当籤した場合であっても、打順がサブ側で特定可能とならない指示情報(「99」)が設定される。すなわち、全ての役がグルーピングされた指示情報が設定される。
(非AT状態(有利区間)における設定態様2)
図79に示す態様2は、有利区間の非AT状態(通常有利区間)における内部当籤情報及び指示情報の設定態様の他の例を示したものである。
この態様2では、「F_通常リプ」、「F_チェリー」、「F_共通ベル」、「F_共通1枚役A」、「F_共通1枚役B」、又は「F_スイカ」に当籤した場合、それぞれの当籤がサブ側で特定可能となる内部当籤情報(「1」、「2」、「3」、「16」、「17」、又は「18」)が設定される。
また、変形例の「押し順ベルA」に当籤した場合、このうちのいずれかに当籤したことはサブ側で特定可能となるが、いずれに当籤したかはサブ側で特定可能とならない内部当籤情報(「80」)が設定される。すなわち、変形例の「押し順ベルA」がグルーピングされた内部当籤情報が設定される。
また、変形例の「押し順ベルB」、「F_2択1枚役A」、又は「F_2択1枚役B」に当籤した場合、このうちのいずれかに当籤したことはサブ側で特定可能となるが、いずれに当籤したかはサブ側で特定可能とならない内部当籤情報(「98」)が設定される。すなわち、変形例の「押し順ベルB」、「F_2択1枚役A」、及び「F_2択1枚役B」がグルーピングされた内部当籤情報が設定される。
また、いずれの役に当籤した場合であっても、打順がサブ側で特定可能とならない指示情報(「指示なし」となる指示情報)が設定される点は上述の態様1と同様であるが、この態様2では、変形例の「押し順ベルB」、「F_2択1枚役A」、又は「F_2択1枚役B」に当籤した場合には指示情報として「99」が設定され、その他の役に当籤した場合には指示情報として「0」が設定される。
なお、この態様2では、変形例の「押し順ベルA」に当籤した場合に、内部当籤情報に「80」が設定され、指示情報に「99」ではなく、「0」が設定されることで、例えば、サブ側で「押し順チャレンジ演出」(例えば、表示画面で「?-?-?」といったような表示がなされ、少なくとも押し順役に当籤していることが示唆される演出)を行うこと可能となっている。これについては後で詳述する。
(非AT状態(有利区間)における設定態様3)
図79に示す態様3は、有利区間の非AT状態(通常有利区間)における内部当籤情報及び指示情報の設定態様の他の例を示したものである。
この態様3では、「F_チェリー」、「F_共通1枚役B」、又は「F_スイカ」に当籤した場合、それぞれの当籤がサブ側で特定可能となる内部当籤情報(「2」、「17」、又は「18」)が設定される。
また、「F_通常リプ」、「F_共通ベル」、変形例の「押し順ベルA」、変形例の「押し順ベルB」、「F_2択1枚役A」、「F_2択1枚役B」、又は「F_共通1枚役A」に当籤した場合、このうちのいずれかに当籤したことはサブ側で特定可能となるが、いずれに当籤したかはサブ側で特定可能とならない内部当籤情報(「97」)が設定される。すなわち、「F_通常リプ」、「F_共通ベル」、変形例の「押し順ベルA」、変形例の「押し順ベルB」、「F_2択1枚役A」、「F_2択1枚役B」、及び「F_共通1枚役A」がグルーピングされた内部当籤情報が設定される。
また、いずれの役に当籤した場合であっても、打順がサブ側で特定可能とならない指示情報(「指示なし」となる指示情報)が設定される点は上述の態様1と同様であるが、この態様3では、「F_チェリー」、「F_共通1枚役B」、又は「F_スイカ」に当籤した場合には指示情報として「0」が設定され、その他の役に当籤した場合には指示情報として「99」が設定される。
なお、上述の態様1~態様3のいずれについても、その目的とするところは、変形例の「押し順ベルB」のような偏りベルが内部当籤役に含まれるように構成する場合に、非AT状態にあっては、サブ側での演出を含め、その当籤を遊技者に認識可能な状態としないことにある。
例えば、非AT状態であるから正解打順自体は報知されないとしても、変形例の「押し順ベルB」のような偏りベルが当籤したことを遊技者が認識可能となれば、遊技者が、このような認識をした遊技では、(遊技性が左第1停止を行ってAT関連処理を有利としていくものであったとしても)意図的に左第1停止以外で停止操作を行う場合も出てくることになる。この場合、当初企図していた出玉率と乖離する出玉率となる可能性が高まり、結果として遊技の公平性を害するおそれが生じることになる。
また、変形例の「押し順ベルB」のような偏りベルが当籤したことを遊技者が認識可能となるということは、実質的に遊技価値の付与に関し有利な打順の絞り込みが可能となるのと同じであることから、換言すれば、このように認識可能となる状態にすることはAT状態の一態様であるともいい得る。してみると、現状の規則上は、例えば、上述の指示モニタにおいてもこれと対応する指示情報を表示する必要が生じ、また、このような状態で得られた出玉は、上述の「指示込役物比率」(例えば、AT状態中も集計・算出の対象とした役物割合情報)に算入される必要が生じることとなる。
そして、このような必要が生じるとすれば、出玉設計が困難を極め、また、非AT状態からAT状態に移行させることで飛躍的に出玉を増加させることができるようになるといった遊技性を担保し得なくなり、遊技者の興趣も著しく低下させてしまうことになる。
そこで、本変形例では、以下の要件を満たすことを前提として、上述の態様1~態様3のように各情報を設定することで、AT状態と解釈される余地がなくなるようにしている。
例えば、第1の要件は、内部当籤情報に関し、変形例の「押し順ベルB」のような偏りベルが含まれる(グルーピングされる)内部当籤情報が設定される遊技では、左第1停止以外(変則押し)のいずれの打順で停止操作が行われた場合あっても出玉率が1未満(あるいは、1以下)とするというものである。
例えば、上述の態様1及び態様2では、変形例の「押し順ベルB」、「F_2択1枚役A」、及び「F_2択1枚役B」がグルーピングされ、内部当籤情報「98」が設定されている。そして、内部当籤情報「98」が設定された遊技(換言すれば、当該グループ役に当籤した遊技)では、打順「123」又は「132」で停止操作が行われたと仮定した場合の獲得期待値が「0.500」枚となるのに対し、打順「213」、「231」、「312」又は「321」で停止操作が行われたと仮定した場合の獲得期待値は「2.702」枚となるように構成されている。すなわち、いずれの打順で停止操作を行ったとしても、獲得期待値が「3」を超えない(換言すれば、出玉率が「1」を超えない)ものとなっている。
また、例えば、上述の態様3では、「F_通常リプ」、「F_共通ベル」、変形例の「押し順ベルA」、変形例の「押し順ベルB」、「F_2択1枚役A」、「F_2択1枚役B」、及び「F_共通1枚役A」がグルーピングされ、内部当籤情報「97」が設定されている。そして、内部当籤情報「97」が設定された遊技(換言すれば、当該グループ役に当籤した遊技)では、打順「123」又は「132」で停止操作が行われたと仮定した場合の獲得期待値が「1.601」枚となるのに対し、打順「213」、「231」、「312」又は「321」で停止操作が行われたと仮定した場合の獲得期待値は「2.708」枚となるように構成されている。すなわち、いずれの打順で停止操作を行ったとしても、獲得期待値が「3」を超えない(換言すれば、出玉率が「1」を超えない)ものとなっている。
このようにすることで、例えば、仮に、内部当籤役情報「98」や「97」が設定されたことを遊技者が認識可能となり、変則押しで遊技が行われたとしても、それによって、遊技者が遊技価値を増加させることができるようになるといった攻略の余地が生じることはなくなる。なお、グルーピングの手法しだいでは、獲得期待値が「3」を超える場合も出てくると思われるが、遊技の公平性を害さないことが担保される限り、このような場合があっても差し支えない。もっとも、上述の観点からすれば、やはり獲得期待値が「3」を超えないように構成することが望ましい。
例えば、第2の要件は、変形例の「押し順ベルB」のような偏りベルが含まれる(グルーピングされる)内部当籤情報が設定される遊技では、サブ側において、例えば、上述の「押し順チャレンジ演出」のように、押し順役に当籤したことが認識可能な(あるいは、遊技者が打順ナビと認識してしまう可能性がある)演出(打順関連演出)を行わないというものである。
そこで、例えば、上述の態様1では、全ての役について指示情報「99」が設定されている。また、例えば、上述の態様2では、内部当籤情報「98」が設定される遊技では指示情報「99」が設定されている。また、例えば、上述の態様3では、内部当籤情報「97」が設定される遊技では指示情報「99」が設定されている。すなわち、サブ側では、指示情報「0」を受信した遊技では、上述の打順関連演出を行い得るように制御することが可能となる一方で、指示情報「99」を受信した遊技では、上述の打順関連演出を行い得ないように制御することが可能となる。
なお、サブ側が指示情報「99」を受信した遊技においても、例えば、白ナビや黄色ナビなどの色ナビで小役の当籤を示唆する演出や、左第1停止で停止操作が行われた場合にチャンス予告を行う演出など、少なくとも打順と関連しない演出であれば、これを行うことは差し支えない。また、例えば、上述の態様1の場合に、内部当籤情報「99」の場合と、内部当籤情報「98」の場合と、内部当籤情報「0」(はずれ)の場合とで、同じ演出が行われるようにしてもよいし、異なる演出が行われるようにしてもよい。
このようにすることで、遊技者が偏りベルの当籤を意識せず、AT関連処理が有利となる特定態様(左第1停止)で遊技を行いやすくなる。また、上述のように内部当籤情報や指示情報が設定されることで、偏りベルを含んで構成されるグルーピング情報がサブ側に送信されたとしても、これによって有利な打順の絞り込みが可能とはならないため、そのような遊技での払出は、指示による払出には該当せず、また、上述の「指示込役物比率」に算入される必要もなくなるものと考えられる。そして、これにより、AT状態及び役物作動中の実質的な有利状態の払出を正確にカウントすることが可能となり、遊技店側も上述の役比モニタ装置54で当該遊技機の挙動を把握しやすくなると考えられる。
なお、さらに以下の要件(第3の要件)を追加することも考えられる。例えば、第3の要件は、指示情報「99」が設定される遊技では、メイン側で制御される報知手段によってその旨が報知されるようにするというものである。
例えば、情報表示装置14において、特別ランプを新たに設けるようにし、指示情報「99」が設定される遊技では、この特別ランプを点灯させる(あるいは、所定の表示態様を表示させる)ようにする。あるいは、指示情報「99」が設定される遊技では、指示モニタで「-」などの指示非発生を示唆する表示を行うようにする。なお、これらはあくまで一例であって、何らかの表示態様で遊技者に指示非発生を示唆することが可能であれば、別の報知手段を用いることもできる。
このようにすることで、例えば、特別ランプが点灯した(あるいは、指示モニタに「-」が表示された)遊技では、ナビが発生しない(停止操作態様が報知されない、指示が行われない)ことを遊技者に報知ないし示唆できるため、遊技者が偏りベルの当籤を意識せず、AT関連処理が有利となる特定態様(左第1停止)で遊技を行いやすくなる。また、このように推奨される遊技方法にて遊技を行うように促すことができる。
なお、特別ランプを用いる場合、サブ側に対して、特別ランプの点灯/非点灯の情報をさらに送信するようにしてもよい。そして、サブ側では、当該情報を参照して、特別ランプの点灯を認識した場合には上述の打順関連演出を行わない制御が実行されるものとしてもよい。もっとも、このような情報を送信することなく、内部当籤情報及び指示情報を総合的に判断して(あるいは、指示情報「99」が送信されたかを判断して)、上述の打順関連演出を行わない制御が実行されるものとしてもよい。
また、指示モニタを用いる場合、例えば、指示情報「0」が設定される場合には、指示モニタには「0」が表示されるようにしてもよいし、あるいは、指示モニタには何らの情報も表示されない(非表示となる)ようにしてもよい。いずれの場合であってもメイン側での指示は発生しないものとなる。もっとも、この場合、サブ側では、上述の打順関連演出を行うことが許容されるものとする。一方、指示情報「99」が設定される場合には、指示モニタに「-」(あるいは、少なくとも上述の「0」や非表示とは異なる態様であって、かつ、各指示とも異なる態様となる別の識別情報)が表示されるようにすればよい。この場合にも同様に、メイン側での指示は発生しないものとなる。もっとも、この場合、サブ側では、上述の打順関連演出を行うことが禁止されるものとする。
指示モニタに「0」が表示される(あるいは、非表示となる)場合には、例えば、押し順リプレイなどに当籤したときに、上乗せ報知として7を揃わせるための7揃いナビ(ナビにしたがわなくとも出玉に影響を与えない)のような演出用の打順関連演出がサブ側で行われるようにすることは可能となる。もっとも、このような演出用の打順関連演出は行われず、打順に関連しない期待感演出を行うことは当然ながら可能である。
また、指示モニタに「1」~「6」が表示される場合には、それぞれに対応する打順ナビがサブ側で行われるようにすればよい。例えば、指示モニタが「1」なら左、中、右の順にリールを停止させる打順「123」を指示し、指示モニタが「2」なら左、右、中の順にリールを停止させる打順「132」を指示し、指示モニタが「3」なら中、左、右の順にリールを停止させる打順「213」を指示し、指示モニタが「4」なら中、右、左の順にリールを停止させる打順「312」を指示し、指示モニタが「5」なら右、左、中の順にリールを停止させる打順「231」を指示し、指示モニタが「6」なら右、中、左の順にリールを停止させる打順「321」を指示すればよい。また、指示モニタに「-」が表示される場合には、上述のとおり、サブ側で打順関連演出が行われないようにすればよい。
続いて、AT状態における内部当籤情報及び指示情報の設定態様、並びに非有利区間における内部当籤情報及び指示情報の設定態様についても説明する。
(AT状態(有利区間)における設定態様1)
図79に示す態様1は、有利区間のAT状態(増加区間)における内部当籤情報及び指示情報の設定態様の一例を示したものである。
この態様1では、「F_通常リプ」、「F_チェリー」、「F_共通ベル」、「F_共通1枚役A」、「F_共通1枚役B」、又は「F_スイカ」に当籤した場合、それぞれの当籤がサブ側で特定可能となる内部当籤情報(「1」、「2」、「3」、「16」、「17」、又は「18」)が設定される。
また、変形例の「押し順ベルA」に当籤した場合、このうちのいずれかに当籤したことはサブ側で特定可能となるが、いずれに当籤したかはサブ側で特定可能とならない内部当籤情報(「80」)が設定される。すなわち、変形例の「押し順ベルA」がグルーピングされた内部当籤情報が設定される。もっとも、それぞれの正解打順がサブ側で特定可能となる指示情報「1」~「6」が設定されるため、このように構成されていても有利な停止操作態様の報知を行うことが可能になる。
また、変形例の「押し順ベルB」に当籤した場合、このうちのいずれかに当籤したことはサブ側で特定可能となるが、いずれに当籤したかはサブ側で特定可能とならない内部当籤情報(「81」)が設定される。すなわち、変形例の「押し順ベルB」がグルーピングされた内部当籤情報が設定される。もっとも、それぞれの正解打順がサブ側で特定可能となる指示情報「3」~「6」が設定されるため、このように構成されていても有利な停止操作態様の報知を行うことが可能になる。
また、「F_2択1枚役A」又は「F_2択1枚役B」に当籤した場合、このうちのいずれかに当籤したことはサブ側で特定可能となるが、いずれに当籤したかはサブ側で特定可能とならない内部当籤情報(「82」)が設定される。すなわち、「F_2択1枚役A」及び「F_2択1枚役B」がグルーピングされた内部当籤情報が設定される。もっとも、これらは押し順小役でないため、このように構成されていてもAT状態に影響は与えない。なお、それぞれで異なる指示情報が設定されるようにし、正解となる押下位置が報知され得るものとしてもよい。
(AT状態(有利区間)における設定態様2)
図79に示す態様2は、有利区間のAT状態(増加区間)における内部当籤情報及び指示情報の設定態様の他の例を示したものである。
この態様2では、「F_通常リプ」、「F_チェリー」、「F_共通ベル」、「F_共通1枚役A」、「F_共通1枚役B」、又は「F_スイカ」に当籤した場合、それぞれの当籤がサブ側で特定可能となる内部当籤情報(「1」、「2」、「3」、「16」、「17」、又は「18」)が設定される。
また、変形例の「押し順ベルA」に当籤した場合、このうちのいずれかに当籤したことはサブ側で特定可能となるが、いずれに当籤したかはサブ側で特定可能とならない内部当籤情報(「80」)が設定される。すなわち、変形例の「押し順ベルA」がグルーピングされた内部当籤情報が設定される。なお、この態様2では、「F_押し順ベルA_123」及び「F_押し順ベルA_132」に当籤した場合には指示情報「10」が設定されるものとなっている。この指示情報「10」は、例えば、「1-?-?」といったように、第1停止操作(左第1停止)のみ正解打順が報知される指示情報として構成される。すなわち、この態様2では、変形例の「押し順ベルA」に当籤した場合に、第2停止操作の2択チャレンジ演出が行われるものなっている。これはあくまで一例である。
また、同様に、指示情報「20」は、例えば、「?-1-?」といったように、第1停止操作(中第1停止)のみ正解打順が報知される指示情報として構成され、指示情報「30」は、例えば、「?-?-1」といったように、第1停止操作(右第1停止)のみ正解打順が報知される指示情報として構成される。
また、変形例の「押し順ベルB」に当籤した場合、このうちのいずれかに当籤したことはサブ側で特定可能となるが、いずれに当籤したかはサブ側で特定可能とならない内部当籤情報(「81」)が設定される。すなわち、変形例の「押し順ベルB」がグルーピングされた内部当籤情報が設定される。もっとも、それぞれの正解打順がサブ側で特定可能となる指示情報「3」~「6」が設定されるため、このように構成されていても有利な停止操作態様の報知を行うことが可能になる。
また、「F_2択1枚役A」又は「F_2択1枚役B」に当籤した場合、このうちのいずれかに当籤したことはサブ側で特定可能となるが、いずれに当籤したかはサブ側で特定可能とならない内部当籤情報(「82」)が設定される。すなわち、「F_2択1枚役A」及び「F_2択1枚役B」がグルーピングされた内部当籤情報が設定される。もっとも、これらは押し順小役でないため、このように構成されていてもAT状態に影響は与えない。なお、それぞれで異なる指示情報が設定されるようにし、正解となる押下位置が報知され得るものとしてもよい。
(非有利区間における設定態様)
図79に示す態様は、非有利区間(非AT状態)における内部当籤情報及び指示情報の設定態様の一例を示したものである。
この態様では、「F_通常リプ」、「F_チェリー」、「F_共通ベル」、「F_共通1枚役A」、「F_共通1枚役B」、又は「F_スイカ」に当籤した場合、それぞれの当籤がサブ側で特定可能となる内部当籤情報(「1」、「2」、「3」、「16」、「17」、又は「18」)が設定される。
また、変形例の「押し順ベルA」に当籤した場合、このうちのいずれかに当籤したことはサブ側で特定可能となるが、いずれに当籤したかはサブ側で特定可能とならない内部当籤情報(「80」)が設定される。
また、変形例の「押し順ベルB」、「F_2択1枚役A」、又は「F_2択1枚役B」に当籤した場合、このうちのいずれかに当籤したことはサブ側で特定可能となるが、いずれに当籤したかはサブ側で特定可能とならない内部当籤情報(「98」)が設定される。すなわち、変形例の「押し順ベルB」、「F_2択1枚役A」、及び「F_2択1枚役B」がグルーピングされた内部当籤情報が設定される。
また、この態様では、変形例の「押し順ベルB」、「F_2択1枚役A」、又は「F_2択1枚役B」に当籤した場合には指示情報として「99」が設定され、その他の役に当籤した場合には指示情報として「0」が設定される。
(押し順ベルの変形例の送信情報制御例(その2))
続いて、図80を参照して、押し順ベルの変形例を用いた送信情報制御例(その2)を説明する。なお、上述のとおり、この送信情報制御例(その2)は、非AT状態であるときには、基本的にサブ側には内部当籤役に関する情報を送信しないものとして構成された制御例である。また、図80では、この送信情報制御例(その2)を説明するために、当該処理の一例を示す概要的なフローチャートを示している。したがって、当該送信情報制御における具体的な制御処理は必ずしも図80に示すものに限られない。
まず、メインCPU101は、遊技が開始されるとき(例えば、開始操作が行われたとき)に、AT中であるか否かを判定する(S4011)。すなわち、メインCPU101は、現在の状態がAT状態であるか否かを判定する。メインCPU101は、AT中であると判定した場合(S4011がYES)、処理をS4013に移す。
一方、メインCPU101は、AT中でないと判定した場合(S4011がNO)、レア役に当籤したか否かを判定する(S4012)。メインCPU101は、レア役に当籤していないと判定した場合(S4012がNO)、そのまま当該処理を終了させる。
一方、メインCPU101は、レア役に当籤したと判定した場合(S4012がYES)、処理をS4013に移す。メインCPU101は、S4011がYESの場合、又はS4012がYESの場合、送信情報設定処理を行う(S4013)。その後、当該処理を終了させる。
なお、送信情報設定処理では、AT状態である場合(S4011がYESの場合)、例えば、図79に示したAT状態のいずれかの設定態様により、内部当籤情報及び指示情報を送信する。また、非AT状態であるが(S4011がNOであるが)、レア役に当籤した場合(S4012がYESの場合)、例外的に当籤したレア役に対応する内部当籤情報を送信する。また、この場合、当籤したレア役に対応する指示情報が「0」であれば、指示情報も送信されるようにしてもよい。
一方、非AT状態であり(S4011がNOであり)、レア役にも当籤していない場合(S4012もNOである場合)には、そもそも内部当籤役に関連する情報が設定されず(S4013の処理が行われないようにし)、いずれの情報もサブ側に送信されないようにしている。なお、ここでいう「レア役」は、例えば、「F_チェリー」や「F_スイカ」等の役を示すものである。
このようにすれば、例えば、変形例の「押し順ベルB」のような偏りベルが含まれるものとしても、AT状態以外では、この当籤をサブ側で認識することはできなくなるので、遊技者が偏りベルの当籤を意識せず、AT関連処理が有利となる特定態様(左第1停止)で遊技を行いやすくなる。しかも、非AT状態の内部当籤情報や指示情報をどのような構成するかを考慮する必要がなくなることから、制御負荷やデータ量を少なくすることができるとともに、遊技機の設計のしやすさも向上させることができる。
もっとも、いかなる役についても内部当籤役に関連する情報が送信されないとすれば、サブ側では内部当籤役の種類に応じた期待感演出などの演出が何ら行われなくことから、遊技の興趣が著しく低下するおそれがある。そこで、この例においては、レア役に当籤したときは、非AT状態であっても例外的に送信情報設定処理が行われるものとしている。
なお、上述の趣旨からすれば、S4012の処理を設けることなく、S4011でAT状態であると判定された場合にはS4013の処理を行うが、S4011でAT状態でない(非AT状態である)と判定された場合にはそのまま当該処理を終了させるようにし、レア役についても例外とせずに送信情報設定処理が行われないようにしてもよい。
また、このような構成とした上で、例えば、レア役、あるいは少なくとも偏りベル以外(あるいは、偏りベルが含まれるグループ以外)の他の役について、これに当籤した場合には、それぞれ異なる種別のロック演出が実行されるようにし、ロック演出の種別がロックコマンドでサブ側に送信されるようにして、偏りベルについて打順関連演出が行われないことを担保しつつ、これと関連しない役については、内部当籤役に関連する演出が行われ得るようにしてもよい。
<第1の遊技機(変形例)の仕様を用いた遊技機>
第1の遊技機(変形例)によれば、その仕様を用いることで、例えば、以下のような構成の遊技機を提供することができる。
例えば、AT状態に関連する決定が優遇される優遇状態と、当該優遇状態でない非優遇状態とを有し、少なくともAT状態に制御されていないときに、いずれかの状態に制御可能であり、特定態様(例えば、左第1停止)にて停止操作が行われた場合、当該特定態様にて停止操作が行われなかった場合よりも付与される遊技価値の期待値が低くなるように構成され、当該特定態様にて停止操作が行われた場合に少なくとも次遊技を優遇状態に制御可能とし、当該特定態様にて停止操作が行われなかった場合に少なくとも次遊技を非優遇状態に制御可能とする優遇制御を実行可能であり、遊技の進行に応じて表示内容が進行する特定演出(例えば、期待感演出)において、優遇状態の遊技において当該特定態様にて停止操作が行われなかった場合には、実行されている特定演出の種類に応じた特定待機表示(例えば、待機表示)を行うことが可能である遊技機である。
なお、特定態様となる停止操作は、打順が左第1停止である態様に限られない。例えば、その他のリールに対して第1停止操作を行うことが特定態様の停止操作となるように構成してもよい。また、例えば、変動表示部を4つのリールで構成する場合、そのうちの二つの特定のリールに対して特定の順番にて停止操作を行うことが特定態様の停止操作となるように構成してもよい。また、特定のリール(例えば、左リール)に対して特定の押下位置で停止操作を行うことが特定態様の停止操作となるように構成してもよい。
また、優遇状態に制御される停止操作態様は、非優遇状態に制御される停止操作態様よりも付与される遊技価値の期待値が低くなるように構成されるものしているが、遊技価値の期待値が同じであってもこのような優遇制御が行われるものとしてもよい。すなわち、偏りベルが含まれないように役構成した場合であっても、優遇状態に制御され得る停止操作の特定態様を定め、当該特定態様にて停止操作が行われた場合には優遇状態に制御可能とし、当該特定態様にて停止操作が行われなかった場合には非優遇状態に制御可能とするように構成してもよい。
また、特定待機表示は、種々の用途に用いることができる。例えば、演出の進行が待機されることを報知ないし示唆するために用いることができるし、非優遇状態に制御されることを報知ないし示唆するために用いることができる。また、例えば、演出が中途で終了したことを報知ないし示唆するために用いることができる。また、例えば、特定態様にて停止操作が行われないことによって遊技者に不利となったことを報知ないし示唆するために用いることができる。また、推奨される遊技方法で遊技を行う(例えば、特定態様にて停止操作を行う)べきことを報知ないし示唆するために用いることができる。すなわち、優遇制御に関連する種々の情報、あるいは演出の進行に関連する種々の情報を報知ないし示唆するために用いることができる。
また、例えば、優遇制御は、通常役を当籤役として決定した場合に実行可能である遊技機である。
また、例えば、優遇制御は、いずれの役を当籤役として決定した場合にも実行可能である遊技機である。
優遇制御が行われ得る遊技は、所定の制御条件にしたがって任意に設定可能である。例えば、通常中(有利区間)と、CZ中と、ST中とでそれぞれ異なる条件で優遇制御が行われ得るものとしてもよい。例えば、これらのうちいずかの状態では、いずれの役を当籤役として決定した場合にも実行されるものとし、その他の状態では、通常役を当籤役として決定した場合に実行されるものとしてもよい。また、例えば、同じ状態であっても、ある遊技期間ではいずれの役を当籤役として決定した場合にも実行されるものとし、他の遊技期間では通常役を当籤役として決定した場合に実行されるものとしてもよい。
また、例えば、優遇状態又は非優遇状態のいずれとするかを一遊技単位で制御可能である遊技機である。もっとも、上述の如く、複数遊技単位でそのような優遇制御を行う場合があるようにしてもよいし、一遊技の中の、停止操作単位でもそのような優遇制御を行う場合があるようにしてもよい。
例えば、優遇状態の遊技において、特定態様にて第1停止操作が行われた場合には優遇状態に制御することを決定可能とするが、第2停止操作においてさらに優遇状態に制御するか否かを決定可能とし、ここで優遇状態に制御しないことが決定された場合には非優遇状態に制御されるものとしてもよい。また、例えば、優遇状態の遊技において、特定態様にて第1停止操作が行われなかった場合には非優遇状態に制御することを決定可能とするが、第2停止操作において、例えば、獲得優遇打順とならなかったなどの所定の条件を満たす場合には、優遇状態に制御することを決定可能とし、ここで優遇状態に制御することが決定された場合には優遇状態に制御されるものとしてもよい。
また、例えば、優遇状態の遊技において優遇カウンタの値を1減算し、当該遊技において、特定態様にて停止操作が行われた場合には優遇カウンタの値を1加算する一方、特定態様にて停止操作が行われなかった場合には優遇カウンタの値を1加算せず、優遇カウンタの値が1以上である遊技を優遇状態に制御する遊技機である。
また、例えば、優遇状態の遊技において、特定態様にて停止操作が行われた場合であっても優遇カウンタの値を1加算しないときがある遊技機である。
なお、優遇カウンタに替えて、非優遇状態の遊技期間を管理する非優遇カウンタを設けるようにし、優遇状態の遊技において非優遇カウンタの値を1加算し、当該遊技において、特定態様にて停止操作が行われた場合には非優遇カウンタの値を1減算する一方、特定態様にて停止操作が行われなかった場合には非優遇カウンタの値を1減算せず、非優遇カウンタの値が1以上である遊技を非優遇状態に制御するように構成してもよい。
また、この場合、優遇状態の遊技において、特定態様にて停止操作が行われた場合であっても非優遇カウンタの値を1減算しないときがあるように構成してもよい。
また、例えば、特定待機表示が行われているときに電断が発生した場合、当該電断からの復帰後も特定待機表示を行うことが可能である遊技機である。
また、例えば、特定待機表示が行われているときに設定変更が行われた場合、当該設定変更後も特定待機表示を行うことが可能である遊技機である。
なお、一の状況から他の状況に遷移した場合に特定待機表示を継続させる態様は上述のものに限られない。例えば、遊技が終了され、そのまま所定時間(例えば、30秒)が経過して非遊技状態であると判定された場合、通常であればデモンストレーション画面が表示されることとなるが、特定待機表示が行われていた場合には、デモンストレーション画面に替えて、特定待機表示が継続して表示されるように構成してもよい。また、この場合、例えば、非遊技状態であると判定されてからさらに所定時間(例えば、2時間)が経過した場合には、特定待機表示を行うことを終了し、通常のデモンストレーション画面が表示されるようにしてもよい。
また、例えば、特定演出は、複数遊技にわたって実行される連続演出を含み、優遇状態の遊技において連続演出が実行されているときに、特定態様にて停止操作が行われなかった場合には、当該遊技において特定待機表示を行った後、当該遊技における表示内容の演出を次遊技において再度実行可能である遊技機である。
なお、再度実行するとは、最初から全て実行することのみならず、一部を実行することも含む。また、再度実行する際に調整が必要な場合には、演出の全体構成は変えずに実行時間のみを変えて調整することもできるし、一部について演出内容を省略するあるいは追加するなどして調整することもできる。すなわち、遊技者に違和感を与えることなく、同じ演出が再度実行されたと認識される演出が実行されればよく、必ずしも全く同じ演出でなくともよい。
また、連続演出は、少なくとも関連する演出が複数遊技にわたって実行されるものであればよく、複数遊技を1セットとして所定の情報が報知ないし示唆されるもののみならず、一遊技ごとに所定の情報が報知ないし示唆される演出が複数遊技にわたって実行され得るものを含む。また、必ずしも連続する遊技で実行されるものでなくともよく、例えば、前兆状態などの特定の遊技期間では演出傾向を制御するための演出シナリオ(演出制御状態)が決定され得るものとし、連続しない遊技間においても関連する演出が実行され得るようにした場合には、連続しない遊技間であっても、ある遊技で実行された演出を、その後の遊技で再度実行され得るようにすることもできる。
また、例えば、最初に停止操作が検出されたときに、当該停止操作が特定の表示列(例えば、左リール)に対するものである場合には特定態様となり、当該停止操作が特定の表示列に対するものでない場合には特定態様とならないように構成され、特定演出は、遊技が開始されるときから実行される期待感演出であり、優遇状態の遊技において特定演出が実行される場合に、最初の停止操作が特定の表示列に対するものでなかったときは、そのときから特定待機表示を行う遊技機である。
なお、最初に停止操作が検出されたときとは、第1停止操作が行われたまさにそのとき(ストップボタンが操作されてオン状態となったとき、あるいはストップボタンが操作された後、これがオフ状態となったとき)であってもよいし、第1停止操作後、第2停止操作前の任意のタイミングであってもよい。
また、例えば、AT状態に関連する決定が優遇される優遇状態と、当該優遇状態でない非優遇状態とを有し、少なくともAT状態に制御されていないときに、いずれかの状態に制御可能であり、特定態様(例えば、左第1停止)にて停止操作が行われた場合、当該特定態様にて停止操作が行われなかった場合よりも付与される遊技価値の期待値が低くなるように構成され、非AT状態であるST中は、通常中(有利区間)よりも遊技者にとって有利であり、かつ、規定期間(例えば、16ゲーム)は継続されるように構成され、当該特定態様にて停止操作が行われた場合に少なくとも次遊技を優遇状態に制御可能とし、当該特定態様にて停止操作が行われなかった場合に少なくとも次遊技を非優遇状態に制御可能とする優遇制御を実行可能であり、規定期間は、優遇状態であるか否かにかかわらず、1回の遊技が行われることに応じて進行し、ST中の有利度合いは、優遇状態での遊技が行われた場合には有利なものに変動する場合がある一方、非優遇状態での遊技が行われた場合には有利なものに変動する場合はない遊技機である。
なお、ST中は、必ずしも通常中(有利区間)よりも有利な状態でなくともよい。また、このような制御は、通常中(有利区間)やCZ中において行われるものであってもよい。また、この遊技機においても、むろん、上述のものと同様に特定待機表示を行うことが可能であるし、これに関連する種々の制御を行うことが可能である。また、例えば、通常中(有利区間)とST中とで同じ期待感演出が実行され得るように構成したときに、特定待機表示を行う場合には、通常中(有利区間)とST中とで異なる内容の特定待機表示を行うように構成してもよい。
[第4実施形態]
以上、第1実施形態~第3実施形態について説明した。以下、第4実施形態について説明する。第4実施形態に係るパチスロ機1の基本的な構成は、第1実施形態~第3実施形態に係るパチスロ機1と同じである。以下においては、第1実施形態~第3実施形態に係るパチスロ機1の構成要素と同一の構成要素には、同一の符号を付して説明することとする。また、第1実施形態~第3実施形態における説明が第4実施形態においても当てはまる部分については、説明を省略することとする。
なお、以上の説明において、例えば、「第1実施形態では、~」や「第1実施形態のパチスロ機1では、~」のように、第1実施形態に係るパチスロ機1に限定されるような記載であったとしても、第4実施形態における趣旨を逸脱しない範囲で、第4実施形態に係るパチスロ機1にも適用することができる。同様に、以上の説明において、第2、第3実施形態に係るパチスロ機1に限定するような記載についても、第4実施形態における趣旨を逸脱しない範囲で、第4実施形態に係るパチスロ機1にも適用することができる。従って、第1実施形態~第3実施形態に示した各構成(変形例で示した各構成及び拡張例で示した各構成も含む)を、第4実施形態で示した構成と部分的に置換したり組み合わせたりすることが可能である。
また、第1実施形態~第3実施形態に係るパチスロ機1と異なる形状であったとしても、同様の機能を有する構成については、便宜上、同じ符号を付している場合がある。また、第1実施形態~第3実施形態に係るパチスロ機1と同じ形状や同じ処理であったとしても、便宜上、異なる符合やステップ番号を付している場合もある。
<遊技状態の遷移フロー>
図81(a)は、本発明の第4実施形態に係る遊技状態の移行遷移を示す図である。図81(b)は、本発明の第4実施形態に係る遊技状態の移行条件をまとめた表である。
第1実施形態で説明したように、パチスロ機1では、遊技者の有利度合いを変動させるため、あるいは企図した遊技性とするために、遊技を行う状態として種々の遊技状態を設けることが可能となっている。本実施形態では、図81(a)に示すような遊技状態が主制御回路100によって管理されている。このような遊技状態としては、ボーナス非当籤状態、フラグ間状態、及び、ボーナス状態が設けられている。
ボーナス非当籤状態は、ボーナスに非当籤であり、かつ、ボーナスが作動(入賞)していない状態である。フラグ間状態は、ボーナス役が内部当籤役として持ち越されている状態、すなわち、ボーナス役が当籤し、かつ、ボーナスが作動していない状態である。ボーナス状態は、ボーナスが作動している状態である。第1実施形態で説明したように、フラグ間状態は、持越状態、(ボーナス)フラグ間、(ボーナス)内部中等と称されることもある。ボーナス役に当籤し、当該ボーナス役に係る図柄の組合せが有効ライン上に表示された場合に、ボーナス状態に移行させる(ボーナス状態を作動させる)ことが可能となっている。
本実施形態では、ボーナス状態として、3BB遊技状態が設けられている。3BB遊技状態に対応するボーナス役としては、「F_3BB」が設けられている(図85~図89参照)。また、フラグ間状態として、3BBフラグ間状態が設けられている。
3BBフラグ間状態は、RT状態(RT1遊技状態)として構成されている。第1実施形態で説明したように、RT状態は、RT状態が作動していない状態(非RT状態)に対してリプレイ役の抽籤態様を変動させることが可能な状態となっている。ボーナス非当籤状態は、非RT状態(RT0遊技状態)として構成されている。
図81(a)及び図81(b)を参照して具体的に説明すると、ボーナス非当籤状態において、「F_3BB」が内部当籤役として決定されると(内部当籤すると)、主制御回路100は、ボーナス非当籤状態から3BBフラグ間状態へと遊技状態を移行させる(移行条件(1)参照)。
「F_3BB」(3BB)は、持越役である(図18参照)。3BBが内部当籤すると、3BBに対応する図柄の組合せ(図83に示す「C_3BB」)が有効ラインに沿って停止表示されるまで(3BBが入賞するまで)、3BBが内部当籤した状態が持ち越される。3BBフラグ間状態は、3BBが内部当籤した状態が持ち越されている状態である。
3BBフラグ間状態において、「C_3BB」に係る図柄の組合せが有効ラインに沿って停止表示されると(3BBが入賞すると)、主制御回路100は、3BBフラグ間状態から3BB遊技状態へと遊技状態を移行させる(移行条件(2)参照)。3BB遊技状態において規定枚数(55枚)を超えるメダルが払い出されると、主制御回路100は、3BB遊技状態からボーナス非当籤状態へと遊技状態を移行させる(移行条件(3)参照)。
<図柄配置テーブル>
図82(a)は、図柄配置テーブルを示す図である。
図82(a)に示す図柄配置テーブルは、左リール3L、中リール3C、及び、右リール3Rの各々の表面に配されている図柄の配列を表している。図柄配置テーブルは、20個の図柄位置「0」~「19」と、これらの図柄位置の各々に対応する図柄との対応関係を規定する。
図柄位置「0」~「19」は、左リール3L、中リール3C、及び、右リール3Rの各々において回転方向に沿って配されている図柄の位置を示す。図柄位置「0」~「19」に対応する図柄は、図柄カウンタの値を用いて図柄配置テーブルを参照することによって特定することができる。図柄の種類としては、「ブイ」、「セブン」、「バー」、「スイカ」、「チェリー」、「ベルA」、「ベルB」、「リプA」、「リプB」、及び、「ブランク」を含んでいる。
<図柄コード表>
図82(b)は、図柄コード表を示す図である。
図82(b)に示すように、各リール3L,3C,3Rに配された各図柄は、図柄コード表によって特定され、本実施形態においては、1バイト(8ビット)のデータによって区別される。図82(b)に示す図柄コード表は、3つのリール3L,3C,3Rの表面に配された図柄を特定するためのデータとしての図柄コードを表している。
例えば、図82(a)に示した図柄配置テーブルは、左リール3L、中リール3C、及び、右リール3Rの各々の表面に配されている図柄の配列を表すものとして説明したが、実際にメインROM102に記憶されている図柄配置テーブルは、左リール3L、中リール3C、及び、右リール3Rの各々の表面に配されている図柄を特定する図柄コードの配列を表している。
本実施形態において、パチスロ機1で用いる図柄は、上述のように、「ブイ」、「セブン」、「バー」、「スイカ」、「チェリー」、「ベルA」、「ベルB」、「リプA」、「リプB」、及び、「ブランク」の10種類である。図柄コード表では、「ブイ」、「セブン」、「バー」、「スイカ」、「チェリー」、「ベルA」、「ベルB」、「リプA」、「リプB」、及び、「ブランク」の各図柄に対する図柄コードとして「1」から「10」が割り当てられている。
<図柄組合せテーブル>
図83及び図84は、図柄組合せテーブルを示す図である。
図柄組合せテーブルは、有効ライン上に停止表示可能な図柄組合せ(コンビネーション)と、当該図柄組合せが有効ライン上に停止表示された場合に払い出されるメダルの枚数(払出枚数)との対応関係を規定している。図柄組合せ(コンビネーション)については、左リール3Lにおける図柄、中リール3Cにおける図柄、及び、右リール3Rにおける図柄を、左から順に示している。各コンビネーションに対して付された名称も併せて示している。
メダルの払出枚数については、1枚掛け遊技が行われた場合における払出枚数(1枚掛け時の払出)、2枚掛け遊技が行われた場合における払出枚数(2枚掛け時の払出)、及び、3枚掛け遊技が行われた場合における払出枚数(3枚掛け時の払出)をそれぞれ示している。本明細書では、1枚のメダルが投入されることにより行われる単位遊技を1枚掛け遊技と呼び、2枚のメダルが投入されることにより行われる単位遊技を2枚掛け遊技と呼び、3枚のメダルが投入されることにより行われる単位遊技を3枚掛け遊技と呼ぶ場合がある。本実施形態では、各遊技状態において投入可能なメダルの枚数が3枚として設定されている。
有効ラインとしては、左リール3Lの上段領域、中リール3Cの中段領域、及び、右リール3Rの下段領域を結ぶ擬似的なライン(上段-中段-下段)が設定されている。第1実施形態で説明したように、有効ラインは、今回の遊技に必要な分の(遊技開始可能枚数分の)メダルがベットされた場合に有効化される。
図83及び図84に示す図柄組合せテーブルは、13バイトで表される格納領域識別データによって識別される図柄の組合せ(「コンビネーション」)と、1枚掛け、2枚掛け、乃至、3枚掛け時に有効ライン上にコンビネーションが表示された場合におけるメダルの各払出枚数とが対応付けられている。
図中、複数のコンビネーションを纏めて示しているものがある。例えば、「C_外しリプB_01~02」は、「C_外しリプB_01」及び「C_外しリプB_02」という2つのコンビネーションにより構成されている。「C_外しリプB_01」と呼ばれるコンビネーションは、「ブイ-リプA-バー」という図柄組合せに対応しており、「C_外しリプB_02」と呼ばれるコンビネーションは、「ブイ-リプA-チェリー」という図柄組合せに対応している。これらのコンビネーションが有効ラインに沿って表示された場合、メダルの払出はないが、再遊技が作動する。
同様に、「C_321ベルB_01~06」は、「C_321ベルB_01」~「C_321ベルB_06」という6つのコンビネーションにより構成されている。図中、「C_321ベルB_01~06」に対しては、左リール3Lにおける図柄として3種類の図柄(「セブン」、「ブイ」、及び、「チェリー」)が規定され、中リール3Cにおける図柄として2種類の図柄(「ベルB」及び「ベルA」)が規定され、右リール3Rにおける図柄として1種類の図柄(「ベルA」)が規定されている。これにより、「C_321ベルB_01~06」は、3×2×1=6つのコンビネーションを含むことになる。これらのコンビネーションが有効ラインに沿って表示された場合には、15枚のメダルが払い出される。
また、「C_3BB」と呼ばれる「ブイ-リプB-ブイ」のコンビネーションが有効ラインに沿って表示された場合には、メダルの払出はないが、遊技状態が3BB遊技状態に移行する。
なお、図中、「REP」は、入賞時にリプレイ(再遊技)を作動させるコンビネーションを示し、「FRU」は、入賞時にメダルが払い出されるコンビネーションを示し、「BB」は、入賞時にBB遊技状態(3BB遊技状態)を作動させるコンビネーションを示している(図11~図14参照)。
<フラグ別コンビネーションテーブル>
図85~図89は、フラグ別コンビネーションテーブルを示す図である。
フラグ別コンビネーションテーブルは、各種内部当籤役と有効ライン上に停止表示可能な図柄組合せ(コンビネーション)との対応関係を規定している。これにより、内部当籤役が決定されると、有効ライン上に停止表示可能な図柄組合せの種別(入賞可能な表示役の種別)が一義的に決定されることになる。
具体的に、図85~図89に示すフラグ別コンビネーションテーブルは、内部当籤役に対応して有効ライン上に表示させることが許可されるコンビネーションを示している。本実施形態における内部当籤役としては、「F_3BB」、「F_リプレイA」、「F_リプレイB」、「F_213ベルA」、「F_213ベルB」、「F_213ベルC」、「F_213ベルD」、「F_231ベルA」、「F_231ベルB」、「F_231ベルC」、「F_231ベルD」、「F_312ベルA」、「F_312ベルB」、「F_312ベルC」、「F_312ベルD」、「F_321ベルA」、「F_321ベルB」、「F_321ベルC」、「F_321ベルD」、「F_共通ベルA」、「F_共通ベルB」、「F_1枚役A」、「F_1枚役B」、「F_チェリー」、「F_平行スイカ」、「F_斜めスイカ」、「F_リーチ目役A」、「F_リーチ目役B」、「F_リーチ目役C」、「F_BB確定役A」、「F_BB確定役B」、「F_共通1枚役」、及び、「F_共通15枚役」がある。
例えば、内部当籤役が「F_3BB」である場合には、「C_3BB」を有効ライン上に表示させることが許可される。すなわち、内部当籤役が「F_3BB」である場合には、BB(3BB)に内部当籤していることを表す。
また、内部当籤役が「F_リプレイB」である場合には、「C_外しリプB_01~02」、「C_外しリプA_01~02」、「C_中段リプA_01~04」、「C_下段リプA_01~06」、「C_CUリプ_01~03」、「C_上段リプB_01~06」、「C_上段リプA_01~03」、及び、「C_CDリプ_01~04」を有効ライン上に表示させることが許可される。
また、内部当籤役が「F_213ベルA」である場合には、「C_一枚役C6_01~02」、「C_一枚役C2_01~02」、「C_一枚役C1_01~02」、「C_中右一枚B_01~04」、「C_中右一枚A_01~04」、「C_制御役E1_01~02」、「C_制御役D6_01~02」、「C_制御役D5_01~02」、「C_制御役D1_01~02」、「C_制御役B3_01~02」、「C_制御役B2_01~02」、「C_制御役B1_01~02」、「C_制御役A4_01~02」、「C_制御役A2_01~02」、「C_制御役A1_01~02」、及び、「C_213ベルA_01~03」を有効ライン上に表示させることが許可される。
<内部抽籤テーブル>
本実施形態に係る内部抽籤テーブルとしては、ボーナス非当籤状態(RT0遊技状態)において参照される内部抽籤テーブル(図90参照)と、3BBフラグ間状態(RT1遊技状態)において参照される内部抽籤テーブル(図91(a)参照)と、BB遊技状態(3BB遊技状態)において参照される内部抽籤テーブル(図91(b)参照)と、が設けられている。
図90は、RT0遊技状態用内部抽籤テーブルを示す図である。図91(a)は、RT1遊技状態用内部抽籤テーブルを示す図である。図91(b)は、BB遊技状態用内部抽籤テーブルを示す図である。
図90及び図91に示す複数の内部抽籤テーブルは、各遊技状態及び各投入枚数に対応してメインROM102に記憶され、設定1~6ごとに分母を65536とした各フラグの当籤確率を示している。例えば、図90では、「F_213ベルA」に抽籤値「4308」が規定されている。これにより、「F_213ベルA」が内部当籤する確率は「4308/65536」となっている。
「F_3BB」が内部当籤する場合としては、「F_3BB」が単独で内部当籤する場合と、「F_3BB」が他の内部当籤役と重複して内部当籤する場合と、が設けられている。図90及び図91では、「F_3BB」が単独で内部当籤する場合を「F_3BB」と表記し、「F_3BB」が他の内部当籤役と重複して内部当籤する場合を「F_3BB+(他の内部当籤役)」と表記している。
図90に示すように、RT0遊技状態において、「F_共通ベルB」、「F_1枚役A」、「F_1枚役B」、「F_チェリー」、「F_平行スイカ」、「F_斜めスイカ」、「F_リーチ目役A」、「F_リーチ目役B」、「F_リーチ目役C」、「F_BB確定役A」、及び、「F_BB確定役B」は、「F_3BB」と重複して内部当籤することが可能となっている。また、「F_共通ベルB」、「F_1枚役A」、「F_1枚役B」、「F_チェリー」、「F_平行スイカ」、「F_斜めスイカ」、「F_リーチ目役A」、「F_リーチ目役B」、「F_リーチ目役C」、「F_BB確定役A」、及び、「F_BB確定役B」が内部当籤した場合には、必ず、「F_3BB」が内部当籤している。
上述したように、RT1遊技状態では、「F_3BB」が既に内部当籤している。従って、図91(a)に示すように、RT1遊技状態においては、「F_共通ベルB」、「F_1枚役A」、「F_1枚役B」、「F_チェリー」、「F_平行スイカ」、「F_斜めスイカ」、「F_リーチ目役A」、「F_リーチ目役B」、「F_リーチ目役C」、「F_BB確定役A」、及び、「F_BB確定役B」以外の内部当籤役についても、「F_3BB」と重複して内部当籤することとされている。なお、RT1遊技状態では、「はずれ」のみが当籤することはないので、「はずれ」には抽籤値「0」が規定されている。
なお、図90及び図91に示した各当籤役の抽籤値は、全設定で共通の値となっているが、一部又は全部の当籤役について設定差を設けても良い。
<内部当籤役と停止操作態様と表示役等との対応関係>
図92は、内部当籤役と停止操作態様と表示役等との対応関係の一例を示す図である。
第1実施形態では、各内部当籤役に当籤した場合に停止操作態様に応じていずれの図柄の組合せ(表示役、入賞役、停止表示態様、表示結果等と換言することもできる)が表示されるのか等について説明した(図15参照)。本実施形態では、内部当籤役と停止操作態様と表示役等との対応関係が図92に示すように構成されている。
図中、「1→2→3」は、左リール3Lに対する停止操作が第1停止操作として行われ、中リール3Cに対する停止操作が第2停止操作として行われ、右リール3Rに対する停止操作が第3停止操作として行われる場合(打順1)を示している。「1→3→2」は、左リール3Lに対する停止操作が第1停止操作として行われ、右リール3Rに対する停止操作が第2停止操作として行われ、中リール3Cに対する停止操作が第3停止操作として行われる場合(打順2)を示している。
「2→1→3」は、中リール3Cに対する停止操作が第1停止操作として行われ、左リール3Lに対する停止操作が第2停止操作として行われ、右リール3Rに対する停止操作が第3停止操作として行われる場合(打順3)を示している。「2→3→1」は、中リール3Cに対する停止操作が第1停止操作として行われ、右リール3Rに対する停止操作が第2停止操作として行われ、左リール3Lに対する停止操作が第3停止操作として行われる場合(打順4)を示している。
「3→1→2」は、右リール3Rに対する停止操作が第1停止操作として行われ、左リール3Lに対する停止操作が第2停止操作として行われ、中リール3Cに対する停止操作が第3停止操作として行われる場合(打順5)を示している。「3→2→1」は、右リール3Rに対する停止操作が第1停止操作として行われ、中リール3Cに対する停止操作が第2停止操作として行われ、左リール3Lに対する停止操作が第3停止操作として行われる場合(打順6)を示している。
具体的に、「F_リプレイA」が内部当籤役として決定された場合には、打順1又は打順2により停止操作が行われると、「通常リプ」が有効ラインに沿って表示され、打順3~打順6のうちの何れかにより停止操作が行われると、目押し成功で「外しリプ」が有効ラインに沿って表示され、目押し失敗で「通常リプ」が有効ラインに沿って表示される。同様に、「F_リプレイB」が内部当籤役として決定された場合には、打順1又は打順2により停止操作が行われると、「通常リプ」が有効ラインに沿って表示され、打順3~打順6のうちの何れかにより停止操作が行われると、目押し成功で「外しリプ」が有効ラインに沿って表示され、目押し失敗で「通常リプ」が有効ラインに沿って表示される。
「通常リプ」は、「C_中段リプA_01~04」、「C_下段リプA_01~06」、「C_CUリプ_01~03」、「C_上段リプB_01~06」、「C_上段リプA_01~03」、及び、「C_CDリプ_01~04」(図83参照)の総称である。「外しリプ」は、「C_外しリプB_01~02」及び「C_外しリプA_01~02」(図83参照)の総称である。
図89に示すように、内部当籤役が「F_リプレイA」である場合と内部当籤役が「F_リプレイB」である場合とでは、有効ライン上に表示させることが許可される「外しリプ」の内容が異なっている。具体的に、上述したように、内部当籤役が「F_リプレイB」である場合には、「外しリプ」として、「C_外しリプB_01~02」及び「C_外しリプA_01~02」を有効ライン上に表示させることが許可される。これに対し、内部当籤役が「F_リプレイA」である場合には、「外しリプ」として、「C_外しリプA_01~02」を有効ライン上に表示させることが許可されるが、「C_外しリプB_01~02」を有効ライン上に表示させることは許可されない。このことが疑似BIG(図93参照)の遊技性に関わっている。詳細については後述する。
また、「F_213ベルA」、「F_213ベルB」、「F_213ベルC」、及び、「F_213ベルD」のうちの何れかが内部当籤役として決定された場合には、打順3により停止操作が行われると、目押し成功で15枚のメダルが払い出されるコンビネーションが有効ラインに沿って表示され、目押し失敗で1枚のメダルが払い出されるコンビネーションが有効ラインに沿って表示され、打順3以外の打順により停止操作が行われると、目押しにかかわらず1枚のメダルが払い出されるコンビネーションが有効ラインに沿って表示される。
また、「F_231ベルA」、「F_231ベルB」、「F_231ベルC」、及び、「F_231ベルD」のうちの何れかが内部当籤役として決定された場合には、打順4により停止操作が行われると、目押し成功で15枚のメダルが払い出されるコンビネーションが有効ラインに沿って表示され、目押し失敗で1枚のメダルが払い出されるコンビネーションが有効ラインに沿って表示され、打順4以外の打順により停止操作が行われると、目押しにかかわらず1枚のメダルが払い出されるコンビネーションが有効ラインに沿って表示される。
また、「F_312ベルA」、「F_312ベルB」、「F_312ベルC」、及び、「F_312ベルD」のうちの何れかが内部当籤役として決定された場合には、打順5により停止操作が行われると、目押し成功で15枚のメダルが払い出されるコンビネーションが有効ラインに沿って表示され、目押し失敗で1枚のメダルが払い出されるコンビネーションが有効ラインに沿って表示され、打順5以外の打順により停止操作が行われると、目押しにかかわらず1枚のメダルが払い出されるコンビネーションが有効ラインに沿って表示される。
また、「F_321ベルA」、「F_321ベルB」、「F_321ベルC」、及び、「F_321ベルD」のうちの何れかが内部当籤役として決定された場合には、打順6により停止操作が行われると、目押し成功で15枚のメダルが払い出されるコンビネーションが有効ラインに沿って表示され、目押し失敗で1枚のメダルが払い出されるコンビネーションが有効ラインに沿って表示され、打順6以外の打順により停止操作が行われると、目押しにかかわらず1枚のメダルが払い出されるコンビネーションが有効ラインに沿って表示される。
このように、「F_213ベルA」、「F_213ベルB」、「F_213ベルC」、「F_213ベルD」、「F_231ベルA」、「F_231ベルB」、「F_231ベルC」、「F_231ベルD」、「F_312ベルA」、「F_312ベルB」、「F_312ベルC」、「F_312ベルD」、「F_321ベルA」、「F_321ベルB」、「F_321ベルC」、及び、「F_321ベルD」は、各リール3L,3C,3Rに対する停止操作の順序(押し順)に応じて、有効ラインに沿って停止表示されるコンビネーション(図柄の組合せ)が異なる内部当籤役(押し順ベル)となっている。押し順ベルが内部当籤役として決定された場合には、押し順が正解であり、且つ、目押しが成功であれば、15枚のメダルが払い出されることになる。
なお、「F_平行スイカ」、「F_斜めスイカ」、「F_チェリー」、「F_リーチ目役A」、「F_リーチ目役B」、「F_リーチ目役C」、「F_BB確定役A」、及び、「F_BB確定役B」のうちの何れかが内部当籤役として決定された場合には、打順1又は打順2により停止操作が行われた場合と、打順3~打順6のうちの何れかにより停止操作が行われた場合とで、有効ラインに沿って停止表示されるコンビネーションが異なっている。
例えば、「F_リーチ目役A」、「F_リーチ目役B」、及び、「F_リーチ目役C」のうちの何れかが内部当籤役として決定された場合には、打順1又は打順2により停止操作が行われると、「リーチ目一枚」が有効ラインに沿って表示され、打順3~打順6のうちの何れかにより停止操作が行われると、「通常出目一枚」が有効ラインに沿って表示される。「リーチ目一枚」は、図83及び図84に示す図柄組合せのうち「リーチ目」という単語を含むものの総称である。「リーチ目一枚」は、「F_リーチ目役A」、「F_リーチ目役B」、及び、「F_リーチ目役C」のうちの何れかが内部当籤役として決定された場合にのみ有効ラインに沿って表示され得る図柄組合せとなっている。
また、「F_BB確定役A」及び「F_BB確定役B」のうちの何れかが内部当籤役として決定された場合には、打順1又は打順2により停止操作が行われると、「BB確定リーチ一枚」が有効ラインに沿って表示され、打順3~打順6のうちの何れかにより停止操作が行われると、「通常出目一枚」が有効ラインに沿って表示される。「BB確定リーチ一枚」は、図83及び図84に示す図柄組合せのうち「BB確定役」という単語を含むものの総称である。「BB確定リーチ一枚」は、「F_BB確定役A」及び「F_BB確定役B」のうちの何れかが内部当籤役として決定された場合にのみ有効ラインに沿って表示され得る図柄組合せとなっている。
<遊技性>
図93は、本発明の第4実施形態に係る非有利区間及び有利区間における遊技状態の遷移フローの一例を示す図である。図94は、本発明の第4実施形態に係る出玉状態の移行遷移を示す図である。図95は、本発明の第4実施形態に係る出玉状態の移行条件をまとめた表である。
第4実施形態に係るパチスロ機1では、主制御回路100において、図81に示す遊技状態とは別途、図93に示す遊技状態(出玉状態)が管理されている。図93に示すように、出玉状態は、非有利区間及び有利区間に大別される。
第1実施形態で説明したように、有利区間は、遊技者にとって有利な停止操作の情報が報知される遊技状態(AT状態)に制御可能な遊技期間である(図5参照)。有利区間としては、演出区間(有利区間・通常遊技)及び増加区間(有利区間・AT状態)が設けられている。演出区間は、基本的には遊技者にとって有利な停止操作の情報が報知されない遊技状態(非AT状態)であり、AT状態と比較して遊技者にとって不利な遊技状態である点においては非有利区間と同様であるが、出玉状態の移行が行われる点において非有利区間と異なっている。増加区間は、AT状態(遊技者にとって有利な遊技状態)である。
演出区間においては、通常ステージ、チャンスステージA、チャンスステージB、連荘準備、連荘チャレンジ、及び、昇格チャンスのうちの何れかの出玉状態に制御可能となっている。通常ステージ、チャンスステージA、及び、チャンスステージBを総称して、通常出玉状態と表記することとする。また、増加区間においては、疑似BIG及び疑似REGのうちの何れかの出玉状態に制御可能となっている。各出玉状態の特徴については、以下で詳述する。
図94及び図95に示すように、非有利区間において、有利区間移行抽籤(図98のステップS4001参照)に当籤し、有利区間移行時抽籤(図98のステップS4003参照)の結果、連荘準備に移行させることが決定されると、主制御回路100は、非有利区間から連荘準備へと出玉状態を移行させる(移行条件(A)参照)。また、非有利区間において、有利区間移行抽籤(図98のステップS4001参照)に当籤し、有利区間移行時抽籤(図98のステップS4003参照)の結果、連荘チャレンジに移行させることが決定されると、主制御回路100は、非有利区間から連荘チャレンジへと出玉状態を移行させる(移行条件(B)参照)。
連荘準備において連荘準備転落抽籤(図100のステップS4031参照)に当籤すると、主制御回路100は、連荘準備から通常ステージへと出玉状態を移行させる(移行条件(C)参照)。連荘準備において連荘チャレンジ移行抽籤(図100のステップS4027参照)に当籤すると、主制御回路100は、連荘準備から連荘チャレンジへと出玉状態を移行させる(移行条件(D)参照)。
通常ステージにおいて、通常ステージ中移行フラグ・当籤フラグ抽籤(図108のステップS4082参照)の結果、チャンスステージAに移行させることが決定されると、主制御回路100は、前兆状態を経由して、通常ステージからチャンスステージAへと出玉状態を移行させる(移行条件(E)参照)。チャンスステージAにおいて、チャンスステージ開始時チャンスステージ保障遊技数抽籤(図134のステップS4303参照)により決定された回数の単位遊技が行われると、主制御回路100は、チャンスステージAから通常ステージへと出玉状態を移行させる(移行条件(F)参照)。
通常ステージにおいて、通常ステージ中移行フラグ・当籤フラグ抽籤(図108のステップS4082参照)の結果、チャンスステージBに移行させることが決定されると、主制御回路100は、前兆状態を経由して、通常ステージからチャンスステージBへと出玉状態を移行させる(移行条件(G)参照)。チャンスステージBにおいて、チャンスステージ開始時チャンスステージ保障遊技数抽籤(図134のステップS4303参照)により決定された回数の単位遊技が行われると、主制御回路100は、チャンスステージBから通常ステージへと出玉状態を移行させる(移行条件(H)参照)。
通常ステージにおいて、通常ステージ中移行フラグ・当籤フラグ抽籤(図108のステップS4082参照)の結果、昇格チャンスに移行させることが決定されると、主制御回路100は、前兆状態を経由して、通常ステージから昇格チャンスへと出玉状態を移行させる(移行条件(I)参照)。また、チャンスステージAにおいて、チャンスステージ中疑似BIG・昇格チャンス抽籤(図134のステップS4306参照)の結果、昇格チャンスに移行させることが決定されると、主制御回路100は、前兆状態を経由して、チャンスステージAから昇格チャンスへと出玉状態を移行させる(移行条件(I)参照)。また、チャンスステージBにおいて、チャンスステージ中疑似BIG・昇格チャンス抽籤(図134のステップS4306参照)の結果、昇格チャンスに移行させることが決定されると、主制御回路100は、前兆状態を経由して、チャンスステージBから昇格チャンスへと出玉状態を移行させる(移行条件(I)参照)。
また、通常ステージにおいて、通常ステージ中移行フラグ・当籤フラグ抽籤(図108のステップS4082参照)の結果、疑似BIGに移行させることが決定されると、主制御回路100は、前兆状態を経由して、通常ステージから疑似BIGへと出玉状態を移行させる(移行条件(J)参照)。また、チャンスステージAにおいて、チャンスステージ中疑似BIG・昇格チャンス抽籤(図134のステップS4306参照)の結果、疑似BIGに移行させることが決定されると、主制御回路100は、前兆状態を経由して、チャンスステージAから疑似BIGへと出玉状態を移行させる(移行条件(J)参照)。また、チャンスステージBにおいて、チャンスステージ中疑似BIG・昇格チャンス抽籤(図134のステップS4306参照)の結果、疑似BIGに移行させることが決定されると、主制御回路100は、前兆状態を経由して、チャンスステージBから疑似BIGへと出玉状態を移行させる(移行条件(J)参照)。
昇格チャンスにおいて、昇格チャンス中抽籤(図141のステップS4366参照)の結果、疑似BIGに移行させることが決定されると、主制御回路100は、昇格チャンスから疑似BIGへと出玉状態を移行させる(移行条件(K)参照)。昇格チャンスにおいて、疑似BIGに移行させることが決定されずに、単位遊技が所定回数(4回)行われると、主制御回路100は、昇格チャンスから疑似REGへと出玉状態を移行させる(移行条件(L)参照)。
疑似BIGにおいて、連荘チャレンジ抽籤(図153のステップS4408参照)に当籤すると、疑似BIGの終了条件が成立したときに、主制御回路100は、疑似BIGから連荘チャレンジへと出玉状態を移行させる(移行条件(M)参照)。疑似REGにおいて、連荘チャレンジ抽籤(図161のステップS4483参照)に当籤すると、疑似REGの終了条件が成立したときに、主制御回路100は、疑似REGから連荘チャレンジへと出玉状態を移行させる(移行条件(M)参照)。疑似BIGの終了条件及び疑似REGの終了条件については、後に図96を用いて説明する。
疑似REGにおいて、1G連抽籤(図161のステップS4484参照)に当籤すると、疑似REGの終了条件が成立したときに、主制御回路100は、疑似REGから疑似BIGへと出玉状態を移行させる(移行条件(N)参照)。なお、疑似BIGにおいて、1G連抽籤(図152のステップS4384参照)に当籤すると、疑似BIGの終了条件が成立したときに、主制御回路100は、出玉状態を再度疑似BIGに制御する。
連荘チャレンジにおいて、連荘チャレンジ中抽籤(図165のステップS4525参照)の結果、昇格チャンスに移行させることが決定されると、連荘チャレンジ開始時遊技数抽籤(図165のステップS4523参照)により決定された回数の単位遊技が行われたときに、主制御回路100は、連荘チャレンジから昇格チャンスへと出玉状態を移行させる(移行条件(O)参照)。連荘チャレンジにおいて、連荘チャレンジ中抽籤(図165のステップS4525参照)の結果、疑似BIGに移行させることが決定されると、連荘チャレンジ開始時遊技数抽籤(図165のステップS4523参照)により決定された回数の単位遊技が行われたときに、主制御回路100は、連荘チャレンジから疑似BIGへと出玉状態を移行させる(移行条件(P)参照)。
連荘チャレンジにおいて、連荘チャレンジ終了時通常移行抽籤(図165のステップS4528参照)の結果、非有利区間に移行させることが決定されると、主制御回路100は、連荘チャレンジから非有利区間へと出玉状態を移行させる(移行条件(Q)参照)。連荘チャレンジにおいて、連荘チャレンジ終了時通常移行抽籤(図165のステップS4528参照)の結果、連荘準備に移行させることが決定されると、主制御回路100は、連荘チャレンジから連荘準備へと出玉状態を移行させる(移行条件(R)参照)。
以上では、各出玉状態の移行ルートとして代表的なものについて説明した。本実施形態では、出玉状態の移行条件として、上記移行条件(A)~(R)以外の条件も設けられており、各移行条件が成立した場合に、一の出玉状態から他の出玉状態へと移行するようになっている。以下、より詳細に説明する。
なお、演出区間は、遊技者にとって不利な状態(メダル等の遊技価値が減少する状態)とすることが可能であるが、遊技者に有利な停止操作の情報の一部(例えば、特定の打順役の正解打順や揃えるべきボーナス図柄組合せなど)を報知可能な状態としてもよい。
<AT状態(疑似BIG及び疑似REG)>
図96(a)は、疑似BIG及び疑似REGにおいて指示モニタに表示される数値を示す図である。図96(b)は、指示モニタに表示される数値に対応する内容を示す図である。
第1実施形態で説明したように、遊技者に対して停止操作の情報が報知される状況下(AT状態)においては、副制御回路200によって制御されるサブ側報知手段(例えば、メイン演出表示部21)のみならず、主制御回路100によって制御されるメイン側報知手段としての指示モニタにおいても停止操作の情報が報知される。第1実施形態と同様に、指示モニタは、報知ランプ(停止操作表示部)を含んで構成される。報知ランプは、遊技者に対して停止操作の情報が報知される状況下(AT状態)において、報知する停止操作の情報と一義的に対応する態様で点灯することで、停止操作の情報を表示する。
図96(a)に示すように、疑似BIG及び疑似REGにおいて、「F_213ベルA」が内部当籤役として決定された場合には、指示モニタに数値「1」が表示される。疑似BIG及び疑似REGにおいて、「F_213ベルB」が内部当籤役として決定された場合には、指示モニタに数値「5」が表示される。疑似BIG及び疑似REGにおいて、「F_213ベルC」が内部当籤役として決定された場合には、指示モニタに数値「1」が表示される。疑似BIG及び疑似REGにおいて、「F_213ベルD」が内部当籤役として決定された場合には、指示モニタに数値「5」が表示される。
また、疑似BIG及び疑似REGにおいて、「F_231ベルA」が内部当籤役として決定された場合には、指示モニタに数値「2」が表示される。疑似BIG及び疑似REGにおいて、「F_231ベルB」が内部当籤役として決定された場合には、指示モニタに数値「6」が表示される。疑似BIG及び疑似REGにおいて、「F_231ベルC」が内部当籤役として決定された場合には、指示モニタに数値「2」が表示される。疑似BIG及び疑似REGにおいて、「F_231ベルD」が内部当籤役として決定された場合には、指示モニタに数値「6」が表示される。
また、疑似BIG及び疑似REGにおいて、「F_312ベルA」が内部当籤役として決定された場合には、指示モニタに数値「3」が表示される。疑似BIG及び疑似REGにおいて、「F_312ベルB」が内部当籤役として決定された場合には、指示モニタに数値「7」が表示される。疑似BIG及び疑似REGにおいて、「F_312ベルC」が内部当籤役として決定された場合には、指示モニタに数値「3」が表示される。疑似BIG及び疑似REGにおいて、「F_312ベルD」が内部当籤役として決定された場合には、指示モニタに数値「7」が表示される。
また、疑似BIG及び疑似REGにおいて、「F_321ベルA」が内部当籤役として決定された場合には、指示モニタに数値「4」が表示される。疑似BIG及び疑似REGにおいて、「F_321ベルB」が内部当籤役として決定された場合には、指示モニタに数値「8」が表示される。疑似BIG及び疑似REGにおいて、「F_321ベルC」が内部当籤役として決定された場合には、指示モニタに数値「4」が表示される。疑似BIG及び疑似REGにおいて、「F_321ベルD」が内部当籤役として決定された場合には、指示モニタに数値「8」が表示される。
図96(b)に示すように、指示モニタの数値「1」により、第1停止操作として中リール3Cに対する停止操作を「セブン」を狙った目押しで行い、第2停止操作として左リール3Lに対する停止操作を行い、第3停止操作として右リール3Rに対する停止操作を行うことが報知される。指示モニタの数値「2」により、第1停止操作として中リール3Cに対する停止操作を「セブン」を狙った目押しで行い、第2停止操作として右リール3Rに対する停止操作を行い、第3停止操作として左リール3Lに対する停止操作を行うことが報知される。
指示モニタの数値「3」により、第1停止操作として右リール3Rに対する停止操作を「セブン」を狙った目押しで行い、第2停止操作として左リール3Lに対する停止操作を行い、第3停止操作として中リール3Cに対する停止操作を行うことが報知される。指示モニタの数値「4」により、第1停止操作として右リール3Rに対する停止操作を「セブン」を狙った目押しで行い、第2停止操作として中リール3Cに対する停止操作を行い、第3停止操作として左リール3Lに対する停止操作を行うことが報知される。
指示モニタの数値「5」により、第1停止操作として中リール3Cに対する停止操作を「ブイ」を狙った目押しで行い、第2停止操作として左リール3Lに対する停止操作を行い、第3停止操作として右リール3Rに対する停止操作を行うことが報知される。指示モニタの数値「6」により、第1停止操作として中リール3Cに対する停止操作を「ブイ」を狙った目押しで行い、第2停止操作として右リール3Rに対する停止操作を行い、第3停止操作として左リール3Lに対する停止操作を行うことが報知される。
指示モニタの数値「7」により、第1停止操作として右リール3Rに対する停止操作を「ブイ」を狙った目押しで行い、第2停止操作として左リール3Lに対する停止操作を行い、第3停止操作として中リール3Cに対する停止操作を行うことが報知される。指示モニタの数値「8」により、第1停止操作として右リール3Rに対する停止操作を「ブイ」を狙った目押しで行い、第2停止操作として中リール3Cに対する停止操作を行い、第3停止操作として左リール3Lに対する停止操作を行うことが報知される。
以上のように、疑似BIG及び疑似REGにおいて、押し順ベルが内部当籤役として決定された場合には、指示モニタに「1」~「8」のうちの何れかの数値が表示される。指示モニタに「1」~「8」のうちの何れかの数値が表示されること(押し順ベルを入賞させるための停止操作の情報が報知されること)を「ベルナビ」とも呼ぶ。遊技者は、報知(ベルナビ)に従った停止操作を行うことで、15枚のメダルを獲得することができる(図92参照)。これにより、疑似BIG及び疑似REGは、遊技者にとって有利な遊技状態(AT状態)となっている。また、以下で説明するように、疑似BIGは、疑似REGと比較してベルナビが行われる回数が多く、疑似REGよりも有利な遊技状態となっている。
ここで、疑似BIGとしては、第1疑似BIG及び第2疑似BIGが設けられている。疑似BIGが開始するときには、第1疑似BIGに制御される。第1疑似BIGにおいて、「C_中段リプA_01~04」、「C_下段リプA_01~06」、「C_CUリプ_01~03」、「C_上段リプB_01~06」、「C_上段リプA_01~03」、及び、「C_CDリプ_01~04」のうちの何れか(通常リプ)が有効ラインに沿って表示されると、第1疑似BIGから第2疑似BIGへと移行する。
1回の疑似BIGにおいて第1疑似BIGから第2疑似BIGへと移行可能な回数には上限が設けられており、当該上限回数は3回となっている。第1疑似BIGから第2疑似BIGへの移行回数(通常リプの入賞回数)が2回以下である場合、第2疑似BIGにおいて所定回数(9回)のベルナビが行われると、第2疑似BIGから第1疑似BIGへと移行する。一方、第1疑似BIGから第2疑似BIGへの移行回数(通常リプの入賞回数)が3回である場合、第2疑似BIGにおいて所定回数(9回)のベルナビが行われると、第2疑似BIGから第1疑似BIGに移行することなく、疑似BIGが終了する。
また、第1疑似BIGにおいて所定回数(30回)のベルナビが行われると、第1疑似BIGから第2疑似BIGへの移行回数(通常リプの入賞回数)にかかわらず、疑似BIGが終了する。また、疑似REGにおいて所定回数(5回)のベルナビが行われると、疑似REGが終了する。
第1疑似BIGにおいて実行可能なベルナビの残り回数は、第1ベルナビ回数カウンタにより管理され、第2疑似BIGにおいて実行可能なベルナビの残り回数及び疑似REGにおいて実行可能なベルナビの残り回数は、第2ベルナビ回数カウンタにより管理される。また、第1疑似BIGから第2疑似BIGへと移行可能な残り回数は、通常リプ残り入賞回数カウンタにより管理される。
疑似BIGが開始するとき、第1ベルナビ回数カウンタに「30」がセットされ、通常リプ残り入賞回数カウンタに「3」がセットされる。第1ベルナビ回数カウンタの値は、第1疑似BIGにおいてベルナビが1回行われるごとに1減算される。通常リプ残り入賞回数カウンタの値は、第1疑似BIGから第2疑似BIGへと1回移行する(第1疑似BIGにおいて通常リプが入賞する)ごとに1減算される。
第1疑似BIGから第2疑似BIGへと移行するとき、第2ベルナビ回数カウンタに「9」がセットされる。第2ベルナビ回数カウンタの値は、第2疑似BIGにおいてベルナビが1回行われるごとに1減算される。また、疑似REGが開始するとき、第2ベルナビ回数カウンタに「5」がセットされる。第2ベルナビ回数カウンタの値は、疑似REGにおいてベルナビが1回行われるごとに1減算される。
以上より、疑似BIGの終了条件は、下記(i)及び(ii)のうちの何れかが成立することであり、疑似REGの終了条件は、下記(iii)が成立することである。
(i)第1ベルナビ回数カウンタの値が0であること
(ii)通常リプ残り入賞回数カウンタの値が0であり、且つ、第2ベルナビ回数カウンタの値が0であること
(iii)第2ベルナビ回数カウンタの値が0であること
従って、第1疑似BIGにおいて実行可能なベルナビの残り回数(第1ベルナビ回数カウンタの値)が多く残っている状況において、第1疑似BIGから第2疑似BIGへと移行可能な回数が上限に達すると、第1疑似BIGにおけるベルナビの恩恵を最大限享受することができないまま、疑似BIGが終了してしまうことになる。疑似BIGにおけるメダルの払出枚数を最大化するためには、第1疑似BIGにおいて実行可能なベルナビの残り回数(第1ベルナビ回数カウンタの値)がなるべく少なくなってから、最終(3回目)の第2疑似BIGへと移行させる必要がある。このような観点から、第1疑似BIGにおいて実行可能なベルナビの残り回数(第1ベルナビ回数カウンタの値)が多く残っており、且つ、第1疑似BIGから第2疑似BIGへと移行可能な残り回数(通常リプ残り入賞回数カウンタの値)が1回である状況においては、第1疑似BIGから第2疑似BIGへの移行(通常リプの入賞)を回避することが望ましい。
この点、本実施形態では、第1疑似BIGにおいて、「F_リプレイA」又は「F_リプレイB」が内部当籤役として決定された場合であっても、「C_外しリプB_01~02」及び「C_外しリプA_01~02」のうちの何れか(外しリプ)が有効ラインに沿って表示された場合には、第1疑似BIGから第2疑似BIGへと移行することはなく、通常リプ残り入賞回数カウンタの値は減算されない。すなわち、外しリプを入賞させることによって、第1疑似BIGから第2疑似BIGへの移行(通常リプの入賞)を回避することが可能である。
図96(a)に示すように、疑似BIGにおいて、「F_リプレイA」又は「F_リプレイB」が内部当籤役として決定された場合には、指示モニタに数値「9」又は「10」が表示される。具体的に、疑似BIGにおいて「F_リプレイA」が内部当籤役として決定されたとき、通常リプ残り入賞回数カウンタの値が2以上である場合、又は、第1ベルナビ回数カウンタの値が6以下である場合には、指示モニタに数値「9」が表示される。同様に、疑似BIGにおいて「F_リプレイB」が内部当籤役として決定されたとき、通常リプ残り入賞回数カウンタの値が2以上である場合、又は、第1ベルナビ回数カウンタの値が6以下である場合には、指示モニタに数値「9」が表示される。
これに対し、疑似BIGにおいて「F_リプレイA」が内部当籤役として決定されたとき、通常リプ残り入賞回数カウンタの値が1であり、且つ、第1ベルナビ回数カウンタの値が7以上である場合には、指示モニタに数値「10」が表示される。同様に、疑似BIGにおいて「F_リプレイB」が内部当籤役として決定されたとき、通常リプ残り入賞回数カウンタの値が1であり、且つ、第1ベルナビ回数カウンタの値が7以上である場合には、指示モニタに数値「10」が表示される。
図96(b)に示すように、指示モニタの数値「9」により、通常リプを入賞させるための停止操作を行うことが報知され、指示モニタの数値「10」により、外しリプを入賞させるための停止操作を行うことが報知される。通常リプ残り入賞回数カウンタの値が1であり、且つ、第1ベルナビ回数カウンタの値が7以上である場合において、「F_リプレイA」又は「F_リプレイB」が内部当籤役として決定されたとき、遊技者は、報知に従って、外しリプを入賞させるための停止操作を行うことで、第1疑似BIGから第2疑似BIGへの移行(通常リプの入賞)を回避することができる。これにより、第1疑似BIGにおいて実行可能なベルナビの残り回数(第1ベルナビ回数カウンタの値)が多く(7回以上)残っている状態で疑似BIGが終了してしまうことを防止することが可能であり、第1疑似BIGにおけるベルナビの恩恵を享受しながら、疑似BIGを継続することができる。
なお、上述したように、内部当籤役が「F_リプレイA」である場合には、「外しリプ」として「C_外しリプA_01~02」を有効ライン上に表示させることが許可され、内部当籤役が「F_リプレイB」である場合には、「外しリプ」として、「C_外しリプA_01~02」に加えて、「C_外しリプB_01~02」を有効ライン上に表示させることが許可される(図89参照)。
「C_外しリプA_01~02」を有効ライン上に表示させるためには、左リール3Lに対する停止操作が、図柄位置「6」の図柄(「バー」)が中段領域に表示されているタイミングで行われる(図柄位置「6」の「バー」がビタ押しされる)必要がある。内部当籤役が「F_リプレイA」である場合、及び、内部当籤役が「F_リプレイB」である場合の何れの場合においても、「C_外しリプA_01~02」を有効ライン上に表示させることが許可されているため、「バー」のビタ押しに成功することにより、「C_外しリプA_01~02」を入賞させる(通常リプの入賞を回避する)ことができる。
これに対し、「C_外しリプB_01~02」を有効ライン上に表示させるためには、左リール3Lに対する停止操作が、図柄位置「13」~「15」の何れかの図柄(何れも「ブイ」)が中段領域に表示されているタイミングで行われる(図柄位置「13」~「15」の「ブイ」が目押しされる)必要がある。内部当籤役が「F_リプレイB」である場合には、「C_外しリプB_01~02」を有効ライン上に表示させることが許可されているため、「ブイ」の目押しに成功することにより、「C_外しリプB_01~02」を入賞させる(通常リプの入賞を回避する)ことができる。一方、内部当籤役が「F_リプレイA」である場合には、「C_外しリプB_01~02」を有効ライン上に表示させることが許可されていないため、「ブイ」の目押しを行っても、「C_外しリプB_01~02」を入賞させることはできず、この場合には、通常リプが入賞することになる。
指示モニタに数値「10」が表示された場合、遊技者は、「F_リプレイA」及び「F_リプレイB」のうちの何れかが内部当籤役として決定されたことを認識することができる。しかし、内部当籤役が「F_リプレイA」である場合と、内部当籤役が「F_リプレイB」である場合とで、指示モニタに表示される数値は同じ(「10」)であり、メイン演出表示部21において行われる演出の内容も同じ(例えば、「外しチャレンジ」といった文字画像の表示)となっている。そのため、遊技者は、内部当籤役が「F_リプレイA」と「F_リプレイB」とのうちの何れであるのかを認識することができない。
「バー」のビタ押しに成功することさえできれば、内部当籤役が「F_リプレイA」と「F_リプレイB」とのうちの何れであっても、外しリプを入賞させることができるため、内部当籤役が「F_リプレイA」と「F_リプレイB」とのうちの何れであるのかは、問題とならない。しかし、一般的に、ビタ押しには、高度な技術が求められ、成功させることは難しい。
「ブイ」の目押しに成功するための停止操作のタイミング(狙うべき図柄の範囲)は、「バー」のビタ押しに成功するための停止操作のタイミング(狙うべき図柄の範囲)よりも幅広くなっているため、「ブイ」の目押しは、「バー」のビタ押しよりも簡単と言える。しかし、内部当籤役が「F_リプレイA」と「F_リプレイB」とのうちの何れであるのかを認識することができない状況で、「ブイ」の目押しを行ったとき、内部当籤役が「F_リプレイB」であれば外しリプを入賞させることができるが、内部当籤役が「F_リプレイA」であれば外しリプを入賞させることはできない。
「F_リプレイA」が内部当籤役として決定される確率と「F_リプレイB」が内部当籤役として決定される確率との割合は、約1:3である(図90及び図91参照)。従って、内部当籤役が「F_リプレイA」と「F_リプレイB」とのうちの何れであるのかを認識することができない状況で「ブイ」の目押しを行ったとき、(正確な目押しが行われることを前提とすれば)外しリプを入賞させることができる確率は約75%である。これに対し、「バー」のビタ押しを行ったときには、(正確なビタ押しが行われることを前提とすれば)外しリプを入賞させることができる確率は100%である。以上より、遊技者は、難易度が高いが成功すれば確実に外しリプを入賞させることが可能な「バー」のビタ押しと、難易度が低いが正確な操作を行っても外しリプを入賞させることができない可能性のある「ブイ」の目押しと、のうちの何れかを選択しながら、第1疑似BIGにおける遊技を行うことになる。
なお、図96(a)及び(b)に示すように、疑似BIG及び疑似REGにおいて、「F_共通ベルA」及び「F_共通ベルB」(図中、まとめて「F_共通ベル」と表記)、「F_平行スイカ」、並びに、「F_斜めスイカ」のうちの何れかが内部当籤役として決定された場合には、指示モニタに数値「11」が表示される。指示モニタの数値「11」により、第1停止操作として左リール3L以外(中リール3C又は右リール3R)に対する停止操作を行うことが報知される。指示モニタの構成は、適宜設計することが可能であり、例えば、指示モニタの数値「1」~「8」は、3BBフラグ間状態においてのみ表示し、指示モニタの数値「9」~「11」は、3BBフラグ間状態であるか否かにかかわらず表示することとしてもよい。
<内部当籤役とサブフラグと出玉フラグとの対応関係>
図97は、内部当籤役とサブフラグと出玉フラグとの対応関係を示す図である。
第1実施形態で説明したように、サブフラグは、主制御回路100による遊技性に関する各種抽籤(有利区間に関連する各種処理)において、同様の役割(抽籤対象役であるか否かやその当籤確率等)を担う内部当籤役をグループ化して同じ情報を割り当てることで、そのグループを識別可能とするための情報である。
図97には、内部当籤役とサブフラグとの対応関係が示されている。具体的に、内部当籤役「F_213ベルA」、「F_213ベルB」、「F_213ベルC」、「F_213ベルD」、「F_231ベルA」、「F_231ベルB」、「F_231ベルC」、「F_231ベルD」、「F_312ベルA」、「F_312ベルB」、「F_312ベルC」、「F_312ベルD」、「F_321ベルA」、「F_321ベルB」、「F_321ベルC」、「F_321ベルD」、「F_1枚役B」、「F_共通1枚役」、及び、「F_共通15枚役」に対しては、サブフラグ番号「0」(「はずれ」)が設定されている。
内部当籤役「F_リプレイA」及び「F_リプレイB」に対しては、サブフラグ番号「1」(「リプレイ」)が設定されている。内部当籤役「F_共通ベルA」及び「F_共通ベルB」に対しては、サブフラグ番号「2」(「共通ベル」)が設定されている。内部当籤役「F_平行スイカ」に対しては、サブフラグ番号「3」(「平行スイカ」)が設定されている。内部当籤役「F_斜めスイカ」に対しては、サブフラグ番号「4」(「斜めスイカ」)が設定されている。
内部当籤役「F_チェリー」に対しては、サブフラグ番号「5」(「チェリー」)が設定されている。内部当籤役「F_リーチ目役A」、「F_リーチ目役B」、及び、「F_リーチ目役C」に対しては、サブフラグ番号「6」(「リーチ目役」)が設定されている。内部当籤役「F_BB確定役A」に対しては、サブフラグ番号「7」(「BB確定役A」)が設定されている。内部当籤役「F_BB確定役B」に対しては、サブフラグ番号「8」(「BB確定役B」)が設定されている。内部当籤役「F_1枚役A」に対しては、サブフラグ番号「9」(「1枚役」)が設定されている。内部当籤役「はずれ」に対しては、サブフラグ番号「10」(「はずれ(単独BB)」)が設定されている。
これにより、内部当籤役が「F_213ベルA」、「F_213ベルB」、「F_213ベルC」、「F_213ベルD」、「F_231ベルA」、「F_231ベルB」、「F_231ベルC」、「F_231ベルD」、「F_312ベルA」、「F_312ベルB」、「F_312ベルC」、「F_312ベルD」、「F_321ベルA」、「F_321ベルB」、「F_321ベルC」、「F_321ベルD」、「F_1枚役B」、「F_共通1枚役」、及び、「F_共通15枚役」のうちの何れかである場合には、サブフラグ「はずれ」が決定される。
内部当籤役が「F_リプレイA」及び「F_リプレイB」のうちの何れかである場合には、サブフラグ「リプレイ」が決定される。内部当籤役が「F_共通ベルA」及び「F_共通ベルB」のうちの何れかである場合には、サブフラグ「共通ベル」が決定される。内部当籤役が「F_平行スイカ」である場合には、サブフラグ「平行スイカ」が決定される。内部当籤役が「F_斜めスイカ」である場合には、サブフラグ「斜めスイカ」が決定される。
内部当籤役が「F_チェリー」である場合には、サブフラグ「チェリー」が決定される。内部当籤役が「F_リーチ目役A」、「F_リーチ目役B」、及び、「F_リーチ目役C」のうちの何れかである場合には、サブフラグ「リーチ目役」が決定される。内部当籤役が「F_BB確定役A」である場合には、サブフラグ「BB確定役A」が決定される。内部当籤役が「F_BB確定役B」である場合には、サブフラグ「BB確定役B」が決定される。内部当籤役が「F_1枚役A」である場合には、サブフラグ「1枚役」が決定される。内部当籤役が「はずれ」である場合には、サブフラグ「はずれ(単独BB)」が決定される。
以上のサブフラグは、主制御回路100において、第1実施形態で説明したサブフラグ等設定処理(図26のステップS73参照)で決定される。そして、決定されたサブフラグを示す情報は、基本的に、スタートコマンドデータ(図23のステップS7参照)に含まれることで、副制御回路200へと送信される。これにより、副制御回路200では、決定されたサブフラグを認識することが可能であり、当該サブフラグに応じた演出を行うことができる。
ただし、本実施形態では、非AT状態であり、指示モニタにおいて停止操作の情報が報知されない場合において、内部当籤役が「F_213ベルA」、「F_213ベルB」、「F_213ベルC」、「F_213ベルD」、「F_231ベルA」、「F_231ベルB」、「F_231ベルC」、「F_231ベルD」、「F_312ベルA」、「F_312ベルB」、「F_312ベルC」、「F_312ベルD」、「F_321ベルA」、「F_321ベルB」、「F_321ベルC」、及び、「F_321ベルD」のうちの何れか(押し順ベル)である場合には、サブフラグを示す情報が副制御回路200に送信されないようになっている。
これらの押し順ベルは、第1停止操作として左リール3Lに対する停止操作を行った場合には押し順が不正解であり、第1停止操作として中リール3C又は右リール3Rに対する停止操作を行った場合に押し順が正解となり得る偏りベルを構成している。このような偏りベルが内部当籤役として決定された場合に、サブフラグを示す情報が副制御回路200に送信されないようにすることで、非AT状態において偏りベルを入賞させることを狙った停止操作(変則押し)が行われてしまうことを防止することができる。もっとも、偏りベルが内部当籤役として決定された場合においても、サブフラグを示す情報が副制御回路200に送信されるように構成してもよい。
なお、偏りベルの構成は、特に限定されず、第1停止操作として左リール3Lに対する停止操作を行った場合に押し順が正解となり得る内部当籤役がそもそも設けられていなくてもよいし(図90及び図91参照)、第1停止操作として左リール3Lに対する停止操作を行った場合に押し順が正解となり得る内部当籤役を設けつつ、当該内部当籤役が決定される確率が、第1停止操作として中リール3C又は右リール3Rに対する停止操作を行った場合に押し順が正解となり得る内部当籤役が決定される確率よりも低くなるように構成されていてもよい。
また、図97には、内部当籤役と出玉フラグとの対応関係が示されている。内部当籤役と出玉フラグとの対応関係としては、6種類(出玉フラググループ1、出玉フラググループ2、出玉フラググループ3、出玉フラググループ4、出玉フラググループ5、及び、出玉フラググループ6)設けられている。遊技の状況に応じて、これらの出玉フラググループのうちの一の出玉フラググループにおける出玉フラグが決定される。
具体的に、内部当籤役が「はずれ」である場合には、出玉フラググループ1における出玉フラグとして「除外役」が決定され、出玉フラググループ2における出玉フラグとして「リーチ目BB」が決定され、出玉フラググループ3における出玉フラグとして「リーチ目BB」が決定され、出玉フラググループ4における出玉フラグとして「非転落役」が決定され、出玉フラググループ5における出玉フラグとして「その他」が決定され、出玉フラググループ6における出玉フラグとして「リーチ目BB」が決定される。
内部当籤役が「F_リプレイA」及び「F_リプレイB」のうちの何れかである場合には、出玉フラググループ1における出玉フラグとして「除外役」が決定され、出玉フラググループ2における出玉フラグとして「その他」が決定され、出玉フラググループ3における出玉フラグとして「リプベル」が決定され、出玉フラググループ4における出玉フラグとして「非転落役」が決定され、出玉フラググループ5における出玉フラグとして「その他」が決定され、出玉フラググループ6における出玉フラグとして「その他」が決定される。
内部当籤役が「F_213ベルA」、「F_213ベルB」、「F_213ベルC」、「F_213ベルD」、「F_231ベルA」、「F_231ベルB」、「F_231ベルC」、「F_231ベルD」、「F_312ベルA」、「F_312ベルB」、「F_312ベルC」、「F_312ベルD」、「F_321ベルA」、「F_321ベルB」、「F_321ベルC」、及び、「F_321ベルD」のうちの何れかである場合には、出玉フラググループ1における出玉フラグとして「移行役」が決定され、出玉フラググループ2における出玉フラグとして「その他」が決定され、出玉フラググループ3における出玉フラグとして「その他」が決定され、出玉フラググループ4における出玉フラグとして「その他」が決定され、出玉フラググループ5における出玉フラグとして「その他」が決定され、出玉フラググループ6における出玉フラグとして「その他」が決定される。
内部当籤役が「F_共通ベルA」及び「F_共通ベルB」のうちの何れかである場合には、出玉フラググループ1における出玉フラグとして「移行役」が決定され、出玉フラググループ2における出玉フラグとして「その他」が決定され、出玉フラググループ3における出玉フラグとして「リプベル」が決定され、出玉フラググループ4における出玉フラグとして「非転落役」が決定され、出玉フラググループ5における出玉フラグとして「その他」が決定され、出玉フラググループ6における出玉フラグとして「その他」が決定される。
内部当籤役が「F_平行スイカ」である場合には、出玉フラググループ1における出玉フラグとして「移行役」が決定され、出玉フラググループ2における出玉フラグとして「弱レア役」が決定され、出玉フラググループ3における出玉フラグとして「弱レア役」が決定され、出玉フラググループ4における出玉フラグとして「非転落役」が決定され、出玉フラググループ5における出玉フラグとして「平行スイカ」が決定され、出玉フラググループ6における出玉フラグとして「その他」が決定される。
内部当籤役が「F_斜めスイカ」である場合には、出玉フラググループ1における出玉フラグとして「移行役」が決定され、出玉フラググループ2における出玉フラグとして「斜めスイカ」が決定され、出玉フラググループ3における出玉フラグとして「斜めスイカ」が決定され、出玉フラググループ4における出玉フラグとして「非転落役」が決定され、出玉フラググループ5における出玉フラグとして「斜めスイカ」が決定され、出玉フラググループ6における出玉フラグとして「その他」が決定される。
内部当籤役が「F_チェリー」である場合には、出玉フラググループ1における出玉フラグとして「移行役」が決定され、出玉フラググループ2における出玉フラグとして「弱レア役」が決定され、出玉フラググループ3における出玉フラグとして「弱レア役」が決定され、出玉フラググループ4における出玉フラグとして「非転落役」が決定され、出玉フラググループ5における出玉フラグとして「チェリー」が決定され、出玉フラググループ6における出玉フラグとして「その他」が決定される。
内部当籤役が「F_リーチ目役A」、「F_リーチ目役B」、及び、「F_リーチ目役C」のうちの何れかである場合には、出玉フラググループ1における出玉フラグとして「移行役」が決定され、出玉フラググループ2における出玉フラグとして「リーチ目」が決定され、出玉フラググループ3における出玉フラグとして「リーチ目」又は「リーチ目BB」が決定され、出玉フラググループ4における出玉フラグとして「非転落役」が決定され、出玉フラググループ5における出玉フラグとして「その他」が決定され、出玉フラググループ6における出玉フラグとして「リーチ目」が決定される。
内部当籤役が「F_BB確定役A」及び「F_BB確定役B」のうちの何れかである場合には、出玉フラググループ1における出玉フラグとして「移行役」が決定され、出玉フラググループ2における出玉フラグとして「リーチ目BB」が決定され、出玉フラググループ3における出玉フラグとして「リーチ目」又は「リーチ目BB」が決定され、出玉フラググループ4における出玉フラグとして「非転落役」が決定され、出玉フラググループ5における出玉フラグとして「その他」が決定され、出玉フラググループ6における出玉フラグとして「リーチ目BB」が決定される。
内部当籤役が「F_1枚役A」及び「F_1枚役B」のうちの何れかである場合には、出玉フラググループ1における出玉フラグとして「移行役」が決定され、出玉フラググループ2における出玉フラグとして「その他」が決定され、出玉フラググループ3における出玉フラグとして「その他」が決定され、出玉フラググループ4における出玉フラグとして「その他」が決定され、出玉フラググループ5における出玉フラグとして「その他」が決定され、出玉フラググループ6における出玉フラグとして「1枚役」が決定される。
内部当籤役が「F_共通1枚役」及び「F_共通15枚役」のうちの何れかである場合には、出玉フラググループ1における出玉フラグとして「除外役」が決定され、出玉フラググループ2における出玉フラグとして「その他」が決定され、出玉フラググループ3における出玉フラグとして「その他」が決定され、出玉フラググループ4における出玉フラグとして「その他」が決定され、出玉フラググループ5における出玉フラグとして「その他」が決定され、出玉フラググループ6における出玉フラグとして「その他」が決定される。
以上のようにして決定された出玉フラグは、以下で説明する各種抽籤において用いられることになる。
<非有利区間用遊技開始時処理>
図98は、主制御回路において行われる非有利区間用遊技開始時処理を示すフローチャートである。図99(a)は、有利区間移行抽籤テーブルを示す図である。図99(b)は、有利区間移行時抽籤テーブルを示す図である。
図98に示す非有利区間用遊技開始時処理は、現在の遊技区間が非有利区間(図93参照)であるときに、主制御回路100において図23(メイン処理)のステップS6の処理(遊技開始時状態制御処理)で(例えば、図27のステップS85の判断結果が「YES」となった場合に)行われる処理である。メインCPU101は、メインRAM103の出玉状態フラグ格納領域(図20参照)を参照することにより、現在の遊技区間が非有利区間であることを認識することができる。
非有利区間用遊技開始時処理において、まず、メインCPU101は、有利区間移行抽籤処理を実行する(ステップS4001)。この処理において、メインCPU101は、有利区間移行抽籤テーブル(図99(a)参照)を参照して、出玉フラググループ1における出玉フラグ(図97参照)及び乱数値に基づく抽籤を行うことにより、有利区間移行抽籤の結果として、「非当籤」及び「当籤」のうちの何れかを決定する。
図99(a)に示す有利区間移行抽籤テーブルにおいては、出玉フラググループ1における出玉フラグ(「除外役」及び「移行役」)ごとに、有利区間移行抽籤の結果(「非当籤」及び「当籤」)に対応する抽籤値が規定されている。有利区間移行抽籤の各結果が決定される確率は、「当該結果に対して規定された抽籤値/抽出される可能性のある全ての乱数値の個数(乱数分母:256)」によって表すことができる。これにより、出玉フラググループ1における出玉フラグが「除外役」である場合には、0/256の確率で有利区間移行抽籤に当籤し、出玉フラググループ1における出玉フラグが「移行役」である場合には、256/256の確率で有利区間移行抽籤に当籤する。
ステップS4001の処理を実行した後、メインCPU101は、有利区間移行抽籤に当籤したか否かを判断する(ステップS4002)。有利区間移行抽籤に当籤していないと判断した場合、メインCPU101は、本サブルーチンを終了する。
一方、有利区間移行抽籤に当籤したと判断した場合、メインCPU101は、有利区間移行時抽籤処理を実行する(ステップS4003)。この処理において、メインCPU101は、有利区間移行時抽籤テーブル(図99(b)参照)を参照して、出玉フラググループ2における出玉フラグ(図97参照)及び乱数値に基づく抽籤を行うことにより、有利区間移行時抽籤の結果として、「連荘準備」、「連荘チャレンジ」、及び、「確定連荘チャレンジ」のうちの何れかを決定する。
図99(b)に示す有利区間移行時抽籤テーブルにおいては、出玉フラググループ2における出玉フラグ(「その他」、「弱レア役」、「斜めスイカ」、「リーチ目」、及び、「リーチ目BB」)ごとに、有利区間移行時抽籤の結果(「連荘準備」、「連荘チャレンジ」、及び、「確定連荘チャレンジ」)に対応する抽籤値が規定されている。有利区間移行時抽籤の各結果が決定される確率は、「当該結果に対して規定された抽籤値/抽出される可能性のある全ての乱数値の個数(乱数分母:256)」によって表すことができる。
例えば、出玉フラググループ2における出玉フラグが「その他」である場合には、有利区間移行時抽籤の結果として、256/256の確率で「連荘準備」が決定され、出玉フラググループ2における出玉フラグが「斜めスイカ」である場合には、有利区間移行時抽籤の結果として、128/256の確率で「連荘チャレンジ」が決定され、128/256の確率で「確定連荘チャレンジ」が決定される。
有利区間移行時抽籤の結果として「連荘準備」が決定された場合、メインCPU101は、連荘準備移行フラグをオンにセットする。連荘準備移行フラグは、連荘準備を開始するタイミングであることを示すフラグである。メインCPU101は、連荘準備移行フラグがオンにセットされた単位遊技の次の単位遊技における遊技開始時状態制御処理(図23のステップS6参照)で、出玉状態フラグ格納領域(図20参照)を更新する。これにより、連荘準備に移行する(図94及び図95の移行条件(A)参照)。
また、有利区間移行時抽籤の結果として「連荘チャレンジ」又は「確定連荘チャレンジ」が決定された(連荘チャレンジに当籤した)場合、メインCPU101は、連荘チャレンジ移行フラグをオンにセットする。連荘チャレンジ移行フラグは、連荘チャレンジを開始するタイミングであることを示すフラグである。メインCPU101は、連荘チャレンジ移行フラグがオンにセットされた単位遊技の次の単位遊技における遊技開始時状態制御処理(図23のステップS6参照)で、出玉状態フラグ格納領域(図20参照)を更新する。これにより、連荘チャレンジに移行する(図94及び図95の移行条件(B)参照)。また、有利区間移行時抽籤の結果として「確定連荘チャレンジ」が決定された場合、メインCPU101は、確定連荘チャレンジフラグをオンにセットする。確定連荘チャレンジフラグは、連荘チャレンジにおいて参照され、連荘チャレンジが有利に制御される。
ステップS4003の処理を実行した後、メインCPU101は、本サブルーチンを終了する。
なお、本実施例では、出玉フラググループ1における出玉フラグが「移行役」である場合(移行役成立時)の有利区間移行抽籤は、必ず当籤となるものであるが、非当籤の係数を1以上として、必ずしも当籤しないものとしてもよい。また、非有利区間において移行役の成立を示唆する演出や、除外役の成立を示唆する演出などを発生可能として、有利区間への移行が行われるかどうかの期待感を高める仕様としてもよいし、連荘チャレンジ又は確定連荘チャレンジなど有利度合いの高い状態への移行期待度が高い当籤役(例えば、図99(b)に示す「その他」以外の出玉フラグ(弱レア役・斜めスイカ・リーチ目・リーチ目BB)に対応する当籤役など)の成立を示唆ないし報知する演出を発生可能としてもよい。
<連荘準備用遊技開始時処理>
図100は、主制御回路において行われる連荘準備用遊技開始時処理を示すフローチャートである。図101(a)は、連荘準備モード抽籤テーブル(1)を示す図である。図101(b)は、連荘準備モード抽籤テーブル(2)を示す図である。図102は、連荘チャレンジ移行抽籤テーブルを示す図である。図103(a)は、連荘チャレンジ移行時確定抽籤テーブルを示す図である。図103(b)は、連荘準備転落抽籤テーブルを示す図である。
図100に示す連荘準備用遊技開始時処理は、現在の出玉状態が連荘準備(図93参照)であるときに、主制御回路100において図23(メイン処理)のステップS6の処理(遊技開始時状態制御処理)で(例えば、図27のステップS85の判断結果が「NO」となった場合に)行われる処理である。メインCPU101は、メインRAM103の出玉状態フラグ格納領域(図20参照)を参照することにより、現在の出玉状態を認識することができる。
連荘準備用遊技開始時処理において、まず、メインCPU101は、連荘準備開始時であるか否かを判断する(ステップS4021)。上述したように、連荘準備へは、連荘準備移行フラグ(図98のステップS4003参照)がオンにセットされた単位遊技の次の単位遊技における遊技開始時状態制御処理(図23のステップS6参照)において移行する。連荘準備に移行する単位遊技における遊技開始時状態制御処理では、出玉状態フラグ格納領域(図20参照)を更新することにより連荘準備に移行させた後、続けて、図100に示す連荘準備用遊技開始時処理が行われる。ステップS4021の処理において、メインCPU101は、今回の単位遊技において連荘準備に移行した場合(今回の単位遊技が連荘準備の1ゲーム目である場合)に、連荘準備開始時であると判断する。
連荘準備開始時であると判断した場合、メインCPU101は、現在の遊技状態が3BBフラグ間状態(図81参照)であるか否かを判断する(ステップS4022)。メインCPU101は、メインRAM103の持越役格納領域(図18参照)を参照することにより、現在の遊技状態が3BBフラグ間状態であることを認識することができる。
現在の遊技状態が3BBフラグ間状態であると判断した場合、メインCPU101は、連荘準備保障遊技数カウンタに「5」をセットする(ステップS4023)。連荘準備保障遊技数カウンタの値は、連荘準備に滞在することが保障される単位遊技の残り回数を示し、メインRAM103に記憶されている。連荘準備保障遊技数カウンタの値は、0よりも大きい場合に、連荘準備において単位遊技が1回行われるごとに1減算される。図示しないが、当該減算は、図23(メイン処理)のステップS15の処理(遊技終了時状態制御処理)で行われる。
次に、メインCPU101は、連荘準備モード抽籤処理(1)を実行する(ステップS4024)。この処理において、メインCPU101は、連荘準備モード抽籤テーブル(1)(図101(a)参照)を参照して、乱数値に基づく抽籤を行うことにより、連荘準備モード抽籤(1)の結果(連荘準備モード)として、「モード1」及び「モード2」のうちの何れかを決定する。
図101(a)に示す連荘準備モード抽籤テーブル(1)においては、設定値(「設定1」、「設定2」、「設定3」、「設定4」、「設定5」、及び、「設定6」)ごとに、連荘準備モード抽籤(1)の結果(「モード1」及び「モード2」)に対応する抽籤値が規定されている。連荘準備モード抽籤(1)の各結果が決定される確率は、「当該結果に対して規定された抽籤値/抽出される可能性のある全ての乱数値の個数(乱数分母:256)」によって表すことができる。これにより、設定値にかかわらず、連荘準備モード抽籤(1)の結果(連荘準備モード)として、256/256の確率で「モード2」が決定される。
ステップS4022において現在の遊技状態が3BBフラグ間状態ではないと判断した場合、メインCPU101は、連荘準備保障遊技数カウンタに「0」をセットする(ステップS4025)。次に、メインCPU101は、連荘準備モード抽籤処理(2)を実行する(ステップS4026)。この処理において、メインCPU101は、連荘準備モード抽籤テーブル(2)(図101(b)参照)を参照して、乱数値に基づく抽籤を行うことにより、連荘準備モード抽籤(2)の結果(連荘準備モード)として、「モード1」及び「モード2」のうちの何れかを決定する。
図101(b)に示す連荘準備モード抽籤テーブル(2)においては、設定値(「設定1」、「設定2」、「設定3」、「設定4」、「設定5」、及び、「設定6」)ごとに、連荘準備モード抽籤(2)の結果(「モード1」及び「モード2」)に対応する抽籤値が規定されている。連荘準備モード抽籤(2)の各結果が決定される確率は、「当該結果に対して規定された抽籤値/抽出される可能性のある全ての乱数値の個数(乱数分母:256)」によって表すことができる。これにより、設定値にかかわらず、連荘準備モード抽籤(2)の結果(連荘準備モード)として、256/256の確率で「モード1」が決定される。
ステップS4021において連荘準備開始時ではないと判断した場合、又は、ステップS4024若しくはステップS4026の処理を実行した後、メインCPU101は、連荘チャレンジ移行抽籤処理を実行する(ステップS4027)。この処理において、メインCPU101は、連荘チャレンジ移行抽籤テーブル(図102参照)を参照して、出玉フラググループ3における出玉フラグ(図97参照)及び乱数値に基づく抽籤を行うことにより、連荘チャレンジ移行抽籤の結果として、「非当籤」及び「当籤」のうちの何れかを決定する。
図102に示す連荘チャレンジ移行抽籤テーブルは、出玉フラググループ3における出玉フラグ(「その他」、「リプベル」、「弱レア役」、「斜めスイカ」、及び、「リーチ目orリーチ目BB」)のそれぞれに対して設けられている。出玉フラググループ3における出玉フラグが「その他」である場合には、図102(a)に示す連荘チャレンジ移行抽籤テーブルが参照され、出玉フラググループ3における出玉フラグが「リプベル」である場合には、図102(b)に示す連荘チャレンジ移行抽籤テーブルが参照され、出玉フラググループ3における出玉フラグが「弱レア役」である場合には、図102(c)に示す連荘チャレンジ移行抽籤テーブルが参照され、出玉フラググループ3における出玉フラグが「斜めスイカ」である場合には、図102(d)に示す連荘チャレンジ移行抽籤テーブルが参照され、出玉フラググループ3における出玉フラグが「リーチ目」又は「リーチ目BB」である場合には、図102(e)に示す連荘チャレンジ移行抽籤テーブルが参照される。
各連荘チャレンジ移行抽籤テーブルにおいては、連荘準備モード(「モード1」及び「モード2」)ごとに、連荘チャレンジ移行抽籤の結果(「非当籤」及び「当籤」)に対応する抽籤値が規定されている。連荘チャレンジ移行抽籤の各結果が決定される確率は、「当該結果に対して規定された抽籤値/抽出される可能性のある全ての乱数値の個数(乱数分母:256)」によって表すことができる。
例えば、出玉フラググループ3における出玉フラグが「リプベル」であり、連荘準備モード抽籤処理(1)(ステップS4024参照)又は連荘準備モード抽籤処理(2)(ステップS4026参照)で決定された連荘準備モードが「モード2」である場合には、32/256の確率で連荘チャレンジ移行抽籤に当籤する。また、連荘準備モード抽籤処理(1)(ステップS4024参照)又は連荘準備モード抽籤処理(2)(ステップS4026参照)で決定された連荘準備モードが「モード1」である場合には、出玉フラググループ3における出玉フラグにかかわらず、連荘チャレンジ移行抽籤に当籤しない。
連荘チャレンジ移行抽籤に当籤した(連荘チャレンジに当籤した)場合、メインCPU101は、連荘チャレンジ移行フラグをオンにセットする。上述したように、連荘チャレンジ移行フラグは、連荘チャレンジを開始するタイミングであることを示すフラグである。メインCPU101は、連荘チャレンジ移行フラグがオンにセットされた単位遊技の次の単位遊技における遊技開始時状態制御処理(図23のステップS6参照)で、出玉状態フラグ格納領域(図20参照)を更新する。これにより、連荘チャレンジに移行する(図94及び図95の移行条件(D)参照)。後述するように、連荘チャレンジは、相対的に高い確率で疑似BIG乃至昇格チャンスに移行することが可能な出玉状態であり、連荘準備は、このような連荘チャレンジに移行することが可能な出玉状態となっている。
ステップS4027の処理を実行した後、メインCPU101は、連荘チャレンジ移行抽籤に当籤したか否かを判断する(ステップS4028)。連荘チャレンジ移行抽籤に当籤したと判断した場合、メインCPU101は、連荘チャレンジ移行時確定抽籤処理を実行する(ステップS4029)。この処理において、メインCPU101は、連荘チャレンジ移行時確定抽籤テーブル(図103(a)参照)を参照して、出玉フラググループ3における出玉フラグ(図97参照)及び乱数値に基づく抽籤を行うことにより、連荘チャレンジ移行時確定抽籤の結果として、「非当籤」及び「当籤」のうちの何れかを決定する。
図103(a)に示す連荘チャレンジ移行時確定抽籤テーブルにおいては、出玉フラググループ3における出玉フラグ(「その他」、「リプベル」、「弱レア役」、「斜めスイカ」、及び、「リーチ目orリーチ目BB」)ごとに、連荘チャレンジ移行時確定抽籤の結果(「非当籤」及び「当籤」)に対応する抽籤値が規定されている。連荘チャレンジ移行時確定抽籤の各結果が決定される確率は、「当該結果に対して規定された抽籤値/抽出される可能性のある全ての乱数値の個数(乱数分母:256)」によって表すことができる。
例えば、出玉フラググループ3における出玉フラグが「斜めスイカ」である場合には、128/256の確率で連荘チャレンジ移行時確定抽籤に当籤し、出玉フラググループ3における出玉フラグが「リーチ目」又は「リーチ目BB」である場合には、連荘チャレンジ移行時確定抽籤に必ず非当籤となる。連荘チャレンジ移行時確定抽籤に当籤した場合、メインCPU101は、確定連荘チャレンジフラグをオンにセットする。上述したように、確定連荘チャレンジフラグは、連荘チャレンジにおいて参照され、連荘チャレンジが有利に制御される。なお、連荘チャレンジ当籤回数カウンタ(図171参照)の値が所定値(例えば、3)以上である場合には、連荘チャレンジ移行時確定抽籤に必ず当籤させることとしてもよい。
ステップS4028において連荘チャレンジ移行抽籤に当籤していないと判断した場合、又は、ステップS4029の処理を実行した後、メインCPU101は、連荘準備保障遊技数カウンタ(ステップS4023及びステップS4025参照)の値が「0」であるか否かを判断する(ステップS4030)。連荘準備保障遊技数カウンタの値が「0」であると判断した場合、メインCPU101は、連荘準備転落抽籤処理を実行する(ステップS4031)。この処理において、メインCPU101は、連荘準備転落抽籤テーブル(図103(b)参照)を参照して、出玉フラググループ4における出玉フラグ(図97参照)及び乱数値に基づく抽籤を行うことにより、連荘準備転落抽籤の結果として、「非当籤」及び「当籤」のうちの何れかを決定する。
図103(b)に示す連荘準備転落抽籤テーブルにおいては、出玉フラググループ4における出玉フラグ(「その他」及び「非転落役」)ごとに、連荘準備転落抽籤の結果(「非当籤」及び「当籤」)に対応する抽籤値が規定されている。連荘準備転落抽籤の各結果が決定される確率は、「当該結果に対して規定された抽籤値/抽出される可能性のある全ての乱数値の個数(乱数分母:256)」によって表すことができる。これにより、出玉フラググループ4における出玉フラグが「その他」である場合には、192/256の確率で連荘準備転落抽籤に当籤し、出玉フラググループ4における出玉フラグが「非転落役」である場合には、連荘準備転落抽籤に必ず非当籤となる。
連荘準備転落抽籤に当籤した場合、メインCPU101は、通常ステージ移行フラグをオンにセットする。通常ステージ移行フラグは、通常ステージを開始するタイミングであることを示すフラグである。メインCPU101は、通常ステージ移行フラグがオンにセットされた単位遊技の次の単位遊技における遊技開始時状態制御処理(図23のステップS6参照)で、出玉状態フラグ格納領域(図20参照)を更新する。これにより、通常ステージに移行する(図94及び図95の移行条件(C)参照)。
ステップS4030において連荘準備保障遊技数カウンタの値が「0」ではないと判断した場合、又は、ステップS4031の処理を実行した後、メインCPU101は、本サブルーチンを終了する。
<通常ステージ用遊技開始時処理>
図104は、主制御回路において行われる通常ステージ用遊技開始時処理を示すフローチャートである。
図104に示す通常ステージ用遊技開始時処理は、現在の出玉状態が通常ステージ(図93参照)であるときに、主制御回路100において図23(メイン処理)のステップS6の処理(遊技開始時状態制御処理)で(例えば、図27のステップS85の判断結果が「NO」となった場合に)行われる処理である。メインCPU101は、メインRAM103の出玉状態フラグ格納領域(図20参照)を参照することにより、現在の出玉状態を認識することができる。
通常ステージ用遊技開始時処理において、まず、メインCPU101は、通常ステージ開始時であるか否かを判断する(ステップS4041)。上述したように、通常ステージへは、通常ステージ移行フラグ(図100のステップS4031参照)がオンにセットされた単位遊技の次の単位遊技における遊技開始時状態制御処理(図23のステップS6参照)において移行する。通常ステージに移行する単位遊技における遊技開始時状態制御処理では、出玉状態フラグ格納領域(図20参照)を更新することにより通常ステージに移行させた後、続けて、図104に示す通常ステージ用遊技開始時処理が行われる。ステップS4041の処理において、メインCPU101は、今回の単位遊技において通常ステージに移行した場合(今回の単位遊技が通常ステージの1ゲーム目である場合)に、通常ステージ開始時であると判断する。
通常ステージ開始時であると判断した場合、メインCPU101は、通常ステージ開始時処理を実行する(ステップS4042)。通常ステージ開始時処理については、後に図105を用いて説明する。
ステップS4041において通常ステージ開始時ではないと判断した場合、又は、ステップS4042の処理を実行した後、メインCPU101は、通常出玉状態共通処理を実行する(ステップS4043)。通常出玉状態共通処理については、後に図113を用いて説明する。
ステップS4043の処理を実行した後、メインCPU101は、通常ステージ専用処理を実行する(ステップS4044)。通常ステージ専用処理については、後に図108を用いて説明する。
ステップS4044の処理を実行した後、メインCPU101は、本サブルーチンを終了する。
<通常ステージ開始時処理>
図105は、主制御回路において行われる通常ステージ開始時処理を示すフローチャートである。図106(a)は、通常移行時モード抽籤テーブルを示す図である。図106(b)は、通常移行時天井抽籤テーブルを示す図である。図107は、ポイントモード抽籤テーブルを示す図である。
図105に示す通常ステージ開始時処理は、主制御回路100において図104(通常ステージ用遊技開始時処理)のステップS4042で行われる処理である。
通常ステージ開始時処理において、まず、メインCPU101は、通常移行時モード抽籤処理を実行する(ステップS4061)。この処理において、メインCPU101は、通常移行時モード抽籤テーブル(図106(a)参照)を参照して、乱数値に基づく抽籤を行うことにより、通常移行時モード抽籤の結果(通常モード)として、「モード1」、「モード2」、「モード3」、「モード4」、「モード5」、「モード6」、「モード7」、及び、「モード8」のうちの何れかを決定する。
図106(a)に示す通常移行時モード抽籤テーブルにおいては、設定値(「設定1」、「設定2」、「設定3」、「設定4」、「設定5」、及び、「設定6」)ごとに、通常移行時モード抽籤の結果(「モード1」、「モード2」、「モード3」、「モード4」、「モード5」、「モード6」、「モード7」、及び、「モード8」)に対応する抽籤値が規定されている。通常移行時モード抽籤の各結果が決定される確率は、「当該結果に対して規定された抽籤値/抽出される可能性のある全ての乱数値の個数(乱数分母:256)」によって表すことができる。
例えば、設定値が設定1である場合には、通常移行時モード抽籤の結果(通常モード)として、98/256の確率で「モード1」が決定され、98/256の確率で「モード2」が決定され、24/256の確率で「モード3」が決定され、12/256の確率で「モード4」が決定され、12/256の確率で「モード5」が決定され、1/256の確率で「モード6」が決定され、3/256の確率で「モード7」が決定され、8/256の確率で「モード8」が決定される。
ステップS4061の処理を実行した後、メインCPU101は、通常移行時天井抽籤処理を実行する(ステップS4062)。この処理において、メインCPU101は、通常移行時天井抽籤テーブル(図106(b)参照)を参照して、乱数値に基づく抽籤を行うことにより、通常移行時天井抽籤の結果(天井ゲーム数)として、「1」、「51」、「101」、「151」、「201」、「251」、「301」、「351」、「401」、「451」、「501」、「551」、「601」、「651」、「701」、「801」、及び、「901」のうちの何れかを決定する。
図106(b)に示す通常移行時天井抽籤テーブルにおいては、通常モード(「モード1」、「モード2」、「モード3」、「モード4」、「モード5」、「モード6」、「モード7」、及び、「モード8」)ごとに、通常移行時モード抽籤の結果(「1」、「51」、「101」、「151」、「201」、「251」、「301」、「351」、「401」、「451」、「501」、「551」、「601」、「651」、「701」、「801」、及び、「901」)に対応する抽籤値が規定されている。通常移行時天井抽籤の各結果が決定される確率は、「当該結果に対して規定された抽籤値/抽出される可能性のある全ての乱数値の個数(乱数分母:256)」によって表すことができる。
例えば、通常移行時モード抽籤処理(ステップS4061参照)で決定された通常モードが「モード1」である場合には、通常移行時天井抽籤の結果(天井ゲーム数)として、16/256の確率で「201」が決定され、16/256の確率で「301」が決定され、48/256の確率で「401」が決定され、16/256の確率で「501」が決定され、48/256の確率で「601」が決定され、16/256の確率で「701」が決定され、40/256の確率で「801」が決定され、56/256の確率で「901」が決定される。
ステップS4062の処理を実行した後、メインCPU101は、ポイントモード抽籤処理を実行する(ステップS4063)。この処理において、メインCPU101は、ポイントモード抽籤テーブル(図107参照)を参照して、乱数値に基づく抽籤を行うことにより、ポイントモード抽籤の結果(ポイントモード)として、「ポイントモード1」、「ポイントモード2」、及び、「ポイントモード3」のうちの何れかを決定する。
図107に示すポイントモード抽籤テーブルは、ポイント到達回数カウンタの値(「0~2」、「3~5」、「6~8」、及び、「9以上」)のそれぞれに対して設けられている。ポイント到達回数カウンタの値は、通常ポイント(図121参照)の値が所定値(100)に到達した回数を示す。ポイント到達回数カウンタの値が「0」~「2」の何れかである場合には、図107(a)に示すポイントモード抽籤テーブルが参照され、ポイント到達回数カウンタの値が「3」~「5」の何れかである場合には、図107(b)に示すポイントモード抽籤テーブルが参照され、ポイント到達回数カウンタの値が「6」~「8」の何れかである場合には、図107(c)に示すポイントモード抽籤テーブルが参照され、ポイント到達回数カウンタの値が「9」以上である場合には、図107(d)に示すポイントモード抽籤テーブルが参照される。
各ポイントモード抽籤テーブルにおいては、設定値(「設定1」、「設定2」、「設定3」、「設定4」、「設定5」、及び、「設定6」)ごとに、ポイントモード抽籤の結果(「ポイントモード1」、「ポイントモード2」、及び、「ポイントモード3」)に対応する抽籤値が規定されている。ポイントモード抽籤の各結果が決定される確率は、「当該結果に対して規定された抽籤値/抽出される可能性のある全ての乱数値の個数(乱数分母:256)」によって表すことができる。
例えば、ポイント到達回数カウンタの値が「0」~「2」の何れかであり、設定値が設定6である場合には、253/256の確率で「ポイントモード1」が決定され、2/256の確率で「ポイントモード2」が決定され、1/256の確率で「ポイントモード3」が決定される。なお、今回のポイントモード抽籤で決定されたポイントモードの値(1~3の何れか)が既に決定されているポイントモードの値よりも小さな値である場合、今回のポイントモード抽籤で決定されたポイントモードの値は破棄される。
<通常ステージ専用処理>
図108は、主制御回路において行われる通常ステージ専用処理を示すフローチャートである。図109は、通常ステージ中フリーズ抽籤テーブルを示す図である。図110~図112は、通常ステージ中移行フラグ・当籤フラグ抽籤テーブルを示す図である。
図108に示す通常ステージ専用処理は、主制御回路100において図104(通常ステージ用遊技開始時処理)のステップS4044で行われる処理である。
通常ステージ専用処理において、まず、メインCPU101は、通常ステージ中フリーズ抽籤処理を実行する(ステップS4081)。この処理において、メインCPU101は、通常ステージ中フリーズ抽籤テーブル(図109参照)を参照して、出玉フラググループ6における出玉フラグ(図97参照)及び乱数値に基づく抽籤を行うことにより、通常ステージ中フリーズ抽籤の結果として、「非当籤」、「昇格チャンス」、及び、「疑似BIG」のうちの何れかを決定する。
図109に示す通常ステージ中フリーズ抽籤テーブルは、出玉フラググループ6における出玉フラグ(「その他」、「リーチ目」、「リーチ目BB」、及び、「1枚役」)のそれぞれに対して設けられている。出玉フラググループ6における出玉フラグが「その他」である場合には、図109(a)に示す通常ステージ中フリーズ抽籤テーブルが参照され、出玉フラググループ6における出玉フラグが「リーチ目」である場合には、図109(b)に示す通常ステージ中フリーズ抽籤テーブルが参照され、出玉フラググループ6における出玉フラグが「リーチ目BB」である場合には、図109(c)に示す通常ステージ中フリーズ抽籤テーブルが参照され、出玉フラググループ6における出玉フラグが「1枚役」である場合には、図109(d)に示す通常ステージ中フリーズ抽籤テーブルが参照される。
各通常ステージ中フリーズ抽籤テーブルにおいては、設定値(「設定1」、「設定2」、「設定3」、「設定4」、「設定5」、及び、「設定6」)ごとに、通常ステージ中フリーズ抽籤の結果(「非当籤」、「昇格チャンス」、及び、「疑似BIG」)に対応する抽籤値が規定されている。通常ステージ中フリーズ抽籤の各結果が決定される確率は、「当該結果に対して規定された抽籤値/抽出される可能性のある全ての乱数値の個数(乱数分母:256)」によって表すことができる。
例えば、出玉フラググループ6における出玉フラグが「リーチ目」であり、設定値が設定1である場合には、通常ステージ中フリーズ抽籤の結果として、254/256の確率で「非当籤」が決定され、2/256の確率で「昇格チャンス」が決定される。また、出玉フラググループ6における出玉フラグが「リーチ目BB」である場合には、設定値にかかわらず、通常ステージ中フリーズ抽籤の結果として、255/256の確率で「非当籤」が決定され、1/256の確率で「疑似BIG」が決定される。
通常ステージ中フリーズ抽籤の結果として「昇格チャンス」が決定された(昇格チャンスに当籤した)場合、メインCPU101は、当該通常ステージ中フリーズ抽籤が行われた単位遊技の次の単位遊技における遊技開始時状態制御処理(図23のステップS6参照)で、出玉状態フラグ格納領域(図20参照)を更新する。これにより、昇格チャンスに移行する。また、通常ステージ中フリーズ抽籤の結果として「疑似BIG」が決定された(疑似BIGに当籤した)場合、メインCPU101は、当該通常ステージ中フリーズ抽籤が行われた単位遊技の次の単位遊技における遊技開始時状態制御処理(図23のステップS6参照)で、出玉状態フラグ格納領域(図20参照)を更新する。これにより、疑似
BIGに移行する。
また、通常ステージ中フリーズ抽籤の結果として「昇格チャンス」乃至「疑似BIG」が決定された(昇格チャンス又は疑似BIGに当籤した)場合、当該通常ステージ中フリーズ抽籤が行われた単位遊技が終了するときにフリーズが発生する。第1実施形態で説明したように、フリーズは、遊技の進行を所定期間停止させる(遊技者の遊技操作を所定期間無効にする)演出である。メインCPU101は、当該単位遊技における遊技終了時メイン側演出制御処理(図23のステップS16参照)で、フリーズの実行を制御する。これにより、当該単位遊技における第3停止操作が行われた後、所定期間に亘って遊技操作が無効となる。その後、次の単位遊技を開始させるためのスタートレバー7操作を契機として、昇格チャンス乃至疑似BIGに移行することになる。
なお、当該フリーズの実行中は、フリーズに対応する演出として、画像、音声、ランプなどにより昇格チャンス又は疑似BIGの当籤を示唆ないし報知する演出が行われる。また、当該フリーズが行われる状況においてはメインリール(リール3L,3C,3R)にてリーチ目(疑似ボーナス等の当たりを示唆する出目)が停止していることが多いため、リールバックライト(例えば、メイン表示窓4の枠内に停止表示された9個の図柄を1個ずつ個別に照射することができるように、各リール3L,3C,3Rにおけるリール本体の内側に配置されたリール照明用LED)の点灯・点滅・消灯などによる演出を行ってリーチ目に着目させるものとしてもよい。後述するように、本実施形態では、「リーチ目一枚」及び「BB確定リーチ一枚」(図92参照)がリーチ目の役割を果たしている。このようなリーチ目は、フリーズが行われる状況において、所定の押し順(例えば、左第1停止)で停止操作が行われた場合に必ず停止させることとしてもよいし、停止操作のタイミングによっては停止されないことがあってもよい。
また、前兆状態中の一の単位遊技において、通常ステージ中フリーズ抽籤の結果として「昇格チャンス」乃至「疑似BIG」が決定された(昇格チャンス又は疑似BIGに当籤した)場合、メインCPU101は、前兆ゲーム数カウンタの値(ステップS4084参照)をクリアする。これにより、前兆状態は終了する。なお、ステップS4081の処理が実行される時点で、既に昇格チャンス又は疑似BIGに当籤している場合(昇格チャンス当籤フラグ又は疑似BIG当籤フラグがオンにセットされている場合)、メインCPU101は、通常ステージ中フリーズ抽籤を行わず、ステップS4082に処理を移す。
ステップS4081の処理を実行した後、メインCPU101は、通常ステージ中移行フラグ・当籤フラグ抽籤処理を実行する(ステップS4082)。この処理において、メインCPU101は、通常ステージ中移行フラグ・当籤フラグ抽籤テーブル(図110~図112参照)を参照して、出玉フラググループ5における出玉フラグ(図97参照)及び乱数値に基づく抽籤を行うことにより、通常ステージ中移行フラグ・当籤フラグ抽籤の結果として、「非当籤」、「チャンスステージA」、「チャンスステージB」、「昇格チャンス」、及び、「疑似BIG」のうちの何れかを決定する。
通常ステージ中移行フラグ・当籤フラグ抽籤テーブルとしては、非高確において参照される通常ステージ中移行フラグ・当籤フラグ抽籤テーブル(図110参照)と、高確1乃至高確2において参照される通常ステージ中移行フラグ・当籤フラグ抽籤テーブル(図111参照)と、高確3において参照される通常ステージ中移行フラグ・当籤フラグ抽籤テーブル(図112参照)と、が設けられている。通常出玉状態においては、非高確、高確1、高確2、及び、高確3のうちの何れかの確率モードに制御される(ステップS4085参照)。通常ステージ中移行フラグ・当籤フラグ抽籤では、図110~図112の通常ステージ中移行フラグ・当籤フラグ抽籤テーブルのうち、現在の確率モードに応じた通常ステージ中移行フラグ・当籤フラグ抽籤テーブルが参照される。
図110~図112に示す通常ステージ中移行フラグ・当籤フラグ抽籤テーブルは、出玉フラググループ5における出玉フラグ(「その他」、「平行スイカ」、「斜めスイカ」、及び、「チェリー」)のそれぞれに対して設けられている。出玉フラググループ5における出玉フラグが「その他」である場合には、図110(a)、図111(a)、又は、図112(a)に示す通常ステージ中移行フラグ・当籤フラグ抽籤テーブルが参照され、出玉フラググループ5における出玉フラグが「平行スイカ」である場合には、図110(b)、図111(b)、又は、図112(b)に示す通常ステージ中移行フラグ・当籤フラグ抽籤テーブルが参照され、出玉フラググループ5における出玉フラグが「斜めスイカ」である場合には、図110(c)、図111(c)、又は、図112(c)に示す通常ステージ中移行フラグ・当籤フラグ抽籤テーブルが参照され、出玉フラググループ5における出玉フラグが「チェリー」である場合には、図110(d)、図111(d)、又は、図112(d)に示す通常ステージ中移行フラグ・当籤フラグ抽籤テーブルが参照される。
各通常ステージ中移行フラグ・当籤フラグ抽籤テーブルにおいては、設定値(「設定1」、「設定2」、「設定3」、「設定4」、「設定5」、及び、「設定6」)ごとに、通常ステージ中移行フラグ・当籤フラグ抽籤の結果(「非当籤」、「チャンスステージA」、「チャンスステージB」、「昇格チャンス」、及び、「疑似BIG」)に対応する抽籤値が規定されている。通常ステージ中移行フラグ・当籤フラグ抽籤の各結果が決定される確率は、「当該結果に対して規定された抽籤値/抽出される可能性のある全ての乱数値の個数(乱数分母:256)」によって表すことができる。
例えば、現在の確率モードが高確1又は高確2であり、出玉フラググループ5における出玉フラグが「斜めスイカ」である場合には、設定値にかかわらず、通常ステージ中移行フラグ・当籤フラグ抽籤の結果として、1/256の確率で「チャンスステージA」が決定され、255/256の確率で「チャンスステージB」が決定される。また、現在の確率モードが高確3であり、出玉フラググループ5における出玉フラグが「平行スイカ」である場合には、設定値にかかわらず、通常ステージ中移行フラグ・当籤フラグ抽籤の結果として、128/256の確率で「非当籤」が決定され、112/256の確率で「昇格チャンス」が決定され、16/256の確率で「疑似BIG」が決定される。
非高確、高確1、及び、高確2においては、通常ステージ中移行フラグ・当籤フラグ抽籤の結果として「昇格チャンス」乃至「疑似BIG」の決定される確率が0であり、「昇格チャンス」乃至「疑似BIG」が決定され得るのは、高確3のみとなっている。これにより、高確3が最も有利な確率モードとなっている。高確1乃至高確2においては、通常ステージ中移行フラグ・当籤フラグ抽籤の結果として「チャンスステージA」乃至「チャンスステージB」の決定される確率が、非高確よりも高くなっている。これにより、高確1及び高確2は、非高確よりも有利な確率モードとなっている。
通常ステージ中移行フラグ・当籤フラグ抽籤の結果として「チャンスステージA」が決定された(チャンスステージAに当籤した)場合、メインCPU101は、チャンスステージA当籤回数カウンタの値に1を加算する。チャンスステージA当籤回数カウンタの値が1以上であることは、チャンスステージAに当籤していることを示す。詳細については後述するが、チャンスステージAに当籤すると、前兆状態を経由してチャンスステージAに移行する(図94及び図95の移行条件(E)参照)。チャンスステージA当籤回数カウンタの値は、チャンスステージAに当籤した回数を示す。チャンスステージAの当籤は、ストックすることができ、チャンスステージA当籤回数カウンタの値に相当する回数だけ、通常ステージからチャンスステージAへと移行することが可能となる。通常ステージからチャンスステージAに移行するとき、チャンスステージA当籤回数カウンタの値が1減算される。
また、通常ステージ中移行フラグ・当籤フラグ抽籤の結果として「チャンスステージB」が決定された(チャンスステージBに当籤した)場合、メインCPU101は、チャンスステージB当籤回数カウンタの値に1を加算する。チャンスステージB当籤回数カウンタの値が1以上であることは、チャンスステージBに当籤していることを示す。詳細については後述するが、チャンスステージBに当籤すると、前兆状態を経由してチャンスステージBに移行する(図94及び図95の移行条件(G)参照)。チャンスステージB当籤回数カウンタの値は、チャンスステージBに当籤した回数を示す。チャンスステージBの当籤は、ストックすることができ、チャンスステージB当籤回数カウンタの値に相当する回数だけ、通常ステージからチャンスステージBへと移行することが可能となる。通常ステージからチャンスステージBに移行するとき、チャンスステージB当籤回数カウンタの値が1減算される。
また、通常ステージ中移行フラグ・当籤フラグ抽籤の結果として「昇格チャンス」が決定された(昇格チャンスに当籤した)場合、メインCPU101は、昇格チャンス当籤フラグをオンにセットする。昇格チャンス当籤フラグは、昇格チャンスに当籤したことを示すフラグである。詳細については後述するが、昇格チャンスに当籤すると、前兆状態を経由して昇格チャンスに移行する(図94及び図95の移行条件(I)参照)。
また、通常ステージ中移行フラグ・当籤フラグ抽籤の結果として「疑似BIG」が決定された(疑似BIGに当籤した)場合、メインCPU101は、疑似BIG当籤フラグをオンにセットする。疑似BIG当籤フラグは、疑似BIGに当籤したことを示すフラグである。詳細については後述するが、疑似BIGに当籤すると、前兆状態を経由して疑似BIGに移行する(図94及び図95の移行条件(J)参照)。なお、昇格チャンス当籤フラグがオンにセットされている状態で、通常ステージ中移行フラグ・当籤フラグ抽籤の結果として「疑似BIG」が決定された(疑似BIGに当籤した)場合、メインCPU101は、昇格チャンス当籤フラグを破棄する(オフにセットする)。
ステップS4082の処理を実行した後、メインCPU101は、ポイント関連処理を実行する(ステップS4083)。ポイント関連処理については、後に図121を用いて説明する。
ステップS4083の処理を実行した後、メインCPU101は、通常ステージ中フラグ当籤時前兆遊技数抽籤処理を実行する(ステップS4084)。通常ステージ中フラグ当籤時前兆遊技数抽籤処理については、後に図124を用いて説明する。
ステップS4084の処理を実行した後、メインCPU101は、確率モード関連処理を実行する(ステップS4085)。確率モード関連処理については、後に図130を用いて説明する。
ステップS4085の処理を実行した後、メインCPU101は、本サブルーチンを終了する。
なお、詳細については後述するが、通常出玉状態(通常ステージ、チャンスステージA、及び、チャンスステージB)においては、非高確、高確1、高確2、及び、高確3のうちの何れかの確率モードに制御される。高確1~3は、基本的に通常ステージを前提としたモードとなっている。高確1は、通常出玉状態において行われた単位遊技の回数が所定値(「251」、「351」、「451」、「551」、「651」、及び、「751」のうちの何れか)に到達したとき(有利区間開始からの規定ハマりゲーム数到達時)に行われる抽籤(図114のステップS4123、並びに、図115及び図116参照)で移行する高確である。当該抽籤は、通常モード1~8に応じて行われる。
高確2は、通常ポイント(図121のステップS4163参照)の値が100ポイントに到達したとき(ポイント到達時)に行われる抽籤(図121のステップS4167、図123、図130のステップS4265、及び、図131(b)参照)やチェリー当籤時に行われる抽籤(図130のステップS4262及び図131(a)参照)などで移行する高確である。抽籤状態(確率モード)の有利度合いは、高確1と高確2とで同等となっている。高確3は、高確1中の高確2当籤又は高確2中の高確1当籤で移行する高確(いわゆる超高確)であり、高確1及び高確2よりもさらに有利度合いの高い状態となっている。
高確1~3は、このような関係性となっている。本遊技機では、いわゆる通常状態(図93での通常ステージ)から遊技者が当たりと認識する状態(「昇格チャンス」及び「疑似BIG」)への主な当籤ルートは、単位遊技の回数が天井ゲーム数(図106(b)参照)に到達したとき、リーチ目役などの当籤役(例えば、図109に示す「リーチ目」乃至「リーチ目BB」に対応する当籤役)による抽籤での当籤、通常ポイントの100ポイント到達毎の抽籤での当籤の3つである。当籤役による抽籤においては、通常ステージよりもチャンスステージA乃至チャンスステージBの方が、「昇格チャンス」乃至「疑似BIG」に当籤しやすくなっている。
そのため、通常ステージでは、まず非高確から高確1・2へ移行させ、高確1・2からチャンスステージ(チャンスステージA乃至チャンスステージB)に移行させて当たりを目指すというゲーム性となる。つまり、高確1・2はチャンスステージへの移行優遇状態として機能する。上述の通り、高確1はゲーム数消化を条件に移行可能なので、いわゆるレア役(スイカやチェリー)が引けない(当籤しない)場合でも高確移行が期待できるものとなっている。高確2は、ポイント到達時に行われる抽籤やチェリー当籤時に行われる抽籤に基づいて移行するため、当籤役によって移行が期待できるものとなっている。
また、高確3は、高確1滞在中の高確2当籤、高確2滞在中の高確1当籤という高確状態の重複によって移行する状態であり、図112(後述)の通り、チャンスステージへの移行はなく、「昇格チャンス」「疑似BIG」の当籤が期待できる状態として機能する。高確3はチャンスステージよりも有利度合いが高いので、チャンスステージへの移行を抑制する仕様とすることにより、高確3の残りゲーム数が存在する状態においては、高確3よりも有利度合いが低い状態への移行によって高確3が終了することがないようになっている。
なお、高確3のような高確の重複で移行する特殊高確状態を持たずに、複数の高確状態が重なった場合(高確1の残りゲーム数と高確2の残りゲーム数の両方が1以上となった場合)に、例えば、高確1のゲーム数消化後に、高確2のゲーム数を消化させる(高確1の終了後に高確2へと移行させる)仕様としてもよい。また、本実施例では、高確1・2は有利度合いが同等の状態としているが、高確2の方が高確1よりも有利度合いが高いこととしてもよいし、その逆としてもよい。
演出面では、非高確は主に昼ステージ、高確1・2は主に夕方ステージ、高確3は主に夜ステージなどとして滞在状態を示唆する演出などを行うとよい。また、特定演出(夜ステージへの移行や、赤文字セリフなど)が発生したときは、高確3への滞在が確定するなど、滞在している状態を確定的に報知する演出を実行可能としてもよい。また、高確1・2の両方で発生する演出や、高確1では発生するが高確2で発生しない演出などを設けて、高確移行の契機を推測可能なゲーム性としてもよい。
<通常出玉状態共通処理>
図113は、主制御回路において行われる通常出玉状態共通処理を示すフローチャートである。
図113に示す通常出玉状態共通処理は、主制御回路100において図104(通常ステージ用遊技開始時処理)のステップS4043で行われる処理である。
通常出玉状態共通処理において、まず、メインCPU101は、内部当籤役決定処理(図26のステップS64参照)により「F_BB確定役A」(図90及び図91参照)が内部当籤役として決定されたか否かを判断する(ステップS4101)。
「F_BB確定役A」が内部当籤役として決定されたと判断した場合、メインCPU101は、通常中ロングフリーズ抽籤処理を実行する(ステップS4102)。この処理において、メインCPU101は、通常中ロングフリーズ抽籤テーブル(図示せず)を参照して、乱数値に基づく抽籤を行うことにより、通常中ロングフリーズ抽籤(1)の結果として、「非当籤」及び「当籤」のうちの何れかを決定し、通常中ロングフリーズ抽籤(1)の結果が「当籤」である場合に、通常中ロングフリーズ抽籤(2)の結果として、「非当籤」及び「当籤」のうちの何れかを決定する。これにより、通常中ロングフリーズ抽籤(1)には1/256の確率で当籤し、通常中ロングフリーズ抽籤(2)には64/256の確率で当籤する。
通常中ロングフリーズ抽籤(1)及び通常中ロングフリーズ抽籤(2)の双方に当籤した場合には、ロングフリーズが発生する。ロングフリーズは、フリーズの一態様であり、上述したフリーズ(図108のステップS4081参照)と比較して、遊技操作が無効にされる期間が長くなっている。通常中ロングフリーズ抽籤(1)及び通常中ロングフリーズ抽籤(2)の双方に当籤した場合、メインCPU101は、当該通常中ロングフリーズ抽籤(1)及び通常中ロングフリーズ抽籤(2)が行われた単位遊技における遊技開始時メイン側演出制御処理(図23のステップS8参照)で、ロングフリーズの実行を制御する。
また、通常中ロングフリーズ抽籤(1)及び通常中ロングフリーズ抽籤(2)の双方に当籤した場合、メインCPU101は、当該通常中ロングフリーズ抽籤(1)及び通常中ロングフリーズ抽籤(2)が行われた単位遊技の次の単位遊技における遊技開始時メイン側演出制御処理(図23のステップS8参照)で、疑似遊技の実行を制御する。また、メインCPU101は、当該通常中ロングフリーズ抽籤(1)及び通常中ロングフリーズ抽籤(2)が行われた単位遊技の次の単位遊技における遊技開始時状態制御処理(図23のステップS6参照)で、出玉状態フラグ格納領域(図20参照)を更新する。これにより、ロングフリーズが発生した単位遊技が消化され、次の単位遊技を開始させるためのスタートレバー7操作を契機として、疑似遊技が行われ、疑似BIGに移行する。
また、通常中ロングフリーズ抽籤(1)及び通常中ロングフリーズ抽籤(2)の双方に当籤した場合、メインCPU101は、疑似BIG(ED)フラグをオンにセットする。疑似BIG(ED)フラグがオンにセットされた場合には、疑似BIGの終了条件が成立したときに再度疑似BIGに制御され、これにより、有利区間が終了するまで疑似BIGが継続することになる。第1実施形態で説明したように、有利区間においてリミット処理(図16参照)が実行された場合(すなわち、有利区間中の遊技の進行にともなって更新される所定値(例えば、有利区間ゲーム数カウンタや有利区間払出数カウンタの値)が規定値(例えば、3000ゲームや1999枚)となった場合)に、有利区間から非有利区間へと移行する。このとき、疑似BIGも終了することになる。なお、このようなリミット処理は行われないこととしてもよい。
なお、通常中ロングフリーズ抽籤(1)及び通常中ロングフリーズ抽籤(2)の双方に当籤した場合、メインCPU101は、チャンスステージA当籤回数カウンタの値、チャンスステージB当籤回数カウンタの値、昇格チャンス当籤フラグ、疑似BIG当籤フラグ、及び、前兆ゲーム数カウンタの値(図108のステップS4082及びステップS4084参照)を全てクリアする。
ステップS4101において「F_BB確定役A」が内部当籤役として決定されていないと判断した場合、又は、ステップS4102の処理を実行した後、メインCPU101は、通常規定遊技数カウンタ更新処理を実行する(ステップS4103)。通常規定遊技数カウンタ更新処理については、後に図114を用いて説明する。
ステップS4103の処理を実行した後、メインCPU101は、天井関連処理を実行する(ステップS4104)。天井関連処理については、後に図118を用いて説明する。
ステップS4104の処理を実行した後、メインCPU101は、昇格チャンス前処理を実行する(ステップS4105)。昇格チャンス前処理については、後に図132を用いて説明する。
ステップS4105の処理を実行した後、メインCPU101は、本サブルーチンを終了する。
<通常規定遊技数カウンタ更新処理>
図114は、主制御回路において行われる通常規定遊技数カウンタ更新処理を示すフローチャートである。図115及び図116は、通常規定遊技数高確1移行抽籤テーブルを示す図である。図117は、天井フェイク準備中抽籤テーブルを示す図である。
図114に示す通常規定遊技数カウンタ更新処理は、主制御回路100において図113(通常出玉状態共通処理)のステップS4103で行われる処理である。
通常規定遊技数カウンタ更新処理において、まず、メインCPU101は、通常規定遊技数カウンタの値に1加算する(ステップS4121)。通常規定遊技数カウンタの値は、通常出玉状態において行われた単位遊技の回数を示し、メインRAM103に記憶されている。通常規定遊技数カウンタの値は、通常出玉状態(通常ステージ、チャンスステージA、及び、チャンスステージB)においてのみ加算され、通常出玉状態以外の出玉状態に移行するときにクリアされる。
次に、メインCPU101は、通常規定遊技数カウンタの値が所定値(「251」、「351」、「451」、「551」、「651」、及び、「751」のうちの何れか)であるか否かを判断する(ステップS4122)。
通常規定遊技数カウンタの値が「251」、「351」、「451」、「551」、「651」、及び、「751」のうちの何れかであると判断した場合、メインCPU101は、通常規定遊技数高確1移行抽籤処理を実行する(ステップS4123)。この処理において、メインCPU101は、通常規定遊技数高確1移行抽籤テーブル(図115及び図116参照)を参照して、乱数値に基づく抽籤を行うことにより、通常規定遊技数高確1移行抽籤の結果として、「非当籤」及び「高確1」のうちの何れかを決定する。
図115及び図116に示す通常規定遊技数高確1移行抽籤テーブルは、通常移行時モード抽籤処理(図105のステップS4061参照)で決定された通常モード(「モード1」、「モード2」、「モード3」、「モード4」、「モード5」、「モード6」、「モード7」、及び、「モード8」)のそれぞれに対して設けられている。通常モードが「モード1」である場合には、図115(a)に示す通常規定遊技数高確1移行抽籤テーブルが参照され、通常モードが「モード2」である場合には、図115(b)に示す通常規定遊技数高確1移行抽籤テーブルが参照され、通常モードが「モード3」である場合には、図115(c)に示す通常規定遊技数高確1移行抽籤テーブルが参照され、通常モードが「モード4」である場合には、図115(d)に示す通常規定遊技数高確1移行抽籤テーブルが参照され、通常モードが「モード5」である場合には、図116(e)に示す通常規定遊技数高確1移行抽籤テーブルが参照され、通常モードが「モード6」である場合には、図116(f)に示す通常規定遊技数高確1移行抽籤テーブルが参照され、通常モードが「モード7」である場合には、図116(g)に示す通常規定遊技数高確1移行抽籤テーブルが参照され、通常モードが「モード8」である場合には、図116(h)に示す通常規定遊技数高確1移行抽籤テーブルが参照される。
各通常規定遊技数高確1移行抽籤テーブルにおいては、通常規定遊技数カウンタの値(「251」、「351」、「451」、「551」、「651」、及び、「751」)ごとに、通常規定遊技数高確1移行抽籤の結果(「非当籤」及び「高確1」)に対応する抽籤値が規定されている。通常規定遊技数高確1移行抽籤の各結果が決定される確率は、「当該結果に対して規定された抽籤値/抽出される可能性のある全ての乱数値の個数(乱数分母:256)」によって表すことができる。例えば、通常モードが「モード1」であり、通常規定遊技数カウンタの値が「251」である場合には、通常規定遊技数高確1移行抽籤の結果として、240/256の確率で「非当籤」が決定され、16/256の確率で「高確1」が決定される。
通常規定遊技数高確1移行抽籤の結果として「高確1」が決定された(高確1に当籤した)場合、メインCPU101は、上述した確率モード(図108のステップS4082参照)として高確1をセットするとともに、高確1遊技数カウンタに「50」をセットする。高確1遊技数カウンタの値は、高確1に滞在可能な単位遊技の残り回数を示し、メインRAM103に記憶されている。高確1遊技数カウンタの値は、0よりも大きい場合に、単位遊技が1回行われるごとに1減算される。高確1遊技数カウンタの値が0になると、高確1から非高確へと移行する。図示しないが、当該減算は、図23(メイン処理)のステップS15の処理(遊技終了時状態制御処理)で行われる。
なお、確率モードとして高確2がセットされている状態(図108のステップS4085参照)で、通常規定遊技数高確1移行抽籤の結果として「高確1」が決定された(高確1に当籤した)場合、メインCPU101は、確率モードとして高確3をセットするとともに、高確3遊技数カウンタに「20」をセットし、高確1遊技数カウンタの値及び後述する高確2保障遊技数カウンタの値をクリアする。高確3遊技数カウンタの値は、高確3に滞在可能な単位遊技の残り回数を示し、メインRAM103に記憶されている。高確3遊技数カウンタの値は、0よりも大きい場合に、単位遊技が1回行われるごとに1減算される。高確3遊技数カウンタの値が0になると、高確3から高確2へと移行する。図示しないが、当該減算は、図23(メイン処理)のステップS15の処理(遊技終了時状態制御処理)で行われる。
ステップS4123の処理を実行した後、メインCPU101は、本サブルーチンを終了する。なお、ステップS4123の処理が実行される時点で、確率モードとして高確3がセットされている場合、メインCPU101は、通常規定遊技数高確1移行抽籤を行わず、本サブルーチンを終了する。
ステップS4122において通常規定遊技数カウンタの値が「251」、「351」、「451」、「551」、「651」、及び、「751」のうちの何れでもないと判断した場合、メインCPU101は、通常規定遊技数カウンタの値が天井ゲーム数(通常移行時天井抽籤(図105のステップS4062参照)で決定された値)であるか否かを判断する(ステップS4124)。
通常規定遊技数カウンタの値が天井ゲーム数であると判断した場合、メインCPU101は、天井準備中をセットする(ステップS4125)。天井準備中は、通常出玉状態において制御される状態であり、前兆状態(チャンスステージA、チャンスステージB、昇格チャンス、及び、疑似BIGの何れかに移行することを示唆する前兆演出が行われる状態)に移行するための準備期間となっている。ステップS4125の処理を実行した後、メインCPU101は、本サブルーチンを終了する。
なお、ステップS4125の処理が実行される時点で、昇格チャンス又は疑似BIGに当籤している場合(昇格チャンス当籤フラグ又は疑似BIG当籤フラグがオンにセットされている場合)、メインCPU101は、天井準備中をセットせずに、本サブルーチンを終了する。また、天井準備中がセットされている状態で、昇格チャンス又は疑似BIGに当籤した場合、メインCPU101は、天井準備中をクリアする。
ステップS4124において通常規定遊技数カウンタの値が天井ゲーム数ではないと判断した場合、メインCPU101は、通常規定遊技数カウンタの値が特定値(「51」、「151」、「201」、「301」、「401」、「501」、「601」、「701」、及び、「801」のうちの何れか)であるか否かを判断する(ステップS4126)。
通常規定遊技数カウンタの値が「51」、「151」、「201」、「301」、「401」、「501」、「601」、「701」、及び、「801」のうちの何れかであると判断した場合、メインCPU101は、天井フェイク準備中抽籤処理を実行する(ステップS4127)。この処理において、メインCPU101は、天井フェイク準備中抽籤テーブル(図117参照)を参照して、乱数値に基づく抽籤を行うことにより、天井フェイク準備中抽籤の結果として、「非当籤」及び「天井フェイク準備中」のうちの何れかを決定する。
図117に示す天井フェイク準備中抽籤テーブルは、通常移行時モード抽籤処理(図105のステップS4061参照)で決定された通常モード(「モード1」、「モード2」、「モード3」、「モード4」、「モード5」、「モード6」、「モード7」、及び、「モード8」)のそれぞれに対して設けられている。通常モードが「モード1」である場合には、図117(a)に示す天井フェイク準備中抽籤テーブルが参照され、通常モードが「モード2」である場合には、図117(b)に示す天井フェイク準備中抽籤テーブルが参照され、通常モードが「モード3」である場合には、図117(c)に示す天井フェイク準備中抽籤テーブルが参照され、通常モードが「モード4」である場合には、図117(d)に示す天井フェイク準備中抽籤テーブルが参照され、通常モードが「モード5」である場合には、図117(e)に示す天井フェイク準備中抽籤テーブルが参照され、通常モードが「モード6」である場合には、図117(f)に示す天井フェイク準備中抽籤テーブルが参照され、通常モードが「モード7」である場合には、図117(g)に示す天井フェイク準備中抽籤テーブルが参照され、通常モードが「モード8」である場合には、図117(h)に示す天井フェイク準備中抽籤テーブルが参照される。
各天井フェイク準備中抽籤テーブルにおいては、通常規定遊技数カウンタの値(「51」、「151」、「201」、「301」、「401」、「501」、「601」、「701」、及び、「801」)ごとに、天井フェイク準備中抽籤の結果(「非当籤」及び「天井フェイク準備中」)に対応する抽籤値が規定されている。天井フェイク準備中抽籤の各結果が決定される確率は、「当該結果に対して規定された抽籤値/抽出される可能性のある全ての乱数値の個数(乱数分母:256)」によって表すことができる。例えば、通常モードが「モード1」であり、通常規定遊技数カウンタの値が「51」である場合には、天井フェイク準備中抽籤の結果として、192/256の確率で「非当籤」が決定され、64/256の確率で「天井フェイク準備中」が決定される。
天井フェイク準備中抽籤の結果として「天井フェイク準備中」が決定された(天井フェイク準備中に当籤した)場合、メインCPU101は、天井フェイク準備中をセットする。天井フェイク準備中は、通常出玉状態において制御される状態であり、ガセ前兆状態(チャンスステージA、チャンスステージB、昇格チャンス、及び、疑似BIGの何れにも当籤していないにもかかわらず前兆演出が行われる状態)に移行するための準備期間となっている。
ステップS4126において通常規定遊技数カウンタの値が「51」、「151」、「201」、「301」、「401」、「501」、「601」、「701」、及び、「801」のうちの何れでもないと判断した場合、又は、ステップS4127の処理を実行した後、メインCPU101は、本サブルーチンを終了する。
なお、ステップS4127の処理が実行される時点で、確率モードとして高確3がセットされている場合、乃至、昇格チャンス又は疑似BIGに当籤している場合(昇格チャンス当籤フラグ又は疑似BIG当籤フラグがオンにセットされている場合)、メインCPU101は、天井フェイク準備中抽籤を行わず、本サブルーチンを終了する。また、天井フェイク準備中がセットされている状態で、昇格チャンス又は疑似BIGに当籤した場合、メインCPU101は、天井フェイク準備中をクリアする。また、通常規定遊技数カウンタの値が「51」、「151」、「201」、「301」、「401」、「501」、「601」、「701」、及び、「801」のうちの何れかである場合であっても、当該値が天井ゲーム数である場合には、ステップS4124の判断結果が「YES」となるため、天井フェイク準備中抽籤は行われないことになる。
なお、本実施形態では、滞在している通常モード(モード1~8)に応じて、ガセ前兆が発生する契機となるゲーム数(発生ゲーム数)の割合に差異を持たせている(天井フェイク準備中抽籤に当籤しやすい通常規定遊技数カウンタの値が、通常モードごとに異なっている)。これにより、発生した前兆が結果として特典(チャンスステージ、昇格チャンス、疑似BIGへの移行)につながらないガセ前兆で終わったとしても、単にハズレであったと遊技者を落胆させるだけにはならず、ガセ前兆の発生ゲーム数に滞在中のモードを推測する手がかりとしての役割を担わせることができる。そのため、モード推測の楽しみや、モードからさらに設定値を推測する楽しみを遊技者に与えることができる。
<天井関連処理>
図118は、主制御回路において行われる天井関連処理を示すフローチャートである。図119及び図120は、天井到達時当籤種別抽籤テーブルを示す図である。
図118に示す天井関連処理は、主制御回路100において図113(通常出玉状態共通処理)のステップS4104で行われる処理である。
天井関連処理において、まず、メインCPU101は、天井準備中(図114のステップS4125参照)がセットされているか否かを判断する(ステップS4141)。
天井準備中がセットされていると判断した場合、メインCPU101は、天井準備中フラグセット抽籤処理を実行する(ステップS4142)。この処理において、メインCPU101は、天井準備中フラグセット抽籤テーブル(図示せず)を参照して、乱数値に基づく抽籤を行うことにより、天井準備中フラグセット抽籤の結果として、「非当籤」及び「当籤」のうちの何れかを決定する。これにより、16/256の確率で天井準備中フラグセット抽籤に当籤する。
なお、天井準備中遊技数カウンタの値が所定値(17)を超えている場合、メインCPU101は、天井準備中フラグセット抽籤の結果として必ず「当籤」を決定する。天井準備中遊技数カウンタの値は、天井準備中がセットされてから行われた単位遊技の回数を示し、メインRAM103に記憶されている。また、ステップS4142の処理が実行される時点で、昇格チャンス又は疑似BIGに当籤している場合(昇格チャンス当籤フラグ又は疑似BIG当籤フラグがオンにセットされている場合)、メインCPU101は、天井準備中フラグセット抽籤を行わず、ステップS4143に処理を移す。
ステップS4142の処理を実行した後、メインCPU101は、天井準備中フラグセット抽籤に当籤したか否かを判断する(ステップS4143)。天井準備中フラグセット抽籤に当籤したと判断した場合、メインCPU101は、天井到達時当籤種別抽籤処理を実行する(ステップS4144)。この処理において、メインCPU101は、天井到達時当籤種別抽籤テーブル(図119及び図120参照)を参照して、乱数値に基づく抽籤を行うことにより、天井到達時当籤種別抽籤の結果として、「非当籤」、「昇格チャンス」、及び、「疑似BIG」のうちの何れかを決定する。
図119及び図120に示す天井到達時当籤種別抽籤テーブルは、通常移行時モード抽籤処理(図105のステップS4061参照)で決定された通常モード(「モード1」、「モード2」、「モード3」、「モード4」、「モード5」、「モード6」、「モード7」、及び、「モード8」)のそれぞれに対して設けられている。通常モードが「モード1」である場合には、図119(a)に示す天井到達時当籤種別抽籤テーブルが参照され、通常モードが「モード2」である場合には、図119(b)に示す天井到達時当籤種別抽籤テーブルが参照され、通常モードが「モード3」である場合には、図119(c)に示す天井到達時当籤種別抽籤テーブルが参照され、通常モードが「モード4」である場合には、図119(d)に示す天井到達時当籤種別抽籤テーブルが参照され、通常モードが「モード5」である場合には、図120(e)に示す天井到達時当籤種別抽籤テーブルが参照され、通常モードが「モード6」である場合には、図120(f)に示す天井到達時当籤種別抽籤テーブルが参照され、通常モードが「モード7」である場合には、図120(g)に示す天井到達時当籤種別抽籤テーブルが参照され、通常モードが「モード8」である場合には、図120(h)に示す天井到達時当籤種別抽籤テーブルが参照される。
各天井到達時当籤種別抽籤テーブルにおいては、設定値(「設定1」、「設定2」、「設定3」、「設定4」、「設定5」、及び、「設定6」)ごとに、天井到達時当籤種別抽籤の結果(「非当籤」、「昇格チャンス」、及び、「疑似BIG」)に対応する抽籤値が規定されている。天井到達時当籤種別抽籤の各結果が決定される確率は、「当該結果に対して規定された抽籤値/抽出される可能性のある全ての乱数値の個数(乱数分母:256)」によって表すことができる。例えば、通常モードが「モード1」であり、設定値が設定1である場合には、天井到達時当籤種別抽籤の結果として、255/256の確率で「昇格チャンス」が決定され、1/256の確率で「疑似BIG」が決定される。
天井到達時当籤種別抽籤の結果として「昇格チャンス」が決定された(昇格チャンスに当籤した)場合、メインCPU101は、昇格チャンス当籤フラグをオンにセットする。上述したように、昇格チャンス当籤フラグは、昇格チャンスに当籤したことを示すフラグである。詳細については後述するが、昇格チャンスに当籤すると、前兆状態を経由して昇格チャンスに移行する(図108のステップS4084参照)。また、天井到達時当籤種別抽籤の結果として「昇格チャンス」が決定された(昇格チャンスに当籤した)場合、メインCPU101は、天井到達時昇格チャンス当籤フラグをオンにセットする。天井到達時昇格チャンス当籤フラグは、天井到達時当籤種別抽籤により昇格チャンスに当籤したことを示すフラグである。
また、天井到達時当籤種別抽籤の結果として「疑似BIG」が決定された(疑似BIGに当籤した)場合、メインCPU101は、疑似BIG当籤フラグをオンにセットする。上述したように、疑似BIG当籤フラグは、疑似BIGに当籤したことを示すフラグである。詳細については後述するが、疑似BIGに当籤すると、前兆状態を経由して疑似BIGに移行する(図108のステップS4084参照)。また、天井到達時当籤種別抽籤の結果として「疑似BIG」が決定された(疑似BIGに当籤した)場合、メインCPU101は、天井到達時疑似BIG当籤フラグをオンにセットする。天井到達時疑似BIG当籤フラグは、天井到達時当籤種別抽籤により疑似BIGに当籤したことを示すフラグである。
ステップS4143において天井準備中フラグセット抽籤に当籤していないと判断した場合、又は、ステップS4144の処理を実行した後、メインCPU101は、本サブルーチンを終了する。なお、ステップS4144の処理を実行した場合、メインCPU101は、天井準備中をクリアする。
ステップS4141において天井準備中がセットされていないと判断した場合、メインCPU101は、天井フェイク準備中(図114のステップS4127参照)がセットされているか否かを判断する(ステップS4145)。
天井フェイク準備中がセットされていると判断した場合、メインCPU101は、天井フェイク準備中フラグセット抽籤処理を実行する(ステップS4146)。この処理において、メインCPU101は、天井フェイク準備中フラグセット抽籤テーブル(図示せず)を参照して、乱数値に基づく抽籤を行うことにより、天井フェイク準備中フラグセット抽籤の結果として、「非当籤」及び「当籤」のうちの何れかを決定する。これにより、20/256の確率で天井フェイク準備中フラグセット抽籤に当籤する。なお、天井フェイク準備中遊技数カウンタの値が所定値(17)を超えている場合、メインCPU101は、天井フェイク準備中フラグセット抽籤の結果として必ず「当籤」を決定する。天井フェイク準備中遊技数カウンタの値は、天井フェイク準備中がセットされてから行われた単位遊技の回数を示し、メインRAM103に記憶されている。
天井フェイク準備中フラグセット抽籤に当籤した場合、メインCPU101は、天井フェイク当籤フラグをオンにセットする。天井フェイク当籤フラグは、天井フェイクに当籤したことを示すフラグである。詳細については後述するが、天井フェイクに当籤すると、前兆状態に移行する。もっとも、チャンスステージA、チャンスステージB、昇格チャンス、及び、疑似BIGのうちの何れかに当籤しない限り、前兆状態が終了しても、これらの出玉状態に移行することはない。すなわち、当該前兆状態は、ガセ前兆演出が行われる状態(ガセ前兆状態)である。また、天井フェイク準備中フラグセット抽籤に当籤した場合、メインCPU101は、天井フェイク準備中をクリアする。
ステップS4145において天井フェイク準備中がセットされていないと判断した場合、又は、ステップS4146の処理を実行した後、メインCPU101は、本サブルーチンを終了する。なお、ステップS4146の処理が実行される時点で、昇格チャンス又は疑似BIGに当籤している場合(昇格チャンス当籤フラグ又は疑似BIG当籤フラグがオンにセットされている場合)、メインCPU101は、天井フェイク準備中フラグセット抽籤を行わず、本サブルーチンを終了する。
<ポイント関連処理>
図121は、主制御回路において行われるポイント関連処理を示すフローチャートである。図122は、ポイント獲得抽籤テーブルを示す図である。図123は、ポイント到達時抽籤テーブルを示す図である。
図121に示すポイント関連処理は、主制御回路100において図108(通常ステージ専用処理)のステップS4083で行われる処理である。
ポイント関連処理において、まず、メインCPU101は、内部当籤役決定処理(図26のステップS64参照)により「F_チェリー」(図90及び図91参照)が内部当籤役として決定されたか否かを判断する(ステップS4161)。「F_チェリー」が内部当籤役として決定されたと判断した場合、メインCPU101は、チェリーカウンタの値に1加算する(ステップS4162)。チェリーカウンタの値は、「F_チェリー」が内部当籤役として決定された回数を示し、メインRAM103に記憶されている。チェリーカウンタの値は、通常ステージにおいてのみ加算され、上限値は4となっている。
ステップS4161において「F_チェリー」が内部当籤役として決定されていないと判断した場合、又は、ステップS4162の処理を実行した後、メインCPU101は、ポイント獲得抽籤処理を実行する(ステップS4163)。この処理において、メインCPU101は、ポイント獲得抽籤テーブル(図122参照)を参照して、出玉フラググループ3における出玉フラグ(図97参照)及び乱数値に基づく抽籤を行うことにより、ポイント獲得抽籤の結果として、「非当籤」、「5」、「10」、「20」、「30」、「40」、「50」、及び、「100」のうちの何れかを決定する。
図122に示すポイント獲得抽籤テーブルは、出玉フラググループ3における出玉フラグ(「その他」、「リプベル」、「弱レア役」、「斜めスイカ」、及び、「リーチ目orリーチ目BB」)のそれぞれに対して設けられている。出玉フラググループ3における出玉フラグが「その他」である場合には、図122(a)に示すポイント獲得抽籤テーブルが参照され、出玉フラググループ3における出玉フラグが「リプベル」である場合には、図122(b)に示すポイント獲得抽籤テーブルが参照され、出玉フラググループ3における出玉フラグが「弱レア役」である場合には、図122(c)に示すポイント獲得抽籤テーブルが参照され、出玉フラググループ3における出玉フラグが「斜めスイカ」である場合には、図122(d)に示すポイント獲得抽籤テーブルが参照され、出玉フラググループ3における出玉フラグが「リーチ目」又は「リーチ目BB」である場合には、図122(e)に示すポイント獲得抽籤テーブルが参照される。
各ポイント獲得抽籤テーブルにおいては、チェリーカウンタの値(「0」、「1」、「2」、「3」、及び、「4」)ごとに、ポイント獲得抽籤の結果(「非当籤」、「5」、「10」、「20」、「30」、「40」、「50」、及び、「100」)に対応する抽籤値が規定されている。ポイント獲得抽籤の各結果が決定される確率は、「当該結果に対して規定された抽籤値/抽出される可能性のある全ての乱数値の個数(乱数分母:256)」によって表すことができる。例えば、出玉フラググループ3における出玉フラグが「リプベル」であり、チェリーカウンタの値が「4」である場合には、ポイント獲得抽籤の結果として、192/256の確率で「30」が決定され、32/256の確率で「50」が決定され、32/256の確率で「100」が決定される。
ポイント獲得抽籤の結果として「0」よりも大きな値が決定された(ポイント獲得抽籤に当籤した)場合、メインCPU101は、当該値を通常ポイントの値に加算する。通常ポイントの値は、ポイント到達時抽籤(ステップS4165参照)において使用されるものであり、メインRAM103に記憶されている。サブ演出表示部22(図1参照)には、通常ポイントの値に対応する画像(例えば、メーター等)が表示されており、通常ポイントがどの程度溜まっているのかを遊技者が視認可能となっている。当該メーターが満タンになったとき、ポイント到達時抽籤が行われることになる。
なお、通常ポイントの値が加算される際(ポイント獲得時)には、ポイント獲得を示す演出を行っても良い。本実施例では、図122(b)に示す「リプベル」に対応する内部当籤役(リプレイ乃至共通ベル)に応じて通常ポイントが加算されるため、例えば、全リール停止後にリプレイ乃至共通ベルが入賞した状態でリプレイ乃至共通ベルの入賞後エフェクト(画面又はリールバックライトなどから通常ポイントの値に対応する画像(メーター等)へ向けて光が流れるような演出)を行って、リプレイ乃至共通ベルの当籤によってメーターの値が増えるというゲーム性を遊技者に分かりやすいものとしてもよい。また、スタートレバー操作後から全リール停止より前のタイミングでポイントの獲得を示唆する演出やポイント獲得確定演出を発生可能としてもよい。このような構成とすることで、特にあと少しで100ポイントに到達するという局面での興趣が高まる。
また、加算後の通常ポイントの値が100以上である場合、メインCPU101は、ポイント到達フラグをオンにセットする。ポイント到達フラグは、通常ポイントの値が100に到達したことを示すフラグである。一の単位遊技においてポイント到達フラグがオンにセットされた場合、当該単位遊技の次の単位遊技におけるポイント関連処理が開始するとき、メインCPU101は、ポイント到達フラグをオフにセットし、ポイント到達時抽籤フラグをオンにセットする。ポイント到達時抽籤フラグは、ポイント到達時抽籤が行われることを示すフラグである。
ステップS4163の処理を実行した後、メインCPU101は、前回の単位遊技で通常ポイントの値が100に到達したか否かを判断する(ステップS4164)。メインCPU101は、ポイント到達時抽籤フラグを参照することにより、前回の単位遊技で通常ポイントの値が100に到達したことを認識することができる。
前回の単位遊技で通常ポイントの値が100に到達したと判断した場合、メインCPU101は、ポイント到達回数カウンタの値に1加算する(ステップS4165)。上述したように、ポイント到達回数カウンタの値は、通常ポイントの値が100に到達した回数を示し、メインRAM103に記憶されている。ポイント到達回数カウンタの値は、通常ステージにおいてのみ加算され、通常出玉状態(通常ステージ、チャンスステージA、及び、チャンスステージB)以外の出玉状態に移行するときにクリアされる。
そして、メインCPU101は、ポイントモード抽籤処理を実行する(ステップS4166)。この処理において、メインCPU101は、ポイントモード抽籤テーブル(図107参照)を参照して、乱数値に基づく抽籤を行うことにより、ポイントモード抽籤の結果(ポイントモード)として、「ポイントモード1」、「ポイントモード2」、及び、「ポイントモード3」のうちの何れかを決定する。この処理は、図105のステップS4063の処理と同様の処理であるため、ここでの説明は省略する。
次に、メインCPU101は、ポイント到達時抽籤処理を実行する(ステップS4167)。この処理において、メインCPU101は、ポイント到達時抽籤テーブル(図123参照)を参照して、乱数値に基づく抽籤を行うことにより、ポイント到達時抽籤の結果として、「高確2」、「チャンスステージA」、「チャンスステージB」、「昇格チャンス」、及び、「疑似BIG」のうちの何れかを決定する。
図123に示すポイント到達時抽籤テーブルは、『ポイント到達回数カウンタ「0」』、『ポイント到達回数カウンタ「1、3、5、7」』、『ポイント到達回数カウンタ「2、4、6、8」』、並びに、『ポイント到達回数カウンタ「9以上」or「ポイントモード3」』のそれぞれに対して設けられている。ポイント到達回数カウンタの値が「0」である場合には、図123(a)に示すポイント到達時抽籤テーブルが参照され、ポイント到達回数カウンタの値が「1」、「3」、「5」、及び、「7」のうちの何れか(奇数)である場合には、図123(b)に示すポイント到達時抽籤テーブルが参照され、ポイント到達回数カウンタの値が「2」、「4」、「6」、及び、「8」のうちの何れか(偶数)である場合には、図123(c)に示すポイント到達時抽籤テーブルが参照され、ポイント到達回数カウンタの値が「9」以上である場合、又は、ポイントモード(ステップS4166参照)が「ポイントモード3」である場合には、図123(d)に示すポイント到達時抽籤テーブルが参照される。
各ポイント到達時抽籤テーブルにおいては、設定値(「設定1」、「設定2」、「設定3」、「設定4」、「設定5」、及び、「設定6」)ごとに、ポイント到達時抽籤の結果(「高確2」、「チャンスステージA」、「チャンスステージB」、「昇格チャンス」、及び、「疑似BIG」)に対応する抽籤値が規定されている。ポイント到達時抽籤の各結果が決定される確率は、「当該結果に対して規定された抽籤値/抽出される可能性のある全ての乱数値の個数(乱数分母:256)」によって表すことができる。
例えば、ポイント到達回数カウンタの値が「1」、「3」、「5」、及び、「7」のうちの何れか(奇数)であり、設定値が設定6である場合には、ポイント到達時抽籤の結果として、170/256の確率で「高確2」が決定され、76/256の確率で「チャンスステージA」が決定され、2/256の確率で「チャンスステージB」が決定され、8/256の確率で「昇格チャンス」が決定される。また、ポイント到達回数カウンタの値が「9」以上である場合、又は、ポイントモードが「ポイントモード3」である場合には、設定値にかかわらず、256/256の確率で「疑似BIG」が決定される。
ポイント到達時抽籤の結果として「高確2」が決定された場合、メインCPU101は、ポイント到達時高確2当籤フラグをオンにセットする。ポイント到達時高確2当籤フラグは、ポイント到達時抽籤の結果として「高確2」が決定されたことを示すフラグである。詳細については後述するが、ポイント到達時高確2当籤フラグがオンにセットされている場合には、非高確乃至高確1から高確2乃至高確3へと確率モードが移行する可能性がある(図108のステップS4085参照)。
また、ポイント到達時抽籤の結果として「チャンスステージA」が決定された(チャンスステージAに当籤した)場合、メインCPU101は、チャンスステージA当籤回数カウンタの値に1を加算する。上述したように、チャンスステージA当籤回数カウンタの値が1以上であることは、チャンスステージAに当籤していることを示す。詳細については後述するが、チャンスステージAに当籤すると、前兆状態を経由してチャンスステージAに移行する(図108のステップS4084参照)。また、ポイント到達時抽籤の結果として「チャンスステージA」が決定された(チャンスステージAに当籤した)場合、メインCPU101は、ポイント到達時チャンスステージA当籤回数カウンタの値に1を加算する。ポイント到達時チャンスステージA当籤回数カウンタの値が1以上であることは、ポイント到達時抽籤によりチャンスステージAに当籤していることを示す。
また、ポイント到達時抽籤の結果として「チャンスステージB」が決定された(チャンスステージBに当籤した)場合、メインCPU101は、チャンスステージB当籤回数カウンタの値に1を加算する。上述したように、チャンスステージB当籤回数カウンタの値が1以上であることは、チャンスステージBに当籤していることを示す。詳細については後述するが、チャンスステージBに当籤すると、前兆状態を経由してチャンスステージBに移行する(図108のステップS4084参照)。また、ポイント到達時抽籤の結果として「チャンスステージB」が決定された(チャンスステージBに当籤した)場合、メインCPU101は、ポイント到達時チャンスステージB当籤回数カウンタの値に1を加算する。ポイント到達時チャンスステージB当籤回数カウンタの値が1以上であることは、ポイント到達時抽籤によりチャンスステージBに当籤していることを示す。
また、ポイント到達時抽籤の結果として「昇格チャンス」が決定された(昇格チャンスに当籤した)場合、メインCPU101は、昇格チャンス当籤フラグをオンにセットする。上述したように、昇格チャンス当籤フラグは、昇格チャンスに当籤したことを示すフラグである。詳細については後述するが、昇格チャンスに当籤すると、前兆状態を経由して昇格チャンスに移行する(図108のステップS4084参照)。また、ポイント到達時抽籤の結果として「昇格チャンス」が決定された(昇格チャンスに当籤した)場合、メインCPU101は、ポイント到達時昇格チャンス当籤フラグをオンにセットする。ポイント到達時昇格チャンス当籤フラグは、ポイント到達時抽籤により昇格チャンスに当籤したことを示すフラグである。
また、ポイント到達時抽籤の結果として「疑似BIG」が決定された(疑似BIGに当籤した)場合、メインCPU101は、疑似BIG当籤フラグをオンにセットする。上述したように、疑似BIG当籤フラグは、疑似BIGに当籤したことを示すフラグである。詳細については後述するが、疑似BIGに当籤すると、前兆状態を経由して疑似BIGに移行する(図108のステップS4084参照)。また、ポイント到達時抽籤の結果として「疑似BIG」が決定された(疑似BIGに当籤した)場合、メインCPU101は、ポイント到達時疑似BIG当籤フラグをオンにセットする。ポイント到達時疑似BIG当籤フラグは、ポイント到達時抽籤により疑似BIGに当籤したことを示すフラグである。
以上より、ポイント到達回数カウンタの値が「9」以上である場合、又は、ポイントモードとしてポイントモード3がセットされている場合において、ポイント到達時抽籤が行われた場合には、疑似BIGに移行することが確定する。上述した通常ポイントの値に対応する画像(例えば、メーター等)には、現在のポイントモードに応じた色が付されている。これにより、例えば、ポイントモードとしてポイントモード3がセットされている場合には、当該メーターの色が所定色(例えば、金色)となる。なお、ステップS4167の処理を実行したとき、メインCPU101は、通常ポイントの値から100を減算する。
ステップS4164において前回の単位遊技で通常ポイントの値が100に到達していないと判断した場合、又は、ステップS4167の処理を実行した後、メインCPU101は、本サブルーチンを終了する。
なお、ステップS4164において前回の単位遊技で通常ポイントの値が100に到達したと判断した場合であっても、チャンスステージA、チャンスステージB、昇格チャンス、又は、疑似BIGに当籤している場合(チャンスステージA当籤回数カウンタの値若しくはチャンスステージB当籤回数カウンタの値が1以上である場合、又は、昇格チャンス当籤フラグ若しくは疑似BIG当籤フラグがオンにセットされている場合)、確率モードとして高確3がセットされている場合、乃至、前兆状態中である場合、メインCPU101は、ステップS4165~ステップS4167の処理を実行せずに、本サブルーチンを終了する。もっとも、これらの場合であっても、ポイントモードとしてポイントモード3がセットされている場合には、ステップS4165~ステップS4167の処理を実行することとしてもよい。
ここで、前兆状態にはガセ前兆状態も含まれているところ、ガセ前兆状態中である場合においても、ステップS4165~ステップS4167の処理(ポイント到達時抽籤)は実行されない。上述したように、ポイント到達時抽籤が行われた場合には通常ポイントの値から100が減算されるところ、サブ演出表示部22に表示されている上記メーターを見ることで、遊技者は、ポイント到達時抽籤が行われたことを認識することができる。仮に、本前兆状態中にはポイント到達時抽籤を行わない一方、ガセ前兆状態中にはポイント到達時抽籤を行うこととすれば、当該メーターを通じて、現在行われている前兆演出がガセ前兆演出であることが遊技者に見抜かれてしまう可能性がある。この点、本実施形態では、本前兆状態と同様に、ガセ前兆状態も主制御回路100で管理しているため(図118のステップS4146参照)、ガセ前兆状態中においてポイント到達時抽籤を行わないように構成することが可能であり、これにより、本前兆演出とガセ前兆演出との区別を行うことを困難にし、前兆演出に対する遊技者の期待感を確保することができる。
なお、通常ポイントの値が規定値(100ポイント)に到達した場合(100ポイント到達時)には、100ポイント到達を示す到達演出を行っても良い。ここで、単にポイントによる抽籤(ポイント到達時抽籤)を受けられる旨を示すだけの演出でも良いが、滞在中のポイントモードや設定値、ポイント到達回数カウンタの値などを参照して、特典の当籤期待度や当たりやすい特典の種別を示唆するような演出を行うものとしてもよい。例えば、100ポイント到達時にメーターが点滅するパターンをデフォルト演出とし、メーターに雷が落ちるエフェクトが発生すれば特典(例えば、昇格チャンス乃至疑似BIG)の当籤期待度が高いなどとしても良い。また、通常ポイントの値に対応するメーター等の画像と関連のない画像などを表示する演出としてもよい。例えば、画面に登場するミニキャラの種別で期待度などを示唆するものとしてもよい。
また、本実施形態では、100ポイント到達の次の単位遊技でポイント到達時抽籤処理が実行されるため、以上のような特典の当籤期待度や当たりやすい特典の種別を示唆する演出などを、上述したリプレイ乃至共通ベルの入賞後エフェクトが発生した単位遊技の次の単位遊技中に発生させるように構成することが可能である。例えば、ポイント到達時抽籤が行われてから当該抽籤の結果の報知が行われるよりも前に(例えば、ポイント到達時抽籤が行われた単位遊技におけるスタートレバー操作後全リール停止前)に当該ポイント到達時抽籤の結果に応じて当該演出を行うこととしてもよい。この場合、ポイント到達時抽籤の結果は、当該抽籤が行われた単位遊技における全リール停止時に報知されることとしてもよい。
また、前兆状態中のポイント関連処理については、以下のような構成を採用することが可能である。例えば、前兆状態中はガセ前兆・本前兆のいずれである場合においてもメーターを非表示として、前兆演出に遊技者が集中できるようにしてもよい(仕様例1)。また、ガセ前兆中に通常ポイントの値が100ポイントに到達し、ポイント到達時抽籤が行われた場合であっても結果は即座に報知せず、前兆終了後に、ポイント到達を示す演出やポイント到達時抽籤が行われた旨を示す演出を行ったり、抽籤結果の報知を行ったりするものとしてもよい(仕様例2)。また、仕様例1と仕様例2とを組み合わせてもよい。
ここで、非前兆状態においてポイント到達時抽籤が行われた場合、当該ポイント到達時抽籤の結果は、当該ポイント到達時抽籤が行われた単位遊技における全リール停止時に報知するように構成することが可能である。仕様例2は、前兆状態においてポイント到達時抽籤が行われた場合に、前兆終了後に当該結果を報知するのを原則としつつ、抽籤結果が昇格チャンスや疑似BIGの当籤である場合には、前兆中に当該結果を報知するものであることが望ましい。この場合は、ガセ前兆中の演出状態に対応する当り報知演出を出すものとして違和感なく演出を行うとよい。なお、上述したように、ガセ前兆が発生した場合には、設定値を推測することが可能であるところ、ガセ前兆中にポイント到達時抽籤により昇格チャンス乃至疑似BIGに当籤したことを報知する場合、当該前兆がガセであったのか否かが不明であるものとした方が、設定推測の難易度を高めることができる。
また、ガセ前兆中に通常ポイントの値が100ポイントに到達した場合は、ポイント到達時抽籤の実行を当該ガセ前兆の終了時、あるいは、ガセ前兆終了から1~3ゲーム後などまで先送りしてもよい(仕様例3)。この場合は、ポイント到達を示す演出やポイント到達時抽籤が行われた旨を示す演出、抽籤結果の報知等も合わせて先送りされる。このようにすることで、昇格チャンス乃至疑似BIGに当籤して移行する状況において、当該当籤を契機として前兆に移行したのか、あるいは、前兆中に行われたポイント到達時抽籤により昇格チャンス乃至疑似BIGに当籤したのかが、遊技者にとって分かりやすい仕様となる。
<通常ステージ中フラグ当籤時前兆遊技数抽籤処理>
図124は、主制御回路において行われる通常ステージ中フラグ当籤時前兆遊技数抽籤処理を示すフローチャートである。図125は、主制御回路において行われる通常ステージ中疑似BIG・昇格チャンス当籤時前兆遊技数抽籤処理を示すフローチャートである。図126は、主制御回路において行われる通常ステージ中チャンスステージ当籤時前兆遊技数抽籤処理を示すフローチャートである。図127(a)は、通常ステージ中(ポイント到達時)疑似BIG・昇格チャンス当籤時前兆遊技数抽籤テーブルを示す図である。図127(b)は、通常ステージ中(天井到達時)疑似BIG・昇格チャンス当籤時前兆遊技数抽籤テーブルを示す図である。図127(c)は、通常ステージ中(基本)疑似BIG・昇格チャンス当籤時前兆遊技数抽籤テーブルを示す図である。図128(d)は、通常ステージ中(ポイント到達時)チャンスステージ当籤時前兆遊技数抽籤テーブルを示す図である。図128(e)は、通常ステージ中(基本)チャンスステージ当籤時前兆遊技数抽籤テーブルを示す図である。図128(f)は、通常ステージ中天井フェイク当籤時前兆遊技数抽籤テーブルを示す図である。
図124に示す通常ステージ中フラグ当籤時前兆遊技数抽籤処理は、主制御回路100において図108(通常ステージ専用処理)のステップS4084で行われる処理である。
通常ステージ中フラグ当籤時前兆遊技数抽籤処理において、まず、メインCPU101は、前兆遊技数カウンタの値が0であるか否かを判断する(ステップS4181)。前兆遊技数カウンタの値は、前兆状態に制御される単位遊技の残り回数を示し、メインRAM103に記憶されている。通常ステージ中の前兆状態においては、チャンスステージA、チャンスステージB、昇格チャンス、及び、疑似BIGのうちの何れかに移行することを示唆する前兆演出が行われる。前兆遊技数カウンタの値が0ではない(1以上である)ことは、前兆状態中であることを示している。
前兆遊技数カウンタの値が0ではないと判断した場合、メインCPU101は、本サブルーチンを終了する。一方、前兆遊技数カウンタの値が0であると判断した場合、メインCPU101は、疑似BIG当籤フラグがオンにセットされているか否かを判断する(ステップS4182)。上述したように、疑似BIG当籤フラグは、疑似BIGに当籤したことを示すフラグである(図108のステップS4082、図118のステップS4144、及び、図121のステップS4167参照)。
疑似BIG当籤フラグがオンにセットされていないと判断した場合、メインCPU101は、昇格チャンス当籤フラグがオンにセットされているか否かを判断する(ステップS4183)。上述したように、昇格チャンス当籤フラグは、昇格チャンスに当籤したことを示すフラグである(図108のステップS4082、図118のステップS4144、及び、図121のステップS4167参照)。
ステップS4182において疑似BIG当籤フラグがオンにセットされていると判断した場合、又は、ステップS4183において昇格チャンス当籤フラグがオンにセットされていると判断した場合、メインCPU101は、通常ステージ中疑似BIG・昇格チャンス当籤時前兆遊技数抽籤処理を実行する(ステップS4184)。ここで、図125を用いて、通常ステージ中疑似BIG・昇格チャンス当籤時前兆遊技数抽籤処理について説明する。
通常ステージ中疑似BIG・昇格チャンス当籤時前兆遊技数抽籤処理において、まず、メインCPU101は、ポイント到達時疑似BIG当籤フラグ又はポイント到達時昇格チャンス当籤フラグがオンにセットされているか否かを判断する(ステップS4201)。上述したように、ポイント到達時疑似BIG当籤フラグは、ポイント到達時抽籤により疑似BIGに当籤したことを示すフラグであり、ポイント到達時昇格チャンス当籤フラグは、ポイント到達時抽籤により昇格チャンスに当籤したことを示すフラグである(図121のステップS4167参照)。
ポイント到達時疑似BIG当籤フラグ又はポイント到達時昇格チャンス当籤フラグがオンにセットされていると判断した場合、メインCPU101は、通常ステージ中(ポイント到達時)疑似BIG・昇格チャンス当籤時前兆遊技数抽籤を実行する(ステップS4202)。この処理において、メインCPU101は、通常ステージ中(ポイント到達時)疑似BIG・昇格チャンス当籤時前兆遊技数抽籤テーブル(図127(a)参照)を参照して、乱数値に基づく抽籤を行うことにより、通常ステージ中(ポイント到達時)疑似BIG・昇格チャンス当籤時前兆遊技数抽籤の結果(前兆遊技数候補)として、「0」、「1~4」、「5~8」、「9~12」、「13~16」、「17~20」、「21~24」、「25~28」、及び、「29~32」のうちの何れかを決定する。
図127(a)に示す通常ステージ中(ポイント到達時)疑似BIG・昇格チャンス当籤時前兆遊技数抽籤テーブルにおいては、通常ステージ中(ポイント到達時)疑似BIG・昇格チャンス当籤時前兆遊技数抽籤の結果(「0」、「1~4」、「5~8」、「9~12」、「13~16」、「17~20」、「21~24」、「25~28」、及び、「29~32」)に対応する抽籤値が規定されている。通常ステージ中(ポイント到達時)疑似BIG・昇格チャンス当籤時前兆遊技数抽籤の各結果が決定される確率は、「当該結果に対して規定された抽籤値/抽出される可能性のある全ての乱数値の個数(乱数分母:256)」によって表すことができる。
これにより、通常ステージ中(ポイント到達時)疑似BIG・昇格チャンス当籤時前兆遊技数抽籤の結果(前兆遊技数候補)として、64/256の確率で「0」が決定され、32/256の確率で「1~4」が決定され、128/256の確率で「5~8」が決定され、16/256の確率で「9~12」が決定され、16/256の確率で「13~16」が決定される。決定された前兆遊技数候補には、複数の数値が含まれる場合がある。この場合、メインCPU101は、さらに乱数値に基づく抽籤を行うことにより、当該複数の数値のうちの一の数値を決定する。メインCPU101は、このようにして決定された一の数値を前兆遊技数として決定する。なお、ポイントモードとしてポイントモード3がセットされている場合には、前兆遊技数として「0」を決定することとしてもよい。
そして、メインCPU101は、ステップS4202で決定された前兆遊技数に1を加えた数を前兆遊技数カウンタにセットし(ステップS4203)、本サブルーチンを終了する。
ステップS4201においてポイント到達時疑似BIG当籤フラグ及びポイント到達時昇格チャンス当籤フラグが何れもオンにセットされていないと判断した場合、メインCPU101は、天井到達時疑似BIG当籤フラグ又は天井到達時昇格チャンス当籤フラグがオンにセットされているか否かを判断する(ステップS4204)。上述したように、天井到達時疑似BIG当籤フラグは、天井到達時当籤種別抽籤により疑似BIGに当籤したことを示すフラグであり、天井到達時昇格チャンス当籤フラグは、天井到達時当籤種別抽籤により昇格チャンスに当籤したことを示すフラグである(図118のステップS4144参照)。
天井到達時疑似BIG当籤フラグ又は天井到達時昇格チャンス当籤フラグがオンにセットされていると判断した場合、メインCPU101は、通常ステージ中(天井到達時)疑似BIG・昇格チャンス当籤時前兆遊技数抽籤を実行する(ステップS4205)。この処理において、メインCPU101は、通常ステージ中(天井到達時)疑似BIG・昇格チャンス当籤時前兆遊技数抽籤テーブル(図127(b)参照)を参照して、乱数値に基づく抽籤を行うことにより、通常ステージ中(天井到達時)疑似BIG・昇格チャンス当籤時前兆遊技数抽籤の結果(前兆遊技数候補)として、「0」、「1~4」、「5~8」、「9~12」、「13~16」、「17~20」、「21~24」、「25~28」、及び、「29~32」のうちの何れかを決定する。
図127(b)に示す通常ステージ中(天井到達時)疑似BIG・昇格チャンス当籤時前兆遊技数抽籤テーブルの基本的な構成は、図127(a)に示す通常ステージ中(ポイント到達時)疑似BIG・昇格チャンス当籤時前兆遊技数抽籤テーブルと同様である。これにより、メインCPU101は、一の数値を前兆遊技数として決定する。
そして、メインCPU101は、ステップS4205で決定された前兆遊技数に1を加えた数を前兆遊技数カウンタにセットし(ステップS4206)、本サブルーチンを終了する。
ステップS4204において天井到達時疑似BIG当籤フラグ及び天井到達時昇格チャンス当籤フラグが何れもオンにセットされていないと判断した場合、メインCPU101は、通常ステージ中(基本)疑似BIG・昇格チャンス当籤時前兆遊技数抽籤を実行する(ステップS4207)。この処理において、メインCPU101は、通常ステージ中(基本)疑似BIG・昇格チャンス当籤時前兆遊技数抽籤テーブル(図127(c)参照)を参照して、乱数値に基づく抽籤を行うことにより、通常ステージ中(基本)疑似BIG・昇格チャンス当籤時前兆遊技数抽籤の結果(前兆遊技数候補)として、「0」、「1~4」、「5~8」、「9~12」、「13~16」、「17~20」、「21~24」、「25~28」、及び、「29~32」のうちの何れかを決定する。
図127(c)に示す通常ステージ中(基本)疑似BIG・昇格チャンス当籤時前兆遊技数抽籤テーブルの基本的な構成は、図127(a)に示す通常ステージ中(ポイント到達時)疑似BIG・昇格チャンス当籤時前兆遊技数抽籤テーブルと同様である。これにより、メインCPU101は、一の数値を前兆遊技数として決定する。
そして、メインCPU101は、ステップS4207で決定された前兆遊技数に1を加えた数を前兆遊技数カウンタにセットし(ステップS4208)、本サブルーチンを終了する。
以上、図125を用いて、図124のステップS4184で行われる通常ステージ中疑似BIG・昇格チャンス当籤時前兆遊技数抽籤処理について説明した。図124に説明を戻す。ステップS4184の処理を実行した後、メインCPU101は、本サブルーチンを終了する。
ステップS4183において昇格チャンス当籤フラグがオンにセットされていないと判断した場合、メインCPU101は、チャンスステージB当籤回数カウンタの値が1以上であるか否かを判断する(ステップS4185)。上述したように、チャンスステージB当籤回数カウンタの値が1以上であることは、チャンスステージBに当籤していることを示す(図108のステップS4082及び図121のステップS4167参照)。
チャンスステージB当籤回数カウンタの値が1未満(0)であると判断した場合、メインCPU101は、チャンスステージA当籤回数カウンタの値が1以上であるか否かを判断する(ステップS4186)。上述したように、チャンスステージA当籤回数カウンタの値が1以上であることは、チャンスステージAに当籤していることを示す(図108のステップS4082及び図121のステップS4167参照)。
ステップS4185においてチャンスステージB当籤回数カウンタの値が1以上であると判断した場合、又は、ステップS4186においてチャンスステージA当籤回数カウンタの値が1以上であると判断した場合、メインCPU101は、通常ステージ中チャンスステージ当籤時前兆遊技数抽籤処理を実行する(ステップS4187)。ここで、図126を用いて、通常ステージ中チャンスステージ当籤時前兆遊技数抽籤処理について説明する。
通常ステージ中チャンスステージ当籤時前兆遊技数抽籤処理において、まず、メインCPU101は、ポイント到達時チャンスステージA当籤回数カウンタの値又はポイント到達時チャンスステージB当籤回数カウンタの値が1以上であるか否かを判断する(ステップS4221)。上述したように、ポイント到達時チャンスステージA当籤回数カウンタの値が1以上であることは、ポイント到達時抽籤によりチャンスステージAに当籤していることを示し、ポイント到達時チャンスステージB当籤回数カウンタの値が1以上であることは、ポイント到達時抽籤によりチャンスステージBに当籤していることを示す(図121のステップS4167参照)。
ポイント到達時チャンスステージA当籤回数カウンタの値又はポイント到達時チャンスステージB当籤回数カウンタの値が1以上であると判断した場合、メインCPU101は、通常ステージ中(ポイント到達時)チャンスステージ当籤時前兆遊技数抽籤を実行する(ステップS4222)。この処理において、メインCPU101は、通常ステージ中(ポイント到達時)チャンスステージ当籤時前兆遊技数抽籤テーブル(図128(d)参照)を参照して、乱数値に基づく抽籤を行うことにより、通常ステージ中(ポイント到達時)チャンスステージ当籤時前兆遊技数抽籤の結果(前兆遊技数候補)として、「0」、「1~4」、「5~8」、「9~12」、「13~16」、「17~20」、「21~24」、「25~28」、及び、「29~32」のうちの何れかを決定する。
図128(d)に示す通常ステージ中(ポイント到達時)チャンスステージ当籤時前兆遊技数抽籤テーブルの基本的な構成は、図127(a)に示す通常ステージ中(ポイント到達時)疑似BIG・昇格チャンス当籤時前兆遊技数抽籤テーブルと同様である。これにより、メインCPU101は、一の数値を前兆遊技数として決定する。
そして、メインCPU101は、ステップS4222で決定された前兆遊技数に1を加えた数を前兆遊技数カウンタにセットし(ステップS4223)、本サブルーチンを終了する。
ステップS4221においてポイント到達時チャンスステージA当籤回数カウンタの値及びポイント到達時チャンスステージB当籤回数カウンタの値が何れも1未満(0)であると判断した場合、メインCPU101は、通常ステージ中(基本)チャンスステージ当籤時前兆遊技数抽籤を実行する(ステップS4224)。この処理において、メインCPU101は、通常ステージ中(基本)チャンスステージ当籤時前兆遊技数抽籤テーブル(図128(e)参照)を参照して、乱数値に基づく抽籤を行うことにより、通常ステージ中(基本)チャンスステージ当籤時前兆遊技数抽籤の結果(前兆遊技数候補)として、「0」、「1~4」、「5~8」、「9~12」、「13~16」、「17~20」、「21~24」、「25~28」、及び、「29~32」のうちの何れかを決定する。
図128(e)に示す通常ステージ中(基本)チャンスステージ当籤時前兆遊技数抽籤テーブルの基本的な構成は、図127(a)に示す通常ステージ中(ポイント到達時)疑似BIG・昇格チャンス当籤時前兆遊技数抽籤テーブルと同様である。これにより、メインCPU101は、一の数値を前兆遊技数として決定する。
そして、メインCPU101は、ステップS4224で決定された前兆遊技数に1を加えた数を前兆遊技数カウンタにセットし(ステップS4225)、本サブルーチンを終了する。
以上、図126を用いて、図124のステップS4187で行われる通常ステージ中チャンスステージ当籤時前兆遊技数抽籤処理について説明した。図124に説明を戻す。ステップS4187の処理を実行した後、メインCPU101は、本サブルーチンを終了する。なお、チャンスステージAの当籤及びチャンスステージBの当籤がストックされている場合には、チャンスステージA乃至チャンスステージBから通常ステージへと移行した最初の単位遊技(通常ステージの1ゲーム目)においてステップS4187の処理が実行されることになる。
ステップS4186においてチャンスステージA当籤回数カウンタの値が1未満(0)であると判断した場合、メインCPU101は、天井フェイク当籤フラグがオンにセットされているか否かを判断する(ステップS4188)。上述したように、天井フェイク当籤フラグは、天井フェイクに当籤したことを示すフラグである(図118のステップS4146参照)。
天井フェイク当籤フラグがオンにセットされていないと判断した場合、メインCPU101は、本サブルーチンを終了する。一方、天井フェイク当籤フラグがオンにセットされていると判断した場合、メインCPU101は、通常ステージ中天井フェイク当籤時前兆遊技数抽籤を実行する(ステップS4189)。この処理において、メインCPU101は、通常ステージ中天井フェイク当籤時前兆遊技数抽籤テーブル(図128(f)参照)を参照して、乱数値に基づく抽籤を行うことにより、通常ステージ中天井フェイク当籤時前兆遊技数抽籤の結果(前兆遊技数候補)として、「0」、「1~4」、「5~8」、「9~12」、「13~16」、「17~20」、「21~24」、「25~28」、及び、「29~32」のうちの何れかを決定する。
図128(f)に示す通常ステージ中天井フェイク当籤時前兆遊技数抽籤テーブルの基本的な構成は、図127(a)に示す通常ステージ中(ポイント到達時)疑似BIG・昇格チャンス当籤時前兆遊技数抽籤テーブルと同様である。これにより、メインCPU101は、一の数値を前兆遊技数として決定する。
そして、メインCPU101は、ステップS4189で決定された前兆遊技数に1を加えた数を前兆遊技数カウンタにセットし(ステップS4190)、本サブルーチンを終了する。
以上のように、図125のステップS4203、ステップS4206、若しくは、ステップS4208、図126のステップS4223若しくはステップS4225、又は、図124のステップS4190において、前兆遊技数カウンタに初期値がセットされた場合、メインCPU101は、前兆演出開始コマンドデータを生成し、生成した前兆演出開始コマンドデータをメインRAM103の通信データ格納領域に格納する。通信データ格納領域に格納された前兆演出開始コマンドデータは、通信データ送信処理(図32のステップS204参照)において主制御回路100から副制御回路200へ送信される。これにより、副制御回路200では、前兆演出を開始させるタイミングであることを認識することができるようになり、前兆演出のための画像の表示、音の出力、光の出力等を開始させる処理が行われる。その結果、前兆遊技数カウンタにセットされた値に相当する回数の単位遊技に亘って前兆演出が行われる(前兆状態に制御される)ことになる。
<通常ステージ用前兆遊技数カウンタ管理処理>
図129は、主制御回路において行われる通常ステージ用前兆遊技数カウンタ管理処理を示すフローチャートである。
図129に示す通常ステージ用前兆遊技数カウンタ管理処理は、現在の出玉状態が通常ステージ(図93参照)であるときに、主制御回路100において図23(メイン処理)のステップS15の処理(遊技終了時状態制御処理)で行われる処理である。メインCPU101は、メインRAM103の出玉状態フラグ格納領域(図20参照)を参照することにより、現在の出玉状態を認識することができる。
通常ステージ用前兆遊技数カウンタ管理処理において、まず、メインCPU101は、前兆遊技数カウンタ(図125のステップS4203、ステップS4206、及び、ステップS4208、図126のステップS4223及びステップS4225、並びに、図124のステップS4190参照)の値が0よりも大きいか否かを判断する(ステップS4241)。前兆遊技数カウンタの値が0であると判断した場合、メインCPU101は、本サブルーチンを終了する。
一方、前兆遊技数カウンタの値が0よりも大きいと判断した場合、メインCPU101は、前兆遊技数カウンタの値から1減算する(ステップS4242)。そして、メインCPU101は、前兆遊技数カウンタの値が0であるか否かを判断する(ステップS4243)。前兆遊技数カウンタの値が0ではないと判断した場合、メインCPU101は、本サブルーチンを終了する。
一方、前兆遊技数カウンタの値が0であると判断した場合、メインCPU101は、前兆演出を終了する(ステップS4244)。この処理において、メインCPU101は、前兆演出終了コマンドデータを生成し、生成した前兆演出終了コマンドデータをメインRAM103の通信データ格納領域に格納する。通信データ格納領域に格納された前兆演出終了コマンドデータは、通信データ送信処理(図32のステップS204参照)において主制御回路100から副制御回路200へ送信される。これにより、副制御回路200では、前兆演出を終了させるタイミングであることを認識することができるようになり、前兆演出のために行っている画像の表示、音の出力、光の出力等を終了させる処理が行われる。
次に、メインCPU101は、疑似BIG当籤フラグがオンにセットされているか否かを判断する(ステップS4245)。上述したように、疑似BIG当籤フラグは、疑似BIGに当籤したことを示すフラグである(図108のステップS4082、図118のステップS4144、及び、図121のステップS4167参照)。
疑似BIG当籤フラグがオンにセットされていると判断した場合、メインCPU101は、疑似BIG移行フラグをオンにセットする(ステップS4246)。また、図示しないが、メインCPU101は、疑似BIG当籤フラグをオフにセットし、ポイント到達時疑似BIG当籤フラグ乃至天井到達時疑似BIG当籤フラグがオンにセットされている場合、メインCPU101は、これらのフラグもオフにセットする。その後、メインCPU101は、本サブルーチンを終了する。
疑似BIG移行フラグは、疑似BIGを開始するタイミングであることを示すフラグである。メインCPU101は、疑似BIG移行フラグがオンにセットされた単位遊技の次の単位遊技における遊技開始時状態制御処理(図23のステップS6参照)で、出玉状態フラグ格納領域(図20参照)を更新する。これにより、疑似BIGに移行する。
ステップS4245において疑似BIG当籤フラグがオンにセットされていないと判断した場合、メインCPU101は、昇格チャンス当籤フラグがオンにセットされているか否かを判断する(ステップS4247)。上述したように、昇格チャンス当籤フラグは、昇格チャンスに当籤したことを示すフラグである(図108のステップS4082、図118のステップS4144、及び、図121のステップS4167参照)。
昇格チャンス当籤フラグがオンにセットされていると判断した場合、メインCPU101は、昇格チャンス移行フラグをオンにセットする(ステップS4248)。また、図示しないが、メインCPU101は、昇格チャンス当籤フラグをオフにセットし、ポイント到達時昇格チャンス当籤フラグ乃至天井到達時昇格チャンス当籤フラグがオンにセットされている場合、メインCPU101は、これらのフラグもオフにセットする。その後、メインCPU101は、本サブルーチンを終了する。
昇格チャンス移行フラグは、昇格チャンスを開始するタイミングであることを示すフラグである。メインCPU101は、昇格チャンス移行フラグがオンにセットされた単位遊技の次の単位遊技における遊技開始時状態制御処理(図23のステップS6参照)で、出玉状態フラグ格納領域(図20参照)を更新する。これにより、昇格チャンスに移行する。
ステップS4247において昇格チャンス当籤フラグがオンにセットされていないと判断した場合、メインCPU101は、チャンスステージB当籤回数カウンタの値が1以上であるか否かを判断する(ステップS4249)。上述したように、チャンスステージB当籤回数カウンタの値が1以上であることは、チャンスステージBに当籤していることを示す(図108のステップS4082、及び、図121のステップS4167参照)。
チャンスステージB当籤回数カウンタの値が1以上であると判断した場合、メインCPU101は、チャンスステージB移行フラグをオンにセットする(ステップS4250)。また、図示しないが、メインCPU101は、チャンスステージB当籤回数カウンタの値から1減算する。また、今回終了する前兆状態が通常ステージ中(ポイント到達時)チャンスステージ当籤時前兆遊技数抽籤(図126のステップS4222参照)が行われることにより開始されたものである場合、メインCPU101は、ポイント到達時チャンスステージB当籤回数カウンタの値から1減算する。その後、メインCPU101は、本サブルーチンを終了する。
チャンスステージB移行フラグは、チャンスステージBを開始するタイミングであることを示すフラグである。メインCPU101は、チャンスステージB移行フラグがオンにセットされた単位遊技の次の単位遊技における遊技開始時状態制御処理(図23のステップS6参照)で、出玉状態フラグ格納領域(図20参照)を更新する。これにより、チャンスステージBに移行する。
ステップS4249においてチャンスステージB当籤回数カウンタの値が1未満(0)であると判断した場合、メインCPU101は、チャンスステージA当籤回数カウンタの値が1以上であるか否かを判断する(ステップS4251)。上述したように、チャンスステージA当籤回数カウンタの値が1以上であることは、チャンスステージAに当籤していることを示す(図108のステップS4082、及び、図121のステップS4167参照)。チャンスステージA当籤回数カウンタの値が1未満(0)であると判断した場合、メインCPU101は、本サブルーチンを終了する。
一方、チャンスステージA当籤回数カウンタの値が1以上であると判断した場合、メインCPU101は、チャンスステージA移行フラグをオンにセットする(ステップS4252)。また、図示しないが、メインCPU101は、チャンスステージA当籤回数カウンタの値から1減算する。また、今回終了する前兆状態が通常ステージ中(ポイント到達時)チャンスステージ当籤時前兆遊技数抽籤(図126のステップS4222参照)が行われることにより開始されたものである場合、メインCPU101は、ポイント到達時チャンスステージA当籤回数カウンタの値から1減算する。その後、メインCPU101は、本サブルーチンを終了する。
チャンスステージA移行フラグは、チャンスステージAを開始するタイミングであることを示すフラグである。メインCPU101は、チャンスステージA移行フラグがオンにセットされた単位遊技の次の単位遊技における遊技開始時状態制御処理(図23のステップS6参照)で、出玉状態フラグ格納領域(図20参照)を更新する。これにより、チャンスステージAに移行する。
以上より、チャンスステージA、チャンスステージB、昇格チャンス、及び、疑似BIGのうちの何れかに当籤した場合には、前兆状態を経由して、チャンスステージA、チャンスステージB、昇格チャンス、又は、疑似BIGへと移行する。一方、天井フェイクに当籤しても、出玉状態の移行は行われない。また、チャンスステージA、チャンスステージB、昇格チャンス、及び、疑似BIGのうち、複数の出玉状態に当籤した場合には、疑似BIGへの移行が最も優先的に行われ、昇格チャンスへの移行が次に優先的に行われ、チャンスステージBへの移行が次に優先的に行われ、チャンスステージAへの移行が次に優先的に行われる。
なお、天井フェイクに当籤することにより前兆状態に移行した場合において、前兆状態中に昇格チャンス又は疑似BIGに当籤した場合には、前兆状態が終了したとき、昇格チャンス又は疑似BIGへと移行させるようにしてもよい。また、チャンスステージA又はチャンスステージBに当籤することにより前兆状態に移行した場合において、前兆状態中に昇格チャンス又は疑似BIGに当籤した場合には、前兆状態が終了したとき、昇格チャンス又は疑似BIGへと移行させるようにしてもよいし、チャンスステージA又はチャンスステージBへと移行させるようにしてもよい。
<確率モード関連処理>
図130は、主制御回路において行われる確率モード関連処理を示すフローチャートである。図131(a)は、高確2移行抽籤テーブル(1)を示す図である。図131(b)は、高確2移行抽籤テーブル(2)を示す図である。図131(c)は、高確2移行抽籤テーブル(3)を示す図である。図131(d)は、高確2転落抽籤テーブルを示す図である。
図130に示す確率モード関連処理は、主制御回路100において図108(通常ステージ専用処理)のステップS4085で行われる処理である。
確率モード関連処理において、まず、メインCPU101は、内部当籤役決定処理(図26のステップS64参照)により「F_チェリー」(図90及び図91参照)が内部当籤役として決定されたか否かを判断する(ステップS4261)。
「F_チェリー」が内部当籤役として決定されたと判断した場合、メインCPU101は、高確2移行抽籤処理(1)を実行する(ステップS4262)。この処理において、メインCPU101は、高確2移行抽籤テーブル(1)(図131(a)参照)を参照して、乱数値に基づく抽籤を行うことにより、高確2移行抽籤(1)の結果として、「0」、「10」、「20」、「30」、「40」、及び、「50」のうちの何れかを決定する。
図131(a)に示す高確2移行抽籤テーブル(1)においては、設定値(「設定1」、「設定2」、「設定3」、「設定4」、「設定5」、及び、「設定6」)ごとに、高確2移行抽籤(1)の結果(「0」、「10」、「20」、「30」、「40」、及び、「50」)に対応する抽籤値が規定されている。高確2移行抽籤(1)の各結果が決定される確率は、「当該結果に対して規定された抽籤値/抽出される可能性のある全ての乱数値の個数(乱数分母:256)」によって表すことができる。例えば、設定値1が設定1である場合には、高確2移行抽籤(1)の結果として、170/256の確率で「0」が決定され、58/256の確率で「10」が決定され、28/256の確率で「20」が決定される。
上述したように、通常出玉状態においては、非高確、高確1、高確2、及び、高確3のうちの何れかの確率モードに制御される。現在の確率モードが非高確である場合において、高確2移行抽籤(1)の結果として「0」よりも大きな値が決定された(高確2移行抽籤(1)に当籤した)場合、メインCPU101は、確率モードとして高確2をセットするとともに、高確2移行抽籤(1)の結果として決定された値を高確2保障遊技数カウンタにセットする(ステップS4263)。高確2保障遊技数カウンタの値は、高確2に滞在することが保障される単位遊技の残り回数を示し、メインRAM103に記憶されている。高確2保障遊技数カウンタの値は、0よりも大きい場合に、高確2において単位遊技が1回行われるごとに1減算される。図示しないが、当該減算は、図23(メイン処理)のステップS15の処理(遊技終了時状態制御処理)で行われる。
また、現在の確率モードが高確2である場合において、高確2移行抽籤(1)の結果として「0」よりも大きな値が決定された(高確2移行抽籤(1)に当籤した)場合、メインCPU101は、高確2移行抽籤(1)の結果として決定された値が現在の高確2保障遊技数カウンタの値よりも大きな値である場合には、当該高確2移行抽籤(1)の結果として決定された値を高確2保障遊技数カウンタにセットする一方、高確2移行抽籤(1)の結果として決定された値が現在の高確2保障遊技数カウンタの値以下である場合には、当該高確2移行抽籤(1)の結果として決定された値を破棄する。
また、現在の確率モードが高確1である場合において、高確2移行抽籤(1)の結果として「0」よりも大きな値が決定された(高確2移行抽籤(1)に当籤した)場合、メインCPU101は、確率モードとして高確3をセットして、高確3遊技数カウンタに「20」をセットするとともに、高確1遊技数カウンタの値をクリアし、高確2移行抽籤(1)の結果として決定された値を破棄する。なお、現在の確率モードが高確3である場合、メインCPU101は、ステップS4261の判断結果が「YES」でも、高確2移行抽籤(1)を実行しない。
ステップS4261において「F_チェリー」が内部当籤役として決定されていないと判断した場合、又は、ステップS4263の処理を実行した後、メインCPU101は、ポイント到達時高確2当籤フラグがオンにセットされているか否かを判断する(ステップS4264)。上述したように、ポイント到達時高確2当籤フラグは、ポイント到達時抽籤(図121のステップS4167参照)の結果として「高確2」が決定されたことを示すフラグである。
ポイント到達時高確2当籤フラグがオンにセットされていると判断した場合、メインCPU101は、高確2移行抽籤処理(2)を実行する(ステップS4265)。この処理において、メインCPU101は、高確2移行抽籤テーブル(2)(図131(b)参照)を参照して、乱数値に基づく抽籤を行うことにより、高確2移行抽籤(2)の結果として、「0」、「10」、「20」、「30」、「40」、及び、「50」のうちの何れかを決定する。図131(b)に示す高確2移行抽籤テーブル(2)の基本的な構成は、図131(a)に示す高確2移行抽籤テーブル(1)と同様である。
ステップS4263の処理と同様に、現在の確率モードが非高確である場合において、高確2移行抽籤(2)の結果として「0」よりも大きな値が決定された(高確2移行抽籤(2)に当籤した)場合、メインCPU101は、確率モードとして高確2をセットするとともに、高確2移行抽籤(2)の結果として決定された値を高確2保障遊技数カウンタにセットする(ステップS4266)。
また、現在の確率モードが高確2である場合において、高確2移行抽籤(2)の結果として「0」よりも大きな値が決定された(高確2移行抽籤(2)に当籤した)場合、メインCPU101は、高確2移行抽籤(2)の結果として決定された値が現在の高確2保障遊技数カウンタの値よりも大きな値である場合には、当該高確2移行抽籤(2)の結果として決定された値を高確2保障遊技数カウンタにセットする一方、高確2移行抽籤(2)の結果として決定された値が現在の高確2保障遊技数カウンタの値以下である場合には、当該高確2移行抽籤(2)の結果として決定された値を破棄する。
また、現在の確率モードが高確1である場合において、高確2移行抽籤(2)の結果として「0」よりも大きな値が決定された(高確2移行抽籤(2)に当籤した)場合、メインCPU101は、確率モードとして高確3をセットして、高確3遊技数カウンタに「20」をセットするとともに、高確1遊技数カウンタの値をクリアし、高確2移行抽籤(2)の結果として決定された値を破棄する。なお、現在の確率モードが高確3である場合、メインCPU101は、ステップS4264の判断結果が「YES」でも、高確2移行抽籤(2)を実行しない。
ステップS4264においてポイント到達時高確2当籤フラグがオンにセットされていないと判断した場合、又は、ステップS4266の処理を実行した後、メインCPU101は、チャンスステージA乃至チャンスステージBから通常ステージへの移行時であるか否かを判断する(ステップS4267)。上述したように、通常ステージへは、通常ステージ移行フラグがオンにセットされた単位遊技の次の単位遊技における遊技開始時状態制御処理(図23のステップS6参照)において移行する。通常ステージに移行する単位遊技における遊技開始時状態制御処理では、出玉状態フラグ格納領域(図20参照)を更新することにより通常ステージに移行させた後、続けて、図104に示す通常ステージ用遊技開始時処理が行われる。ステップS4267の処理において、メインCPU101は、今回の単位遊技において通常ステージに移行した場合(今回の単位遊技が通常ステージの1ゲーム目である場合)において、移行元の出玉状態がチャンスステージA又はチャンスステージBである場合に、チャンスステージA乃至チャンスステージBから通常ステージへの移行時であると判断する。
チャンスステージA乃至チャンスステージBから通常ステージへの移行時であると判断した場合、メインCPU101は、高確2移行抽籤処理(3)を実行する(ステップS4268)。この処理において、メインCPU101は、高確2移行抽籤テーブル(3)(図131(c)参照)を参照して、乱数値に基づく抽籤を行うことにより、高確2移行抽籤(3)の結果として、「0」、「10」、「20」、「30」、「40」、及び、「50」のうちの何れかを決定する。図131(c)に示す高確2移行抽籤テーブル(3)の基本的な構成は、図131(a)に示す高確2移行抽籤テーブル(1)と同様である。
ステップS4263の処理と同様に、現在の確率モードが非高確である場合において、高確2移行抽籤(3)の結果として「0」よりも大きな値が決定された(高確2移行抽籤(3)に当籤した)場合、メインCPU101は、確率モードとして高確2をセットするとともに、高確2移行抽籤(3)の結果として決定された値を高確2保障遊技数カウンタにセットする(ステップS4269)。
また、現在の確率モードが高確2である場合において、高確2移行抽籤(3)の結果として「0」よりも大きな値が決定された(高確2移行抽籤(3)に当籤した)場合、メインCPU101は、高確2移行抽籤(3)の結果として決定された値が現在の高確2保障遊技数カウンタの値よりも大きな値である場合には、当該高確2移行抽籤(3)の結果として決定された値を高確2保障遊技数カウンタにセットする一方、高確2移行抽籤(3)の結果として決定された値が現在の高確2保障遊技数カウンタの値以下である場合には、当該高確2移行抽籤(3)の結果として決定された値を破棄する。
また、現在の確率モードが高確1である場合において、高確2移行抽籤(3)の結果として「0」よりも大きな値が決定された(高確2移行抽籤(3)に当籤した)場合、メインCPU101は、確率モードとして高確3をセットして、高確3遊技数カウンタに「20」をセットするとともに、高確1遊技数カウンタの値をクリアし、高確2移行抽籤(3)の結果として決定された値を破棄する。なお、現在の確率モードが高確3である場合、メインCPU101は、ステップS4267の判断結果が「YES」でも、高確2移行抽籤(3)を実行しない。
ステップS4267においてチャンスステージA乃至チャンスステージBから通常ステージへの移行時ではないと判断した場合、又は、ステップS4269の処理を実行した後、メインCPU101は、現在の確率モードが高確2及び高確3のうちの何れかであるか否かを判断する(ステップS4270)。現在の確率モードが高確2及び高確3のうちの何れかであると判断した場合、メインCPU101は、高確2保障遊技数カウンタの値が「0」であるか否かを判断する(ステップS4271)。
高確2保障遊技数カウンタの値が「0」であると判断した場合、メインCPU101は、高確2転落抽籤処理を実行する(ステップS4272)。この処理において、メインCPU101は、高確2転落抽籤テーブル(図131(d)参照)を参照して、出玉フラググループ4における出玉フラグ(図97参照)及び乱数値に基づく抽籤を行うことにより、高確2転落抽籤の結果として、「非当籤」及び「当籤」のうちの何れかを決定する。
図131(d)に示す高確2転落抽籤テーブルにおいては、出玉フラググループ4における出玉フラグ(「その他」及び「非転落役」)ごとに、高確2転落抽籤の結果(「非当籤」及び「当籤」)に対応する抽籤値が規定されている。高確2転落抽籤の各結果が決定される確率は、「当該結果に対して規定された抽籤値/抽出される可能性のある全ての乱数値の個数(乱数分母:256)」によって表すことができる。これにより、出玉フラググループ4における出玉フラグが「その他」である場合には、192/256の確率で高確2転落抽籤に当籤し、出玉フラググループ4における出玉フラグが「非転落役」である場合には、高確2転落抽籤に必ず非当籤となる。高確2転落抽籤に当籤した場合、メインCPU101は、高確2乃至高確3から非高確へと確率モードを移行させる。
ステップS4270において現在の確率モードが高確2及び高確3のうちの何れでもないと判断した場合、ステップS4271において高確2保障遊技数カウンタの値が「0」ではないと判断した場合、又は、ステップS4272の処理を実行した後、メインCPU101は、本サブルーチンを終了する。
<昇格チャンス前処理>
図132は、主制御回路において行われる昇格チャンス前処理を示すフローチャートである。図133は、昇格チャンス移行時抽籤テーブルを示す図である。
図132に示す昇格チャンス前処理は、主制御回路100において図113(通常出玉状態共通処理)のステップS4105で行われる処理である。
昇格チャンス前処理において、まず、メインCPU101は、前兆遊技数カウンタ(図125のステップS4203、ステップS4206、及び、ステップS4208、図126のステップS4223及びステップS4225、並びに、図124のステップS4190参照)の値が1であるか否かを判断する(ステップS4281)。前兆遊技数カウンタの値が1ではないと判断した場合、メインCPU101は、本サブルーチンを終了する。
一方、前兆遊技数カウンタの値が1であると判断した場合、メインCPU101は、昇格チャンス当籤フラグがオンにセットされているか否かを判断する(ステップS4282)。上述したように、昇格チャンス当籤フラグは、昇格チャンスに当籤したことを示すフラグである(図108のステップS4082、図118のステップS4144、及び、図121のステップS4167参照)。
なお、昇格チャンス当籤フラグがオンにセットされている状態で、疑似BIGに当籤した場合、昇格チャンス当籤フラグはオフにセットされるため、昇格チャンス当籤フラグがオンにセットされていることは、疑似BIGに当籤していないことを意味する。従って、ステップS4282の判断結果が「YES」となるのは、次回の単位遊技において昇格チャンスに移行することが予定されている場合であると言える。
昇格チャンス当籤フラグがオンにセットされていないと判断した場合、メインCPU101は、本サブルーチンを終了する。一方、昇格チャンス当籤フラグがオンにセットされていると判断した場合、メインCPU101は、ポイントモード抽籤処理を実行する(ステップS4283)。この処理において、メインCPU101は、ポイントモード抽籤テーブル(図107参照)を参照して、乱数値に基づく抽籤を行うことにより、ポイントモード抽籤の結果(ポイントモード)として、「ポイントモード1」、「ポイントモード2」、及び、「ポイントモード3」のうちの何れかを決定する。
この処理は、図105のステップS4063の処理と同様の処理であるため、ここでの説明は省略する。なお、メインCPU101は、ステップS4283の処理を実行するに当たり、通常ポイント(図121参照)の値が100以上である場合、当該通常ポイントの値を100で割ったときの商をポイント到達回数カウンタの値に加算する。例えば、通常ポイントの値が250である場合、250÷100=2余り50であるところ、ポイント到達回数カウンタの値に2が加算され、余りの50ポイントは破棄される。
ステップS4283の処理を実行した後、メインCPU101は、昇格チャンス移行時抽籤処理を実行する(ステップS4284)。この処理において、メインCPU101は、昇格チャンス移行時抽籤テーブル(図133参照)を参照して、乱数値に基づく抽籤を行うことにより、昇格チャンス移行時抽籤の結果として、「非当籤」、「疑似BIG」、及び、「疑似BIG(ED)」のうちの何れかを決定する。
図133に示す昇格チャンス移行時抽籤テーブルにおいては、「ポイントモード1」、「ポイントモード2」、並びに、「ポイントモード3、通常モード7又は通常モード8」のそれぞれについて、昇格チャンス移行時抽籤の結果(「非当籤」、「疑似BIG」、及び、「疑似BIG(ED)」)に対応する抽籤値が規定されている。昇格チャンス移行時抽籤の各結果が決定される確率は、「当該結果に対して規定された抽籤値/抽出される可能性のある全ての乱数値の個数(乱数分母:256)」によって表すことができる。
これにより、ポイントモードとしてポイントモード1がセットされている場合には、昇格チャンス移行時抽籤の結果として、256/256の確率で「非当籤」が決定され、ポイントモードとしてポイントモード2がセットされている場合には、昇格チャンス移行時抽籤の結果として、256/256の確率で「非当籤」が決定される。また、ポイントモードとしてポイントモード3がセットされている場合、乃至、通常モードがモード7又はモード8である場合には、昇格チャンス移行時抽籤の結果として、256/256の確率で「疑似BIG」が決定される。
昇格チャンス移行時抽籤の結果として「疑似BIG」が決定された(疑似BIGに当籤した)場合、メインCPU101は、昇格チャンス当籤フラグをオフにセットする。そして、メインCPU101は、当該昇格チャンス移行時抽籤が行われた単位遊技の次の単位遊技における遊技開始時状態制御処理(図23のステップS6参照)で、出玉状態フラグ格納領域(図20参照)を更新する。これにより、疑似BIGに移行する。
ステップS4284の処理を実行した後、メインCPU101は、本サブルーチンを終了する。
以上では、図104~図133を用いて、通常ステージにおいて行われる各種抽籤処理(通常中ロングフリーズ抽籤処理、通常規定遊技数高確1移行抽籤処理、天井フェイク準備中抽籤処理、天井準備中フラグセット抽籤処理、天井到達時当籤種別抽籤処理、天井フェイク準備中フラグセット抽籤処理、昇格チャンス移行時抽籤処理、通常ステージ中フリーズ抽籤処理、通常ステージ中移行フラグ・当籤フラグ抽籤処理、ポイント獲得抽籤処理、ポイントモード抽籤処理、ポイント到達時抽籤処理、通常ステージ中フラグ当籤時前兆遊技数抽籤処理、高確2移行抽籤処理(1)~(3)、及び、高確2転落抽籤処理)について説明した。
これらの処理が行われる順序は特に限定されず、例えば、通常中ロングフリーズ抽籤処理、通常規定遊技数高確1移行抽籤処理、通常ステージ中フリーズ抽籤処理、天井フェイク準備中抽籤処理、天井準備中フラグセット抽籤処理、天井フェイク準備中フラグセット抽籤処理、天井到達時当籤種別抽籤処理、通常ステージ中移行フラグ・当籤フラグ抽籤処理、ポイント獲得抽籤処理、ポイントモード抽籤処理、ポイント到達時抽籤処理、通常ステージ中フラグ当籤時前兆遊技数抽籤処理、高確2移行抽籤処理(1)~(3)、高確2転落抽籤処理、及び、昇格チャンス移行時抽籤処理の順に実行されるように構成してもよい。
この場合において、通常中ロングフリーズ抽籤に当籤した場合(通常中ロングフリーズ抽籤(1)及び通常中ロングフリーズ抽籤(2)の双方に当籤した場合)には、以降の処理を実行しないようにしてもよい。また、通常ステージ中フリーズ抽籤に当籤した場合(通常ステージ中フリーズ抽籤の結果として「昇格チャンス」又は「疑似BIG」が決定された場合)には、以降の処理を実行しないようにしてもよい。
<チャンスステージ用遊技開始時処理>
図134は、主制御回路において行われるチャンスステージ用遊技開始時処理を示すフローチャートである。図135は、チャンスステージ開始時チャンスステージ保障遊技数抽籤テーブルを示す図である。図136は、チャンスステージ中疑似BIG・昇格チャンス抽籤テーブルを示す図である。図137は、チャンスステージ中遊技数上乗せ抽籤テーブルを示す図である。
図134に示すチャンスステージ用遊技開始時処理は、現在の出玉状態がチャンスステージA又はチャンスステージB(図93参照)であるときに、主制御回路100において図23(メイン処理)のステップS6の処理(遊技開始時状態制御処理)で(例えば、図27のステップS85の判断結果が「NO」となった場合に)行われる処理である。メインCPU101は、メインRAM103の出玉状態フラグ格納領域(図20参照)を参照することにより、現在の出玉状態を認識することができる。
チャンスステージ用遊技開始時処理において、まず、メインCPU101は、チャンスステージA又はチャンスステージBの開始時であるか否かを判断する(ステップS4301)。上述したように、チャンスステージAへは、チャンスステージA移行フラグ(図129のステップS4252参照)がオンにセットされた単位遊技の次の単位遊技における遊技開始時状態制御処理(図23のステップS6参照)において移行する。チャンスステージAに移行する単位遊技における遊技開始時状態制御処理では、出玉状態フラグ格納領域(図20参照)を更新することによりチャンスステージAに移行させた後、続けて、図134に示すチャンスステージ用遊技開始時処理が行われる。同様に、チャンスステージBへは、チャンスステージB移行フラグ(図129のステップS4250参照)がオンにセットされた単位遊技の次の単位遊技における遊技開始時状態制御処理(図23のステップS6参照)において移行する。チャンスステージBに移行する単位遊技における遊技開始時状態制御処理では、出玉状態フラグ格納領域(図20参照)を更新することによりチャンスステージBに移行させた後、続けて、図134に示すチャンスステージ用遊技開始時処理が行われる。ステップS4301の処理において、メインCPU101は、今回の単位遊技においてチャンスステージA又はチャンスステージBに移行した場合(今回の単位遊技がチャンスステージA又はチャンスステージBの1ゲーム目である場合)に、チャンスステージA又はチャンスステージBの開始時であると判断する。
チャンスステージA又はチャンスステージBの開始時であると判断した場合、メインCPU101は、高確2をクリアする(ステップS4302)。この処理において、メインCPU101は、確率モードとして高確2がセットされている場合、高確2保障遊技数カウンタの値をクリアするとともに、高確2から非高確へと確率モードを移行させる。
次に、メインCPU101は、チャンスステージ開始時チャンスステージ保障遊技数抽籤処理を実行する(ステップS4303)。この処理において、メインCPU101は、チャンスステージ開始時チャンスステージ保障遊技数抽籤テーブル(図135参照)を参照して、乱数値に基づく抽籤を行うことにより、チャンスステージ開始時チャンスステージ保障遊技数抽籤の結果(チャンスステージ保障遊技数)として、「20」、「40」、「60」、「80」、及び、「100」のうちの何れかを決定する。
図135に示すチャンスステージ開始時チャンスステージ保障遊技数抽籤テーブルにおいては、「チャンスステージA」及び「チャンスステージB」のそれぞれについて、チャンスステージ開始時チャンスステージ保障遊技数抽籤の結果(「20」、「40」、「60」、「80」、及び、「100」)に対応する抽籤値が規定されている。チャンスステージ開始時チャンスステージ保障遊技数抽籤の各結果が決定される確率は、「当該結果に対して規定された抽籤値/抽出される可能性のある全ての乱数値の個数(乱数分母:256)」によって表すことができる。
これにより、チャンスステージAにおいては、チャンスステージ開始時チャンスステージ保障遊技数抽籤の結果(チャンスステージ保障遊技数)として、250/256の確率で「40」が決定され、5/256の確率で「60」が決定され、1/256の確率で「100」が決定される。また、チャンスステージBにおいては、チャンスステージ開始時チャンスステージ保障遊技数抽籤の結果(チャンスステージ保障遊技数)として、250/256の確率で「20」が決定され、5/256の確率で「40」が決定され、1/256の確率で「100」が決定される。チャンスステージBにおいては、チャンスステージAと比較して、チャンスステージ保障遊技数として、小さな値が決定されやすくなっている。
ステップS4303の処理を実行した後、メインCPU101は、ステップS4303で決定されたチャンスステージ保障遊技数をチャンスステージ保障遊技数カウンタにセットする(ステップS4304)。チャンスステージ保障遊技数カウンタの値は、チャンスステージA乃至チャンスステージBに滞在することが保障される単位遊技の残り回数を示し、メインRAM103に記憶されている。後述するように、チャンスステージ保障遊技数カウンタの値は、チャンスステージA又はチャンスステージBにおいて単位遊技が1回行われるごとに1減算される。
ステップS4301においてチャンスステージA又はチャンスステージBの開始時ではないと判断した場合、又は、ステップS4304の処理を実行した後、メインCPU101は、通常出玉状態共通処理を実行する(ステップS4305)。この処理は、図104のステップS4043の処理と同様の処理であるため、ここでの説明は省略する。なお、チャンスステージA乃至チャンスステージBにおいては、天井フェイク準備中抽籤(図114のステップS4127参照)の結果として「天井フェイク準備中」が決定された(天井フェイク準備中に当籤した)場合であっても、天井フェイク準備中はセットされず、当該抽籤結果は破棄される。
ステップS4305の処理を実行した後、メインCPU101は、チャンスステージ中疑似BIG・昇格チャンス抽籤処理を実行する(ステップS4306)。この処理において、メインCPU101は、チャンスステージ中疑似BIG・昇格チャンス抽籤テーブル(図136参照)を参照して、出玉フラググループ6における出玉フラグ(図97参照)及び乱数値に基づく抽籤を行うことにより、チャンスステージ中疑似BIG・昇格チャンス抽籤の結果として、「非当籤」、「昇格チャンス」、及び、「疑似BIG」のうちの何れかを決定する。
図136に示すチャンスステージ中疑似BIG・昇格チャンス抽籤テーブルは、出玉フラググループ6における出玉フラグ(「その他」、「リーチ目」、「リーチ目BB」、及び、「1枚役」)のそれぞれに対して設けられている。出玉フラググループ6における出玉フラグが「その他」である場合には、図136(a)に示すチャンスステージ中疑似BIG・昇格チャンス抽籤テーブルが参照され、出玉フラググループ6における出玉フラグが「リーチ目」である場合には、図136(b)に示すチャンスステージ中疑似BIG・昇格チャンス抽籤テーブルが参照され、出玉フラググループ6における出玉フラグが「リーチ目BB」である場合には、図136(c)に示すチャンスステージ中疑似BIG・昇格チャンス抽籤テーブルが参照され、出玉フラググループ6における出玉フラグが「1枚役」である場合には、図136(d)に示すチャンスステージ中疑似BIG・昇格チャンス抽籤テーブルが参照される。
各チャンスステージ中疑似BIG・昇格チャンス抽籤テーブルにおいては、「チャンスステージA」及び「チャンスステージB」のそれぞれについて、チャンスステージ中疑似BIG・昇格チャンス抽籤の結果(「非当籤」、「昇格チャンス」、及び、「疑似BIG」)に対応する抽籤値が規定されている。チャンスステージ中疑似BIG・昇格チャンス抽籤の各結果が決定される確率は、「当該結果に対して規定された抽籤値/抽出される可能性のある全ての乱数値の個数(乱数分母:256)」によって表すことができる。
これにより、チャンスステージAにおいては、チャンスステージ中疑似BIG・昇格チャンス抽籤の結果として、出玉フラググループ6における出玉フラグが「その他」である場合には、256/256の確率で「非当籤」が決定され、出玉フラググループ6における出玉フラグが「リーチ目」である場合には、256/256の確率で「昇格チャンス」が決定され、出玉フラググループ6における出玉フラグが「リーチ目BB」である場合には、256/256の確率で「疑似BIG」が決定され、出玉フラググループ6における出玉フラグが「1枚役」である場合には、256/256の確率で「非当籤」が決定される。
また、チャンスステージBにおいては、チャンスステージ中疑似BIG・昇格チャンス抽籤の結果として、出玉フラググループ6における出玉フラグが「その他」である場合には、256/256の確率で「非当籤」が決定され、出玉フラググループ6における出玉フラグが「リーチ目」である場合には、256/256の確率で「昇格チャンス」が決定され、出玉フラググループ6における出玉フラグが「リーチ目BB」である場合には、256/256の確率で「疑似BIG」が決定され、出玉フラググループ6における出玉フラグが「1枚役」である場合には、192/256の確率で「非当籤」が決定され、58/256の確率で「昇格チャンス」が決定され、6/256の確率で「疑似BIG」が決定される。
このように、出玉フラググループ6における出玉フラグが「その他」、「リーチ目」、又は、「リーチ目BB」である場合、チャンスステージ中疑似BIG・昇格チャンス抽籤の各結果が決定される確率は、チャンスステージAとチャンスステージBとで同じになっている。一方、出玉フラググループ6における出玉フラグが「1枚役」である場合、チャンスステージAにおいては、チャンスステージ中疑似BIG・昇格チャンス抽籤の結果として、「昇格チャンス」乃至「疑似BIG」が決定され得ないのに対し、チャンスステージBにおいては、チャンスステージ中疑似BIG・昇格チャンス抽籤の結果として、「昇格チャンス」乃至「疑似BIG」が決定され得るようになっている。これにより、チャンスステージBは、チャンスステージAよりも有利な出玉状態となっている。
また、上述したように、通常ステージ中の非高確、高確1、及び、高確2においては、通常ステージ中移行フラグ・当籤フラグ抽籤(図108のステップS4082参照)の結果として「昇格チャンス」乃至「疑似BIG」の決定される確率が0となっている(図110及び図111参照)。これに対し、チャンスステージA乃至チャンスステージBにおいてチャンスステージ中疑似BIG・昇格チャンス抽籤の結果として「昇格チャンス」乃至「疑似BIG」が決定される確率は、相対的に高くなっている。これにより、チャンスステージA乃至チャンスステージBは、通常ステージよりも有利な出玉状態となっている。
チャンスステージ中疑似BIG・昇格チャンス抽籤の結果として「昇格チャンス」が決定された(昇格チャンスに当籤した)場合、メインCPU101は、昇格チャンス当籤フラグをオンにセットする。昇格チャンス当籤フラグは、昇格チャンスに当籤したことを示すフラグである。詳細については後述するが、昇格チャンスに当籤すると、前兆状態を経由して昇格チャンスに移行する(図94及び図95の移行条件(I)参照)。
また、チャンスステージ中疑似BIG・昇格チャンス抽籤の結果として「疑似BIG」が決定された(疑似BIGに当籤した)場合、メインCPU101は、疑似BIG当籤フラグをオンにセットする。疑似BIG当籤フラグは、疑似BIGに当籤したことを示すフラグである。詳細については後述するが、疑似BIGに当籤すると、前兆状態を経由して疑似BIGに移行する(図94及び図95の移行条件(J)参照)。なお、昇格チャンス当籤フラグがオンにセットされている状態で、チャンスステージ中疑似BIG・昇格チャンス抽籤の結果として「疑似BIG」が決定された(疑似BIGに当籤した)場合、メインCPU101は、昇格チャンス当籤フラグを破棄する(オフにセットする)。
なお、チャンスステージA乃至チャンスステージBにおいて、出玉フラググループ6における出玉フラグが「リーチ目」である場合、すなわち、「F_リーチ目役A」、「F_リーチ目役B」、及び、「F_リーチ目役C」のうちの何れかが内部当籤役として決定された場合(図97参照)には、昇格チャンスに必ず当籤する。また、チャンスステージA乃至チャンスステージBにおいて、出玉フラググループ6における出玉フラグが「リーチ目BB」である場合、すなわち、「F_BB確定役A」及び「F_BB確定役B」のうちの何れかが内部当籤役として決定された場合(図97参照)には、疑似BIGに必ず当籤する。
ここで、上述したように、「F_リーチ目役A」、「F_リーチ目役B」、及び、「F_リーチ目役C」のうちの何れかが内部当籤役として決定された場合、第1停止操作として左リール3Lに対する停止操作が行われると、「リーチ目一枚」が有効ラインに沿って停止表示される(図92参照)。「リーチ目一枚」は、「F_リーチ目役A」、「F_リーチ目役B」、及び、「F_リーチ目役C」のうちの何れかが内部当籤役として決定された場合にのみ入賞可能なコンビネーションである。従って、「リーチ目一枚」が有効ラインに沿って停止表示されることは、「F_リーチ目役A」、「F_リーチ目役B」、及び、「F_リーチ目役C」のうちの何れかが内部当籤役として決定されたことを意味しており、遊技者は、「リーチ目一枚」を視認することを通じて、昇格チャンスに当籤したことを把握することができる。
また、上述したように、「F_BB確定役A」及び「F_BB確定役B」のうちの何れかが内部当籤役として決定された場合、第1停止操作として左リール3Lに対する停止操作が行われると、「BB確定リーチ一枚」が有効ラインに沿って停止表示される(図92参照)。「BB確定リーチ一枚」は、「F_BB確定役A」及び「F_BB確定役B」のうちの何れかが内部当籤役として決定された場合にのみ入賞可能なコンビネーションである。従って、「BB確定リーチ一枚」が有効ラインに沿って停止表示されることは、「F_BB確定役A」及び「F_BB確定役B」のうちの何れかが内部当籤役として決定されたことを意味しており、遊技者は、「BB確定リーチ一枚」を視認することを通じて、疑似BIGに当籤したことを把握することができる。
このように、「リーチ目一枚」及び「BB確定リーチ一枚」は、昇格チャンス乃至疑似BIGに当籤したこと(AT状態への移行が確定したこと)を遊技者に報知する役割を担っている。なお、後述するように、本実施形態では、第1停止操作として中リール3C又は右リール3Rに対する停止操作(変則押し)が行われた場合にペナルティが発生する。従って、AT状態(疑似BIG及び疑似REG)以外の出玉状態において、遊技者は、基本的に、第1停止操作として左リール3Lに対する停止操作を行うことで遊技を行う。
これに対し、通常ステージにおいては、「F_リーチ目役A」、「F_リーチ目役B」、「F_リーチ目役C」、「F_BB確定役A」、及び、「F_BB確定役B」のうちの何れかが内部当籤役として決定された場合、すなわち、出玉フラググループ5における出玉フラグが「その他」である場合(図97参照)に昇格チャンス乃至疑似BIGに当籤する確率は、非常に低くなっている(図110~図112参照)。「リーチ目一枚」及び「BB確定リーチ一枚」の上記役割に鑑みると、昇格チャンス及び疑似BIGの何れにも当籤していないにもかかわらず、「リーチ目一枚」乃至「BB確定リーチ一枚」を遊技者に見せることは妥当でない。
そこで、通常ステージにおいて、「F_リーチ目役A」、「F_リーチ目役B」、「F_リーチ目役C」、「F_BB確定役A」、及び、「F_BB確定役B」のうちの何れかが内部当籤役として決定された場合に、昇格チャンス及び疑似BIGの何れにも当籤していないときには、第1停止操作として中リール3C又は右リール3Rに対する停止操作(変則押し)を行うことが報知される。当該報知(変則押しナビ)は、第1停止操作として中リール3C又は右リール3Rに対する停止操作(変則押し)を行うことを示唆する画像がメイン表示装置210に表示されることによって行われる。変則押しナビに従った停止操作が行われることにより、「通常出目一枚」が有効ラインに沿って停止表示され、「リーチ目一枚」乃至「BB確定リーチ一枚」は出現しない。なお、この場合、指示モニタでの報知は行われないが、「F_リーチ目役A」、「F_リーチ目役B」、「F_リーチ目役C」、「F_BB確定役A」、及び、「F_BB確定役B」のうちの何れが内部当籤役として決定された場合においても、停止操作の態様によってメダルの払出枚数が異なることはないため(図92参照)、特に問題はない。
このように、チャンスステージA及びチャンスステージBは、「リーチ目一枚」乃至「BB確定リーチ一枚」を通じてAT状態への移行が報知されやすい出玉状態となっている。これに対し、通常ステージは、「リーチ目一枚」乃至「BB確定リーチ一枚」よりも、副制御回路200によって制御される演出を通じて、AT状態に移行する期待度が示唆される出玉状態となっている。通常ステージにおいては、確率モードやポイントモード等に応じた複数の演出モードが設けられており、各演出モードにおいては、メイン表示装置210に表示される背景画像が異なっている。これにより、何れの演出モードに滞在するのか(背景画像)によって、当該期待度が示唆されるようになっている。
なお、通常ステージでは、「F_リーチ目役A」、「F_リーチ目役B」、「F_リーチ目役C」、「F_BB確定役A」、及び、「F_BB確定役B」のうちの何れかが内部当籤役として決定された場合に、通常ステージ中フリーズ抽籤(図108のステップS4081及び図109参照)乃至通常中ロングフリーズ抽籤(図113のステップS4102参照)において昇格チャンス乃至疑似BIGに当籤する可能性がある。通常ステージ中フリーズ抽籤乃至通常中ロングフリーズ抽籤において昇格チャンス乃至疑似BIGに当籤した場合に、第1停止操作として左リール3Lに対する停止操作が行われると、「リーチ目一枚」乃至「BB確定リーチ一枚」が有効ラインに沿って停止表示される。一方、通常ステージ中フリーズ抽籤乃至通常中ロングフリーズ抽籤において昇格チャンス乃至疑似BIGに当籤しなかった場合には、上記変則押しナビが行われ、変則押しナビに従った停止操作が行われることにより、「リーチ目一枚」乃至「BB確定リーチ一枚」は出現しない。
ステップS4306の処理を実行した後、メインCPU101は、チャンスステージ中フラグ当籤時前兆遊技数抽籤処理を実行する(ステップS4307)。チャンスステージ中フラグ当籤時前兆遊技数抽籤処理については、後に図138を用いて説明する。
ステップS4307の処理を実行した後、メインCPU101は、チャンスステージ中遊技数上乗せ抽籤処理を実行する(ステップS4308)。この処理において、メインCPU101は、チャンスステージ中遊技数上乗せ抽籤テーブル(図137参照)を参照して、出玉フラググループ5における出玉フラグ(図97参照)及び乱数値に基づく抽籤を行うことにより、チャンスステージ中遊技数上乗せ抽籤の結果として、「0」、「20」、「40」、「60」、「80」、及び、「100」のうちの何れかを決定する。
図137に示すチャンスステージ中遊技数上乗せ抽籤テーブルは、出玉フラググループ5における出玉フラグ(「その他」、「平行スイカ」、「斜めスイカ」、及び、「チェリー」)のそれぞれに対して設けられている。出玉フラググループ5における出玉フラグが「その他」である場合には、図137(a)に示すチャンスステージ中遊技数上乗せ抽籤テーブルが参照され、出玉フラググループ5における出玉フラグが「平行スイカ」である場合には、図137(b)に示すチャンスステージ中遊技数上乗せ抽籤テーブルが参照され、出玉フラググループ5における出玉フラグが「斜めスイカ」である場合には、図137(c)に示すチャンスステージ中遊技数上乗せ抽籤テーブルが参照され、出玉フラググループ5における出玉フラグが「チェリー」である場合には、図137(d)に示すチャンスステージ中遊技数上乗せ抽籤テーブルが参照される。
各チャンスステージ中遊技数上乗せ抽籤テーブルにおいては、設定値(「設定1」、「設定2」、「設定3」、「設定4」、「設定5」、及び、「設定6」)ごとに、チャンスステージ中遊技数上乗せ抽籤の結果(「0」、「20」、「40」、「60」、「80」、及び、「100」)に対応する抽籤値が規定されている。チャンスステージ中遊技数上乗せ抽籤の各結果が決定される確率は、「当該結果に対して規定された抽籤値/抽出される可能性のある全ての乱数値の個数(乱数分母:256)」によって表すことができる。
例えば、出玉フラググループ5における出玉フラグが「斜めスイカ」であり、設定値が設定6である場合には、チャンスステージ中遊技数上乗せ抽籤の結果として、126/256の確率で「0」が決定され、128/256の確率で「20」が決定され、1/256の確率で「40」が決定され、1/256の確率で「60」が決定される。メインCPU101は、チャンスステージ中遊技数上乗せ抽籤の結果として決定された値をチャンスステージ保障遊技数カウンタの値に加算する。
ステップS4308の処理を実行した後、メインCPU101は、本サブルーチンを終了する。
<チャンスステージ中フラグ当籤時前兆遊技数抽籤処理>
図138は、主制御回路において行われるチャンスステージ中フラグ当籤時前兆遊技数抽籤処理を示すフローチャートである。図139は、チャンスステージ中フラグ当籤時前兆遊技数抽籤テーブルを示す図である。
図138に示すチャンスステージ中フラグ当籤時前兆遊技数抽籤処理は、主制御回路100において図134(チャンスステージ用遊技開始時処理)のステップS4307で行われる処理である。
チャンスステージ中フラグ当籤時前兆遊技数抽籤処理において、まず、メインCPU101は、前兆遊技数カウンタの値が0であるか否かを判断する(ステップS4321)。前兆遊技数カウンタの値は、前兆状態に制御される単位遊技の残り回数を示し、メインRAM103に記憶されている。チャンスステージA乃至チャンスステージB中の前兆状態においては、昇格チャンス及び疑似BIGのうちの何れかに移行することを示唆する前兆演出が行われる。前兆遊技数カウンタの値が0ではない(1以上である)ことは、前兆状態中であることを示している。
前兆遊技数カウンタの値が0ではないと判断した場合、メインCPU101は、本サブルーチンを終了する。一方、前兆遊技数カウンタの値が0であると判断した場合、メインCPU101は、疑似BIG当籤フラグがオンにセットされているか否かを判断する(ステップS4322)。上述したように、疑似BIG当籤フラグは、疑似BIGに当籤したことを示すフラグである(図134のステップS4306及び図118のステップS4144参照)。
疑似BIG当籤フラグがオンにセットされていないと判断した場合、メインCPU101は、昇格チャンス当籤フラグがオンにセットされているか否かを判断する(ステップS4323)。上述したように、昇格チャンス当籤フラグは、昇格チャンスに当籤したことを示すフラグである(図134のステップS4306及び図118のステップS4144参照)。昇格チャンス当籤フラグがオンにセットされていないと判断した場合、メインCPU101は、本サブルーチンを終了する。
ステップS4322において疑似BIG当籤フラグがオンにセットされていると判断した場合、又は、ステップS4323において昇格チャンス当籤フラグがオンにセットされていると判断した場合、メインCPU101は、チャンスステージ中フラグ当籤時前兆遊技数抽籤を実行する(ステップS4324)。この処理において、メインCPU101は、チャンスステージ中フラグ当籤時前兆遊技数抽籤テーブル(図139参照)を参照して、出玉フラググループ6における出玉フラグ(図97参照)及び乱数値に基づく抽籤を行うことにより、チャンスステージ中フラグ当籤時前兆遊技数抽籤の結果として、「0」、「1」、「2」、「3」、「4」、「5」、「6」、「7」、及び、「8」のうちの何れかを決定する。
図139に示すチャンスステージ中フラグ当籤時前兆遊技数抽籤テーブルは、出玉フラググループ6における出玉フラグ(「その他」、「リーチ目」、「リーチ目BB」、及び、「1枚役」)のそれぞれに対して設けられている。出玉フラググループ6における出玉フラグが「その他」である場合には、図139(a)に示すチャンスステージ中フラグ当籤時前兆遊技数抽籤テーブルが参照され、出玉フラググループ6における出玉フラグが「リーチ目」である場合には、図139(b)に示すチャンスステージ中フラグ当籤時前兆遊技数抽籤テーブルが参照され、出玉フラググループ6における出玉フラグが「リーチ目BB」である場合には、図139(c)に示すチャンスステージ中フラグ当籤時前兆遊技数抽籤テーブルが参照され、出玉フラググループ6における出玉フラグが「1枚役」である場合には、図139(d)に示すチャンスステージ中フラグ当籤時前兆遊技数抽籤テーブルが参照される。
各チャンスステージ中フラグ当籤時前兆遊技数抽籤テーブルにおいては、「チャンスステージA」及び「チャンスステージB」のそれぞれについて、チャンスステージ中フラグ当籤時前兆遊技数抽籤の結果(「0」、「1」、「2」、「3」、「4」、「5」、「6」、「7」、及び、「8」)に対応する抽籤値が規定されている。チャンスステージ中フラグ当籤時前兆遊技数抽籤の各結果が決定される確率は、「当該結果に対して規定された抽籤値/抽出される可能性のある全ての乱数値の個数(乱数分母:256)」によって表すことができる。
例えば、チャンスステージAにおいて、出玉フラググループ6における出玉フラグが「その他」である場合には、チャンスステージ中フラグ当籤時前兆遊技数抽籤の結果として、64/256の確率で「0」が決定され、192/256の確率で「1」が決定される。また、チャンスステージBにおいて、出玉フラググループ6における出玉フラグが「1枚役」である場合には、チャンスステージ中フラグ当籤時前兆遊技数抽籤の結果として、8/256の確率で「1」が決定され、192/256の確率で「2」が決定され、56/256の確率で「3」が決定される。
ステップS4325の処理を実行した後、メインCPU101は、チャンスステージ中フラグ当籤時前兆遊技数抽籤の結果として決定された値に1を加えた数を前兆遊技数カウンタにセットし(ステップS4325)、本サブルーチンを終了する。
このように、前兆遊技数カウンタに初期値がセットされた場合、メインCPU101は、前兆演出開始コマンドデータを生成し、生成した前兆演出開始コマンドデータをメインRAM103の通信データ格納領域に格納する。通信データ格納領域に格納された前兆演出開始コマンドデータは、通信データ送信処理(図32のステップS204参照)において主制御回路100から副制御回路200へ送信される。これにより、副制御回路200では、前兆演出を開始させるタイミングであることを認識することができるようになり、前兆演出のための画像の表示、音の出力、光の出力等を開始させる処理が行われる。その結果、前兆遊技数カウンタにセットされた値に相当する回数の単位遊技に亘って前兆演出が行われる(前兆状態に制御される)ことになる。
<チャンスステージ用カウンタ管理処理>
図140は、主制御回路において行われるチャンスステージ用カウンタ管理処理を示すフローチャートである。
図140に示すチャンスステージ用カウンタ管理処理は、現在の出玉状態がチャンスステージA又はチャンスステージB(図93参照)であるときに、主制御回路100において図23(メイン処理)のステップS15の処理(遊技終了時状態制御処理)で行われる処理である。メインCPU101は、メインRAM103の出玉状態フラグ格納領域(図20参照)を参照することにより、現在の出玉状態を認識することができる。
チャンスステージ用カウンタ管理処理において、まず、メインCPU101は、前兆遊技数カウンタ(図138のステップS4325参照)の値が0よりも大きいか否かを判断する(ステップS4341)。前兆遊技数カウンタの値が0であると判断した場合、メインCPU101は、チャンスステージ保障遊技数カウンタの値から1減算する(ステップS4342)。そして、メインCPU101は、チャンスステージ保障遊技数カウンタの値が0であるか否かを判断する(ステップS4343)。チャンスステージ保障遊技数カウンタの値が0ではないと判断した場合、メインCPU101は、本サブルーチンを終了する。
一方、チャンスステージ保障遊技数カウンタの値が0であると判断した場合、メインCPU101は、通常ステージ移行フラグをオンにセットし(ステップS4344)、本サブルーチンを終了する。上述したように、通常ステージ移行フラグは、通常ステージを開始するタイミングであることを示すフラグである。メインCPU101は、通常ステージ移行フラグがオンにセットされた単位遊技の次の単位遊技における遊技開始時状態制御処理(図23のステップS6参照)で、出玉状態フラグ格納領域(図20参照)を更新する。これにより、通常ステージに移行する(図94及び図95の移行条件(F)及び(H)参照)。
ステップS4341において前兆遊技数カウンタの値が0よりも大きいと判断した場合、メインCPU101は、チャンスステージ保障遊技数カウンタの値が0よりも大きいか否かを判断する(ステップS4345)。チャンスステージ保障遊技数カウンタの値が0よりも大きいと判断した場合、メインCPU101は、チャンスステージ保障遊技数カウンタの値から1減算する(ステップS4346)。
ステップS4345においてチャンスステージ保障遊技数カウンタの値が0であると判断した場合、又は、ステップS4346の処理を実行した後、メインCPU101は、前兆遊技数カウンタの値から1減算する(ステップS4347)。そして、メインCPU101は、前兆遊技数カウンタの値が0であるか否かを判断する(ステップS4348)。前兆遊技数カウンタの値が0ではないと判断した場合、メインCPU101は、本サブルーチンを終了する。
一方、前兆遊技数カウンタの値が0であると判断した場合、メインCPU101は、前兆演出を終了する(ステップS4349)。この処理において、メインCPU101は、前兆演出終了コマンドデータを生成し、生成した前兆演出終了コマンドデータをメインRAM103の通信データ格納領域に格納する。通信データ格納領域に格納された前兆演出終了コマンドデータは、通信データ送信処理(図32のステップS204参照)において主制御回路100から副制御回路200へ送信される。これにより、副制御回路200では、前兆演出を終了させるタイミングであることを認識することができるようになり、前兆演出のために行っている画像の表示、音の出力、光の出力等を終了させる処理が行われる。
次に、メインCPU101は、疑似BIG当籤フラグがオンにセットされているか否かを判断する(ステップS4350)。上述したように、疑似BIG当籤フラグは、疑似BIGに当籤したことを示すフラグである(図134のステップS4306及び図118のステップS4144参照)。
疑似BIG当籤フラグがオンにセットされていると判断した場合、メインCPU101は、疑似BIG移行フラグをオンにセットする(ステップS4351)。また、図示しないが、メインCPU101は、疑似BIG当籤フラグをオフにセットし、天井到達時疑似BIG当籤フラグがオンにセットされている場合には、当該フラグもオフにセットする。その後、メインCPU101は、本サブルーチンを終了する。
上述したように、疑似BIG移行フラグは、疑似BIGを開始するタイミングであることを示すフラグである。メインCPU101は、疑似BIG移行フラグがオンにセットされた単位遊技の次の単位遊技における遊技開始時状態制御処理(図23のステップS6参照)で、出玉状態フラグ格納領域(図20参照)を更新する。これにより、疑似BIGに移行する。
ここで、チャンスステージA乃至チャンスステージBにおいては、疑似BIG又は昇格チャンスに当籤した場合にのみ前兆状態に移行する。従って、ステップS4350の判断結果が「NO」となる場合には、昇格チャンス当籤フラグがオンにセットされていることになる。そこで、ステップS4350において疑似BIG当籤フラグがオンにセットされていないと判断した場合、メインCPU101は、昇格チャンス移行フラグをオンにセットする(ステップS4352)。また、図示しないが、メインCPU101は、昇格チャンス当籤フラグをオフにセットし、天井到達時昇格チャンス当籤フラグがオンにセットされている場合には、当該フラグもオフにセットする。その後、メインCPU101は、本サブルーチンを終了する。
上述したように、昇格チャンス移行フラグは、昇格チャンスを開始するタイミングであることを示すフラグである。メインCPU101は、昇格チャンス移行フラグがオンにセットされた単位遊技の次の単位遊技における遊技開始時状態制御処理(図23のステップS6参照)で、出玉状態フラグ格納領域(図20参照)を更新する。これにより、昇格チャンスに移行する。
以上より、チャンスステージA乃至チャンスステージBにおいて、昇格チャンス及び疑似BIGのうちの何れかに当籤した場合には、前兆状態を経由して、昇格チャンス又は疑似BIGへと移行する。また、上述したように、通常ステージにおいて、チャンスステージA又はチャンスステージBに当籤することにより前兆状態に移行した場合において、当該前兆状態中に昇格チャンス又は疑似BIGに当籤した場合には、当該前兆状態が終了したときに、チャンスステージA又はチャンスステージBへと移行させるように構成することが可能である。この場合には、チャンスステージA乃至チャンスステージBの開始時(チャンスステージA乃至チャンスステージBの1ゲーム目)におけるチャンスステージ中フラグ当籤時前兆遊技数抽籤処理(図138参照)で、前兆遊技数カウンタに初期値がセットされることにより、前兆状態に移行し、当該前兆状態が終了したときに昇格チャンス又は疑似BIGへと移行することになる。
<昇格チャンス用遊技開始時処理>
図141は、主制御回路において行われる昇格チャンス用遊技開始時処理を示すフローチャートである。図142及び図143は、昇格チャンスモード抽籤テーブルを示す図である。図144は、昇格チャンス中抽籤テーブルを示す図である。図145は、次回疑似遊技抽籤テーブルを示す図である。図146は、規定遊技数消化時疑似BIG昇格抽籤テーブルを示す図である。図147は、今回疑似遊技抽籤テーブルを示す図である。図148は、疑似遊技の内容を示す図である。
図141に示す昇格チャンス用遊技開始時処理は、現在の出玉状態が昇格チャンス(図93参照)であるときに、主制御回路100において図23(メイン処理)のステップS6の処理(遊技開始時状態制御処理)で(例えば、図27のステップS85の判断結果が「NO」となった場合に)行われる処理である。メインCPU101は、メインRAM103の出玉状態フラグ格納領域(図20参照)を参照することにより、現在の出玉状態を認識することができる。
昇格チャンス用遊技開始時処理において、まず、メインCPU101は、昇格チャンス開始時であるか否かを判断する(ステップS4361)。上述したように、昇格チャンスへは、昇格チャンス移行フラグ(図129のステップS4248及び図140のステップS4352参照)がオンにセットされた単位遊技の次の単位遊技における遊技開始時状態制御処理(図23のステップS6参照)において移行する。昇格チャンスに移行する単位遊技における遊技開始時状態制御処理では、出玉状態フラグ格納領域(図20参照)を更新することにより昇格チャンスに移行させた後、続けて、図141に示す昇格チャンス用遊技開始時処理が行われる。ステップS4361の処理において、メインCPU101は、今回の単位遊技において昇格チャンスに移行した場合(今回の単位遊技が昇格チャンスの1ゲーム目である場合)に、昇格チャンス開始時であると判断する。
昇格チャンス開始時であると判断した場合、メインCPU101は、昇格チャンス遊技数カウンタに所定値をセットする(ステップS4362)。この処理において、メインCPU101は、基本的に、昇格チャンス遊技数カウンタに「3」をセットするが、ポイントモード(図132のステップS4283参照)としてポイントモード2がセットされている場合には、昇格チャンス遊技数カウンタに「5」をセットする。また、図示しないが、メインCPU101は、通常出玉状態においてセットした各種情報(カウンタ等)をクリアする。昇格チャンス遊技数カウンタの値は、昇格チャンスに滞在可能な単位遊技の残り回数を示し、メインRAM103に記憶されている。昇格チャンス遊技数カウンタの値は、単位遊技が1回行われるごとに1減算される。図示しないが、当該減算は、図23(メイン処理)のステップS15の処理(遊技終了時状態制御処理)で行われる。
次に、メインCPU101は、突入時ロングフリーズ抽籤処理を実行する(ステップS4363)。この処理において、メインCPU101は、突入時ロングフリーズ抽籤テーブル(図示せず)を参照して、乱数値に基づく抽籤を行うことにより、突入時ロングフリーズ抽籤(1)の結果として、「非当籤」及び「当籤」のうちの何れかを決定し、突入時ロングフリーズ抽籤(1)の結果が「当籤」である場合に、突入時ロングフリーズ抽籤(2)の結果として、「非当籤」及び「当籤」のうちの何れかを決定する。これにより、突入時ロングフリーズ抽籤(1)には1/256の確率で当籤し、突入時ロングフリーズ抽籤(2)には1/256の確率で当籤する。
突入時ロングフリーズ抽籤(1)及び突入時ロングフリーズ抽籤(2)の双方に当籤した場合には、ロングフリーズが発生する。突入時ロングフリーズ抽籤(1)及び突入時ロングフリーズ抽籤(2)に当籤したときに発生するロングフリーズの期間は、通常中ロングフリーズ抽籤(1)及び通常中ロングフリーズ抽籤(2)(図113のステップS4102参照)に当籤したときに発生するロングフリーズの期間と同じである。突入時ロングフリーズ抽籤(1)及び突入時ロングフリーズ抽籤(2)の双方に当籤した場合、メインCPU101は、当該突入時ロングフリーズ抽籤(1)及び突入時ロングフリーズ抽籤(2)が行われた単位遊技における遊技開始時メイン側演出制御処理(図23のステップS8参照)で、ロングフリーズの実行を制御する。
また、突入時ロングフリーズ抽籤(1)及び突入時ロングフリーズ抽籤(2)の双方に当籤した場合、メインCPU101は、当該突入時ロングフリーズ抽籤(1)及び突入時ロングフリーズ抽籤(2)が行われた単位遊技における遊技開始時メイン側演出制御処理(図23のステップS8参照)で、ロングフリーズの終了後、疑似遊技の実行を制御する。これにより、ロングフリーズに続いて疑似遊技が行われる。
また、突入時ロングフリーズ抽籤(1)及び突入時ロングフリーズ抽籤(2)の双方に当籤した場合、出玉状態フラグ格納領域(図20参照)を更新する。これにより、疑似BIGに移行する。また、メインCPU101は、疑似BIG(ED)フラグをオンにセットする。上述したように、疑似BIG(ED)フラグがオンにセットされた場合には、疑似BIGの終了条件が成立したときに再度疑似BIGに制御され、これにより、有利区間が終了するまで疑似BIGが継続することになる。
なお、本実施例において、「有利区間が終了するまで継続する」とは、実質的に差枚数リミッタ(払出数リミッタ:例えば、2400枚到達)により有利区間終了となるということを意味する。後述するように、疑似BIG(ED)フラグがオンにセットされた(疑似BIG(ED)に移行した)場合には、疑似BIGストックカウンタの値に2が加算される。これにより、少なくとも3回疑似BIGに制御されることが保障され、この場合、3回の疑似BIGが終了する前に差枚数リミッタを作動させるように構成することが可能である。
もっとも、ロングフリーズの恩恵は、上記のような疑似BIG(ED)への移行以外のものとしてもよい。例えば、ロングフリーズ発生時は、少なくとも疑似BIG又は疑似BIG以上の特典が確定するものとしてもよい。疑似BIG以上の特典としては、例えば、疑似BIGへの移行が所定回数保証される(疑似BIG連荘保障)や、疑似BIGよりも価値が大きな所定の有利遊技(疑似ボーナスやAT)などを別途設けて移行させるものでもよい。また、差枚数や遊技回数のリミッタを搭載していない機種においては、所定期間(例えば、1000枚獲得や500ゲーム継続など)が経過するまで継続するロングフリーズ対応の特別疑似ボーナスを設けることとしてもよい。
また、本実施形態では、ボーナス状態においてロングフリーズ抽籤は行われないが、メダルが増加するリアルボーナス(特別役物や役物連続作動装置)を搭載した機種においては、昇格チャンス開始ゲームや昇格チャンス中にリアルボーナス役を引いた(例えば、3BBが内部当籤した)場合にロングフリーズを発生させ、当該ボーナス作動中を上乗せ特化ゾーン(例えば、疑似BIGに当籤しやすい状態、すなわち、疑似BIGストックカウンタの値が加算されやすい状態)にするなどとしてもよい。
なお、疑似BIGの終了条件が成立したときに再度疑似BIGに制御される場合、疑似BIG終了画面を表示して一旦終了を示した後に、次のスタートレバー操作時に疑似BIG対応の疑似遊技(「ブイ」揃い等)を発生させる連荘風の演出としてもよいし、継続時に疑似遊技を発生させずに継続を示す演出(「まだまだ!」などの継続を意味する画像の表示や音声など)のみで疑似BIGを継続させるものとしてもよい。
ステップS4363の処理を実行した後、メインCPU101は、昇格チャンスモード抽籤処理を実行する(ステップS4364)。この処理において、メインCPU101は、昇格チャンスモード抽籤テーブル(図142及び図143参照)を参照して、乱数値に基づく抽籤を行うことにより、昇格チャンスモード抽籤の結果(昇格チャンスモード)として、「モード1」、「モード2」、「モード3」、及び、「モード4」のうちの何れかを決定する。
図142及び図143に示す昇格チャンスモード抽籤テーブルは、通常移行時モード抽籤処理(図105のステップS4061参照)で決定された通常モード(「モード1」、「モード2」、「モード3」、「モード4」、「モード5」、「モード6」、「モード7」、及び、「モード8」)、並びに、「連荘チャレンジ→昇格チャンス移行時」のそれぞれに対して設けられている。
昇格チャンスへの移行元の出玉状態が通常出玉状態(通常ステージ、チャンスステージA、又は、チャンスステージB)である場合には、図142及び図143(a)~(h)に示す昇格チャンスモード抽籤テーブルのうちの一の昇格チャンスモード抽籤テーブルが参照される。具体的に、通常モードが「モード1」である場合には、図142(a)に示す昇格チャンスモード抽籤テーブルが参照され、通常モードが「モード2」である場合には、図142(b)に示す昇格チャンスモード抽籤テーブルが参照され、通常モードが「モード3」である場合には、図142(c)に示す昇格チャンスモード抽籤テーブルが参照され、通常モードが「モード4」である場合には、図142(d)に示す昇格チャンスモード抽籤テーブルが参照され、通常モードが「モード5」である場合には、図142(e)に示す昇格チャンスモード抽籤テーブルが参照され、通常モードが「モード6」である場合には、図143(f)に示す昇格チャンスモード抽籤テーブルが参照され、通常モードが「モード7」である場合には、図143(g)に示す昇格チャンスモード抽籤テーブルが参照され、通常モードが「モード8」である場合には、図143(h)に示す昇格チャンスモード抽籤テーブルが参照される。また、昇格チャンスへの移行元の出玉状態が連荘チャレンジである場合には、図143(i)に示す昇格チャンスモード抽籤テーブルが参照される。
各昇格チャンスモード抽籤テーブルにおいては、設定値(「設定1」、「設定2」、「設定3」、「設定4」、「設定5」、及び、「設定6」)ごとに、昇格チャンスモード抽籤の結果(「モード1」、「モード2」、「モード3」、及び、「モード4」)に対応する抽籤値が規定されている。昇格チャンスモード抽籤の各結果が決定される確率は、「当該結果に対して規定された抽籤値/抽出される可能性のある全ての乱数値の個数(乱数分母:256)」によって表すことができる。
例えば、昇格チャンスへの移行元の出玉状態が通常出玉状態であり、通常モードが「モード3」である場合には、設定値にかかわらず、昇格チャンスモード抽籤の結果(昇格チャンスモード)として、256/256の確率で「モード3」が決定される。また、昇格チャンスへの移行元の出玉状態が通常出玉状態であり、通常モードが「モード6」である場合には、設定値にかかわらず、昇格チャンスモード抽籤の結果(昇格チャンスモード)として、192/256の確率で「モード3」が決定され、64/256の確率で「モード4」が決定される。また、昇格チャンスへの移行元の出玉状態が連荘チャレンジである場合には、設定値にかかわらず、昇格チャンスモード抽籤の結果(昇格チャンスモード)として、256/256の確率で「モード2」が決定される。
ステップS4361において昇格チャンス開始時ではないと判断した場合、又は、ステップS4364の処理を実行した後、メインCPU101は、昇格チャンス遊技数カウンタ(ステップS4362参照)の値が1以上であるか否かを判断する(ステップS4365)。
昇格チャンス遊技数カウンタの値が1以上であると判断した場合、メインCPU101は、昇格チャンス中抽籤処理を実行する(ステップS4366)。この処理において、メインCPU101は、昇格チャンス中抽籤テーブル(図144参照)を参照して、出玉フラググループ2における出玉フラグ(図97参照)及び乱数値に基づく抽籤を行うことにより、昇格チャンス中抽籤の結果として、「フェイク疑似遊技」、「疑似BIG」、及び、「疑似BIG(ED)」のうちの何れかを決定する。
図144に示す昇格チャンス中抽籤テーブルは、出玉フラググループ2における出玉フラグ(「その他」、「弱レア役」、「斜めスイカ」、「リーチ目」、及び、「リーチ目BB」)のそれぞれに対して設けられている。出玉フラググループ2における出玉フラグが「その他」である場合には、図144(a)に示す昇格チャンス中抽籤テーブルが参照され、出玉フラググループ2における出玉フラグが「弱レア役」である場合には、図144(b)に示す昇格チャンス中抽籤テーブルが参照され、出玉フラググループ2における出玉フラグが「斜めスイカ」である場合には、図144(c)に示す昇格チャンス中抽籤テーブルが参照され、出玉フラググループ2における出玉フラグが「リーチ目」である場合には、図144(d)に示す昇格チャンス中抽籤テーブルが参照され、出玉フラググループ2における出玉フラグが「リーチ目BB」である場合には、図144(e)に示す昇格チャンス中抽籤テーブルが参照される。
各昇格チャンス中抽籤テーブルにおいては、ステップS4364で決定された昇格チャンスモード(「モード1」、「モード2」、「モード3」、及び、「モード4」)ごとに、昇格チャンス中抽籤の結果(「フェイク疑似遊技」、「疑似BIG」、及び、「疑似BIG(ED)」)に対応する抽籤値が規定されている。昇格チャンス中抽籤の各結果が決定される確率は、「当該結果に対して規定された抽籤値/抽出される可能性のある全ての乱数値の個数(乱数分母:256)」によって表すことができる。
例えば、出玉フラググループ2における出玉フラグが「その他」であり、昇格チャンスモードが「モード4」である場合には、昇格チャンス中抽籤の結果として、204/256の確率で「フェイク疑似遊技」が決定され、52/256の確率で「疑似BIG(ED)」が決定される。また、出玉フラググループ2における出玉フラグが「リーチ目BB」であり、昇格チャンスモードが「モード1」である場合には、昇格チャンス中抽籤の結果として、255/256の確率で「疑似BIG」が決定され、1/256の確率で「疑似BIG(ED)」が決定される。
昇格チャンス中抽籤の結果として「疑似BIG」又は「疑似BIG(ED)」が決定された(疑似BIGに当籤した)場合、メインCPU101は、疑似BIG当籤フラグをオンにセットする。上述したように、疑似BIG当籤フラグは、疑似BIGに当籤したことを示すフラグである。
ステップS4366の処理を実行した後、メインCPU101は、次回疑似遊技抽籤処理を実行する(ステップS4367)。この処理において、メインCPU101は、次回疑似遊技抽籤テーブル(図145参照)を参照して、乱数値に基づく抽籤を行うことにより、疑似遊技抽籤の結果として、「疑似遊技1」、「疑似遊技2」、「疑似遊技3」、「疑似遊技4」、「疑似遊技5」、「疑似遊技6」、「疑似遊技7」、及び、「疑似遊技8」のうちの何れかを決定する。
図145に示す次回疑似遊技抽籤テーブルは、昇格チャンス中抽籤の結果(「フェイク疑似遊技」、「疑似BIG」、及び、「疑似BIG(ED)」)のそれぞれに対して設けられている。ステップS4366において「フェイク疑似遊技」が決定された場合には、図145(a)に示す次回疑似遊技抽籤テーブルが参照され、ステップS4366において「疑似BIG」が決定された場合には、図145(b)に示す次回疑似遊技抽籤テーブルが参照され、ステップS4366において「疑似BIG(ED)」が決定された場合には、図145(c)に示す次回疑似遊技抽籤テーブルが参照される。
各次回疑似遊技抽籤テーブルにおいては、ステップS4364で決定された昇格チャンスモード(「モード1」、「モード2」、「モード3」、及び、「モード4」)ごとに、次回疑似遊技抽籤の結果(「疑似遊技1」、「疑似遊技2」、「疑似遊技3」、「疑似遊技4」、「疑似遊技5」、「疑似遊技6」、「疑似遊技7」、及び、「疑似遊技8」)に対応する抽籤値が規定されている。次回疑似遊技抽籤の各結果が決定される確率は、「当該結果に対して規定された抽籤値/抽出される可能性のある全ての乱数値の個数(乱数分母:256)」によって表すことができる。
例えば、昇格チャンスモードが「モード1」であり、ステップS4366において「フェイク疑似遊技」が決定された場合には、次回疑似遊技抽籤の結果として、86/256の確率で「疑似遊技1」が決定され、170/256の確率で「疑似遊技2」が決定される。また、昇格チャンスモードが「モード1」であり、ステップS4366において「疑似BIG」が決定された場合には、次回疑似遊技抽籤の結果として、112/256の確率で「疑似遊技3」が決定され、112/256の確率で「疑似遊技4」が決定され、32/256の確率で「疑似遊技5」が決定される。また、昇格チャンスモードが「モード1」であり、ステップS4366において「疑似BIG(ED)」が決定された場合には、次回疑似遊技抽籤の結果として、32/256の確率で「疑似遊技3」が決定され、32/256の確率で「疑似遊技4」が決定され、32/256の確率で「疑似遊技5」が決定され、160/256の確率で「疑似遊技6」が決定される。
メインCPU101は、次回疑似遊技抽籤により決定された疑似遊技をセットする。これにより、メインCPU101は、当該次回疑似遊技抽籤が行われた単位遊技の次の単位遊技における遊技開始時メイン側演出制御処理(図23のステップS8参照)で、当該疑似遊技の実行を制御する。また、昇格チャンス中抽籤の結果として「疑似BIG」又は「疑似BIG(ED)」が決定された(疑似BIG当籤フラグがオンにセットされている)場合、メインCPU101は、当該昇格チャンス中抽籤が行われた単位遊技の次の単位遊技における遊技開始時状態制御処理(図23のステップS6参照)で、出玉状態フラグ格納領域(図20参照)を更新する。これにより、疑似BIGに移行する(図94及び図95の移行条件(K)参照)。
また、昇格チャンス中抽籤の結果として「疑似BIG(ED)」が決定された(疑似BIG(ED)に当籤した)場合、メインCPU101は、疑似BIG(ED)フラグをオンにセットする。上述したように、疑似BIG(ED)フラグがオンにセットされた場合には、疑似BIGの終了条件が成立したときに再度疑似BIGに制御され、これにより、有利区間が終了するまで疑似BIGが継続することになる。
ステップS4367の処理を実行した後、メインCPU101は、本サブルーチンを終了する。
ステップS4365において昇格チャンス遊技数カウンタの値が1未満(0)であると判断した場合、メインCPU101は、疑似BIG当籤フラグがオンにセットされているか否かを判断する(ステップS4368)。疑似BIG当籤フラグがオンにセットされていると判断した場合、メインCPU101は、本サブルーチンを終了する。
一方、疑似BIG当籤フラグがオンにセットされていないと判断した場合、メインCPU101は、規定遊技数消化時疑似BIG昇格抽籤処理を実行する(ステップS4369)。この処理において、メインCPU101は、規定遊技数消化時疑似BIG昇格抽籤テーブル(図146参照)を参照して、乱数値に基づく抽籤を行うことにより、規定遊技数消化時疑似BIG昇格抽籤の結果として、「フェイク疑似遊技」、「疑似BIG」、及び、「疑似BIG(ED)」のうちの何れかを決定する。
図146に示す規定遊技数消化時疑似BIG昇格抽籤テーブルにおいては、ステップS4364で決定された昇格チャンスモード(「モード1」、「モード2」、「モード3」、及び、「モード4」)ごとに、規定遊技数消化時疑似BIG昇格抽籤の結果(「フェイク疑似遊技」、「疑似BIG」、及び、「疑似BIG(ED)」)に対応する抽籤値が規定されている。規定遊技数消化時疑似BIG昇格抽籤の各結果が決定される確率は、「当該結果に対して規定された抽籤値/抽出される可能性のある全ての乱数値の個数(乱数分母:256)」によって表すことができる。
例えば、昇格チャンスモードが「モード1」である場合には、規定遊技数消化時疑似BIG昇格抽籤の結果として、232/256の確率で「フェイク疑似遊技」が決定され、24/256の確率で「疑似BIG」が決定される。また、昇格チャンスモードが「モード4」である場合には、規定遊技数消化時疑似BIG昇格抽籤の結果として、224/256の確率で「疑似BIG」が決定され、32/256の確率で「疑似BIG(ED)」が決定される。
ステップS4369の処理を実行した後、メインCPU101は、今回疑似遊技抽籤処理を実行する(ステップS4370)。この処理において、メインCPU101は、今回疑似遊技抽籤テーブル(図147参照)を参照して、乱数値に基づく抽籤を行うことにより、今回疑似遊技抽籤の結果として、「疑似遊技1」、「疑似遊技2」、「疑似遊技3」、「疑似遊技4」、「疑似遊技5」、「疑似遊技6」、「疑似遊技7」、及び、「疑似遊技8」のうちの何れかを決定する。
図147に示す今回疑似遊技抽籤テーブルは、規定遊技数消化時疑似BIG昇格抽籤の結果(「疑似BIG」及び「疑似BIG(ED)」)のそれぞれに対して設けられている。ステップS4369において「疑似BIG」が決定された場合には、図147(a)に示す今回疑似遊技抽籤テーブルが参照され、ステップS4369において「疑似BIG(ED)」が決定された場合には、図147(b)に示す今回疑似遊技抽籤テーブルが参照される。
各今回疑似遊技抽籤テーブルにおいては、ステップS4364で決定された昇格チャンスモード(「モード1」、「モード2」、「モード3」、及び、「モード4」)ごとに、今回疑似遊技抽籤の結果(「疑似遊技1」、「疑似遊技2」、「疑似遊技3」、「疑似遊技4」、「疑似遊技5」、「疑似遊技6」、「疑似遊技7」、及び、「疑似遊技8」)に対応する抽籤値が規定されている。今回疑似遊技抽籤の各結果が決定される確率は、「当該結果に対して規定された抽籤値/抽出される可能性のある全ての乱数値の個数(乱数分母:256)」によって表すことができる。
例えば、昇格チャンスモードが「モード1」であり、ステップS4369において「疑似BIG」が決定された場合には、今回疑似遊技抽籤の結果として、128/256の確率で「疑似遊技7」が決定され、128/256の確率で「疑似遊技8」が決定される。また、昇格チャンスモードが「モード1」であり、ステップS4369において「疑似BIG(ED)」が決定された場合には、今回疑似遊技抽籤の結果として、256/256の確率で「疑似遊技6」が決定される。なお、ステップS4369において「フェイク疑似遊技」が決定された場合には「疑似遊技7」が決定される。
メインCPU101は、今回疑似遊技抽籤により決定された疑似遊技をセットする。これにより、メインCPU101は、当該今回疑似遊技抽籤が行われた単位遊技における遊技開始時メイン側演出制御処理(図23のステップS8参照)で、当該疑似遊技の実行を制御する。その結果、ステップS4367で決定された疑似遊技に続いて、ステップS4369で決定された疑似遊技が実行されることになる。
また、規定遊技数消化時疑似BIG昇格抽籤の結果として「疑似BIG」又は「疑似BIG(ED)」が決定された(疑似BIGに当籤した)場合、メインCPU101は、出玉状態フラグ格納領域(図20参照)を更新し、これにより、疑似BIGに移行する。また、規定遊技数消化時疑似BIG昇格抽籤の結果として「フェイク疑似遊技」が決定された(疑似BIGに当籤しなかった)場合、メインCPU101は、出玉状態フラグ格納領域(図20参照)を更新し、これにより、疑似REGに移行する(図94及び図95の移行条件(L)参照)。
また、規定遊技数消化時疑似BIG昇格抽籤の結果として「疑似BIG(ED)」が決定された(疑似BIG(ED)に当籤した)場合、メインCPU101は、疑似BIG(ED)フラグをオンにセットする。上述したように、疑似BIG(ED)フラグがオンにセットされた場合には、疑似BIGの終了条件が成立したときに再度疑似BIGに制御され、これにより、有利区間が終了するまで疑似BIGが継続することになる。
ステップS4370の処理を実行した後、メインCPU101は、本サブルーチンを終了する。
以上では、8種類の疑似遊技(疑似遊技1、疑似遊技2、疑似遊技3、疑似遊技4、疑似遊技5、疑似遊技6、疑似遊技7、及び、疑似遊技8)が設けられていることとして説明した。第1実施形態で説明したように、疑似遊技は、ロック演出の実行中に実行することが可能なように構成されている。ロック演出(ロック)は、遊技の進行を所定期間停止させる(遊技者の遊技操作を所定期間無効にする)演出である。
図148に示すように、疑似遊技1では、トップラインにおいて、「ブイ」、「セブン」、又は、「バー」がテンパイとなるが、センターライン、トップライン、ボトムライン、クロスアップライン、及び、クロスダウンラインの何れのラインにおいても、「ブイ」、「セブン」、及び、「バー」が揃わない。疑似遊技1は、ステップS4366において「フェイク疑似遊技」が決定された場合に実行され得る疑似遊技である。疑似遊技2では、ボトムラインにおいて、「ブイ」、「セブン」、又は、「バー」がテンパイとなるが、センターライン、トップライン、ボトムライン、クロスアップライン、及び、クロスダウンラインの何れのラインにおいても、「ブイ」、「セブン」、及び、「バー」が揃わない。疑似遊技2は、ステップS4366において「フェイク疑似遊技」が決定された場合に実行され得る疑似遊技である。
疑似遊技3では、センターライン、トップライン、ボトムライン、クロスアップライン、及び、クロスダウンラインのうちの何れかのライン(左リール3Lに対する停止操作が第1停止操作として行われた場合にはトップライン)において「ブイ」が揃うか、センターラインにおいて「セブン」が揃う。疑似遊技3は、ステップS4366において「疑似BIG」又は「疑似BIG(ED)」が決定された場合に実行され得る疑似遊技である。疑似遊技4では、センターライン、トップライン、ボトムライン、クロスアップライン、及び、クロスダウンラインのうちの何れかのライン(左リール3Lに対する停止操作が第1停止操作として行われた場合にはボトムライン)において「ブイ」が揃うか、センターラインにおいて「セブン」が揃う。疑似遊技4は、ステップS4366において「疑似BIG」又は「疑似BIG(ED)」が決定された場合に実行され得る疑似遊技である。
疑似遊技5では、センターライン、トップライン、ボトムライン、クロスアップライン、及び、クロスダウンラインのうちの何れかのライン(左リール3Lに対する停止操作が第1停止操作として行われた場合にはクロスアップライン)において「ブイ」が揃うか、センターラインにおいて「セブン」が揃う。疑似遊技5は、ステップS4366において「疑似BIG」又は「疑似BIG(ED)」が決定された場合に実行され得る疑似遊技である。疑似遊技6では、センターライン、クロスアップライン、及び、クロスダウンラインにおいて「ブイ」がテンパイとなりセンターラインにおいて「ブイ」が揃うか、センターラインにおいて「セブン」が揃い、「バー」は何れのラインにおいても揃わない。疑似遊技6は、ステップS4366又はステップS4369において「疑似BIG(ED)」が決定された場合に実行され得る疑似遊技である。
また、疑似遊技6は、「疑似BIG(ED)」が決定された場合にのみ実行され得る疑似遊技である。すなわち、疑似遊技6が実行された場合には、疑似BIG(ED)(有利区間が終了するまで疑似BIGが継続すること)が確定する。例えば、通常中ロングフリーズ抽籤(1)及び通常中ロングフリーズ抽籤(2)(図113のステップS4102参照)に当籤した場合に行われる疑似遊技、並びに、突入時ロングフリーズ抽籤(1)及び突入時ロングフリーズ抽籤(2)(図141のステップS4363参照)に当籤した場合に行われる疑似遊技も、疑似遊技6となっている。
疑似遊技7では、センターライン、トップライン、ボトムライン、クロスアップライン、及び、クロスダウンラインの何れのラインにおいても、「ブイ」及び「セブン」が揃わず、センターラインにおいて「バー」が揃う。疑似遊技7は、ステップS4369において「疑似BIG」又は「フェイク疑似遊技」が決定された場合に実行され得る疑似遊技である。なお、「疑似BIG」が決定された場合において、疑似遊技7が実行された場合には、疑似遊技7の終了後にリール演出(リールの再回転)が行われ、何れかのラインにおいて「ブイ」又は「セブン」が揃う。一方、「フェイク疑似遊技」が決定された場合において、疑似遊技7が実行された場合には、リールの再回転は行われない。
疑似遊技8では、センターライン、トップライン、ボトムライン、クロスアップライン、及び、クロスダウンラインの何れかのラインにおいて、「バー」がテンパイとなるが、何れのラインにおいても、「ブイ」、「セブン」、及び、「バー」が揃わない。疑似遊技8は、ステップS4369において「疑似BIG」が決定された場合に実行され得る疑似遊技である。なお、「疑似BIG」が決定された場合において、疑似遊技8が実行された場合には、疑似遊技8の終了後にリール演出(リールの再回転)が行われ、何れかのラインにおいて「ブイ」又は「セブン」が揃う。
<昇格チャンスにおける遊技の流れ>
図149は、昇格チャンスにおける遊技の流れを示す図である。
図149に示すように、昇格チャンスの1ゲーム目(昇格チャンス遊技数カウンタの値:3)においては、ロングフリーズ(図141のステップS4363参照)が発生する場合がある。当該フリーズが発生した場合には、フリーズに続いてBB狙い疑似遊技(疑似遊技6)が発生し、疑似BB(疑似BIG)が開始する。一方、フリーズが発生しなかった場合には、当該昇格チャンスの1ゲーム目が消化され、スタートレバー7の操作を契機として、昇格チャンスの2ゲーム目に移行する。
昇格チャンスの2ゲーム目(昇格チャンス遊技数カウンタの値:2)においては、1ゲーム目で行われた昇格チャンス中抽籤(図141のステップS4366参照)の結果に基づいて決定された疑似遊技(図141のステップS4367参照)が発生する。当該疑似遊技(BB狙い疑似遊技1回目)において、疑似BIG移行図柄(「ブイ」又は「セブン」)が揃った場合には、疑似BB(疑似BIG)が開始する。一方、当該疑似遊技(BB狙い疑似遊技1回目)において、疑似BIG移行図柄(「ブイ」又は「セブン」)が揃わなかった場合には、当該昇格チャンスの2ゲーム目が消化され、スタートレバー7の操作を契機として、昇格チャンスの3ゲーム目に移行する。
昇格チャンスの3ゲーム目(昇格チャンス遊技数カウンタの値:1)においては、2ゲーム目で行われた昇格チャンス中抽籤(図141のステップS4366参照)の結果に基づいて決定された疑似遊技(図141のステップS4367参照)が発生する。当該疑似遊技(BB狙い疑似遊技2回目)において、疑似BIG移行図柄(「ブイ」又は「セブン」)が揃った場合には、疑似BB(疑似BIG)が開始する。一方、当該疑似遊技(BB狙い疑似遊技2回目)において、疑似BIG移行図柄(「ブイ」又は「セブン」)が揃わなかった場合には、当該昇格チャンスの3ゲーム目が消化され、スタートレバー7の操作を契機として、昇格チャンスの4ゲーム目に移行する。
昇格チャンスの4ゲーム目(昇格チャンス遊技数カウンタの値:0)においては、3ゲーム目で行われた昇格チャンス中抽籤(図141のステップS4366参照)の結果に基づいて決定された疑似遊技(図141のステップS4367参照)が発生する。当該疑似遊技(BB狙い疑似遊技3回目)において、疑似BIG移行図柄(「ブイ」又は「セブン」)が揃った場合には、疑似BB(疑似BIG)が開始する。一方、当該疑似遊技(BB狙い疑似遊技3回目)において、疑似BIG移行図柄(「ブイ」又は「セブン」)が揃わなかった場合には、規定遊技数消化時疑似BIG昇格抽籤(図141のステップS4369参照)で疑似BIGに当籤しない限り、RB狙い疑似遊技(疑似遊技7)が発生し、疑似RB(疑似REG)が開始する。
なお、以上では、昇格チャンスの3ゲーム目で行われた昇格チャンス中抽籤(図141のステップS4366参照)の結果として「フェイク疑似遊技」が決定された場合には、当該結果に基づいてフェイク疑似遊技(疑似遊技1又は疑似遊技2)が決定され(図141のステップS4367参照)、昇格チャンスの4ゲーム目においては、規定遊技数消化時疑似BIG昇格抽籤(図141のステップS4369参照)の結果にかかわらず、BB狙い疑似遊技3回目として、当該フェイク疑似遊技が行われることとして説明した。しかし、昇格チャンスの3ゲーム目で行われた昇格チャンス中抽籤(図141のステップS4366参照)の結果として「フェイク疑似遊技」が決定され、昇格チャンスの4ゲーム目において規定遊技数消化時疑似BIG昇格抽籤(図141のステップS4369参照)で疑似BIGに当籤した場合には、当該フェイク疑似遊技を破棄し、当該規定遊技数消化時疑似BIG昇格抽籤の結果に基づいて決定された疑似遊技(図141のステップS4370参照)を、BB狙い疑似遊技3回目として行うこととしてもよい。
また、図149では、疑似遊技(BB狙い疑似遊技乃至RB狙い疑似遊技)が行われた後に疑似BIG乃至疑似REGが開始するものとして示している。遊技者は、疑似遊技(BB狙い疑似遊技乃至RB狙い疑似遊技)において疑似BIG移行図柄(「ブイ」又は「セブン」)乃至疑似REG移行図柄(「バー」)が揃うことを通じて、疑似BIG乃至疑似REGが開始することを認識することができる。もっとも、実際に疑似BIG乃至疑似REGが開始するタイミング(出玉状態フラグ格納領域(図20参照)を更新するタイミング)は、疑似遊技(BB狙い疑似遊技乃至RB狙い疑似遊技)が行われた後(例えば、遊技開始時メイン側演出制御処理(図23のステップS8参照)中)であってもよいし、疑似遊技(BB狙い疑似遊技乃至RB狙い疑似遊技)が行われる前(例えば、遊技開始時状態制御処理(図23のステップS6参照)中)であってもよい。
<昇格チャンスにおける演出例(1ゲーム目で疑似BIG当籤時)>
図150は、昇格チャンスの1ゲーム目で疑似BIGに当籤した場合における演出例を示す図である。
図150に示す演出例として、図150(a)では、昇格チャンスに移行する単位遊技の1つ前の単位遊技(通常出玉状態から昇格チャンスに移行する場合においては通常出玉状態の最終ゲーム:当籤報知ゲーム)において、「WIN」という文字に対応する画像がメイン表示装置210に表示されている様子を示している。
図150(b)では、図150(a)に示す状態の後、昇格チャンスの1ゲーム目(昇格チャンス遊技数カウンタの値:3)において、昇格チャンス中抽籤(図141のステップS4366参照)が行われることに応じて、「ボーナス昇格抽選中」という文字に対応する画像がメイン表示装置210に表示されている様子を示している。ここでは、昇格チャンス中抽籤の結果として「疑似BIG」が決定されたものとする。なお、ロングフリーズ(図141のステップS4363参照)には非当籤となっている。
図150(c)では、図150(b)に示す状態の後、昇格チャンスの2ゲーム目(昇格チャンス遊技数カウンタの値:2)において、1ゲーム目で行われた昇格チャンス中抽籤(図141のステップS4366参照)の結果に基づいて決定された疑似遊技(図141のステップS4367参照)が開始するときに、「Vを狙え!」という文字に対応する画像がメイン表示装置210に表示されている様子を示している。当該画像は、疑似BIG移行図柄としての「ブイ」図柄が各リール3L,3C,3Rにおいて停止表示され得るタイミングで停止操作を行うことを示唆する画像である。これにより、「ブイ」を狙った停止操作を行うことを遊技者に促すことができる。
図150(d)では、図150(c)に示す状態の後、昇格チャンスの2ゲーム目(昇格チャンス遊技数カウンタの値:2)で行われる疑似遊技において、全てのリール3L,3C,3Rの回転が停止したときに、「V・V・V」「ビッグボーナス!」という文字に対応する画像がメイン表示装置210に表示されている様子を示している。これにより、疑似BIG移行図柄としての「ブイ」が揃ったこと、及び、ビッグボーナス(疑似BIG)に移行することを遊技者に報知することができる。なお、疑似BIG移行図柄が揃ったとき(疑似BIGが開始するとき)、第1実施形態で説明した外部信号1がオン状態とされる。
図150(d)に示す状態の後、昇格チャンスの2ゲーム目(昇格チャンス遊技数カウンタの値:2)においては、疑似遊技に続いて(各リール3L,3C,3Rの回転が停止している状態で)、ロックが発生し、遊技の進行がさらに所定期間停止する。図150(e)では、当該ロックが行われている期間中に、疑似BIGにおいて行われる演出(BB演出)を選択するための画面がメイン表示装置210に表示されている様子を示している。遊技者は、演出ボタンを操作することにより、演出A、演出B、及び、演出Cのうちの何れかの演出を、BB演出として選択することができる。
図150(f)では、図150(e)に示す状態の後、昇格チャンスの2ゲーム目(昇格チャンス遊技数カウンタの値:2)において、BB演出として一の演出(ここでは、演出B)が決定されたときに、「レバーで遊技が進行します」「獲得0枚」「残りナビ30回」という文字に対応する画像がメイン表示装置210に表示されている様子を示している。これにより、スタートレバー7の操作を遊技者に促すことが可能であり、スタートレバー7が操作されたときに、ロックは終了する。また、スタートレバー7が操作されなくても、疑似遊技において全てのリール3L,3C,3Rの回転が停止してから所定時間(例えば、50秒)が経過したときに、ロックは終了する。「獲得0枚」は、疑似BIGにおいて遊技者が獲得したメダルの枚数(払出枚数と投入枚数との差)を示し、「残りナビ30回」は、上述した第1疑似BIG(図96参照)において実行可能なベルナビの残り回数(第1ベルナビ回数カウンタの値)を示している。
図150(f)に示す状態の後、スタートレバー7が操作されると、実遊技(メイン遊技)用に各リール3L,3C,3Rの回転が開始する(ランダム遅延処理が行われて遊技が進行する)。図150(g)では、このときに押し順ナビ画像がメイン表示装置210に表示されている様子を示している。押し順ナビ画像は、押し順ベルにおける正解の押し順を報知(ベルナビ)するための画像である。ここでは、「F_321ベルD」が内部当籤役として決定されたことに伴い、第1停止操作として右リール3Rに対する停止操作を「ブイ」を狙った目押しで行い、第2停止操作として中リール3Cに対する停止操作を行い、第3停止操作として左リール3Lに対する停止操作を行うことが報知されている(図96参照)。また、ベルナビが1回行われたことに伴い、「残りナビ」の回数が1回減って「29回」となっている。
図150(h)では、図150(g)に示す状態の後、全てのリール3L,3C,3Rの回転が停止したときに、「GET 15枚」という文字に対応する画像がメイン表示装置210に表示されている様子を示している。ここでは、報知(ベルナビ)に従った停止操作が行われたことにより、押し順ベルが入賞したことに伴い、15枚のメダルが払い出されている(図92参照)。また、「獲得」枚数が、当該払出枚数(15枚)と投入枚数(3枚)との差(12枚)に更新されている。
なお、図150(e)~(h)に示す状態においては、既に昇格チャンスから疑似BIGへと移行しており、疑似BIGの1ゲーム目について示すものであるが、便宜上、昇格チャンスの2ゲーム目であることとして説明している。
<昇格チャンスにおける演出例(疑似BIG非当籤時)>
図151は、昇格チャンスの1ゲーム目~4ゲーム目で疑似BIGに全て非当籤となった場合における演出例を示す図である。
図151に示す演出例として、図151(a)では、昇格チャンスに移行する単位遊技の1つ前の単位遊技(通常出玉状態から昇格チャンスに移行する場合においては通常出玉状態の最終ゲーム:当籤報知ゲーム)において、「WIN」という文字に対応する画像がメイン表示装置210に表示されている様子を示している。
図151(b)では、図151(a)に示す状態の後、昇格チャンスの1ゲーム目(昇格チャンス遊技数カウンタの値:3)において、昇格チャンス中抽籤(図141のステップS4366参照)が行われることに応じて、「ボーナス昇格抽選中」という文字に対応する画像がメイン表示装置210に表示されている様子を示している。ここでは、昇格チャンス中抽籤の結果として「フェイク疑似遊技」が決定されたものとする。なお、ロングフリーズ(図141のステップS4363参照)には非当籤となっている。
図151(c)では、図151(b)に示す状態の後、昇格チャンスの2ゲーム目(昇格チャンス遊技数カウンタの値:2)において、1ゲーム目で行われた昇格チャンス中抽籤(図141のステップS4366参照)の結果に基づいて決定された疑似遊技(図141のステップS4367参照)が開始するときに、「Vを狙え!」という文字に対応する画像がメイン表示装置210に表示されている様子を示している。当該画像は、疑似BIG移行図柄としての「ブイ」図柄が各リール3L,3C,3Rにおいて停止表示され得るタイミングで停止操作を行うことを示唆する画像である。これにより、「ブイ」を狙った停止操作を行うことを遊技者に促すことができる。
図151(d)では、図151(c)に示す状態の後、昇格チャンスの2ゲーム目(昇格チャンス遊技数カウンタの値:2)で行われる疑似遊技において、全てのリール3L,3C,3Rの回転が停止したときに、「ざんねん」「レバーオンで遊技が進行します」という文字に対応する画像がメイン表示装置210に表示されている様子を示している。これにより、疑似BIG移行図柄としての「ブイ」が揃わなかった(疑似BIGに当籤しなかった)ことを遊技者に報知するとともに、スタートレバー7の操作を遊技者に促すことができる。
図151(d)に示す状態の後、スタートレバー7が操作されると、実遊技(メイン遊技)用に各リール3L,3C,3Rの回転が開始する(ランダム遅延処理が行われて遊技が進行する)。図151(e)では、昇格チャンスの2ゲーム目(昇格チャンス遊技数カウンタの値:2)において、昇格チャンス中抽籤(図141のステップS4366参照)が行われることに応じて、「ボーナス昇格抽選中」という文字に対応する画像がメイン表示装置210に表示されている様子を示している。ここでは、昇格チャンス中抽籤の結果として「フェイク疑似遊技」が決定されたものとする。
図151(f)では、図151(e)に示す状態の後、昇格チャンスの3ゲーム目(昇格チャンス遊技数カウンタの値:1)において、2ゲーム目で行われた昇格チャンス中抽籤(図141のステップS4366参照)の結果に基づいて決定された疑似遊技(図141のステップS4367参照)が開始するときに、「Vを狙え!」という文字に対応する画像がメイン表示装置210に表示されている様子を示している。当該画像は、疑似BIG移行図柄としての「ブイ」図柄が各リール3L,3C,3Rにおいて停止表示され得るタイミングで停止操作を行うことを示唆する画像である。これにより、「ブイ」を狙った停止操作を行うことを遊技者に促すことができる。
図151(g)では、図151(f)に示す状態の後、昇格チャンスの3ゲーム目(昇格チャンス遊技数カウンタの値:1)で行われる疑似遊技において、全てのリール3L,3C,3Rの回転が停止したときに、「ざんねん」「レバーオンで遊技が進行します」という文字に対応する画像がメイン表示装置210に表示されている様子を示している。これにより、疑似BIG移行図柄としての「ブイ」が揃わなかった(疑似BIGに当籤しなかった)ことを遊技者に報知するとともに、スタートレバー7の操作を遊技者に促すことができる。
図151(g)に示す状態の後、スタートレバー7が操作されると、実遊技(メイン遊技)用に各リール3L,3C,3Rの回転が開始する(ランダム遅延処理が行われて遊技が進行する)。図151(h)では、昇格チャンスの3ゲーム目(昇格チャンス遊技数カウンタの値:1)において、昇格チャンス中抽籤(図141のステップS4366参照)が行われることに応じて、「ボーナス昇格抽選中」という文字に対応する画像がメイン表示装置210に表示されている様子を示している。ここでは、昇格チャンス中抽籤の結果として「フェイク疑似遊技」が決定されたものとする。
図151(i)では、図151(h)に示す状態の後、昇格チャンスの4ゲーム目(昇格チャンス遊技数カウンタの値:0)において、3ゲーム目で行われた昇格チャンス中抽籤(図141のステップS4366参照)の結果に基づいて決定された疑似遊技(図141のステップS4367参照)が開始するときに、「Vを狙え!」という文字に対応する画像がメイン表示装置210に表示されている様子を示している。当該画像は、疑似BIG移行図柄としての「ブイ」図柄が各リール3L,3C,3Rにおいて停止表示され得るタイミングで停止操作を行うことを示唆する画像である。これにより、「ブイ」を狙った停止操作を行うことを遊技者に促すことができる。なお、ここでは、規定遊技数消化時疑似BIG昇格抽籤(図141のステップS4369参照)の結果として、「フェイク疑似遊技」が決定されたものとする。また、昇格チャンスの4ゲーム目(昇格チャンス遊技数カウンタの値:0)では、疑似遊技が2回行われるところ、3ゲーム目で行われた昇格チャンス中抽籤(図141のステップS4366参照)の結果に基づいて決定された疑似遊技(図141のステップS4367参照)を第1疑似遊技と表記することとする。
図151(j)では、図151(i)に示す状態の後、昇格チャンスの4ゲーム目(昇格チャンス遊技数カウンタの値:0)で行われる第1疑似遊技において、全てのリール3L,3C,3Rの回転が停止したときに、「ざんねん」「レバーオンで遊技が進行します」という文字に対応する画像がメイン表示装置210に表示されている様子を示している。これにより、疑似BIG移行図柄としての「ブイ」が揃わなかった(疑似BIGに当籤しなかった)ことを遊技者に報知するとともに、スタートレバー7の操作を遊技者に促すことができる。
図151(j)に示す状態の後、スタートレバー7が操作されると、規定遊技数消化時疑似BIG昇格抽籤(図141のステップS4369参照)の結果に基づいて決定された疑似遊技(図141のステップS4370参照)が開始する。当該疑似遊技を第2疑似遊技と表記することとする。図151(k)では、昇格チャンスの4ゲーム目(昇格チャンス遊技数カウンタの値:0)で行われる第2疑似遊技が開始するときに、「BARを狙え!」という文字に対応する画像がメイン表示装置210に表示されている様子を示している。当該画像は、疑似REG移行図柄としての「バー」図柄が各リール3L,3C,3Rにおいて停止表示され得るタイミングで停止操作を行うことを示唆する画像である。これにより、「バー」を狙った停止操作を行うことを遊技者に促すことができる。
図151(l)では、図151(k)に示す状態の後、昇格チャンスの4ゲーム目(昇格チャンス遊技数カウンタの値:0)で行われる第2疑似遊技において、全てのリール3L,3C,3Rの回転が停止したときに、「レギュラーボーナス!」「レバーオンで遊技が進行します」という文字に対応する画像がメイン表示装置210に表示されている様子を示している。これにより、レギュラーボーナス(疑似REG)に移行することを遊技者に報知するとともに、スタートレバー7の操作を遊技者に促すことができる。なお、疑似REG移行図柄が揃ったとき(疑似REGが開始するとき)、第1実施形態で説明した外部信号2がオン状態とされる。
図151(l)に示す状態の後、スタートレバー7が操作されると、実遊技(メイン遊技)用に各リール3L,3C,3Rの回転が開始する(ランダム遅延処理が行われて遊技が進行する)。図151(m)では、このときに押し順ナビ画像がメイン表示装置210に表示されている様子を示している。押し順ナビ画像は、押し順ベルにおける正解の押し順を報知(ベルナビ)するための画像である。ここでは、「F_231ベルA」乃至「F_231ベルC」が内部当籤役として決定されたことに伴い、第1停止操作として中リール3Cに対する停止操作を「セブン」を狙った目押しで行い、第2停止操作として右リール3Rに対する停止操作を行い、第3停止操作として左リール3Lに対する停止操作を行うことが報知されている(図96参照)。また、「残りナビ4回」は、疑似REGにおいて実行可能なベルナビの残り回数(第2ベルナビ回数カウンタの値)を示している。「残りナビ」の初期値は5回であるが、ベルナビが1回行われたことに伴い、「残りナビ」の回数が1回減って「4回」に更新されている。
図151(n)では、図151(m)に示す状態の後、全てのリール3L,3C,3Rの回転が停止したときに、「GET 15枚」という文字に対応する画像がメイン表示装置210に表示されている様子を示している。ここでは、報知(ベルナビ)に従った停止操作が行われたことにより、押し順ベルが入賞したことに伴い、15枚のメダルが払い出されている(図92参照)。
なお、図151(m)及び(n)に示す状態においては、既に昇格チャンスから疑似REGへと移行しており、疑似REGの1ゲーム目について示すものであるが、便宜上、昇格チャンスの4ゲーム目であることとして説明している。
以上で説明したように、昇格チャンスに移行した場合には、疑似BIG及び疑似REGのうちの何れかのAT状態に必ず移行することになる。すなわち、昇格チャンスは、AT状態に移行することが確定した出玉状態である。そして、昇格チャンスでは、何れのAT状態に移行させるのかが決定されるとともに、疑似遊技を通じて、移行先のAT状態を報知する演出が行われる。1ゲーム目から最終ゲームまでの間に行われる疑似遊技において疑似BIG移行図柄(「ブイ」又は「セブン」)が揃った場合には、疑似BIGに移行する。最終ゲームで行われる第1疑似遊技において疑似BIG移行図柄(「ブイ」又は「セブン」)が揃わなかった場合には、第2疑似遊技において疑似REG移行図柄(「バー」)が揃い、疑似REGに移行する。疑似REGへは最終ゲームのみで移行可能であり、最終ゲーム以外のゲームにおいて疑似REGに移行することはない。
ここまで、遊技者が停止操作可能な疑似遊技により疑似ボーナス開始時等の図柄表示を行う仕様について説明したが、疑似遊技に代えて、あるいは疑似遊技と併用する形で、遊技者の停止操作を伴わずに自動的にリールが停止するリール演出を用いて、疑似ボーナス開始時等の図柄表示が行われることとしても良い。リール演出を用いることとした場合、演出効果は疑似遊技に劣るものの、疑似遊技と比べメインプログラムの容量を軽減することできる。
また、疑似遊技においても、疑似遊技用のリールの回転開始あるいは停止操作有効となったときから所定時間(例えば、30秒など)経過で自動的にリールが停止して疑似ボーナス開始時等の図柄表示が行われるものとなっている。そのため、広義では、疑似遊技もリール演出の1種とみることもできる。時間経過による自動停止の場合は、予定された図柄組合せ(ブイ揃い、セブン揃い、バー揃いなど)が止まるように制御してもよいし、時間経過時点で各リールに停止信号を入力して停止させるものとしてもよい。後者の場合は、たまたまタイミングが合えば予定された図柄組合せが揃うものの、当該図柄組合せが揃わない場合があることとしてもよい。
疑似遊技のリール停止制御としては、上述した実施形態で説明した態様を適宜採用することが可能である。例えば、通常遊技(メイン遊技)と同様あるいは類似させる形で、滑りコマ数を最大4コマなどとして押下位置(停止操作タイミング)に応じて疑似停止出目が変化する仕様でもよいし、押下位置不問で疑似遊技の種別(疑似遊技1~8)により予め定められた位置まで図柄を滑らせて停止させるものでもよい。また、押下位置に応じて出目が変化するタイプでも、停止候補位置を2~3通り(例えば、疑似遊技3なら、ブイ揃いまたはセブン揃いのいずれかとなるように、押下位置によっては4コマ以上滑らせる)に限定するような停止制御を行って、遊技者に分かりやすい出目を停止させるものとしてもよい。なお、押下位置に応じて出目が変化するタイプである場合に、例えば、疑似BIG開始時にブイ揃い・セブン揃いのいずれも停止しなかった場合でも、疑似BIG開始時演出(例えば、図150(d)に示すブイ揃い対応演出)は、ブイ揃い時と同じ態様で行って遊技者が状況を把握できるようにすることが望ましい。
なお、本実施例では、昇格チャンス中の最大遊技回数は4ゲーム(又は6ゲーム)であり、ゲーム数の加算は行われない仕様であるが、所定条件を満たした場合に昇格チャンスのゲーム数を延長可能な仕様としてもよい。例えば、レア役当籤かつ疑似BIG非当籤の場合に残りゲーム数を延長するといった仕様としてもよい。また、昇格チャンスを延長する場合、+1ゲーム、+5ゲームといったゲーム数の上乗せとしてもよいし、疑似BIGに当籤するまで継続する無限昇格チャンスといった状態を設けて移行させるものとしてもよい。
<疑似BIG用遊技開始時処理>
図152は、主制御回路において行われる疑似BIG用遊技開始時処理を示すフローチャートである。図153は、主制御回路において行われる疑似BIG開始時処理を示すフローチャートである。図154は、疑似BIG開始時連荘チャレンジ抽籤テーブルを示す図である。図155は、疑似BIG中1G連抽籤テーブルを示す図である。
図152に示す疑似BIG用遊技開始時処理は、現在の出玉状態が疑似BIG(図93参照)であるときに、主制御回路100において図23(メイン処理)のステップS6の処理(遊技開始時状態制御処理)で(例えば、図27のステップS85の判断結果が「NO」となった場合に)行われる処理である。メインCPU101は、メインRAM103の出玉状態フラグ格納領域(図20参照)を参照することにより、現在の出玉状態を認識することができる。
疑似BIG用遊技開始時処理において、まず、メインCPU101は、疑似BIG開始時であるか否かを判断する(ステップS4381)。上述したように、疑似BIGへは、疑似BIG移行フラグ(図129のステップS4246及び図140のステップS4351参照)がオンにセットされた単位遊技の次の単位遊技、又は、昇格チャンスにおいて昇格チャンス中抽籤(図141のステップS4366参照)で疑似BIGに当籤した単位遊技の次の単位遊技、若しくは、昇格チャンスにおいて規定遊技数消化時疑似BIG昇格抽籤(図141のステップS4369参照)で疑似BIGに当籤した単位遊技における遊技開始時状態制御処理(図23のステップS6参照)において移行する。疑似BIGに移行する単位遊技における遊技開始時状態制御処理では、出玉状態フラグ格納領域(図20参照)を更新することにより疑似BIGに移行させた後、続けて、図152に示す疑似BIG用遊技開始時処理が行われる。ステップS4381の処理において、メインCPU101は、今回の単位遊技において疑似BIGに移行した場合(今回の単位遊技が疑似BIGの1ゲーム目である場合)に、疑似BIG開始時であると判断する。
疑似BIG開始時であると判断した場合、メインCPU101は、疑似BIG開始時処理を実行する(ステップS4382)。ここで、図153を用いて、疑似BIG開始時処理について説明する。
疑似BIG開始時処理において、まず、メインCPU101は、昇格チャンスからの移行時であるか否かを判断する(ステップS4401)。この処理は、今回の単位遊技において疑似BIGに移行した場合(今回の単位遊技が疑似BIGの1ゲーム目である場合)に行われるところ、メインCPU101は、移行元の出玉状態が昇格チャンスである場合に、昇格チャンスからの移行時であると判断する。
昇格チャンスからの移行時ではないと判断した場合、メインCPU101は、疑似遊技をセットする(ステップS4402)。この処理において、メインCPU101は、疑似BIG(ED)フラグ(図113のステップS4102、並びに、図141のステップS4363、ステップS4366、及び、ステップS4369参照)がオンにセットされている場合、疑似遊技6(図148参照)をセットし、疑似BIG(ED)フラグがオンにセットされていない場合、疑似遊技5(図148参照)をセットする。これにより、メインCPU101は、当該単位遊技における遊技開始時メイン側演出制御処理(図23のステップS8参照)で、セットされた疑似遊技の実行を制御する。また、図示しないが、メインCPU101は、通常出玉状態においてセットした各種情報(カウンタ等)をクリアする。
ステップS4401において昇格チャンスからの移行時であると判断した場合、又は、ステップS4402の処理を実行した後、メインCPU101は、第1疑似BIGをセットする(ステップS4403)。上述したように、疑似BIGとしては、第1疑似BIG及び第2疑似BIGが設けられているところ、疑似BIG開始時においては第1疑似BIGに制御される。
次に、メインCPU101は、第1ベルナビ回数カウンタに「30」をセットする(ステップS4404)。上述したように、第1ベルナビ回数カウンタの値は、第1疑似BIGにおいて実行可能なベルナビの残り回数を示し、メインRAM103に記憶されている。第1ベルナビ回数カウンタの値は、第1疑似BIGにおいてベルナビが1回行われるごとに1減算される。
次に、メインCPU101は、通常リプ残り入賞回数カウンタに「3」をセットする(ステップS4405)。上述したように、通常リプ残り入賞回数カウンタの値は、第1疑似BIGから第2疑似BIGへと移行可能な残り回数を示し、メインRAM103に記憶されている。通常リプ残り入賞回数カウンタの値は、第1疑似BIGから第2疑似BIGへと1回移行する(第1疑似BIGにおいて通常リプが入賞する)ごとに1減算される。
次に、メインCPU101は、疑似BIG(ED)フラグ(図113のステップS4102、並びに、図141のステップS4363、ステップS4366、及び、ステップS4369参照)がオンにセットされているか否かを判断する(ステップS4406)。疑似BIG(ED)フラグがオンにセットされていると判断した場合、メインCPU101は、本サブルーチンを終了する。
一方、疑似BIG(ED)フラグがオンにセットされていないと判断した場合、メインCPU101は、疑似BIGストックカウンタの値に2を加算する(ステップS4407)。疑似BIGストックカウンタの値は、疑似BIGの終了条件が成立したときに再度疑似BIGに制御可能な残り回数を示し、メインRAM103に記憶されている。
次に、メインCPU101は、疑似BIG開始時連荘チャレンジ抽籤処理を実行する(ステップS4408)。この処理において、メインCPU101は、疑似BIG開始時連荘チャレンジ抽籤テーブル(図154参照)を参照して、乱数値に基づく抽籤を行うことにより、疑似BIG開始時連荘チャレンジ抽籤の結果として、「非当籤」及び「当籤」のうちの何れかを決定する。
図154に示す疑似BIG開始時連荘チャレンジ抽籤テーブルにおいては、設定値(「設定1」、「設定2」、「設定3」、「設定4」、「設定5」、及び、「設定6」)ごとに、疑似BIG開始時連荘チャレンジ抽籤の結果(「非当籤」及び「当籤」)に対応する抽籤値が規定されている。疑似BIG開始時連荘チャレンジ抽籤の各結果が決定される確率は、「当該結果に対して規定された抽籤値/抽出される可能性のある全ての乱数値の個数(乱数分母:256)」によって表すことができる。これにより、設定値にかかわらず、1/256の確率で疑似BIG開始時連荘チャレンジ抽籤に当籤する。
疑似BIG開始時連荘チャレンジ抽籤に当籤した場合、メインCPU101は、連荘チャレンジ当籤フラグをオンにセットする。連荘チャレンジ当籤フラグは、連荘チャレンジに当籤したことを示すフラグである。詳細については後述するが、連荘チャレンジに当籤すると、疑似BIGの終了条件が成立したときに、連荘チャレンジに移行する(図94及び図95の移行条件(M)参照)。
ステップS4408の処理を実行した後、メインCPU101は、突入時ロングフリーズ抽籤処理を実行する(ステップS4409)。この処理は、図141のステップS4363の処理と同様の処理であるため、ここでの説明は省略する。ステップS4409の処理を実行した後、メインCPU101は、本サブルーチンを終了する。
以上、図153を用いて、図152のステップS4382で行われる疑似BIG開始時処理について説明した。図152に説明を戻す。
ステップS4381において疑似BIG開始時ではないと判断した場合、又は、ステップS4382の処理を実行した後、メインCPU101は、疑似BIGストックカウンタの値が2以上であるか否かを判断する(ステップS4383)。疑似BIGストックカウンタの値が2以上であると判断した場合、メインCPU101は、本サブルーチンを終了する。
疑似BIGストックカウンタの値が2未満であると判断した場合、メインCPU101は、疑似BIG中1G連抽籤処理を実行する(ステップS4384)。この処理において、メインCPU101は、疑似BIG中1G連抽籤テーブル(図155参照)を参照して、出玉フラググループ6における出玉フラグ(図97参照)及び乱数値に基づく抽籤を行うことにより、疑似BIG中1G連抽籤の結果として、「非当籤」、「疑似BIG」、及び、「疑似BIG(ED)」のうちの何れかを決定する。
図155に示す疑似BIG中1G連抽籤テーブルは、出玉フラググループ6における出玉フラグ(「その他」、「リーチ目」、「リーチ目BB」、及び、「1枚役」)のそれぞれに対して設けられている。出玉フラググループ6における出玉フラグが「その他」である場合には、図155(a)に示す疑似BIG中1G連抽籤テーブルが参照され、出玉フラググループ6における出玉フラグが「リーチ目」である場合には、図155(b)に示す疑似BIG中1G連抽籤テーブルが参照され、出玉フラググループ6における出玉フラグが「リーチ目BB」である場合には、図155(c)に示す疑似BIG中1G連抽籤テーブルが参照され、出玉フラググループ6における出玉フラグが「1枚役」である場合には、図155(d)に示す疑似BIG中1G連抽籤テーブルが参照される。
各疑似BIG中1G連抽籤テーブルにおいては、「第1疑似BIG」及び「第2疑似BIG」のそれぞれについて、疑似BIG中1G連抽籤の結果(「非当籤」、「疑似BIG」、及び、「疑似BIG(ED)」)に対応する抽籤値が規定されている。疑似BIG中1G連抽籤の各結果が決定される確率は、「当該結果に対して規定された抽籤値/抽出される可能性のある全ての乱数値の個数(乱数分母:256)」によって表すことができる。
これにより、第1疑似BIGにおいては、疑似BIG中1G連抽籤の結果として、出玉フラググループ6における出玉フラグにかかわらず、256/256の確率で「非当籤」が決定される。また、第2疑似BIGにおいては、疑似BIG中1G連抽籤の結果として、出玉フラググループ6における出玉フラグが「その他」又は「1枚役」である場合には、256/256の確率で「非当籤」が決定され、出玉フラググループ6における出玉フラグが「リーチ目」又は「リーチ目BB」である場合には、255/256の確率で「非当籤」が決定され、1/256の確率で「疑似BIG」が決定される。疑似BIG中1G連抽籤の結果として「疑似BIG」が決定された(1G連抽籤に当籤した)場合、メインCPU101は、疑似BIGストックカウンタの値に1を加算する。
ステップS4384の処理を実行した後、メインCPU101は、本サブルーチンを終了する。
<疑似BIG用カウンタ管理処理>
図156は、主制御回路において行われる疑似BIG用カウンタ管理処理を示すフローチャートである。
図156に示す疑似BIG用カウンタ管理処理は、現在の出玉状態が疑似BIG(図93参照)であるときに、主制御回路100において図23(メイン処理)のステップS15の処理(遊技終了時状態制御処理)で行われる処理である。メインCPU101は、メインRAM103の出玉状態フラグ格納領域(図20参照)を参照することにより、現在の出玉状態を認識することができる。
疑似BIG用カウンタ管理処理において、まず、メインCPU101は、第1疑似BIGに制御されているか否かを判断する(ステップS4421)。第1疑似BIGに制御されていると判断した場合、メインCPU101は、内部当籤役決定処理(図26のステップS64参照)によりリプレイ(「F_リプレイA」又は「F_リプレイB」(図90及び図91参照))が内部当籤役として決定されたか否かを判断する(ステップS4422)。
リプレイが内部当籤役として決定されたと判断した場合、メインCPU101は、第1疑似BIG中成立リプカウンタの値に1加算する(ステップS4423)。第1疑似BIG中成立リプカウンタの値は、第1疑似BIG中にリプレイ(「F_リプレイA」又は「F_リプレイB」)が内部当籤役として決定された回数を示し、メインRAM103に記憶されている。
次に、メインCPU101は、通常リプが入賞したか否かを判断する(ステップS4424)。この処理において、メインCPU101は、有効ラインに沿って停止表示された図柄の組合せが「通常リプ」(「C_中段リプA_01~04」、「C_下段リプA_01~06」、「C_CUリプ_01~03」、「C_上段リプB_01~06」、「C_上段リプA_01~03」、及び、「C_CDリプ_01~04」(図83参照)のうちの何れか)であるか否かを判断する。
通常リプが入賞したと判断した場合、メインCPU101は、通常リプ残り入賞回数カウンタ(図153のステップS4405参照)の値から1減算する(ステップS4425)。そして、メインCPU101は、第2疑似BIGをセットする(ステップS4426)。これにより、第1疑似BIGから第2疑似BIGへと移行する。
次に、メインCPU101は、第2ベルナビ回数カウンタに「9」をセットする(ステップS4427)。上述したように、第2ベルナビ回数カウンタの値は、第2疑似BIGにおいて実行可能なベルナビの残り回数を示し、メインRAM103に記憶されている。第2ベルナビ回数カウンタの値は、第2疑似BIGにおいてベルナビが1回行われるごとに1減算される。
ステップS4424において通常リプが入賞していないと判断した場合、又は、ステップS4427の処理を実行した後、メインCPU101は、本サブルーチンを終了する。
ステップS4422においてリプレイが内部当籤役として決定されていないと判断した場合、メインCPU101は、ベルナビが発生したか否かを判断する(ステップS4428)。この処理において、メインCPU101は、押し順ベル(「F_213ベルA」、「F_213ベルB」、「F_213ベルC」、「F_213ベルD」、「F_231ベルA」、「F_231ベルB」、「F_231ベルC」、「F_231ベルD」、「F_312ベルA」、「F_312ベルB」、「F_312ベルC」、「F_312ベルD」、「F_321ベルA」、「F_321ベルB」、「F_321ベルC」、及び、「F_321ベルD」(図83及び図84参照)のうちの何れか)が内部当籤役として決定されたか否かを判断する。上述したように、疑似BIGにおいては、押し順ベルが内部当籤役として決定された場合に、押し順ベルを入賞させるための停止操作の情報が報知される(ベルナビが行われる)。
ベルナビが発生したと判断した場合、メインCPU101は、第1ベルナビ回数カウンタ(図153のステップS4404参照)の値から1減算する(ステップS4429)。そして、メインCPU101は、第1ベルナビ回数カウンタの値が0であるか否かを判断する(ステップS4430)。第1ベルナビ回数カウンタの値が0であると判断した場合、メインCPU101は、疑似BIG終了時処理(1)を実行する(ステップS4431)。疑似BIG終了時処理(1)については、後に図157を用いて説明する。
ステップS4428においてベルナビが発生していないと判断した場合、ステップS4430において第1ベルナビ回数カウンタの値が0ではないと判断した場合、又は、ステップS4431の処理を実行した後、メインCPU101は、本サブルーチンを終了する。
ステップS4421において第1疑似BIGに制御されていない(第2疑似BIGに制御されている)と判断した場合、メインCPU101は、ベルナビが発生したか否かを判断する(ステップS4432)。この処理は、ステップS4428の処理と同様の処理である。ベルナビが発生していないと判断した場合、メインCPU101は、本サブルーチンを終了する。
一方、ベルナビが発生したと判断した場合、メインCPU101は、第2ベルナビ回数カウンタ(ステップS4427参照)の値から1減算する(ステップS4433)。そして、メインCPU101は、第2ベルナビ回数カウンタの値が0であるか否かを判断する(ステップS4434)。第2ベルナビ回数カウンタの値が0ではないと判断した場合、
メインCPU101は、本サブルーチンを終了する。
一方、第2ベルナビ回数カウンタの値が0であると判断した場合、メインCPU101は、通常リプ残り入賞回数カウンタ(ステップS4425参照)の値が0であるか否かを判断する(ステップS4435)。通常リプ残り入賞回数カウンタの値が0であると判断した場合、メインCPU101は、疑似BIG終了時処理(2)を実行する(ステップS4436)。疑似BIG終了時処理(2)については、後に図159を用いて説明する。
一方、通常リプ残り入賞回数カウンタの値が0ではないと判断した場合、メインCPU101は、第1疑似BIGをセットする(ステップS4437)。これにより、第2疑似BIGから第1疑似BIGへと移行する。
ステップS4436又はステップS4437の処理を実行した後、メインCPU101は、本サブルーチンを終了する。
<疑似BIG終了時処理(1)>
図157は、主制御回路において行われる疑似BIG終了時処理(1)を示すフローチャートである。図158は、成立リプ数不足時抽籤テーブルを示す図である。
図157に示す疑似BIG終了時処理(1)は、主制御回路100において図156(疑似BIG用カウンタ管理処理)のステップS4431で行われる処理である。また、この処理は、疑似BIGの終了条件として、上述した「(i)第1ベルナビ回数カウンタの値が0であること」という条件が成立したときに行われる処理である。
疑似BIG終了時処理(1)において、まず、メインCPU101は、疑似BIGストックカウンタ(図153のステップS4407参照)の値が2以上であるか否かを判断する(ステップS4441)。
疑似BIGストックカウンタの値が2未満であると判断した場合、メインCPU101は、第1疑似BIG中成立リプカウンタ(図156のステップS4423参照)の値が2以下であるか否かを判断する(ステップS4442)。
第1疑似BIG中成立リプカウンタの値が2以下であると判断した場合、メインCPU101は、成立リプ数不足時抽籤処理を実行する(ステップS4443)。この処理において、メインCPU101は、成立リプ数不足時抽籤テーブル(図158参照)を参照して、乱数値に基づく抽籤を行うことにより、成立リプ数不足時抽籤の結果として、「非当籤」、「疑似BIG」、及び、「疑似BIG(ED)」のうちの何れかを決定する。
図158に示す成立リプ数不足時抽籤テーブルにおいては、第1疑似BIG中成立リプカウンタの値、すなわち、第1疑似BIG中にリプレイが内部当籤役として決定された回数(「0回」、「1回」、及び、「2回」)ごとに、成立リプ数不足時抽籤の結果(「非当籤」、「疑似BIG」、及び、「疑似BIG(ED)」)に対応する抽籤値が規定されている。成立リプ数不足時抽籤の各結果が決定される確率は、「当該結果に対して規定された抽籤値/抽出される可能性のある全ての乱数値の個数(乱数分母:256)」によって表すことができる。
例えば、第1疑似BIG中成立リプカウンタの値が「1」である場合には、成立リプ数不足時抽籤の結果として、224/256の確率で「非当籤」が決定され、32/256の確率で「疑似BIG」が決定される。成立リプ数不足時抽籤の結果として「疑似BIG」が決定された(成立リプ数不足時抽籤に当籤した)場合、メインCPU101は、疑似BIGストックカウンタの値に1を加算する。
ステップS4442において第1疑似BIG中成立リプカウンタの値が3以上であると判断した場合、又は、ステップS4443の処理を実行した後、メインCPU101は、疑似BIGストックカウンタの値が1以上であるか否かを判断する(ステップS4444)。
ステップS4441において疑似BIGストックカウンタの値が2以上であると判断した場合、又は、ステップS4444において疑似BIGストックカウンタの値が1以上であると判断した場合、メインCPU101は、疑似BIG継続フラグをオンにセットする(ステップS4445)。疑似BIG継続フラグは、疑似BIGを継続することを示すフラグである。メインCPU101は、疑似BIG継続フラグがオンにセットされた単位遊技の次の単位遊技における遊技開始時状態制御処理(図23のステップS6参照)で、疑似BIG開始時処理(図153参照)を実行する。これにより、疑似BIGが継続する。
また、メインCPU101は、ステップS4445の処理を実行したとき、疑似BIGストックカウンタの値から1減算する。なお、1回の有利区間中に疑似BIGに制御される(疑似BIG開始時処理が実行される)回数が3回以上となることが確定した場合には、疑似BIGストックカウンタの値から減算しないこととしてもよい。この場合には、疑似BIG(ED)(有利区間が終了するまで疑似BIGが継続すること)が確定する。
ステップS4444において疑似BIGストックカウンタの値が1未満(0)であると判断した場合、メインCPU101は、連荘チャレンジ当籤フラグがオンにセットされているか否かを判断する(ステップS4446)。上述したように、連荘チャレンジ当籤フラグは、連荘チャレンジに当籤したことを示すフラグである(図153のステップS4408参照)。
連荘チャレンジ当籤フラグがオンにセットされていると判断した場合、メインCPU101は、連荘チャレンジ移行フラグをオンにセットする(ステップS4447)。上述したように、連荘チャレンジ移行フラグは、連荘チャレンジを開始するタイミングであることを示すフラグである。メインCPU101は、連荘チャレンジ移行フラグがオンにセットされた単位遊技の次の単位遊技における遊技開始時状態制御処理(図23のステップS6参照)で、出玉状態フラグ格納領域(図20参照)を更新する。これにより、連荘チャレンジに移行する。
一方、連荘チャレンジ当籤フラグがオンにセットされていないと判断した場合、メインCPU101は、非有利区間移行フラグをオンにセットする(ステップS4448)。非有利区間移行フラグは、非有利区間を開始するタイミングであることを示すフラグである。メインCPU101は、非有利区間移行フラグがオンにセットされた単位遊技の次の単位遊技における遊技開始時状態制御処理(図23のステップS6参照)で、出玉状態フラグ格納領域(図20参照)を更新する。これにより、非有利区間に移行する。
ステップS4445、ステップS4447、又は、ステップS4448の処理を実行した後、メインCPU101は、連荘チャレンジ当籤フラグがオンにセットされている場合、当該フラグをオフにセットし、本サブルーチンを終了する。なお、疑似BIGが継続する場合には、連荘チャレンジ当籤フラグを持ち越すこととし、この場合には、疑似BIG開始時連荘チャレンジ抽籤処理(図153のステップS4408参照)を行わないこととしてもよい。
<疑似BIG終了時処理(2)>
図159は、主制御回路において行われる疑似BIG終了時処理(2)を示すフローチャートである。図160は、最終第2疑似BIG終了時連荘チャレンジ抽籤テーブルを示す図である。
図159に示す疑似BIG終了時処理(2)は、主制御回路100において図156(疑似BIG用カウンタ管理処理)のステップS4436で行われる処理である。また、この処理は、疑似BIGの終了条件として、上述した「(ii)通常リプ残り入賞回数カウンタの値が0であり、且つ、第2ベルナビ回数カウンタの値が0であること」という条件が成立したときに行われる処理である。
疑似BIG終了時処理(2)において、まず、メインCPU101は、疑似BIGストックカウンタ(図153のステップS4407参照)の値が1以上であるか否かを判断する(ステップS4461)。
疑似BIGストックカウンタの値が1以上であると判断した場合、メインCPU101は、疑似BIG継続フラグをオンにセットする(ステップS4462)。上述したように、疑似BIG継続フラグは、疑似BIGを継続することを示すフラグである。メインCPU101は、疑似BIG継続フラグがオンにセットされた単位遊技の次の単位遊技における遊技開始時状態制御処理(図23のステップS6参照)で、疑似BIG開始時処理(図153参照)を実行する。これにより、疑似BIGが継続する。
また、メインCPU101は、ステップS4462の処理を実行したとき、疑似BIGストックカウンタの値から1減算する。なお、1回の有利区間中に疑似BIGに制御される(疑似BIG開始時処理が実行される)回数が3回以上となることが確定した場合には、疑似BIGストックカウンタの値から減算しないこととしてもよい。この場合には、疑似BIG(ED)(有利区間が終了するまで疑似BIGが継続すること)が確定する。
一方、疑似BIGストックカウンタの値が1未満(0)であると判断した場合、メインCPU101は、連荘チャレンジ当籤フラグがオンにセットされているか否かを判断する(ステップS4463)。上述したように、連荘チャレンジ当籤フラグは、連荘チャレンジに当籤したことを示すフラグである(図153のステップS4408参照)。
連荘チャレンジ当籤フラグがオンにセットされていないと判断した場合、メインCPU101は、最終第2疑似BIG終了時連荘チャレンジ抽籤処理を実行する(ステップS4464)。この処理において、メインCPU101は、最終第2疑似BIG終了時連荘チャレンジ抽籤テーブル(図160参照)を参照して、乱数値に基づく抽籤を行うことにより、最終第2疑似BIG終了時連荘チャレンジ抽籤の結果として、「非当籤」及び「当籤」のうちの何れかを決定する。
図160に示す最終第2疑似BIG終了時連荘チャレンジ抽籤テーブルは、最終第2疑似BIG突入時第1ベルナビ回数カウンタの値(「6未満」及び「6以上」)のそれぞれに対して設けられている。最終第2疑似BIG突入時第1ベルナビ回数カウンタの値は、最終(3回目)の第2疑似BIGに移行したとき(ステップS4425の処理が行われることにより通常リプ残り入賞回数カウンタの値が0となった状態で、ステップS4426の処理が行われたとき)の第1ベルナビ回数カウンタ(図156のステップS4429参照)の値である。最終第2疑似BIG突入時第1ベルナビ回数カウンタの値が「6」未満である場合には、図160(a)に示す最終第2疑似BIG終了時連荘チャレンジ抽籤テーブルが参照され、最終第2疑似BIG突入時第1ベルナビ回数カウンタの値が「6」以上である場合には、図160(b)に示す最終第2疑似BIG終了時連荘チャレンジ抽籤テーブルが参照される。
各最終第2疑似BIG終了時連荘チャレンジ抽籤テーブルにおいては、設定値(「設定1」、「設定2」、「設定3」、「設定4」、「設定5」、及び、「設定6」)ごとに、最終第2疑似BIG終了時連荘チャレンジ抽籤の結果(「非当籤」及び「当籤」)に対応する抽籤値が規定されている。最終第2疑似BIG終了時連荘チャレンジ抽籤の各結果が決定される確率は、「当該結果に対して規定された抽籤値/抽出される可能性のある全ての乱数値の個数(乱数分母:256)」によって表すことができる。
これにより、最終第2疑似BIG突入時第1ベルナビ回数カウンタの値が「6」未満である場合には、設定値にかかわらず、256/256の確率で最終第2疑似BIG終了時連荘チャレンジ抽籤に非当籤となる。また、最終第2疑似BIG突入時第1ベルナビ回数カウンタの値が「6」以上である場合には、設定値にかかわらず、2/256の確率で最終第2疑似BIG終了時連荘チャレンジ抽籤に当籤する。ステップS4464の処理を実行した後、メインCPU101は、最終第2疑似BIG終了時連荘チャレンジ抽籤に当籤したか否かを判断する(ステップS4465)。
ステップS4463において連荘チャレンジ当籤フラグがオンにセットされていると判断した場合、又は、ステップS4465において最終第2疑似BIG終了時連荘チャレンジ抽籤に当籤したと判断した場合、メインCPU101は、連荘チャレンジ移行フラグをオンにセットする(ステップS4466)。上述したように、連荘チャレンジ移行フラグは、連荘チャレンジを開始するタイミングであることを示すフラグである。メインCPU101は、連荘チャレンジ移行フラグがオンにセットされた単位遊技の次の単位遊技における遊技開始時状態制御処理(図23のステップS6参照)で、出玉状態フラグ格納領域(図20参照)を更新する。これにより、連荘チャレンジに移行する。
ステップS4465において最終第2疑似BIG終了時連荘チャレンジ抽籤に当籤していないと判断した場合、メインCPU101は、非有利区間移行フラグをオンにセットする(ステップS4467)。上述したように、非有利区間移行フラグは、非有利区間を開始するタイミングであることを示すフラグである。メインCPU101は、非有利区間移行フラグがオンにセットされた単位遊技の次の単位遊技における遊技開始時状態制御処理(図23のステップS6参照)で、出玉状態フラグ格納領域(図20参照)を更新する。これにより、非有利区間に移行する。
なお、当該有利区間において点灯していた区間ランプ(状態表示部、有利区間ランプともいう)は、非有利区間への移行が決定された当該遊技の全リール停止後に点灯状態から消灯状態へと変化する。第1実施形態で説明したように、区間ランプは、点灯することで現在の状態が有利区間中であることを表示するものである。
ステップS4462、ステップS4466、又は、ステップS4467の処理を実行した後、メインCPU101は、連荘チャレンジ当籤フラグがオンにセットされている場合、当該フラグをオフにセットし、本サブルーチンを終了する。なお、疑似BIGが継続する場合には、連荘チャレンジ当籤フラグを持ち越すこととし、この場合には、疑似BIG開始時連荘チャレンジ抽籤処理(図153のステップS4408参照)を行わないこととしてもよい。
<疑似REG用遊技開始時処理>
図161は、主制御回路において行われる疑似REG用遊技開始時処理を示すフローチャートである。図162は、疑似REG開始時連荘チャレンジ抽籤テーブルを示す図である。図163は、疑似REG中1G連抽籤テーブルを示す図である。
図161に示す疑似REG用遊技開始時処理は、現在の出玉状態が疑似REG(図93参照)であるときに、主制御回路100において図23(メイン処理)のステップS6の処理(遊技開始時状態制御処理)で(例えば、図27のステップS85の判断結果が「NO」となった場合に)行われる処理である。メインCPU101は、メインRAM103の出玉状態フラグ格納領域(図20参照)を参照することにより、現在の出玉状態を認識することができる。
疑似REG用遊技開始時処理において、まず、メインCPU101は、疑似REG開始時であるか否かを判断する(ステップS4481)。上述したように、疑似REGへは、昇格チャンスの最終ゲーム(昇格チャンス遊技数カウンタの値:0)における遊技開始時状態制御処理(図23のステップS6参照)において移行する。疑似REGに移行する単位遊技における遊技開始時状態制御処理では、出玉状態フラグ格納領域(図20参照)を更新することにより疑似REGに移行させた後、続けて、図161に示す疑似REG用遊技開始時処理が行われる。ステップS4481の処理において、メインCPU101は、今回の単位遊技において疑似REGに移行した場合(今回の単位遊技が疑似REGの1ゲーム目である場合)に、疑似REG開始時であると判断する。
疑似REG開始時であると判断した場合、メインCPU101は、第2ベルナビ回数カウンタに「5」をセットする(ステップS4482)。上述したように、第2ベルナビ回数カウンタの値は、疑似REGにおいて実行可能なベルナビの残り回数を示し、メインRAM103に記憶されている。第2ベルナビ回数カウンタの値は、疑似REGにおいてベルナビが1回行われるごとに1減算される。
次に、メインCPU101は、疑似REG開始時連荘チャレンジ抽籤処理を実行する(ステップS4483)。この処理において、メインCPU101は、疑似REG開始時連荘チャレンジ抽籤テーブル(図162参照)を参照して、乱数値に基づく抽籤を行うことにより、疑似REG開始時連荘チャレンジ抽籤の結果として、「非当籤」及び「当籤」のうちの何れかを決定する。
図162に示す疑似REG開始時連荘チャレンジ抽籤テーブルは、出玉用有利区間遊技数カウンタの値(「199以下」及び「200以上」)のそれぞれに対して設けられている。出玉用有利区間遊技数カウンタは、上述した有利区間ゲーム数カウンタであり、出玉用有利区間遊技数カウンタの値は、有利区間において行われた単位遊技の回数を示し、メインRAM103に記憶されている。図示しないが、出玉用有利区間遊技数カウンタの値は、有利区間においてのみ加算され、非有利区間に移行するときにクリアされる。出玉用有利区間遊技数カウンタの値が「199」以下である場合には、図162(a)に示す疑似REG開始時連荘チャレンジ抽籤テーブルが参照され、出玉用有利区間遊技数カウンタの値が「200」以上である場合には、図162(b)に示す疑似REG開始時連荘チャレンジ抽籤テーブルが参照される。
各疑似REG開始時連荘チャレンジ抽籤テーブルにおいては、設定値(「設定1」、「設定2」、「設定3」、「設定4」、「設定5」、及び、「設定6」)ごとに、疑似REG開始時連荘チャレンジ抽籤の結果(「非当籤」及び「当籤」)に対応する抽籤値が規定されている。疑似REG開始時連荘チャレンジ抽籤の各結果が決定される確率は、「当該結果に対して規定された抽籤値/抽出される可能性のある全ての乱数値の個数(乱数分母:256)」によって表すことができる。これにより、出玉用有利区間遊技数カウンタの値が「199」以下である場合には、設定値にかかわらず、1/256の確率で疑似REG開始時連荘チャレンジ抽籤に当籤する。また、例えば、出玉用有利区間遊技数カウンタの値が「200」以上であり、設定値が設定6である場合には、40/256の確率で疑似REG開始時連荘チャレンジ抽籤に当籤する。
疑似REG開始時連荘チャレンジ抽籤に当籤した場合、メインCPU101は、連荘チャレンジ当籤フラグをオンにセットする。上述したように、連荘チャレンジ当籤フラグは、連荘チャレンジに当籤したことを示すフラグである。詳細については後述するが、連荘チャレンジに当籤すると、疑似REGの終了条件が成立したときに、連荘チャレンジに移行する(図94及び図95の移行条件(M)参照)。
ステップS4481において疑似REG開始時ではないと判断した場合、又は、ステップS4483の処理を実行した後、メインCPU101は、疑似REG中1G連抽籤処理を実行する(ステップS4484)。この処理において、メインCPU101は、疑似REG中1G連抽籤テーブル(図163参照)を参照して、出玉フラググループ6における出玉フラグ(図97参照)及び乱数値に基づく抽籤を行うことにより、疑似REG中1G連抽籤の結果として、「非当籤」、「疑似BIG」、及び、「疑似BIG(ED)」のうちの何れかを決定する。
図163に示す疑似REG中1G連抽籤テーブルは、出玉フラググループ6における出玉フラグ(「その他」、「リーチ目」、「リーチ目BB」、及び、「1枚役」)のそれぞれに対して設けられている。出玉フラググループ6における出玉フラグが「その他」である場合には、図163(a)に示す疑似REG中1G連抽籤テーブルが参照され、出玉フラググループ6における出玉フラグが「リーチ目」である場合には、図163(b)に示す疑似REG中1G連抽籤テーブルが参照され、出玉フラググループ6における出玉フラグが「リーチ目BB」である場合には、図163(c)に示す疑似REG中1G連抽籤テーブルが参照され、出玉フラググループ6における出玉フラグが「1枚役」である場合には、図163(d)に示す疑似REG中1G連抽籤テーブルが参照される。
各疑似REG中1G連抽籤テーブルにおいては、疑似REG中1G連抽籤の結果(「非当籤」、「疑似BIG」、及び、「疑似BIG(ED)」)に対応する抽籤値が規定されている。疑似REG中1G連抽籤の各結果が決定される確率は、「当該結果に対して規定された抽籤値/抽出される可能性のある全ての乱数値の個数(乱数分母:256)」によって表すことができる。例えば、出玉フラググループ6における出玉フラグが「リーチ目BB」である場合には、疑似REG中1G連抽籤の結果として、240/256の確率で「非当籤」が決定され、15/256の確率で「疑似BIG」が決定され、1/256の確率で「疑似BIG(ED)」が決定される。
疑似REG中1G連抽籤の結果として「疑似BIG」又は「疑似BIG(ED)」が決定された(1G連抽籤に当籤した)場合、メインCPU101は、疑似BIG当籤フラグをオンにセットする。上述したように、疑似BIG当籤フラグは、疑似BIGに当籤したことを示すフラグである。また、疑似REG中1G連抽籤の結果として「疑似BIG(ED)」が決定された(疑似BIG(ED)に当籤した)場合、メインCPU101は、疑似BIG(ED)フラグをオンにセットする。上述したように、疑似BIG(ED)フラグがオンにセットされた場合には、疑似BIGの終了条件が成立したときに再度疑似BIGに制御され、これにより、有利区間が終了するまで疑似BIGが継続することになる。
ステップS4484の処理を実行した後、メインCPU101は、本サブルーチンを終了する。
<疑似REG用カウンタ管理処理>
図164は、主制御回路において行われる疑似REG用カウンタ管理処理を示すフローチャートである。
図164に示す疑似REG用カウンタ管理処理は、現在の出玉状態が疑似REG(図93参照)であるときに、主制御回路100において図23(メイン処理)のステップS15の処理(遊技終了時状態制御処理)で行われる処理である。メインCPU101は、メインRAM103の出玉状態フラグ格納領域(図20参照)を参照することにより、現在の出玉状態を認識することができる。
疑似REG用カウンタ管理処理において、まず、メインCPU101は、ベルナビが発生したか否かを判断する(ステップS4501)。この処理は、図156のステップS4428の処理と同様の処理であるため、ここでの説明は省略する。ベルナビが発生していないと判断した場合、メインCPU101は、本サブルーチンを終了する。
一方、ベルナビが発生したと判断した場合、メインCPU101は、第2ベルナビ回数カウンタ(図161のステップS4482参照)の値から1減算する(ステップS4502)。そして、メインCPU101は、第2ベルナビ回数カウンタの値が0であるか否かを判断する(ステップS4503)。第2ベルナビ回数カウンタの値が0ではないと判断した場合、メインCPU101は、本サブルーチンを終了する。
一方、第2ベルナビ回数カウンタの値が0であると判断した場合、メインCPU101は、疑似BIG当籤フラグがオンにセットされているか否かを判断する(ステップS4504)。上述したように、疑似BIG当籤フラグは、疑似BIGに当籤したことを示すフラグである(図161のステップS4484参照)。
疑似BIG当籤フラグがオンにセットされていると判断した場合、メインCPU101は、疑似BIG移行フラグをオンにセットする(ステップS4505)。上述したように、疑似BIG移行フラグは、疑似BIGを開始するタイミングであることを示すフラグである。メインCPU101は、疑似BIG移行フラグがオンにセットされた単位遊技の次の単位遊技における遊技開始時状態制御処理(図23のステップS6参照)で、出玉状態フラグ格納領域(図20参照)を更新する。これにより、疑似BIGに移行する(図94及び図95の移行条件(N)参照)。
一方、疑似BIG当籤フラグがオンにセットされていないと判断した場合、メインCPU101は、連荘チャレンジ当籤フラグがオンにセットされているか否かを判断する(ステップS4506)。上述したように、連荘チャレンジ当籤フラグは、連荘チャレンジに当籤したことを示すフラグである(図161のステップS4483参照)。
連荘チャレンジ当籤フラグがオンにセットされていると判断した場合、メインCPU101は、連荘チャレンジ移行フラグをオンにセットする(ステップS4507)。上述したように、連荘チャレンジ移行フラグは、連荘チャレンジを開始するタイミングであることを示すフラグである。メインCPU101は、連荘チャレンジ移行フラグがオンにセットされた単位遊技の次の単位遊技における遊技開始時状態制御処理(図23のステップS6参照)で、出玉状態フラグ格納領域(図20参照)を更新する。これにより、連荘チャレンジに移行する。
一方、連荘チャレンジ当籤フラグがオンにセットされていないと判断した場合、メインCPU101は、非有利区間移行フラグをオンにセットする(ステップS4508)。非有利区間移行フラグは、非有利区間を開始するタイミングであることを示すフラグである。メインCPU101は、非有利区間移行フラグがオンにセットされた単位遊技の次の単位遊技における遊技開始時状態制御処理(図23のステップS6参照)で、出玉状態フラグ格納領域(図20参照)を更新する。これにより、非有利区間に移行する。
ステップS4505、ステップS4507、又は、ステップS4508の処理を実行した後、メインCPU101は、疑似BIG当籤フラグ乃至連荘チャレンジ当籤フラグがオンにセットされている場合、これらのフラグをオフにセットし、本サブルーチンを終了する。なお、疑似BIGに移行する場合には、連荘チャレンジ当籤フラグを持ち越すこととし、この場合には、疑似BIG開始時連荘チャレンジ抽籤処理(図153のステップS4408参照)を行わないこととしてもよい。
ここまで、疑似REGに関する処理について説明を行ったが、前述の通り、疑似REGは疑似BIGと比べ出玉面での有利度合いが低い。そのため、疑似REG中又は疑似REG終了時などに、疑似BIG中には発生しない設定示唆演出などを実行可能なものとして、遊技者の興趣が低下することをなるべく抑制できるようにすることが望ましい。設定示唆演出としては、上述した実施形態で説明した態様を適宜採用することが可能である。
<連荘チャレンジ用遊技開始時処理>
図165は、主制御回路において行われる連荘チャレンジ用遊技開始時処理を示すフローチャートである。図166は、連荘チャレンジ開始時疑似ボーナス抽籤テーブルを示す図である。図167は、連荘チャレンジ開始時遊技数抽籤テーブルを示す図である。図168は、連荘チャレンジ中抽籤テーブルを示す図である。図169は、連荘チャレンジ終了時通常移行抽籤テーブルを示す図である。
図165に示す連荘チャレンジ用遊技開始時処理は、現在の出玉状態が連荘チャレンジ(図93参照)であるときに、主制御回路100において図23(メイン処理)のステップS6の処理(遊技開始時状態制御処理)で(例えば、図27のステップS85の判断結果が「NO」となった場合に)行われる処理である。メインCPU101は、メインRAM103の出玉状態フラグ格納領域(図20参照)を参照することにより、現在の出玉状態を認識することができる。
連荘チャレンジ用遊技開始時処理において、まず、メインCPU101は、連荘チャレンジ開始時であるか否かを判断する(ステップS4521)。上述したように、連荘チャレンジへは、連荘チャレンジ移行フラグ(図98のステップS4003、図100のステップS4027、図157のステップS4447、図159のステップS4466、及び、図164のステップS4507参照)がオンにセットされた単位遊技の次の単位遊技における遊技開始時状態制御処理(図23のステップS6参照)において移行する。連荘チャレンジに移行する単位遊技における遊技開始時状態制御処理では、出玉状態フラグ格納領域(図20参照)を更新することにより連荘チャレンジに移行させた後、続けて、図165に示す連荘チャレンジ用遊技開始時処理が行われる。ステップS4521の処理において、メインCPU101は、今回の単位遊技において連荘チャレンジに移行した場合(今回の単位遊技が連荘チャレンジの1ゲーム目である場合)に、連荘チャレンジ開始時であると判断する。
連荘チャレンジ開始時であると判断した場合、メインCPU101は、連荘チャレンジ開始時疑似ボーナス抽籤処理を実行する(ステップS4522)。この処理において、メインCPU101は、連荘チャレンジ開始時疑似ボーナス抽籤テーブル(図166参照)を参照して、乱数値に基づく抽籤を行うことにより、連荘チャレンジ開始時疑似ボーナス抽籤の結果として、「非当籤」、「昇格チャンス」、「疑似BIG」、及び、「疑似BIG(ED)」のうちの何れかを決定する。
図166に示す連荘チャレンジ開始時疑似ボーナス抽籤テーブルにおいては、設定値(「設定1」、「設定2」、「設定3」、「設定4」、「設定5」、及び、「設定6」)、並びに、「確定連荘チャレンジ」のそれぞれについて、連荘チャレンジ開始時疑似ボーナス抽籤の結果(「非当籤」、「昇格チャンス」、「疑似BIG」、及び、「疑似BIG(ED)」)に対応する抽籤値が規定されている。「確定連荘チャレンジ」は、確定連荘チャレンジフラグ(図98のステップS4003及び図100のステップS4029参照)がオンにセットされていることを指している。連荘チャレンジ開始時疑似ボーナス抽籤の各結果が決定される確率は、「当該結果に対して規定された抽籤値/抽出される可能性のある全ての乱数値の個数(乱数分母:256)」によって表すことができる。
これにより、確定連荘チャレンジフラグがオンにセットされていない場合には、連荘チャレンジ開始時疑似ボーナス抽籤の結果として、設定値にかかわらず、178/256の確率で「非当籤」が決定され、77/256の確率で「昇格チャンス」が決定され、1/256の確率で「疑似BIG」が決定される。また、確定連荘チャレンジフラグがオンにセットされている場合には、連荘チャレンジ開始時疑似ボーナス抽籤の結果として、設定値にかかわらず、224/256の確率で「昇格チャンス」が決定され、31/256の確率で「疑似BIG」が決定され、1/256の確率で「疑似BIG(ED)」が決定される。すなわち、確定連荘チャレンジフラグがオンにセットされている場合には、疑似BIG乃至昇格チャンスに移行することが確定する。
連荘チャレンジ開始時疑似ボーナス抽籤の結果として「昇格チャンス」が決定された(昇格チャンスに当籤した)場合、メインCPU101は、昇格チャンス当籤フラグをオンにセットする。上述したように、昇格チャンス当籤フラグは、昇格チャンスに当籤したことを示すフラグである。また、連荘チャレンジ開始時疑似ボーナス抽籤の結果として「疑似BIG」又は「疑似BIG(ED)」が決定された(疑似BIGに当籤した)場合、メインCPU101は、疑似BIG当籤フラグをオンにセットする。上述したように、疑似BIG当籤フラグは、疑似BIGに当籤したことを示すフラグである。また、連荘チャレンジ開始時疑似ボーナス抽籤の結果として「疑似BIG(ED)」が決定された(疑似BIG(ED)に当籤した)場合、メインCPU101は、疑似BIG(ED)フラグをオンにセットする。上述したように、疑似BIG(ED)フラグがオンにセットされた場合には、疑似BIGの終了条件が成立したときに再度疑似BIGに制御され、これにより、有利区間が終了するまで疑似BIGが継続することになる。
ステップS4522の処理を実行した後、メインCPU101は、連荘チャレンジ開始時遊技数抽籤処理を実行する(ステップS4523)。この処理において、メインCPU101は、連荘チャレンジ開始時遊技数抽籤テーブル(図167参照)を参照して、乱数値に基づく抽籤を行うことにより、連荘チャレンジ開始時遊技数抽籤の結果(連荘チャレンジ遊技数)として、「1」、「2」、「3」、及び、「4」のうちの何れかを決定する。
図167に示す連荘チャレンジ開始時遊技数抽籤テーブルにおいては、連荘チャレンジ開始時疑似ボーナス抽籤(ステップS4522参照)の結果(「非当籤」、「昇格チャンス」、「疑似BIG」、及び、「疑似BIG(ED)」)ごとに、連荘チャレンジ開始時遊技数抽籤の結果(「1」、「2」、「3」、及び、「4」)に対応する抽籤値が規定されている。連荘チャレンジ開始時遊技数抽籤の各結果が決定される確率は、「当該結果に対して規定された抽籤値/抽出される可能性のある全ての乱数値の個数(乱数分母:256)」によって表すことができる。
これにより、連荘チャレンジ開始時疑似ボーナス抽籤の結果が「非当籤」である場合には、連荘チャレンジ開始時遊技数抽籤の結果(連荘チャレンジ遊技数)として、256/256の確率で「3」が決定される。また、連荘チャレンジ開始時疑似ボーナス抽籤の結果が「昇格チャンス」、「疑似BIG」、又は、「疑似BIG(ED)」である場合には、連荘チャレンジ開始時遊技数抽籤の結果(連荘チャレンジ遊技数)として、192/256の確率で「3」が決定され、64/256の確率で「4」が決定される。
ステップS4523の処理を実行した後、メインCPU101は、ステップS4523で決定された連荘チャレンジ遊技数を連荘チャレンジ遊技数カウンタにセットする(ステップS4524)。連荘チャレンジ遊技数カウンタの値は、連荘チャレンジに滞在可能な単位遊技の残り回数を示し、メインRAM103に記憶されている。後述するように、連荘チャレンジ遊技数カウンタの値は、単位遊技が1回行われるごとに1減算される。
ステップS4521において連荘チャレンジ開始時ではないと判断した場合、又は、ステップS4524の処理を実行した後、メインCPU101は、連荘チャレンジ中抽籤処理を実行する(ステップS4525)。この処理において、メインCPU101は、連荘チャレンジ中抽籤テーブル(図168参照)を参照して、出玉フラググループ2における出玉フラグ(図97参照)及び乱数値に基づく抽籤を行うことにより、連荘チャレンジ中抽籤の結果として、「非当籤」、「昇格チャンス」、「疑似BIG」、及び、「疑似BIG(ED)」のうちの何れかを決定する。
図168に示す連荘チャレンジ中抽籤テーブルにおいては、出玉フラググループ2における出玉フラグ(「その他」、「弱レア役」、「斜めスイカ」、「リーチ目」、及び、「リーチ目BB」)ごとに、連荘チャレンジ中抽籤の結果(「非当籤」、「昇格チャンス」、「疑似BIG」、及び、「疑似BIG(ED)」)に対応する抽籤値が規定されている。連荘チャレンジ中抽籤の各結果が決定される確率は、「当該結果に対して規定された抽籤値/抽出される可能性のある全ての乱数値の個数(乱数分母:256)」によって表すことができる。
これにより、出玉フラググループ2における出玉フラグが「その他」である場合には、連荘チャレンジ中抽籤の結果として、256/256の確率で「非当籤」が決定される。また、出玉フラググループ2における出玉フラグが「弱レア役」である場合には、連荘チャレンジ中抽籤の結果として、256/256の確率で「昇格チャンス」が決定される。また、出玉フラググループ2における出玉フラグが「斜めスイカ」又は「リーチ目」である場合には、連荘チャレンジ中抽籤の結果として、256/256の確率で「疑似BIG」が決定される。また、出玉フラググループ2における出玉フラグが「リーチ目BB」である場合には、連荘チャレンジ中抽籤の結果として、255/256の確率で「疑似BIG」が決定され、1/256の確率で「疑似BIG(ED)」が決定される。
連荘チャレンジ中抽籤の結果として「昇格チャンス」が決定された(昇格チャンスに当籤した)場合、メインCPU101は、昇格チャンス当籤フラグをオンにセットする。上述したように、昇格チャンス当籤フラグは、昇格チャンスに当籤したことを示すフラグである。また、連荘チャレンジ中抽籤の結果として「疑似BIG」又は「疑似BIG(ED)」が決定された(疑似BIGに当籤した)場合、メインCPU101は、疑似BIG当籤フラグをオンにセットする。上述したように、疑似BIG当籤フラグは、疑似BIGに当籤したことを示すフラグである。また、連荘チャレンジ中抽籤の結果として「疑似BIG(ED)」が決定された(疑似BIG(ED)に当籤した)場合、メインCPU101は、疑似BIG(ED)フラグをオンにセットする。上述したように、疑似BIG(ED)フラグがオンにセットされた場合には、疑似BIGの終了条件が成立したときに再度疑似BIGに制御され、これにより、有利区間が終了するまで疑似BIGが継続することになる。
なお、昇格チャンス当籤フラグがオンにセットされている状態で、連荘チャレンジ中抽籤の結果として「疑似BIG」又は「疑似BIG(ED)」が決定された(疑似BIGに当籤した)場合、メインCPU101は、昇格チャンス当籤フラグを破棄する(オフにセットする)。また、今回の連荘チャレンジ中抽籤で決定された結果が、それまでに行われた連荘チャレンジ中抽籤乃至連荘チャレンジ開始時疑似ボーナス抽籤(ステップS4522参照)で決定された結果よりも不利なものである場合、メインCPU101は、今回の連荘チャレンジ中抽籤で決定された結果を破棄する。
ステップS4525の処理を実行した後、メインCPU101は、連荘チャレンジ遊技数カウンタ(ステップS4524参照)の値が1であるか否かを判断する(ステップS4526)。連荘チャレンジ遊技数カウンタの値が1であることは、当該単位遊技が連荘チャレンジの最終ゲームであることを意味する。連荘チャレンジ遊技数カウンタの値が1ではないと判断した場合、メインCPU101は、本サブルーチンを終了する。
一方、連荘チャレンジ遊技数カウンタの値が1であると判断した場合、メインCPU101は、昇格チャンス当籤フラグ又は疑似BIG当籤フラグがオンにセットされているか否かを判断する(ステップS4527)。昇格チャンス当籤フラグ又は疑似BIG当籤フラグがオンにセットされていると判断した場合、メインCPU101は、本サブルーチンを終了する。
一方、昇格チャンス当籤フラグ及び疑似BIG当籤フラグが何れもオンにセットされていないと判断した場合、メインCPU101は、連荘チャレンジ終了時通常移行抽籤処理を実行する(ステップS4528)。この処理において、メインCPU101は、連荘チャレンジ終了時通常移行抽籤テーブル(図169参照)を参照して、乱数値に基づく抽籤を行うことにより、連荘チャレンジ終了時通常移行抽籤の結果として、「非有利区間」及び「連荘準備」のうちの何れかを決定する。
図169に示す連荘チャレンジ終了時通常移行抽籤テーブルにおいては、「その他」及び「疑似ボーナス→連荘チャレンジ」のそれぞれについて、連荘チャレンジ終了時通常移行抽籤の結果(「非有利区間」及び「連荘準備」)に対応する抽籤値が規定されている。「疑似ボーナス→連荘チャレンジ」は、現在滞在する連荘チャレンジへの移行元の出玉状態が疑似ボーナス(疑似BIG乃至疑似REG)であることを示している。「その他」は、現在滞在する連荘チャレンジへの移行元の出玉状態が疑似ボーナス(疑似BIG乃至疑似REG)以外の出玉状態であることを示している。連荘チャレンジ終了時通常移行抽籤の各結果が決定される確率は、「当該結果に対して規定された抽籤値/抽出される可能性のある全ての乱数値の個数(乱数分母:256)」によって表すことができる。
これにより、現在滞在する連荘チャレンジへの移行元の出玉状態が疑似ボーナス(疑似BIG乃至疑似REG)である場合には、連荘チャレンジ終了時通常移行抽籤の結果として、256/256の確率で「非有利区間」が決定される。また、現在滞在する連荘チャレンジへの移行元の出玉状態が疑似ボーナス(疑似BIG乃至疑似REG)以外の出玉状態である場合には、連荘チャレンジ終了時通常移行抽籤の結果として、256/256の確率で「連荘準備」が決定される。
すなわち、疑似BIG乃至疑似REGから連荘チャレンジへと移行した場合(図157のステップS4447、図159のステップS4466、及び、図164のステップS4507参照)、当該連荘チャレンジの最終ゲームで行われる連荘チャレンジ終了時通常移行抽籤の結果としては、必ず「非有利区間」が決定される。また、非有利区間乃至連荘準備から連荘チャレンジへと移行した場合(図98のステップS4003及び図100のステップS4027参照)、当該連荘チャレンジの最終ゲームで行われる連荘チャレンジ終了時通常移行抽籤の結果としては、必ず「連荘準備」が決定される。
連荘チャレンジ終了時通常移行抽籤の結果として「非有利区間」が決定された場合、メインCPU101は、非有利区間移行予約フラグをオンにセットする。非有利区間移行予約フラグは、非有利区間を開始することが予約されていることを示すフラグである。また、連荘チャレンジ終了時通常移行抽籤の結果として「連荘準備」が決定された場合、メインCPU101は、連荘準備移行予約フラグをオンにセットする。連荘準備移行予約フラグは、連荘準備を開始することが予約されていることを示すフラグである。
ステップS4528の処理を実行した後、メインCPU101は、本サブルーチンを終了する。
<連荘チャレンジ用カウンタ管理処理>
図170は、主制御回路において行われる連荘チャレンジ用カウンタ管理処理を示すフローチャートである。
図170に示す連荘チャレンジ用カウンタ管理処理は、現在の出玉状態が連荘チャレンジ(図93参照)であるときに、主制御回路100において図23(メイン処理)のステップS15の処理(遊技終了時状態制御処理)で行われる処理である。メインCPU101は、メインRAM103の出玉状態フラグ格納領域(図20参照)を参照することにより、現在の出玉状態を認識することができる。
連荘チャレンジ用カウンタ管理処理において、まず、メインCPU101は、連荘チャレンジ遊技数カウンタ(図165のステップS4524参照)の値から1減算する(ステップS4541)。そして、メインCPU101は、連荘チャレンジ遊技数カウンタの値が0であるか否かを判断する(ステップS4542)。連荘チャレンジ遊技数カウンタの値が0ではないと判断した場合、メインCPU101は、本サブルーチンを終了する。
一方、連荘チャレンジ遊技数カウンタの値が0であると判断した場合、メインCPU101は、疑似BIG当籤フラグがオンにセットされているか否かを判断する(ステップS4543)。上述したように、疑似BIG当籤フラグは、疑似BIGに当籤したことを示すフラグである(図165のステップS4522及びステップS4525参照)。
疑似BIG当籤フラグがオンにセットされていると判断した場合、メインCPU101は、疑似BIG移行フラグをオンにセットする(ステップS4544)。上述したように、疑似BIG移行フラグは、疑似BIGを開始するタイミングであることを示すフラグである。メインCPU101は、疑似BIG移行フラグがオンにセットされた単位遊技の次の単位遊技における遊技開始時状態制御処理(図23のステップS6参照)で、出玉状態フラグ格納領域(図20参照)を更新する。これにより、疑似BIGに移行する(図94及び図95の移行条件(P)参照)。
一方、疑似BIG当籤フラグがオンにセットされていないと判断した場合、メインCPU101は、昇格チャンス当籤フラグがオンにセットされているか否かを判断する(ステップS4545)。上述したように、昇格チャンス当籤フラグは、昇格チャンスに当籤したことを示すフラグである(図165のステップS4522及びステップS4525参照)。
昇格チャンス当籤フラグがオンにセットされていると判断した場合、メインCPU101は、昇格チャンス移行フラグをオンにセットする(ステップS4546)。上述したように、昇格チャンス移行フラグは、昇格チャンスを開始するタイミングであることを示すフラグである。メインCPU101は、昇格チャンス移行フラグがオンにセットされた単位遊技の次の単位遊技における遊技開始時状態制御処理(図23のステップS6参照)で、出玉状態フラグ格納領域(図20参照)を更新する。これにより、昇格チャンスに移行する(図94及び図95の移行条件(O)参照)。
一方、昇格チャンス当籤フラグがオンにセットされていないと判断した場合、メインCPU101は、連荘準備移行予約フラグ(図165のステップS4528参照)がオンにセットされているか否かを判断する(ステップS4547)。連荘準備移行予約フラグがオンにセットされていると判断した場合、メインCPU101は、連荘準備移行フラグをオンにセットする(ステップS4548)。上述したように、連荘準備移行フラグは、連荘準備を開始するタイミングであることを示すフラグである。メインCPU101は、連荘準備移行フラグがオンにセットされた単位遊技の次の単位遊技における遊技開始時状態制御処理(図23のステップS6参照)で、出玉状態フラグ格納領域(図20参照)を更新する。これにより、連荘準備に移行する(図94及び図95の移行条件(R)参照)。
ステップS4547の判断結果が「NO」となる場合には、非有利区間移行予約フラグ(図165のステップS4528参照)がオンにセットされていることになる。ステップS4547において連荘準備移行予約フラグがオンにセットされていないと判断した場合、メインCPU101は、非有利区間移行フラグをオンにセットする(ステップS4549)。上述したように、非有利区間移行フラグは、非有利区間を開始するタイミングであることを示すフラグである。メインCPU101は、非有利区間移行フラグがオンにセットされた単位遊技の次の単位遊技における遊技開始時状態制御処理(図23のステップS6参照)で、出玉状態フラグ格納領域(図20参照)を更新する。これにより、非有利区間に移行する(図94及び図95の移行条件(Q)参照)。
ステップS4544、ステップS4546、ステップS4548、又は、ステップS4549の処理を実行した後、メインCPU101は、本サブルーチンを終了する。
以上で説明したように、連荘チャレンジは、疑似BIG乃至疑似REGが終了したときに移行する可能性がある一方、相対的に高い確率で疑似BIG乃至昇格チャンスに当籤し得る出玉状態となっている。これにより、疑似BIG乃至疑似REGから連荘チャレンジへと移行した場合には、再度疑似BIG乃至疑似REGへと移行する(連荘する)ことを目指して遊技を行うことになる。
また、以上では、連荘チャレンジの最終ゲームにおいて、連荘チャレンジ中抽籤(図165のステップS4525参照)が行われた後に、連荘チャレンジ終了時通常移行抽籤(図165のステップS4528参照)が行われることとして説明した。しかし、以下で説明するように、連荘チャレンジの最終ゲームにおいては、連荘チャレンジ終了時通常移行抽籤が行われた後に、連荘チャレンジ中抽籤が行われることとしてもよい。この場合には、連荘チャレンジ終了時通常移行抽籤により連荘準備移行予約フラグ乃至非有利区間移行予約フラグがオンにセットされた後に、連荘チャレンジ中抽籤により疑似BIG当籤フラグ乃至昇格チャンス当籤フラグがオンにセットされる可能性がある。そして、この場合には、疑似BIG乃至昇格チャンスへと移行することになるところ(図170のステップS4544及びステップS4546参照)、ステップS4544又はステップS4546の処理を実行したとき、連荘準備移行予約フラグ乃至非有利区間移行予約フラグをオフにセットする(破棄する)こととしてもよい。
[第4実施形態の変形例(ペナルティ)]
以上では、第4実施形態に係るパチスロ機1の遊技性について説明した。当該遊技性は、図98~図170を用いて説明したような処理が行われることによって創出することが可能であるが、当該遊技性を実現するための処理は、以上の例に限定されない。以下で説明する変形例においては、遊技者が特定の遊技方法で遊技を行った場合にペナルティが発生する。
ペナルティに関し、第1実施形態では、遊技者の停止操作態様(停止操作タイミングであってもよいし、押し順であってもよいし、これらの組合せであってもよい)に応じて付与されるメダル数が変動する(例えば、停止操作態様が適切(正解)であれば8枚の払出、不適切(不正解)であれば1枚の払出又は払出なし)特定役が設けられる場合について説明した。
そして、特定の遊技状態において当該特定役に当籤した場合、8枚の払出があった場合には今回の遊技においてAT状態に移行するか否かの有利度合いを有利なものに変動させるか否かの決定(直接AT状態に移行させるか否か、あるいは直接当該AT状態の遊技期間を延長するか否かの決定も含み得る。以下「有利決定」として説明する)を行わない一方、8枚の払出がなかった場合には今回の遊技において当該有利決定を行うことが可能であることとして説明した。本明細書では、このように有利決定が行われることが制限されることを「ペナルティ」と呼んでいる。
このようなペナルティの例として、第1の遊技機の変形例(図68~図80参照)として、所定役(例えば、押し順ベル)が当籤役として決定されたときに、特定態様(例えば、左第1停止)にて停止操作が行われた場合にはAT関連処理を有利とし、当該特定態様にて停止操作が行われなかった場合には当該AT関連処理を不利とする仕様を採用する場合について説明した。第1の遊技機の変形例として説明した事項は、本実施形態に係るパチスロ機1の基本的な遊技性が損なわれない限り、本実施形態に係るパチスロ機1にも適用することができる。
ここで、本実施形態における押し順ベルは、第1の遊技機の変形例における押し順ベルと同様に、各リール3L,3C,3Rに対する停止操作の順序(押し順)に応じて、有効ラインに沿って停止表示されるコンビネーション(図柄の組合せ)が異なり、その結果、払い出されるメダルの枚数にも差異が生じるものである。また、当該押し順ベルは、上述した偏りベルを構成するものである。
これにより、第1の遊技機の変形例と同様に、押し順ベル(偏りベル)が内部当籤役として決定された単位遊技において、特定態様(例えば、左第1停止)にて停止操作が行われた場合に払い出されるメダルの枚数の期待値は、当該特定態様にて停止操作が行われなかった場合に払い出されるメダルの枚数の期待値よりも小さくなっている。また、押し順ベル(偏りベル)が内部当籤役として決定されたか否かにかかわらず、一の単位遊技において、特定態様(例えば、左第1停止)にて停止操作が行われた場合に払い出されるメダルの枚数の期待値は、当該特定態様にて停止操作が行われなかった場合に払い出されるメダルの枚数の期待値よりも小さくなっている。また、非AT状態全体としても、非AT状態中の全ての単位遊技において特定態様(例えば、左第1停止)にて停止操作が行われた場合に払い出されるメダルの枚数の期待値は、非AT状態中の全ての単位遊技において当該特定態様にて停止操作が行われなかった場合に払い出されるメダルの枚数の期待値よりも小さくなっている。
以下では、第1の遊技機の変形例と同様に、特定態様(例えば、左第1停止)にて停止操作が行われた場合にはAT関連処理を有利とし、当該特定態様にて停止操作が行われなかった場合には当該AT関連処理を不利とする仕様を採用する場合について説明する。
なお、「AT関連処理」は、AT状態に移行することを直接決定する(AT移行抽籤を行う)ための処理の他、CZ状態(CZ)に移行することを決定する(CZ移行抽籤を行う)ための処理、CZ状態が継続可能な期間(CZ期間)を設定する(CZ期間抽籤を行う)ための処理、複数種類のAT状態のうち相対的に有利なAT状態に移行すること(AT状態の有利度)を決定する(AT有利度抽籤を行う)ための処理、AT移行抽籤、CZ移行抽籤、又は、AT有利度抽籤において参照されるモード(参照モード)を設定する(参照モード抽籤を行う)ための処理、相対的に有利な状態(参照モード)が継続可能な期間を短縮するための処理、相対的に有利な状態(参照モード)の終了後に移行する状態(参照モード)を決定する(転落後移行先抽籤を行う)ための処理、AT状態又はCZ状態に移行するまでの期間に関する処理、AT移行抽籤又はCZ移行抽籤が行われるための条件に関する処理、AT状態への移行を報知する演出(AT確定演出)を行うための処理等を含む概念である。
AT状態としては、疑似BIG(相対的に有利なAT状態)及び疑似REG(相対的に不利なAT状態)を挙げることができる。CZ状態は、通常中(有利区間)よりもAT状態に移行しやすい状態である。通常中(有利区間)としては、通常ステージを挙げることができ、CZ状態としては、チャンスステージA、チャンスステージB、及び、連荘チャレンジを挙げることができる。昇格チャンスは、AT状態に移行することが確定した状態であるところ、このような状態もCZ状態に含めることとしてもよい。
上記「AT移行抽籤」としては、例えば、通常ステージ中フリーズ抽籤(図108のステップS4081参照)、通常中ロングフリーズ抽籤(図113のステップS4102参照)、天井到達時当籤種別抽籤(図118のステップS4144参照)、チャンスステージ中疑似BIG・昇格チャンス抽籤(図134のステップS4306参照)、連荘チャレンジ開始時疑似ボーナス抽籤(図165のステップS4522参照)、連荘チャレンジ中抽籤(図165のステップS4525参照)等を挙げることができる。この例では、通常中(有利区間)とCZ状態とで、基本的に異なるAT移行抽籤が行われることとしているが、同じAT移行抽籤が行われることとしてもよい。
上記「CZ移行抽籤」としては、例えば、連荘チャレンジ移行抽籤(図100のステップS4027参照)、通常ステージ中移行フラグ・当籤フラグ抽籤(図108のステップS4082参照)、ポイント到達時抽籤(図121のステップS4167参照)等を挙げることができる。通常ステージ中移行フラグ・当籤フラグ抽籤及びポイント到達時抽籤は、一部の抽籤結果がAT状態への移行が決定されるものであり、AT移行抽籤を兼ねている。
上記「CZ期間抽籤」としては、例えば、チャンスステージ開始時チャンスステージ保障遊技数抽籤(図134のステップS4303参照)、チャンスステージ中遊技数上乗せ抽籤(図134のステップS4308参照)、連荘チャレンジ開始時遊技数抽籤(図165のステップS4523参照)等を挙げることができる。CZ期間抽籤は、CZ期間の初期値を決定するための抽籤、及び、CZ期間を延長するための抽籤を含む。
上記「AT有利度抽籤」としては、例えば、昇格チャンス移行時抽籤(図132のステップS4284参照)、突入時ロングフリーズ抽籤(図141のステップS4363参照)、昇格チャンス中抽籤(図141のステップS4366参照)、規定遊技数消化時疑似BIG昇格抽籤(図141のステップS4369参照)等を挙げることができる。AT有利度抽籤は、AT状態に移行することが確定した状態において行うことが可能である。
上記「参照モード抽籤」としては、例えば、連荘準備モード抽籤(図100のステップS4024及びステップS4026参照)、連荘チャレンジ移行時確定抽籤(図100のステップS4029参照)、通常移行時モード抽籤(図105のステップS4061参照)、ポイントモード抽籤(図105のステップS4063、図121のステップS4166、及び、図132のステップS4283参照)、通常規定遊技数高確1移行抽籤(図114のステップS4123参照)、高確2移行抽籤(図130のステップS4262、ステップS4265、及び、ステップS4268参照)、昇格チャンスモード抽籤(図141のステップS4364参照)等を挙げることができる。参照モード抽籤は、参照モードの初期値を決定するための抽籤、及び、参照モードを移行させるための抽籤を含む。
上記「相対的に有利な状態(参照モード)が継続可能な期間を短縮するための処理」としては、相対的に有利な状態(参照モード)から不利な状態(参照モード)へと移行することを決定する(転落抽籤を行う)ための処理、及び、相対的に有利な状態(参照モード)が継続可能な残り期間を減少させるための処理を挙げることができる。転落抽籤としては、例えば、連荘準備転落抽籤(図100のステップS4031参照)、高確2転落抽籤(図130のステップS4272参照)等を挙げることができる。相対的に有利な状態(参照モード)が継続可能な残り期間を減少させるための処理としては、例えば、連荘準備保障遊技数カウンタ(図100のステップS4023参照)の値、高確2保障遊技数カウンタ(図130のステップS4263、ステップS4266、及び、ステップS4269参照)の値、チャンスステージ保障遊技数カウンタ(図134のステップS4304参照)の値、昇格チャンス遊技数カウンタ(図141のステップS4362参照)の値、連荘チャレンジ遊技数カウンタ(図165のステップS4524参照)の値等を減算する処理を挙げることができる。上記転落後移行先抽籤としては、例えば、連荘チャレンジ終了時通常移行抽籤(図165のステップS4528参照)を挙げることができる。
上記「AT状態又はCZ状態に移行するまでの期間に関する処理」としては、AT状態又はCZ状態に移行するまでの期間を決定する(前兆期間抽籤を行う)ための処理、及び、AT状態又はCZ状態に移行するまでの残り期間を減少させるための処理を挙げることができる。上記前兆期間抽籤としては、例えば、通常ステージ中疑似BIG・昇格チャンス当籤時前兆遊技数抽籤(図125のステップS4202、ステップS4205、及び、ステップS4207参照)、通常ステージ中チャンスステージ当籤時前兆遊技数抽籤(図126のステップS4222及びステップS4224)、チャンスステージ中フラグ当籤時前兆遊技数抽籤(図138のステップS4324参照)等を挙げることができる。AT状態又はCZ状態に移行するまでの残り期間を減少させるための処理としては、例えば、前兆遊技数カウンタ(図125のステップS4203、ステップS4206、及び、ステップS4208、図126のステップS4223及びステップS4225、並びに、図138のステップS4325参照)の値を減算する処理等を挙げることができる。
上記「AT移行抽籤又はCZ移行抽籤が行われるための条件に関する処理」としては、当該条件として所定の抽籤に当籤することという条件を採用する場合においては、当該所定の抽籤を行うための処理を挙げることができ、当該条件として所定の変数が所定値に達することという条件を採用する場合においては、当該所定値を設定する(条件設定抽籤を行う)ための処理、及び、当該所定の変数を更新する処理を挙げることができる。当該所定の抽籤としては、例えば、天井準備中フラグセット抽籤(図118のステップS4142参照)等を挙げることができる。上記条件設定抽籤としては、例えば、通常移行時天井抽籤(図105のステップS4062参照)等を挙げることができる。当該所定の変数を更新する処理としては、例えば、通常規定遊技数カウンタの値を加算する処理(図114のステップS4121参照)、通常ポイントの値を加算する処理(図121のステップS4163参照)等を挙げることができる。
上記AT確定演出は、AT状態に移行することが決定された場合にのみ行われる演出であり、AT状態に移行する旨の事実を報知するものであってもよいし、複数種類のAT状態が設けられている場合において移行先のAT状態の種別(上記AT有利度抽籤の結果)を報知するものであってもよい。AT確定演出としては、上述したロック演出を採用することが可能であり、当該ロック演出は、疑似遊技を伴うロック演出であってもよいし、リール演出を伴うロック演出であってもよいし、リール演出及び疑似遊技を伴わないロック演出(フリーズ)であってもよい。AT確定演出として疑似遊技を行うための処理としては、例えば、次回疑似遊技抽籤処理(図141のステップS4367参照)、今回疑似遊技抽籤処理(図141のステップS4370参照)等を挙げることができる。AT確定演出としてフリーズを行うための処理としては、例えば、通常ステージ中フリーズ抽籤処理(図108のステップS4081参照)、通常中ロングフリーズ抽籤処理(図113のステップS4102参照)、突入時ロングフリーズ抽籤処理(図141のステップS4363参照)等を挙げることができる。
なお、以上では、AT関連処理の例として、AT状態以外の状態で行われる処理を示したが、もちろん、AT状態において行われる処理もAT関連処理に含まれる。また、有利区間において行われる処理だけでなく、非有利区間において行われる処理も、以上で説明した態様に該当する限り、AT関連処理であると言える。
AT状態において行われるAT関連処理としては、例えば、疑似BIG開始時連荘チャレンジ抽籤処理(図153のステップS4408参照)、1G連抽籤処理(図152のステップS4384及び図161のステップS4484参照)、最終第2疑似BIG終了時連荘チャレンジ抽籤処理(図159のステップS4464参照)、成立リプ数不足時抽籤処理(図157のステップS4443参照)等を挙げることができる。非有利区間において行われるAT関連処理としては、例えば、有利区間移行抽籤処理(例えば、図98のステップS4001参照)、有利区間移行時抽籤処理(図98のステップS4003参照)等を挙げることができる。
<カウンタ一覧>
図171は、主制御回路において管理されるカウンタの一覧を示す図である。
図171では、主制御回路100において管理される各カウンタの名称とクリアタイミングと加減算タイミングと数値範囲と副制御回路200への送信の有無とが対応付けて示されている。図中、「LEV」は、スタートレバー7が操作されたとき(遊技開始時状態制御処理(図23のステップS6参照)が行われるとき)を指し、「3OFF」は、全てのリール3L,3C,3Rの回転が停止したとき(遊技終了時状態制御処理(図23のステップS15参照)が行われるとき)を指し、「特賞作動中」は、ボーナス状態(図81に示す3BB遊技状態)を指している。なお、この例では、ボーナス状態においてAT関連処理を行わないこととしているが、ボーナス状態においてもAT関連処理を行うこととしてもよい。
連荘準備保障遊技数カウンタは、連荘準備に滞在することが保障される単位遊技の残り回数を管理するカウンタである(図100のステップS4023及びステップS4025参照)。連荘準備保障遊技数カウンタの値は、特賞作動中を除く連荘準備における毎回の単位遊技で「3OFF」(遊技終了時)に1減算され、連荘準備以外の出玉状態に移行するときにクリアされる。また、連荘準備保障遊技数カウンタの値が0となった単位遊技の次の単位遊技から連荘準備転落抽籤(図100のステップS4031参照)が行われることになる。
出玉用有利区間遊技数カウンタは、有利区間において行われた単位遊技の回数を管理するカウンタである(図162参照)。出玉用有利区間遊技数カウンタの値は、特賞作動中を除く有利区間における毎回の単位遊技で「3OFF」(遊技終了時)に1加算され、非有利区間に移行するときにクリアされる。
通常規定遊技数カウンタは、通常出玉状態(通常ステージ、チャンスステージA、及び、チャンスステージB)において行われた単位遊技の回数を管理するカウンタである(図114のステップS4121参照)。通常規定遊技数カウンタの値は、特賞作動中を除く通常出玉状態における毎回の単位遊技で「LEV」(遊技開始時)に1加算され、通常出玉状態以外の出玉状態に移行するときにクリアされる。
前兆遊技数カウンタは、前兆状態に制御される単位遊技の残り回数を管理するカウンタである(図125のステップS4203、ステップS4206、及び、ステップS4208、図126のステップS4223及びステップS4225、並びに、図138のステップS4325参照)。前兆遊技数カウンタの値は、特賞作動中を除く前兆状態における毎回の単位遊技で「3OFF」(遊技終了時)に1減算され、出玉状態が移行するときにクリアされる。
通常ポイントカウンタは、ポイント獲得抽籤(図121のステップS4163参照)で獲得したポイントを管理するカウンタである。ポイント獲得抽籤は、特賞作動中を除く通常ステージにおける毎回の単位遊技で行われる。通常ポイントカウンタの値は、ポイント到達時抽籤(図121のステップS4167参照)において使用され、ポイント到達時抽籤が行われたとき(「LEV」(遊技開始時))に100減算される。また、通常ポイントカウンタの値は、通常出玉状態(通常ステージ、チャンスステージA、及び、チャンスステージB)以外の出玉状態に移行するときにクリアされる。
ポイント到達回数カウンタは、通常出玉状態(通常ステージ、チャンスステージA、及び、チャンスステージB)において通常ポイントの値が100に到達した回数を管理するカウンタである(図121のステップS4165参照)。ポイント到達回数カウンタの値は、特賞作動中を除く通常ステージにおいて、確率モードとして高確3がセットされておらず、前兆状態ではなく、ポイント獲得抽籤(図121のステップS4163参照)が行われる前の時点における通常ポイントの値が100以上である場合に、当該ポイント獲得抽籤が行われた後(「LEV」(遊技開始時))に1加算される。また、ポイント到達回数カウンタの値は、通常出玉状態以外の出玉状態に移行するときにクリアされる。
チェリーカウンタは、通常ステージにおいて「F_チェリー」が内部当籤役として決定された回数を管理するカウンタである(図121のステップS4162参照)。チェリーカウンタの値は、特賞作動中を除く通常ステージにおいて「F_チェリー」が内部当籤役として決定された場合(「LEV」(遊技開始時))に1加算される。また、チェリーカウンタの値は、通常出玉状態(通常ステージ、チャンスステージA、及び、チャンスステージB)以外の出玉状態に移行するときにクリアされる。
チャンスステージA当籤回数カウンタは、チャンスステージAに当籤した回数を管理するカウンタである(図108のステップS4082及び図121のステップS4167参照)。チャンスステージA当籤回数カウンタの値は、特賞作動中を除く通常ステージ中に行われる通常ステージ中移行フラグ・当籤フラグ抽籤(図108のステップS4082)乃至ポイント到達時抽籤(図121のステップS4167参照)においてチャンスステージAに当籤した場合(「LEV」(遊技開始時))に1加算される。また、チャンスステージA当籤回数カウンタの値は、チャンスステージAに移行するときに1減算され、通常出玉状態(通常ステージ、チャンスステージA、及び、チャンスステージB)以外の出玉状態に移行するときにクリアされる。
ポイント到達時チャンスステージA当籤回数カウンタは、ポイント到達時抽籤(図121のステップS4167参照)においてチャンスステージAに当籤した回数を管理するカウンタである。ポイント到達時チャンスステージA当籤回数カウンタの値は、特賞作動中を除く通常ステージ中に行われるポイント到達時抽籤においてチャンスステージAに当籤した場合(「LEV」(遊技開始時))に1加算される。また、ポイント到達時チャンスステージA当籤回数カウンタの値は、チャンスステージAに移行するときに1減算され、通常出玉状態(通常ステージ、チャンスステージA、及び、チャンスステージB)以外の出玉状態に移行するときにクリアされる。
チャンスステージB当籤回数カウンタは、チャンスステージBに当籤した回数を管理するカウンタである(図108のステップS4082及び図121のステップS4167参照)。チャンスステージB当籤回数カウンタの値は、特賞作動中を除く通常ステージ中に行われる通常ステージ中移行フラグ・当籤フラグ抽籤(図108のステップS4082)乃至ポイント到達時抽籤(図121のステップS4167参照)においてチャンスステージBに当籤した場合(「LEV」(遊技開始時))に1加算される。また、チャンスステージB当籤回数カウンタの値は、チャンスステージBに移行するときに1減算され、通常出玉状態(通常ステージ、チャンスステージA、及び、チャンスステージB)以外の出玉状態に移行するときにクリアされる。
ポイント到達時チャンスステージB当籤回数カウンタは、ポイント到達時抽籤(図121のステップS4167参照)においてチャンスステージBに当籤した回数を管理するカウンタである。ポイント到達時チャンスステージB当籤回数カウンタの値は、特賞作動中を除く通常ステージ中に行われるポイント到達時抽籤においてチャンスステージBに当籤した場合(「LEV」(遊技開始時))に1加算される。また、ポイント到達時チャンスステージB当籤回数カウンタの値は、チャンスステージBに移行するときに1減算され、通常出玉状態(通常ステージ、チャンスステージA、及び、チャンスステージB)以外の出玉状態に移行するときにクリアされる。
チャンスステージ保障遊技数カウンタは、チャンスステージA乃至チャンスステージBに滞在することが保障される単位遊技の残り回数を管理するカウンタである(図134のステップS4304参照)。チャンスステージ保障遊技数カウンタの値は、特賞作動中を除くチャンスステージA乃至チャンスステージBにおける毎回の単位遊技で「3OFF」(遊技終了時)に1減算され、通常出玉状態(通常ステージ、チャンスステージA、及び、チャンスステージB)以外の出玉状態に移行するときにクリアされる。また、チャンスステージ保障遊技数カウンタの値が0となった単位遊技の次の単位遊技において通常ステージへと移行する。
高確1遊技数カウンタは、高確1に滞在可能な単位遊技の残り回数を管理するカウンタであり、通常規定遊技数高確1移行抽籤(図114のステップS4123参照)において高確1に当籤したときに「50」がセットされる。高確1遊技数カウンタの値は、特賞作動中を除く通常出玉状態(通常ステージ、チャンスステージA、及び、チャンスステージB)において、高確1がセットされている状態における毎回の単位遊技で「3OFF」(遊技終了時)に1減算され、通常出玉状態(通常ステージ、チャンスステージA、及び、チャンスステージB)以外の出玉状態に移行するときにクリアされる。
高確2保障遊技数カウンタは、高確2に滞在することが保障される単位遊技の残り回数を管理するカウンタである(図130のステップS4263、ステップS4266、及び、ステップS4269参照)。高確2保障遊技数カウンタの値は、特賞作動中を除く通常ステージにおいて、高確2がセットされている状態における毎回の単位遊技で「3OFF」(遊技終了時)に1減算され、通常ステージ以外の出玉状態に移行するときにクリアされる。また、高確2保障遊技数カウンタの値が0となった単位遊技の次の単位遊技から高確2転落抽籤(図130のステップS4272参照)が行われることになる。
第1ベルナビ回数カウンタは、第1疑似BIGにおいて実行可能なベルナビの残り回数を管理するカウンタである(図153のステップS4404参照)。第1ベルナビ回数カウンタの値は、第1疑似BIGにおいてベルナビが行われた単位遊技で「3OFF」(遊技終了時)に1減算され、疑似BIGが終了するときにクリアされる。
通常リプ残り入賞回数カウンタは、第1疑似BIGから第2疑似BIGへと移行可能な残り回数を管理するカウンタである(図153のステップS4405参照)。以上の説明において、通常リプ残り入賞回数カウンタの値は、第1疑似BIGから第2疑似BIGへと移行する(第1疑似BIGにおいて通常リプが入賞した)ときに1減算されることとしたが(図156のステップS4425参照)、ここでは、第1疑似BIGから第2疑似BIGに移行した後当該第2疑似BIGが終了するとき(「3OFF」(遊技終了時))、すなわち、図156のステップS4434の判断結果が「YES」となったときに1減算されることとする。また、通常リプ残り入賞回数カウンタの値は、疑似BIGが終了するときにクリアされる。
第2ベルナビ回数カウンタは、第2疑似BIG乃至疑似REGにおいて実行可能なベルナビの残り回数を管理するカウンタであり、第2疑似BIGが開始するときに「9」がセットされ、疑似REGが開始するときに「5」がセットされる(図156のステップS4427及び図161のステップS4482参照)。第2ベルナビ回数カウンタの値は、第2疑似BIG乃至疑似REGにおいてベルナビが行われた単位遊技で「3OFF」(遊技終了時)に1減算され、疑似BIG乃至疑似REGが終了するときにクリアされる。
疑似BIGストックカウンタは、疑似BIG乃至疑似REGの終了条件が成立したときに疑似BIGに制御可能な残り回数を管理するカウンタである(図157のステップS4441及びステップS4444、並びに、図159のステップS4461参照)。以上の説明では、疑似REGの終了条件が成立したときに疑似BIGに制御するか否かは、疑似BIG当籤フラグにより管理することとしたが(図164のステップS4504参照)、ここでは、疑似REGにおいても、疑似BIGと同様に、疑似BIGストックカウンタにより管理することとしている。疑似BIGストックカウンタの値は、1G連抽籤(図152のステップS4384及び図161のステップS4484参照)において疑似BIGに当籤した場合(「LEV」(遊技開始時))に1加算され、疑似BIG乃至疑似REGが終了して新たな疑似BIGに移行するときに1減算される。また、疑似BIGストックカウンタの値は、疑似BIG(ED)(エンディングBB)に移行するときにクリアされる。
なお、以上の説明では、疑似BIG(ED)フラグ(図153のステップS4406参照)を用いて、有利区間が終了するまで疑似BIGが継続することが制御されることとしたが、ここでは、疑似BIG(ED)が疑似BIGとは別の出玉状態として、出玉状態フラグ格納領域(図20参照)において管理されていることとする。これにより、1G連抽籤(図152のステップS4384及び図161のステップS4484参照)等において疑似BIG(ED)に当籤した場合には、出玉状態としての疑似BIG(ED)に移行することになる。疑似BIG(ED)は、有利区間が終了するまで疑似BIGが継続する出玉状態であってもよいし、疑似BIG開始時に疑似BIGストックカウンタの値に2が加算される点を除いて、通常の疑似BIGと同じ出玉状態であってもよい。
第1疑似BIG中成立リプカウンタは、第1疑似BIG中にリプレイ(「F_リプレイA」又は「F_リプレイB」)が内部当籤役として決定された回数を管理するカウンタである(図156のステップS4423参照)。第1疑似BIG中成立リプカウンタの値は、第1疑似BIGにおいてリプレイが内部当籤役として決定された単位遊技で「3OFF」(遊技終了時)に1加算される。また、第1疑似BIG中成立リプカウンタの値は、疑似BIG若しくは疑似REGが終了するとき、又は、疑似BIG(ED)に移行するときにクリアされる。
通常モードカウンタは、通常モードを管理するカウンタであり、通常出玉状態(通常ステージ、チャンスステージA、及び、チャンスステージB)以外の出玉状態から通常出玉状態に移行したとき(「LEV」(遊技開始時))に、通常移行時モード抽籤(図105のステップS4061参照)において決定された値がセットされる。通常モードカウンタの値は、通常出玉状態及び昇格チャンス以外の出玉状態に移行するときにクリアされる。
ポイントモードカウンタは、ポイントモードを管理するカウンタであり、通常出玉状態(通常ステージ、チャンスステージA、及び、チャンスステージB)中(「LEV」(遊技開始時))に行われるポイントモード抽籤(図105のステップS4063、図121のステップS4166、及び、図132のステップS4283参照)において決定された値がセットされる。ポイントモードカウンタの値は、通常出玉状態及び昇格チャンス以外の出玉状態に移行するときにクリアされる。
連荘チャレンジ当籤回数カウンタは、非有利区間乃至連荘準備において連荘チャレンジに当籤した回数を管理するカウンタである。連荘チャレンジ当籤回数カウンタの値は、有利区間移行時抽籤(図98のステップS4003参照)乃至連荘チャレンジ移行抽籤(図100のステップS4027参照)において連荘チャレンジに当籤した場合(「LEV」(遊技開始時))に1加算される。また、連荘チャレンジ当籤回数カウンタの値は、通常出玉状態(通常ステージ、チャンスステージA、及び、チャンスステージB)に移行するとき、並びに、疑似ボーナス(疑似BIG、疑似BIG(ED)、若しくは、疑似REG)が終了するときにクリアされる。
<レバーオン時AT関連処理>
図172は、主制御回路において行われるレバーオン時AT関連処理を示すフローチャートである。
図172に示すレバーオン時AT関連処理は、主制御回路100において図23(メイン処理)のステップS6の処理(遊技開始時状態制御処理)で行われる処理である。
レバーオン時AT関連処理において、まず、メインCPU101は、ペナルティの影響を受けない処理を実行する(ステップS4601)。この処理において、メインCPU101は、上述したAT関連処理のうちの一部の処理を実行し、当該AT関連処理の結果に基づいて各種情報(カウンタやフラグ等)を更新する。
ステップS4601で行われる処理としては、遊技者にとって不利な処理、AT確定演出を行うための処理、一の出玉状態が開始するとき(今回の単位遊技が当該出玉状態の1ゲーム目である場合)に行われる処理、一の出玉状態が終了するとき(今回の単位遊技が当該出玉状態の最終ゲームである場合)に行われる処理等を挙げることができる。また、AT状態乃至非有利区間において行われるAT関連処理も、ステップS4601で行われる処理に含まれる。
上記「遊技者にとって不利な処理」としては、例えば、連荘準備転落抽籤処理(図100のステップS4031参照)や高確2転落抽籤処理(図130のステップS4272参照)等を挙げることができる。連荘準備転落抽籤処理及び高確2転落抽籤処理は、上述した「相対的に有利な状態(参照モード)から不利な状態(参照モード)へと移行することを決定する(転落抽籤を行う)ための処理」である。
上記「AT確定演出を行うための処理」としては、例えば、通常中ロングフリーズ抽籤処理(図113のステップS4102参照)や突入時ロングフリーズ抽籤処理(図141のステップS4363参照)等を挙げることができる。通常中ロングフリーズ抽籤処理及び突入時ロングフリーズ抽籤処理は、上述した「AT確定演出としてフリーズを行うための処理」である。上述したように、一の単位遊技において通常中ロングフリーズ抽籤処理乃至突入時ロングフリーズ抽籤に当籤した場合には、当該単位遊技における遊技開始時メイン側演出制御処理(図23のステップS8参照)で、ロングフリーズの実行が制御される。これにより、各リール3L,3C,3Rの回転が開始する前(第1停止操作が行われる前)にロングフリーズが発生する。
上記「一の出玉状態が開始するとき(今回の単位遊技が当該出玉状態の1ゲーム目である場合)に行われる処理」としては、例えば、連荘準備モード抽籤処理(図100のステップS4024及びステップS4026参照)、通常移行時モード抽籤処理(図105のステップS4061参照)、通常移行時天井抽籤処理(図105のステップS4062参照)、ポイントモード抽籤処理(図105のステップS4063参照)、チャンスステージ開始時チャンスステージ保障遊技数抽籤処理(図134のステップS4303参照)、昇格チャンスモード抽籤処理(図141のステップS4364参照)、連荘チャレンジ開始時疑似ボーナス抽籤処理(図165のステップS4522参照)、連荘チャレンジ開始時遊技数抽籤処理(図165のステップS4523参照)等を挙げることができる。
これらの処理のうち、連荘準備モード抽籤処理、通常移行時モード抽籤処理、ポイントモード抽籤処理、及び、昇格チャンスモード抽籤処理は、上述した「AT移行抽籤、CZ移行抽籤、又は、AT有利度抽籤において参照されるモード(参照モード)を設定する(参照モード抽籤を行う)ための処理」である。なお、ポイントモード抽籤処理は、通常ステージが開始するとき(図105のステップS4063参照)、通常ポイントの値が100に到達したとき(図121のステップS4166参照)、及び、通常出玉状態から昇格チャンスに移行するとき(図132のステップS4283参照)に行われるところ、ここでは、これらのポイントモード抽籤処理のうち、通常ステージが開始するときに行われるポイントモード抽籤処理だけをステップS4601の処理対象とする。
また、チャンスステージ開始時チャンスステージ保障遊技数抽籤処理、及び、連荘チャレンジ開始時遊技数抽籤処理は、上述した「CZ状態が継続可能な期間(CZ期間)を設定する(CZ期間抽籤を行う)ための処理」である。また、通常移行時天井抽籤処理は、上述した「AT移行抽籤又はCZ移行抽籤が行われるための条件に関する処理」である。また、連荘チャレンジ開始時疑似ボーナス抽籤処理は、上述した「AT状態に移行することを直接決定する(AT移行抽籤を行う)ための処理」である。
上記「一の出玉状態が終了するとき(今回の単位遊技が当該出玉状態の最終ゲームである場合)に行われる処理」としては、例えば、連荘チャレンジ終了時通常移行抽籤(図165のステップS4528参照)等を挙げることができる。連荘チャレンジ終了時通常移行抽籤は、上述した「相対的に有利な状態(参照モード)の終了後に移行する状態(参照モード)を決定する(転落後移行先抽籤を行う)ための処理」である。
ステップS4601の処理を実行した後、メインCPU101は、バックアップ処理を実行する(ステップS4602)。この処理において、メインCPU101は、AT関連パラメータをメインRAM103の所定領域にバックアップデータとして記憶させる。AT関連パラメータとは、AT関連処理が行われた結果として更新され得る各種情報(カウンタやフラグ等)である。例えば、図171に示すカウンタや各種当籤フラグ等がAT関連パラメータに含まれる。当籤フラグは、AT移行抽籤乃至CZ移行抽籤に当籤したことを示すフラグ(例えば、疑似BIG当籤フラグ、昇格チャンス当籤フラグ、連荘チャレンジ当籤フラグ等)である。
ステップS4602の処理が行われることにより、多くのAT関連パラメータは、バックアップデータとして記憶されることになるが、一部のAT関連パラメータは、バックアップデータとして記憶されないこととされている(バックアップの対象外となっている)。「ペナルティの影響を受けない処理」(ステップS4601及び図173のステップS4626参照)が行われることにより更新され得る情報については、基本的にバックアップの対象外とすることができる。
例えば、バックアップの対象外となっているAT関連パラメータとしては、上述した「相対的に有利な状態(参照モード)が継続可能な残り期間を減少させるための処理」が行われることにより更新され得る情報、AT状態において行われるAT関連処理により更新され得る情報、上述した「一の出玉状態が開始するとき(今回の単位遊技が当該出玉状態の1ゲーム目である場合)に行われる処理」が行われることにより更新され得る情報等を挙げることができる。
上記「相対的に有利な状態(参照モード)が継続可能な残り期間を減少させるための処理が行われることにより更新され得る情報」としては、例えば、連荘準備保障遊技数カウンタ(図100のステップS4023参照)、高確2保障遊技数カウンタ(図130のステップS4263、ステップS4266、及び、ステップS4269参照)、チャンスステージ保障遊技数カウンタ(図134のステップS4304参照)、昇格チャンス遊技数カウンタ(図141のステップS4362参照)、連荘チャレンジ遊技数カウンタ(図165のステップS4524参照)、高確1遊技数カウンタ(図114のステップS4123参照)等を挙げることができる。
上記「AT状態において行われるAT関連処理により更新され得る情報」としては、例えば、第1ベルナビ回数カウンタ(図153のステップS4404参照)、通常リプ残り入賞回数カウンタ(図153のステップS4405参照)、第2ベルナビ回数カウンタ(図156のステップS4427及び図161のステップS4482参照)、第1疑似BIG中成立リプカウンタ(図156のステップS4423参照)、疑似ボーナス終了後連荘チャレンジ当籤フラグ(図153のステップS4408及び図161のステップS4483参照)、疑似BIGストックカウンタ(図157のステップS4441及びステップS4444、並びに、図159のステップS4461参照)、1G連抽籤(図152のステップS4384及び図161のステップS4484参照)において疑似BIG(ED)に当籤した場合にセットされるフラグ等を挙げることができる。なお、ここでは、AT状態においてオンにセットされる連荘チャレンジ当籤フラグを、AT状態以外の状態においてオンにセットされる連荘チャレンジ当籤フラグと区別して、疑似ボーナス終了後連荘チャレンジ当籤フラグと表記している。AT状態において確定連荘チャレンジフラグがセットされることがある場合には、当該フラグ(疑似ボーナス終了後確定連荘チャレンジフラグ)も、「AT状態において行われるAT関連処理により更新され得る情報」に含めることができる。
上記「一の出玉状態が開始するとき(今回の単位遊技が当該出玉状態の1ゲーム目である場合)に行われる処理が行われることにより更新され得る情報」としては、例えば、連荘準備モードカウンタ、通常モードカウンタ、昇格チャンスモードカウンタ等を挙げることができる。連荘準備モードカウンタ、通常モードカウンタ、及び、昇格チャンスモードカウンタは、それぞれ、連荘準備モード、通常モード、及び、昇格チャンスモードを管理するカウンタである。連荘準備モードカウンタ、通常モードカウンタ、及び、昇格チャンスモードカウンタは、それぞれ、連荘準備モード抽籤処理、通常移行時モード抽籤処理、及び、昇格チャンスモード抽籤処理が行われることにより更新され得る情報である。連荘準備モード抽籤処理、通常移行時モード抽籤処理、及び、昇格チャンスモード抽籤処理は、上述した「一の出玉状態が開始するとき(今回の単位遊技が当該出玉状態の1ゲーム目である場合)に行われる処理」である。なお、ポイントモード抽籤処理も、「一の出玉状態が開始するとき(今回の単位遊技が当該出玉状態の1ゲーム目である場合)に行われる処理」に含まれるが、当該処理は、通常ステージが開始するとき(図105のステップS4063参照)の他に、通常ポイントの値が100に到達したとき(図121のステップS4166参照)及び通常出玉状態から昇格チャンスに移行するとき(図132のステップS4283参照)にも行われる点に鑑み、ここでは、ポイントモードカウンタ(ポイントモードを管理するカウンタ)をバックアップの対象としている。
以上で説明したバックアップの対象外となっているAT関連パラメータ以外のAT関連パラメータについては、バックアップの対象とすることができる。ここでは、ステップS4603の処理乃至図173のステップS4621の処理が行われることにより更新され得る情報については、バックアップの対象としている。
例えば、バックアップの対象となっているAT関連パラメータとしては、上述した「AT状態に移行することを直接決定する(AT移行抽籤を行う)ための処理」乃至「CZ状態(CZ)に移行することを決定する(CZ移行抽籤を行う)ための処理」が行われることにより更新され得る情報、各種状態(参照モード)を示す情報等を挙げることができる。
上記『「AT状態に移行することを直接決定する(AT移行抽籤を行う)ための処理」乃至「CZ状態(CZ)に移行することを決定する(CZ移行抽籤を行う)ための処理」が行われることにより更新され得る情報』としては、例えば、チャンスステージA当籤回数カウンタ、ポイント到達時チャンスステージA当籤回数カウンタ、チャンスステージB当籤回数カウンタ、ポイント到達時チャンスステージB当籤回数カウンタ、昇格チャンス当籤フラグ、ポイント到達時昇格チャンス当籤フラグ、疑似BIG当籤フラグ、ポイント到達時疑似BIG当籤フラグ等を挙げることができる。
上記「各種状態(参照モード)を示す情報」としては、例えば、図93に示す出玉状態(非有利区間、通常ステージ、チャンスステージA、チャンスステージB、連荘準備、連荘チャレンジ、昇格チャンス、疑似BIG、及び、疑似REG)を示す情報、確率モード(非高確、高確1、高確2、及び、高確3)を示す情報、出玉状態に対して補佐的な役割を果たすための情報等を挙げることができる。出玉状態を示す情報としては、現在の出玉状態(現在出玉状態)を示す情報、次回の出玉状態(次回出玉状態)を示す情報等を挙げることができる。現在出玉状態は、出玉状態フラグ格納領域(図20参照)において管理されており、次回出玉状態も同様に、次回出玉状態フラグ格納領域(図示せず)において管理されている。
次回出玉状態としては、「なし」、「次回非有利区間」、「次回通常ステージ」、「次回チャンスステージA」、「次回チャンスステージB」、「次回連荘準備」、「次回連荘チャレンジ」、「次回昇格チャンス」、「次回疑似BIG」、及び、「次回疑似REG」が設けられている。前兆状態に制御される場合には、次回出玉状態フラグ格納領域において、何れかの次回出玉状態に対応するビットに「1」が格納されることになる。例えば、現在出玉状態が「通常ステージ」であり、次回出玉状態が「次回チャンスステージA」である場合には、通常ステージにおいてチャンスステージAに当籤したことにより前兆状態に制御されていることを示す。前兆遊技数カウンタの値が0になったときに次回出玉状態が「なし」以外である場合には、当該次回出玉状態に対応する出玉状態に移行する。一方、前兆遊技数カウンタの値が0になったときに次回出玉状態が「なし」である場合には、現在出玉状態が継続する。
出玉状態に対して補佐的な役割を果たすための情報としては、天井準備中(図114のステップS4125参照)であることを示す情報(天井到達状態フラグ)、天井フェイク準備中(図114のステップS4127参照)であることを示す情報(天井フェイク状態フラグ)、確定連荘チャレンジフラグ(図98のステップS4003及び図100のステップS4029参照)、連荘準備開始時において3BBフラグ間状態(図100のステップS4022参照)ではないことを示す情報(連荘準備開始時非内部中状態フラグ)等を挙げることができる。また、疑似BIG及び疑似REGについては、適宜フラグ(疑似BIG作動状態フラグ、疑似REG作動状態フラグ、第2疑似BIG開始状態フラグ、第2疑似BIG作動状態フラグ等)により管理することが可能であり、これらのフラグも、出玉状態に対して補佐的な役割を果たすための情報と言える。
なお、出玉状態を示す情報としては、前回の出玉状態(前回出玉状態)を示す情報も管理されているが、当該情報については、バックアップの対象外となっている。前回出玉状態は、前回の単位遊技において滞在していた出玉状態であり、前回出玉状態と現在出玉状態とを比較することにより、出玉状態の遷移の有無をチェックすることができる。
また、図171に示すカウンタのうち、バックアップの対象外として上述したカウンタ以外のカウンタ(出玉用有利区間遊技数カウンタ、通常規定遊技数カウンタ、前兆遊技数カウンタ、通常ポイントカウンタ、ポイント到達回数カウンタ、チェリーカウンタ、ポイントモードカウンタ、連荘チャレンジ当籤回数カウンタ等)については、バックアップの対象となっている。また、図171には示していないが、天井準備中遊技数カウンタ(図118のステップS4142参照)も、バックアップの対象となっている。
ステップS4602の処理を実行した後、メインCPU101は、レバーオン時の各種AT関連処理を実行する(ステップS4603)。この処理において、メインCPU101は、スタートレバー7が操作されたとき(遊技開始時状態制御処理(図23のステップS6参照)が行われるとき)に行われるAT関連処理のうち、ステップS4601で行われる処理以外のAT関連処理を実行する。図98~図170を用いて遊技開始時状態制御処理(図23のステップS6参照)において行われるものとして説明した処理のうち、ステップS4601で行われない処理については、全てステップS4603乃至ステップS4604で行われることになる。
具体的に、ステップS4603で行われる処理としては、連荘チャレンジ移行抽籤処理(図100のステップS4027参照)、連荘チャレンジ移行時確定処理抽籤(図100のステップS4029参照)、通常ステージ中フリーズ抽籤処理(図108のステップS4081参照)、通常ステージ中移行フラグ・当籤フラグ抽籤処理(図108のステップS4082参照)、通常規定遊技数高確1移行抽籤処理(図114のステップS4123参照)、天井準備中フラグセット抽籤処理(図118のステップS4142参照)、天井到達時当籤種別抽籤処理(図118のステップS4144参照)、ポイントモード抽籤処理(図121のステップS4166参照)、ポイント到達時抽籤処理(図121のステップS4167参照)、通常ステージ中疑似BIG・昇格チャンス当籤時前兆遊技数抽籤処理(図125のステップS4202、ステップS4205、及び、ステップS4207参照)、通常ステージ中チャンスステージ当籤時前兆遊技数抽籤処理(図126のステップS4222及びステップS4224参照)、高確2移行抽籤処理(図130のステップS4262、ステップS4265、及び、ステップS4268参照)、昇格チャンス移行時抽籤処理(図132のステップS4284参照)、チャンスステージ中疑似BIG・昇格チャンス抽籤処理(図134のステップS4306参照)、チャンスステージ中遊技数上乗せ抽籤処理(図134のステップS4308参照)、チャンスステージ中フラグ当籤時前兆遊技数抽籤処理(図138のステップS4324参照)、昇格チャンス中抽籤処理(図141のステップS4366参照)、次回疑似遊技抽籤処理(図141のステップS4367参照)、規定遊技数消化時疑似BIG昇格抽籤処理(図141のステップS4369参照)、今回疑似遊技抽籤処理(図141のステップS4370参照)、連荘チャレンジ中抽籤処理(図165のステップS4525参照)等を挙げることができる。
これらの処理は、基本的に遊技者にとって有利な処理であり、上述した「有利決定」に相当するものである。本変形例では、後述するペナルティ条件(図173のステップS4623参照)が成立する場合に、このような有利決定が行われることが制限される(有利決定の結果がキャンセルされる)ことになる。
なお、上述した「AT確定演出としてフリーズを行うための処理」のうち、通常中ロングフリーズ抽籤処理(図113のステップS4102参照)及び突入時ロングフリーズ抽籤処理(図141のステップS4363参照)については、ステップS4601で行われる。これに対し、通常ステージ中フリーズ抽籤処理(図108のステップS4081参照)は、ステップS4603で行われることとしている。上述したように、通常中ロングフリーズ抽籤乃至突入時ロングフリーズ抽籤の結果として制御されるロングフリーズは、各リール3L,3C,3Rの回転が開始する前(第1停止操作が行われる前)に発生する。これに対し、通常ステージ中フリーズ抽籤の結果として制御されるフリーズは、各リール3L,3C,3Rの回転が停止した後(第3停止操作が行われた後)に発生する。この点で、通常ステージ中フリーズ抽籤処理は、通常中ロングフリーズ抽籤処理及び突入時ロングフリーズ抽籤処理と異なっている。
ステップS4603の処理を実行した後、メインCPU101は、ステップS4603で行われたAT関連処理の結果に基づいて各種情報(カウンタやフラグ等)を更新する(ステップS4604)。また、この処理において、メインCPU101は、バックアップの対象となっているカウンタのうち、スタートレバー7が操作されたとき(図171に示す「LEV」)に加減算が実行され得るもの(例えば、通常規定遊技数カウンタ、通常ポイントカウンタ、ポイント到達回数カウンタ、チェリーカウンタ、ポイントモードカウンタ、連荘チャレンジ当籤回数カウンタ等)について、加減算のタイミングである場合には、その値を更新する。ステップS4604の処理を実行した後、メインCPU101は、本サブルーチンを終了する。
<全停止時AT関連処理>
図173は、主制御回路において行われる全停止時AT関連処理を示すフローチャートである。
図173に示す全停止時AT関連処理は、主制御回路100において図23(メイン処理)のステップS15の処理(遊技終了時状態制御処理)で行われる処理である。
全停止時AT関連処理において、まず、メインCPU101は、全停止時の各種AT関連処理を実行する(ステップS4621)。この処理において、メインCPU101は、全てのリール3L,3C,3Rの回転が停止したとき(遊技終了時状態制御処理(図23のステップS15参照)が行われるとき)に行われるAT関連処理のうち、ステップS4626で行われる処理以外のAT関連処理を実行する。図98~図170を用いて遊技終了時状態制御処理(図23のステップS15参照)において行われるものとして説明した処理のうち、ステップS4626で行われない処理については、全てステップS4621乃至ステップS4622で行われることになる。
なお、以上では、昇格チャンス前処理(図113のステップS4105参照)、及び、高確2移行抽籤処理(3)(図130のステップS4267~ステップS4269参照)が遊技開始時状態制御処理(図23のステップS6参照)において行われることとして説明したが、ここでは、昇格チャンス前処理(図113のステップS4105参照)、及び、高確2移行抽籤処理(3)(図130のステップS4267~ステップS4269参照)が遊技終了時状態制御処理(図23のステップS15参照)において行われることとする。また、ステップS4621において、ペナルティ条件(ステップS4623参照)が成立するか否かを判断し、ペナルティ条件が成立すると判断した場合には、高確2移行抽籤処理(3)を実行しないこととしてもよい。
ステップS4621の処理を実行した後、メインCPU101は、ステップS4621で行われたAT関連処理の結果に基づいて各種情報(カウンタやフラグ等)を更新する(ステップS4622)。また、この処理において、メインCPU101は、バックアップの対象となっているカウンタのうち、全てのリール3L,3C,3Rの回転が停止したとき(図171に示す「3OFF」)に加減算が実行され得るもの(例えば、出玉用有利区間遊技数カウンタ、前兆遊技数カウンタ等)について、加減算のタイミングである場合には、その値を更新する。
ステップS4622の処理を実行した後、メインCPU101は、ペナルティ条件が成立するか否かを判断する(ステップS4623)。ここで、ペナルティ条件は、下記(a)~(g)の全てが成立することである。
(a)非有利区間中(有利区間に移行する単位遊技を含む)ではないこと
(b)第1停止操作として中リール3C又は右リール3Rに対する停止操作(変則押し)が行われること
(c)疑似BIG中ではないこと
(d)疑似REG中ではないこと
(e)疑似BIG(ED)中ではないこと
(f)通常ステージ中乃至連荘準備中である場合において、内部当籤役として、「はずれ」、「F_リーチ目役A」、「F_リーチ目役B」、「F_リーチ目役C」、「F_BB確定役A」、「F_BB確定役B」、「F_1枚役A」、及び、「F_1枚役B」が何れも決定されていないこと
(g)ボーナス状態(図81に示す3BB遊技状態)中ではないこと
上述したように、通常ステージにおいて、「F_リーチ目役A」、「F_リーチ目役B」、「F_リーチ目役C」、「F_BB確定役A」、及び、「F_BB確定役B」のうちの何れかが内部当籤役として決定された場合に、昇格チャンス及び疑似BIGの何れにも当籤していないときには、第1停止操作として中リール3C又は右リール3Rに対する停止操作を行うことが報知(変則押しナビ)される。この場合、変則押しナビに従った停止操作が行われたにもかかわらずペナルティを発生させることは妥当でない。そこで、通常ステージにおいて、「F_リーチ目役A」、「F_リーチ目役B」、「F_リーチ目役C」、「F_BB確定役A」、及び、「F_BB確定役B」のうちの何れかが内部当籤役として決定された場合には、ペナルティ条件が成立しないこととされている(上記(f))。
また、通常ステージにおいて「はずれ」が内部当籤役として決定された場合においても、第1停止操作として左リール3Lに対する停止操作が行われると、遊技者に「リーチ目」と受け取られる可能性のある図柄組合せ(例えば、左リール3Lにおいて「ブイ」が3つ表示される出目)が出現する可能性があるため、同様に変則押しナビが行われることとしている。また、変則押しナビが発生する場面が限定されると、変則押しナビが発生したことに基づいて遊技者がAT関連処理の結果を推測することができてしまう可能性がある。そこで、通常ステージにおいて、「F_1枚役A」及び「F_1枚役B」のうちの何れかが内部当籤役として決定された場合にも、同様に変則押しナビが行われることとしている。これにより、通常ステージにおいて、「F_リーチ目役A」、「F_リーチ目役B」、「F_リーチ目役C」、「F_BB確定役A」、及び、「F_BB確定役B」に加え、「はずれ」、「F_1枚役A」、及び、「F_1枚役B」のうちの何れかが内部当籤役として決定された場合にも、ペナルティ条件が成立しないこととされている。連荘準備についても、同様に、これらの役が内部当籤役として決定された場合に、ペナルティ条件が成立しないこととされている(上記(f))。
ステップS4623においてペナルティ条件が成立すると判断した場合、メインCPU101は、バックアップ情報を各種カウンタ/フラグに代入する(ステップS4624)。この処理において、メインCPU101は、図172のステップS4604乃至図173のステップS4622により更新した後の情報(カウンタやフラグ等)に、図172のステップS4602でバックアップデータとして記憶した情報(カウンタやフラグ等)を上書きする。これにより、当該更新した後の情報から、当該バックアップデータとして記憶した情報へと、AT関連パラメータが変更される。すなわち、当該AT関連パラメータは、前回の単位遊技の時点で記憶されていた情報に戻り、今回の単位遊技において行われたAT関連処理の結果がキャンセルされることになる。
そして、メインCPU101は、次の単位遊技において疑似遊技を行うことが決定されている場合、当該疑似遊技情報を破棄する(ステップS4625)。この処理において、メインCPU101は、図172のステップS4604乃至図173のステップS4622の処理が行われることにより、次の単位遊技において疑似遊技を行うことを示す情報(疑似遊技情報)が記憶された場合に、当該疑似遊技情報を消去する。例えば、メインCPU101は、現在の出玉状態が昇格チャンスである場合に、次回疑似遊技抽籤(図141のステップS4367参照)により決定された疑似遊技がセットされたとき、当該疑似遊技を示す情報を消去する。これにより、当該次回疑似遊技抽籤が行われた単位遊技の次の単位遊技において行われる予定であった疑似遊技がキャンセルされることになる。
ここで、ステップS4625の処理において破棄される疑似遊技情報は、図172のステップS4603乃至図173のステップS4621で行われたAT関連処理の結果に基づいて更新されるものである。この点、上述したように、次回疑似遊技抽籤処理(図141のステップS4367参照)は、図172のステップS4603で行われるのに対し、通常中ロングフリーズ抽籤処理(図113のステップS4102参照)は、図172のステップS4601で行われる。通常中ロングフリーズ抽籤に当籤した場合にも、次の単位遊技において疑似遊技を行うことが決定されることになるが、この場合には、ステップS4625の処理対象とならず、当該疑似遊技はキャンセルされない。
ステップS4623においてペナルティ条件が成立しないと判断した場合、又は、ステップS4625の処理を実行した後、メインCPU101は、ペナルティの影響を受けない処理を実行する(ステップS4626)。この処理において、メインCPU101は、上述したAT関連処理のうちの一部の処理を実行し、当該AT関連処理の結果に基づいて各種情報(カウンタやフラグ等)を更新する。ステップS4626で行われる処理としては、遊技者にとって不利な処理、AT状態において行われるAT関連処理等を挙げることができる。
ステップS4626の処理において、メインCPU101は、上記「遊技者にとって不利な処理」として、例えば、連荘準備保障遊技数カウンタ(図100のステップS4023参照)、高確2保障遊技数カウンタ(図130のステップS4263、ステップS4266、及び、ステップS4269参照)、チャンスステージ保障遊技数カウンタ(図134のステップS4304参照)、昇格チャンス遊技数カウンタ(図141のステップS4362参照)、連荘チャレンジ遊技数カウンタ(図165のステップS4524参照)、高確1遊技数カウンタ(図114のステップS4123参照)について、その値を更新(1減算)する。また、メインCPU101は、チャンスステージ保障遊技数カウンタの値が0である場合に、通常ステージへと移行させる(図140のステップS4344参照)。
上記「AT状態において行われるAT関連処理」としては、例えば、最終第2疑似BI
G終了時連荘チャレンジ抽籤処理(図159のステップS4464参照)、成立リプ数不
足時抽籤処理(図157のステップS4443参照)等を挙げることができる。また、メ
インCPU101は、上述した前回出玉状態を示す情報を更新する。
また、ステップS4626の処理において、メインCPU101は、連荘準備転落抽籤処理(図100のステップS4031参照)の補足例外処理を実行する。この処理は、図172のステップS4601で行われる連荘準備転落抽籤に当籤した場合において、図172のステップS4603で行われる連荘チャレンジ移行抽籤(図100のステップS4027参照)にも当籤し、連荘チャレンジ移行フラグがオンにセットされている場合、当該連荘準備転落抽籤の結果を破棄する処理である。これにより、当該補足例外処理が実行される結果として、次の単位遊技において連荘チャレンジに移行することになる。一方、連荘準備転落抽籤に当籤し、連荘チャレンジ移行抽籤にも当籤したが、ペナルティ条件が成立した場合には、ステップS4624で連荘チャレンジ移行フラグがオフにセットされる。従って、この場合には、当該補足例外処理が実行されず、次の単位遊技において通常ステージに移行することになる。
また、ステップS4626の処理において、メインCPU101は、連荘チャレンジ終了時通常移行抽籤処理(図165のステップS4528参照)の補足例外処理を実行する。この処理は、図172のステップS4601で行われる連荘チャレンジ終了時通常移行抽籤が行われた結果として、非有利区間乃至連荘準備に移行することが予約された場合において、図172のステップS4603で行われる連荘チャレンジ中抽籤処理(図165のステップS4525参照)で昇格チャンス乃至疑似BIGに当籤し、昇格チャンス当籤フラグ乃至疑似BIG当籤フラグがオンにセットされている場合、当該連荘チャレンジ終了時通常移行抽籤の結果を破棄する処理である。これにより、当該補足例外処理が実行される結果として、次の単位遊技において昇格チャンス乃至疑似BIGに移行することになる。一方、連荘チャレンジ終了時通常移行抽籤により非有利区間乃至連荘準備に移行することが予約され、連荘チャレンジ中抽籤において昇格チャンス乃至疑似BIGに当籤したが、ペナルティ条件が成立した場合には、ステップS4624で昇格チャンス当籤フラグ乃至疑似BIG当籤フラグがオフにセットされる。従って、この場合には、当該補足例外処理が実行されず、次の単位遊技において非有利区間乃至連荘準備に移行することになる。また、図165では、ステップS4527の判断結果が「NO」となった場合に連荘チャレンジ終了時通常移行抽籤処理を実行することとして説明したが、ステップS4527の処理を行わずに(昇格チャンス当籤フラグ乃至疑似BIG当籤フラグがオンにセットされているか否かにかかわらず)連荘チャレンジ終了時通常移行抽籤処理を実行することとしてもよい。この場合には、連荘チャレンジ開始時疑似ボーナス抽籤(図165のステップS4522参照)において昇格チャンス乃至疑似BIGに当籤した場合にも、当該補足例外処理を実行することとすればよい。なお、連荘チャレンジ開始時疑似ボーナス抽籤処理は、図172のステップS4601で行われるため、連荘チャレンジ開始時疑似ボーナス抽籤において昇格チャンス乃至疑似BIGに当籤した場合、ペナルティ条件が成立したとしても、ステップS4624で昇格チャンス当籤フラグ乃至疑似BIG当籤フラグがオフにセットされることはない。
また、ステップS4626の処理において、メインCPU101は、連荘準備転落抽籤処理(図100のステップS4031参照)の補足例外処理を実行する。この処理は、図172のステップS4601で行われる連荘準備転落抽籤に当籤した場合において、図172のステップS4603で行われる連荘チャレンジ移行抽籤(図100のステップS4027参照)にも当籤し、連荘チャレンジ移行フラグがオンにセットされている場合、当該連荘準備転落抽籤の結果を破棄する処理である。
ステップS4626の処理を実行した後、メインCPU101は、本サブルーチンを終了する。
以上より、例えば、通常ステージにおいては、図172のステップS4602で、現在のチャンスステージA当籤回数カウンタの値がバックアップデータとして記憶される。その後、ステップS4603で行われる通常ステージ中移行フラグ・当籤フラグ抽籤(図108のステップS4082参照)においてチャンスステージAに当籤した場合、ステップS4604でチャンスステージA当籤回数カウンタの値に1が加算される。その後、当該単位遊技においてペナルティ条件が成立した場合には、図173のステップS4624で、ステップS4604による加算後のチャンスステージA当籤回数カウンタの値に、ステップS4602でバックアップデータとして記憶されたチャンスステージA当籤回数カウンタの値が上書きされる。これにより、チャンスステージA当籤回数カウンタの値は、当該通常ステージ中移行フラグ・当籤フラグ抽籤が行われる前の時点における値に戻り、当該通常ステージ中移行フラグ・当籤フラグ抽籤の結果がキャンセルされたことになる。
また、例えば、チャンスステージAにおいては、図172のステップS4602で、現在の疑似BIG当籤フラグを示す情報(ここでは「OFF」)がバックアップデータとして記憶される。その後、ステップS4603で行われるチャンスステージ中疑似BIG・昇格チャンス抽籤(図134のステップS4306参照)において疑似BIGに当籤した場合、ステップS4604で疑似BIG当籤フラグがオンにセットされる。その後、当該単位遊技においてペナルティ条件が成立した場合には、図173のステップS4624で、ステップS4604の処理後の疑似BIG当籤フラグを示す情報(「ON」)に、ステップS4602でバックアップデータとして記憶された疑似BIG当籤フラグを示す情報(「OFF」)が上書きされる。これにより、疑似BIG当籤フラグは、オフにセットされた状態に戻り、当該チャンスステージ中疑似BIG・昇格チャンス抽籤の結果がキャンセルされたことになる。なお、以上では、疑似BIGに当籤したことを示す情報をフラグにより管理する例について説明しているが、疑似BIGに当籤したことを示す情報についても、チャンスステージAに当籤したことを示す情報と同様に、カウンタにより管理することとしてもよい。
また、例えば、連荘準備においては、図172のステップS4601で行われる連荘準備転落抽籤(図100のステップS4031参照)に当籤した場合、通常ステージ移行フラグがオンにセットされる。ステップS4601が行われることにより更新され得る情報はバックアップの対象外となっているところ、ステップS4602で、当該フラグを示す情報はバックアップデータとして記憶されない。そして、図173のステップS4624の処理対象となるAT関連パラメータは、ステップS4603乃至ステップS4621で行われたAT関連処理の結果に基づいて更新される情報であるところ、連荘準備転落抽籤はステップS4601で行われるため、当該通常ステージ移行フラグは、ステップS4624の処理対象にならない。従って、当該単位遊技においてペナルティ条件が成立した場合においても、ステップS4601の処理後の通常ステージ移行フラグを示す情報(「ON」)が維持され、次の単位遊技において通常ステージへと移行することになる。
また、例えば、連荘準備保障遊技数カウンタ(図100のステップS4023参照)、高確2保障遊技数カウンタ(図130のステップS4263、ステップS4266、及び、ステップS4269参照)、チャンスステージ保障遊技数カウンタ(図134のステップS4304参照)、昇格チャンス遊技数カウンタ(図141のステップS4362参照)、連荘チャレンジ遊技数カウンタ(図165のステップS4524参照)、及び、高確1遊技数カウンタ(図114のステップS4123参照)については、バックアップの対象外となっている。そのため、図172のステップS4602において、これらのカウンタの値は、バックアップデータとして記憶されない。そして、バックアップの対象外となっているAT関連パラメータは、図173のステップS4624の処理対象にもならない。従って、ペナルティ条件が成立したか否かにかかわらず、その値が1以上である場合には、毎回の単位遊技において、ステップS4626でその値が1減算される。
また、例えば、前兆遊技数カウンタ(図125のステップS4203、ステップS4206、及び、ステップS4208、図126のステップS4223及びステップS4225、並びに、図138のステップS4325参照)については、バックアップの対象となっている。また、バックアップの対象となっているAT関連パラメータは、図173のステップS4624の処理対象になっている。従って、前兆状態に制御されている場合には、ステップS4602において、現在の前兆遊技数カウンタの値がバックアップデータとして記憶される。そして、ステップS4622で前兆遊技数カウンタの値から1減算される。その後、ペナルティ条件が成立している場合には、ステップS4624において、ステップS4622による減算後の前兆遊技数カウンタの値に、ステップS4602でバックアップデータとして記憶された前兆遊技数カウンタの値が上書きされる。これにより、前兆遊技数カウンタの値は、当該単位遊技が開始された時点における値に戻り、当該減算がキャンセルされたことになる。
以上で説明したように、第4実施形態に係るパチスロ機1の遊技性を実現するためには、数多くのAT関連処理を実行する必要があるが、フローチャートにおいて、ペナルティの影響を受けない処理及びペナルティの影響を受ける処理について複雑な分岐を組むことなく、比較的簡便な処理によりペナルティ機能を導入することができる。これにより、ペナルティに係る処理に必要な容量を節約しつつ、適切にペナルティを実現することができる。その際、仮に、ペナルティ条件の成否を判断してからAT関連処理を実行することとすれば、AT関連処理のタイミングを第1停止操作以降とする必要があり、AT関連処理(AT移行抽籤等)の結果を演出に反映させ難くなる。この点、上記の例によれば、ペナルティ条件の成否を判断する前に(スタートレバー7が操作された時点で)AT関連処理を実行することが可能であるため、AT関連処理(AT移行抽籤等)の結果を即座に演出に反映させることができる。なお、AT関連処理の結果に基づいた演出を行うためには、AT関連処理の結果を示す情報をスタートコマンドデータ(図23のステップS7参照)に含めることとすればよい。
また、以上では説明を省略したが、図172のステップS4601又は図173のステップS4626の処理において、メインCPU101は、各カウンタのクリアタイミング(図171参照)である場合に、当該カウンタをクリアする。また、図172のステップS4601の処理において、メインCPU101は、現在の出玉状態が昇格チャンスであり、昇格チャンス遊技数カウンタの値が1である場合、昇格チャンスが終了した後の移行先の出玉状態(疑似REG又は疑似BIG)を仮に設定する。この処理において、メインCPU101は、当該移行先の出玉状態として、昇格チャンスモードが「モード1」~「モード3」の何れかである場合には疑似REGを設定し、昇格チャンスモードが「モード4」である場合には疑似BIGを設定する。このようにして移行先の出玉状態を仮に設定することを「強制設定」と呼ぶことにする。
ここで、昇格チャンスの最終ゲーム(昇格チャンス遊技数カウンタの値:0)において、規定遊技数消化時疑似BIG昇格抽籤処理(図141のステップS4369参照)が行われた時点で、疑似BIG当籤フラグがオンにセットされていれば、メインCPU101は、当該疑似BIG当籤フラグに基づいて疑似BIGへと移行させることができる。しかし、当該時点で、疑似BIG当籤フラグがオンにセットされていなければ、メインCPU101は、疑似BIG当籤フラグに基づいて疑似BIGに移行させることができず、(この場合には疑似REG当籤フラグもオンにセットされていないため)疑似REG当籤フラグに基づいて疑似REGに移行させることもできない。この場合、メインCPU101は、上記強制設定した出玉状態を参照し、当該出玉状態へと移行させる。このような状況は、昇格チャンス中抽籤(図141のステップS4366参照)及び規定遊技数消化時疑似BIG昇格抽籤(図141のステップS4369参照)の結果として「疑似REG」が設けられていない(疑似REG当籤フラグがオンにセットされない)こと、及び、ペナルティ条件が成立することにより疑似BIG当籤フラグがオフにセットされる可能性があることに起因して発生し得る。
例えば、昇格チャンス遊技数カウンタの値が1である場合において、図172のステップS4603で行われる昇格チャンス中抽籤(図141のステップS4366参照)で疑似BIGに当籤し、疑似BIG当籤フラグがオンにセットされたが、ペナルティ条件が成立した場合には、図173のステップS4624で当該疑似BIG当籤フラグがオフにセットされる。その後、次の単位遊技(昇格チャンス遊技数カウンタの値:0)において、規定遊技数消化時疑似BIG昇格抽籤(図141のステップS4369参照)で疑似BIGに当籤しなかった場合には、疑似BIG当籤フラグも疑似REG当籤フラグもオンにセットされていないことになる。この場合、メインCPU101は、上記強制設定した出玉状態を参照し、当該出玉状態へと移行させる。
また、昇格チャンス遊技数カウンタの値が1である場合において、図172のステップS4603で行われる昇格チャンス中抽籤(図141のステップS4366参照)で疑似BIGに当籤せず、次の単位遊技(昇格チャンス遊技数カウンタの値:0)においても、規定遊技数消化時疑似BIG昇格抽籤(図141のステップS4369参照)で疑似BIGに当籤しなかった場合、疑似BIG当籤フラグも疑似REG当籤フラグもオンにセットされていないことになる。この場合、メインCPU101は、上記強制設定した出玉状態を参照し、当該出玉状態へと移行させる。
<昇格チャンスにおける演出例(ペナルティ発生時)>
図174は、昇格チャンスにおいてペナルティが発生した場合における演出例を示す図である。
図174に示す演出例として、図174(a)では、昇格チャンスに移行する単位遊技の1つ前の単位遊技(通常出玉状態から昇格チャンスに移行する場合においては通常出玉状態の最終ゲーム:当籤報知ゲーム)において、「WIN」という文字に対応する画像がメイン表示装置210に表示されている様子を示している。
図174(b)では、図174(a)に示す状態の後、昇格チャンスの1ゲーム目(昇格チャンス遊技数カウンタの値:3)において、昇格チャンス中抽籤(図141のステップS4366参照)が行われることに応じて、「ボーナス昇格抽選中」という文字に対応する画像がメイン表示装置210に表示されている様子を示している。なお、ロングフリーズ(図141のステップS4363参照)には非当籤となっている。
図174(c)では、図174(b)に示す状態の後、昇格チャンスの1ゲーム目(昇格チャンス遊技数カウンタの値:3)において、リール3L,3C,3Rの回転が開始した後、第1停止操作として中リール3C又は右リール3Rに対する停止操作(変則押し)が行われたときに、「変則押ししています」という文字に対応する画像がメイン表示装置210に表示されている様子を示している。「ボーナス昇格抽選中」という文字に対応する画像も引き続き表示されている。
図174(d)では、図174(c)に示す状態の後、昇格チャンスの2ゲーム目(昇格チャンス遊技数カウンタの値:2)において、昇格チャンス中抽籤(図141のステップS4366参照)が行われることに応じて、「ボーナス昇格抽選中」という文字に対応する画像がメイン表示装置210に表示されている様子を示している。1ゲーム目において変則押しが行われたことに伴い、ペナルティ条件が成立し、当該1ゲーム目で行われた昇格チャンス中抽籤(図141のステップS4366参照)の結果に基づいて決定された疑似遊技(図141のステップS4367参照)はキャンセルされている(図173のステップS4625参照)。
図174(e)では、図174(d)に示す状態の後、昇格チャンスの2ゲーム目(昇格チャンス遊技数カウンタの値:2)において、リール3L,3C,3Rの回転が開始した後、第1停止操作として中リール3C又は右リール3Rに対する停止操作(変則押し)が行われたときに、「変則押ししています」という文字に対応する画像がメイン表示装置210に表示されている様子を示している。「ボーナス昇格抽選中」という文字に対応する画像も引き続き表示されている。
図174(f)では、図174(e)に示す状態の後、昇格チャンスの3ゲーム目(昇格チャンス遊技数カウンタの値:1)において、昇格チャンス中抽籤(図141のステップS4366参照)が行われることに応じて、「ボーナス昇格抽選中」という文字に対応する画像がメイン表示装置210に表示されている様子を示している。2ゲーム目において変則押しが行われたことに伴い、ペナルティ条件が成立し、当該2ゲーム目で行われた昇格チャンス中抽籤(図141のステップS4366参照)の結果に基づいて決定された疑似遊技(図141のステップS4367参照)はキャンセルされている(図173のステップS4625参照)。
図174(g)では、図174(f)に示す状態の後、昇格チャンスの3ゲーム目(昇格チャンス遊技数カウンタの値:1)において、リール3L,3C,3Rの回転が開始した後、第1停止操作として中リール3C又は右リール3Rに対する停止操作(変則押し)が行われたときに、「変則押ししています」という文字に対応する画像がメイン表示装置210に表示されている様子を示している。「ボーナス昇格抽選中」という文字に対応する画像も引き続き表示されている。
図174(h)では、図174(g)に示す状態の後、昇格チャンスの4ゲーム目(昇格チャンス遊技数カウンタの値:0)において、規定遊技数消化時疑似BIG昇格抽籤(図141のステップS4369参照)の結果に基づいて決定された疑似遊技(図141のステップS4370参照)が開始するときに、「BARを狙え!」という文字に対応する画像がメイン表示装置210に表示されている様子を示している。当該画像は、疑似REG移行図柄としての「バー」図柄が各リール3L,3C,3Rにおいて停止表示され得るタイミングで停止操作を行うことを示唆する画像である。これにより、「バー」を狙った停止操作を行うことを遊技者に促すことができる。3ゲーム目において変則押しが行われたことに伴い、ペナルティ条件が成立し、当該3ゲーム目で行われた昇格チャンス中抽籤(図141のステップS4366参照)の結果に基づいて決定された疑似遊技(図141のステップS4367参照)はキャンセルされている(図173のステップS4625参照)。これに対し、規定遊技数消化時疑似BIG昇格抽籤(図141のステップS4369参照)の結果に基づいて決定された疑似遊技は、ペナルティの影響を受けずに発生している。
図174(i)では、図174(h)に示す状態の後、昇格チャンスの4ゲーム目(昇格チャンス遊技数カウンタの値:0)で行われる疑似遊技において、全てのリール3L,3C,3Rの回転が停止したときに、「レギュラーボーナス!」「レバーオンで遊技が進行します」という文字に対応する画像がメイン表示装置210に表示されている様子を示している。これにより、レギュラーボーナス(疑似REG)に移行することを遊技者に報知するとともに、スタートレバー7の操作を遊技者に促すことができる。
図174(i)に示す状態の後、スタートレバー7が操作されると、実遊技(メイン遊技)用に各リール3L,3C,3Rの回転が開始する(ランダム遅延処理が行われて遊技が進行する)。図174(j)では、このときに押し順ナビ画像がメイン表示装置210に表示されている様子を示している。押し順ナビ画像は、押し順ベルにおける正解の押し順を報知(ベルナビ)するための画像である。ここでは、「F_231ベルA」乃至「F_231ベルC」が内部当籤役として決定されたことに伴い、第1停止操作として中リール3Cに対する停止操作を「セブン」を狙った目押しで行い、第2停止操作として右リール3Rに対する停止操作を行い、第3停止操作として左リール3Lに対する停止操作を行うことが報知されている(図96参照)。また、「残りナビ4回」は、疑似REGにおいて実行可能なベルナビの残り回数(第2ベルナビ回数カウンタの値)を示している。「残りナビ」の初期値は5回であるが、ベルナビが1回行われたことに伴い、「残りナビ」の回数が1回減って「4回」に更新されている。
以上では、規定遊技数消化時疑似BIG昇格抽籤(図141のステップS4369参照)の結果として「フェイク疑似遊技」が決定された場合について説明している。これにより、「BAR」狙いの疑似遊技が発生し(図174(h)参照)、疑似REGへと移行している(図174(i)及び(j)参照)。これに対し、規定遊技数消化時疑似BIG昇格抽籤(図141のステップS4369参照)の結果として「疑似BIG」又は「疑似BIG(ED)」が決定された場合には、図174(h)~(j)の演出に代えて、例えば、図150(c)~(h)のような演出が行われ、疑似BIGへと移行する。
以上で説明したように、本実施形態では、一の単位遊技で行われるAT関連処理(例えば、昇格チャンス中抽籤)において疑似BIGに当籤し、疑似BIG当籤フラグがオンにセットされた場合であっても、当該単位遊技においてペナルティ条件が成立した場合には、当該疑似BIG当籤フラグがオフにセットされた状態に戻る(図173のステップS4624参照)。これにより、当該AT関連処理(例えば、昇格チャンス中抽籤)の結果が無効にされたことになる。一方で、バックアップの対象外となっているAT関連パラメータ(例えば、昇格チャンス遊技数カウンタ)については、ペナルティ条件が成立した場合であっても更新される(図173のステップS4626参照)。従って、昇格チャンスにおいてペナルティ条件が成立するごとに、結果的に疑似BIGへの昇格の機会を1回失うことになる。なお、前兆状態を経由して昇格チャンスに移行することが決定されている場合において、当籤報知ゲーム(図174(a)参照)でペナルティ条件が成立した場合には、前兆遊技数カウンタの値が更新されない(図173のステップS4624参照)ため、ペナルティ条件が成立する限り、昇格チャンスに移行しない。
また、本実施形態では、一の単位遊技においてペナルティ条件が成立した場合において、当該単位遊技において実行されたAT関連処理(例えば、昇格チャンス中抽籤)の結果として疑似遊技を行うことが決定された場合には、当該疑似遊技が破棄される。一方、一の単位遊技においてペナルティ条件が成立した場合において、当該単位遊技以外の単位遊技(例えば、次の単位遊技)において実行されたAT関連処理(例えば、規定遊技数消化時疑似BIG昇格抽籤)の結果として疑似遊技を行うことが決定された場合には、当該ペナルティ条件が成立したことに基づいて当該疑似遊技は破棄されない。もっとも、このような場合においても、当該疑似遊技を破棄することとしてもよい。なお、ここでは、遊技開始時に(遊技開始時状態制御処理(図23のステップS6参照)において)疑似遊技が行われることを前提に、ペナルティ条件が成立した単位遊技の次の単位遊技において行うことが予定されている疑似遊技が破棄されることとして説明している。しかし、疑似遊技は、遊技終了時に(遊技終了時状態制御処理(図23のステップS15参照)において)行われることとしてもよく、この場合には、ペナルティ条件が成立した当該単位遊技において行うことが予定されている疑似遊技が破棄されることとしてもよい。
なお、ペナルティ条件は、第1停止操作として中リール3C又は右リール3Rに対する停止操作(変則押し)が行われた場合に成立し得るところ、当該停止操作は、もちろん、実遊技(メイン遊技)における停止操作であって、疑似遊技における停止操作ではない。従って、昇格チャンスの4ゲーム目(昇格チャンス遊技数カウンタの値:0)で発生する疑似遊技において第1停止操作として中リール3C又は右リール3Rに対する停止操作が行われたとしても、当該単位遊技において疑似BIG乃至疑似REGが開始する。
また、図174では、変則押しが行われた場合に、「変則押ししています」という文字に対応する画像がメイン表示装置210に表示されることとして説明した。第1の遊技機の変形例で説明したように、ペナルティ条件が成立し得る態様で停止操作が行われた場合には、文字表示や音声により「変則押ししています」という状況説明を行う演出を行うように構成することが可能である。
また、ペナルティ条件が成立し得る態様で停止操作が行われた場合には、演出内容を変更する(実行中の演出を終了する)こととしてもよい。例えば、上述したように、通常ステージにおいては、複数の演出モードが設けられているところ、相対的に期待度の高い演出モード(特殊演出モード)に滞在しているときに変則押しが行われた場合には、第1停止操作が行われた時点で、最も期待度の低い演出モード(基本演出モード)へと画面を切り替えることとしてもよい。また、チャンスステージA、チャンスステージB、又は、連荘準備に滞在しているときには、通常ステージとは異なる演出モードに滞在しているところ、これらの出玉状態において変則押しが行われた場合にも、同様に、基本演出モードへと画面を切り替えることとしてもよい。一方、連荘チャレンジ又は昇格チャンスに滞在しているときにも、通常ステージとは異なる演出モードに滞在しているが、これらの出玉状態において変則押しが行われた場合には、演出モードを切り替えない(現在表示されている背景画像を維持する)こととしてもよい。
[第5実施形態]
以上、第1実施形態~第4実施形態について説明した。以下、第5実施形態について説明する。第5実施形態に係るパチスロ機2001の基本的な構成は、第1実施形態~第4実施形態に係るパチスロ機1と同じである。以下においては、第1実施形態~第4実施形態に係るパチスロ機1の構成要素と同一の構成要素には、同一の符号を付して説明することとする。また、第1実施形態~第4実施形態における説明が第5実施形態においても当てはまる部分については、説明を省略することとする。
なお、以上の説明において、例えば、「第1実施形態では、~」や「第1実施形態のパチスロ機1では、~」のように、第1実施形態に係るパチスロ機1に限定されるような記載であったとしても、第5実施形態における趣旨を逸脱しない範囲で、第5実施形態に係るパチスロ機1にも適用することができる。同様に、以上の説明において、第2実施形態~第4実施形態に係るパチスロ機1に限定するような記載についても、第5実施形態における趣旨を逸脱しない範囲で、第5実施形態に係るパチスロ機1にも適用することができる。従って、第1実施形態~第4実施形態に示した各構成(変形例で示した各構成及び拡張例で示した各構成も含む)を、第5実施形態で示した構成と部分的に置換したり組み合わせたりすることが可能である。
また、第1実施形態~第4実施形態に係るパチスロ機1と異なる形状であったとしても、同様の機能を有する構成については、便宜上、同じ符号を付している場合がある。また、第1実施形態~第4実施形態に係るパチスロ機1と同じ形状や同じ処理であったとしても、便宜上、異なる符合やステップ番号を付している場合もある。
(マイクロプロセッサ)
本実施形態のパチスロ機2001は、上述した第1実施形態のパチスロ機1と同様の構成を有しており、主制御基板2071は、第1実施形態の主制御基板71(図1参照)の構成に類似するものである。また、主制御基板2071に含まれるマイクロプロセッサ(主制御回路)2100に関して詳細に示せば、例えば、図175に示すような構成になっている。ここで、図175に示すマイクロプロセッサ2100は、図1に示す、第1実施形態の主制御回路100に対応し、図175に示す、メインCPU2101、メインROM2102、メインRAM2103は、図1に示す、第1実施形態のメインCPU101、メインROM102、メインRAM103に、それぞれ対応する。なお、図1には示されていないが、本実施形態では、上述のマイクロプロセッサ2100のほか、乱数回路2150、クロックパルス発生回路2160、及び電源管理回路2170が、主制御基板2071に含まれる。
乱数回路2150は、内部抽籤処理に用いられる役抽籤用乱数値(第1実施形態の内部抽籤用乱数値に対応する乱数値)を発生し、クロックパルス発生回路2160は、メインCPU作動用のクロックパルス信号を生成して、該生成したクロックパルス信号をマイクロプロセッサ2100内の後述のクロック回路2105(EX)に出力する。マイクロプロセッサ2100は、入力されたクロックパルス信号に基づいて、制御プログラムを実行する。
電源管理回路2170は、電源基板から供給される直流12Vの電源電圧の変動を管理し、マイクロプロセッサ2100に直流5V(VCC)の電源を供給する。そして、電源管理回路2170は、例えば、電源が投入された際(電源電圧が0Vから起動電圧値(10V)を上回った際)には、リセット信号をマイクロプロセッサ2100内の後述のリセットコントローラ2106(XSRST)に出力し、電断が発生した際(電源電圧が12Vから停電電圧値(10.5V)を下回った際)には、電断検知信号をマイクロプロセッサ2100内の後述のパラレル入力ポート2111(XINT)に出力する。すなわち、電源管理回路2170は、電源投入時に、マイクロプロセッサ2100にリセット信号(起動信号)を出力する手段(起動手段)として機能し、さらに、電断発生時に、マイクロプロセッサ2100に電断検知信号(停電信号)を出力する手段(停電手段)として機能する。
さらに、マイクロプロセッサ2100は、XSRST端子に、リセット信号を入力すると、リセットコントローラ2106が、リセット割込みを発生させ、メインCPU2101は、アドレス「0000」Hから動作を開始する。アドレス「0000」Hは、後述する電源投入時処理(図180)が記憶されている開始アドレスであり、XSRST端子にリセット信号が入力されてアドレス「0000」Hから動作を開始することを「パワーオンリセット」とも称する。
次に、図175を参照して、本実施形態のマイクロプロセッサ2100の構成例について説明する。マイクロプロセッサ2100は、遊技機用のセキュリティ機能付きマイクロプロセッサである。
マイクロプロセッサ2100は、メインCPU2101、メインROM2102、メインRAM2103、外部バスインタフェース2104(信号バス2116(ローカルバス))、クロック回路2105、リセットコントローラ2106、演算回路2107、照合用ブロック2108、固有情報2109、乱数回路2110(乱数発生回路)、パラレル入力ポート2111、割込みコントローラ2112、タイマ回路2113、シリアル通信回路2114、及びパラレル出力ポート2115を有する。そして、マイクロプロセッサ2100を構成する信号バス2116以外の各部は信号バス2116を介して互いに接続されている。
メインCPU2101は、クロック回路2105で生成されたクロックパルスに基づいて、各種制御プログラムを実行して各種制御を行う。なお、メインCPU2101は、各種制御プログラムを実行して、遊技動作や、払出時及び精算時における遊技媒体(遊技価値)の計数動作に係る制御等を行う。
メインROM2102には、メインCPU2101により実行される各種制御プログラム、各種データテーブル等が記憶される。なお、メインROM2102の記憶容量は、例えば12キロバイトである。マイクロプロセッサ2100では、メインROM2102に、メインCPU2101により実行される各種制御プログラム、各種データテーブル、副制御基板72に対して各種制御指令(コマンド)を送信するためのデータ等が記憶される。
メインRAM2103には、メインCPU2101による各種制御プログラムの実行時に用いられる各種データ(パラメータ、フラグ等)が格納される各種格納領域が設けられる。なお、メインRAM2103の記憶容量は、例えば1キロバイトである。マイクロプロセッサ2100では、メインRAM2103に、制御プログラムの実行により決定された内部当籤役等の各種データを格納する格納領域や、払出制御等の実行時に用いられる各種カウンタ(例えば、メダルカウンタ、投入カウンタ等)、各種フラグ等を格納する格納領域等が設けられる。
外部バスインタフェース2104は、マイクロプロセッサ2100の外部に設けられた各種構成部が接続された外部信号バスと、マイクロプロセッサ2100とを電気的に接続するためのインタフェース回路である。
クロック回路2105は、例えば分周器(不図示)等を含んで構成され、クロックパルス発生回路から入力されたクロックパルス信号を、メインCPU作動用及びその他の構成部(例えば、タイマ回路2113)で使用される複数種類の周波数のクロックパルス信号に変換する。なお、クロック回路2105で生成された複数種類の周波数のクロックパルス信号は、マイクロプロセッサ2100内のクロック回路2105を除く全ての回路(メインCPU2101~外部バスインタフェース2104、及びリセットコントローラ2106~パラレル出力ポート2115)に、各回路の作動に応じた周波数で出力される。
リセットコントローラ2106は、電源管理回路から入力されたリセット信号に基づいて、IAT(Illeagal Address Trap)2106aやWDT(watchdog timer)2106bのリセットを行う。演算回路2107は、乗算回路2107a、除算回路2107b、及びCRC回路(巡回冗長検査(CRC16)回路)2107cを含んで構成される。照合用ブロック2108は、検査装置が接続された際に、接続された検査装置が正規のものであるかをその信号レベルで照合する。
固有情報2109には、マイクロプロセッサ2100の固有情報(識別情報)が記憶される。マイクロプロセッサ2100のチップ個別ナンバーは、4バイトのデータで構成され、チップ作製時に設定される。また、マイクロプロセッサMPのチップ個別ナンバーは、チップ毎に異なった番号が設定される。
なお、マイクロプロセッサ2100では、マイクロプロセッサ2100の固有情報(識別情報)が、固有情報2109に記憶される。また、メインROM2102のROMコードや、マイクロプロセッサ2100のチップ個別ナンバーなどが、固有情報2109に記憶される。メインROM2102のROMコードは、4バイト×4個のデータ、すなわち、16バイトのデータで構成される。なお、メインROM2102のROMコードを構成する4バイト毎の各データは、内蔵ROM(メインROM2102)のアドレス「0000h」~「2FBFh」の領域に格納されているデータから生成され、4バイトのデータ生成方法も4バイトのデータ毎に異なる。
乱数回路2110は、予め定められた範囲の乱数(例えば、0~65535又は0~255)を発生させる。乱数回路2110は、複数の乱数レジスタで構成され、例えば、2バイトのハードラッチ乱数を得るための乱数レジスタ0と、2バイトのソフトラッチ乱数を得るための乱数レジスタ1~3と、1バイトのソフトラッチ乱数を得るための乱数レジスタ4~7とで構成することができる。なお、本実施形態のマイクロプロセッサ2100では、メインCPU2101は、乱数回路2110とは異なる外部の乱数回路2150で発生させた所定範囲の乱数の中から1つの値を、例えば役抽籤用乱数値(内部抽籤用の乱数値)として取得する。但し、乱数回路2150の替わりに、2バイトのハードラッチ乱数を得るための乱数レジスタ0を使用して内部抽籤用の乱数値を取得するようにしてもよい。
パラレル入力ポート2111は、マイクロプロセッサ2100の外部に設けられた各種回路(例えば、電源管理回路等)からマイクロプロセッサ2100に入力される信号の入力ポート(メモリーマップI/O)である。また、パラレル入力ポート2111は、乱数回路2110及び割込みコントローラ2112にも接続される。なお、マイクロプロセッサ2100では、パラレル入力ポート2111にスタートスイッチ(例えば、第1実施形態のスタートスイッチ7Sに対応するスタートスイッチ)が接続され、そのスタートスイッチがスタートレバー(例えば、第1実施形態のスタートレバー7S)の操作に応じてオン状態になったタイミング(オンエッジ)で、パラレル入力ポート2111から乱数回路2110の所定の乱数レジスタ(例えば、乱数レジスタ0)にラッチ信号が出力される。そして、乱数回路2110では、ラッチ信号が入力されることにより所定の乱数レジスタがラッチされ、2バイトのハードラッチ乱数が取得される。
割込みコントローラ2112は、パラレル入力ポート2111を介して電源管理回路から入力されるリセット信号、電断検知信号、又は、タイマ回路2113から所定周期で入力されるタイムアウト信号に基づいて、メインCPU2101による割込処理の実行タイミングを制御する。また、割込みコントローラ2112は、電源管理回路からリセット信号、電断検知信号が入力された場合、又は、タイマ回路2113からタイムアウト信号が入力された場合には、割込処理開始指令を示す割込要求信号をメインCPU2101に出力する。そして、メインCPU2101は、割込みコントローラ2112から入力される割込要求信号に基づいて、各種割込処理を行う。
具体的には、マイクロプロセッサ2100では、割込みコントローラ2112は、パラレル入力ポート2111を介して電源管理回路から入力されるリセット信号、電断検知信号、又は、タイマ回路2113から1.1172msec周期で入力されるタイムアウト信号に基づいて、メインCPU2101による割込処理(例えば、タイムアウト信号の場合には、図32に示す定期割込処理)の実行タイミングを制御する。そして、メインCPU2101は、タイマ回路2113からのタイムアウト信号に応じて割込みコントローラ2112から入力される割込要求信号に基づいて、定期割込処理(例えば、図32参照)内の各種処理を行う。なお、リセット信号に基づいて実行されるメインCPU2101による割込処理は、図23に示すメイン処理が該当する。すなわち、メインCPU2101が実行する全ての処理では、割込みコントローラ2112が発する割込要求信号が各処理開始の起点となる。
タイマ回路2113(PTC)は、クロック回路2105で生成されたクロックパルス信号(CPU作動用のクロックパルス信号を分周器(不図示)で分周された周波数のクロックパルス信号)で動作する(経過時間をカウントする)。そして、タイマ回路2113は、所定周期(マイクロプロセッサ2100では1.1172msecの周期)で割込みコントローラ2112にタイムアウト信号(トリガー信号)を出力する。
シリアル通信回路2114は、当該通信回路が実装されている制御基板と、当該制御基板の外部に設けられた各種基板との間で各種データをシリアル通信する際の制御を行う通信回路である。なお、マイクロプロセッサ2100では、シリアル通信回路2114は、主制御基板2071の外部に設けられた各種基板(例えば、副制御基板2072等)との間でデータ(各種制御指令(コマンド)、各種データ等)をシリアル通信する。また、シリアル通信回路2114は、例えば、5つの通信回路SCU0(上述した「非同期シリアル送受信0」)、SCU1(上述した「非同期シリアル送受信1」)、STU2~STU4で構成され、通信回路SCU0、SCU1が双方向シリアル通信回路で構成され、通信回路STU2~STU4は送信専用のシリアル通信回路で構成される。
例えば、本実施形態では、試射試験信号制御処理(送信処理)に関しては、送信専用のシリアル通信回路である通信回路STU2(インタフェース2(I/F2)への送信用)を使用する。また、主制御基板2071と副制御基板2072とをシリアル通信で接続する場合、送信専用のシリアル通信回路である通信回路STU3を使用する。なお、このような通信仕様は、ゴト対策(不正行為防止)の観点から定められたシリアル通信回路の使用方法である。なお、上述したインタフェース2(I/F2)は、図3の試験機用第2インターフェースボード302である。
パラレル出力ポート2115は、マイクロプロセッサ2100からその外部に設けられた各種回路に出力される信号の出力ポート(メモリーマップI/O)である。なお、本例では、例えば、FIFO(First In First Out)方式でデータ出力が行われる。
(メインCPUが有するレジスタ)
ここで、図176を参照して、メインCPU2101が有する各種レジスタについて説明する。なお、図176は、メインCPU2101に含まれる各種レジスタの概略構成図である。
図176(A)に示すように、メインCPU2101は、メインレジスタとして、拡張レジスタ(Qレジスタ、Uレジスタ)、汎用レジスタ(Aレジスタ、Bレジスタ、Cレジスタ、Dレジスタ、Eレジスタ、Hレジスタ、Lレジスタ)、フラグレジスタ(Fレジスタ)、インデックスレジスタ(IXレジスタ、IYレジスタ)、及びスタックポインタ(スタックポインタSP)を有する。
また、メインCPU2101は、サブレジスタとして、拡張レジスタ(Q’レジスタ)、汎用レジスタ(A’レジスタ、B’レジスタ、C’レジスタ、D’レジスタ、E’レジスタ、H’レジスタ、L’レジスタ)、フラグレジスタ(F’レジスタ)、及びインデックスレジスタ(IX’レジスタ、IY’レジスタ)を有する。なお、上述したメインレジスタ、サブレジスタのそれぞれは、1バイトのレジスタで構成される。
また、本実施形態では、BレジスタとCレジスタとをペアレジスタ(BCレジスタ)として用い、DレジスタとEレジスタとをペアレジスタ(DEレジスタ)として用いる。さらに、本実施形態では、HレジスタとLレジスタとをペアレジスタ(HLレジスタ)として用いる。
また、本実施形態では、2つのバンク(バンク0、バンク1)を切り替えて処理を行うように制御することができ、上述したメインレジスタとサブレジスタに関しても、バンク0のメインレジスタ、サブレジスタと、バンク1のメインレジスタ、サブレジスタとが用意され、バンクの切り替えによって、プログラムの命令が利用・参照するレジスタが、バンク0のレジスタ、及びバンク1のレジスタの間で切り替えられる。
なお、本実施形態のプログラムでは、アドレスの上位側のアドレスデータ(アドレス値)がQレジスタに格納される。例えば、メインCPU2101がリセットされると、Qレジスタには、バンク0において利用されるメインRAM2103の先頭アドレス(上位側)「F0」Hがセットされ、バンクを切り替えてバンク1を利用する場合には、バンク1において利用されるメインRAM2103の先頭アドレス(上位側)「F2」HがQレジスタにセットされるように制御(処理)してもよい。
また、上位側のアドレスデータとしてQレジスタを使用する場合以外にも、Qレジスタ以外のレジスタ(例えば、Hレジスタ)に、メインRAM2103の先頭アドレス(上位側)「F0」Hをセットし、Qレジスタ以外のレジスタ(例えば、Dレジスタ)に、メインRAM2103の先頭アドレス(上位側)「F2」Hがセットされるように制御(処理)してもよい。
特に、メインRAM2103の遊技用エリア(後述する使用領域内RAMエリア)と領域外エリア(後述する使用領域外RAMエリア)を参照する場合に、遊技用エリアの上位側のアドレスを参照する場合はQレジスタ(特定のレジスタ)を使用する命令を使用して参照し、領域外エリアの上位側のアドレスを参照する場合はQレジスタ以外のレジスタを使用する命令を使用して参照するように制御してもよく、このとき、バンク1に切り替える前、または切り替えた後に、Qレジスタ以外のレジスタに先頭アドレス(上位側)「F2」Hが設定されるように制御(処理)してもよい。
なお、本実施形態のプログラムにおいて、メインRAM2103の遊技用エリアと領域外エリアを参照、及び書き込みを行う制御(処理)の過多に応じて、QレジスタにセットするメインRAM2103の先頭アドレス(上位側)を「F0」H、または「F2」Hをセットすることが望ましい。
例えば、メインRAM2103の先頭アドレス(上位側)が「F0」Hのエリアを参照、及び書き込みを行う処理回数が多い場合であれば、Qレジスタに「F0」Hをセットし、また、メインRAM2103の先頭アドレス(上位側)が「F2」Hのエリアを参照、及び書き込みを行う処理回数が多い場合であれば、Qレジスタに「F2」Hをセットする。
さらに、本実施形態では、1バイトのレジスタで構成された、インタラプトページアドレスレジスタ(Iレジスタ)、メモリリフレッシュレジスタ(Rレジスタ)、プログラムカウンタ(PC)、割込み許可レジスタ1、及び割込み許可レジスタ2を、制御レジスタとして有する。
また、図176(B)に示すように、フラグレジスタのFレジスタ、F′レジスタのそれぞれには、各ビットに演算処理の結果等を示す所定のフラグ情報がセットされる。例えばビット6(D6)には、演算結果の判定処理において演算結果が「0」であるか否かを示すデータ(ゼロ・フラグ)がセットされる。具体的には、演算結果が「0」である場合、ビット6にデータ「1」がセットされ、演算結果が「0」でない場合には、ビット6にデータ「0」がセットされる。そして、演算結果の判定処理では、メインCPU2101は、ビット6のデータ「0」/「1」を参照して演算結果の判定を行う。
また、フラグレジスタのビット2(D2)には、パリティフラグ、またはオーバーフローフラグがセットされる。例えば、パリティフラグとして利用される場合、論理演算を実行した際に、演算結果が格納されるディスティネーション内のビット「1」の数をカウントし、合計が奇数であれば「0」をセットし、偶数であれば「1」をセットする。また、オーバーフローフラグとして利用される場合、符号付き算術演算を実行した際に、オーバーフローとなったときにオーバーフローフラグがセットされる。
また、所定の命令によって、フラグレジスタの各ビット(例えば、ビット2)に、他のレジスタの値をセットするように制御することもできる。
(メインROM及びメインRAMの内部構成(メモリマップ))
次に、図177を参照してマイクロプロセッサ2100に含まれるメインROM2102、及びメインRAM2103の内部構成(以下「メモリマップ」という)について説明する。なお、図177(A)が、メモリ全体のメモリマップを示しており、図177(B)が、当該メモリ全体の内蔵ROMの構成を示しており、図177(C)が、当該メモリ全体の内蔵RAMの構成を示している。図177(A)の内蔵ROMは、例えば、図175のメインROM2102に対応し、図177(A)の内蔵RAMは、図175のメインRAM2103に対応する。
マイクロプロセッサ2100が備えるメモリ全体のメモリマップでは、図177(A)に示すように、アドレスの先頭(例えば、「0000」H)から、メインROM2102のメモリ領域、メインRAM2103のメモリ領域、機能レジスタのエリアが、未使用領域を間に挟んでこの順で配置される。ここで、機能レジスタは、例えば、各周辺機能の動作設定のために用いられる第1のレジスタと、モニタや制御のための第2のレジスタからなる2種類の内蔵レジスタを含む。
メインROM2102のメモリマップでは、図177(B)に示すように、メインROM2102のアドレスの先頭(「0000」H)から、使用領域内プログラム領域2102a、使用領域内データ領域2102b、未使用領域、使用領域外プログラム領域2102c、使用領域外データ領域2102d、未使用領域、商標記録エリア2102e、及びプログラム管理等エリア(例えば、プログラム管理やセキュリティ設定のためのエリア)2102fが、この順で、それぞれ所定のアドレスに配置される。また、使用領域内プログラム領域2102a、及び使用領域内データ領域2102bをまとめて使用領域内ROMエリア2202aとし、使用領域外プログラム領域2102c、及び使用領域外データ領域2102dをまとめて使用領域外ROMエリア2202bとする。
本実施形態では、上記のように、使用領域内ROMエリア2202aと使用領域外ROMエリア2202bの間、及び使用領域外ROMエリア2202bと商標記録エリア2102eの間にそれぞれ、所定サイズ(例えば、16バイト)の未使用領域が設けられている。
図177(B)の例では、使用領域内ROMエリア2202aは、アドレス「0000」Hからアドレス「1FF0」Hまでの領域であり、使用領域外ROMエリア2202bは、アドレス「2000」Hからアドレス「3DF0」Hまでの領域である。
なお、使用領域内プログラム領域2102aには、遊技の進行及び遊技性に関連する各種制御処理において、メインCPU2101により実行される各種処理の制御プログラムが記憶される。使用領域内データ領域2102bには、遊技の進行及び遊技性に関連する各種制御処理において、メインCPU2101により使用される各種データ(例えば、内部抽籤テーブル(図10参照)等のデータテーブル、副制御回路2200(第1実施形態の副制御回路200に対応)に対して各種制御指令(コマンド)を送信するためのデータ等)が記憶される。
すなわち、使用領域内プログラム領域2102aと使用領域内データ領域2102bとからなる使用領域内ROMエリア2202aには、遊技店で遊技者が実際に行う遊技に関連する制御処理(遊技性に関する処理)に必要な各種プログラム及び各種データが格納される。
また、使用領域外プログラム領域2102cと使用領域外データ領域2102dとからなる使用領域外ROMエリア2202bには、遊技者により実施される遊技(遊技の進行及び遊技性)に直接関与しない各種処理(遊技性に影響を与えない処理)の制御プログラム及びデータが記憶される。例えば、遊技機の検定試験(試射試験)で使用されるプログラム及びデータ、電断時のチェックサム生成処理や電断復帰時(電源復帰時)のサムチェック処理などで使用される制御プログラム及びデータ、並びに、不正対策プログラム及びそれに必要なデータ等が格納される。
メインRAM2103のメモリマップでは、図177(C)に示すように、メインRAM2103のアドレスの先頭(「F000」H)から、使用領域内作業領域2103a、使用領域内スタック領域2103b、未使用領域、使用領域外作業領域2103c、及び使用領域外スタック領域2103dが、この順で、それぞれ所定のアドレスに配置される。また、使用領域内作業領域2103a、及び使用領域内スタック領域2103bをまとめて使用領域内RAMエリア2203aとし、使用領域外作業領域2103c、及び使用領域外スタック領域2103dをまとめて使用領域外RAMエリア2203bとする。
本実施形態では、上記のように、使用領域内RAMエリア2203aと使用領域外RAMエリア2203bの間に、所定サイズ(例えば、16バイト)の未使用領域が設けられている。
使用領域内作業領域2103a、及び使用領域内スタック領域2103bには、遊技者により実施される遊技(遊技の進行及び遊技性)に関連する制御プログラムの実行により決定された各種データ(各種乱数値、内部当籤役等)が一時的に格納される。
また、使用領域外作業領域2103c、及び使用領域外スタック領域2103dは、遊技者により実施される遊技(遊技の進行及び遊技性)に直接関与しない各種処理の作業領域である。本実施形態では、この使用領域外RAMエリア2203bを使用して、例えばサムチェック処理等の遊技者により実施される遊技に直接関与しない各種処理が実行される。
上述のように、本実施形態のパチスロ機2001では、メインROM2102内において、遊技者により実施される遊技に直接関与しない各種処理に使用される各種プログラム、及び各種データ(テーブル)を、使用領域内ROMエリア2202aとは異なるアドレスに配置された使用領域外ROMエリア2202bに格納する。また、そのような遊技者により実施される遊技に直接関与しない各種処理は、メインRAM2103内において、使用領域内RAMエリア2203aとは異なるアドレスに配置された使用領域外RAMエリア2203bを使用して行われる。
このようなメインROM2102の構成では、遊技者が実際に行う遊技そのものには不要なプログラム及びデータを他のエリア(使用領域外ROMエリア2202b)に配置することができ、そのために、遊技用エリアとして設定されている使用領域内ROMエリア2202aの容量の圧迫を回避することができる。
また、本実施形態では、上述のように、バンクの切り替えを行うことによって、バンク0に係る処理とバンク1に係る処理を切り替えることができるが、ここで、バンク0に係る処理は、メインROM2102の使用領域内ROMエリア2202aに記憶されているプログラムとデータを用いて、メインRAM2103の使用領域内RAMエリア2203aを一時的に利用しながら、遊技者により実施される遊技の動作を制御するための演算処理を行う。すなわち、バンク0に係る処理は、遊技用のエリア(使用領域内ROMエリア2202a、及び使用領域内RAMエリア2203a)に係る処理ということもできる。また、このときに用いられるメインレジスタとサブレジスタは、図176で説明した、バンク0のレジスタである。
一方、バンク1に係る処理は、メインROM2102の使用領域外ROMエリア2202bに記憶されているプログラムとデータを用いて、メインRAM2103の使用領域外RAMエリア2203bを一時的に利用しながら、遊技者により実施される遊技に直接関係しない処理(遊技以外の処理を行うための演算処理)を行う。すなわち、バンク1に係る処理は、領域外のエリア(使用領域外ROMエリア2202b、及び使用領域外RAMエリア2203b)に係る処理ということもできる。また、このときに用いられるメインレジスタとサブレジスタは、図176で説明した、バンク1のレジスタである。
なお、バンク0に係る処理(遊技用のエリアに係る処理)は、メインROM2102の使用領域内プログラム領域2102aに記憶されているプログラムによって起動され、その処理において、メインROM2102の使用領域内データ領域2102bに記憶されているデータを参照し、さらに、メインRAM2103の使用領域内作業領域2103aを利用してデータの参照・更新を行うが、メインRAM2103の使用領域外作業領域2103c等に記憶されたデータの参照を行うこともある。
同様に、バンク1に係る処理(領域外のエリアに係る処理)は、メインROM2102の使用領域外プログラム領域2102cに記憶されているプログラムによって起動され、その処理において、メインROM2102の使用領域外データ領域2102dに記憶されているデータを参照し、さらに、メインRAM2103の使用領域外作業領域2103cを利用してデータの参照・更新を行うが、メインRAM2103の使用領域内作業領域2103a等に記憶されたデータの参照を行うこともある。
バンク0の処理からバンク1の処理に切り替えるには、例えば、所定のサブプログラム(「サブルーチン」とも称す。)を特定の呼び出し命令(例えば、「CALLEX」)を実行することによって行われ、バンク1の処理からバンク0の処理に戻すには、例えば、上述した特定の呼び出し命令でコールされた所定のサブプログラムにおいて特定のリターン命令(例えば、「RETEX」)を実行することによって行われる。
また、図177は、メモリ内の領域を模式的に示したものであり、本発明の構成が、例示したアドレスや、各領域の見た目のサイズ(容量)等に限定されるものではない。
(割込み許可レジスタ)
次に、図176に示した割込み許可レジスタ1、及び割込み許可レジスタ2について、より詳細に説明する。
割込み許可レジスタ1は、その値と割込み要因マスクによって、特定の割込み要因について割込み処理を行わないように制御可能なマスカブル割込みの許可/禁止が決定され、割込み許可レジスタ2は、特定の割込み要因について割込み処理を行わないように制御できないノンマスカブル割込み処理後に割込み許可レジスタ1の値を復帰させるために利用される。
また、割込み許可レジスタ2に関しては、上記のような、ノンマスカブル割込み処理からの復帰以外に、使用領域外エリア(例えば、使用領域外ROMエリア2202bや使用領域外RAMエリア2203b)に係る処理の呼び出し命令(以降、「使用領域外エリア処理呼出命令」と称する)を実行した後に、使用領域外エリアに係る処理から、使用領域内エリア(例えば、使用領域内ROMエリア2202aや使用領域内RAMエリア2203a)に係る処理に復帰する命令(以降、「使用領域内エリア処理復帰命令」とする)がされた場合に、それまで割込み許可レジスタ2に格納されていた値が、割込み許可レジスタ1にコピーされる(割込み許可レジスタ2の値を割込み許可レジスタ1に復帰させる)。
また、ノンマスカブル割込みを受け付けた場合、または、使用領域外エリア処理呼出命令実行時には、割込み許可レジスタ1の値がクリアされ(値は「0」になる)、結果的に、その値が維持される間、マスカブル割込みが禁止される。
さらに、割込み許可レジスタ2の値は、所定の命令により、フラグレジスタ(Fレジスタ)のパリティ/オーバーフロー・フラグに格納され、割込み許可レジスタ2の値を参照したり、一時的に退避したりすることができる。
また、割込み許可命令を実行すると、割込み許可レジスタ1の値は、割込み許可を表す値「1」となり、同時に割込み許可レジスタ2の値も、割込み許可を表す値「1」となる。このように、割込み許可命令が実行されると、マスカブル割込みが許可される。また、割込み禁止命令を実行すると、割込み許可レジスタ1の値は、割込み禁止を表す値「0」となり、同時に割込み許可レジスタ2の値も、割込み禁止を表す値「0」となる。
(割込み処理)
次に、本実施形態における、電断を検知した際の外部マスカブル割込み処理の概要について、図178を参照して説明する。
メインCPU2101は、パラレル入力ポート2111を経由して、外部端子(XINT端子)からの割込み要求信号を受信すると、この外部端子に対応付けられた設定領域のエントリアドレスを開始アドレスとするプログラムを開始する。このプログラムは、外部マスカブル割込み処理である。また、この設定領域には、割込み処理の優先順位を示すデータが含まれる。例えば、設定領域の上位ビット側にエントリアドレスが記憶され、下位ビット側に優先順位を示すデータが記憶され、エントリアドレスと優先順位を示すデータとの間には、少なくとも1ビットの「0」が配置される。
また、本実施形態では、タイマ回路2113のタイマカウンタ(例えば、タイマカウンタPTC2)からタイマ割込みの信号を受信すると、このタイマカウンタに対応付けられた設定領域のエントリアドレスを開始アドレスとするプログラムを開始する。このプログラムは、システムタイマ割込み処理である。また、この設定領域には、割込み処理の優先順位を示すデータが含まれる。例えば、設定領域の上位ビット側にエントリアドレスが記憶され、下位ビット側に優先順位を示すデータが記憶され、エントリアドレスと優先順位を示すデータとの間には、少なくとも1ビットの「0」が配置される。
このように、外部端子(XINT端子)からの外部割込みや、タイマカウンタからのタイマ割込みといった割込み要因ごとに、上述した設定領域が設けられ、その対応する設定領域に記憶されたデータによって、割込みに応じて実行される処理プログラムのエントリアドレス、及び割込みの優先順位が規定される。
上述した外部マスカブル割込み処理が開始されると、メインCPU2101は、パラレル入力ポート2111の所定のアドレスをチェックして、電断信号を受信したか否かを判定する。この処理は、割込み要因が電断であるか否かを判定する処理であり、電断信号を受信した場合、図178(A)に示すような割込み要因マスクで割込みマスクレジスタを更新し、所定の割込み要因をマスクする。
ここで、割込みマスクレジスタには、図178(A)に示す割込み要因マスクにより、電源投入後の初期設定において、例えば、タイマカウンタを割込みの要因とする割込み(タイマカウンタ割込み)と、電断を割込みの要因とする割込み(電断割込み)とを受け付けるように、対応するビット(例えば、ビット0~7において、ビット位置2とビット位置3)に「0」がセットされている。そして、上記の外部マスカブル割込み処理では、電断が生じた時点で、割込みマスクレジスタに対し、ビット位置2とビット位置3に、それぞれ「1」をセットする。
このように、割込みマスクレジスタのビット位置2と、ビット位置3に、それぞれ「1」をセットすると、これ以降、メインCPU2101は、タイマカウンタ割込みと電断割込みを受け付けないように制御される(すなわち、外部マスカブル割込み処理と、システムタイマ割込み処理が新たに開始されないように制御される)。
次に、外部マスカブル割込み処理では、XINT検知フラグをセットし、電断が発生しているというステータスをセットする。その後、このXINT検知フラグの内容が参照され、電断が発生しているか否かを判定し、電断が発生していれば、電断割込み処理(図199参照)が実行される。
図178(B)には、メインCPU2101がプログラムを実行するのに必要な情報を格納するプログラム管理エリアに記憶される割込み初期設定データが示されている。このデータには、割込み優先順の設定値が記憶されている。
図178(C)には、割込み優先順の設定値が「01」の場合の、割込み要因ごとの優先順位が示されている。図178(B)に示したように、割込み優先順位の設定値がビット「01」である場合、タイマカウンタ割込(タイマカウンタPTC2の割込み)のほうが、電断割込(XINT端子からの信号による割込み)より割込の優先順位が高くなるように設定される。なお、この優先順位は、設定値を変えれば、それに応じて変更されるようになっている。また、本実施形態では、この優先順位の設定内容をプログラムで規定する必要はない。
また、図178(A)の割込みマスクレジスタは、各ビットがそれぞれ割込み要因に対応付けられるが、ここでは、ビット位置0からビット位置5に向かって、図178(C)に示す割込み要因が、優先順いの高い順に対応付けられている。すなわち、割込みマスクレジスタのビット位置0には、タイマカウンタPTC0の割込みが対応付けられ、ビット位置1には、タイマカウンタPTC1の割込みが対応付けられ、ビット位置2には、タイマカウンタPTC2の割込みが対応付けられ、ビット位置3には、外部端子(XINT端子)からの外部割込みが対応付けられ、ビット位置4には、非同期シリアル送受信0による割込みが対応付けられ、ビット位置5には、非同期シリアル送受信1による割込みが対応付けられる。なお、ビット位置7とビット位置6は未使用である。
上記のように、本実施形態では、タイマカウンタ割込みと電断割込みの発生を前提としているが、上記のように、少なくとも、複数のタイマカウンタによる割込み、複数の非同期シリアル送受信による割込み、及びXINT端子から入力する外部からの割込みに関する要因に対応することができる。
このような、割込み要因マスクを利用した構成によって、電断が発生した後の他の割込みの発生を制限することができるため、当該他の割込みを想定した処理のために分岐命令を記載しなくて済み、結果的に、プログラムの構成を簡潔にできるとともに、サイズを小さくすることができる。
また、割込み要因マスクを利用した構成によって、電断が発生した後の他の割込みの発生を制限することができるため、電断の検知後、早急に電断に係る処理を実行することができ、また、当該他の割込みによる処理との実行タイミングや処理順を考慮する必要がなくなる。
このように、割込みマスクレジスタに「1」をセットするビット位置によって、割込み要因ごとに発生の検知を行うか否かを調整することができるため、例えば、電断の検知により外部マスカブル割込み処理が実行された後に、特定の割込み要因に係る割込み処理については、その処理を許容するように制御することも可能である。
(主制御回路による処理)
次に、図179~図201を参照して、主制御回路2100のメインCPU2101が各プログラムを用いて実行する各種処理の内容について説明する。なお、以下に示す各種処理の説明では、パチスロ機2001の仕様を用いてその処理内容の一具体例を説明するが、以下に示す各種処理の処理内容はこれに限定されるものではない。
まず、図179を参照して、主制御回路2100のメインCPU2101により実行されるメイン処理(主要動作処理)について説明する。なお、図179は、メイン処理の手順の一例を示すフローチャートであって、上述した第1実施形態の図23に示すフローに概ね対応するものであり、同様の処理については、適宜説明を省略する。また、図179においては、メイン処理の開始に先立って実行される電源投入時処理についても併せて示している。
まず、メインCPU2101は、パチスロ機1に電力が供給されると(電源が投入されると)、電源投入時処理を行う(ステップS2001)。この処理では、電源投入時に必要な各種処理を行う。なお、電源投入時処理の詳細については後述する。
続いて、メインCPU2101は、1遊技終了時の初期化処理を行う(ステップS2002)。この処理では、送信待機&RAM初期化処理のサブプログラムがコールされ、そこで、未送信データの取得とメインRAM2103における指定格納領域のクリア等が実行される。送信待機&RAM初期化処理のサブプログラムで実行される処理の詳細について後述する。
続いて、メインCPU2101は、メダル受付・スタートチェック処理を行う(ステップS2003)。この処理では、メダルセンサ、ベットスイッチ、及びスタートスイッチ(例えば、第1実施形態のメダルセンサ31S、ベットスイッチ6S、及びスタートスイッチ7Sに対応する各構成要素)の入力状態等をチェックし、遊技開始時に必要な各種処理を行う。なお、このメダル受付・スタートチェック処理は、第1実施形態のメダル受付・スタートチェック処理(図23のステップS3、図25参照)と同様の処理である。
続いて、メインCPU2101は、乱数値取得処理を行う(ステップS2004)。この処理では、役抽籤用乱数値(例えば、0~65535の範囲)や遊技性に関する各種抽籤で用いられる演出用乱数値(その他抽籤用乱数値)(例えば、0~65535の範囲、あるいは0~255の範囲)等を抽出し、抽出した各種乱数値をメインRAM2103に設けられた乱数値格納領域(不図示)に格納する。なお、各種乱数値の取得態様は上述のものに限られない。それぞれ予め定められた数値範囲(例えば、0~65535の範囲、0~32767の範囲、0~255の範囲、あるいは0~127の範囲等)から必要な個数の乱数値を適宜取得することができる。なお、この乱数値取得処理については後述する。
続いて、メインCPU2101は、内部抽籤処理を行う(ステップS2005)。この処理では、現在の遊技状態等に応じた内部抽籤テーブルや役抽籤用乱数値に基づいて内部当籤役を決定するために必要な各種処理を行う。なお、内部抽籤処理の詳細については後述する。
続いて、メインCPU2101は、遊技開始時状態制御処理を行う(ステップS2006)。この処理では、各種遊技状態について、遊技を開始するときに、(例えば、決定された内部当籤役等に基づいて)移行条件が成立する場合には成立した移行条件にしたがって遊技状態を移行させるため、あるいは現在の遊技状態の遊技期間を管理するために必要な各種処理を行う。なお、この遊技開始時状態制御処理は、第1実施形態の遊技開始時状態制御処理(図23のステップS6、図27参照)と同様の処理である。
続いて、メインCPU2101は、スタートコマンド生成格納処理を行う(ステップS2007)。この処理では、副制御回路2200に送信するスタートコマンドのデータを生成し、生成したデータをメインRAM2103に設けられた通信データ格納領域(不図示)に格納する。なお、通信データ格納領域に格納されたデータは、後述の定期割込処理で実行される通信データ送信処理において、主制御回路2100から副制御回路2200に送信される。また、その他のコマンドのデータの生成、格納、及び送信手法も基本的に同様である。なお、このスタートコマンド生成格納処理は、第1実施形態のスタートコマンド生成格納処理(図23のステップS7)と同様の処理である。
続いて、メインCPU2101は、インタフェース2出力処理を行う(ステップS2017)。この処理では、使用領域外プログラム領域2102cに記憶されたインタフェース出力処理が呼び出され、そこで送信データを生成した後、生成されたデータを、シリアル通信によりインタフェース2(I/F2)に出力する。なお、インタフェース2出力処理の詳細については後述する。
続いて、メインCPU2101は、遊技開始時メイン側演出制御処理を行う(ステップS2008)。この処理では、遊技を開始するときに、主制御回路2100側(メイン側)の制御による各種演出を行う場合、当該演出を行うために必要な各種処理を行う。例えば、遊技開始時に所定の演出(例えば、「ロック演出」または「フリーズ演出」、「疑似遊技」と呼ばれる、リール3L、3C、3Rを使用したリールによる演出)が行われる場合には当該演出の実行を制御する。また、これが疑似遊技を含むものであれば当該疑似遊技の進行(あるいは疑似遊技に関する報知)を制御する。なお、この遊技開始時メイン側演出制御処理は、第1実施形態の遊技開始時メイン側演出制御処理(図23のステップS8)と同様の処理である。
続いて、メインCPU2101は、回胴停止初期設定処理を行う(ステップS2009)。この処理では、内部当籤役や遊技状態等に基づいて、今回の遊技で使用する停止テーブルの種類や引込優先順位テーブルの種類等の停止制御に必要な各種情報を設定する。なお、この回胴停止初期設定処理は、第1実施形態のリール停止初期設定処理(図23のステップS9)と同様の処理である。
続いて、メインCPU2101は、回胴回転開始処理を行う(ステップS2010)。この処理では、全てのリールの回転開始を要求する。そして、全てのリールの回転開始が要求されると、リール制御処理(例えば、第1実施形態の図32におけるステップS203の処理参照)により、各ステッピングモータ(例えば、第1実施形態の51L,51C,51Rに対応するステッピングモータ)の駆動が制御され、各リール(例えば、第1実施形態の3L,3C,3Rに対応するリール)の回転が開始される。回転を開始した各リールは、その回転速度が一定速度に達するまで加速制御され、その後、当該一定速度が維持される。また、詳細は省略するが、この処理においてはリール回転開始コマンド生成格納処理が行われる。なお、この回胴回転開始処理は、第1実施形態のリール回転開始処理(図23のステップS10)と同様の処理である。
続いて、メインCPU2101は、引込優先順位格納処理を行う(ステップS2011)。この処理では、回転中のリール(この場合は全てのリール)の各図柄(図柄位置)に対して、設定された内部当籤役と設定された引込優先順位テーブルとを参照して引込優先順位を示すデータを取得し、引込優先順位データ格納領域(不図示)に格納する。なお、図示は省略するが、この処理に先立って、図柄コード格納処理が行われる。なお、この引込優先順位格納処理は、第1実施形態の引込優先順位格納処理(図23のステップS11)と同様の処理である。
続いて、メインCPU2101は、回胴停止制御処理を行う(ステップS2012)。この処理では、決定された内部当籤役(あるいはこれに応じて設定された各種停止制御に係る情報)と各ストップボタン(例えば、第1実施形態の8L,8C,8Rに対応するストップボタン)の停止操作態様と基づいて該当するリールの回転を停止させるために必要な各種処理を行う。なお、この回胴停止制御処理は、第1実施形態のリール停止制御処理(図23のステップS12、図29参照)と同様の処理である。
続いて、メインCPU2101は、入賞作動判定処理を行う(ステップS2013)。この処理では、有効ライン上に表示された図柄の組合せが、図柄組合せテーブルに規定されたいずれかの図柄の組合せであるか否かを判定する。例えば、入賞作動フラグ格納領域において「1」が格納されているビットがあるか否かを判定する。また、詳細は省略するが、この処理においては入賞作動コマンド生成格納処理が行われる。なお、この入賞作動判定処理は、第1実施形態の入賞作動判定処理(図23のステップS13)と同様の処理である。
続いて、メインCPU2101は、メダル通過枚数異常判定処理を行う(ステップS2018)。この処理では、セレクタ(例えば、第1実施形態のセレクタ31に対応するセレクタ)の内部で検出されたメダルの数と、当該セレクタの出口でカウントされるメダルの枚数の差(差枚数)を算出し、その差枚数が許容範囲内か否かを判定する。なお、メダル通過枚数異常判定処理の詳細については後述する。
続いて、メインCPU2101は、メダル払出・再遊技作動処理を行う(ステップS2014)。この処理では、上述の入賞作動判定処理において判定された図柄の組合せが、小役に係る図柄の組合せであればこれに対応するメダル数を払出し、リプレイ役に係る図柄の組合せであれば次回の遊技において再遊技を作動させるために必要な各種処理を行う。なお、例えば、上述の入賞作動判定処理において判定された図柄の組合せがリプレイ役に係る図柄の組合せである場合には、今回の遊技におけるベット数と同数の値を後述の自動投入メダルカウンターにセットする処理を行う。また、この処理では、払出すメダル数に応じたメダル払出信号を外部集中端子板(例えば、第1実施形態の外部集中端子板55に対応する外部集中端子板)から出力する。なお、メダル払出・再遊技作動処理の詳細については後述する。
続いて、メインCPU2101は、役比モニタ集計開始処理を行う(ステップS2019)。この処理では、役比モニタ装置(例えば、第1実施形態の役比モニタ装置54に対応する役比モニタ装置)に表示される、遊技に関する各種割合情報を算出するためのデータを集計用格納装置に格納する。なお、役比モニタ集計開始処理の詳細については後述する。
続いて、メインCPU2101は、遊技終了時状態制御処理を行う(ステップS2015)。この処理では、各種遊技状態について、遊技が終了するときに、(例えば、表示された図柄の組合せ等に基づいて)移行条件が成立する場合には成立した移行条件にしたがって遊技状態を移行させるため、あるいは現在の遊技状態の遊技期間を管理するために必要な各種処理を行う。なお、この遊技終了時状態制御処理は、第1実施形態の遊技終了時状態制御処理(図23のステップS15、図30参照)と同様の処理である。
続いて、メインCPU2101は、BB(特賞)遊技数チェック処理を行う(ステップS2020)。この処理では、BB(特賞)の作動終了を判定して、RAM初期化アドレスに「BB(特賞)終了時クリアアドレス」をセットする。ここで、BB(特賞)遊技数は、例えば、第1実施形態におけるBB状態での遊技回数である。その後、ステップS2020では、続けて、送信待機&RAM初期化処理、及び指定RAM初期化処理を実行する。なお、BB(特賞)遊技数チェック処理、送信待機&RAM初期化処理、及び指定RAM初期化処理の詳細については後述する。
続いて、メインCPU2101は、遊技終了時メイン側演出制御処理を行う(ステップS2016)。この処理では、遊技が終了するときに、主制御回路2100側(メイン側)の制御による各種演出を行う場合、当該演出を行うために必要な各種処理を行う。例えば、遊技終了時に所定の演出が行われる場合には当該所定の演出の実行を制御する。また、これが疑似遊技を含むものであれば当該疑似遊技の進行(あるいは疑似遊技に関する報知)を制御する。なお、この遊技終了時メイン側演出制御処理は、第1実施形態の遊技終了時メイン側演出制御処理(図23のステップS16)と同様の処理である。
このように、パチスロ機2001では、上述のステップS2002~ステップS2020の処理が行われることで1回の単位遊技が制御され、また、これらの処理が繰り返されることで遊技の進行が制御される。なお、必要に応じてこれらの処理以外の処理が適宜行われるように構成することもできるし、これらの処理のうち一部の処理については行われないように構成することもできる。すなわち、上述の各種処理はあくまで一例である。
(電源投入時処理)
次に、図180を参照して、メインCPU2101によって実行される電源投入時処理について説明する。図180は、電源投入時処理の処理手順を示すフローチャートである。この電源投入時処理は、図179で説明したように、メインCPU2101におけるメイン処理の前、電源投入の直後に呼び出され、実行される(図179のステップS2001)。
電源投入時処理では、最初に、CRC検査処理(使用領域外)を呼び出して、メインRAM2103のCRC検査を行う(ステップS2031)。なお、図180では、ステップS2031におけるこの処理を「CRC検査処理(使用領域外)」と表記しているが、括弧書きで示される「使用領域外」の意味は、「CRC検査処理」のプログラムが、メインROM2102の使用領域外プログラム領域2102cに記憶されていることを表している(以下、「・・・処理」の後の(使用領域外)の表記は、同じ意味で用いられる)。また、この処理を実行するサブプログラムは、図179のステップS2001において、使用領域内プログラム領域2102aに記憶されているプログラムから呼び出される場合、例えば、プログラム上、「CALLEX」で呼び出され、「RETEX」で、呼び出し元のプログラムに戻る。
また、このCRC検査処理の検査対象は、メインRAM2103の、使用領域内作業領域2103a、使用領域内スタック領域2103b、及び使用領域外作業領域2103cである。
CRC検査処理は、その検査の結果に応じて、3つの状態(遊技復帰不可能状態1(CRC異常)、遊技復帰不可能状態2(電断発生異常)、及び遊技復帰可能状態(正常))のうち1つの状態を示すデータを遊技復帰状態格納領域に格納する。なお、CRC検査処理の詳細は後述する。
次に、ステップS2032において、RAM初期化アドレスに、使用領域内RAMエリア2203aに係る「RAM異常発生時クリアアドレス」をセットする。ここで、遊技復帰状態格納領域に遊技復帰不可能状態(すなわち、遊技復帰不可能状態1、又は遊技復帰不可能状態2)を示すデータが格納されているか否か、及び、遊技復帰不可能エラーフラグに「復帰不可」がセットされているか否かを判定する(ステップS2033)。遊技復帰状態格納領域、及び遊技復帰不可能エラーフラグに遊技復帰不可能状態を示すデータが格納されていない場合(ステップS2033のNo)、ステップS2034において、RAM初期化アドレスに、使用領域内RAMエリア2203aに係る「設定変更時クリアアドレス」をセットし、ステップS2035に進む。
遊技復帰状態格納領域、又は遊技復帰不可能エラーフラグに遊技復帰不可能状態を示すデータが格納されている場合(ステップS2033のYes)、ステップS2034の処理をスキップしてステップS2035に進む。
次に、ステップS2035において、設定変更条件が成立しているか否か、すなわち、設定変更を行うための操作が行われているか否かを判定する。設定用鍵型スイッチ(例えば、第1実施形態の設定用鍵型スイッチ52に対応するスイッチ)を、遊技店の管理者が(設定変更処理を行うために)鍵穴に設定キーを挿入して(初期位置から)左に回すことでオン状態とし、かつ、ドア開閉監視スイッチ(例えば、第1実施形態のドア開閉監視スイッチ56に対応するスイッチ)が、下ドア機構(例えば、第1実施形態の下ドア機構DDに対応する下ドア機構)が開放状態になり、メインCPU2101がオン状態を検知できる状態で電源を投入すると(ステップS2035のYes)、ステップS2036で指定RAM初期化処理を呼び出して、メインRAM2103の初期化を行う。
一方、上述したステップS2035のYesの条件に該当せず、遊技復帰状態格納領域に遊技復帰不可能状態(すなわち、遊技復帰不可能状態1(CRC異常)や遊技復帰不可能状態2(電断発生異常))を示すデータが格納されている場合は(ステップS2035のNo_1)、使用領域外作業領域2103cの遊技復帰不可能エラーフラグに「復帰不可」を示すデータをセットし、遊技復帰不可能エラー処理を呼び出す。なお、遊技復帰不可能エラー処理の詳細については後述する。
また、上述したステップS2035のYesの条件に該当せず、遊技復帰状態格納領域に遊技復帰可能状態(すなわち、遊技復帰可能状態(正常))を示すデータが格納されている場合は(ステップS2035のNo_2)、遊技復帰処理を呼び出す。遊技復帰処理は、例えば、第1実施形態の遊技復帰処理(図24のステップS29)に対応する処理であり、遊技の状態を電断検知前の状態に復帰させる処理を行う。
上述したステップS2035のYesの条件に該当した場合、ステップS2036において、指定RAM初期化処理を呼び出す。この場合、RAM初期化アドレスに「設定変更時クリアアドレス」がセットされた状態で指定RAM初期化処理が呼び出されることになり、当該指定RAM初期化処理により、メインRAM2103の、使用領域内作業領域2103aや使用領域外作業領域2103c等の初期化が行われる。なお、指定RAM初期化処理の詳細については後述する。
次に、ステップS2037において、設定変更処理を実行する。設定変更処理では、例えば、上述した設定用鍵型スイッチを用いて、パチスロ機2001の設定値(例えば、6段階の設定1~設定6)を変更する。なお、このような設定変更処理は、第1実施形態のパチスロ機1で説明した設定変更と同様のものである。
次に、ステップS2038において、RAM初期化アドレスに、使用領域内RAMエリア2203aに係る「設定変更時クリアアドレス」をセットし、ステップS2039において、送信待機&RAM初期化処理を呼び出す。なお、送信待機&RAM初期化処理の詳細については後述する。
(CRC検査処理(使用領域外))
次に、図181を参照して、メインCPU2101によって実行されるCRC検査処理(使用領域外)について説明する。図181は、CRC検査処理(使用領域外)の処理手順を示すフローチャートである。このCRC検査処理(使用領域外)は、前述した通り、図180のステップS2031で、プログラム上、「CALLEX」で呼び出される処理である。
CRC検査処理(使用領域外)では、最初に、ステップS2051において、スタックポインタに使用領域外スタック領域をセットし、その領域に、呼び出し元のプログラムカウンタを格納する。具体的には、バンク1のレジスタに備えられたスタックポインタ(SP)に使用領域外スタック領域2103dのスタック先頭アドレス(「F400」H)がセットされる。また、「CALLEX」で呼び出され、「RETEX」で呼び出し元に戻るまで、スタックポインタ(SP)は、バンク1のレジスタのSPが使用され、使用されるスタックエリアは、使用領域外スタック領域2103dとなる。
次に、ステップS2052において、CRC演算処理(使用領域外)を呼び出し、そこで、使用領域内作業領域2103aや使用領域外作業領域2103c等に関するCRC演算を行う。この処理は、「CRC演算処理(使用領域外)」と表記されているが、括弧書きで示される「使用領域外」の意味は、「CRC演算処理」のプログラムがメインROM2102の使用領域外プログラム領域2102cに記憶されていることを示している。また、この処理を実行するサブプログラムは、図181のステップS2052において、例えば、プログラム上、「CALL」等で呼び出され、「RET」で、呼び出し元のプログラムに戻る。
上記のように、CRC演算処理(使用領域外)は、通常の「CALL」等により呼び出され、「CALLEX」は使用されないが、これは、呼び出し元のプログラム(CRC検査処理(使用領域外))と、この処理のプログラムがともに、メインROM2102の使用領域外プログラム領域2102cに記憶されており、バンクの切換がないためである。
次に、ステップS2053において、所定領域に、遊技復帰不可能状態1を示すデータ(CRC異常を表すデータ)をセットし、ステップS2054において、電断発生時のCRC値を取得する。本実施形態では、電断が発生した場合に、上述したCRC演算処理(使用領域外)と同様の処理を行い、電源がオフになる直前のメインRAM2103に関するCRC値が記憶されている。なお、このCRC値は、使用領域外作業領域2103cのCRC値格納領域2103eから取得するものであり、電断発生時のCRC演算は、使用領域外作業領域2103cに関し、そのCRC値格納領域2103eを含まない範囲で行われる。
次に、ステップS2055において、CRC演算処理(使用領域外)で求められた演算結果(CRC16演算結果)と、ステップS2054で取得したCRC値の差を算出し、ステップS2056において、その算出結果が0か否かを判定する。
算出結果=0、すなわち、CRC演算処理(使用領域外)で求められた演算結果(CRC16演算結果)と、ステップS2054で取得したCRC値が一致した場合(ステップS2056のYes)、ステップS2057において、所定領域に、遊技復帰不可能状態2を示すデータ(電断発生異常を表すデータ)をセットし、一致しない場合は(ステップS2056のNo)、ステップS2060に進む。
次に、ステップS2058において、電断発生フラグがオンか否かを判定する。本実施形態では、電断が発生した場合に、電断割込み処理で呼び出されるCRC生成処理(使用領域外)(図199のステップS2455)のステップS2471において、電断発生フラグにオンをセットするように構成されている。電断発生フラグがオンの場合(ステップS2058のYes)、ステップS2059において、所定領域に、遊技復帰可能状態を示すデータ(正常を表すデータ)をセットする。電断発生フラグがオンでない場合(ステップS2058のNo)、すなわち、電断割込み処理において、上記のCRC生成処理(使用領域外)が行われていない場合は、ステップS2060に進むことで、最終的に、電断発生異常(遊技復帰不可能状態2)のセット内容が、遊技復帰状態格納領域に格納される。
最後に、ステップS2060において、所定領域にセットしたデータ(状態)を、遊技復帰状態格納領域に格納する。また、ここで、電断発生フラグがオフに設定される。その後、「RETEX」により、使用領域外スタック領域にセーブした呼び出し元のプログラムカウンタの次のアドレスに戻り、元のプログラムの実行を継続する。
このようなCRC検査処理(使用領域外)の結果、CRC演算結果が、電断発生時と電源投入時で一致しなければ、遊技復帰不可能状態1(CRC異常)となり、CRC演算結果が一致していても、電断発生フラグがオンでなければ、遊技復帰不可能状態2(電断発生異常)となり、その他の条件では、遊技復帰可能状態(正常)となる。
(CRC演算処理(使用領域外))
次に、図182を参照して、メインCPU2101によって実行されるCRC演算処理(使用領域外)について説明する。図182は、CRC演算処理(使用領域外)の処理手順を示すフローチャートである。このCRC演算処理(使用領域外)は、前述した通り、図181のCRC検査処理(使用領域外)のステップS2052で、プログラム上、「CALL」等で呼び出される処理である。このCRC演算処理(使用領域外)を実行するプログラムは、使用領域外プログラム領域2102cに記憶されている「CRC検査処理(使用領域外)」から呼び出され、必ずそのCRC検査処理(使用領域外)に戻る「通常サブルーチン」である。この他、使用領域外プログラム領域2102cに記憶されているプログラムであって、同じく使用領域外プログラム領域2102cに記憶されているプログラムから呼び出され、必ずその呼び出したプログラムに戻るプログラムは、同様に「通常サブルーチン」である。
CRC演算処理(使用領域外)では、最初に、ステップS2081において、CRCレジスタポート(図177(A)の「機能レジスタ」に割り当てられたアドレス)がセットされる。例えば、CRC演算対象データを、CRC回路2107cに出力するためのポート番号を、例えば、Cレジスタにセットする。次に、ステップS2082において、使用領域内作業領域2103aのCRC演算バイト数を、例えば、Bレジスタにセットし、さらに、ステップS2083において、使用領域内作業領域2103aの先頭アドレスを、例えば、HLレジスタにセットする。ここで、BレジスタにセットされたCRC演算バイト数は、使用領域内作業領域2103aでの、CRC演算の対象となるデータサイズである。なお、本実施形態で使用しているマイクロプロセッサ2100において、マイクロプロセッサ2100に内蔵されている各回路への入出力ポートは、全て、図177(A)の「機能レジスタ」にアドレスが割り当てられている。
次に、メインCPU2101は、CRC回路2107cに、上記のCRC演算バイト数と先頭アドレスで特定されるデータを出力する(ステップS2084)。この処理は、例えば、OTIR命令により行われる。OTIR命令では、CレジスタとUレジスタ(メインCPU2101側の図177(A)の「機能レジスタ」に割り当てられたアドレス)により指定される入出力ポートに、HLレジスタで指定される領域の内容を書き込み、その後、Bレジスタの内容から1を減算し、HLレジスタの内容を1加算し、この処理を、Bレジスタが0になるまで繰り返し、CRC演算対象データを、CRC回路2107cに出力する。そして、CRC回路2107cは、受け取ったCRC演算対象データに対してCRC演算を行う。CRC演算対象のデータの出力が終了すると、Bレジスタは0となり、HLレジスタは、使用領域内スタック領域2103bの先頭アドレス(例えば、使用領域内作業領域2103aの最終アドレス+1のアドレス)になる。
次に、メインCPU2101は、ステップS2085において、使用領域内スタック領域2103bのCRC演算バイト数をBレジスタにセットし、CRC回路2107cに、上記の先頭アドレスで特定されるデータを出力する(ステップS2086)。この出力処理は、上述した、OTIR命令による使用領域内作業領域2103aのCRC演算対象データを出力する処理と同様である。この処理によって、使用領域内スタック領域2103bのCRC対象データがCRC回路2107cに出力され、このデータに対してCRC演算が行われる。このとき、CRC回路2107cによるCRC演算は、使用領域内作業領域2103aのCRC演算対象データに関するCRC演算から継続して行われることになる。
この後、同様に、使用領域外作業領域2103cのCRC演算を行う。すなわち、ステップS2087において、使用領域外作業領域2103cのCRC演算バイト数をBレジスタにセットし、ステップS2088において、使用領域外作業領域2103cの先頭アドレスをHLレジスタにセットし、ステップS2089において、CRC回路2107cに、上記のCRC演算バイト数と先頭アドレスで特定されるデータを、例えば、上述したOTIR命令により出力する。その後、このデータに対してCRC演算が行われる。このとき、CRC回路2107cによるCRC演算は、使用領域内スタック領域2103bのCRC演算対象データに関するCRC演算から継続して行われることになる。
なお、ここでは、CRC演算を行う使用領域外作業領域2103cの範囲には、電断発生時のCRC演算により求められたCRC値が記憶されるCRC値格納領域2103eは除かれるものとする。例えば、使用領域外作業領域2103cの最終アドレスにCRC値格納領域2103eを配置し、CRC演算対象データが、その最終アドレスの前までになるように、CRC演算バイト数を調整する。このような構成とする理由は、電断発生時に、使用領域外作業領域2103cを含めたCRC演算の演算結果が、そのCRC演算後に使用領域外作業領域2103cのCRC値格納領域2103eに格納されるからである。
その後、ステップS2090において、CRC回路2107cによる演算確定(1サイクル~5サイクル)を待ち、ステップS2091において、CRC回路2107cからCRC演算結果(CRC16の演算結果)を取得し、処理を終了する。ここで、CRC演算結果は、例えば、CRC回路2107cに係る所定のパラレル入力ポートから受信し、例えば、HLレジスタにセットする。
(遊技復帰不可能エラー処理(使用領域外))
次に、図183を参照して、メインCPU2101によって実行される遊技復帰不可能エラー処理(使用領域外)について説明する。図183は、遊技復帰不可能エラー処理(使用領域外)の処理手順を示すフローチャートである。この遊技復帰不可能エラー処理(使用領域外)は、前述した通り、図180のステップS2035でNo_1の判定であった場合、すなわち、電源投入時に設定変更の操作が行われず、かつ、遊技復帰状態格納領域に、遊技復帰不可能状態1(CRC異常)または、遊技復帰不可能状態2(電断発生異常)を示すデータが格納されている場合に(例えば、CALLEXにより)呼び出される。
なお、本実施形態では、遊技復帰不可能エラー処理(使用領域外)が、メインROM2102の使用領域外プログラム領域2102cに記憶されているプログラムによって実行されるが、使用領域内プログラム領域2102aに記憶されているプログラムによって実行されるように構成してもよい。
また、遊技復帰不可能エラー処理(使用領域外)は、後述するメイン処理の内部抽選処理(ステップS2005)から(例えば、CALLEXによって)も呼び出される。
遊技復帰不可能エラーは、電源をオフにして、設定変更を行わなければ復旧しないエラーであり、設定変更の操作を行わずに電源をオンにした場合は、遊技復帰不可能エラー処理(使用領域外)によって、通信データの送信が持ち越しとなったまま待機状態となる。この処理は、第1実施形態の図24のステップS30に示される、電源投入時エラー処理と同様のものである。
遊技復帰不可能エラー処理(使用領域外)では、最初に、ステップS2111において、割込み禁止の設定がされ、これによって、電断割込み処理等の発生が抑止される。次に、ステップS2112において、メダルの投入(及びベット操作)が禁止される。なお、メダルレス機の場合は、ベット操作のみ禁止となる。
次に、ステップS2113において、遊技復帰不可能エラーが発生したことを、情報表示装置(例えば、第1実施形態の情報表示装置14の7セグLEDを用いた表示装置)に表示するよう設定する。
次に、ステップS2114において、リセットコントローラ2106のWDT2106bのリセット(クリア)を行う。この処理によって、WDT2106bは、初期値に戻ってカウントを再開し、その後すぐにまたステップS2114によるリセットが行われるので、WDT2106bが所定のカウント値になったことを契機とする処理(リセットによる再起動)が開始されることはない。
ステップS2115では、残り通信データの送信持ち越し制御を行う。残り通信データの送信持ち越し制御は、遊技復帰不可能エラーが検知された時点で、通信データ格納領域に通信データが格納されていた場合、その格納されている通信データを、電断復帰直後に副制御回路2200に送信させるための処理である。具体的には、送信間隔タイマーの値を1減算する処理が無限ループで繰り返され、すぐに、送信間隔タイマーの値が0になる(ただし、マイナスの値にまで減算されることはない)。
本実施形態では、後述する定期割込処理の通信データ送信処理において、副制御回路2200に通信データを一定周期(例えば、約8msec)で送信するため、送信間隔タイマーに所定値をセットした後、各周期でその送信間隔タイマーの値を1減算し、値が0になった場合に、未送信の通信データを送信する。
しかしながら、遊技復帰不可能エラーが検知されると、上述したように、ステップS2111で割込み禁止にされるために、定期割込処理において、通信データ格納領域に記憶されている通信データ送信処理は停止され、残りの通信データの送信は持ち越しになる。その後、電源のオフ・オンがされ、そこで設定変更処理がされると、送信間隔タイマーの値が0となっているため、即座に、未送信の通信データが副制御回路2200に送信される。ここで、副制御回路2200に送信する通信データには、例えば、遊技の演出に係る各種制御指令(コマンド)や、当該コマンドに係るデータが含まれる。
また、遊技復帰不可能エラー処理(使用領域外)の無限ループの間(ステップS2114とステップS2115を無限に繰り返す処理)に電源をオフにしても、遊技復帰不可能エラー処理(使用領域外)のステップS2111で割込み禁止としているため、電断割込み処理が発生することがなく、設定キーの操作を行わずに、オフ状態(設定変更処理を行わない状態)とし、その後、電源を投入しても、遊技復帰状態格納領域に遊技復帰不可能状態(すなわち、遊技復帰不可能状態1(CRC異常)や遊技復帰不可能状態2(電断発生異常))を示すデータが格納されたままであり、電源を投入した直後に、ふたたび上記の無限ループが発生し、待機状態となる。
したがって、設定変更処理を行わなければ、正常な遊技機動作に移行することができず、設定変更処理を行えば、通信データ格納領域に記憶されている通信データがクリアされるため、遊技復帰不可能エラー発生前に通信データ格納領域に記憶されている未送信の通信データは破棄されることになる。このような、遊技復帰不可能エラー処理(使用領域外)によって、本実施形態のパチスロ機2001において、効果的な再起動の管理が行われる。
(BB(特賞)遊技数チェック処理、送信待機&RAM初期化処理、指定RAM初期化処理)
次に、図184、及び図185を参照して、メインCPU2101によって実行される3つの処理(すなわち、BB(特賞)遊技数チェック処理、送信待機&RAM初期化処理、指定RAM初期化処理)について説明する。
図184、図185は、上述の3つの処理の処理手順を示すフローチャートであり、一連の連続するプログラムコードからなる1つのサブプログラムである。また、このフローチャートでは、2つの終了記号(角丸四角形で「RET」の表記)と、3つの開始記号(それ以外の角丸四角形で「RET」以外の表記、すなわち、「BB(特賞)遊技数チェック処理」、「送信待機&RAM初期化処理」、及び「指定RAM初期化処理」の表記)が含まれており、終了記号は、フローがその終了記号に達した場合に、呼び出し元のプログラムにリターンする(戻る)ことを示しており、開始記号は、他の呼び出しプログラムが呼び出し可能なアドレス(エントリーポイント)を示している。
なお、ここでは、終了記号(リターン)、及び開始記号(エントリーポイント)のそれぞれについて、便宜上、ステップ番号を付すものとする。
BB(特賞)遊技数チェック処理は、呼び出し元のプログラムから、エントリーポイントS2131のアドレス(使用領域内プログラム領域2102aに記憶されているプログラムのアドレス)や、そのアドレスに対応するラベルを指定することによって呼び出される。具体的には、図179に示したメイン処理から、このBB(特賞)遊技数チェック処理が呼び出される(ステップS2020)。
メインCPU2101は、図184に示すステップS2132において、BB(特賞)が作動中か否かを判定し、作動中でなければ(ステップS2132のNo)、リターンS2133に進み、呼び出し元のプログラムに戻る。作動中である場合(ステップS2132のYes)、ステップS2134に進み、そこで、BB(特賞)の作動が終了したか否かを判定する。
BB(特賞)の作動が終了していない場合(ステップS2134のNo)、ステップS2135において、RB遊技回数の減算を行い、ステップS2136において、RBが終了か否かを判定する。RBが終了していない場合(ステップS2136のNo)、リターンS2133に進み、呼び出し元のプログラムに戻る。
BB(特賞)の作動が終了している場合(ステップS2134のYes)、またはRBが終了している場合(ステップS2136のYes)、ステップS2137において、RB差動信号オフ(試験信号)を設定し、ステップS2138において、2サイクル分、割込みを待機する。
次に、ステップS2139において、BB(特賞)の作動が終了したか否かを判定し、BB(特賞)の作動が終了していない場合(ステップS2139のNo)、リターンS2133に進み、呼び出し元のプログラムに戻る。一方、BB(特賞)の作動が終了している場合(ステップS2139のYes)、ステップS2140において、RAM初期化アドレスに、使用領域内RAMエリア2203aに係る「BB(特賞)終了時クリアアドレス」をセットする。
次に、図185に示すエントリーポイントS2141に進み、そこから、送信待機&RAM初期化処理が開始される。また、送信待機&RAM初期化処理は、呼び出し元のプログラムから、エントリーポイントS2141のアドレス(使用領域内プログラム領域2102aに記憶されているプログラムのアドレス)や、そのアドレスに対応するラベルを指定することによって呼び出される。具体的には、図180に示したステップS2039の処理から、この送信待機&RAM初期化処理が呼び出され、ステップS2039の処理から呼び出された場合のRAM初期化アドレスには、ステップS2038でセットされたアドレスがセットされている。
次に、ステップS2142において、割込み禁止の設定がされ、その後、ステップS2143において、通信データ格納領域に格納されている通信データを取得し、ステップS2144において、割込み許可の設定を行う。割込み禁止から割込み許可までの間は、定期割込み処理や電断割込み処理等の割込み処理の発生が抑止されることにより、定期割込み処理の通信データ送信処理(図195参照)が行われて通信データ格納領域に格納されている通信データが送信されてしまう不具合を抑止することもできる。
次に、ステップS2145において、未送信の通信データがあるか否かを判定し、未送信の通信データがある場合(ステップS2145のYes)、ステップS2142~ステップS2144の処理を繰り返す。未送信の通信データがない場合(ステップS2145のNo)、エントリーポイントS2146に進み、そこから、指定RAM初期化処理が開始される。
また、指定RAM初期化処理は、呼び出し元のプログラムから、エントリーポイントS2146のアドレス(使用領域内プログラム領域2102aに記憶されているプログラムのアドレス)や、そのアドレスに対応するラベルを指定することによって呼び出される。具体的には、図180に示したステップS2036の処理から、この指定RAM初期化処理が呼び出され、ステップS2036の処理から呼び出された場合のRAM初期化アドレスは、ステップS2032またはステップS2034でセットされたアドレスがセットされている。
次に、ステップS2147において、戻り番地の保護(スタック領域へのプログラムカウンタの格納)、RAM初期化アドレスのセット、初期化回数(=初期化を行うバイト数)のセットを行う。その後、ステップS2148において、割込み禁止の設定を行い、ステップS2149において、使用領域内RAMエリア2203aに係るクリアアドレスがセットされているRAM初期化アドレスの内容を開始アドレス格納領域に保存する。具体的には、RAM初期化アドレスのセットは、DEレジスタにセットされているアドレスをHLレジスタにセットする処理であり、初期化回数は、HLレジスタにセットされたアドレスから戻り番地の保護されているスタック領域がクリアされないアドレスまでを算出したバイト数であり、BCレジスタにセットされた値である。
次に、ステップS2150において、使用領域外RAM初期化処理(使用領域外)を、(CALLEXにより)呼び出して、使用領域外RAMエリア2203bの初期化を行う。なお、使用領域外RAM初期化処理(使用領域外)の詳細については、後述する。
その後、ステップS2151において、使用領域内RAM初期化、すなわち、使用領域内RAMエリア2203aに関する初期化を行い、ステップS2152において割込み許可の設定を行う。割込み禁止から割込み許可までの間は、定期割込み処理や電断割込み処理等の割込み処理の発生が抑止される。具体的には、使用領域内RAMエリア2203aに対して、ステップS2147でセットされたRAM初期化アドレスから初期化回数(=初期化を行うバイト数)が、0で上書きされる。ここでは図示されていないが、例えば、「CLRIR」命令を実行することで、ステップS2151における初期化が行われる。
この使用領域内RAM初期化の処理では、もともと、RAM初期化アドレスに、使用領域内RAMエリア2203aに係る初期化開始アドレスが記憶されているので、初期化開始アドレスとして、そのアドレスをそのまま用いる。また、本実施形態では、使用領域内RAMエリア2203aの初期化エンドアドレスは、固定的に設定されているが、初期化開始アドレスに応じて、異なるアドレスにセットされてもよい。
処理は、その後、リターンS2153に進み、呼び出し元のプログラムに戻る。
(使用領域外RAM初期化処理(使用領域外))
次に、図186を参照して、メインCPU2101によって実行される使用領域外RAM初期化処理(使用領域外)について説明する。
図186は、上述の使用領域外RAM初期化処理(使用領域外)の処理手順を示すフローチャートである。図186では、使用領域外RAM初期化処理(使用領域外)と、使用領域外RAM初期化処理(継続)の2つ処理が示されているが、使用領域外RAM初期化処理(使用領域外)で、例えば、ジャンプ命令を実行することによって、その後、続けて、使用領域外RAM初期化処理(継続)が実行されるため、これらを一連のプログラムとして説明する。
なお、ここでは、2つの開始記号(角丸四角形で「RETEX」以外の表記、すなわち「使用領域外RAM初期化処理(使用領域外)」と「使用領域外RAM初期化処理(継続)」の表記)のそれぞれについて、便宜上、ステップ番号を付すものとする。
使用領域外RAM初期化処理(使用領域外)は、呼び出し元のプログラムから、エントリーポイントS2171のアドレス(使用領域内プログラム領域2102aに記憶されているプログラムのアドレス)や、そのアドレスに対応するラベルを指定することによって呼び出される。具体的には、図185のステップS2150から、この使用領域外RAM初期化処理(使用領域外)が(CALLEXにより)呼び出される。
メインCPU2101は、図186に示すステップS2172において、例えば、ジャンプ命令などで、エントリーポイントS2173のアドレス(使用領域外プログラム領域2102cに記憶されているプログラムのアドレス)や、そのアドレスに対応するラベルを指定することによって移動(ジャンプ)し、使用領域外RAM初期化処理(使用領域外)の制御を移動させる。移動後の処理は、便宜上、使用領域外RAM初期化処理(継続)と称する。また、ステップS2172が示す移動(ジャンプ)処理は、便宜上、台形の記号で表記されている。なお、このような移動(ジャンプ)処理は、ジャンプ命令を含む様々な方法で実現することができる。
使用領域外RAM初期化処理(継続)が開始されると、ステップS2174において、開始アドレス格納領域の下位アドレス(例えば、1バイト)を取得し、例えば、使用領域外作業領域2103cの所定領域(記憶判定領域)に格納する。ここで、開始アドレス格納領域には、RAM初期化アドレスにセットされた、例えば、2バイトの、使用領域内RAMエリア2203aに係るクリアアドレスが格納されており(図185のステップS2149)、状況に応じて、例えば、RAM異常発生時クリアアドレス、設定変更時クリアアドレス、BB(特賞)終了時クリアアドレス、及び1遊技終了時クリアアドレスのうちいずれかが格納される。これらのクリアアドレスは、使用領域内RAMエリア2203aに係るアドレスである。なお、1遊技終了時クリアアドレスは、例えば、図179に示す遊技終了時メイン側演出制御処理(ステップS2016)においてRAM初期化アドレスにセットされる。
次に、ステップS2175において、使用領域外RAM初期化(ステップS2183)を行うために使用する初期化開始アドレスを、とりあえず、RAM異常発生時の使用領域外クリアアドレスにセットする。ここで、記憶判定領域のアドレスが、RAM異常発生時クリアアドレスでない場合(ステップS2176のNo)、次の候補として、初期化開始アドレスを、設定変更時の使用領域外クリアアドレスにセットする(ステップS2177)。
次に、記憶判定領域のアドレスが、設定変更時クリアアドレスでない場合(ステップS2178のNo)、次の候補として、初期化開始アドレスを、BB(特賞)終了時の使用領域外クリアアドレスにセットする(ステップS2179)。
さらにその後、記憶判定領域のアドレスが、BB(特賞)終了時クリアアドレスでない場合(ステップS2180のNo)、最終的に、初期化開始アドレスを、1遊技終了時の使用領域外クリアアドレスにセットし(ステップS2181)、その後、ステップS2182に進む。
ステップS2176、ステップS2178、ステップS2180でYes判定となった場合はそれぞれ、初期化開始アドレスの内容を変更することなく、ステップS2182に進む。
以上の処理によって、使用領域内RAMエリア2203aに係るRAM初期化アドレスが保存されている開始アドレス格納領域の下位アドレス(記憶判定領域のアドレス)のみを参照することで、その下位アドレスに対応する、使用領域外RAMエリア2203bの初期化開始アドレスを指定することができる。
次に、ステップS2182では、初期化回数(=初期化を行うバイト数)を算出して所定の領域にセットし、その後、上記処理でセットされた初期化開始アドレスを用いて、使用領域外RAMエリア2203bの初期化を行う(ステップS2183)。具体的には、HLレジスタにセットされている初期化開始アドレスと、使用領域外RAMエリア2203bの初期化エンドアドレスとで減算を行うことで、初期化回数がBCレジスタにセットされ、上述した「CLRIR」命令を実行することで、使用領域外RAMエリア2203bの指定された範囲が初期化される。なお、本実施形態では、使用領域外RAMエリア2203bの初期化エンドアドレスは、開始アドレス格納領域の下位アドレスがどのようなものであっても固定的にセットされるが、初期化開始アドレスと同様に、開始アドレス格納領域の下位アドレスに応じて、異なるアドレスにセットされてもよい。その後、「RETEX」により、呼び出し元のプログラムに戻る。
使用領域外RAM初期化処理(継続)を実行するプログラムは、使用領域外プログラム領域2102cに記憶され、かつ、使用領域内プログラム領域2102aに記憶されている、図184、図185に示す処理のステップS2150から呼び出されて、当該処理に戻る「特定サブルーチン」である。
(乱数値取得処理、内部抽籤処理)
次に、図187、図188を参照して、メインCPU2101によって実行される乱数値取得処理と内部抽籤処理について説明する。
図187は、上述の乱数値取得処理の処理手順を示すフローチャートである。図188は、上述の内部抽籤処理の処理手順を示すフローチャートである。これら2つの処理は、一連の連続するプログラムコードからなる1つのサブプログラムである。また、このフローチャートでは、1つの終了記号(角丸四角形で「RET」の表記)と、2つの開始記号(それ以外の角丸四角形で「RET」以外の表記、すなわち、「乱数値取得処理」と「内部抽籤処理」の表記)が含まれており、終了記号は、フローがその終了記号に達した場合に、呼び出し元のプログラムにリターンする(戻る)ことを示しており、開始記号は、他の呼び出しプログラムが呼び出し可能なアドレス(エントリーポイント)を示している。
なお、ここでは、2つの開始記号(「乱数値取得処理」と「内部抽籤処理」の表記)のそれぞれについて、便宜上、ステップ番号を付すものとする。
乱数値取得処理は、呼び出し元のプログラムから、エントリーポイントS2201のアドレス(使用領域内プログラム領域2102aに記憶されているプログラムのアドレス)や、そのアドレスに対応するラベルを指定することによって呼び出される。具体的には、図179のステップS2004から、この乱数値取得処理が呼び出される。
内部抽籤処理は、図187、図188からわかるように、上述の乱数値取得処理を呼び出すと、その後、処理は自動的に、内部抽籤処理のエントリーポイントS2205に進むようになっており、特段、呼び出し元のプログラムから呼び出す必要はない。図179においては、処理内容をわかりやすくするために、ステップS2004の後のステップS2005で内部抽籤処理を呼び出すように表現しているが、実際は、ステップS2004において、乱数値取得処理を呼び出すと、その乱数値取得処理が実行された後、自動的に、内部抽籤処理が実行されることになる。
最初に、乱数値取得処理が開始されると、メインCPU2101は、図187に示すステップS2202において、割込み禁止の設定を行い、次に、ステップS2203において、役抽籤用乱数値を取得し、取得した乱数値を役抽籤乱数値格納領域に保存する。本実施形態では、役抽籤用乱数値は、マイクロプロセッサ2100に接続された乱数回路2150によって生成される。
次に、ステップS2204において、割込み許可の設定が行われる。割込み禁止から割込み許可までの間は、定期割込み処理や電断割込み処理等の割込み処理の発生が抑止される。
次に、内部抽籤処理が開始されると、メインCPU2101は、図188に示すステップS2206において、メダル投入枚数チェック処理を実行する。この処理では、メダルの受付が可能な期間において、メダルセンサ(例えば、第1実施形態のメダルセンサ31Sに対応するメダルセンサ)の検出結果や、ベットスイッチ(例えば、第1実施形態のベットスイッチ6Sに対応するベットスイッチ)の検出結果に基づいてメダル投入カウンターやクレジットカウンターに記憶されているメダル数を更新する。
次に、ステップS2207において、遊技復帰不可能エラーフラグからセット内容を取得する。例えば、図198に示す、後述する設定値チェック処理(使用領域外)や、乱数検査処理(使用領域外)により遊技復帰不可能状態(異常)と判定された場合、遊技復帰不可能エラーフラグに「復帰不可」を示すデータ(例えば、「0」以外の値)がセットされ、遊技復帰可能状態(正常)と判定された場合には、遊技復帰不可能エラーフラグに「復帰可」を示すデータ(例えば、「0」の値)がセットされた状態が維持される。
ここで、遊技復帰不可能エラーフラグのセット内容が「復帰不可」か否かの判定が行われ(ステップS2208)、遊技復帰不可能エラーフラグのセット内容が「復帰不可」である場合は(ステップS2208のYes)、遊技復帰不可能エラー処理(図183参照)を呼び出す。なお、本実施形態では「遊技復帰不可能状態」としているが、正確には「遊技継続不可能状態」と表す場合もある。
遊技復帰不可能エラーフラグのセット内容が「復帰不可」でない場合(ステップS2208のNo)、すなわち、遊技復帰可能状態(正常)である場合、ステップS2209において、内部抽籤処理に用いる内部抽籤テーブル(のアドレス)をセットする。
以降の内部抽籤処理(ステップS2210~ステップS2220)は、第1実施形態の図26に示されているステップS62~ステップS73と同じであるため、説明は省略する。
(インタフェース2出力処理(使用領域外))
次に、図189を参照して、メインCPU2101によって実行されるインタフェース2出力処理(使用領域外)について説明する。なお、本処理は、図3の試験機用第2インターフェースボード302への送信専用のシリアル通信回路である通信回路STU2を使用して出力するためのサブプログラムである。
図189は、上述のインタフェース2出力処理(使用領域外)の処理手順を示すフローチャートである。図189では、インタフェース2出力処理(使用領域外)と、インタフェース2出力処理(継続)の2つ処理が示されているが、インタフェース2出力処理(使用領域外)でジャンプ命令を実行することによって、その後、続けて、インタフェース2出力処理(継続)が実行されるため、これらを一連のプログラムとして説明する。
なお、ここでは、2つの開始記号(角丸四角形で「RETEX」以外の表記、すなわち、「インタフェース2出力処理(使用領域外)」と「インタフェース2出力処理(継続)」の表記)のそれぞれについて、便宜上、ステップ番号を付すものとする。
インタフェース2出力処理(使用領域外)は、呼び出し元のプログラムから、エントリーポイントS2241のアドレス(使用領域内プログラム領域2102aに記憶されているプログラムのアドレス)や、そのアドレスに対応するラベルを指定することによって呼び出される。具体的には、図179のステップS2017から、このインタフェース2出力処理(使用領域外)が(CALLEXにより)呼び出される。
メインCPU2101は、図189に示すステップS2242において、例えば、ジャンプ命令などで、エントリーポイントS2243のアドレス(使用領域外プログラム領域2102cに記憶されているプログラムのアドレス)や、そのアドレスに対応するラベルを指定することによって移動(ジャンプ)し、インタフェース2出力処理(使用領域外)の制御を移動させる。移動後の処理は、便宜上、インタフェース2出力処理(継続)と称する。また、ステップS2242が示す移動(ジャンプ)処理は、便宜上、台形の記号で表記されている。なお、この移動(ジャンプ処理)は、上記の通り、様々な方法で実現可能である。
インタフェース2出力処理(継続)が開始されると、ステップS2244において、現在、インタフェース2(I/F2)に送信中か否かの判定が行われる。インタフェース2は、主制御基板2071と副制御基板2072とをシリアル通信で接続するインタフェースを表し、例えば、上述したシリアル通信回路2114のうちの1つで、送信専用のシリアル通信回路であるSTU3が、この主制御基板2071と副制御基板2072の間の通信を制御する。
インタフェース2への送信中でないと判定された場合(ステップS2244のNo)、ステップS2245において、送信データの送信に用いる送信パラメータテーブル(のアドレス)をセットし、次に、ステップS2246において、セットした送信パラメータテーブルにより送信データを生成する。
その後、ステップS2247において、生成された送信データをインタフェース2(副制御基板2072、副制御回路2200)に向けて送信し、その後、「RETEX」により、呼び出し元のプログラムに戻る。
また、インタフェース2への送信中であると判定された場合は(ステップS2244のYes)、何も処理を行わずに、「RETEX」により、呼び出し元のプログラムに戻る。
インタフェース2出力処理(継続)を実行するプログラムは、使用領域外プログラム領域2102cに記憶され、かつ、使用領域内プログラム領域2102aに記憶されている、図179に示すメイン処理のステップS2017から「CALLEX」で呼び出されて、当該メイン処理に戻る「特定サブルーチン」である。
(メダル通貨枚数異常判定処理(使用領域外))
次に、図190を参照して、メインCPU2101によって実行されるメダル通貨枚数異常判定処理(使用領域外)について説明する。図190は、メダル通貨枚数異常判定処理(使用領域外)の処理手順を示すフローチャートである。このメダル通貨枚数異常判定処理(使用領域外)は、前述した通り、図179のステップS2018で、プログラム上、「CALLEX」で呼び出される処理である。
メダル通貨枚数異常判定処理(使用領域外)では、最初に、ステップS2261において、メダル投入カウンターをセットし、ステップS2262において、ガイドレールメダル通貨枚数をセットする。ここで、メダル投入カウンターは、セレクタ(例えば、第1実施形態のセレクタ31に対応するセレクタ)の出口に接続されているメダル排出ガイドを通過したメダルの枚数をカウントしたものであり、ガイドレールメダル通貨枚数は、当該セレクタの内部に設けられているガイドレールを通過したとして(メダル検出センサにより)検出されたメダルの枚数である。
次に、ステップS2263において、メダル投入カウンターとガイドレールメダル通貨枚数との差枚数を算出し、ステップS2264において、その差枚数が許容範囲か否かを判定する。
差枚数が許容範囲でないと判定された場合(ステップS2264のNo)、差枚数異常エラーを示すデータを、使用領域外エラーフラグにセットする(ステップS2265)。ステップS2265の後、または差枚数が許容範囲であると判定された場合(ステップS2264のYes)、「RETEX」により、呼び出し元のプログラムに戻る。
(メダル払出・再遊技作動処理、精算実行処理、メダル払出処理)
次に、図191、及び図192を参照して、メインCPU2101によって実行される3つの処理(すなわち、メダル払出・再遊技作動処理、精算実行処理、メダル払出処理)について説明する。
図191、図192は、上述の3つの処理の処理手順を示すフローチャートであり、一連の連続するプログラムコードからなる1つのサブプログラムである。また、このフローチャートでは、2つの終了記号(角丸四角形で「RET」の表記)と、3つの開始記号(それ以外の角丸四角形で「RET」以外の表記、すなわち、「メダル払出・再遊技作動処理」、「精算実行処理」、及び「メダル払出処理」の表記)が含まれており、終了記号は、フローがその終了記号に達した場合に、呼び出し元のプログラムにリターンする(戻る)ことを示しており、開始記号は、他の呼び出しプログラムが呼び出し可能なアドレス(エントリーポイント)を示している。
なお、ここでは、終了記号(リターン)、及び開始記号(エントリーポイント)のそれぞれについて、便宜上、ステップ番号を付すものとする。
メダル払出・再遊技作動処理は、呼び出し元のプログラムから、エントリーポイントS2281のアドレス(使用領域内プログラム領域2102aに記憶されているプログラムのアドレス)や、そのアドレスに対応するラベルを指定することによって呼び出される。具体的には、図179に示したメイン処理から、このメダル払出・再遊技作動処理が呼び出される(ステップS2014)。なお、この処理は、第1実施形態では、図23に示すメダル払出・再遊技作動処理(ステップS14)に対応する。
メインCPU2101は、図191に示すステップS2282において、入賞が再遊技か否かを判定し、再遊技でなければ(ステップS2282のNo)、ステップS2284に進む。再遊技である場合(ステップS2282のYes)、ステップS2283に進み、そこで、自動投入メダルカウンターに、投入されたメダルの枚数を表すメダル投入カウンターの値をセットする。
次に、ステップS2284において、入賞作動コマンドを通信データ格納領域に格納し、ステップS2285において、入賞枚数カウンター=0か否かを判定する。入賞枚数カウンター=0の場合(ステップS2285のYes)、リターンS2292に進み、呼び出し元のプログラムに戻る。
入賞枚数カウンター=0でない場合(ステップS2285のNo)、ステップS2286において、所定のレジスタに、払出枚数カウンター格納領域のアドレスをセットする。次に、ステップS2287において、クレジットのメダル枚数が上限(例えば、50枚)か否かを判定する。
クレジットのメダル枚数が上限でない場合(ステップS2287のNo)、ステップS2288において、クレジットカウンターに1を加算し、これによって、入賞によって払い出されたメダルが1枚ずつ、クレジットに貯留される。
ステップS2289において、メダル払出枚数チェック処理を実行する。このメダル払出枚数チェック処理は、払出枚数カウンターを1減算したり、外部集中端子板(例えば、第1実施形態の外部集中端子板55に対応する外部集中端子板)に出力するメダル払出信号のためのカウンター(メダルアウトカウンター)に1を加算したり、メダル投入カウンターの更新を行う。
次に、ステップS2291において、払出終了か否か、すなわち、メダル払出枚数が0になったか否かを判定し、払出終了と判定された場合は(ステップS2291のYes)、リターンS2292に進み、呼び出し元のプログラムに戻る。払出終了でないと判定された場合は(ステップS2291のNo)、ステップS2287に戻り、クレジットのメダル枚数が上限か否かを判定する。
クレジットのメダル枚数が上限と判定された場合は(ステップS2287のYes)、図192のステップS2298に進み、そこで、払出枚数カウンターに係るメダル払出処理が開始される。メダル払出処理は、このように、図191に示すフローチャートで、クレジットのメダル枚数が上限と判定された場合に実行されるほか、後述するように、図192に示す精算実行処理(ステップS2293)が開始された場合に呼び出される(ステップS2295)。
メダル払出処理では、払出枚数を入力パラメータとして受け取り、そこで把握される払出枚数について払出処理を行うようになっており、本実施形態では、この処理の呼び出し時に、払出枚数カウンター、クレジットカウンター、メダル投入カウンターのいずれかを入力パラメータとして受け取り、受け取ったカウンターの数を払出枚数とする。また、このとき、入力パラメータは、各カウンターを格納している(使用領域内作業領域2103aにおける)アドレスの下位アドレス(例えば、下位8ビット)である。
メダル払出処理が開始されると、ステップS2299において、メダルを払出すためのホッパー装置(例えば、第1実施形態のホッパー装置32と同様の構成の装置)を作動させるホッパードライブをオンにし、ステップS2300において、メダルがホッパカウントスイッチを通過したか否かを判定する。メダルがホッパカウントスイッチを通過していないと判定された場合は(ステップS2300のNo)、ステップS2301でホッパーエラーチェック処理を行う。
ホッパーエラーチェック処理は、ホッパジャムエラー、ホッパエンプティエラーの検知を行う。ホッパジャムエラーであれば、ホッパカウントスイッチがオンのまま一定時間経過したときに、エラーを検知したと判断し、ホッパエンプティエラーであれば、ホッパカウントスイッチがオフのまま一定時間経過したときに、エラーを検知したと判断する。これらのエラーを検知した場合、検知したエラーの種類を、情報表示装置(例えば、第1実施形態の情報表示装置14に対応する表示装置)の所定の7セグLEDに表示する。
その後、ステップS2300に進み、メダルがホッパカウントスイッチを通過したか否かの判定を繰り返す。メダルがホッパカウントスイッチを通過したと判定された場合は(ステップS2300のYes)、ステップS2302に進み、そこで、メダル払出枚数チェック処理を行う。このメダル払出枚数チェック処理は、図191で示したステップS2289のメダル払出枚数チェック処理と同様の処理である。
次に、ステップS2303において、払出終了か否か、すなわち、メダル払出枚数が0になったか否かを判定し、払出終了と判定された場合は(ステップS2303のYes)、リターンS2305に進み、呼び出し元のプログラムに戻る。払出終了でないと判定された場合は(ステップS2303のNo)、ステップS2300に進み、メダルがホッパカウントスイッチを通過したか否かの判定を繰り返す。
払出終了と判定された場合は(ステップS2303のYes)、ステップS2304に進み、そこで、ホッパードライブをオフにし、その後、リターンS2305に進み、呼び出し元のプログラムに戻る。
図192のフローチャートには、精算実行処理に係る別のエントリーポイントS2293が示されている。
この精算実行処理は、遊技者が、図179のメイン処理におけるメダル受付・スタートチェック処理(ステップS2003)において、精算ボタン(例えば、第1実施形態の精算ボタン9に対応するボタン)を押下した場合に、所定のプログラムが起動され、そのプログラムが、エントリーポイントS2293のアドレス(使用領域内プログラム領域2102aに記憶されているプログラムのアドレス)や、そのアドレスに対応するラベルを指定して呼び出す処理である。なお、この処理は、第1実施形態では、図23に示すメダル受付・スタートチェック処理(ステップS3)において、精算ボタンを押下された場合に実行される処理に対応する。
精算実行処理が開始されると、メインCPU2101は、図192に示すステップS2294において、所定のレジスタに、クレジットカウンター格納領域のアドレスをセットし、ステップS2295において、クレジットカウンターに係るメダル払出処理を実行する(呼び出す)。このメダル払出処理は、前述した、図192のステップS2298~ステップS2305までの処理である。
このメダル払出処理が終了すると、ステップS2296に進み、そこで、再遊技中か否かを判定し、再遊技中であれば(ステップS2296のYes)、リターンS2305に進み、呼び出し元のプログラムに戻る。再遊技中でなければ(ステップS2296のNo)、メインCPU2101は、ステップS2297において、所定のレジスタに、メダル投入カウンター格納領域のアドレスをセットして次のステップに進み、そこで、メダル投入カウンターに係るメダル払出処理を実行する。このメダル払出処理は、前述した、図192のステップS2298~ステップS2305までの処理である。なお、図192のフローチャートでは、精算実行処理(ステップS2293~ステップS2297)が終了すると、リターンすることなく次の払出処理に進んでいるが、プログラム上もこうした連続的な記述になっており、払出処理に対するCALL命令を無くすことができ、さらに、RET命令を1つ少なくできるので、その分だけメインROM2102の使用領域内プログラム領域2102aの使用容量を節約することができる。
このメダル払出処理が終了すると、リターンS2305により、呼び出し元のプログラムに戻る。
(メダル通過枚数計上処理(使用領域外))
次に、図193を参照して、メインCPU2101によって実行されるメダル通過枚数計上処理(使用領域外)について説明する。図193は、メダル通過枚数計上処理(使用領域外)の処理手順を示すフローチャートである。このメダル通過枚数計上処理(使用領域外)は、図191、図192に示したメダル払出数チェック処理(ステップS2289、ステップS2302)で、そのプログラムは、使用領域外プログラム領域2102cに記憶されており、呼び出し元のプログラムから、「CALLEX」で呼び出される処理である。
メダル通過枚数計上処理(使用領域外)では、ステップS2321において、メダル投入カウンターの更新を行う。その後、「RETEX」により、元のプログラムに戻る。
(役比モニタ集計開始処理(使用領域外))
次に、図194を参照して、メインCPU2101によって実行される役比モニタ集計開始処理(使用領域外)について説明する。図194は、役比モニタ集計開始処理(使用領域外)の処理手順を示すフローチャートである。この役比モニタ集計開始処理(使用領域外)は、呼び出し元のプログラムから、エントリーポイントのアドレス(使用領域外プログラム領域2102cに記憶されているプログラムのアドレス)や、そのアドレスに対応するラベルを指定することによって呼び出される。具体的には、図179のステップS2019から、この役比モニタ集計開始処理(使用領域外)が(CALLEXにより)呼び出される。
役比モニタ集計開始処理(使用領域外)は、役比モニタ装置(例えば、第1実施形態の役比モニタ装置54に対応する役比モニタ装置)に、遊技に関する各種割合情報を表示するための集計開始処理であり、役比モニタ装置に表示するための当該情報の集計、算出、表示制御処理は、例えば、定期割込み処理のステップS2364において実行される。
役比モニタ集計開始処理(使用領域外)が開始されると、メインCPU2101は、ステップS2341において、役比集計開始フラグをセットし、ステップS2342において、特賞中信号(ボーナス(特賞)状態であることを示す信号)を役比集計用格納領域に格納する。
次に、ステップS2343において、払出枚数を集計用格納領域に格納し、ステップS2344において、ナビデータを集計用格納領域に格納する。その後、「RETEX」により、元のプログラムに戻る。
(定期割込み処理)
次に、図195を参照して、メインCPU2101によって実行される定期割込み処理について説明する。図195は、定期割込み処理の処理手順を示すフローチャートである。
本実施形態では、定期割込み処理の周期(1割込時間)を「1.1172ms」としているが、定期割込み処理の周期はこれに限られない。また、本実施形態の定期割込み処理は、ステップS2364の試射試験信号制御処理(使用領域外)と、ステップS2368のエラー検知処理(使用領域外)以外は、図32に示される第1実施形態の定期割込処理と同様の処理であるため、ここでは、試射試験信号制御処理(使用領域外)とエラー検知処理(使用領域外)のみについて説明を行う。
ステップS2364では、試射試験信号制御処理(使用領域外)を行う。この試射試験信号制御処理(使用領域外)は、役比モニタ装置(例えば、第1実施形態の役比モニタ装置54に対応する役比モニタ装置)に、遊技に関する各種割合情報を表示するための集計、算出、表示制御処理を行う。なお、試射試験信号制御処理(使用領域外)の詳細については後述する。
ステップS2368では、エラー検知処理(使用領域外)を行う。このエラー検知処理(使用領域外)は、第1実施形態のエラー検知処理(図32のステップS207)に対応するものであり、ステップS2362でチェックされた入力状態等に基づいて、各種エラー状態が発生しているか否かを検知する。本実施形態では、さらに、特徴的な構成によって、設定値チェック処理と乱数検査処理を実行している。なお、エラー検知処理(使用領域外)の詳細については後述する。
(試射試験信号制御処理(使用領域外))
次に、図196を参照して、メインCPU2101によって実行される試射試験信号制御処理(使用領域外)について説明する。図196は、試射試験信号制御処理(使用領域外)の処理手順を示すフローチャートである。この試射試験信号制御処理(使用領域外)は、前述した通り、図195のステップS2364で、「CALLEX」により呼び出される処理である。
試射試験信号制御処理(使用領域外)では、最初に、ステップS2391において、試験信号生成処理を行う。次に、ステップS2392において、リールストップ可能信号出力処理を行う。
次に、ステップS2393において、特賞信号制御処理を行い、ステップS2394において疑似遊技中信号制御処理を行い、ステップS2395において条件装置信号制御処理を行う。
次に、ステップS2396において、役比モニタ集計処理を行い、ステップS2397において、役比モニタ表示管理処理を行い、ステップS2398において、試験信号出力処理を行う。その後、「RETEX」により、呼び出し元のプログラムに戻る。主な機能として、役比モニタ表示管理処理は、役比モニタ装置54への表示制御を含む表示管理処理であり、試験信号出力処理は、試験機用第1インターフェースボード301への試験信号出力処理である。
(エラー検知処理(使用領域外))
次に、図197を参照して、メインCPU2101によって実行されるエラー検知処理(使用領域外)について説明する。図197は、エラー検知処理(使用領域外)の処理手順を示すフローチャートである。このエラー検知処理(使用領域外)は、前述した通り、図195のステップS2368で、「CALLEX」により呼び出される処理である。
エラー検知処理(使用領域外)は、第1実施形態の定期割込処理で実行されるエラー検知処理(図32のステップS207)に対応するものである。最初に、ステップS2411において、設定値チェック処理(使用領域外)を呼び出す。この設定値チェック処理(使用領域外)は、設定値の値が正常か否かを判定する処理であり、詳細については後述する。
次に、ステップS2412において、メダル通過チェック処理を行い、ステップS2413において、ホッパーチェック処理を行う。なお、これらの処理は、メダルレス機の場合、不要となる。
次に、ステップS2414において、乱数検査処理(使用領域外)を呼び出す。この乱数検査処理(使用領域外)は、乱数回路が正常に動作しているか否かを判定する処理であり、詳細については後述する。その後、「RETEX」により、呼び出し元のプログラムに戻る。
(設定値チェック処理(使用領域外)、乱数検査処理(使用領域外))
次に、図198を参照して、メインCPU2101によって実行される2つの処理(すなわち、設定値チェック処理(使用領域外)と、乱数検査処理(使用領域外))について説明する。
図198は、上述の2つの処理の処理手順を示すフローチャートであり、一連の連続するプログラムコードからなる1つのサブプログラムである。また、このフローチャートでは、3つの終了記号(角丸四角形で「戻る」の表記1つと、角丸四角形で「RET」の表記2つ)と、2つの開始記号(それ以外の角丸四角形で「RET」以外の表記、すなわち、「設定値チェック処理(使用領域外)」、及び「乱数検査処理(使用領域外)」の表記)が含まれており、終了記号は、フローがその終了記号に達した場合に、呼び出し元のプログラムにリターンする(戻る)ことを示しており、開始記号は、他の呼び出しプログラムが呼び出し可能なアドレス(エントリーポイント)を示している。
なお、ここでは、終了記号(リターン)、及び開始記号(エントリーポイント)のそれぞれについて、便宜上、ステップ番号を付すものとする。
設定値チェック処理(使用領域外)は、呼び出し元のプログラムから、エントリーポイントS2431のアドレス(使用領域外プログラム領域2102cに記憶されているプログラムのアドレス)や、そのアドレスに対応するラベルを指定することによって呼び出される。具体的には、図197に示したエラー検知処理(使用領域外)から、この設定値チェック処理(使用領域外)が呼び出される(ステップS2411)。
設定値チェック処理(使用領域外)が開始されると、メインCPU2101は、ステップS2432において、設定値は正常値か否かを判定し、正常値でなければ(ステップS2432のNo)、ステップS2434に進み、そこで遊技復帰不可能エラーフラグに復帰不可を表すデータをセットし、ステップS2435の「RET」で呼び出し元のプログラムに戻る。
一方、設定値が正常値と判定された場合は(ステップS2432のYes)、呼び出し元のプログラムに戻る(ステップS2433)。なお、ここでは、ステップS2432の処理とステップS2433の処理は単一命令によって実行されているため、呼び出し元のプログラムに戻る終了記号には、「RET」ではなく「戻る」の表記がされている。なお、本実施形態において、設定値が正常値とは、使用領域内作業領域2103aに割り当てられた、設定値格納領域に記憶された値が0~5(設定1~設定6)であり、正常値とする値以外は、全て異常値となる。
上述した単一命令は、例えば、「opcode1 C,(Addr1),6」といった命令であり、ここで、opcode1は、所定の命令を表す記述であり、第1オペランドの「C」は、フラグレジスタF(図176(B)参照)のC(キャリー)ビットを表し、第2オペランドの「(Addr1)」は、アドレスAddr1に格納された値を表し、第3オペランドの「6」は、アドレスAddr1に格納された値の比較対象である。この単一命令を実行すると、アドレスAddr1に格納された値-6の計算を行った結果、フラグレジスタFのCビットが「1」であれば呼び出し元に戻り、「0」であれば次のステップに進む。
アドレスAddr1は、この場合、使用領域内作業領域2103aのなかの、設定値が格納されている場所を表しており、この命令により、格納されている設定値が6以上であれば、フラグレジスタFのCビットが「0」となって、上述するステップS2434に進み、5以下であれば、フラグレジスタFのCビットが「1」となって、設定値が正常と判断され、呼び出し元に戻る。なお、本実施形態では、設定変更処理により、設定値は「0」~「5」の範囲で変更される。
乱数検査処理(使用領域外)は、呼び出し元のプログラムから、エントリーポイントS2436のアドレス(使用領域外プログラム領域2102cに記憶されているプログラムのアドレス)や、そのアドレスに対応するラベルを指定することによって呼び出される。具体的には、図197に示したエラー検知処理(使用領域外)から、この乱数検査処理(使用領域外)が呼び出される(ステップS2414)。
乱数検査処理(使用領域外)が開始されると、メインCPU2101は、ステップS2437において、役抽籤用乱数回路(マイクロプロセッサ2100に接続された乱数回路2150)が正常か否かを判定する。この判定は、例えば、乱数回路2150のステータスを読み込むことによって行う。また、乱数回路2150から乱数値を複数回取得し、取得した複数の乱数値が一致したような場合に、乱数回路2150が乱数を更新しておらず、異常が発生したと判断することもできる。
役抽籤用乱数回路が正常である場合(ステップS437のYes)、別の乱数回路の検査を行うためにステップS2438に進み、正常でない場合は(ステップS437のNo)、ステップS2434に進み、そこで遊技復帰不可能エラーフラグに復帰不可を表すデータをセットし、ステップS2435の「RET」で呼び出し元のプログラムに戻る。
次に、ステップS2438において、マイクロプロセッサ2100の内部にある乱数回路2110について検査を行う。本実施形態では、乱数回路2110により、演出に係る乱数値や、AT状態に移行させるための乱数値などを生成する。ここでは、内部情報レジスタの乱数ステータスは正常か否かを判定する。
マイクロプロセッサ2100が有する内部情報レジスタ(CIF)には、乱数更新の異常や乱数更新クロック周波数の異常を通知する領域があり、ここでは、これらの領域の値をチェックすることにより、乱数回路2110が正常か否かを判定している。内部情報レジスタの乱数ステータスが正常である(すなわち、乱数回路2110が正常である)場合(ステップS2438のYes)、ステップS2439の「RET」で呼び出し元のプログラムに戻る。
内部情報レジスタの乱数ステータスが正常でない(すなわち、乱数回路2110が正常でない)場合(ステップS2438のNo)、乱数回路2150の場合と同様に、ステップS2434に進み、そこで遊技復帰不可能エラーフラグに復帰不可を表すデータをセットし、ステップS2435の「RET」で呼び出し元のプログラムに戻る。
(電断割込み処理)
次に、図199を参照して、メインCPU2101によって実行される電断割込み処理について説明する。図199は、電断割込み処理の処理手順を示すフローチャートである。なお、本実施形態では、上述したように、電断が発生した際には、パラレル入力ポート2111(XINT)に出力される電断検知信号により電断が検知され、その場合に、電断割込み処理が実行される。
電断割込み処理では、最初に、メインCPU2101が、全レジスタをスタックエリアに退避する(ステップS2451)。本実施形態では、バンク0のメインレジスタ(汎用レジスタA、B、C、E、D、H、L、フラグレジスタF、インデックスレジスタIX、IY)、及びこれらのメインレジスタに対応するサブレジスタについて退避を行う。ただし、バンク1のレジスタについては退避を行わない。
次に、ステップS2452において、メダルの受付を禁止し、ステップS2453においてホッパモータをオフにする。その後、ステップS2454において、現在のスタックポインタSPを所定の格納領域に格納する。なお、現在のスタックポインタSPを保存しておくのは、図180の電源投入時処理で示した遊技復帰処理において、格納したスタックポインタSPに基づいて、処理を電断発生直前の処理に復帰させるためである。
次に、ステップS2455において、CRC生成処理(使用領域外)を呼び出し、ステップS2456において、RAM(例えば、使用領域内RAMエリア2203aと使用領域外RAMエリア2203b)のアクセスを禁止するよう設定する。
(CRC生成処理(使用領域外))
次に、図200を参照して、メインCPU2101によって実行されるCRC生成処理(使用領域外)について説明する。図200は、CRC生成処理(使用領域外)の処理手順を示すフローチャートである。このCRC生成処理(使用領域外)は、前述した通り、図199のステップS2456で、「CALLEX」により呼び出される処理である。
CRC生成処理(使用領域外)は、最初に、ステップS2471において、電断発生フラグをオンに設定する。次に、ステップS2472において、CRC演算処理(使用領域外)を呼び出し、そこで、使用領域内作業領域2103aや使用領域外作業領域2103c等に関するCRC演算を行う。なお、CRC演算処理(使用領域外)は、図182を参照して説明した処理と同じである。
次に、ステップS2473において、ステップS2472で呼び出したCRC演算処理(使用領域外)の結果(CRC値)を、所定の格納領域に格納する。こうして格納された電断割込み時のCRC値は、電源投入時のCRC検査処理(使用領域外)(図180のステップS2032)で取得され、電源投入時のCRC値と比較される(図181のステップS2054、ステップS2055)。
CRC生成処理(使用領域外)は、その後、「RETEX」により、呼び出し元のプログラムに戻る。
(使用領域外エラー要因クリア処理(使用領域外))
次に、図201を参照して、メインCPU2101によって実行される使用領域外エラー要因クリア処理(使用領域外)について説明する。図201は、使用領域外エラー要因クリア処理(使用領域外)の処理手順を示すフローチャートである。
使用領域外エラー要因クリア処理(使用領域外)は、図190のメダル通過枚数異常判定処理(使用領域外)で使用領域外エラーフラグにセットされた差枚数異常エラー等をクリアするための処理である。この処理は、例えば、ホッパジャムエラーやホッパエンプティエラーを含む何らかの遊技復帰可能エラーが発生しているときに、主制御基板2071に設けられたリセットボタン(第1実施形態に係る第1の遊技機の変形例に関連して説明された、主制御基板71に設けられたリセットボタンと同様のボタン)を押下することにより開始される。
使用領域外エラー要因クリア処理(使用領域外)は、最初に、ステップS2491において、エラーフラグを取得し、ステップS2492において、そのエラーフラグ(のビット)を反転する。次に、ステップS2493において、使用領域外エラーフラグと反転データとの論理積を算出し、ステップS2494において、論理積の算出結果を使用領域外エラーフラグにセットする。
使用領域外エラー要因クリア処理(使用領域外)は、その後、「RETEX」により、呼び出し元のプログラムに戻る。
次に、本実施形態の特徴的な構成・機能について、これまで説明してきた図179~図201を参照して詳細に説明する。また、この説明に際して、さらに図202~図218を参照する。
[1.CALLEXの呼出先指定]
上述したように、メインROM2102内において、遊技者により実施される遊技に直接関与しない各種処理に使用される各種プログラム、及び各種データ(テーブル)を、使用領域内ROMエリア2202aとは異なるアドレスに配置された使用領域外ROMエリア2202bに格納して、その分、遊技用エリアとして設定されている使用領域内ROMエリア2202aの容量の圧迫を回避することができる。
また、バンク0に係る処理は、メインROM2102の使用領域内ROMエリア2202aに記憶されているプログラムとデータを用いて、メインRAM2103の使用領域内RAMエリア2203aを一時的に利用しながら、遊技者により実施される遊技の動作を制御するための演算処理を行う。すなわち、バンク0に係る処理は、遊技用のエリア(使用領域内ROMエリア2202a、及び使用領域内RAMエリア2203a)に係る処理ということができる。
一方、バンク1に係る処理は、メインROM2102の使用領域外ROMエリア2202bに記憶されているプログラムとデータを用いて、メインRAM2103の使用領域外RAMエリア2203bを一時的に利用しながら、遊技者により実施される遊技に直接関係しない処理(遊技以外の処理を行うための演算処理)を行う。すなわち、バンク1に係る処理は、領域外のエリア(使用領域外ROMエリア2202b、及び使用領域外RAMエリア2203b)に係る処理ということができる。
メインROM2102の使用領域内ROMエリア2202aは、遊技者により実施される遊技の動作を制御するためのプログラムやデータを記憶する領域であるが、遊技機の処理の多様化・複雑化によって、規定されている使用領域内ROMエリア2202aの容量が年々切迫してきている。そのため、遊技者により実施される遊技に直接関係しない処理に関するプログラムやデータについて確実にメインROM2102の使用領域外ROMエリア2202bに記憶させるとともに、いかにメインROM2102の使用領域内ROMエリア2202aの容量を節約するかということが大きな課題となっている。
また、バンク0の処理において、バンク1の処理を実行するサブプログラムを呼び出すための命令は、例えば、「CALLEX」であり、さらに「RETEX」で呼び出し元のプログラムに戻る。ここで、こうした呼び出し命令(例えば、「CALLEX」)は、サブプログラムが、使用領域外ROMエリア2202bの所定アドレス(例えば、「2100」H)より前、すなわち、本実施形態の場合、「2000」H~「20FF」Hに記憶されていると2バイト命令になり、当該所定アドレス以降(すなわち、「2100」H~「24BF」H)に記憶されているサブプログラムを呼び出す場合は、4バイト命令になる、というメインCPU2101の特性を生かした設計になっている。
上記のように、「CALLEX」といった命令で呼び出すサブプログラムの記憶位置によって、その命令のサイズが異なるというのは、その命令が、呼び出すサブプログラムを特定するために、そのサブプログラムの呼出先アドレス(以下、「スタートポイント」と称す。)をアドレスで指定する場合に、「2000」H~「20FF」Hのアドレスについては、上位アドレスの「20」を省略して指定でき、アドレスについて1バイトを保持すればよいCPUの設計仕様となっており、一方、呼び出すサブプログラムのスタートポイントが「2100」H以降のアドレスである場合は、アドレスについて上位・下位アドレスで2バイトの容量を確保する必要があるからである。これは、メインCPU2101の設計者が、遊技機業界の制約を考慮し、使用領域内ROMエリアの容量を少しでも確保することを容易にするため行った工夫である。なお、上記のようなアドレスの保持に関する事情によれば、呼び出すサブプログラムのスタートポイントが「2100」H以降のアドレスである場合は、「CALLEX」の命令を3バイト命令とすることも考えられる。従って、「CALLEX」命令は、スタートポイントによって、マシン語(CPUが理解できる言語)が異なるため、遊技機のプログラム設計者は、「CALLEX」命令で指定するサブプログラムのスタートポイントを注意する必要がある。
いずれにせよ、「CALLEX」といった命令で呼び出すサブプログラムの記憶位置を「2000」H~「20FF」Hのアドレスにとどめておくことで、使用領域内ROMエリア2202aにおいて、当該命令ごとに2バイトの節約が可能となる。なお、「CALLEX」において、呼び出すサブプログラムのスタートポイントが「2100」H以降のアドレスである場合に、3バイト命令になっていれば、節約可能なバイト数は1バイトとなる。
上記のような状況に鑑み、本実施形態では、バンク0の処理において、バンク1の処理を実行するサブプログラムを呼び出すための命令(例えば、「CALLEX」)を用いる際に、少しでも使用領域内ROMエリア2202aの容量が抑えられるような構成をとるようにした。また、遊技機のプログラム設計者が「CALLEX」命令を使用する際に、スタートポイントを注意する必要が無くなる。
図202(A)に示すメインROM2102は、図177(B)のメインROM2102の構成を部分的に抜き出したものであり、従来のCALLEXによるサブプログラムの呼び出しを概念的に表している。
図202(A)では、メインROM2102の使用領域内プログラム領域2102aにプログラムPRG1が記憶されており、PRG1は、呼び出し命令「CALLEX」でサブプログラムEX_Proc1とEX_Proc2を呼び出している状況が示されている。ここで、EX_Proc1とEX_Proc2は、メインROM2102の使用領域外プログラム領域2102cに記憶されており、さらに、そのスタートポイント(記憶位置の先頭アドレス)は、「2100」Hより前である。したがって、PRG1で使用している呼び出し命令「CALLEX」の命令サイズはいずれも2バイトである。図202(A)には、PRG1から、「CALLEX」により、EX_Proc1が呼び出されている状況が、点線で示されている。
さらに、図202(A)では、メインROM2102の使用領域内プログラム領域2102aにプログラムPRG2が記憶されており、PRG2は、呼び出し命令「CALLEX」でサブプログラムEX_Proc3、EX_Proc4、及びEX_Proc5を呼び出している状況が示されている。ここで、EX_Proc3は、メインROM2102の使用領域外プログラム領域2102cに記憶されており、さらに、そのスタートポイント(記憶位置の先頭アドレス)は、「2100」Hより前である。したがって、PRG2において、EX_Proc3を呼び出す命令「CALLEX」の命令サイズは2バイトである。また、EX_Proc4、EX_Proc5は、メインROM2102の使用領域外プログラム領域2102cに記憶されており、さらに、そのスタートポイント(記憶位置の先頭アドレス)は、「2100」H以降となっている。したがって、PRG2において、EX_Proc4、EX_Proc5を呼び出す命令「CALLEX」の命令サイズはそれぞれ4バイトとなる。図202(A)には、PRG2から、「CALLEX」により、EX_Proc4が呼び出されている状況が、点線で示されている。
このように、呼び出し命令「CALLEX」等の利用において、スタートポイントが「2100」H以降のサブプログラムを呼び出す場合には、各呼び出し命令ごとに、使用領域内プログラム領域2102aの容量を2バイト余計に消費していることになる。
図202(B)に示すメインROM2102は、図202(A)と同様に、図177(B)のメインROM2102の構成を部分的に抜き出したものであり、本実施形態のCALLEXによるサブプログラムの呼び出しを概念的に表している。
図202(B)では、メインROM2102の使用領域内プログラム領域2102aにプログラムPRG3が記憶されており、PRG3は、呼び出し命令「CALLEX」でサブプログラムEX_Proc6とEX_Proc7を呼び出している状況が示されている。ここで、EX_Proc6とEX_Proc7は、メインROM2102の使用領域外プログラム領域2102cに記憶されており、さらに、そのスタートポイント(記憶位置の先頭アドレス)は、「2100」Hより前である。したがって、PRG3で使用している呼び出し命令「CALLEX」の命令サイズはいずれも2バイトである。このようなRPG3は、図202(A)で示したPRG1と同様の構成である。図202(B)には、PRG3から、「CALLEX」により、EX_Proc6が呼び出されている状況が、点線で示されている。
さらに、図202(B)では、メインROM2102の使用領域内プログラム領域2102aにプログラムPRG4が記憶されており、PRG4は、呼び出し命令「CALLEX」でサブプログラムEX_Proc8、アドレス(ラベル)EX_Proc9_JP、及びアドレス(ラベル)EX_Proc10_JPを指定して呼び出しを行っている状況が示されている。ここで、EX_Proc8は、メインROM2102の使用領域外プログラム領域2102cに記憶されており、さらに、そのスタートポイント(記憶位置の先頭アドレス)は、「2100」Hより前である。したがって、PRG4において、EX_Proc8を呼び出す命令「CALLEX」の命令サイズは2バイトである。
また、EX_Proc9_JR、EX_Proc10_JRは、メインROM2102の使用領域外プログラム領域2102cに記憶されており、そのスタートポイント(記憶位置の先頭アドレス)は、「2100」Hより前である。したがって、PRG4において、EX_Proc9_JR、EX_Proc10_JRを呼び出す命令「CALLEX」の命令サイズはそれぞれ2バイトとなる。そして、このEX_Proc9_JR、EX_Proc10_JRで示される「2100」Hより前のアドレスには、例えば、ジャンプ命令「JR」といったプログラムが配置されており、このジャンプ命令「JR」により、さらにサブプログラムEX_Proc9、EX_Proc10にジャンプし、そこで、これらのサブプログラムが実行される。
EX_Proc9、EX_Proc10のアドレスは、図202(B)に示すように、「2100」H以降となっている。しかしながら、PRG4で、最終的にEX_Proc9、EX_Proc10を呼び出すための「CALLEX」の命令サイズは、上記のように2バイトとなっている。図202(B)には、PRG4から、「CALLEX」により、EX_Proc9_JRが呼び出され、さらに、継続して、EX_Proc9_JRがEX_Proc9にジャンプしている(呼び出している)状況が、点線で示されている。また、同様に、PRG4から、「CALLEX」により、EX_Proc10_JRが呼び出され、さらに、継続して、EX_Proc10_JRがEX_Proc10にジャンプする(呼び出す)。なお、このような、EX_Proc9とEX_Proc9_JRの関係、及びEX_Proc10とEX_Proc10_JRの関係は、後述するように、上述の図186に示す、使用領域外RAM初期化処理(継続)と使用領域外RAM初期化処理(使用領域外)の関係や、図187に示す、インタフェース2出力(継続)とインタフェース2出力(使用領域外)の関係に対応するものである。
図202(B)に示す構成により、実質的に「2100」H以降に配置されるサブプログラムを呼び出すための「CALLEX」の命令サイズを2バイトとすることができる。ただし、そのために、使用領域外プログラム領域2102cの、アドレス「2100」Hより前の領域では、ジャンプ命令のための命令サイズ(例えば、2バイトまたは3バイト)が必要となり、トータルでは、+1バイト、または+2バイトとなる。しかしながら、このような構成によって、使用領域内プログラム領域2102aより比較的容量に余裕がある使用領域外プログラム領域2102cの容量を無駄にしたとしても、容量がより切迫している使用領域内プログラム領域2102aの容量を節約できる意味は大きい。
また、本実施形態による上記の構成によって、使用領域外プログラム領域2102cの「2100」Hより前のアドレスに係る容量も切迫してきた場合には、その領域に記憶されているサブプログラム(例えば、図202(B)のEX_Proc6、EX_Proc7、EX_Proc8)についても、「2100」H以降のアドレスに移動させ、「2100」Hより前のアドレスにおいて、そのサブプログラムにジャンプするジャンプ命令を配置するようにできる。
なお、本実施形態に係る実行環境のジャンプ命令には、大きく分けて、JP系命令とJR系命令があり、JP系命令は、命令コード(コマンド)=1バイト+絶対番地アドレス=2バイトの計3バイトで構成される3バイト命令であり、JR系命令は、命令コード(コマンド)=1バイト+相対番地アドレス=1バイトの計2バイトで構成される2バイト命令である。したがって、使用領域外プログラム領域2102cの「2100」Hより前のアドレスに係る容量も節約しようとする場合は、JR系命令を用いることが好ましい。ただし、JR系命令では、上記のように、1バイトの相対番地アドレスを用いるので、相対位置で128バイト以内(又は、「未満」)に記憶されているサブプログラムにしかジャンプできない点に注意する必要がある。また、「CALLEX」で呼び出すサブプログラムはジャンプ命令に限定されるものではない。「CALLEX」による呼び出しにより、最終的に「2100」H以降に配置されるサブプログラムを呼び出すことができれば、どのようなプログラム(命令や他のステートメントを含む)でも構わない。
本実施形態のこのような構成は、例えば、図186に示す、使用領域外RAM初期化処理(使用領域外)を実行するプログラムに適用されている。
まず、図184、図185の処理を実行するプログラムは、メインROM2102の使用領域内プログラム領域2102aに記憶されており、このプログラムは、例えば、図202(B)のPRG4に対応する。そして、このプログラムが、図184、図185に示すステップS2150において、図186に示す使用領域外RAM初期化処理(使用領域外)(ステップS2171、ステップS2172)を「CALLEX」により呼び出す。この呼び出しは、例えば、図202(B)の「CALLEX EX_Proc9_JR」に対応する。
図186に示す使用領域外RAM初期化処理(使用領域外)は、図186に示す使用領域外RAM初期化処理(継続)にジャンプする(呼び出す)処理であり、このプログラムは、例えば、図202(B)の「EX_Proc9_JR」に対応する。そして、最終的に、図186に示す使用領域外RAM初期化処理(継続)が実行され、このプログラムは、例えば、図202(B)の「EX_Proc9」に対応する。
最後に、図186に示す使用領域外RAM初期化処理(継続)の最後の「RETEX」により、「CALLEX」によって呼び出しを行った呼び出し元のプログラムに戻り、処理は、図185のステップS2151に進む。
また、この方法は、図189に示す、インタフェース2出力処理(使用領域外)を実行するプログラムにも適用されている。
まず、図179のメイン処理を実行するプログラムは、メインROM2102の使用領域内プログラム領域2102aに記憶されており、このプログラムは、例えば、図202(B)のPRG4に対応する。そして、このプログラムが、図179に示すステップS2017において、図189に示すインタフェース2出力処理(使用領域外)(ステップS2241、ステップS2242)を「CALLEX」により呼び出す。この呼び出しは、例えば、図202(B)の「CALLEX EX_Proc9_JR」に対応する。
図189に示すインタフェース2出力処理(使用領域外)は、図189に示すインタフェース2出力処理(継続)にジャンプする(呼び出す)処理であり、このプログラムは、例えば、図202(B)の「EX_Proc9_JR」に対応する。そして、最終的に、図189に示すインタフェース2出力処理(継続)が実行され、このプログラムは、例えば、図202(B)の「EX_Proc9」に対応する。
最後に、図186に示すインタフェース2出力処理(継続)の最後の「RETEX」により、「CALLEX」によって呼び出しを行った呼び出し元のプログラムに戻り、処理は、図179のステップS2008に進む。
なお、規則上の制限として、使用領域内RAMエリア2203aへの書き込みは、使用領域内プログラム領域2102aに記憶されているプログラムでしか行うことができず、使用領域外RAMエリア2203bへの書き込みは、使用領域外プログラム領域2102cに記憶されているプログラムでしか行うことができない。したがって、本実施形態に係るフローチャートで「・・・格納する」との記載があれば、そのフローチャートが、使用領域内プログラム領域2102aに記憶されているプログラムか、使用領域外プログラム領域2102cに記憶されているプログラムかによって、格納領域が特定される。
一方、使用領域内作業領域2103a、及び使用領域外作業領域2103cの読み込みに関しては、使用領域内プログラム領域2102aに記憶されているプログラムでも、使用領域外プログラム領域2102cに記憶されているプログラムでも行うことができる。
[2.メインRAMのCRCチェック]
本実施形態におけるメインRAMチェックは、電断発生時に、メインRAMに関してCRC演算結果(CRC値)を取得し、電源投入時に、メインRAMに関してCRC演算結果(CRC値)を取得し、これら2つのCRC値を、電源投入時に比較し、差が0であった場合に、正常(遊技復帰可能状態)とし、その後、遊技復帰処理を行う。一方、差が0でなかった場合は、CRC異常(遊技復帰不可能状態1)とし、その後、(電源投入時に設定変更に係る操作がされていない限り)遊技復帰不可能処理に進む(図180、図181参照)。
また、本実施形態では、メインRAMチェックに関し、マイクロプロセッサ2100に含まれるCRC回路2107cを用いてCRC演算を行う。ここで、図203を参照して、本実施形態におけるメインRAMのCRCチェックの概念について説明する。図203には、左側に電断時の処理、右側に電源投入時の処理が表されている。
(電断時の処理)
電断が発生すると、電断検知信号によって電断が検知(電断検知信号がパラレル入力ポート3111(XINT端子)に入力)され、その場合に、割込みコントローラ2112(図175、及び図178参照)により、図199に示す電断割込み処理が実行される。そうすると、電断割込み処理のなかで、メインRAM2103のCRC値を取得するため、ステップS2455において、CRC生成処理(使用領域外)が呼び出される。
CRC生成処理(使用領域外)のフローは、図200に示されている。この処理において、電断発生フラグをオンにし(ステップS2471)、さらに、CRC演算処理(使用領域外)を呼び出す(ステップS2472)。そして、このCRC演算処理(使用領域外)で得られた演算結果は、電断発生時のCRC値2301として、使用領域外作業領域2103cに格納される(ステップS2473)。
このCRC演算処理(使用領域外)のフローは、図182に示されている。この処理において、図203に示すように、メインRAM2103の、使用領域内作業領域2103a、使用領域内スタック領域2103b、及び使用領域外作業領域2103cのそれぞれについて、領域の先頭アドレスと演算バイト数がセットされ、CRC回路2107cに、演算対象のデータが出力される。
なお、CRC演算処理(使用領域外)では、上述したメインRAM2103内の3つの領域に係るデータが順次、CRC回路2107cに出力され、CRC回路2107cは、これらのデータをまとめて、1つのCRC演算結果を求めるようにしているが、それぞれの領域についてCRC演算結果を求め、3つのCRC演算結果を取得するようにしてもよい。
また、本実施形態では、CRC演算によるメインRAM2103のチェックは、上記のように、使用領域内作業領域2103a、使用領域内スタック領域2103b、及び使用領域外作業領域2103cの3つの領域に対して行っており、このように使用領域外スタック領域2103dを省略しているのは、遊技の進行に直接関与しないものであって、重要性が乏しいからである。ただし、メインRAM2103のチェック範囲として、使用領域外スタック領域2103dを含めるようにしてもよいし、本実施形態とは異なる領域や範囲とすることもできる。
また、電断発生時におけるCRC演算結果(CRC値2301)は、図203に示すように、メインRAM2103の使用領域外作業領域2103cのCRC値格納領域2103eに格納されるので、CRC演算処理(使用領域外)におけるCRC演算は、使用領域外作業領域2103cに関し、CRC値格納領域2103eを除くように指定される。なお、本実施形態、及び他の実施形態において、電断が発生した場合の処理は、電断割込み処理で実行されているが、これに限られない。例えば、定期割込み処理(図195)内に電断検知信号を監視するサブプログラムを設け、電断検知信号を検出した場合に、図199の電断割込み処理を実行するようにしてもよい。この場合、電断検知信号が、2~4割込時間(1割込時間=1.1172ms)にわたって電断状態を示す状態(電断検知信号=ON状態)であることを確認した後に、図199の電断割込み処理を実行することが望ましく、電断検知信号に対する瞬停やノイズによる誤動作対策となる。
(電源投入時の処理)
電源が投入されると、図179に示すフローが開始され、最初に、図180に示す電源投入時処理が実行される。そうすると、電源投入時処理のなかで、メインRAM2103のCRC値を取得するため、ステップS2031において、CRC検査処理(使用領域外)が呼び出される。なお、電源投入時処理が実行される前に、メインCPU2101は、プログラム管理等エリア2102fに記憶されているセキュリティ設定、及び、割込み初期設定データ等の設定を行う。この設定を行うための処理は、使用領域内プログラム領域2102aに記憶されていないため、フローに表されることがない。これは、マイクロプロセッサ2100自身の機能であり、使用領域内プログラム領域2102aの容量を節約するために、マイクロプロセッサ2100に設けられた機能でもある。
CRC検査処理(使用領域外)のフローは、図181に示されている。この処理において、CRC演算処理(使用領域外)を呼び出す(ステップS2052)。そして、求められたCRC演算結果(電源投入時のCRC値2302)を、電断発生時のCRC値2301と比較し、差が0で、かつ、電断発生フラグがオンであれば、遊技復帰状態は正常(遊技復帰可能状態)として、遊技復帰処理や設定変更処理に進む(図180のステップS2035)。なお、電断発生時のCRC値2301は、上述したように、メインRAM2103の使用領域外作業領域2103cのCRC値格納領域2103eに格納されており、CRC値2301は、そこから取得される。
CRC検査処理(使用領域外)で呼び出されたCRC演算処理(使用領域外)のフローは、図182に示されており、電断時の処理で、CRC生成処理(使用領域外)により呼び出されるCRC演算処理(使用領域外)と同じである。なお、電断発生時には、CRC演算処理(使用領域外)におけるCRC演算は、使用領域外作業領域2103cに関し、CRC値格納領域2103eを除くように指定されるとしたが、(両者のCRC値を比較する必要があるため)電源投入時のCRC演算においても、同じ範囲についてCRC演算を行う。
上述したような本実施形態の構成により、メインRAMチェックが、電断時と電源投入時でそれぞれ、CRC回路2107cを用いたCRC演算により行われる。この処理では、図182を参照して上述したように、CRC演算対象を指定するための先頭アドレスとバイト数をCRC回路2107cに渡すように記述するだけで済む。一方、サム値の演算を行う場合は、メインRAMの演算対象エリアを1バイト(又は2バイト)ずつレジスタに読み込み、その値を別のレジスタに累積加算し、この処理を演算対象エリアのサイズだけ繰り返すようにメインプログラムで記述する必要がある。また、メインRAMにおいて、使用領域内に係る領域、及び使用領域外に係る領域といった複数の演算対象エリアについてサム値の演算を行う場合は、それらの演算対象エリアについてそれぞれ、上記のような累積加算を行うプログラムを記述する必要がある。
これに対し、本実施形態では、メインCPU2101で実行されるプログラムで、このような個別の処理を記載する必要がなくなる。そのため、当該プログラムにおいて、サム値の演算やサム値の比較に係るロジックを展開しなくてもよく、その分、プログラムのサイズを小さくすることができ、結果的にメインROM2102のプログラム領域を節約することができる。
また、こうして節約できたプログラム領域は、遊技機に関する遊技の実現に費やすことができ、遊技者に対して、より充実し洗練された遊技を提供することにつながる。
また、メインRAMのチェックを、メインCPU2101とは異なる独立した回路である、CRC回路2107cで行うことになるので、サム値を求めるようなチェック方法と比べて、メインCPU2101の負荷が軽減される。さらに、メインCPU2101で実行されるプログラムにおいて、サム値の演算やサム値の比較に係るロジックを展開する必要がなくなるので、当該プログラムの単純化、簡素化、及び処理時間短縮を図ることができ、結果的に、プログラムの開発効率を向上させるとともに、当該プログラムに関するメンテナビリティーを向上させることができ、また、短時間でCRCチェックができるようになる。
[3.4ビットデータ取得処理]
次に、図204~図208を参照して、本実施形態における4ビットデータ取得処理について説明する。
メインROM2102の使用領域内データ領域2102bに記憶されるテーブルにデータを格納する場合、通常は、各データを、1バイト単位、または2バイト単位で記憶するようにプログラムが構成される。しかしながら、格納するデータが、例えば、0から15といった16通りの範囲であり、最大でも4ビットしか必要でない場合、1バイトの領域に、最大4ビットのデータを2つずつ格納するようにして、実質的に未使用となっている記憶領域を減らし、結果として、メインROM2102の容量を節約することが考えられる。
また、異なる種類のデータ群が、それぞれこのような、最大4ビットのデータである場合、これらすべてを1つのテーブルに格納し、共通のプログラムで対象となる4ビットのデータを取得するようにすれば、データの種類ごとにプログラムを作成する必要がなく、この点でも、メインROM2102の容量を節約することにつながる。なお、異なる種類のデータ群を1つのテーブルに格納した場合でも、どのエントリー(相対アドレス位置)にどの種類のどのデータが配置されるかを把握していれば、共通のプログラムによって、所望のデータを取得するように指定することができる。
図204には、1バイトの領域に最大4ビットのデータを2つ格納したテーブルから、指定したエントリーに応じて、そのデータを個別に取り出す共通サブプログラム(4ビットデータ取得処理)が示されている。
図204は、上記のような共通サブプログラム(4ビットデータ取得処理)の処理手順を示すフローチャートである。
4ビットデータ取得処理では、最初に、ステップS2511において、選択値を2で割った商をオフセット値とし、余りを奇遇判定データとする。ここで、選択値は、テーブルに記憶されたデータが、そのテーブルで何番目のデータであるかを示す値であり、いわゆる「エントリー」と同じ意味である。次に、ステップS2512において、テーブル内の対象データを取得する。ここで、データは、テーブルに記憶されている1バイト単位のデータであり、対象データには、4ビットデータが2つ含まれ、そのうちの1つが、取得しようとする4ビットデータである。対象データは、テーブルの先頭アドレス+オフセット値の位置にある1バイトのデータである。
次に、ステップS2513において、奇遇判定データにより、選択値が偶数か奇数かを判定する。奇遇判定データが0である場合(ステップS2513のYes)、選択値は偶数であり、ステップS2514において、取得した対象データをスワップ命令で上位4ビットと下位4ビットを入れ換え、ステップS2515に進む。奇遇判定データが1である場合(ステップS2513のNo)、選択値は奇数であり、この場合は、入れ換えをせずに、ステップS2515に進む。
ステップS2515では、4ビットデータを求める。取得した対象データは、選択値が偶数であれば、上位4ビットと下位4ビットが入れ換えられている。このようなデータに対し、「0F」H(すなわち、ビット列では「00001111」)との論理積(AND)を取ることによって、取得しようとする4ビットデータが求められ、その後、呼び出し元のプログラムに戻る。求められた4ビットデータは、最終的に、メインRAM2103の使用領域内作業領域2103aや、使用領域外作業領域2103cの所定領域に格納される。なお、終了記号(角丸四角形)の「RET」の表記の右側の(「4ビットデータ」)の記載は、論理積によって求められた4ビットデータがAレジスタに格納(返値)されていることを意味し、呼び出し元のプログラムは、Aレジスタから4ビットデータを使用して参照/取得することができる。
次に、図204のフローチャートで説明した4ビットデータ取得処理を、図205に示す具体的な例を用いて説明する。
図205に示すように、対象のテーブルは、アドレス「1F00」Hから始まり、1バイトのデータ(データ1、データ2、データ3、・・・)を有する。この例では、データ1の上位4ビットは選択値(エントリー)=0で、値は2、下位4ビットはエントリー=1で、値は3である。データ2の上位4ビットはエントリー=2で、値は12、下位4ビットはエントリー=3で、値は8である。データ3の上位4ビットはエントリー=4で、値は15、下位4ビットはエントリー=5で、値は0である。
また、データ1の先頭のアドレスは、テーブルの先頭と同じ「1F00」Hであり、データ2の先頭アドレスは、「1F01」Hであり、データ3の先頭アドレスは、「1F02」Hである。
ここで、(1)に示すように、取得しようとする4ビットデータの選択値(エントリー)を「2」とする。そうすると、(2)で示すように、商(オフセット値)=1であり、余り(奇遇判定データ)=0である。
次に(3)では、対象のデータの先頭は、テーブルの先頭アドレス「1F00」+オフセット値「1」、すなわち、「1F01」Hであり、対象のテーブルにおいてデータ2が該当する。データ2は、上位4ビットはエントリー=2で、値は12、下位4ビットはエントリー=3で、値は8である。
次に、(4)では、奇遇判定データが0、すなわち偶数であるため、データ2の上位4ビットと下位4ビットを入れ換える。すなわち、上位4ビットを、エントリー=3の値8、下位ビットをエントリー=2の値12とする。そこで、入れ換え後のデータと、「0F」H(すなわち、ビット列「00001111」)との論理積をとると、ビット列「00001100」となり、エントリー=2に対応する右端の4ビットにおいてビット列「1100」(値「8」)が取得でき、これが取得した4ビットデータとなる。
このような、4ビットデータ取得処理によって、0~15の値をとるデータが複数のエントリーに亘って数多く存在する場合に、メインROM2102上で上記のようなデータ構成のテーブルを作成することで、これらのデータを効果的に記憶することができる。
例えば、図205に示した各エントリーのデータは、図206(A)のようなテーブル(d4BITTBL)として定義することができる。上記のように、各エントリーのデータは、それぞれ0~15のうちいずれかの値をとる。なお、「DB」は1バイトのデータの内容を定義する疑似命令である。ここで、図205のデータ1は、例えば、図206(A)に示す、「DB 2 * 10H + 3」といった計算によって生成、定義される。「* 10H」は、エントリー=0の値2を、上位4ビットにシフトさせるための乗算である。図205のデータ2は、図206(A)では、「DB 12 * 10H +8」で生成、定義され、図205のデータ3は、図206(A)では、「DB 15* 10H + 0」で生成、定義される。なお、このような各1バイトデータを求める計算は事前に行われ、こうして求められた1バイトデータの集合であるテーブルデータは、例えば、メインROM2102の使用領域内データ領域2102b等に格納される。
なお、上述した「疑似命令」とは、CPUに対して、処理を実行させる命令(上述した「CALLEX」命令等)ではなく、プログラムソースファイルをROMに書き込む(遊技機の製造工程で記憶させる)ためのデータに変換する際に、使用される変換アプリケーション(通称「アセンブラ」、「コンパイラ」等と称す。)のための命令を意味する。
また、例えば、第13実施形態で用いた、図82(a)の図柄配置テーブルに上記のような、4ビットデータ取得の仕組みを適用すると、当該テーブルは、図206(B)のように定義することができる。「dREEL_ZU1」のテーブルは、図柄配置テーブルの左リールに関するデータであり、「dREEL_ZU2」のテーブルは、図柄配置テーブルの中リールに関するデータであり、「dREEL_ZU3」のテーブルは、図柄配置テーブルの右リールに関するデータである。
また、「DB」で定義される各1ビットデータは、右端にコメントがされており、どの図柄位置の図柄コードに対応するかが示されている。もちろん、このデータを用いるプログラムでは、どのエントリーのデータが、どの図柄位置の図柄コードを記憶しているかが事前に把握されている。各「DB」の定義で、「10」Hを乗じることによって上位4ビットにシフトされるデータは、図柄位置が奇数の図柄コードであり、下位4ビットは、図柄位置が偶数の図柄コードを表している。
図柄コードは、それぞれのテーブルの定義では、変数で示されているが、各変数の値(ビット列)は、テーブルの定義の下に示されている。これは、第13実施形態で用いた、図82(b)の図柄配置コード表(メインリール)に対応するものである。全部で10パターンであり、最大の値でも、10(ビット列で「1010」)であり、すべて4ビットデータとして表現できる。例えば、図柄「V」の図柄コードは1(ビット列で「0001」)、図柄「ベルB」の図柄コードは7(ビット列で「0111」)である。
なお、図206(B)に示す例では、3つのテーブル「dREEL_ZU1」、「dREEL_ZU2」、「dREEL_ZU3」が示されているが、これらを(使用領域内データ領域2102b内で連続した記憶位置の)1つのテーブルとして定義し、共通のプログラムで実行される上述の4ビットデータ取得処理で(テーブルのアドレスと選択値を指定することによって)各4ビットデータを取り出すようにすることができる。また、これらのデータと、他の種類の4ビットデータをさらに結合して、1つのテーブルとして定義することもできる(図207、図208、図211で説明するテーブルについても同じ)。
さらに、例えば、第13実施形態で用いた、図83、図84の図柄組合せ配置テーブルに上記のような、4ビットデータ取得の仕組みを適用すると、当該テーブルは、図207のように定義することができる。「dPayCnv」のテーブルは、図柄組合せテーブルにおける、13バイトの格納領域種別データごと(図柄の組合せごと)の払出枚数(3枚掛け時の払出枚数)のデータを表している。
また、「DB」で定義される各1ビットデータは、右端にコメントがされており、それぞれの払出枚数が、どの格納領域識別データに対応するかが示されている。もちろん、このデータを用いるプログラムでは、どのエントリーのデータが、どの格納領域識別データに対応する払出枚数を記憶しているかが事前に把握されている。各「DB」の定義で、「10」Hを乗じることによって上位4ビットにシフトされるデータは、格納領域識別データの奇数ビットで表される図柄の組合せに対応する払出枚数のデータであり、下位4ビットは、格納領域識別データの偶数ビットで表される図柄の組合せに対応する払出枚数のデータである。例えば、最初の「DB」で定義される1ビットデータでは、格納領域種別データの1バイト目のビット「B1」で表される図柄の組合せに対応する払出枚数を上位ビットに含み、格納領域種別データの1バイト目のビット「B0」で表される図柄の組合せに対応する払出枚数を下位ビットに含む。
またさらに、例えば、第13実施形態で、疑似BIG及び疑似REGにおいて、指示モニタに数値を表示する場合に、図96(a)に示すような内部当籤役と数値との対応関係を、本実施形態の4ビットデータ取得の仕組みを適用して、新たなテーブル(指示モニタ決定テーブルとする)として定義することが考えられる。ここで、指示モニタ決定テーブルは、図208のように定義することができる。「dNaviTbl」のテーブルは、図96(a)に示す、内部当籤役と指示モニタに表示される数値との対応関係を示している。
「DB」で定義される各1ビットデータは、右端にコメントがされており、どの内部当籤役に対応する数値であるかが示されている。もちろん、このデータを用いるプログラムでは、どのエントリーのデータが、どの内部当籤役に対応する数値を記憶しているかが事前に把握されている。各「DB」の定義で、「10」Hを乗じることによって上位4ビットにシフトされるデータは、疑似REGにおいて、対応する内部当籤役の場合に表示される数値であり、下位4ビットは、疑似BIGにおいて、対応する内部当籤役の場合に表示される数値である。なお、本実施形態では、上位4ビットを偶奇判定データの奇数とし、下位4ビットを偶奇判定データの偶数と定義したが、上位4ビットを偶奇判定データの偶数とし、下位4ビットを偶奇判定データの奇数と定義してもよい。その場合は、4ビットデータ取得処理のステップS2513の判断が逆になり、上述した各データの配置を考慮する必要がある。
以上、ここまで4ビットデータ取得処理について説明してきたが、このような4ビットデータ取得処理によって、取りうるパターンが少ないために、より小さなサイズで済むようなデータを、例えば、1バイトの領域に2つ格納するような構成をとることができる。このような構成は、容量が切迫している使用領域内データ領域2102bに対して適用することが効果的であるが、プログラムの共通化に伴う開発効率の向上やメンテナビリティの向上を目的として、また、将来的に要請される可能性のある領域の節約を目的として、使用領域外データ領域2102dに記憶されているデータ対して適用することも可能である。
[4.2ビットデータ取得処理]
次に、図209~図211を参照して、本実施形態における2ビットデータ取得処理について説明する。
メインROM2102の使用領域内データ領域2102bに記憶されるテーブルにデータを格納する場合、通常は、各データを、1バイト単位、または2バイト単位で記憶するようにプログラムが構成される。しかしながら、格納するデータが、例えば、0から3といった4通りの範囲であり、最大でも2ビットしか必要でない場合、1バイトの領域に、最大2ビットのデータを4つずつ格納するようにして、実質的に未使用となっている記憶領域を減らし、結果として、メインROM2102の容量を節約することが考えられる。
また、異なる種類のデータ群が、それぞれこのような、最大2ビットのデータである場合、これらすべてを1つのテーブルに格納し、共通のプログラムで対象となる2ビットのデータを取得するようにすれば、データの種類ごとにプログラムを作成する必要がなく、この点でも、メインROM2102の容量を節約することにつながる。なお、異なる種類のデータ群を1つのテーブルに格納した場合でも、どのエントリー(相対アドレス位置)にどの種類のどのデータが配置されるかを把握していれば、共通のプログラムによって、所望のデータを取得するように指定することができる。
図209には、1バイトの領域に最大2ビットのデータを4つ格納したテーブルから、指定したエントリーに応じて、そのデータを個別に取り出す共通サブプログラム(2ビットデータ取得処理)が示されている。
図209は、上記のような共通サブプログラム(2ビットデータ取得処理)の処理手順を示すフローチャートである。
2ビットデータ取得処理では、最初に、ステップS2531において、選択値を4で割った商をオフセット値とし、余りをシフトカウンタとする。ここで、選択値は、テーブルに記憶されたデータが、そのテーブルで何番目のデータであるかを示す値であり、いわゆる「エントリー」と同じ意味である。次に、ステップS2532において、対象データを取得する。ここで、データは、テーブルに記憶されている1バイト単位のデータであり、対象データには、2ビットデータが4つ含まれ、そのうちの1つが、取得しようとする2ビットデータである。対象データは、テーブルの先頭アドレス+オフセット値の位置にある1バイトのデータである。
次に、ステップS2533において、シフトカウンタに1加算する。ただし、加算結果が4になった場合は、0とする。次に、ステップS2534において、シフトカウンタが0か否かを判定し、0であると判定された場合は(ステップS2534のYes)、ステップS2537に進む。
一方、シフトカウンタが0でないと判定された場合は(ステップS2534のNo)、ステップS2535において、対象データを2ビット左にシフトする。この左シフト操作は、操作前に左端にあった2ビットを右端の2ビットとして対象データに戻すものである。
次に、ステップS2536において、シフトカウンタを1減算した後、ステップS2534に戻り、シフトカウンタが0になるまで、2ビットの左シフトを繰り返す。このようなフローにより、選択値(エントリー)が3、7、11といった、データの右端に位置する2ビットデータについては、左シフト操作を1回もせずにステップS2537に進むことになる。
ステップS2537では、2ビットデータを求める。取得した対象データは、上記の処理により、適宜、左シフト操作が行われている。このようなデータに対し、「03」H(すなわち、ビット列では「00000011」)との論理積(AND)を取ることによって、取得しようとする2ビットデータが求められ、その後、呼び出し元のプログラムに戻る。なお、終了記号(角丸四角形)の「RET」の表記の右側の「(2ビットデータ)」の記載は、求められた2ビットデータがAレジスタに格納(返値)されていることを意味し、呼び出し元のプログラムは、Aレジスタから2ビットデータを使用して参照/取得することができる。
次に、図209のフローチャートで説明した2ビットデータ取得処理を、図210に示す具体的な例を用いて説明する。
図210に示すように、対象のテーブルは、アドレス「1F00」Hから始まり、1バイトのデータ(データ1、データ2、データ3、・・・)を有する。この例では、データ1の第1の2ビットは選択値(エントリー)=0で、値は1、第2の2ビットはエントリー=1で、値は1であり、第3の2ビットはエントリー=2で、値は0であり、第4の2ビットはエントリー=3で、値は3である。
また、データ2の第1の2ビットは選択値(エントリー)=4で、値は2、第2の2ビットはエントリー=5で、値は1であり、第3の2ビットはエントリー=6で、値は2であり、第4の2ビットはエントリー=7で、値は3である。データ3の第1の2ビットは選択値(エントリー)=8で、値は1、第2の2ビットはエントリー=9で、値は1であり、第3の2ビットはエントリー=10で、値は3であり、第4の2ビットはエントリー=11で、値は0である。
また、データ1の先頭のアドレスは、テーブルの先頭と同じ「1F00」Hであり、データ2の先頭アドレスは、「1F01」Hであり、データ3の先頭アドレスは、「1F02」Hである。
ここで、(1)に示すように、取得しようとする2ビットデータの選択値(エントリー)を「5」とする。そうすると、(2)で示すように、商(オフセット値)=1であり、余り(シフトカウンタ)=1である。
次に(3)では、対象のデータの先頭は、テーブルの先頭アドレス「1F00」+オフセット値「1」、すなわち、「1F01」Hであり、対象のテーブルにおいてデータ2が該当する。データ2は、エントリー=4~7の4つの2ビットデータを含んでいる。
次に、(4)では、シフトカウンター=1+1=2、であり、データ2について、左方向の2ビットシフトを2回繰り返す。このような左シフト操作により、データ2において当初、第2の2ビットの位置にあったエントリー=5の値1が、データ2の右端である第4の2ビットの位置にシフトされている。そこで、シフトした後のデータと、「03」H(すなわち、ビット列「00000011」)との論理積をとると、ビット列「00000001」となり、エントリー=5に対応する右端の2ビットにおいてビット列「01」(値「1」)が取得でき、これが取得した2ビットデータとなる。
このような、2ビットデータ取得処理によって、0~3の値をとるデータが複数のエントリーに亘って数多く存在する場合に、メインROM2102上で上記のようなデータ構成のテーブルを作成することで、これらのデータを効果的に記憶することができる。
例えば、第13実施形態で用いた、図83、図84の図柄組合せ配置テーブルに上記のような、2ビットデータ取得の仕組みを適用すると、当該テーブルは、図211のように定義することができる。「dAttCnv」のテーブルは、図柄組合せテーブルにおける、13バイトの格納領域種別データごと(図柄の組合せごと)の属性のデータを表している。
また、「DB」で定義される各1バイトデータは、右端にコメントがされており、それぞれの属性が、どの格納領域識別データに対応するかが示されている。もちろん、このデータを用いるプログラムでは、どのエントリーのデータが、どの格納領域識別データに対応する属性を記憶しているかが事前に把握されている。
また各「DB」では、「40」Hを乗じることによって第1の2ビット(第1の2ビット~第4の2ビットについては、図210参照)にシフトされるデータは、格納領域識別データのビット「B7」、ビット「B3」で表される図柄の組合せに対応する属性のデータであり、「10」Hを乗じることによって第2の2ビットにシフトされるデータは、格納領域識別データのビット「B6」、ビット「B2」で表される図柄の組合せに対応する属性のデータであり、「4」Hを乗じることによって第3の2ビットにシフトされるデータは、格納領域識別データのビット「B5」、ビット「B1」で表される図柄の組合せに対応する属性のデータであり、下位2ビット(第4の2ビット)は、格納領域識別データのビット「B4」、ビット「B0」で表される図柄の組合せに対応する属性のデータである。なお、このような各1バイトデータは、例えば、上記のように、「40」H、「10」H、「4」Hを乗じたデータとそのままのデータの4つを加算することによって求められるが、このような計算は事前に行われ、こうして求められた1バイトデータの集合であるテーブルデータは、メインROM2102の使用領域内データ領域2102b等に格納されているものである。
なお、図211は、1バイトを8ビット単位で記載した例であり、「40」H、「10」H、「4」Hを乗じた場合は、例えば、図211の「dAttCnv」のテーブルの2バイト目の「DB 00000011B」なら「DB 0*40H+0*10H+0*4H+3」となり、3バイト目の「DB 01010101B」なら「DB 1*40H+1*10H+1*4H+1」となる。
例えば、最初の「DB」で定義される1ビットデータでは、格納領域種別データの0バイト目のビット「B7」で表される図柄の組合せに対応する属性を第1の2ビットとし、格納領域種別データの0バイト目のビット「B6」で表される図柄の組合せに対応する属性を第2の2ビットとし、格納領域種別データの0バイト目のビット「B5」で表される図柄の組合せに対応する属性を第3の2ビットとし、格納領域種別データの0バイト目のビット「B4」で表される図柄の組合せに対応する属性を第4の2ビットとしている。
なお、ここで、属性は、「NON」、「REP」、「FRU」、「BB」の4パターンが設定されており、それぞれビット列では、「00」、「01」、「10」、「11」として表される。
なお、本実施形態では、左方向へ2ビットシフトすることで2ビットデータを取得する方法を説明したが、右方向へ2ビットシフトする方法で同じように2ビットデータを取得するようにしてもよい。その場合は、2ビットデータ取得処理のステップS2535で「データを2ビット右シフト」とすることにともない、上述した各データの配置を考慮する必要がある。
以上、ここまで2ビットデータ取得処理について説明してきたが、このような2ビットデータ取得処理によって、取りうるパターンが少ないために、より小さなサイズで済むようなデータを、例えば、1バイトの領域に4つ格納するような構成をとることができる。このような構成は、容量が切迫している使用領域内データ領域2102bに対して適用することが効果的であるが、プログラムの共通化に伴う開発効率の向上やメンテナビリティの向上を目的として、また、将来的に要請される可能性のある領域の節約を目的として、使用領域外データ領域2102dに記憶されているデータ対して適用することも可能である。
[5.カウンタの下位アドレスを入力パラメータとした共通処理]
図212は、図191、及び図192に示した3つの処理(メダル払出・再遊技作動処理、精算実行処理、メダル払出処理)において、メダル払出処理を共通的に用いる処理の流れを概念的に表している。
図212では、メダル払出・再遊技動作処理(ステップS2281)の開始記号と終了記号(ステップS2292、RET)が、詳細処理を省略した形で示されており、さらに、精算実行処理(ステップS2293)の開始記号と終了記号(ステップ2305、RET)が、これも詳細処理を省略した形で示されている。また、精算実行処理には、メダル払出処理(ステップS2298)の開始記号が含まれており、このメダル払出処理が呼び出された場合も、上記の終了記号(ステップ2305、RET)に進む。
メダル払出・再遊技動作処理は、上記の通り、図179に示したメイン処理から呼び出され(ステップS2014)、より具体的には、単位遊技終了時のタイミングで、メダルの払い出しが行われるときに呼び出される。一方、精算実行処理は、遊技者が精算ボタンを押下した場合(メダルの受付が可能な単位遊技開始待ち状態)に、所定のプログラム(例えば、図179のメイン処理におけるメダル受付・スタートチェック処理(ステップS2003)の精算ボタン押下検出処理(精算ボタンの押下を検出するプログラム))から呼び出される。
メダル払出処理は、3つのフローにおいて呼び出される。第1のフローでは、メダル払出・再遊技動作処理から、クレジットカウンターが上限に達した場合に、クレジットから溢れた分のメダルを払出すために呼び出され、第2のフローでは、精算実行処理から、精算指示により、クレジットカウンターに係るメダルを払い出す場合に呼び出され、第3のフローでは、同じく精算実行処理から、メダル投入カウンターに係るメダルを払出す場合に呼び出される。上記のように、精算実行処理においては、所定条件下で、メダル払出処理が2回呼び出されることになる。
ここで、図212を参照して、上述した第1~第3のフローについて詳細に説明する。第1のフローは、太実線矢印で示されている。最初に、メイン処理が、メダル払出・再遊技作動処理(ステップS2281)を呼び出し、そこで、メダルの払い出し、再遊技作動に係る処理を実行し、払出枚数カウンター格納領域のアドレスを所定のレジスタにセットして、メダル払出処理(ステップS2298)を呼び出し、そこで、メダルの払い出しに係る処理を実行し、終了(ステップ2305、RET)により、呼び出し元のメイン処理に戻る。
ここで、メダル払出処理の呼び出しは、例えば、ジャンプ命令(JP)によって行われる。ジャンプ命令では、プログラムカウンタをスタック領域に保存せず、その後も、命令を実行するあいだプログラムカウンタが順次更新されるため、メダル払出処理が終了しても、呼び出し元(ジャンプ命令の次の命令)に戻ることはなく、メダル払出処理の終了(ステップS2305、RET)によって、メイン処理の、メダル払出・再遊技動作処理を呼び出した命令に戻り、その次の命令が実行されることになる。
一方、コール命令(CALL)は、呼び出した命令のプログラムカウンタをスタック領域に保存し、呼び出した処理が終了した場合は、呼び出し元に戻り、スタック領域に保存したプログラムカウンタの次の命令が実行される。
第2のフローは、点線矢印で示されている。最初に、メイン処理におけるメダル受付・スタートチェック処理の精算ボタン押下検出処理が、精算ボタンの押下に応じて、精算実行処理(ステップS2293)を呼び出して、精算に係る処理を実行し、そこで、クレジットカウンター格納処理のアドレスを所定のレジスタにセットして、メダル払出処理(ステップS2298)をコール命令(CALL)で呼び出し、そこで、メダルの払い出しに係る処理を実行し、終了(ステップ2305、RET)により、呼び出し元に戻る。
第3のフローは、一点鎖線矢印で示されている。第2のフローで、呼び出し元に戻った後、次の命令に進み、そこで、メダル投入カウンター格納領域のアドレスを所定のレジスタにセットして、ふたたびメダル払出処理(ステップS2298)を実行し、そこで、メダルの払い出しに係る処理を実行し、終了(ステップ2305、RET)により、精算実行処理の呼び出し元の精算ボタン押下検出処理に戻る。
図212に示したように、メダル払出処理は、この処理が呼び出される直前に、3種類のメダルカウンターの格納領域が所定のレジスタにそれぞれセットされる。このような処理によって、メダル払出処理が、それぞれのメダルカウンターの数のメダルを払い出す処理として、共通的に用いることができ、その結果、メダルカウンターごとにメダル払出処理を記述する必要がなく、メインROM2102の使用領域内プログラム領域2102aの容量を節約することができる。
図213は、図212で説明したメダル払出処理を呼び出す際に、各メダルカウンターの格納領域がどのようにセットされ、その結果、どのように、各メダルカウンターの格納領域が参照されるかを示した図である。
共通処理であるメダル払出処理は、例えば、DEレジスタ、又はHLレジスタに、各メダルカウンターの格納領域の下位アドレス(本実施形態では、2バイトアドレスのうち、下位1バイト)を呼び出し側のプログラムから受け取り、そのレジスタに所定の上位アドレスをセットして、各メダルカウンターの格納領域のアドレスを特定し、メインRAM2103の使用領域内作業領域2103aから、各メダルカウンターを参照して、それぞれのメダル数を取得し、取得したメダル数の払い出しを行う(メダル払出枚数チェック処理(ステップS2302)等の処理)。
例えば、呼び出し側では、払出枚数カウンターについての払出処理を行おうとする場合、DEレジスタに、払出枚数カウンターの格納領域の下位アドレス「20」Hを、入力パラメータとして設定し、メダル払出処理を呼び出す。そうすると、メダル払出処理では、払出枚数カウンターに係る払出処理であることが分かり、例えば、DEレジスタの上位バイトに「F0」Hをセットして「F020」Hとし、これをアドレスとして、使用領域内作業領域2103aで払出枚数カウンターを参照する(例えば、「(LD A,DE)」のコードで参照する)。この例では、「F020」Hのアドレス位置に記憶されている1バイトの払出枚数カウンターには、メダル枚数「15」が記憶されている。
なお、ここで、DEレジスタの上位ビットに「F0」Hをセットしたが、これは呼び出し側のプログラムと呼び出されるメダル払出処理のプログラムとの間で予め決められている設定である。このような設定によって、入力パラメータでは、「F0」Hの値を入力パラメータとしてメダル払出処理のプログラムに送らなくて済み、その分、呼び出し側プログラムでのロード命令等のサイズが小さくなり、ひいては、メインROM2102の使用領域内プログラム領域2102aの容量節約につながる。なお、ここでは、「F0」Hといった固定値を設定しているが、入力パラメータとして受け取った下位アドレスの値に応じて、上位アドレスを変化させてもよい。例えば、下位アドレスが「80」Hより小さい場合は、上位アドレスとして「F1」Hを用い、下位アドレスが「80」H以上の場合は、上位アドレスとして「F0」Hを用いるといった方法を採用することができる。
クレジットカウンターの場合も同様であり、まず、DEレジスタに、クレジットカウンターの格納領域の下位アドレス「40」Hを、入力パラメータとして設定し、メダル払出処理を呼び出す。そうすると、メダル払出処理では、クレジットカウンターに係る払出処理であることが分かり、例えば、DEレジスタの上位ビットに「F0」Hをセットして「F040」Hとし、これをアドレスとして、使用領域内作業領域2103aでクレジットカウンターを参照する(例えば、「(LD A,DE)」といったコードで値を参照する)。この例では、「F040」Hのアドレス位置に記憶されている1バイトのクレジットカウンターには、メダル枚数「42」が記憶されている。
メダル投入カウンターの場合も同様である。まず、DEレジスタに、メダル投入カウンターの格納領域の下位アドレス「60」Hを、入力パラメータとして設定し、メダル払出処理を呼び出す。そうすると、メダル払出処理では、メダル投入カウンターに係る払出処理であることが分かり、例えば、DEレジスタの上位ビットに「F0」Hをセットして「F060」Hとし、これをアドレスとして、使用領域内作業領域2103aでメダル投入カウンターを参照する(例えば、「(LD A,DE)」のコードで参照する)。この例では、「F060」Hのアドレス位置に記憶されている1バイトのメダル投入カウンターには、メダル枚数「2」が記憶されている。
上記のように、メダル払出処理では、払出枚数を入力パラメータとして受け取り、そこで把握される払出枚数について払出処理を行うようになっており、本実施形態では、この処理の呼び出し時に、払出枚数カウンター、クレジットカウンター、メダル投入カウンターのいずれかを入力パラメータとして受け取り、受け取ったカウンターの数を払出枚数とする。また、このとき、入力パラメータは、各メダルカウンターを格納している(使用領域内作業領域2103aにおける)アドレスの下位アドレス(例えば、2バイトで示されるアドレスの下位1バイト(8ビット))を用いるため、アドレスの上位、下位をすべて指定するよりも、ロード命令等のサイズを小さくすることができ、このことは、メインROM2102の使用領域内プログラム領域2102aの容量節約につながる。また、このようなパラメータの受け渡しで、メダル払出処理を共通処理として用いるために、メダルカウンターごとにメダルを払い出す処理を記述しなくてもよいので、この点でも、使用領域内プログラム領域2102aの容量を節約することができる。
[6.使用領域外RAMエリアのクリア開始アドレス決定方法]
図181を参照するとわかるように、遊技機の電源が投入されてCRC検査処理(使用領域外)が行われ、そこで、CRC異常が検出された場合は、遊技復帰状態格納領域に「遊技復帰不可能状態1(CRC異常)」がセットされ、電断発生フラグがオンでない場合(すなわち、電断割込み処理が正常に行われていない場合)は、遊技復帰状態格納領域に「遊技復帰不可能状態2(電断発生異常)」がセットされ、それ以外の場合は、遊技復帰状態格納領域に「遊技復帰可能状態(正常)」がセットされる。
そして、図180を参照すると、設定変更を行うための操作が行われている場合のみ(ステップS2035のYes)、メインRAM2103の初期化が行われる(指定RAM初期化処理(ステップS2036))。また、この初期化が行われる前に、上述した遊技復帰状態格納領域が、「遊技復帰不可能状態1(CRC異常)」又は「遊技復帰不可能状態2(電断発生異常)」である場合、または、遊技復帰不可能エラーフラグに「復帰不可」を表すデータがセットされていた場合は、RAM初期化アドレスに、使用領域内RAMエリア2203aに係る「RAM異常発生時クリアアドレス」がセットされ、遊技復帰状態格納領域が、「遊技復帰可能状態(正常)」である場合、且つ、遊技復帰不可能エラーフラグに「復帰可」を表すデータがセットされていた場合は、RAM初期化アドレスに、使用領域内RAMエリア2203aに係る「設定変更時クリアアドレス」がセットされ、そこで、図185に示す指定RAM初期化(ステップS2146)に進むと、RAM初期化アドレスが開始アドレス格納領域に保存され、このアドレスに基づいて、まずは、使用領域外RAM初期化処理(使用領域外)(ステップS2150)が行われる。
図186には、使用領域外RAM初期化処理(使用領域外)のフローが記載されているが、このときは、RAM初期化アドレスに、使用領域内RAMエリア2203aに係る「RAM異常発生時クリアアドレス」か、使用領域内RAMエリア2203aに係る「設定変更時クリアアドレス」がセットされている。ここで、使用領域外RAM初期化処理(使用領域外)は、開始アドレス格納領域に保存されたRAM初期化アドレスの下位アドレス(例えば、全2バイトのうち、下位1バイト)を記憶判定領域に格納されている下位1バイトが、使用領域内RAMエリア2203aに係る「RAM異常発生時クリアアドレス」の下位アドレスの場合は、RAM異常発生時使用領域外クリアアドレスを初期化開始アドレスとして使用領域外RAM初期化を行う(ステップS2183)。すなわち、ここでは、使用領域内RAMエリア2203aに係るクリアアドレスがなにかを下位アドレスによって判定し、初期化開始アドレスを、使用領域外RAMエリア2203bのクリアアドレスに設定したのである。
同様に、記憶判定領域に格納されている下位1バイトが、使用領域内RAMエリア2203aに係る「設定変更時クリアアドレス」の下位アドレスの場合は、設定変更時クリアアドレスを初期化開始アドレスとして使用領域外RAM初期化を行い、記憶判定領域に格納されている下位1バイトが、使用領域内RAMエリア2203aに係る「BB(特賞)終了時クリアアドレス」の下位アドレスの場合は、設定変更時クリアアドレスを初期化開始アドレスとして使用領域外RAM初期化を行い、その他の場合は、1遊技終了時クリアアドレスを初期化開始アドレスとして使用領域外RAM初期化を行う。
このような判定は、例えば、使用領域内RAMエリア2203aに係る初期化アドレス(RAM初期化アドレス)の下位1バイト(すなわち、記憶判定領域に格納される下位アドレス)と、使用領域外RAMエリア220bに係る初期化開始アドレスとを対応付けた対応データを参照することによって行うことができる。また、この場合、使用領域外RAMエリア2203bに係る初期化開始アドレスの上位1バイトが、「F2」といった固定値であれば、こちらアドレスについてもの下位1バイトを記憶するだけでよい。また、図186に示す例では、1遊技終了時使用領域クリアアドレスをセットするのは、それ以前にどのアドレスにも一致しなかった場合であるから、上記の対応データとして、1遊技終了時に係る使用領域クリアアドレスについての対応関係を保持しておく必要はない。対応データは、例えば、使用領域内データ領域2102bに記憶されている。
その後、図185に戻って、使用領域内RAM初期化(ステップS2151)を行うが、このときは、初期化開始アドレスとしてセットされている(RAM初期化アドレスである)使用領域内RAMエリア2203aに係る「RAM異常発生時クリアアドレス」か、使用領域内RAMエリア2203aに係る「設定変更時クリアアドレス」等が用いられる。
その後、図180に戻って、設定変更処理(ステップS2037)を行うと、RAM初期化アドレスに、使用領域内RAMエリア2203aに係る「設定変更時クリアアドレス」がセットされ(ステップS2038)、その後、送信待機&RAM初期化処理(ステップS2039)を呼び出すと、図185の送信待機&RAM初期化処理(ステップS2141)から処理を開始し、最初に未送信データの取得(ステップS2142~ステップS2145)を行った後、再度、指定RAM初期化処理(ステップS2146)からの処理を開始する。今回は、RAM初期化アドレスに、使用領域内RAMエリア2203aに係る「設定変更時クリアアドレス」がセットされている場合しかないので、使用領域外RAM初期化処理(使用領域外)(ステップS2150)で、使用領域外に関しては、設定変更時クリアアドレスを初期化開始アドレスとして使用領域外RAM初期化を行い、使用領域内に関しては、(ステップS2151)、使用領域内RAMエリア2203aに係る「設定変更時クリアアドレス」が用いられる。
その他、図179に示したメイン処理から、BB(特賞)遊技数チェック処理(ステップS2131)が呼び出され、BB(特賞)作動終了と判定された場合に、RAM初期化アドレスにBB(特賞)終了時クリアアドレスがセットされ、その後、上記と同様に、そのアドレスの下位アドレスを記憶判定領域に格納し、この下位1バイトに基づいて、BB(特賞)終了時使用領域外クリアアドレスがセットされて、使用領域外RAM初期化が行われ、その後、RAM初期化アドレスのBB(特賞)終了時クリアアドレスを用いて、使用領域内RAM初期化が実行される。
また、図179に示す遊技終了時メイン側演出制御処理(ステップS2016)においてRAM初期化アドレスに1遊技終了時クリアアドレスがセットされ、その後、上記と同様に、そのアドレスの下位アドレスを記憶判定領域に格納し、この下位1バイトに基づいて、1遊技終了時使用領域外クリアアドレスがセットされて、使用領域外RAM初期化が行われ、その後、RAM初期化アドレスの1遊技終了時クリアアドレスを用いて、使用領域内RAM初期化が実行される。
図214には、上述した各クリアアドレスの概要が示されている。メインRAM2103の使用領域内作業領域2103aに関しては、上記のように、RAM初期化アドレスにセットされる、「RAM異常発生時クリアアドレス」、「設定変更時クリアアドレス」、「BB(特賞)終了時クリアアドレス」、「1遊技終了時クリアアドレス」のアドレス位置が実線矢印により指示されている。また、使用領域内RAMエリア2203aに関しては、クリアエンドアドレスが固定的に設定されており、上記各クリアアドレスから、使用領域内スタック領域2103bを含み、このクリアエンドアドレスまでが初期化の範囲となる。
クリアエンドアドレスは、例えば、使用領域内スタック領域2103bの最初のアドレス(アドレス値としては最も大きい値、2バイト分)を初期化しないように設定される。ここには、呼び出し元のプログラムのプログラムカウンタが記憶されており、RAM初期化の後に、実行中のプログラムから呼び出し元のプログラムに戻る必要があるためである。
メインRAM2103の使用領域外作業領域2103cに関しては、上記のように、RAM初期化アドレスの下位アドレスに基づいて変換された、「RAM異常発生時使用領域外クリアアドレス」、「設定変更時使用領域外クリアアドレス」、「BB(特賞)終了時使用領域外クリアアドレス」、「1遊技終了時使用領域外クリアアドレス」のアドレス位置が点線矢印により指示されている。なお、各クリアアドレスの名称は、使用領域内のクリアアドレスを代用し、表示を省略する。また、使用領域外RAMエリア2203bに関しても、クリアエンドアドレスが固定的に設定されており、上記各クリアアドレスから、このクリアエンドアドレスまでが初期化の範囲となる。なお、ここでは、使用領域外スタック領域2103dは、初期化の対象になっていないが、この領域をクリアの対象に含めるようにしてもよい。この領域は、遊技に関係するデータを記憶しておらず、本実施形態では、クリアの対象外としている。
メインRAM2103の使用領域内作業領域2103aに係るクリアアドレスは、図214に示すように、それぞれ異なるアドレス位置に設定されている。一方、メインRAM2103の使用領域外作業領域2103cに係るクリアアドレスは、図214に示すように、一部で同じアドレス位置に設定されているが、すべて異なるアドレス位置にしてもよい。なお、本実施形態では、使用領域内作業領域2103aに係るクリアアドレスの下位アドレスに応じて、対応する使用領域外作業領域2103cに係るクリアアドレスを決定しているので、使用領域内作業領域2103aに係るクリアアドレスに同じアドレスが含まれていたり、下位アドレスが同じ値とならないように設定する必要がある。
また、メインRAM2103の使用領域内作業領域2103aの先頭や使用領域外作業領域2103cの先頭には、どの状況においても初期化されない、非クリア領域が設定される。この領域には、RAMが初期化される場合であっても保持すべきデータが格納される。
このような本実施形態の構成によって、使用領域内RAMエリア2203aに係るRAM初期化のクリアアドレス(クリア開始アドレス)を、使用領域外RAMエリア2203bに係るRAM初期化のクリアアドレス(クリア開始アドレス)の選択条件にしているので、使用領域外RAMエリア2203bに係るRAM初期化のクリアアドレスを、遊技機の状態に応じて選択する個々の処理条件プログラムを作成する必要がなくなり、結果的に、メインROM2102の容量の節約につながる。
また、使用領域外RAMエリア2203bのクリア処理を完全に独立させることができるので、他の規格のためのプログラム作成やメンテナンスが容易になる。
[7.実際の遊技、及び疑似遊技における回胴停止制御処理の共通化]
本実施形態では、第1実施形態と同様に、疑似遊技が行われるように構成されている。疑似遊技は、第1実施形態に関して説明したように、予め定められた実行条件が成立した場合に、演出の実行中において擬似的な遊技を行うようにした演出である。また、疑似遊技においては、ストップボタン(例えば、第1実施形態のストップボタン8L、8C、8Rに対応するストップボタン)を用いた停止操作も、通常の遊技と同様に受け付けられ、特に、ストップボタンの操作を監視する処理は、通常の遊技の場合と同じである。
そこで、本実施形態では、通常の遊技におけるストップボタン入力監視処理と、疑似遊技におけるストップボタン入力監視処理とを共通化する(すなわち、同一のサブルーチンで処理する)。これによって、プログラム全体の容量を小さくすることができ、結果的に、メインROMのプログラム領域を節約することができる。また、上記の共通処理をサブルーチンとすることで、プログラムの構成が簡潔になり、その結果、プログラムの開発効率や、メンテナビリティを向上させることができる。
本実施形態のストップボタン入力監視処理は、有効なストップボタンの押下があったか否かを判定し、有効な押下があった場合は、呼び出し元のプログラムに、有効な押下があったことを示すデータを提供し、また、ストップボタンの状態情報等を更新する。
なお、このようなストップボタン入力監視処理は、通常の遊技においては、例えば、第1実施形態のメイン処理(図23)で呼び出されるリール停止制御処理(図29)のステップS113の判定処理に概ね対応するものであり、そこで、有効なストップボタンの押下があったか否かを判定する。本実施形態のストップボタン入力監視処理は、後で、フローチャートにより詳細に説明するが、本実施形態に適用した例を抜き出して示したものであるため、上述した、第1実施形態のリール停止制御処理の上記判定処理として、そのまま組み込むことができるとは限らない。後述する本実施形態のストップボタン入力監視処理は、本願の技術的思想を説明するために例示するものである。
また、上述した本実施形態のストップボタン入力監視処理は、疑似遊技においては、例えば、第2実施形態の疑似遊技中処理(図46)で呼び出される通常疑似遊技中処理(図47)のステップS1063、S1064の各処理や、第2実施形態の疑似遊技中処理(図46)で呼び出されるリール演出後疑似遊技中処理(図49)のステップS1106の判定処理に概ね対応するものであり、また、第3実施形態の通常疑似遊技中処理(図57)のステップS1251の判定処理や、ストップボタン操作受付処理(図58)のステップS1262の判定処理に概ね対応するものであり、そこで、有効なストップボタンの押下があったか否かを判定する。本実施形態のストップボタン入力監視処理は、後で、フローチャートにより詳細に説明するが、本実施形態に適用した例を抜き出して示したものであるため、上述した、第2実施形態の通常疑似遊技中処理、リール演出後疑似遊技中処理や、第3実施形態の通常疑似遊技中処理のなかに、そのまま組み込むことができるとは限らない。後述する本実施形態のストップボタン入力監視処理は、本願の技術的思想を説明するために例示するものである。
図215には、本実施形態のストップボタン入力監視処理のフローチャートが示されている。この処理では最初に、ステップS2551において、ストップボタン入力状態格納領域のアドレスを所定のレジスタにセットする。これは、図195の定期割込み処理の入力ポート処理(ステップS2362)で入力した、ストップボタンの入力ポートの状態を格納する入力ポート格納領域1(メインRAM2103内の領域)のアドレスを(例えば、HLレジスタ)にセットするものである。
次に、ステップS2552において、入力ポートオンエッジデータを取得する。ここでは、図195の定期割込み処理の入力ポート処理(ステップS2362)で入力した、ストップボタンの入力ポートエッジ状態を格納する入力ポート格納領域0(メインRAM2103内の領域)のアドレスを(例えば、DEレジスタ)にセットする。
次に、ステップS2553において、ステップS2551で取得したデータとステップS2552で取得したデータに論理和演算を施し、その演算結果から、有効なストップボタン入力のデータを取得する。有効なストップボタン入力は、チャタリングでない押下があり、押下に対応する回胴が回転中であることが条件である。複数のストップボタンが同時に押下された場合は、左側のストップボタンを優先する(例えば、第1実施形態では、ストップボタン8L、8C、8Rの順で優先される)。また、第1回胴停止、かつ第2回胴回転中で、ストップボタン8L、8Cを同時に押下した場合、ストップボタン8Lが優先され、ストップボタン8Cは無効とされる。
次に、ステップS2554において、有効な押下入力か否かを判定し、有効でない場合(ステップS2554のNo)、判定結果「無効」を示すデータを保持して処理を終了する。有効である場合(ステップS2554のYes)、以下で、取得した有効な押下のストップボタンに係る情報に対応するストップボタンの情報と、ストップボタンの動作状態情報を取得する。
すなわち、ステップS2555において、第1回胴制御データ格納領域アドレスを所定のレジスタにセットし、ステップS2556において、ストップボタン作動ビットを所定のレジスタにセットし、ステップS2557において、上記アドレスを1リール分更新し、ステップS2558において、ストップボタン作動ビットを1ストップボタン分更新し、ステップS2559において、取得したストップボタン入力から有効/無効情報を抽出する。
次に、ステップS2560において、有効情報か否かを判定し、有効情報でなければ(ステップS2560のNo)、ステップS2557に戻り、有効情報であれば(ステップS2560のYes)、ストップボタンの状態情報等を更新する。
すなわち、ステップS2561において、ストップボタン入力状態格納領域のストップボタン情報を更新し、ステップS2562において、ストップボタン作動状態格納領域に作動状態を格納し、ステップS2563において、ストップボタン作動カウンタを1減算する。その後、判定結果「有効」を示すデータを保持して処理を終了する。
このような構成のストップボタン入力監視処理は、通常の遊技、及び疑似遊技で個別に呼び出され、ストップボタン入力状態格納領域、ストップボタン作動状態格納領域、及びストップボタン作動カウンターは、通常の遊技、及び疑似遊技の両方で使用するため、処理を共有することができる。
[8.バックアップ生成、及びバックアップ復帰における共通処理]
図216に示した共通情報バックアップ生成処理のうち、共通情報バックアップの生成に係る処理は、例えば、上述した第4実施形態のバックアップ処理(図172のステップS4602)に概ね該当する。なお、図216に示した共通情報バックアップの生成に係る処理は、本実施形態で実現される処理を示したものであるため、上述した、第4実施形態のバックアップ生成処理として、そのまま組み込むことができるとは限らない。ここで説明する共通情報バックアップ生成処理は、本願の技術的思想を説明するために例示するものである。
図216に示される、共通情報バックアップの生成に係る処理は、例えば、図172に示した第4実施形態のレバーオン時AT関連処理に対応する本実施形態の処理で実行される。レバーオン時AT関連処理では、最初にペナルティの影響を受けない処理を実行し、次に、ペナルティがあった場合に各種情報(AT関連パラメータのカウンタやフラグ)の更新をキャンセルするために、各種情報の元の情報を記憶しておくバックアップ処理を実行し、その後、レバーオン時AT関連処理では、レバーオン時の各種AT関連抽籤、及びレバーオン時のAT関連抽籤結果に応じた各種情報の更新を行う。ここで、各種情報は、後述する本実施形態の「共通情報格納領域」に記憶されたデータに対応し、バックアップ情報は、後述する本実施形態の「共通情報バックアップ格納領域」に記憶されたデータに対応する。
なお、レバーオン時AT関連処理は、第1実施形態のメイン処理の遊技開始時状態制御処理(図23のステップS6)において実行される処理であり、この処理は、本実施形態におけるメイン処理の遊技開始時状態制御処理(図179のステップS2006)に対応する。遊技開始時状態制御処理では、スタートレバーが操作されたときに、(第4実施形態の)図172に示されるような「レバーオン時AT関連処理」が行われる。また、上述のように、AT状態では、有利な停止操作態様が報知手段(例えば、第1実施形態における報知モニタやメイン表示装置210に対応する装置)に報知される。
図216に示した共通情報バックアップ復帰処理、及び図217に示した共通情報復帰処理のうち、共通情報の復帰に係る処理は、例えば、上述した第4実施形態の処理(図173のステップS4624(バックアップされた情報を各種カウンタ、フラグに代入する処理、すなわち、共通情報バックアップ格納領域のデータを共通情報格納領域に戻す処理))に該当する。なお、図216、図217に示した共通情報バックアップの復帰に係る処理は、本実施形態で実現される処理を示したものであるため、上述した、第4実施形態のバックアップ復帰処理として、そのまま組み込むことができるとは限らない。ここで説明する共通情報復帰処理は、本願の技術的思想を説明するために例示するものである。
図217に示される、共通情報復帰処理は、例えば、図173に示した第4実施形態の全停止時AT関連処理に対応する本実施形態の処理で呼び出される。全停止時AT関連処理では、全リールが停止したときに、全停止時の各種AT関連抽籤を実行した後、全停止時のAT関連抽籤結果に応じた各種情報(カウンタやフラグ等)の更新を行い、ここで、所定のペナルティ条件が成立した場合に、更新された上述の各種情報がバックアップ情報のデータに書き戻され、各種情報の更新(すなわち、図172に示したレバーオン時のAT関連抽籤結果に応じた更新と、全停止時のAT関連抽籤結果に応じた更新)がキャンセルされる。ここで、各種情報は、後述する本実施形態の「共通情報格納領域」に記憶されたデータに対応し、バックアップ情報は、後述する本実施形態の「共通情報バックアップ格納領域」に記憶されたデータに対応する。
したがって、ここでは、各種情報のキャンセルは、図172に示したような、バックアップ処理(ステップS4602)以降に更新された各種情報の内容(すなわち、図172のステップS4603、ステップS4604、図173のステップS4622で更新された各種情報)が、ステップS4602でバックアップしたデータの状態に戻されることになる。
なお、第4実施形態の全停止時AT関連処理(図173)は、第4実施形態のメイン処理の遊技終了時状態制御処理(図23のステップS15)において実行される処理であり、この処理は、本実施形態におけるメイン処理の遊技終了時状態制御処理(図179のステップS2015)に対応する。
図216には、共通情報バックアップ生成処理の処理手順を説明するためにフローチャートが示されている。この処理では、最初に、共通情報バックアップ生成に関する設定を所定のレジスタにセットする(ステップS2581)。その後、ステップS2584において、次疑似遊技選択演出番号をクリアし、ステップS2585で、共通情報バックアップ格納領域のアドレス(すなわち、共通情報格納領域に記憶されているデータをバックアップする領域)を、例えば、HLレジスタにセットし、ステップS2586において、共通情報格納領域のアドレスを、例えば、DLレジスタにセットする。
共通情報格納領域は、この例ではバックアップ対象(データ復帰対象)であり、例えば、上述した第4実施形態と同様に、AT関連パラメータ(AT関連処理が行われた結果として更新され得る各種情報(カウンタやフラグ等))が含まれ、このAT関連パラメータの一部の例が、図171に示されている。
次に、ステップS2587において、共通情報格納領域のデータ長を所定のレジスタにセットし、ステップS2588において、バックアップ復帰かバックアップかを判定する。バックアップ復帰でない(すなわち、バックアップ生成である)場合は(ステップS2588のNo)、ステップS2589で共通情報バックアップ格納領域と共通情報格納領域のアドレスを入れ替える。
ステップS2589の後、及びステップS2588においてバックアップ復帰であると判定された場合は(ステップS2588のYes)、いずれも、ステップS2590に進み、そこで、転送元のアドレスで示される格納領域のデータを、転送先のアドレスで示される格納領域に転送する。
ここでは、上記のように、メイン処理の遊技開始時状態制御処理(図179のステップS2006)で呼び出された共通情報バックアップ生成処理であるため、ステップS2588でのバックアップ復帰かバックアップかの判定はNoとなり、ステップS2589でアドレスの入れ換えが行われる。そして、ステップS2590の転送処理では、転送元のアドレスが共通情報格納領域のアドレス、転送先のアドレスが共通情報バックアップ格納領域のアドレスとなり、この処理によって、AT関連パラメータのバックアップが取得される。
また、後述する図217に示す共通情報復帰処理のステップS2617から共通情報バックアップ復帰処理がAレジスタを引数として呼び出されると、図216のステップS2582の処理が開始され、この処理は、復帰ありか否か(すなわち、バックアップ判定値(Aレジスタ)=0か否か)を判定する。この処理で、復帰あり(Aレジスタ=0)と判定された場合(ステップS2582のYes)、上述したステップS2583に進む。復帰なし(Aレジスタ≠0)と判定された場合(ステップS2582のNo)、処理を終了する。
ステップS2582でYesの判定となった場合、上述したステップS2583に進み、上記と同様の処理を行うが、今回は、共通情報復帰処理からの処理であるため、ステップS2588でのバックアップ復帰かバックアップかの判定はYesとなり、ステップS2589でアドレスの入れ換えは行われない。そして、ステップS2590の転送処理では、転送元のアドレスが共通情報バックアップ格納領域のアドレス、転送先のアドレスが共通情報格納領域のアドレスとなり、この処理によって、AT関連パラメータのバックアップ復帰が行われる。
図217には、共通情報復帰処理の処理手順を説明するためにフローチャートが示されている。この処理では、共通情報バックアップ復帰処理を行うか否か、すなわち、ペナルティ条件が成立するかしないかが判定される。なお、このような判定は、上述した第4実施形態で、図173のステップS4623に関連して説明した条件と同様のものである。
最初に、ステップS2611において、有利区間中である(すなわち、非有利区間中でない)場合(ステップS2611のYes)、これが、ペナルティ条件の1つであり、ステップS2612に進む。有利区間中でなければ(ステップS2611のNo)、処理を終了する。次に、ステップS2612において、第1回胴が第1停止か否かを判定する。第1回胴(例えば、リール3L)が第1停止でない(すなわち、第1停止操作として、中リール3C、又は右リール3Rに対する停止操作(変則押し)が行われている)場合(ステップS2612のNo)、これが、ペナルティ条件の1つであり、ステップS2613に進む。第1回胴が第1停止である場合(ステップS2612のYes)、ステップS2617に進み、この場合、バックアップ判定値=出玉遊技状態フラグで、このとき出玉遊技状態フラグは取得されていないので、Aレジスタに0以外の値がセットされ、ステップS2617の共通情報バックアップ復帰処理に進むと、実質的なバックアップ復帰処理は行われずに処理は終了する。
ステップS2613では、出玉遊技状態フラグを取得する。出玉遊技状態フラグにより、どのような出玉状態であるかが把握できる。例えば、第4実施形態の例では、「疑似BIG」、「疑似REG」、「疑似BIG(ED)」といった疑似ボーナスや、図81に示す3BB遊技状態といった状態を把握することができる。ここで、ステップS2614において、取得した出玉遊技状態フラグが何れかのボーナス状態か否かを判定する。何れかのボーナス状態である場合は(ステップS2614のYes)、ステップS2617の共通情報バックアップ復帰処理に進むが、ここでは、例えば、出玉遊技状態フラグの値に応じて、バックアップ復帰処理が行われるか否かが決定される。例えば、Aレジスタに出玉遊技状態フラグの値がセットされ、その内容が0にセットされれば、ペナルティ条件が成立し、バックアップ復帰処理が行われる。
何れのボーナス状態でもない場合は(ステップS2614のNo)、ステップS2615に進み、内部当籤役が判定対象役か否かを判定する。判定対象役でない場合は(ステップS2615のNo)、ステップS2617に進む。ここでは、Aレジスタに0以外の値がセットされ、ステップS2617で共通情報バックアップ復帰処理を呼び出した場合、実質的なバックアップ復帰処理は行われずに処理は終了する。
判定対象役である場合は(ステップS2615のYes)、ステップS2616において、内部当籤役に応じて、バックアップ判定値を取得する。すなわち、内部当籤役によって、ペナルティ条件を満たすか否かが判定される。なお、バックアップ判定値には、復帰あり(Aレジスタ=0)、または復帰なし(Aレジスタは0以外)を表すデータが記憶される。次に、ステップS2617に進み、そこで、図216の共通情報バックアップ復帰処理をAレジスタを引数として呼び出し、処理を終了する。また、図216の共通情報バックアップ復帰処理では、Aレジスタが0の場合に、バックアップ復帰処理を行う。
ステップS2611~ステップS2615の判定は、ペナルティ条件に関するものであり、このペナルティ条件を満たす場合に、バックアップ復帰処理が行われ、各種情報の更新が元に戻される。上記のように、ペナルティ条件は、有利区間中か否か、第1回胴の停止態様、ボーナス状態、及び内部当籤役に応じて決定される。
ここで、図218を参照して、本実施形態における共通情報バックアップ生成処理と、共通情報バックアップ復帰処理について、概要を説明する。
図218(A)は、共通情報バックアップ復帰処理におけるバックアップ復帰処理(いわゆるリストア処理)の概要を示したものである。左側に示すメインRAM2103では、使用領域内作業領域2103aのアドレス「F020」Hから長さL1に亘って共通情報が記憶されており、左斜め下方向の斜線で網掛けされた領域が、共通情報格納領域である。また、アドレス「F020」Hは、DEレジスタに記憶される。一方、使用領域内作業領域2103aのアドレス「F030」Hから長さL1に亘っては、以前のバージョンの共通情報である、共通情報バックアップが記憶されており、右斜め下方向の斜線で網掛けされた領域が、共通情報バックアップ格納領域である。また、アドレス「F030」Hは、HLレジスタに記憶される。
このようなメインRAM2103の状況で(1)に示す転送命令を実行すると、HLレジスタに記憶されているアドレスから長さL1の領域が、DEレジスタに記憶されているアドレスを先頭とした領域に転送される。その結果、右側に示すようなメインRAM2103の状況になる。すなわち、共通情報のデータが、共通情報バックアップのデータに書き換えられる。
この転送命令は、例えば、図216に示すステップS2590の処理に対応する。
図218(B)は、共通情報バックアップ生成処理におけるバックアップ生成処理(いわゆるバックアップ処理)の概要を示したものである。左側に示すメインRAM2103では、使用領域内作業領域2103aのアドレス「F020」Hから長さL1に亘って共通情報が記憶されており、格子状の斜線で網掛けされた領域が、共通情報格納領域であり、図218(A)における状態から、データの更新がされたことを表している。
一方、使用領域内作業領域2103aのアドレス「F030」Hから長さL1に亘っては、図218(A)でバックアップ復帰に用いたバージョンの共通情報が記憶されており、右斜め下方向の斜線で網掛けされた領域が、共通情報バックアップ格納領域である。
このようなメインRAM2103の状況で(1)に示すエクスチェンジ命令を実行すると、HLレジスタに記憶されているアドレスとDEレジスタに記憶されているアドレスの入れ換えが行われる。そうすると、図218(A)とは逆に、アドレス「F020」Hは、HLレジスタに記憶され、また、アドレス「F030」Hは、DEレジスタに記憶される。
さらに、ここで、(2)の転送命令を実行すると、HLレジスタに記憶されているアドレスから長さL1の領域が、DEレジスタに記憶されているアドレスを先頭とした領域に転送される。その結果、右側に示すようなメインRAM2103の状況になる。すなわち、共通情報バックアップのデータが、共通情報のデータに書き換えられる。
このエクスチェンジ命令は、例えば、図216に示すステップS2589の処理に対応し、転送命令は、例えば、図216に示すステップS2590の処理に対応する。転送命令は、図218(A)と図218(B)で、データの転送方向が逆であるが、図218(B)では、スエクスチェンジ命令によりレジスタの値入れ換えられているからであり、コード自体は同じである。
上記のように、遊技開始時状態制御処理(ステップS2006)において実行される図216の共通情報バックアップ生成処理で、各種情報に関するバックアップが取得され、遊技終了時状態制御処理(ステップS2015)において実行される図217の共通情報復帰処理で、各種情報に関して取得されたバックアップにより、各種情報が遊技開始時の状態に戻される。ただし、各種情報は、上述したペナルティ条件が成立した場合に、遊技終了時において各種情報の更新をキャンセルすべく、バックアップ復帰処理を行う。
また、共通情報復帰処理は、ペナルティ条件の判定を除いたほとんどの処理を、共通情報バックアップ生成処理と共有しており、次の疑似遊技演出番号のクリア、各格納領域アドレスのセット、格納領域の長さのセット等は共通化されており、データの転送を行う際には、共通情報復帰処理と共通情報バックアップ生成処理とで、格納領域アドレスを入れ替えることによってデータの転送方向を逆にしている。
こうしたプログラムの共通化によって、メインROMのプログラム領域の容量が圧迫されることを軽減することができる。また、このように、プログラムの共通化を進めることで、プログラムの構成や記述をより簡潔なものとすることができ、当該プログラムの開発効率やメンテナビリティを向上させることができる。
[9.遊技復帰不可能エラーの検出]
図183に示されている遊技復帰不可能エラー処理(使用領域外)は、この処理が呼び出された場合に、割込み禁止の設定を行った後、メダル投入を禁止し、情報表示装置(7セグLED)に、遊技復帰不可能エラーである旨の表示を行い、その後、無限ループを開始する。この処理により、遊技復帰不可能エラーが検知されて遊技復帰不可能エラー処理(使用領域外)が呼び出された場合、パチスロ機2001は、無限ループにより待機状態となり、このときパチスロ機2001は、電源のオフ以外の操作を受け付けない、又は少なくとも、遊技を開始するための操作ができないようにすることができる。ここで、パチスロ機2001の電源をオフし、再び電源をオンするときに、設定キーを用いて設定変更を行うための操作をすると、設定変更の操作が可能となる(図180参照)。電源をオンする場合に設定変更を行うための操作をしないと、また同じ待機状態になる。
また、遊技復帰不可能エラーとなる原因としては、(1)電源投入時に算出されたCRC値と、電断時に算出され、CRC値格納領域2103eに格納されたCRC値とを比較した結果、不一致となった場合(図180、図181参照)、上述したCRC値の比較結果が一致となった場合であって、電断割込み処理において、CRC値の演算が行われなかった(又は正常に行われなかった)場合(図181、図199、図200参照)、(3)定期割込み処理におけるエラー検知処理(使用領域外)において、設定値の異常、または乱数回路の異常が検知された場合(図195、図197、図198参照)である。
ここで、上記の原因(1)、(2)については、電源投入時、遊技復帰不可能エラーが検知されてすぐに、上述の遊技復帰不可能エラー処理(使用領域外)が実行されるが、原因(3)については、電源投入時に遊技復帰不可能エラー処理(使用領域外)が実行されることはなく、内部抽籤処理において遊技復帰不可能エラー処理(使用領域外)が実行される(図188参照)。
このような処理のために、原因(3)の場合には、遊技復帰不可能エラーフラグに「復帰不可」を表すデータをセットし、内部抽籤処理でこのフラグの内容を判定している。内部抽籤処理は、図179に示すように、メダル受付・スタートチェック処理の後で実行される処理であり、メダルが投入され(又はクレジットが利用可能であり)、スタートレバーの操作によってスタートスイッチがオンになった場合に(すなわち、遊技者によって遊技の始が指示された場合に)実行される処理である。
本実施形態のこのような構成により、設定値の異常、または乱数回路の異常が検知された場合は、検知がされた時点では、異常の表示や待機処理(無限ループ)が行われず、次に、スタートレバーが操作されて遊技が開始された時点で、異常が表示され、待機状態となる。
こうしたパチスロ機2001の振る舞いは、遊技店の閉店後に、不正行為(いわゆる、ゴト行為)を行い、次の日の、遊技店の開店直後に不正行為をした者(例えば、打ち子)が遊技を開始して、不正による利益を得ようとする状況を想定している。本実施形態による上記の仕組みにより、不正行為をした者は、開店直後に遊技を開始して初めて、その遊技台に異常が表示され、待機状態となるので、不正行為をした者をその場で特定することができる(その場で取り押さえることができなくても、遊技台を操作した遊技者の映像等を取得することができる)。このとき、不正行為をした者は、前日の不正行為が成功したと勘違いした状態で遊技を開始することになる。
一方、不正行為による異常が検出された時点で、遊技台に、その異常が表示され、待機状態になると、上記のように、前日の閉店後に不正行為がされた状況では、遊技店の開店前にスタッフが遊技台の電源をオンにした時点で異常が表示され、待機状態となるので、不正行為をした者がその場におらず、不正行為をした者を特定することができない。
以上、本発明の第5実施形態について、図面を参照して説明してきたが、これらの構成や処理は例示に過ぎず、様々な他の構成・方法で本発明の技術的思想を実現することができる。また、上記では、本願の技術的思想を、主としてパチスロ機に適用する場合について説明しているが、パチンコ機や、後述する第6実施形態のメダルレス遊技機に対して適用することもできる。
[第6実施形態]
(メダルレス遊技機)
本実施形態のパチスロ機2501では、遊技者のベット操作(すなわち、手持ちのメダルをメダル投入口2505に対して投入してベットする操作、あるいは、クレジットされたメダルをMAXベットボタン2506a又は1ベットボタン2506bを操作してベットする操作)があることを開始条件の1つとして遊技を開始し、遊技が終了したときにメダルの払出がある場合には、ホッパー装置2532を駆動させてメダル払出口2511からメダルを払出し、あるいは、クレジットされる形態について説明したが、パチスロ機2501の構成はこれに限られない。
例えば、遊技者によって遊技に必要な遊技価値がベットされ、それに基づいて遊技が行われ、その遊技の結果に基づいて特典が付与される(例えば、遊技価値が付与される)形態全てについて、本実施形態に係る発明を適用可能である。すなわち、遊技者の動作によって物理的にメダルが投入され(掛けられ)、メダルが払出される形態のみならず、パチスロ機2501の内部で、遊技者が保有する遊技価値を電磁的に管理し(あるいは、電磁的でなくとも、少なくとも遊技者が遊技価値に直接接触できない態様で管理し)、メダルレスで遊技を可能とするものにも適用可能である。ここでは、このようなパチスロ機2501を「メダルレス遊技機」と称する。なお、メダルレス遊技機は、「管理遊技機」や「封入式遊技機」等と称されることがある。
なお、遊技者が保有する遊技価値を電磁的に管理するのは、主制御回路2600(主制御基板2571)自体であってもよいし、主制御回路2600(主制御基板2571)に装着される(接続される)遊技価値管理装置(以下では、このような管理装置を「メダル数制御基板」として説明する場合がある)であってもよい。以下では、この遊技価値管理装置が設けられる一例を説明する。
遊技価値管理装置は、少なくともROM及びRWM(あるいは、RAM)を備え、パチスロ機2501に設けられる装置であって、通信装置(以下では、このような通信装置を「接続端子板」として説明する場合がある)を介して外部の遊技価値提供装置(以下では、このような遊技価値提供装置を「通信専用ユニット」として説明する場合がある)と双方向通信可能に接続される。遊技価値管理装置は、外部の遊技価値提供装置との間で必要な通信を行うことにより、遊技価値の貸出動作(すなわち、遊技者が遊技価値のベット操作を行う上で必要な遊技価値を提供する動作)、遊技価値の付与動作(すなわち、遊技価値の付与に係る役に入賞(当該役が成立)した等の場合に遊技者に対して付与に係る遊技価値を提供する動作)、及びこれらの動作によって提供された遊技価値を電磁的に記録する動作等を行い得るものとする。なお、遊技価値提供装置は、「遊技価値(遊技媒体)取扱装置」、「遊技価値(遊技媒体)貸出装置」あるいは「サンド」等と称されることがある。
また、外部の遊技価値提供装置は、外部の出玉管理装置(出玉管理サーバ)に接続されており、遊技価値管理装置は、外部の出玉管理装置に対し、通信装置及び外部の遊技価値提供装置を介して出玉管理情報を送信可能に構成される。ここで、出玉管理情報は、外部の出玉管理装置が出玉の管理を可能とするために必要な各種の情報で構成される。なお、出玉管理情報の一例については後述する。また、外部の遊技価値提供装置と外部の出玉管理装置との間は、例えば、インターネット回線によって接続される。
ここで、「出玉」とは、直接的には払出された遊技媒体数を意味するものであるが、本実施形態では、例えば、払出数からベット数を減じた差枚数(純増数)等の遊技者に対する特典の付与度合い(例えば、遊技者がどの程度プラスとなったか(遊技店がどの程度マイナスとなったか)、あるいは遊技者がどの程度マイナスとなったか(遊技店がどの程度プラスとなったか等))や、有利状態(例えば、ボーナス状態、AT状態、あるいは一連の有利区間等)の継続度合い、あるいはこれらの組合せによって想定される射幸性の程度等も含む概念となっている。
また、例えば、パチスロ機2501の前面側に、保有する遊技価値数を表示する保有遊技価値数表示装置(不図示)を設けることとし、遊技価値管理装置は、その遊技価値数の管理結果に基づいてこの保有遊技価値数表示装置に表示される遊技価値数を管理するようにしてもよい。すなわち、遊技価値管理装置は、遊技者が遊技の用に供することができる遊技価値の総数を電磁的方法により記録するのみならず、当該記録結果の表示を制御可能なものとして構成してもよい。なお、この場合、遊技価値管理装置は、遊技者が、記録された遊技価値数を示す信号を外部の遊技価値提供装置に対して自由に送信させることできる性能を有し、また、遊技者が直接操作する場合以外には記録された遊技価値数を減ずることができない性能を有し、また、記録された遊技価値数を示す信号は、通信装置を介してでなければ送信できない性能を有することが望ましい。
なお、遊技価値管理装置は、外部の遊技価値提供装置を用いて遊技者の遊技価値を電磁的に管理する機能のみならず、遊技者の物理的動作によってベットされる遊技価値数やパチスロ機2501の物理的動作によって払出される遊技価値数を管理する機能を有していてもよい。すなわち、従来のパチスロ機2501における実際のメダルの投入や払出の管理をも可能とするものであってもよい。このようにすれば、パチスロ機2501を従来の手法によって制御することもできるし、上述のメダルレス遊技機のような手法によって制御することもできるため、パチスロ機2501がいずれの仕様となった場合であっても共通の構成とすることができる。また、この場合、遊技価値管理装置が、上述のセレクタ2531やホッパー装置2532を直接的に制御する方式を採用することもできるし、これらが主制御回路2600(主制御基板2571)によって制御され、その制御結果が送信されることにより間接的に制御する方式を採用することもできる。
また、パチスロ機2501には上記の他、遊技者が操作可能な貸出操作手段や返却(精算)操作手段等のメダルレス遊技機の動作に必要な各種操作手段が設けられるものとすればよい。また、遊技価値提供装置には、紙幣等の有価価値の投入口、記録媒体(例えばICカード)の挿入口、携帯端末から電子マネー等の入金を行うための非接触通信アンテナ等の各種装置に加え、遊技者が操作可能な貸出操作手段や返却操作手段等のメダルレス遊技機の動作に必要な各種操作手段が設けられるものとすればよい(いずれも不図示)。なお、挿入可能な記録媒体には、遊技店で当日発行される非会員記録媒体のみならず、遊技店の会員が保有する会員記録媒体も含まれる。非会員記録媒体に記録された遊技価値は当日限り有効となる(翌日以降は無効となる)が、会員記録媒体に記録された遊技価値は翌日以降も有効となる。
この場合の遊技の流れの一例を説明する。例えば、まず、遊技者は遊技価値提供装置に対しいずれかの方法で有価価値を入金する。遊技価値提供装置は、遊技者のいずれかの貸出操作手段への操作に応じて、所定数の有価価値を減算し、減算した有価価値に対応する遊技価値をパチスロ機2501に提供する。そして、遊技者は遊技を行い、さらに遊技価値が必要となった場合には上記操作を繰り返し行う。その後、遊技の結果によって所定数の遊技価値を獲得してから遊技を終了する際には、遊技者はいずれかの返却操作手段を操作する。遊技価値管理装置は、遊技者のいずれかの返却操作手段への操作に応じて、遊技価値提供装置に対し遊技価値数を送信する。遊技価値提供装置は、送信された遊技価値数を記録した記録媒体を排出する。遊技価値管理装置は、遊技価値数を送信したときに自身が記憶する遊技価値数をクリアする。遊技者は、排出された記録媒体を景品に交換するために景品交換所等に持っていくこともできるし、また、排出された記録媒体を他のパチスロ機2501に対応する遊技価値提供装置に挿入することで、台移動して遊技を続けることもできる。また、排出された記録媒体が会員記録媒体であれば、翌日以降も有効であるため、ここで遊技をやめることもできる。
なお、上記の一例では、遊技者の返却操作に応じて、遊技価値管理装置が遊技価値提供装置に対して全遊技価値数を送信するものとしていたが、遊技者の返却操作の態様により、遊技者が所望する遊技価値数のみを送信可能に構成してもよい。すなわち、遊技者が保有する遊技価値を分割できるようにしてもよい。また、遊技価値提供装置は、送信された遊技価値数を記録媒体に記録して排出するものとしていたが、上述の非接触通信アンテナ等を用いて遊技者の携帯端末にこれと同様の価値となる情報を送信してもよいし、また、同等の価値となるものを遊技者に提供するものである限り、例えば、現金又は現金等価物を排出するようにしてもよい。
また、パチスロ機2501が遊技価値提供装置(通信専用ユニット)と正常に接続されていない場合に、遊技者の返却操作に応じて遊技価値数に対応する情報が通信専用ユニットに送信されてしまうと、当該情報が消失してしまうおそれがある。そこで、主制御回路2600(主制御基板2571)は、通信専用ユニットと正常に接続されていない状態では、例えば、遊技が開始されるときにエラー状態に制御し、当該エラー状態では、遊技を行うことが不可能な状態(例えば、ベット操作、返却操作、開始操作等を受付不能とする状態)とすることで遊技が進行しないように制御し得るものとしてもよい。これにより、遊技価値数に対応する情報が消失してしまうことを未然に防止することが可能となる。
また、パチスロ機2501又は遊技価値提供装置において、遊技者が操作可能なロック操作手段を設け、このロック操作手段への操作に応じて、遊技価値管理装置と遊技価値提供装置との間で通信できない状態(ロック状態)に制御可能としてもよい。なお、この場合、パチスロ機2501又は遊技価値提供装置において、例えば、暗証番号の設定(及び設定した暗証番号の入力)、ワンタイムパスワードの発行(及び発行したワンタイムパスワードの入力)、あるいは生体認証等の認証処理が行い得るようにし、当該認証処理の結果が正常である場合に当該ロック状態が解除されるように構成すればよい。
ここまで説明したメダルレス遊技機によれば、遊技媒体が物理的に遊技に供される場合と比べて、例えば、メダル投入口2505やメダル払出口2511等の一部の外部構造、あるいはセレクタ2531やホッパー装置2532等の一部の内部構造についてはこれを設ける必要がなくなることから、遊技機の原価や製造コストを削減することができるのみならず、遊技機の消費電力を減らすことができる。また、遊技機の内部にアクセスすることがより困難となることから、遊技機に対する不正行為を防止することができる。さらに、遊技者が遊技媒体に直接的に接触しないことから、遊技環境が改善し、騒音も減らすことができる。すなわち、遊技機をとりまく種々の環境を改善することができる遊技機を提供することが可能となる。
(メダルレス遊技機の構成例)
次に、図219~図222を参照して、パチスロ機の主制御基板の別例(別構成例・変形例・拡張例)について説明する。なお、本実施形態において主制御基板の別例として説明する各種の仕様や機能等については、その一部又は全部を、本実施形態において他の遊技機(他の構成例)として説明するものに適用可能であり、また、本実施形態において他の遊技機(他の構成例)として説明する各種の仕様や機能等については、その一部又は全部を、本実施形態において主制御基板の別例として説明するものに適用可能である。すなわち、これらを適宜組合せたものを本実施形態に係る発明とすることができる。
[別例に係る主制御基板が搭載されたパチスロ機]
まず、図219、及び図220を参照して、別例に係る主制御基板が搭載されたパチスロ機(これを本例ではパチスロ機3001とする)について説明する。図219は、主制御基板3011が搭載されたパチスロ機3001の電気的構成を示すブロック図であり、図220は、主制御基板3011が搭載されたパチスロ機3001に設けられた遊技情報表示ユニット3037、メダル数表示ユニット3041及びメダル貸表示ユニット3042の構成例を示す図である。なお、本例では、別例に係る主制御基板3011が搭載されたパチスロ機3001をメダルレス遊技機として構成しているが、これはあくまで一例であり、本例において説明する発明のうちでその構成を必須としないものは、当然ながら物理的な遊技価値を用いて遊技を行う遊技機(パチスロ機1、パチスロ機2001等)にも適用可能である。
パチスロ機3001は、図219に示す各種構成を有することで遊技を実行可能に構成されている。また、パチスロ機3001は、遊技媒体貸出装置3002及びデータ表示器等周辺機器3003とともに、遊技に関する種々の動作を実行可能な遊技システムを構成している。なお、図示は省略しているが、遊技媒体貸出装置3002やデータ表示器等周辺機器3003は、遊技店の管理コンピュータ(ホールコンピュータ)と、例えばLAN回線によって接続され、管理コンピュータに対してデータを送信可能に構成されている。また、遊技媒体貸出装置3002は、上述の遊技価値提供装置(通信専用ユニット)と同様の機能を備えるものである。
パチスロ機3001は、主制御基板3011と、副制御基板3012と、ドア中継基板3013と、副中継基板3014とを有する。主制御基板3011とドア中継基板3013、ドア中継基板3013と副中継基板3014、及び副中継基板3014と副制御基板3012は、それぞれ電気的に接続されている。また、主制御基板3011と副制御基板3012は、ドア中継基板3013及び副中継基板3014を介して、主制御基板3011から副制御基板3012に対して一方向のシリアル通信が可能となるように電気的に接続されている。
主制御基板3011は、遊技の進行を制御する遊技制御手段(遊技制御部)としての主制御部3011aと、遊技価値の管理に関する制御を行う遊技価値制御手段(遊技価値制御部)としてのメダル数制御部3011bとを有する。なお、主制御部3011aは、上述の主制御基板2571と同様の機能を備えるものであり、メダル数制御部3011bは、上述の遊技価値管理装置(メダル数制御基板)と同様の機能を備えるものである。
ここで、図219では、主制御部3011aと、メダル数制御部3011bとを、同じ主制御基板3011に搭載するものとしているが、これらをそれぞれ別の基板に搭載し(別基板として構成し)、これらが電気的に接続されることで、同様の機能が発揮されるように構成してもよい。
副制御基板3012は、演出に関する制御を行う演出制御基板であり、樹脂製の副制御基板ケース(不図示)内に収容されている。また、ドア中継基板3013は、キャビネットG内の特定位置(例えば、下ドア機構DDの背面側)に取付けられており、各種デバイス等と主制御基板3011との間、及び主制御基板3011と副制御基板3012との間を中継するための中間制御基板である。また、副中継基板3014は、キャビネットG内の特定位置(例えば、下ドア機構DDの背面側)に取付けられており、副中継基板3014に接続された各種デバイス等と副制御基板3012との間等を中継するための中間制御基板である。
また、パチスロ機3001は、電源基板3015a、及び電源スイッチ3015bを含む電源ユニット3015を有する。
また、パチスロ機3001は、リールユニット3021と、リセットスイッチ3022と、設定用鍵型スイッチ3023と、精算スイッチ3024とを有しており、これらは主制御部3011aと電気的に接続されている。なお、これらはドア中継基板3013を介して主制御部3011aに接続されるものであってもよい。また、制御が円滑に行われる限り、メダル数制御部3011bに接続されるものであってもよい。
リールユニット3021は、上述のリール3L,3C,3R(及びステッピングモータ51L,51C,51R)と同様の機能を備えるものである。また、リセットスイッチ3022は、上述のリセットスイッチ53と同様の機能を備えるものである。また、設定用鍵型スイッチ3023は、上述の設定用鍵型スイッチ52と同様の機能を備えるものである。また、精算スイッチ3024は、上述の精算スイッチ9Sと同様の機能を備えるものである。
もっとも、本例のパチスロ機3001はメダルレス遊技機として構成されているので、精算スイッチ3024により対応する精算ボタン(不図示)が押下されたことが検出された際には、クレジットされているメダル数が、後述の遊技球等接続端子板3043を介して後述の遊技媒体貸出装置3002に送信される(クレジット精算が行われる)。
また、パチスロ機3001は、スタートスイッチ3031と、返却スイッチ3032と、1BETスイッチ3033と、MAXBETスイッチ3034と、ストップスイッチ基板3035と、ドア開閉スイッチ3036と、遊技情報表示ユニット3037とを有しており、これらはドア中継基板3013を介して主制御部3011aと電気的に接続されている。なお、これらはドア中継基板3013を介することなく主制御部3011aに直接接続されるものであってもよい。また、制御が円滑に行われる限り、メダル数制御部3011bに接続されるものであってもよい。
スタートスイッチ3031は、上述のスタートスイッチ7Sと同様の機能を備えるものである。また、1BETスイッチ3033は、上述の1ベットボタン6bが押下された際のベットスイッチ6Sと同様の機能を備えるものである。また、MAXBETスイッチ3034は、上述のMAXベットボタン6aが押下された際のベットスイッチ6Sと同様の機能を備えるものである。また、ストップスイッチ基板3035は、上述のストップスイッチ8Sと同様の機能を備えるものである。また、ドア開閉スイッチ3036は、上述のドア開閉監視スイッチ56と同様の機能を備えるものである。
ここで、返却スイッチ3032及びこれに対応する返却ボタン(不図示)は、遊技者の返却操作を検出可能な返却操作検出部(手段)として構成され、返却スイッチ3032により対応する返却ボタンが押下されたことが検出された際には、ベットされたメダル数がクレジットに返却される(ベット精算が行われる)。なお、遊技情報表示ユニット3037については、図220を参照しながら後で説明する。
また、パチスロ機3001は、メダル数表示ユニット3041と、メダル貸操作基板3042a、貸出スイッチ3042b、及び返却スイッチ3042cを含むメダル貸表示ユニット3042と、遊技球等接続端子板3043と、メダル数クリアスイッチ3044とを有しており、これらはメダル数制御部3011bと電気的に接続されている。なお、これらはドア中継基板3013を介してメダル数制御部3011bに接続されるものであってもよい。また、制御が円滑に行われる限り、主制御部3011aに接続されるものであってもよい。なお、メダル数表示ユニット3041、及びメダル貸表示ユニット3042については、図220を参照しながら後で説明する。
遊技球等接続端子板3043は、上述の外部集中端子板55と同様の機能を備えるものであるとともに、上述の通信装置(接続端子板)と同様の機能を備えるものである。なお、遊技球等接続端子板3043には、遊技媒体貸出装置3002とメダル数制御部3011bとを接続するため、及び、データ表示器等周辺機器3003とメダル貸操作基板3042aと接続するための接続機構部(不図示)が実装され、接続機構部3045aには、ハーネスを介して遊技媒体貸出装置3002と接続される複数の接続ピンで構成されたコネクタ(例えば、25ピンの接続コネクタ)が設けられる。
メダル数クリアスイッチ3044は、パチスロ機3001内にクレジットされたメダル数を遊技店側の管理者がクリアする(初期化する)際に、当該初期化操作(例えば、押下操作)を検出可能なスイッチであり、メダル数クリアスイッチ3044に対して押下操作が行われると、検出信号(メダル数クリア信号)をメダル数制御部3011bに出力する。この場合、メダル数制御部3011bは、当該メダル数クリア信号に基づいて、後述のメダル数表示ユニット3041に設けられたクレジット表示用の5桁の7セグLED(図220(B)参照)の表示が「00000」(クレジット数=0)となるように、メダル数表示ユニット3041を制御する。
また、パチスロ機3001は、表示装置3051を有しており、これは副制御基板3012と電気的に接続されている。なお、表示装置3051は副中継基板3014を介して副制御基板3012に接続されるものであってもよい。ここで、表示装置3051は、上述のメイン表示装置210やサブ表示装置220と同様の機能を備えるものである。
また、パチスロ機3001は、スピーカ群3052と、LEDドライブ基板3053と、演出スイッチ3054と、操作スイッチ3055とを有しており、これらは副中継基板3014を介して副制御基板3012と電気的に接続されている。なお、これらは副中継基板3014を介することなく副制御基板3012に直接接続されるものであってもよい。
スピーカ群3052は、上述のスピーカ群35a,35b等と同様の機能を備えるものである。また、LEDドライブ基板3053は、各LED基板3056の駆動回路が実装された基板であり、各LED基板3056は、上述のランプ・LED群23等と同様の機能を備えるものである。また、演出スイッチ3054、及び操作スイッチ3055は、上述の演出用ボタン群10a,10b等と同様の機能を備えるものである。
続いて、図220(A)を参照して、遊技情報表示ユニット3037の構成例について説明する。遊技情報表示ユニット3037は、各種遊技情報を表示可能に構成され、その表示動作は、主制御部3011a内の後述の主制御用マイクロプロセッサ3070(主制御回路)により制御される。なお、遊技情報表示ユニット3037は、遊技者が容易に視認できる位置であれば任意の位置に設けることが可能である。例えば、パチスロ機1における前面扉の台座部(図1において、メダル投入口5や演出用ボタン10aが設けられている位置、あるいはその近傍)に設けられるようにすればよい。
図220(A)に示すように、遊技情報表示ユニット3037には、遊技媒体の払出数(遊技価値の付与数)の情報を表示するための払出表示部が設けられる。払出表示部は、当該情報を遊技者に対してデジタル表示(報知)するための2桁の7セグLED(図220(A)中、「払出表示」)で構成される。
また、遊技情報表示ユニット3037には、遊技の動作情報を示すランプとして、図220(A)A中において「START」、「REPLAY」、「1BET」、「2BET」、「3BET」と表記されたベット数表示用のLED(以下、「ラインLED」という)が設けられる。
例えば、遊技媒体のベット数(投入数)が0の状態(全てのラインLEDが消灯状態)において、1ベットボタン6bが押下されると「1BET」のラインLEDが点灯し、続けて、1ベットボタン6bが押下されると「1BET」及び「2BET」のラインLEDが点灯し、さらに続けて、1ベットボタン6bが押下されると「1BET」~「3BET」の全てのラインLEDが点灯するとともに、「START」のラインLEDが点灯する。この際、1ベットボタン6bが押下される度に、後述のメダル数表示ユニット3041内の5桁の7セグLEDで表示された遊技媒体の貯留数(クレジット数)の値が1減算される。
また、例えば、遊技媒体のベット数(投入数)が0の状態(全てのラインLEDが消灯状態)において、MAXベットボタン6aが押下されると、「1BET」~「3BET」の全てのラインLEDが点灯するとともに、「START」のラインLEDが点灯する。この際、1回のベット操作で、後述のメダル数表示ユニット441内の5桁の7セグLEDで表示されている遊技媒体の貯留数(クレジット数)の値は3減算される。
さらに、例えば、前回のゲームでリプレイ役が入賞した場合には、「START」及び「REPLAY」のラインLEDが点灯する。この際、後述のメダル数表示ユニット3041内の後述の5桁の7セグLEDで表示されている遊技媒体の貯留数(クレジット数)の値は減算されない。
また、遊技情報表示ユニット3037には、遊技者に対して停止操作の情報が報知される状況下(例えば、AT状態)において、報知する停止操作の情報を表示するための指示表示部が設けられる。指示表示部は、当該情報を遊技者に対してデジタル表示(報知)するための3桁の7セグLED(図220(A)中、「指示表示」)で構成される。なお、指示表示部は、上述の指示モニタ(報知ランプ)と同様、報知する停止操作の情報と一義的に対応する情報を表示する(例えば、「左→中→右」の押し順を報知する場合には「1」を表示する)ものであってもよいし、報知する停止操作の情報を直接的に表示する(例えば、「左→中→右」の押し順を報知する場合には「123」を表示する)ものであってもよい。
続いて、図220(B)を参照して、メダル数表示ユニット3041の構成例について説明する。メダル数表示ユニット3041は、パチスロ機3001の内部に預けられている遊技媒体の貯留数(遊技価値の保有数)に関する情報等を表示可能に構成され、その表示動作は、メダル数制御部3011b内の後述のメダル数制御用マイクロプロセッサ3080(遊技価値制御回路)により制御される。なお、メダル数表示ユニット3041は、遊技者が容易に視認できる位置であれば任意の位置に設けることが可能である。例えば、パチスロ機1における前面扉の台座部(図1において、メダル投入口5や演出用ボタン10aが設けられている位置、あるいはその近傍)に設けられるようにすればよい。また、メダル数表示ユニット3041は、上述の保有遊技価値数表示装置と同様の機能を備えるものである。
図220(B)に示すように、メダル数表示ユニット3041には、遊技媒体の貯留数(遊技価値の保有数)の情報を表示するためのクレジット表示部が設けられる。クレジット表示部は、当該情報を遊技者に対してデジタル表示(報知)するための5桁の7セグLED(図220(B)中、「クレジット表示」)で構成される。なお、例えば、遊技媒体貸出装置3002において同様のクレジット表示が行われる場合には、パチスロ機3001においてはクレジット表示部を設けないようにしてもよいし、あるいは従来のパチスロ機1と同様、所定数(例えば、50枚)を上限とするクレジット表示が行われるものとしてもよい。
また、メダル数表示ユニット3041には、メダル数制御部3011bで管理されるメダル数(クレジット数)の制御に係るエラーの情報を表示するためのエラー表示部が設けられる。エラー表示部は、当該情報を遊技者に対してデジタル表示(報知)するための1桁の7セグLED(図220(B)中、「エラー表示」)で構成される。メダル数制御部3011bで管理されるメダル数(クレジット数)の制御に係るエラーが発生した場合には、このエラー表示用の1桁の7セグLEDにより、エラー種別に対応するエラーコード(文字や数字等)が表示される。エラー表示部は、メダル数(遊技価値)の管理制御専用のエラー表示手段となるので、例えば、メダル数の管理制御に関するエラーと、その他のエラーとの混同が無くなり、メダル数の管理制御に関するエラーが発生していることが認識されやすくなる。
ここで、メダル数制御部3011bで管理されるメダル数(クレジット数)の制御に係るエラーとしては、例えば、上限超過エラー等が挙げられる。上限超過エラーは、メダル数制御部3011b内に設けられた、遊技媒体の貯留数を計数するためのクレジットカウンタに上限値(例えば、「16369」)が設定されている場合、クレジットカウンタに払出数を加算するとその上限値を超えてしまうと判断されたときに発生するエラーである。なお、上限超過エラーが発生した場合には、クレジット精算を行うことでこれを解消(解除)できる。
続いて、図220(C)を参照して、メダル貸表示ユニット3042の構成例について説明する。メダル貸表示ユニット3042は、遊技媒体貸出装置3002内に挿入されている遊技用カード(不図示)に残っている遊技媒体(遊技価値)の数(これを「度数」とする)に関する情報等を表示可能に構成され、その表示動作は、メダル数制御部411b内の後述のメダル数制御用マイクロプロセッサ3080(遊技価値制御回路)により制御される。なお、メダル貸表示ユニット3042は、遊技者が容易に視認できる位置であれば任意の位置に設けることが可能である。例えば、パチスロ機1における前面扉の台座部(図1において、メダル投入口5や演出用ボタン10aが設けられている位置、あるいはその近傍)に設けられるようにすればよい。また、度数は、遊技媒体貸出装置3002に投入された金額に応じて貸出可能な遊技媒体(遊技価値)の数を含んでいてもよい。
図220(C)に示すように、メダル貸表示ユニット3042には、残りの度数の情報を表示するための度数表示部が設けられる。度数表示部は、当該情報を遊技者に対してデジタル表示(報知)するための3桁の7セグLED(図220(C)中、「度数表示」)で構成される。
また、メダル貸表示ユニット3042には、遊技媒体の貸出操作の可/不可の情報を示す、図220(C)中において「貸」と表記された貸出ランプが設けられる。貸出ランプは、遊技媒体の貸出操作が可能な状態(貸出操作前)では点灯し、遊技媒体の貸出操作が不可である状態(貸出中、精算中、返却中、異常発生中)では消灯する。なお、貸出ランプは押下操作が可能な貸出ボタンとしても機能するように構成されており、その押下操作(すなわち、貸出操作)は貸出スイッチ3042bにより検出される。
そして、貸出操作が検出されたときに、貸出ランプが点灯状態であれば(すなわち、貸出操作が可能な状態であれば)、遊技媒体貸出装置3002側で管理されている度数から、所定数の遊技媒体がパチスロ機3001側で管理されているクレジット数に加算される。また、これにともない、度数表示部では所定数の遊技媒体に対応する度数を減じた残りの度数の値が表示されるようになる。なお、本例では、貸出ランプが貸出ボタンとしても機能するように構成しているが、貸出ボタンを貸出ランプとは別に設けるようにし、貸出ランプは表示機能のみを担うように構成してもよい。
また、メダル貸表示ユニット3042には、遊技媒体の返却操作の可/不可の情報を示す、図220(C)中において「返」と表記された返却ランプが設けられる。返却ランプは、遊技媒体の返却操作が可能な状態(返却操作前)では点灯し、遊技媒体の返却操作が不可である状態(貸出中、精算中、返却中、異常発生中)では消灯する。なお、返却ランプは押下操作が可能な返却ボタンとしても機能するように構成されており、その押下操作(すなわち、返却操作)は返却スイッチ3042cにより検出される。
そして、返却操作が検出されたときに、返却ランプが点灯状態であれば(すなわち、返却操作が可能な状態であれば)、パチスロ機3001側で管理されているクレジット数やベット数が、遊技媒体貸出装置3002側で管理されている度数に加算され、その後、その度数が記憶された遊技用カード(遊技用カードでは度数自体は記憶されず、これに対応付けられた情報が記憶される態様も含む)が遊技媒体貸出装置3002から排出される。なお、本例では、返却ランプが返却ボタンとしても機能するように構成しているが、返却ボタンを返却ランプとは別に設けるようにし、返却ランプは表示機能のみを担うように構成してもよい。
なお、本例では、遊技情報表示ユニット3037、メダル数表示ユニット3041、及びメダル貸表示ユニット3042に設けられた各種7セグLEDの制御方式として、ダイナミック点灯制御が採用されているが、これとは異なる制御方式(例えば、スタティック点灯制御)を採用してもよい。
[別例に係る主制御基板の主制御部及びメダル数制御部の構成例]
続いて、図221を参照して、別例に係る主制御基板の主制御部及びメダル数制御部の構成例について説明する。図221は、主制御基板3011の主制御用マイクロプロセッサ3070、及びメダル数制御用マイクロプロセッサ3080の構成例を示す図である。
上述のように、主制御基板3011には、主制御部3011aと、メダル数制御部3011bとが搭載されるとともに、メダル数クリアスイッチ3044が実装されている。なお、主制御部3011a、及びメダル数制御部3011bの詳細については後述する。主制御基板3011は、例えば、上述の主制御基板71と同様に、透明(あるいは略透明)な樹脂製の基板ケース(本例では、主制御基板ケース3060)に収容された状態でパチスロ機3001の内部に取り付けられる。
なお、図示は省略しているが、主制御基板ケース3060は、不正防止等の観点から、それが容易に開放されないように、あるいは開放された場合にもその痕跡が認識できるように種々の封印構造を有している。すなわち、主制御基板ケース3060は、基本的に、主制御基板3011の視認性は確保しながらも、主制御基板3011へのアクセスが困難となるように構成されている。
ここで、本例では、メダル数クリアスイッチ3044を主制御基板3011上に実装しているため、そのような安全性を確保しながらも(すなわち、主制御基板ケース3060が開放されないままで)、メダル数クリアスイッチ3044へのアクセス(メダル数クリアスイッチ3044への操作)を可能とする必要がある。
そこで、本例では、主制御基板ケース3060において、メダル数クリアスイッチ3044の配置場所に対応する位置に、主制御基板ケース3060の外部からメダル数クリアスイッチ3044を押下できるようにするための小穴3061aを形成している。
なお、メダル数クリアスイッチ3044が人の指等で簡単に操作されないように、小穴3061aのサイズを、例えば、直径が約2mm以下とすればよい。そして、遊技店の店員は、例えば、専用の器具を使用してこれを押下するようにすればよい。メダル数クリアスイッチ3044は、上述のとおり、パチスロ機3001内にクレジットされたメダル数を遊技店側の管理者がクリアする(初期化する)ために使用されるスイッチであることから、通常の状況では使用しないスイッチであり、遊技媒体の貯留数(クレジット数)の管理に係るメダル数制御(払出に関する制御等)に想定外の状態が発生した場合に使用することを目的として設けられたものである。それゆえ、このように構成しても問題は生じにくいし、メダル数クリアスイッチ3044が誤って押下操作が行われることも防止できる。
続いて、主制御部3011aの構成例について説明する。主制御部3011aは、主制御用マイクロプロセッサ3070(遊技制御回路)と、クロックパルス発生回路3071(不図示)と、電源管理回路3072(不図示)とを有する。なお、主制御用マイクロプロセッサ3070の詳細については後述する。
クロックパルス発生回路3071は、メインCPU作動用のクロックパルス信号を生成し、該生成したクロックパルス信号を主制御用マイクロプロセッサ3070内のクロック回路3105(EX)に出力する。主制御用マイクロプロセッサ3070は、入力されたクロックパルス信号に基づいて、制御プログラムを実行する。
電源管理回路3072は、電源基板3015a(図219参照)から供給される直流12Vの電源電圧の変動を管理し、主制御用マイクロプロセッサ3070に直流5V(VCC)の電源を供給する。そして、電源管理回路3072は、例えば、電源が投入された際(電源電圧が0Vから起動電圧値(10V)を上回った際)には、リセット信号を主制御用マイクロプロセッサ3070内の後述のリセットコントローラ3106(XSRST)に出力し、電断が発生した際(電源電圧が12Vから停電電圧値(10.5V)を下回った際)には、電断検知信号を主制御用マイクロプロセッサ3070内の後述のパラレル入力ポート3111(XINT)に出力する。すなわち、電源管理回路3072は、電源投入時に、主制御用マイクロプロセッサ3070にリセット信号(起動信号)を出力する手段(起動手段)、及び、電断発生時に、主制御用マイクロプロセッサ3070に電断検知信号(停電信号)を出力する手段(停電手段)も兼ねる。
続いて、メダル数制御部3011bの構成例について説明する。メダル数制御部3011bは、メダル数制御用マイクロプロセッサ3080(遊技価値制御回路)と、クロックパルス発生回路3081(不図示)と、電源管理回路3082(不図示)と、役比モニタ3083(不図示)とを有する。なお、メダル数制御用マイクロプロセッサ3080の詳細については後述する。
また、主制御部3011aとメダル数制御部3011bの比較から明らかなように、メダル数制御部3011bは、主制御部3011aに役比モニタ3083を加えた構成であり、メダル数制御部3011bに設けられたクロックパルス発生回路3081、及び電源管理回路3082の構成、及び機能は、それぞれ、主制御部3011aに設けられたクロックパルス発生回路3071、及び電源管理回路3072の構成、及び機能と同様である。それゆえ、ここでは、クロックパルス発生回路3081、及び電源管理回路3082の構成及び機能の説明は省略する。
なお、本例では、主制御用マイクロプロセッサ3070とメダル数制御用マイクロプロセッサ3080は、同じ半導体メーカで設計製造された遊技機専用マイクロプロセッサであり、上述のとおり、クロックパルス発生回路(3071,3081)及び電源管理回路(3072,3082)の構成、及び機能は同様となっている。したがって、本例のように、主制御用マイクロプロセッサ3070とメダル数制御用マイクロプロセッサ3080が同一の制御基板(主制御基板3011)に実装される場合には、それぞれに対応するクロックパルス発生回路及び電源管理回路を個々に設けるのではなく、1つのクロックパルス発生回路及び電源管理回路が、2つのマイクロプロセッサで共用されるようにしてもよい。
すなわち、クロックパルス発生回路3071とクロックパルス発生回路3081は、1つの同じクロックパルス発生回路として構成することができる。また、電源管理回路3072と電源管理回路3082は、1つの同じ電源管理回路として構成することができる。なお、クロックパルス発生回路は共用するが、電源管理回路は個々に設けるように構成することもできるし、電源管理回路は共用するが、クロックパルス発生回路は個々に設けるように構成することもできる。
役比モニタ3083は、4桁の7セグメントLEDにより構成され、上述の役比モニタ装置54と同様の機能を備えるものである。本例では、役比モニタ3083が、主制御基板ケース3060内に設けられる点は上述の役比モニタ装置54と同様であるが、メダル数制御部3011bの一構成として主制御基板3011上に実装され、メダル数制御用マイクロプロセッサ3080によってその表示内容(各種割合情報)が制御される点で上述の役比モニタ装置54とは異なる。もっとも、主制御部3011aの一構成として主制御基板3011上に実装され、主制御用マイクロプロセッサ3070によってその表示内容(各種割合情報)が制御されるようにしてもよい。
また、主制御基板ケース3060内に設けられ、メダル数制御用マイクロプロセッサ3080によってその表示内容(各種割合情報)が制御されるが、メダル数制御部3011bに接続された他の基板(例えば、割合表示基板)上に実装されるように構成してもよいし、そのような表示ユニットが別途設けられ、これがメダル数制御部3011bに接続されるように構成してもよい。主制御基板3011が主制御基板ケース3060に収容され、パチスロ機3001の内部に取り付けられた状態において、役比モニタ3083の視認性が確保され得るのであれば、いずれの態様を採用することもできる。
続いて、図221を参照して、主制御用マイクロプロセッサ3070、及びメダル数制御用マイクロプロセッサ3080の構成例について説明する。主制御用マイクロプロセッサ3070、及びメダル数制御用マイクロプロセッサ3080はともに、遊技機用のセキュリティ機能付きマイクロプロセッサであり、本例では、主制御用マイクロプロセッサ3070の構成と、メダル数制御用マイクロプロセッサ3080の構成とは同じである(むろん、異なる構成としてもよい)。
したがって、ここでは、主制御用マイクロプロセッサ3070及びメダル数制御用マイクロプロセッサ3080を、単に、「マイクロプロセッサMP」と称して説明する。なお、主制御用マイクロプロセッサ3070とメダル数制御用マイクロプロセッサ3080との間で機能が異なる構成部については、その差異を適宜説明する。
マイクロプロセッサMPは、CPU3101と、ROM3102と、RAM3103と、外部バスインタフェース3104(信号バス3116(ローカルバス))と、クロック回路3105と、リセットコントローラ3106と、演算回路3107と、照合用ブロック3108と、固有情報3109と、乱数回路3110(乱数発生回路)と、パラレル入力ポート3111と、割込みコントローラ3112と、タイマ回路3113と、シリアル通信回路3114と、パラレル出力ポート3115とを有する。そして、マイクロプロセッサMPを構成する信号バス3116以外の各部は信号バス3116を介して互いに接続されている。なお、後述のIC1のD0~D7端子やIC2のD0~D7端子が、外部バスインタフェース3104のための端子である(後述の図222参照)。
CPU3101は、クロック回路3105で生成されたクロックパルスに基づいて、各種制御プログラムを実行して各種制御を行う。なお、主制御用マイクロプロセッサ3070では、CPU3101(以下、「メインCPU」ともいう)は、各種制御プログラムを実行して、遊技動作全般に係る制御を行う。一方、メダル数制御用マイクロプロセッサ3080では、CPU3101(以下、「メダル数制御CPU」ともいう)は、各種制御プログラムを実行して、主に、払出時及び精算時における遊技媒体(遊技価値)の計数動作に係る制御を行う。
ROM3102には、CPU3101により実行される各種制御プログラム、各種データテーブル等が記憶される。なお、ROM3102の記憶容量は12キロバイトである。主制御用マイクロプロセッサ3070では、ROM3102(以下、「メインROM」ともいう)に、メインCPU3101により実行される各種制御プログラム、各種データテーブル、副制御基板3012に対して各種制御指令(コマンド)を送信するためのデータ等が記憶される。一方、メダル数制御用マイクロプロセッサ3080では、ROM3102(以下、「メダル数制御ROM」ともいう)に、メダル数制御CPU3101により実行される各種制御プログラム、主制御部3011aや遊技球等接続端子板3043(遊技媒体貸出装置3002、データ表示器等周辺機器3003)との間で行われる信号及びデータの入出力動作で必要とされる各種データ等が記憶される。
RAM3103には、CPU3101による各種制御プログラムの実行時に用いられる各種データ(パラメータ、フラグ等)が格納される各種格納領域が設けられる。なお、RAM3103の記憶容量は1キロバイトである。主制御用マイクロプロセッサ3070では、RAM3103(以下、「メインRAM」ともいう)に、制御プログラムの実行により決定された内部当籤役等の各種データを格納する格納領域が設けられる。一方、メダル数制御用マイクロプロセッサ3080では、RAM3103(以下、「メダル数制御RAM」ともいう)に、払出制御等の実行時に用いられる各種カウンタ(例えば、メダルカウンタ、投入カウンタ等)、各種フラグ等を格納する格納領域が設けられる。
外部バスインタフェース3104は、マイクロプロセッサMPの外部に設けられた各種構成部が接続された外部信号バスと、マイクロプロセッサMPとを電気的に接続するためのインタフェース回路である。なお、主制御用マイクロプロセッサ3070及びメダル数制御用マイクロプロセッサ3080における接続構成例については、図222を参照しながら後で説明する。
クロック回路3105は、例えば分周器(不図示)等を含んで構成され、クロックパルス発生回路3071、3081から入力されたクロックパルス信号を、CPU作動用及びその他の構成部(例えば、タイマ回路3113)で使用される複数種類の周波数のクロックパルス信号に変換する。なお、クロック回路3105で生成された複数種類の周波数のクロックパルス信号は、マイクロプロセッサMP内のクロック回路3105を除く全ての回路(CPU3101~外部バスインタフェース3104、及びリセットコントローラ3106~パラレル出力ポート3115)に、各回路の作動に応じた周波数で出力される。
リセットコントローラ3106は、電源管理回路3072、3082から入力されたリセット信号に基づいて、IAT(Illegal Address Trap)やWDT(watchdog timer)のリセットを行う。演算回路3107は、乗算回路及び除算回路を含んで構成される。照合用ブロック3108は、検査装置が接続された際に、接続された検査装置が正規のものであるかをその信号レベルで照合する。
固有情報3109には、マイクロプロセッサMPの固有情報(識別情報)が記憶される。マイクロプロセッサMPのチップ個別ナンバーは、4バイトのデータで構成され、チップ作製時に設定される。また、マイクロプロセッサMPのチップ個別ナンバーは、チップ毎に異なった番号が設定される。
なお、主制御用マイクロプロセッサ3070では、主制御用マイクロプロセッサ3070の固有情報(識別情報)が、固有情報3109に記憶される。また、ROM3102のROMコードや、主制御用マイクロプロセッサ3070のチップ個別ナンバーなどが、固有情報3109に記憶される。ROM3102のROMコードは、4バイト×4個のデータ、すなわち、16バイトのデータで構成される。なお、ROM3102のROMコードを構成する4バイト毎の各データは、内蔵ROM(ROM3102)のアドレス「0000h」~「2FBFh」の領域に格納されているデータから生成され、4バイトのデータ生成方法も4バイトのデータ毎に異なる。
一方、メダル数制御用マイクロプロセッサ3080では、メダル数制御用マイクロプロセッサ3080の固有情報(識別情報)が、固有情報3109に記憶される。また、メダル数制御ROM3102のROMコードや、メダル数制御用マイクロプロセッサ3080のチップ個別ナンバーなどが、固有情報3109に記憶される。メダル数制御ROM3102のROMコードは、4バイト×4個のデータ、すなわち、16バイトのデータで構成される。なお、メダル数制御ROM3102のROMコードを構成する4バイト毎の各データは、内蔵ROM(メダル数制御ROM3102)のアドレス「0000h」~「0FBFh」の領域に格納されているデータから生成され、4バイトのデータ生成方法も4バイトのデータ毎に異なる。
乱数回路3110は、予め定められた範囲の乱数(例えば、0~65535又は0~255)を発生させる。乱数回路3110は、複数の乱数レジスタで構成され、例えば、2バイトのハードラッチ乱数を得るための乱数レジスタ0と、2バイトのソフトラッチ乱数を得るための乱数レジスタ1~3と、1バイトのソフトラッチ乱数を得るための乱数レジスタ4~7とで構成することができる。なお、主制御用マイクロプロセッサ3070では、メインCPU3101は、乱数回路3110で発生させた所定範囲の乱数の中から1つの値を、例えば内部抽籤用の乱数値として抽出する。
パラレル入力ポート3111は、マイクロプロセッサMPの外部に設けられた各種回路(例えば、電源管理回路3072、3082等)からマイクロプロセッサMPに入力される信号の入力ポート(メモリーマップI/O)である。また、パラレル入力ポート3111は、乱数回路3110及び割込みコントローラ3112にも接続される。なお、主制御用マイクロプロセッサ3070では、パラレル入力ポート3111にスタートスイッチ3031が接続され、スタートスイッチ3031がオン状態になったタイミング(オンエッジ)で、パラレル入力ポート3111から乱数回路3110の所定の乱数レジスタ(例えば、乱数レジスタ0)にラッチ信号が出力される。そして、乱数回路3110では、ラッチ信号が入力されることにより所定の乱数レジスタがラッチされ、2バイトのハードラッチ乱数が取得される。
割込みコントローラ3112は、パラレル入力ポート3111を介して電源管理回路3072、3082から入力されるリセット信号、電断検知信号、又は、タイマ回路3113から所定周期で入力されるタイムアウト信号に基づいて、CPU3101による割込処理の実行タイミングを制御する。また、割込みコントローラ3112は、電源管理回路3072、3082からリセット信号、電断検知信号が入力された場合、又は、タイマ回路3113からタイムアウト信号が入力された場合には、割込処理開始指令を示す割込要求信号をCPU3101に出力する。そして、CPU3101は、割込みコントローラ3112から入力される割込要求信号に基づいて、各種割込処理を行う。
具体的には、主制御用マイクロプロセッサ3070では、割込みコントローラ3112は、パラレル入力ポート3111を介して電源管理回路3072から入力されるリセット信号、電断検知信号、又は、タイマ回路3113から1.1172msec周期で入力されるタイムアウト信号に基づいて、メインCPU3101による割込処理(例えば、タイムアウト信号の場合には、図32に示す定期割込処理)の実行タイミングを制御する。そして、メインCPU3101は、タイマ回路3113からのタイムアウト信号に応じて割込みコントローラ3112から入力される割込要求信号に基づいて、定期割込処理(例えば、図32参照)内の各種処理を行う。なお、リセット信号に基づいて実行されるメインCPU3101による割込処理は、図23に示すメイン処理が該当する。すなわち、メインCPU3101が実行する全ての処理では、割込みコントローラ3112が発する割込要求信号が各処理開始の起点となる。
一方、メダル数制御用マイクロプロセッサ3080では、割込みコントローラ3112は、パラレル入力ポート3111を介して電源管理回路3082から入力されるリセット信号、電断検知信号、又は、タイマ回路3113から1msec周期で入力されるタイムアウト信号に基づいて、メダル数制御CPU3101による割込処理の実行タイミングを制御する。そして、メダル数制御CPU3101は、上記と同様、リセット信号、電断検知信号、又は、タイムアウト信号に応じて割込みコントローラ3112から入力される割込要求信号に基づいて、例えば、ポート入力処理、遊技情報受信時処理、主制御部3011aへのデータ送信処理、周辺機器へのデータ送信処理、周辺機器からのデータ受信処理、ポート出力処理等の各種処理を行う。すなわち、メダル数制御CPU3101が実行する全ての処理でも、割込みコントローラ3112が発する割込要求信号が各処理開始の起点となる。
タイマ回路3113(PTC)は、クロック回路3105で生成されたクロックパルス信号(CPU作動用のクロックパルス信号を分周器(不図示)で分周された周波数のクロックパルス信号)で動作する(経過時間をカウントする)。そして、タイマ回路3113は、所定周期(主制御用マイクロプロセッサ3070では1.1172msecの周期、メダル数制御用マイクロプロセッサ3080では1msecの周期)で割込みコントローラ3112にタイムアウト信号(トリガー信号)を出力する。
シリアル通信回路3114は、当該通信回路が実装されている制御基板と、当該制御基板の外部に設けられた各種基板との間で各種データをシリアル通信する際の制御を行う通信回路である。なお、主制御用マイクロプロセッサ3070では、シリアル通信回路3114は、主制御部3011aと、主制御基板3011の外部に設けられた各種基板(例えば、副制御基板3012等)との間でデータ(各種制御指令(コマンド)、各種データ等)をシリアル通信する。また、シリアル通信回路3114は、4つの通信回路SCU0、SCU1、STU2~STU4で構成され、通信回路SCU0、SCU1が双方向シリアル通信回路で構成され、通信回路STU2~STU4は送信専用のシリアル通信回路で構成される。例えば、主制御基板3011(主制御部3011a)と副制御基板3012とをシリアル通信で接続する場合、送信専用のシリアル通信回路である通信回路STU2を使用し、主制御部3011aとメダル数制御部3011bとをシリアル通信で接続する場合、双方向シリアル通信回路である通信回路SCU0を使用する。なお、これは、ゴト対策(不正行為防止)の観点から定められたシリアル通信回路の使用方法である。
パラレル出力ポート3115は、マイクロプロセッサMPからその外部に設けられた各種回路に出力される信号の出力ポート(メモリーマップI/O)である。なお、本例では、例えば、FIFO(First In First Out)方式でデータ出力が行われる。
[別例に係る主制御基板の回路構成例]
続いて、図222を参照して、別例に係る主制御基板の回路構成例について説明する。図222は、主制御基板3011の回路構成例の概略図である。
遊技機に用いられる制御基板は、プリント基板(PCB)として構成されることが一般的であり、本例においても主制御基板3011はプリント基板として構成される。プリント基板は、例えば、両面基板の場合、ガラス繊維や樹脂等を加工し、絶縁体として構成された基板本体(絶縁基板)の両面に銅箔が貼られた銅張積層板を必要なサイズにカットした後、スルーホールやVIAホール等を通電可能に形成し、必要な配線パターン(回路パターン)として残す部分の銅箔をマスキングし、マスキングした部分以外の銅箔を除去することで配線パターンを形成し、形成した配線パターンにおいて露出させる必要がある部分(後で半田付けをする部分等)以外は、インク材やフィルム材からなる絶縁性のソルダーレジストで被覆する(絶縁層を積層して保護する)といった工程を経て製造される。そして、このようにして製造された基板に、必要となる複数の電子部品が実装されて、特定の機能を担う制御基板となる。
ここで、このような制御基板に実装される電子部品には、制御基板の表面側(片面側)でその端子が半田付けされることで実装される表面実装部品(SMD)と、スルーホールに制御基板の表面側(一面側)からその端子を挿通させ、その裏面側(他面側)で(あるいは、表面側及び裏面側で)その端子が半田付けされるディップ実装部品(DIP)(以下、単に「ディップ部品」として説明する場合もある)とがある。
表面実装部品は、同等のディップ実装部品と比較すると部品自体も小型であり、また、実装するためのスルーホール等が不要になるため、実装面の省スペース化を図ることができるというメリットがある。また、近年はディップ実装部品よりも広く普及しているため、同等のディップ実装部品と比較すると入手しやすく安価となりやすいというメリットもある。反面、小型である分、例えばデジタルオシロスコープ等の測定器を用いた検査は行いにくく、また、同等のディップ実装部品と比較すると実装後の強度が劣るというデメリットもある。
一方、ディップ実装部品は、同等の表面実装部品と比較すると実装面のスペースを確保しにくくなり、また、入手しにくく高価となりやすいというデメリットがある反面、同等の表面実装部品と比較すると取り扱いやすく、上記のような検査を容易に行えるとともに、実装後の強度も勝るといったメリットもある。
そこで、本例では、そのようなメリット・デメリットを考慮した上で一定の条件を定め、その条件を満たす場合には、対象の電子部品に表面実装部品を採用して主制御基板3011に実装し、満たさない場合には、対象の電子部品にディップ実装部品を採用して主制御基板3011に実装する構成としている。ここでは、その点に着目して主制御基板3011の回路構成例を説明する。
(主制御基板3011の回路構成例の概略)
図222を参照して、主制御基板3011の回路構成例の概略について説明する。なお、図222は、主制御基板3011において、特定箇所(主制御用マイクロプロセッサ3070とメダル数制御用マイクロプロセッサ3080との間の接続経路)を抜き出してその一例の概略を示したものであり、主制御基板3011上の全ての回路構成を示したものではない。すなわち、所定の条件を満たす場合には、図222に示す以外の箇所においても表面実装部品を採用し、それら表面実装部品間の接続経路においてテストパターンを設けることが可能である。
図222において、IC1は、主制御用マイクロプロセッサ3070(図221参照)を示したものであり、IC2は、メダル数制御用マイクロプロセッサ3080(図40参照)を示したものである。また、IC3~IC6は、例えばバッファICとして構成された20ピンのICであり、表面実装部品である。
図222に示すように、IC1とIC3は、IC1のD0~D7端子(データバス)と、IC3のY1~Y8端子(信号出力)との間が外部信号バスによって接続されている。すなわち、IC3は、主制御用マイクロプロセッサ3070の外部バスインタフェース3104に電気的に接続されている。また、IC1とIC4は、IC1のD0~D7端子(データバス)と、IC4のY1~Y8端子(信号出力)との間が外部信号バスによって接続されている。すなわち、IC4は、主制御用マイクロプロセッサ3070の外部バスインタフェース3104に電気的に接続されている。これにより、IC3又はIC4から、主制御用マイクロプロセッサ3070にデータの出力が可能となっている。
なお、IC3及びIC4のY1~Y8端子(信号出力)を、例えば、D0~D7端子(データバス)として構成することで、主制御用マイクロプロセッサ3070と、IC3又はIC4との間で、データの出入力が可能となるように構成してもよい。あるいは、主制御用マイクロプロセッサ3070から、IC3又はIC4にデータの出力が可能となるように構成してもよい。
ここで、「データバス」は、データを扱う(データ転送を行うための)信号バスである。すなわち、「データバス」とは、扱う信号の種類が「データ」である信号バスを意味している。また、本実施形態では使用していないが、アドレスを扱う(アドレス指定を行うための)「アドレスバス」といった信号バスも存在する。すなわち、「アドレスバス」は、扱う信号の種類が「アドレス」である信号バスを意味している。これに対し、「ローカルバス」は、「ローカル」とあるように、信号バスの中で比較的転送速度が遅い信号バスを意味するものである。したがって、例えば、「データバス」と表記した信号バスが「ローカルバス」に相当する場合もあるし、「ローカルバス」と表記した信号バスが「データバス」に相当する場合もあるが、これらには何ら矛盾が生じるものではない。
また、IC1とIC3は、IC1のXCS0端子(チップセレクト)と、IC3のG1・G2端子(ゲート入力)との間が信号線によって接続されている。また、IC1とIC4は、IC1のXCS1端子(チップセレクト)と、IC4のG1・G2端子(ゲート入力)との間が信号線によって接続されている。これにより、IC1側で、IC3又はIC4のいずれからデータが出力されるのかを切替可能となっている。なお、XCS0端子及びXCS1端子は、パラレル出力ポート3115(図221参照)からの出力端子である。
また、図222に示すように、IC2とIC5は、IC2のD0~D7端子(データバス)と、IC5のD0~D7端子(データバス)との間が外部信号バスによって接続されている。すなわち、IC5は、メダル数制御用マイクロプロセッサ3080の外部バスインタフェース3104に電気的に接続されている。また、IC2とIC6は、IC2のD0~D7端子(データバス)と、IC6のD0~D7端子(データバス)との間が外部信号バスによって接続されている。すなわち、IC6は、メダル数制御用マイクロプロセッサ3080の外部バスインタフェース3104に電気的に接続されている。これにより、メダル数制御用マイクロプロセッサ3080と、IC5又はIC6との間で、データの出入力(あるいは、メダル数制御用マイクロプロセッサ3080から、IC5又はIC6へのデータ出力)が可能となっている。
なお、IC5及びIC6のD0~D7端子(データバス)を、例えば、Y1~Y8端子(信号出力)として構成することで、IC5又はIC6から、メダル数制御用マイクロプロセッサ3080にデータの出力が可能となるように構成してもよい。
また、IC2のD0~D7端子(データバス)は、役比モニタ3083の入力端子(出入力端子であってもよい。不図示)との間が外部信号バスによって接続されている。すなわち、役比モニタ3083は、メダル数制御用マイクロプロセッサ3080の外部バスインタフェース3104に電気的に接続されている。
また、IC2とIC5は、IC2のXCS2端子(チップセレクト)と、IC5のCP端子(クロック入力)との間が信号線によって接続されている。また、IC2とIC6は、IC2のXCS3端子(チップセレクト)と、IC6のCP端子(クロック入力)との間が信号線によって接続されている。これにより、IC2側で、IC5又はIC6のいずれにデータを出力するのかを切替可能となっている。なお、XCS2端子及びXCS3端子は、パラレル出力ポート3115(図221参照)からの出力端子である。
また、IC3とIC5は、IC3のA1~A8端子(信号入力)と、IC5のQ0~Q7端子(信号出力)との間が信号線によって接続されている。これにより、IC5からIC3にデータの出力が可能となっている。すなわち、IC2から出力されたデータは、IC5(の入力→出力)及びIC3(の入力→出力)を介してIC1に出力されるように構成されている。換言すれば、IC1とIC2は、IC3及びIC5がその接続経路に実装される態様にて電気的に接続されるように構成されている。
また、IC4とIC6は、IC4のA1~A8端子(信号入力)と、IC6のQ0~Q7端子(信号出力)との間が信号線によって接続されている。これにより、IC6からIC4にデータの出力が可能となっている。すなわち、IC2から出力されたデータは、IC6(の入力→出力)及びIC4(の入力→出力)を介してIC1に出力されるように構成されている。換言すれば、IC1とIC2は、IC4及びIC6がその接続経路に実装される態様にて電気的に接続されるように構成されている。
なお、これらはあくまで一例であり、IC1とIC2との接続態様は上述のものに限られない。例えば、IC3とIC5の配置を入れ替え、IC1・IC2間において、IC3及びIC5が実装される接続経路では、IC1から出力されたデータは、IC5(の入力→出力)及びIC3(の入力→出力)を介してIC2に出力されるように構成してもよい。また、例えば、IC4とIC6の配置を入れ替え、IC1・IC2間において、IC4及びIC6が実装される接続経路では、IC1から出力されたデータは、IC6(の入力→出力)及びIC4(の入力→出力)を介してIC2に出力されるように構成してもよい。
また、例えば、IC3のY1~Y8端子(信号出力)、A1~A8端子(信号入力)、及びIC5のQ0~Q7端子(信号出力)を全て出入力端子(例えば、データバス)とし、IC1・IC2間において、IC3及びIC5が実装される接続経路では、相互にデータの出入力が可能となるように構成してもよい。また、例えば、IC4のY1~Y8端子(信号出力)、A1~A8端子(信号入力)、及びIC6のQ0~Q7端子(信号出力)を全て出入力端子(例えば、データバス)とし、IC1・IC2間において、IC4及びIC6が実装される接続経路では、相互にデータの出入力が可能となるように構成してもよい。
なお、図222においては符号を省略しているが、IC3のA1~A8端子(信号入力)と、IC5のQ0~Q7端子(信号出力)との接続経路には、それぞれの信号線に接続される8個のテストポイント(後述のTP1~TP8)が設けられている。また、IC4のA1~A8端子(信号入力)と、IC6のQ0~Q7端子(信号出力)との接続経路には、それぞれの信号線に接続される8個のテストポイント(後述のTP9~TP16)が設けられている。
以下、本発明に係る遊技機の構成とその効果について付記する。
<付記A-1>
従来、複数の図柄が夫々の周面に配された複数のリールと、各リールに対応するように設けられ、各リールの周面に配された複数の図柄のうちの一部の図柄を遊技者が視認可能なように表示する複数の表示窓と、メダルが投入されていることを条件に、遊技者による操作(以下「開始操作」という)を検出すると、各リールの回転の開始を要求する信号を出力するスタートスイッチと、遊技者による操作(以下「停止操作」という)を検出すると、リールの種別に応じて当該リールの回転の停止を要求する信号を出力するストップスイッチと、スタートスイッチ及びストップスイッチにより出力された信号に基づいて、ステッピングモータの動作を制御し、各リールの回転及びその停止を行う制御部と、を備えたパチスロ機からなる遊技機が知られている。通常、このようなパチスロ機では、複数の表示窓により表示される図柄の組合せに基づいて、入賞か否かが判別され、入賞と判別されるとメダルがホッパーから払い出されてメダル受け部に貯留される。
このような遊技機では、制御領域1(主制御ROM領域)のプログラムから制御領域2(遊技媒体数制限ROM領域)のプログラムを呼び出す際に、CALLEX命令を用いるプログラム技術が開示されている(例えば、特開2022-001223号公報)。
上記のような遊技機のように、使用領域内ROMエリアに記憶されたプログラムから、使用領域外ROMエリアに記憶されたプログラムを「CALLEX」命令で呼び出す場合、呼び出し先のプログラムが、使用領域外ROMエリアの第1アドレス範囲(「2000」H~「20FF」H)に存在すれば、「CALLEX」命令は2バイト命令となるが、第2アドレス範囲(「2100」H~)に存在する場合、「CALLEX」命令は4バイト命令となってしまい、このような状況では、「CALLEX」命令を用いるたびに、使用領域内ROMエリアの容量を圧迫してしまう。
本発明は、上記のような点に鑑みてなされたものであり、メインROMの特定のプログラム記憶領域に関し、その使用容量を効果的に節約することが可能な遊技機を提供することを目的とする。
また、本発明は、開発やメンテナンスが容易な、簡潔で見やすいプログラムコードを有する遊技機を提供することを目的とする。
上記目的を達成するため、本発明は、以下の遊技機を提供する。
(A-1-1)本発明の第1の実施態様に係る発明は、下記の構成を有する。
演算回路(例えば、メインCPU2101)、リードメモリ(例えば、メインROM2102)、及びリードライトメモリ(例えば、メインRAM2103)を含んだマイクロプロセッサ(例えば、マイクロプロセッサ2100)を実装して遊技の進行を制御する遊技機(例えば、パチスロ機2001)であって、
前記リードメモリは、遊技の進行に直接関与するプログラム、及びデータが記憶された第1記憶手段(例えば、使用領域内ROMエリア2202a)と、遊技の進行に直接関与しないプログラム、及びデータが記憶された第2記憶手段(例えば、使用領域外ROMエリア2202b)で構成され、
前記第2記憶手段に記憶されたプログラムには、前記第1記憶手段に記憶されたプログラムより呼び出されて処理を実行した後、必ず、呼び出した前記第1記憶手段のプログラムに戻る特定サブルーチン(例えば、図186に示した使用領域外RAM初期化処理(継続)を実行するサブプログラムや、図189に示したインタフェース2出力処理(継続)を実行するサブプログラム)と、前記第2記憶手段に記憶されたプログラムより呼び出されて処理を実行した後、必ず、呼び出した前記第2記憶手段のプログラムに戻る通常サブルーチン(例えば、図182に示したCRC演算処理(使用領域外))とがあり、
前記演算回路は、前記特定サブルーチンを呼び出す場合に使用する特定コール命令(例えば、「CALLEX」)を実行して前記特定サブルーチンを呼び出し、
前記特定コール命令は、呼び出す特定サブルーチンが、前記第2記憶手段の特定アドレス(例えば、「2100」H)より前に記憶されたプログラムを呼び出す場合と、前記特定アドレス以降のアドレスに記憶されたプログラムを呼び出す場合とでは、前記第1記憶手段に記憶される命令容量が異なり(例えば、特定アドレスより前のプログラムを呼び出す場合は2バイト命令、特定アドレス以降のプログラムを呼び出す場合は4バイト命令)、
前記命令容量は、前記特定アドレスより前に記憶されたプログラムを呼び出す場合より、前記特定アドレス以降のアドレスに記憶されたプログラムを呼び出す場合の方が多く必要であり、
前記特定サブルーチンのプログラム本体が前記特定アドレス以降のアドレスに記憶されている場合に、前記命令容量を少なくするため、前記特定コール命令が、前記特定アドレスより前のアドレスに記憶されているプログラム(例えば、「JR」や「JP」命令)の呼び出しを経由して、前記特定サブルーチンのプログラム本体を実行することを特徴とする遊技機。
このような本発明の構成によれば、メインROMの使用領域内プログラム領域に記憶さ
れるプログラムにおいて、呼び出し先のサブプログラムの実質的な記憶位置を所定アドレ
スより前に設定することで、本来4バイト長の命令を2バイト長の命令とすることができ
、当該メインROMの使用領域内プログラム領域に関し、その使用容量を効果的に節約することができる。
(A-1-2)本発明の第2の実施態様に係る発明は、第1の実施態様において下記の構成を有する。
前記特定サブルーチンのプログラム本体が前記特定アドレス以降のアドレスに記憶されている場合に、前記特定アドレスより前のアドレスには、当該特定サブルーチンのプログラム本体を実行するための処理コード(例えば、メインCPU2101が解釈可能なコード)を記憶し、
前記特定コール命令は、前記処理コードを実行することによって、前記特定サブルーチンのプログラム本体を実行するように構成される。
このような本発明の構成によれば、メインROMの使用領域内プログラム領域に記憶されるプログラムにおいて、呼び出し先のサブプログラムの実質的な記憶位置を所定アドレスより前に設定することで、本来4バイト長の命令を2バイト長の命令とすることができ、当該メインROMの使用領域内プログラム領域に関し、その使用容量を効果的に節約することができる。
(A-1-3)本発明の第3の実施態様に係る発明は、第2の実施態様において下記の構成を有する。
前記処理コードは、前記特定サブルーチンのプログラム本体にジャンプするためのジャンプ命令(例えば、「JR」や「JP」命令)であるように構成される。
このような本発明の構成によれば、メインROMの使用領域内プログラム領域に記憶されるプログラムにおいて、呼び出し先のサブプログラムの実質的な記憶位置を所定アドレスより前に設定することで、本来4バイト長の命令を2バイト長の命令とすることができ、当該メインROMの使用領域内プログラム領域に関し、その使用容量を効果的に節約することができる。
(A-1-4)本発明の第4の実施態様に係る発明は、第3の実施態様において下記の構成を有する。
前記ジャンプ命令は、前記特定サブルーチンのプログラム本体を、相対アドレスによって特定する命令(例えば、「JR」命令)であるように構成される。
このような本発明の構成によれば、メインROMの使用領域内プログラム領域に記憶されるプログラムにおいて、呼び出し先のサブプログラムの実質的な記憶位置を所定アドレスより前に設定することで、本来4バイト長の命令を2バイト長の命令とすることができ、さらに、ジャンプ命令を相対アドレスで設定することにより、その命令サイズも小さくするこができ、結果的に、当該メインROMの使用領域内プログラム領域に関し、その使用容量を効果的に節約することができる。
(A-1-5)本発明の第5の実施態様に係る発明は、第1の実施態様において下記の構成を有する。
前記特定コール命令が、前記第2記憶手段の特定アドレスより前に記憶されたプログラムを呼び出す場合、当該プログラムが記憶されているアドレスの下位アドレスを用いてそのプログラムを特定するように構成される。
このような本発明の構成によれば、メインROMの使用領域内プログラム領域に記憶されるプログラムにおいて、呼び出し先のサブプログラムの実質的な記憶位置を所定アドレスより前に設定することで、本来4バイト長の命令を2バイト長の命令とすることができ、当該メインROMの使用領域内プログラム領域に関し、その使用容量を効果的に節約することができる。
(A-1-6)本発明の第6の実施態様に係る発明は、第1の実施態様において下記の構成を有する。
前記演算回路は、遊技の進行を制御する遊技制御手段として機能し、
遊技の進行に応じて遊技媒体を払出す払出手段(例えば、ホッパ装置)と、
精算動作を行わせるために遊技者が押下することのできる精算手段(例えば、精算ボタ
ン)と、を備え、
前記遊技制御手段は、
前記遊技媒体を検知しその遊技価値を入力する遊技価値入力手段(例えば、メダルを投入してベットする操作を検知する処理や、クレジットされたメダルをベットボタンの操作によりベットする操作を検知する処理を実行するメインCPU2101)と、
入賞役に応じて、前記払出手段から遊技媒体を払出すための入賞払出処理を行う入賞払出手段(例えば、図191に示すメダル払出・再遊技作動処理を実行するメインCPU2101)と、
前記精算手段の押下に基づいて、前記払出手段から遊技媒体を払出すための精算処理を行う精算処理手段(例えば、図192に示す精算実行処理を実行するメインCPU2101)と、
前記払出手段に払出動作を行わせて払出処理を行う払出処理手段(例えば、図191に示すメダル払出・再遊技作動処理を実行するメインCPU2101)と、を有し、
前記遊技価値入力手段は、第1の期間(例えば、単位遊技開始待ち状態(メダルの受付やベットが可能な期間で、スタートレバーによる開始操作前))において遊技価値の入力が可能であり、
前記入賞払出手段は、前記第1の期間と重複しない第2の期間(例えば、単位遊技の終了時で、払出が完了するまでの期間)において前記入賞払出処理を行うことが可能であり、
前記精算処理手段は、前記第1の期間において前記精算手段が押下された場合に、前記精算処理を行うことが可能であり、
前記払出処理手段は、
前記入賞払出手段により前記入賞払出処理が行われた場合、及び前記精算処理手段により前記精算処理が行われた場合に、前記払出処理を実行可能であり、
前記入賞払出手段により前記入賞払出処理が行われた場合と、前記精算処理手段により前記精算処理が行われた場合とでは、前記払出処理の実行に際して異なるパラメータ(例えば、それぞれ対応するメダルカウンターのアドレス)が付与されるように構成される。
このような本発明の構成によれば、入賞払出処理が行われた場合や、精算処理が行われた場合に、共通の払出処理が使用されるので、メインROMのプログラム領域の容量が圧迫されることを軽減することができる。また、このような、共通の払出処理が使用されることにより、プログラムの構成や記述をより簡潔なものとすることができ、当該プログラムの開発効率やメンテナビリティを向上させることができる。
(A-1-7)本発明の第7の実施態様に係る発明は、第6の実施態様において下記の構成を有する。
前記入賞払出処理により前記入賞払出処理が行われた場合に、前記払出処理の実行に際して付与されるパラメータは、入賞役に応じた遊技媒体の払出数に基づく値が記憶されている払出数記憶領域(例えば、払出枚数カウンター格納領域)のアドレスに係る情報であるように構成される。
このような本発明の構成よれば、入賞払出処理が行われた場合や、精算処理が行われた場合に、共通の払出処理が使用されるので、メインROMのプログラム領域の容量が圧迫されることを軽減することができる。また、このような、共通の払出処理が使用されることにより、プログラムの構成や記述をより簡潔なものとすることができ、当該プログラムの開発効率やメンテナビリティを向上させることができる。
(A-1-8)本発明の第8の実施態様に係る発明は、第1の実施態様において下記の構成を有する。
前記演算回路は、遊技の進行を制御する遊技制御手段として機能し、
遊技者による開始操作を検出する開始操作検出手段(例えば、スタートレバー)と、
前記開始操作検出手段による開始操作の検出に基づいて、予め定められた確率で内部当籤役を決定する内部当籤役決定手段(図179に示すメイン処理で呼び出される内部抽籤処理を実行するメインCPU2101)と、
複数の表示列を含み、各表示列に設けられた図柄を変動表示する変動表示手段と(図179に示すメイン処理で呼び出される回胴回転開始処理を実行するメインCPU2101)、
遊技者による停止操作(例えば、ストップボタンを押下する操作)の検出を行う停止操作検出手段(図179に示すメイン処理で呼び出される回胴停止制御処理を実行するメインCPU2101)と、
前記内部当籤役決定手段の決定結果と、前記停止操作検出手段による停止操作の検出とに基づいて、前記図柄の変動表示を停止させる停止制御手段(図179に示すメイン処理で呼び出される回胴停止制御処理を実行するメインCPU2101)と、を備え、
前記変動表示手段の変動表示は、遊技価値を付与するための遊技変動(通常の遊技)と、遊技価値を付与することが無い疑似変動(疑似遊技)とがあり、
前記停止制御手段は、前記遊技変動のために前記図柄の変動表示を停止させるための制御処理を実行し、
前記遊技制御手段は、
前記疑似変動での前記図柄の変動表示を停止させるための制御処理を実行する疑似停止制御手段と、
前記停止操作検出手段による停止操作の検出が有効か否かを判断するための停止操作検出入力監視手段(例えば、図215に示すストップボタン入力監視処理を実行するメインCPU2101)と、を更に有し、
前記停止制御手段、及び前記疑似停止制御手段はそれぞれ、前記停止操作検出入力監視手段を実行して前記停止操作が有効か否かを判定する(通常の遊技と疑似遊技において、共通の処理(すなわち、例えば、図215に示すストップボタン入力監視処理)を実行する)ように構成される。
このような本発明の構成によれば、通常の遊技と疑似遊技の処理に関し、一部を共通化するため、メインROMのプログラム領域の容量が圧迫されることを軽減することができる。また、本発明によれば、通常の遊技と疑似遊技の処理を一部共通化することにより、プログラムの構成や記述をより簡潔なものとすることができ、当該プログラムの開発効率やメンテナビリティを向上させることができる。
(A-1-9)本発明の第9の実施態様に係る発明は、第1の実施態様において下記の構成を有する。
前記演算回路は、遊技の進行を制御する遊技制御手段として機能し、
前記リードライトメモリは、遊技に関する情報群を格納するための第1格納領域(共通情報格納領域)と、前記第1格納領域とは異なる位置にある第2格納領域(共通情報バックアップ格納領域)と、を有し、
前記遊技制御手段は、
所定の条件が成立している場合に、前記第1格納領域に記憶された情報の全てを前記第2格納領域に退避する退避手段(例えば、図216の共通情報バックアップ生成処理を実行するメインCPU2101)と、
前記所定の条件の成立、及び、特定の条件(例えば、ペナルティ条件)が成立している場合に、前記第2格納領域に退避してある情報を、前記第1格納領域に復帰させる復帰手段(例えば、図217の共通情報復帰処理を実行するメインCPU2101)と、を有し、
前記退避手段、及び前記復帰手段は、一部の処理を除き共通のプログラムであり、前記退避手段、及び前記復帰手段は、前記第1格納領域の先頭アドレスを、2バイトのデータをセット可能な第1のレジスタ(例えば、DEレジスタ、HLレジスタ)にセットし、前記第2格納領域の先頭アドレスを、2バイトのデータをセット可能な第2のレジスタ(例えば、HLレジスタ、DEレジスタ)にセットし、
前記第1のレジスタにセットされた転送元アドレスから前記第2のレジスタにセットされた転送先アドレスに転送命令で前記転送元アドレスに格納された情報を転送し、
前記復帰手段による処理が実行される場合は、前記転送命令を実行する前に、前記第1のレジスタにセットされた前記転送元アドレスと、前記第2のレジスタにセットされた前記転送先アドレスを入れ替えるように構成される。
このような本発明の構成によれば、所定の情報を遊技前の情報に戻すバックアップ復帰処理と、当該所定の情報をバックアップするバックアップ処理を一部共通化し、メインROMのプログラム領域の容量が圧迫されることを軽減することができる。また、このように、プログラムの共通化を進めることで、プログラムの構成や記述をより簡潔なものとすることができ、当該プログラムの開発効率やメンテナビリティを向上させることができる。
(A-1-10)本発明の第10の実施態様に係る発明は、第9の実施態様において下記の構成を有する。
遊技者が遊技の開始を指示する遊技開始指示手段(例えば、スタートレバー)と、
前記遊技開始指示手段の操作に応じて複数の識別情報を変動表示可能な可変表示手段(例えば、各リール)と、
当籤役を決定可能な役決定手段(例えば、図188に示す内部抽籤処理を実行するメインCPU2101)と、
前記可変表示手段の変動表示を停止させる停止操作を検出可能な停止操作検出手段(例えば、ストップボタン、及びストップスイッチ)と、
前記役決定手段により決定された当籤役と、前記停止操作検出手段により検出された停止操作態様とに基づいて、前記可変表示手段の変動表示を停止させて停止表示を導出可能な停止制御手段(例えば、図179に示す回胴停止制御処理を実行するメインCPU2101)と、
前記停止表示に応じた入賞を発生可能な入賞手段(例えば、図179のステップS2013等の処理を実行するメインCPU2101)と、
有利な停止操作態様を報知可能な報知手段(例えば、指示モニタやメイン表示装置)と、をさらに備え、
前記遊技者によって前記遊技開始指示手段が操作された場合に、
前記退避手段は、前記第1格納領域に記憶されている情報であって、前記報知手段による報知を実行可能な有利状態(例えば、AT状態)に関する情報(例えば、各種情報)を、前記第2格納領域に退避し(例えば、図172のステップS4602に対応する処理)、
前記有利状態に関する情報を更新する遊技状態関連処理手段は、前記第1格納領域に記憶されている情報を更新し(例えば、図172のステップS4603、ステップS4604、図173のステップS4622等に対応する処理)、
前記遊技者によって前記遊技開始指示手段が操作された場合であって、所定のペナルティ条件が成立する場合に、前記復帰手段は、前記第2格納領域に退避してある情報を、前記第1格納領域に復帰させる(例えば、図173のステップS4624に対応する処理)ように構成される。
このような本発明の構成によれば、所定の情報を遊技前の情報に戻すバックアップ復帰処理と、当該所定の情報をバックアップするバックアップ処理を一部共通化し、メインROMのプログラム領域の容量が圧迫されることを軽減することができる。また、このように、プログラムの共通化を進めることで、プログラムの構成や記述をより簡潔なものとすることができ、当該プログラムの開発効率やメンテナビリティを向上させることができる。
(A-1-11)本発明の第11の実施態様に係る発明は、第9の実施態様において下記の構成を有する。
前記特定の条件は、所定の有利な遊技状態をキャンセルするペナルティ条件であり、前記ペナルティ条件は、遊技状態、及び遊技者における所定操作に基づく条件であるように構成される。
このような本発明の構成によれば、所定の情報を遊技前の情報に戻すバックアップ復帰処理と、当該所定の情報をバックアップするバックアップ処理を一部共通化し、メインROMのプログラム領域の容量が圧迫されることを軽減することができる。また、このように、プログラムの共通化を進めることで、プログラムの構成や記述をより簡潔なものとすることができ、当該プログラムの開発効率やメンテナビリティを向上させることができる。
本発明によれば、メインROMの特定領域(使用領域内プログラム領域)に記憶されるプログラムのサイズを小さくすることで、その特定領域の使用容量を効果的に節約することができる。また、本発明によれば、メインROMの特定領域に記憶されるプログラムにおいて、呼び出し先のサブプログラムの実質的な記憶位置を所定アドレスより前に設定するように構成することによって、簡潔で見やすいプログラムコードが実現され、結果的に、開発効率やメンテナビリティを向上させることができる。
また、本発明によれば、通常の遊技と疑似遊技の処理に関し、一部を共通化するため、メインROMのプログラム領域の容量が圧迫されることを軽減することができる。また、本発明によれば、通常の遊技と疑似遊技の処理を一部共通化することにより、プログラムの構成や記述をより簡潔なものとすることができ、当該プログラムの開発効率やメンテナビリティを向上させることができる。
また、本発明によれば、所定の情報を遊技前の情報に戻すバックアップ復帰処理と、当該所定の情報をバックアップするバックアップ処理を一部共通化し、メインROMのプログラム領域の容量が圧迫されることを軽減することができる。また、このように、プログラムの共通化を進めることで、プログラムの構成や記述をより簡潔なものとすることができ、当該プログラムの開発効率やメンテナビリティを向上させることができる。
<付記A-2>
従来、複数の図柄が夫々の周面に配された複数のリールと、各リールに対応するように設けられ、各リールの周面に配された複数の図柄のうちの一部の図柄を遊技者が視認可能なように表示する複数の表示窓と、メダルが投入されていることを条件に、遊技者による操作(以下「開始操作」という)を検出すると、各リールの回転の開始を要求する信号を出力するスタートスイッチと、遊技者による操作(以下「停止操作」という)を検出すると、リールの種別に応じて当該リールの回転の停止を要求する信号を出力するストップスイッチと、スタートスイッチ及びストップスイッチにより出力された信号に基づいて、ステッピングモータの動作を制御し、各リールの回転及びその停止を行う制御部と、を備えたパチスロ機からなる遊技機が知られている。通常、このようなパチスロ機では、複数の表示窓により表示される図柄の組合せに基づいて、入賞か否かが判別され、入賞と判別されるとメダルがホッパーから払い出されてメダル受け部に貯留される。
このような遊技機に関し、メインプログラ厶において、電断発生時にメインRAMのサム値を算出して記憶しておき、電断復帰時に、メインプログラムにおいて、記憶したおいた電断発生時のサム値と電断復帰時に求めたメインRAMのサム値を比較して、メインRAMに異常がないか否かをチェックする遊技機が開示されている(例えば、特開2018-027107号公報)。なお、サム値は、例えば、検査対象の領域のデータ列を整数値の列とみなして総和を求め、これを所定の定数で割った余りである。
このようなメインRAMのチェック処理は、遊技機においては最も重要な処理の1つであるが、サム値の算出処理や、求めたサム値を使ってメインRAMの異常を判定する処理等を、すべてメインプログラムで実行する必要があり、このことが、メインプログラムが記憶されるメインROMのプログラム領域を圧迫している。また、このような処理を実行するために、メインプログラムの構成や記述はより複雑なものとなり、そのメインプログラムを実行するメインCPUの負荷も大きい。
本発明は、上記のような点に鑑みてなされたものであり、メインRAMのチェックに係る処理プログラムのサイズを小さくし、メインROMのプログラム領域を圧迫しないように構成された遊技機を提供することを目的とする。
また、本発明は、メインRAMのチェックに係る計算処理をメインCPU以外で行うことで、メインプログラムの構成や記述をより簡潔なものとし、当該プログラムの開発効率やメンテナビリティを向上させ、またさらに、メインCPUの負荷を低減させ、処理時間を短縮することを目的とする。
また、本発明は、メインCPUによる計算を用いずに演算したCRC値に基づいて、効果的な再起動を管理することを目的とする。
上記目的を達成するため、本発明は、以下の遊技機を提供する。
(A-2-1)本発明の第1の実施態様に係る発明は、下記の構成を有する。
演算回路(例えば、メインCPU2101)、リードメモリ(例えば、メインROM2102)、リードライトメモリ(例えば、メインRAM2103)、及び巡回冗長検査回路(例えば、CRC回路2017c)を含んだマイクロプロセッサ(例えば、マイクロプロセッサ2100)を実装して遊技の進行を制御する遊技機(例えば、パチスロ機2001)であって、
前記マイクロプロセッサは、
電源電圧の低下を検出すると電源断絶処理を実行する電源断絶手段(例えば、図199に示す電断割込み処理を実行するメインCPU2101)と、
電源投入時に電源投入に伴う電源投入処理を実行する電源投入手段(例えば、図180に示す電源投入時処理を実行するメインCPU2101)と、を有し、
前記電源断絶手段は、前記巡回冗長検査回路を使用して前記リードライトメモリの特定アドレス範囲内(例えば、メインRAM2103の一部)の演算を行い、演算結果(例えば、CRC値)を前記リードライトメモリの前記特定アドレス範囲以外の演算結果格納領域(例えば、CRC値格納領域2103e)に記憶し、
前記電源投入手段は、前記巡回冗長検査回路を使用して前記リードライトメモリの前記特定アドレス範囲内の演算を行い、演算結果と前記演算結果格納領域に記憶された演算結果との照合を行うことを特徴とする遊技機。
このような本発明の構成によれば、メインプログラムで計算していたメインRAMチェックを、マイクロプロセッサ内に設けられたCRC回路を用いることで、サム値の計算処理が不要になり、メインプログラムで当該計算処理を記述する必要がなくなり、メインROMのプログラム領域の空きを広げることができる。また、サム値の計算処理を削除することで、メインプログラムの構成や記述をより簡潔なものとすることができる。またさらに、メインプログラムでサム値の計算処理を含むメインRAMチェックに係る計算処理を行わないことにより、そのメインプログラムを実行するメインCPUの負荷も低減させることができる。
(A-2-2)本発明の第2の実施態様に係る発明は、第1の実施態様において下記の構成を有する。
前記マイクロプロセッサは、前記特定アドレス範囲内の演算を前記巡回冗長検査回路に行わせるために、前記巡回冗長検査回路に対して前記特定アドレス範囲内のデータを送信し、前記巡回冗長検査回路から、当該演算の演算結果を受信するように構成される。
このような本発明の構成によれば、メインプログラムで計算していたメインRAMチェックを、マイクロプロセッサ内に設けられたCRC回路を用いることで、サム値の計算処理が不要になり、メインプログラムで当該計算処理を記述する必要がなくなり、メインROMのプログラム領域の空きを広げることができる。また、サム値の計算処理を削除することで、メインプログラムの構成や記述をより簡潔なものとすることができる。またさらに、メインプログラムでサム値の計算処理を含むメインRAMチェックに係る計算処理を行わないことにより、そのメインプログラムを実行するメインCPUの負荷も低減させることができる。
(A-2-3)本発明の第3の実施態様に係る発明は、第2の実施態様において下記の構成を有する。
前記巡回冗長検査回路に対して送信される前記特定アドレス範囲内のデータは、前記リードライトメモリにおいて連続しない複数の領域のデータを含み、
前記巡回冗長検査回路から受信する前記演算結果は、単一のデータであるように構成される。
このような本発明の構成によれば、メインプログラムで計算していたメインRAMチェックを、マイクロプロセッサ内に設けられたCRC回路を用いることで、サム値の計算処理が不要になり、メインプログラムで当該計算処理を記述する必要がなくなり、メインROMのプログラム領域の空きを広げることができる。また、サム値の計算処理を削除することで、メインプログラムの構成や記述をより簡潔なものとすることができる。またさらに、メインプログラムでサム値の計算処理を含むメインRAMチェックに係る計算処理を行わないことにより、そのメインプログラムを実行するメインCPUの負荷も低減させることができる。
(A-2-4)本発明の第4の実施態様に係る発明は、第1の実施態様において下記の構成を有する。
前記電源投入手段による演算の演算結果と、前記演算結果格納領域に記憶された演算結果との照合結果が一致しない場合は(例えば、照合結果が一致しない場合、図181においてCRC異常(遊技復帰不可能状態1)をセットし(ステップS2053)、図180において遊技復帰不可能状態であり、所定の条件を満たす場合に、遊技復帰不可能エラー処理を実行し(ステップS2035のN0_1)、割込み禁止を設定したあとループする)、前記遊技機の電源をオフにするまで待機する待機処理を実行するように構成される。
このような本発明の構成によれば、メインプログラムで計算していたメインRAMチェックを、マイクロプロセッサ内に設けられたCRC回路を用いることで、サム値の計算処理が不要になり、メインプログラムで当該計算処理を記述する必要がなくなり、メインROMのプログラム領域の空きを広げることができる。また、サム値の計算処理を削除することで、メインプログラムの構成や記述をより簡潔なものとすることができる。またさらに、メインプログラムでサム値の計算処理を含むメインRAMチェックに係る計算処理を行わないことにより、そのメインプログラムを実行するメインCPUの負荷も低減させることができる。
(A-2-5)本発明の第5の実施態様に係る発明は、第1の実施態様において下記の構成を有する。
前記電源断絶手段により前記特定アドレス範囲内の演算が行われていないと判定された場合は、前記遊技機の電源をオフにするまで待機する待機処理を実行するように構成される。
このような本発明の構成によれば、メインプログラムで計算していたメインRAMチェックを、マイクロプロセッサ内に設けられたCRC回路を用いることで、サム値の計算処理が不要になり、メインプログラムで当該計算処理を記述する必要がなくなり、メインROMのプログラム領域の空きを広げることができる。また、メインCPUによる計算を用いずに演算したCRC値に基づいて、メインRAMの異常を適切に検出でき、効果的な再起動を管理することができる。
(A-2-6)本発明の第6の実施態様に係る発明は、第4または第5の実施態様において下記の構成を有する。
前記待機処理が実行されているあいだは、前記電源断絶処理が実行されることがないように制御されるように構成される。
このような本発明の構成によれば、メインプログラムで計算していたメインRAMチェックを、マイクロプロセッサ内に設けられたCRC回路を用いることで、サム値の計算処理が不要になり、メインプログラムで当該計算処理を記述する必要がなくなり、メインROMのプログラム領域の空きを広げることができる。また、メインCPUによる計算を用いずに演算したCRC値に基づいて、メインRAMの異常を適切に検出でき、効果的な再起動を管理することができる。
(A-2-7)本発明の第7の実施態様に係る発明は、第4または第5の実施態様において下記の構成を有する。
前記電源投入手段は、
前記電源投入手段による演算の演算結果と、前記演算結果格納領域に記憶された演算結果との照合結果が一致しない場合であっても、前記遊技機の電源を投入する際に所定の操作を行うことにより、前記待機処理を実行しないように制御するように構成される。
このような本発明の構成によれば、メインプログラムで計算していたメインRAMチェックを、マイクロプロセッサ内に設けられたCRC回路を用いることで、サム値の計算処理が不要になり、メインプログラムで当該計算処理を記述する必要がなくなり、メインROMのプログラム領域の空きを広げることができる。また、メインCPUによる計算を用いずに演算したCRC値に基づいて、メインRAMの異常を適切に検出でき、効果的な再起動を管理することができる。
(A-2-8)本発明の第8の実施態様に係る発明は、第4または第5の実施態様において下記の構成を有する。
前記待機処理が実行されている場合に、
遊技の復帰が不可能であることを示す復帰不可能表示がなされ、
前記遊技機の電源をオフし、その後、前記遊技機の電源を投入した場合、再度、前記待機処理が実行され、前記復帰不可能表示がなされるように構成される。
このような本発明の構成によれば、メインプログラムで計算していたメインRAMチェックを、マイクロプロセッサ内に設けられたCRC回路を用いることで、サム値の計算処理が不要になり、メインプログラムで当該計算処理を記述する必要がなくなり、メインROMのプログラム領域の空きを広げることができる。また、メインCPUによる計算を用いずに演算したCRC値に基づいて、メインRAMの異常を適切に検出でき、効果的な再起動を管理することができる。
(A-2-9)本発明の第9の実施態様に係る発明は、第8の実施態様において下記の構成を有する。
前記待機処理が実行されている場合に、前記遊技機の電源をオフした場合であっても、その後、前記遊技機の電源を投入する際に所定の操作を行うことにより、再度の前記待機処理が実行されないように制御されるように構成される。
このような本発明の構成によれば、メインプログラムで計算していたメインRAMチェックを、マイクロプロセッサ内に設けられたCRC回路を用いることで、サム値の計算処理が不要になり、メインプログラムで当該計算処理を記述する必要がなくなり、メインROMのプログラム領域の空きを広げることができる。また、メインCPUによる計算を用いずに演算したCRC値に基づいて、メインRAMの異常を適切に検出でき、効果的な再起動を管理することができる。
(A-2-10)本発明の第10の実施態様に係る発明は、第4または第5の実施態様において下記の構成を有する。
前記マイクロプロセッサに接続された、前記遊技の演出に係る制御を行う制御部に、一定周期で通信データを送信する通信データ送信処理を実行する通信制御手段をさらに有し、前記待機処理が実行されているあいだは、前記通信データ送信処理が停止されるように構成される。
このような本発明の構成によれば、メインプログラムで計算していたメインRAMチェックを、マイクロプロセッサ内に設けられたCRC回路を用いることで、サム値の計算処理が不要になり、メインプログラムで当該計算処理を記述する必要がなくなり、メインROMのプログラム領域の空きを広げることができる。また、メインCPUによる計算を用いずに演算したCRC値に基づいて、メインRAMの異常を適切に検出でき、効果的な再起動を管理することができる。
(A-2-11)本発明の第11の実施態様に係る発明は、第10の実施態様において下記の構成を有する。
前記通信制御手段は、
前記通信データを一定周期で前記制御部に送信するために、送信間隔タイマーを有し、
前記送信間隔タイマーの値が、所定値になった場合に、前記通信データを前記制御部に送信するよう制御し、
前記待機処理が実行されているあいだは、前記送信間隔タイマーのタイマー値が前記所定値になるよう、繰り返し前記タイマー値を更新し、
前記通信制御手段は、前記通信データ送信処理の停止によって、未送信の通信データが残っている場合に、前記遊技機の電源が再び投入され、前記通信データ送信処理が開始されるとすぐに、前記通信データを前記制御部に送信するよう制御するように構成される。
このような本発明の構成によれば、メインプログラムで計算していたメインRAMチェックを、マイクロプロセッサ内に設けられたCRC回路を用いることで、サム値の計算処理が不要になり、メインプログラムで当該計算処理を記述する必要がなくなり、メインROMのプログラム領域の空きを広げることができる。また、メインCPUによる計算を用いずに演算したCRC値に基づいて、メインRAMの異常を適切に検出でき、効果的な再起動を管理することができる。
本発明によれば、メインプログラムでサム値の計算処理を記述する必要がなくなり、メインROMのプログラム領域の空きを広げることができ、結果として、その空いたプログラム領域を、遊技性を充実させるためのロジック等に使用することができる。また、サム値の計算処理を削除することで、メインプログラムの構成や記述をより簡潔なものとすることができ、当該プログラムの開発効率やメンテナビリティを向上させることができる。またさらに、メインプログラムでサム値の計算処理を含むメインRAMチェックに係る計算処理を行わないことにより、そのメインプログラムを実行するメインCPUの負荷も低減させることができ、また、短時間でのCRCチェックが可能となる。
また、本発明によれば、メインCPUによる計算を用いずに演算したCRC値に基づいて、メインRAMの異常を適切に検出でき、効果的な再起動を管理することができる。
<付記A-3>
従来、複数の図柄が夫々の周面に配された複数のリールと、各リールに対応するように設けられ、各リールの周面に配された複数の図柄のうちの一部の図柄を遊技者が視認可能なように表示する複数の表示窓と、メダルが投入されていることを条件に、遊技者による操作(以下「開始操作」という)を検出すると、各リールの回転の開始を要求する信号を出力するスタートスイッチと、遊技者による操作(以下「停止操作」という)を検出すると、リールの種別に応じて当該リールの回転の停止を要求する信号を出力するストップスイッチと、スタートスイッチ及びストップスイッチにより出力された信号に基づいて、ステッピングモータの動作を制御し、各リールの回転及びその停止を行う制御部と、を備えたパチスロ機からなる遊技機が知られている。通常、このようなパチスロ機では、複数の表示窓により表示される図柄の組合せに基づいて、入賞か否かが判別され、入賞と判別されるとメダルがホッパーから払い出されてメダル受け部に貯留される。
このような遊技機では、メインROMに複数のテーブルを記憶し、制御処理プログラムが、そのテーブルからデータを取得する技術が開示されている(例えば、特開2021-079129号公報)。
しかしながら、主制御部の各制御処理プログラムにおいて、それぞれに応じたテーブルからデータを取得する場合、データを取得する処理をそれぞれ設けることが一般的であるが、制御処理とテーブルの種類が増えると同時に、データを取得するための処理も増え、そのために、制御処理プログラムを記憶するメインROMの容量が圧迫されることになる。
また、テーブルに、1バイト単位でデータを格納することが一般的であるが、データのパターンが少なく、テーブルに格納する場合に、実際には1バイトの容量が必要でない場合も多く、その場合は、実質的に未使用の領域が多く存在することになり、このことがメインROMの容量を圧迫する。
本発明は、上記のような点に鑑みてなされたものであり、データの種類ごとにデータ取得処理を設ける必要がなく、共通のデータ取得処理を使用して、メインROMのプログラム記憶領域を効率的に使用することでメインROMの容量の圧迫を軽減することが可能な遊技機を提供することを目的とする。
また、本発明は、テーブルのデータ格納単位に複数のデータを格納して、未使用となる領域を減らし、メインROMの容量の圧迫を軽減することが可能な遊技機を提供することを目的とする。また、上述した共通のデータ取得処理は、テーブルのデータ格納単位に複数のデータが格納されている場合に、これらのデータを展開することができる。
また、本発明は、領域ごとにRAM初期化範囲を決定する必要がなく、使用領域内作業領域、使用領域外作業領域のそれぞれに関してメインRAMの初期化を行うことができる、より小さなサイズのプログラムを備える遊技機を提供することを目的とする。
また、本発明は、メインプログラムの構成や記述をより簡潔なものとすることができ、当該プログラムの開発効率やメンテナビリティを向上させることを目的とする。
また、本発明は、使用領域外作業領域のRAMクリア処理を、使用領域内作業領域のRAMクリア処理等とは完全に独立したものとし、他の規格に応じたプログラムの作成や変更を容易にすることを目的とする。
上記目的を達成するため、本発明は、以下の遊技機を提供する。
(A-3-1)本発明の第1の実施態様に係る発明は、下記の構成を有する。
遊技の進行を制御する遊技制御手段(例えば、メインCPU2101)と、
プログラム、及びテーブルデータが記憶された第1記憶手段と(例えば、メインROM2102)、
前記プログラムの実行に伴いデータを記憶する第2記憶手段と(例えば、メインRAM2103)、を備え、
前記テーブルデータには、複数のテーブルデータがあり、
前記複数のテーブルデータの内の所定のテーブルデータは、1バイトデータが複数バイト集まったデータ群であり、
前記データ群の前記1バイトデータは、上位4ビットと下位4ビットのデータで構成された4ビットデータテーブルであり、
前記遊技制御手段は、前記4ビットデータテーブルの前記1バイトデータから前記上位4ビット、又は下位4ビットのデータのみの4ビットデータを取得し、その4ビットデータを前記第2記憶手段の所定領域に格納する4ビットデータ取得手段を有し、
前記4ビットデータ取得手段は、
前記4ビットデータテーブルから前記1バイトデータを取得した後、所定の条件に応じて、前記1バイトデータに含まれる上位4ビットのデータと下位4ビットのデータを入れ替えることで前記4ビットデータを取得することを特徴とする遊技機。
このような本発明の構成によれば、異なる種類のデータ群であっても、データの最大サイズが同じ(例えば、4ビット単位)であれば、共通のデータ取得処理(データ展開処理)を使用できるので、データの種類ごとにデータ取得処理を設ける必要がなく、メインROMのプログラム記憶領域を効率的に使用して、メインROMの容量の圧迫を軽減することができる。また、テーブルデータの各1バイトデータに2つの4ビットデータを格納できるため、未使用となる領域を減らし、メインROMの容量を節約することができる。さらに、こうした共通の4ビットデータ取得処理により、1バイトデータに2つの4ビットデータを格納している特殊な状況でも、容易に所望の4ビットデータを取得することができる。
(A-3-2)本発明の第2の実施態様に係る発明は、第1の実施態様において下記の構成を有する。
前記4ビットデータ取得手段を実行させる処理によって、前記所定のテーブルデータの位置(例えば、テーブルデータの先頭アドレス)、及び選択値(例えば、取得するデータの相対位置を示すエントリー)がセットされ、
前記4ビットデータ取得手段は、前記選択値を特定数で除算した結果に基き、前記所定のテーブルデータから取得する1バイトデータが記憶された位置、及び、前記上位4ビットのデータと前記下位4ビットのデータを入れ替えるか否かの値を求める(例えば、選択値を2で除算し、商と余りに基づいて判断する)ように構成される。
このような本発明の構成によれば、異なる種類のデータ群であっても、データの最大サイズが同じ(例えば、4ビット単位)であれば、共通のデータ取得処理(データ展開処理)を使用できるので、データの種類ごとにデータ取得処理を設ける必要がなく、メインROMのプログラム記憶領域を効率的に使用して、メインROMの容量の圧迫を軽減することができる。また、テーブルデータの各1バイトデータに2つの4ビットデータを格納できるため、未使用となる領域を減らし、メインROMの容量を節約することができる。さらに、こうした共通の4ビットデータ取得処理により、1バイトデータに2つの4ビットデータを格納している特殊な状況でも、テーブルデータの位置と、取得するデータの相対位置を示す選択値を指定することで、容易に所望の4ビットデータを取得することができる。
(A-3-3)本発明の第3の実施態様に係る発明は、第2の実施態様において下記の構成を有する。
前記4ビットデータ取得手段は、前記選択値を2で除算して商と余りを算出し、前記所定のテーブルデータの位置に、前記商に基づく相対位置を加算することによって、前記取得する1バイトデータに係る位置を求め、前記余りが奇数か偶数かによって、前記上位4ビットのデータと前記下位4ビットのデータを入れ替えるか否かを判定するように構成される。
このような本発明の構成によれば、異なる種類のデータ群であっても、データの最大サイズが同じ(例えば、4ビット単位)であれば、共通のデータ取得処理(データ展開処理)を使用できるので、データの種類ごとにデータ取得処理を設ける必要がなく、メインROMのプログラム記憶領域を効率的に使用して、メインROMの容量の圧迫を軽減することができる。また、テーブルデータの各1バイトデータに2つの4ビットデータを格納できるため、未使用となる領域を減らし、メインROMの容量を節約することができる。さらに、こうした共通の4ビットデータ取得処理により、1バイトデータに2つの4ビットデータを格納している特殊な状況でも、テーブルデータの位置と、取得するデータの相対位置を示す選択値を指定することで、容易に所望の4ビットデータを取得することができる。
(A-3-4)本発明の第4の実施態様に係る発明は、第1の実施態様において下記の構成を有する。
前記4ビットデータテーブルのなかの1バイトデータは、上位4ビットに格納する4ビ
ットデータに「10」Hを乗じて4ビットシフトしてから下位4ビットに格納する4ビッ
トデータと加算することによって生成されているように構成される。
このような本発明の構成によれば、異なる種類のデータ群であっても、データの最大サイズが同じ(例えば、4ビット単位)であれば、共通のデータ取得処理(データ展開処理)を使用できるので、データの種類ごとにデータ取得処理を設ける必要がなく、メインROMのプログラム記憶領域を効率的に使用して、メインROMの容量の圧迫を軽減することができる。また、テーブルデータの各1バイトデータに2つの4ビットデータを格納できるため、未使用となる領域を減らし、メインROMの容量を節約することができる。さらに、こうした共通の4ビットデータ取得処理により、1バイトデータに2つの4ビットデータを格納している特殊な状況でも、テーブルデータの位置と、取得するデータの相対位置を示す選択値を指定することで、容易に所望の4ビットデータを取得することができる。
(A-3-5)本発明の第5の実施態様に係る発明は、第1の実施態様において下記の構成を有する。
前記データ群の前記1バイトデータは、2ビット単位のデータで構成された2ビットデ
ータテーブルであり、
前記遊技制御手段は、前記2ビットデータテーブルの前記1バイトデータから2ビットデータを取得し、その2ビットデータを前記第2記憶手段の所定領域に格納する2ビットデータ取得手段を有し、
前記2ビットデータ取得手段は、
前記2ビットデータテーブルから1バイトデータを取得した後、所定の条件に応じて、取得したデータに対して2ビット単位のシフトを実行することで前記2ビットデータを取得するように構成される。
このような本発明の構成によれば、異なる種類のデータ群であっても、データの最大サイズが同じ(例えば、2ビット単位)であれば、共通のデータ取得処理(データ展開処理)を使用できるので、データの種類ごとにデータ取得処理を設ける必要がなく、メインROMのプログラム記憶領域を効率的に使用して、メインROMの容量の圧迫を軽減することができる。また、テーブルデータの各1バイトデータに4つの2ビットデータを格納できるため、未使用となる領域を減らし、メインROMの容量を節約することができる。さらに、こうした共通の2ビットデータ取得処理により、1バイトデータに4つの2ビットデータを格納している特殊な状況でも、テーブルデータの位置と、取得するデータの相対位置を示す選択値を指定することで、容易に所望の2ビットデータを取得することができる。
(A-3-6)本発明の第6の実施態様に係る発明は、第5の実施態様において下記の構成を有する。
前記2ビットデータ取得手段を実行させる処理によって、前記所定のテーブルデータの位置、及び選択値がセットされ、
前記2ビットデータ取得手段は、前記選択値を特定数で除算した結果に基き、前記所定のテーブルデータから取得する1バイトデータが記憶された位置と、前記2ビット単位のシフトの回数を求めるように構成される。
このような本発明の構成によれば、異なる種類のデータ群であっても、データの最大サイズが同じ(例えば、2ビット単位)であれば、共通のデータ取得処理(データ展開処理)を使用できるので、データの種類ごとにデータ取得処理を設ける必要がなく、メインROMのプログラム記憶領域を効率的に使用して、メインROMの容量の圧迫を軽減することができる。また、テーブルデータの各1バイトデータに4つの2ビットデータを格納できるため、未使用となる領域を減らし、メインROMの容量を節約することができる。さらに、こうした共通の2ビットデータ取得処理により、1バイトデータに4つの2ビットデータを格納している特殊な状況でも、テーブルデータの位置と、取得するデータの相対位置を示す選択値を指定することで、容易に所望の2ビットデータを取得することができる。
(A-3-7)本発明の第7の実施態様に係る発明は、第6の実施態様において下記の構成を有する。
前記2ビットデータ取得手段は、前記選択値を4で除算して商と余りを算出し、前記所定のテーブルデータの位置に、前記商に基づく相対位置をを加算することによって、前記取得する1バイトデータに係る位置を求め、前記余りに基づいて、前記2ビット単位のシフトの回数を求めるように構成される。
このような本発明の構成によれば、異なる種類のデータ群であっても、データの最大サイズが同じ(例えば、2ビット単位)であれば、共通のデータ取得処理(データ展開処理)を使用できるので、データの種類ごとにデータ取得処理を設ける必要がなく、メインROMのプログラム記憶領域を効率的に使用して、メインROMの容量の圧迫を軽減することができる。また、テーブルデータの各1バイトデータに4つの2ビットデータを格納できるため、未使用となる領域を減らし、メインROMの容量を節約することができる。さらに、こうした共通の2ビットデータ取得処理により、1バイトデータに4つの2ビットデータを格納している特殊な状況でも、テーブルデータの位置と、取得するデータの相対位置を示す選択値を指定することで、容易に所望の2ビットデータを取得することができる。
(A-3-8)本発明の第8の実施態様に係る発明は、第5の実施態様において下記の構成を有する。
前記2ビットデータテーブルのなかの1バイトデータは、第1の2ビットに格納する2ビットデータに「40」Hを乗じ、第2の2ビットに格納する2ビットデータに「10」Hを乗じ、第3の2ビットデータに「4」Hを乗じてそれぞれの2ビットデータをシフトさせ、こうしてシフトされた2ビットデータと第4の2ビットに格納する2ビットデータを加算することによって生成されているように構成される。
このような本発明の構成によれば、異なる種類のデータ群であっても、データの最大サイズが同じ(例えば、2ビット単位)であれば、共通のデータ取得処理(データ展開処理)を使用できるので、データの種類ごとにデータ取得処理を設ける必要がなく、メインROMのプログラム記憶領域を効率的に使用して、メインROMの容量の圧迫を軽減することができる。また、テーブルデータの各1バイトデータに4つの2ビットデータを格納できるため、未使用となる領域を減らし、メインROMの容量を節約することができる。さらに、こうした共通の2ビットデータ取得処理により、1バイトデータに4つの2ビットデータを格納している特殊な状況でも、テーブルデータの位置と、取得するデータの相対位置を示す選択値を指定することで、容易に所望の2ビットデータを取得することができる。
(A-3-9)本発明の第9の実施態様に係る発明は、第1の実施態様において下記の構成を有する。
設定値を変更、又は確認するために設けられた設定スイッチ(例えば、設定用鍵型スイッチ)をさらに備え、
前記第2記憶手段は、遊技の進行に直接関与するデータを記憶するための第3記憶手段(例えば、使用領域内RAMエリア2203a)と、遊技の進行に直接関与しないデータを記憶するための第4記憶手段(例えば、使用領域外RAMエリア2203b)で構成され、
前記遊技制御手段は、
前記第2記憶手段の特定アドレス範囲内の演算を行い、演算結果を演算結果格納領域に記憶する範囲演算手段(例えば、図199に示す電断割込み処理で呼び出されるCRC生成処理(使用領域外)でCRC演算処理を行うCRC回路2107cと、演算結果のCRC値をCRC値格納領域2103eに格納するメインCPU2101)と、
前記第2記憶手段の特定アドレス範囲内の演算を行い、演算結果と、前記演算結果格納領域に記憶された演算結果との照合を行う範囲照合手段(例えば、図181に示すCRC検査処理(使用領域外)で、CRC値の比較を行うメインCPU2101)と、
前記第2記憶手段を初期化する初期化手段(例えば、図185に示す指定RAM初期化処理等の初期化処理を実行するメインCPU2101)と、を有し、
前記遊技制御手段は、
電源投入時の前記設定スイッチの状態と、前記範囲照合手段の照合結果に応じて、前記第3記憶手段の開始位置を決定し、
前記決定された前記第3記憶手段の開始位置に基づいて、前記第4記憶手段の開始位置を決定し、
前記初期化手段は、前記決定された前記第3記憶手段の開始位置に基づいて前記第3記憶手段の初期化を行い、前記決定された前記第4記憶手段の開始位置に基づいて前記第4記憶手段の初期化を行うように構成される。
このような本発明の構成によれば、使用領域外作業領域のRAM初期化範囲を決定する際に、遊技機の状態等を判定しないので、その分プログラムサイズを小さくすることができ、メインROMのプログラム領域の容量が圧迫されることを軽減することができる。また、上記のような構成によって、メインプログラムの構成や記述をより簡潔なものとすることができるため、当該プログラムの開発効率やメンテナビリティを向上させることができる。
(A-3-10)本発明の第10の実施態様に係る発明は、第9の実施態様において下記の構成を有する。
初期化する最終位置(例えば、図214に示すクリアエンドアドレス)は、前記第3記憶手段の開始位置、及び第4記憶手段の開始位置に拘わらず、前記第3記憶手段、前記第4記憶手段に関して1つずつ設定されているように構成される。
このような本発明の構成によれば、使用領域外作業領域のRAM初期化範囲を決定する際に、遊技機の状態等を判定しないので、その分プログラムサイズを小さくすることができ、メインROMのプログラム領域の容量が圧迫されることを軽減することができる。また、上記のような構成によって、メインプログラムの構成や記述をより簡潔なものとすることができるため、当該プログラムの開発効率やメンテナビリティを向上させることができる。
(A-3-11)本発明の第11の実施態様に係る発明は、第9の実施態様において下記の構成を有する。
前記初期化手段は、前記第3記憶手段の開始位置に係る下位アドレスと、前記第4記憶手段の開始位置に係るアドレスとの対応関係を示す対応データを用いて、前記第4記憶手段の開始位置を決定するように構成される。
このような本発明の構成によれば、使用領域外作業領域のRAM初期化範囲を決定する際に、遊技機の状態等を判定しないので、その分プログラムサイズを小さくすることができ、メインROMのプログラム領域の容量が圧迫されることを軽減することができる。また、上記のような構成によって、メインプログラムの構成や記述をより簡潔なものとすることができるため、当該プログラムの開発効率やメンテナビリティを向上させることができる。さらに、使用領域外作業領域のRAM初期化範囲を、使用領域内作業領域のRAM初期化開始アドレスの一部に基づいて決定しているため、使用領域外作業領域のRAMクリア処理を完全に独立させることができ、そのために、他の規格に応じたプログラムの作成や変更を容易に行うことができる。
本発明によれば、異なる種類のデータ群であっても、データの最大サイズが同じ(例えば、4ビット単位や2ビット単位)であれば、共通のデータ取得処理(データ展開処理)を使用できるので、データの種類ごとにデータ取得処理を設ける必要がなく、メインROMのプログラム記憶領域を効率的に使用して、メインROMの容量の圧迫を軽減することができる。
た、本発明によれば、テーブルのデータ格納単位に複数のデータを格納できるため、未使用となる領域を減らし、メインROMの容量の節約することができる。さらに、こうした共通のデータ取得処理により、テーブルのデータ格納単位(例えば、1バイトデータ)に複数のデータを格納している特殊な状況でも、容易に所望のデータを取得することができる。
た、本発明によれば、使用領域内作業領域のRAM初期化範囲に基づいて使用領域外作業領域のRAM初期化範囲を決定するので、領域ごとにRAM初期化範囲を決定する必要がなく、その分プログラムサイズを小さくすることができ、メインROMのプログラム領域の容量が圧迫されることを軽減することができる。また、上記のような構成によって、メインプログラムの構成や記述をより簡潔なものとすることができるため、当該プログラムの開発効率やメンテナビリティを向上させることができる。さらに、使用領域外作業領域のRAM初期化範囲を、使用領域内作業領域のRAM初期化開始アドレスの一部に基づいて決定しているため、使用領域外作業領域のRAMクリア処理を完全に独立させることができ、そのために、他の規格に応じたプログラムの作成や変更を容易に行うことができる。
<付記A-4>
来、複数の図柄が夫々の周面に配された複数のリールと、各リールに対応するように設けられ、各リールの周面に配された複数の図柄のうちの一部の図柄を遊技者が視認可能なように表示する複数の表示窓と、メダルが投入されていることを条件に、遊技者による操作(以下「開始操作」という)を検出すると、各リールの回転の開始を要求する信号を出力するスタートスイッチと、遊技者による操作(以下「停止操作」という)を検出すると、リールの種別に応じて当該リールの回転の停止を要求する信号を出力するストップスイッチと、スタートスイッチ及びストップスイッチにより出力された信号に基づいて、ステッピングモータの動作を制御し、各リールの回転及びその停止を行う制御部と、を備えたパチスロ機からなる遊技機が知られている。通常、このようなパチスロ機では、複数の表示窓により表示される図柄の組合せに基づいて、入賞か否かが判別され、入賞と判別されるとメダルがホッパーから払い出されてメダル受け部に貯留される。
のような遊技機では、メインROMに複数のテーブルを記憶し、制御処理プログラムが、そのテーブルからデータを取得する技術が開示されている(例えば、特開2021-079129号公報)。
かしながら、主制御部の各制御処理プログラムにおいて、それぞれに応じたテーブルからデータを取得する場合、データを取得する処理をそれぞれ設けることが一般的であるが、制御処理とテーブルの種類が増えると同時に、データを取得するための処理も増え、そのために、制御処理プログラムを記憶するメインROMの容量が圧迫されることになる。
また、テーブルに、1バイト単位でデータを格納することが一般的であるが、データのパターンが少なく、テーブルに格納する場合に、実際には1バイトの容量が必要でない場合も多く、その場合は、実質的に未使用の領域が多く存在することになり、このことがメインROMの容量を圧迫する。
本発明は、上記のような点に鑑みてなされたものであり、データの種類ごとにデータ取得処理を設ける必要がなく、共通のデータ取得処理を使用して、メインROMのプログラム記憶領域を効率的に使用することでメインROMの容量の圧迫を軽減することが可能な遊技機を提供することを目的とする。
また、本発明は、テーブルのデータ格納単位に複数のデータを格納して、未使用となる領域を減らし、メインROMの容量の圧迫を軽減することが可能な遊技機を提供することを目的とする。また、上述した共通のデータ取得処理は、テーブルのデータ格納単位に複数のデータが格納されている場合に、これらのデータを展開することができる。
上記目的を達成するため、本発明は、以下の遊技機を提供する。
(A-4-1)本発明の第1の実施態様に係る発明は、下記の構成を有する。
遊技の進行を制御する遊技制御手段(例えば、メインCPU2101)と、
プログラム、及びテーブルデータが記憶された第1記憶手段と(例えば、メインROM2102)、
前記プログラムの実行に伴いデータを記憶する第2記憶手段と(例えば、メインRAM2103)、を備え、
前記テーブルデータには、複数のテーブルデータがあり、
前記複数のテーブルデータの内の所定のテーブルデータは、1バイトデータが複数バイト集まったデータ群であり、
前記データ群の前記1バイトデータは、2ビット単位のデータで構成された2ビットデータテーブルであり、
前記遊技制御手段は、前記2ビットデータテーブルの前記1バイトデータから2ビットデータを取得し、その2ビットデータを前記第2記憶手段の所定領域に格納する2ビットデータ取得手段を有し、
前記2ビットデータ取得手段は、
前記2ビットデータテーブルから1バイトのデータを取得した後、所定の条件に応じて、取得したデータに対して2ビット単位のシフトを実行することで前記2ビットデータを取得することを特徴とする遊技機。
このような本発明の構成によれば、異なる種類のデータ群であっても、データの最大サイズが同じ(例えば、2ビット単位)であれば、共通のデータ取得処理(データ展開処理)を使用できるので、データの種類ごとにデータ取得処理を設ける必要がなく、メインROMのプログラム記憶領域を効率的に使用して、メインROMの容量の圧迫を軽減することができる。また、テーブルデータの各1バイトデータに4つの2ビットデータを格納できるため、未使用となる領域を減らし、メインROMの容量を節約することができる。さらに、こうした共通の2ビットデータ取得処理により、1バイトデータに4つの2ビットデータを格納している特殊な状況でも、容易に所望の2ビットデータを取得することができる。
(A-4-2)本発明の第2の実施態様に係る発明は、第1の実施態様において下記の構成を有する。
前記2ビットデータ取得手段を実行させる処理によって、前記所定のテーブルデータの位置(例えば、テーブルデータの先頭アドレス)、及び選択値(例えば、取得するデータの相対位置を示すエントリー)がセットされ、
前記2ビットデータ取得手段は、前記選択値を特定数で除算した結果に基き、前記所定のテーブルデータから取得する1バイトデータが記憶された位置と、前記2ビット単位のシフトの回数を求める(例えば、選択値を4で除算し、商と余りに基づいて求める)ように構成される。
このような本発明の構成によれば、異なる種類のデータ群であっても、データの最大サイズが同じ(例えば、2ビット単位)であれば、共通のデータ取得処理(データ展開処理)を使用できるので、データの種類ごとにデータ取得処理を設ける必要がなく、メインROMのプログラム記憶領域を効率的に使用して、メインROMの容量の圧迫を軽減することができる。また、テーブルデータの各1バイトデータに4つの2ビットデータを格納できるため、未使用となる領域を減らし、メインROMの容量を節約することができる。さらに、こうした共通の2ビットデータ取得処理により、1バイトデータに4つの2ビットデータを格納している特殊な状況でも、テーブルデータの位置と、取得するデータの相対位置を示す選択値を指定することで、容易に所望の2ビットデータを取得することができる。
(A-4-3)本発明の第3の実施態様に係る発明は、第2の実施態様において下記の構成を有する。
前記2ビットデータ取得手段は、前記選択値を4で除算して商と余りを算出し、前記所定のテーブルデータの位置に、前記商に基づく相対位置を加算することによって、前記取得する1バイトデータに係る位置を求め、前記余りに基づいて、前記2ビット単位のシフトの回数を求めるように構成される。
このような本発明の構成によれば、異なる種類のデータ群であっても、データの最大サイズが同じ(例えば、2ビット単位)であれば、共通のデータ取得処理(データ展開処理)を使用できるので、データの種類ごとにデータ取得処理を設ける必要がなく、メインROMのプログラム記憶領域を効率的に使用して、メインROMの容量の圧迫を軽減することができる。また、テーブルデータの各1バイトデータに4つの2ビットデータを格納できるため、未使用となる領域を減らし、メインROMの容量を節約することができる。さらに、こうした共通の2ビットデータ取得処理により、1バイトデータに4つの2ビットデータを格納している特殊な状況でも、テーブルデータの位置と、取得するデータの相対位置を示す選択値を指定することで、容易に所望の2ビットデータを取得することができる。
(A-4-4)本発明の第4の実施態様に係る発明は、第1の実施態様において下記の構成を有する。
前記2ビットデータテーブルのなかの1バイトデータは、第1の2ビットに格納する2ビットデータに「40」Hを乗じ、第2の2ビットに格納する2ビットデータに「10」Hを乗じ、第3の2ビットデータに「4」Hを乗じてそれぞれの2ビットデータをシフトさせ、こうしてシフトされた2ビットデータと第4の2ビットに格納する2ビットデータを加算することによって生成されているように構成される。
このような本発明の構成によれば、異なる種類のデータ群であっても、データの最大サイズが同じ(例えば、2ビット単位)であれば、共通のデータ取得処理(データ展開処理)を使用できるので、データの種類ごとにデータ取得処理を設ける必要がなく、メインROMのプログラム記憶領域を効率的に使用して、メインROMの容量の圧迫を軽減することができる。また、テーブルデータの各1バイトデータに4つの2ビットデータを格納できるため、未使用となる領域を減らし、メインROMの容量を節約することができる。さらに、こうした共通の2ビットデータ取得処理により、1バイトデータに4つの2ビットデータを格納している特殊な状況でも、テーブルデータの位置と、取得するデータの相対位置を示す選択値を指定することで、容易に所望の2ビットデータを取得することができる。
(A-4-5)本発明の第5の実施態様に係る発明は、第1の実施態様において下記の構成を有する。
遊技の進行に応じて遊技媒体を払出す払出手段(例えば、ホッパ装置)と、
精算動作を行わせるために遊技者が押下することのできる精算手段(例えば、精算ボタン)と、を備え、
前記遊技制御手段は、
前記遊技媒体を検知しその遊技価値を入力する遊技価値入力手段(例えば、メダルを投入してベットする操作を検知する処理や、クレジットされたメダルをベットボタンの操作によりベットする操作を検知する処理を実行するメインCPU2101)と、
入賞役に応じて、前記払出手段から遊技媒体を払出すための入賞払出処理を行う入賞払出手段(例えば、図191に示すメダル払出・再遊技作動処理を実行するメインCPU2101)と、
前記精算手段の押下に基づいて、前記払出手段から遊技媒体を払出すための精算処理を行う精算処理手段(例えば、図192に示す精算実行処理を実行するメインCPU2101)と、
前記払出手段に払出動作を行わせて払出処理を行う払出処理手段(例えば、図191に示すメダル払出・再遊技作動処理を実行するメインCPU2101)と、を有し、
前記遊技価値入力手段は、第1の期間(例えば、単位遊技開始待ち状態(メダルの受付やベットが可能な期間で、スタートレバーによる開始操作前))において遊技価値の入力が可能であり、
前記入賞払出手段は、前記第1の期間と重複しない第2の期間(例えば、単位遊技の終了時で、払出が完了するまでの期間)において前記入賞払出処理を行うことが可能であり、
前記精算処理手段は、前記第1の期間において前記精算手段が押下された場合に、前記精算処理を行うことが可能であり、
前記払出処理手段は、
前記入賞払出手段により前記入賞払出処理が行われた場合、及び前記精算処理手段により前記精算処理が行われた場合に、前記払出処理を実行可能であり、
前記入賞払出手段により前記入賞払出処理が行われた場合と、前記精算処理手段により前記精算処理が行われた場合とでは、前記払出処理の実行に際して異なるパラメータ(例えば、それぞれ対応するメダルカウンターのアドレス)が付与されるように構成される。
このような本発明の構成によれば、入賞払出処理が行われた場合や、精算処理が行われた場合に、共通の払出処理が使用されるので、メインROMのプログラム領域の容量が圧迫されることを軽減することができる。また、このような、共通の払出処理が使用されることにより、プログラムの構成や記述をより簡潔なものとすることができ、当該プログラムの開発効率やメンテナビリティを向上させることができる。
(A-4-6)本発明の第6の実施態様に係る発明は、第5の実施態様において下記の構成を有する。
前記入賞払出処理により前記入賞払出処理が行われた場合に、前記払出処理の実行に際して付与されるパラメータは、入賞役に応じた遊技媒体の払出数に基づく値が記憶されている払出数記憶領域(例えば、払出枚数カウンター格納領域)のアドレスに係る情報であるように構成される。
このような本発明の構成よれば、入賞払出処理が行われた場合や、精算処理が行われた場合に、共通の払出処理が使用されるので、メインROMのプログラム領域の容量が圧迫されることを軽減することができる。また、このような、共通の払出処理が使用されることにより、プログラムの構成や記述をより簡潔なものとすることができ、当該プログラムの開発効率やメンテナビリティを向上させることができる。
(A-4-7)本発明の第7の実施態様に係る発明は、第1の実施態様において下記の構成を有する。
設定値を変更、又は確認するために設けられた設定スイッチ(例えば、設定用鍵型スイッチ)をさらに備え、
前記第2記憶手段は、遊技の進行に直接関与するデータを記憶するための第3記憶手段(例えば、使用領域内RAMエリア2203a)と、遊技の進行に直接関与しないデータを記憶するための第4記憶手段(例えば、使用領域外RAMエリア2203b)で構成され、
前記遊技制御手段は、
前記第2記憶手段の特定アドレス範囲内の演算を行い、演算結果を演算結果格納領域に記憶する範囲演算手段(例えば、図199に示す電断割込み処理で呼び出されるCRC生成処理(使用領域外)でCRC演算処理を行うCRC回路2107cと、演算結果のCRC値をCRC値格納領域2103eに格納するメインCPU2101)と、
前記第2記憶手段の特定アドレス範囲内の演算を行い、演算結果と、前記演算結果格納領域に記憶された演算結果との照合を行う範囲照合手段(例えば、図181に示すCRC検査処理(使用領域外)で、CRC値の比較を行うメインCPU2101)と、
前記第2記憶手段を初期化する初期化手段(例えば、図185に示す指定RAM初期化処理等の初期化処理を実行するメインCPU2101)と、を有し、
前記遊技制御手段は、
電源投入時の前記設定スイッチの状態と、前記範囲照合手段の照合結果に応じて、前記第3記憶手段の開始位置を決定し、
前記決定された前記第3記憶手段の開始位置に基づいて、前記第4記憶手段の開始位置を決定し、
前記初期化手段は、前記決定された前記第3記憶手段の開始位置に基づいて前記第3記憶手段の初期化を行い、前記決定された前記第4記憶手段の開始位置に基づいて前記第4記憶手段の初期化を行うように構成される。
このような本発明の構成によれば、使用領域外作業領域のRAM初期化範囲を決定する際に、遊技機の状態等を判定しないので、その分プログラムサイズを小さくすることができ、メインROMのプログラム領域の容量が圧迫されることを軽減することができる。また、上記のような構成によって、メインプログラムの構成や記述をより簡潔なものとすることができるため、当該プログラムの開発効率やメンテナビリティを向上させることができる。
(A-4-8)本発明の第8の実施態様に係る発明は、第1の実施態様において下記の構成を有する。
遊技者による開始操作を検出する開始操作検出手段(例えば、スタートレバー)と、
前記開始操作検出手段による開始操作の検出に基づいて、予め定められた確率で内部当籤役を決定する内部当籤役決定手段(図179に示すメイン処理で呼び出される内部抽籤処理を実行するメインCPU2101)と、
複数の表示列を含み、各表示列に設けられた図柄を変動表示する変動表示手段と(図179に示すメイン処理で呼び出される回胴回転開始処理を実行するメインCPU2101)、
遊技者による停止操作(例えば、ストップボタンを押下する操作)の検出を行う停止操検出手段(図179に示すメイン処理で呼び出される回胴停止制御処理を実行するメイ
ンCPU2101)と、
前記内部当籤役決定手段の決定結果と、前記停止操作検出手段による停止操作の検出とに基づいて、前記図柄の変動表示を停止させる停止制御手段(図179に示すメイン処理で呼び出される回胴停止制御処理を実行するメインCPU2101)と、を備え、
前記変動表示手段の変動表示は、遊技価値を付与するための遊技変動(通常の遊技)と、遊技価値を付与することが無い疑似変動(疑似遊技)とがあり、
前記停止制御手段は、前記遊技変動のために前記図柄の変動表示を停止させるための制御処理を実行し、
前記遊技制御手段は、
前記疑似変動での前記図柄の変動表示を停止させるための制御処理を実行する疑似停止制御手段と、
前記停止操作検出手段による停止操作の検出が有効か否かを判断するための停止操作検出入力監視手段(例えば、図215に示すストップボタン入力監視処理を実行するメインCPU2101)と、を更に有し、
前記停止制御手段、及び前記疑似停止制御手段はそれぞれ、前記停止操作検出入力監視手段を実行して前記停止操作が有効か否かを判定する(通常の遊技と疑似遊技において、共通の処理(すなわち、例えば、図215に示すストップボタン入力監視処理)を実行する)ように構成される。
このような本発明の構成によれば、通常の遊技と疑似遊技の処理に関し、一部を共通化するため、メインROMのプログラム領域の容量が圧迫されることを軽減することができる。また、本発明によれば、通常の遊技と疑似遊技の処理を一部共通化することにより、プログラムの構成や記述をより簡潔なものとすることができ、当該プログラムの開発効率やメンテナビリティを向上させることができる。
(A-4-9)本発明の第9の実施態様に係る発明は、第1の実施態様において下記の構成を有する。
前記第2記憶手段は、遊技に関する情報群を格納するための第1格納領域(共通情報格納領域)と、前記第1格納領域とは異なる位置にある第2格納領域(共通情報バックアップ格納領域)と、を有し、
前記遊技制御手段は、
所定の条件が成立している場合に、前記第1格納領域に記憶された情報の全てを前記第2格納領域に退避する退避手段(例えば、図216の共通情報バックアップ生成処理を実行するメインCPU2101)と、
前記所定の条件の成立、及び、特定の条件(例えば、ペナルティ条件)が成立している場合に、前記第2格納領域に退避してある情報を、前記第1格納領域に復帰させる復帰手段(例えば、図217の共通情報復帰処理を実行するメインCPU2101)と、を有し、
前記退避手段、及び前記復帰手段は、一部の処理を除き共通のプログラムであり、
前記退避手段、及び前記復帰手段は、前記第1格納領域の先頭アドレスを、2バイトのデータをセット可能な第1のレジスタ(例えば、DEレジスタ、HLレジスタ)にセットし、前記第2格納領域の先頭アドレスを、2バイトのデータをセット可能な第2のレジスタ(例えば、HLレジスタ、DEレジスタ)にセットし、
前記第1のレジスタにセットされた転送元アドレスから前記第2のレジスタにセットされた転送先アドレスに転送命令で前記転送元アドレスに格納された情報を転送し、
前記復帰手段による処理が実行される場合は、前記転送命令を実行する前に、前記第1のレジスタにセットされた前記転送元アドレスと、前記第2のレジスタにセットされた前記転送先アドレスを入れ替えるように構成される。
このような本発明の構成によれば、所定の情報を遊技前の情報に戻すバックアップ復帰処理と、当該所定の情報をバックアップするバックアップ処理を一部共通化し、メインROMのプログラム領域の容量が圧迫されることを軽減することができる。また、このように、プログラムの共通化を進めることで、プログラムの構成や記述をより簡潔なものとすることができ、当該プログラムの開発効率やメンテナビリティを向上させることができる。
(A-4-10)本発明の第10の実施態様に係る発明は、第9の実施態様において下記の構成を有する。
遊技者が遊技の開始を指示する遊技開始指示手段(例えば、スタートレバー)と、
前記遊技開始指示手段の操作に応じて複数の識別情報を変動表示可能な可変表示手段(例えば、各リール)と、
当籤役を決定可能な役決定手段(例えば、図188に示す内部抽籤処理を実行するメインCPU2101)と、
前記可変表示手段の変動表示を停止させる停止操作を検出可能な停止操作検出手段(例えば、ストップボタン、及びストップスイッチ)と、
前記役決定手段により決定された当籤役と、前記停止操作検出手段により検出された停止操作態様とに基づいて、前記可変表示手段の変動表示を停止させて停止表示を導出可能な停止制御手段(例えば、図179に示す回胴停止制御処理を実行するメインCPU2101)と、
前記停止表示に応じた入賞を発生可能な入賞手段(例えば、図179のステップS2013等の処理を実行するメインCPU2101)と、
有利な停止操作態様を報知可能な報知手段(例えば、指示モニタやメイン表示装置)と、をさらに備え、
前記遊技者によって前記遊技開始指示手段が操作された場合に、
前記退避手段は、前記第1格納領域に記憶されている情報であって、前記報知手段による報知を実行可能な有利状態(例えば、AT状態)に関する情報(例えば、各種情報)を、前記第2格納領域に退避し(例えば、図172のステップS4602に対応する処理)、
前記有利状態に関する情報を更新する遊技状態関連処理手段は、前記第1格納領域に記憶されている情報を更新し(例えば、図172のステップS4603、ステップS4604、図173のステップS4622等に対応する処理)、
前記遊技者によって前記遊技開始指示手段が操作された場合であって、所定のペナルティ条件が成立する場合に、前記復帰手段は、前記第2格納領域に退避してある情報を、前記第1格納領域に復帰させる(例えば、図173のステップS4624に対応する処理)ように構成される。
このような本発明の構成によれば、所定の情報を遊技前の情報に戻すバックアップ復帰処理と、当該所定の情報をバックアップするバックアップ処理を一部共通化し、メインROMのプログラム領域の容量が圧迫されることを軽減することができる。また、このように、プログラムの共通化を進めることで、プログラムの構成や記述をより簡潔なものとすることができ、当該プログラムの開発効率やメンテナビリティを向上させることができる。
(A-4-11)本発明の第11の実施態様に係る発明は、第9の実施態様において下記の構成を有する。
前記特定の条件は、所定の有利な遊技状態をキャンセルするペナルティ条件であり、
前記ペナルティ条件は、遊技状態、及び遊技者における所定操作に基づく条件であるように構成される。
このような本発明の構成によれば、所定の情報を遊技前の情報に戻すバックアップ復帰処理と、当該所定の情報をバックアップするバックアップ処理を一部共通化し、メインROMのプログラム領域の容量が圧迫されることを軽減することができる。また、このように、プログラムの共通化を進めることで、プログラムの構成や記述をより簡潔なものとすることができ、当該プログラムの開発効率やメンテナビリティを向上させることができる。
本発明によれば、異なる種類のデータ群であっても、データの最大サイズが同じ(例えば、2ビット単位)であれば、共通のデータ取得処理(データ展開処理)を使用できるので、データの種類ごとにデータ取得処理を設ける必要がなく、メインROMのプログラム記憶領域を効率的に使用して、メインROMの容量の圧迫を軽減することができる。
また、本発明によれば、テーブルのデータ格納単位に複数のデータを格納できるため、未使用となる領域を減らし、メインROMの容量の節約することができる。さらに、こうした共通のデータ取得処理により、テーブルのデータ格納単位(例えば、1バイトデータ)に複数のデータを格納している特殊な状況でも、容易に所望のデータを取得することができる。
このような本発明の構成よれば、入賞払出処理が行われた場合や、精算処理が行われた場合に、共通の払出処理が使用されるので、メインROMのプログラム領域の容量が圧迫されることを軽減することができる。また、このような、共通の払出処理が使用されることにより、プログラムの構成や記述をより簡潔なものとすることができ、当該プログラムの開発効率やメンテナビリティを向上させることができる。
このような本発明の構成によれば、使用領域外作業領域のRAM初期化範囲を決定する際に、遊技機の状態等を判定しないので、その分プログラムサイズを小さくすることができ、メインROMのプログラム領域の容量が圧迫されることを軽減することができる。また、上記のような構成によって、メインプログラムの構成や記述をより簡潔なものとすることができるため、当該プログラムの開発効率やメンテナビリティを向上させることができる。
このような本発明の構成によれば、通常の遊技と疑似遊技の処理に関し、一部を共通化するため、メインROMのプログラム領域の容量が圧迫されることを軽減することができる。また、本発明によれば、通常の遊技と疑似遊技の処理を一部共通化することにより、プログラムの構成や記述をより簡潔なものとすることができ、当該プログラムの開発効率やメンテナビリティを向上させることができる。
このような本発明の構成によれば、所定の情報を遊技前の情報に戻すバックアップ復帰処理と、当該所定の情報をバックアップするバックアップ処理を一部共通化し、メインROMのプログラム領域の容量が圧迫されることを軽減することができる。また、このように、プログラムの共通化を進めることで、プログラムの構成や記述をより簡潔なものとすることができ、当該プログラムの開発効率やメンテナビリティを向上させることができる。
<付記A-5>
従来、複数の図柄が夫々の周面に配された複数のリールと、各リールに対応するように設けられ、各リールの周面に配された複数の図柄のうちの一部の図柄を遊技者が視認可能なように表示する複数の表示窓と、メダルが投入されていることを条件に、遊技者による操作(以下「開始操作」という)を検出すると、各リールの回転の開始を要求する信号を出力するスタートスイッチと、遊技者による操作(以下「停止操作」という)を検出すると、リールの種別に応じて当該リールの回転の停止を要求する信号を出力するストップスイッチと、スタートスイッチ及びストップスイッチにより出力された信号に基づいて、ステッピングモータの動作を制御し、各リールの回転及びその停止を行う制御部と、を備えたパチスロ機からなる遊技機が知られている。通常、このようなパチスロ機では、複数の表示窓により表示される図柄の組合せに基づいて、入賞か否かが判別され、入賞と判別されるとメダルがホッパーから払い出されてメダル受け部に貯留される。
このような遊技機のなかには、単位遊技開始待ち状態で精算ボタンが押下された際に実行される精算処理と、単位遊技の終了時で実行される払出処理が、別処理で実行される遊技機が開示されている(例えば、特開2019-170605号公報)。
遊技媒体を払い出すことに関しては、精算処理と払出処理で違いはなく、共通処理部分が存在するものの、上記の遊技機のように、精算処理と払出処理が別処理となっていることは一般的であり、このような共通処理部分を有した別処理がそれぞれ記述されていることが、メインROMのプログラム領域を圧迫する要因の1つとなっている。
本発明は、上記のような点に鑑みてなされたものであり、単位遊技開始待ち状態での精算ボタンの押下や、単位遊技の終了時で実行される遊技媒体の払出処理を共通化し、メインROMのプログラム領域の容量が圧迫されることを軽減することが可能な遊技機を提供することを目的とする。
また、本発明は、精算ボタンの押下や単位遊技の終了時で実行される遊技媒体の払出処理を実行する際に、対象のカウンタの下位アドレスをセットすることで、メインROMのプログラム領域の容量が圧迫されることを軽減することが可能な遊技機を提供することを目的とする。
さらに、本発明は、払出処理の共通化を行うことにより、プログラムの構成や記述をより簡潔なものとすることができ、当該プログラムの開発効率やメンテナビリティを向上させることを目的とする。
上記目的を達成するため、本発明は、以下の遊技機を提供する。
(A-5-1)本発明の第1の実施態様に係る発明は、下記の構成を有する。
遊技の進行を制御する遊技制御手段(例えば、メインCPU2101)と、
遊技の進行に応じて遊技媒体を払出す払出手段(例えば、ホッパ装置)と、
精算動作を行わせるために遊技者が押下することのできる精算手段(例えば、精算ボタン)と、を備え、
前記遊技制御手段は、
前記遊技媒体を検知しその遊技価値を入力する遊技価値入力手段(例えば、メダルを投入してベットする操作を検知する処理や、クレジットされたメダルをベットボタンの操作によりベットする操作を検知する処理を実行するメインCPU2101)と、
入賞役に応じて、前記払出手段から遊技媒体を払出すための入賞払出処理を行う入賞払出手段(例えば、図191に示すメダル払出・再遊技作動処理を実行するメインCPU2101)と、
前記精算手段の押下に基づいて、前記払出手段から遊技媒体を払出すための精算処理
を行う精算処理手段(例えば、図192に示す精算実行処理を実行するメインCPU2101)と、
前記払出手段に払出動作を行わせて払出処理を行う払出処理手段(例えば、図191に示すメダル払出・再遊技作動処理を実行するメインCPU2101)と、を有し、
前記遊技価値入力手段は、第1の期間(例えば、単位遊技開始待ち状態(メダルの受付やベットが可能な期間で、スタートレバーによる開始操作前))において遊技価値の入力が可能であり、
前記入賞払出手段は、前記第1の期間と重複しない第2の期間(例えば、単位遊技の終了時で、払出が完了するまでの期間)において前記入賞払出処理を行うことが可能であり、
前記精算処理手段は、前記第1の期間において前記精算手段が押下された場合に、前記精算処理を行うことが可能であり、
前記払出処理手段は、
前記入賞払出手段により前記入賞払出処理が行われた場合、及び前記精算処理手段により前記精算処理が行われた場合に、前記払出処理を実行可能であり、
前記入賞払出手段により前記入賞払出処理が行われた場合と、前記精算処理手段により前記精算処理が行われた場合とでは、前記払出処理の実行に際して異なるパラメータ(例えば、それぞれ対応するメダルカウンターのアドレス)が付与されることを特徴とする遊技機。
このような本発明の構成によれば、入賞払出処理が行われた場合や、精算処理が行われた場合に、共通の払出処理が使用されるので、メインROMのプログラム領域の容量が圧迫されることを軽減することができる。また、このような、共通の払出処理が使用されることにより、プログラムの構成や記述をより簡潔なものとすることができ、当該プログラムの開発効率やメンテナビリティを向上させることができる。
(A-5-2)本発明の第2の実施態様に係る発明は、第1の実施態様において下記の構成を有する。
前記入賞払出処理により前記入賞払出処理が行われた場合に、前記払出処理の実行に際して付与されるパラメータは、入賞役に応じた遊技媒体の払出数に基づく値が記憶されている払出数記憶領域(例えば、払出枚数カウンター格納領域)のアドレスに係る情報であるように構成される。
このような本発明の構成よれば、入賞払出処理が行われた場合や、精算処理が行われた場合に、共通の払出処理が使用されるので、メインROMのプログラム領域の容量が圧迫されることを軽減することができる。また、このような、共通の払出処理が使用されることにより、プログラムの構成や記述をより簡潔なものとすることができ、当該プログラムの開発効率やメンテナビリティを向上させることができる。
(A-5-3)本発明の第3の実施態様に係る発明は、第1の実施態様において下記の構成を有する。
前記精算処理手段により前記精算処理が行われた場合、前記払出処理は、異なる払出動作に対して2回実行され得るように構成される。
このような本発明の構成よれば、入賞払出処理が行われた場合や、精算処理が行われた場合に、共通の払出処理が使用されるので、メインROMのプログラム領域の容量が圧迫されることを軽減することができる。また、このような、共通の払出処理が使用されることにより、プログラムの構成や記述をより簡潔なものとすることができ、当該プログラムの開発効率やメンテナビリティを向上させることができる。
(A-5-4)本発明の第4の実施態様に係る発明は、第3の実施態様において下記の構成を有する。
前記精算処理手段により前記精算処理が行われた場合であって、前記払出処理が2回実行される場合、
第1の払出処理の実行に際して付与されるパラメータは、前記入賞役に応じた遊技媒体の払出数から移動された数が記憶されている貯留数記憶領域(例えば、クレジットカウンター格納領域)のアドレスに係る情報であり、
第2の払出処理の実行に際して付与されるパラメータは、前記遊技価値入力手段によって検知された遊技媒体の遊技価値が記憶されている入力数記憶領域(例えば、メダル投入カウンター格納領域)のアドレスに係る情報であるように構成される。
このような本発明の構成よれば、入賞払出処理が行われた場合や、精算処理が行われた
場合に、共通の払出処理が使用されるので、メインROMのプログラム領域の容量が圧迫されることを軽減することができる。また、このような、共通の払出処理が使用されるこ
とにより、プログラムの構成や記述をより簡潔なものとすることができ、当該プログラム
の開発効率やメンテナビリティを向上させることができる。
(A-5-5)本発明の第5の実施態様に係る発明は、第2または第4の実施態様において下記の構成を有する。
前記アドレスに係る情報は、対応する記憶領域のアドレスの一部(例えば、記憶領域の記憶位置を表す2バイトのアドレスデータのうち、下位1バイトのアドレス)であるように構成される。
このような本発明の構成よれば、入賞払出処理が行われた場合や、精算処理が行われた場合に、共通の払出処理が使用されるので、メインROMのプログラム領域の容量が圧迫されることを軽減することができる。また、このような、共通の払出処理が使用されることにより、プログラムの構成や記述をより簡潔なものとすることができ、当該プログラムの開発効率やメンテナビリティを向上させることができる。また、対応する記憶領域のアドレスの一部をセットするため、その分、呼び出し側のプログラムサイズを小さくすることができ、メインROMのプログラム領域の容量が圧迫されることを軽減することができる。
(A-5-6)本発明の第6の実施態様に係る発明は、第4の実施態様において下記の構成を有する。
前記入賞払出処理により前記入賞払出処理が行われた場合に、前記払出処理を実行させる命令(例えば、ジャンプ(JP)命令)と、前記精算処理手段により前記精算処理が行われた場合に、前記第1の払出処理を実行させる命令(例えば、コール(CALL)命令)は、異なる種類の命令(処理を終了した場合に、呼び出し元のプログラムに戻るか否かが異なる)であるように構成される。
このような本発明の構成よれば、入賞払出処理が行われた場合や、精算処理が行われた場合に、共通の払出処理が使用されるので、メインROMのプログラム領域の容量が圧迫されることを軽減することができる。また、このような、共通の払出処理が使用されることにより、プログラムの構成や記述をより簡潔なものとすることができ、当該プログラムの開発効率やメンテナビリティを向上させることができる。
(A-5-7)本発明の第7の実施態様に係る発明は、第6の実施態様において下記の構成を有する。
前記入賞払出処理により前記入賞払出処理が行われた場合に、前記払出処理を実行させる呼び出し命令は、前記払出処理を呼び出した前記呼び出し命令の次のステップに戻らない命令であり(例えば、ジャンプ(JP)命令)、
前記精算処理手段により前記精算処理が行われた場合に、前記第1の払出処理を実行させる命令は、前記払出処理を呼び出した前記呼び出し命令の次のステップに戻る命令(例えば、コール(CALL)命令)であるように構成される。
このような本発明の構成よれば、入賞払出処理が行われた場合や、精算処理が行われた場合に、共通の払出処理が使用されるので、メインROMのプログラム領域の容量が圧迫されることを軽減することができる。また、このような、共通の払出処理が使用されることにより、プログラムの構成や記述をより簡潔なものとすることができ、当該プログラムの開発効率やメンテナビリティを向上させることができる。
(A-5-8)本発明の第8の実施態様に係る発明は、第3の実施態様において下記の構成を有する。
前記精算処理手段により前記精算処理が行われた場合であって、前記払出処理が2回実行される場合、
前記払出処理の実行に際して、それぞれ異なるパラメータが付与されるように構成される(例えば、第1の払出処理では、クレジットカウンター格納領域のアドレス情報、第2の払出処理では、メダル投入カウンター格納領域のアドレス情報が付与される)。
このような本発明の構成よれば、精算処理が行われた場合に、共通の払出処理が使用されるので、メインROMのプログラム領域の容量が圧迫されることを軽減することができる。また、このような、共通の払出処理が使用されることにより、プログラムの構成や記述をより簡潔なものとすることができ、当該プログラムの開発効率やメンテナビリティを向上させることができる。
(A-5-9)本発明の第9の実施態様に係る発明は、第5の実施態様において下記の構成を有する。
前記払出処理手段は、パラメータで受け取った下位アドレスに所定の上位アドレスを結合して格納領域を特定し、前記格納領域に記憶されている払出数に基づいた払出処理を行うように構成される。
このような本発明の構成よれば、入賞払出処理が行われた場合や、精算処理が行われた場合に、共通の払出処理が使用されるので、メインROMのプログラム領域の容量が圧迫されることを軽減することができる。また、このような、共通の払出処理が使用されることにより、プログラムの構成や記述をより簡潔なものとすることができ、当該プログラムの開発効率やメンテナビリティを向上させることができる。
(A-5-10)本発明の第10の実施態様に係る発明は、第8の実施態様において下記の構成を有する。
前記精算処理手段を実行するプログラムは、前記払出処理を実行するプログラムを含み、
前記払出処理を2回実行する場合は、同じ前記払出処理に係るプログラム範囲を呼び出すように制御されるように構成される。
このような本発明の構成よれば、入賞払出処理が行われた場合や、精算処理が行われた場合に、共通の払出処理が使用されるので、メインROMのプログラム領域の容量が圧迫されることを軽減することができる。また、このような、共通の払出処理が使用されることにより、プログラムの構成や記述をより簡潔なものとすることができ、当該プログラムの開発効率やメンテナビリティを向上させることができる。
(A-5-11)本発明の第11の実施態様に係る発明は、第10の実施態様において下記の構成を有する。
前記入賞払出処理は、前記払出処理を実行させる場合、前記払出処理に係るプログラム範囲を呼び出すように制御されるように構成される。
このような本発明の構成よれば、入賞払出処理が行われた場合や、精算処理が行われた場合に、共通の払出処理が使用されるので、メインROMのプログラム領域の容量が圧迫されることを軽減することができる。また、このような、共通の払出処理が使用されることにより、プログラムの構成や記述をより簡潔なものとすることができ、当該プログラムの開発効率やメンテナビリティを向上させることができる。
本発明によれば、精算ボタンの押下や単位遊技の終了時で実行される遊技媒体の払出処理を共通化することにより、メインROMのプログラム領域の容量が圧迫されることを軽減することができる。
また、本発明によれば、精算ボタンの押下や単位遊技の終了時で実行される遊技媒体の払出処理を実行する際に、対象のカウンタの下位アドレスをセットするため、その分、呼び出し側のプログラムサイズを小さくすることができ、メインROMのプログラム領域の容量が圧迫されることを軽減することができる。
さらに、本発明によれば、払出処理の共通化を行うことにより、プログラムの構成や記述をより簡潔なものとすることができ、当該プログラムの開発効率やメンテナビリティを向上させることができる。
<付記A-6>
従来、複数の図柄が夫々の周面に配された複数のリールと、各リールに対応するように設けられ、各リールの周面に配された複数の図柄のうちの一部の図柄を遊技者が視認可能なように表示する複数の表示窓と、メダルが投入されていることを条件に、遊技者による操作(以下「開始操作」という)を検出すると、各リールの回転の開始を要求する信号を出力するスタートスイッチと、遊技者による操作(以下「停止操作」という)を検出すると、リールの種別に応じて当該リールの回転の停止を要求する信号を出力するストップスイッチと、スタートスイッチ及びストップスイッチにより出力された信号に基づいて、ステッピングモータの動作を制御し、各リールの回転及びその停止を行う制御部と、を備えたパチスロ機からなる遊技機が知られている。通常、このようなパチスロ機では、複数の表示窓により表示される図柄の組合せに基づいて、入賞か否かが判別され、入賞と判別されるとメダルがホッパーから払い出されてメダル受け部に貯留される。
このような遊技機のなかには、遊技制御作業領域の条件に応じて、複数の先頭アドレスから初期化を行う遊技機が開示されている(例えば、特開2019-141455号公報)。
上記のような遊技機では、遊技制御作業領域のみを初期化しているが、現在では、遊技制御作業領域であるメインRAMの使用領域内の領域と、遊技制御作業領域ではないメインRAMの使用領域外の領域とを同じ条件で初期化する必要があり、遊技機業界特有の規則により、使用領域内、使用領域外のそれぞれで、条件に応じたプログラムを作成してメインROMに記憶しておかなければならない。しかしながら、このようなプログラムをそれぞれ用意することは、メインROMのプログラム領域を圧迫する要因の1つとなり、また、メインプログラムの煩雑化にもつながる。
本発明は、上記のような点に鑑みてなされたものであり、使用領域内作業領域、使用領域外作業領域のそれぞれに関してメインRAMの初期化を行うことができる、より小さなサイズのプログラムを備える遊技機を提供することを目的とする。
また、本発明は、メインプログラムの構成や記述をより簡潔なものとすることができ、当該プログラムの開発効率やメンテナビリティを向上させることを目的とする。
また、本発明は、使用領域外作業領域のRAMクリア処理を、使用領域内作業領域のRAMクリア処理等とは完全に独立したものとし、他の規格に応じたプログラムの作成や変更を容易にすることを目的とする。
上記目的を達成するため、本発明は、以下の遊技機を提供する。
(A-6-1)本発明の第1の実施態様に係る発明は、下記の構成を有する。
演算回路(例えば、メインCPU2101)、リードメモリ(例えば、メインROM2102)、及びリードライトメモリ(例えば、メインRAM2103)を含んだマイクロプロセッサ(例えば、マイクロプロセッサ2100)を実装して遊技の進行を制御する遊技制御手段と、
設定値を変更、又は確認するために設けられた設定スイッチ(例えば、設定用鍵型スイッチ)と、を備え、
前記遊技制御手段は、
前記リードライトメモリの特定アドレス範囲内の演算を行い、演算結果を前記リードライトメモリの前記特定アドレス範囲以外の演算結果格納領域に記憶する範囲演算手段(例えば、図199に示す電断割込み処理で呼び出されるCRC生成処理(使用領域外)でCRC演算処理を行うCRC回路2107cと、演算結果のCRC値をCRC値格納領域2103eに格納するメインCPU2101)と、
前記リードライトメモリの特定アドレス範囲内の演算を行い、演算結果と、前記演算結果格納領域に記憶された演算結果との照合を行う範囲照合手段(例えば、図181に示すCRC検査処理(使用領域外)で、CRC値の比較を行うメインCPU2101)と、
前記リードライトメモリを初期化する初期化手段(例えば、図185に示す指定RAM初期化処理等の初期化処理を実行するメインCPU2101)と、
遊技の進行に伴うメイン処理を行うメイン処理手段(例えば、図179に示すメイン処理を実行するメインCPU2101)と、を有し、
前記リードライトメモリは、遊技の進行に直接関与するデータを記憶するための第1記憶手段(例えば、使用領域内RAMエリア2203a)と、遊技の進行に直接関与しないデータを記憶するための第2記憶手段(例えば、使用領域外RAMエリア2203b)で構成され、
前記複数の範囲は、
電源投入時に前記設定スイッチがオン状態であり、且つ、前記範囲照合手段により照合不一致が検出されていた場合の前記第1記憶手段の第1開始位置(例えば、RAM異常発生時クリアアドレス)と、
電源投入時に前記設定スイッチがオン状態であり、且つ、前記範囲照合手段により照
合不一致が検出されていない場合の前記第1記憶手段の第2開始位置(例えば、設定変更
時クリアアドレス)と、
前記メイン処理手段の単位遊技終了後であり、且つ、次の単位遊技が開始する前の場合の前記第1記憶手段の第3開始位置(例えば、1遊技終了時クリアアドレス)と、が設定され、
前記第1開始位置、前記第2開始位置、及び前記第3開始位置を含む第1記憶手段の初期化開始位置は、2バイトのアドレスで表され、
前記初期化手段は、
前記第1開始位置、前記第2開始位置、又は前記第3開始位置のなかから選択した1つの開始位置に関する2バイトのアドレスの値を記憶判定領域に格納し、
前記記憶判定領域に格納されたアドレスの下位アドレスの値に応じて、前記第2記憶手段の初期化開始位置を決定し、
前記第1記憶手段に関して、前記第1開始位置、前記第2開始位置、及び前記第3開始位置のいずれかの前記第1記憶手段の初期化開始位置から初期化を行い(例えば、図185に示すステップS2151の使用領域内RAM初期化)、
前記第2記憶手段に関して、決定された前記第2記憶手段の初期化開始位置から初期化を行う(例えば、図185に示すステップS2150の使用領域外RAM初期化処理(使用領域外))ことを特徴とする遊技機(例えば、パチスロ機2001)。
このような本発明の構成によれば、使用領域外作業領域のRAM初期化範囲を決定する際に、遊技機の状態等を判定しないので、その分プログラムサイズを小さくすることができ、メインROMのプログラム領域の容量が圧迫されることを軽減することができる。また、上記のような構成によって、メインプログラムの構成や記述をより簡潔なものとすることができるため、当該プログラムの開発効率やメンテナビリティを向上させることができる。さらに、使用領域外作業領域のRAM初期化範囲を、使用領域内作業領域のRAM初期化開始アドレスの一部に基づいて決定しているため、使用領域外作業領域のRAMクリア処理を完全に独立させることができ、そのために、他の規格に応じたプログラムの作成や変更を容易に行うことができる。
(A-6-2)本発明の第2の実施態様に係る発明は、第1の実施態様において下記の構成を有する。
初期化する最終位置(例えば、図214に示すクリアエンドアドレス)は、前記第1記憶手段の初期化開始位置、及び第2記憶手段の初期化開始位置に拘わらず、前記第1記憶手段、前記第2記憶手段に関して1つずつ設定されているように構成される。
このような本発明の構成によれば、使用領域外作業領域のRAM初期化範囲を決定する際に、遊技機の状態等を判定しないので、その分プログラムサイズを小さくすることができ、メインROMのプログラム領域の容量が圧迫されることを軽減することができる。また、上記のような構成によって、メインプログラムの構成や記述をより簡潔なものとすることができるため、当該プログラムの開発効率やメンテナビリティを向上させることができる。さらに、使用領域外作業領域のRAM初期化範囲を、使用領域内作業領域のRAM初期化開始アドレスの一部に基づいて決定しているため、使用領域外作業領域のRAMクリア処理を完全に独立させることができ、そのために、他の規格に応じたプログラムの作成や変更を容易に行うことができる。
(A-6-3)本発明の第3の実施態様に係る発明は、第1の実施態様において下記の構成を有する。
前記第2記憶手段には、前記第1記憶手段の初期化開始位置に係る下位アドレスと、前記第2記憶手段の初期化開始位置に係るアドレスとの対応関係を示す対応データが記憶され、
前記初期化手段は、前記対応データを用いて、前記記憶判定領域に格納された前記下位アドレスの値に対応する前記第2記憶手段の初期化開始位置を決定するように構成される。
このような本発明の構成によれば、使用領域外作業領域のRAM初期化範囲を決定する際に、遊技機の状態等を判定しないので、その分プログラムサイズを小さくすることができ、メインROMのプログラム領域の容量が圧迫されることを軽減することができる。また、上記のような構成によって、メインプログラムの構成や記述をより簡潔なものとすることができるため、当該プログラムの開発効率やメンテナビリティを向上させることができる。さらに、使用領域外作業領域のRAM初期化範囲を、使用領域内作業領域のRAM初期化開始アドレスの一部に基づいて決定しているため、使用領域外作業領域のRAMクリア処理を完全に独立させることができ、そのために、他の規格に応じたプログラムの作成や変更を容易に行うことができる。
(A-6-4)本発明の第4の実施態様に係る発明は、第1の実施態様において下記の構成を有する。
前記演算回路は、遊技の進行を制御する遊技制御手段として機能し、
遊技の進行に応じて遊技媒体を払出す払出手段(例えば、ホッパ装置)と、
精算動作を行わせるために遊技者が押下することのできる精算手段(例えば、精算ボタン)と、を備え、
前記遊技制御手段は、
前記遊技媒体を検知しその遊技価値を入力する遊技価値入力手段(例えば、メダルを投入してベットする操作を検知する処理や、クレジットされたメダルをベットボタンの操作によりベットする操作を検知する処理を実行するメインCPU2101)と、
入賞役に応じて、前記払出手段から遊技媒体を払出すための入賞払出処理を行う入賞払出手段(例えば、図191に示すメダル払出・再遊技作動処理を実行するメインCPU2101)と、
前記精算手段の押下に基づいて、前記払出手段から遊技媒体を払出すための精算処理を行う精算処理手段(例えば、図192に示す精算実行処理を実行するメインCPU2101)と、
前記払出手段に払出動作を行わせて払出処理を行う払出処理手段(例えば、図191に示すメダル払出・再遊技作動処理を実行するメインCPU2101)と、を有し、
前記遊技価値入力手段は、第1の期間(例えば、単位遊技開始待ち状態(メダルの受付やベットが可能な期間で、スタートレバーによる開始操作前))において遊技価値の入力が可能であり、
前記入賞払出手段は、前記第1の期間と重複しない第2の期間(例えば、単位遊技の終了時で、払出が完了するまでの期間)において前記入賞払出処理を行うことが可能であり、
前記精算処理手段は、前記第1の期間において前記精算手段が押下された場合に、前記精算処理を行うことが可能であり、
前記払出処理手段は、
前記入賞払出手段により前記入賞払出処理が行われた場合、及び前記精算処理手段により前記精算処理が行われた場合に、前記払出処理を実行可能であり、
前記入賞払出手段により前記入賞払出処理が行われた場合と、前記精算処理手段により前記精算処理が行われた場合とでは、前記払出処理の実行に際して異なるパラメータ(例えば、それぞれ対応するメダルカウンターのアドレス)が付与されるように構成される。
このような本発明の構成によれば、入賞払出処理が行われた場合や、精算処理が行われた場合に、共通の払出処理が使用されるので、メインROMのプログラム領域の容量が圧迫されることを軽減することができる。また、このような、共通の払出処理が使用されることにより、プログラムの構成や記述をより簡潔なものとすることができ、当該プログラムの開発効率やメンテナビリティを向上させることができる。
(A-6-5)本発明の第5の実施態様に係る発明は、第4の実施態様において下記の構成を有する。
前記入賞払出処理により前記入賞払出処理が行われた場合に、前記払出処理の実行に際して付与されるパラメータは、入賞役に応じた遊技媒体の払出数に基づく値が記憶されている払出数記憶領域(例えば、払出枚数カウンター格納領域)のアドレスに係る情報であるように構成される。
このような本発明の構成よれば、入賞払出処理が行われた場合や、精算処理が行われた場合に、共通の払出処理が使用されるので、メインROMのプログラム領域の容量が圧迫されることを軽減することができる。また、このような、共通の払出処理が使用されることにより、プログラムの構成や記述をより簡潔なものとすることができ、当該プログラムの開発効率やメンテナビリティを向上させることができる。
(A-6-6)本発明の第6の実施態様に係る発明は、第4の実施態様において下記の構成を有する。
前記精算処理手段により前記精算処理が行われた場合、前記払出処理は、異なる払出動作に対して2回実行され得るように構成される。
このような本発明の構成よれば、入賞払出処理が行われた場合や、精算処理が行われた場合に、共通の払出処理が使用されるので、メインROMのプログラム領域の容量が圧迫されることを軽減することができる。また、このような、共通の払出処理が使用されることにより、プログラムの構成や記述をより簡潔なものとすることができ、当該プログラムの開発効率やメンテナビリティを向上させることができる。
(A-6-7)本発明の第7の実施態様に係る発明は、第6の実施態様において下記の構成を有する。
前記精算処理手段により前記精算処理が行われた場合であって、前記払出処理が2回実行される場合、
第1の払出処理の実行に際して付与されるパラメータは、前記入賞役に応じた遊技媒体の払出数から移動された数が記憶されている貯留数記憶領域(例えば、クレジットカウンター格納領域)のアドレスに係る情報であり、
第2の払出処理の実行に際して付与されるパラメータは、前記遊技価値入力手段によって検知された遊技媒体の遊技価値が記憶されている入力数記憶領域(例えば、メダル投入カウンター格納領域)のアドレスに係る情報であるように構成される。
このような本発明の構成よれば、入賞払出処理が行われた場合や、精算処理が行われた場合に、共通の払出処理が使用されるので、メインROMのプログラム領域の容量が圧迫されることを軽減することができる。また、このような、共通の払出処理が使用されることにより、プログラムの構成や記述をより簡潔なものとすることができ、当該プログラムの開発効率やメンテナビリティを向上させることができる。
(A-6-8)本発明の第8の実施態様に係る発明は、第1の実施態様において下記の構成を有する。
前記演算回路は、遊技の進行を制御する遊技制御手段として機能し、
遊技者による開始操作を検出する開始操作検出手段(例えば、スタートレバー)と、
前記開始操作検出手段による開始操作の検出に基づいて、予め定められた確率で内部当籤役を決定する内部当籤役決定手段(図179に示すメイン処理で呼び出される内部抽籤処理を実行するメインCPU2101)と、
複数の表示列を含み、各表示列に設けられた図柄を変動表示する変動表示手段と(図179に示すメイン処理で呼び出される回胴回転開始処理を実行するメインCPU2101)、
遊技者による停止操作(例えば、ストップボタンを押下する操作)の検出を行う停止操作検出手段(図179に示すメイン処理で呼び出される回胴停止制御処理を実行するメインCPU2101)と、
前記内部当籤役決定手段の決定結果と、前記停止操作検出手段による停止操作の検出とに基づいて、前記図柄の変動表示を停止させる停止制御手段(図179に示すメイン処理で呼び出される回胴停止制御処理を実行するメインCPU2101)と、を備え、
前記変動表示手段の変動表示は、遊技価値を付与するための遊技変動(通常の遊技)と、遊技価値を付与することが無い疑似変動(疑似遊技)とがあり、
前記停止制御手段は、前記遊技変動のために前記図柄の変動表示を停止させるための制御処理を実行し、
前記遊技制御手段は、
前記疑似変動での前記図柄の変動表示を停止させるための制御処理を実行する疑似停止制御手段と、
前記停止操作検出手段による停止操作の検出が有効か否かを判断するための停止操作検出入力監視手段(例えば、図215に示すストップボタン入力監視処理を実行するメインCPU2101)と、を更に有し、
前記停止制御手段、及び前記疑似停止制御手段はそれぞれ、前記停止操作検出入力監視手段を実行して前記停止操作が有効か否かを判定する(通常の遊技と疑似遊技において、共通の処理(すなわち、例えば、図215に示すストップボタン入力監視処理)を実行する)ように構成される。
このような本発明の構成によれば、通常の遊技と疑似遊技の処理に関し、一部を共通化するため、メインROMのプログラム領域の容量が圧迫されることを軽減することができる。また、本発明によれば、通常の遊技と疑似遊技の処理を一部共通化することにより、プログラムの構成や記述をより簡潔なものとすることができ、当該プログラムの開発効率やメンテナビリティを向上させることができる。
(A-6-9)本発明の第9の実施態様に係る発明は、第1の実施態様において下記の構成を有する。
前記演算回路は、遊技の進行を制御する遊技制御手段として機能し、
プログラム、及びテーブルデータが記憶された第3記憶手段(例えば、メインROM2102)と、
前記プログラムの実行に伴い、データを記憶する第4記憶手段(例えば、メインRAM2103)と、を備え、
前記第4記憶手段は、遊技に関する情報群を格納するための第1格納領域(共通情報格納領域)と、前記第1格納領域とは異なる位置にある第2格納領域(共通情報バックアップ格納領域)と、を有し、
前記遊技制御手段は、
所定の条件が成立している場合に、前記第1格納領域に記憶された情報の全てを前記第2格納領域に退避する退避手段(例えば、図216の共通情報バックアップ生成処理を実行するメインCPU2101)と、
前記所定の条件の成立、及び、特定の条件(例えば、ペナルティ条件)が成立している場合に、前記第2格納領域に退避してある情報を、前記第1格納領域に復帰させる復帰手段(例えば、図217の共通情報復帰処理を実行するメインCPU2101)と、を有し、
前記退避手段、及び前記復帰手段は、一部の処理を除き共通のプログラムであり、
前記退避手段、及び前記復帰手段は、前記第1格納領域の先頭アドレスを、2バイトのデータをセット可能な第1のレジスタ(例えば、DEレジスタ、HLレジスタ)にセットし、前記第2格納領域の先頭アドレスを、2バイトのデータをセット可能な第2のレジスタ(例えば、HLレジスタ、DEレジスタ)にセットし、
前記第1のレジスタにセットされた転送元アドレスから前記第2のレジスタにセットされた転送先アドレスに転送命令で前記転送元アドレスに格納された情報を転送し、
前記復帰手段による処理が実行される場合は、前記転送命令を実行する前に、前記第1のレジスタにセットされた前記転送元アドレスと、前記第2のレジスタにセットされた前記転送先アドレスを入れ替えるように構成される。
このような本発明の構成によれば、所定の情報を遊技前の情報に戻すバックアップ復帰処理と、当該所定の情報をバックアップするバックアップ処理を一部共通化し、メインROMのプログラム領域の容量が圧迫されることを軽減することができる。また、このように、プログラムの共通化を進めることで、プログラムの構成や記述をより簡潔なものとすることができ、当該プログラムの開発効率やメンテナビリティを向上させることができる。
(A-6-10)本発明の第10の実施態様に係る発明は、第9の実施態様において下記の構成を有する。
遊技者が遊技の開始を指示する遊技開始指示手段(例えば、スタートレバー)と、
前記遊技開始指示手段の操作に応じて複数の識別情報を変動表示可能な可変表示手段(例えば、各リール)と、
当籤役を決定可能な役決定手段(例えば、図188に示す内部抽籤処理を実行するメインCPU2101)と、
前記可変表示手段の変動表示を停止させる停止操作を検出可能な停止操作検出手段(例えば、ストップボタン、及びストップスイッチ)と、
前記役決定手段により決定された当籤役と、前記停止操作検出手段により検出された停止操作態様とに基づいて、前記可変表示手段の変動表示を停止させて停止表示を導出可能な停止制御手段(例えば、図179に示す回胴停止制御処理を実行するメインCPU2101)と、
前記停止表示に応じた入賞を発生可能な入賞手段(例えば、図179のステップS2013等の処理を実行するメインCPU2101)と、
有利な停止操作態様を報知可能な報知手段(例えば、指示モニタやメイン表示装置)と、をさらに備え、
前記遊技者によって前記遊技開始指示手段が操作された場合に、
前記退避手段は、前記第1格納領域に記憶されている情報であって、前記報知手段による報知を実行可能な有利状態(例えば、AT状態)に関する情報(例えば、各種情報)を、前記第2格納領域に退避し(例えば、図172のステップS4602に対応する処理)、
前記有利状態に関する情報を更新する遊技状態関連処理手段は、前記第1格納領域に記憶されている情報を更新し(例えば、図172のステップS4603、ステップS4604、図173のステップS4622等に対応する処理)、
前記遊技者によって前記遊技開始指示手段が操作された場合であって、所定のペナルティ条件が成立する場合に、前記復帰手段は、前記第2格納領域に退避してある情報を、前記第1格納領域に復帰させる(例えば、図173のステップS4624に対応する処理)ように構成される。
このような本発明の構成によれば、所定の情報を遊技前の情報に戻すバックアップ復帰処理と、当該所定の情報をバックアップするバックアップ処理を一部共通化し、メインROMのプログラム領域の容量が圧迫されることを軽減することができる。また、このように、プログラムの共通化を進めることで、プログラムの構成や記述をより簡潔なものとすることができ、当該プログラムの開発効率やメンテナビリティを向上させることができる。
(A-6-11)本発明の第11の実施態様に係る発明は、第9の実施態様において下記の構成を有する。
前記特定の条件は、所定の有利な遊技状態をキャンセルするペナルティ条件であり、
前記ペナルティ条件は、遊技状態、及び遊技者における所定操作に基づく条件であるように構成される。
このような本発明の構成によれば、所定の情報を遊技前の情報に戻すバックアップ復帰処理と、当該所定の情報をバックアップするバックアップ処理を一部共通化し、メインROMのプログラム領域の容量が圧迫されることを軽減することができる。また、このように、プログラムの共通化を進めることで、プログラムの構成や記述をより簡潔なものとすることができ、当該プログラムの開発効率やメンテナビリティを向上させることができる。
本発明によれば、使用領域内作業領域、使用領域外作業領域のそれぞれに関してメインRAMの初期化を行うことができる、より小さなサイズのプログラムを備えることにより、メインROMのプログラム領域の容量が圧迫されることを軽減することができる。
また、本発明によれば、メインプログラムの構成や記述をより簡潔なものとすることができ、当該プログラムの開発効率やメンテナビリティを向上させることができ、さらに、使用領域外作業領域のRAMクリア処理を完全に独立させることができるので、他の規格に応じたプログラムの作成や変更が容易になる。
また、本発明によれば、入賞払出処理が行われた場合や、精算処理が行われた場合に、共通の払出処理が使用されるので、メインROMのプログラム領域の容量が圧迫されることを軽減することができる。また、このような、共通の払出処理が使用されることにより、プログラムの構成や記述をより簡潔なものとすることができ、当該プログラムの開発効率やメンテナビリティを向上させることができる。
またさらに、本発明によれば、通常の遊技と疑似遊技の処理に関し、一部を共通化するため、メインROMのプログラム領域の容量が圧迫されることを軽減することができる。また、本発明によれば、通常の遊技と疑似遊技の処理を一部共通化することにより、プログラムの構成や記述をより簡潔なものとすることができ、当該プログラムの開発効率やメンテナビリティを向上させることができる。
またさらに、本発明によれば、所定の情報を遊技前の情報に戻すバックアップ復帰処理と、当該所定の情報をバックアップするバックアップ処理を一部共通化し、メインROMのプログラム領域の容量が圧迫されることを軽減することができる。また、このように、プログラムの共通化を進めることで、プログラムの構成や記述をより簡潔なものとすることができ、当該プログラムの開発効率やメンテナビリティを向上させることができる。
<付記A-7>
従来、複数の図柄が夫々の周面に配された複数のリールと、各リールに対応するように設けられ、各リールの周面に配された複数の図柄のうちの一部の図柄を遊技者が視認可能なように表示する複数の表示窓と、メダルが投入されていることを条件に、遊技者による操作(以下「開始操作」という)を検出すると、各リールの回転の開始を要求する信号を出力するスタートスイッチと、遊技者による操作(以下「停止操作」という)を検出すると、リールの種別に応じて当該リールの回転の停止を要求する信号を出力するストップスイッチと、スタートスイッチ及びストップスイッチにより出力された信号に基づいて、ステッピングモータの動作を制御し、各リールの回転及びその停止を行う制御部と、を備えたパチスロ機からなる遊技機が知られている。通常、このようなパチスロ機では、複数の表示窓により表示される図柄の組合せに基づいて、入賞か否かが判別され、入賞と判別されるとメダルがホッパーから払い出されてメダル受け部に貯留される。
このような遊技機においては、図柄の停止制限に係る回胴停止の処理が通常の遊技と、疑似遊技とで別々の処理になっているのが一般的である(例えば、特開2022-067988号公報)。
上記の遊技機のように、通常の遊技と、疑似遊技とを別々の処理とし、それぞれ対応するプログラムを作成すると、その分プログラムサイズが大きくない、メインROMのプログラム領域を圧迫することになる。
本発明は、上記のような点に鑑みてなされたものであり、通常の遊技と疑似遊技の処理に関し、一部を共通化し、メインROMのプログラム領域の容量が圧迫されることを軽減することが可能な遊技機を提供することを目的とする。
また、本発明は、通常の遊技と疑似遊技の処理を一部共通化することにより、プログラムの構成や記述をより簡潔なものとすることができ、当該プログラムの開発効率やメンテナビリティを向上させることを目的とする。
上記目的を達成するため、本発明は、以下の遊技機を提供する。
(A-7-1)本発明の第1の実施態様に係る発明は、下記の構成を有する。
遊技の進行に関する制御を行う遊技制御手段(例えば、メインCPU2101)と、
遊技者による開始操作を検出する開始操作検出手段(例えば、スタートレバー)と、
前記開始操作検出手段による開始操作の検出に基づいて、予め定められた確率で内部当籤役を決定する内部当籤役決定手段(図179に示すメイン処理で呼び出される内部抽籤処理を実行するメインCPU2101)と、
複数の表示列を含み、各表示列に設けられた図柄を変動表示する変動表示手段と(図179に示すメイン処理で呼び出される回胴回転開始処理を実行するメインCPU2101)、
遊技者による停止操作(例えば、ストップボタンを押下する操作)の検出を行う停止操作検出手段(図179に示すメイン処理で呼び出される回胴停止制御処理を実行するメインCPU2101)と、
前記内部当籤役決定手段の決定結果と、前記停止操作検出手段による停止操作の検出とに基づいて、前記図柄の変動表示を停止させる停止制御手段(図179に示すメイン処理で呼び出される回胴停止制御処理を実行するメインCPU2101)と、を備え、
前記変動表示手段の変動表示は、遊技価値を付与するための遊技変動(通常の遊技)と、遊技価値を付与することが無い疑似変動(疑似遊技)とがあり、
前記停止制御手段は、前記遊技変動のために前記図柄の変動表示を停止させるための制御処理を実行し、
前記遊技制御手段は、
前記疑似変動での前記図柄の変動表示を停止させるための制御処理を実行する疑似停止制御手段と、
前記停止操作検出手段による停止操作の検出が有効か否かを判断するための停止操作検出入力監視手段(例えば、図215に示すストップボタン入力監視処理を実行するメインCPU2101)と、を更に有し、
前記停止制御手段、及び前記疑似停止制御手段はそれぞれ、前記停止操作検出入力監視手段を実行して前記停止操作が有効か否かを判定する(通常の遊技と疑似遊技において、共通の処理(すなわち、例えば、図215に示すストップボタン入力監視処理))を実行することを特徴とする遊技機(例えば、パチスロ機2001)。
このような本発明の構成によれば、通常の遊技と疑似遊技の処理に関し、一部を共通化するため、メインROMのプログラム領域の容量が圧迫されることを軽減することができる。また、本発明によれば、通常の遊技と疑似遊技の処理を一部共通化することにより、プログラムの構成や記述をより簡潔なものとすることができ、当該プログラムの開発効率やメンテナビリティを向上させることができる。
(A-7-2)本発明の第2の実施態様に係る発明は、第1の実施態様において下記の構成を有する。
遊技の進行に応じて遊技媒体を払出す払出手段(例えば、ホッパ装置)と、
精算動作を行わせるために遊技者が押下することのできる精算手段(例えば、精算ボタン)と、を備え、
前記遊技制御手段は、
前記遊技媒体を検知しその遊技価値を入力する遊技価値入力手段(例えば、メダルを投入してベットする操作を検知する処理や、クレジットされたメダルをベットボタンの操作によりベットする操作を検知する処理を実行するメインCPU2101)と、
入賞役に応じて、前記払出手段から遊技媒体を払出すための入賞払出処理を行う入賞払出手段(例えば、図191に示すメダル払出・再遊技作動処理を実行するメインCPU2101)と、
前記精算手段の押下に基づいて、前記払出手段から遊技媒体を払出すための精算処理を行う精算処理手段(例えば、図192に示す精算実行処理を実行するメインCPU2101)と、
前記払出手段に払出動作を行わせて払出処理を行う払出処理手段(例えば、図191に示すメダル払出・再遊技作動処理を実行するメインCPU2101)と、を有し、
前記遊技価値入力手段は、第1の期間(例えば、単位遊技開始待ち状態(メダルの受付やベットが可能な期間で、スタートレバーによる開始操作前))において遊技価値の入力が可能であり、
前記入賞払出手段は、前記第1の期間と重複しない第2の期間(例えば、単位遊技の終了時で、払出が完了するまでの期間)において前記入賞払出処理を行うことが可能であり、
前記精算処理手段は、前記第1の期間において前記精算手段が押下された場合に、前記精算処理を行うことが可能であり、
前記払出処理手段は、
前記入賞払出手段により前記入賞払出処理が行われた場合、及び前記精算処理手段により前記精算処理が行われた場合に、前記払出処理を実行可能であり、
前記入賞払出手段により前記入賞払出処理が行われた場合と、前記精算処理手段により前記精算処理が行われた場合とでは、前記払出処理の実行に際して異なるパラメータ(例えば、それぞれ対応するメダルカウンターのアドレス)が付与されるように構成される。
このような本発明の構成によれば、入賞払出処理が行われた場合や、精算処理が行われた場合に、共通の払出処理が使用されるので、メインROMのプログラム領域の容量が圧迫されることを軽減することができる。また、このような、共通の払出処理が使用されることにより、プログラムの構成や記述をより簡潔なものとすることができ、当該プログラムの開発効率やメンテナビリティを向上させることができる。
(A-7-3)本発明の第3の実施態様に係る発明は、第2の実施態様において下記の構成を有する。
前記入賞払出処理により前記入賞払出処理が行われた場合に、前記払出処理の実行に際して付与されるパラメータは、入賞役に応じた遊技媒体の払出数に基づく値が記憶されている払出数記憶領域(例えば、払出枚数カウンター格納領域)のアドレスに係る情報であるように構成される。
このような本発明の構成よれば、入賞払出処理が行われた場合や、精算処理が行われた場合に、共通の払出処理が使用されるので、メインROMのプログラム領域の容量が圧迫されることを軽減することができる。また、このような、共通の払出処理が使用されることにより、プログラムの構成や記述をより簡潔なものとすることができ、当該プログラムの開発効率やメンテナビリティを向上させることができる。
(A-7-4)本発明の第4の実施態様に係る発明は、第2の実施態様において下記の構成を有する。
前記精算処理手段により前記精算処理が行われた場合、前記払出処理は、異なる払出動作に対して2回実行され得るように構成される。
このような本発明の構成よれば、入賞払出処理が行われた場合や、精算処理が行われた場合に、共通の払出処理が使用されるので、メインROMのプログラム領域の容量が圧迫されることを軽減することができる。また、このような、共通の払出処理が使用されることにより、プログラムの構成や記述をより簡潔なものとすることができ、当該プログラムの開発効率やメンテナビリティを向上させることができる。
(A-7-5)本発明の第5の実施態様に係る発明は、第4の実施態様において下記の構成を有する。
前記精算処理手段により前記精算処理が行われた場合であって、前記払出処理が2回実行される場合、
第1の払出処理の実行に際して付与されるパラメータは、前記入賞役に応じた遊技媒体の払出数から移動された数が記憶されている貯留数記憶領域(例えば、クレジットカウンター格納領域)のアドレスに係る情報であり、
第2の払出処理の実行に際して付与されるパラメータは、前記遊技価値入力手段によって検知された遊技媒体の遊技価値が記憶されている入力数記憶領域(例えば、メダル投入カウンター格納領域)のアドレスに係る情報であるように構成される。
このような本発明の構成よれば、入賞払出処理が行われた場合や、精算処理が行われた場合に、共通の払出処理が使用されるので、メインROMのプログラム領域の容量が圧迫されることを軽減することができる。また、このような、共通の払出処理が使用されることにより、プログラムの構成や記述をより簡潔なものとすることができ、当該プログラムの開発効率やメンテナビリティを向上させることができる。
(A-7-6)本発明の第6の実施態様に係る発明は、第1の実施態様において下記の構成を有する。
演算回路(例えば、メインCPU2101)、リードメモリ(例えば、メインROM2102)、及びリードライトメモリ(例えば、メインRAM2103)を含んだマイクロプロセッサ(例えば、マイクロプロセッサ2100)を実装して遊技の進行を制御する遊技制御手段と、
設定値を変更、又は確認するために設けられた設定スイッチ(例えば、設定用鍵型スイッチ)と、を備え、
前記遊技制御手段は、
前記リードライトメモリの特定アドレス範囲内の演算を行い、演算結果を前記リードライトメモリの前記特定アドレス範囲以外の演算結果格納領域に記憶する範囲演算手段(例えば、図199に示す電断割込み処理で呼び出されるCRC生成処理(使用領域外)でCRC演算処理を行うCRC回路2107cと、演算結果のCRC値をCRC値格納領域2103eに格納するメインCPU2101)と、
前記リードライトメモリの特定アドレス範囲内の演算を行い、演算結果と、前記演算結果格納領域に記憶された演算結果との照合を行う範囲照合手段(例えば、図181に示すCRC検査処理(使用領域外)で、CRC値の比較を行うメインCPU2101)と、
前記リードライトメモリを初期化する初期化手段(例えば、図185に示す指定RAM初期化処理等の初期化処理を実行するメインCPU2101)と、
遊技の進行に伴うメイン処理を行うメイン処理手段(例えば、図179に示すメイン処理を実行するメインCPU2101)と、を有し、
前記リードライトメモリは、遊技の進行に直接関与するデータを記憶するための第1記憶手段(例えば、使用領域内RAMエリア2203a)と、遊技の進行に直接関与しないデータを記憶するための第2記憶手段(例えば、使用領域外RAMエリア2203b)で構成され、
前記複数の範囲は、
電源投入時に前記設定スイッチがオン状態であり、且つ、前記範囲照合手段により照合不一致が検出されていた場合の前記第1記憶手段の第1開始位置(例えば、RAM異常発生時クリアアドレス)と、
電源投入時に前記設定スイッチがオン状態であり、且つ、前記範囲照合手段により照合不一致が検出されていない場合の前記第1記憶手段の第2開始位置(例えば、設定変更時クリアアドレス)と、
前記メイン処理手段の単位遊技終了後であり、且つ、次の単位遊技が開始する前の場合の前記第1記憶手段の第3開始位置(例えば、1遊技終了時クリアアドレス)と、が設定され、
前記第1開始位置、前記第2開始位置、及び前記第3開始位置を含む第1記憶手段の初期化開始位置は、2バイトのアドレスで表され、
前記初期化手段は、
前記第1開始位置、前記第2開始位置、又は前記第3開始位置のなかから選択した1つの開始位置に関する2バイトのアドレスの値を記憶判定領域に格納し、
前記記憶判定領域に格納されたアドレスの下位アドレスの値に応じて、前記第2記憶手段の初期化開始位置を決定し、
前記第1記憶手段に関して、前記第1開始位置、前記第2開始位置、及び前記第3開始位置のいずれかの前記第1記憶手段の初期化開始位置から初期化を行い(例えば、図185に示すステップS2151の使用領域内RAM初期化)、
前記第2記憶手段に関して、決定された前記第2記憶手段の初期化開始位置から初期化を行う(例えば、図185に示すステップS2150の使用領域外RAM初期化処理(使用領域外))ように構成される。
このような本発明の構成によれば、使用領域外作業領域のRAM初期化範囲を決定する際に、遊技機の状態等を判定しないので、その分プログラムサイズを小さくすることができ、メインROMのプログラム領域の容量が圧迫されることを軽減することができる。また、上記のような構成によって、メインプログラムの構成や記述をより簡潔なものとすることができるため、当該プログラムの開発効率やメンテナビリティを向上させることができる。さらに、使用領域外作業領域のRAM初期化範囲を、使用領域内作業領域のRAM初期化開始アドレスの一部に基づいて決定しているため、使用領域外作業領域のRAMクリア処理を完全に独立させることができ、そのために、他の規格に応じたプログラムの作成や変更を容易に行うことができる。
(A-7-7)本発明の第7の実施態様に係る発明は、第6の実施態様において下記の構成を有する。
初期化する最終位置(例えば、図214に示すクリアエンドアドレス)は、前記第1記憶手段の初期化開始位置、及び第2記憶手段の初期化開始位置に拘わらず、前記第1記憶手段、前記第2記憶手段に関して1つずつ設定されているように構成される。
このような本発明の構成によれば、使用領域外作業領域のRAM初期化範囲を決定する際に、遊技機の状態等を判定しないので、その分プログラムサイズを小さくすることができ、メインROMのプログラム領域の容量が圧迫されることを軽減することができる。また、上記のような構成によって、メインプログラムの構成や記述をより簡潔なものとすることができるため、当該プログラムの開発効率やメンテナビリティを向上させることができる。さらに、使用領域外作業領域のRAM初期化範囲を、使用領域内作業領域のRAM初期化開始アドレスの一部に基づいて決定しているため、使用領域外作業領域のRAMクリア処理を完全に独立させることができ、そのために、他の規格に応じたプログラムの作成や変更を容易に行うことができる。
(A-7-8)本発明の第8の実施態様に係る発明は、第6の実施態様において下記の構成を有する。
前記第2記憶手段には、前記第1記憶手段の初期化開始位置に係る下位アドレスと、前記第2記憶手段の初期化開始位置に係るアドレスとの対応関係を示す対応データが記憶され、
前記初期化手段は、前記対応データを用いて、前記記憶判定領域に格納された前記下位アドレスの値に対応する前記第2記憶手段の初期化開始位置を決定するように構成される。
このような本発明の構成によれば、使用領域外作業領域のRAM初期化範囲を決定する際に、遊技機の状態等を判定しないので、その分プログラムサイズを小さくすることができ、メインROMのプログラム領域の容量が圧迫されることを軽減することができる。また、上記のような構成によって、メインプログラムの構成や記述をより簡潔なものとすることができるため、当該プログラムの開発効率やメンテナビリティを向上させることができる。さらに、使用領域外作業領域のRAM初期化範囲を、使用領域内作業領域のRAM初期化開始アドレスの一部に基づいて決定しているため、使用領域外作業領域のRAMクリア処理を完全に独立させることができ、そのために、他の規格に応じたプログラムの作成や変更を容易に行うことができる。
(A-7-9)本発明の第9の実施態様に係る発明は、第1の実施態様において下記の構成を有する。
プログラム、及びテーブルデータが記憶された第3記憶手段(例えば、メインROM2102)と、
前記プログラムの実行に伴い、データを記憶する第4記憶手段(例えば、メインRAM2103)と、を備え、
前記第4記憶手段は、遊技に関する情報群を格納するための第1格納領域(共通情報格納領域)と、前記第1格納領域とは異なる位置にある第2格納領域(共通情報バックアップ格納領域)と、を有し、
前記遊技制御手段は、
所定の条件が成立している場合に、前記第1格納領域に記憶された情報の全てを前記第2格納領域に退避する退避手段(例えば、図216の共通情報バックアップ生成処理を実行するメインCPU2101)と、
前記所定の条件の成立、及び、特定の条件(例えば、ペナルティ条件)が成立している場合に、前記第2格納領域に退避してある情報を、前記第1格納領域に復帰させる復帰手段(例えば、図217の共通情報復帰処理を実行するメインCPU2101)と、を有し、
前記退避手段、及び前記復帰手段は、一部の処理を除き共通のプログラムであり、
前記退避手段、及び前記復帰手段は、前記第1格納領域の先頭アドレスを、2バイトのデータをセット可能な第1のレジスタ(例えば、DEレジスタ、HLレジスタ)にセットし、前記第2格納領域の先頭アドレスを、2バイトのデータをセット可能な第2のレジスタ(例えば、HLレジスタ、DEレジスタ)にセットし、
前記第1のレジスタにセットされた転送元アドレスから前記第2のレジスタにセットされた転送先アドレスに転送命令で前記転送元アドレスに格納された情報を転送し、
前記復帰手段による処理が実行される場合は、前記転送命令を実行する前に、前記第1のレジスタにセットされた前記転送元アドレスと、前記第2のレジスタにセットされた前記転送先アドレスを入れ替えるように構成される。
このような本発明の構成によれば、所定の情報を遊技前の情報に戻すバックアップ復帰処理と、当該所定の情報をバックアップするバックアップ処理を一部共通化し、メインROMのプログラム領域の容量が圧迫されることを軽減することができる。また、このように、プログラムの共通化を進めることで、プログラムの構成や記述をより簡潔なものとすることができ、当該プログラムの開発効率やメンテナビリティを向上させることができる。
(A-7-10)本発明の第10の実施態様に係る発明は、第9の実施態様において下記の構成を有する。
遊技者が遊技の開始を指示する遊技開始指示手段(例えば、スタートレバー)と、
前記遊技開始指示手段の操作に応じて複数の識別情報を変動表示可能な可変表示手段(例えば、各リール)と、
当籤役を決定可能な役決定手段(例えば、図188に示す内部抽籤処理を実行するメインCPU2101)と、
前記可変表示手段の変動表示を停止させる停止操作を検出可能な停止操作検出手段(例えば、ストップボタン、及びストップスイッチ)と、
前記役決定手段により決定された当籤役と、前記停止操作検出手段により検出された停止操作態様とに基づいて、前記可変表示手段の変動表示を停止させて停止表示を導出可能な停止制御手段(例えば、図179に示す回胴停止制御処理を実行するメインCPU2101)と、
前記停止表示に応じた入賞を発生可能な入賞手段(例えば、図179のステップS2013等の処理を実行するメインCPU2101)と、
有利な停止操作態様を報知可能な報知手段(例えば、指示モニタやメイン表示装置)と、をさらに備え、
前記遊技者によって前記遊技開始指示手段が操作された場合に、
前記退避手段は、前記第1格納領域に記憶されている情報であって、前記報知手段による報知を実行可能な有利状態(例えば、AT状態)に関する情報(例えば、各種情報)を、前記第2格納領域に退避し(例えば、図172のステップS4602に対応する処理)、
前記有利状態に関する情報を更新する遊技状態関連処理手段は、前記第1格納領域に記憶されている情報を更新し(例えば、図172のステップS4603、ステップS4604、図173のステップS4622等に対応する処理)、
前記遊技者によって前記遊技開始指示手段が操作された場合であって、所定のペナルティ条件が成立する場合に、前記復帰手段は、前記第2格納領域に退避してある情報を、前記第1格納領域に復帰させる(例えば、図173のステップS4624に対応する処理)ように構成される。
このような本発明の構成によれば、所定の情報を遊技前の情報に戻すバックアップ復帰処理と、当該所定の情報をバックアップするバックアップ処理を一部共通化し、メインROMのプログラム領域の容量が圧迫されることを軽減することができる。また、このように、プログラムの共通化を進めることで、プログラムの構成や記述をより簡潔なものとすることができ、当該プログラムの開発効率やメンテナビリティを向上させることができる。
(A-7-11)本発明の第11の実施態様に係る発明は、第9の実施態様において下記の構成を有する。
前記特定の条件は、所定の有利な遊技状態をキャンセルするペナルティ条件であり、
前記ペナルティ条件は、遊技状態、及び遊技者における所定操作に基づく条件であるように構成される。
このような本発明の構成によれば、所定の情報を遊技前の情報に戻すバックアップ復帰処理と、当該所定の情報をバックアップするバックアップ処理を一部共通化し、メインROMのプログラム領域の容量が圧迫されることを軽減することができる。また、このように、プログラムの共通化を進めることで、プログラムの構成や記述をより簡潔なものとすることができ、当該プログラムの開発効率やメンテナビリティを向上させることができる。
本発明によれば、通常の遊技と疑似遊技の処理に関し、一部を共通化するため、メインROMのプログラム領域の容量が圧迫されることを軽減することができる。また、本発明によれば、通常の遊技と疑似遊技の処理を一部共通化することにより、プログラムの構成や記述をより簡潔なものとすることができ、当該プログラムの開発効率やメンテナビリティを向上させることができる。
また、本発明によれば、入賞払出処理が行われた場合や、精算処理が行われた場合に、共通の払出処理が使用されるので、メインROMのプログラム領域の容量が圧迫されることを軽減することができる。また、このような、共通の払出処理が使用されることにより、プログラムの構成や記述をより簡潔なものとすることができ、当該プログラムの開発効率やメンテナビリティを向上させることができる。
また、本発明によれば、使用領域外作業領域のRAM初期化範囲を決定する際に、遊技機の状態等を判定しないので、その分プログラムサイズを小さくすることができ、メインROMのプログラム領域の容量が圧迫されることを軽減することができる。また、上記のような構成によって、メインプログラムの構成や記述をより簡潔なものとすることができるため、当該プログラムの開発効率やメンテナビリティを向上させることができる。さらに、使用領域外作業領域のRAM初期化範囲を、使用領域内作業領域のRAM初期化開始アドレスの一部に基づいて決定しているため、使用領域外作業領域のRAMクリア処理を完全に独立させることができ、そのために、他の規格に応じたプログラムの作成や変更を容易に行うことができる。
またさらに、本発明によれば、所定の情報を遊技前の情報に戻すバックアップ復帰処理と、当該所定の情報をバックアップするバックアップ処理を一部共通化し、メインROMのプログラム領域の容量が圧迫されることを軽減することができる。また、このように、プログラムの共通化を進めることで、プログラムの構成や記述をより簡潔なものとすることができ、当該プログラムの開発効率やメンテナビリティを向上させることができる。
<付記A-8>
従来、複数の図柄が夫々の周面に配された複数のリールと、各リールに対応するように設けられ、各リールの周面に配された複数の図柄のうちの一部の図柄を遊技者が視認可能なように表示する複数の表示窓と、メダルが投入されていることを条件に、遊技者による操作(以下「開始操作」という)を検出すると、各リールの回転の開始を要求する信号を出力するスタートスイッチと、遊技者による操作(以下「停止操作」という)を検出すると、リールの種別に応じて当該リールの回転の停止を要求する信号を出力するストップスイッチと、スタートスイッチ及びストップスイッチにより出力された信号に基づいて、ステッピングモータの動作を制御し、各リールの回転及びその停止を行う制御部と、を備えたパチスロ機からなる遊技機が知られている。通常、このようなパチスロ機では、複数の表示窓により表示される図柄の組合せに基づいて、入賞か否かが判別され、入賞と判別されるとメダルがホッパーから払い出されてメダル受け部に貯留される。
このような遊技機において、総合状態情報を生成する技術が記載された遊技機が開示されている(例えば、特開2019-198435号公報)。
近年の遊技機では、開始時に複数の抽籤処理で、上記の遊技機のような総合状態情報を生成するが、遊技者の遊技によって、生成した総合状態情報を次の遊技で適用しない場合があり、この場合、当該総合状態情報を遊技前の状態に戻す必要があり、このような処理を実行するプログラムを作成することが、メインRAMのプログラム領域を圧迫する要因の1つになっている。
本発明は、上記のような点に鑑みてなされたものであり、所定の情報を遊技前の情報に戻すバックアップ復帰処理と、当該所定の情報をバックアップするバックアップ処理を一部共通化し、メインROMのプログラム領域の容量が圧迫されることを軽減することが可能な遊技機を提供することを目的とする。
また、本発明は、プログラムの共通化を進めることで、プログラムの構成や記述をより簡潔なものとすることができ、当該プログラムの開発効率やメンテナビリティを向上させることを目的とする。
上記目的を達成するため、本発明は、以下の遊技機を提供する。
(A-8-1)本発明の第1の実施態様に係る発明は、下記の構成を有する。
遊技の進行、及び遊技に関する状態を制御する遊技制御手段(例えば、マイクロプロセッサ2100)と、
プログラム、及びテーブルデータが記憶された第1記憶手段(例えば、メインROM2102)と、
前記プログラムの実行に伴い、データを記憶する第2記憶手段(例えば、メインRAM2103)と、を備え、
前記第2記憶手段は、遊技に関する情報群を格納するための第1格納領域(共通情報格納領域)と、前記第1格納領域とは異なる位置にある第2格納領域(共通情報バックアップ格納領域)と、を有し、
前記遊技制御手段は、
所定の条件が成立している場合に、前記第1格納領域に記憶された情報の全てを前記第2格納領域に退避する退避手段(例えば、図216の共通情報バックアップ生成処理を実行するメインCPU2101)と、
前記所定の条件の成立、及び、特定の条件(例えば、ペナルティ条件)が成立している場合に、前記第2格納領域に退避してある情報を、前記第1格納領域に復帰させる復帰手段(例えば、図217の共通情報復帰処理を実行するメインCPU2101)と、を有し、
前記退避手段、及び前記復帰手段は、一部の処理を除き共通のプログラムであり、
前記退避手段、及び前記復帰手段は、前記第1格納領域の先頭アドレスを、2バイトのデータをセット可能な第1のレジスタ(例えば、DEレジスタ、HLレジスタ)にセットし、前記第2格納領域の先頭アドレスを、2バイトのデータをセット可能な第2のレジスタ(例えば、HLレジスタ、DEレジスタ)にセットし、
前記第1のレジスタにセットされた転送元アドレスから前記第2のレジスタにセットされた転送先アドレスに転送命令で前記転送元アドレスに格納された情報を転送し、
前記復帰手段による処理が実行される場合は、前記転送命令を実行する前に、前記第1のレジスタにセットされた前記転送元アドレスと、前記第2のレジスタにセットされた前記転送先アドレスを入れ替えることを特徴とする遊技機。
このような本発明の構成によれば、所定の情報を遊技前の情報に戻すバックアップ復帰処理と、当該所定の情報をバックアップするバックアップ処理を一部共通化し、メインROMのプログラム領域の容量が圧迫されることを軽減することができる。また、このように、プログラムの共通化を進めることで、プログラムの構成や記述をより簡潔なものとすることができ、当該プログラムの開発効率やメンテナビリティを向上させることができる。
(A-8-2)本発明の第2の実施態様に係る発明は、第1の実施態様において下記の構成を有する。
遊技者が遊技の開始を指示する遊技開始指示手段(例えば、スタートレバー)と、
前記遊技開始指示手段の操作に応じて複数の識別情報を変動表示可能な可変表示手段(例えば、各リール)と、
当籤役を決定可能な役決定手段(例えば、図188に示す内部抽籤処理を実行するメインCPU2101)と、
前記可変表示手段の変動表示を停止させる停止操作を検出可能な停止操作検出手段(例えば、ストップボタン、及びストップスイッチ)と、
前記役決定手段により決定された当籤役と、前記停止操作検出手段により検出された停止操作態様とに基づいて、前記可変表示手段の変動表示を停止させて停止表示を導出可能な停止制御手段(例えば、図179に示す回胴停止制御処理を実行するメインCPU2101)と、
前記停止表示に応じた入賞を発生可能な入賞手段(例えば、図179のステップS2013等の処理を実行するメインCPU2101)と、
有利な停止操作態様を報知可能な報知手段(例えば、指示モニタやメイン表示装置)と、をさらに備え、
前記遊技者によって前記遊技開始指示手段が操作された場合に、
前記退避手段は、前記第1格納領域に記憶されている情報であって、前記報知手段による報知を実行可能な有利状態(例えば、AT状態)に関する情報(例えば、各種情報)を、前記第2格納領域に退避し(例えば、図172のステップS4602に対応する処理)、
前記有利状態に関する情報を更新する遊技状態関連処理手段は、前記第1格納領域に記憶されている情報を更新し(例えば、図172のステップS4603、ステップS4604、図173のステップS4622等に対応する処理)、
前記遊技者によって前記遊技開始指示手段が操作された場合であって、所定のペナルティ条件が成立する場合に、前記復帰手段は、前記第2格納領域に退避してある情報を、前記第1格納領域に復帰させる(例えば、図173のステップS4624に対応する処理)ように構成される。
このような本発明の構成によれば、所定の情報を遊技前の情報に戻すバックアップ復帰処理と、当該所定の情報をバックアップするバックアップ処理を一部共通化し、メインROMのプログラム領域の容量が圧迫されることを軽減することができる。また、このように、プログラムの共通化を進めることで、プログラムの構成や記述をより簡潔なものとすることができ、当該プログラムの開発効率やメンテナビリティを向上させることができる。
(A-8-3)本発明の第3の実施態様に係る発明は、第1の実施態様において下記の構成を有する。
前記特定の条件は、所定の有利な遊技状態をキャンセルするペナルティ条件であり、
前記ペナルティ条件は、遊技状態、及び遊技者における所定操作に基づく条件であるように構成される。
このような本発明の構成によれば、所定の情報を遊技前の情報に戻すバックアップ復帰処理と、当該所定の情報をバックアップするバックアップ処理を一部共通化し、メインROMのプログラム領域の容量が圧迫されることを軽減することができる。また、このように、プログラムの共通化を進めることで、プログラムの構成や記述をより簡潔なものとすることができ、当該プログラムの開発効率やメンテナビリティを向上させることができる。
(A-8-4)本発明の第4の実施態様に係る発明は、第2の実施態様において下記の構成を有する。
前記所定のペナルティ条件は、遊技状態が、特定の遊技状態であるか否か(例えば、有利区間中か否か)に基づく条件であるように構成される。
このような本発明の構成によれば、所定の情報を遊技前の情報に戻すバックアップ復帰処理と、当該所定の情報をバックアップするバックアップ処理を一部共通化し、メインROMのプログラム領域の容量が圧迫されることを軽減することができる。また、このように、プログラムの共通化を進めることで、プログラムの構成や記述をより簡潔なものとすることができ、当該プログラムの開発効率やメンテナビリティを向上させることができる。
(A-8-5)本発明の第5の実施態様に係る発明は、第2の実施態様において下記の構成を有する。
前記所定のペナルティ条件は、前記遊技者における前記停止操作が、特定の態様で行われたか否か(例えば、第1回胴が第1停止か否か)に基づく条件であるように構成される。
このような本発明の構成によれば、所定の情報を遊技前の情報に戻すバックアップ復帰処理と、当該所定の情報をバックアップするバックアップ処理を一部共通化し、メインROMのプログラム領域の容量が圧迫されることを軽減することができる。また、このように、プログラムの共通化を進めることで、プログラムの構成や記述をより簡潔なものとすることができ、当該プログラムの開発効率やメンテナビリティを向上させることができる。
(A-8-6)本発明の第6の実施態様に係る発明は、第2の実施態様において下記の構成を有する。
前記所定のペナルティ条件は、遊技状態が、特定のボーナス状態か否か(例えば、疑似BIGや疑似REGといったボーなる状態であるか否か)に基づく条件であるように構成される。
このような本発明の構成によれば、所定の情報を遊技前の情報に戻すバックアップ復帰処理と、当該所定の情報をバックアップするバックアップ処理を一部共通化し、メインROMのプログラム領域の容量が圧迫されることを軽減することができる。また、このように、プログラムの共通化を進めることで、プログラムの構成や記述をより簡潔なものとすることができ、当該プログラムの開発効率やメンテナビリティを向上させることができる。
(A-8-7)本発明の第7の実施態様に係る発明は、第2の実施態様において下記の構成を有する。
前記所定のペナルティ条件は、役決定手段で決定された当籤役が所定の当籤役か否かに基づく条件であるように構成される。
このような本発明の構成によれば、所定の情報を遊技前の情報に戻すバックアップ復帰処理と、当該所定の情報をバックアップするバックアップ処理を一部共通化し、メインROMのプログラム領域の容量が圧迫されることを軽減することができる。また、このように、プログラムの共通化を進めることで、プログラムの構成や記述をより簡潔なものとすることができ、当該プログラムの開発効率やメンテナビリティを向上させることができる。
(A-8-8)本発明の第8の実施態様に係る発明は、第1の実施態様において下記の構成を有する。
遊技の進行に応じて遊技媒体を払出す払出手段(例えば、ホッパ装置)と、
精算動作を行わせるために遊技者が押下することのできる精算手段(例えば、精算ボタン)と、を備え、
前記遊技制御手段は、
前記遊技媒体を検知しその遊技価値を入力する遊技価値入力手段(例えば、メダルを投入してベットする操作を検知する処理や、クレジットされたメダルをベットボタンの操作によりベットする操作を検知する処理を実行するメインCPU2101)と、
入賞役に応じて、前記払出手段から遊技媒体を払出すための入賞払出処理を行う入賞払出手段(例えば、図191に示すメダル払出・再遊技作動処理を実行するメインCPU2101)と、
前記精算手段の押下に基づいて、前記払出手段から遊技媒体を払出すための精算処理を行う精算処理手段(例えば、図192に示す精算実行処理を実行するメインCPU2101)と、
前記払出手段に払出動作を行わせて払出処理を行う払出処理手段(例えば、図191に示すメダル払出・再遊技作動処理を実行するメインCPU2101)と、を有し、
前記遊技価値入力手段は、第1の期間(例えば、単位遊技開始待ち状態(メダルの受付やベットが可能な期間で、スタートレバーによる開始操作前))において遊技価値の入力が可能であり、
前記入賞払出手段は、前記第1の期間と重複しない第2の期間(例えば、単位遊技の終了時で、払出が完了するまでの期間)において前記入賞払出処理を行うことが可能であり、
前記精算処理手段は、前記第1の期間において前記精算手段が押下された場合に、前記精算処理を行うことが可能であり、
前記払出処理手段は、
前記入賞払出手段により前記入賞払出処理が行われた場合、及び前記精算処理手段により前記精算処理が行われた場合に、前記払出処理を実行可能であり、
前記入賞払出手段により前記入賞払出処理が行われた場合と、前記精算処理手段により前記精算処理が行われた場合とでは、前記払出処理の実行に際して異なるパラメータ(例えば、それぞれ対応するメダルカウンターのアドレス)が付与されるように構成される。
このような本発明の構成によれば、入賞払出処理が行われた場合や、精算処理が行われた場合に、共通の払出処理が使用されるので、メインROMのプログラム領域の容量が圧迫されることを軽減することができる。また、このような、共通の払出処理が使用されることにより、プログラムの構成や記述をより簡潔なものとすることができ、当該プログラムの開発効率やメンテナビリティを向上させることができる。
(A-8-9)本発明の第9の実施態様に係る発明は、第8の実施態様において下記の構成を有する。
前記入賞払出処理により前記入賞払出処理が行われた場合に、前記払出処理の実行に際して付与されるパラメータは、入賞役に応じた遊技媒体の払出数に基づく値が記憶されている払出数記憶領域(例えば、払出枚数カウンター格納領域)のアドレスに係る情報であるように構成される。
このような本発明の構成よれば、入賞払出処理が行われた場合や、精算処理が行われた場合に、共通の払出処理が使用されるので、メインROMのプログラム領域の容量が圧迫されることを軽減することができる。また、このような、共通の払出処理が使用されることにより、プログラムの構成や記述をより簡潔なものとすることができ、当該プログラムの開発効率やメンテナビリティを向上させることができる。
(A-8-10)本発明の第10の実施態様に係る発明は、第1の実施態様において下記の構成を有する。
設定値を変更、又は確認するために設けられた設定スイッチ(例えば、設定用鍵型スイッチ)をさらに備え、
前記第2記憶手段は、遊技の進行に直接関与するデータを記憶するための第3記憶手段(例えば、使用領域内RAMエリア2203a)と、遊技の進行に直接関与しないデータを記憶するための第4記憶手段(例えば、使用領域外RAMエリア2203b)で構成され、
前記遊技制御手段は、
前記第2記憶手段の特定アドレス範囲内の演算を行い、演算結果を演算結果格納領域に記憶する範囲演算手段(例えば、図199に示す電断割込み処理で呼び出されるCRC生成処理(使用領域外)でCRC演算処理を行うCRC回路2107cと、演算結果のCRC値をCRC値格納領域2103eに格納するメインCPU2101)と、
前記第2記憶手段の特定アドレス範囲内の演算を行い、演算結果と、前記演算結果格納領域に記憶された演算結果との照合を行う範囲照合手段(例えば、図181に示すCRC検査処理(使用領域外)で、CRC値の比較を行うメインCPU2101)と、
前記第2記憶手段を初期化する初期化手段(例えば、図185に示す指定RAM初期化処理等の初期化処理を実行するメインCPU2101)と、を有し、
前記遊技制御手段は、
電源投入時の前記設定スイッチの状態と、前記範囲照合手段の照合結果に応じて、前記第3記憶手段の開始位置を決定し、
前記決定された前記第3記憶手段の開始位置に基づいて、前記第4記憶手段の開始位置を決定し、
前記初期化手段は、前記決定された前記第3記憶手段の開始位置に基づいて前記第3記憶手段の初期化を行い、前記決定された前記第4記憶手段の開始位置に基づいて前記第4記憶手段の初期化を行うように構成される。
このような本発明の構成によれば、使用領域外作業領域のRAM初期化範囲を決定する際に、遊技機の状態等を判定しないので、その分プログラムサイズを小さくすることができ、メインROMのプログラム領域の容量が圧迫されることを軽減することができる。また、上記のような構成によって、メインプログラムの構成や記述をより簡潔なものとすることができるため、当該プログラムの開発効率やメンテナビリティを向上させることができる。
(A-8-11)本発明の第11の実施態様に係る発明は、第1の実施態様において下記の構成を有する。
遊技者による開始操作を検出する開始操作検出手段(例えば、スタートレバー)と、
前記開始操作検出手段による開始操作の検出に基づいて、予め定められた確率で内部当籤役を決定する内部当籤役決定手段(図179に示すメイン処理で呼び出される内部抽籤処理を実行するメインCPU2101)と、
複数の表示列を含み、各表示列に設けられた図柄を変動表示する変動表示手段と(図10に示すメイン処理で呼び出される回胴回転開始処理を実行するメインCPU2101)、
遊技者による停止操作(例えば、ストップボタンを押下する操作)の検出を行う停止操作検出手段(図179に示すメイン処理で呼び出される回胴停止制御処理を実行するメインCPU2101)と、
前記内部当籤役決定手段の決定結果と、前記停止操作検出手段による停止操作の検出とに基づいて、前記図柄の変動表示を停止させる停止制御手段(図179に示すメイン処理で呼び出される回胴停止制御処理を実行するメインCPU2101)と、を備え、
前記変動表示手段の変動表示は、遊技価値を付与するための遊技変動(通常の遊技)と、遊技価値を付与することが無い疑似変動(疑似遊技)とがあり、
前記停止制御手段は、前記遊技変動のために前記図柄の変動表示を停止させるための制御処理を実行し、
前記遊技制御手段は、
前記疑似変動での前記図柄の変動表示を停止させるための制御処理を実行する疑似停止制御手段と、
前記停止操作検出手段による停止操作の検出が有効か否かを判断するための停止操作検出入力監視手段(例えば、図215に示すストップボタン入力監視処理を実行するメインCPU2101)と、を更に有し、
前記停止制御手段、及び前記疑似停止制御手段はそれぞれ、前記停止操作検出入力監視手段を実行して前記停止操作が有効か否かを判定する(通常の遊技と疑似遊技において、共通の処理(すなわち、例えば、図215に示すストップボタン入力監視処理)を実行する)ように構成される。
このような本発明の構成によれば、通常の遊技と疑似遊技の処理に関し、一部を共通化するため、メインROMのプログラム領域の容量が圧迫されることを軽減することができる。また、本発明によれば、通常の遊技と疑似遊技の処理を一部共通化することにより、プログラムの構成や記述をより簡潔なものとすることができ、当該プログラムの開発効率やメンテナビリティを向上させることができる。
本発明によれば、所定の情報を遊技前の情報に戻すバックアップ復帰処理と、当該所定の情報をバックアップするバックアップ処理を一部共通化し、メインROMのプログラム領域の容量が圧迫されることを軽減することができる。また、このように、プログラムの共通化を進めることで、プログラムの構成や記述をより簡潔なものとすることができ、当該プログラムの開発効率やメンテナビリティを向上させることができる。
また、本発明によれば、入賞払出処理が行われた場合や、精算処理が行われた場合に、共通の払出処理が使用されるので、メインROMのプログラム領域の容量が圧迫されることを軽減することができる。また、このような、共通の払出処理が使用されることにより、プログラムの構成や記述をより簡潔なものとすることができ、当該プログラムの開発効率やメンテナビリティを向上させることができる。
また、本発明によれば、使用領域外作業領域のRAM初期化範囲を決定する際に、遊技機の状態等を判定しないので、その分プログラムサイズを小さくすることができ、メインROMのプログラム領域の容量が圧迫されることを軽減することができる。また、上記のような構成によって、メインプログラムの構成や記述をより簡潔なものとすることができるため、当該プログラムの開発効率やメンテナビリティを向上させることができる。
またさらに、本発明によれば、通常の遊技と疑似遊技の処理に関し、一部を共通化するため、メインROMのプログラム領域の容量が圧迫されることを軽減することができる。また、本発明によれば、通常の遊技と疑似遊技の処理を一部共通化することにより、プログラムの構成や記述をより簡潔なものとすることができ、当該プログラムの開発効率やメンテナビリティを向上させることができる。
<付記A-9>
従来、複数の図柄が夫々の周面に配された複数のリールと、各リールに対応するように設けられ、各リールの周面に配された複数の図柄のうちの一部の図柄を遊技者が視認可能なように表示する複数の表示窓と、メダルが投入されていることを条件に、遊技者による操作(以下「開始操作」という)を検出すると、各リールの回転の開始を要求する信号を出力するスタートスイッチと、遊技者による操作(以下「停止操作」という)を検出すると、リールの種別に応じて当該リールの回転の停止を要求する信号を出力するストップスイッチと、スタートスイッチ及びストップスイッチにより出力された信号に基づいて、ステッピングモータの動作を制御し、各リールの回転及びその停止を行う制御部と、を備えたパチスロ機からなる遊技機が知られている。通常、このようなパチスロ機では、複数の表示窓により表示される図柄の組合せに基づいて、入賞か否かが判別され、入賞と判別されるとメダルがホッパーから払い出されてメダル受け部に貯留される。
また、電源投入時に、RAMのチェックを行い、RAMの異常を検出した場合に、その異常の解除を促す報知を行う遊技機が開示されている(例えば、特開2006-326203号公報)。
しかしながら、上記のような遊技機では、ホール店舗のスタッフが遊技機の電源をオンすると、即座に異常があることを報知するため、不正行為(いわゆる、ゴト行為)が行われた場合でも、すぐに異常が解除されてしまうため、当該不正行為を行った者がこの遊技機を使用することがなく、不正行為を行う者を発見できない。
本発明は、上記のような点に鑑みてなされたものであり、不正行為の対象となった遊技機で、その不正行為を行った者が遊技を開始できるようにした遊技機を提供することを目的とする。
また、本発明は、メインRAMのチェックに係る処理プログラムのサイズを小さくし、メインROMのプログラム領域を圧迫しないように構成された遊技機を提供することを目的とする。また、メインRAMのチェックに係る計算処理をメインCPU以外で行うことで、メインプログラムの構成や記述をより簡潔なものとし、当該プログラムの開発効率やメンテナビリティを向上させ、またさらに、メインCPUの負荷を低減させることを目的とする。
上記目的を達成するため、本発明は、以下の遊技機を提供する。
(A-9-1)本発明の第1の実施態様に係る発明は、下記の構成を有する。
演算回路(例えば、メインCPU2101)、リードメモリ(例えば、メインROM2102)、リードライトメモリ(例えば、メインRAM2103)、及び乱数値を発生させる乱数回路(例えば、乱数回路2110、乱数回路2150)を有して遊技の進行を制御する遊技制御手段(例えば、主制御基板2071)と、
設定値を変更、又は確認するために設けられた設定スイッチ(例えば、設定用鍵型スイッチ)と、を備え、
前記遊技制御手段は、
遊技の進行に伴うメイン処理を行うメイン処理手段(例えば、図179に示すメイン処理を実行するメインCPU2101)と、
一定周期で処理を実行する定期処理手段(例えば、図195に示す定期割込み処理を実行するメインCPU2101)と、
前記リードライトメモリの特定アドレス範囲内(メインRAM2103の所定領域)の演算を行い、演算結果を前記リードライトメモリの前記特定アドレス範囲以外の演算結果格納領域(CRC値格納領域2103e)に記憶する範囲演算手段(例えば、図199の電断割込み処理で呼び出される、図200のCRC生成処理(使用領域外)を実行するメインCPU2101)と、
前記リードライトメモリの特定アドレス範囲内の演算を行い、演算結果と前記演算結果格納領域に記憶された演算結果との照合を行う範囲照合手段(例えば、図181に示すCRC検査処理(使用領域外)を実行するメインCPU2101)と、
前記設定値が格納された設定値格納領域と、
前記遊技制御手段のエラーを検出するエラー検出手段(例えば、図181に示すCRC検査処理(使用領域外)、及び図198に示す設定値チェック処理(使用領域外)を実行するメインCPU2101)と、
前記エラー検出手段がエラーを検出した場合に、エラー処理を行うエラー処理手段(例えば、図183に示す遊技復帰不可能エラー処理(使用領域外)を実行するメインCPU2101)と、を有し、
前記エラー検出手段は、前記乱数回路の異常を検出した場合、又は、前記設定値格納領域に格納された設定値が予め定められた値とは異なる値の場合に、エラーフラグ(例えば、遊技復帰不可能エラーフラグ)にエラー(「復帰不可」を表すデータ)をセットし、
前記遊技制御手段は、
前記範囲照合手段により照合不一致が検出された場合に、前記エラー処理手段を実行し(例えば、図180に示す電源投入時処理で遊技復帰不可能エラー処理を呼び出し)、
前記メイン処理(例えば、内部抽籤処理のなか)で、前記エラーフラグにエラーがセットされていた場合に前記エラー処理手段(例えば、図180に示す電源投入時処理で遊技復帰不可能エラー処理を呼び出し)を実行することを特徴とする遊技機。
このような本発明の構成によれば、不正行為が行われた場合に、当該不正行為を実行した時点で遊技復帰不可能エラーが発生することがなく、その後の、単位遊技の開始時に遊技復帰不可能エラーが発生するので、不正行為を行った者が、当該不正行為が成功したと勘違いした状態で遊技機を開始し、その結果、不正行為を行った者をその場で特定することができる。
(A-9-2)本発明の第2の実施態様に係る発明は、第1の実施態様において下記の構成を有する。
前記遊技制御手段は、電源投入時に電源投入に伴う電源投入処理を実行する電源投入手段をさらに有し、
前記範囲照合手段は、前記電源投入手段によって実行するよう制御され(例えば、図180に示す電源投入時処理で実行され)、
前記遊技制御手段は、
前記範囲照合手段により照合不一致が検出された場合に、前記メイン処理手段が前記メイン処理を行う前に、前記エラー処理手段を実行するよう制御する(例えば、図180に示す電源投入時処理で、CRC異常の場合に遊技復帰不可能エラー処理を呼び出す)ように構成される。
このような本発明の構成によれば、不正行為が行われた場合に、当該不正行為を実行した時点で遊技復帰不可能エラーが発生することがなく、その後の、単位遊技の開始時に遊技復帰不可能エラーが発生するので、不正行為を行った者が、当該不正行為が成功したと勘違いした状態で遊技機を開始し、その結果、不正行為を行った者をその場で特定することができる。
(A-9-3)本発明の第3の実施態様に係る発明は、第1の実施態様において下記の構成を有する。
前記エラー検出手段は、前記定期処理手段によって一定周期で実行され(例えば、図195に示す定期割込み処理で実行され)、
前記遊技制御手段は、
前記エラーフラグにエラーがセットされた場合に、遊技者によって遊技の開始が指示された後で(例えば、遊技者がスタートレバーを操作した後で)、前記エラー処理手段を実行するよう制御する(例えば、図188に示す内部抽籤処理で、遊技復帰不可能エラー処理を呼び出す)ように構成される。
このような本発明の構成によれば、不正行為が行われた場合に、当該不正行為を実行した時点で遊技復帰不可能エラーが発生することがなく、その後の、単位遊技の開始時に遊技復帰不可能エラーが発生するので、不正行為を行った者が、当該不正行為が成功したと勘違いした状態で遊技機を開始し、その結果、不正行為を行った者をその場で特定することができる。
(A-9-4)本発明の第4の実施態様に係る発明は、第1の実施態様において下記の構成を有する。
前記遊技制御手段のマイクロプロセッサ(例えば、マイクロプロセッサ2100)が、前記演算回路、前記リードメモリ、及び前記リードライトメモリを備え、
前記乱数回路は、前記マイクロプロセッサに備えられた第1乱数回路と、前記マイクロプロセッサの外部に配置された第2乱数回路を含み、
前記エラー検出手段は、前記第1乱数回路と前記第2乱数回路のどちらかに異常を検出した場合に、前記エラーフラグにエラーをセットするように構成される。
このような本発明の構成によれば、不正行為が行われた場合に、当該不正行為を実行した時点で遊技復帰不可能エラーが発生することがなく、その後の、単位遊技の開始時に遊技復帰不可能エラーが発生するので、不正行為を行った者が、当該不正行為が成功したと勘違いした状態で遊技機を開始し、その結果、不正行為を行った者をその場で特定することができる。
(A-9-5)本発明の第5の実施態様に係る発明は、第4の実施態様において下記の構成を有する。
前記エラー検出手段は、前記第1乱数回路と前記第2乱数回路に対し、それぞれ異なる方法で異常を検出するように構成される。
このような本発明の構成によれば、不正行為が行われた場合に、当該不正行為を実行した時点で遊技復帰不可能エラーが発生することがなく、その後の、単位遊技の開始時に遊技復帰不可能エラーが発生するので、不正行為を行った者が、当該不正行為が成功したと勘違いした状態で遊技機を開始し、その結果、不正行為を行った者をその場で特定することができる。
(A-9-6)本発明の第6の実施態様に係る発明は、第1の実施態様において下記の構成を有する。
前記遊技制御手段は、電源電圧の低下を検出すると電源断絶処理を実行する電源断絶手段をさらに有し、
前記範囲演算手段は、前記電源断絶手段によって実行するよう制御され、
前記遊技制御手段は、前記範囲照合手段により照合不一致が検出されていない場合であっても、前記範囲演算手段が実行されていないと判定された場合は(例えば、電断発生フラグがオフになっている場合)、前記エラー処理手段を実行する(例えば、図180に示す電源投入時処理で遊技復帰不可能エラー処理を呼び出す)ように構成される。
このような本発明の構成によれば、不正行為が行われた場合に、当該不正行為を実行した時点で遊技復帰不可能エラーが発生することがなく、その後の、単位遊技の開始時に遊技復帰不可能エラーが発生するので、不正行為を行った者が、当該不正行為が成功したと勘違いした状態で遊技機を開始し、その結果、不正行為を行った者をその場で特定することができる。
(A-9-7)本発明の第7の実施態様に係る発明は、第1の実施態様において下記の構成を有する。
前記エラー処理手段が行うエラー処理は、
エラーの内容を表示部に表示し、
前記遊技を開始させる操作を受け付けない待機状態を維持するように構成される。
このような本発明の構成によれば、不正行為が行われた場合に、当該不正行為を実行した時点で遊技復帰不可能エラーが発生することがなく、その後の、単位遊技の開始時に遊技復帰不可能エラーが発生するので、不正行為を行った者が、当該不正行為が成功したと勘違いした状態で遊技機を開始し、その結果、不正行為を行った者をその場で特定することができる。
(A-9-8)本発明の第8の実施態様に係る発明は、第7の実施態様において下記の構成を有する。
前記待機状態において、電源をオフにした後、電源をオンにする際に前記設定スイッチで所定の操作を行うと、設定値を変更、又は確認する処理が実行され、前記メイン処理が実行されるように構成される。
このような本発明の構成によれば、不正行為が行われた場合に、当該不正行為を実行した時点で遊技復帰不可能エラーが発生することがなく、その後の、単位遊技の開始時に遊技復帰不可能エラーが発生するので、不正行為を行った者が、当該不正行為が成功したと勘違いした状態で遊技機を開始し、その結果、不正行為を行った者をその場で特定することができる。
(A-9-9)本発明の第9の実施態様に係る発明は、第8の実施態様において下記の構成を有する。
前記待機状態において、電源をオフにした後、電源をオンにする際に前記設定スイッチで所定の操作を行わないと、再び前記待機状態になるように構成される。
このような本発明の構成によれば、不正行為が行われた場合に、当該不正行為を実行した時点で遊技復帰不可能エラーが発生することがなく、その後の、単位遊技の開始時に遊技復帰不可能エラーが発生するので、不正行為を行った者が、当該不正行為が成功したと勘違いした状態で遊技機を開始し、その結果、不正行為を行った者をその場で特定することができる。
(A-9-10)本発明の第10の実施態様に係る発明は、第4の実施態様において下記の構成を有する。
前記マイクロプロセッサは、巡回冗長検査回路をさらに有し、
前記マイクロプロセッサは、前記特定アドレス範囲内の演算を前記巡回冗長検査回路に行わせるために、前記巡回冗長検査回路に対して前記特定アドレス範囲内のデータを送信し、前記巡回冗長検査回路から、当該演算の演算結果を受信するように構成される。
このような本発明の構成によれば、メインRAMのチェックに係る計算処理をメインCPU以外で行うことで、メインRAMのチェックに係る処理プログラムのサイズを小さくし、メインROMのプログラム領域を圧迫しないようにすることができる。また、メインプログラムの構成や記述をより簡潔なものとし、当該プログラムの開発効率やメンテナビリティを向上させ、またさらに、メインCPUの負荷を低減させることができる。
(A-9-11)本発明の第11の実施態様に係る発明は、第10の実施態様において下記の構成を有する。
前記巡回冗長検査回路に対して送信される前記特定アドレス範囲内のデータは、前記リードライトメモリにおいて連続しない複数の領域のデータを含み、
前記巡回冗長検査回路から受信する前記演算結果は、単一のデータであるように構成される。
このような本発明の構成によれば、メインRAMのチェックに係る計算処理をメインCPU以外で行うことで、メインRAMのチェックに係る処理プログラムのサイズを小さくし、メインROMのプログラム領域を圧迫しないようにすることができる。また、メインプログラムの構成や記述をより簡潔なものとし、当該プログラムの開発効率やメンテナビリティを向上させ、またさらに、メインCPUの負荷を低減させることができる。
本発明によれば、不正行為が行われた場合に、当該不正行為を実行した時点で遊技復帰不可能エラーが発生することがなく、その後の、単位遊技の開始時に遊技復帰不可能エラーが発生するので、不正行為を行った者が、当該不正行為が成功したと勘違いした状態で遊技機を開始し、その結果、不正行為を行った者をその場で特定することができる。
また、本発明によれば、メインRAMのチェックに係る計算処理をメインCPU以外で行うことで、メインRAMのチェックに係る処理プログラムのサイズを小さくし、メインROMのプログラム領域を圧迫しないようにすることができる。また、メインプログラムの構成や記述をより簡潔なものとし、当該プログラムの開発効率やメンテナビリティを向上させ、またさらに、メインCPUの負荷を低減させることができる。
[10.遊技性等に関するその他の拡張例]
上述のとおり、本実施形態では、遊技機(例えば第1の遊技機など)の仕様や機能等を例示して遊技性についての説明を行ったが、その遊技性に関する仕様や機能等は上述のものに限定されず、種々の変更・拡張が可能である。以下、あくまで一例であるが、そのような拡張例について説明する。なお、この項において説明する各種の仕様や機能等については、その一部又は全部を、本実施形態において他の遊技機として説明するものに適用可能である。すなわち、これらを適宜組合せたものを本実施形態に係る発明とすることができる。
(拡張例1:有利区間払出数カウンタの初期値について)
上述のとおり、本実施形態では、有利区間中のメダル枚数の増減に応じて有利区間払出数カウンタのカウンタ値が更新される(例えば、図28のステップS101、図31のステップS151など)。また、有利区間払出数カウンタのカウンタ値に基づき、有利区間の開始時から最もメダル数の絶対値が減った地点を最下点として、直近の最下点からのプラス分が規定値(例えば、「2400」枚など)となったときには、有利区間を強制的に終了させて非有利区間に移行させる(AT状態の遊技期間が残存する場合であってもAT状態を終了させる)制御が行われ得る払出数リミッタ(例えば、図30のステップS143、S144など)を搭載した遊技機を例示した。しかし、払出数リミッタとしては、これに限らず、例えば有利区間の開始時を起点(±0)とし、遊技の進行(メダルの増減)に応じてカウントされた有利区間払出数カウンタの値が規定値となったときに、有利区間を強制的に終了させて非有利区間に移行させる制御が行われ得るものであってもよい。
このように構成した場合において、有利区間が開始してからメダルが増加せず減少したときには、有利区間払出数カウンタのカウンタ値が負の値となるが、遊技機としては当該負の値を正確に管理・特定する必要がある。しかし、一般的に、負の値を管理・特定するためには、正の値のみを管理する場合と比較して、より多くのデータ量を要することとなる。また、特定種別の遊技機(例えばメダルレス遊技機などの機種)について、例えばゲーム数リミットを搭載せずにゲーム数によっては有利区間を終了させないようにした場合には、長期間(例えば、1週間~2週間)に亘り1度も有利区間が終了せずに維持されて負の値(吸い込み枚数)が大きくなることが想定される。このため、有利区間払出数カウンタとしては、データ量を抑制しつつも極力広い範囲でカウント可能とすることにより、メダルの減少数である吸い込み枚数(遊技者側の負け枚数)を極力多くカウントできるように設計することが望ましい。そこで、有利区間払出数カウンタとして、例えば、2バイトカウンタを用いて、吸い込み枚数を含む差枚数を0~65535の範囲の正の値によりカウントする例を示す。なお、規定値として「2400」枚が設定されている例を示すが、前述したように規定値は、「2400」枚以下の払出数であれば任意の払出数を設定可能である。
図223は、有利区間払出数カウンタの初期値として複数種類の値を設定した場合の差枚数の推移例を説明するための図である。縦軸は、差枚数である有利区間払出数カウンタのカウンタ値を示しており、横軸は、遊技の進行(時間軸)を示している。図223(a)は、有利区間が開始されるときの初期値として1000を設定した場合の推移例であり、図223(b)は、初期値として65000を設定した場合の推移例であり、図223(c)は、初期値として63135を設定した場合の推移例であり、図223(d)は、初期値として2400を設定した場合の推移例である。なお、図223(a)~図223(c)では、有利区間払出数カウンタを、投入で減算カウントし払出で加算カウントする例を示し、図223(d)では、有利区間払出数カウンタを、投入で加算カウントし払出で減算カウントする例を示している。
有利区間払出数カウンタは、前述したとおり0~65535の範囲でカウントできる。図223(a)に示すように、初期値として1000を設定した場合、3400を越えたときに払出数リミッタの制御が行われる。一方、遊技が進行してメダルが増加せず減少したときには、有利区間払出数カウンタのカウンタ値が減少するため、図223(a)に示すように右下がりとなる。しかし、有利区間払出数カウンタは、0までしかカウントできない。このため、仮に図223(a)に示すように、有利区間払出数カウンタのカウンタ値が0に達してから以降においてもメダルが減少した後に、AT状態などの有利状態に制御されたとしても、獲得可能となる最大数が3400枚となり、図223(a)に示すA分(遊技者が投入したがカウントされなかった枚数分)について遊技者に還元されることはない。このため、有利区間払出数カウンタの初期値として1000が設定された場合には、遊技者にとっては不利となる一方、遊技場にとっては有利となる。
次に、図223(b)に示すように、有利区間払出数カウンタの初期値として65000が設定された場合、遊技が進行してメダルが増加せず減少したときで図223(b)に示すように右下がりとなっても、有利区間払出数カウンタのカウンタ値が0に達するまで差枚数をカウント可能となり、図223(a)と比較して、吸い込み枚数分を還元できる範囲が広くなり、AT状態などの有利状態に制御されることにより獲得可能となる最大数が65535枚となる。しかし、有利区間払出数カウンタは、65535までしかカウントできず、65535に達したときに払出数リミッタの制御が行われる。このため、仮に有利区間の開始直後にAT状態などの有利状態に制御されるとすぐに(純増535枚で)有利区間が終了することになる。
そこで、純増数が規定値である2400となったときに65535となる値、すなわち63135(=65535-2400)を有利区間払出数カウンタの初期値に設定した場合、仮に有利区間の開始直後にAT状態などの有利状態に制御されたときであっても、純増数が規定値である2400に達するまでに有利区間が終了することはない。
また、遊技が進行してメダルが増加せず減少したときで図223(c)に示すように右下がりとなっても、図223(c)に示すようにタイミングXにおいてAT状態などの有利状態に制御されたときには、獲得可能となる最大数が、規定値である2400とタイミングXまでの吸い込み枚数の合計Yとなり、タイミングXまでの吸い込み枚数について遊技者に還元可能となる。
さらに、有利区間払出数カウンタのカウンタ値が0に達するまで差枚数をカウント可能となり、図223(a)と比較して、吸い込み枚数分を還元できる範囲が広くなり、AT状態などの有利状態に制御されることにより獲得可能となる最大数が65535枚となる。一方で、有利区間払出数カウンタは、0までしかカウントできない。このため、仮に図223(c)に示すように、有利区間払出数カウンタのカウンタ値が0に達してから以降においてもメダルが減少した後に、AT状態などの有利状態に制御されたとしても、獲得可能となる最大数は65535枚のままとなり、図223(c)に示すA枚(遊技者が投入したがカウントされなかった枚数分)について遊技者に還元されない。しかし、有利区間払出数カウンタのカウンタ値が0に達する吸い込み枚数である63135枚とは、一般的な遊技場における営業期間内において、当該遊技機において常に遊技が行われた状態(フル稼働状態)で1週間以上AT状態などの有利状態に制御されなかったときに到達し得るような極めて到達し難い枚数である。このため、一般的な遊技場を想定した場合において、吸い込み枚数が63135枚に達することは現実的に起こり得ず実害はない。その結果、63135が有利区間払出数カウンタの初期値に設定された場合、遊技者および遊技場のいずれか一方のみが有利あるいは不利になることを防止でき、遊技者および遊技場間におけるバランスの均衡を図ることができる。
図223(c)では、有利区間払出数カウンタを、投入で減算カウントし払出で加算カウントする場合に初期値として最も好ましい値を例示した。これに対して、図223(d)では、有利区間払出数カウンタを、投入で加算カウントし払出で減算カウントする場合に初期値として最も好ましい値を例示する。図223(d)では、純増数が規定値である2400となったときに0となる値、すなわち2400(=0+2400)が有利区間払出数カウンタの初期値に設定された場合を示している。この場合においても、仮に有利区間の開始直後にAT状態などの有利状態に制御されたときであっても、純増数が規定値である2400に達するまでに有利区間が終了することはない。
また、遊技が進行してメダルが増加せず減少したときで図223(d)に示すように右上がりとなっても、図223(d)に示すようにタイミングXにおいてAT状態などの有利状態に制御されたときには、獲得可能となる最大数が、規定値である2400とタイミングXまでの吸い込み枚数の合計Yとなり、タイミングXまでの吸い込み枚数について遊技者に還元可能となる。
さらに、有利区間払出数カウンタのカウンタ値が0に達するまで差枚数をカウント可能となり、図223(a)と比較して、吸い込み枚数分を還元できる範囲が広くなり、AT状態などの有利状態に制御されることにより獲得可能となる最大数が65535枚となる。一方で、有利区間払出数カウンタは、65535までしかカウントできず、65535に達する吸い込み枚数を超える枚数については遊技者に還元されないこととなる。しかし、図223(c)で説明したように、一般的な遊技場を想定した場合において、吸い込み枚数が63135枚に達することは現実的に起こり得ず実害はない。その結果、2400が有利区間払出数カウンタの初期値に設定された場合、遊技者および遊技場のいずれか一方のみが有利あるいは不利になることを防止でき、遊技者および遊技場間におけるバランスの均衡を図ることができる。
図223(c)および図223(d)では、有利区間払出数カウンタとして2バイトカウンタを用いて、少なくとも払出数リミッタの規定値分について遊技者に還元可能でありかつ吸い込み枚数についても最大限に還元可能となる有利区間払出数カウンタの初期値を例示した。しかし、有利区間払出数カウンタの初期値は、払出数リミッタの規定値などを考慮して設定されるものであればこれに限らず、払出数リミッタの規定値に加えて遊技機の仕様(例えば出玉性能など)を考慮して設定されるものであってもよい。図224では、遊技機の出玉性能のうちAT状態における1遊技当りの平均純増枚数を考慮して有利区間払出数カウンタの初期値を設定する場合を例示する。
図224では、遊技機の仕様として、払出数リミッタの規定値が2326に設定され、有利区間において遊技可能となる上限ゲーム数が4000に設定され、有利区間払出数カウンタのカウント範囲が4384~18790に設定され、AT状態における1遊技当りの平均純増枚数が2.2枚となるように設定されている場合を例示する。このような仕様の遊技機では、理論上、1回の有利区間の全期間においてAT状態であったとしても、平均8800枚(=4000×2.2)となる。また、実際には当籤確率や入賞確率などにある程度のブレが生じることを考慮し、1回の有利区間の全期間においてAT状態であった場合の枚数として、約1.5倍となる12000枚と見積ることができる。
図224に示すような仕様の遊技機において、有利区間払出数カウンタを投入で減算カウントし払出で加算カウントする場合、有利区間払出数カウンタの初期値を、例えば有利区間払出数カウンタのカウント範囲の上限値から払出数リミッタの規定値を差し引いた16464(=18790-2326)に設定するものであってもよい。これにより、仮に有利区間の開始直後にAT状態などの有利状態に制御されたときであっても、純増数が規定値である2326に達するまでに有利区間が終了することはない。また、吸い込み枚数としては、12080(=16464-4384)まで管理でき最大数として還元できる。一方で、遊技が進行してメダルが増加せず減少して有利区間払出数カウンタのカウント値が下限値の4384に達したときには、12080以上(実際の吸い込み枚数)の還元はできない。しかし、有利区間払出数カウンタのカウント値が下限値に達している時点から有利状態(例えば、AT状態やボーナス作動中などメダルが増加する遊技状態)が開始されて全期間においてAT状態となったとしても、規定値に達することなく(払出数リミットの制御が開始されることなく)前述のように1回の有利区間において最大純増数として見積もった12000枚を獲得することが可能となる。これにより、遊技者は吸い込み枚数などの限界値を気にすることなく遊技できる。
なお、ゲーム数リミットを搭載していない特定種別の遊技機の場合には、AT状態が極めて長いゲーム数に亘り続くこともあり得る。このため、有利区間払出数カウンタのカウント範囲を広げるとともに、より多くの吸い込み枚数を還元可能となるように、有利区間払出数カウンタの初期値を設定してもよい。例えば、有利区間払出数カウンタのカウント範囲を0~65535とし、規定値を2326とした場合、有利区間払出数カウンタの初期値を63209(=65535-2326)に設定することにより、吸い込み枚数として63209まで還元可能となるようにしてもよい。
また、電源投入時からの所定期間における毎ゲーム終了時のメダルが最も減少したとき(ベットしたメダルと払い出されたメダルとに基づく差数を累計した累計数の最下値)を基準(基点)として、当該基準からのメダルの増加数(基点からの累計数、これを以下では「CMP_MY」と称する)が上限数(例えば、19000)に達したときに、遊技の進行を不能化するコンプリート機能(詳細については後述する)を備える遊技機の場合には、払出数リミットの規定値と吸い込み枚数との合計が上限数(例えば、19000)以上であったとしても、払出数リミットの制御が行われるまでにコンプリート機能が作動し得ることとなる。このため、有利区間払出数カウンタのカウント範囲を例えば0~19000とし、規定値を2400とした場合、有利区間払出数カウンタの初期値を16600(=19000-2400)に設定することにより、下限値MAXを-16600枚とし、吸い込み枚数として16600まで還元可能となる。その結果、コンプリート機能による打止によってATなどで獲得できるはずの枚数が獲得できないといった事象を抑制しつつ、コンプリート機能によって還元できない吸い込み枚数の範囲まで無駄に有利区間払出数カウンタのカウンタ値を更新させてしまうことを防止できる。
また、払出数リミッタは、規定値(例えば2326や2400、以下、第1の規定値ともいう)に達したときに行われるもの(有利区間終了)に限らず、これに加えて、特定の状態(例えばメイン遊技状態が低RTであってなおかつボーナス非作動中の場合など)においては、第1の規定値とは異なる第2の規定値に達したときに行われる(有利区間終了)ようにしてもよい。第2の規定値は、例えば、第1の規定値(2326)よりも小さい値(例えば2285など)が定められているものであってもよい。これは、有利区間中の通常時において例えばボーナス(純増120枚程)とAT状態とを行き来する機種において、ボーナス中に指示機能にかかる抽籤(例えば、AT抽籤など)も行うため、あと少しの純増で払出数リミッタが作動するという状況でボーナスを引いてしまうと遊技者にとって損となり不満感を抱かせてしまう虞がある。これを回避するために、特定の状態(例えばメイン遊技状態が低RTであってなおかつボーナス非作動中の場合など)の場合には、第1の規定値よりも少し早めのタイミングとなる第2の規定値に達することにより有利区間を打ち切ることができる。
また、有利区間払出数カウンタのカウント値が規定値まで所定数となる所定値に達したときには、払出数リミッタの制御が開始されるまでの間において、予め定められているエンディング状態に移行(エンディング演出実行)するようにしてもよい。この場合の所定値は、例えば初期値+2176に定められているものなどであってもよい。また、有利区間において遊技されたゲーム数が上限ゲーム数(4000)まで特定数となる特定値に達したときには、ゲーム数リミッタの制御が開始されるまでの間において、予め定められているエンディング状態に移行(エンディング演出実行)するようにしてもよい。この場合の特定値は、例えば3868に定められているものなどであってもよい。
(拡張例2:有利区間払出数カウンタの初期化について)
上述のとおり、前述の実施形態(拡張例1を含むすべての実施形態)では、設定変更時に例えば図24のS23や図180のS2036などで示したとおり初期化処理が行われて、メインRAM103における指定格納領域のデータ(有利区間払出数カウンタのカウンタ値を含む)がクリア(初期化)される例について説明した。しかし、有利区間払出数カウンタのカウンタ値が、初期値から減少方向に更新されており吸い込まれている状態においてクリアされると、最大払出数が減少するため遊技者にとって不利となるとともに、吸い込み枚数が還元されることに対する期待を抱くことができないために設定変更後の稼働率を低下させてしまう虞がある。遊技者が使用(消費)したメダル数(差枚数)によって指示機能に係る性能が変動する遊技機においては、例えば、ATが当選しないまま遊技場における営業が終了した場合であっても、設定変更が行われてクリアされてしまう可能性があるために、次の日に使用したメダル数が還元されることに対する期待感を遊技者に抱かせることができないか半減させてしまう虞がある。また、遊技場における営業が終了したときの遊技機の状態(差枚数)に応じて設定変更を行うことが可能となることから、遊技場の管理者などが意図的もしくは意図せずに遊技者側が不利となる状態に設定できてしまう虞がある。
このような不具合を解消するために、有利区間払出数カウンタのカウンタ値については、設定変更によってはクリアせずに、その後も維持されるようにしてもよい。具体的には、有利区間払出数カウンタのカウンタ値を、例えばメインRAM103における指定格納領域以外の設定変更時にクリアされない領域において格納・更新するようにしてもよい。これにより、遊技者が不利となることや、稼働率を低下させてしまうことを防止できる。例えば、遊技者が使用(消費)したメダル数(差枚数)によって指示機能に係る性能が変わる遊技機においては、ATが当選しないまま遊技場における営業が終了した場合であっても、次の日は使用したメダル数のATを期待して遊技者は遊技に臨むことができることに加えて、設定変更が行われた場合であっても指示機能に係る性能の変化にも期待できるため、稼働率の向上に大きく寄与する。また、遊技場の管理者などが意図的もしくは意図せずに客が不利となる状態に設定できてしまうことを防止できる。これに対して、有利区間払出数カウンタに関連するパラメータ以外のAT関連パラメータは、設定変更によってクリアされる。
ここで、図225を参照して、契機毎の有利区間払出数カウンタの処理にかかわる可否の具体例1~3を説明する。図225では、有利区間払出数カウンタの処理として、有利区間払出数カウンタの初期化(初期値設定)の可否、メダルの増減に応じて有利区間払出数カウンタのカウンタ値を更新するカウンタ更新処理の可否、AT抽籤などにおける有利区間払出数カウンタのカウンタ値参照の可否、および、有利区間払出数カウンタのカウンタ値を特定するためのカウンタ情報送信の可否が例示されている。また、契機としては、RWMクリア後の起動時、遊技場管理者による操作のうち特定ボタン等への操作時、遊技場管理者による設定変更時、遊技中のうち通常区間中(非有利区間中)、通常区間(非有利区間)から有利区間への移行時、遊技中のうち有利区間中、有利区間において規定値である2400枚到達による有利区間終了時、および、有利区間において任意の契機成立(AT状態終了など)による有利区間終了時が例示されている。
「RWMクリア後の起動時」とは、いわゆるラムクリア手順(例えばリセットボタン押下したまま電源投入で設定値維持のまま設定変更時と同様の領域を初期化)を搭載している遊技機における当該ラムクリア手順によるラムクリア後ではなく、工場出荷時やRWMエラー後の電源投入時などにおけるRWMを初期化して起動させたときである。また、「特定ボタン等への操作時」とは、設定変更操作以外の特定の操作部が操作されたとき(例えばラムクリア手順など)であり、遊技場管理者などが意図して初期化に加担できるようにするものである。
図225(a)~図225(c)に示す具体例1~3では、各々、有利区間払出数カウンタの処理の種類と、契機の種類とが交差する欄内において、当該契機において当該処理を行うことが必須である場合に「必須」が示され、当該契機において当該処理を行うことができる場合に「可」が示され、当該契機において当該処理を行うことができない場合に「不可」が示されるとともに、※により特記事項が示されている。具体例1~3では、いずれも、設定変更時における有利区間払出数カウンタの初期化が「不可」に定められているが、その他の事項について具体例1~3毎に以下説明する。
まず、図225(a)に示す具体例1では、有利区間払出数カウンタの初期化が、設定変更時のみならず特定ボタン等への操作時においても不可に定められているのに対して、通常区間から有利区間への移行時や、任意の契機成立による有利区間終了時においても可に定められている。このため、有利区間移行時と終了時に有利区間払出数カウンタを初期化するか否かが定まる(判定させる)ため、遊技者に不利かどうかの判断を機械側で管理させることができる。また、通常区間から有利区間への移行時や、任意の契機成立による有利区間終了時において有利区間払出数カウンタの初期化をしないようにすることにより、有利区間払出数カウンタのカウンタ値を次の有利区間に持ち越す(維持)させることができる。さらに、RWMクリア後の起動時においては有利区間払出数カウンタの初期化が必須に定められている。
また、具体例1では、遊技中の通常区間中におけるカウンタ更新処理が「必須」に定められており、非有利区間においても遊技の進行に応じて有利区間払出数カウンタが更新可能となる。つまり、具体例1では、通常区間(非有利区間)であるか有利区間であるかを問わず、常時、有利区間払出数カウンタのカウンタ値が更新される。これにより、実際の吸い込み枚数をより正確に特定することができる。
また、遊技中の通常区間中におけるカウンタ更新処理を「必須」とすることにより、例えば、指示機能に係る性能に設定差を設けず、有利区間中のゲーム数が全体のゲーム数の7割未満(有利区間滞在比率70%未満)となるように定められた遊技機(いわゆる7Uタイプの遊技機)の設計幅を広げることができ、遊技性を多様化できる。その理由を以下に説明する。
7Uタイプの遊技機では、有利区間滞在比率70%未満という制限が課せられるため、非有利区間に30%以上滞在させるように設計する必要がある。一方で、非有利区間においては、内部当籤役を参照した有利区間移行抽籤以外のAT関連処理を行うことができず、押し順を参照してペナルティを課すことができない。このため、非有利区間においては、変則押しで遊技を進行させたとしてもペナルティが課されることがない。その結果、いわゆる偏りベル(例えば正解押し順が中第一停止あるいは右第一停止となるベルの当籤確率が高い)などを搭載してしまうと非有利区間における出玉率が高まるため、低ベース化を図ることができない。
しかし、前述したように遊技中の通常区間中におけるカウンタ更新処理を行うことができ、非有利区間における吸い込み枚数を更新できるように構成した場合、7Uタイプの遊技機においても、非有利区間で吸い込ませた方がその後の有利区間移行後に結果的にATの恩恵が大きくなるように設計することにより、いわゆる偏りベルを搭載させたとしても、非有利区間中でも低ベースとなる左第一停止を順守させることができ、非有利区間中でも遊技者に低ベースの打ち方を促すことができる。つまり、通常区間において例えば設計段階において意図せぬ押し順で停止操作されてしまうような不都合の発生を抑止あるいは防止できる。その結果、指示込役物比率による制約を取っ払って設計することができる7Uタイプの遊技機の設計幅を広げることができ、遊技性を多様化できる。
次に、図225(b)に示す具体例2は、有利区間払出数カウンタの初期化と、有利区間の初期化とが同じとなるように一対一に対応させた例である。このため、有利区間払出数カウンタの初期化は、通常区間から有利区間への移行時に不可に定められ、任意の契機成立による有利区間終了時においては必須に定められている。また、有利区間払出数カウンタの初期化は、特定ボタン等への操作時や設定変更時のいずれにおいても不可に定められているが、設定変更時の※に示すように有利区間にかかわる情報についての初期化も不可となるように定められている。これにより、有利区間中に設定変更が行われた場合でも、有利区間払出数カウンタとともに有利区間にかかわる情報を維持できる。なお、有利区間中に設定変更が行われた場合には、有利区間にかかわる情報を維持するが、仮にAT状態中であった場合にはAT状態中の演出から開始されることを防止するための情報に更新等する処理や、AT状態にかかわるAT情報を初期化する処理などを行うようにしてもよい。
また、具体例2では、有利区間中における設定変更時において、有利区間払出数カウンタのカウンタ値参照が可に定められている。これにより、有利区間中における設定変更時において、有利区間払出数カウンタのカウンタ値を参照してAT抽籤などを行うことができる。その結果、例えば、有利区間中における設定変更時において、有利区間払出数カウンタのカウンタ値を参照して、規定値までの残り数や吸い込み枚数などに応じた態様(有利度合いが異なる態様)でAT抽籤(天井ゲーム数抽籤など)を行うことができ、設定変更後の遊技者が極力損をしないように(不利にならないように)設計することができる。
図225(c)に示す具体例3は、有利区間払出数カウンタの初期化が、特定ボタン等への操作時や設定変更時のいずれにおいても不可に定められているが、具体例2と異なり設定変更時の※に示すように有利区間にかかわる情報についての初期化は必須となるように定められている。これにより、有利区間中に設定変更が行われた場合には、有利区間払出数カウンタを維持する一方で、有利区間払出数カウンタ以外の有利区間にかかわる情報(AT関連パラメータ)については初期化できる。
なお、遊技機は、契機毎の有利区間払出数カウンタの処理にかかわる可否について、具体例1~3のいずれかに定められているものであってもよく、有利区間払出数カウンタの処理毎に具体例1~3のいずれか(任意の組合せ)となるように定められているものであってもよく、契機後に具体例1~3のいずれか(任意の組合せ)となるように定められているものであってもよく、具体例1~3に示されていない組合せに定められているものであってもよい。
図225では、有利区間払出数カウンタの初期化などについて説明したが、有利区間払出数カウンタ以外のデータのうち、クリアの契機毎に当該クリアの対象外となるデータを例示する。図226は、契機毎にクリアの対象外となるデータ(保持されるデータ)の一例を説明するための図である。図226では、クリアの契機として、有利区間終了時などの初期化時と、設定変更時とを示している。有利区間終了時などの初期化時における遊技者に不利とならないように保持する必要のあるデータには、例えば、ボーナス役の当籤フラグなどの役物及び役物連続作動装置に係る条件装置作動状態を特定するためのデータや、ボーナス中などの役物及び役物連続作動状態を特定するためのデータ、RTなどの再遊技確率抽せん状態を特定するためのデータ、クレジットなどの貯留枚数を特定するためのデータが含まれる。また、有利区間終了時などの初期化時における動作不良を起こさないようにハード構成上保持する必要のあるデータには、例えば、ステッピングモータの励磁制御などに用いる回胴励磁情報や、発生しているエラーなどを特定するためのエラーに係る情報、役比モニタ装置54に表示する各種の情報を特定するための役比等表示モニタに係る情報が含まれる。
これに対して、設定変更時における遊技者に不利とならないように保持してもよいデータには、例えば、役物及び役物連続作動装置に係る条件装置作動状態を特定するためのデータや、役物及び役物連続作動状態を特定するためのデータ、再遊技確率抽せん状態を特定するためのデータが含まれる。なお、図示していないが、図225などで説明済のとおり、設定変更時における遊技者に不利とならないように保持してもよいデータには、有利区間払出数カウンタのカウント値が含まれる。また、設定変更時におけるハード構成上保持してもよいデータには、例えば、回胴励磁情報や、役比等表示モニタに係る情報が含まれる。
(拡張例3:有利区間払出数カウンタ維持の場合における設定変更時の挙動例について)
上述のとおり、前述の実施形態(拡張例1および2を含むすべての実施形態)では、有利区間払出数カウンタのカウンタ値を、設定変更によってはクリアせずに、その後も維持される例として具体例1~3を例示した。このうち、例えば具体例3の場合における設定変更時の挙動について説明する。図227は、具体例3の場合における設定変更時の状態遷移を示す図である。
図227に示すように、有利区間中であるときに設定変更が行われたときには、図225(C)の設定変更時の※に示す有利区間にかかわる情報(例えば、有利区間払出数カウンタ以外のAT関連パラメータ)についての初期化が必須に定められているため、非有利区間に遷移し、その後有利区間移行条件が成立することにより有利区間に移行する。一方、設定変更時には、図225(C)の設定変更時および通常区間中(非有利区間中)の有利区間移行時に示すように有利区間払出数カウンタの初期化が不可に定められている。また、通常区間中におけるカウンタ更新処理は不可に定められている。このため、設定変更時の有利区間払出数カウンタのカウンタ値が、非有利区間から移行された有利区間に引き継がれることとなる。
なお、図225に示す具体例1~3における設定変更時には、有利区間払出数カウンタの初期化が不可に定められており、有利区間払出数カウンタのカウンタ値を維持する例を示したが、これに限らず、有利区間払出数カウンタのカウンタ値を参照して当該カウンタ値を維持するか初期値を設定するかを判定するようにしてもよい。
第1の例として、設定変更時には、有利区間払出数カウンタのカウンタ値を参照して当該カウンタ値が初期値であるか否かを判定して、初期値であるときにはカウンタ値に改めて初期値を格納(あるいは初期値を維持)する一方、初期値でないときには現在のカウンタ値が初期値よりも大きい値であるか小さい値であるかにかかわらず当該カウンタ値を維持するようにしてもよい。
第2の例として、設定変更時には、有利区間払出数カウンタのカウンタ値を参照して当該カウンタ値が初期値よりも減少方向の値であって吸い込み枚数が生じているか否かを判定して、初期値よりも減少方向の値ではなく吸い込み枚数が生じていないときにはカウンタ値に改めて初期値を格納する一方、初期値よりも減少方向の値であって吸い込み枚数が生じているときには現在のカウンタ値を維持するようにしてもよい。これにより、設定変更後において獲得可能となる最大数が規定値に満たないといった遊技者にとって不利となる状況を回避できる。
第3の例として、設定変更時には、有利区間払出数カウンタのカウンタ値を参照して当該カウンタ値が初期値よりも増加方向の値であって吸い込み枚数が生じていないか否かを判定して、初期値よりも増加方向の値であって吸い込み枚数が生じていないときにはカウンタ値に改めて初期値を格納する一方、初期値よりも増加方向の値ではなく吸い込み枚数が生じているときおよび初期値であるときには現在のカウンタ値を維持するようにしてもよい。これにより、設定変更後において獲得可能となる最大数が規定値に満たないといった遊技者にとって不利となる状況を回避できる。
第4の例として、上記第1~第3の例などに加えて、設定変更時において有利区間払出数カウンタのカウンタ値が維持などされた結果、設定変更後の吸い込み枚数が所定枚数以上となる場合に、当該カウンタ値として初期値から減少方向に所定枚数分となる値を設定(補正)するようにしてもよい。所定枚数は、例えば、還元可能となる最大枚数として許容し得る範囲内の枚数であり、設定変更後に還元可能とする枚数を1万枚とする場合には、7600(=10000-2400)となる。例えば、設定変更の際に有利区間払出数カウンタのカウンタ値が吸い込み枚数2万となる値であった場合には、吸い込み枚数が7600となる値(初期値が63135のときには55535)に補正されることとなる。また、所定枚数は、例えば、設定変更後に還元可能とする枚数をコンプリート機能(詳細については後述する)作動となる上限数の19000枚とする場合には、16600(=19000-2400)となる。例えば、設定変更の際に有利区間払出数カウンタのカウンタ値が吸い込み枚数2万となる値であった場合には、吸い込み枚数が16600となる値(初期値が63135のときには46535)に補正されることとなる。これにより、ひとつの目安として規定値に所定枚数を加えた合計枚数を還元できる状態からスタートさせることである程度の出玉を許容することができる一方、還元可能となる枚数が極端に多くなり過ぎてしまうことを防止できる。
なお、有利区間払出数カウンタのカウンタ値を参照して当該カウンタ値を維持するか初期値を設定するかを設定変更時に判定して維持・設定等する例を示したが、これに限らず、設定変更時に判定して、初期値を設定すると判定されたときには設定フラグをオン状態とし、有利区間移行時に設定フラグがオン状態であるか否かを判定して、オン状態であるときに初期値を格納し、オン状態でないときにはカウンタ値が維持されるようにしてもよい。
(拡張例4:仕様例について)
前述の実施形態(拡張例1~3を含み得るすべての実施形態、以下では単に実施形態ともいう)で説明した遊技機についての仕様例を以下に列挙する。なお、実施形態で説明した遊技機に対して、以下に記載する仕様例のいずれかを適用するものであってもよく、2つ以上の仕様例を適用するものであってもよい。
(1ゲームにおけるAT付与の一撃抑制仕様)
上記実施形態のように構成した場合、例えば、AT状態開始の起点において、カウントされた値がマイナス5000枚であれば、差枚数が「5000枚+2400枚」を超える(すなわち、「7401」枚以上となる)まで払出数リミッタは作動しない。このため、払出数リミッタ以外のリミッタを搭載しないことを前提とすると、このような状況でAT状態の開始が決定された場合であって、例えば、有利区間の終了までAT状態が継続すること(断続的に継続する態様を含む)が決定された場合には、事実上、遊技者にはAT差枚数7400枚という特典が付与されることになる。このとき、例えば、「AT差枚数7400枚GET」などと演出して大量獲得をアピールする仕様とすることも可能である。しかしながら、1ゲームの契機であまりにも大量のメダルを獲得できる仕様とした場合は、射幸性を適切に抑制できないおそれがある。
そこで、1ゲームにおけるAT付与処理(AT状態を付与する(初当りさせる)ことを決定する処理のみならず、AT状態を延長する(上乗せする)ことを決定する処理も含む)において付与しうるAT期待値(差枚数)が特定値を超えないように制限した(いわゆる「一撃」で特定値を超えるAT差枚数が付与されることを抑制する)設計とすることが望ましい。例えば、1ゲームにおけるAT付与処理で付与しうるAT期待値は3000枚以下とするなどとして設計することが望ましい。なお、特定値の値はあくまで一例であり、出玉率や射幸性の度合い等を総合して任意の値に設定することができる。例えば、規定値と同じ2400枚としてもよいし、規定値を超える他の任意の値(3600枚や4800枚)としてもよい。また、付与の態様は種々の態様を採用することができる。
例えば、AT状態を差枚数で管理する場合(差枚数管理の場合)には、そのまま3000枚を超えるAT差枚数が付与されないようにすればよいし、AT状態をゲーム数で管理する場合(ゲーム数管理の場合)には、1ゲームあたりの純増枚数の期待値を考慮し、これが例えば1ゲームあたり3枚であれば、1000ゲームを超えるATゲーム数が付与されないようにすればよい。また、例えば、AT状態をセット数で管理する場合(セット数管理の場合)には、1セットあたりのゲーム数も考慮し、これが例えば1セットあたり100ゲーム(上述の如く、1ゲームあたりの純増枚数の期待値は3枚)であれば、10セットを超えるセット数が付与されないようにすればよい。
この技術思想は、例えば以下のように整理することができる。
有利区間開始時を起点として規定値(例えば、2400枚)を超える遊技価値が増加したときに当該有利区間を終了させる差数リミッタ(例えば、払出数リミッタ)を備える遊技機において、前記差数リミッタに用いられる差数カウンタ(例えば、有利区間払出数カウンタ)により計数された遊技価値の減少数(例えば、有利区間開始からの吸い込み枚数(遊技者側の負け枚数))が所定値(例えば、5000枚)であっても、1ゲームのAT付与処理において付与し得るAT状態中の遊技価値の付与期待値は、前記所定値よりも少ない特定値(例えば、3000枚)以下となるように構成され、前記所定値と前記規定値を加算した値(例えば、7400枚)は、前記特定値を上回る場合がある遊技機である。
上記構成の遊技機によれば、射幸性を適切に抑制できるという効果を奏する。
(一撃抑制に関連する表現規制仕様)
上記実施形態のように構成した場合、上述のとおり、射幸性抑制の観点から、1ゲームで付与されるAT期待値(ここでは一例のAT差枚数)は特定値(ここでは一例の3000枚)を超えないようにすることが望ましく、また、同様の観点から、1ゲームで3000枚を超えるAT差枚数が付与された旨が報知される演出(例えば、上述の「AT差枚数7400枚GET」といったような演出。以下「一撃演出」とする)も行われないようにすることが望ましい。
ところで、このような制限下でも、実際には1ゲームで付与されたものではないが(例えば、数ゲームの累積結果として付与されたものであるが)、演出の表現上、結果的に1ゲームで3000枚を超えるAT差枚数が付与されたかのようにみえる報知は行われる可能性がある。しかしながら、そのような報知により、遊技者が1ゲームで3000枚を超えるAT差枚数が付与されたと誤認してしまうことがあるとすれば、そのような報知は一撃演出に該当するおそれがある。そこで、上述の制限を適切に機能させる(射幸性を適切に抑制する)ためには、そのような一撃演出に該当するおそれのある演出表現も制限される(実行されない)ことが望ましい。
ここで、一撃演出に該当するおそれがある演出表現の一例を以下に説明する。ここでは、例えば、AT差枚数が付与される3ゲーム間の付与期間があり、1~3ゲーム目のそれぞれでAT差枚数が付与され(例えば、それぞれのゲームで1200枚ずつAT差枚数が付与されたものとする)、3ゲーム目で3000枚を超えるAT差枚数(例えば、3600枚)が付与された旨が報知されるものとする。
第1の演出例は、1ゲーム目・2ゲーム目では、付与期間に滞在している旨のみ(あるいは、AT差枚数が付与された旨のみ)が報知され、3ゲーム目で、同様の報知が行われた後、付与期間で付与されたAT差枚数が3600枚であった旨が報知される(結果報知が行われる)演出表現である。この場合、結果報知以外では付与されたAT差枚数について具体的な報知が行われていないため、最終的な結果報知をみると、一撃で3600枚のAT差枚数が付与されたと誤認してしまうおそれがある。したがって、この場合の結果報知は一撃演出に該当するおそれがあることから、このような演出表現は制限されることが望ましい。
なお、同様の演出表現であっても、例えば、上記の結果報知において、「1ゲーム目:プラス1200枚、2ゲーム目:プラス1200枚、3ゲーム目:プラス1200枚、合計:プラス3600枚」といったように、付与期間のそれぞれのゲームで付与されたAT差枚数について具体的な報知が行われ、当該ゲームの結果報知はその累計を示すものに過ぎないと十分に認識され得る演出表現であれば、これは一撃演出に該当するおそれはないものとし、制限しなくともよいと考えられる。
第2の演出例は、1ゲーム目・2ゲーム目では、それぞれのゲームで1200枚のAT差枚数が付与された旨が報知され(経過報知が行われ)、3ゲーム目で、同様の経過報知が行われた後、付与期間で付与されたAT差枚数が3600枚であった旨が報知される(結果報知が行われる)演出表現である。この場合、経過報知により付与されたAT差枚数について具体的な報知が行われているため、最終的な結果報知をみても、一撃で3600枚のAT差枚数が付与されたと誤認してしまうおそれはないと考えられる。したがって、このような演出表現は制限しなくともよいと考えられる。
第2の演出例に示すように、例えば、各ゲームで付与されたATに関する特典が特定量未満(例えば、AT期待値が3000枚未満の値であるAT差枚数1200枚)であることが各ゲームで報知された後に、一連の上乗せ期間(付与期間)での特典の合計量が特定量を超える旨が報知される(例えば、AT期待値3000枚を超えるTOTAL3600枚GETといった表示がなされる)といった演出表現を行うことで、1ゲームで特定量を超える特典が付与されたと遊技者が誤認することを抑制して過度の射幸性を適切に抑制しつつ、発生した特典の量を適切に遊技者に理解させることができるという効果を奏する。なお、これは、この項において制限しなくともよいとして説明した他の演出表現の一例についても同様である。
なお、例えば、上記の経過報知において、付与されたAT差枚数について具体的な報知はなくとも、付与されたAT差枚数が段階的に増加していることを示唆可能な報知(例えば、宝玉の数が追加されていく、あるいはメーターが増加していく等)は行われ、結果報知がそれに基づいて行われるもの(例えば、異なる単位遊技で獲得した宝玉が一個ずつ割れてAT差枚数が加算されていく、あるいはメーターの目盛に順次AT差枚数を表す数字が表記されていく等)であれば、これは一撃演出に該当するおそれはないものとし、制限しなくともよいと考えられる。
(吸い込み枚数を参照したAT付与性能の変化仕様)
上記実施形態のように構成した場合、上述のとおり、例えば、AT状態開始の起点において、カウントされた値がマイナス1000枚であるとき(吸い込み枚数(例えば、有利区間払出数カウンタの初期値よりも減少したメダル枚数、遊技者側の負け枚数など)が1000枚であるとき)には、差枚数が「1000枚+2400枚」を超える(すなわち、「3401」枚以上となる)まで払出数リミッタは作動しない。また、例えば、AT状態開始の起点において、カウントされた値がマイナス5000枚であるとき(吸い込み枚数が5000枚であるとき)には、差枚数が「5000枚+2400枚」を超える(すなわち、「7401」枚以上となる)まで払出数リミッタは作動しない。
すなわち、払出数リミッタ以外のリミッタを搭載しないことを前提とすると、AT状態開始の起点において、より多くの枚数を吸い込んでいたとき(カウントされた値のマイナスがより大きいとき)のほうが、払出数リミッタの作動が遠のくことになり、同じ有利区間中に獲得できる遊技価値の数は多くなる。そのため、そのような吸い込み枚数に応じて、AT付与性能を変化させる構成としてもよい。なお、払出数リミッタ以外に有利区間開始からの経過ゲーム数に応じて有利区間を終了させるゲーム数リミッタ(例えば、3000ゲームや4000ゲーム経過でリミッタを作動させるもの等)を搭載する遊技機であっても、同様に吸い込み枚数に応じてAT付与性能を変化させる構成としてもよい。AT状態における1ゲームあたりの純増枚数とゲーム数リミッタによる有利区間終了までの残りゲーム数を考慮した結果、AT状態が途中で打ち切られることが無い程度に有利区間終了までの残りゲーム数が確保されている場合は、吸い込み枚数が多い状況ほど遊技者にとって払出数リミッタの作動が遠のくといえるためである。
例えば、吸い込み枚数が相対的に多いときのほうが、吸い込み枚数が相対的に少ないときよりも、(イ)AT当籤確率が高くなる、(ロ)ATの有利度合い(例えば、獲得期待値や継続期待値)が高くなるといったように、特典の一例であるATについてのAT付与処理における有利度合いが高まるようにしてもよい。具体的には、吸い込み枚数が特定の閾値・特定枚数以上であるときには、吸い込み枚数が特定の閾値・特定枚数未満であるときよりもAT付与処理における有利度合いが高まるようにしてもよい。また、吸い込み枚数が特定範囲であるときには、吸い込み枚数が特定範囲と異なる範囲(例えば、特定範囲未満となる範囲、特定範囲を超える範囲など)であるときよりもAT付与処理における有利度合いが高まるようにしてもよい。
例えば、吸い込み枚数が5000枚であるときのほうが、吸い込み枚数が1000枚であるときよりもAT付与処理における有利度合いが高まるようにすればよい。すなわち、吸い込み枚数が5000枚などの所定数以上であるときには、吸い込み枚数が5000枚などの所定数未満のときよりも、AT付与処理における有利度合いが高まるようにしてもよい。また、有利度合いを高める態様は種々の態様を採用できる。例えば、(イ)のみを採用することもできるし、(ロ)のみを採用することもできる。また、(イ)及び(ロ)の両方を採用することもできる。なお、吸い込み枚数が相対的に少ないときのほうが、吸い込み枚数が相対的に多いときよりもAT付与処理における有利度合いが高まるようにして、吸い込み枚数が極端に多くなることを抑制してもよい。
また、吸い込み枚数が特定の枚数以上である場合に限って移行し得る特別AT状態を設けてもよい。例えば、600枚以上の吸い込みがある場合に限り期待値3000枚の特別AT状態に当籤可能になる等の仕様としてもよい。すなわち、吸い込み枚数が600枚などの特定数未満のときにはAT抽籤対象に含まれない遊技者にとって有利な特別AT状態への移行を、吸い込み枚数が600枚などの特定数以上であるときにはAT抽籤対象に含めることにより、吸い込み枚数が600枚などの特定数以上であるときの有利度合いが高まるようにAT付与処理を行うようにしてもよい。なお、特別AT状態とは必ず払出数リミッタ(差枚数リミッタ)到達までの枚数(例えば、600枚+2400枚=3000枚)が獲得できるATであってもよいし、期待値が3000枚となるATであって3000枚以下の純増で終了することがあり得るATであってもよい。また、特別AT状態であっても当該特別AT状態中の展開(例えば、上乗せに成功したかなど)により2400枚以下の獲得で終了することがあり得るものであってもよい。また、特別AT状態の期待値は、吸い込み枚数に応じて可変(変動)し得るものであってもよい。例えば、600枚吸い込んだ状態であれば期待値3000枚、1600枚吸い込んだ状態であれば期待値4000枚などとなるように、特別AT状態の期待値が吸い込み枚数に応じて可変(変動)し得るものであってもよい。また、有利区間払出数カウンタの値を直接1枚単位で期待値に反映させてもよいし、第1の閾値は600~1599枚、第2の閾値は1600~2599枚などといったように、複数の閾値を設けて有利区間払出数カウンタの値によって把握される吸い込み枚数がどの閾値に合致するかを判定して特別AT状態の期待値(有利度合い)を決定可能としてもよい。また、吸い込み枚数が600枚以上という条件を満たせばそれ以上の吸い込み枚数に関係なく特別AT状態は期待値3000枚などとして一撃の出玉性能を適切に抑えるものでもよい。さらに、このような特別AT状態を複数種類設けて、吸い込み枚数に応じて期待値が変化する特別AT状態と、吸い込み枚数に応じて期待値が変化しない特別AT状態とを含む複数種類の特別AT状態のいずれかに制御可能となるもの(例えば、移行条件に応じた種類の特別AT状態に制御するものや、移行条件に応じたテーブルを参照して抽籤で決定された種類の特別AT状態に制御するものなど)であってもよい。
また、吸い込み枚数が特定の枚数以上である場合に限って当籤し得るATゲーム数を設けてもよい。例えば、600枚以上の吸い込みがある場合に限りATゲーム数として3000ゲームが当籤可能になる等の仕様としてもよい。すなわち、吸い込み枚数が600枚などの特定数未満のときにはAT抽籤対象に含まれない遊技者にとって有利なATゲーム数を、吸い込み枚数が600枚などの特定数以上であるときにはAT抽籤対象に含めることにより、吸い込み枚数が600枚などの特定数以上であるときの有利度合いが高まるようにAT付与処理を行うようにしてもよい。
また、吸い込み枚数に応じてAT付与性能を変化させる場合、例えば、吸い込み枚数0~500枚、501~1000枚、1001~2000枚、2001~3000枚、3000枚以上といったように吸い込み枚数の閾値(範囲)に応じて異なるAT抽籤テーブルが参照されることで、AT付与処理の有利度合いを変化させるようにすればよい。例えば、吸い込み枚数が大きい範囲である程、AT付与処理の有利度合いが高まるように、吸い込み枚数の範囲に応じたAT抽籤テーブルが定められているものであってもよい。また、この場合、有利区間開始を起点としたカウント値がプラスである(吸い込み枚数が逆にマイナスとなる)ときにも、その純増枚数(あるいは負の値となる吸い込み枚数)の閾値(範囲)に応じて異なるAT抽籤テーブル(例えば、純増枚数0~500枚、501~1000枚、1001~2400枚で異なるテーブル)が参照されることで、AT付与処理の有利度合いを変化させるようにしてもよい。なお、この場合には、純増枚数が相対的に少ないときのほうが、純増枚数が相対的に多いときよりもAT付与処理における有利度合いが高まるようにすればよい。
また、吸い込み枚数に応じてAT付与性能を変化させる場合、例えば、吸い込み枚数0~500枚(以下では第1範囲という)、501~600枚(以下では第2範囲という)、601~1000枚(以下では第3範囲という)、1001~1100枚(以下では第4範囲という)、1101~1500枚(以下では第5範囲という)、1501~1600枚(以下では第6範囲という)・・・といったように吸い込み枚数の範囲に応じて異なるAT抽籤テーブルが参照されることで、AT付与処理の有利度合いを変化させるようにすればよい。例えば、吸い込み枚数が第1範囲よりも大きい第2範囲では、第1範囲よりもAT付与処理の有利度合いが高まり、吸い込み枚数が第3範囲よりも大きい第4範囲では、第3範囲よりもAT付与処理の有利度合いが高まり、吸い込み枚数が第5範囲よりも大きい第6範囲では、第5範囲よりもAT付与処理の有利度合いが高まるようにAT抽籤テーブルが定められているものであってもよい。この場合に、吸い込み枚数が大きい範囲である程、AT付与処理の有利度合いが高まるように、第3範囲では、第2範囲よりもAT付与処理の有利度合いが高まり、第5範囲では、第4範囲よりもAT付与処理の有利度合いが高まるようにAT抽籤テーブルが定められているものであってもよい。つまり、AT付与処理の有利度合いは、吸い込み枚数が大きい範囲である程大きく、例えば、第6範囲>第5範囲>第4範囲>第3範囲>第2範囲>第1範囲となるものであってもよい。また、これに限らず、、AT付与処理の有利度合いは、AT付与処理の有利度合いは、例えば、第6範囲>第4範囲>第2範囲>第1範囲=第3範囲=第5範囲となるものであってもよく、第6範囲=第4範囲=第2範囲>第1範囲=第3範囲=第5範囲となるものなどであってもよい。
また、拡張例1~3に示したように有利区間払出数カウンタが設定変更で初期化されないようにした場合には、設定変更で初期化される場合と比較して、吸い込み枚数が大きくなりやすくなる。このため、上記のように有利区間払出数カウンタのカウンタ値(差枚数)に応じて所定条件(例えば、所定数あるいは特定数以上であるか否か、吸い込み枚数が大きい範囲であるか否かなど)を満たすときに、AT付与処理の有利度合いを変化させる仕様を採用した場合には、有利区間払出数カウンタが設定変更で初期化されないことによる恩恵(優遇措置)を遊技者が受けやすくなる。例えば、1000枚以上の吸い込みでAT付与抽籤が優遇される場合に、1000枚以上吸い込んだ値に更新されている有利区間払出数カウンタが設計変更時においても初期化されないため、設定変更後においても優遇状態のままで遊技者は遊技できる。
また、AT付与処理は、有利区間払出数カウンタのカウンタ値に加えて、他のパラメータの値に基づいて、有利度合いを変化させる(異ならせる)ようにしてもよい。他のパラメータとしては、有利区間中における遊技の進行に応じて更新可能なものであればよく、例えば以下のものであってもよい。
1:AT抽籤に係る有利度合いに関する状態(低確・高確・超高確)やモード
2:RT状態
3:ボーナスの作動に関する遊技状態。非持越中、ボーナス持越中、ボーナス作動中やボーナスの種別など
4:CZ当籤回数やCZに当籤したもののCZでAT当籤しなかったというCZ連続失敗回数
5:前回(直近)の当り(ATやボーナス)終了からの消化ゲーム数
6:有利区間中の遊技の進行に応じて更新されるポイント。ハマリゲーム数に応じたポイントや所定小役の当選回数や入賞回数、あるいは取りこぼし回数などに応じて付与/更新されるポイント、当籤役に応じて付与/更新されるポイントなど。ポイントとは例えばAT抽籤やCZ抽籤などにおいて参照されるポイントであって多い程有利な態様で抽籤されることになるポイントなど。
7:直近に消化した所定ゲーム数(例えば、500、1000ゲームなど)における吸い込み枚数。有利区間払出数カウンタに基づく吸い込み枚数のうち直近に消化した所定ゲーム数(例えば、1000ゲームなど)における吸い込み枚数が占める割合。
8:今回の有利区間開始時を起点とする差枚数(純増枚数、吸い込み枚数)。なお、1回目の有利区間の場合には有利区間払出数カウンタと同じとなるため除く。
9:AT中の場合には今回のAT開始時を起点とする純増枚数。今回の有利区間開始時を起点とする差枚数(純増枚数、吸い込み枚数)のうち今回のAT開始時を起点とする純増枚数が占める割合。有利区間払出数カウンタに基づく吸い込み枚数のうち今回のAT開始時を起点とする純増枚数が占める割合。
また、AT付与処理の有利度合いを変化させる手法はこれに限られない。例えば、異なるAT抽籤テーブルを設けるのでなく、吸い込み枚数(あるいは、増加枚数)に応じた変数(例えば、抽籤値そのものであってもよいし、基準の抽籤値に対して所定の演算を行うための値であってもよい)を規定し、その値を参照してAT付与処理を行うことで、AT付与性能を変化させるものとしてよい。AT付与処理の手法自体は任意であり、吸い込み状況に応じてAT付与性能を変化させ、多彩な遊技性が実現可能となるものであれば上記以外の手法も採用することができる。また、AT付与処理の有利度合いを有利区間払出数カウンタのカウンタ値から特定される吸い込み枚数に応じて変化させる例を示したが、これに限らず、有利区間払出数カウンタのカウンタ値に準ずる所定カウンタのカウンタ値から特定される吸い込み枚数(負け数)に応じてAT付与処理の有利度合いを変化させるものであってもよい。所定カウンタとしては、例えば投入時と払出時とにおいて基本的に有利区間払出数カウンタと同じ態様で更新されるが、押し順ナビが行われたゲームにおいては、実際の操作態様にかかわらず(操作ミスした場合であっても)、払い出されることが想定されていた枚数分を更新するものであってもよい。なお、所定カウンタのカウンタ値についても、有利区間払出数カウンタと同様に設定変更時に初期化しないものであってもよく、設定変更時に有利区間払出数カウンタのカウンタ値と同じ値を設定する(同期させる)ものなどであってもよい。
(吸い込み枚数に関連する演出仕様)
有利区間中の任意の時期(例えば、非AT状態で一定の周期ごと、CZ状態でCZ失敗となったとき、連続演出でAT非移行が示されたとき、AT状態が終了したとき、上述の吸い込み枚数の閾値(範囲)が変動したとき等)において、現在の吸い込み枚数を示唆ないし報知可能な演出が実行されるようにしてもよい。なお、当該演出では、現在の吸い込み枚数(その範囲や、何枚以上(あるいは何枚以下)であるといったものを含む)が確定的に報知されるものとしてもよいし、確定的な報知ではないが、出現頻度や態様によって現在の吸い込み枚数を予測可能とするものであってもよい。また、当該演出は、遊技者が事前に特有の情報を持ち合わせている場合に現在の吸い込み枚数(報知内容)を理解でき、当該特有の情報を持ち合わせていない場合には現在の吸い込み枚数(報知内容)を理解できない演出であってもよく、遊技者が持ち合わせている情報にかかわらず現在の吸い込み枚数(報知内容)を理解である演出であってもよい。
例えば、上記の拡張例1~3のように構成した場合、有利区間払出数カウンタのカウンタ値に応じて演出を実行するようにしてもよい。有利区間払出数カウンタのカウンタ値に応じた演出としては、例えば、有利区間払出数カウンタのカウンタ値が初期値よりも減少方向の値であって吸い込まれている場合に、初期値よりも吸い込まれている状態であることを示唆する示唆演出を実行するようにしてもよい。当該示唆演出が実行されることにより、初期値よりも増えておらず少なくとも最大数として2400枚以上還元されることを遊技者が把握可能となる。
また、有利区間払出数カウンタのカウンタ値に応じた演出としては、有利区間払出数カウンタのカウンタ値が特定の閾値である場合に、特定の閾値である旨(可能性)を示唆する示唆演出を実行するようにしてもよい。具体的には、有利区間払出数カウンタのカウンタ値に基づいて吸い込み枚数が特定枚数(例えば、1000枚)以上である場合に、特定枚数以上である場合に対応する示唆演出を実行し得るようにしてもよい。これにより、吸い込み枚数が特定枚数以上であることを遊技者が把握可能となる。なお、有利区間払出数カウンタのカウンタ値に基づいて吸い込み枚数が特定枚数(例えば、1000枚)以上である場合には、特定枚数未満であるときよりも高い割合で、特定枚数である旨(可能性)を示唆する示唆演出を実行し得るものであってもよい。また、有利区間払出数カウンタのカウンタ値に基づいて吸い込み枚数が特定範囲(例えば、1000枚~3000枚)内である場合に、特定範囲(例えば、1000枚~3000枚)内である場合に対応する示唆演出を実行し得るようにしてもよい。これにより、吸い込み枚数が特定範囲内であることを遊技者が把握可能となる。なお、有利区間払出数カウンタのカウンタ値に基づいて吸い込み枚数が特定範囲(例えば、1000枚~3000枚)内である場合には、特定範囲(例えば、1000枚~3000枚)未満であるときよりも高い割合で、特定範囲である旨(可能性)を示唆する示唆演出を実行し得るものであってもよい。この場合における特定の閾値、特定枚数、および、特定範囲は、“(吸い込み枚数を参照したAT付与性能の変化仕様)”欄で例示したように、AT付与処理の有利度合いが高まる吸い込み枚数に定められているものであってもよい。
例えば、特定の閾値である場合には、特定の閾値とは異なる値であるときよりもAT付与処理の有利度合いが高まるように定められているものであってもよい。また、特定枚数(例えば、1000枚)以上である場合には、特定枚数未満であるときよりもAT付与処理の有利度合いが高まるように定められているものであってもよい。また、特定範囲(例えば、1000枚~3000枚)内である場合には、特定範囲未満であるときよりもAT付与処理の有利度合いが高まるように定められているものであってもよい。
また、有利区間払出数カウンタのカウンタ値に応じた演出としては、有利区間払出数カウンタのカウンタ値のみならず、設定されている設定値とに基づいて実行され得る演出、すなわち、有利区間払出数カウンタのカウンタ値と設定値とに応じた示唆演出であってもよい。具体的には、例えば、AT状態終了時に示唆演出としてGOLDアイコンが出現することにより、設定値が4以上でありなおかつ吸い込み枚数が3000枚以上である旨を示唆するようにしてもよい。
このような演出が実行され得るものとすれば、仮に非AT状態での滞在が長くなったとしても、吸い込み枚数が多いことが示唆ないし報知されれば、AT付与性能が高まることを予測し得ることから、遊技の興趣を低下させず、遊技意欲や期待感を高めることができるという効果を奏する。一方で、吸い込み枚数が少ないことが示唆ないし報知された場合には、遊技をやめるという選択肢を遊技者に与えることもできるため、遊技ののめり込みを防止することもできるという効果を奏する。
なお、遊技性を高めるという観点から、上記演出においては、吸い込み枚数に替え、あるいはこれとともに、当該有利区間中の滞在ゲーム数(滞在期間)を示唆ないし報知するようにしてもよい。また、当該有利区間中において非AT状態であったゲーム数(非AT期間)、若しくは当該有利区間中においてAT状態であったゲーム数(AT期間)を示唆ないし報知するようにしてもよい。このようにすれば、例えば、遊技店に設置されたデータ表示器に表示される遊技データや、遊技店がそのサイトで公開している遊技データ等も加味しながら、現在の吸い込み枚数を予測するという楽しみを与えることができるという
効果を奏する。
遊技店の開店後の任意の時期(例えば、遊技店の開店直後(最初の1ゲーム目や100ゲーム目等)、最初のCZ状態でCZ失敗となったとき、最初の連続演出でAT非移行が示されたとき、最初のAT状態が終了したとき、上述の吸い込み枚数の閾値(範囲)が最初に変動したとき等。なるべく、遊技店の開店後から早期に到来する時期であることが望ましい)において、設定変更が行われたか否かを示唆ないし報知可能な演出が実行されるようにしてもよい。なお、当該演出では、設定変更が行われたことを確定的に報知するものとしてもよいし、確定的な報知ではないが、出現頻度や態様によって設定変更が行われたか否かを予測可能とするものであってもよい。
例えば、設定変更が行われた場合、有利区間が終了して非有利区間に移行し、吸い込み枚数も初期化されることを前提とすると、このような演出が実行され、設定変更が行われたことが示唆ないし報知されれば、前日の吸い込み枚数は引き継がれていないことが予測できるし、設定変更は行われていないことが示唆ないし報知されれば、前日の吸い込み枚数が引き継がれていないことが予測できるため、上述の如く、現在の吸い込み枚数を予測するという楽しみを与えることができ、また、戦略性に富んだ遊技性を提供することが可能となる。これにより、稼働の促進を図ることができるという効果を奏する。なお、そのような演出が実行されるか否かを、遊技店側がホールメニュー等で設定できるようにしてもよい。そのような演出(例えば、これを「設定据え置き示唆演出」とする)を実行不可に設定した場合は、遊技者に設定変更を見抜かれにくくするという効果を奏する。一方、設定据え置き示唆演出を実行可に設定した場合は、遊技者は有益な情報(勝ちにつながるヒント)を得られることから、その遊技店が優良店であるといったイメージを遊技者に与えることとなるため、集客力を高め得るという効果を奏する。
有利区間が終了し得る(終了する可能性がある)時期(例えば、AT状態が終了するとき、AT状態終了後32ゲームを消化したとき等)において、当該有利区間が終了する(あるいは終了した)か否かを示唆ないし報知可能な演出が実行されるようにしてもよい。なお、当該演出では、当該有利区間が終了する(あるいは終了した)ことを確定的に報知するものとしてもよいし、確定的な報知ではないが、出現頻度や態様によって当該有利区間が終了する(あるいは終了した)か否かを予測可能とするものであってもよい。
例えば、上述の区間ランプ(状態表示部)が設けられていない仕様を前提とすると、このような演出が実行され、当該有利区間が終了する(あるいは終了した)ことが示唆ないし報知されれば、その後の遊技で吸い込み枚数が引き継がれていないことが予測できるし、当該有利区間は終了していないことが示唆ないし報知されれば、その後の遊技で吸い込み枚数が引き継がれていることが予測できるようになる。
そのため、仮に非AT状態での滞在が長くなった後、ようやくAT状態に移行したがこれがすぐに終了してしまった等の場合に、当該有利区間は終了していないことが示唆ないし報知されれば、AT付与性能が高まっていることを予測し得ることから、遊技の興趣を低下させず、遊技意欲や期待感を高めることができるという効果を奏する。一方で、仮にAT状態で一定の遊技価値が獲得できたときに、当該有利区間が終了する(あるいは終了した)ことが示唆ないし報知されれば、吸い込み枚数によってはAT付与性能が高まらないことを予測し得ることから、この場合には、遊技をやめるという選択肢を遊技者に与えることもできるため、遊技ののめり込みを防止することもできるという効果を奏する。
なお、上述の如く、メイン側で制御する区間ランプ(状態表示部)を設けない構成とした場合であっても、上記のような演出を行い得ることを目的として、サブ側で制御するサブ側区間ランプ(サブ側状態表示部)を設ける構成としてもよい。なお、サブ側区間ランプは、非有利区間から有利区間に移行するとき、あるいは、有利区間において最初にAT状態が開始されるときから点灯が開始され、有利区間が終了して非有利区間に移行するときに消灯するといったように、メイン側で制御する区間ランプと同様の態様で制御されるものであってもよいし、これとは異なる態様で制御されるものであってもよい。これにより、メイン側で区間ランプの制御に係るプログラムを不要としてメイン側のデータの空き容量を増大させることができるという効果を奏する。また、有利区間の滞在に関して遊技者に適切な示唆ないし報知を行うことで吸い込み枚数や有利区間のリセット状況の推測を取り入れた多彩なゲーム性を実現できるという効果を奏する。
例えば、AT状態が終了するとき、有利区間は終了しない場合であっても消灯させるか否かについて抽籤が行われ、これに当籤した場合には消灯する、あるいは、AT状態が終了するとき、有利区間が終了する場合であっても点灯させたままとするか否かについて抽籤が行われ、これに当籤した場合には点灯させたままとするといったように、従来設けられていたメイン側の区間ランプとは異なる挙動をとり得るものとして、遊技性がより多様化するものとしてもよい。なお、上記のような演出は、そのようなサブ側区間ランプを設けることなく、既存の各種演出装置によって行うことができる。すなわち、この項において説明した各種の演出は、遊技者に対して適切に示唆ないし報知が行われ得る限りどのような演出実行手段でも実行され得る。
(吸い込み枚数として初期値以外の値をセットする仕様)
上記の拡張例1~3のように構成し、さらに吸い込み枚数に応じてAT抽籤の有利度合いが変化する仕様の場合、遊技場で数週間以上の稼働を続けて数万枚吸い込んだ状態と、試験機関おいて初期値から出玉試験を行う場合とで、出玉性能の乖離が生じる虞がある。また、遊技機を稼働させて設計値通りの出玉率となっているか遊技機の製造メーカの社内でテストする場合においても、吸い込み状態での出玉率を把握することが困難となる虞がある。
そこで、差枚数が大きくマイナスの状況をセットする方法を備えることが望ましい。例えば、ラムクリア手順(例えばリセットスイッチを押下したまま、電源を立ち上げる等)を行った場合は、有利区間払出数カウンタに吸い込み枚数として最大数となる値(マックス値)を設定するなど、吸い込み状態を強制的にセットする機能を持たせるようにしてもよい。
有利区間払出数カウンタに吸い込み枚数として最大数となる値(マックス値)とは、例えば有利区間払出数カウンタのカウンタ上限値=65535、初期値=63135(65535から払出数リミッタを作動させる規定値である2400を差し引いた値)とし、投入で減算カウントし払出で加算カウントする場合、有利区間払出数カウンタのカウンタ値=0を意味する。つまり、これ以上の有利区間払出数カウンタを吸い込み枚数の増加方向であるマイナス方向(負け方向)に更新できない値である。
なお、吸い込み枚数を設定する操作手順は、遊技場管理者などにより操作可能な手順であればラムクリア手順に限らず、例えば、設定キー、リセットスイッチ、電源投入スイッチなどに対する操作による任意の手順(組合せ)を用いてもよい。
また、操作により設定可能となる吸い込み枚数は、吸い込み状態となる値であれば吸い込み枚数として最大数となる値に限らず、予め定められている値(例えば、マイナス10000枚となる53135、マイナス20000枚となる43135、第4の例で示した所定枚数:設定変更後に還元可能とする枚数を1万枚とする7600、設定変更後に還元可能とする枚数をコンプリート機能(詳細については後述する)作動となる上限数の19000枚とする16600(=19000-2400)など)であってもよく、また、予め定められている複数種類の値(例えば、53135、43135…3135、0など)のうちから操作(例えば、設定可能な状態にしてリセットスイッチへの操作で選択、スタートレバー7への操作で設定)に応じて決定された値、操作(例えば、設定可能な状態にしてストップボタン8Lへの操作で増加、ストップボタン8Rへの操作で減少、スタートレバー7への操作で設定)に応じてその都度入力される任意の値などであってもよい。このような吸い込み枚数を設定可能とする機能により、所望の状態(例えば、吸い込み枚数として最大数が設定されている状態、所定のマイナス状態など)から出玉試験や開発中の遊技機による出玉性能の確認を容易に行えるようになるとともに、効率を向上させることができる。
また、設定変更時であっても有利区間払出数カウンタのカウンタ値を維持する場合において、上記のように操作により吸い込み枚数を設定可能とする場合は、設定前の有利区間払出数カウンタのカウンタ値をクリア又は上書きする形で、設定用の吸い込み枚数を設定する。操作により吸い込み枚数を設定可能とする場合であって、例えば吸い込み枚数として最大数となる値以外の値が設定される場合であっても、設定される値として吸い込み枚数がある程度大きいマイナスの値(例えば、初期値から見てマイナス10000枚、マイナス20000枚など)とすることにより、それ以前の値が消されたとしても遊技者の不利益は必ずしも大きいものとはならない。
なお、操作により設定用の吸い込み枚数を設定可能とする場合であっても、設定用の吸い込み枚数が、現在の有利区間払出数カウンタのカウンタ値から特定される吸い込み枚数よりも小さい場合であって、設定用の吸い込み枚数を設定すると吸い込み枚数が小さくなってしまう場合には、吸い込み枚数を設定できないようにし、設定用の吸い込み枚数が、現在の有利区間払出数カウンタのカウンタ値から特定される吸い込み枚数よりも大きい場合であって吸い込み枚数が大きく小さくなってしまう場合に限って、設定用の吸い込み枚数を設定可能となるようにしてもよい。
(特殊低設定を設ける仕様)
上記の拡張例1~3のように構成し、設定変更時であっても有利区間払出数カウンタのカウンタ値を維持する遊技機が遊技場に設置された場合、有利区間払出数カウンタのカウント値が初期値から約マイナス60000~30000程度のある程度吸い込んだ範囲で増減する挙動となることが想定される。このため、製造メーカ側は、このような遊技機を出荷する際に多少打ち込みを行い、有利区間払出数カウンタのカウンタ値をマイナスの値としてある程度吸い込ませてから出荷することも想定される。このようにある程度吸い込ませる作業の効率を向上させるために、例えば、吸い込みが早い出玉性能が低い特殊設定値を設けて、当該特殊設定値に設定して出荷前の打ち込みを行うようにしてもよい。
特殊設定値は、出玉率が例えば80%前後となるように定められており、設定可能となる設定値のうちで型式試験用の最低出玉率となるように定められている設定値である。遊技機において特殊設定値が設定されているときには、例えば遊技が行われているか否かにかかわらず腰部パネル13を常時消灯させる制御や、客待ち状態であるときには腰部パネル13を常時消灯させる制御など、少なくとも遊技者による遊技がされていない非遊技状態において特殊設定値以外の設定値が設定されているときと異なる態様(区別できる態様)で設定報知演出が実行される。これにより、例えば、実際の遊技場において、特殊設定値が誤って設定されて一般遊技者により遊技が行われてしまうことや、特殊設定値が誤って設定されている遊技機については遊技者が遊技を開始する前に気付くことができる。
(型式試験時における有利区間払出数カウンタの初期化仕様)
遊技機の型式試験時には、複数の設定値各々において試射試験が行われる。一方、上記の拡張例1~3のように構成し、設定変更時であっても有利区間払出数カウンタのカウンタ値を維持する遊技機について、型式試験する際にも有利区間払出数カウンタのカウンタ値を初期化できないこととなる。この場合、例えば、製造メーカから試験機関に持ち込まれた試験用の遊技機について、最初に有利区間払出数カウンタのカウンタ値=初期値のところから、設定値1で試射試験を開始し、次に設定値6に設定値を変更して試射試験を行うような場合には、設定値1の試験で遊技が進行したことによる有利区間払出数カウンタのカウンタ値が、その後の設定値6の試射試験の開始時点の値となってしまう。このため、には、設定値毎に公平な試験開始条件で試験を行うことができず、試験開始条件を統一することが困難となってしまう虞がある。
このような不具合の発生を防止するために、試験機関において有利区間払出数カウンタのカウンタ値を初期化できる機能を搭載することが望ましい。例えば、電源投入後の設定変更処理において、試験用端子とIF基板との接続を検出していることを条件として(つまり試験機接続状態であると判定していることを条件として)、有利区間払出数カウンタのカウンタ値を初期化可能とするようにしてもよい。
第1の例として、試験用端子とIF基板との接続を検出していないときには、設定変更時であっても有利区間払出数カウンタのカウンタ値を初期化しない一方で、試験用端子とIF基板との接続を検出している状態での設定変更時には、有利区間払出数カウンタのカウンタ値を初期化するようにしてもよい。
第2の例として、試験用端子とIF基板との接続を検出している状態での設定変更時であっても、当該設定変更が通常手順での設定変更時であるときには有利区間払出数カウンタのカウンタ値を初期化しない一方で、当該設定変更が特別な手順での設定変更時であるときには有利区間払出数カウンタのカウンタ値を初期化するようにしてもよい。特別な手順は、通常手順とは異なる手順であればよく、例えば、設定用鍵型スイッチ52をオン状態としてから特定のボタン(リセットスイッチなど)をオン状態としながら電源をオン状態とする操作などであってもよい。これにより、試験機関が行ないたい試験内容に応じて有利区間払出数カウンタのカウンタ値を初期化したりしなかったりすることができる。
第3の例として、試験用端子とIF基板との接続を検出していないときには、ラムクリア(同一設定のまま有利区間払出数カウンタを除くAT関連パラメータを初期化する)時であっても有利区間払出数カウンタのカウンタ値を初期化しない一方で、試験用端子とIF基板との接続を検出している状態でのラムクリア時には、有利区間払出数カウンタのカウンタ値を初期化するようにしてもよい。
第4の例として、試験用端子とIF基板との接続を検出している状態でのラムクリア時であっても、当該ラムクリアが通常手順でのラムクリア時であるときには有利区間払出数カウンタのカウンタ値を初期化しない一方で、当該ラムクリアが特別な手順でのラムクリア時であるときには有利区間払出数カウンタのカウンタ値を初期化するようにしてもよい。特別な手順は、通常手順とは異なる手順であればよく、例えば、電源投入をした後もリセットボタン押下を所定時間(例えば3秒)以上に亘って維持した後に押下を解除する操作などであってもよい。これにより、試験機関が行ないたい試験内容に応じて有利区間払出数カウンタのカウンタ値を初期化したりしなかったりすることができる。
(吸い込み枚数で天井を設ける仕様)
上述の実施形態においては、有利区間中において前回AT状態終了から次のAT状態に制御されることなく、前回AT状態終了から消化したゲーム数が所定の天井ゲーム数(例えば500ゲームなど。予め定められているゲーム数であってもよく、抽籤で決定されたゲーム数であってもよい。)に到達することによりAT状態に制御する例について説明した。しかし、これに替えてあるいは加えて、有利区間中において前回AT状態終了から次のAT状態に制御されることなく、有利区間払出数カウンタに基づく前回AT状態終了からの吸い込み枚数が所定の天井枚数(例えば1000枚など。予め定められている枚数であってもよく、抽籤で決定された枚数であってもよい。)に到達することによりAT状態に制御するようにしてもよい。また、上記の拡張例1~3のように構成し、設定変更時であっても有利区間払出数カウンタのカウンタ値を維持する遊技機において、前回AT状態終了からの吸い込み枚数が所定の天井枚数に到達することによりAT状態に制御するようにしてもよい。これにより、例えば、遊技場における遊技者の立ち回りとして、前日の吸い込み枚数をスランプグラフなどで確認して、天井枚数に近いか否かを予測して、実際に遊技する遊技機を選別するといった面白さを提供することが可能となる。以下に、このような遊技機の一例を説明する。
図228は、設定変更前後における有利区間払出数カウンタの更新例を天井枚数との関係で説明するための図である。図228では、有利区間払出数カウンタとして0~65535の範囲において投入で減算カウントし払出で加算カウントするカウンタを用い、初期値として63135を設定し、天井枚数が所定範囲(例えば100~5000)から抽籤で決定される場合を例示する。なお、図228では、有利区間払出数カウンタに初期値である63135が設定され、初回の天井枚数として1000に決定されて、次回天井特定値として62135(=63135-1000)が設定されているものとする。
図228(a)は、有利区間払出数カウンタに初期値が設定されていた状態から、吸い込み枚数が天井枚数である1000になったときの遷移が示されている。吸い込み枚数が1000となったことにより、有利区間払出数カウンタのカウンタ値は、62135(=63135-1000)になっている。また、有利区間払出数カウンタのカウンタ値が次回天井特定値以下となったことにより天井枚数に達したと判定されることにより、AT状態に制御されて吸い込まれたメダルが遊技者に還元されることとなる。
図228(b)は、図228(a)において制御されたAT状態において例えば865枚純増して当該AT状態が終了したときの遷移が示されている。865枚純増したことにより、有利区間払出数カウンタのカウンタ値は、63000(=62135+865)になっている。
図228(c)は、AT状態終了後も有利区間が継続され、次回の天井枚数として再度1000に決定されて、次回天井特定値として62000(=63000-1000)が設定された状態を示している。なお、次回の天井枚数は、例えば、所定範囲(例えば100~5000)の数値に対して当籤確率が振り分けられているテーブルを参照して抽籤により決定されるものであってもよく、また、有利度合いが異なる複数種類のテーブルを設けて現在の有利区間払出数カウンタのカウンタ値に応じたテーブル(有利区間払出数カウンタのカウンタ値に基づく吸い込み枚数が特定カウンタ値(例えば、5000など)以上であるときに特定カウンタ値未満であるときよりも高い割合で少ない枚数に決定されるテーブル参照)を参照して抽籤により決定されるものであってもよい。また、次回の天井枚数は、例えば、予め定められた枚数であってもよく、有利区間払出数カウンタのカウンタ値に応じて予め定められている枚数(有利区間払出数カウンタのカウンタ値に基づく吸い込み枚数が特定カウンタ値(例えば、5000など)以上であるときに特定カウンタ値未満であるときよりも少ない枚数が定められている)であってもよい。
図228(d)は、図228(c)に示す状態から、吸い込み枚数が500になったときの遷移が示されている。吸い込み枚数が500となったことにより、有利区間払出数カウンタのカウンタ値は、62500(=63000-500)になっている。この状態において、遊技機が設置されている遊技場における営業が終了したものとする。また、営業終了後において、当該遊技機について設定変更されたものとする。設定変更時であっても有利区間払出数カウンタについては初期化されず維持される。また、次回天井特定値についても、有利区間払出数カウンタに準ずる値であるため設定変更時であっても初期化されず維持されるものとする。
図228(e)は、翌営業日における当該遊技機についての状態が示されている。前述したとおり、有利区間払出数カウンタのカウンタ値は、図228(d)と同じ62500が維持されている。また、次回天井特定値である62000についても維持されている。これにより、例えば翌営業日などであっても天井到達による恩恵を引き継ぐことができ、当該翌営業日における吸い込み枚数が500に達することで天井枚数に達したと判定されることにより、AT状態に制御させて前日を含めて吸い込まれたメダルが遊技者に還元可能となる。その結果、前述したとおり、遊技場における遊技者の立ち回りとして、前日の吸い込み枚数をスランプグラフなどで確認して、天井枚数に近いか否かを予測して、実際に遊技する遊技機を選別するといった面白さを提供することが可能となる。
なお、図228では、設定変更時であっても有利区間払出数カウンタとともに初期化されず維持されるデータとして、次回天井特定値を例示したが、これに替えて、例えば、前回AT終了時における有利区間払出数カウンタのカウンタ値であってもよい。天井枚数が予め定められた枚数である場合には、前回AT終了時における有利区間払出数カウンタのカウンタ値に基づき改めて次回天井特定値を設定することができる。また、天井枚数を抽籤で決定する場合には、改めて抽籤を行って枚数を決定して次回天井特定値を設定することができる。なお、設定変更時であっても有利区間払出数カウンタとともに初期化されず維持されるデータは、有利区間払出数カウンタに準ずる値であれば上記のものに限るものではなく、また、次回天井特定値および前回AT終了時における有利区間払出数カウンタのカウンタ値のいずれも初期化せず維持されるようにしてもよい。
なお、ここまでは、吸い込み枚数で天井を設ける仕様について有利区間払出数カウンタの吸い込み枚数を直接参照して天井の特典(恩恵)を付与する仕様を説明したが、吸い込み枚数と相関関係を有する他のパラメータを参照して、間接的に吸い込み枚数を参照する形で天井の特典を付与するようにしてもよい。例えば、変則押しでペナルティが生じ得る機種において非AT中に左第一停止で遊技された回数やその回数に通常遊技での1ゲームあたりの減算期待値(例えば、1ゲームにつき2枚)などを乗じた値などを、間接的に吸い込み枚数(差枚数)を参照するためのパラメータとして用いてもよい。また、所定役(例えば、共通1枚役などメダルが確実に減る当籤役や押し順ベル(打順ベル)など非AT中で期待値がマイナスとなる役など)の成立回数を、間接的に吸い込み枚数(差枚数)を参照するためのパラメータとして用いてもよい。このように間接的に吸い込み枚数(差枚数)を参照することで、実際の吸い込み枚数と天井の発動条件との間にゆらぎが生まれることとなり、例えばデータ表示器などから厳密に吸い込み枚数を把握できる遊技者であってもいつ天井の恩恵が発動するか分かり難くなることで、決まりきった天井を目指す場合と比べて天井待ち遊技での興趣が低下しにくくなる。
(有利区間払出数カウンタのカウンタ値を表示する仕様)
上述の実施形態において、有利区間払出数カウンタのカウンタ値を表示する差枚数モニタ装置を搭載するようにしてもよい。差枚数モニタ装置は、例えば、4桁の7セグメントLEDにより構成されて主制御基板ケースの内部に設けられるもの(例えば、主制御基板71上に実装されるものや、主制御基板71に接続された他の基板(例えば、割合表示基板)上に実装されるものなどであってもよい)や、役比モニタ装置54を兼用するものであってもよい。差枚数モニタ装置は、有利区間払出数カウンタのカウンタ値を常に表示するものであってもよく、役比モニタ装置54を兼用する場合には有利区間払出数カウンタのカウンタ値を含む各種割合情報を順次表示するものであってもよい。これにより、差枚数の状況を遊技場の管理者などが把握できる。
また、有利区間払出数カウンタのカウンタ値は、100枚単位で表示されるようにしてもよい。例えば、4桁の7セグメントLEDのうち、4桁目(千の位に相当)に差枚数の頭文字となる「S」を表示し、3桁目(百の位に相当)に有利区間払出数カウンタのカウンタ値の万の位の値を表示し、2桁目(十の位に相当)に有利区間払出数カウンタのカウンタ値の千の位の値を表示し、1桁目(一の位に相当)に有利区間払出数カウンタのカウンタ値の百の位の値を表示するようにしてもよい。よって、有利区間払出数カウンタのカウンタ値が、例えば65500~65535のいずれかである場合には、「S655」と表示され、当該値が最大値となる。
以下に有利区間払出数カウンタに関する工夫を列記する。いずれか1つを採用してもよく、矛盾しない範囲で複数を組み合わせて採用してもよい。
(有利区間払出数カウンタに関する工夫1:再遊技作動時の枚数更新なし)
再遊技に係る図柄組合せが有効ラインに停止表示され、再遊技が作動した時に、有利区間払出枚数カウンタは、加算減算処理を行わずにその時点での値を維持するものとしてもよい。技術的思想として整理すると以下のように表現できる。
「再遊技作動時に差数カウンタ(有利区間払出枚数カウンタ)の更新処理を行わないことを特徴とする遊技機」
このようにすることで、差枚数の変化が生じない再遊技時に処理を行わないことで、メインプログラムを簡素化できる。また、2枚掛け専用で消化する第一種特別役物(例えば、8回の小役入賞又は12ゲーム消化で終了)があり、通常遊技が3枚掛け専用の場合、12ゲーム目に再遊技が作動した場合は、次のゲームは通常遊技となるため強制的に3枚掛けとして扱われる。つまり、12ゲーム目の遊技開始時に2枚ベットして再遊技により3枚が自動ベットされることとなる。このような場合に差枚を更新すると処理が複雑化するといった問題についても、再遊技作動時は有利区間払出枚数カウンタの値を一律で更新しないとすることで、解決を図ることができるという効果を奏する。
(有利区間払出数カウンタに関する工夫2:超過判定は再遊技や純ハズレでも行う)
リミッタによる有利区間終了となる閾値(有利区間開始から差枚数で+2400枚を超過した値)となったかを判定する超過判定は、小役(払出役、遊技価値付与役)の入賞が発生した場合のみ行うものではなく、再遊技役作動時やハズレ時(払出なし、役物、再遊技の作動もなしのハズレ目が有効ライン上に停止)の場合でも全リール停止後に行われるものとすることが望ましい。技術的思想として整理すると以下のように表現できる。
「当籤役を決定可能な役決定手段と、
遊技価値数の増減を認識可能な差数カウンタ(有利区間払出枚数カウンタ)と、
前記差数カウンタが所定の閾値に達したときに有利区間を終了させるリミット手段(2400枚リミッタ)と、
備え、
前記役決定手段により決定可能な当籤役として、遊技価値の付与にかかる付与役(払出有の小役)と、再遊技の作動に係る再遊技役と、が少なくとも含まれ、
前記差数カウンタが所定の閾値(有利区間開始から差枚数で+2400枚を超過した値。)に達したか否かの到達判定は、再遊技が作動した場合においても行われることを特徴と
する遊技機。
前記遊技機であって、前記到達判定は、いずれの特典も付与されないハズレ時であっても行われることを特徴とする遊技機」
このようにカウンタの値がリミッタ作動に近づく方向での更新がされない遊技(払出をプラスで計算する方式であれば加算処理が行われない遊技。払出をマイナスで計算する方式であれば減算処理が行われない遊技。)であっても、到達判定を行うことで、処理を画一的にすることでメインプログラムの容量を削減できるという効果を奏する。
(有利区間払出数カウンタに関する工夫3:リミッタ用と出玉処理用で別の差枚数カウンタを設ける)
差数カウンタ(有利区間払出数カウンタ)を複数持ち、1つはリミッタ作動による有利区間管理用カウンタとして、もう1つはAT関連の判定、抽せんなどに用いる出玉処理用としてもよい。なお、出玉処理用の差数カウンタは複数設けてもよい。技術的思想として整理すると以下のように表現できる。
「遊技価値数の増減を認識可能な第1差数カウンタ(リミッタ用カウンタ)と第2差数カウンタ(出玉用カウンタ)と、
前記第1差数カウンタが所定の閾値に達したときに有利区間を終了させるリミット手段(2400枚リミッタ)と、
遊技者に有利な停止操作態様を報知可能な特別遊技状態(AT状態)を制御可能な状態制御手段と、
前記第2差数カウンタの値を参照して前記特別遊技状態に関する特別処理(AT抽籤等)を実行可能な特別処理手段と、
を備えることを特徴とする遊技機。」
リミッタ処理は機種により共通であるため、メインプログラムにおいて機種共通のモジュールに記憶し、機種により相違する特別処理を機種固有のモジュールに記憶することで、開発の効率を高めることができるという効果を奏する。
特別処理は、AT抽籤やAT判定以外にも、AT関連の抽籤状態移行(低確、高確状態の移行やモード移行)の抽籤やAT関連のポイントの付与や、利益の大きなAT状態への移行の許容判定など種々のAT関連判定が挙げられる。
また、リミッタ用カウンタは、3枚掛け推奨遊技機での2枚掛け遊技、ゲームフロー上作動しないことが推奨されるボーナスを遊技者が押し順ミスなどで揃えてしまった場合のボーナス作動中、変則押しペナルティ機における変則打ち時などイレギュラーな状態であっても更新されるが、出玉用カウンタはイレギュラーな状態では更新しないものとすることで、仕様上想定していない吸い込みをAT関連の判定に反映させるといった攻略を抑制することができるという効果も奏する。
なお、差枚数を参照する処理のうちリミッタ処理以外の全ての判定において出玉用カウンタを参照してもよいが、一部の判定についてはリミッタ用カウンタを参照することとしてもよい。出玉処理の内容に応じて参照先のカウンタを適宜設定してもよい。
(有利区間払出数カウンタに関する工夫4:リミッタ用は差枚数カウンタとし、別にMYカウンタを設けて出玉判定用に用いる)
前述の工夫3のように複数の差枚カウンタを設ける場合において、出玉用カウンタを差枚数カウンタ(有利区間開始時を基準点として遊技価値の増減を計数可能なカウンタ)に代えてMYカウンタ(有利区間開始から最も遊技価値が減った地点を基準点としてそこからの増加遊技価値数を把握するカウンタ)を採用してもよい。技術的思想として整理すると以下のように表現できる。
「遊技価値数の増減を認識可能な第1差数カウンタ(リミッタ用カウンタ)と第2差数カウンタ(出玉用カウンタ)と、
遊技者に有利な停止操作態様の報知を可能な有利区間と、該報知が行われない非有利区間を制御する有利区間制御手段と、
前記第1差数カウンタが所定の閾値に達したときに前記有利区間を終了させるリミット手段(2400枚リミッタ)と、
遊技者に有利な特別遊技状態(AT状態)を制御可能な状態制御手段と、
前記第2差数カウンタの値を参照して前記特別遊技状態に関する特別処理(AT抽籤等)を実行可能な特別処理手段と、
を備え、
前記第1差数カウンタは前記有利区間開始時を基準点として遊技価値数の差数を計数可能であり、
前記第2差数カウンタは前記有利区間中の最も遊技価値が減少したところを基準点として遊技価値数の差数を計数可能である
ことを特徴とする遊技機。」
このような仕様とすることで、例えば、もっとも吸い込んだところから1000枚で特別遊技状態(AT)を一旦終了させるといった、射幸性を抑制する仕様についての開発が行いやすくなるといった効果を奏する。
(有利区間払出数カウンタに関する工夫5:差枚カウンタの値を有利区間終了判定に用いる)
例えば、リミッタ作動以外の状況で、AT終了時やCZ終了時、AT等の終了から所定ゲーム数経過時等の有利区間の終了候補となる所定の条件を満たす場合に、差数カウンタ(有利区間払出数カウンタ)の値を参照して、値が1000枚以上なら有利区間終了、1000枚未満なら有利区間継続などとして、リミッタ発動までの残り獲得可能枚数が少ない状態にならないようにして、リミッタによりATが打ち切られる頻度を低減させてもよい。この場合に参照するカウンタは工夫3で述べたリミッタ用カウンタの値でも、出玉用カウンタの値のどちらとしてもよい。以下、出玉用カウンタを有利区間終了判定のために参照する仕様例について技術的思想として整理した記載である。
「遊技価値数の増減を認識可能な第1差数カウンタ(リミッタ用カウンタ)と第2差数カウンタ(出玉用カウンタ)と、
遊技者に有利な停止操作態様の報知を可能な有利区間と、該報知が行われない非有利区間を制御する有利区間制御手段と、
前記第1差数カウンタが所定の閾値に達したときに前記有利区間を終了させるリミット手段(2400枚リミッタ)と、
所定条件を満たした場合(AT等終了時やAT後所定ゲーム数経過などリミッタ到達以外で有利区間終了となりえる条件を満たした場合)に現在滞在している有利区間を終了させる旨を決定可能な有利区間終了決定手段と、
を備え、
前記有利区間終了決定手段は、前記第2差数カウンタの値を参照し、所定の閾値に該当する場合(例えば、差枚1000以上のプラスである場合)に現在滞在している有利区間を終了させる旨を決定可能である
ことを特徴とする遊技機。」
このようにすることで、当該有利区間で獲得可能な枚数が少ない状況で遊技が進行し、AT等に当たったとしてもあまりメダルを獲得できずにリミッタが作動してしまうといった遊技者のストレスを高める事象を抑制できる。
また、有利区間開始からのプラス差枚が1~999枚など第1の閾値の場合は50%で有利区間終了、1000枚以上など第2の閾値の場合は100%で有利区間終了などとして有利区間の終了タイミングが分かりにくくなるものとしてもよい。
また、マイナス差枚の場合は、リミッタ発動までの獲得可能枚数が増加しない状況なので、前記所定条件を満たした場合でも有利区間が終了する確率がプラス差枚の状況よりも低い(0%=終了する旨の決定がされない場合含む)ものとすることが望ましい。
なお、有利区間終了後については、有利区間移行確率が1分の1~5分の1程度と非常に高確率とし、さらに非有利区間から有利区間へ移行した直後が有利度合いの高いチャンス状態(ATの引き戻し当籤した場合に獲得期待値の大きい上位ATとなる、あるいは、ATの引き戻し当籤率が高いなど)となる仕様として、有利区間が終了した直後に遊技の興趣がそがれることがないものとするとよい。仮にこのような有利区間終了直後(非有利区間、有利区間開始直後)が有利度合いの高い状態とする場合は、有利区間移行時にボーナス持越中なら有利度合いの高い状態にするという仕様で、設定変更でボーナスを消す、かつ、非有利区間では1G目に必ず有利区間移行とすることで、設定変更後1GでCZには入らないようして設定変更直後だけが狙い打たれるようにしないものするとよい。
(有利区間払出数カウンタに関する工夫6:差枚カウンタのクリアを示唆/報知)
有利区間が終了した際に、「差枚数カウンタをクリアしました」などの表記を行ったり、「0/2400」などといった表示を行ったりして遊技者に差枚数カウンタがクリアされたことを報知する演出を行ってもよい。また、報知に限らずクリアを示唆する演出を行ってもよい。例えば、AT終了画面にキャラA(青ドンちゃん)が出現した場合は、差枚数クリアの可能性低、キャラB(緑ドンちゃん)出現で、差枚数クリアの可能性中、キャラC(赤ドンちゃん)出現で差枚数クリア確定などとして、状況を推測させるものでもよい。技術的思想として整理すると以下のようになる。
「遊技価値数の増減を認識可能な差数カウンタ(リミッタ用カウンタ)と、
遊技者に有利な停止操作態様の報知を可能な有利区間と、該報知が行われない非有利区間を制御する有利区間制御手段と、
前記差数カウンタが所定の閾値に達したときに前記有利区間を終了させるリミット手段(2400枚リミッタ)と、
を備え、
所定条件を満たした場合(AT等終了時やAT後所定ゲーム数経過などリミッタ到達以外で有利区間終了となりえる条件を満たした場合)に現在滞在している有利区間を終了させることがあり、
前記所定条件を満たした場合に所定のタイミング(当該ゲーム又は有利区間終了後の任意のゲーム)で前記有利区間が終了した旨を示唆ないし報知の少なくともいずれか一方の役割を果たす演出(示唆演出又は報知演出、どちらか一方でも両方でもよい)を有する
ことを特徴とする遊技機。」
このようにすることで、仮に多くのメダルを獲得した場合でも、差枚数カウンタがリセットされてまた多くのメダルを獲得しうる状況であることを遊技者に推測させることができるという効果を奏する。
なお、このような示唆等の演出は以下のようなタイミングのいずれかで発生させるものとするとよい。
・有利区間の最終ゲーム
・有利区間終了直後の非有利区間のゲーム
・有利区間終了後から任意の条件を満たしたゲーム(例えば、有利区間終了から32ゲーム、100ゲーム経過などゲーム数に関する条件や、レア役1回成立など任意の当籤役の成立に関する条件、示唆演出の発生抽籤に当籤した場合など)
また、これらの発生条件を満たした場合において、演出用操作手段を遊技者が操作した場合にのみ発生可能として、有利区間終了の推測したい遊技者は演出用ボタンを押下するといったゲーム性にしてもよい。
(離席表示機能について)
上記の遊技機においては、遊技途中で遊技者が離席した際に、他の客がよく確認せずに空き台であると認識してしまい遊技してしまうといったトラブルや、私物を置いて離席することで盗難が起きるといったトラブルなどが発生する虞がある。このようなトラブルは、いずれの遊技機においても起こり得るが、特にメダルの受け皿を備えていない特定種別の遊技機(例えばメダルレス遊技機などの機種)において頻発することが予想される。
このようなトラブルが発生することを未然に防止するために、例えば、遊技中の遊技者が一時的に離席する状況(トイレ休憩、たばこ休憩、電話対応など)が発生した際に、当該遊技者が遊技機のメニュー画面を操作し、遊技機の液晶表示器などに「休憩中」や「離席中」といった画像などを表示することにより、離席中である旨を報知できるようにしてもよい。これにより、当該遊技機が遊技中であることを他の遊技者や遊技場管理者などに対して明確に報知できる。例えば、以下の第1の機能~第3の機能などを備えるものであってもよい。
第1の機能としては、メダルを投入可能な状態やスタートレバーを操作してリール回転を開始可能な状態において、遊技者が演出用ボタンを操作することにより、液晶表示器に「休憩中」や「離席中」といった画像などを表示するものであってもよい。また、当該画像は、遊技者による所定の操作(メダル投入、スタートレバー操作、演出ボタン操作など)により終了するようにしてもよい。
第2の機能としては、上記第1の例で表示する画像に、当該画像の表示開始からの経過時間(例えば、「10分経過」など)を表示するようにしてもよい。これにより、遊技場管理者が遊技機の状況(特に離席してからどの程度時間が経過している状況など)を把握することができる。
第3の機能としては、第1の機能などを利用できるようにするか否かを設定できるようにしてもよい。具体的には、設定確認中に「離席機能の設定」画面を表示するとともに「ON」および「OFF」の選択アイコンを表示し、遊技場管理者が演出用ボタンなどを操作することにより、第1の機能および第2の機能を有効(利用可能)または無効(利用不可能)のいずれかに設定できるようにしてもよい。これにより、必要に応じて、遊技場毎に有効または無効を選択することができる。
(外部信号出力を示すランプ)
上述のとおり、本実施形態では、外部端子板(図3に示す外部集中端子板55、あるいは図36に示す遊技球等接続端子板443)を介し、複数種類の外部信号を外部に出力可能な仕様となっているが、外部信号が出力される場合には、主制御基板(主制御基板71、あるいは主制御基板411)で制御されるいずれかのランプを外部信号出力ランプとして点灯させることにより、外部信号出力に誤りがないかを外部から視認可能とすることが望ましい。
そこで、本実施形態の如く、メイン側で制御する区間ランプを設ける構成とした場合は、例えばAT状態を示す信号を外部端子板から出力するときには当該区間ランプを外部信号出力ランプとして兼用し、当該区間ランプの点灯により外部信号の出力を視認可能な構成としてもよい。一方、上述の如く、メイン側で制御する区間ランプ(状態表示部)を設けない構成とした場合は、外部信号の出力を視認可能とする外部信号出力ランプを別途設ける構成としてもよい。
いずれの構成においても、外部信号出力が行われていることを所定のランプの点灯態様から確認可能となるため、遊技機から適切に信号が出力されているか、店舗側(例えば、ホールコンピュータなど)で遊技機からの信号を適切に受信できているか等を作業者が確認する場合の利便性が向上するという効果を奏する。例えば、当該所定のランプが点灯している場合において、ホールコンピュータ側でその台からの外部信号出力が検出できていない場合には、外部信号の受信に係るハーネス(例えば、遊技機とホールコンピュータを繋ぐハーネスや、メダルレス遊技機のサンドと通信装置とホールコンピュータを繋ぐハーネスなど)が正しく接続されていなかったり、内部で断線していたり、といったトラブルを察知することが可能となる。
[有利区間払出数カウンタに関する拡張例1~4を含むすべての実施形態における遊技機に係る発明のまとめ(付記)]
従来の遊技機において、遊技者にとって有利となる打順を報知するAT状態などに滞在させることが可能な有利区間に制御可能であり、当該有利区間におけるメダルの投入数とメダルの払出数との差数がしきい値に達したことに基づいて有利区間を終了するものがあった(例えば、特開2017-189215号公報参照)。
しかしながら、このような遊技機では、AT状態などの有利状態に関する抽籤に差数が考慮されていない。このため、例えば、遊技者が投入した投入数が多くなった場合であっても有利状態に関する抽籤におけるメリットがなく、遊技を継続することへのモチベーションを低下させ、ひいては稼働率を低下させてしまう虞があった。
本発明は、このような点に鑑みてなされたものであり、稼働率の低下を抑止できる遊技機を提供することを目的とする。
上記目的を達成するために、本実施形態では以下のような構成の遊技機を提供することができる。
(1) 遊技価値(例えば、メダル、遊技球、クレジット、特典など)を消費して遊技を進行し、当該遊技の進行に応じて遊技価値を付与可能な遊技機(例えば、パチスロ機、パチンコ機、メダルレス遊技機など)において、
所定カウンタ(例えば、有利区間払出数カウンタなど)のカウンタ値を初期値(例えば、63135など)から遊技価値の増減(消費した遊技価値(例えば、ベットに用いたメダルなど)と付与された遊技価値(例えば、払い出されたメダルなど))に応じて更新するカウンタ更新手段(例えば、図28のステップS101、図31のステップS151。図225におけるカウンタ更新処理など)と、
前記カウンタ値が前記初期値よりも遊技価値が減少している状況となる減少範囲のうちの特定カウンタ値であるときに(例えば、吸い込み枚数が5000枚などの所定数以上となる特定の閾値・特定枚数・特定範囲であるとき)、当該特定カウンタ値でないときよりも遊技者にとって有利度合いが高くなるように特典を付与可能とする特典付与手段(例えば、AT付与処理における有利度合いが高まる。“(吸い込み枚数を参照したAT付与性能の変化仕様)”欄参照)と、
前記カウンタ値が特定カウンタ値である可能性を示唆する示唆演出を実行する示唆演出実行手段(例えば、特定の閾値である場合に特定の閾値である旨(可能性)を示唆する示唆演出を実行。“(吸い込み枚数に関連する演出仕様)”欄参照)とを備える。
このような構成によれば、遊技者にとって有利度合いが高くなるように特典が付与可能となる特定カウンタ値である可能性を示唆する示唆演出が実行され得る。これにより、カウンタ値が特定カウンタ値であることを遊技者が推測し易くなるとともに、遊技者にとって有利度合いが高くなるように特典が付与され得ることに対する期待感を抱かせることができ、遊技の興趣を向上させるとともに稼働率の低下を抑止できる。
(2) 上記(1)の遊技機において、
遊技者にとって有利な操作態様(例えば、押し順ナビなど)を報知可能な区間である有利区間を制御可能とする有利区間制御手段(例えば、図27のステップS88など)を備え、
前記カウンタ更新手段は、
所定条件が成立することにより前記カウンタ値に前記初期値を設定し(例えば、図225において有利区間払出数カウンタの初期化が「可」に定められている契機成立時に初期値を設定)、
前記初期値よりも遊技価値が減少する方向における減少限界値(例えば、0)から、前記初期値よりも遊技価値が増加する方向における増加限界値(例えば、65535)までの間でカウンタ値を更新可能であり(例えば、図223(c)など)、
前記初期値と前記減少限界値との差(例えば、63135-0)は、前記初期値と前記増加限界値との差(例えば、65535-63135)よりも大きく、
前記有利区間制御手段は、前記カウンタ値が前記増加限界値に達することにより、前記有利区間を終了する(例えば、図27のステップS93、S94。図225において有利区間中に2400枚などの規定値到達により有利区間終了)。
このような構成によれば、初期値から減少方向の方が増加方向よりも広い範囲で更新可能となるとともに、最大で初期値からの減少分と増加限界値までの分との合計を還元可能となる。このため、減少分がただの損になるだけでなく、将来的に還元される許容量を増大させることとなる。その結果、減少している状況であってもひとまず特典などが付与されるまで遊技を継続しようという遊技意欲を高めることができる。
(3) 上記(2)の遊技機において、
前記特典付与手段は、前記カウンタ値と、前記有利区間中における遊技の進行に応じて更新可能な所定のパラメータ(例えば、有利区間中における遊技の進行に応じて更新可能なパラメータ。“(吸い込み枚数を参照したAT付与性能の変化仕様)”欄における1~9などのパラメータ)とに基づいて、前記特典の付与に関する処理を実行可能である。
このような構成によれば、特典の付与面における遊技性の多様化を図ることができ、遊技の興趣を向上させることができる。
(4) 上記(1)~(3)のいずれかの遊技機において、
遊技の有利度合いに影響する設定値を変更可能な設定値変更手段(例えば、図24のステップS25など)を備え、
前記カウンタ更新手段は、有利区間を終了する終了条件が成立することに応じて前記カウンタ値に前記初期値を設定する一方、前記設定値変更手段により設定値が変更されたときであっても前記カウンタ値を維持可能である(例えば、図225の有利区間の終了時に初期化する一方、設定変更時に初期化不可など)。
このような構成によれば、設定値が変更された後であってもカウンタ値が維持されるため、例えば初期値からの減少分を還元可能となり、設定値が変更される可能性のあるタイミング以降における遊技機の稼働率を向上させることができる。
(4) 上記(1)~(3)のいずれかの遊技機において、
前記特定カウンタ値でないカウンタ値は、前記特定カウンタ値よりも遊技価値が増加している状況となる減少範囲のカウンタ値を含む(例えば、吸い込み枚数が特定の閾値・特定枚数以上であるときには、吸い込み枚数が特定の閾値・特定枚数未満であるときよりもAT付与処理における有利度合いが高まる)。
このような構成によれば、初期値からの減少分が多くなる程、遊技者にとって有利度合いが高くなるように特典が付与され得ることに対する期待感を抱かせることができ、遊技の興趣を向上させることができる。
また、上記構成の遊技機によれば、稼働率の低下を抑止できる遊技機を提供できる。
[コンプリート機能関連について]
(電源投入時からのMY数を参照したコンプリート機能について)
上述のとおり、本実施形態では、所定の作動条件が成立した場合に、遊技店の管理者の解除操作(例えば、設定変更)やRAM異常による初期化がなされるまで遊技不能状態とする打ち止め機能を搭載可能であるが、このような打ち止め機能として、射幸性を適切に抑制するため、例えば、以下に示すコンプリート機能を搭載することもできる。
コンプリート機能は、電源投入時からの所定期間における毎ゲーム終了時のメダルが最も減少したとき(ベットしたメダルと払い出されたメダルとに基づく差数を累計した累計数の最下値)を基準(基点)として、当該基準からのメダルの増加数(基点からの累計数、これを以下では「CMP_MY」と称する)が上限数に達したときにコンプリート機能が作動して遊技の進行が不能化されるコンプリート機能作動状態に制御するものである。コンプリート機能作動状態においては、メダルの投入や、ベット操作・スタートレバー操作の受付などの遊技を進行するための操作・検出が無効化(不能化)される。上限数としては、例えば、19000を例示するが、予め定められた値であれば19000に限るものではない。
コンプリート機能作動状態においては、遊技を続行できないこと(遊技の進行が不能化される旨)が遊技者や遊技店に対して報知される。図229は、コンプリート機能に関連して行われる報知例を説明するための図である。図229では、報知例として、メイン演出表示部21における表示画像が示されている。なお、図229におけるメイン演出表示部21の表示領域の中央においては、遊技の進行に応じた演出画像あるいは背景画像(ここではキャラクタなどが動作している画像)が表示されている例が示されている。
図229(a)は、コンプリート機能作動状態中における報知例を示している。コンプリート機能作動状態中においては、コンプリート機能作動状態に対応する報知パターンとして、例えば、メイン演出表示部21の表示領域内の所定の上方領域において、四角い枠内に「コンプリート機能作動中 本日の遊技は終了しました」といったコンプリート機能が作動した旨(不能化される旨ともいえる)を示すメッセージ画像が継続して表示される。コンプリート機能が作動した旨を示すメッセージ画像は、いずれの演出画像あるいは背景画像よりも優先して(上位レイヤにおいて)表示される。このような報知を行うことで、遊技者や店員に遊技停止となった理由や状況などを分かりやすく伝えることができるため、遊技者と遊技店との間でトラブルが発生することを抑制できるという効果を奏する。なお、コンプリート機能作動状態の画面には、例えばコンプリート時の日時や「称号」など、著しく射幸心をそそるおそれがある要素を含めるべきではない。これにより、コンプリート機能の作動によって射幸性を適切に抑制しようとする効果をより高めることができる。
図229(a)では、コンプリート機能作動状態に対応する報知パターンとして、メイン演出表示部21における報知例を示しているが、これに加えて、スピーカからの音や、ランプの発光によっても報知するようにしてもよい。例えば、スピーカから「ピコーン♪コンプリート機能作動中 本日の遊技は終了しました」との音声が第1回数(例えば、3回)あるいは第1時間(例えば、1分程度)出音され、ランプ(例えば、上ドア機構UDの上部に配置される枠ランプなど)が第1態様(例えば、全点灯)で発光されるものであってもよい。なお、コンプリート機能の作動を示唆ないし報知する音(効果音やボイス等)は、音量調整機能の影響を受けずに特定の音量(例えば、85db以上となるある程度大きな音量、エラー発生時と同じ音量など)で出音されることが望ましい。
また、CMP_MYが19000に達した場合であっても、いわゆる役物連続作動装置(いわゆる、ビッグボーナス、BB)や第一種特別役物(いわゆる、レギュラーボーナス、RB)の作動中である場合には、当該役物連続作動装置や第一種特別役物(以下ではまとめて役物等とも称する)の作動終了時までコンプリート機能の作動を待機させるコンプリート機能作動待機状態に制御し、役物等の作動終了時にコンプリート機能作動状態に制御する。コンプリート機能作動待機状態に制御されたときには、その後のCMP_MYの値にかかわらず(仮に19000未満となった場合でも)、役物等の作動終了時にコンプリート機能作動状態に制御する。このような仕様とすることにより、例えば、ボーナス作動中にCMP_MYが19000に達した後に、意図的に小役を取りこぼすなどのメダルを減らす打ち方でCMP_MYを18999以下に調整してから当該ボーナスを終了させて、次のボーナスを待つなどといった攻略打ちを抑制することができる。
図229(b)は、コンプリート機能作動待機状態中における報知例を示している。コンプリート機能作動待機状態中においては、遊技を続行できない状態となることが確定しており当該状態となることを待機していること(遊技の進行が不能化される旨)が遊技者や遊技店に対して報知される。コンプリート機能作動待機状態に対応する報知パターンとしては、例えば、メイン演出表示部21の表示領域内の所定の上方領域において、四角い枠内に「コンプリート機能作動待機中です」といったコンプリート機能作動が確定しておりその作動を待機している旨を示すメッセージ画像がメイン演出表示部21に継続して表示される。コンプリート機能作動待機状態に対応する報知は、コンプリート機能作動が確定している旨を報知するため、遊技の進行が不能化される旨の不能化報知であるといえる。
コンプリート機能作動が確定しておりその作動を待機している旨を示すメッセージ画像は、いずれの演出画像あるいは背景画像よりも優先して(上位レイヤにおいて)表示される。このような報知を行うことで、遊技者や店員に遊技停止となることが確定しており待機している状況であることを分かりやすく伝えることができる。なお、図229(a)および図229(b)では、図229(a)のコンプリート機能が作動した旨を示すメッセージ画像の方が、図229(b)のコンプリート機能作動が確定しておりその作動を待機している旨を示すメッセージ画像よりも視認性が高い態様(例えば、文字サイズが大きい、四角い枠が大きいなど)で表示される例について示しているが、これに限らず、視認性が同じ態様(例えば、文字サイズが同じなど)で表示されるものであってもよい。
また、コンプリート機能作動が確定しておりその作動を待機している旨を示すメッセージ画像を表示する場合には、作動中の役物等の作動終了条件を合わせて表示してもよい。例えば、作動中の役物が第一種役物連続作動装置又は第二種役物連続作動装置である場合には、当該役物の作動終了条件として「残り100枚の払出でボーナスが終了します。ボーナス終了で遊技終了となります。」などと表示するものであってもよい。また、例えば、作動中の役物が第一種特別役物である場合には、当該役物の作動終了条件として「残り12ゲーム又は8回の入賞でボーナスが終了します。ボーナス終了で遊技終了となります。」などと表示するものであってもよい。
また、これらの役物等の作動終了条件を示す表示は、図229(b)に示す「コンプリート機能作動待機中です」の表示領域や、押し順ナビ画像の表示領域などと重畳しない位置あるいは一部が重畳したとしても「コンプリート機能作動待機中です」や押し順ナビ画像の視認性を極端に低下させることのない態様(例えば、端部が少し重畳したり、重畳する部分では表示を半透明にしたりするなど)で表示させることが好ましい。
なお、コンプリート機能と表示(報知)されても遊技者によっては分からない場合もあるため、「遊技終了」や「打ち止め」など平易な表現での説明も「コンプリート機能作動待機中です」の表示と合わせて表示するものであってもよい。後述の音声によるコンプリート機能報知の場合も同様に平易な表現での説明を合せて行うことが好ましい。
図229(b)では、コンプリート機能作動待機状態に対応する報知パターンとして、メイン演出表示部21における報知例を示しているが、これに加えて、スピーカからの音や、ランプの発光によっても報知するようにしてもよい。例えば、スピーカから「ピコーン♪ コンプリート機能作動待機中です」との音声が第2回数(例えば、1回)あるいは第2時間(例えば、30秒程度)出音され、ランプ(例えば、上ドア機構UDの上部に配置される枠ランプなど)が第2態様(例えば、音声再生中において点滅)で発光されるものであってもよい。なお、コンプリート機能作動の待機を示唆ないし報知する音(効果音やボイス等)は、音量調整機能の影響を受けずに特定の音量(例えば、85db以上となるある程度大きな音量、エラー発生時と同じ音量など)で出音されることが望ましいが、これに限らず、遊技進行中であることを考慮して通常の音量(音量調整機能で設定されている音量など)で出音されるものであってもよい。
CMP_MYについては、毎ゲーム、全リール停止からメダル投入(ベット操作)が可能となるまでの間に更新される。図230は、CMP_MYの更新などを行うためのコンプリート機能算出処理を示すフローチャートである。コンプリート機能算出処理は、図23で示したメインCPU101により実行されるメイン処理に含まれる処理であって、例えばS12が終了してからS2に移行するまでの間に実行される処理である。コンプリート機能算出処理の制御プログラム及びデータは、メインROM102の規定外エリアに記憶されている。
SA01では、コンプリート機能作動状態中であるか否かを特定するためのコンプリート機能作動フラグの値がFFhであるか否かが判定される。コンプリート機能作動フラグの値がFFhであると判定されなかったときには、コンプリート機能作動状態中でもコンプリート機能作動待機状態中でもないため、SA02に移行して、終了した遊技においてリプレイ役に入賞して再遊技作動中であるか否かが判定される。コンプリート機能作動フラグの値は、メインRAM103の規定外RAM領域であってコンプリート機能作動フラグ専用として確保された1Byteの領域において記憶・更新される。
SA02において再遊技作動中であると判定されなかったときには、SA03において現在のCMP_MYを特定するためのCMP_MYカウンタから、終了した遊技にベットされていたメダルの数である規定数(1遊技の賭数)を差し引くとともに、終了した遊技において払い出された(付与された)メダルの数である払出枚数を加算した値が0未満であるか否かが判定される。つまり、SA03では、終了した遊技の結果を踏まえた差数を累計した累計数が0未満であるか否かが判定される。CMP_MYカウンタの値は、メインRAM103の規定外RAM領域であってCMP_MY専用として確保された2Byte以上の領域において記憶・更新される。
SA03において0未満であると判定されなかったときには、SA04において現在のCMP_MYカウンタから、終了した遊技にベットされていたメダルの数である規定数を差し引くとともに、終了した遊技において払い出された(付与された)メダルの数である払出枚数を加算した値を、CMP_MYカウンタの値として設定する。つまり、SA04では、終了した遊技の結果を踏まえた差数を累計した累計数がCMP_MYカウンタの値として設定(更新)される。
一方、SA03において0未満であると判定されたときには、SA05においてCMP_MYカウンタの値として0を設定(更新)する。なお、CMP_MYカウンタの値は、図23のS1などの電源投入時(RAM異常時や設定変更時を含む)においてのみ初期化(0が設定)される。これにより、電源投入時からベットしたメダルと払い出されたメダルとに基づく差数を累計した累計数の最下値を基点として、当該基点からのメダルの累計数(増加数)をCMP_MYカウンタの値から特定可能となる。
CMP_MYカウンタの値がSA04またはSA05において更新された後は、SA06においてCMP_MYカウンタが19000以上であるか否か(19000に達したか否か)が判定される。CMP_MYカウンタが19000以上であると判定されたときには、制御されている遊技状態がATやボーナスなどの遊技者がメダルを増加させることができる有利状態(メダル増加区間)であるか、通常状態などの遊技者がメダルを増加させることができない所定状態であるかにかかわらず、SA07においてコンプリート機能作動フラグの値としてFFhを設定してコンプリート機能算出処理を終了する。
コンプリート機能作動フラグの値は、RAM異常時や設定変更時においてのみ初期化(00h設定)される。例えばリセットボタンを押下した状態で電源投入することによってRAMクリアとともに同じ設定値を再設定する処理を実行可能であっても、リセットボタンを押下した状態で電源投入することによっては、コンプリート機能作動フラグの値を初期化することはできないように構成されている。
一方、CMP_MYカウンタが19000以上であると判定されなかったときには、SA08において遊技中断出力フラグの値がFFhであるか否かが判定される。遊技中断出力フラグとは、遊技中断信号を出力することを特定するためのフラグである。遊技中断信号は、試験機用第2インターフェースボード302(以下ではIF2とも称する)を介して出力される試験信号であって、試験が実施されているときに試験上の遊技を一度中断したほうがよい事象が発生した場合に出力される信号である。
SA08において遊技中断出力フラグの値がFFhであると判定されなかったときには、遊技中断信号が出力されていないときであり、SA09においてCMP_MYカウンタが所定値(例えば、18500)に達したか否かが判定される。所定値は、上限数よりも小さい数であれば、例えば18500に限るものではない。SA09においてCMP_MYカウンタが18500に達していると判定されなかったときには、そのままコンプリート機能算出処理を終了する。
一方、SA09においてCMP_MYカウンタが18500に達していると判定されたときには、制御されている遊技状態が有利状態であるか所定状態であるかにかかわらず、SA10において遊技中断出力フラグの値としてFFhを設定してコンプリート機能算出処理を終了する。なお、SA08において遊技中断出力フラグの値がFFhであると判定されたときには、すでに遊技中断信号が出力されているため、そのままコンプリート機能算出処理を終了する。
これに対して、SA01においてコンプリート機能作動フラグの値がFFhであると判定されたときや、SA02において再遊技作動中であると判定されたときには、CMP_MYカウンタを更新する処理などを行うことなく、コンプリート機能算出処理を終了する。このように、すでにコンプリート機能を作動させることが確定しているときや再遊技作動中であって累計数に変動が生じないときには、制御されている遊技状態が有利状態であるか所定状態であるかにかかわらず、CMP_MYカウンタを更新する処理などが行われないのに対し、コンプリート機能を作動させることが確定しておらずかつ再遊技作動中でないときには、制御されている遊技状態が有利状態であるか所定状態であるかにかかわらず、CMP_MYカウンタを更新する処理やCMP_MYカウンタが19000以上であるか否かの判定処理などが行われる。このため、適切なタイミングでCMP_MYカウンタやコンプリート機能作動フラグを確実に更新でき、無駄(必要のないとき)にSA03~SA10を行うことによりメインCPU101による処理負担を増大させてしまうことを未然に防止できる。
コンプリート機能作動フラグの値に基づくコンプリート機能の作動に関する処理は、図23で示したメインCPU101により実行されるメイン処理のうちの、例えばS2などの1遊技を開始する際に行われる処理(メダルが投入可能となるまでに行われる処理)などに含まれている。より具体的には、S2などの1遊技を開始する際に行われる処理のうち、例えば、遊技機においてエラーが発生しているか否かを判定し、エラーが発生している場合には当該エラーに対応する処理(エラー監視、エラー停止処理などを含む)を行うエラー処理中において、コンプリート機能の作動に関する処理が行われる。
図231は、エラー処理のうちコンプリート機能の作動に関する処理を主として部分的に説明するためのフローチャートである。エラー処理の制御プログラム及びデータは、メインROM102の規定内エリア(プログラムエリア、データエリアなどのエリア、規定外エリアとは異なるエリア)に記憶されている。
SA21では、図230のSA04やSA05において更新されたCMP_MYカウンタの値を特定可能とするためのCMP_MYコマンドを副制御回路200に出力するための処理が行われる。これにより、副制御回路200側において1遊技毎に現在のCMP_MYを特定可能となり、CMP_MYに基づく各種報知が実行可能となる。
SA22においては、コンプリート機能作動フラグの値がFFhであるか否かが判定される。SA22においてコンプリート機能作動フラグの値がFFhであると判定されたときには、SA23において役物等が作動中であるか否かが判定される。役物等作動中であると判定されなかったときには、コンプリート機能作動状態に制御されて遊技の進行が不能化されるときであるため、制御されている遊技状態が有利状態であるか所定状態であるかにかかわらず(例えば役物等が終了した後において本来であればATに制御されていたのか通常状態に制御されていたのかなどにかかわらず)、SA24においてコンプリート機能作動状態中である旨を特定可能とするコンプリート機能作動コマンドを副制御回路200に出力するための処理が行われる。これにより、副制御回路200側において図229(a)で例示したコンプリート機能作動状態中における報知が実行可能となる。
SA25においては、自動精算処理が行われる。これにより、クレジットされているメダルが自動返却(自動精算)される。なお、SA25の自動精算処理を行うか否かについては、任意であり、例えば、精算ボタン9への操作(遊技を進行させるための操作ではないため受付可能)により精算処理を行うものであってもよく、遊技店により自動精算処理を行うか操作により精算処理を行うかを設定できるものであってもよい。
SA26においては、外部端子板から外部信号としてセキュリティ信号を一定時間(例えば、30秒)に亘って出力するための処理が行われる。これにより、外部のデータ表示器やホールコンピュータ等においてもセキュリティ関連の事象が発生した旨を把握できる。なお、遊技機が前述したメダルレス遊技機である場合、SA26では、セキュリティ信号の出力に加えて、例えば遊技価値提供装置(通信専用ユニット)などに対してコンプリート信号を一定時間(例えば、30秒)に亘って出力する。
SA26が行われた後においては、図231に示されるようにループ処理に移行することにより、遊技の進行が不能化されてコンプリート機能作動状態に制御される。コンプリート機能作動フラグの値は、RAM異常時や設定変更時においてのみ初期化(00h設定)される。遊技店では、基本的に、営業時間中に設定変更作業や電断復帰作業を行うことはない。このため、1営業日中でコンプリート機能が作動した場合は、その台は閉店までコンプリート機能作動状態となる。そのため、コンプリート機能作動状態に制御された場合、遊技者はその台での遊技を終了することとなる。これにより、極めてまれなケースとして大量のメダル(ここでは19000枚)が獲得された場合には遊技を停止することができるため、射幸性を抑制できるという効果を奏する。
一方、SA23において役物等作動中であると判定されたときには、コンプリート機能作動フラグの値がFFhであるが役物等作動中のため、コンプリート機能作動待機状態となる。SA27においては、コンプリート機能作動待機状態中である旨を特定可能とするコンプリート機能作動待機コマンドを副制御回路200に出力済であるか否かが判定される。SA27においてコンプリート機能作動待機コマンドを副制御回路200に出力済であると判定されなかったときには、SA28においてコンプリート機能作動待機コマンドを副制御回路200に出力するための処理が行われる。これにより、副制御回路200側において図229(b)で例示したコンプリート機能作動待機状態中における報知が実行可能となる。なお、SA23において役物等作動中であるか否かを判定しているが、SA22においてコンプリート機能作動フラグの値がFFhでありコンプリート機能が作動するときあるいは確定しているときには、SA24においてコンプリート機能作動コマンドが出力されるか、あるいはSA28においてコンプリート機能作動待機コマンドが出力されるため、結果的に、制御されている遊技状態が有利状態であるか所定状態であるかにかかわらず図229(a)および(b)で示した遊技の進行が不能化される旨が報知されることとなる。
コンプリート機能作動待機コマンドを出力済あるいは出力するための処理が行われたときには、SA32に移行して各種のエラー(例えば、ホッパーエンプティエラーやドア開放エラーなど)についてのエラー処理(エラー監視、エラー停止処理など)が行われる。
SA22においてコンプリート機能作動フラグの値がFFhであると判定されなかったときには、SA29において遊技中断出力フラグの値がFFhであるか否かが判定される。SA29において遊技中断出力フラグの値がFFhであると判定されなかったときには、そのままSA32へ移行する。
一方、SA29において遊技中断出力フラグの値がFFhであると判定されたときには、SA30において試験信号として遊技中断信号をIF2に出力済であるか否かが判定される。SA30において遊技中断信号をIF2に出力済であると判定されなかったときには、SA31において遊技中断信号をIF2に出力するための処理が行われる。これにより、パチスロ機1の検定試験(試射試験)中においてもコンプリート機能の作動が近づいていることを報知可能となりコンプリート機能が作動する前に一旦中断できるため、実際にコンプリート機能が作動してしまい当該作動を解除(初期化)する手間を生じさせてしまうことを未然に防止できる。遊技中断信号を出力済あるいは出力するための処理が行われたときには、SA32に移行して各種のエラーについてのエラー処理が行われる。
なお、CMP_MYが18500に達することにより遊技中断信号を出力するタイミングは、エラー処理において出力されるため、メダルが投入可能となるまでのタイミングとなるが、これに限らず、例えば、メダルが投入可能となったタイミングや、スタートレバー7が操作されたタイミング、スタートレバー7操作後であってリール回転中のタイミングなどであってもよい。また、遊技中断信号の送信情報生成処理や、ポートへの送信処理、送信判定処理などの制御プログラム及びデータは、メインROM102の規定外エリアに記憶されているものであってもよい。
(コンプリート機能作動前の事前報知)
ところで、何らの前触れもなく急にコンプリート機能が作動してコンプリート機能作動状態あるいはコンプリート機能作動待機状態に制御させてしまった場合、仮にAT差枚数等が残存していてもその時点で遊技が続行できなくなるため遊技者に対して突然遊技不能となったことへの苛立ちを抱かせてしまうとともに遊技意欲を低下させてしまう虞や、コンプリート機能が作動していることに気付いていないあるいは把握できていない遊技者に対して遊技機が故障したのではといった誤解を抱かせてしまう虞がある。また、コンプリート機能が作動するタイミングが近づいている遊技機を遊技店の店員が事前に把握し難いために、コンプリート機能が作動した遊技者に対するサポートを十分に行うことができない虞がある。そこで、コンプリート機能作動状態あるいはコンプリート機能作動待機状態となるまでに遊技者や店員に事前に認識させるため、コンプリート機能が作動する前に遊技者や店員への事前報知を行う事前報知状態に制御する。
事前報知状態には、例えば、コンプリート機能用のCMP_MYが上限数(例えば、19000枚)よりも小さい所定数(例えば、18500枚)に達することにより、そのときに制御されている遊技状態が有利状態であるか所定状態であるかにかかわらず制御される。事前報知状態においては、制御されてからコンプリート機能が作動するまでのCMP_MYについての定量的な変化(例えば、19000枚までの残り枚数)を視覚的に、かつ、途中で遊技者が交替しても認識可能とするために継続的に報知する。
事前報知状態に制御する契機となる所定数としては、例えば、18500を例示するが、上限数よりも小さい値であって予め一律に定められた値であれば18500に限るものではなく、また遊技中断出力フラグの値をFFhとして遊技中断信号を出力する契機となる所定数と異なる値(例えば、遊技中断信号を出力する契機となる値よりも小さい値(例えば18400等))であってもよい。
図229(c)および(d)は、事前報知状態中における事前報知例を示している。図229(c)は、例えば小役入賞によるメダル払出に伴ってCMP_MYが18504枚に達したときの事前報知例であり、メイン演出表示部21の表示領域内の所定の上方領域において、四角い枠内に「コンプリート機能の作動まで 残り496枚です」といった旨を示すメッセージ画像が表示される。事前報知状態中においては、原則としてコンプリート機能が作動するまで、遊技の結果に応じて更新されるCMP_MYを上限数(19000)から差し引いた残り枚数が継続的に表示されることとなる。事前報知のメッセージ画像についても、いずれの演出画像あるいは背景画像よりも優先して(上位レイヤにおいて)表示される。
図229(c)では、事前報知状態に制御されたときの報知パターンとして、メイン演出表示部21における報知例を示しているが、これに加えて、スピーカからの音や、ランプの発光によっても報知するようにしてもよい。例えば、スピーカから「ピコーン♪ コンプリート機能作動まで、残り500枚以下になりました」との音声が第2回数(例えば、1回)あるいは第2時間(例えば、30秒程度)出音され、ランプ(例えば、上ドア機構UDの上部に配置される枠ランプなど)が第2態様(例えば、音声再生中において点滅)で発光されるものであってもよい。事前報知状態に制御されたときのスピーカからの音やランプの発光の回数・時間・発光態様などについては、コンプリート機能作動待機状態に制御されたときと同じであってもよく、異なるものであってもよい。
なお、事前報知状態に制御された旨を示唆ないし報知する音(効果音やボイス等)は、遊技進行中であることを考慮して通常の音量(音量調整機能で設定されている音量など)で出音されるものであるが、これに限らず、音量調整機能の影響を受けずに特定の音量(例えば、85db以上となるある程度大きな音量、エラー発生時と同じ音量など)で出音されるものであってもよい。また、事前報知状態中における音声による報知は、例えば、残り枚数が予め定められた枚数だけ減る毎(例えば、50枚、あるいは100枚減る毎)に段階的な残り枚数(残り400枚以下となったときには、スピーカから「ピコーン♪コンプリート機能作動まで、残り400枚以下になりました」)を特定するための音声を出力することにより行われるものであってもよい。
図229(d)は、CMP_MYが18757枚に達したときの事前報知例であり、メイン演出表示部21の表示領域内の所定の上方領域において、四角い枠内に「コンプリート機能の作動まで 残り243枚です」といった旨を示すメッセージ画像が表示されている。これにより、コンプリート機能が作動するまでの残り枚数を遊技者および店員双方が把握可能となるため、急にコンプリート機能を作動させる場合よりも、遊技者の苛立ちを事前報知状態中の期間に亘って分散させつつ遊技機が故障したのではといった誤解をまねくことも防止でき、また残り枚数に応じて店員がサポート対応の段取りを前もって検討等することができるためにコンプリート機能が作動した遊技者に対するサポート力を高めることができる。
なお、図229(c)および図229(d)に示すメッセージ画像は、図229(a)や図229(b)において示すメッセージ画像よりも視認性が低い態様(例えば、文字サイズが小さい、四角い枠が小さいなど)で表示される例について示している。これにより、事前報知状態中に遊技の進行に応じてメイン演出表示部21に表示される演出画像のうち、事前報知のメッセージ画像によって視認できなくなる部分(領域)を小さくできる。なお、図229(c)および図229(d)に示すメッセージ画像と、図229(a)や図229(b)において示すメッセージ画像とは、視認性が同じ態様(例えば、文字サイズが同じなど)で表示されるものであってもよい。また、事前報知により報知するメッセージは、図229(c)および図229(d)で示したものに限らず、例えば「コンプリート機能作動まで496枚 (※コンプリート機能作動で本日の遊技は終了となります)」といったように、「本日」「終了」の文言を入れて誤認遊技を抑止するようにしてもよい。
また、図229(c)および図229(d)では、コンプリートまでの残り枚数を1枚刻みで数字により報知する例について説明したが、これに限らず、残り枚数を100枚刻みで変化するメーター表示のような態様(例えば、残り枚数が少なくなる毎にメーターのメモリが増えるような態様、図240(c1)として後述するものを画像で表示するようなバージョンなど)で事前報知を行うものであってもよく、また、残り枚数を100枚単位で切り替えて表示するような態様(例えば、「残り約500枚でコンプリート機能が作動します」~「残り約100枚でコンプリート機能が作動します」など)で事前報知を行うものや、「19000枚に到達するとコンプリート機能が作動します。作動まで残り約xxx枚」や「コンプリート機能が作動する上限が近づいています。作動まで残り約xxx枚」といったメッセージを表示するものであってもよい。
また、図229(c)および図229(d)では、メッセージ画像を原則として常時表示する例について説明したが、これに限らず、遊技者への報知が自明となる範囲で、例えば、メッセージ画像を所定期間(例えば、2,3秒)間隔で点滅表示(じんわり消えて、じんわり表示)させるものであってもよい。
図229では、CMP_MYに基づく各種報知をメイン演出表示部21で行う例について説明したが、複数の画像表示装置を搭載している場合(パチスロ機1のようにメイン演出表示部21に加えてサブ表示装置220を搭載している場合)には、いずれかの画像表示装置においてCMP_MYに基づく各種報知が行われているものであればよく、また、CMP_MYに基づく各種報知をまず表示領域が広いメイン演出表示部21において一定時間行った後に、当該各種報知を表示領域がメイン演出表示部21よりも狭いサブ表示装置220に移動させるものであってもよい。
図232は、CMP_MYに基づいて各種報知を行うためのコンプリート関連報知処理を説明するためのフローチャートである。コンプリート関連報知処理は、サブCPU201により実行される処理(例えば、図33のS304など)に含まれる処理であって、例えば図231で示した各種コマンドを受信したときに実行される。このため、コンプリート関連報知処理は、実質的に、全リール停止からメダル投入(ベット操作)が可能となるまでの間に実行されることになる。
SA41では、コンプリート機能作動状態中であるか否かが判定される。具体的には、コンプリート機能作動コマンドを受信することによりコンプリート機能作動状態中であると判定される。SA41において、コンプリート機能作動状態中であると判定されたときには、制御されている遊技状態が有利状態であるか所定状態であるかにかかわらず、図229(a)で例示したようにコンプリート機能作動状態である旨を報知するための処理が行われる。
SA41においてコンプリート機能作動状態中であると判定されなかったときには、SA43においてコンプリート機能作動待機状態中であるか否かが判定される。具体的には、コンプリート機能作動待機コマンドを受信することによりコンプリート機能作動待機状態中であると判定される。SA43において、コンプリート機能作動待機状態中であると判定されたときには、制御されている遊技状態が有利状態であるか所定状態であるかにかかわらず、図229(b)で例示したようにコンプリート機能作動待機状態である旨を報知するための処理が行われる。
SA43においてコンプリート機能作動待機状態中であると判定されなかったときには、SA45においてCMP_MYコマンドから特定されるCMP_MYが所定数である18500以上であるか否か(達しているか否か)が判定される。つまり、事前報知状態中か否かが判定される。
SA45においてCMP_MYが18500以上であると判定されたときには、SA46において事前報知状態であるか否かを特定するための事前報知作動フラグの値がFFhであるか否かが判定される。事前報知作動フラグの値がFFhであると判定されたときには、SA48に移行する一方、事前報知作動フラグの値がFFhであると判定されなかったときには、SA47において事前報知作動フラグの値としてFFhを設定してSA48に移行する。これにより、CMP_MYが18500に達したときには、制御されている遊技状態が有利状態であるか所定状態であるかにかかわらず、事前報知作動フラグの値としてFFhが設定されて事前報知状態となる。
SA48においては、CMP_MYの値に応じた態様で事前報知するための処理が行われる。これにより、事前報知状態中においては、制御されている遊技状態が有利状態であるか所定状態であるかにかかわらず、図229(c)などで例示したように、CMP_MYの値に応じて上限数(19000)までの残り枚数などが報知される。
SA45に戻り、CMP_MYが18500以上であると判定されなかったときには、SA60において事前報知作動フラグの値がFFhであるか否かが判定される。つまり、CMP_MYが一旦18500以上となったが、その後の遊技結果の影響で、18500未満となっている状況であるか否かが判定される。SA60において事前報知作動フラグの値がFFhであると判定されたときには、SA61において制御されている遊技状態が有利状態中であるか否かが判定される。つまり、有利状態が継続しているために、以降においてCMP_MYが再び18500以上となる可能性が高いか否かが判定される。SA61において制御されている遊技状態が有利状態中であると判定されたときには、SA48に移行する。なお、この場合も、CMP_MYの値に応じて上限数(19000)までの残り枚数が報知されるため、500を越える残り枚数が報知されることとなる。
一方、SA61において制御されている遊技状態が有利状態中であると判定されなかったときには、SA62において事前報知を終了するとともに、事前報知作動フラグの値として初期値である00hが設定されて、コンプリート関連報知処理を終了する。これにより、事前報知状態中におけるCMP_MYが18500未満(18499以下)となった場合において、制御されている遊技状態が有利状態中である場合には小役に当籤しなかったことなどが原因で一時的に18500未満となった状況であると判定してCMP_MYの値に応じた態様で事前報知を継続するのに対し、有利状態中ではない場合には再び18500以上となる可能性が低い状況であると判定してCMP_MYが18500未満(18499以下)となったときに即座に事前報知を終了させることができる。その結果、事前報知が非表示となった直後において事前報知が再開されることや、CMP_MYが低下して19000までの残り枚数が増えていく傾向にあるにもかかわらずいつまでも事前報知が行われてしまうことを極力防止できる。
以上のように、コンプリート機能が作動される前から事前報知が行われることにより、コンプリート機能が作動するまでの残り枚数を遊技者および店員双方が把握可能となるため、遊技者の苛立ちを分散させつつ遊技機が故障したのではといった誤解をまねくことも防止でき、またコンプリート機能が作動した遊技者に対する店員のサポート力を高めることができるといった一定の効果が見込まれる。また、CMP_MYは、電源投入時(RAM異常時や設定変更時を含む)においてのみ初期化され、当該CMP_MYに基づく事前報知は、基本的に電源が遮断されるまで継続して行われる。このため、事前報知中において遊技者が当該遊技機での遊技を終了した場合でも、別の遊技者(例えば、これから当該遊技機を打とうかと検討している遊技者)にもコンプリート機能の作動が近いことを認識させることができるため、別の遊技者に対する不測の損害を発生させてしまうことを抑制することができるという効果も奏する。
しかし、一般的に遊技店には多数の遊技機が設置されているために事前報知が行われたとしても、例えば店員が事前報知を見逃していたり失念してしまっていたり、あるいは店員間の連携・調整が上手くとれておらず他の遊技者へのサポートタイミングと重なってしまうなどにより、コンプリート機能が作動した遊技者に対するサポートを確実に行うことができない虞がある。また、このような場合には、遊技者の苛立ちを倍増させてしまうとともに、当該遊技店に対して遊技者が抱く印象を悪化させてしまい、遊技店の評価を低下させてしまうことに繋がってしまう。このような不都合の発生を未然に防止するために、パチスロ機1では、事前報知とは別個にCMP_MYに基づく報知を行うように構成されている。具体的には、CMP_MYが所定数(18500)に達するまでの第1タイミングにおいて第1報知を実行可能とし、CMP_MYが所定数(18500)に達した後であってより上限数(19000)に近づく第2タイミングにおいて第2報知を実行可能としている。
図232に示すコンプリート関連報知処理では、SA45においてCMP_MYが18500以上であると判定されず、かつSA60において事前報知作動フラグの値がFFhであると判定されなかったときに、SA63~SA65に示す処理を行うことにより第1報知を実行可能としている。SA63においては、CMP_MYが第1特定数である18000に達したタイミング(第1タイミング)であるか否かが判定される。SA63においてCMP_MYが18000に達したタイミングであると判定されたときには、SA64において有利状態中であるか否かが判定される。SA64において有利状態中であると判定されたときには、SA65において第1報知を行うための第1報知処理を行ってコンプリート関連報知処理を終了する。これにより、CMP_MYが18000に達しておりCMP_MYがその後も増加する可能性が高いときに第1報知が実行可能となる。一方、SA63においてCMP_MYが18000に達したタイミングであると判定されなかったときや、SA64において有利状態中であると判定されずCMP_MYがその後も増加する可能性が低いときには第1報知処理を行うことなくコンプリート関連報知処理を終了する。なお、SA63においてYESと判定されたときには一律にSA65に移行させて第1報知処理を行うようにしてもよい。
第1報知としては、例えば、「あと約500枚で事前報知が開始されます」といったメッセージ画像をメイン演出表示部21に所定期間(例えば、1分、新たな遊技が開始されるまでの期間、新たな遊技が開始されて終了するまでの期間、事前報知が開始されるまでの期間など)に亘って表示するものであってもよい。第1報知としてのメッセージ画像には、上限数である19000までの残り枚数に関する情報を含まない例について説明したが、これに限らず、19000までの残り枚数に関する情報を含むもの(例えば、コンプリートまで約1000枚です)であってもよい。
また、第1報知としては、メッセージ画像を所定時間に亘って表示させた後において、さらに第1報知済である旨を示す画像(例えば、銅色のトロフィーを模した画像など)を少なくとも事前報知が開始されるまで表示するようにしてもよい。また、第1報知は、コンプリートまでの残り枚数が予め定められた枚数だけ減る毎(例えば、100枚減る毎)に、残り枚数を段階的に切り替えたメッセージ画像(例えば、残り900以下となったときに、コンプリートまで約900枚です)を表示するものであってもよい(そのタイミングで所定期間に亘り表示するものや、そのタイミング以降継続的に表示するものを含む)。また、第1報知は、事前報知と同じ態様で残り枚数(例えば、残り1000枚~501枚までの間)を更新表示し、その後の事前報知に繋げるものであってもよい。
また、第1報知としては、例えば、遊技機に搭載されている特定のLEDを点灯させるものなどであってもよい。特定のLEDは、第1報知専用のLEDであってもよく、他の情報を報知するLEDを兼用するものであってもよく、さらに、下ドア機構DDなどの前面扉を閉じた状態において視認可能となるLEDであってもよく、筐体2内に搭載されており下ドア機構DDなどの前面扉を開いた状態において視認可能となるLEDであってもよい。さらに、第1報知としては、前述したものに替えてあるいは加えて、スピーカからの音やランプで発光(例えば、上ドア機構UDの上部に配置される枠ランプを所定期間(10分など)に亘って点滅)されるものであってもよい。
このように、事前報知が開始されるまでのタイミングにおいて第1報知が行われるため、事前報知の開始タイミングやコンプリート機能の作動タイミングが近づいてきていることを遊技者や店員に把握させることができるため、遊技者に対してはコンプリート機能が作動して遊技が継続できなくなることに対する苛立ちをより時間をかけて分散させることができ、また、店員に対してはサポートが必要となる可能性を有している遊技機を特定でき当該遊技機の遊技状況などへの注目度・注意力を高めることができる。
なお、遊技店としては、開店前に電源投入し閉店後に電源遮断するのが一般的であるところ、開店・閉店に伴って電源投入・電源遮断という作業を行わない遊技店も存在し得る。このような遊技店のある営業日において事前報知や第1報知(少なくとも事前報知が開始されるまで継続する第1報知)が行われたパチスロ機については、CMP_MYカウンタが初期化されないために、翌営業日の開店当初から事前報知や第1報知が行われた状態が維持される。ここで、事前報知については、上限数まで残り500枚以下というコンプリート機能の作動が間近に迫っている状況であるため確実に報知して遊技者に不利益を生じさせないようにすべきである。その一方で、第1報知については、上限数まで残り1000枚以下(少なくとも500枚を超える枚数が残っている)であり、実際にコンプリート機能が作動する可能性が事前報知されているときよりも低い状況であるといえる。このような状況において開店当初から第1報知が行われてしまうと、当該パチスロ機で遊技することを検討している遊技者に対して必要以上に警戒感を抱かせてしまい、その結果当該パチスロ機の稼働率を低下させてしまう虞がある。そこで、CMP_MYカウンタが初期化されないときであっても、日を跨ぐことなどにより成立し得る特定条件が成立することにより、第1報知については終了させ、事前報知については継続して行うようにしてもよい。以下に具体例を説明する。
副制御回路200には、サブCPU201やサブRAM203などの他に、サブRTC(Real Time Clock)が搭載されている。サブRTCは、パチスロ機1への電源が投入されているか否かにかかわらず、搭載されているバッテリーにより常に日時を計時する計時回路であり、サブCPU201のリクエストに応じて現在日時を示す情報、すなわち年、月、日、時、分、秒そして曜日を示す情報を出力する。
副制御回路200は、パチスロ機1への電源が投入されている状態において、サブRTCからの日時情報に基づき所定時刻(例えば、深夜2時など)を経過したときに特定処理(例えば、割り込み処理など)を実行する。特定処理では、少なくとも事前報知が開始されるまで継続する第1報知が実行されているか否かが判定され、当該第1報知が実行されていないと判定されたときにはそのまま特定処理を終了する一方、当該第1報知が実行されていると判定されたときには、CMP_MYの値や、制御されている遊技状態が有利状態であるか所定状態であるかにかかわらず、当該第1報知を終了するための処理を行って特定処理を終了する。つまり、所定時刻(例えば、深夜2時など)を経過したときに第1報知が実行されているときには、当該第1報知を終了するための処理が行われる。
これにより、開店・閉店に伴って電源投入・電源遮断という作業を行わない遊技店において、前日の営業中に行われた第1報知が、翌営業日の開店当初から継続して行われてしまうことを防止できる。その結果、当該パチスロ機で遊技することを検討している遊技者に対して必要以上に警戒感を抱かせてしまうことを回避でき、当該パチスロ機の稼働率を低下させてしまうことを防止できる。これに対して、特定処理では、事前報知が行われている場合であっても、所定時刻が経過することによって当該事前報知を終了させるような処理などを行わないため、当該事前報知が継続して行われる。これにより、上限数まで残り500枚以下というコンプリート機能の作動まで迫っている状況であることを確実に報知して遊技者に不利益を生じさせてしまうことを防止できる。
図232に戻り、コンプリート関連報知処理では、SA45においてCMP_MYが18500以上であると判定されたときなどであって、SA48において既に事前報知が行われているときに、SA49~SA51に示す処理を行うことにより第2報知を実行可能としている。
SA49においては、CMP_MYが第2特定数である18750に達したタイミング(第2タイミング)であるか否かが判定される。SA49においてCMP_MYが18750に達したタイミングであると判定されたときには、SA50において有利状態中であるか否かが判定される。SA50において有利状態中であると判定されたときには、SA51において第2報知を行うための第2報知処理を行ってコンプリート関連報知処理を終了する。これにより、CMP_MYが18750に達しておりCMP_MYがその後も増加する可能性が高いときに第2報知が実行可能となる。一方、SA49においてCMP_MYが18750に達したタイミングであると判定されなかったときや、SA50において有利状態中であると判定されずCMP_MYがその後増加する可能性が低いときには第2報知処理を行うことなくコンプリート関連報知処理を終了する。なお、SA49においてYESと判定されたときには一律にSA51に移行させて第2報知処理を行うようにしてもよい。
なお、SA50およびSA64における判定対象となる有利状態には、ATやボーナスなどの遊技者がメダルを増加させることができる状態をすべて含むが、リプレイの当選確率が高まるリプレイタイムなどをも含むものであってもよい。逆に、例えば、押し順ナビを行い得るが押し順ナビの発生頻度が低いなどによりメダルが増加しないあるいは減少するATや、小役の当選確率は通常時よりも向上するが小役当選が重複することにより合算した場合の当選確率が低いためにメダルが増加しないあるいは減少するボーナスなどについては、SA50およびSA64における判定対象となる有利状態に含まず、通常状態などの遊技者がメダルを増加させることができない所定状態に含まれるものとする。
また、SA50およびSA64における判定対象となる有利状態には、例えばボーナスを含まずにATだけとしてもよく、逆にATを含まずにボーナスだけとしてもよい。また、ATには、1遊技当りの純増数が高い高純増ATや、1遊技当りの純増数が低い低純増ATなどが存在するところ、SA50およびSA64における判定対象となる有利状態には、高純増ATおよび低純増ATのいずれをも含むものであってもよく、高純増ATのみ含むものとし、低純増ATを含まないものであってもよい。また、ボーナスには、終了となる払出枚数が比較的多いボーナスや、終了となる払出枚数が比較的少ないボーナスなどが存在するところ、SA50およびSA64における判定対象となる有利状態には、払出枚数が比較的多いボーナスおよび払出枚数が比較的少ないボーナスのいずれをも含むものであってもよく、払出枚数が比較的多いボーナスのみ含むものとし、払出枚数が比較的少ないボーナスを含まないものであってもよい。
第2報知としては、例えば、「コンプリート機能作動が迫ってきました」といったメッセージ画像をメイン演出表示部21に所定期間(例えば、1分、新たな遊技が開始されるまでの期間、新たな遊技が開始されて終了するまでの期間など)に亘って表示するものであってもよい。第2報知としてのメッセージ画像には、上限数である19000までの残り枚数に関する情報を含まない例について説明したが、これに限らず、19000までの残り枚数に関する情報を含むもの(例えば、事前報知の画像の周辺を強調させて事前報知の残り枚数を目立たせる画像を表示するものなど)であってもよい。また、第2報知としては、さらに、メッセージ画像を所定時間に亘って表示させた後において、第2報知済である旨を示す画像(例えば、トロフィーを模した画像の色を金色に更新など)をコンプリート機能が作動するまで表示するようにしてもよい。
また、第2報知としては、例えば、第1報知に用いられる特定のLEDを点滅させるものや、第1報知に用いられるLEDとは別のLEDを点灯させるものなどであってもよい。また、第2報知に用いられるLEDは、専用のLED(第1報知に用いられるLEDを兼用する場合を含む)であってもよく、他の情報を報知するLEDを兼用するものであってもよく、さらに、下ドア機構DDなどの前面扉を閉じた状態において視認可能となるLEDであってもよく、筐体2内に搭載されており下ドア機構DDなどの前面扉を開いた状態において視認可能となるLEDであってもよい。さらに、第2報知としては、前述したものに替えてあるいは加えて、スピーカからの音やランプの発光(例えば、上ドア機構UDの上部に配置される枠ランプを常時点灯)によって報知するものであってもよい。
このように、事前報知が行われてから時間が経過することにより事前報知への注目度が低下してきたタイミングで第2報知が行われるため、コンプリート機能の作動タイミングが迫ってきていることを遊技者や店員に再度把握させることができる。また、各店員の状況を加味して、店員間の連携・調整を行うことができるため、コンプリート機能が作動した際に迅速にサポート対応でき、その結果、遊技店に対して遊技者が抱く印象を悪化させてしまうことを回避でき、遊技店の評価・印象を向上させることができる。
なお、日を跨ぐことなどにより成立し得る特定条件(例えば、深夜2時を経過など)が成立することにより、第1報知については終了させてその後(例えば、翌営業日の開店開始時など)に継続して行われないようにする例を示したが、第2報知については、事前報知が行われているために特定条件が成立しても終了させずにその後も継続して行うようにしてもよく、あるいは、第1報知と同様に特定条件が成立することにより終了させてその後(例えば、翌営業日の開店開始時など)に継続して行われないようにしてもよい。
(コンプリート機能関連報知を周辺機器で報知する場合について)
図232では、パチスロ機1に搭載されている機器において、第1報知、第2報知、事前報知状態中(この場合は19000までの残り枚数を含む)、コンプリート機能作動待機状態中、および、コンプリート機能作動状態中に関するコンプリート機能関連報知を行う例について説明したが、これに加えてあるいは替えて、パチスロ機1とは異なるデータ表示器等などの周辺機器においてコンプリート機能関連報知を行うようにしてもよい。以下では、例えば、パチスロ機1の上部に配置されたデータ表示器においてコンプリート機能関連報知を行う例について説明する。
遊技システムは、図233に示すように、パチスロ機1と、パチスロ機1の上部に配置されたデータ表示器2001と、ホールコンピュータとを含むものである。パチスロ機1は、その上部に、演出パターン等のデータを送信するためのランプ3305aおよびランプ3305b(以下ではまとめてランプ3305ともいう)を備え、データ表示器2001は、パチスロ機1のランプ3305からの光を受信することによって、パチスロ機1から、遊技状態や演出パターン等のデータを受信する。このように、パチスロ機1のランプ3305からの光が、データ表示器2001で受信されることによって遊技状態や演出パターン等のデータが、パチスロ機1からデータ表示器2001に送信されることになるので、多くの情報を効率的かつ高精度に伝達することができる。なお、このような通信は、データ表示器2001にとっては外部装置であるパチスロ機1から、データ表示器2001への、一方向の非接触通信ということができる。
図233に示すデータ表示器2001は、例えば、サイネージと呼ばれるデータ表示器である。このデータ表示器2001は、液晶ディスプレイ2002、LED2003、スピーカ2004、コールボタン2005、及びイメージセンサユニット2311を備える。なお、コールボタン2005は、遊技店の店員を呼び出すためのボタンであり、コールボタン2005の押下をタッチセンサが検知すると、液晶ディスプレイ2002、LED2003、スピーカ2004等に対して、当該検知に応じた出力が行われるよう制御される。
データ表示器2001は、パチスロ機1のランプ3305からの光をイメージセンサユニット2311で検知し、検知結果に基づいて、パチスロ機1の遊技状態や演出パターン等を把握し、把握された遊技状態や演出パターンに応じて、液晶ディスプレイ2002に、対応する画像を表示するよう制御する。また、必要に応じて、スピーカーから演出パターンに対応する音声を出力したり、LED2003を点灯させたりするよう制御する。
イメージセンサユニット2311は、例えば、所定の時間間隔でパチスロ機1のランプ3305を含む映像を撮像するCMOSイメージセンサを備える。このCMOSイメージセンサは、例えば、220fps、又は440fpsでランプ3305の撮像を行うように構成される。
また、このCMOSイメージセンサは、所定の画角(例えば、30°以下の画角)と光源距離(即ち、CMOSイメージセンサとランプ3305との距離であって、例えば、30mm~300mm)により、パチスロ機1のランプ3305とその周辺の画像を撮影するようになっている。そのため、CMOSイメージセンサにより取得された撮影画像には、パチスロ機1のランプ3305だけでなく、パチスロ機1の演出用ランプ(例えば、パチスロ機1のトップランプ、枠ランプ)や、隣のパチスロ機1からの光、遊技店の照明器具からの光、それらの光の反射光などが含まれることになる。
なお、パチスロ機1のランプ3305は、パチスロ機1の遊技状態や演出パターン等のデータを送信するための専用の光出力装置として機能することも、パチスロ機1の演出表現を実施するとともに、遊技状態や演出パターン等のデータを送信する、兼用の光出力装置として機能することもできる。
ランプ3305a及びランプ3305bは、それぞれ、フルカラーLEDを有して構成されており、白色、赤色、黄色、黄緑色、緑色、青緑色、青色、紫色、赤紫色、及び、桃色を含む複数種類の色を発することが可能である。
パチスロ機1は、ランプ3305a及びランプ3305bをそれぞれ、パチスロ機1の状態に応じた色で点灯させることが可能なように構成されている。すなわち、ランプ3305aの発光色とランプ3305bの発光色との組合せがパチスロ機1の状態と対応することとなる(図234参照)。本明細書では、「ランプ3305aの発光色とランプ3305bの発光色との組合せ」をランプ3305の点灯パターンとも表記する。
データ表示器2001は、CMOSイメージセンサでランプ3305a及びランプ3305bを撮像することにより、ランプ3305aの発光色及びランプ3305bの発光色を認識することができる。これにより、データ表示器2001は、パチスロ機1におけるランプ3305の点灯パターン(パチスロ機1の状態)に応じた態様で、液晶ディスプレイ2002、LED2003、スピーカ2004等を制御したり、ホールコンピュータと通信を行ったりする。
また、データ表示器2001は、遊技媒体貸出装置402とハーネスにより接点出入力方式で接続されており、双方向通信が可能となっている。また、データ表示器2001とホールコンピュータとは、同軸ケーブルにより有線LAN方式で接続されるとともに、ハーネスにより接点出力方式で接続されており、双方向通信が可能となっている。
また、データ表示器2001は、RAMを備えており、パチスロ機1の遊技状態や演出パターン等を判定するためのデータテーブル(遊技状態判定テーブル)や、遊技状態や演出パターン等に応じた演出を実行するためのデータテーブル(演出パターンテーブル)を格納している。
データ表示器2001は、遊技状態判定テーブルや、演出パターンテーブル(演出に用いる映像データ、及び音声データ等を含む)を、通信インターフェースを介して、ホールコンピュータからダウンロードすることができる。
なお、パチスロ機1の遊技状態や演出パターン等を判定するためのデータテーブルや、遊技状態や演出パターン等に応じた演出を実行するためのデータテーブルは、通信インターフェースのUSB接続端子を経由して、外部記憶装置等からRAMに転送されてもよく、その他、様々な方法・ルートにより、上記データテーブルを転送することができる。
図234は、ランプの点灯パターンについて説明するための図である。ランプ3305の点灯パターンとしては、多数の点灯パターンが設けられているが、図234では、一部の点灯パターンについて示している。図中、「LED左」は、ランプ3305aを示し、「LED右」は、ランプ3305bを示している。
「パターン1」においては、ランプ3305aが赤色に発光し、ランプ3305bが青緑色に発光する。「パターン1」は、電源がOFFとなっている状態で前扉が開けられたことが検知された場合に出現する点灯パターンである。パチスロ機1の前扉は、上ドア62a又は下ドア62b(図2参照)である。なお、電源がOFFのときにはランプ3305a及びランプ3305bを点灯させることができないところ、電源が投入されたときに常時監視の(ドアの開閉状態を常時監視している)ドア監視ユニットにより上記検知が行われた旨の情報を受けた場合に、電源投入後の所定のタイミングにて、ランプ3305a及びランプ3305bが当該パターンにより点灯することとなる。
「パターン2」においては、ランプ3305aが赤色に発光し、ランプ3305bが緑色に発光する。「パターン2」は、前扉が閉じられた状態で設定変更又は設定確認が行われた可能性が検知された場合に出現する点灯パターンである。
「パターン3」においては、ランプ3305aが赤色に発光し、ランプ3305bが赤紫色に発光する。「パターン3」は、ホッパーエンプティが発生したことが検知された場合に出現する点灯パターンである。
「パターン4」においては、ランプ3305aが赤色に発光し、ランプ3305bが黄緑色に発光する。「パターン4」は、メダルオーバーフローが発生したことが検知された場合に出現する点灯パターンである。
「パターン1」~「パターン4」は、それぞれ、「エラー用パターン」の一例である。エラー用パターンは、パチスロ機1において異常(エラー)が検知された場合に出現する点灯パターンである。
「パターン10」においては、ランプ3305aが黄色に発光し、ランプ3305bが赤色に発光する。「パターン10」は、キャラクタAによるカスタム遊技が開始された場合に出現する点灯パターンである。「パターン11」においては、ランプ3305aが黄色に発光し、ランプ3305bが黄緑色に発光する。「パターン11」は、キャラクタBによるカスタム遊技が開始された場合に出現する点灯パターンである。「パターン12」においては、ランプ3305aが黄色に発光し、ランプ3305bが緑色に発光する。「パターン12」は、キャラクタCによるカスタム遊技が開始された場合に出現する点灯パターンである。
「パターン10」~「パターン12」は、それぞれ、「カスタム開始用パターン」の一例である。カスタム開始用パターンは、カスタム遊技が開始された(カスタム開始操作が行われた)場合に出現する点灯パターンである。
「パターン20」においては、ランプ3305aが黄色に発光し、ランプ3305bが桃色に発光する。「パターン20」は、カスタム遊技が終了された(カスタム終了操作が行われた)場合に出現する点灯パターン(カスタム終了用パターン)である。
「パターン30」においては、ランプ3305aが黄緑色に発光し、ランプ3305bが桃色に発光する。「パターン30」は、AT中且つカスタム遊技が行われていない状態において出現する点灯パターンである。「パターン31」においては、ランプ3305aが黄緑色に発光し、ランプ3305bが緑色に発光する。「パターン31」は、AT中且つキャラクタAによるカスタム遊技が行われている状態において出現する点灯パターンである。「パターン32」においては、ランプ3305aが黄緑色に発光し、ランプ3305bが青緑色に発光する。「パターン32」は、AT中且つキャラクタBによるカスタム遊技が行われている状態において出現する点灯パターンである。「パターン33」においては、ランプ3305aが黄緑色に発光し、ランプ3305bが青色に発光する。「パターン33」は、AT中且つキャラクタCによるカスタム遊技が行われている状態において出現する点灯パターンである。
「パターン30」~「パターン33」は、それぞれ、「AT中用パターン」の一例である。AT中用パターンは、AT中に出現する点灯パターンである。AT中用パターンは、遊技中演出用パターン(遊技中に行われる演出に応じた点灯パターン)の一例である。なお、AT中には、液晶表示装置やスピーカ等により所定の演出が行われるため、AT中用パターンは、該所定の演出が行われるときに出現する点灯パターンであると言うこともできる。
「パターン40」においては、ランプ3305aが緑色に発光し、ランプ3305bが桃色に発光する。「パターン40」は、カスタム遊技が行われていない状態でATが開始されるときに出現する点灯パターンである。「パターン41」においては、ランプ3305aが緑色に発光し、ランプ3305bが赤色に発光する。「パターン41」は、キャラクタAによるカスタム遊技が行われている状態でATが開始されるときに出現する点灯パターンである。「パターン42」においては、ランプ3305aが緑色に発光し、ランプ3305bが黄色に発光する。「パターン42」は、キャラクタBによるカスタム遊技が行われている状態でATが開始されるときに出現する点灯パターンである。「パターン43」においては、ランプ3305aが緑色に発光し、ランプ3305bが黄緑色に発光する。「パターン43」は、キャラクタCによるカスタム遊技が行われている状態でATが開始されるときに出現する点灯パターンである。
「パターン40」~「パターン43」は、それぞれ、「AT開始用パターン」の一例である。AT開始用パターンは、ATが開始される(ATに突入する)ときに出現する点灯パターンである。AT開始用パターンは、遊技中演出用パターンの一例である。なお、ATが開始されるときには、液晶表示装置やスピーカ等により所定の演出が行われるため、AT開始用パターンは、該所定の演出が行われるときに出現する点灯パターンであると言うこともできる。
「パターン50」においては、ランプ3305aが赤紫色に発光し、ランプ3305bが赤色に発光する。「パターン50」は、演出Aが行われるときに出現する点灯パターンである。「パターン51」においては、ランプ3305aが赤紫色に発光し、ランプ3305bが黄色に発光する。「パターン51」は、演出Bが行われるときに出現する点灯パターンである。「パターン52」においては、ランプ3305aが赤紫色に発光し、ランプ3305bが黄緑色に発光する。「パターン52」は、演出Cが行われるときに出現する点灯パターンである。
「パターン50」~「パターン52」は、それぞれ、「遊技中演出用パターン」の一例である。演出A~Cは、スタートレバーが操作されたときに内部当籤役の種別に基づいて行われる演出である。演出A~Cとしては、例えば、ATへの移行が確定する役やレア役、ボーナス役等が内部当籤役として決定されたときに行われる演出を採用することができる。
「パターン60」においては、ランプ3305aが青緑色に発光し、ランプ3305bが赤色に発光する。「パターン60」は、SA65における第1報知処理にて第1報知が行われるときに出現する点灯パターンである。「パターン61」においては、ランプ3305aが青緑色に発光し、ランプ3305bが黄色に発光する。「パターン61」は、SA51における第2報知処理にて第2報知が行われるときに出現する点灯パターンである。「パターン62」においては、ランプ3305aが青緑色に発光し、ランプ3305bが黄緑色に発光する。「パターン62」は、事前報知状態中であってSA48における事前報知処理にて事前報知が行われるときに出現する点灯パターンである。
「パターン63」においては、ランプ3305aが青緑色に発光し、ランプ3305bが緑色に発光する。「パターン63」は、コンプリート機能作動待機状態中であってSA44におけるコンプリート機能作動待機状態報知処理にてコンプリート機能作動待機状態報知が行われるときに出現する点灯パターンである。「パターン64」においては、ランプ3305aが青緑色に発光し、ランプ3305bが青色に発光する。「パターン64」は、コンプリート機能作動状態中であってSA42におけるコンプリート機能作動状態報知処理にてコンプリート機能作動状態報知が行われるときに出現する点灯パターンである。なお、事前報知状態中であるときに出現する点灯パターンについては、残り500未満となったときの点灯パターン、残り400未満となったときの点灯パターン、・・・残り100未満となったときの点灯パターンといったように、残り枚数100枚単位毎に5種類の点灯パターンを設けて、19000までの残り枚数に応じて異なる点灯パターンで発光させるようにしてもよい。
「パターン60」~「パターン64」は、それぞれ、「コンプリート機能関連用パターン」の一例である。コンプリート機能関連用パターンは、前述のとおり図232のSA42、SA44、SA48、SA51、および、SA65における処理が実行された場合に出現する点灯パターンである。
以上で説明したように、遊技中演出用パターンとしては、所定の遊技状態(例えば、AT、ART、BB等)中に出現する点灯パターン、所定の遊技状態(例えば、AT、ART、BB等)が開始するときに出現する点灯パターン、スタートレバーが操作されたときに出現する点灯パターンの他、所定の遊技状態(例えば、AT、ART、BB等)が終了するときに出現する点灯パターンや、有効ラインに沿って図柄の組合せが停止表示されたときに出現する点灯パターン等が設けられている。
また、遊技中演出用パターンには、ランプ3305a及びランプ3305bが所定の色で点灯した状態が1回の単位遊技のなかで発生する(当該状態が次回の単位遊技に持ち越されない)点灯パターン、及び、ランプ3305a及びランプ3305bが所定の色で点灯した状態が複数の単位遊技に亘って継続する点灯パターンが含まれる。例えば、「パターン50」~「パターン52」は、ランプ3305a及びランプ3305bが所定の色で点灯した状態が1回の単位遊技のなかで発生する点灯パターンであり、「パターン50」においては、スタートレバーが操作されたことを契機としてランプ3305aが赤紫色に発光しランプ3305bが赤色に発光した後、当該単位遊技が終了するまでに、ランプ3305aの赤紫色での発光及びランプ3305bの赤色での発光は終了する。また、「パターン30」~「パターン33」は、ランプ3305a及びランプ3305bが所定の色で点灯した状態が複数回の単位遊技に亘って継続する点灯パターンであり、「パターン30」においては、ランプ3305aの黄緑色での発光及びランプ3305bの桃色での発光が、ATが終了するまで継続する。
なお、図示しないが、デモ画面の表示中や、非カスタム時の通常中(キャラクタのカスタマイズが行われておらず、且つ、特定の演出が発生しない場合)には、ランプ3305a及びランプ3305bがともに白色に発光する。特定の演出は、図234に示すようなパターンでランプ3305a及びランプ3305bを点灯させる契機(点灯パターンの変更要因)となる演出である。すなわち、カスタム遊技が行われていない状態においては、基本的に、ランプ3305a及びランプ3305bがともに白色に点灯することとなる。
図235は、機種識別用パターンについて説明するための図である。ランプ3305の点灯パターンとしては、図234を用いて説明した点灯パターン以外に、図235に示す機種識別用パターンが設けられている。機種識別用パターンは、パチスロ機1の属する機種に応じた点灯パターンであり、データ表示器2001又はホールコンピュータに当該機種を認識させるために用いられる。
パチスロ機1において電源が投入され、所定の初期化処理が実行された後、図235に示すパターンでランプ3305a及びランプ3305bが点灯することとなる。通常、ホール(遊技店)においては、島単位で遊技機及び周辺機器を一斉に立ち上げる方法を採るのが一般的である。これにより、周辺機器(データ表示器2001)側の初期化処理は、遊技機(パチスロ機1)側の初期化処理よりも先に完了し、ランプ3305a及びランプ3305bが点灯する時点で、データ表示器2001のカメラ(CMOSイメージセンサ)は、立ち上がった状態となっている。従って、データ表示器2001は、図235に示す機種識別用パターンを取りこぼすことなく認識することができる。
具体的に、機種識別用パターンにおいては、まず、第1ステップとして、ランプ3305aが白色に発光するとともにランプ3305bが白色に発光し、その状態が10秒間継続する。続いて、第2ステップとして、ランプ3305aが青緑色に発光するとともにランプ3305bが青緑色に発光した状態が1秒間継続し、同様に、第3ステップとして、ランプ3305aが桃色に発光するとともにランプ3305bが桃色に発光した状態が1秒間継続し、第4ステップとして、ランプ3305aが緑色に発光するとともにランプ3305bが緑色に発光した状態が1秒間継続し、第5ステップとして、ランプ3305aが赤紫色に発光するとともにランプ3305bが赤紫色に発光した状態が1秒間継続し、第6ステップとして、ランプ3305aが黄緑色に発光するとともにランプ3305bが黄緑色に発光した状態が1秒間継続し、第7ステップとして、ランプ3305aが紫色に発光するとともにランプ3305bが紫色に発光した状態が1秒間継続し、第8ステップとして、ランプ3305aが黄色に発光するとともにランプ3305bが黄色に発光した状態が1秒間継続し、第9ステップとして、ランプ3305aが青色に発光するとともにランプ3305bが青色に発光した状態が1秒間継続し、第10ステップとして、ランプ3305aが赤色に発光するとともにランプ3305bが赤色に発光した状態が1秒間継続する。
続いて、第11ステップとして、ランプ3305aが青色に発光するとともにランプ3305bが青色に発光した状態が1秒間継続し、第12ステップとして、ランプ3305aが赤色に発光するとともにランプ3305bが青色に発光した状態が1秒間継続し、第13ステップとして、ランプ3305aが青色に発光するとともにランプ3305bが赤色に発光した状態が1秒間継続する。
第11ステップにおける点灯パターンは、パチスロ機1を製造したメーカー(メーカー情報)に対応しており、例えば、第11ステップとしてランプ3305aが青色に発光するとともにランプ3305bが青色に発光することは、パチスロ機1が遊技機メーカーX社の製品であることを示している。また、第12ステップ及び第13ステップにおける点灯パターンは、パチスロ機1の属する機種(機種情報)に対応しており、例えば、第12ステップとしてランプ3305aが赤色に発光するとともにランプ3305bが青色に発光し、第13ステップとしてランプ3305aが青色に発光するとともにランプ3305bが赤色に発光することは、パチスロ機1が機種Aに属することを示している。
なお、ランプ3305a及びランプ3305bは、第11ステップ~第13ステップにおいてメーカー情報及び機種情報に応じたパターンで点灯する前に、第1ステップ~第10ステップにおいて所定のパターン(学習用パターン)で点灯するように構成されている。
図236は、データ表示器において行われる点灯パターン検出処理を示すフローチャートである。図236に示す点灯パターン検出処理は、データ表示器2001の制御部において所定のタイミングで繰り返し行われる処理である。イメージセンサユニット231は、外乱光の影響を除去しつつ、光源(ランプ3305a及びランプ3305bの位置)を探査することが可能であり、これにより、データ表示器2001の制御部は、ランプ3305aの発光色及びランプ3305bの発光色を特定する(ランプ3305の点灯パターンを検出する)ことができる。
点灯パターン検出処理において、まず、データ表示器2001の制御部は、ランプ3305aの発光色とランプ3305bの発光色との組合せが機種識別用パターンに相当する点灯パターンであるか否かを判断する(ステップS1101)。具体的に、データ表示器2001の制御部は、ランプ3305aの発光色とランプ3305bの発光色との組合せとして、図235に示す第11ステップ~第13ステップにおける点灯パターンが検出されたか否かを判断する。
機種識別用パターンのうち第11ステップ~第13ステップにおける点灯パターンが検出されたと判断した場合、データ表示器2001の制御部は、ランプ3305aの発光色とランプ3305bの発光色との組合せとして、学習用パターンに相当する点灯パターンが検出されたか否かを判断する(ステップS1102)。上述したように、学習用パターンは、ランプ3305a及びランプ3305bがメーカー情報及び機種情報に応じたパターンで点灯する前に出現する点灯パターン(図235に示す第1ステップ~第10ステップにおける点灯パターン)である。ステップS1102の処理において、データ表示器2001の制御部は、第11ステップにおける点灯パターンが検出される前の所定時間(19秒間)に亘って第1ステップ~第10ステップにおける点灯パターンが検出されたか否かを判断する。なお、機種識別用パターン(第1ステップ~第13ステップにおける各点灯パターン)におけるランプ3305aの発光色とランプ3305bの発光色との組合せは、図234に示す点灯パターンのうちの何れかの点灯パターンにおけるランプ3305aの発光色とランプ3305bの発光色との組合せと同じであってもよい。これらの組合せが同じであったとしても、点灯時間を異ならせることにより、データ表示器2001の制御部は、発光色の組合せと点灯時間とを検出することによって、点灯パターンの種別を判別し、機種識別用パターンを認識することができる。
学習用パターンに相当する点灯パターンが検出されていないと判断した場合、データ表示器2001の制御部は、本サブルーチンを終了する。
一方、学習用パターンに相当する点灯パターンが検出されたと判断した場合、データ表示器2001の制御部は、第11ステップ~第13ステップにおける点灯パターンに対応する機種用のデータが記憶されているか否かを判断する(ステップS1103)。
ステップS1103の処理を行うのに先立ち、データ表示器2001の制御部は、第11ステップ~第13ステップにおける点灯パターンを検出している。データ表示器2001の制御部は、ROM等の記憶装置に記憶されている機種識別テーブルを参照することにより、第11ステップ~第13ステップにおける点灯パターンに対応する機種を特定する。
機種識別テーブルにおいては、3つの点灯パターン(図中、「11」、「12」、及び、「13」)に対して、1つの機種及び1つのメーカーが対応付けて規定されている。「11」、「12」、及び、「13」は、それぞれ、機種識別用パターンにおける第11ステップ、第12ステップ、及び、第13ステップを示している。データ表示器2001の制御部は、検出された3つの点灯パターン(第11ステップ~第13ステップ)と、機種識別テーブルとに基づいて、当該3つの点灯パターンに対応する機種を特定する。例えば、データ表示器2001の制御部は、直近で検出された3つの点灯パターンが、ランプ3305aが青色に発光するとともにランプ3305bが青色に発光するパターン、ランプ3305aが赤色に発光するとともにランプ3305bが青色に発光するパターン、及び、ランプ3305aが青色に発光するとともにランプ3305bが赤色に発光するパターンである場合、機種Aを特定する。
ステップS1103の処理において、データ表示器2001の制御部は、特定された機種(第11ステップ~第13ステップにおける点灯パターンに対応する機種)用のデータがRAM等の記憶装置に記憶されているか否かを判断する。「機種用のデータ」とは、特定された機種に応じた演出を行うための演出データである。後述するように、当該演出データは、ホールコンピュータからダウンロードされるように構成されているため、ステップS1103の処理は、特定された機種に応じた演出データがダウンロード済みであるか否かを判断する処理と言い換えることもできる。
特定された機種に応じた演出データがダウンロード済みであると判断した場合、データ表示器2001の制御部は、本サブルーチンを終了する。
一方、特定された機種に応じた演出データがダウンロード済みではないと判断した場合、データ表示器2001の制御部は、当該機種に応じた演出データの送信をホールコンピュータに対して要求する(ステップS1104)。そして、データ表示器2001の制御部は、当該機種に応じた演出データをホールコンピュータから受信する(ステップS1105)。
ステップS1104の処理において、データ表示器2001の制御部は、特定された機種を示す情報(機種情報)を含む演出データ要求信号をホールコンピュータに送信する。ホールコンピュータにおいては、機種A~機種Fを含む複数の機種に応じた演出データが、ハードディスクドライブ等の記憶装置に記憶されている。演出データ要求信号を受信すると、ホールコンピュータは、演出データ要求信号に含まれる機種情報によって示される一の機種に応じた演出データをデータ表示器2001に送信する。これにより、データ表示器2001は、パチスロ機1の属する機種に応じた演出データをホールコンピュータからダウンロードすることができる。ステップS1105の処理において、データ表示器2001の制御部は、ダウンロードした演出データをRAM等の記憶装置に記憶させる。
ステップS1105の処理を実行した後、データ表示器2001の制御部は、本サブルーチンを終了する 。
なお、ここでは、データ表示器2001により機種の特定が行われることとして説明したが、機種の特定は、ホールコンピュータにより行われることとしてもよい。この場合には、例えば、ホールコンピュータに機種識別テーブルを記憶させておき、データ表示器2001で検出された機種識別用パターンを示す情報をホールコンピュータに送信するように構成するとよい。
また、機種に応じた演出データは、ホールコンピュータに記憶されていることとして説明したが、当該演出データは、ホールコンピュータに記憶しないこととしてもよい。この場合、演出データ要求信号を受信する毎にホールコンピュータが外部から演出データをダウンロードし、ダウンロードした演出データをデータ表示器2001に送信するように構成してもよい。また、データ表示器2001においては、ホールコンピュータから演出データをダウンロードする毎に、記憶装置に記憶される演出データとして、古い演出データを削除して新しい演出データに入れ替えることとしてもよいし、所定数の機種に対応する演出データ(例えば、直近にダウンロードした3機種分の演出データ)を記憶することとしてもよい。
ステップS1101において第11ステップ~第13ステップにおける点灯パターンが検出されていないと判断した場合、データ表示器2001の制御部は、ランプ3305aの発光色とランプ3305bの発光色との組合せとして、エラー用パターンに相当する点灯パターンが検出されたか否かを判断する(ステップS1106)。上述したように、エラー用パターンは、パチスロ機1において異常(エラー)が検知された場合に出現する点灯パターンである(図234参照)。なお、点灯パターンとパターン種別(エラー用パターン、カスタム開始用パターン、カスタム終了用パターン、遊技中演出用パターン、コンプリート機能関連用パターン等)とが対応付けられたデータテーブル(図234に対応するテーブル)がROM等の記憶装置に格納されており、データ表示器2001の制御部は、当該データテーブルを参照することにより、パターン種別を認識することができる。
エラー用パターンに相当する点灯パターンが検出されたと判断した場合、データ表示器2001の制御部は、エラーが発生したことを報知する(ステップS1107)。具体的に、データ表示器2001の制御部は、映像表示部や音声出力部を制御することにより、エラーが発生したことを報知する画像を液晶ディスプレイ2002に表示させたり、エラーが発生したことを報知する音をスピーカ2004から出力させたりする。その際、データ表示器2001の制御部は、検出されたエラー用パターンに対応するエラーの種別に応じて、報知態様を異ならせる。
そして、データ表示器2001の制御部は、エラーが発生したことを示すエラー信号をホールコンピュータに対して送信する(ステップS1108)。エラー信号には、エラーの種別を示す情報が含まれる。ステップS1108の処理を実行した後、データ表示器2001の制御部は、本サブルーチンを終了する。
ステップS1106においてエラー用パターンに相当する点灯パターンが検出されていないと判断した場合、データ表示器2001の制御部は、ランプ3305aの発光色とランプ3305bの発光色との組合せとして、カスタム開始用パターンに相当する点灯パターンが検出されたか否かを判断する(ステップS1109)。上述したように、カスタム開始用パターンは、カスタム遊技が開始された(カスタム開始操作が行われた)場合に出現する点灯パターンである(図234参照)。
カスタム開始用パターンに相当する点灯パターンが検出されたと判断した場合、データ表示器2001の制御部は、カスタム開始用演出を実行する(ステップS1110)。カスタム開始用演出は、カスタム遊技が開始することを示す演出であり、検出されたカスタム開始用パターンに対応するキャラクタの種別に応じた演出である。これにより、カスタム開始操作により選択されたキャラクタに対応する画像が液晶ディスプレイ2002に表示されたり、当該キャラクタに対応する音声がスピーカ2004から出力されたりする。ステップS1110の処理を実行した後、データ表示器2001の制御部は、本サブルーチンを終了する。
ステップS1109においてカスタム開始用パターンに相当する点灯パターンが検出されていないと判断した場合、データ表示器2001の制御部は、ランプ3305aの発光色とランプ3305bの発光色との組合せとして、カスタム終了用パターンに相当する点灯パターンが検出されたか否かを判断する(ステップS1111)。上述したように、カスタム終了用パターンは、カスタム遊技が終了された(カスタム終了操作が行われた)場合に出現する点灯パターンである(図234参照)。すなわち、カスタム終了操作が行われたことを契機として、ランプ3305a及びランプ3305bは、図234に示す点灯パターン20(カスタム終了用パターン)により発光する。
カスタム終了用パターンに相当する点灯パターンが検出されたと判断した場合、データ表示器2001の制御部は、カスタム終了用演出を実行する(ステップS1112)。カスタム終了用演出は、カスタム遊技が終了することを示す演出であり、カスタムにより選択されていたキャラクタに対応する画像が液晶ディスプレイ2002に表示されたり、当該キャラクタに対応する音声がスピーカ2004から出力されたりする。ステップS1112の処理を実行した後、データ表示器2001の制御部は、本サブルーチンを終了する。
ステップS1111においてカスタム終了用パターンに相当する点灯パターンが検出されていないと判断した場合、データ表示器2001の制御部は、ランプ3305aの発光色とランプ3305bの発光色との組合せとして、遊技中演出用パターンに相当する点灯パターンが検出されたか否かを判断する(ステップS1113)。上述したように、遊技中演出用パターンは、遊技中に行われる演出(パチスロ機において一般的に行われる演出)に応じた点灯パターンである(図234参照)。
遊技中演出用パターンに相当する点灯パターンが検出されたと判断した場合、データ表示器2001の制御部は、遊技中演出を実行する(ステップS1114)。遊技中演出は、検出された遊技中演出用パターンの種別に応じた演出(パチスロ機1において遊技中に行われる演出に対応する演出)であり、遊技の状況に応じた画像が液晶ディスプレイ2002に表示されたり、遊技の状況に応じた音声がスピーカ2004から出力されたりする。これにより、パチスロ機1で行われる演出とデータ表示器2001で行われる演出とを連動させることができる。また、カスタム遊技が行われている期間中(カスタム開始操作が行われてからカスタム終了操作が行われるまでの間)であれば、カスタマイズの内容及び遊技の状況に応じた演出が行われることもある。
ステップS1113において遊技中演出用パターンに相当する点灯パターンが検出されていないと判断した場合、データ表示器2001の制御部は、ランプ3305aの発光色とランプ3305bの発光色との組合せとして、コンプリート機能関連用パターンに相当する点灯パターンが検出されたか否かを判断する(ステップS1115)。上述したように、コンプリート機能関連用パターンは、図232のSA42、SA44、SA48、SA51、および、SA65における処理が実行された場合に出現する点灯パターンである(図234参照)。
コンプリート機能関連用パターンに相当する点灯パターンが検出されたと判断した場合、データ表示器2001の制御部は、コンプリート機能に関連する報知を行う(ステップS1116)。具体的に、データ表示器2001の制御部は、映像表示部や音声出力部を制御することにより、第1報知、第2報知、事前報知状態中、コンプリート機能作動待機状態中、および、コンプリート機能作動状態中のいずれかを報知する画像を液晶ディスプレイ2002に表示させたり、対応する報知する音をスピーカ2004から出力させたりする。
例えば、第1報知の場合には、「あと1000でコンプリート」といったメッセージ画像を所定期間(例えば、10分、あるいは、事前報知が開始されるまで残り枚数あるいは100枚単位の数値などを表示)に亘って液晶ディスプレイ2002に表示させる。また、事前報知状態中の場合には、「あと500でコンプリート」といったメッセージ画像を所定期間(例えば、10分、第2報知あるいはコンプリート機能作動まで残り枚数あるいは100枚単位の数値などを表示)に亘って液晶ディスプレイ2002に表示させる。
なお、事前報知状態中であって、前述したように残り枚数100枚単位毎に5種類の点灯パターンが設けられている場合には、当該点灯パターンに応じた残り枚数を報知するようにしてもよい。例えば、残り枚数が300未満の点灯パターンであった場合には、「あと300でコンプリート」といったメッセージ画像を所定期間に亘って液晶ディスプレイ2002に表示させる。第2報知の場合には、「まもなくコンプリート」といったメッセージ画像を所定期間(例えば、10分、あるいは、コンプリート作動まで)に亘って液晶ディスプレイ2002に表示させる。コンプリート機能作動状態中の場合には、「コンプリート作動」といったメッセージ画像をパチスロ機1あるいはデータ表示器2001の電源が遮断されるまで液晶ディスプレイ2002に表示させる。
また、データ表示器2001の制御部は、第1報知、第2報知、事前報知状態中(この場合は19000までの残り枚数を含むものであってもよい)、コンプリート機能作動待機状態中、および、コンプリート機能作動状態中のいずれであるかを特定可能なコンプリート機能関連信号をホールコンピュータに対して送信する(ステップS1117)。ステップS1115においてNOと判定されるか、又は、ステップS1117の処理を実行した後、データ表示器2001の制御部は、本サブルーチンを終了する。
これにより、パチスロ機1の上方に設置されているデータ表示器2001の表示状態から、第1報知、第2報知、事前報知状態中(この場合は19000までの残り枚数を含むものであってもよい)、コンプリート機能作動待機状態中、および、コンプリート機能作動状態中のいずれであるかを、店員が把握できるとともに、ホールコンピュータを管理する管理者が把握できる。このため、店員に対してサポートが必要となる可能性を有している遊技機を特定でき当該遊技機の遊技状況などへの注目度・注意力を高めることにより、迅速かつ的確なサポートを提供できる。
なお、図236で示す点灯パターン検出処理では、ステップS1115においてコンプリート機能関連用パターンが検出されたと判断した場合、ステップS1116において点灯パターンに対応するコンプリート機能関連報知が行われるとともに、ステップS1117において点灯パターンに対応するコンプリート機能関連信号がホールコンピュータに送信される例について説明したが、これに限らず、ステップS1116およびステップS1117のうちのいずれか一方のみを実行するものであってもよい。
(有利状態中の報知内容と事前報知との関係について)
パチスロ機1においては、ATやボーナスなどの有利状態中において、当該有利状態に関連する所定の有利関連情報がメイン演出表示部21に表示される。所定の有利関連情報には、例えば、有利状態への制御が開始されてから当該有利状態中や、当該有利状態からの一連の有利状態中(特定期間)における純増数(純増枚数、累計数)や、当該有利状態に継続して制御可能な残り数(AT中はAT終了となるまでの残りゲーム数、ボーナス中はボーナス終了となるまでの残りメダル枚数など)、AT中においては押し順ナビなどが含まれる。図237および図238は、所定の有利関連情報および事前報知の表示例を説明するための図である。
図237(a)は、有利状態中(ここではAT中)のメイン演出表示部21における表示例を示している。メイン演出表示部21の表示領域の左上においては、ATの残りゲーム数(本例ではLAST:303G)が表示され、表示領域の右上においては、当該ATを含む一連の有利状態中における純増数(本例ではTOTAL:673。以下では有利中純増報知ともいう)が表示される。なお、ボーナス中であるときには、メイン演出表示部21の表示領域の左上においてボーナスが終了となるまでの残りメダル枚数(LAST:100枚など)が表示される。
また、メイン演出表示部21の表示領域の中央においては、遊技の進行に応じた演出画像あるいは背景画像(ここではキャラクタなどが動作している画像)が表示されるとともに、押し順ナビを行うときには当該背景画像に重畳(優先)させて押し順ナビ画像が表示される。なお、一連の有利状態中には、連続して有利状態に制御されている期間のみならず、一時的に通常状態に制御されたときであっても所定期間内(例えば32ゲーム以内など)に再び制御された有利状態も含まれる。このように、一時的に通常状態に制御されたときには、残り数や有利中純増報知は非表示となるが、当該通常状態中の遊技の進行・結果に応じて純増数が内部的にカウント更新され、再び有利状態に制御されたときには、当該カウント更新された純増数(通常状態中の差数が反映された純増数)を特定可能な数値画像が表示されることとなる。
有利状態中に表示される残り数(LAST)や純増数(TOTAL)は、遊技の進行に応じて更新表示される。このうち、有利中純増報知である純増数(TOTAL)は、遊技の結果に応じて小役入賞したときには払出枚数を加算した値に達するまで1ずつインクリメント表示(加算更新)され、ベットしてスタートレバー7を操作して新たな遊技を開始したときには、ベット分を減算更新される。具体的に、例えば、図237(a)の状態において遊技の結果に応じて8枚払出の小役に入賞したときには、当該8枚を加算した「681」に達するまで1ずつインクリメント表示(加算更新)して、最終的に図237(b)に示すように「TOTAL:681」に更新表示される。その後、3枚ベットしてスタートレバー7を操作して新たな遊技を開始したときには、3枚分を一時(一気)に減算して図237(c)に示すように「TOTAL:678」に更新表示される。なお、残り数(LAST)については、遊技終了時において更新表示される(図237(b)に示されるようにAT中においては1減算。ボーナス中においては払出枚数分減算など)。
一方、事前報知は、前述したとおり電源投入時からの所定期間における純増数の累計数が18500に達したことにより、コンプリート機能が作動する上限数である19000までの残り枚数を報知するものである。有利状態中において事前報知を行う場合には、事前報知のメッセージ画像と、所定の有利関連情報とが重畳しないように表示される。有利状態中において事前報知を行う場合、図237(d)に示すように、事前報知のメッセージ画像を、所定の有利関連情報と重畳しない領域に表示する。なお、この場合には、事前報知のメッセージ画像が背景画像や遊技の進行に応じた演出画像と重畳し得る。このため、事前報知を行っていないときに所定の有利関連情報を表示する位置にかかわらず、図237(e)に示すように、事前報知のメッセージ画像を所定領域(演出画像などへの影響が最も少ない領域、例えばメイン演出表示部21の上方)に表示するとともに、所定の有利関連情報を表示する位置(ここでは、残り数(LAST)や純増数(TOTAL)の表示位置)を事前報知と重畳しない位置に移動表示するものであってもよい。
ここで、報知対象となる数値が、事前報知は19000までの残り枚数であるのに対し、有利中純増報知は一連の有利状態中における純増数である点で報知内容が異なっている。しかし、事前報知と有利中純増報知とは遊技の進行・結果に応じた差数分が遊技毎に更新される点で共通しているため、両者を同じ態様で更新表示してしまうと、遊技者を混乱させてしまう虞がある。このため、パチスロ機1では、事前報知における残り枚数を第1態様で更新表示し、有利中純増報知における純増数を第1態様とは異なる第2態様で更新表示する。これにより、両者の区別がつきやすくなるようにして遊技者を混乱させてしまうことを防止できる。以下では、事前報知における第1態様と、有利中純増報知における第2態様との具体例について説明する。
第1の例:事前報知の第1態様としては、残り枚数を、遊技開始時には更新表示せず、遊技終了時には小役入賞していない場合でも更新表示するのに対して、有利中純増報知の第2態様としては、純増数を、遊技開始時に更新表示し、遊技終了時には小役入賞しているときにのみ更新表示するものであってもよい。図238(a)は、図237(d)の状態において遊技が開始されたときの表示例を示し、図238(b)は、当該遊技が終了して小役に入賞して8枚払出が開始されたときの表示例を示し、図238(c)は、8枚払出が完了したときの表示例を示している。遊技開始時においては、図238(a)に示されるように、事前報知の残り枚数については更新表示されないのに対し、有利中純増報知の純増数についてはベット分が減算更新表示されている。また、遊技終了時においては、図238(c)に示されるように、事前報知の残り枚数については差数分(ここでは、8枚払出-3ベット=5)が更新表示され、有利中純増報知の純増数については8枚払出分が更新表示されている。なお、遊技終了時において、小役入賞が発生せずにメダル払出がない場合でも事前報知の残り枚数については差数分(ベット分)が更新表示され、有利中純増報知の純増数については更新表示されない。これは、事前報知に用いられるCMP_MYカウンタの値を更新するための処理が、図230で説明したとおり、全リール停止からメダル投入可能となるまでの間にのみ行われることに起因している。このために、事前報知における残り枚数は、遊技終了時にのみ更新表示し、ベットしてスタートレバー7を操作して新たな遊技を開始したときには更新表示しない態様を採用している。これにより、事前報知を行うにあたり、遊技開始時においてCMP_MYカウンタの値からベット分を減算する処理や減算した値に更新表示する処理などを行う必要がなく処理負担を増大させてしまうことを防止しつつ、更新表示の態様からも有利中純増報知との区別がつきやすくなるようにして遊技者を混乱させてしまうことを防止できる。本例においては、遊技開始時においてCMP_MYカウンタの値からベット分を減算する処理や減算した値に更新表示する処理などを行わないことにより、報知する枚数とコンプリート作動までの実質差枚数に最大3枚の差異が発生するが、「約」といった文言も表示することなく遊技終了時の残り枚数を維持することにより、処理負担を増大させないことを優先している。
第2の例:事前報知の第1態様としては、1ずつインクリメントあるいはデクリメントして残り枚数に更新表示するのではなく、一時(一気)に残り枚数に切り替えて更新表示するのに対して、有利中純増報知の第2態様としては、少なくとも遊技終了時であって小役入賞しているときに、前述したとおり、払出枚数を加算した純増数に達するまで1ずつインクリメント表示することにより純増数まで更新表示するものであってもよい。具体的には、図238(b)に示されるように、事前報知の残り枚数については、遊技終了時において一時(一気)に更新後の残り枚数である「491」に切り替えて更新表示されている。これに対して、有利中純増報知の純増数については、1ずつインクリメント表示(図238(b)では下向き矢印により1ずつインクリメント表示されていることを示している)された結果、図238(c)に示すように払出枚数を加算した純増数まで更新表示される。
第3の例:事前報知の第1態様と、有利中純増報知の第2態様とは、更新表示を開始するタイミングが異なるものであってもよい。事前報知における更新表示を開始するタイミングの方が有利中純増報知において更新表示を開始するタイミングよりも先となるように定められているものであってもよく、例えば、図238(b)に示すように事前報知における更新表示を完了した後に、有利中純増報知における更新表示を開始するものであってもよい。また、有利中純増報知において更新表示を開始するタイミングの方が事前報知における更新表示を開始するタイミングよりも先となるように定められているものであってもよく、例えば、有利中純増報知における更新表示を完了した後に、事前報知における更新表示を開始するものであってもよい。
第4の例:事前報知においても、有利中純増報知と同様に、インクリメントあるいはデクリメントして残り枚数に更新表示するようにした場合であっても、事前報知と有利中純増報知とで、1回にインクリメントあるいはデクリメントする数(第1態様では3であるのに対し、第2態様では1であるなど)が異なるように定められているものであってもよく、1回のインクリメントあるいはデクリメントをしてから次のインクリメントあるいはデクリメントするまでの時間的な間隔(第1態様では0.1秒であるのに対し、第2態様では0.3秒であるなど)が異なるように定められているものであってもよい。
なお、事前報知における第1態様と、有利中純増報知における第2態様とは、異なる態様であれば、第1の例~第4の例のいずれかに限るものではなく、また、第1の例~第4の例を任意に組み合わせた態様としてもよい。
また、パチスロ機1では、遊技の進行に応じて各種の演出が実行可能であり、実行される演出に応じた演出画像がメイン演出表示部21に表示される。また、各種演出のうち、例えばAT当籤あるいはボーナス当籤している可能性が高いことを報知するような演出などを含む特定演出(プレミア演出などを含む)が実行されるときには、メイン演出表示部21の表示領域全域において迫力のある演出画像が表示される。また、有利状態中であって有利中純増報知が行われているときに特定演出が実行されたときには、特定演出の演出画像により遊技者の期待感を高めるために、有利中純増報知を中断する制御(純増数を非表示とする制御)を行い、特定演出が終了した後に有利中純増報知を再開する制御を行う。
一方、有利状態中であって事前報知が行われているときに特定演出が実行されたときには、事前報知について維持する。これは、事前報知によりすでにコンプリート機能の作動が近づいていることが報知されているために特定演出により遊技者の期待感を高めることが難しく、そのような状況においてわざわざ事前報知を中断等させてまで特定演出を実行してしまうと、意図的(積極的)に特定演出を遊技者に視認させているような印象を与えてしまう結果、かえって遊技者の心情を逆なでしてしまう虞があるためである。
図238(d)は、図238(c)の状態において遊技が開始されたときに特定演出が実行されたときの表示例を示している。図238(d)では、特定演出の演出画像として、メイン演出表示部21の表示領域全域において大きなキャラクタが3体と、爆発したかのような画像とが表示されている。図238(d)に示されるように、特定演出が実行されたときであっても、事前報知のメッセージ画像については、特定演出実行前と同じ態様で、特定演出の演出画像に重畳させて(優先して)表示される。これに対して、有利中純増報知については、中断されて純増数が非表示となっている。これにより、特定演出の演出画像を極力遊技者が視認可能としつつも、事前報知については維持されるため、当該事前報知を中断等するものと比較して、遊技者の心情を逆なでしてしまうことを極力防止できる。
なお、図238(d)では、特定演出が実行されたときに有利中純増報知を中断する制御を行い、特定演出が終了した後に有利中純増報知を再開する制御を行う例について説明したが、これに限らず、特定演出が実行されたときに有利中純増報知の視認性を低下させる制御を行い、特定演出が終了した後に有利中純増報知の視認性を元に(通常時に)戻す制御を行うものであってもよい。
図238(e)は、有利中純増報知の視認性を低下させる例として、有利中純増報知である「TOTAL:686」という画像の表示サイズを残り数の「LAST:301」という画像とともに小さくするとともに、メイン演出表示部21の表示領域の左上隅の領域に移動表示する例を示している。なお、有利中純増報知の視認性を低下させる例としては、表示サイズを小さくするものに替えてあるいは加えて、例えば、有利中純増報知の透過率を高めて半透明とするものや、メイン演出表示部21において非表示とする一方でサブ表示装置220において表示するものなどであってもよい。
(CMP_MYカウンタおよび有利区間払出数カウンタの初期化について)
CMP_MYカウンタは、電源投入時からの所定期間におけるメダルの差数の累計数に応じて事前報知やコンプリート機能を作動させるか否かを判定するためのカウンタであり、基本的には電源投入時から電源が遮断されるまでの所定期間であって開店前に電源投入し閉店後に電源遮断する一般的な遊技店の1営業日中における射幸性が過度に高くなってしまうことを抑制するものである。このため、CMP_MYカウンタは、前述したとおり、RAM異常時や設定変更時のみならず、開店前に行われるであろう電源投入時においても初期化される。
しかし、電源投入時において一律にCMP_MYカウンタを初期化する場合、例えば、1営業日中においてRAM異常以外のエラーが発生したときに当該エラー解除に併せて電源遮断して電源投入する方が望ましい状況となることも考えられるが、CMP_MYカウンタを初期化せずに電源投入することができない。また、1営業日中であるにもかかわらず、CMP_MYカウンタを初期化することを意図して電源遮断して電源投入するといった不正行為が行われることも予想される。
このように、電源投入時において一律にCMP_MYカウンタを初期化することによる不具合を未然に防止するために、パチスロ機1では、電源投入時に特定条件が成立していないときにCMP_MYカウンタを初期化し、電源投入時であっても特定条件が成立しているときにはCMP_MYカウンタを初期化しないようにしてもよい。特定条件として、以下に具体例を例示するが、これに限らず、能動的に店員などから操作・設定を受け付けることにより成立するものであってもよく、能動的な操作・設定を要することなく所定事象が起こっていることにより成立するものであってもよく、2つ以上の条件がAND条件あるいはOR条件として組み合わされるものであってもよい。
(ア) パチスロ機1においてRAM異常以外のエラー(例えば、いずれかのエラー、あるいは、エラーのうち特定種類のエラー(例えば、ホッパーエンプティエラーなど))が発生している状況下において電源遮断された後の電源投入であることにより成立する条件
(イ) 特定の操作部への操作(例えば、設定用鍵型スイッチ52やリセットスイッチ53への操作など)を受け付けている状況下において電源遮断された後の電源投入であることにより成立する条件
なお、特定の操作部は、電源投入時においてCMP_MYの初期化を回避するためだけの専用の操作部であってもよく、遊技の管理・進行に応じて操作され得る操作部を兼用するものであってもよい
(ウ) 電源遮断時から経過した時間を内部的に計時し(所定のカウンタの値を定期的にカウントアップするなど)、電源投入時において当該電源投入されるまでに計時された時間(カウントアップされた値)が所定時間(比較的長い時間、例えば6時間に相当する値など)に満たないことにより成立する条件
(エ) 有利状態中において電源遮断された後の電源投入であることにより成立する条件
(オ) 1つ以上のリールが回転中であるときに電源遮断された後の電源投入であることにより成立する条件
(カ) 1ベット以上されている状況下において電源遮断された後の電源投入であることにより成立する条件
(キ) 再遊技作動中であるときに電源遮断された後の電源投入であることにより成立する条件
また、パチスロ機1においては、一の有利区間中におけるメダルの差数の累計数に応じて払出数リミッタを作動させるか否かを判定するための有利区間払出数カウンタが搭載されている。有利区間払出数カウンタは、射幸性が過度に高くなってしまうことを抑制するためのカウンタである点でCMP_MYカウンタと共通する。このため、有利区間払出数カウンタについても、CMP_MYカウンタと同様に、電源投入時に特定条件が成立していないときに有利区間払出数カウンタを初期化し、電源投入時であっても特定条件が成立しているときには有利区間払出数カウンタを初期化しないようにすることが考えられる。
しかし、有利区間払出数カウンタは、遊技店の1営業日中における射幸性を抑制することを目的とするCMP_MYカウンタとは異なり、一の有利区間中における射幸性を抑制することを目的としている。また、一の有利区間は、メダルの差数のみならず有利区間において遊技可能となるゲーム数として上限ゲーム数(4000等)が定められており、上限ゲーム数に到達することにより当該一の有利区間が終了するため有利区間払出数カウンタも初期化される。
なお、有利区間の上限ゲーム数への到達による有利区間終了リミッタを備えず、メダルの差数が上限枚数に到達した場合及び遊技機の仕様に応じた有利区間終了条件(例えば、AT終了時など)を満たしたときに、当該一の有利区間が終了するものとしてもよい。以下、上限ゲーム数とのバランスについての説明は、上限ゲーム数を備える遊技機を前提とした説明である。
このため、電源投入されたときであって特定条件が成立していないときに有利区間払出数カウンタを初期化してしまうと、有利区間払出数カウンタが初期化され過ぎてしまう虞や、一の有利区間における上限ゲーム数とのバランスが崩れてしまい一の有利区間中における射幸性を適正に抑制できない虞がある。
そこで、パチスロ機1では、CMP_MYカウンタについて、電源投入時に特定条件が成立していないときに初期化し、電源投入時であっても特定条件が成立しているときには初期化しないようにした場合であっても、有利区間払出数カウンタについては、電源遮断された後に電源投入されることのみによっては特定条件が成立しているときのみならず特定条件が成立していないときであっても初期化しないようにしてもよい。これにより、CMP_MYカウンタについては電源投入されたときであっても特定条件が成立しているか否かにより初期化するか否かを異ならせることができるため、利便性を向上させることができる。これに対して、有利区間払出数カウンタについては電源投入されることのみによっては特定条件が成立しているときのみならず特定条件が成立していないときであっても初期化されないため、処理を複雑化することなくかつ有利区間における上限ゲーム数とのバランスを担保することにより一の有利区間中における射幸性を適正に抑制できる。
(CMP_MYカウンタ初期化の変形例)
前述の通り、1営業日中であるにもかかわらず、CMP_MYカウンタを初期化することを意図して、あるいは意図せずに操作ミスなどで電源遮断して電源投入するといった事態が生じることも考えられる。営業時間中にCMP_MYカウンタが初期化されることを抑制する仕様としてここまでに例示した以外の仕様例を以下で説明する。なお、有利区間払出数カウンタの初期化については、前述と同様であるため説明を割愛する。
仕様1:メインプログラムのソフトウェアタイマ(以下「クリア時間用タイマ」ということがある)で、電源投入後から電源オン状態が維持された時間を計時可能とする。電源オフ状態でも計測された時間値情報は維持されるが、更新は行われない。
仕様2:電源投入時にCMP_MYカウンタが初期化されてからの電源オン状態で経過した累計時間(以下「累計経過時間」ともいう)が特定時間値(例えば、12時間)に至るよりも前の電断復帰時ではCMP_MYカウンタを初期化しない。
仕様3:「累計経過時間」が特定時間値以上(例えば、12時間以上)に至った後の電断復帰時ではCMP_MYカウンタを初期化する。
仕様4:「累計経過時間」が特定時間値に達したか否かに関わらず、設定変更操作を行った場合はCMP_MYカウンタが初期化される。
仕様5:「累計経過時間」が特定時間値に達したか否かに関わらず、ラムクリア操作(RWMクリア操作、RAMクリア操作と記載する場合もある。主制御基板2071に設けられたリセットボタンを押しながら電源を投入する操作。)を行った場合はCMP_MYカウンタが初期化される。
仕様6:電源投入時にRWMエラー(RWM異常、RWMメモリエラー、RAM異常などともいう)となった場合は、CMP_MYカウンタが初期化される。
このような仕様1~6を備える遊技機とすることで、店舗運営時の店員の負担をなるべく増やすことなく、電源投入後12時間以内の電断復帰時にCMP_MYカウンタが初期化されることを抑制できる。なお、ラムクリア手順非搭載の遊技機においては、仕様5を搭載しないものとしてもよい。また設定1段階のパチスロ機や設定値概念のないパチンコ機の場合は、仕様4を搭載しないものとしてもよい。つまり、仕様4又は5は少なくともいずれか一方を搭載していればよい。なお、特定時間値は12時間として例示したがそれ以外の時間値でもよい。
一例として、10時開店、23時閉店。遊技可能時間は、会員カードを持つ客なら22時50分。会員カードを持たない客なら22時45分まで、という営業時間の店で、特定時間値が12時間の遊技機を前提として説明する。電源投入は、開店の1時間前から概ね10分くらい前までに行われることが多いためここでは9時30分に電源が投入されるものとする。9時30分の電源投入時にCMP_MYカウンタが初期化される。そして電源投入直後から仕様1に記載したソフトウェアタイマによる経過時間の計時が行われる。その後、開店した10時から当該遊技機で遊技が行われる。9時50分から「累計経過時間」が12時間に到達する21時30分までの間は、電断復帰が行われてもCMP_MYカウンタが初期化されない。21時30分以降に、電断復帰が行われた場合には、CMP_MYカウンタが初期化されることとなるが、残りの遊技可能時間は会員カードを持つ客でも1時間20分ほどである。その遊技機の仕様にもよるが、1時間20分で獲得できる遊技価値の量には限界があるため、仮に21時30分以降に電断復帰が行われたとしても1日に獲得できる遊技価値のMY値が青天井となることは防止することができる。
上記のような13時間営業の店を想定した場合は、特定時間値が13時間と営業時間の長さと合致する遊技機の方が、営業時間中のCMP_MYカウンタの初期化を完全に抑制できるため、そのような仕様としてもよい。
しかし、特定時間値を営業時間と同じ時間(13時間)とした場合は以下のような問題点がある。9時50分に電源投入を行った場合、電断復帰でCMP_MYカウンタの初期化可能となる時刻は22時50分以降となる。閉店間際まで遊技していた客が会員カードを持たない客だけで22時45分までに全ての客が遊技終了し、退店していた場合、22時50分を待たずに電断作業を開始する可能性がある。ここで、初期化可能時刻より前である22時46分に電源を落とし、翌日電源投入された場合、CMP_MYカウンタは維持されてしまうことになる。仮にその台が当日にMY18000枚であった場合、翌日MYがプラス1000となった時点で打止となってしまい遊技客はすぐに打止になったことで損失感を抱き、店側はその台の稼働がすぐに止まってしまう(原則、営業時間中の設定変更やラムクリアは行わない運用が一般的であるため)という損害を被ることとなる。このような場合を想定して主な営業時間の尺である13時間よりも短い時間値を特定時間値とすることが望ましい。
新台入れ替えの作業などの都合により、17時から23時までなど短縮営業を行う場合もある。このような場合は、翌日に設定変更又はラムクリア手順で解除すればCMP_MYカウンタがクリアされるため、前日の獲得枚数の影響でその次の日に早めにコンプリート機能が作動してしまうということが抑制できる。一般的に短縮営業はまれに行うものなので、当該遊技機の全台について、設定変更又はラムクリア手順を行うとしても店側の負担はそこまで大きなものとならない。
特定時間値を一般的な営業時間尺(例えば13時間)以上として、営業時間中のCMP_MYカウンタを強く抑制する仕様としてもよいが、通常営業の場合でも全台に対して設定変更又はラムクリア手順を行う運用にしてもらうか、電源投入から13時間以上が経過した深夜に電断を行ってもらう運用としてもらう必要があり、店舗側の負担が大きいというデメリットもある。そのため、上述の通り一般的な営業時間尺よりも短い特定時間値とした方が店舗側の負担は軽減できる。
なお、クリア時間用タイマの更新処理やCMP_MYカウンタの初期化処理、コンプリート機能に関する処理は、ROMの使用領域外の記憶領域に記憶され、RAMの使用領域外作業領域を使って処理が行われるものとするとよい。領域外を使うことで、メイン側の領域内プログラム及び領域内作業領域のリソースを節約できる。もっともメイン容量に余裕がある場合は、領域内を用いてこれらの処理を行うものとしてもよい。
(CMP_MYカウンタ初期化の変形例 クリア可能状態の報知等)
電断復帰でCMP_MYカウンタがクリアされる状態(以下、「クリア可能状態」ともいう。直近のCMP_MYカウンタが行われた電源投入から特定時間値の経過以降)なのか、クリアされない状態(以下、「クリア不能状態」ともいう。直近のCMP_MYカウンタが行われた電源投入から特定時間値の経過より前)なのか店側の作業担当者が認識可能とすることが望ましい。以下のような仕様が考えられる。
仕様A:所定操作時に、クリア可能状態である旨の報知または示唆の少なくともいずれか1つが行われる。クリア不能状態での所定操作時には、クリア不能状態である旨の報知または示唆の少なくともいずれか1つが行われる。
仕様B:所定操作時に、クリア可能状態である旨の報知または示唆の少なくともいずれか1つが行われる。クリア不能状態では所定操作時でも特にその状態である旨の報知/示唆は行われない。
仕様C:所定操作時に、クリア可能状態である旨の報知/示唆は行われない。クリア不能状態での所定操作時には、クリア不能状態である旨の報知または示唆の少なくともいずれか1つが行われる。
仕様A、B、Cのいずれかを採用することができる。
ここで所定操作とは前扉の開放、ドアキーを左に回す簡易的なエラー解除操作、前扉を開放した状態でリセットスイッチを押下するなど、遊技者が行うことが困難か不可能な操作であり店員が行うことができる操作であればどの操作を報知等の前提条件としてもよい。クリア可能状態で報知/示唆が行われるための所定操作と、クリア不能状態で報知/示唆が行われるための所定操作は、同じ操作としてもよいし、異なる操作としてもよい。
“報知”とは、画面に「電断を行った場合にコンプリート機能用カウンタがリセットされます」と表示されたり、そのような趣旨のガイド音声が出音されたりして明瞭に状態と分かる場合である。
“示唆”とは、所定操作時の画面表示の背景色をクリア可能状態と不能状態で異ならせる、クリア不能状態と可能状態で任意のランプ(装飾ランプの一部であっても、当該機能専用ランプでも、セグのドットなどでもよい)の点灯態様を異ならせるなど、そのルールを知っている者であれば理解できる態様での通知という意味である。
“報知または示唆の少なくともいずれか1つ”とは、報知と示唆の両方の機能をもっていてそのうちの1つ以上を行う場合であっても、報知機能のみ、あるいは示唆機能のみのいずれかのみをもっていてもそのうちの1つ以上を行うものであってもよい。以下、“報知または示唆の少なくともいずれか1つ”を指す場合に「報知等」と略記することがある。
仕様Aは、クリア可能状態とクリア不能状態のいずれについても報知等が行われるため、状態が分かり易いというメリットがある。
仕様Bは、クリア可能状態でのみ状態について報知等が行われる。クリア不能状態ではその旨の報知等が行われないが、クリア可能状態で発生する報知等が発生しないことで間接的にクリア不能状態であることは察知可能な態様であると言える。
仕様Cは、クリア不能状態でのみ状態について報知等が行われる。クリア可能状態ではその旨の報知等が行われないが、クリア不能状態で発生する報知等が発生しないことで間接的にクリア可能状態であることは察知可能な態様であると言える。
(CMP_MYカウンタ初期化の変形例 CMP_MYカウンタ初期化に関する報知)
クリア可能状態で電断復帰が行われることで、CMP_MYカウンタが初期化された場合は、その旨を報知することが望ましい。CMP_MYカウンタの初期化を目的として電断復帰を行った店員に、初期化が完了した旨を認識させることができるからである。報知は、画像、セグ等の表示、音声などのいずれか又は複数で行うとよい。
例えば、電源投入後に「コンプリート機能用枚数カウンタがクリアされました」などの画像が表示される、音声が出音される、払出セグやクレジットセグなど所定のセグメントにクリアされた旨を示す識別子「CC」(complete clearの頭文字)を表示してもよい。あるいは電源投入時に所定のセグにてドットだけ点灯するなどといったカウンタクリアに対応する専用発光態様で光らせることでクリアを報知してもよい。
クリア不能状態で電断復帰が行われた場合は、CMP_MYカウンタが初期化されなかった旨を報知するものとしてもよいし、特にその旨を報知しないものとしてもよい。報知する仕様の場合は、「コンプリート機能用枚数カウンタは維持されています」といった内容の画像や音声などの報知を行ってもよいし、「コンプリート機能用枚数カウンタは維持されています。ラムクリアか設定変更を行うとカウンタはクリアされます。」というように、クリア手順を案内する内容も含めた報知を行って、作業者の利便性を図るものとしてもよい。
設定変更操作に伴ってCMP_MYカウンタが初期化された場合は、CMP_MYカウンタが初期化された旨を報知するものとしてもよいし、しないものとしてもよい。報知する場合は、設定変更処理の完了時に「設定変更が完了しました。コンプリート機能用枚数カウンタをクリアしました。」といった画像表示や音声の出音が行われる。報知しない場合は、設定変更処理の完了時に「設定変更が完了しました。」といった画像表示や音声の出音が行われる。また、第1の報知手段(例えば、画面)ではカウンタ初期化の報知を行うが、第2の報知手段(例えば、スピーカー)ではカウンタ初期化の報知を行わないといったものとしてもよい。例えば、設定操作完了時の音声が冗長であるといった印象を抑制したい場合などにこのような仕様としてもよい。また、画面が小さい場合などは第1の報知手段をスピーカー、第2の報知手段を画面として音声では報知を行うが、画面ではカウンタ初期化の報知を行わないといった仕様でもよい。ところで、設定変更作業はスロットであれば前扉を開いた状態、パチンコであれば本体枠を外枠に対して開いた状態で行われ、いずれにせよドアオープンエラーの状態に該当する。ドアオープンエラーの状態では「扉が開いています」などのエラー報知音声が出音されるが、上述の「設定変更完了」や「カウンタ初期化」の音声と同じタイミングで出音されると聞き取りにくい。そのため、「設定変更完了」や「カウンタ初期化」の音声の出音が終了してから、「扉が開いています」といったエラー報知音声を出音することが望ましい。もっとも、出音処理を簡素したい場合は、「設定変更完了」等の音とエラー報知音の出音タイミングが少なくとも一部において重なってしまっても差し支えない。
ラムクリア操作に伴ってCMP_MYカウンタが初期化された場合は、CMP_MYカウンタが初期化された旨を報知するものとしてもよいし、しないものとしてもよい。報知態様としては設定変更時と同様の仕様を適宜採用できる。カウンタの初期化を報知するか否かは以下の4通りの仕様が考えられる。いずれの仕様としてもよい。
また、報知手段(画面、スピーカー等)により異なる報知ルールを採用してもよい。
・設定変更時:報知する ラムクリア時:報知する
・設定変更時:報知する ラムクリア時:報知しない
・設定変更時:報知しない ラムクリア時:報知する
・設定変更時:報知しない ラムクリア時:報知しない
クリア可能状態であるか、クリア不能状態であるかはあくまでCMP_MYカウンタが電断復帰時に初期化されうるかどうかといったものであり、設定変更やラムクリアの場合は、こうしたクリア可能/不能状態に関係なく操作後にCMP_MYカウンタが初期化される。そのため、設定変更時やラムクリア時にCMP_MYカウンタが初期化された旨を報知する仕様の場合は、クリア可能状態での初期化であってもクリア不能状態の初期化であっても同様の報知態様(例えば、報知音声が同じ内容)とすることが望ましい。店員は、少なくとも初期化されたことだけを把握できれば十分であり、クリア前の状態がどういった状態であったかは不要な状態であるため、余計な情報を伝えないことでCMP_MYカウンタ初期化の作業者が混乱することを防止できる。
ところで、遊技機の電源投入時においては、サブ側の画像制御系などの起動に数十秒~1分ほど時間がかかる場合があり、この間は画面に「起動中です」「NOW LOADING」といった画像(ローディング画面)を表示して、起動待ちであることを分かり易くするよい。起動完了後に、ローディング画面の表示を終了し、ただの電断復帰であれば、通常画面へ、設定変更、ラムクリアであればその旨を示す画面表示に切り替わるものとなる。
CMP_MYカウンタ初期化を示す画像もローディング画面の表示終了後に表示するとよい。CMP_MYカウンタ初期化を示す画像は、対応画像(画面全体の1枚絵や黒背景にシステムフォントでの表示等)としてもよいし、通常の電断復帰時に初期化が行われた場合は、通常ステージ背景の手前に「コンプリート機能用枚数カウンタがクリアされました」との画像を表示してもよい。いずれの場合も所定時間の経過(数秒程度)で初期化を示す画像の表示を終了することが望ましい。当該画像の表示を終了させるために、何らかの操作が必要とすると作業者の負荷が増大するからである。
(CMP_MYカウンタ初期化の変形例 CMP_MYカウンタ初期化と履歴画面)
例えば、電源投入状態のまま設定キーを左にひねるなどの所定の操作を行った場合に、ホール向けのメニュー画面を表示する機能を有してもよい。この中で設定変更、設定確認、ラムクリア、エラー発生、ドア開放、ドア閉鎖、電源断、電源投入などのイベントの発生及び、発生時刻または日時を履歴として表示するものとしてもよい。
例えば、以下のような表示となる。履歴番号、イベント、日付、時間(何時何分何秒)という記載である。
履歴番号が若いほど現時点(履歴表示時点)に時間的に近いイベントとなっている。
履歴番号1 設定確認 2023/01/01 23:10:00
履歴番号2 ドア開放 2023/01/01 23:09:00
履歴番号3 ドア閉鎖 2023/01/01 09:50:00
履歴番号4 設定変更 2023/01/01 09:49:00
履歴番号5 ドア開放 2023/01/01 09:48:00
履歴番号6 電源投入 2023/01/01 09:48:00
この例では、9時48分に電源投入し、電源投入時点でドア開放状態であるため同時刻にドア開放が記録され、その後設定変更、ドア閉鎖が行われている。営業時間中は特にイベントなく営業を終了し、閉店後の23時9分に店員がドアを開放して設定確認操作を行うことで履歴を閲覧しているといった状況である。この例では、CMP_MYカウンタ初期化は履歴に表示していないが、表示するものとしてもよい。
履歴番号1 設定確認 2023/01/02 09:50:00
履歴番号2 コンプリートカウンタ初期化 2023/01/02 09:48:00
履歴番号3 ドア開放 2023/01/02 09:48:00
履歴番号4 電源投入 2023/01/02 09:48:00
といったように電源投入時に初期化が行われたかどうかを履歴で表示する。これにより店員が直近や過去の電源投入時にカウンタ初期化が行われた時間を把握することが可能となる。コンプリートカウンタ初期化の履歴項目は電源投入後の初期化のみを表示対象としてもよいし、設定変更時やラムクリア後のコンプリートカウンタ初期化も含めて表示の対象としてもよい。
仮に、上記の状況で電源投入時に初期化が行われない場合は以下のような表示となり、カウンタ初期化が発生していないことを作業者は認識することが可能となる。
履歴番号1 設定確認 2023/01/02 09:50:00
履歴番号2 ドア開放 2023/01/02 09:48:00
履歴番号3 電源投入 2023/01/02 09:48:00
なお、コンプリートカウンタ初期化以外の種々の項目については、表示すべきイベントの種別は任意である。
シンプルに「設定変更・設定確認・RAMクリア」をといった少ない種類のイベントを表示対象としてもよいし、さらに、エラー種別やドア開放、ドア閉鎖などを表示対象としてもよい。表示時刻も、日付と何時何分だけで秒数は表示しないものとしてもよい。また、ホールメニューの中で日時設定(現在が何年何日何時何分何秒かを入力する項目)ができるものとするとして、時間のずれなどを調整できるものとするとよい。
また、電源投入からの経過時間を時刻に代えて表示してもよい。以下の履歴表示で説明する。この例では設定変更、設定確認、ラムクリア、カウンタクリア、電源投入等は表記するがドア開放、閉鎖は表示項目としていない。
履歴番号1 設定確認 00:01:00
履歴番号2 コンプリートカウンタ初期化 00:00:02
履歴番号3 電源投入 00:00:00
履歴番号4 電断 13:20:00
履歴番号5 コンプリートカウンタ初期化 00:00:02
履歴番号6 ラムクリア 00:00:02
履歴番号7 電源投入 00:00:00
1日目は9時50分にラムクリア操作しつつ(リセットスイッチを押下しながら)電源投入し、それに伴いカウンタ初期化した場合である。履歴番号7、6、5である。なお、電源投入の時刻は経過時間タイプの履歴からは読み取れないので、必要であれば電源投入時刻を別途メモしておくとよい。
初期化は電源投入後の2秒後に完了しているため経過時間の値は「00:00:02(0時間0分2秒)」と表示されている。ここまで厳密に表示せず電源投入などに合わせて行われる処理については電源投入と同時刻「00:00:00」という経過時間表示でもよい。
1日目は13時間20分が経過した閉店後の23時10分に電断を行っている。履歴番号4である。
電断の時刻は不明であるが、少なくとも電源投入からの13時間20分後(特定時間値である12時間経過以降)に電断されたことが分かり、次の電源投入時にCMP_MYカウンタが初期化されるという流れが事後的に履歴で確認できる。
翌日、9時50分に電源投入を行っている。履歴番号3である。この履歴では電源投入からの経過時間が記録されるため、履歴の経過時間は0:00:00となっている。電源投入に伴いCMP_MYカウンタが初期化される。履歴番号2である。電源投入の1分後に念のため、設定確認操作(電源オンのまま設定キーをひねる)を行い設定変更などの履歴画面を閲覧しているという状況が履歴番号1に相当する。このように履歴画面においてイベント種別と電源投入からの経過時間を対応した表示態様としてもカウンタの初期化が適切に行われたことが把握でき、また電源投入からの経過時間が見えるという点では特定時間値の経過が認識しやすいというメリットもある。
履歴表示のために電源投入を示す信号が電源投入時に主制御回路(例えば、主制御回路100)から副制御回路(例えば、副制御回路200)へ送信される。また、設定変更や、ラムクリアを行った場合も同様に対応する信号が主制御回路から副制御回路へ送信される。電源投入に伴いCMP_MYカウンタが初期化された場合も主制御回路から副制御回路へ初期化されたことに対応する信号が送信されることとするとよい。もっとも、主制御回路から副制御回路へ初期化されたことに対応する信号を送信することなく、副制御回路側で、前回の電源投入からの経過時刻が12時間以上経過してからの電断復帰である場合を判断して、履歴表示画面でCMP_MYカウンタが初期化された旨の表示を出すこととしてもよい。なお、設定変更や、ラムクリアが行われた場合はその旨の信号を主制御回路から受信できるため、CMP_MYカウンタが初期化された旨の信号を、設定変更などを示す信号とは別に受信することがない仕様であっても副制御回路はCMP_MYカウンタが初期化された旨を把握して、履歴表示を行うことができる。
なお、CMP_MYカウンタが初期化された場合に、外部信号を出力してもよい。外部信号としては、試験用信号、外部端子板から出力される外端信号、遊技球等貸出端子板からスマート遊技機用のサンドへ向けて出力される外部出力信号などが挙げられる。試験用信号は、試験機関の試験機で受信されることで遊技機の状況を適切に把握でき円滑な試験の進行が可能となる。外端信号、外部出力信号は、直接、あるいは他の中継機器を経由して、最終的にホールコンピュータに送信され、CMP_MYカウンタが初期化されたことを店舗側が認識することが可能となり、適切な状況の把握が可能となる。
(CMP_MYカウンタ初期化の変形例 CMP_MYカウンタ初期化に関する説明)
ところで、市場においては特定時間値を持たずにいつ電断復帰してもCMP_MYカウンタが初期化される遊技機と、特定時間値(例えば、12時間)も持ち、電源投入から特定時間値が経過するまでは電断復帰でCMP_MYカウンタが初期化されない遊技機がともに存在する状況も考えられ、CMP_MYカウンタが初期化の作業をする際に店員が混乱をきたす可能性がある。そこで、特定時間値を有する機種においては、特定時間値を有する機種であることを少なくとも店員が認識可能な態様で説明する表示を有することが望ましい。
例えば、設定確認中に表示されるホールメニューで特定時間値を有するので電断復帰時に注意して欲しい旨の説明を表示するものとするとよい。画面を有しない機種の場合は、腰部パネルや遊技機筐体内の電源スイッチの近傍など任意の位置に「特定時間値以内の電断復帰ではMP_MYカウンタが初期化されない」「特定時間値経過後の電断復帰ではMP_MYカウンタが初期化される」「特定時間値以内でもラムクリアや設定変更では、MP_MYカウンタが初期化される点」などの説明に関する記載部を有するものとしてもよい。また、特定時間値以内の電断復帰ではカウンタが初期化されないということをロゴ化したマークなどを例えば、特定時間値を示す12という数字を○で囲んでデザイン化したマークなどを遊技機の外観部の任意の位置に有するものとしてもよい。
(CMP_MYカウンタ初期化の変形例 ソフトウェアタイマ以外を用いた経過時間管理方法)
上述の例では、ソフトウェアタイマで電源投入からの経過時間を計時したが、他の計時手段を用いてもよい。
例えば、主制御基板あるいはメインCPUにRTC機能を搭載することとしてもよい。
また、電源オン状態が維持された累積時間ではなく、電源オフ状態で経過した時間を監視可能な別途の基板などをハード的に用意して、短時間での電源入り切り(電断から電源投入までが4時間以内等)ではCMP_MYカウンタは初期化されないなどとして、営業時間中にCMP_MYカウンタが初期化されることを抑制することとしてもよい。
(CMP_MYカウンタおよび有利区間払出数カウンタの報知について)
CMP_MYカウンタは、遊技店における営業の開始時において電源投入し、営業の終了時に電源遮断する一般的な遊技店の1営業日中における射幸性が過度に高くなってしまうことを抑制するものである。しかし、遊技店の運営方針によっては、射幸性をより細かく・厳しく抑制するため、あるいは、電源遮断・電源投入に要する作業量を低減させるために、CMP_MYカウンタの値が18500などに達していなくても18500などに迫る値となっている遊技機についてのみ電源遮断・電源投入したいといったニーズが存在することも想定される。このため、CMP_MYカウンタの値に関する情報は、報知条件が成立することにより18500などに達しているか否かにかかわらず報知して、報知された情報に基づいて遊技店側において電源遮断・電源投入するか否かを選別できるようにしてもよい。
報知条件は、遊技店の店員などによる特定の操作により成立する条件であってもよい。例えば、設定確認操作により報知条件が成立したものとし、所定の表示部に、CMP_MYカウンタの値に関する情報として、当該CMP_MYカウンタの値を報知するものであってもよい。また、CMP_MYカウンタの値に関する情報としては、当該CMP_MYカウンタの値に限らず、CMP_MYカウンタの値をコンプリート機能作動となる上限数から差し引いた残り枚数そのものであってもよく、また、おおよその残り枚数(例えば、百の位以下の数値を切り捨てて千の位以上の数値のみ報知するものであってCMP_MYカウンタの値が12551の場合には「12000」を報知するもの)であってもよい。
所定の表示部は、メイン演出表示部21や、筐体2内に搭載されており下ドア機構DDなどの前面扉を開いた状態において視認可能となる7セグLED、下ドア機構DDなどの前面扉を閉じた状態において視認可能となる7セグLEDなどであってもよい。
また、CMP_MYカウンタの値をコンプリート機能作動となる上限数から差し引いた残り枚数が予め定められた数未満(例えば、2000未満)となっているパチスロ機については、報知条件が成立した場合に、所定のランプを特定態様で発光させる(例えば、下ドア機構DDの下部の中央部に設けられた腰部パネル13を裏面側から照射可能なランプを点滅態様で発光させるなど)ことにより残り枚数が予め定められた数未満であることを報知するようにしてもよい。
このようにCMP_MYカウンタの値に関する情報を報知することにより、報知された内容を踏まえて、遊技店の店員は、電源遮断して電源投入することによりCMP_MYカウンタを初期化すべきか否かを判断可能となり、利便性を向上させることができる。このように、報知条件が成立することによりCMP_MYカウンタの値に関する情報を報知可能とした場合であっても、CMP_MYの値に基づき事前報知やコンプリート機能作動の報知などが行われるものとする。
なお、報知条件は、設定確認操作によってホールメニューが表示されることにより成立する条件であってもよく、また、ホールメニューに「CMP_MY情報」というメニューを含めて、当該「CMP_MY情報」が選択・決定されることにより成立する条件であってもよい。ホールメニューを経由する場合には、例えば、メイン演出表示部21に電源投入からのスランプグラフとともにCMP_MYカウンタの値を表示するものや、これらを表示する際に設定値なども合せて表示するものであってもよい。これにより、稼働データの概況を店員が把握しやすくなる。
また、報知条件として、ホールメニューに含まれる「CMP_MY情報」が選択・決定されることにより成立する条件を採用した場合には、設定確認操作などによって表示され得るホールメニューのトップ画面や「CMP_MY情報」が選択可能となるまでに至る画面において「電断復帰でCMP_MYカウンタの値は初期化されます」といったCMP_MYに関する参考情報を表示するものであってもよい。
一方、有利区間払出数カウンタの値については、報知条件が成立したときであっても報知されることはない。これは、有利区間払出数カウンタの値が、電源投入という遊技店の売り上げへの影響が小さい事項によっては初期化されず、設定変更という遊技店の売り上げへの影響が大きくなる可能性を有する事項によって初期化されることに起因している。すなわち、有利区間払出数カウンタの値を遊技店の経営者が把握したところで、その値の大小に応じて、わざわざ遊技店の売り上げへの影響が大きくなる可能性を有する設定変更を行うか否かの判断に直結し難いために、有利区間払出数カウンタの値を把握したいというニーズが存在しないことが想定されるためである。
このため、CMP_MYカウンタの値に関する情報については、報知条件が成立することにより18500などに達しているか否かにかかわらず報知して、報知された情報に基づいて遊技店側において電源遮断・電源投入するか否かを選別できるようにしつつも、有利区間払出数カウンタの値については、たとえ報知条件が成立したときであっても報知されることはない。これにより、有利区間払出数カウンタの値に関する情報を報知するための処理を無駄に行うことがなく、処理負担が増大してしまうことを未然に防止できる。
(CMP_MYに基づく各種報知を行う報知器について)
図229などにおいては、CMP_MYに基づく各種報知を、メイン演出表示部21であるメイン表示装置210(画像を表示可能な画像表示装置)において行う例について説明したが、これに限らず、サブ表示装置220において行うものであってもよい。また、CMP_MYに基づく各種報知は、パチスロ機に搭載されているLEDにおいて行うものであってもよい。これにより、例えば、画像表示装置を搭載していないパチスロ機においてもCMP_MYに基づく各種報知を行うことができる。以下に、CMP_MYに基づく各種報知をLEDにおいて行う場合の具体例について説明する。
図239は、遊技の進行・結果に応じた情報を遊技者に対してデジタル表示(報知)するための2桁の7セグLEDにおいて、CMP_MYに基づく各種報知を行う場合の具体例を示している。図239では、主制御回路100により制御される7セグLEDであって、例えば遊技結果に応じて払出されたメダル数を表示するとともに、AT中においては押し順ナビを表示する払出表示部(払出数ランプ)を兼用する例について説明するが、その他の情報を表示する7セグLED(例えば、情報表示装置14に含まれる7セグLED、副制御回路200により制御される7セグLEDなど)であってもよい。CMP_MYに基づく各種報知は、遊技者が認識できることが必須であるため、当該各種報知を行う7セグLEDは、大きさや配置などを含め、見えやすい態様であることや、LEDによる表示に加えて音声や効果音、ランプなどによる報知を加えることが好ましい。
なお、主制御回路100により制御される7セグLEDにおいてCMP_MYに基づく各種報知を行う場合、図232で示したコンプリート関連報知処理は、主制御回路100のメインCPU101により実行されるものとする。この場合、例えば、図231のSA23でYESと判定されることにより図232のSA41でYESと判定され、図231のSA23でNOと判定されることにより図232のSA43においてYESと判定される。また、図232のSA45、SA48、SA49、SA63などにおいては、CMP_MYカウンタの値を参照するものとする。また、コンプリート関連報知処理がメインCPU101により実行される場合、当該コンプリート関連報知処理の制御プログラム及びデータは、メインROM102の規定外エリアに記憶されることとなる。
図239(a)は、CMP_MYが18500に達している事前報知状態中の表示例であって、AT中であり押し順ナビが実行されて小役が入賞して8枚払出されたときの表示状態の遷移を示している。図239(a1)は、コンプリート(19000)までの残り枚数が401枚以上であって500枚以下であるときの表示例であり、LASTの頭文字である「L」と、500枚以下のうちの百の位である「5」とが表示される。
事前報知状態中におけるCMP_MYについての定量的な変化を2桁の7セグLEDで報知する場合には、予め定められた枚数(100枚)単位で区切られた複数の範囲(1枚~100枚、101枚~200枚、…401枚~500枚)のうち、コンプリートまでの残り枚数が属する範囲に応じた数値を1桁目に表示することにより行われる。
コンプリートまでの残り枚数が属する範囲に応じた数値としては、各範囲内における最大枚数の百の位の数値である。このため、残り枚数が401枚~500枚のときには「L5」と表示され、残り枚数が301枚~400枚のときには「L4」と表示され、残り枚数が201枚~300枚のときには「L3」と表示され、残り枚数が101枚~200枚のときには「L2」と表示され、残り枚数が1枚~100枚のときには「L1」と表示される。
また、事前報知状態中におけるCMP_MYについての定量的な変化は、遊技が終了(払出時には当該払出終了)してからスタートレバー7が操作されるまでのメダル投入可能時に表示される。スタートレバー7が操作されてリール回転開始されるときには、図239(a2)に示すように、事前報知が一旦非表示となる。その後、押し順ナビが行われる場合、リールの回転速度が定速に達したときに当該押し順ナビが表示される。図239(a3)では、押し順ナビとして前述した「打順1」に対応する数値として1桁目に「1」が表示されている。全リールが停止されて遊技が終了したときには、再び図239(a1)の表示状態に切り替えられる。なお、全リールが停止されてメダル払出が行われるときには、払出枚数が表示された後に図239(a1)の表示状態に切り替えられる。
図239(a4)では、8枚払出されたときの例であり、1桁目に「8」が表示されている。メダル払出に伴いコンプリートまでの残り枚数が属する範囲に変化が生じたときには、メダル投入可能となったときに当該属する範囲に応じた数値が1桁目に表示されることとなる。図239(a)では、スタートレバー操作から遊技終了までの間において事前報知を非表示としている。これは、リール回転開始から遊技の結果が得られるまでの間において遊技者が入れ替わる蓋然性が低いためである。しかし、スタートレバー操作から遊技終了までの間においても、他の報知器などを用いて視覚的に認識できる態様で事前報知を行うものであってもよい。
図239(b)は、コンプリートまでの残り枚数が1枚以上であって100枚以下であるときの表示例であって、押し順ナビが実行されず、リプレイに入賞して再遊技が作動したときの表示状態の遷移を示している。メダル投入可能時においては、図239(b1)に示すように、コンプリートまでの残り枚数が属する範囲に応じて「L1」が表示される。
スタートレバー7が操作されてリール回転開始されるときには、図239(b2)に示すように、事前報知が一旦非表示となり、押し順ナビもされない場合であるためにリールの回転速度が定速に達したときも非表示の状態が維持される。その後、全リールが停止されて遊技が終了(リプレイ入賞して再遊技作動)したときにも、メダル払出を伴わないため図239(b4)に示すように非表示となる。また、再遊技作動中においては、メダル投入可能となっても図239(b1)に示す表示状態には遷移せず、スタートレバー7が操作されるまで図239(b4)の表示状態が維持される。
図239(b)では、再遊技作動中においてはメダル投入可能となっても事前報知を非表示としている。これは、大半の遊技機においてリプレイ入賞したことを演出やLEDランプ等で遊技者に報知することから、事前報知を非表示としている間に遊技者が入れ替わる蓋然性は低く、入れ替わったとしても次の遊技者が不利益とならないためである。しかし、再遊技作動中におけるメダル投入可能な間においても、他の報知器などを用いて視覚的に認識できる態様で事前報知を行うものであってもよい。
図239(c)は、コンプリート機能作動待機状態中の表示例である。コンプリート機能作動待機状態中においては、遊技が終了(払出時には当該払出終了)してからスタートレバー7が操作されるまでのメダル投入可能時に、図239(c)に示すように「L0」が表示される。図239(d)は、コンプリート機能作動状態中の表示例である。コンプリート機能作動状態中においては、図239(d)に示すように「CP」が表示される。なお、コンプリート機能作動状態中である旨を報知する識別子として、「CP」を例示したが、専用の識別子であればこれに限らず、例えば「Ed」などであってもよい。
CMP_MYに基づく各種報知をLEDにおいて行う例について説明したが、2桁の7セグLEDの表示のみからでは報知している内容を理解・把握できないことも想定される。このため、CMP_MYに基づく各種報知をLEDにおいて行う場合には、例えば腰部パネル13などの遊技機のパネルに、報知内容を説明するための説明表示を記載するのが好ましい。図239(e)は、腰部パネル13に記載される説明表示例を示す図である。これにより、予備知識などを有していない遊技者であってもCMP_MYに基づく各種報知の意味内容を理解・把握できる。
説明表示は、各種報知の意味内容を理解・把握できる態様であれば、報知内容すべての態様について説明表示(図239(e)ではL3、L2についての説明表示)がされていないものであってもよい。また、文字数を減らすために「PAYOUT表示器に表示される記号の意味 L5/L4/L3/L2/L1:コンプリートまで残り500/400/300/200/100枚以下 CP:コンプリート(打ち止め)」といった説明表示であってもよい。
説明表示は、LEDの表示から報知している内容を遊技者が理解・把握できるようなサイズでパネルに記載されるとともに、CMP_MYの値にかかわらず常時遊技者が認識可能となる態様であることが好ましい。例えば、サイズが小さくて認識できないものや、通常時はランプを消灯させて見えないような態様とし、事前報知を開始すると同時にランプを点灯させてはっきりと見えるような態様とする仕様は避けるべきである。
図239では、主制御回路100により制御される7セグLEDを兼用してCMP_MYに基づく各種報知を行う例について説明したが、これに限らず、副制御回路200により制御される7セグLEDにおいてCMP_MYに基づく各種報知を行うものであってもよく、CMP_MYに基づく各種報知専用のLEDを用いるものであってもよい。
図240は、CMP_MYに基づく各種報知を行うためのLEDの例を示す図である。副制御回路200により制御されるランプ・LED類には、例えば、演出や有利状態中の純増数の報知などに用いられる4桁の7セグLEDが含まれ、遊技者が視認可能となる位置に設けられているものとする。
図240(a1)は、副制御回路200により制御される4桁の7セグLEDを兼用した場合の表示例であり、図240(a2)は、腰部パネル13に記載される説明表示例を示している。4桁の7セグLEDでは、事前報知状態となるまでは演出や有利状態中の純増数の報知が行われ、事前報知状態となった後においてはCMP_MYに基づく各種報知を行う専用の報知器として用いられる。4桁の7セグLEDにおいて事前報知する場合には、4桁の7セグLEDのうち最上位桁(最も左の桁)において「L」が表示され、下位3桁においてコンプリートまでの残り枚数が常時表示される。
図240(a1)では、「L500」と表示されており、コンプリートまでの残り枚数が「500」枚であることが報知されている。残り枚数は、1枚単位で更新表示される。なお、残り枚数が100未満となったときには百の位の数値として「0」を表示あるいは非表示(例えば99の場合は「L099」あるいは「L_99」と表示)とされ、10未満となったときには百の位と十の位の数値として「0」を表示あるいは非表示(例えば9の場合は「L009」あるいは「L__9」と表示)とされる。
また。コンプリート機能作動状態中においては、上位2桁は非表示となり下位2桁において「__CP」が常時表示される。コンプリート機能作動待機状態中においては、「L000」が常時表示されるなど、予め定められた表示状態となるものであればよい。なお、各種報知を常時表示するものに限らず、例えば、遊技が終了(払出時には当該払出終了)してからスタートレバー7が操作されるまでのメダル投入可能時にCMP_MYに基づく各種報知を行い、その他の間においては本来の報知(例えば、演出や有利状態中の純増数の報知)を行うようにしてもよい。
図240(b1)は、CMP_MYに基づく各種報知専用のLEDとして3桁の7セグLEDを設けた場合の表示例であり、図240(b2)は、腰部パネル13に記載される説明表示例を示している。3桁の7セグLEDは、遊技者が視認可能となる位置に設けられているものとする。3桁の7セグLEDにおいて事前報知する場合には、当該3桁においてコンプリートまでの残り枚数が常時表示される。
図240(b1)では、「500」と表示されており、コンプリートまでの残り枚数が「500」枚であることが報知されている。残り枚数は、1枚単位で更新表示される。なお、残り枚数が100未満となったときには百の位の数値として「0」を表示あるいは非表示(例えば99の場合は「099」あるいは「_99」と表示)とされ、10未満となったときには百の位と十の位の数値として「0」を表示あるいは非表示(例えば9の場合は「009」あるいは「__9」と表示)とされる。
また。コンプリート機能作動状態中においては、下位2桁において「CP」が常時表示される。なお、コンプリート機能作動待機状態中においては、「000」が常時表示されるなど、予め定められた表示状態となるものであればよい。
図240(c1)は、CMP_MYに基づく各種報知専用のLEDとして5個のLEDからなる報知器を設けた場合の表示例であり、図240(c2)は、腰部パネル13に記載される説明表示例を示している。5個のLEDからなる報知器は、遊技者が視認可能となる位置に設けられているものとする。
5個のLEDからなる報知器において事前報知する場合には、予め定められた枚数(100枚)単位で区切られた複数の範囲(1枚~100枚、101枚~200枚、…401枚~500枚)のうち、コンプリートまでの残り枚数が属する範囲に応じたLEDを点灯させることにより行われる。図240(c1)に示されるように、5個のLEDが横に並べて配置されており、左側のLEDから順に第1LED、第2LED、第3LED、第4LEDとし、最も右側に位置するLEDを第5LEDと称した場合、コンプリートまでの残り枚数が属する範囲に応じたLEDとしては、残り枚数が401枚~500枚のときには第1LEDのみが点灯し、残り枚数が301枚~400枚のときには第1LEDと第2LEDとが点灯し、残り枚数が201枚~300枚のときには第1LED~第3LEDが点灯し、残り枚数が101枚~200枚のときには第1LED~第4LEDが点灯し、残り枚数が1枚~100枚のときには第1LED~第5LEDのすべてが点灯するように定められている。
また。コンプリート機能作動状態中においては、第1LED~第5LEDのすべてが点滅するように定められている。なお、コンプリート機能作動待機状態中においては、第1LEDと第5LEDのみを点灯させるなど、予め定められた状態となるものであればよい。
図239および図240においては、CMP_MYに基づく各種報知をLEDで行う例を説明したが、図229での説明と同様に、当該LEDにおける報知に加えて、スピーカからの音(効果音+音声、音声を伴わず効果音のみ)や、ランプの発光によっても報知するようにしてもよい。また、図239および図240においては、CMP_MYに基づく各種報知のうち、事前報知、コンプリート機能作動待機状態・コンプリート機能作動状態における報知の態様について説明したが、第1報知や第2報知についても遊技者や店員が理解し把握できる態様で行われるものとする。
また、メイン演出表示部21などの画像表示装置を搭載している遊技機については、CMP_MYに基づく各種報知を、図229などで示したように当該画像表示装置で行うことを必須とし、画像表示装置を搭載していない遊技機に限りCMP_MYに基づく各種報知をLEDで行うようにしてもよい。なお、メイン演出表示部21などの画像表示装置を搭載している遊技機において、CMP_MYに基づく各種報知を図229などで示したように当該画像表示装置で行うものであれば、これに加えて図239および図240で例示したようにLEDでも行ってもよい。
また、図239および図240(c1)などでは、事前報知を残り枚数が500枚から100枚単位で報知する例について説明したが、単位数は、100枚に限らず、50枚や、200枚などであってもよいが、より小さな値を設定することが好ましい。
(CMP_MYに基づく各種報知に関するその他の例および変形例)
● 図229で例示したCMP_MYに基づく各種報知のための報知画像は、優先的(最上位レイヤ)かつ継続的に常駐表示されるが、予め定められた条件が成立したときには、非表示とするようにしてもよい。予め定められた条件としては、例えば、遊技機にエラーが発生している旨を報知するエラー報知画面が表示されることや、設定確認操作によってホールメニュー画面が表示されること、遊技者の演出操作によってユーザーメニュー画面が表示されることなどにより成立するものであってもよい。この場合において、エラー解除やホールメニュー終了となった後においては、CMP_MYに基づく各種報知のための報知画像を再び表示するようにしてもよい。
また、予め定められた条件は、「ユニメモ」などの情報提供サービスにログインしているときにおいて遊技終了時にログアウトするための二次元コードを表示することなどにより成立するものであってもよい。これに関連して、情報提供サービスにログインしているときにおいて例えば強制的に遊技終了となるコンプリート機能作動状態に制御されたときには、情報提供サービスにログインしているときと異なり、図229(a)のメッセージ画像に加えて、例えば「CHANCEボタンで終了時2次元コードを表示可能です」といったメッセージ画像を表示するようにしてもよい。また、当該画面が表示されているときに、CHANCEボタンが操作されることにより、コンプリート機能作動状態中である旨を報知するメッセージ画像が非表示となり、2次元コードが表示されるとともに例えば「CHANCEボタンで表示終了」といったメッセージ画像を表示するようにしてもよい。また、2次元コードが表示されている画面でCHANCEボタンが操作されることにより、コンプリート機能作動状態中である旨を報知するメッセージ画像を含む元の画面が再表示されるようにしてもよい。
コンプリート機能作動状態に制御されたときに限らず、CMP_MYに基づく各種報知が行われているときに、ログアウトするための二次元コードが表示されるときには、CMP_MYに基づく各種報知を非表示とし、2次元コードが表示されるようにし、CHANCEボタンが操作されることによりCMP_MYに基づく各種報知を再表示されるようにしてもよい。また、ログアウトするための二次元コードを表示する画面においても、CMP_MYに基づく各種報知を継続して表示するものであってもよく、この場合、二次元コードをCMP_MYに基づく各種報知よりも優先して(重畳させて)表示するものであってもよい。
● 役物として複数種類のボーナスに制御可能な遊技機において、ボーナス中にCMP_MYが19000に達したときには、当該ボーナスの種類にかかわらず一律に当該ボーナスが終了するまでコンプリート機能作動待機状態に制御する例について説明した。しかし、ボーナス中にCMP_MYが19000に達したときには、当該ボーナスの種類にかかわらず一律にコンプリート機能作動待機状態に制御せずに即座にコンプリート機能作動状態に制御するものであってもよい。ボーナス中にCMP_MYが19000に達したときに当該ボーナスが終了するまでコンプリート機能作動待機状態に制御するか、即座にコンプリート機能作動状態に制御するかについては任意に定めることができる。
また、ボーナス中にCMP_MYが19000に達したときには、当該ボーナスの種類に応じてコンプリート機能作動待機状態に制御するか即座にコンプリート機能作動状態に制御するかが予め定められているもの(具体的には、第1種類のボーナス中に19000に達したときには当該第1種類のボーナスが終了するまでコンプリート機能作動待機状態に制御し、第2種類のボーナス中に19000に達したときにはコンプリート機能作動待機状態に制御せずに即座にコンプリート機能作動状態に制御するように一律に定められているもの)であってもよい。これにより、遊技機の設計の自由度を向上させることができる。
例えば、有利度合いの高い所定ボーナス(例えば、ボーナス作動中に遊技価値が増加するボーナス)を第1種類のボーナスとし、有利度合いの低い特定ボーナス(例えば、所定ボーナスよりも作動中の遊技価値の増加数が少ないものや、ボーナス作動中に遊技価値が微増程度や現状維持程度あるいは遊技価値が減少するもの)を第2種類のボーナスとして、作動したとしてもあまり有利ではない、あるいは不利なボーナス(第2種類のボーナス)の作動中の場合はすぐにコンプリート機能を作動(発動)させるのに対し、遊技者にとって有利度合いが高いボーナス(第1種類のボーナス)の作動中の場合に当該ボーナスが終了するまでコンプリート機能作動待機状態に制御してコンプリート機能の作動を待機するようにしてもよい。
なお、ボーナス中にCMP_MYが19000に達したときに即座にコンプリート機能作動状態に制御する場合、遊技機の動作を停止するのみであり、コンプリート機能作動がボーナスの終了条件に含まれるものではない。
● ボーナスには、消化したゲーム数が特定のゲーム数に達することを終了条件に含み、最終ゲームにおいてリプレイに当選して再遊技が作動した状態で終了し得るボーナス(例えば、第一種特別役物)が含まれる。このようなボーナス中において19000に達したときにコンプリート機能作動待機状態に制御するように定められている場合には、当該ボーナスの最終ゲームにおいてリプレイに当選して再遊技が作動した状態で終了し、実質的に再遊技を行うことができない状況が発生し得るものであってもよい。これにより、再遊技作動中か否かで処理を異ならせる必要がなく、コンプリート機能作動待機状態中にボーナスが終了したときに一律にコンプリート機能作動状態に制御することができるため、処理を複雑化させてしまうことを防止できる。
● コンプリート機能作動状態に制御されるときには、図231のSA26で示したとおり、所定時間(例えば、30秒)に亘りセキュリティ信号が出力される。なお、セキュリティ信号出力中に設定変更等が行われてコンプリート機能作動状態が初期化されたときには、セキュリティ信号が所定時間に亘って出力されていなかったときでも、初期化後においてセキュリティ信号を再び出力する処理を行わないように構成されている。これは、セキュリティ信号が出力されることにより所定時間に満たないときであっても外部においてコンプリート機能作動状態に制御されたことを特定できるためである。これにより、コンプリート機能作動状態の初期化後においてセキュリティ信号を再び出力するといった処理が無駄に行われることや、処理が複雑化してしまうことを防止できる。
● セキュリティ信号は、遊技機においてエラーが発生したときなどの他の要因によっても出力され得る信号である。このため、他の要因によりセキュリティ信号が既に出力されている最中に、コンプリート機能作動状態に制御されることも生じ得る。例えば、小役入賞に伴うメダルが払い出されていた場合には19000に達してコンプリート機能作動状態に制御される状況下において、ホッパーエンプティエラーが発生した(このタイミングからセキュリティ信号出力)ことによりドアを開状態としメダルを補給してエラー解除することによりメダルが払い出されてコンプリート機能作動状態に制御されることとなる。しかし、このタイミングではドアが未だ開状態であることに伴ってセキュリティ信号の出力が維持されているために、コンプリート機能作動状態に制御されるときに既にセキュリティ信号が出力されている状況が発生し得る。この場合、コンプリート機能作動状態に制御されてから所定時間(例えば、30秒)に亘るセキュリティ信号の出力が担保されているものであれば、所定時間経過後においてもドアの開状態に伴ってセキュリティ信号の出力が継続されるものであってもよい。
● 図231では、SA23においてYESと判定されてコンプリート機能作動状態に制御された後においては、SA26以降においてループ処理が行われる例について説明したが、コンプリート機能作動状態においては、遊技の進行が不能化されるものであればよく、例えば、エラーの発生の有無を監視するエラー監視処理や、設定確認するための設定確認処理などの遊技の進行に関連しない処理が有効に実行されるものとする。このため、コンプリート機能作動状態に制御されてセキュリティ信号が所定時間に亘って出力された後に、他の要因(エラー発生など)が生じた場合には、セキュリティ信号が出力される。この場合には、他の要因に応じた解除条件が成立するまでセキュリティ信号が出力されるため、所定時間以上に亘って出力されることもあり得ることとなる。
● コンプリート機能作動状態に制御されてセキュリティ信号が出力されている最中に、電源が遮断されて再び電源投入された場合には、i)所定時間までの残り時間に亘ってセキュリティ信号を出力するものであってもよく、ii)再び所定時間に亘ってセキュリティ信号を出力するものであってもよく、iii)セキュリティ信号を出力しない(所定時間を計時するタイマをクリアする)ものであってもよい。
● ボーナス中においては、ボーナス状態の遷移を外部に報せるために外部信号を出力するが、例えば、ボーナス中にCMP_MYが19000に達したときにコンプリート機能作動待機状態に制御せずに即座にコンプリート機能作動状態に制御する場合には、ボーナスの終了条件が成立せずとも当該ボーナス中の外部信号の出力を停止するようにしてもよい。これにより、ボーナス状態の遷移を外部に報せるために外部信号が長時間にわたり出力され続けてしまうことにより遊技機の電源が遮断されてしまうことを未然に防止できる。これに対して、ボーナス中に関連して出力される試験信号については、コンプリート機能作動状態に制御された場合であっても出力を維持するものであってもよい。
● 図231のSA26で示したように、セキュリティ信号は、SA22においてコンプリート機能作動フラグがFFhであり、SA23において役物等作動中であると判定されず、実際にコンプリート機能作動状態に制御されるときに出力されるものであればよく、コンプリート機能作動フラグがFFhに設定されたが役物等作動中であるコンプリート機能作動待機状態中に出力する必要はない。
● コンプリート機能を作動させるタイミングは、図231で示したとおり、遊技の結果が得られた後、メダルが投入可能となるまでの間であればよく、例えば、遊技の結果が得られた後、次回遊技までの待機時間が設けられている遊技機においても、メダルが投入可能となるまでの間であれば当該待機時間が経過した後のタイミングであってもよい。なお、ここで待機時間とは、例えば、全リール停止後や払出終了後などに発生する操作無効化状態(ロックやフリーズなどともいう)の時間のことなどであってもよい。
● エラー発生中のエラー音の音量は、不正に強い遊技機づくりのために、例えば85dB以上となるように定められている。これに対して、コンプリート機能作動報知の音量は、85dB未満の音量であってもよいが、エラー音と同様に前述したように85dB以上となるように定められているものであってもよい。
● 事前報知の開始タイミングとして、CMP_MYが18500に達したタイミングを例示したが、CMP_MYが18500に達したタイミングにおいて事前報知されているものであれば、例えば、CMP_MYが18000に達したタイミングに定められているものであってもよい。例えば、前述した第1報知を、コンプリートまで残り1000枚となったときに開始される事前報知として実行するものであってもよい。この場合には、事前報知と同じ態様で残り枚数(例えば、残り1000枚~501枚までの間)を更新表示し、その後の事前報知に繋げるような態様で実行するものであってもよい。
なお、CMP_MYが18500に達するまでに事前報知を開始した場合であっても、遊技中断信号については、CMP_MYが18500に達したときにIF2から出力することが好ましい。
● 事前報知は、CMP_MYが18500に達して表示した後は、制御されている遊技状態やCMP_MYの値にかかわらず、継続して行うようにしてもよい。ただし、コンプリート機能作動状態となるまでに電源遮断・投入されたときには、CMP_MYが初期化されるため、事前報知されることはない。なお、CMP_MYが18500未満となった場合、18500に達しているときと同じ数値情報を事前報知してしまうと、継続的な変化が視覚化できないため、CMP_MYの値に応じて数値情報(例えば、500以上の残り枚数そのものを表示、100枚単位で表示(例えば、残り約600枚、残り約700枚など))を更新して事前報知することが好ましい。
● 主制御回路100は、CMP_MYの値に基づいて演出抽籤の割合や抽籤対象となる演出の種類など演出抽籤態様を異ならせるといった制御(演出管理)を行うことはなく、例えば、コンプリート機能の作動が近づいてきたときに前述したロック演出や、リール演出、疑似遊技などを発生させない、あるいは実行確率を低下させるようにするといった制御を行うことはない。これにより、CMP_MYの値が遊技機の遊技性に影響を与えることを防止できる。
なお、主制御回路100は、コンプリート機能の作動にかかわるCMP_MYカウンタとは別個の演出用MYカウンタ(メインRAM103の規定外RAM領域で更新されるカウンタ)を設けて、演出用MYカウンタをCMP_MYカウンタと同じカウント条件にしたがって更新させ、当該演出用MYカウンタの値に基づいて演出抽籤態様を異ならせるといった制御(演出管理)を行うようにしてもよい。主制御回路100は、例えば、演出用MYカウンタの値が18000(実質的にCMP_MYの値も18000)に達している場合には、特定演出(ロック演出や、リール演出、疑似遊技など)が実行されない、あるいは実行確率を低下させるように制御してもよい。規制される対象となる特定演出は、演出用MYカウンタの値が18000に達している場合、例えば、期待値が2000枚となるロングフリーズなど、当たったとしても2000枚を獲得する前にコンプリート機能が作動してしまい、結果的に遊技者に対して損失感を抱かせてしまう虞のある演出としてもよい。
また、CMP_MYの値に基づいて演出抽籤態様を異ならせるといった制御(演出管理)を行う対象となる特定演出が、副制御回路200側の抽籤によって管理される演出である場合、副制御回路200は、図231のSA21において出力されるCMP_MYコマンドに基づき特定される値を参照することにより、CMP_MYの値が18000に達している場合には、特定演出(例えば、期待値が2000枚となる大量ストックの報知演出)が実行されないように制御してもよい。この場合には、ある程度のストックを未報知状態で潜伏させることにより、結果的に遊技者に対して損失感を抱かせてしまうことを防止できる。
● コンプリート機能を搭載する場合には、指示機能(AT)が搭載されていない遊技機(いわゆるノーマルタイプ)であっても、検定試験(試射試験)中においてコンプリート機能が作動する前に一旦中断できるようにするために、IF2から遊技中断信号を出力可能とすることが好ましい。また、IF2が遊技中断信号を出力するか判断するための情報は、毎遊技終了時に主制御回路100からメインROM102の規定内エリアの制御プログラムおよびデータを用いた処理で出力しているが、送信データの作成はメインROM102の規定外エリアの制御プログラムおよびデータを用いた処理で行うものであってもよい。
● 図232のSA60~SA62では、CMP_MYが18500未満(CMP_MYが18499以下)となった場合に、有利状態中でないときには即座に事前報知を終了し、有利状態中であるときには事前報知を終了しない例について説明したが、これに限らず、CMP_MYが18500未満となった場合で、有利状態中でないときには例えばCMP_MYが18480以下となった場合に事前報知を終了し、有利状態中であるときには事前報知を終了しないかあるいはCMP_MYが18480よりも小さい18400以下となった場合に事前報知を終了するようにしてもよい。
また、図232のSA60~SA62では、有利状態中であるか否かで事前報知を終了するタイミングを異ならせる例について説明したが、これに限らず、SA61の処理を行わす、一律にSA62の処理を行って事前報知を終了させるようにしてもよく、また、一律にCMP_MYが予め定められた数(例えば18450)以下となったときにSA62の処理を行って事前報知を終了させるようにしてもよい。
また、CMP_MYが18500に達して事前報知が開始された後に18500未満となり事前報知を終了した後において、再びCMP_MYが18500に達したときには、その都度、画像やLEDなどによる事前報知を開始するが、音声や効果音については出力するものであってもよく、出力しないものであってもよい。
例えば、CMP_MYが18500に達して事前報知が開始された後に18500未満となり事前報知を終了した後において、再びCMP_MYが18500に達したときであっても、事前報知を終了後から再び18500に達するまでの間においてCMP_MYが予め定められた値(例えば18400)以下となっていた場合には、画像やLEDなどとともに音声や効果音を出力する事前報知を開始する一方、事前報知を終了後から再び18500に達するまでの間においてCMP_MYが予め定められた値(例えば18400)以下となっていない場合には、画像やLEDなどによる事前報知を開始するが音声や効果音については出力しないものであってもよい。これにより、有利状態中でありながら一時的に18500未満となって再び18500に達する度に音声や効果音が出力されることに対して遊技者に煩わしさを抱かせてしまうことを防止できる。
● コンプリート機能の事前報知中に客待ちデモムービー表示をする場合、例えば、客待ちデモムービー中の間は事前報知を消去(非表示)とし、客待ちデモムービー終了後に待機画面に戻った際に事前報知を復帰(表示)させるようにしてもよい。また、待機画面で所定期間に亘り操作が無い場合において、再度客待ちデモムービーを表示する(事前報知を非表示)場合には、客待ちデモムービーを表示する期間(事前報知が非表示となる期間)よりも待機画面を表示する所定期間(事前報知が表示される期間)の方が長く定められていることが好ましい。また、客待ちデモムービー中も事前報知を継続するが、客待ちデモムービーにおいて例えばメーカーロゴ表示や、のめり込み防止表示が行われる間のみ事前報知を消去するものであってもよい。遊技者が交替してもコンプリートまでの残り枚数などを継続的に認識できるものとなるように、事前報知を非表示とする期間などについて設計することが好ましい。
以下では、事前報知中に音量調整・光量調整など(以下、音量等)の演出調整を行える場合について説明する。メニュー画面から該当項目を選択することで、あるいは、十字キーや左右キーなどを操作した場合に音量等を調整できるものとする。ここで音量等の調整操作をした場合に、音量の大きさを示すサンプル音を出音したり、音量の大きさを示す画像(以下、音量等表示)を表示したりすることが好ましい。
音量等表示の表示態様としては、例えば以下の5タイプが考えられる。タイプ1:現在の画面表示の上に音量等表示をかぶせて出す(重畳させて表示)タイプ2:音量等調整専用画面に切り替えるタイプ3:サブ画面(サブ液晶等)に表示するタイプ4:音量等を示す画像を表示しないタイプ5:画面なしの非液晶機で7セグに音量等の値を表示 まず、タイプ1の仕様では、音量等調整中も事前報知を継続して、事前報知の画像とは重畳しない位置に音量等表示を表示させてもよいし、事前報知の両像と音量等表示の少なくとも一部が重畳する態様で表示してもよい。また、音量等調整中は、一時的に事前報知の表示を中断してもよい。
タイプ2の仕様では、音量等調整専用画面において事前報知を表示しないこととしてもよい。音量等の調整をする遊技者は、概ね遊技を続行する意思があることが多いからである。もっとも、音量等調整専用画面では事前報知を表示するものとしてもよく、この場合は前述のタイプ1の通り事前報知の画像と音量等表示は重畳しなくてもよいし、少なくとも一部が重畳してもよいし、音量等調整中は事前報知を中断してもよい。
タイプ3の仕様では、メイン画面(メイン演出表示部21など)に事前報知が表示されている場合、サブ画面(サブ表示装置220など)では事前報知によるレイアウト上の影響はないため、事前報知前と同様の態様でサブ画面に音量等表示を表示すればよい。仮にサブ画面に事前報知が出る場合は、タイプ1と同じく音量等表示が事前報知と重畳しない、一部が重畳する、音量等表示が出る間は一時的に事前報知を中断するといった仕様のいずれかとすればよい。
タイプ4の仕様では、調整操作後の音量をサンプル音の出音から判断することとなり、また、調整操作後の光量を発光手段の光り方から判断することになるため、タイプ1~3と比べるとやや不親切ではあるものの、レイアウト上の間題が発生しないというメリットもある。
タイプ5の仕様では、そもそも画面がないため、画像レイアウトに関する間題は生じないが、音量等の値を示す7セグが事前報知用の7セグと兼用である場合は、音量等調整操作時は、事前報知を一時的に中断し、音量等の値を表示することが好ましい。なお、事前報知中は、音量等を示す数値を表示せず事前報知の表示を維持してもよい。
● 図237(d)では、事前報知のメッセージ画像が、押し順ナビなどを含む所定の有利関連情報と重畳しない領域に表示される例について説明したが、これに限らず、事前報知のメッセージ画像を、押し順ナビなどを含む所定の有利関連情報と重畳し得る領域に表示されるものであってもよい。この場合は、例えば、事前報知のメッセージ画像を押し順ナビよりも優先して表示するものであってもよく、遊技者が交替しても継続的にコンプリートまでの残り枚数を認識できるものであれば押し順ナビを事前報知のメッセージ画像よりも優先して表示するものであってもよい。
また、図238(d)では、事前報知のメッセージ画像が、特定演出よりも優先して表示される例について説明したが、遊技者が交替しても継続的にコンプリートまでの残り枚数を認識できるものであれば特定演出を事前報知のメッセージ画像よりも優先して表示するものであってもよい。
● コンプリート機能作動フラグの値が設定変更により初期化されたときには、メイン演出表示部21などにおいて「コンプリート機能を解除しました。」といったメッセージ画像を表示するようにしてもよい。また、メッセージ画像とともに、「コンプリート機能を解除しました。」という音声も合わせて出力するようにしてもよい。これに対して、電源投入時に、例えば「コンプリート機能作動用のカウンタ(CMP_MYカウンタ)をクリアしました。」といったメッセージ画像については表示しないようにしてもよい。これにより、コンプリート機能作動の解除については明確に報知されるため操作者を安心させる一方で、CMP_MYカウンタの初期化について明確に報知しないことにより、電源遮断・電源投入を行うことで同日営業日において基準となる増加数を超えても稼働させることなどを助長するおそれを極力払拭できる。
● メインRAM103には、ボーナス中や有利区間中に使用する領域が設けられているが、コンプリート機能作動状態に制御されることを契機としては、当該ボーナス中や有利区間中に使用する領域をクリアする処理が行われるものではない。
● 図231に示すエラー処理の制御プログラム及びデータは、メインROM102の規定内エリア(プログラムエリア、データエリアなどのエリア、規定外エリアとは異なるエリア)に記憶されている例について説明した。しかし、SA23における役物作動中か否かの判定処理は、メインROM102の規定外エリアに記憶されている制御プログラム及びデータを用いるものであってもよい。
また、図231に示すエラー処理は、主制御回路100により実行される例について説明したが、これに限らず、例えばメダル数制御回路により実行されるものであってもよい。また、この場合、CMP_MYカウンタの更新処理は、規定外エリアに記憶されている制御プログラム及びデータを用いるものであってもよい。
(その他)
払出数リミッタについても、同様の事前報知が行われ得るものとしてもよい。例えば、払出数リミッタのカウンタが特定枚数(例えば、2300枚)となった場合に、「払出数リミッタ作動まで残り100枚です」といった表示を演出表示部に表示することで、払出数リミッタの作動が近い旨の事前報知を行うものとすればよい。また、コンプリート機能と払出数リミッタの両方が搭載されている場合には、両方について事前報知が行われ得るものとしてもよい。例えば、上記のMYカウンタが特定枚数(例えば、18500枚)となるとともに、払出数リミッタのカウンタが特定枚数(例えば、2300枚)となった場合には、「コンプリート機能作動まで残り500枚です」といった表示とともに、「払出数リミッタ作動まで残り100枚です」といった表示を演出表示部に表示するものとすればよい。
なお、この場合、そのまま遊技を続行すると、払出数リミッタが先に作動してAT状態が終了することとなるが、払出数リミッタの作動によって上記のMYカウンタは初期化(クリア)されないため、コンプリート機能作動まで残り400枚という状況は継続することになる。したがって、そのような場合には、「払出数リミッタ作動まで残り100枚です」といった表示は終了させるが、「コンプリート機能作動まで残り400枚です」といった表示は引き続き継続されるものとすればよい。この場合、上述のとおり、上記のMYカウンタの値が18500枚を下回った場合(事前報知終了の条件が事前報知開始の条件とは異なるようにした場合には、事前報知終了の条件である枚数となった場合)は事前報知が終了され得る構成としてもよいし、一度事前報知が開始された以後は、コンプリート機能作動まで事前報知を継続するものとしてもよい。
ところで、コンプリート機能作動まで残り50枚、払出数リミッタ作動まで残り100枚といったように、払出数リミッタの作動よりも前にコンプリート機能が作動することが確定している状況もある。ここで、少なくともAT状態が残り50枚分以上のメダル増加が確定していることを前提として、コンプリート機能作動の事前報知条件となる獲得枚数(例えば、電源投入時からの最下点を起点として18500枚以上等)及び払出数リミッタ作動の事前報知条件となる獲得枚数(例えば、有利区間開始時を起点として2300枚以上等)の両方を満たしているとする。このような状況においては、コンプリート機能作動の事前報知及び払出数リミッタ作動の事前報知の両方を表示する構成としてもよい。これにより、遊技者が正確に状況把握できるという効果を奏する。
また、このような状況においては、コンプリート機能が先に作動することにより払出数リミッタが作動することはないので、コンプリート機能作動の事前報知のみを行い、払出数リミッタ作動の事前報知は行わないものとしてもよい。作動することがないリミッタに関する情報は、必ずしも遊技者にとって必要な情報ではなく、特にAT状態では押し順ナビなどの報知が頻繁に行われる状況であることを考慮すると、あまり表示項目を増やさないほうが遊技者にとって快適にAT状態を消化できるともいえるからである。すなわち、情報過多となることを抑制し得るという効果を奏する。なお、後述の演出表示部非搭載機においても同様にコンプリート機能作動の事前報知と払出数リミッタ作動の事前報知の両方を表示しうる状況において、作動することがないリミッタに関する情報は非表示としてもよい。
(演出表示部非搭載機でコンプリート機能作動の事前報知と、払出数リミッタ作動の事前報知を行う場合)
上述のとおり、コンプリート機能と払出数リミッタの両方が搭載される場合、演出表示部(例えば、液晶表示装置等)を設ける遊技機では、その表示画面上で、(イ)コンプリート機能作動の事前報知と、(ロ)払出数リミッタ作動の事前報知の両方を表示可能に構成することができる。
ここで、演出表示部非搭載機でコンプリート機能が搭載された場合に、(イ)の事前報知を行うための工夫については上述のとおりであるが、演出表示部非搭載機においてもコンプリート機能と払出数リミッタの両方が搭載され得ることから、その場合にはさらに(ロ)の事前報知を行うための工夫をなす必要があると考えられる。以下ではそのような手法の一例について説明する。なお、上記と同様、演出表示部を設ける遊技機であっても以下の手法による事前報知が行われるものとしてもよい。
まず、演出表示部非搭載機であっても、例えば、第1表示部(2~4桁程度の7セグメントLED)と、これとは異なる第2表示部(2~4桁程度の7セグメントLED)を備え、それぞれで事前報知を表示可能とする場合は、(イ)の事前報知を第1表示部に表示し、(ロ)の事前報知を第2表示部に表示するなどして、(イ)及び(ロ)を同時に表示可能とすることができる。なお、第1表示部や第2表示部としては、例えば、上記の表示手段のいずれかをそれぞれ用いることができる。また、この場合、後述の如く、識別子や表示態様を異なるものとすることができる。
一方、演出表示部非搭載機において、複数の表示部は備えるが事前報知に用いることができる表示部は一つと定める場合や、一つの表示部しか備えていない場合、コンプリート機能作動の事前報知条件及び払出数リミッタ作動の事前報知条件の両方を満たしている状態では、(イ)又は(ロ)のどちらをどのように表示するかについて工夫が必要となる。
いずれか一方を表示する場合、例えば、上述の如く、先に作動するほうの事前報知を優先して行うように構成することができる。すなわち、コンプリート機能が払出数リミッタよりも先に作動する状況下であれば(イ)の事前報知を行い、また、払出数リミッタがコンプリート機能よりも先に作動する状況下であれば(ロ)の事前報知を行うといった構成としてもよい。これにより、より好適な情報を報知し得るという効果を奏する。
また、例えば、所定時間(例えば、10秒など)経過ごとに、表示内容を(イ)→(ロ)、(ロ)→(イ)と切り替えるものとして、遊技者が操作することなく自然と両方の表示が視認できるものとしてもよい。なお、切り替えが発生するのは、遊技待機中(例えば、払出終了後~次遊技開始操作時まで)のみとしてもよいし、遊技中(例えば、開始操作後~払出終了時まで)としてもよいし、その両方としてもよい。また、遊技待機中は、遊技者の入れ替わりが生じ得るため、遊技待機中は(イ)の表示を(ロ)の表示よりも優先的に行い((ロ)は表示されない)、遊技中は(ロ)の表示を(イ)の表示よりも優先的に行う((イ)は表示されない)ものとしてもよい。あるいはその逆であってもよい。あるいは、いずれか一方の期間では、(イ)及び(ロ)の両方が上記のように切り替えられて表示されるものとしてもよい。
また、例えば、時間経過ではなく遊技者の切り替え操作に基づいて(イ)と(ロ)の表示を切り替え可能としてもよい。この場合、表示部がメイン側で制御されるものであれば、例えば、遊技中のベット操作(例えば、MAXベットボタン6a押下)など遊技の進行に影響を与えない任意の操作手段への操作に基づいて表示が切り替わるものとすればよい。
また、表示部がサブ側で制御されるものであれば、例えば、演出用の操作部(例えば、演出用ボタン)への操作に基づいて表示が切り替わるものとすればよい。もっとも、演出用の操作部を設けない遊技機の場合は、メイン側で操作を検出可能な操作手段への操作(例えば、遊技中のベット操作や、リール回転中の開始操作、あるいはリール停止後の停止操作など。遊技の進行に影響を与えない操作)に基づいて、(これに対応する情報をサブ側で受信したときに)表示が切り替わるものとすればよい。
なお、表示を切り替え可能な操作は、遊技の進行に影響を与えない操作に限られない。遊技の進行に影響を与える操作(例えば、未ベット時のベット操作、リール回転前の開始操作、あるいはリール停止前の停止操作など)に基づいて表示が切り替わるものとしてもよい。すなわち、遊技の進行に影響を与えない操作によって表示を切り替え可能とし、遊技者に任意のタイミングで表示を切り替えることができるようにしてもよいし、遊技の進行に影響を与える操作によって表示を切り替え可能とし、別操作を必要とすることなく表示を切り替えることができるようにしてもよい。いずれによっても、利便性を高め得るという効果を奏する。
また、別の報知態様としては、例えば、(イ)の事前報知は表示部で行うが、(ロ)の事前報知は、例えば、スピーカから「リミッタ作動まであと500枚です。」や「リミッタ作動まであとわずかです。」といった音声を出音することで報知されるものとしてもよい。あるいは、その逆であってもよい。あるいは、上述の如く、優先されるほうの事前報知を表示部で行う、優先されないほうの事前報知をスピーカで行うようにしてもよい。また、スピーカによって事前報知を行う場合、これに替えて、あるいはこれとともにランプを用いることも可能である。これにより、事前報知に用いることができる表示部が一つであってもより多くの情報を提供できるという効果を奏する。なお、これは、事前報知の内容を切り替え可能とする場合も同様である。
なお、(イ)の事前報知と(ロ)の事前報知とで異なる識別子を表示するようにしてもよい。これにより、いずれの事前報知が行われているかをわかりやすく示すことができるという効果を奏する。例えば、(イ)の事前報知において、コンプリート機能作動まで残り500枚である場合には「L500」と表示する。一方、(ロ)の事前報知において、払出数リミッタ作動まで残り500枚である場合には「H500」と表示する。すなわち、7セグメントLEDの先頭桁に表示する「L」や「H」が識別子となり、同じ残り枚数を表示する場合でもこれらが異なる事前報知であることを認識可能とする。なお、これらの識別子はあくまで一例である。例えば、7セグメントLEDで表示可能であって、その表示態様から異なる事前報知が行われていることを認識可能とするものであれば、任意の文字、数字、記号及びドットパターンなどを識別子として用いることができる。
また、桁数に余裕があれば2桁又はそれ以上の桁で構成された識別子を用いることもできる。例えば、「LM」や「SHL」などいった識別子を用いてもよい。なお、1桁の識別子を用いる場合、例えば、エラー報知と勘違いしやすい「E(イー)」、セグ表示では数字と区別できない「S(エス)」(セグ表示では「5」と同じになる)、あるいは「O(オー)」(セグでは「0」と同じになる)などは、識別子として用いないようにすることが望ましい。
また、(イ)の事前報知と(ロ)の事前報知とで異なる表示態様(ここでは、例えば色とする)を表示してもよい。これにより、いずれの事前報知が行われているかをわかりやすく示すことができるという効果を奏する。例えば、セグ表示が複数の色で表示可能な場合、(イ)の事前報知は赤色で表示し、(ロ)の事前報知は青色で表示するなどとすればよい。なお、上述の識別子を異ならせる手法と、この表示態様を異ならせる手法を組み合わせて採用することもできるし、いずれかの手法のみを採用することもできる。また、例えば、一方は点灯、他方は点滅(あるいはそのパターンが異なる)といった態様にて表示態様を異ならせることも可能である。
(イ)の事前報知と(ロ)の事前報知とを異なる識別子や表示態様で表示可能とする場合(いずれか一方のみの事前報知を行う場合であって、識別子や表示態様を特定のものとする場合を含む)には、事前報知に関する表示の見方を遊技者が確認できる構成としてもよい。例えば、(イ)の事前報知を一例とした場合、前面扉の表面の任意の位置(例えば、台座部や腰部パネル13の一部など)に、「『L〇〇〇』はコンプリート機能までの残り枚数を意味します。」といった説明が表示されるものとすればよい。これにより、事前報知の内容がよりわかりやすくなるという効果を奏する。
ここまで説明した事前報知のいずれかを行いうる遊技機においては、例えば、遊技を開始して急に打ち止めになるといった、打ち止めによる不測の損害発生を抑制できるという効果を奏する。
(CMP_MYに基づく各種報知をパチンコ機で行う場合について)
パチスロ機においてCMP_MYに基づく各種報知を行う例について説明したが、前述したパチンコ機においてもMYに基づく各種報知を行うとともに当該各種報知に関連する技術事項(例えば、図229~図240などを参照して説明した技術事項)を適用するようにしてもよい。パチンコ機におけるコンプリート機能は、電源投入時からの所定期間における遊技の結果が得られたときの遊技球が最も減少したときを基準として、当該基準からの遊技球の増加数(基点からの累計数、「基準値カウンタ」)が上限数に達したときにコンプリート機能が作動して遊技の進行が不能化されるコンプリート機能作動状態に制御するものである。
コンプリート機能作動状態においては、いわゆる始動口、作動口、および、ゲートなどが無効化され、大入賞口・電チューなどが閉鎖状態となる。なお、遊技球を発射するための制御は、不能となるものであっても、不能とはならないものであってもよい。また、払い出すべき遊技球がある場合、コンプリート機能作動状態中においても遊技球の払い出しが継続される。上限数としては、例えば、95000を例示するが、予め定められた値であれば95000に限るものではない。
パチンコ機におけるコンプリート機能作動状態においては、制御されている遊技状態が有利状態(例えば、大当り遊技状態、小当り遊技状態、確変遊技状態、時短遊技状態など)であるか所定状態(例えば、通常状態)であるかにかかわらず(例えば、大当り遊技状態が終了した後において本来であれば確変遊技状態に制御されていたのか通常状態に制御されていたのかなどにかかわらず)、遊技を続行できないことが遊技者や遊技店に対して報知される。パチンコ機におけるコンプリート機能作動状態においては、例えば、図柄変動表示を行う画像表示装置などにおいて「コンプリート機能作動中 1日に払出可能な上限に達しました 本日は遊技終了です」といったメッセージ画像が表示される。また、パチンコ機におけるコンプリート機能作動状態においては、スピーカから一定時間(例えば10秒)以上に亘って所定の効果音や音声が出力され、電飾LED(枠ランプ)などが所定態様で発光される。これにより、パチンコ機においてコンプリート機能作動状態に制御されたことが報知される。
また、パチンコ機においてコンプリート機能作動状態に制御されたときには、外部信号としてセキュリティ信号を一定時間(例えば、30秒)に亘って出力するための処理が行われる。なお、パチンコ機がスマートパチンコ機である場合、セキュリティ信号の出力に加えて、例えば遊技価値提供装置などに対してコンプリート信号を一定時間(例えば、30秒)に亘って出力する。コンプリート機能作動状態は、設定変更を伴うRAMクリアか、設定変更を伴わないRAMクリアのいずれか一方のクリアで初期化されるものであってもよく、いずれのRAMクリアでも初期化されるものであってもよい。
また、基準値カウンタが95000に達した場合であっても、いわゆる特別電動役物または条件装置(例えば、大当り遊技状態や小当り遊技状態など)の作動中である場合には、作動終了時までコンプリート機能の作動を待機させるコンプリート機能作動待機状態に制御し、作動終了時にコンプリート機能作動状態に制御する。コンプリート機能作動待機状態に制御されたときには、その後の基準値カウンタの値にかかわらず(仮に一時的に95000未満となった場合でも)、作動終了時にコンプリート機能作動状態に制御する。なお、基準値カウンタが95000に達した場合には、特別電動役物等の作動中であっても即座にコンプリート機能作動状態に制御するようにしてもよい。
パチンコ機におけるコンプリート機能作動待機状態中においては、制御されている遊技状態が有利状態(例えば、確変遊技状態など)であるか所定状態(例えば、通常状態など)であるかにかかわらず、例えば装飾図柄を変動表示させる演出表示装置などにおいて「当り終了後にコンプリート機能が作動します」などといったメッセージ画像が表示される。なお、コンプリート機能作動待機状態中に表示されるメッセージ画像は、これに限らず、例えば、「コンプリートカウンター 95000/95000」といった画像や、「まもなくコンプリート機能が作動します」といった画像、「コンプリート機能 作動直前!!」といった画像、「大当り中です。遊技を継続してください。当り終了後コンプリート機能が作動します 作動した場合、本日の遊技は終了になります。」といった画像であってもよい。また、パチンコ機におけるコンプリート機能作動待機状態においては、スピーカから一定時間(例えば10秒)以上に亘って所定の効果音や音声が出力され、電飾LED(枠ランプ)などが所定態様で発光されるようにしてもよい。これにより、パチンコ機においてコンプリート機能作動待機状態に制御されたことが報知される。
パチンコ機における基準値カウンタ(MY)は、セーフ数(払出遊技球数)からアウト数(発射遊技球数)を減算した値となる。すなわち、現在の基準値カウンタの値からアウト数を減算しセーフ数を加算することにより更新される。基準値カウンタが0の場合、アウトがあっても減算しない。基準値カウンタの値は、電源投入時においてのみ初期化(0が設定)される。これにより、電源投入時からの所定期間における差数を累計した累計数の最下値を基点として、当該基点からの累計数(増加数)を基準値カウンタの値から特定可能となる。なお、基準値カウンタの値は、電源投入時においても特定条件が成立しているときには初期化されないようにしてもよい。特定条件としては、例えば、エラー発生時の電断復帰時や特定の操作部への操作などにより成立する条件であってもよい。
パチンコ機における基準値カウンタの値に関する情報は、特定の操作(例えば、設定確認操作など)により報知条件が成立したときに、所定の表示部において表示可能である。パチンコ機における基準値カウンタは、パチスロ機のCMP_MYカウンタに相当するものであり、当該値に基づいて各種報知が行われることとなる。
パチンコ機の場合、実際に払い出された数(実払出)をカウントに用いるセーフ数とするとコンプリートによる遊技停止タイミングが遅れる可能性があるため、基準値カウンタ更新処理は、払出制御回路ではなく主制御回路にて行われ、賞球予定数をセーフ数として用いる。一方、スマートパチンコ機の場合には、基準値カウンタ更新処理を、主制御回路および払出制御回路のいずれで行うものであってもよく、払出制御回路で行う場合には「賞球予定数=実払出」となる。基準値カウンタの減算は、アウト検出を契機として行うものであってもよく、また、発射検出を契機として行うものであってもよい。なお、発射検出を契機として基準値カウンタの減算を行う場合には、戻り球について加算を行うことにより、実際の差数とずれが生じないようにする。
また、基準値カウンタが75000に達しているときには、制御されている遊技状態が有利状態であるか所定状態であるかにかかわらず、試験信号としてコンプリート機能作動前信号を出力する。これにより、型式試験中にコンプリート機能が作動することにより試験続行不能となることを防止できる。
また、パチンコ機においては、基準値カウンタが90000に達することにより、そのときに制御されている遊技状態が有利状態であるか所定状態であるかにかかわらず、事前報知状態に制御される。なお、事前報知状態に制御する基準値カウンタの値は、90000を例示するが、上限数である95000よりも小さい値であって予め一律に定められた値であれば90000に限るものではなく、より小さい85000などであってもよい。
パチンコ機における事前報知状態中においては、制御されている遊技状態が有利状態であるか所定状態であるかにかかわらず、例えば、演出表示装置などにおいて「コンプリート機能作動まで残り約5000発です」などといったメッセージ画像が表示される。なお、事前報知状態中に表示されるメッセージ画像は、これに限らず、例えば、「コンプリートカウンター 90012/95000」といったように上限数を分母とし現在の基準値カウンタの値を分子とする画像(ただし、基準値カウンタの値が95000を上回ったとしても分子は表示上95000を上回らない)や、所定数単位(例えば、500単位、あるいは1000単位)で残り数が変化する画像(例えば90000に達することにより「コンプリート作動まで残り約5000個」を表示した後、89500に達することにより「コンプリート作動まで残り約4500個」を表示するものなど)、所定数単位(例えば、500単位、あるいは1000単位)で区切られた範囲のうち残り数が属する範囲を表示する画像(例えば、90000に達することにより「コンプリート機能作動まで残り約4001個~5000個」を表示した後、89000に達することにより「コンプリート機能作動まで残り約3001個~4000個」を表示するものなど)、残り数が所定数単位(例えば、500単位、あるいは1000単位)で少なくなる毎にメーターのメモリが増えるような画像であってもよい。
また、パチンコ機における事前報知状態においては、スピーカから一定時間(例えば10秒)以上に亘って所定の効果音や音声が出力され、電飾LED(枠ランプ)などが所定態様で発光されるようにしてもよい。これにより、パチンコ機において事前報知状態に制御されたことが報知される。なお、パチンコ機において事前報知状態に制御されたときには、所定の試験信号やセキュリティ信号などを出力するようにしてもよい。
また、パチンコ機においても以下の構成を備えるものであってもよい。基準値カウンタの値が上限数である95000に到達することにより、制御されている遊技状態が有利状態であるか所定状態であるかにかかわらず、コンプリート機能作動状態あるいはコンプリート機能作動待機状態となり遊技の進行が不能化される旨が報知される。また、基準値カウンタの値が上限数よりも小さい所定数である90000に到達することにより、制御されている遊技状態が有利状態であるか所定状態であるかにかかわらず、95000までの残り数あるいは残り数に応じたメッセージ画像等を表示する事前報知が行われる。
また、図232のSA49~SA51やSA63~SA65と同様に、基準値カウンタの値が上限数よりも小さい数であって所定数とは異なる特定数である85000や92500などに到達することにより、所定数である90000到達により表示されるメッセージ画像とは異なる報知(例えば、第1報知や、第2報知参照)を行うようにしてもよい。この場合、第1報知や第2報知は、特定数である85000や92500などに到達したときに、制御されている遊技状態が有利状態であることを条件として行われるようにしてもよい。
さらに、基準値カウンタの値が特定数である85000に到達して第1報知が行われているが、未だ所定数である90000に到達しておらず事前報知が行われていないときにおいて、日時を計時する計時回路からの日時情報に基づき所定時刻(例えば、深夜2時など)を経過したと判定された場合には、基準値カウンタの値や、制御されている遊技状態が有利状態であるか所定状態であるかにかかわらず、当該第1報知を終了させるようにしてもよい。つまり、所定時刻(例えば、深夜2時など)を経過したときに第1報知が実行されているときには、当該第1報知を終了するための処理が行われるようにしてもよい。これに対して、事前報知について、所定時刻(例えば、深夜2時など)を経過したことによって当該事前報知を終了させるための処理などが行われることはない。
また、パチンコ機においては、例えば、大当り遊技状態中や、大当り遊技状態に制御されたことを契機として確変遊技状態や時短遊技状態に制御されて再び大当り遊技状態に制御されることなどにより有利状態が連なる特定期間(一連の有利状態)中において計数された純増数が報知(例えば、「TOTAL:2300」等表示)されるとともに、事前報知状態中においても基準値カウンタの値に基づくコンプリート機能作動までの残り数に応じた情報が報知される。これらの報知に関して、パチンコ機においても、事前報知における残り数を第1態様で更新表示し、特定期間における純増数を第1態様とは異なる第2態様で更新表示するようにしてもよい。例えば、事前報知の第1態様としては、例えば1000単位で残り数を変化させるのに対して、特定期間における第2態様としては、計数された純増数そのものを表示するものや、100単位で純増数を変化させるものであってもよく、逆に、事前報知の第1態様としては、例えば基準値カウンタの値に基づくコンプリートまでの残り数そのものを表示するものや、100単位で残り数を変化させるのに対して、特定期間における第2態様としては、1000単位で純増数を変化させるものであってもよい。
また、演出表示装置において実行される各種演出のうち、例えば大当り当籤している可能性が高いことを報知するような特定演出(プレミア演出などを含む)に関して、前述した特定期間(一連の有利状態)における純増数が表示されているときに当該特定演出が実行されるときには、当該純増数の表示を中断する制御または純増数画像の視認性を低下させる制御を行う一方、事前報知における残り数については特定演出が実行されるときであっても当該残り数画像の表示態様を維持したまま表示するようにしてもよい。
また、基準値カウンタの値が所定数である90000に到達して事前報知が開始された後であっても、その後の遊技の進行に応じて基準値カウンタの値が所定数未満となることにより成立し得る表示終了条件が成立したときには当該事前報知を終了するようにしてもよい。また、この場合における表示終了条件は、制御されている遊技状態に応じて異なり、例えば、所定状態であるときの表示終了条件は、基準値カウンタの値が所定数未満の予め定められた数(例えば89999、89000など)となることにより成立する。一方、有利状態であるときの表示終了条件は、基準値カウンタの値が前記予め定められた数(例えば89999、89000など)となっても成立しないように構成してもよく、例えば、基準値カウンタの値にかかわらず成立しないものであってもよく、また、前記予め定められた数(例えば89999、89000など)よりも小さい数(例えば、88000など)となることにより成立するものであってもよい。
[コンプリート機能の仕様を用いた遊技機に係る発明のまとめ(付記)]
以上説明したように、コンプリート機能の仕様を用いた遊技機では以下のような構成の遊技機を提供することができる。
従来の遊技機において、ビッグボーナスなどの大当り中に所定条件が成立することにより、遊技機に対する操作を受け付けない打ち止め状態とし、以降における遊技の続行を規制するものがあった(例えば、特開2004-147874号公報参照)。
しかしながら、このような遊技機では、例えば、突然遊技不能となったことへの苛立ちを遊技者に抱かせてしまう虞や、打ち止め状態となっていることに気付いていない遊技者に対して遊技機が故障したのではといった誤解を抱かせてしまう虞があった。また、遊技店の店員にとっても、打ち止め状態となるタイミングが近づいていることを把握し難いために打ち止め状態となった遊技者に対するサポートを十分に行うことができない虞があった。
本発明は、このような点に鑑みてなされたものであり、遊技者や遊技店の双方にとってユーザフレンドリーとなる遊技機を提供することを目的とする。
上記目的を達成するために、本実施形態では以下のような構成の遊技機を提供することができる。
(1) 遊技価値(例えば、メダル、遊技球、クレジット、特典など)を消費して遊技を進行し、当該遊技の進行に応じて遊技価値を付与可能な遊技機(例えば、パチスロ機、パチンコ機、メダルレス遊技機など)において、
消費した遊技価値(例えば、ベットに用いたメダル、発射した遊技球など)と付与された遊技価値(例えば、払い出されたメダル・遊技球など)とに基づく差数を累計した累計数を特定する累計数特定手段(例えば、図230のSA03~SA05、CMP_MYカウンタ、基準値カウンタなど)と、
所定期間(例えば、電源投入されてからの期間)における前記累計数の最下値を基点とし、当該基点からの累計数が上限数(例えば、パチスロ機:19000、パチンコ機:95000など)に到達することにより、遊技の進行を不能化する遊技不能化手段(例えば、遊技を進行するための操作・検出が無効化、始動口・作動口・ゲートなどが無効化、大入賞口・電チューなどが閉鎖状態など)と、
制御されている間において付与される遊技価値よりも消費する遊技価値の方が大きくなる所定状態(例えば、通常状態)と、制御されている間において消費する遊技価値よりも付与される遊技価値の方が大きくなる有利状態(例えば、パチスロ機:ATやボーナスなどの遊技者がメダルを増加させることができる状態、パチンコ機:大当り遊技状態、小当り遊技状態、確変遊技状態、時短遊技状態など)とを含む複数種類の状態のいずれかに御可能な状態制御手段(例えば、主制御回路により遊技状態を制御するための処理)と、
前記状態制御手段により前記所定状態に制御されているか前記有利状態に制御されているかにかかわらず前記基点からの累計数が前記上限数に到達することにより、前記遊技不能化手段により遊技の進行が不能化される旨の不能化報知を行う不能化報知手段(例えば、図229(a)、図229(b)、図231のSA24、SA28、図232のSA41~SA44など)と、
前記状態制御手段により前記所定状態に制御されているか前記有利状態に制御されているかにかかわらず、前記基点からの累計数が前記上限数よりも小さい所定数(例えば、パチスロ機:18500、パチンコ機:90000など)に到達することにより、前記上限数までの残り数に応じた数値情報を特定可能とする事前報知を行うことが可能な事前報知手段(例えば、図229(c)、図229(d)、図239、図240、図231のSA21、図232のSA45~SA48など)とを備える。
このような構成によれば、制御されている遊技状態にかかわらず遊技の進行が不能化されるまでの残り数に応じた数値情報が報知されて、遊技者および店員双方が把握可能となる。このため、急に遊技の進行が不能化されてしまう場合よりも、遊技者の苛立ちを例えば事前報知が行われている期間に亘って分散させつつ遊技機が故障したのではといった誤解をまねくことも防止できる。また、残り数に応じて店員がサポート対応の段取りを前もって検討等することができるために、遊技の進行が不能化された遊技機で遊技していた遊技者に対するサポート力を高めることができる。
(2) 上記(1)の遊技機において、
前記基点からの累計数が前記上限数よりも小さい数であって前記所定数とは異なる特定数(例えば、パチスロ機:18000、18750、パチンコ機:85000、92500などに到達することにより、前記数値情報とは異なる特定情報(例えば、第1報知、第2報知など)を報知可能な特定報知手段(例えば、図232のSA49~SA51、SA63~SA65など)を備える。
このような構成によれば、遊技店に多数の遊技機が設置されていることなどに起因して、店員が事前報知を見逃したり失念してしまったりすることや店員間の連携・調整の不足により、遊技の進行が不能化された遊技機で遊技していた遊技者に対するサポートを行うことができない、あるいは遅れてしまうことを極力防止できる。
(3) 上記(2)の遊技機において、
前記特定報知手段は、前記基点からの累計数が前記特定数に到達したときには、前記有利状態に制御されていることを条件として前記特定情報を報知可能である(例えば、図232のSA50、SA64など)。
このような構成によれば、基点からの累計数がその後も増加する可能性が高いときに絞って特定情報を効率的に報知できる。
(4) 上記(2)または(3)の遊技機において、
前記基点からの累計数が前記特定数に到達したときではなく前記所定数に到達したときに遊技中断信号を外部に出力可能な信号出力手段(例えば、図230のSA08~SA10、図231のSA29~SA31など)を備える。
このような構成によれば、基点からの累計数が所定数に到達していることを外部において特定可能となる。その結果、例えば遊技中断信号を試験信号として出力する場合には、試射試験中においても遊技の進行が不能化されるタイミングが近づいていることを報知可能となり不能化される前に一旦中断できるため、実際に遊技の進行が不能化されてしまい当該不能化を解除(初期化)する手間を生じさせてしまうことを未然に防止できる。
(5) 上記(2)または(3)の遊技機において、
日時を計時する計時手段(例えば、サブRTCなど)を備え、
前記特定報知手段は、前記特定情報を報知しているときにおいて前記計時手段が計時する日時に基づいて特定条件が成立したときに、当該特定情報の報知を終了し(例えば、電源投入されたまま深夜2時を経過したときに第1報知を終了する処理など)、
前記事前報知手段は、前記事前報知を行っているときには、前記計時手段が計時する日時に基づいて前記特定条件が成立したときであっても当該事前報知を継続して行う(例えば、電源投入されたまま深夜2時を経過したときであっても事前報知知を継続する処理)。
このような構成によれば、基点からの累計数が初期化されないときであっても、計時される日時に基づいて特定条件が成立したときには特定情報の報知について終了させる一方、事前報知については継続される。このため、特定情報が報知されることにより遊技者に対して必要以上に警戒感を抱かせてしまい当該遊技機の稼働率を低下させてしまうことを防止しつつ、事前報知が行われているときには当該事前報知が継続されることより遊技の進行の不能化が間近に迫っている状況であることを確実に報知して遊技者に不利益を生じさせてしまうことを防止できる。
(6) 上記(1)の遊技機において、
前記有利状態に制御されてからの特定期間(例えば、ボーナス、AT、ボーナスやATを含む一連の期間など)における累計数を報知する特定期間累計数画像を表示可能な特定期間累計数表示手段(例えば、図237(a)のTOTALを表示するための処理など)を備え、
前記事前報知手段は、前記数値情報として、前記上限数までの残り数を報知する残り数画像を表示可能であり、当該残り数画像を遊技の進行に応じて第1態様で更新表示し、
前記特定期間累計数表示手段は、前記特定期間累計数画像を遊技の進行に応じて前記第1態様とは異なる第2態様で更新表示する(例えば、図237(d)、図238(a)~(c)など)。
このような構成によれば、残り数画像と特定期間累計数画像とについて、ともに累計数であり遊技の進行・結果などに応じて更新される点で共通しているものの、更新表示の態様を異ならせることによって、両者の区別がつきやすくなり遊技者を混乱させてしまうことを防止できる。
(7) 上記(6)の遊技機において、
遊技の進行に応じて特定演出を実行可能な特定演出実行手段(例えば、特定演出を実行するための処理)を備え、
前記特定期間累計数表示手段は、前記特定演出が実行されるときに前記特定期間累計数画像の表示を中断する制御または前記特定期間累計数画像の視認性を低下させる制御を行う一方、前記事前報知手段は、前記特定演出が実行されるときであっても前記残り数画像の表示態様を維持したまま表示する(例えば、図238(d)、図238(e)など)。
このような構成によれば、特定演出が実行されるときに、特定期間累計数画像の表示を中断する制御または特定期間累計数画像の視認性を低下させる制御が行われることにより、特定演出を遊技者が極力視認できるようにしつつも、残り数画像については表示態様を維持したまま表示されるため、当該残り数画像を非表示にするものなどと比較して、遊技者の心情を逆なでしてしまうことを極力防止できる。
(8) 上記(1)の遊技機において、
前記事前報知手段は、前記基点からの累計数が前記所定数に到達して前記事前報知が開始された後であっても前記累計数が前記所定数未満となることにより成立し得る表示終了条件が成立したときには前記事前報知を終了し(例えば、図232のSA62など)、
前記所定状態であるときの表示終了条件は、前記基点からの累計数が前記所定数未満の予め定められた数となることにより成立する一方、前記有利状態であるときの表示終了条件は、前記基点からの累計数が前記予め定められた数となっても成立しない(例えば、図232のSA61など)。
このような構成によれば、基点からの累計数が所定数未満となった場合において、制御されている遊技状態が有利状態である場合には一時的に所定数未満となった状況であるとして事前報知を継続するのに対し、所定状態である場合には再び所定数に到達する可能性が低い状況であるとして累計数が所定数未満の予め定められた数となることにより事前報知を終了することができる。その結果、事前報知の終了直後において再び所定数に到達して事前報知が再開されることや、基点からの累計数が低下して上限数までの残り数が増えていく傾向にあるにもかかわらずいつまでも事前報知が継続して行われることを極力防止できる。
(9) 上記(1)の遊技機において、
開始条件が成立することにより有利区間に制御し、当該有利区間における累計数(例えば、有利区間払出数カウンタ)が区間上限数に到達することにより当該有利区間を終了する有利区間制御手段(例えば、有利区間に制御するための処理など)を備え、
前記所定期間における前記基点からの累計数は、電源が遮断された後に電源投入されたときに、特定条件が成立していないときには初期化される一方で特定条件が成立しているときには初期化されないのに対し(例えば、RAM異常以外のエラー発生時、特定の操作部への操作時など予め定められた条件が成立しているときにはCMP_MYカウンタが初期化されない)、前記有利区間における累計数は、電源が遮断された後に電源投入されることのみによっては前記特定条件が成立していないときであっても初期化されない(例えば、有利区間払出数カウンタは電源が遮断された後に電源投入されることのみによっては初期化されない)。
このような構成によれば、所定期間における基点からの累計数については電源投入されたときであっても特定条件が成立しているか否かにより初期化するか否かを異ならせることができるため、利便性を向上させることができる。これに対して、有利区間における累計数については電源投入されることのみによっては特定条件が成立しているときのみならず特定条件が成立していないときであっても初期化されないため、処理を複雑化することなくかつ有利区間における上限ゲーム数とのバランスを担保することにより一の有利区間中における射幸性を適正に抑制できる。
(10) 上記(9)の遊技機において、
前記特定条件は、電源が遮断されたときにエラーが発生していたことにより成立する条件を含む。
このような構成によれば、エラーが発生したときに当該エラー解除に併せて電源遮断して電源投入する方が望ましい状況となった場合であっても、所定期間における基点からの累計数を初期化せずに電源投入できるため、利便性を向上させることができる。
(11) 上記(1)の遊技機において、
開始条件が成立することにより有利区間に制御し、当該有利区間における累計数(例えば、有利区間払出数カウンタ)が区間上限数に到達することにより当該有利区間を終了する有利区間制御手段(例えば、有利区間に制御するための処理など)を備え、
前記所定期間における前記基点からの累計数に関する情報は、報知条件が成立することにより前記所定数に到達しているか否かにかかわらず報知可能である一方、前記有利区間における累計数に関する情報は、前記報知条件が成立したときであっても報知不可能である(例えば、特定の操作などにより、CMP_MYカウンタの値に関する情報については報知可能である一方、有利区間払出数カウンタの値については報知不可能)。
このような構成によれば、報知条件が成立することによって報知される基点からの累計数に関する情報に基づいて遊技店側において電源遮断・電源投入するか否かを選別できるようにして利便性を向上させことができる。これに対して、有利区間における累計数に関する情報については、たとえ報知条件が成立したときであっても報知されることはないため、有利区間における累計数に関する情報を報知するための処理を無駄(不必要)に行うことがなく、処理負担が増大してしまうことを未然に防止できる。
(音量調整について)
上述のとおり、本実施形態では、少なくとも遊技者によるユーザーメニュー上の操作によってスピーカ群から出力される音の音量を調整可能としていたが、これに加え、遊技店側でも音量調整を可能にする構成としてもよい。例えば、遊技店側のメニュー画面であるホールメニューで「音量設定」が選択できるようにし、ここで音量レベルを選択できるようにする。そして、選択可能な音量レベルのうち少なくとも1つは、仮に遊技者がユーザーメニュー上の操作で最大音量を設定したとしても概ね所定の音量値(例えば、85db)を超えない音量とすることが可能な音量レベルとする。
このようにすれば、大きな音を好む遊技者が最大音量で遊技したとしても、近くの遊技者の遊技環境のみならず、遊技店の店員や近隣の住民等の生活環境にも配慮した遊技機を提供することができるという効果を奏する。なお、遊技店側が音量レベルを設定可能な態様はこれに限られない。例えば、筐体内部や背面にスライドスイッチやボリュームスイッチ等の物理的なスイッチを設け、そのスイッチを操作することにより、所望の音量レベルが選択され得るようにしてもよい。
[11.第2の遊技機]
続いて、図241~図284を参照して、パチスロ機1の別仕様について、これを「第2の遊技機」として説明する。なお、図241~図284の各図の説明にないパチスロ機1の構成の全ては、図1~図240の各図で説明された実施形態が適用される。
第2の遊技機であるパチスロ機1では、メイン表示窓4の枠内に表示される3行×3列の図柄を結ぶラインのうち、左リール3Lの中段、中リール3Cの下段、右リール3Rの下段を結ぶラインを有効ラインとして用い、その他のラインを疑似ラインとして用いる。すなわち、パチスロ機1は、メイン表示窓4において各リールの一つの図柄を表示する3行×3列の単位図柄表示領域のうちの、左リール3Lの中段の単位図柄表示領域、中リール3Cの下段の単位図柄表示領域、及びリール3Rの下段の単位図柄表示領域を夫々結ぶことにより形成されるラインを有効ラインとして用い、それ以外の単位図柄表示領域を結ぶことにより形成されるラインを疑似ラインとして用いる。また、第2の遊技機であるパチスロ機1では、3枚掛けのみ対象となっている。
[12-1.遊技状態の遷移フロー]
初めに、図241を参照しながら、第2の遊技機であるパチスロ機1の主制御回路100(メインCPU101)により管理される各種遊技状態及びその遷移フローについて説明する。
[11-1-1.基本的な遊技状態の遷移フロー]
第2の遊技機であるパチスロ機1では、ボーナスゲームの種類として、ビッグボーナス(以下、「BB」と記す場合がある。)が設けられる。BBは、第1種特別役物と呼ばれるレギュラーボーナス(以下、「RB」と記す場合がある。)に係る役物連続作動装置であり、RBを連続して作動させる。それゆえ、第2の遊技機であるパチスロ機1では、ビッグボーナス役の当籤/作動(入賞)の有無などに基づいて遊技状態を管理する。
具体的には、図241に示すように、主制御回路100は、ビッグボーナス役(後述の当籤役名「F_択1枚役A」+「F_BB」,「F_択1枚役B」+「F_BB」,「F_択1枚役C」+「F_BB」,「F_択1枚役D」+「F_BB」,「F_目押し役」+「F_BB」,「F_リーチ目役」+「F_BB」,「F_BB」の当籤役を構成する図柄組合せ名「C_BB」の図柄組合せ)の当籤/作動(入賞)の有無などに基づいて、「RT0」、「RT1」、「RT2」と称する3種類の遊技状態を管理する。
なお、RT0は、ビッグボーナス役に非当籤であり、かつ、ビッグボーナスが作動していない状態である。また、RT2は、ビッグボーナスが作動している状態である。また、本実施形態では、ビッグボーナス役が内部当籤役として決定されると、ビッグボーナス役が入賞するまで複数回の遊技に渡りビッグボーナス役が内部当籤役として持ち越された状態が発生する。RT1は、ビッグボーナス役が内部当籤役として持ち越されている状態、すなわち、ビッグボーナス役が当籤し、かつ、ビッグボーナスが作動していない状態である。RT0,RT1,RT2は、遊技に係る当籤役の種別及びその当籤確率が互いに異なり、第2の遊技機であるパチスロ機1では、RT0の再遊技確率は8978/65536であり、RT1の再遊技確率は8982/65536であり、RT2の再遊技確率は0/65536である(図251参照)。
設定変更がされると(移行条件(0)が成立すると)、主制御回路100は、遊技状態をRT0~RT2からRT0に移行させる。第4の遊技機であるパチスロ機1では、RT0,RT1,RT2は、他のRT状態への移行契機として遊技回数を用いることのないRT状態、つまり、無限RT状態であり、RT状態間の移行は次のように制御される。
RT0においてビッグボーナス役が当籤役として決定され、決定された当該遊技でビッグボーナス役が非表示であると、主制御回路100は、遊技状態をRT0からRT1に移行させる。具体的には、後述する当籤役名「F_択1枚役A」+「F_BB」,「F_択1枚役B」+「F_BB」,「F_択1枚役C」+「F_BB」,「F_択1枚役D」+「F_BB」,「F_目押し役」+「F_BB」,「F_リーチ目役」+「F_BB」,「F_BB」の当籤役のいずれかに当籤し、当籤した当該遊技で後述する図柄組合せ名「C_BB」の図柄組合せが有効ラインに揃わないと(移行条件(1)が成立すると)、主制御回路100は、遊技状態をRT0からRT1に移行させる。
第2の遊技機であるパチスロ機1では、引き込み優先順位は、再遊技役(優先順位1)、入賞役(優先順位2)、ボーナス役(優先順位3)の順となっている。第2の遊技機であるパチスロ機1では、RT1において、各リール3L,3C,3Rの図柄配列、当該遊技で有効ラインに揃うことが許容される当該遊技で当選した当選役や持越し中の「C_BB」などの図柄組合せ、引き込み優先順位などにより、持越し中の図柄組合せ名「C_BB」の図柄組合せが有効ラインに揃うことがないように設計されている。このため、一旦遊技状態がRT1になると、設定変更が行われない限り、遊技状態がRT1に滞在し続けるようになっている。
また、RT0においてビッグボーナス役が当籤役として決定され、決定された当該遊技でビッグボーナス役が表示されると、主制御回路100は、遊技状態をRT0からRT2に移行させる。具体的には、後述する当籤役名「F_択1枚役A」+「F_BB」、「F_択1枚役B」+「F_BB」、「F_択1枚役C」+「F_BB」、「F_択1枚役D」+「F_BB」、「F_目押し役」+「F_BB」、「F_リーチ目役」+「F_BB」、「F_BB」の当籤役のいずれかに当籤し、当籤した当該遊技で後述する図柄組合せ名「C_BB」の図柄組合せが有効ラインに揃うと(移行条件(2)が成立すると)、主制御回路100は、遊技状態をRT0からRT2に移行させる。なお、第2の遊技機であるパチスロ機1では、各リール3L,3C,3Rの図柄配列、当該遊技で有効ラインに揃うことが許容される当該遊技で当選した当選役の図柄組合せ、引き込み優先順位などにより、図柄組合せ名「C_BB」の図柄組合せが有効ラインに揃う可能性があるのは、後述する当籤役名「F_択1枚役A」+「F_BB」、「F_択1枚役B」+「F_BB」、「F_択1枚役C」+「F_BB」、「F_択1枚役D」+「F_BB」、「F_目押し役」+「F_BB」、「F_リーチ目役」+「F_BB」、「F_BB」の当籤役のうち、後述する当籤役名「F_BB」の当籤役に当籤した場合に限られる。
また、RT2において規定枚数を超えるメダルが払い出され、BB状態が終了すると(移行条件(3)が成立すると)、主制御回路100は、遊技状態をRT2からRT0に移行させる。ここで、本実施形態では、RT2の終了契機となる規定枚数は、「14枚」である。
[11-2.図柄配置テーブル]
メインROM102には、図柄配置テーブルが記憶されており、図242を参照して、図柄配置テーブルについて説明する。図柄配置テーブルは、左リール3L、中リール3C及び右リール3Rのそれぞれの回転方向における各図柄の位置と、各位置に配置された図柄の種類(各位置に配置された図柄の種類を特定するデータ)との対応関係を規定する。
なお、第2の遊技機であるパチスロ機1では、各リールには、図柄「赤7」「青7」「BAR1」「BAR2」「プラム」「オレンジ」「チェリー1」「チェリー2」「ブランクA」及び「ブランクB」の10種類の図柄が表示されている。
[11-3.図柄組合せの内容(図柄組合せテーブル)]
メインROM102には、図柄組合せの内容(図柄組合せテーブル)が記憶されており
、図243を参照して、図柄組合せの具体的な内容について説明する。図243において
、「図柄組合せ」欄は、左リール3L、中リール3C、右リール3Rが停止した場合に、
有効ラインに沿って表示される左リール3L、中リール3C、右リール3Rの図柄を示し
、「図柄組合せ名」欄は、対応する「図柄組合せ」欄での左欄に図示している左リール3
Lの1又は複数の図柄と、中央欄に図示している中リール3Cの1又は複数の図柄と、右
欄に図示している右リール3Rの1又は複数の図柄との組み合わせからなる図柄の組合せ
をまとめた名称(図柄組合せ名)を示す。また、「配当」欄は、対応する「図柄組合せ」
欄が示す図柄組合せが有効ラインに表示された際に付与される配当を規定する。
「図柄組合せ名」欄の図柄組合せ名「C_BB」は、第一種特別役物の連続作動装置(
BB)に係る図柄組合せであり、図柄組合せ名「C_BB」に係る図柄組合せは「BAR
2」「チェリー2」「BAR1」である。図柄組合せ名「C_BB」に係る図柄組合せが
有効ラインに沿って表示されると、遊技状態がRT2(ビッグボーナス)に移行する(図
232参照)。
また、「図柄組合せ名」欄の図柄組合せ名「S_リプレイA」に係る図柄組合せが有効ラインに沿って表示されると、再遊技の作動が行われる。図柄組合せ名「S_リプレイA」に係る図柄組合せは、「図柄組合せ」欄での左欄に図示している左リール3Lの図柄「BAR1」/「BAR2」と、「図柄組合せ」欄での中央欄に図示している中リール3Cの図柄「ブランクA」/「ブランクB」と、「図柄組合せ」欄での右欄に図示している中リール3Rの図柄「BAR1」/「オレンジ」/「ブランクA」とを組み合わせた12通りである。なお、図柄組合せ名「S_リプレイA」に係る図柄組合せは、左リール3Lの上段、中リール3Cの上段、右リール3Rの上段に図柄「オレンジ」「オレンジ」「オレンジ」が表示される図柄組合せ、または、左リール3Lの上段、中リール3Cの上段、右リール3Rの下段に図柄「オレンジ」「オレンジ」「オレンジ」が表示される図柄組合せである。
また、「図柄組合せ名」欄の図柄組合せ名「S_リプレイB」に係る図柄組合せが有効ラインに沿って表示されると、再遊技の作動が行われる。図柄組合せ名「S_リプレイB」に係る図柄組合せは、「図柄組合せ」欄での左欄に図示している左リール3Lの図柄「プラム」と、「図柄組合せ」欄での中央欄に図示している中リール3Cの図柄「ブランクA」/「ブランクB」と、「図柄組合せ」欄での右欄に図示している右リール3Rの図柄「BAR1」/「ブランクA」とを組み合わせた4通りある。なお、図柄組合せ名「S_リプレイB」に係る図柄組合せは、左リール3Lの下段、中リール3Cの上段、右リール3Rの上段に図柄「オレンジ」「オレンジ」「オレンジ」が表示される図柄組合せである。
また、「図柄組合せ名」欄の図柄組合せ名「S_リプレイC」に係る図柄組合せが有効ラインに沿って表示されると、再遊技の作動が行われる。図柄組合せ名「S_リプレイC」に係る図柄組合せは、「図柄組合せ」欄での左欄に図示している左リール3Lの図柄「オレンジ」と、「図柄組合せ」欄での中央欄に図示している中リール3Cの図柄「ブランクA」/「ブランクB」と、「図柄組合せ」欄での右欄に図示している右リール3Rの図柄「青7」とを組み合わせた2通りある。なお、図柄組合せ名「S_リプレイC」に係る図柄組合せは、左リール3Lの中段、中リール3Cの上段、右リール3Rの中段に図柄「オレンジ」「オレンジ」「オレンジ」が表示される図柄組合せである。
また、「図柄組合せ名」欄の図柄組合せ名「S_15枚役A」に係る図柄組合せが有効ラインに沿って表示されると、15枚のメダルが払い出される。図柄組合せ名「S_15枚役A」に係る図柄組合せは、「図柄組合せ」欄での左欄に図示している左リール3Lの図柄「オレンジ」と、「図柄組合せ」欄での中央欄に図示している中リール3Cの図柄「ブランクA」/「ブランクB」と、「図柄組合せ」欄での右欄に図示している右リール3Rの図柄「プラム」とを組み合わせた2通りである。
また、「図柄組合せ名」欄の図柄組合せ名「C_15枚役B」に係る図柄組合せが有効ラインに沿って表示されると、15枚のメダルが払い出される。図柄組合せ名「C_15枚役B」に係る図柄組合せは、「図柄組合せ」欄での左欄に図示している左リール3Lの図柄「プラム」と、「図柄組合せ」欄での中央欄に図示している中リール3Cの図柄「プラム」と、「図柄組合せ」欄での右欄に図示している右リール3Rの図柄「オレンジ」とを組み合わせた1通りである。
また、「図柄組合せ名」欄の図柄組合せ名「C_15枚役C」に係る図柄組合せが有効ラインに沿って表示されると、15枚のメダルが払い出される。図柄組合せ名「C_15枚役C」に係る図柄組合せは、「図柄組合せ」欄での左欄に図示している左リール3Lの図柄「オレンジ」と、「図柄組合せ」欄での中央欄に図示している中リール3Cの図柄「プラム」と、「図柄組合せ」欄での右欄に図示している右リール3Rの図柄「プラム」とを組み合わせた1通りである。
また、「図柄組合せ名」欄の図柄組合せ名「C_15枚役D」に係る図柄組合せが有効ラインに沿って表示されると、15枚のメダルが払い出される。図柄組合せ名「C_15枚役D」に係る図柄組合せは、「図柄組合せ」欄での左欄に図示している左リール3Lの図柄「オレンジ」と、「図柄組合せ」欄での中央欄に図示している中リール3Cの図柄「プラム」と、「図柄組合せ」欄での右欄に図示している右リール3Rの図柄「青7」とを組み合わせた1通りである。
また、「図柄組合せ名」欄の図柄組合せ名「C_15枚役E」に係る図柄組合せが有効ラインに沿って表示されると、15枚のメダルが払い出される。図柄組合せ名「C_15枚役E」に係る図柄組合せは、「図柄組合せ」欄での左欄に図示している左リール3Lの図柄「オレンジ」と、「図柄組合せ」欄での中央欄に図示している中リール3Cの図柄「オレンジ」と、「図柄組合せ」欄での右欄に図示している右リール3Rの図柄「青7」とを組み合わせた1通りである。
また、「図柄組合せ名」欄の図柄組合せ名「C_15枚役F」に係る図柄組合せが有効ラインに沿って表示されると、15枚のメダルが払い出される。図柄組合せ名「C_15枚役F」に係る図柄組合せは、「図柄組合せ」欄での左欄に図示している左リール3Lの図柄「プラム」と、「図柄組合せ」欄での中央欄に図示している中リール3Cの図柄「オレンジ」と、「図柄組合せ」欄での右欄に図示している右リール3Rの図柄「オレンジ」とを組み合わせた1通りである。
また、「図柄組合せ名」欄の図柄組合せ名「C_15枚役G」に係る図柄組合せが有効ラインに沿って表示されると、15枚のメダルが払い出される。図柄組合せ名「C_15枚役G」に係る図柄組合せは、「図柄組合せ」欄での左欄に図示している左リール3Lの図柄「オレンジ」と、「図柄組合せ」欄での中央欄に図示している中リール3Cの図柄「オレンジ」と、「図柄組合せ」欄での右欄に図示している右リール3Rの図柄「プラム」とを組み合わせた1通りである。
また、「図柄組合せ名」欄の図柄組合せ名「S_15枚役H」に係る図柄組合せが有効ラインに沿って表示されると、15枚のメダルが払い出される。図柄組合せ名「S_15枚役H」に係る図柄組合せは、「図柄組合せ」欄での左欄に図示している左リール3Lの図柄「オレンジ」と、「図柄組合せ」欄での中央欄に図示している中リール3Cの図柄「チェリー1」/「チェリー2」と、「図柄組合せ」欄での右欄に図示している右リール3Rの図柄「青7」とを組み合わせた2通りである。
また、「図柄組合せ名」欄の図柄組合せ名「C_15枚役I」に係る図柄組合せが有効ラインに沿って表示されると、15枚のメダルが払い出される。図柄組合せ名「C_15枚役I」に係る図柄組合せは、「図柄組合せ」欄での左欄に図示している左リール3Lの図柄「オレンジ」と、「図柄組合せ」欄での中央欄に図示している中リール3Cの図柄「BAR1」と、「図柄組合せ」欄での右欄に図示している右リール3Rの図柄「青7」とを組み合わせた1通りである。
また、「図柄組合せ名」欄の図柄組合せ名「S_15枚役J」に係る図柄組合せが有効ラインに沿って表示されると、15枚のメダルが払い出される。図柄組合せ名「S_15枚役J」に係る図柄組合せは、「図柄組合せ」欄での左欄に図示している左リール3Lの図柄「赤7」/「青7」と、「図柄組合せ」欄での中央欄に図示している中リール3Cの図柄「ブランクA」/「ブランクB」と、「図柄組合せ」欄での右欄に図示している右リール3Rの図柄「青7」とを組み合わせた4通りである。
また、「図柄組合せ名」欄の図柄組合せ名「S_3枚役A」に係る図柄組合せが有効ラインに沿って表示されると、3枚のメダルが払い出される。図柄組合せ名「S_3枚役A」に係る図柄組合せは、「図柄組合せ」欄での左欄に図示している左リール3Lの図柄「赤7」/「青7」と、「図柄組合せ」欄での中央欄に図示している中リール3Cの図柄「ブランクA」/「ブランクB」と、「図柄組合せ」欄での右欄に図示している右リール3Rの図柄「赤7」/「チェリー1」とを組み合わせた8通りである。
また、「図柄組合せ名」欄の図柄組合せ名「S_3枚役B」に係る図柄組合せが有効ラインに沿って表示されると、3枚のメダルが払い出される。図柄組合せ名「S_3枚役B」に係る図柄組合せは、「図柄組合せ」欄での左欄に図示している左リール3Lの図柄「赤7」/「青7」/「BAR1」と、「図柄組合せ」欄での中央欄に図示している中リール3Cの図柄「チェリー1」/「チェリー2」と、「図柄組合せ」欄での右欄に図示している右リール3Rの図柄「オレンジ」とを組み合わせた6通りである。
また、「図柄組合せ名」欄の図柄組合せ名「S_3枚役C」に係る図柄組合せが有効ラインに沿って表示されると、3枚のメダルが払い出される。図柄組合せ名「S_3枚役C」に係る図柄組合せは、「図柄組合せ」欄での左欄に図示している左リール3Lの図柄「BAR1」と、「図柄組合せ」欄での中央欄に図示している中リール3Cの図柄「プラム」と、「図柄組合せ」欄での右欄に図示している右リール3Rの図柄「赤7」/「チェリー1」とを組み合わせた2通りである。
また、「図柄組合せ名」欄の図柄組合せ名「S_3枚役D」に係る図柄組合せが有効ラインに沿って表示されると、3枚のメダルが払い出される。図柄組合せ名「S_3枚役D」に係る図柄組合せは、「図柄組合せ」欄での左欄に図示している左リール3Lの図柄「オレンジ」と、「図柄組合せ」欄での中央欄に図示している中リール3Cの図柄「ブランクA」/「ブランクB」と、「図柄組合せ」欄での右欄に図示している右リール3Rの図柄「オレンジ」とを組み合わせた2通りである。
また、「図柄組合せ名」欄の図柄組合せ名「S_1枚役A」に係る図柄組合せが有効ラインに沿って表示されると、1枚のメダルが払い出される。図柄組合せ名「S_1枚役A」に係る図柄組合せは、「図柄組合せ」欄での左欄に図示している左リール3Lの図柄「BAR1」/「BAR2」/「プラム」と、「図柄組合せ」欄での中央欄に図示している中リール3Cの図柄「ブランクA」/「ブランクB」と、「図柄組合せ」欄での右欄に図示している右リール3Rの図柄「赤7」/「青7」/「チェリー1」とを組み合わせた18通りである。
また、「図柄組合せ名」欄の図柄組合せ名「S_1枚役B」に係る図柄組合せが有効ラインに沿って表示されると、1枚のメダルが払い出される。図柄組合せ名「S_1枚役B」に係る図柄組合せは、「図柄組合せ」欄での左欄に図示している左リール3Lの図柄「赤7」/「青7」/「BAR2」と、「図柄組合せ」欄での中央欄に図示している中リール3Cの図柄「プラム」と、「図柄組合せ」欄での右欄に図示している右リール3Rの図柄「赤7」/「チェリー1」とを組み合わせた6通りである。
また、「図柄組合せ名」欄の図柄組合せ名「S_1枚役C」に係る図柄組合せが有効ラインに沿って表示されると、1枚のメダルが払い出される。図柄組合せ名「S_1枚役C」に係る図柄組合せは、「図柄組合せ」欄での左欄に図示している左リール3Lの図柄「赤7」/「青7」/「BAR2」と、「図柄組合せ」欄での中央欄に図示している中リール3Cの図柄「オレンジ」と、「図柄組合せ」欄での右欄に図示している右リール3Rの図柄「赤7」/「チェリー1」とを組み合わせた6通りである。
また、「図柄組合せ名」欄の図柄組合せ名「S_1枚役D」に係る図柄組合せが有効ラインに沿って表示されると、1枚のメダルが払い出される。図柄組合せ名「S_1枚役D」に係る図柄組合せは、「図柄組合せ」欄での左欄に図示している左リール3Lの図柄「BAR1」/「オレンジ」と、「図柄組合せ」欄での中央欄に図示している中リール3Cの図柄「BAR1」と、「図柄組合せ」欄での右欄に図示している右リール3Rの図柄「チェリー1」とを組み合わせた2通りである。
また、「図柄組合せ名」欄の図柄組合せ名「C_1枚役E」に係る図柄組合せが有効ラインに沿って表示されると、1枚のメダルが払い出される。図柄組合せ名「C_1枚役E」に係る図柄組合せは、「図柄組合せ」欄での左欄に図示している左リール3Lの図柄「赤7」と、「図柄組合せ」欄での中央欄に図示している中リール3Cの図柄「BAR1」と、「図柄組合せ」欄での右欄に図示している右リール3Rの図柄「赤7」とを組み合わせた1通りである。
また、「図柄組合せ名」欄の図柄組合せ名「C_1枚役F」に係る図柄組合せが有効ラインに沿って表示されると、1枚のメダルが払い出される。図柄組合せ名「C_1枚役F」に係る図柄組合せは、「図柄組合せ」欄での左欄に図示している左リール3Lの図柄「赤7」と、「図柄組合せ」欄での中央欄に図示している中リール3Cの図柄「BAR1」と、「図柄組合せ」欄での右欄に図示している右リール3Rの図柄「チェリー1」とを組み合わせた1通りである。
また、「図柄組合せ名」欄の図柄組合せ名「C_1枚役G」に係る図柄組合せが有効ラインに沿って表示されると、1枚のメダルが払い出される。図柄組合せ名「C_1枚役G」に係る図柄組合せは、「図柄組合せ」欄での左欄に図示している左リール3Lの図柄「赤7」と、「図柄組合せ」欄での中央欄に図示している中リール3Cの図柄「ブランクA」と、「図柄組合せ」欄での右欄に図示している右リール3Rの図柄「プラム」とを組み合わせた1通りである。
また、「図柄組合せ名」欄の図柄組合せ名「C_1枚役H」に係る図柄組合せが有効ラインに沿って表示されると、1枚のメダルが払い出される。図柄組合せ名「C_1枚役H」に係る図柄組合せは、「図柄組合せ」欄での左欄に図示している左リール3Lの図柄「赤7」と、「図柄組合せ」欄での中央欄に図示している中リール3Cの図柄「ブランクB」と、「図柄組合せ」欄での右欄に図示している右リール3Rの図柄「プラム」とを組み合わせた1通りである。
また、「図柄組合せ名」欄の図柄組合せ名「S_1枚役I」に係る図柄組合せが有効ラインに沿って表示されると、1枚のメダルが払い出される。図柄組合せ名「S_1枚役I」に係る図柄組合せは、「図柄組合せ」欄での左欄に図示している左リール3Lの図柄「青7」/「BAR2」と、「図柄組合せ」欄での中央欄に図示している中リール3Cの図柄「BAR1」と、「図柄組合せ」欄での右欄に図示している右リール3Rの図柄「赤7」とを組み合わせた2通りである。
また、「図柄組合せ名」欄の図柄組合せ名「S_1枚役J」に係る図柄組合せが有効ラインに沿って表示されると、1枚のメダルが払い出される。図柄組合せ名「S_1枚役J」に係る図柄組合せは、「図柄組合せ」欄での左欄に図示している左リール3Lの図柄「青7」/「BAR2」と、「図柄組合せ」欄での中央欄に図示している中リール3Cの図柄「BAR1」と、「図柄組合せ」欄での右欄に図示している右リール3Rの図柄「チェリー1」とを組み合わせた2通りである。
また、「図柄組合せ名」欄の図柄組合せ名「S_1枚役K」に係る図柄組合せが有効ラインに沿って表示されると、1枚のメダルが払い出される。図柄組合せ名「S_1枚役K」に係る図柄組合せは、「図柄組合せ」欄での左欄に図示している左リール3Lの図柄「青7」/「BAR2」と、「図柄組合せ」欄での中央欄に図示している中リール3Cの図柄「ブランクA」と、「図柄組合せ」欄での右欄に図示している右リール3Rの図柄「プラム」とを組み合わせた2通りである。
また、「図柄組合せ名」欄の図柄組合せ名「S_1枚役L」に係る図柄組合せが有効ラインに沿って表示されると、1枚のメダルが払い出される。図柄組合せ名「S_1枚役L」に係る図柄組合せは、「図柄組合せ」欄での左欄に図示している左リール3Lの図柄「青7」/「BAR2」と、「図柄組合せ」欄での中央欄に図示している中リール3Cの図柄「ブランクB」と、「図柄組合せ」欄での右欄に図示している右リール3Rの図柄「プラム」とを組み合わせた2通りである。
また、「図柄組合せ名」欄の図柄組合せ名「S_1枚役M」に係る図柄組合せが有効ラインに沿って表示されると、1枚のメダルが払い出される。図柄組合せ名「S_1枚役M」に係る図柄組合せは、「図柄組合せ」欄での左欄に図示している左リール3Lの図柄「プラム」と、「図柄組合せ」欄での中央欄に図示している中リール3Cの図柄「ブランクA」/「ブランクB」と、「図柄組合せ」欄での右欄に図示している右リール3Rの図柄「オレンジ」とを組み合わせた2通りである。
また、「図柄組合せ名」欄の図柄組合せ名「S_1枚役N」に係る図柄組合せが有効ラインに沿って表示されると、1枚のメダルが払い出される。図柄組合せ名「S_1枚役N」に係る図柄組合せは、「図柄組合せ」欄での左欄に図示している左リール3Lの図柄「BAR1」と、「図柄組合せ」欄での中央欄に図示している中リール3Cの図柄「ブランクA」/「ブランクB」と、「図柄組合せ」欄での右欄に図示している右リール3Rの図柄「プラム」とを組み合わせた2通りである。
また、「図柄組合せ名」欄の図柄組合せ名「S_1枚役O」に係る図柄組合せが有効ラインに沿って表示されると、1枚のメダルが払い出される。図柄組合せ名「S_1枚役O」に係る図柄組合せは、「図柄組合せ」欄での左欄に図示している左リール3Lの図柄「赤7」/「青7」と、「図柄組合せ」欄での中央欄に図示している中リール3Cの図柄「ブランクA」/「ブランクB」と、「図柄組合せ」欄での右欄に図示している右リール3Rの図柄「BAR1」/「ブランクA」とを組み合わせた8通りである。
また、「図柄組合せ名」欄の図柄組合せ名「S_1枚役P」に係る図柄組合せが有効ラインに沿って表示されると、1枚のメダルが払い出される。図柄組合せ名「S_1枚役P」に係る図柄組合せは、「図柄組合せ」欄での左欄に図示している左リール3Lの図柄「オレンジ」と、「図柄組合せ」欄での中央欄に図示している中リール3Cの図柄「ブランクA」/「ブランクB」と、「図柄組合せ」欄での右欄に図示している右リール3Cの図柄「ブランクA」とを組み合わせた2通りである。
また、「図柄組合せ名」欄の図柄組合せ名「C_1枚役Q」に係る図柄組合せが有効ラインに沿って表示されると、1枚のメダルが払い出される。図柄組合せ名「C_1枚役Q」に係る図柄組合せは、「図柄組合せ」欄での左欄に図示している左リール3Lの図柄「オレンジ」と、「図柄組合せ」欄での中央欄に図示している中リール3Cの図柄「チェリー1」と、「図柄組合せ」欄での右欄に図示している右リール3Rの図柄「プラム」とを組み合わせた1通りである。
また、「図柄組合せ名」欄の図柄組合せ名「S_1枚役R」に係る図柄組合せが有効ラインに沿って表示されると、1枚のメダルが払い出される。図柄組合せ名「S_1枚役R」に係る図柄組合せは、「図柄組合せ」欄での左欄に図示している左リール3Lの図柄「赤7」/「青7」/「プラム」/「オレンジ」と、「図柄組合せ」欄での中央欄に図示している中リール3Cの図柄「プラム」/「オレンジ」と、「図柄組合せ」欄での右欄に図示している右リール3Rの図柄「BAR1」/「ブランクA」とを組み合わせた16通りである。
[11-4.当籤役名と図柄組合せ名との対応表(図柄組合せ決定テーブル)]
メインROM102には、当籤役名と図柄組合せ名との対応表(図柄組合せ決定テーブル)が記憶されており、図244~図247を参照して、当籤役と図柄組合せとの対応表(図柄組合せ決定テーブル)について説明する。図244および図245はRT0およびRT1での3枚賭けの場合に用いられる図柄組合せ決定テーブルであり、図246および図247はRT2での3枚賭けの場合に用いられる図柄組合せ決定テーブルである。
図柄組合せ決定テーブルは、各種当籤役を示す当籤役名と、各当籤役名に対応付けられた、有効ライン上に表示可能な図柄組合せに対応する図柄組合せ名との対応関係を規定する。すなわち、当籤役が決定されると、有効ライン上に表示可能な図柄組合せの種別(入賞可能な表示役の種別)が一義的に決定される。
図柄組合せ決定テーブル中の「図柄組合せ名」欄に記載の「●」印は、「当籤役名」欄の当籤役名の当籤役に当籤した場合に、有効ライン上に表示可能な図柄組合せに対応する図柄組合せ名を示す。
第2の遊技機であるパチスロ機1では、主制御回路100(メインCPU101)は、当籤役、遊技状態(RT0~RT2)およびリールの停止順序に応じて停止制御を異ならせ、所定の役が当籤役として決定された場合に、RT0およびRT1での3枚賭けの場合に用いられる図244および図245又はRT2での3枚賭けの場合に用いられる77および図247に示す決定した当籤役の当籤役名と対応関係にある図柄組合せ名に係る図柄組合せを表示可能とするようにリール回転停止制御を行う。なお、図244および図245、並びに、77および図247に示す対応表では、決定された当籤役に対して表示可能な全ての図柄組合せに対応する図柄組合せ名を「●」印で列挙しているが、優先して引き込む図柄の関係上、「●」印が付された図柄組合せ名の図柄組合せであっても表示されないことがある。
[11-5.当籤役と当籤役グループとの対応関係]
メインROM102には、当籤役番号と当籤役名と当籤役グループ番号との対応表(当籤役番号-当籤役名-当籤役グループ番号データ)、および、当籤役グループ番号と当籤役グループ名との対応表(当籤役グループデータ)とが記憶されており、図248を参照して、当籤役番号-当籤役名-当籤役グループ番号データについて説明し、図249を参照して、当籤役グループデータについて説明する。図248に示す当籤役番号-当籤役名-当籤役グループ番号データは、当籤役番号と当籤役名と当籤役グループ番号との対応関係を規定する。また、図249に示す当籤役グループデータは、当籤役グループ番号と当籤役グループ名との対応関係を規定する。
図248および図249の図示から、当籤役グループ番号「0」の当籤役グループ名「その他」の当籤役グループは、当籤役番号「0」の当籤役名「ハズレ」、当籤役番号「1」の当籤役名「F_オレンジリプA」、当籤役番号「2」の当籤役名「F_オレンジリプB」、当籤役番号「3」の当籤役名「F_オレンジリプC」、当籤役番号「4」の当籤役名「F_RB中15枚」、当籤役番号「15」の当籤役名「F_3枚役」、当籤役番号「20」の当籤役名「F_目押し役」+「F_BB」、当籤役番号「21」の当籤役名「F_リーチ目役」+「F_BB」、当籤役番号「22」の当籤役名「F_BB」の各当籤役を含む。
また、当籤役グループ番号「1」の当籤役グループ名「択役」の当籤役グループは、当籤役番号「5」の当籤役名「F_択プラムA213」、当籤役番号「6」の当籤役名「F_択プラムA231」、当籤役番号「7」の当籤役名「F_択プラムA312」、当籤役番号「8」の当籤役名「F_択プラムA321」、当籤役番号「9」の当籤役名「F_択プラムB213」、当籤役番号「10」の当籤役名「F_択プラムB231」、当籤役番号「11」の当籤役名「F_択プラムB312」、当籤役番号「12」の当籤役名「F_択プラムB321」の各当籤役を含む。
また、当籤役グループ番号「2」の当籤役グループ名「左プラム」の当籤役グループは、当籤役番号「13」の当籤役名「F_左プラム」の当籤役を含む。
また、当籤役グループ番号「3」の当籤役グループ名「通常チェリー」の当籤役グループは、当籤役番号「14」の当籤役名「F_チェリー」の当籤役を含む。
また、当籤役グループ番号「4」の当籤役グループ名「規定チェリー」の当籤役グループは、規定チェリー書き換え抽籤の抽籤結果が「規定チェリー書き換え」である場合に、当籤役グループ名「通常チェリー」の当籤役グループを書き換えたものである。
[11-6.RT状態で当籤可能な当籤役]
メインROM102には、RT状態で当籤可能な当籤役の表(RT当籤可能当籤役データ)が記憶されており、図250を参照して、RT状態(RT0~RT2)で当籤可能な当籤役について説明する。
図250のRT当籤可能当籤役データの「RT状態(RT0~RT2)」欄に記載の「〇」印は、RT状態(RT0~RT2)において当籤可能な当籤役名の当籤役を示す。
RT0では、当籤役名「F_オレンジリプB」、「F_オレンジリプC」、「F_択プラムA213」、「F_択プラムA231」、「F_択プラムA312」、「F_択プラムA321」、「F_択プラムB213」、「F_択プラムB231」、「F_択プラムB312」、「F_択プラムB321」、「F_左プラム」、「F_チェリー」、「F_3枚役」、「F_択1枚役A」+「FBB」、「F_択1枚役B」+「FBB」、「F_択1枚役C」+「FBB」、「F_択1枚役D」+「FBB」、「F_目押し役」+「FBB」、「F_リーチ目し役」+「FBB」、「FBB」の当籤役が当籤可能である。
RT1では、当籤役名「F_オレンジリプA」、「F_オレンジリプB」、「F_オレンジリプC」、「F_択プラムA213」、「F_択プラムA231」、「F_択プラムA312」、「F_択プラムA321」、「F_択プラムB213」、「F_択プラムB231」、「F_択プラムB312」、「F_択プラムB321」、「F_左プラム」、「F_チェリー」、「F_3枚役」、「F_択1枚役A」+「FBB」、「F_択1枚役B」+「FBB」、「F_択1枚役C」+「FBB」、「F_択1枚役D」+「FBB」、「F_目押し役」+「FBB」、「F_リーチ目し役」+「FBB」の当籤役が当籤可能である。
RT2では、当籤役名「はずれ」、「F_RB中15枚」、「F_リーチ目し役」+「FBB」の当籤役が当籤可能である。
[11-7.内部抽籤テーブル]
メインROM102には、当籤役を決定する際に参照される内部抽籤テーブルが記憶されており、図251を参照して、当籤役を決定する際に参照される内部抽籤テーブルについて説明する。内部抽籤テーブルは、遊技状態(RT0~RT2)毎に設けられ、当籤役番号と、当籤役と、当籤役が決定されるときの抽籤値との対応関係を設定値(設定1~設定6)毎に規定する。ここで、図251(a)~(c)の各内部抽籤テーブルでは、乱数の範囲「0」~「65535」のうち、各当籤役名の当籤役が決定される乱数の個数が示される。なお、RT0では、図251(a)のRT0用の内部抽籤テーブルが参照され、RT1では、図251(b)のRT1用の内部抽籤テーブルが参照され、RT2では、図251(c)のRT2用の内部抽籤テーブルが参照される。
RT1においては、「F_3枚役」~「F_オレンジリプA」が抽籤された場合、「持越中のボーナス役との重複当籤役と扱われる。例えば、「F_BB」の持越中のRT1において内部抽籤テーブルを用いた抽籤で「F_オレンジリプA」が選択された場合は「F_赤BB」十「F_オレンジリプA」が最終的な当籤役として決定される。
[11-8.指示モニタを用いた押し順の報知]
メインROM102には、当籤役に当選した場合に指示モニタを用いた押し順の報知に関わる表(押し順報知データ)が記憶されており、図252を参照して、押し順報知データについて説明する。押し順報知データは、非AT中のRT0、非AT中のRT1、AT中のRT0、AT中のRT1の各々に関して、当籤役に関する当籤役名の当籤役各々に対して、指示指示モニタを用いた押し順の報知に関わる情報を規定する。なお、ATは前兆B中に当籤するGSB、BG、BCを含み、非ATはこれ以外の状態を含む。図252の押し順報知データ中の「指示モニタの表示」欄の「0」は、左リール3L、中リール3C、右リール3Rを停止させるストップボタン8L、8C、8Rの押し順を報知しないことを意味する。「指示モニタの表示」欄の「1」は、第1停止リールが中リール3C、第2停止リールが左リール3L、第3停止リールが右リール3Rとなるストップボタン8L、8C、8Rの押し順を報知することを意味する。また、「指示モニタの表示」欄の「2」は、第1停止リールが中リール3C、第2停止リールが右リール3R、第3停止リールが左リール3Lとなるストップボタン8L、8C、8Rの押し順を報知することを意味する。また、「指示モニタの表示」欄の「3」は、第1停止リールが右リール3R、第2停止リールが左リール3L、第3停止リールが中リール3Cとなるストップボタン8L、8C、8Rの押し順を報知することを意味する。また、「指示モニタの表示」欄の「4」は、第1停止リールが右リール3R、第2停止リールが中リール3C、第3停止リールが左リール3Lとなるストップボタン8L、8C、8Rの押し順を報知することを意味する。
[11-9.RT状態及び押し順に応じた当籤択の配当]
第2の遊技機であるパチスロ機1では、当籤可能な当籤役はRT状態(RT0~RT2)毎に規定されており(図250参照)、当籤役に属する図柄組合せは当籤役毎に規定されている((図244~図247参照)。当籤役毎に有効ラインに揃う図柄組合せは左リール3L、中リール3C、右リール3Rを停止させるストップボタン8L、8C、8Rの押し順に応じて規定されており、図253を参照して、左リール3L、中リール3C、右リール3Rを停止させるストップボタン8L、8C、8Rの押し順に応じて有効ラインに揃う図柄組合せについて説明する。
図253中の「1-2-3」は、第1停止リールが左リール3L、第2停止リールが中リール3C、第3停止リールが右リール3Rとなるストップボタン8L、8C、8Rの押し順を意味する。また、「1-3-2」は、第1停止リールが左リール3L、第2停止リールが右リール3R、第3停止リールが中リール3Cとなるストップボタン8L、8C、8Rの押し順を意味する。また、「2-1-3」は、第1停止リールが中リール3C、第2停止リールが左リール3L、第3停止リールが右リール3Rとなるストップボタン8L、8C、8Rの押し順を意味する。また、「2-3-1」は、第1停止リールが中リール3C、第2停止リールが右リール3R、第3停止リールが左リール3Lとなるストップボタン8L、8C、8Rの押し順を意味する。また、「3-1-2」は、第1停止リールが右リール3R、第2停止リールが左リール3L、第3停止リールが中リール3Cとなるストップボタン8L、8C、8Rの押し順を意味する。また、「3-2-1」は、第1停止リールが右リール3R、第2停止リールが中リール3C、第3停止リールが左リール3Lとなるストップボタン8L、8C、8Rの押し順を意味する。
図253中の「-」は抽籤対象となっていないことを意味する。例えば、「-」が記されている当籤役名「F_オレンジリプA」の当籤役はRT0では抽籤対象となっていない。図253中の「RP」は配当として再遊技を付与する図柄組合せが有効ラインに揃うことを意味する。図253中の「1枚」は配当として1枚のメダルが払い出される図柄組合せが有効ラインに揃うことを意味する。図253中の「15枚」は配当として15枚のメダルが払い出される図柄組合せが有効ラインに揃うことを意味する。図253中の「3枚」は配当として3枚のメダルが払い出される図柄組合せが有効ラインに揃うことを意味する。図253中の「1枚」は配当として1枚のメダルが払い出される図柄組合せが有効ラインに揃うことを意味する。図253中の「1枚or0枚」は配当として1枚のメダルが払い出される図柄組合せが有効ラインに揃うか、配当(1枚、3枚、15枚、RP、BB)が得られない図柄組合せが有効ラインに揃うことを意味する。図253中の「BB入賞or0枚」はBB入賞となる図柄組合せが有効ラインに揃うか、配当(1枚、3枚、15枚、RP、BB)が得られない図柄組合せが有効ラインに揃うことを意味する。
例えば、RT1で当籤役名「F_オレンジリプB」の当籤役が役抽籤結果で当籤した場合、「1-2-3」、「1-3-2」、「2-1-3」、「2-3-1」、「3-1-2」、「3-2-1」のいずれの押し順であっても、当籤役名「F_オレンジリプB」の当籤役に属する図柄組合せ名「S_リプレイA」、「S_リプレイB」、「S_リプレイC」の図柄組合せのいずれかが必ず有効ラインに揃うようになっている。
また、RT1で当籤役名「F_択プラムA213」の当籤役が役抽籤結果で当籤した場合、「1-2-3」、「1-3-2」、「2-3-1」、「3-1-2」、「3-2-1」のいずれかの押し順であったときは、当籤役名「F_択プラムA213」の当籤役に属する図柄組合せ名「S_1枚役A」、「S_1枚役B」、「S_1枚役D」に属する図柄組合せのいずれかが必ず有効ラインに揃うようになっている。一方、「2-1-3」の押し順であったときは、当籤役名「F_択プラムA213」の当籤役に属する図柄組合せ名「S_15枚役A」に属する図柄組合せのいずれかが必ず有効ラインに揃うようになっている。
また、RT1で当籤役名「F_左プラム」の当籤役が役抽籤結果で当籤した場合、「1-2-3」、「1-3-2」のいずれかの押し順であったときは、当籤役名「F_左プラム」の当籤役に属する図柄組合せ名「S_15枚役A」、「C_15枚役J」に属する図柄組合せのいずれかが必ず有効ラインに揃うようになっている。一方、「2-1-3」、「2-3-1」、「3-1-2」、「3-2-1」の押し順のいずれかであったときは、当籤役名「F_左プラム」の当籤役に属する図柄組合せ名「S_1枚役B」、「S_1枚役C」に属する図柄組合せのいずれかが必ず有効ラインに揃うようになっている。
また、RT1で当籤役名「F_チェリー」の当籤役が役抽籤結果で当籤した場合、「1-2-3」、「1-3-2」のいずれかの押し順であったときは、当籤役名「F_チェリー」の当籤役に属する図柄組合せ名「S_3枚役A」~「S_3枚役D」に属する図柄組合せのいずれかが必ず有効ラインに揃うようになっている。一方、「2-1-3」、「2-3-1」、「3-1-2」、「3-2-1」の押し順のいずれかであったときは、当籤役名「F_チェリー」の当籤役に属する図柄組合せ名「S_1枚役R」に属する図柄組合せのいずれかが必ず有効ラインに揃うようになっている。
また、RT0で当籤役名「F_択1枚役A」+「F_BB」の当籤役が役抽籤結果で当籤した場合、「1-2-3」、「1-3-2」のいずれかの押し順であったときは、当籤役名「F_択1枚役A」+「F_BB」の当籤役に属する図柄組合せ名「S_1枚役A」、「C_1枚役E」、「C_1枚役G」に属する図柄組合せのいずれかが必ず有効ラインに揃うようになっている。一方、「2-1-3」、「2-3-1」、「3-1-2」、「3-2-1」の押し順のいずれかであったときは、当籤役名「F_択1枚役A」+「F_BB」の当籤役に属する図柄組合せ名「S_1枚役A」、「C_1枚役E」、「C_1枚役G」に属する図柄組合せのいずれかが有効ラインに揃うか、配当(1枚、3枚、15枚、RP、BB)が得られない図柄組合せが有効ラインに揃う。
また、RT0で当籤役名「F_BB」の当籤役が役抽籤結果で当籤した場合、「1-2-3」、「1-3-2」、「2-1-3」、「2-3-1」、「3-1-2」、「3-2-1」のいずれの押し順であっても、当籤役名「F_BB」の当籤役に属する図柄組合せ名「C_BB」に属する図柄組合せが有効ラインに揃う(BB入賞)か、配当(1枚、3枚、15枚、RP、BB)が得られない図柄組合せが有効ラインに揃う。
[11-10.シナリオグループ抽籤テーブル]
メインROM102には、シナリオグループを決定する際に参照されるシナリオグループ抽籤テーブルが記憶されており、図254を参照して、シナリオグループ抽籤テーブルについて説明する。シナリオグループ抽籤テーブルは、抽籤結果(シナリオグループA~シナリオグループB)と、抽籤結果が決定されるときの抽籤値との対応関係を規定する。ここで、図254のシナリオグループ抽籤テーブルでは、乱数の範囲「0」~「65535」のうち、各抽籤結果が決定される乱数の個数が示される。
[11-11.シナリオ抽籤テーブル]
メインROM102には、シナリオを決定する際に参照されるシナリオ抽籤テーブルが記憶されており、図255および図256を参照して、シナリオ抽籤テーブルについて説明する。シナリオ抽籤テーブルは、抽籤結果(シナリオ01~シナリオ48)と、抽籤結果が決定されるときの抽籤値との対応関係を設定値(設定1~設定6)毎に規定する。ここで、図255および図256それぞれのシナリオ抽籤テーブルでは、乱数の範囲「0」~「65535」のうち、各シナリオが決定される乱数の個数が示される。なお、シナリオグループAがシナリオグループ抽籤で決定された場合には、図255のシナリオグループA用のシナリオ抽籤テーブルが参照され、シナリオグループBがシナリオグループ抽籤で決定された場合には、図256のシナリオグループB用のシナリオ抽籤テーブルが参照される。
[11-12.シナリオ書き換え抽籤テーブル]
メインROM102には、シナリオをシナリオ02に書き換えるか否かを決定する際に参照されるシナリオ書き換え抽籤テーブルが記憶されており、図257を参照して、シナリオ書き換え抽籤テーブルについて説明する。シナリオ書き換え抽籤テーブルは、抽籤結果(書き換えなし、シナリオ02)と、抽籤結果が決定されるときの抽籤値との対応関係を規定する。ここで、図257のシナリオ書き換え抽籤テーブルでは、乱数の範囲「0」~「255」のうち、各抽籤結果が決定される乱数の個数が示される。
[11-13.高確1MAP位置抽籤テーブル]
メインROM102には、高確1とするMAPの位置を決定する際に参照される高確1MAP位置抽籤テーブルが記憶されており、図258を参照して、高確1MAP位置抽籤テーブルについて説明する。高確1MAP位置抽籤テーブルは、シナリオ(シナリオ01~シナリオ48)毎に、抽籤結果(なし、1回目_01~1回目_13)と、抽籤結果が決定されるときの抽籤値との対応関係を規定する。ここで、図258の高確1MAP位置抽籤テーブルでは、乱数の範囲「0」~「255」のうち、各抽籤結果が決定される乱数の個数が示される。ここで、図258の高確1MAP位置抽籤テーブル中の抽籤結果の「1回目_○○」の「○○」の部分が高確1とするMAPの位置を示す。
[11-14.高確2MAP位置抽籤テーブル]
メインROM102には、高確2とするMAPの位置を決定する際に参照される高確2MAP位置抽籤テーブルが記憶されており、図259を参照して、高確2MAP位置抽籤テーブルについて説明する。高確2MAP位置抽籤テーブルは、シナリオ(シナリオ01~シナリオ48)毎に、抽籤結果(なし、2回目_01~2回目_13)と、抽籤結果が決定されるときの抽籤値との対応関係を規定する。ここで、図259の高確2MAP位置抽籤テーブルでは、乱数の範囲「0」~「255」のうち、各抽籤結果が決定される乱数の個数が示される。図259の高確2MAP位置抽籤テーブル中の抽籤結果の「2回目_□□」の「□□」の部分が高確2とするMAPの位置を示す。
[11-15.GSB連ランク抽籤テーブル]
メインROM102には、GSB連ランクを決定する際に参照されるGSB連ランク抽籤テーブルが記憶されており、図260を参照して、GSB連ランク抽籤テーブルについて説明する。GSB連ランク抽籤テーブルは、抽籤結果(ランク0~ランク4)と、抽籤結果が決定されるときの抽籤値との対応関係を規定する。ここで、図260のGSB連ランク抽籤テーブルでは、乱数の範囲「0」~「255」のうち、各抽籤結果が決定される乱数の個数が示される。
[11-16.TS種別0~TS種別5_前兆移行抽籤テーブル]
メインROM102には、前兆の種類を決定する際に参照されるTS種別0_前兆移行抽籤テーブルが記憶されており、図261~図264を参照して、TS種別0_前兆移行抽籤テーブルについて説明する。TS種別0_前兆移行抽籤テーブルは、TS種別0において用いられる前兆移行抽籤テーブルであり、当籤役グループ番号(0(その他)、1(択役)、2(左プラム)、3(通常チェリー)、4(規定チェリー))毎に、抽籤結果(ハズレ、BG前兆、BC前兆、RUSH前兆、GSB連前兆)と、抽籤結果が決定されるときの抽籤値との対応関係を規定する。ここで、図261~図264のTS種別0_前兆移行抽籤テーブルでは、乱数の範囲「0」~「255」のうち、各抽籤結果が決定される乱数の個数が示される。なお、TS種別0において、低確である場合には、図261の低確用のTS種別0_前兆移行抽籤テーブルが参照され、高確1である場合には、図262の高確1用のTS種別0_前兆移行抽籤テーブルが参照され、高確2である場合には、図263の高確2用のTS種別0_前兆移行抽籤テーブルが参照され、天井である場合には、図264の天井用のTS種別0_前兆移行抽籤テーブルが参照される。
なお、TS種別1~TS種別5のそれぞれについても、低確用、高確1用、高確2用、天井用のTS種別1_前兆移行抽籤テーブル~TS種別5_前兆移行抽籤テーブルが用意されており、これらはメインROM102に記憶されている。低確用、高確1用、高確2用、天井用のTS種別1_前兆移行抽籤テーブル~TS種別5_前兆移行抽籤テーブルは、低確用、高確1用、高確2用、天井用のTS種別0_前兆移行抽籤テーブルと同様に、当籤役グループ番号(0(その他)、1(択役)、2(左プラム)、3(通常チェリー)、4(規定チェリー))毎に、抽籤結果(ハズレ、BG前兆、BC前兆、RUSH前兆、GSB連前兆)と、抽籤結果が決定されるときの抽籤値との対応関係を規定する。
[11-17.初期ATレベル抽籤テーブル]
メインROM102には、初期のATレベルを決定する際に参照される初期ATレベル抽籤テーブルが記憶されており、図265を参照して、初期ATレベル抽籤テーブルについて説明する。初期ATレベル抽籤テーブルは、シナリオ(シナリオ01~シナリオ48)毎に、抽籤結果(ATレベル0~ATレベル7)と、抽籤結果が決定されるときの抽籤値との対応関係を規定する。ここで、図265の初期ATレベル抽籤テーブルでは、乱数の範囲「0」~「255」のうち、各抽籤結果が決定される乱数の個数が示される。
[11-18.ATレベル昇格抽籤テーブル]
メインROM102には、ATレベルの昇格を決定する際に参照されるATレベル昇格抽籤テーブルが記憶されており、図266を参照して、ATレベル昇格抽籤テーブルについて説明する。ATレベル昇格抽籤テーブルは、当籤役グループ番号(0(その他)、1(択役)、2(左プラム)、3(通常チェリー)、4(規定チェリー))毎に、抽籤結果(ハズレ、昇格)と、抽籤結果が決定されるときの抽籤値との対応関係を規定する。抽籤結果が「昇格」の場合ATレベルを1ランクアップさせる。ここで、図266のATレベル昇格抽籤テーブルでは、乱数の範囲「0」~「255」のうち、各抽籤結果が決定される乱数の個数が示される。
[11-19.前兆ゲーム数抽籤テーブル]
メインROM102には、前兆ゲーム数を決定する際に参照される前兆ゲーム数抽籤テーブルが記憶されており、図267を参照して、前兆ゲーム数抽籤テーブルについて説明する。前兆ゲーム数抽籤テーブルは、状態(BG_一般、BC_一般、RUSH一般、GSB連_一般、フェイク_RUSH中、BG_RUSH中、BC_RUSH中、パンク待機)毎に、抽籤結果(前兆ゲーム数0回~5回)と、抽籤結果が決定されるときの抽籤値との対応関係を規定する。ここで、図267の前兆ゲーム数抽籤テーブルでは、乱数の範囲「0」~「255」のうち、各抽籤結果が決定される乱数の個数が示される。なお、「〇〇_一般」の「〇〇」前兆は「前兆種別_一般中」記憶領域に記憶されている前兆に対応し、「□□_RUSH中」の「□□」前兆およびパンク待機は「前兆種別_RUSH中」記憶領域に記憶されている前兆に対応する。
[11-20.RUSH昇格抽籤テーブル]
メインROM102には、RUSHに昇格するか否かを決定する際に参照されるRUSH昇格抽籤テーブルが記憶されており、図268を参照して、RUSH昇格抽籤テーブルについて説明する。RUSH昇格抽籤テーブルは、当籤役グループ番号(0(その他)、1(択役)、2(左プラム)、3(通常チェリー)、4(規定チェリー))毎に、抽籤結果(ハズレ、BG前兆、BC前兆、RUSH昇格)と、抽籤結果が決定されるときの抽籤値との対応関係を規定する。ここで、図268のRUSH昇格抽籤テーブルは、乱数の範囲「0」~「255」のうち、各抽籤結果が決定される乱数値の数を示す。なお、図268では、抽籤結果として「BG前兆」「BC前兆」も図示しているが、第2の遊技機であるパチスロ機1では抽籤結果が「BG前兆」「BC前兆」となることはない。
[11-21.RUSH開始時ナビ回数抽籤テーブル]
メインROM102には、RUSH開始時のナビ回数を決定する際に参照されるRUSH開始時ナビ回数抽籤テーブルが記憶されており、図269を参照して、RUSH開始時ナビ回数抽籤テーブルについて説明する。RUSH開始時ナビ回数抽籤テーブルは、ATレベル(ATレベル0~ATレベル7)毎に、抽籤結果(ナビ回数0回、32回、48回、72回、96回、120回、144回、168回、192回、216回、240回)と、抽籤結果が決定されるときの抽籤値との対応関係を規定する。ここで、図269のRUSH開始時ナビ回数抽籤テーブルでは、乱数の範囲「0」~「255」のうち、各抽籤結果が決定される乱数の個数が示される。
[11-22.RUSH中_RUSH中疑似BNS抽籤テーブル]
メインROM102には、疑似BNSを決定する際に参照されるRUSH中_RUSH中疑似BNS抽籤テーブルが記憶されており、図270を参照して、RUSH中_RUSH中疑似BNS抽籤テーブルについて説明する。RUSH中_RUSH中疑似BNS抽籤テーブルは、当籤役グループ番号(0(その他)、1(択役)、2(左プラム)、3(通常チェリー)、4(規定チェリー))毎に、抽籤結果(ハズレ、フェイク_RUSH中、BG_RUSH中、BC_RUSH中)と、抽籤結果が決定されるときの抽籤値との対応関係を規定する。ここで、図270のRUSH中_RUSH中疑似BNS抽籤テーブルでは、乱数の範囲「0」~「255」のうち、各抽籤結果が決定される乱数の個数が示される。
[11-23.疑似BNS終了時_RUSH中疑似BNS抽籤テーブル]
メインROM102には、疑似BNSを決定する際に参照される疑似BNS終了時_RUSH中疑似BNS抽籤テーブルが記憶されており、図271を参照して、疑似BNS終了時_RUSH中疑似BNS抽籤テーブルについて説明する。疑似BNS終了時_RUSH中疑似BNS抽籤テーブルは、抽籤結果(ハズレ、フェイク_RUSH中、BG_RUSH中、BC_RUSH中)と、抽籤結果が決定されるときの抽籤値との対応関係を規定する。ここで、図271の疑似BNS終了時_RUSH中疑似BNS抽籤テーブルでは、乱数の範囲「0」~「255」のうち、各抽籤結果が決定される乱数の個数が示される。
[11-24.RUSHパンク時BC書き換え抽籤テーブル]
メインROM102には、RUSHパンク時にBCに書き換えるかを決定する際に参照されるRUSHパンク時BC書き換え抽籤テーブルが記憶されており、図272を参照して、RUSHパンク時BC書き換え抽籤テーブルについて説明する。RUSHパンク時BC書き換え抽籤テーブルは、抽籤結果(ハズレ、BC書き換え)と、抽籤結果が決定されるときの抽籤値との対応関係を規定する。ここで、図272のRUSHパンク時BC書き換え抽籤テーブルでは、乱数の範囲「0」~「255」のうち、各抽籤結果が決定される乱数の個数が示される。
[11-25.補償モード移行抽籤テーブル]
メインROM102には、補償モードへ移行するか否かを決定する際に参照される補償モード移行抽籤テーブルが記憶されており、図273を参照して、補償モード移行抽籤テーブルについて説明する。補償モード移行抽籤テーブルは、補償レベル(補償レベル0~補償レベル7)毎に、抽籤結果(ハズレ、補償モード移行)と、抽籤結果が決定されるときの抽籤値との対応関係を規定する。抽籤結果が「補償モード移行」である場合に、補償モードへの移行が決定される。ここで、図273の補償モード移行抽籤テーブルでは、乱数の範囲「0」~「255」のうち、各抽籤結果が決定される乱数の個数が示される。
[11-26.補償モード中ATレベル昇格抽籤テーブル]
メインROM102には、補償モード中においてATレベルを昇格するか否かを決定する際に参照される補償モード中ATレベル昇格抽籤テーブルが記憶されており、図274を参照して、補償モード中ATレベル昇格抽籤テーブルについて説明する。補償モード中ATレベル昇格抽籤テーブルは、ATレベル(ATレベル0~ATレベル7)毎に、抽籤結果(ハズレ、昇格)と、抽籤結果が決定されるときの抽籤値との対応関係を規定する。抽籤結果が「昇格」である場合にATレベルを1ランクアップさせる。ここで、図274の補償モード中ATレベル昇格抽籤テーブルでは、乱数の範囲「0」~「255」のうち、各抽籤結果が決定される乱数の個数が示される。
[11-27.補償モード時ナビ回数抽籤テーブル]
メインROM102には、補償モード時のナビ回数を決定する際に参照される補償モード時ナビ回数抽籤テーブルが記憶されており、図275を参照して、補償モード時ナビ回数抽籤テーブルについて説明する。補償モード時ナビ回数抽籤テーブルは、ATレベル(ATレベル0~ATレベル7)毎に、抽籤結果(0回、32回、48回、72回、96回、120回、144回、168回、192回、216回、240回)と、抽籤結果が決定されるときの抽籤値との対応関係を規定する。ここで、図275の補償モード時ナビ回数抽籤テーブルでは、乱数の範囲「0」~「255」のうち、各抽籤結果が決定される乱数の個数が示される。
[11-28.規定チェリー書き換え抽籤テーブル]
メインROM102には、当籤役グループ名「通常チェリー」(当籤役グループ番号「3」)の当籤役グループを当籤役グループ名「規定チェリー」(当籤役グループ番号「4」)の当籤役グループに書き換えるか否かを決定する際に参照される規定チェリー書き換え抽籤テーブルが記憶されており、図276を参照して、規定チェリー書き換え抽籤テーブルについて説明する。規定チェリー書き換え抽籤テーブルは、抽籤結果(ハズレ、規定チェリー書き換え)と、抽籤結果が決定されるときの抽籤値との対応関係を規定する。ここで、図276の規定チェリー書き換え抽籤テーブルでは、乱数の範囲「0」~「255」のうち、各抽籤結果が決定される乱数の個数が示される。
[11-29.シナリオ関連データテーブル]
メインROM102には、決定されたシナリオに応じてシナリオ関連データ(MAPゲーム数、天井MAP数、GSB総回数、TS種別、補償レベル、TY値_疑似BNS初期値、TY値_RUSH初期値)を決定する際に参照されるシナリオ関連データテーブルが記憶されており、図277を参照して、シナリオ関連データテーブルについて説明する。シナリオ関連データテーブルは、シナリオ(シナリオ00~シナリオ48)毎に、MAPゲーム数、天井MAP数、GSB総回数、TS種別、補償レベル、TY値_疑似BNS初期値、TY値_RUSH初期値を規定する。なお、MAPゲーム数、天井MAP数、GSB総回数、TS種別、補償レベル、TY値_疑似BNS初期値、TY値_RUSH初期値の詳細については後述する。
[11-30.TY値_上乗せ1~上乗せ2データテーブル]
メインROM102には、高確MAP1消化後に上乗せするTY値を決定する際に参照されるTY値_上乗せ1データテーブル、および、高確MAP2消化後に上乗せするTY値を決定する際に参照されるTY値_上乗せ2データテーブルが記憶されており、図278および図279を参照して、TY値_上乗せ1データテーブルおよびTY値_上乗せ2データテーブルについて説明する。TY値_上乗せ1データテーブルおよびTY値_上乗せ2データテーブルは、シナリオ(シナリオ00~シナリオ48)毎に、疑似BNSおよびRUSHそれぞれに応じて高確MAP1消化後に上乗せするTY値および高確MAP1消化後に上乗せするTY値を規定する。なお、TY値の詳細については後述する。
[11-31.補償ポイントデータテーブル]
メインROM102には、非AT時およびAT時それぞれで補償ポイントを決定する際に参照される補償ポイントデータテーブルが記憶されており、図280および図281を参照して、補償ポイントデータテーブルについて説明する。補償ポイントデータテーブルは、当籤役番号(当選役番号「0」(当選役名「ハズレ」)~当選役番号「21」(当選役名「F_リーチ目役」+「F_BB」))毎に、補償ポイント数を規定する。なお、非AT時である場合には、図280の非AT時用の非AT時_補償ポイントデータテーブルが参照され、AT時である場合には、図281のAT時用のAT時_補償ポイントデータテーブルが参照される。なお、ATは前兆B中に当籤するGSB、BG、BCを含み、非ATはこれ以外の状態を含む。
[11-32.前兆ポイント数データテーブル]
メインROM102には、押し順の指示無し時および指示有り時それぞれで前兆ポイント数を決定する際に参照される前兆ポイント数データテーブルが記憶されており、図282および図283を参照して、前兆ポイント数データテーブルについて説明する。前兆ポイント数データテーブルは、当籤役番号(当選役番号「0」(当選役名「ハズレ」)~当選役番号「21」(当選役名「F_リーチ目役」+「F_BB」))毎に、前兆ポイント数を規定する。なお、押し順の指示が無い場合には、図282の指示無し時用の指示無し時_前兆ポイント数データテーブルが参照され、押し順の指示が有る場合には、図283の指示有り時用の指示有り時_前兆ポイント数データテーブルが参照される。
[11-33.報知(AT)機能の作動の有無を考慮した遊技状態の遷移フロー]
続いて、図284を参照して報知(AT)機能の作動の有無を考慮した遊技状態の遷移フローについて説明する。遊技状態の遷移フローの各処理は主制御回路100により実行される。なお、図284は、遊技状態の遷移フローである。
本実施形態では、主制御回路100(メインCPU101)により、押し順によって有利/不利が生じる押し順役(例えば「F_択プラムA213」等)に当籤したときに有利な押し順を報知する機能の作動の有無が決定される。したがって、本実施形態では、RT1においてAT機能の作動/非作動状態も遊技状態として管理する。なお、この実施形態では、RT1において、押し順プラム(「F_択プラムA213」、「F_択プラムA231」、「F_択プラムA312」、「F_択プラムA321」、「F_択プラムB213」、「F_択プラムB231」、「F_択プラムB312」、「F_択プラムB321」)のいずれか当籤した場合に、AT機能を作動させることにより、疑似的にボーナス遊技状態を形成する、いわゆる疑似ボーナスが設けられている(図252参照)。疑似ボーナスの種類としては、押し順プラムのいずれかに当籤したときに15枚の払い出しが得られる有利な押し順が報知される回数が30回になるまで継続する第1疑似ボーナス(BG)と、押し順プラムのいずれかに当籤したときに有利な押し順が報知される回数が6回になるまで継続する第2疑似ボーナス(BC)と、押し順プラムのいずれかに当籤したときに有利な押し順が報知される回数が1回または2回になるまで継続する疑似シングルボーナス(GSB)とが設けられている。各疑似ボーナス(BG、BC、GSB)については後述する。
また、この実施形態では、主制御回路100(メインCPU101)により、再遊技役の抽籤対象と抽籤データなどが異なる遊技状態(RT0~RT2)間の遷移のみならず、押し順役(例えば「F_択プラムA213」等)に当籤したときに有利な押し順を報知することを許容する有利区間と、当該報知を禁止する非有利区間との間の遷移が管理される。したがって、AT機能の作動は、有利区間に限られ、非有利区間では常にAT機能が非作動の状態となる。
本実施形態では、主制御回路100は、RT0、RT1において、非有利区間である「通常(非有利区間)」、それぞれ有利区間である「一般(有利区間)」、「前兆A」、「前兆B」、「第1疑似ボーナス(BG)」、「第2疑似ボーナス(BC)」、「RUSH」を個別の遊技状態(出玉状態)として管理する。なお、疑似シングルボーナス(GSB)については、出玉状態としては管理せず、「前兆B」または「RUSH」の遊技状態において、後述するGSB表示許可フラグの設定により管理する。
(通常(非有利区間))
「通常(非有利区間)」は、押し順役(当籤役番号「5」の「F_択プラムA213」~当籤役番号「12」の「F_択プラムB321」:図252参照)に当籤しても有利な押し順が報知されない遊技状態であり、遊技者にとって不利な遊技状態に設定されている。なお、「通常(非有利区間)」はRT0、RT1のいずれかで構成されている。
通常(非有利区間)では、毎遊技で行われる役抽籤結果に応じて有利区間に移行させるか否かが決定される。具体的には、通常(非有利区間)のRT0では、当籤役名「F_オレンジリプB」、「F_オレンジリプC」、「F_択プラムA213」、「F_択プラムA231」、「F_択プラムA312」、「F_択プラムA321」、「F_択プラムB213」、「F_択プラムB231」、「F_択プラムB312」、「F_択プラムB321」、「F_左プラム」、「F_チェリー」、「F_3枚役」、「F_択1枚A」+「F_BB」、「F_択1枚B」+「F_BB」、「F_択1枚C」+「F_BB」、「F_択1枚D」+「F_BB」、「F_目押し役」+「F_BB」、「F_リーチ目役」+「F_BB」、「F_BB」の当籤役いずれかに当籤したときに、有利区間に移行すると決定される。また、通常(非有利区間)のRT1では、当籤役名「F_オレンジリプB」、「F_オレンジリプC」、「F_択プラムA213」、「F_択プラムA231」、「F_択プラムA312」、「F_択プラムA321」、「F_択プラムB213」、「F_択プラムB231」、「F_択プラムB312」、「F_択プラムB321」、「F_左プラム」、「F_チェリー」、「F_3枚役」、「F_択1枚A」+「F_BB」、「F_択1枚B」+「F_BB」、「F_択1枚C」+「F_BB」、「F_択1枚D」+「F_BB」、「F_目押し役」+「F_BB」、「F_リーチ目役」+「F_BB」の当籤役いずれかに当籤したときに、有利区間に移行すると決定される。ただし、通常(非有利区間)のRT2では、役抽籤の結果のいかんに関わらず、有利区間に移行すると決定されることはない。
なお、通常(非有利区間)で有利区間に移行すると決定された場合は、次の遊技から一般(有利区間)に移行する。有利区間の終了条件は、(i)有利区間の継続ゲーム数が上限値(有利区間カウンタ=4000)に到達した場合、(ii)差数カウンタが有利区間開始時の値よりも2400大きくなった場合、(iii)第1疑似ボーナス遊技状態(BG)が終了した場合(RUSH中に当籤した場合、および、当該ボーナス遊技状態(BG)中のRUSH昇格抽籤に当選した場合を除く)、(iv)第2疑似ボーナス遊技状態(BC)が終了した場合(RUSH中に当籤した場合、および、当該ボーナス遊技状態(BC)中のRUSH昇格抽籤に当選した場合を除く)、(v)遊技状態(RUSH)が終了した場合を含む。
ここで、非有利区間から有利区間への移行が決定されると、有利区間カウンタの値を初期値「0」に設定する。その後の有利区間の毎ゲームで有利区間カウンタを1加算し、有利区間カウンタを1加算し、有利区間カウンタの値が4000に到達すると、次ゲームから非有利間の遊技となる。
また、非有利区間から有利区間への移行が決定されると、差数カウンタの値を初期値(第2の遊技機であるパチスロ機1では例えば初期値=11849)に設定する。その後の有利区間の毎ゲームで差数カウンタの値から1遊技当たりのメダル投入枚数(第2の遊技機であるパチスロ機1では1遊技当たりのメダル投入枚数=3)を減算し、差数カウンタの値に実際に払い出されるメダル払出枚数を加算する。なお、配当として「RP」が得られたゲームではメダル払出枚数を0とし、配当として「RP」が得られたゲームの次ゲームでは1遊技当たりのメダル投入枚数を0として、差数カウンタの更新が行われる。更新後の差数カウンタの値が初期値+規定値(第2の遊技機であるパチスロ機1では例えば規定値=2400)を超えた場合、次ゲームから非有利区間の遊技となる。
また、この実施形態では、有利区間の移行時に複数種類(シナリオ01~シナリオ48)のシナリオの中から一のシナリオが決定され、当該決定されたシナリオに基づいて当該有利区間が運営される。各シナリオには、
(a)MAPゲーム数(1つのMAPのゲーム数)、
(b)天井MAP数(天井に到達するまでのMAP数)、
(c)GSB総回数(当該有利区間における疑似シングルボーナス(一般中に当籤した疑似シングルボーナス)の上限回数)、
(d)前兆移行抽籤テーブルの選択に使用されるTS種別、
(e)後述する補償モードへの移行のし易さを示す補償レベル、
(f)当該有利区間の第1、第2疑似ボーナス遊技状態(BG、BC)において許容されるナビ回数(有利な押し順の報知回数)の初期的な上限値を示すTY値_疑似BNS初期値、
(g)当該有利区間の遊技状態(RUSH)中において許容されるナビ回数の初期的な上限値を示すTY値_RUSH初期値の(a)~(g)の項目の値が予め定められている(図277に一例を示すシナリオ関連テーブル参照)。MAPゲーム数は、当籤役グループ番号「1」の当籤役グループ名「択役」の当籤役グループに属する当籤役名の当籤役の当籤回数であり、各MAPにおいてシナリオの種類に応じて決められた回数(MAPゲーム数)の当籤役グループ名「択役」の当籤役グループに属する当籤役名の当籤役に当籤すると当該シナリオ内の次のMAPに移行する。天井MAP数は、強制的に第1、第2疑似ボーナス遊技状態(BG、BC)または遊技状態(RUSH)に移行する天井が設定されるMAP数であり、例えば、天井MAP数が「2」に設定された場合は、2番目のMAPが天井MAPになり、当該天井MAPが終了すると、前兆移行抽籤で当籤していない場合であっても、強制的に第1、第2疑似ボーナス遊技状態(BG、BC)または遊技状態(RUSH)に移行する。
なお、第1、第2疑似ボーナス遊技状態(BG、BC)において許容されるナビ回数(有利な押し順の報知回数)の初期的な上限値(TY値_疑似BNS初期値)がシナリオの種類に応じて決まっているが、これはシナリオの種類によって、第1、第2疑似ボーナス遊技状態(BG、BC)で付与される遊技媒体(メダル)の総数がおおよそ決められているということを意味する。同様に、遊技状態(RUSH)中において許容されるナビ回数の初期的な上限値(TY値_RUSH初期値)がシナリオの種類に応じて決まっているが、これは、シナリオの種類によって、遊技状態(RUSH)で付与される遊技媒体(メダル)の総数がおおよそ決められていることを意味する。さらに、疑似シングルボーナス(一般中に当籤した疑似シングルボーナス)の上限回数(GSB総回数)がシナリオの種類に応じて決まっているが、これは、シナリオの種類によって、一般中(有利区間)で疑似シングルボーナスによって付与される遊技媒体(メダル)の総数がおおよそ決められていることを意味する。つまり、シナリオの種類によって、当該有利区間で付与される遊技媒体(メダル)の上限がおおよそ決まっている。
また、天井MAPの最終ゲームでは、第1、第2疑似ボーナス遊技状態(BG、BC)または遊技状態(RUSH)に移行し、それが終了すると非有利区間に移行する。したがって、シナリオの種類によって定められたMAPゲーム数と天井MAP数により、当該有利区間の継続ゲーム数の上限がおおよそ決まっている。有利区間の継続ゲーム数の上限が定まると、当該有利区間の遊技媒体の減少量の下限が管理できる。つまり、この第2の遊技機であるパチスロ機1では、シナリオの種類によって、遊技媒体の増加量の上限と、減少量の下限とがおおよそ管理できるように構成されている。
なお、有利区間に移行すると決定された場合は、図254に示すシナリオグループ抽籤テーブルを用いたシナリオグループ抽籤が行われる。シナリオグループ抽籤は、シナリオ抽籤で用いられるシナリオ抽籤テーブルの種類を決定する抽籤であり、当該抽籤によりシナリオグループAかシナリオグループBのいずれかに決定される。
有利区間に移行すると決定された場合は、シナリオグループ抽籤で決まったシナリオグループに対応したシナリオ抽籤テーブル(シナリオグループ抽籤でシナリオグループAに決まった場合は図255に一例を示すシナリオグループA用のシナリオ抽籤テーブル、シナリオグループ抽籤でシナリオグループBに決まった場合は図256に一例を示すシナリオグループB用のシナリオ抽籤テーブル)の現設定(設定1から設定6のいずれか)部分を用いてシナリオ抽籤が行われる。この第2の遊技機であるパチスロ機1では、シナリオの種類(シナリオ番号)として、シナリオ01~シナリオ48が予め定められている。シナリオグループA用のシナリオ抽籤テーブルでは、シナリオ01~48のうち、シナリオ05、シナリオ07、シナリオ08、シナリオ21、シナリオ22、シナリオ24、シナリオ27、シナリオ32~シナリオ34、シナリオ38、シナリオ45を除くシナリオのいずれかに決定されるように抽籤値データが設定されている。一方、シナリオグループB用のシナリオ抽籤テーブルでは、シナリオ01~48のうち、シナリオ05、シナリオ07、シナリオ08、シナリオ21、シナリオ22、シナリオ24、シナリオ27、シナリオ32~シナリオ34、シナリオ38、シナリオ45のいずれかに決定されるように抽籤値データが設定されている。決定されたシナリオ番号は、メインRAM103に設定されたシナリオ記憶領域に記憶される。
なお、RT0で有利区間に移行すると決定された場合は、図257に示すシナリオ書き換え抽籤テーブルを用いたシナリオ書き換え抽籤が行われる。当該抽籤によりシナリオの書き換えを行うと決定された場合は(抽籤結果が「シナリオ02」である場合は)、シナリオ記憶領域の記憶内容が書き換えられる。具体的には、この実施形態では、シナリオの書き換えを行うと決定された場合は、シナリオ記憶領域の記憶内容が「シナリオ02」に書き換えられる。
有利区間に移行すると決定された場合は、図265に一例を示す初期ATレベル抽籤テーブルのシナリオ記憶領域に記憶されているシナリオ番号部分を用いた初期ATレベル抽籤が行われる。ATレベルは、遊技状態(RUSH)に移行したときに行われるRUSH開始時ナビ回数抽籤に用いられるRUSH開始時ナビ回数抽籤テーブルの種類を決めるものである。ATレベルはATレベル1~ATレベル7まであり、初期ATレベル抽籤によりATレベル1~ATレベル7のいずれかに決定される。初期ATレベル抽籤により決定されたATレベルは、メインRAM103に設定されたATレベル記憶領域に記憶される。
有利区間に移行すると決定された場合は、図258に一例を示す高確1MAP位置抽籤テーブルのシナリオ記憶領域に記憶されているシナリオ番号部分を用いた高確1MAP位置抽籤が行われる。シナリオ番号に応じて定まる1または複数のMAPの各々には、低確、高確1、高確2、天井のいずれかが設定される。低確が設定されたMAPでは、後述する前兆移行抽籤において、低確用の前兆移行抽籤テーブル(図261など)が使用される。高確1が設定されたMAPでは、前兆移行抽籤において、高確1用の前兆移行抽籤テーブル(図262など)が使用される。高確2が設定されたMAPでは、前兆移行抽籤において、高確2用の前兆移行抽籤テーブル(図263など)が使用される。天井が設定されたMAPでは、前兆移行抽籤において、天井用の前兆移行抽籤テーブル(図264など)が使用される。高確1用の前兆移行抽籤テーブル、高確2用の前兆移行抽籤テーブルは、いずれも低確用の前兆移行抽籤テーブルよりも前兆移行抽籤で当籤(BG前兆、BC前兆、RUSH前兆、GSB連前兆のいずれかに当籤)しやすくなるように構成されている。また、天井用の前兆移行抽籤テーブルは、低確用の前兆移行抽籤テーブル、高確1用の前兆移行抽籤テーブル、高確2用の前兆移行抽籤テーブルよりも前兆移行抽籤で当籤しやすくなるように構成されている。
高確1MAP位置抽籤は、シナリオ番号に応じて設定されたMAP数のMAPうちのどのMAPに高確1を配置するかを決定するものである。例えば、当該抽籤により高確1を2番目のMAPに配置すると決定された場合は(抽籤結果が「1回目_02」である場合は)、2番目のMAPに高確1が設定される。
有利区間に移行すると決定された場合は、図259に一例を示す高確2MAP位置抽籤テーブルのシナリオ記憶領域に記憶されているシナリオ番号部分を用いた高確2MAP位置抽籤が行われる。高確2MAP位置抽籤は、シナリオの種類に応じて設定されたMAP数のMAPうちのどのMAPに高確2を配置するかを決定するものである。例えば、当該抽籤により高確2を4番目のMAPに配置すると決定された場合は(抽籤結果が「2回目_04」である場合は)、4番目のMAPに高確2が設定される。
なお、シナリオ番号に応じて決定されたMAP数のMAPうち、高確1MAP位置抽籤により決定された高確1のMAP位置、高確2MAP位置抽籤により決定された高確2のMAP位置以外のMAPには最終MAPを除く全てに低確が設定され、最終MAPには天井が設定される。
シナリオ番号が決定されると、図277に一例を示すシナリオ関連データのシナリオ記憶領域に記憶されているシナリオ番号部分に設定されているMAPゲーム数が、メインRAM103に設けられたMAPゲーム数カウンタに設定される。また、図277に一例を示すシナリオ関連データのシナリオ記憶領域に記憶されているシナリオ番号部分に設定されている「TY値_疑似BNS初期値」が、メインRAM103に設けられた「TY値_疑似BNS」記憶領域に設定される。また、図277に一例を示すシナリオ関連データのシナリオ記憶領域に記憶されているシナリオ番号部分に設定されている「TY値_RUSH初期値」が、メインRAM103に設けられた「TY値_RUSH」記憶領域に設定される。また、図277に一例を示すシナリオ関連データのシナリオ記憶領域に記憶されているシナリオ番号部分に設定されている「GSB総回数」が、メインRAM103に設けられたGSB残り回数カウンタに設定される。また、図277に一例を示すシナリオ関連データのシナリオ記憶領域に記憶されているシナリオ番号部分に設定されている「TS種別」が、メインRAM103に設けられたTS種別記憶領域に設定される。また、図277に一例を示すシナリオ関連データのシナリオ記憶領域に記憶されているシナリオ番号部分に設定されている「補償レベル」が、メインRAM103に設けられた補償レベル記憶領域に設定される。
また、シナリオ番号、高確1MAP位置、高確2MAP位置が決定されると、当該シナリオ番号に基づいて、当該有利区間中に使用するMAPの一覧が生成される。例えば、高確1MAP位置抽籤で決定された高確1のMAP位置が、メインRAM103に設けられたMAP一覧記憶領域の「高確1MAP位置」記憶領域に設定されるとともに、高確2MAP位置抽籤で決定された高確2のMAP位置が、メインRAM103に設けられたMAP一覧記憶領域の「高確2MAP位置」記憶領域に設定される。また、当該シナリオ番号に設定されている「天井MAP数」の値がメインRAM103に設けられたMAP一覧記憶領域の「天井MAP位置」記憶領域に設定される。さらに、「MAP種別」記憶領域には、「高確1MAP位置」記憶領域に「1」が設定されている場合には「高確1」を、「高確2MAP位置」記憶領域に「1」が設定されている場合には「高確2」を、「天井MAP位置」記憶領域に「1」が設定されている場合には「天井」を、それ以外の場合には「低確」が設定される。
MAP一覧記憶領域は、「MAP種別」記憶領域、「高確1MAP位置」記憶領域、「高確2MAP位置」記憶領域、「天井MAP位置」記憶領域を含む。例えば、高確1MAP位置抽籤で決定された高確1のMAP位置が2で(抽籤結果が「1回目_02」で)、高確2MAP位置抽籤で決定された高確2のMAP位置が4で(抽籤結果が「2回目_04」で)、天井MAP数が14であった場合は、MAP一覧記憶領域の「高確1MAP位置」記憶領域に「2」が設定され、「高確2MAP位置」記憶領域に「4」が設定され、「天井MAP位置」記憶領域に「14」が設定される。「MAP種別」記憶領域には、当該遊技が進行しているMAPに設定された状態(低確、高確1、高確2、天井のいずれか)が設定される。この場合、一般中(有利区間)に移行した最初の遊技では、1番目のMAP(低確)であるため、「MAP種別」記憶領域には「低確」が設定される。次のMAPに移行する場合は、「高確1MAP位置」記憶領域、「高確2MAP位置」記憶領域、「天井MAP位置」記憶領域それぞれの値が1つ減算され、1減算後の「高確1MAP位置」記憶領域の値が「1」である場合には「MAP種別」記憶領域には「高確1」が設定され、1減算後の「高確2MAP位置」記憶領域の値が「1」である場合には「MAP種別」記憶領域には「高確2」が設定され、1減算後の「天井MAP位置」記憶領域の値が「1」である場合には「MAP種別」記憶領域には「天井」が設定され、それ以外の場合は「MAP種別」記憶領域には「低確」が設定される。したがって、次のMAP(2番目のMAP)では、「高確1MAP位置」記憶領域の値が「1」、「高確2MAP位置」記憶領域の値が「3」、「天井MAP位置」記憶領域の値が「13」になり、「MAP種別」記憶領域には「高確1」が設定される。つまり、次のMAPに移行するたびに、「高確1MAP位置」記憶領域、「高確2MAP位置」記憶領域、「天井MAP位置」記憶領域に設定された値が1ずつ減算される。そして、「天井MAP位置」記憶領域の値が「1」になると最終MAP(14番目のMAP)となり、「MAP種別」記憶領域に「天井」が設定される。また、次のMAPに移行する場合は、シナリオ番号に対応するMAPゲーム数(図277)が、MAPゲーム数カウンタに再設定される。
また、有利区間に移行すると決定され、図277に一例を示すシナリオ関連データに基づく「補償レベル」を補償レベル記憶領域に設定された後、後述する補償モード関連の初期設定として、図277に一例を示すシナリオ関連データに基づいて補償レベル記憶領域に設定された「補償レベル」が「補償レベル0」以外である場合、補償レベル記憶領域の値が1つ減算される。また、補償モードへの移行の許可/禁止を規定する補償モード許可フラグに「許可」が設定される。補償モードのアップに使用される補償モード管理用ゲーム数カウンタに補償モード用規定択役回数(この実施形態では、80回)が設定される。また、補償モード管理フラグに補償モード移行待機が設定される。補償モード許可フラグ、補償モード管理用ゲーム数カウンタ、補償モード管理フラグは、それぞれメインRAM103の所定の記憶領域に設定されている。
(一般中(有利区間))
通常(非有利区間)で有利区間に移行すると決定された場合は、次の遊技から一般中(有利区間)に移行する。一般中(有利区間)では、基本的に毎遊技で前兆移行抽籤テーブル(図261から図264など)を用いた前兆移行抽籤が行われる。前兆移行抽籤結果には、「ハズレ」「BG前兆」「BC前兆」「RUSH前兆」「GSB連前兆」があり、当該抽籤によりこれらのいずれかに決定される。当該抽籤で「BG前兆」に決定された場合は、後述する前兆Aに移行したあと、前兆Aの終了後に第1疑似ボーナス遊技状態(BG)に移行する。当該抽籤で「BC前兆」に決定された場合は、後述する前兆Aに移行したあと、前兆Cの終了後に第2疑似ボーナス遊技状態(BC)に移行する。当該抽籤で「RUSH前兆」に決定された場合は、後述する前兆Aに移行したあと、前兆Aの終了後に遊技状態(RUSH)に移行する。当該抽籤で「GSB連前兆」に決定された場合は、後述する前兆Bに移行したあと、前兆Bの終了後に基本的に遊技状態(RUSH)または一般中(有利区間)に移行する。
TS種別記憶領域に設定されているTS種別、「MAP種別」記憶領域に設定されているMAP種別に対して設けられた前兆移行抽籤テーブルの当該遊技の当籤役が属している当籤役グループ番号部分を用いて前兆移行抽籤が行われる。ここで、図251(a)~(c)に一例を示す内部抽籤テーブルを用いて当籤役番号が決定され、さらに、決定された当籤役番号から図248に一例を示す当籤役番号と当籤役名と当籤役グループ番号との対応表を用いて当籤役グループ番号が決定されて、決定された当籤役グループ番号が前兆移行抽籤に用いられる。例えば、TS種別記憶領域に「TS種別0」が設定されており、「MAP種別」記憶領域に「高確1」が設定されており、当該遊技の当籤役が当籤役グループ番号「1」に属している場合は、TS種別0、高確1用の前兆移行抽籤テーブル(図262に一例を示す高確1用のTS種別0_前兆移行抽籤テーブル)の当籤役グループ番号「1」部分を用いて前兆移行抽籤が行われる。
(前兆移行抽籤:MAP種別が「天井」以外の場合)
MAP種別が「天井」以外のときに、前兆移行抽籤の結果が「BG前兆」または「BC前兆」であった場合、「TY値_疑似BNS」記憶領域の値と「TY値_BC移行時減算値」とが比較される。ここで、「TY値_疑似BNS」記憶領域の値が「TY値_BC移行時減算値」未満であった場合は、当該抽籤結果が破棄される。「TY値_BC移行時減算値」は、この第2の遊技機であるパチスロ機1では「34」であり、当該値が予めメインROM102に記憶されている。
MAP種別が「天井」以外のときに、前兆移行抽籤の結果が「RUSH前兆」であった場合、「TY値_RUSH」記憶領域の値と、「TY値_RUSH閾値」とが比較される。ここで、「TY値_RUSH」記憶領域の値が、「TY値_RUSH閾値」未満であった場合は、当該抽籤結果が破棄される。「TY値_RUSH閾値」は、この第2の遊技機であるパチスロ機1では「48」であり、当該値が予めメインROM102に記憶されている。
MAP種別が「天井」以外のときに、前兆移行抽籤の結果が「GSB連前兆」であった場合、GSB残り回数カウンタが参照される。ここで、GSB残り回数カウンタの値が「0」であった場合は、当該抽籤結果が破棄される。また、出玉状態記憶領域に「前兆B」が設定されていた場合も、当該抽籤結果が破棄される。出玉状態記憶領域は、メインRAM103の所定の記憶領域に設定されている。
MAP種別が「天井」以外のときに、前兆移行抽籤の結果が当籤(「BG前兆」「BC前兆」「RUSH前兆」「GSB連前兆」にいずれか)であった場合に、上記した抽籤結果の破棄がなければ、「前兆種別_一般中」記憶領域に当該抽籤結果が設定される。
(前兆移行抽籤:MAP種別が「天井」の場合)
MAP種別が「天井」のときに、前兆移行抽籤で当籤(「RUSH前兆」)した場合は、まず、「TY値_疑似BNS」記憶領域の値とGSB残り回数カウンタの値が、「TY値_RUSH」記憶領域の値に加算される。加算後は、「TY値_疑似BNS」記憶領域の値とGSB残り回数カウンタの値がクリアされる。
加算後の「TY値_RUSH」記憶領域の値が、「TY値_RUSH閾値」以上であった場合は、「前兆種別_一般中」記憶領域に「RUSH前兆」が設定される。加算後の「TY値_RUSH」記憶領域の値が、「TY値_RUSH閾値」未満であって、「TY値_BC閾値」以上であった場合は、「前兆種別_一般中」記憶領域に「BC前兆」が設定される。「TY値_BC閾値」は、この第2の遊技機であるパチスロ機1では「34」であり、当該値が予めメインROM102に記憶されている。加算後の「TY値_RUSH」記憶領域の値が、「TY値_BC閾値」未満であって、「TY値_BG閾値」以上であった場合は、「前兆種別_一般中」記憶領域に「BG前兆」が設定される。「TY値_BG閾値」は、この第2の遊技機であるパチスロ機1では「7」であり、当該値が予めメインROM102に記憶されている。なお、MAP種別が「天井」のときに、前兆移行抽籤で当籤(「RUSH前兆」)した場合において、後述する補償モード管理フラグが「補償モード中」であった場合は、加算後の「TY値_RUSH」記憶領域の値とは無関係に「前兆種別_一般中」記憶領域に「RUSH前兆」が設定される。また、「前兆種別_一般中」記憶領域にRUSH前兆、BC前兆、BG前兆が設定されなかった場合は、前兆移行抽籤の結果が破棄される。
前兆移行抽籤の結果が当籤(「BG前兆」「BC前兆」「RUSH前兆」「GSB連前兆」にいずれか)であり、上記の(前兆移行抽籤:MAP種別が「天井」以外の場合)、上記の(前兆移行抽籤:MAP種別が「天井」の場合)で抽籤結果が破棄されなかった場合、図267に一例を示す前兆ゲーム数抽籤テーブルの「前兆種別_一般中」記憶領域に記憶されている前兆種別部分(「BG_一般」、「BC_一般」、「GSB連_一般」、または、「RUSH_一般」の部分)を用いた前兆ゲーム数抽籤が行われる。なお、図267に一例を示す前兆ゲーム数抽籤テーブル中の「〇〇_一般」の「〇〇」前兆は「前兆種別_一般中」記憶領域に記憶されている前兆に対応し、「□□_RUSH中」の「□□」前兆およびパンク待機は「前兆種別_RUSH中」記憶領域に記憶されている前兆、パンク待機に対応する。当該抽籤の結果は、メインRAM103に設定された前兆ゲーム数カウンタに設定される。前兆ゲーム数カウンタは、当籤役グループ名「択役」の当籤役グループに属する当籤役名の当籤役の残り当選回数を管理するものである。
また、当該場合、「前兆種別_一般中」記憶領域に「BC前兆」、「BG前兆」、「RUSH前兆」のいずれかが設定された場合は、出玉状態記憶領域に「前兆A」が設定される。これにより、次の遊技から遊技状態(前兆A)に移行する。
また、当該場合、「前兆種別_一般中」記憶領域に「GSB連前兆」が設定された場合は、出玉状態記憶領域に「前兆B」が設定される。このとき、GSB連ランク記憶領域にランク1が設定される。また、GSB残り回数カウンタの値>GSB連表示制限数の場合は、図260に一例を示すGSB連ランク抽籤テーブルを用いたGSB連ランク抽籤が行われる。当該抽籤により、GSB連ランクがランク1~ランク4のいずれかに決定される。当該抽籤結果は、GSB連ランク記憶領域に設定される。ただし、「TY値_RUSH」記憶領域の値が、「TY値_RUSH閾値」未満の場合は、設定されたGSB連ランクがランク4の場合に限り、ランク1に書き換えられる。
また、当該場合、前兆ゲーム数抽籤により設定された前兆ゲーム数カウンタの値が0である場合、GSB表示許可フラグに「GSB表示許可」が設定される。
(前兆移行抽籤で当籤しないまま天井に到達した場合)
当籤役グループ名「択役」の当籤役グループに属する当籤役名の当籤役に当籤し、かつ、後に詳述するGSB表示許可フラグが1以下である場合、MAPゲーム数カウンタを1減算する。前兆移行抽籤で当籤しないままMAP種別が「天井」の最終遊技に到達した場合は(MAP種別が「天井」のMAPでMAPゲーム数カウンタの値が0になった場合は)、天井に到達する。天井に到達した場合、まず、「TY値_疑似BNS」記憶領域の値とGSB残り回数カウンタの値が、「TY値_RUSH」記憶領域の値に加算される。加算後は、「TY値_疑似BNS」記憶領域の値とGSB残り回数カウンタの値がクリアされる。
加算後の「TY値_RUSH」記憶領域の値が、「TY値_RUSH閾値」以上であった場合は、「前兆種別_一般中」記憶領域に「RUSH前兆」が設定される。加算後の「TY値_RUSH」記憶領域の値が、「TY値_RUSH閾値」未満であって、「TY値_BC閾値」以上であった場合は、「前兆種別_一般中」記憶領域に「BC前兆」が設定される。加算後の「TY値_RUSH」記憶領域の値が、「TY値_BC閾値」未満であって、「TY値_BG閾値」以上であった場合は、「前兆種別_一般中」記憶領域に「BG前兆」が設定される。なお、天井に到達したときに、補償モード管理フラグが「補償モード中」であった場合は、加算後の「TY値_RUSH」記憶領域の値とは無関係に「前兆種別_一般中」記憶領域に「RUSH前兆」が設定される。
「前兆種別_一般中」記憶領域に「BC前兆」、「BG前兆」、「RUSH前兆」のいずれかが設定された場合は、出玉状態記憶領域に「前兆A」が設定される。これにより、次の遊技から遊技状態(前兆A)に移行する。なお、出玉状態記憶領域に「前兆A」が設定されており、かつ、GSB表示許可フラグが1以下の場合は、GSB表示許可フラグ、GSB連ランク、前兆B中GSB表示回数のそれぞれがクリアされる。GSB表示許可フラグは、当籤役グループ名「択役」の当籤役グループに属する当籤役名の当籤役に当籤したときに、疑似シングルボーナス(GSB)への移行を遊技者に報知するための停止図柄の表示を許可するか否か等を決めるフラグであり、GSB表示許可フラグが0の場合は、GSB表示が禁止され、GSB表示許可フラグが1の場合は表示が許可される。また、GSB表示許可フラグが2の場合は、GSBへの移行にかかる停止図柄が停止した後の状態(GSB中)であることを示している。GSB表示許可フラグ、GSB連ランク、前兆B中GSB表示回数については、それぞれメインRAM103の所定の記憶領域に設定される。なお、GSB連ランク、前兆B中GSB表示回数については後述する。
出玉状態記憶領域に「前兆A」が設定されたときは、図267に一例を示す前兆ゲーム数抽籤テーブルの「前兆種別_一般中」記憶領域の記憶内容に対応する部分(BG前兆の場合はBG_一般、BC前兆の場合はBC_一般、RUSH前兆の場合はRUSH_一般、GSB連前兆の場合はGSB連_一般)を用いた前兆ゲーム数抽籤が行われる。当該抽籤の結果は、メインRAM103に設定された前兆ゲーム数カウンタに設定される。
また、当籤役グループ名「択役」の当籤役グループに属する当籤役名の当籤役に当籤し、かつ、GSB表示許可フラグが1以下である場合、MAPゲーム数カウンタを1減算する。MAP種別が「高確1」、「高確2」、「天井」のMAPでMAPゲーム数カウンタの値が0になった場合は、MAP種別が「高確1」であればMAP終了フラグに「高確1終了」が設定され、MAP種別が「高確2」であればMAP終了フラグに「高確2終了」が設定され、MAP種別が「天井」であればMAP終了フラグに「天井終了」が設定される。
また、当籤役グループ名「択役」の当籤役グループに属する当籤役名の当籤役に当籤し、かつ、GSB表示許可フラグが1以下である場合、MAPゲーム数カウンタを1減算する。MAP種別が「低確」、「高確1」、「高確2」のMAPでMAPゲーム数カウンタの値が0になった場合は、「高確1MAP位置」記憶領域、「高確2MAP位置」記憶領域、「天井MAP位置」記憶領域それぞれの値が1つ減算され、1減算後の「高確1MAP位置」記憶領域の値が「1」である場合には「MAP種別」記憶領域には「高確1」が設定され、1減算後の「高確2MAP位置」記憶領域の値が「1」である場合には「MAP種別」記憶領域には「高確2」が設定され、1減算後の「天井MAP位置」記憶領域の値が「1」である場合には「MAP種別」記憶領域には「天井」が設定され、それ以外の場合は「MAP種別」記憶領域には「低確」が設定される。また、この場合は、当該有利区間のシナリオ番号に対応するMAPゲーム数(図277に一例を示すシナリオ関連データを参照)が、MAPゲーム数カウンタに再設定される。
(特定MAPが終了したときの処理)
高確1のMAPの最終遊技では、MAP終了フラグに「高確1終了」が設定される。一般中(有利区間)において、MAP終了フラグに「高確1終了」が設定された場合、メインROM102に記憶されている図278に一例を示すTY値_上乗せ1データテーブルより、疑似BNSの欄の値が取得され、当該値が「TY値_疑似BNS」に加算されるとともに、RUSHの欄の値が取得され、当該値が「TY値_RUSH」に加算され、MAP終了フラグがクリアされる。なお、TY値_上乗せ1データテーブルには、シナリオ番号ごとに疑似BNSの上乗せ値とRUSHの上乗せ値とが規定されており、当該有利区間のシナリオ番号に対応する上乗せ値が取得される。
高確2のMAPの最終遊技では、MAP終了フラグに「高確2終了」が設定される。一般中(有利区間)において、MAP終了フラグに「高確2終了」が設定された場合、メインROM102に記憶されている図279に一例を示すTY値_上乗せ2データテーブルより、疑似BNSの欄の値が取得され、当該値が「TY値_疑似BNS」に加算されるとともに、RUSHの欄の値が取得され、当該値が「TY値_RUSH」に加算され、MAP終了フラグがクリアされる。なお、TY値_上乗せ2データテーブルには、シナリオ番号ごとに疑似BNSの上乗せ値とRUSHの上乗せ値とが規定されており、当該有利区間のシナリオ番号に対応する上乗せ値が取得される。
天井のMAPの最終遊技では、MAP終了フラグに「天井終了」が設定される。このとき、出玉状態記憶領域に有利区間終了要求が設定される。
(その他)
一般中(有利区間)において役抽籤結果が、当籤役グループ番号「3」の当籤役グループ名「通常チェリー」の当籤役グループに属する当籤役名「F_チェリー」の当籤役への当籤であった場合は、図276に一例を示す規定チェリー書き換え抽籤テーブルを用いた規定チェリー書き換え抽籤が行われる。当該抽籤で当籤した場合は(当選結果が「規定チェリーの書き換え」である場合は)、役抽籤結果が、当籤役グループ番号「4」の当籤役グループ名「規定チェリー」に書き換えられる。なお、規定チェリー書き換え抽籤により当籤役グループ番号「3」の当籤役グループ名「通常チェリー」の当籤役グループが当籤役グループ番号「4」の当籤役グループ名「規定チェリー」の当籤役グループに書き換えられた場合、前兆移行抽籤やATレベル昇格抽籤などでは各テーブルの当籤役グループ番号「4」部分が用いられる。
一般中(有利区間)において、前兆移行抽籤で非当籤(ハズレ)となった場合や、当籤したが抽籤結果が破棄された場合は、図266に一例を示すATレベル昇格抽籤テーブルの当該遊技での当籤役に関わる当籤役グループ番号の部分を用いたATレベル昇格抽籤が行われる。ここで、図251(a)~(c)に一例を示す内部抽籤テーブルを用いて当籤役番号が決定され、さらに、決定された当籤役番号から図248に一例を示す当籤役番号と当籤役名と当籤役グループ番号との対応表を用いて当籤役グループ番号が決定されて、決定された当籤役グループ番号がATレベル昇格抽籤に用いられる。当該抽籤で当籤した場合は(抽籤結果が「昇格」である場合は)、メインRAM103に設けられた「ATレベル」記憶領域の値が1つ加算される。ただし、ATレベルの上限は7であり、これ以上の加算は行われない。
(補償モード関連)
この第2の遊技機であるパチスロ機1では、所定の補償モード移行条件が成立すると、補償モードに移行する。補償モードに移行する際に、補償ポイントカウンタの値が0に設定され、その後、遊技媒体の増減が補償ポイントカウンタによりカウントされる。一般中(有利区間)の補償モード中に前兆移行抽籤で所定の前兆(BG前兆、BC前兆、RUSH前兆:「前兆種別_一般中」)に当籤した場合は、いずれの前兆であっても、「前兆種別_一般中」がRUSH前兆に設定される。当該RUSH前兆から移行した遊技状態(RUSH)では、補償ポイントカウンタの値が0よりも大きくなるまで、「TY_RUSH」および「RUSHナビ数カウンタ」の減算が行われない。一般中(有利区間)の補償モード中に前兆移行抽籤でGSB連前兆(「前兆種別_一般中」)であって場合も、その後に遊技状態(RUSH)に移行した場合も当該RUSH前兆から移行した遊技状態(RUSH)では、補償ポイントカウンタの値が0よりも大きくなるまで、「TY_RUSH」および「RUSHナビ数カウンタ」の減算が行われない。つまり、補償モード中に遊技状態(RUSH)に移行した場合は、補償モード中の間に減少した遊技媒体(メダル)の分が払い出されるまで、少なくとも遊技状態(RUSH)が終了しないように構成されている。主制御回路100は、補償モードに関しても遊技状態として管理する。
上記したように、有利区間に移行すると決定された場合は、補償モード許可フラグが「許可」に設定されるとともに、補償モード管理用ゲーム数カウンタに「補償モード用規定択役回数(80回)」が設定される。一般中(有利区間)において、役抽籤結果が当籤役グループ名「択役」の当籤役グループに属する当籤役名の当籤役に当籤であって、補償モード許可フラグが「許可」に設定されていた場合、図273に一例を示す補償モード移行抽籤テーブルの補償レベル記憶領域に記憶されている補償レベル部分を用いた補償モード移行抽籤が行われる。当該抽籤の抽籤結果が「補償モード移行」であった場合は、補償モード管理フラグが「補償モード中」に設定される。
また、補償モード移行抽籤の抽籤結果が「補償モード移行」であった場合は、図265に一例を示す初期ATレベル抽籤テーブルのシナリオ記憶領域に記憶されているシナリオ番号部分を用いた初期ATレベル抽籤が行われる。初期ATレベル抽籤により決定されたATレベルは、メインRAM103に設定されたATレベル記憶領域に記憶される。
また、一般中(有利区間)において、役抽籤結果が当籤役グループ名「択役」の当籤役グループに属する当籤役名の当籤役に当籤であって、補償モード許可フラグが「許可」に設定されていた場合は、その都度、補償モード管理用ゲーム数カウンタの値が1つ減算される。そして、補償モード管理用ゲーム数カウンタの値が0になった場合は、再度、補償モード管理用ゲーム数カウンタの値に、「補償モード用規定択役回数(80回)」が設定されるとともに、補償モードに関連する種々の処理が行われる。例えば、補償モード管理用ゲーム数カウンタの値が再設定された際、補償モード管理用フラグが「補償モード中」であった場合は、図274に一例を示す補償モード中ATレベル昇格抽籤テーブルのATレベル記憶領域に記憶されているATレベルの部分を用いた補償モード中ATレベル昇格抽籤が行われる。当該抽籤で当籤した場合は(抽籤結果が「昇格」である場合は)、ATレベル記憶領域に記憶されている値に1つ加算された値に書き換えられる。
また、補償モード管理用ゲーム数カウンタの値が再設定された際、補償モード管理用フラグが「補償モード中」であった場合は、図275に一例を示す補償モード時ナビ回数抽籤テーブルのATレベル記憶領域に記憶されているATレベルの部分を用いた補償モード時ナビ回数抽籤が行われる。当該抽籤の抽籤結果(ナビ回数)は、補償モード用RUSHナビ数カウンタに加算される。なお、補償モード用RUSHナビ数カウンタは、メインRAM103の所定の記憶領域に設けられている。
また、補償モード管理用ゲーム数カウンタの値が再設定された際、補償モード管理フラグが、「補償モード移行許可中」に設定されており、かつ、補償レベル記憶領域に補償レベル7が記憶されていた場合は、補償モード管理フラグが、「補償モード中」に設定される。また、当該場合は、図265に一例を示す初期ATレベル抽籤テーブルのシナリオ記憶領域に記憶されているシナリオ番号部分を用いた初期ATレベル抽籤が行われる。初期ATレベル抽籤により決定されたATレベルは、メインRAM103に設定されたATレベル記憶領域に記憶される。一方、補償モード管理用ゲーム数カウンタの値が再設定された際、補償モード記憶領域の記憶内容が補償レベル6以下であった場合は、補償モード記憶領域の記憶内容が、当該補償レベルに1つ加算された補償レベルに書き換えられる。
また、補償モード管理用ゲーム数カウンタの値が再設定された際、補償モード管理フラグが「補償モード移行待機」に設定されていた場合は、補償モード管理フラグが「補償モード移行許可中」に設定される。
以上のように、この第2の遊技機であるパチスロ機1では、一般中(有利区間)において、当籤役グループ名「択役」の当籤役グループに属する当籤役名の当籤役に当籤した遊技では、図273に一例を示す補償モード移行抽籤テーブルの補償レベル記憶領域に記憶されている補償レベルの部分を用いて補償モード移行抽籤が行われ、当該抽籤に当籤した場合は、補償モード中(補償モード管理用フラグ)に移行する。当該抽籤で当籤しない状態が継続していても、当籤役グループ名「択役」の当籤役グループに属する当籤役名の当籤役への当籤回数が「補償モード用規定択役回数(80回)」になるたびに、補償モードが1つ加算され、その結果、補償レベルが「7」まで上がると、次に当籤役グループ名「択役」の当籤役グループに属する当籤役名の当籤役に当籤した遊技で補償モード中(補償モード管理用フラグ)に移行するように構成されている。
補償モード管理フラグが「補償モード中」の場合は、毎ゲームで図280および図281それぞれに一例を示す補償ポイント数データテーブルを参照して補償ポイントカウンタの更新が行われる。補償ポイント数データテーブルは、押し順によって遊技媒体(メダル)の払い出し枚数が異なる押し順役(当籤役番号「5」の「F_択プラムA213」~当籤役番号「12」の「F_択プラムB321」:図252参照)に当籤したときに有利な押し順が報知される遊技状態で使用される図281に一例を示すAT時_補償ポイント数データテーブルと、押し順役に当籤しても有利な押し順が報知されない遊技状態で使用される図280に一例を示す非AT時_補償ポイント数データテーブルとが設けられている。AT時_補償ポイント数データテーブルは、例えば、出玉状態記憶領域に「BG(第1疑似ボーナス遊技状態(BG))」、「BC(第2疑似ボーナス遊技状態(BC))」の毎ゲーム、および「RUSH(遊技状態(RUSH))」と「前兆B(遊技状態(前兆B))」が設定されているときであって、GSB表示許可フラグが「GSB中」に設定されているゲームで用いられる。その他のゲームでは、基本的に非AT時_補償ポイント数データテーブルが参照されて補償ポイントカウンタの更新が行われる。
補償ポイント数データテーブルは、当籤役番号と、補償ポイント数(遊技媒体(メダル)の予想払い出し枚数)とが対応付けられており、メインROM102に予め記憶されている。つまり、例えば、押し順役(「F_択プラム213」)の当籤時に有利な押し順が報知されるゲームでは、その報知に従うことが予想され、この場合は、15枚のメダルの払い出しが予想されることから、AT時_補償ポイント数テーブルの「F_択プラム213(当籤役番号5)」には15が対応付けられている。一方、押し順役(「F_択プラム213」)の当籤時に有利な押し順が報知されないゲームでは、第1停止が左リール3Lなる押し順でストップボタン8Lが操作されることから、非AT時_補償ポイント数テーブルの「F_択プラム213(当籤役番号5)」には1が対応付けられている。また、本実施形態では、非AT時において左第1停止以外の停止操作が行われた場合は、変則打ちペナルティとしてAT関連の判定・抽籤・数値の更新などについては左第1停止で停止操作した場合よりも不利な扱いとなる。そのため、非AT時(打順指示が出ていないゲーム)では、推奨される停止操作態様である左第1停止で遊技が行われるものとして図280の押し順役(当籤役番号5番~12番のF_択プラム役)では、左第1停止で遊技が行われた場合に入賞する1枚役(図253参照)相当の補償ポイント数である1を対応づけている。なお、変則打ちペナルティは、押し順役の当籤ゲームのみで発生し、押し順により利益が変化しない当籤役(例えば、リプレイ役やF_リーチ目役など)の場合は発生しないものとしてもよいし、非AT中は当籤役に関係なく発生するものとしてもよい。
補償モード管理フラグが「補償モード中」のゲームでは、毎ゲームにおいて、1回のゲームを行うのに必要な遊技媒体(メダル)の枚数である3枚が補償ポイントカウンタから減算されるとともに、AT時や非AT時などの遊技状態に応じた補償ポイント数データテーブルが参照されて、当籤役番号に応じた補償ポイント数(予想メダル払い出し枚数)が補償ポイントカウンタに加算されることにより、補償ポイントカウンタの更新が行われる。すなわち、この第2の遊技機であるパチスロ機1では、補償ポイント数データテーブルを参照し、有利な押し順の報知の有無に基づいて実際に払い出されるであろうメダル枚数を予想した上で、補償モード中における実際のメダルの増減量を補償ポイントカウンタでカウントしている。換言すると、補償ポイントカウンタの値は、補償モード中のメダルの増減量に相当する。
(前兆A)
前兆移行抽籤の抽籤結果が「BG前兆」「BC前兆」「RUSH前兆」のいずれかであって、「前兆種別_一般中」記憶領域に当該抽籤結果が設定された場合は、出玉状態記憶領域に「前兆A」が設定される。出玉状態記憶領域に「前兆A」が設定されると、次の遊技から遊技状態(前兆A)に移行する。遊技状態(前兆A)は、基本的に前兆ゲーム数抽籤で決定されたゲーム数継続し、その後前兆移行抽籤の抽籤結果に応じた遊技状態(第1、第2疑似ボーナス遊技状態(BG、BC)、遊技状態(RUSH))に移行する。なお、遊技状態(前兆A)の最終ゲームが終了した場合は、各リールを利用した疑似遊技が行われる。当該疑似遊技では、最終的にそれぞれの移行先の遊技状態に応じた表示出目が表示されるように各リール3L,3C,3Rを停止させることで、遊技者に移行先の遊技状態が報知される。以下、遊技状態(前兆A)での各種処理について説明する。
遊技状態(前兆A)において、役抽籤結果が当籤役グループ名「択役」の当籤役グループに属する当籤役名の当籤役への当籤であったゲームで、GSB表示許可フラグに「GSB中」以外が設定されていた場合は、前兆ゲーム数カウンタの値が1つ減算される。
遊技状態(前兆A)では、「前兆種別_一般中」記憶領域に、「BG前兆」または「BC前兆」が設定されていた場合は、毎遊技で図268に一例を示すRUSH昇格抽籤テーブルの当該遊技での当籤役に関わる当籤役グループ番号の部分を用いたRUSH昇格抽籤が行われる。ここで、図251(a)~(c)の内部抽籤テーブルを用いて当籤役番号が決定され、さらに、決定された当籤役番号から図248の当籤役番号と当籤役名と当籤役グループ番号との対応表を用いて当籤役グループ番号が決定されて、決定された当籤役グループ番号がRUSH昇格抽籤に用いられる。抽籤結果が「RUSH前兆」であった場合は、当該抽籤時の「TY値_RUSH」記憶領域の値が参照される。ここで、「TY値_RUSH」記憶領域の値が、「TY値_RUSH閾値(48)」未満であった場合は、当該抽籤結果が破棄される。一方、「TY値_RUSH」記憶領域の値が、「TY値_RUSH閾値(48)」以上であった場合は、「前兆種別_一般中」記憶領域の記憶内容が、「RUSH前兆」に書き換えられる。
(MAPの管理)
シナリオ番号に基づいて生成されたMAPについては、遊技状態(前兆A)においても進行する。基本的に役抽籤結果が当籤役グループ名「択役」の当籤役グループに属する当籤役名の当籤役に当籤したゲームでは、当該MAPが1ゲーム進められ、その結果、シナリオ番号に応じて決定されたMAPゲーム数(例えば、シナリオ番号「01」の場合は40)に到達すると、次のMAPに移行する。ここで、当該MAPが高確1(「MAP種別」=「高確1」)であって、その最終ゲームであった場合は、MAP終了フラグに「高確1終了」が設定される。遊技状態(前兆A)において、MAP終了フラグに「高確1終了」が設定された場合、一般中(有利区間)のときと同様に、メインROM102に記憶されている図278に一例を示すTY値_上乗せ1データテーブルより、疑似BNSの欄の値が取得され、当該値が「TY値_疑似BNS」に加算されるとともに、RUSHの欄の値が取得され、当該値が「TY値_RUSH」に加算される。なお、TY値_上乗せ1データテーブルには、シナリオ番号ごとに疑似BNSの上乗せ値とRUSHの上乗せ値とが規定されており、当該有利区間のシナリオ番号に対応する上乗せ値が取得される。
また、MAPが進行した結果、当該MAPが高確2(「MAP種別」=「高確2」)であって、高確2のMAPの最終ゲームでは、MAP終了フラグに「高確2終了」が設定される。遊技状態(前兆A)において、MAP終了フラグに「高確2終了」が設定された場合、一般中(有利区間)のときと同様に、メインROM102に記憶されている図279に一例を示すTY値_上乗せ2データテーブルより、疑似BNSの欄の値が取得され、当該値が「TY値_疑似BNS」に加算されるとともに、RUSHの欄の値が取得され、当該値が「TY値_RUSH」に加算される。なお、TY値_上乗せ2データテーブルには、シナリオ番号ごとに疑似BNSの上乗せ値とRUSHの上乗せ値とが規定されており、当該有利区間のシナリオ番号に対応する上乗せ値が取得される。
また、遊技状態(前兆A)においてMAPが進行した結果、当該MAPが天井(「MAP種別」=「天井」)以外のMAPの最終ゲームであった場合は、「高確1MAP位置」記憶領域、「高確2MAP位置」記憶領域、「天井MAP位置」記憶領域それぞれの値が1つ減算され、1減算後の「高確1MAP位置」記憶領域の値が「1」である場合には「MAP種別」記憶領域には「高確1」が設定され、1減算後の「高確2MAP位置」記憶領域の値が「1」である場合には「MAP種別」記憶領域には「高確2」が設定され、1減算後の「天井MAP位置」記憶領域の値が「1」である場合には「MAP種別」記憶領域には「天井」が設定され、それ以外の場合は「MAP種別」記憶領域には「低確」が設定される。また、この場合は、当該有利区間のシナリオ番号に対応するMAPゲーム数(図277に一例を示すシナリオ関連データを参照)が、MAPゲーム数カウンタに再設定される。
さらに、遊技状態(前兆A)においてMAPが進行した結果、当該MAPが天井(「MAP種別」=「天井」)の最終ゲーム(いわゆる、天井到達)であった場合、MAP終了フラグに「天井終了」が設定される。このとき、まず、「TY値_疑似BNS」記憶領域の値とGSB残り回数カウンタの値が、「TY値_RUSH」記憶領域の値に加算される。加算後は、「TY値_疑似BNS」記憶領域の値とGSB残り回数カウンタの値がクリアされる。
加算後の「TY値_RUSH」記憶領域の値が、「TY値_RUSH閾値」以上であった場合は、「前兆種別_一般中」記憶領域に「RUSH前兆」が設定される。加算後の「TY値_RUSH」記憶領域の値が、「TY値_RUSH閾値」未満であって、「TY値_BC閾値」以上であった場合は、「前兆種別_一般中」記憶領域に「BC前兆」が設定される。加算後の「TY値_RUSH」記憶領域の値が、「TY値_BC閾値」未満であって、「TY値_BG閾値」以上であった場合は、「前兆種別_一般中」記憶領域に「BG前兆」が設定される。なお、天井に到達したときに、補償モード管理フラグが「補償モード中」であった場合は、加算後の「TY値_RUSH」記憶領域の値とは無関係に「前兆種別_一般中」記憶領域に「RUSH前兆」が設定される。
遊技状態(前兆A)では、毎ゲームで図266に一例を示すATレベル昇格抽籤テーブルの当該遊技での当籤役に関わる当籤役グループ番号部分を用いたATレベル昇格抽籤が行われる。ここで、図251(a)~(c)に一例を示す内部抽籤テーブルを用いて当籤役番号が決定され、さらに、決定された当籤役番号から図248に一例を示す当籤役番号と当籤役名と当籤役グループ番号との対応表を用いて当籤役グループ番号が決定されて、決定された当籤役グループ番号がATレベル昇格抽籤に用いられる。当該抽籤で当籤した場合は、メインRAM103に設けられた「ATレベル」記憶領域の値が1つ加算される。
遊技状態(前兆A)において、前兆ゲーム数カウンタの値が0になった場合(現時点のMAPの最終ゲームになった場合)、「前兆種別_一般中」記憶領域に「BG前兆」が設定されていた場合は、出玉状態記憶領域に「BG」が設定される。このとき、疑似BNSナビ数カウンタに「BGナビ回数初期値」が設定される。また、「TY値_疑似BNS」記憶領域の値が0でなければ「TY値_疑似BNS」記憶領域の値から「TY値_BG移行時減算値(7)」が減算される。「TY値_疑似BNS」記憶領域の値が0であれば「TY値_RUSH」記憶領域の値から「TY値_BG移行時減算値(7)」が減算される。なお、「BGナビ回数初期値」は、この第2の遊技機であるパチスロ機1では「6」であり、予めメインROM102の所定の記憶領域に記憶されている。
遊技状態(前兆A)において、前兆ゲーム数カウンタの値が0になった場合、「前兆種別_一般中」記憶領域に「BC前兆」が設定されていた場合は、出玉状態記憶領域に「BC」が設定される。このとき、疑似BNSナビ数カウンタに「BCナビ回数初期値」が設定される。また、「TY値_疑似BNS」記憶領域の値が0でなければ「TY値_疑似BNS」記憶領域の値から「TY値_BC移行時減算値(34)」が減算される。「TY値_疑似BNS」記憶領域の値が0であれば「TY値_RUSH」記憶領域の値から「TY値_BC移行時減算値(34)」が減算される。なお、「BCナビ回数初期値」は、この第2の遊技機であるパチスロ機1では「30」であり、予めメインROM102の所定の記憶領域に記憶されている。
遊技状態(前兆A)において、前兆ゲーム数カウンタの値が0になった場合、「前兆種別_一般中」記憶領域に「RUSH前兆」が設定されていた場合は、出玉状態記憶領域に「RUSH」が設定される。このとき、RUSH中前兆管理カウンタに「RUSH中前兆管理カウンタ初期値」が設定される。なお、RUSH中前兆管理カウンタは、メインRAM103の所定の記憶領域に設けられている。また、「RUSH中前兆管理カウンタ初期値」は、この第2の遊技機であるパチスロ機1では「75」であり、予めメインROM102の所定の記憶領域に記憶されている。また、GSB表示許可フラグが「GSB中」に設定され、「RUSH中種別」記憶領域に、「RUSH」が設定される。「RUSH中種別」は、「0:なし」、「1:RUSH」があり、「RUSH中種別」記憶領域はメインRAM103の所定の記憶領域に設けられている。
また、遊技状態(前兆A)において、出玉状態記憶領域に「RUSH」が設定された場合は、図269に一例を示すRUSH開始時ナビ回数抽籤テーブルの「ATレベル」記憶領域に記憶されているATレベル部分を用いたRUSH開始時ナビ回数抽籤が行われる。当該抽籤の結果は、RUSHナビ数カウンタに設定される。ただし、出玉状態記憶領域に「RUSH」が設定されたときの、「MAP種別」記憶領域の記憶内容が「天井」であった場合は、RUSHナビ数カウンタに、「TY値_RUSH」記憶領域の値が設定される。なお、RUSHナビ数カウンタは、メインRAM103の所定の記憶領域に設けられている。
遊技状態(前兆A)において、出玉状態記憶領域に「RUSH」が設定されたときに、補償モード管理フラグに「補償モード中」が設定されていた場合は、RUSHナビ数カウンタと、「TY値_RUSH」記憶領域に、補償モード用RUSHナビ数カウンタの値が設定される。また、補償ポイントカウンタの値が「補償ポイント最低値」よりも大きい場合は、補償ポイントカウンタに「補償ポイント最低値」と「補償補正値」とが加算される。一方、補償ポイントカウンタの値が「補償ポイント最低値」以下の場合は、補償ポイントカウンタに「補償補正値」が加算される。補償ポイントカウンタは、メインRAM103の所定の記憶領域に設けられている。また、この第2の遊技機であるパチスロ機1では、「補償ポイント最低値」は「-500」、「補償補正値」は「-26」であり、それぞれメインROM102の所定の記憶領域に記憶されている。
遊技状態(前兆A)において、前兆ゲーム数カウンタの値が0になって、出玉状態記憶領域に「RUSH」が設定されたときは、BCパンクフラグがクリアされる。
遊技状態(前兆A)において、前兆ゲーム数カウンタの値が0になった場合は、「前兆種別_一般中」記憶領域の記憶内容がクリアされる。
なお、遊技状態(前兆A)では、有利区間は終了せず、前兆(BC前兆、BG前兆、RUSH前兆)を経て移行した遊技状態(BC、BG、RUSH)が終了したときに終了する。また、遊技状態(前兆A)では、補償モードへの移行は行われない。
(前兆B)
一般中(有利区間)での前兆移行抽籤の結果、「前兆種別_一般中」記憶領域に「GSB連前兆」が設定された場合は、出玉状態記憶領域に「前兆B」が設定され、次のゲームから遊技状態が、遊技状態(前兆B)に移行する。遊技状態(前兆B)では、疑似シングルボーナス(GSB)が最大で4回連続する前兆であり、疑似シングルボーナス(GSB)の連続回数は、前兆移行抽籤の当籤時に行われたGSB連ランク抽籤の抽籤結果に基づいて決まる。
具体的な遊技状態(前兆B)の基本的な流れについて説明する。一般中(有利区間)での前兆移行抽籤の結果、「前兆種別_一般中」記憶領域に「GSB連前兆」が設定された場合は、図267に一例を示す前兆ゲーム数抽籤テーブルの「GSB連_一般」部分を用いて前兆ゲーム数抽籤が行われ、当該抽籤の結果が前兆ゲーム数カウンタに設定される。前兆ゲーム数カウンタは、遊技状態(前兆B)において、役抽籤結果が当籤役グループ名「択役」の当籤役グループに属する当籤役名の当籤役いずれかであった場合は1つ減算される。ただし、GSB表示許可フラグに「GSB中」が設定されていた場合は、前兆ゲーム数カウンタの減算は行われない。つまり、遊技状態(前兆B)において、役抽籤結果が当籤役グループ名「択役」の当籤役グループに属するいずれかの当籤役であった場合は、GSB表示許可フラグに「GSB中」が設定されていた場合を除き、前兆ゲーム数カウンタの値が1つ減算される。
前兆ゲーム数カウンタの値が0になった後、再度役抽籤結果が当籤役グループ名「択役」の当籤役グループに属する当籤役名の当籤役いずれかであったゲームでは、GSB表示許可フラグが「GSB表示許可」に設定される。GSB表示許可フラグが「GSB表示許可」に設定された状態で、当籤役グループ名「択役」の当籤役グループに属するいずれかの当籤役に当籤したゲームでは、GSB表示許可フラグが「GSB中」に設定されるとともに、「前兆中GSB表示回数」記憶領域の値が1つ加算される。当該ゲームでは、疑似シングルボーナス(GSB)に当籤したことを遊技者が分かる停止図柄組合せが表示される。なお、「前兆中GSB表示回数」記憶領域は、メインRAM103の所定の記憶領域に設けられている。
その後のゲームにおいて、押し順プラム(当籤役番号「5」の「F_択プラムA213」~当籤役番号「12」の「F_択プラムB321」:図252参照)に当籤した場合は、15枚の払い出しが得られる有利な押し順が報知される、疑似シングルボーナス(GSB)が行われる。遊技状態(前兆B)での疑似シングルボーナス(GSB)は、有利な押し順が1回報知されると終了する。遊技状態(前兆B)で疑似シングルボーナス(GSB)が行われた場合、GSB残り回数カウンタの値が0であった場合は、「TY値_RUSH」が1つ減算される。また、遊技状態(前兆B)で疑似シングルボーナス(GSB)が行われた場合、GSB残り回数カウンタの値が0よりも大きかった場合は、GSB残り回数カウンタの値が1つ減算される。その後、再度前兆ゲーム数抽籤が行われ、当該抽籤結果が前兆ゲーム数カウンタに設定される。その後、「前兆B中GSB表示回数」記憶領域の値が、GSB連ランク記憶領域の値よりも小さい場合は、GSB表示許可フラグが「GSB表示許可」に設定される。したがって、その後に当籤役グループ名「択役」の当籤役グループに属する当籤役名の当籤役いずれかに当籤したゲームで再度GSB表示許可フラグが「GSB中」に設定され、疑似シングルボーナス(GSB)が行われる。これらの一連の処理が「前兆B中GSB表示回数」記憶領域の値が3になるまで繰り返される。
繰り返された結果、「前兆B中GSB表示回数」記憶領域の値が、GSB連ランク記憶領域の値と同じになった場合(GSB連ランク記憶領域の値が「3」以下の場合)は、前兆ゲーム数カウンタに「前兆B終了ゲーム数」が設定される。前兆ゲーム数カウンタに「前兆B終了ゲーム数」が設定された後、前兆ゲーム数カウンタの値が0になった場合は遊技状態(前兆B)が終了する。「前兆B終了ゲーム数」は、この第2の遊技機であるパチスロ機1では「5」であり、予めメインROM102の所定の記憶領域に記憶されている。
一方、GSB連ランク記憶領域の値が「4」に設定されていた場合に、これらの一連の処理が繰り返された結果、「前兆B中GSB表示回数」記憶領域の値が、GSB連ランク記憶領域の値と同じになった場合は、遊技状態(RUSH)への移行が確定する。このとき、遊技状態(RUSH)への移行の初期処理として、RUSH中前兆管理カウンタに「RUSH中前兆管理カウンタ初期値」が設定される。「RUSH中前兆管理カウンタ初期値」は、この第2の遊技機であるパチスロ機1では「75」であり、予めメインROM102の所定の記憶領域に記憶されている。
また、「前兆B中GSB表示回数」記憶領域の値が、GSB連ランク記憶領域の値と同じになった場合は、メインRAM103の所定の記憶領域に設けられている「RUSH中種別」記憶領域に「RUSH」が設定される。
また、「前兆B中GSB表示回数」記憶領域の値が、GSB連ランク記憶領域の値と同じになった場合は、図269に一例を示すRUSH開始時ナビ回数抽籤テーブルの「ATレベル」記憶領域に記憶されているATレベル部分を用いたRUSH開始時ナビ回数抽籤が行われる。当該抽籤結果は、RUSHナビ数カウンタに設定する。
また、「前兆B中GSB表示回数」記憶領域の値が、GSB連ランク記憶領域の値と同じになった場合に、「MAP種別」記憶領域に「天井」が設定されていた場合は、RUSHナビ数カウンタに「TY値_RUSH」記憶領域に記憶されている値を設定する。
また、「前兆B中GSB表示回数」記憶領域の値が、GSB連ランク記憶領域の値と同じになったときに、補償モード管理フラグに「補償モード中」が設定されていた場合は、RUSHナビ数カウンタと「TY値_RUSH」記憶領域それぞれに、補償モード用RUSHナビ数カウンタを設定する。さらに、補償ポイントカウンタの値が「補償ポイント最低値」よりも大きい場合は、補償ポイントカウンタに「補償ポイント最低値」と「補償補正値」とが加算される。一方、補償ポイントカウンタの値が「補償ポイント最低値」以下の場合は、補償ポイントカウンタに「補償補正値」が加算される。
GSB連ランク記憶領域の値が「4」に設定されていた場合に、「前兆B中GSB表示回数」記憶領域の値が、GSB連ランク記憶領域の値と同じになった場合において、これらの処理が終了した場合は、「前兆種別_一般中」記憶領域、GSB連ランク記憶領域、「前兆B中GSB表示回数」記憶領域、BCパンクフラグの夫々がクリアされ、出玉状態記憶領域に「RUSH」が設定される(遊技状態(RUSH)に移行)。
遊技状態(前兆B)において、GSB表示許可フラグに「GSB中」が設定されており、かつ、「GSB連ランク」記憶領域に設定されているGSB連ランクが3以下であって、前兆B中RUSH昇格待機フラグに「なし」が設定されていた場合は、毎ゲームで図268に一例を示すRUSH昇格抽籤テーブルの当該遊技での当籤役に関わる当籤役グループ番号部分を用いたRUSH昇格抽籤が行われる。当該抽籤で当籤した場合は(抽籤結果が「RUSH前兆」である場合は)、そのゲームでの「TY値_RUSH」記憶領域の値が参照され、その結果、「TY値_RUSH」記憶領域の値が「TY値_RUSH閾値(48)」未満であった場合は、当該抽籤の結果が破棄される。一方、そのゲームでの「TY値_RUSH」記憶領域の値が「TY値_RUSH閾値(48)」以上であった場合は、「前兆種別_一般中」記憶領域に「RUSH前兆」が設定され、図267に一例を示す前兆ゲーム数抽籤テーブルの「RUSH_一般」部分を用いて前兆ゲーム数抽籤が行われる。前兆ゲーム数抽籤の結果は、前兆ゲーム数カウンタに設定される。そのゲームでの「TY値_RUSH」記憶領域の値が「TY値_RUSH閾値(48)」以上であった場合は、前兆B中RUSH昇格待機フラグに「待機中」が設定される。また、前兆B中RUSH昇格待機フラグは、メインRAM103の所定の記憶領域に設けられている。
遊技状態(前兆B)において、GSB表示許可フラグに「GSB中」が設定されている状態で押し順プラム(当籤役番号「5」の「F_択プラムA213」~当籤役番号「12」の「F_択プラムB321」:図252参照)の当籤時に、15枚のメダルの払い出しが得られる有利な押し順が報知されたときに、前兆B中RUSH昇格待機フラグに「待機中」が設定されていた場合は、出玉状態記憶領域に「前兆A」が設定され、遊技状態(前兆B)が終了し前兆Aに移行する。このとき、前兆B中RUSH昇格待機フラグ、GSB表示許可フラグ、「前兆B中GSB表示回数」記憶領域の記憶内容、「GSB連ランク」記憶領域の記憶内容の夫々がクリアされる。つまり、遊技状態(前兆B)でRUSH昇格抽籤に当籤した場合は、遊技状態(前兆B)の途中であっても遊技状態(前兆A)に移行する。そして、移行先の遊技状態(前兆A)の終了後に疑似遊技により遊技状態(RUSH)に対応した停止図柄組合せが表示されたあと、遊技状態(RUSH)に移行する。
遊技状態(前兆B)において、GSB表示許可フラグに「GSB中」以外が設定され、かつ、「GSB連ランク」記憶領域に記憶されているGSB連ランクが「ランク3」以下の場合、毎ゲームで、TS種別記憶領域に設定されているTS種別、「MAP種別」記憶領域に設定されているMAP種別に対して設けられた前兆移行抽籤テーブル(図261~図264など)の当該遊技の当籤役が属している当籤役グループ番号の部分を用いた前兆移行抽籤が行われる。ここで、図251(a)~(c)に一例を示す内部抽籤テーブルを用いて当籤役番号が決定され、さらに、決定された当籤役番号から図248に一例を示す当籤役番号と当籤役名と当籤役グループ番号との対応表を用いて当籤役グループ番号が決定されて、決定された当籤役グループ番号が前兆移行抽籤に用いられる。
MAP種別が「天井」以外のときに、前兆移行抽籤の結果が「BG前兆」または「BC前兆」であった場合、「TY値_疑似BNS」記憶領域の値と「TY値_BC移行時減算値」とが比較される。ここで、「TY値_疑似BNS」記憶領域の値が「TY値_BC移行時減算値」未満であった場合は、当該抽籤結果が破棄される。
MAP種別が「天井」以外のときに、前兆移行抽籤の結果が「RUSH前兆」であった場合、「TY値_RUSH」記憶領域の値と、「TY値_RUSH閾値」とが比較される。ここで、「TY値_RUSH」記憶領域の値が、「TY値_RUSH閾値」未満であった場合は、当該抽籤結果が破棄される。
なお、第2の遊技機であるパチスロ機1では、前兆Bで行われる前兆移行抽籤の結果が「GSB連前兆」となることはない。
MAP種別が「天井」以外のときに、前兆移行抽籤の結果が当籤であった場合に、上記した抽籤結果の破棄がなければ、「前兆種別_一般中」記憶領域に当該抽籤結果が設定される。
前兆移行抽籤の結果が当籤であって、かつ、当該抽籤結果が破棄されなかった場合は、出玉状態記憶領域に「前兆A」が設定される。また、GSB表示許可フラグ、「前兆B中GSB表示回数」記憶領域の記憶内容、「GSB連ランク」記憶領域の記憶内容の夫々がクリアされる。また、前兆ゲーム数カウンタに1が加算される(前兆Aを最短1ゲーム行うため)。
MAP種別が「天井」のときに、前兆移行抽籤で当籤(「RUSH前兆」)した場合は、まず、「TY値_疑似BNS」記憶領域の値とGSB残り回数カウンタの値が、「TY値_RUSH」記憶領域の値に加算される。加算後は、「TY値_疑似BNS」記憶領域の値とGSB残り回数カウンタの値がクリアされる。
加算後の「TY値_RUSH」記憶領域の値が、「TY値_RUSH閾値」以上であった場合は、「前兆種別_一般中」記憶領域に「RUSH前兆」が設定される。加算後の「TY値_RUSH」記憶領域の値が、「TY値_RUSH閾値」未満であって、「TY値_BC閾値」以上であった場合は、「前兆種別_一般中」記憶領域に「BC前兆」が設定される。加算後の「TY値_RUSH」記憶領域の値が、「TY値_BC閾値」未満であって、「TY値_BG閾値」以上であった場合は、「前兆種別_一般中」記憶領域に「BG前兆」が設定される。なお、MAP種別が「天井」のときに、前兆移行抽籤で当籤(「RUSH前兆」)した場合において、後述する補償モード管理フラグが「補償モード中」であった場合は、加算後の「TY値_RUSH」記憶領域の値とは無関係に「前兆種別_一般中」記憶領域に「RUSH前兆」が設定される。これらの処理で「前兆種別_一般中」記憶領域が設定されなかった場合は前兆移行抽籤の抽籤結果が破棄される。
前兆移行抽籤で当籤し、かつ、当該抽籤結果が破棄されなかった場合は、出玉状態記憶領域に「前兆A」が設定される。また、GSB表示許可フラグ、「前兆B中GSB表示回数」記憶領域の記憶内容、「GSB連ランク」記憶領域の記憶内容の夫々がクリアされる。また、前兆ゲーム数カウンタに1が加算される(前兆Aを最短1ゲーム行うため)。
前兆移行抽籤で当籤しないままMAP種別が「天井」の最終遊技に到達した場合は、天井に到達する。天井に到達した場合、まず、「TY値_疑似BNS」記憶領域の値とGSB残り回数カウンタの値が、「TY値_RUSH」記憶領域の値に加算される。加算後は、「TY値_疑似BNS」記憶領域の値とGSB残り回数カウンタの値がクリアされる。
加算後の「TY値_RUSH」記憶領域の値が、「TY値_RUSH閾値」以上であった場合は、「前兆種別_一般中」記憶領域に「RUSH前兆」が設定される。加算後の「TY値_RUSH」記憶領域の値が、「TY値_RUSH閾値」未満であって、「TY値_BC閾値」以上であった場合は、「前兆種別_一般中」記憶領域に「BC前兆」が設定される。加算後の「TY値_RUSH」記憶領域の値が、「TY値_BC閾値」未満であって、「TY値_BG閾値」以上であった場合は、「前兆種別_一般中」記憶領域に「BG前兆」が設定される。なお、天井に到達したときに、補償モード管理フラグが「補償モード中」であった場合は、加算後の「TY値_RUSH」記憶領域の値とは無関係に「前兆種別_一般中」記憶領域に「RUSH前兆」が設定される。
「前兆種別_一般中」記憶領域に「BC前兆」、「BG前兆」、「RUSH前兆」のいずれかが設定された場合は、出玉状態記憶領域に「前兆A」が設定される。これにより、次の遊技から遊技状態(前兆A)に移行する。ここで、出玉状態記憶領域に「前兆A」が設定されており、かつ、GSB表示許可フラグに「GSB中」以外が設定されていた場合は、GSB表示許可フラグ、「前兆B中GSB表示回数」記憶領域の記憶内容、「GSB連ランク」記憶領域の記憶内容の夫々がクリアされる。また、前兆ゲーム数カウンタに1が加算される(前兆Aを最短1ゲーム行うため)。
遊技状態(前兆B)では、GSB表示許可フラグに「GSB中」以外が設定され、かつ、「GSB連ランク」記憶領域に記憶されているGSB連ランクが「ランク3」以下であることを前提として、役抽籤結果が当籤役グループ名「択役」の当籤役グループに属する当籤役名の当籤役のいずれかに当籤であったときに、補償モード許可フラグが「許可」に設定されていた場合、図273に一例を示す補償モード移行抽籤テーブルの補償レベル記憶領域に記憶されている補償レベルの部分を用いた補償モード移行抽籤が行われる。当該抽籤の抽籤結果が「補償モード移行」であった場合は、補償モード管理フラグが「補償モード中」に設定される。
補償モード移行抽籤の抽籤結果が「補償モード移行」であった場合は、図265に一例を示す初期ATレベル抽籤テーブルのシナリオ記憶領域に記憶されているシナリオ番号部分を用いた初期ATレベル抽籤が行われ、当該抽籤の結果がATレベル記憶領域に設定される。
また、遊技状態(前兆B)において、GSB表示許可フラグに「GSB中」以外が設定され、かつ、「GSB連ランク」記憶領域に記憶されているGSB連ランクが「ランク3」以下であることを前提として、補償モード許可フラグが「許可」に設定されており、役抽籤結果が当籤役グループ名「択役」の当籤役グループに属するいずれかの当籤役に当籤であった場合は、その都度、補償モード管理用ゲーム数カウンタの値が1つ減算される。そして、補償モード管理用ゲーム数カウンタの値が0になった場合は、再度、補償モード管理用ゲーム数カウンタの値に、「補償モード用規定択役回数(80回)」が設定されるとともに、補償モードに関連する種々の処理が行われる。例えば、補償モード管理用ゲーム数カウンタの値が再設定された際、補償モード管理フラグが「補償モード中」であった場合は、図274に一例を示す補償モード中ATレベル昇格抽籤テーブルのATレベル記憶領域に記憶されているATレベルの部分を用いた補償モード中ATレベル昇格抽籤が行われる。当該抽籤で当籤した場合は(抽籤結果が「昇格」である場合は)、ATレベル記憶領域に記憶されている値に1つ加算された値に書き換えられる。
また、補償モード管理用ゲーム数カウンタの値が再設定された際、補償モード管理フラグが「補償モード中」であった場合は、図275に一例を示す補償モード時ナビ回数抽籤テーブルのATレベル記憶領域に記憶されているATレベルの部分を用いた補償モード時ナビ回数抽籤が行われる。当該抽籤の抽籤結果(ナビ回数)は、補償モード用RUSHナビ数カウンタに加算される。
また、補償モード管理用ゲーム数カウンタの値が再設定された際、補償モード管理フラグが、「補償モード移行許可中」に設定されており、かつ、補償レベル記憶領域に補償レベル7が記憶されていた場合は、補償モード管理フラグが、「補償モード中」に設定される。このとき、図265に一例を示す初期ATレベル抽籤テーブルのシナリオ記憶領域に記憶されているシナリオ番号部分を用いた初期ATレベル抽籤が行われ、当該抽籤結果がATレベル記憶領域に設定される。
一方、補償モード管理用ゲーム数カウンタの値が再設定された際、補償モード記憶領域の記憶内容が補償レベル6以下であった場合は、補償モード記憶領域の記憶内容が、当該補償レベルに1つ加算された補償レベルに書き換えられる。
また、補償モード管理用ゲーム数カウンタの値が再設定された際、補償モード管理フラグが「補償モード移行待機」に設定されていた場合は、補償モード管理フラグが「補償モード移行許可中」に設定される。
以上のように、この実施形態では、一般中(有利区間)のみならず遊技状態(前兆B)においても、当籤役グループ名「択役」の当籤役グループに属する当籤役名の当籤役に当籤した遊技では、補償モード移行抽籤が行われる場合があり、当該抽籤に当籤した場合は、補償モード中(補償モード管理フラグが「補償モード中」)に移行する。当該抽籤で当籤しない状態が継続していても、当籤役グループ名「択役」の当籤役グループに属する当籤役への当籤回数が「補償モード用規定択役回数(80回)」になるたびに、補償モードが1つ加算され、その結果、補償レベルが「7」まで上がると、次に当籤役グループ名「択役」の当籤役グループに属する当籤役に当籤した遊技で補償モード中(補償モード管理フラグ)に移行するように構成されている。
ここまでの説明した補償レベルの上昇を経て補償モードへ移行する場合について具体例を挙げつつ箇条書きで説明すると、以下のようになる。
・補償レベルの初期値として、有利区間移行時に決定された図277のシナリオ1~48に応じた値がセットされる。例えば、最も補償レベルの初期値が高いシナリオ06なら、補償レベル5となる。なお、補償レベルセット時に1減算されるので、補償レベルの実質的な初期値は4となる。
・択プラム役の確率は約1/2.1(30880/65536、図251参照)となる。
・そのため、80回の択プラム役の成立には約168ゲームを要する。
・図273の補償モード移行抽籤テーブルによる抽籤で1/256を引き当てて補償モードに移行する場合を除くと、レベル4→5→6→7と3段階補償レベルを上昇させるには約168×3=504ゲームを要する。
・約504ゲームで補償レベル7になったあと、補償モードに移行するには、さらに約1/2.1の択プラム役に当籤する必要がある。
・したがって、シナリオ06では有利区間開始からいずれのATにも入らなかったと仮定した場合に約504+2=506ゲームが補償モードへ移行するのに要する平均ゲーム数と言える。
・メダル50枚あたりの平均ゲーム数は31.5ゲーム(設定により微差あり)なので、506ゲーム÷31.5ゲーム×50枚=約803枚。最も優遇されたシナリオでも択プラム役の規定回数成立による段階的な補償レベルの上昇という補償モード移行へのメインルートで補償モードに到達するためには800枚強のメダルが必要となる。
このように基本的にはある程度メダルを消費した状態で補償モードへ移行することが一般的なゲーム性となっており、補償モードは、ある程度メダルを消費した遊技者に対する救済的な役割も果たしている。
なお、このような補償レベルは補償モードへ移行するための重要な要素となっているため、その値を示唆ないし報知する演出を備えるものとしてもよいし、あえて、示唆ないし報知する演出を設けずに遊技者の期待感を過剰にあおらないものとしてよい。
補償モード中(補償モード管理フラグ:補償モード中)に移行してからは、一般中(有利区間)で補償モード中(補償モード管理フラグ:補償モード中)に移行した場合と同様の構成で、毎ゲームで補償ポイントカウンタの更新が行われる。
(MAP関連処理)
遊技状態(前兆B)においても、一般中(有利区間)と同様に、基本的に役抽籤結果が当籤役グループ名「択役」の当籤役グループに属する当籤役名の当籤役のいずれかに当籤したときに、MAPが1つ(1ゲーム)進行する。MAPが進行していった結果、シナリオ番号に応じて決定された高確1のMAPの最終ゲームでは、MAP終了フラグに「高確1終了」が設定される。遊技状態(前兆B)において、MAP終了フラグに「高確1終了」が設定された場合、図278に一例を示すTY値_上乗せ1データテーブルより、当該有利区間のシナリオ番号に対応する疑似BNSの欄の値が取得され、当該値が「TY値_疑似BNS」に加算されるとともに、当該有利区間のシナリオ番号に対応するRUSHの欄の値が取得され、当該値が「TY値_RUSH」に加算される。
また、高確2のMAPの最終ゲームでは、MAP終了フラグに「高確2終了」が設定される。遊技状態(前兆B)において、MAP終了フラグに「高確2終了」が設定された場合、図279に一例を示すTY値_上乗せ2データテーブルより、当該有利区間のシナリオ番号に対応する疑似BNSの欄の値が取得され、当該値が「TY値_疑似BNS」に加算されるとともに、当該有利区間のシナリオ番号に対応するRUSHの欄の値が取得され、当該値が「TY値_RUSH」に加算される。
天井のMAPの最終ゲームでは、MAP終了フラグに「天井終了」が設定される。このとき、出玉状態記憶領域に有利区間終了要求が設定される。
また、MAPが天井(「MAP種別」=「天井」)以外のMAPの最終ゲームでは、「高確1MAP位置」記憶領域、「高確2MAP位置」記憶領域、「天井MAP位置」記憶領域それぞれの値が1つ減算され、1減算後の「高確1MAP位置」記憶領域の値が「1」である場合には「MAP種別」記憶領域には「高確1」が設定され、1減算後の「高確2MAP位置」記憶領域の値が「1」である場合には「MAP種別」記憶領域には「高確2」が設定され、1減算後の「天井MAP位置」記憶領域の値が「1」である場合には「MAP種別」記憶領域には「天井」が設定され、それ以外の場合は「MAP種別」記憶領域には「低確」が設定される。また、当該有利区間のシナリオ番号に対応するMAPゲーム数(図277に一例を示すシナリオ関連データを参照)が、MAPゲーム数カウンタに再設定される。
(ATレベル昇格抽籤)
遊技状態(前兆B)中は、毎ゲームで図266に一例を示すATレベル昇格抽籤テーブルの当該遊技での当籤役に関わる当籤役グループ番号部分を用いたATレベル昇格抽籤が行われる。ここで、図251(a)~(c)に一例を示す内部抽籤テーブルを用いて当籤役番号が決定され、さらに、決定された当籤役番号から図248に一例を示す当籤役番号と当籤役名と当籤役グループ番号との対応表を用いて当籤役グループ番号が決定されて、決定された当籤役グループ番号がATレベル昇格抽籤に用いられる。当該抽籤で当籤した場合は、ATレベル記憶領域の値が1つ加算される。
(前兆Bの終了判定処理)
遊技状態(前兆B)では、GSB表示許可フラグに「GSB中」以外が設定され、出玉状態記憶領域に「前兆A」が設定されていたときに、役抽籤結果が当籤役グループ名「択役」の当籤役グループに属する当籤役名の当籤役のいずれかに当籤したゲームにおいて、前兆ゲーム数カウンタの値が0で、かつ、「前兆B中GSB表示回数」記憶領域の値が「GSB連ランク」記憶領域に記憶されているGSB連ランクよりも小さい場合は、GSB表示許可フラグに「GSB表示許可」が設定される。
一方、GSB表示許可フラグに「GSB中」以外が設定され、出玉状態記憶領域に「前兆A」が設定されていたときに、役抽籤結果が当籤役グループ名「択役」の当籤役グループに属するいずれかの当籤役に当籤したゲームにおいて、前兆ゲーム数カウンタの値が0で、かつ、「前兆B中GSB表示回数」記憶領域の値が「GSB連ランク」記憶領域に記憶されているGSB連ランクと同じであった場合は、「前兆種別_一般中」記憶領域の記憶内容、GSB表示許可フラグ、「前兆B中GSB表示回数」記憶領域の記憶内容、「GSB連ランク」記憶領域の記憶内容の夫々がクリアされる。また、出玉状態記憶領域に「一般中」が設定される。
以上のように構成された遊技状態(前兆B)において創出されるゲーム展開の一例について、以下に示す。
例えば、GSB連ランクがランク「1」の場合、前兆Bの前兆ゲーム数カウンタの消化後に疑似シングルボーナス(GSB)が行われ、その後に再設定された前兆ゲーム数カウンタが消化されるまでの間にRUSH昇格抽籤や前兆移行抽籤に当籤しなければ、再設定された前兆ゲーム数カウンタの消化後に遊技状態(前兆B)が終了して一般中(有利区間)に移行する。
また、GSB連ランクがランク「4」の場合、前兆ゲーム数カウンタの消化→疑似シングルボーナス(GSB)の繰り返しが4回行われたあと、遊技状態(前兆B)が終了し、遊技状態(RUSH)に移行する。
また、例えば、GSB連ランクがランク「1」で、前兆ゲーム数カウンタの消化後に疑似シングルボーナス(GSB)への移行が許可されている状態(GSB表示許可フラグ=「GSB中」)でRUSH昇格抽籤に当籤した場合は、遊技状態(前兆B)が終了し、遊技状態(前兆A)に移行する。遊技状態(前兆A)では、前兆ゲーム数カウンタの消化後に疑似遊技が行われて、遊技状態(RUSH)に対応する停止図柄組合せが表示され、遊技状態(RUSH)に移行する。
また、例えば、GSB連ランクがランク「2」の場合、前兆Bの前兆ゲーム数カウンタの消化後に疑似シングルボーナス(GSB)が行われ、その後に再設定された前兆ゲーム数カウンタが消化されるまでの間に前兆移行抽籤に当籤し、その結果が「BCまたはBG前兆」であった場合は、遊技状態(前兆B)が終了し、遊技状態(前兆A)に移行する。遊技状態(前兆A)では、前兆ゲーム数カウンタの消化後に疑似遊技が行われて、遊技状態(BCまたはBG)に対応する停止図柄組合せが表示され、遊技状態(BCまたはBG)に移行する。
また、例えば、GSB連ランクがランク「2」の場合、前兆Bの前兆ゲーム数カウンタの消化後に疑似シングルボーナス(GSB)が行われ、その後に再設定された前兆ゲーム数カウンタが消化されるまでの間に前兆移行抽籤に当籤し、その結果が「RUSH前兆」であった場合は、遊技状態(前兆B)が終了し、遊技状態(前兆A)に移行する。遊技状態(前兆A)では、前兆ゲーム数カウンタの消化後に疑似遊技が行われて、遊技状態(RUSH)に対応する停止図柄組合せが表示され、遊技状態(RUSH)に移行する。
(第1疑似ボーナス遊技状態(BG))
出玉状態記憶領域に「BG」が設定されると、遊技状態(BG)に移行する。その際、疑似BNSナビ数カウンタに「BGナビ回数初期値(6)」が設定される。また、「TY値_疑似BNS」記憶領域の値が「0」でなければ、「TY値_疑似BNS」記憶領域の値から「TY値_BG移行時減算値(7)」が減算される。
第2疑似ボーナス遊技状態(BG)では、押し順プラム(当籤役番号「5」の「F_択プラムA213」~当籤役番号「12」の「F_択プラムB321」:図252参照)に当籤したときに、15枚の払い出しが得られる有利な押し順が報知される。このとき、疑似BNSナビ数カウンタの値が1つ減算される。また、遊技状態(BG)で「RUSH中種別」記憶領域に「RUSH」が設定されており、かつ、補償モード管理フラグに「補償モード中」以外が設定されていた場合、押し順プラム(当籤役番号「5」の「F_択プラムA213」~当籤役番号「12」の「F_択プラムB321」:図252参照)に当籤したゲームでは、RUSHナビ数カウンタの値が1つ減算される。
疑似BNSナビ数カウンタの値が減算された結果、「0」になった場合は、RUSH中疑似BNSフラグがクリアされる。また、疑似BNSナビ数カウンタの値が「0」になったときに、「RUSH種別」記憶領域に「なし」が設定されていた場合は、出玉状態記憶領域に「一般中」が設定される(遊技状態(BG)の終了)。また、疑似BNSナビ数カウンタの値が「0」になったときに、「RUSH種別」記憶領域に「なし」が設定されており、かつ、「前兆種別_一般中」記憶領域に「RUSH前兆」が設定されていた場合は、出玉状態記憶領域に「前兆A」が設定される(遊技状態(BG)の終了)。また、疑似BNSナビ数カウンタの値が「0」になったときに、「RUSH種別」記憶領域に「なし」が設定されており、かつ、MAP終了フラグに「天井終了」が設定されているか、または、強制終了フラグに「強制終了」が設定されていた場合は、出玉状態記憶領域に「有利区間終了要求」が設定される(遊技状態(BG)の終了+有利区間の終了)。なお、RUSH中疑似BNSフラグは、「非RUSH中疑似BNS」と「RUSH中疑似BNS」のいずれかが設定されるものであり、メインRAM103の所定の記憶領域に設けられている。
また、疑似BNSナビ数カウンタの値が減算された結果、「0」になったときに、「RUSH中種別」記憶領域に「RUSH」が設定されていた場合は、出玉状態記憶領域に「RUSH」が設定されるとともに、GSB表示許可フラグに「GSB表示許可」が設定される(遊技状態(BG)の終了)。
遊技状態(RUSH)でない遊技状態から第1疑似ボーナス遊技状態(BG)に移行した場合は、毎ゲームで図268に一例を示すRUSH昇格抽籤テーブルの当該遊技での当籤役に関わる当籤役グループ番号の部分を用いたRUSH昇格抽籤が行われる。具体的には、第1疑似ボーナス遊技状態(BG)において、「RUSH中種別」記憶領域に「なし」が設定されている場合は、毎ゲームで図268に一例を示すRUSH昇格抽籤テーブルの当該遊技での当籤役に関わる当籤役グループ番号の部分を用いたRUSH昇格抽籤が行われる。ここで、図251(a)~(c)の内部抽籤テーブルを用いて当籤役番号が決定され、さらに、決定された当籤役番号から図248の当籤役番号と当籤役名と当籤役グループ番号との対応表を用いて当籤役グループ番号が決定されて、決定された当籤役グループ番号がRUSH昇格抽籤に用いられる。
抽籤結果が「RUSH前兆」であった場合は、そのゲームでの「TY値_RUSH」記憶領域の値が参照され、その結果、「TY値_RUSH」記憶領域の値が「TY値_RUSH閾値(48)」未満であった場合は、当該抽籤の結果が破棄される。一方、そのゲームでの「TY値_RUSH」記憶領域の値が「TY値_RUSH閾値(48)」以上であった場合は、「前兆種別_一般中」記憶領域に「RUSH前兆」が設定され、図267に一例を示す前兆ゲーム数抽籤テーブルの「RUSH_一般」部分を用いた前兆ゲーム数抽籤が行われる。前兆ゲーム数抽籤の結果は、前兆ゲーム数カウンタに設定される。
第1疑似ボーナス遊技状態(BG)において、RUSH中疑似BNSフラグに「非RUSH中疑似BNS」が設定されていた場合は、毎ゲームで、図266に一例を示すATレベル昇格抽籤テーブルの当該遊技での当籤役に関わる当籤役グループ番号部分を用いたATレベル昇格抽籤が行われる。ここで、図251(a)~(c)に一例を示す内部抽籤テーブルを用いて当籤役番号が決定され、さらに、決定された当籤役番号から図248に一例を示す当籤役番号と当籤役名と当籤役グループ番号との対応表を用いて当籤役グループ番号が決定されて、決定された当籤役グループ番号がATレベル昇格抽籤に用いられる。当該抽籤に当籤した場合は、ATレベル記憶領域の値に1が加算される。
(第2疑似ボーナス遊技状態(BC))
出玉状態記憶領域に「BC」が設定されると、遊技状態(BC)に移行する。その際、疑似BNSナビ数カウンタに「BCナビ回数初期値(30)」が設定される。また、「TY値_疑似BNS」記憶領域の値が「0」でなければ、「TY値_疑似BNS」記憶領域の値から「TY値_BC移行時減算値(34)」が減算される。
第2疑似ボーナス遊技状態(BC)では、押し順プラム(当籤役番号「5」の「F_択プラムA213」~当籤役番号「12」の「F_択プラムB321」:図252参照)に当籤したときに、15枚の払い出しが得られる有利な押し順が報知される。このとき、疑似BNSナビ数カウンタの値が1つ減算される。また、遊技状態(BC)で「RUSH中種別」記憶領域に「RUSH」が設定されており、かつ、補償モード管理フラグに「補償モード中」以外が設定されていた場合、押し順プラム(当籤役番号「5」の「F_択プラムA213」~当籤役番号「12」の「F_択プラムB321」:図252参照)に当籤したゲームでは、RUSHナビ数カウンタの値が1つ減算される。
疑似BNSナビ数カウンタの値が減算された結果、「0」になった場合は、RUSH中疑似BNSフラグがクリアされる。また、疑似BNSナビ数カウンタの値が「0」になったときに、「RUSH種別」記憶領域に「なし」が設定されていた場合は、出玉状態記憶領域に「一般中」が設定される(遊技状態(BC)の終了)。また、疑似BNSナビ数カウンタの値が「0」になったときに、「RUSH種別」記憶領域に「なし」が設定されており、かつ、「前兆種別_一般中」記憶領域に「RUSH前兆」が設定されていた場合は、出玉状態記憶領域に「前兆A」が設定される(遊技状態(BC)の終了)。また、疑似BNSナビ数カウンタの値が「0」になったときに、「RUSH種別」記憶領域に「なし」が設定されており、かつ、MAP終了フラグに「天井終了」が設定されているか、または、強制終了フラグに「強制終了」が設定されていた場合は、出玉状態記憶領域に「有利区間終了要求」が設定される(遊技状態(BC)の終了+有利区間の終了)。
また、疑似BNSナビ数カウンタの値が減算された結果、「0」になったときに、「RUSH中種別」記憶領域に「RUSH」が設定されていた場合は、出玉状態記憶領域に「RUSH」が設定されるとともに、GSB表示許可フラグに「GSB表示許可」が設定される(遊技状態(BC)の終了)。
遊技状態(RUSH)でない遊技状態から第2疑似ボーナス遊技状態(BC)に移行した場合は、毎ゲームで図268に一例を示すRUSH昇格抽籤テーブルの当該遊技での当籤役に関わる当籤役グループ番号の部分を用いたRUSH昇格抽籤が行われる。具体的には、第2疑似ボーナス遊技状態(BC)において、「RUSH中種別」記憶領域に「なし」が設定されている場合は、毎ゲームで図268に一例を示すRUSH昇格抽籤テーブルの当該遊技での当籤役に関わる当籤役グループ番号の部分を用いたRUSH昇格抽籤が行われる。ここで、図251(a)~(c)の内部抽籤テーブルを用いて当籤役番号が決定され、さらに、決定された当籤役番号から図248の当籤役番号と当籤役名と当籤役グループ番号との対応表を用いて当籤役グループ番号が決定されて、決定された当籤役グループ番号がRUSH昇格抽籤に用いられる。
抽籤結果が「RUSH前兆」であった場合は、そのゲームでの「TY値_RUSH」記憶領域の値が参照され、その結果、「TY値_RUSH」記憶領域の値が「TY値_RUSH閾値(48)」未満であった場合は、当該抽籤の結果が破棄される。一方、そのゲームでの「TY値_RUSH」記憶領域の値が「TY値_RUSH閾値(48)」以上であった場合は、「前兆種別_一般中」記憶領域に「RUSH前兆」が設定され、図267に一例を示す前兆ゲーム数抽籤テーブルの「RUSH_一般」部分を用いた前兆ゲーム数抽籤が行われる。前兆ゲーム数抽籤の結果は、前兆ゲーム数カウンタに設定される。
第2疑似ボーナス遊技状態(BC)において、RUSH中疑似BNSフラグに「非RUSH中疑似BNS」が設定されていた場合は、毎ゲームで、図266に一例を示すATレベル昇格抽籤テーブルの当該遊技での当籤役に関わる当籤役グループ番号部分を用いたATレベル昇格抽籤が行われる。ここで、図251(a)~(c)に一例を示す内部抽籤テーブルを用いて当籤役番号が決定され、さらに、決定された当籤役番号から図248に一例を示す当籤役番号と当籤役名と当籤役グループ番号との対応表を用いて当籤役グループ番号が決定されて、決定された当籤役グループ番号がATレベル昇格抽籤に用いられる。当該抽籤に当籤した場合は、ATレベル記憶領域の値に1が加算される。
(RUSH)
出玉状態記憶領域に「RUSH」が設定された場合は、遊技状態が遊技状態(RUSH)に移行する。遊技状態(RUSH)は、RUSHナビ数カウンタの値が0になるか、「TY値_RUSH」記憶領域の値が0になるか、有利区間の強制終了条件が成立(強制終了フラグ=「強制終了」)するかのいずれかのRUSH終了条件が成立するまでの間、押し順プラム(当籤役番号「5」の「F_択プラムA213」~当籤役番号「12」の「F_択プラムB321」:図252参照)のいずれかに当籤したときに有利な押し順が報知される疑似シングルボーナス(GSB)が頻繁に行われる、いわば疑似シングルボーナス(GSB)が短期間に集中して付与される遊技状態である。
より具体的には、遊技状態(RUSH)に移行する際の初期処理として、RUSH中前兆管理カウンタに「RUSH中前兆管理カウンタ初期値」が設定され、GSB表示許可フラグに「GSB中」が設定され、「RUSH中種別」記憶領域に「RUSH」が設定され、図269に一例を示すRUSH開始時ナビ回数抽籤テーブルの「ATレベル」記憶領域に記憶されているATレベル部分を用いて行われるRUSH開始時ナビ回数抽籤の抽籤結果がRUSHナビ数カウンタに設定される。また、「MAP種別」記憶領域に「天井」が設定されている場合は、RUSHナビ数カウンタに、そのときの「TY値_RUSH」記憶領域に記憶されている値が設定される。その後、役抽籤結果が押し順プラム(当籤役番号「5」の「F_択プラムA213」~当籤役番号「12」の「F_択プラムB321」:図252参照)のいずれかへの当籤であった場合に、15枚の払い出しが得られる有利な押し順が報知される。このとき、GSB中ナビ回数カウンタの値が0の場合は、当該カウンタに「2」が設定されたあと、当該カウンタが1つ減算される。その次に、押し順プラム(当籤役番号「5」の「F_択プラムA213」~当籤役番号「12」の「F_択プラムB321」:図252参照)のいずれかに当籤した場合にも、15枚の払い出しが得られる有利な押し順が報知され、GSB中ナビ回数カウンタの値が1つ減算される。これにより、GSB中ナビ回数カウンタの値が0になり、これに伴って、GSB表示許可フラグに「GSB表示許可」に設定される(1回の疑似シングルボーナス(GSB)が終了)。すなわち、この実施形態では、遊技状態(RUSH)の疑似シングルボーナス(GSB)は、有利な押し順の報知が2回行われるまで継続する。
その後、その後のゲームにおいて、役抽籤結果が当籤役グループ名「択役」への当籤であった場合は、疑似シングルボーナス(GSB)に移行することが分かるリール3L,3C,3Rの停止図柄組合せ(GSB移行表示)が表示される。このとき、GSB表示許可フラグに「GSB中」が設定される。そして、次ゲーム以降のゲームにおいて押し順プラム(当籤役番号「5」の「F_択プラムA213」~当籤役番号「12」の「F_択プラムB321」:図252参照)のいずれかに当籤したときに有利な押し順が報知されるゲームが2回続いて、GSB表示許可フラグに「GSB表示許可」に設定される(2回の疑似シングルボーナス(GSB)が終了)。これ以降も基本的には、GSB移行表示から疑似シングルボーナス(GSB)が行われる一連の流れRUSH終了条件が成立するまでの間繰り返し行われる。
ただし、疑似シングルボーナス(GSB)と、次の疑似シングルボーナス(GSB)との間に前兆期間が設けられ、前兆期間の間は、GSB移行表示が禁止される場合がある。その場合について、具体的に説明すると、遊技状態(RUSH)中は、毎ゲームで、図282又は図283に一例を示す前兆ポイント数データテーブルの当該遊技での当籤役に関わる当籤役グループ番号部分に対応する前兆ポイント数が読み出されて、RUSH中前兆管理カウンタに読み出された前兆ポイント数が加算される。ここで、図251(a)~(c)に一例を示す内部抽籤テーブルを用いて当籤役番号が決定され、さらに、決定された当籤役番号から図248に一例を示す当籤役番号と当籤役名と当籤役グループ番号との対応表を用いて当籤役グループ番号が決定されて、決定された当籤役グループ番号が前兆ポイント数データテーブルからの前兆ポイント数の読み出しに用いられる。なお、前兆ポイント数テーブルは、押し順プラム(当籤役番号「5」の「F_択プラムA213」~当籤役番号「12」の「F_択プラムB321」:図252参照)に当籤したときに有利な押し順が報知されるゲーム用の図283に一例を示す指示有り時_前兆ポイント数データテーブルと、有利な押し順が報知されないゲーム用の図283に一例を示す指示無し時_前兆ポイント数データテーブルとがあり、有利な押し順の報知の有無に基づいた前兆ポイント数がRUSH中前兆管理カウンタに加算される。
その結果、GSB中ナビ回数カウンタの値が0になった際(1回の疑似シングルボーナス(GSB)が終了した際)、RUSH中前兆管理カウンタの値が「RUSH中前兆判定値_減速用」の値以下であった場合は、「前兆種別_RUSH中」記憶領域に「フェイク前兆」が設定され、前兆ゲーム数カウンタに「RUSH中前兆書き換え_ロング」の値が設定された上で、GSB表示許可フラグに「GSB表示不許可」が設定される。これにより、その後に前兆ゲーム数カウンタの値が0になるまでの間はGSB移行表示が禁止され、疑似シングルボーナス(GSB)への移行が禁止される。なお、「RUSH中前兆判定値_減速用」は、この実施形態では「10」であり、メインROM102の所定の記憶領域に予め記憶されている。また、「RUSH中前兆書き換え_ロング」は、この第2の遊技機であるパチスロ機1では「4」であり、メインROM102の所定の記憶領域に予め記憶されている。
一方、GSB中ナビ回数カウンタの値が0になった際(1回の疑似シングルボーナス(GSB)が終了した際)、RUSH中前兆管理カウンタの値が「RUSH中前兆判定値_加速用」の値以上であって、「前兆種別_RUSH中」記憶領域に「フェイク前兆」が設定され、かつ、前兆ゲーム数カウンタの値が、「RUSH中前兆書き換え_ショート」の値よりも大きかった場合は、前兆ゲーム数カウンタに「RUSH中前兆書き換え_ショート」の値が設定される。これにより、その後に前兆ゲーム数カウンタの値が0になるまでの間はGSB移行表示が禁止され、疑似シングルボーナス(GSB)への移行が禁止される。なお、「RUSH中前兆判定値_加速用」は、この第2の遊技機であるパチスロ機1では「128」であり、メインROM102の所定の記憶領域に予め記憶されている。また、「RUSH中前兆書き換え_ショート」は、この第2の遊技機であるパチスロ機1では「1」であり、メインROM102の所定の記憶領域に予め記憶されている。なお、遊技状態(RUSH)中において、前兆ゲーム数カウンタは、GSB表示許可フラグに「GSB中」以外が設定されているゲームであって、役抽籤結果が当籤役グループ名「択役」に属するいずれかの当籤役への当籤であったゲーム毎に1つ減算される。
RUSH終了条件として、RUSHナビ数カウンタの値が0になるか、「TY値_RUSH」記憶領域の値が0になるかがあるが、これらの値は、以下のように減算される。例えば、補償モード管理フラグに「補償モード中」以外が設定されている場合、すなわち、補償モードに移行していない場合は、押し順プラム(当籤役番号「5」の「F_択プラムA213」~当籤役番号「12」の「F_択プラムB321」:図252参照)の当選時に有利な押し順が報知されるたびにRUSHナビ数カウンタの値が1つ減算されるとともに、「TY値_RUSH」記憶領域の値も1つ減算される。
一方、補償モード管理フラグに「補償モード中」が設定されている場合、すなわち、補償モードへの移行後の場合は、遊技状態(RUSH)中に押し順プラム(当籤役番号「5」の「F_択プラムA213」~当籤役番号「12」の「F_択プラムB321」:図252参照)の当選時に有利な押し順が報知されても、RUSHナビ数カウンタおよび「TY値_RUSH」記憶領域の値のいずれも減算されない。なお、補償モード管理フラグに「補償モード中」が設定されているときに、補償ポイントカウンタの値が0よりも大きくなった場合は、補償モード管理フラグに「補償モード後」が設定され、補償モードが終了する。遊技状態(RUSH)中に補償モード管理フラグに「補償モード後」が設定された後は、押し順プラムの当選時に有利な押し順が報知されるたびにRUSHナビ数カウンタの値が1つ減算されるとともに、「TY値_RUSH」記憶領域の値も1つ減算される。
すなわち、この実施形態では、補償モード中に移行した遊技状態(RUSH)は、補償モードに移行してから減少した遊技媒体(メダル)分が払い出されるまではRUSHナビ数カウンタおよび「TY値_RUSH」記憶領域の値の減算が開始されない。したがって、補償モード中に移行した遊技状態(RUSH)では、補償モードに移行したあとの遊技状態の減少分は遊技媒体(メダル)が払い出される(補償モード中のメダルの減少分は補償される)。その後、RUSH終了条件が成立するRUSHナビ数カウンタおよび「TY値_RUSH」記憶領域の値のいずれかが0になるまでのメダルの増加分は、補償モード移行時の所持メダルに対する増加分に相当する。
GSB中ナビ回数カウンタの値が0になったとき、つまり、疑似シングルボーナス(GSB)が終了したゲームでは、メインROM102の所定の記憶領域に記憶されている図271に一例を示す疑似BNS終了時_RUSH中疑似BNS抽籤テーブルを用いた疑似BNS終了時_RUSH中疑似BNS抽籤が行われる。当該抽籤の結果が「BG_RUSH中」であった場合は、そのときの「TY値_RUSH」記憶領域の値と、「TY値_BG移行時減算値(7)」とが比較され、「TY値_RUSH」記憶領域の値が「TY値_BG移行時減算値(7)」未満であった場合は、当該抽籤結果が破棄される。当該抽籤結果が破棄されなかった場合は、当該抽籤結果が「前兆種別_RUSH中」に設定される(「前兆種別_RUSH中」=「BG前兆」)。
補償モード管理フラグに「補償中」が設定されているときに疑似BNS終了時_RUSH中疑似BNS抽籤で「BG_RUSH中」に当籤した場合は、そのときの「TY値_RUSH」記憶領域の値とは無関係に、当該抽籤結果が「前兆種別_RUSH中」に設定される(「前兆種別_RUSH中」=「BG前兆」)。疑似BNS終了時_RUSH中疑似BNS抽籤で「フェイク_RUSH中」に当籤した場合は、補償モード管理フラグの設定内容やそのときの「TY値_RUSH」記憶領域の値とは無関係に、当該抽籤結果が「前兆種別_RUSH中」に設定される(「前兆種別_RUSH中」=「フェイク前兆」)。
補償モード管理フラグに「補償モード中」以外が設定されている状態で、GSB表示許可フラグが「GSB中」に設定されており、かつ、押し順プラム(当籤役番号「5」の「F_択プラムA213」~当籤役番号「12」の「F_択プラムB321」:図252参照)の当籤ゲームで有利な押し順が報知された結果、GSB中ナビ数カウンタの値が0になった際、RUSH終了条件が成立した場合は、「前兆種別_RUSH中」記憶領域に「パンク待機」が設定されるとともに、GSB表示許可フラグに「GSB表示不許可」が設定される。さらに、このときに「TY値_RUSH」記憶領域の値が「TY値_BC移行時減算値(34)」以上であって、BCパンクフラグに「BCパンク不許可」以外が設定されている場合は、図272に一例を示すRUSHパンク時BC書き換え抽籤テーブルを用いたRUSHパンク時BC書き換え抽籤が行われる。当該抽籤結果は、メインRAM103の所定の記憶領域に設けられたBCパンクフラグに設定される。
GSB表示許可フラグが「GSB中」に設定されており、かつ、押し順プラム(当籤役番号「5」の「F_択プラムA213」~当籤役番号「12」の「F_択プラムB321」:図252参照)の当籤ゲームで有利な押し順が報知された結果、GSB中ナビ数カウンタの値が0になった際、「前兆種別_RUSH中」記憶領域に「なし」以外が設定されていた場合は、図267に一例を示す前兆ゲーム数抽籤テーブルの「前兆種別_RUSH中」記憶領域の記憶内容に対応する部分(フェイク前兆の場合はフェイク_一般、BG前兆の場合はBG_RUSH中、BC前兆の場合はBC_RUSH中、パンク待機の場合はパンク待機)を用いた前兆ゲーム数抽籤が行われる。当該抽籤結果は、前兆ゲーム数カウンタに設定された上で、GSB表示許可フラグに「GSB表示不許可」が設定される。
GSB表示許可フラグが「GSB中」に設定されており、かつ、押し順プラム(当籤役番号「5」の「F_択プラムA213」~当籤役番号「12」の「F_択プラムB321」:図252参照)の当籤ゲームで有利な押し順が報知された結果、GSB中ナビ数カウンタの値が0になった際、「前兆種別_RUSH中」記憶領域に「パンク待機」以外が設定されており、かつ、メインRAM103の所定の記憶領域に設けられた短時間ガード用ゲーム数カウンタの値が「短時間_判定ゲーム数」の値よりも大きかった場合は、BCパンクフラグに「BCパンク不許可」が設定された上で、短時間ガード用ゲーム数カウンタの値がクリアされる。ここで、「短時間_判定ゲーム数」は、この第2の遊技機であるパチスロ機1では「150」であり、予めメインROM102の所定の記憶領域に記憶されている。
なお、遊技状態(RUSH)中は、当籤役グループ名「択役」の当籤役グループに属するいずれかの当籤役に当籤するたびに短時間ガード用ゲーム数カウンタの値が1つ加算される。したがって、この実施形態では、遊技状態(RUSH)中に当籤役グループ名「択役」の当籤役グループに属するいずれかの当籤役への当籤回数が150になった以降は、遊技状態(RUSH)が終了したあとに第2疑似ボーナス遊技状態(BC)に移行することはない(BCパンクはない)。
遊技状態(RUSH)において、GSB表示許可フラグに「GSB中」以外が設定されているときに、「前兆種別_RUSH中」に「なし」または「フェイク前兆」が設定されている場合は、毎ゲームで図270に一例を示すRUSH中_RUSH中疑似BNS抽籤テーブルの当該遊技の当籤役が属している当籤役グループ番号部分を用いたRUSH中_RUSH中疑似BNS抽籤が行われる。ここで、図251(a)~(c)に一例を示す内部抽籤テーブルを用いて当籤役番号が決定され、さらに、決定された当籤役番号から図248に一例を示す当籤役番号と当籤役名と当籤役グループ番号との対応表を用いて当籤役グループ番号が決定されて、決定された当籤役グループ番号がRUSH中_RUSH中疑似BNS抽籤に用いられる。当該抽籤の結果が「BG_RUSH中」であった場合は、そのときの「TY値_RUSH」記憶領域の値と、「TY値_BG移行時減算値(7)」とが比較され、「TY値_RUSH」記憶領域の値が「TY値_BG移行時減算値(7)」未満であった場合は、当該抽籤結果が破棄される。当該抽籤結果が破棄されなかった場合は、当該抽籤結果が「前兆種別_RUSH中」に設定される(「前兆種別_RUSH中」=「BG前兆」)。
補償モード管理フラグに「補償中」が設定されているときにRUSH中_RUSH中疑似BNS抽籤で「BG_RUSH中」に当籤した場合は、そのときの「TY値_RUSH」記憶領域の値とは無関係に、当該抽籤結果が「前兆種別_RUSH中」に設定される(「前兆種別_RUSH中」=「BG前兆」)。RUSH中_RUSH中疑似BNS抽籤で「フェイク_RUSH中」に当籤した場合は、補償モード管理フラグの設定内容やそのときの「TY値_RUSH」記憶領域の値とは無関係に、当該抽籤結果が「前兆種別_RUSH中」に設定される(「前兆種別_RUSH中」=「フェイク前兆」)。
そして、RUSH中_RUSH中疑似BNS抽籤の結果が「前兆種別_RUSH中」記憶領域に設定されたあとに、「前兆種別_RUSH中」記憶領域の記憶内容が参照され、その結果、当該記憶領域に「なし」以外が設定されていた場合は、前兆ゲーム数抽籤テーブルを用いた前兆ゲーム数抽籤が行われる。当該前兆ゲーム数抽籤の結果は、前兆ゲーム数カウンタに設定されるとともに、GSB表示許可フラグに「GSB表示不許可」が設定される。なお、当該前兆ゲーム数抽籤の構成は、一般中(有利区間)で行われる前兆ゲーム数抽籤と同じであるため説明を省略する。また、遊技状態(RUSH)において、前兆ゲーム数カウンタの値は、GSB表示許可フラグに「GSB中」以外が設定されている状態、役抽籤結果が当籤役グループ名「択役」の当籤役グループに属するいずれかの当籤役への当籤であったゲームの毎ゲームで1つ減算される。
遊技状態(RUSH)中に、GSB表示許可フラグが「GSB中」以外が設定されているときに、前兆ゲーム数カウンタの値が0になった場合は、GSB表示許可フラグに「GSB表示許可」が設定される。
遊技状態(RUSH)中に、GSB表示許可フラグが「GSB中」以外が設定されているときに、前兆ゲーム数カウンタの値が0になった場合において、「前兆種別_RUSH中」記憶領域に「パンク待機」が設定されていた場合は、出玉状態記憶領域に「一般中」が設定されるとともに、RUSHナビ数カウンタの値がクリアされる。また、「RUSH中種別」記憶領域の記憶内容、「前兆種別_RUSH中」記憶領域の記憶内容、GSB表示許可フラグも夫々クリアされる。
また、遊技状態(RUSH)中に、GSB表示許可フラグが「GSB中」以外が設定されているときに、前兆ゲーム数カウンタの値が0になった際、「前兆種別_RUSH中」記憶領域に「パンク待機」が設定されており、かつ、BCパンクフラグに「パンク時BC移行」が設定されていた場合は、出玉状態記憶領域に「BC」が設定される。このとき、疑似BNSナビ数カウンタに「BCナビ回数初期値(30)」が設定され、「TY値_RUSH」記憶領域の値から「TY値_BC移行時減算値(34)」が減算される。また、BCパンクフラグがクリアされる。
また、遊技状態(RUSH)中に、GSB表示許可フラグが「GSB中」以外が設定されている状態で、前兆ゲーム数カウンタの値が0になった際、「前兆種別_RUSH中」記憶領域に「パンク待機」が設定されていた場合において、MAP終了フラグに「天井終了」が設定されているか、強制終了フラグに「強制終了」が設定されているか、補償モード管理フラグに「補償モード後」が設定されているかのいずれかの場合は、出玉状態記憶領域に「有利区間終了要求」が設定される。
また、遊技状態(RUSH)中に、GSB表示許可フラグが「GSB中」以外が設定されているときに、前兆ゲーム数カウンタの値が0になった場合において、「前兆種別_RUSH中」記憶領域に「パンク待機」が設定されていた場合は、短時間ガード用ゲーム数カウンタの値がクリアされる。
また、遊技状態(RUSH)中に、GSB表示許可フラグが「GSB中」以外が設定されているときに、前兆ゲーム数カウンタの値が0になった場合において、「前兆種別_RUSH中」記憶領域に「パンク待機」が設定されていた場合は、図265に一例を示す初期ATレベル抽籤テーブルのシナリオ記憶領域に記憶されているシナリオ番号部分を用いた初期ATレベル抽籤が行われ、当該抽籤結果がATレベル記憶領域に設定される。
遊技状態(RUSH)中に、GSB表示許可フラグが「GSB中」以外が設定されているときに、前兆ゲーム数カウンタの値が0になった際、「前兆種別_RUSH中」記憶領域に「BG前兆」が設定されていた場合は、出玉状態記憶領域に「BG」が設定される。このとき、疑似BNSナビ数カウンタに「BGナビ回数初期値(6)」が設定されるとともに、補償モード管理フラグに「補償モード中」以外が設定されていた場合は「TY値_RUSH」記憶領域の値から「TY値_BG移行時減算値(7)」が減算される。さらに、「前兆種別_RUSH中」記憶領域の記憶内容がクリアされ、RUSH中疑似BNSフラグに「RUSH中疑似BNS」が設定される。
遊技状態(RUSH)中に、GSB表示許可フラグが「GSB中」以外が設定されているときに、前兆ゲーム数カウンタの値が0になった際、「前兆種別_RUSH中」記憶領域に「BC前兆」が設定されていた場合は、出玉状態記憶領域に「BC」が設定される。このとき、疑似BNSナビ数カウンタに「BCナビ回数初期値(30)」が設定されるとともに、補償モード管理フラグに「補償モード中」以外が設定されていた場合は「TY値_RUSH」記憶領域の値から「TY値_BC移行時減算値(34)」が減算される。さらに、「前兆種別_RUSH中」記憶領域の記憶内容がクリアされ、RUSH中疑似BNSフラグに「RUSH中疑似BNS」が設定される。
上記した第2の遊技機であるパチスロ機1において、補償モード中になった場合はその旨を遊技者に報知する報知手段を備えていてもよい。報知手段は、音声報知であっても、ランプ点灯報知であってもよく、その旨を遊技者に報知できる手段であれば適宜採用可能である。
上記した第2の遊技機であるパチスロ機1において、遊技状態(前兆A)または遊技状態(前兆B)の遊技では、第1、第2疑似ボーナス遊技状態(BG、BC)、遊技状態(RUSH)に移行する可能性を示唆する演出(前兆演出)が行われるようにしてもよい。前兆演出としては、例えば、リール3L,3C,3Rのバウンドストップ演出や、リール3L,3C,3Rの回転開始タイミングの遅れ演出などが挙げられる。
また、上記した実施形態において、補償モード中に減少した遊技媒体(メダル)の増減のカウント(補償ポイントカウンタのカウント)を、メダルの賭け数と、有利な押し順の報知が有るとき(AT時_補償ポイントデータテーブル)と、有利な押し順の報知がないとき(非AT時_補償ポイントデータテーブル)とで個別に設けられた補償ポイントデータテーブルを用いておおよそを把握するようにしたが、メダルの賭け数と、実際に払い出されたメダルの枚数を参照して、補償ポイントカウンタの値を更新するようにしてもよい。また、推奨された停止操作態様(本実施形態の左第1停止)である場合には、補償ポイントデータテーブルを参照して補償ポイントを更新し、推奨された停止操作態様以外(例えば、中第1停止や右第1停止)である場合には、実際に払い出されたメダルの枚数を参照して、補償ポイントカウンタの値を更新するものとしてもよい。また、推奨された停止操作態様以外の場合は、補償ポイントカウンタの更新を行わないようにしてもよい。
また、上記した実施形態において、「MAP種別」記憶領域に「天井」が設定されているときに、前兆移行抽籤に当籤するか、天井(MAP種別=「天井」の最終ゲーム)に到達した際、補償モード管理フラグに「補償モード中」が設定されていた場合は、その後の遊技状態(RUSH)で、少なくとも補償モード中に減少した遊技媒体(メダル)が付与されるまで(補償ポイントカウンタ>0)、当該遊技状態(RUSH)が終了しないように構成したが、その他の「MAP種別」のMAPが進行しているときに、前兆移行抽籤で当籤(「RUSH前兆」)した際、補償モード管理フラグに「補償モード中」が設定されてれば、少なくとも補償モード中に減少した遊技媒体(メダル)が付与されるまで(補償ポイントカウンタ>0)、当該遊技状態(RUSH)が終了しないように構成してもよい。
また、上記した第2の遊技機であるパチスロ機1において、MAP種別」記憶領域に「天井」が設定されているときに、前兆移行抽籤に当籤するか、天井(MAP種別=「天井」の最終ゲーム)に到達した際、補償モード管理フラグに「補償モード中」が設定されていた場合は、その後の遊技状態(RUSH)で、少なくとも補償モード中に減少した遊技媒体量(メダル枚数)が付与されるまで(補償ポイントカウンタ>0)、当該遊技状態(RUSH)が終了しないように構成したが、補償モード中に減少した遊技媒体量(メダル枚数)の一部が付与されるまでは少なくとも当該遊技状態(RUSH)が終了しないように構成してもよい。すなわち、当該遊技状態(RUSH)において、補償モード中に減少したメダルの全てが回復するのではなく、当該減少したメダルの部分的に回復する構成であってもよい。この場合、例えば、補償モード中にメダルの減少量がA枚であった場合は、0~A枚の範囲の値を抽籤(回復枚数抽籤)により決定し、少なくとも回復枚数抽籤で決定された枚数分が回復するまで、当該遊技状態(RUSH)が終了しないように構成してもよい。
[11-34.付記]
従来の遊技機において、1の有利区間の上限ゲーム数を1500ゲームとすることで、射幸性を抑制した遊技機が知られている(例えば、特開2017-169968号公報(例えば、段落0168)参照)。
しかしながら、このような遊技機では射幸性を抑制できるものの、一方で獲得できる出玉の上限も分かり易く遊技の興趣が低下する場合があった。
付記は、上記課題に鑑みてなされたものであり、適切に射幸性を抑制しつつ、遊技の興趣の低下を抑制できる遊技機を提供することを目的とする。
上記目的を達成するために、付記に係る遊技機によれば、以下のような構成の遊技機を提供することができる。
(1)の遊技機は、複数種類の図柄を可変表示する可変表示列を複数有する表示手段(リール3L,3C,3C)と、前記可変表示列それぞれの可変表示を停止させる停止操作手段(ストップボタン8L,8C,8C)とを備え、所定量の遊技用価値を1回の賭け量として遊技が行われるとともに、全ての前記可変表示列が停止したときの図柄組合せに応じて遊技者に前記遊技用価値を付与する(図243)遊技機において、
前記停止操作手段の操作態様によって遊技者に付与する付与量が異なる特定役を含む複数の役(図253)のうちのいずれの役に当籤したか否かを決定する役抽籤を行う役抽籤手段(主制御回路100(メインCPU101))と、
前記特定役に当籤したときに、遊技者に前記停止操作手段の有利な操作態様を報知することが許容される有利区間(図284の有利区間)と、前記特定役に当籤したときに、遊技者の前記停止操作手段の有利な操作態様を報知することが禁止される非有利区間(図284の有利区間)との間の移行を制御する有利区間移行制御手段(主制御回路100(メインCPU101))と、
前記遊技用価値の増減量をカウントする第1遊技用価値増減量カウント手段(主制御回路100(メインCPU101)の差数カウンタ)と、を備え、
前記第1遊技用価値増減量カウント手段は、前記有利区間に移行してからの前記遊技用価値の増減量をカウントできるように構成され、
前記有利区間移行制御手段による前記有利区間から前記非有利区間に移行させる条件として、
前記第1遊技用価値増減量カウント手段によりカウントされた前記有利区間に移行してからの前記遊技用価値の増加量が、所定の閾値(差数カウンタの規定値)を超えることを含むこと
を特徴とする。
このような構成によれば、有利区間開始時を基準とし、有利区間開始からの遊技用価値の増加量が所定の閾値を超えた場合に、有利区間から非有利区間に移行させるため、有利区間における遊技用価値の最下点からの遊技用価値の増加量を大きくしつつ、有利区間開始時からの遊技用価値の増加量を所定の閾値を超えないようにすることができ、これにより、適切に射幸性を抑制しつつ、遊技の興趣の低下を抑制できる。
(2)の遊技機は、上記(1)の遊技機において、
有利区間は、通常区間(図284の一般中)と、前記通常区間よりも有利な出玉区間(図284のRUSH)とを含み、
所定の出玉区間移行条件が成立した(図261などの前兆移行抽籤テーブルを用いて行われる前兆移行抽籤の抽籤結果が「RUSH前兆」である)ことを契機として、前記出玉区間に移行させる(図284の前兆Bを経由してRUSH)出玉区間移行制御手段(主制御回路100(メインCPU101))と、
前記出玉区間を終了させる出玉区間終了制御手段(主制御回路100(メインCPU101))と、
所定の特定遊技状態移行条件が成立した(図273の補償モード移行抽籤テーブルを用いた補償モード移行抽籤の抽籤結果が「補償モード移行」である)ことを契機として、前記出玉区間への移行前の前記通常区間に始まる特定遊技状態(補償モード中の状態)に移行させる特定遊技状態移行制御手段(主制御回路100(メインCPU101))と、
前記特定遊技状態に移行してからの前記遊技用価値の増減量をカウントする第2遊技用価値増減量カウント手段(主制御回路100(メインCPU101)の補償ポイントカウンタ)とを備え、
前記出玉区間終了制御手段は、前記特定遊技状態のときに移行した前記出玉区間について、前記第2遊技用価値増減量カウント手段によりカウントされた前記遊技用価値が増加に転じるまでは(補償ポイントカウンタの値が補償モード開始時の値を超えるまでは)少なくとも当該出玉区間を終了させない出玉区間終了禁止制御を行うことが可能に構成されている ことを特徴とする。
このような構成によれば、出玉区間を終了させない出玉区間終了禁止制御を、特定遊技状態の開始時を基準として行うことにより、有利区間開始後に、早期に特定遊技状態が開始された場合の方が、遅くに特定遊技状態が開始された場合に比べて、遊技者にとって有利なり、このため、遊技の興趣の向上を図ることができる。
(3)の遊技機は、
上記(2)の遊技機において、
前記出玉区間終了制御手段は、所定の禁止制御実行条件が成立した場合に(MAP種別=天井のMAPでの最終遊技に到達した場合などに)前記出玉区間終了禁止制御を実行する ことを特徴とする。
このような構成によれば、出玉区間を終了させない出玉区間終了禁止制御が常に行われることがないので、遊技の興趣の向上を図ることができる。
上記の実施形態及び上記の変形例等の内容を適宜組み合わせることができる。
[第7実施形態]
以下、第7実施形態について説明する。第7実施形態は、遊技機(例えば、いわゆる「パチンコ機」や「パチスロ機(スロットマシン)」等と称される遊技機)において電子部品間の信号の伝送に用いられる伝送手段に関する。
第7実施形態の遊技機は、少なくとも一部の電子部品間で信号を伝送するための伝送手段として、同軸ケーブルを用いるものである。
まず、同軸ケーブル700について、図285および図286を参照して説明する。図285は同軸ケーブル700の構成を示す斜視図であり、図286は図285の同軸ケーブル700の断面図である。
同軸ケーブル700は、図285および図286に示すように、内側導体700aと、内側導体700aの外周を取り巻く内側絶縁体700bと、内側絶縁体700bの外周を取り巻く外側導体700cと、外側導体700cの外周を取り巻く外側絶縁体700dと、を有し、内側導体700a、内側絶縁体700b、外側導体700cおよび外側絶縁体700dは軸を同じくしている。なお、例えば、内側導体を「中心導体」と称し、内側絶縁体を「絶縁体」と称し、外側導体を「外部導体(シールド)」と称し、外側絶縁体を「ジャケット」と称することがある。
同軸ケーブル700の一端側の部分に関して、ここでは、同軸ケーブル700の一端側の先端から順に「一端側の第1部分」、「一端側の第2部分」、「一端側の第3部分」と呼ぶことにする。図285に斜視図を示す同軸ケーブル700の例では、同軸ケーブル700は、その一端側の第1部分において、内側絶縁体700bと外側導体700cと外側絶縁体700dとが取り除かれて内側導体700aだけになっており、つまり、内側導体700aが剥き出しとなっており、例えば、剥き出しとなった内側導体700aが伝送経路(例えば、信号ラインを形成するコネクタのコネクタ端子など)に電気的に接続される。また、同軸ケーブル700は、その一端側の第2部分において、外側導体700cと外側絶縁体700dとが取り除かれて内側導体700aと内側絶縁体700bとだけになっており、つまり、内側絶縁体700bが剥き出しとなっている。また、同軸ケーブル700は、その一端側の第3部分において、外側絶縁体700dが取り除かれて内側導体700aと内側絶縁体700bと外側導体700cとだけになっており、つまり、外側導体700cが剥き出しとなっており、例えば、剥き出しとなった外側導体700cがグランド(例えば、コネクタのグランドバーなど)に電気的に接続される。
また、同軸ケーブル700の他端側の部分に関して、ここでは、同軸ケーブル700の他端側の先端から順に「他端側の第1部分」、「他端側の第2部分」、「他端側の第3部分」と呼ぶことにする。同軸ケーブル700は、その他端側において図285に斜視図を示す同軸ケーブル700の一端側と同じ構造となっている。同軸ケーブル700は、その他端側の第1部分において、内側絶縁体700bと外側導体700cと外側絶縁体700dとが取り除かれて内側導体700aだけになっており、つまり、内側導体700aが剥き出しとなっており、例えば、剥き出しとなった内側導体700aが伝送経路(例えば、信号ラインを形成するコネクタのコネクタ端子など)に電気的に接続される。また、同軸ケーブル700は、その他端側の第2部分において、外側導体700cと外側絶縁体700dとが取り除かれて内側導体700aと内側絶縁体700bとだけになっており、つまり、内側絶縁体700bが剥き出しとなっている。また、同軸ケーブル700は、その他端側の第3部分において、外側絶縁体700dが取り除かれて内側導体700aと内側絶縁体700bと外側導体700cとだけになっており、つまり、外側導体700cが剥き出しとなっており、例えば、剥き出しとなった外側導体700cがグランド(例えば、コネクタのグランドバーなど)に電気的に接続される。
同軸ケーブル700は、同軸ケーブル700の一端側の第1部分、一端側の第2部分および一端側の第3部分、並びに、同軸ケーブル700の他端側の第1部分、他端側の第2部分および他端側の第3部分を除く部分では、内側導体700a、内側絶縁体700b、外側導体700c、および、外側絶縁体700dのいずれも取り除かれておらず、外側導体700cなどが外側絶縁体700dにより保護されている。
同軸ケーブル700は、内側導体700aを覆う外側導体700cが電磁シールドの役割を果たすため、内側導体700aを伝送する電気信号が外部から到来する電磁波(電磁ノイズ(以下、単に、「ノイズ」と称することもある。))の影響を受けにくいという特徴を有している。
ここで、同軸ケーブル700の電磁ノイズに対する耐性とディスクリートケーブル701の電磁ノイズに対する耐性とを図287を参照して比較する。
ディスクリートケーブル701は、図287(b)に示すように、電気信号が伝送する導体701aと、導体701aの外周を取り巻く絶縁体701bとを有するケーブルである。ただし、ディスクリートケーブル701は、同軸ケーブル700のように導体701aを覆って電磁シールドの役割を果たす導体(シールド)を有していない。なお、例えば、絶縁体を「ジャケット」と称することがある。
ディスクリートケーブル701は、ディスクリートケーブル701の一方側の先端部および他方側の先端部のそれぞれにおいて絶縁体701bが取り除かれて導体701aだけになっており、つまり、導体701aが剥き出しとなっており、例えば、剥き出しとなった導体701aが伝送ライン(例えば、信号ラインを形成するコネクタのコネクタ端子、電力ラインなど)に電気的に接続される。ディスクリートケーブル701は、ディスクリートケーブル701の一方側の先端部および他方側の先端部を除く部分では、導体701aおよび絶縁体701bのいずれも取り除かれておらず、導体701aが絶縁体701bにより保護されている。
図287(b)のように2本のディスクリートケーブル701を近い距離に配置した場合、ディスクリートケーブル701には、導体701aを覆う導体(シールド)がないため、2本のディスクリートケーブル701を伝送する信号間で干渉が生じやすいなど、ディスクリートケーブル700を伝送する信号にノイズが重畳しやすい。このため、高速通信を行うと通信エラーが発生しやすい。
一方、図287(a)のように2本の同軸ケーブル700を近い距離に配置した場合、同軸ケーブル700には内側導体700aを覆う外側導体700c(内側導体700aに対してシールドとして機能する外側導体700c)があるため、2本の同軸ケーブル700を伝送する信号間で干渉が生じにくいなど、同軸ケーブル700を伝送する信号にノイズが重畳しにくい。このため、高速通信を行っても通信エラーが発生しにくい。
従って、同軸ケーブル700とディスクリートケーブル701とを比べた場合、同軸ケーブル700の方がディスクリートケーブル701よりもノイズ耐性が強くなっており、高速通信を行う場合には、ディスクリートケーブル701を用いるよりも同軸ケーブル700を用いる方が有利である。
第7実施形態の遊技機では、同軸ケーブル700の外径(外側絶縁体700dの外周の径)を図286に示すようにDミリメートルとした場合、外径Dミリメートルが略1ミリメートル以下である同軸ケーブル700を伝送手段として用いることにする。外径Dミリメートルが略1ミリメートル以下の細い同軸ケーブル700を用いることで、同軸ケーブル700の背後などにゴト部品を隠すことが困難となり、セキュリティの向上を図ることができる。なお、以下では、外径Dミリメートルが略1ミリメートル以下である同軸ケーブル700を、適宜、「細線同軸ケーブル700」と記載して説明する。
なお、遊技機において電子部品間の信号の伝送に用いる同軸ケーブル700は、外径Dミリメートルが略1ミリメートル以下である同軸ケーブル700(細線同軸ケーブル700)に限定されるものではなく、外径Dミリメートルが略1ミリメートルを超える同軸ケーブル700であってもよい。
続いて、遊技機において用いられる一のケーブルアッセンブリ(ハーネス)Hについて図288を参照して説明する。図288はケーブルアッセンブリ(ハーネス)Hの外観を示す模式図である。
ケーブルアッセンブリHは、ケーブルサブアッセンブリ710と、ケーブルサブアッセンブリ710の一端側に取り付けた第1のコネクタ720Aと、ケーブルサブアッセンブリ710の他端側に取り付けた第2のコネクタ720Bとを有するようにして構成されている。
第1のコネクタ720Aおよび第2のコネクタ720Bは、それぞれ、複数のコネクタ端子を有するオス側のコネクタであり、複数のコネクタ端子を有するメス側の第1のコネクタおよび第2のコネクタに取り付けられる。取り付ける相手の第1のコネクタおよび第2のコネクタは、例えば、互いに異なる回路基板に設けられている。なお、第7実施形態の遊技機の説明においては、ケーブルアッセンブリHが備える第1のコネクタ720Aおよび第2のコネクタ720Bなど、ケーブルアッセンブリが備える第1のコネクタおよび第2のコネクタをオス側とし、取り付ける相手の第1のコネクタおよび第2のコネクタをメス側とするが、オス側とメス側とが逆であってもよい。
ケーブルサブアッセンブリ710は、複数(例えば、30本)の細線同軸ケーブル700を有するように構成されている。なお、図288では、図面の簡略化のために、細線同軸ケーブル700の本数を2本として描いている。ケーブルサブアッセンブリ710は、細線同軸ケーブル700を有しているが、細線同軸ケーブル700以外のケーブル(例えばディスクリートケーブル701など)を有していないケーブルサブアッセンブリ(例えば、図290(a)に一端側の斜視図を示すオール細線同軸タイプのケーブルサブアッセンブリ710a、図290(c)に一端側の斜視図を示すグランドフィンガータイプのケーブルサブアッセンブリ710cなど)である。なお、ケーブルサブアッセンブリ710は、例えば、複数の細線同軸ケーブル700および細線同軸ケーブル700以外の複数(例えば、4本)のケーブル(例えばディスクリートケーブル701)を有するケーブルサブアッセンブリ(例えば、図290(b)に一端側の斜視図を示す細線同軸/ディスクリートケーブル混合結線タイプのケーブルサブアッセンブリ710bなど)であってもよい。なお、ケーブルサブアッセンブリ710a,710b,710cの詳細については、図290(a),(b),(c)を参照して後述する。
図288ではケーブルアッセンブリHを2本の細線同軸ケーブル700を一巻きした状態で描いており、細線同軸ケーブル700は屈曲性が高い特徴を有している。このため、ケーブルアッセンブリHを遊技機に設置する場合に細線同軸ケーブル700を大きく曲げながら設置することができる。よって、第1のコネクタ720Aを取り付ける相手の第1のコネクタと第2のコネクタ720Bを取り付ける相手の第2のコネクタとの位置関係による制約、および、第1のコネクタ720Aを取り付ける相手の第1のコネクタと第2のコネクタ720Bを取り付ける相手の第2のコネクタとの間に部品などが存在するか否かによる制約をあまり受けずに、第1のコネクタ720Aおよび第2のコネクタ720Bを取り付け相手の第1のコネクタおよび第2のコネクタに取り付けることができる。なお、この点については、図294から図296を参照して後述する。
続いて、遊技機において用いられる他のケーブルアッセンブリ(ハーネス)H1について図289を参照して説明する。図289(a)はケーブルアッセンブリH1の概略の平面図であり、図289(b)は図289(a)ケーブルアッセンブリH1の概略の断面図である。
ケーブルアッセンブリH1は、図289(a),(b)に示すように、ケーブルサブアッセンブリ710と、ケーブルサブアッセンブリ710の一端側に取り付けた第1のコネクタ720Aと、ケーブルサブアッセンブリ710の他端側に取り付けた第2のコネクタ720Bと、チューブ721とを有するようにして構成されている。なお、ケーブルアッセンブリH1は、チューブ721を有している点を除いて、図288のケーブルアッセンブリHと同様の構造である。
第1のコネクタ720Aおよび第2のコネクタ720Bは、それぞれ、複数のコネクタ端子を有するオス側のコネクタであり、複数のコネクタ端子を有するメス側の第1のコネクタおよび第2のコネクタに取り付けられる。取り付ける相手のメス側の第1のコネクタおよび第2のコネクタは、例えば、互いに異なる回路基板に設けられている。
ケーブルサブアッセンブリ710は、複数(例えば、30本)の細線同軸ケーブル700を有するように構成されている。なお、図289では、図面の簡略化のために、細線同軸ケーブル700の本数を5本として描いている。ケーブルサブアッセンブリ710は、細線同軸ケーブル700を有しているが、細線同軸ケーブル700以外のケーブル(例えばディスクリートケーブル701など)を有していないケーブルサブアッセンブリ(例えば、図290(a)に一端側の斜視図を示すオール細線同軸タイプのケーブルサブアッセンブリ710a、図290(c)に一端側の斜視図を示すグランドフィンガータイプのケーブルサブアッセンブリ710cなど)である。なお、ケーブルサブアッセンブリ710は、例えば、1または複数の細線同軸ケーブル700および細線同軸ケーブル700以外の1または複数のケーブル(例えばディスクリートケーブル701)を有するケーブルサブアッセンブリ(例えば、図290(b)に一端側の斜視図を示す細線同軸/ディスクリートケーブル混合結線タイプのケーブルサブアッセンブリ710b)など)であってもよい。なお、ケーブルサブアッセンブリ710a,710b,710cの詳細については、図290(a),(b),(c)を参照して後述する。
ケーブルを保持する保持部材としてのチューブ721は、例えば、円筒形状をしている。ケーブルサブアッセンブリ710が細線同軸ケーブル700を有しているが、細線同軸ケーブル700以外のケーブル(例えばディスクリートケーブル701)を有していないケーブルサブアッセンブリである場合、細線同軸ケーブル700の全てがチューブ721の内側に束ねて収容されてチューブ721の内側に保持される。なお、例えば、ケーブルサブアッセンブリ710が細線同軸ケーブル700および細線同軸ケーブル700以外のケーブル(例えばディスクリートケーブル701)を有するケーブルサブアッセンブリである場合、細線同軸ケーブル700の全ておよび細線同軸ケーブル700以外のケーブル(例えばディスクリートケーブル701)の全てがチューブ721の内側に束ねて収容されてチューブ721の内側に保持されるようにする。
また、チューブ721は、例えば、弾力性のある樹脂製であり、屈曲性に優れている。チューブ721の内側に収容されている細線同軸ケーブル700に加えて、チューブ721も屈曲性を高くすることで、ケーブルアッセンブリH1を遊技機に設置する場合にチューブ721と細線同軸ケーブル700とを大きく曲げながら設置することができる。よって、第1のコネクタ720Aを取り付ける相手の第1のコネクタと第2のコネクタ720Bを取り付ける相手の第2のコネクタとの位置関係による制約、および、第1のコネクタ720Aを取り付ける相手の第1のコネクタと第2のコネクタ720Bを取り付ける相手の第2のコネクタとの間に部品などが存在するか否かによる制約をあまり受けずに、第1のコネクタ720Aおよび第2のコネクタ720Bを取り付け相手の第1のコネクタおよび第2のコネクタに取り付けることができる。
また、チューブ721は、チューブ721の外側からチューブ721が介在するようにしてチューブ721の内側を見た場合に、チューブ721の内側が視認可能となる程度の透過性を有しており、例えば透明や半透明になっている。このため、細線同軸ケーブル700のうちのチューブ721の内側に収容されている部分はチューブ721の外部から視認可能である。なお、図289(a)では、外部から視認可能な細線同軸ケーブル700のうちのチューブ721の内側に収容されている部分を点線で描いている。
透過性のあるチューブ721を利用することで、チューブ721の外側から細線同軸ケーブル700の視認が可能となって細線同軸ケーブル700の不正使用を防ぐことができる。また、透過性のあるチューブ721を利用することで、チューブ721がチューブ721の内側やチューブ721の背後の視認の妨げとならず、ゴト部品を隠すことが困難となり、セキュリティの向上を図ることができる。
また、チューブ721には、図289(a)に示すように、ケーブルアッセンブリH1(細線同軸ケーブル700などを有するケーブルサブアッセンブリ710、第1のコネクタ720A、第2のコネクタ720B、および、チューブ721を備えるケーブルアッセンブリH1)を識別するための識別情報(ケーブルアッセンブリ用識別情報)722が付されており、図289(a)の例では、ケーブルアッセンブリ用識別情報722として識別番号「UE-123456」が付されている。なお、ケーブルアッセンブリ用識別情報722は、識別番号に限定されるものではなく、例えば、識別記号であってもよいし、ケーブルアッセンブリH1の識別を可能にする情報を取得可能なコード(例えば、バーコード、QRコード(登録商標))などであってもよい。
外径の小さい細線同軸ケーブル700に当該細線同軸ケーブル700を識別するための識別情報(細線同軸ケーブル用識別情報)を付すことは困難である場合もあり、また、複数の細線同軸ケーブル700それぞれに細線同軸ケーブル用識別情報を付すのは識別情報を付す部品点数が多くなって製造時の作業効率が悪く、コストもかかることも想定される。これに対して、内側に複数の細線同軸ケーブル700を束ねて保持するチューブ721は一本の細線同軸ケーブル700に比べて外径が大きいため、ケーブルアッセンブリ用識別情報722をチューブ721に容易に付すことができ、チューブ721にケーブルアッセンブリ用識別情報722を付す場合は複数の細線同軸ケーブル700それぞれに細線同軸ケーブル用識別情報を付す場合に比べて識別情報を付す部品点数が少なくなるため、製造時の作業効率の向上を図ることができ、コストも抑えることができる。
これと同様の利点は、ケーブルアッセンブリが細線同軸ケーブル700および細線同軸ケーブル700以外のケーブル(例えば、ディスクリートケーブル701)を有する場合、ケーブルアッセンブリが細線同軸ケーブル700と細線同軸ケーブル700以外のケーブル(例えば、ディスクリートケーブル701)とをあわせて2本以上有し、ケーブルアッセンブリが有する細線同軸ケーブル700および細線同軸ケーブル700以外のケーブル(例えば、ディスクリートケーブル701)をチューブ721に収容して、チューブ721にケーブルアッセンブリ用識別情報722を付するときにも得られる。
なお、チューブ721にケーブルアッセンブリ用識別情報722を付す仕組みは、ケーブルアッセンブリが細線同軸ケーブル700を有するが、細線同軸ケーブル700以外のケーブル(例えば、ディスクリートケーブル701)を有しない場合において、ケーブルアッセンブリが有する細線同軸ケーブル700が1本の場合であっても適用可能である。この場合、内側に1本の細線同軸ケーブル700を保持するチューブ721は一本の細線同軸ケーブル700に比べて外径が大きいため、チューブ721にケーブルアッセンブリ用識別情報722を付すことが容易となる。
ケーブルアッセンブリ用識別情報722のチューブ721への形成は、ケーブルアッセンブリ用識別情報722をチューブ721に直接印刷したりレーザー刻印したりなどして行うことができる。また、ケーブルアッセンブリ用識別情報722のチューブ721への形成は、予めケーブルアッセンブリ用識別情報722をシールに印刷しておいて当該シールをチューブ721に貼付して行うようにしてもよく、この場合、ケーブルアッセンブリ用識別情報722が印刷されたシールを用意してチューブ721に貼付するという簡単な作業を行えば足りるので、ケーブルアッセンブリH1の製造効率の向上を図ることができる。
なお、チューブ721に付すケーブルアッセンブリ用識別情報722は、ケーブルアッセンブリH1を識別するための識別情報としたが、これに限定されるものではなく、例えば、ケーブルサブアッセンブリ710を識別するための識別情報(ケーブルサブアッセンブリ用識別情報)であってもよい。
また、チューブ721にケーブルアッセンブリ用識別情報722を付す代わりに、または、チューブ721にケーブルアッセンブリ用識別情報722を付すとともに、細線同軸ケーブル700を含む複数のケーブルそれぞれに当該ケーブルを識別するための識別情報(ケーブル用識別情報)を付すようにしてもよい。この場合、ケーブルの各々にケーブル用識別情報が付されているので、ケーブルそれぞれが正規品かどうかを確認できる。
なお、チューブ721に、ケーブルアッセンブリH1の部品情報(ケーブルアッセンブリH1の例えば性能や仕様などの情報)の取得を可能にするコード(例えば、バーコード、QRコード(登録商標)など)を付すようにしてもよい。作業員はコードを読み取ってコードに書かれたURLにアクセスすることでケーブルアッセンブリH1の部品情報を容易に取得して確認でき、ケーブルアッセンブリH1の部品情報を確認しながらケーブルアッセンブリH1を遊技機に取り付けることができる。
部品情報のチューブ721への形成は、部品情報をチューブ721に直接印刷したりレーザー刻印したりなどして行うことができる。また、部品情報のチューブ721への形成は、予め部品情報をシールに印刷しておいて当該シールをチューブ721に貼付するようにしてもよく、この場合、部品情報が印刷されたシールを用意してチューブ721に貼付するという簡単な作業を行えば足りるので、ケーブルアッセンブリH1の製造効率の向上を図ることができる。
なお、チューブ721に付す部品情報は、ケーブルアッセンブリH1の部品情報としたが、これに限定されるものではなく、例えば、ケーブルサブアッセンブリ710の部品情報(ケーブルサブアッセンブリ710の例えば性能や仕様などの情報)であってもよい。
ケーブルアッセンブリ(ハーネス)H,H1が備えるオス側の第1のコネクタ720Aおよび第2のコネクタ720B、並びに、第1のコネクタ720Aを取り付ける第1の部材(液晶表示装置などの表示装置や回路基板など)に設けられたメス側の第1のコネクタ、および、第2のコネクタ720Bを取り付ける第2の部材(液晶表示装置などの表示装置や回路基板など)に設けられたメス側の第2のコネクタは、細線同軸ケーブル700を使用して主に第1の部材と第2の部材間のデジタル信号を差動伝送方式で接続する際に利用される。細線同軸ケーブル700を使用して適切なデジタル信号の伝送を行うために、例えば、次の接続が行われる。
ケーブルアッセンブリH,H1のオス側の第1のコネクタ720Aを、第1の部材のメス側の第1のコネクタに取り付けた場合、内側導体700aは、オス側の第1のコネクタ720Aのコネクタ端子およびメス側の第1のコネクタのコネクタ端子を経由して第1の部材の信号回路に電気的に接続され、外側導体700cは、オス側の第1のコネクタ720Aの金属構造部品(シェル)およびメス側の第1のコネクタの金属構造部品(シェル)を経由して第1の部材のグランドに接続される。また、ケーブルアッセンブリH,H1のオス側の第2のコネクタ720Bを、第2の部材のメス側の第2のコネクタに取り付けた場合、内側導体700aは、オス側の第2のコネクタ720Bのコネクタ端子およびメス側の第2のコネクタのコネクタ端子を経由して第2の部材の信号回路に電気的に接続され、外側導体700cは、オス側の第2のコネクタ720Bの金属構造部品(シェル)およびメス側の第2のコネクタの金属構造部品(シェル)を経由して第2の部材のグランドに接続される。このように、外側導体700cをグランドに接続することで、外側導体700cのシールド性能が高まり、高速通信などの通信品質を向上させることができる。
続いて、細線同軸ケーブル700を構成部品として有するケーブルサブアッセンブリ710a,710b,710cについて図290(a),(b),(c)を参照して説明する。
図290(a)はオール細線同軸タイプのケーブルサブアッセンブリ710aの斜視図である。なお、図290(a)では、ケーブルサブアッセンブリ710aの一方の端部側を図示しており、他方の端部側も同じ構造となっている。
ケーブルサブアッセンブリ710aは、ケーブルとして電気信号の伝送用の細線同軸ケーブルを含む細線同軸ケーブル700のみを結線させたものである。ケーブルサブアッセンブリ710aは、複数(例えば、30本)の細線同軸ケーブル700と、複数の細線同軸ケーブル700の一方側の端部に対応して設けられた第1の細線同軸ケーブル用グランドバー711aと、複数の細線同軸ケーブル700の他方側の端部に対応して設けられた第2の細線同軸ケーブル用グランドバー(不図示)とを有する。複数の細線同軸ケーブル700の各々は、例えば、図285および図286を用いて説明した構造を有しており、外径Dミリメートルがほぼ1ミリメートル以下である。ケーブルサブアッセンブリ710aは、ケーブルとして、複数の細線同軸ケーブル700のみを有し、細線同軸ケーブル700以外のケーブル(ディスクリートケーブルなど)を有していない。なお、図290(a)では、図面の簡略化のために、細線同軸ケーブル700の本数を7本として描いている。
ケーブルサブアッセンブリ710aが備える複数の細線同軸ケーブル700は、全て同じ径の細線同軸ケーブル700であるとする。なお、ケーブルサブアッセンブリ710aが備える複数の細線同軸ケーブル700として、異なる径の細線同軸ケーブル700を使用することも可能であり、例えば、DA+DB本の細線同軸ケーブル700のうち、DA本の細線同軸ケーブル700に直径D=Daの細線同軸ケーブル700を用い、DB本の細線同軸ケーブル700に直径D=Dbの細線同軸ケーブル700を用いることも可能である(Da≠Db)。
また、ケーブルサブアッセンブリ710aは、複数の細線同軸ケーブル700を内側に収容する、上述したチューブ721に相当する部品(不図示)を備えている。なお、当該部品を備えていなくてもよい。
第1の細線同軸ケーブル用グランドバー711aは、上述したように、複数の細線同軸ケーブル700の一方側の端部に対応して設けられたグランドバーであり、例えば、導電性のある金属製である。第1の細線同軸ケーブル用グランドバー711aには、図290(a)に示すように、複数の細線同軸ケーブル700の各々に対応して細線同軸ケーブル700が挿通する貫通孔が設けられている。第1の細線同軸ケーブル用グランドバー711aの貫通孔の内側に、細線同軸ケーブル700の一方側の端部のうちの外側導体700cが剥き出しになった部分(外側絶縁体700dが取り除かれて内側導体700aと内側絶縁体700bと外側導体700cとだけになっている部分)が配置される。この状態で、細線同軸ケーブル700の外側導体700cが第1の細線同軸ケーブル用グランドバー711aに半田付けなどされ、これにより、細線同軸ケーブル700の外側導体700cは第1の細線同軸ケーブル用グランドバー711aに電気的に接続される。
第2の細線同軸ケーブル用グランドバーは、上述したように、複数の細線同軸ケーブル700の他方側の端部に対応して設けられたグランドバーであり、例えば、導電性のある金属製である。第2の細線同軸ケーブル用グランドバーには、第1の細線同軸ケーブル用グランドバー711aと同様に、複数の細線同軸ケーブル700の各々に対応して細線同軸ケーブル700が挿通する貫通孔が設けられている。第2の細線同軸ケーブル用グランドバーの貫通孔の内側に、細線同軸ケーブル700の他方側の端部のうちの外側導体700cが剥き出しになった部分(外側絶縁体700dが取り除かれて内側導体700aと内側絶縁体700bと外側導体700cとだけになっている部分)が配置される。この状態で、細線同軸ケーブル700の外側導体700cが第2の細線同軸ケーブル用グランドバーに半田付けなどされ、これにより、細線同軸ケーブル700の外側導体700cは第2の細線同軸ケーブル用グランドバーに電気的に接続される。
複数の細線同軸ケーブル700の一方側の端部で剥き出しになった内側導体700aの各々が、ケーブルアッセンブリが備える第1のコネクタの対応するコネクタ端子に半田付けなどされるなどして、ケーブルサブアッセンブリ710aの一方側が第1のコネクタに取り付けられる。また、複数の細線同軸ケーブル700の他方側の端部で剥き出しになった内側導体700aの各々が、ケーブルアッセンブリが備える第2のコネクタの対応するコネクタ端子に半田付けなどされるなどして、ケーブルサブアッセンブリ710aの他方側が第2のコネクタに取り付けられる。これにより、ケーブルアッセンブリが完成する。
このように、複数の細線同軸ケーブル700の一方側の端部の各々を第1のコネクタの対応するコネクタ端子に結線し、複数の細線同軸ケーブル700の他方側の端部の各々を第2のコネクタの対応するコネクタ端子に結線する前に、ケーブルサブアッセンブリ710aを作成する。このようにすることで、複数の細線同軸ケーブル700の一方側の端部の各々を第1のコネクタの対応するコネクタ端子に一括して結線することが可能となり、複数の細線同軸ケーブル700の他方側の端部の各々を第2のコネクタの対応するコネクタ端子に一括して結線することが可能となる。これにより、複数の細線同軸ケーブル700の第1のコネクタへの結線工程および複数の細線同軸ケーブル700の第2のコネクタへの結線工程が簡素化され、品質の安定性も向上する。
図290(b)は細線同軸/ディスクリートケーブル混合結線タイプのケーブルサブアッセンブリ710bの斜視図である。なお、図290(b)では、ケーブルサブアッセンブリ710bの一方の端部側を図示しており、他方の端部側も同じ構造となっている。
ケーブルサブアッセンブリ710bは、ケーブルとして電気信号の伝送用の細線同軸ケーブルを含む細線同軸ケーブル700と電源供給用としてのケーブル(図290(b)では、ディスクリートケーブル701)とを一緒に結線させるものである。ケーブルサブアッセンブリ710bは、複数(例えば、30本)の細線同軸ケーブル700と、複数の細線同軸ケーブル700の一方側の端部に対応して設けられた第1の細線同軸ケーブル用グランドバー711bと、複数の細線同軸ケーブル700の他方側の端部に対応して設けられた第2の細線同軸ケーブル用グランドバー(不図示)と、複数(例えば、4本)のディスクリートケーブル701とを有する。複数の細線同軸ケーブル700の各々は、例えば、図285および図286を用いて説明した構造を有しており、外径Dミリメートルがほぼ1ミリメートル以下である。また、ディスクリートケーブル701は、例えば、図287(b)を用いて説明した構造を有している。なお、図290(b)では、図面の簡略化のために、細線同軸ケーブル700の本数を7本とし、ディスクリートケーブル701の本数を4本として描いている。
ケーブルサブアッセンブリ710bが備える複数の細線同軸ケーブル700は、全て同じ径の細線同軸ケーブル700であるとする。なお、ケーブルサブアッセンブリ710bが備える複数の細線同軸ケーブル700として、異なる径の細線同軸ケーブル700を使用することも可能であり、例えば、DA+DB本の細線同軸ケーブル700のうち、DA本の細線同軸ケーブル700に直径D=Daの細線同軸ケーブル700を用い、DB本の細線同軸ケーブル700に直径D=Dbの細線同軸ケーブル700を用いることも可能である(Da≠Db)。
また、ケーブルサブアッセンブリ710bは、複数の細線同軸ケーブル700および複数のディスクリートケーブル701を内側に収容する、上述したチューブ721に相当する部品(不図示)を備えている。なお、当該部品を備えていなくてもよい。
第1の細線同軸ケーブル用グランドバー711bは、上述したように、複数の細線同軸ケーブル700の一方側の端部に対応して設けられたグランドバーであり、例えば、導電性のある金属製である。第1の細線同軸ケーブル用グランドバー711bには、図290(b)に示すように、複数の細線同軸ケーブル700の各々に対応して細線同軸ケーブル700が挿通する貫通孔が設けられている。第1の細線同軸ケーブル用グランドバー711bの貫通孔の内側に、細線同軸ケーブル700の一方側の端部のうちの外側導体700cが剥き出しになった部分(外側絶縁体700dが取り除かれて内側導体700aと内側絶縁体700bと外側導体700cとだけになっている部分)が配置される。この状態で、細線同軸ケーブル700の外側導体700cが第1の細線同軸ケーブル用グランドバー711bに半田付けなどされ、これにより、細線同軸ケーブル700の外側導体700cは第1の細線同軸ケーブル用グランドバー711bに電気的に接続される。
第2の細線同軸ケーブル用グランドバーは、上述したように、複数の細線同軸ケーブル700の他方側の端部に対応して設けられたグランドバーであり、例えば、導電性のある金属製である。第2の細線同軸ケーブル用グランドバーには、第1の細線同軸ケーブル用グランドバー711bと同様に、複数の細線同軸ケーブル700の各々に対応して細線同軸ケーブル700が挿通する貫通孔が設けられている。第2の細線同軸ケーブル用グランドバーの貫通孔の内側に、細線同軸ケーブル700の他方側の端部のうちの外側導体700cが剥き出しになった部分(外側絶縁体700dが取り除かれて内側導体700aと内側絶縁体700bと外側導体700cとだけになっている部分)が配置される。この状態で、細線同軸ケーブル700の外側導体700cが第2の細線同軸ケーブル用グランドバーに半田付けなどされ、これにより、細線同軸ケーブル700の外側導体700cは第2の細線同軸ケーブル用グランドバーに電気的に接続される。
複数の細線同軸ケーブル700の一方側の端部で剥き出しになった内側導体700aおよび複数のディスクリートケーブル701の一方側の端部で剥き出しになった導体701aの各々が、ケーブルアッセンブリが備える第1のコネクタの対応するコネクタ端子に半田付けなどされるなどして、ケーブルサブアッセンブリ710bの一方側が第1のコネクタに取り付けられる。また、複数の細線同軸ケーブル700の他方側の端部で剥き出しになった内側導体700aおよび複数のディスクリートケーブル701の他方側の端部で剥き出しになった導体701aの各々が、ケーブルアッセンブリが備える第2のコネクタの対応するコネクタ端子に半田付けなどされるなどして、ケーブルサブアッセンブリ710bの他方側が第2のコネクタに取り付けられる。これにより、ケーブルアッセンブリが完成する。
このように、複数の細線同軸ケーブル700の一方側の端部および複数のディスクリートケーブル701の一方側の端部を第1のコネクタの対応するコネクタ端子に結線し、複数の細線同軸ケーブル700の他方側の端部および複数のディスクリートケーブル701の他方側の端部を第2のコネクタの対応するコネクタ端子に結線する前に、ケーブルサブアッセンブリ710bを作成する。このようにすることで、複数の細線同軸ケーブル700の一方側の端部および複数のディスクリートケーブル701の一方側の端部の各々を第1のコネクタの対応するコネクタ端子に一括して結線することが可能となり、複数の細線同軸ケーブル700の他方側の端部および複数のディスクリートケーブル701の他方側の端部の各々を第2のコネクタの対応するコネクタ端子に一括して結線することが可能となる。これにより、複数の細線同軸ケーブル700および複数のディスクリートケーブル701の第1のコネクタへの結線工程並びに複数の細線同軸ケーブル700および複数のディスクリートケーブル701の第2のコネクタへの結線工程が簡素化され、品質の安定性も向上する。
また、ケーブルアッセンブリ710bと第1のコネクタと第2のコネクタとを有するケーブルアッセンブリでは、ケーブルアッセンブリが備えるオス側の第1のコネクタを、第1の部材(液晶表示装置などの表示装置や回路基板など)が備えるメス側の第1のコネクタに取り付ける作業工程により、電気信号の伝送用の細線同軸ケーブルを含む複数の細線同軸ケーブル700と電源供給用の複数のディスクリートケーブル701とを同時に第1の部材に接続可能となり、ケーブルアッセンブリが備えるオス側の第2のコネクタを、第2の部材(液晶表示装置などの表示装置や回路基板など)が備えるメス側の第2のコネクタに取り付ける作業工程により、電気信号の伝送用の細線同軸ケーブルを含む複数の細線同軸ケーブル700と電源供給用の複数のディスクリートケーブル701とを同時に第2の部材に接続可能となる。これにより、作業者の作業負担の軽減が図られる。
さらに、ケーブルサブアッセンブリ710bと第1のコネクタと第2のコネクタとを有するケーブルアッセンブリでは、電気信号の伝送用の細線同軸ケーブルを含む複数の細線同軸ケーブル700と電源供給用の複数のディスクリートケーブル701とに共通のコネクタ利用することにより、細線同軸ケーブル700とディスクリートケーブル701とに別個のコネクタを利用する場合に比べて、遊技機の内部空間を効率的に使用できる。
図290(c)はグランドフィンガータイプのケーブルサブアッセンブリ710cの斜視図である。なお、図290(c)では、ケーブルサブアッセンブリ710cの一方の端部側を図示しており、他方の端部側も同じ構造となっている。
ケーブルサブアッセンブリ710cは、第1の同軸ケーブル用グランドバー711cに形成されたフィンガー(突起)711c1を、ケーブルサブアッセンブリ710cと第1のコネクタと第2のコネクタとを含むケーブルアッセンブリが備える第1のコネクタの対応するコネクタ端子に直接接続させ、第2の同軸ケーブル用グランドバー(不図示)に形成されたフィンガー(突起)(不図示)を、第2のコネクタの対応するコネクタ端子に直接接続させたものである。
ケーブルサブアッセンブリ710cは、電気信号の伝送用の細線同軸ケーブルを含む複数(例えば、30本)の細線同軸ケーブル700と、複数の細線同軸ケーブル700の一方側の端部に対応して設けられた第1の細線同軸ケーブル用グランドバー711cと、複数の細線同軸ケーブル700の他方側の端部に対応して設けられた第2の細線同軸ケーブル用グランドバー(不図示)とを有する。複数の細線同軸ケーブル700の各々は、例えば、図285および図286を用いて説明した構造を有しており、外径Dミリメートルがほぼ1ミリメートル以下である。なお、図290(c)では、図面の簡略化のために、細線同軸ケーブル700の本数を4本とし、フィンガー711c1の個数を3個として描いている。
ケーブルサブアッセンブリ710cが備える複数の細線同軸ケーブル700は、全て同じ径の細線同軸ケーブル700であるとする。なお、ケーブルサブアッセンブリ710cが備える複数の細線同軸ケーブル700として、異なる径の細線同軸ケーブル700を使用することも可能であり、例えば、DA+DB本の細線同軸ケーブル700のうち、DA本の細線同軸ケーブル700に直径D=Daの細線同軸ケーブル700を用い、DB本の細線同軸ケーブル700に直径D=Dbの細線同軸ケーブル700を用いることも可能である(Da≠Db)。
また、ケーブルサブアッセンブリ710cは、複数の細線同軸ケーブル700を内側に収容する、上述したチューブ721に相当する部品(不図示)を備えている。なお、当該部品を備えていなくてもよい。
第1の細線同軸ケーブル用グランドバー711cは、上述したように、複数の細線同軸ケーブル700の一方側の端部に対応して設けられたグランドバーであり、例えば、導電性のある金属製である。第1の細線同軸ケーブル用グランドバー711cには、図290(c)に示すように、複数の細線同軸ケーブル700の各々に対応して細線同軸ケーブル700が挿通する貫通孔が設けられている。第1の細線同軸ケーブル用グランドバー711cの貫通孔の内側に、細線同軸ケーブル700の一方側の端部のうちの外側導体700cが剥き出しになった部分(外側絶縁体700dが取り除かれて内側導体700aと内側絶縁体700bと外側導体700cとだけになっている部分)が配置される。この状態で、細線同軸ケーブル700の外側導体700cが第1の細線同軸ケーブル用グランドバー711cに半田付けなどされ、これにより、細線同軸ケーブル700の外側導体700cは第1の細線同軸ケーブル用グランドバー711cに電気的に接続される。
第1の細線同軸ケーブル用グランドバー711cにはフィンガー711c1が形成されており、フィンガー711c1は、ケーブルサブアッセンブリ710cと第1のコネクタと第2のコネクタとを含むケーブルアッセンブリが備える第1のコネクタの対応するコネクタ端子に直接接続される。
第2の細線同軸ケーブル用グランドバーは、上述したように、複数の細線同軸ケーブル700の他方側の端部に対応して設けられたグランドバーであり、例えば、導電性のある金属製である。第2の細線同軸ケーブル用グランドバーには、第1の細線同軸ケーブル用グランドバー711cと同様に、複数の細線同軸ケーブル700の各々に対応して細線同軸ケーブル700が挿通する貫通孔が設けられている。第2の細線同軸ケーブル用グランドバーの貫通孔の内側に、細線同軸ケーブル700の他方側の端部のうちの外側導体700cが剥き出しになった部分(外側絶縁体700dが取り除かれて内側導体700aと内側絶縁体700bと外側導体700cとだけになっている部分)が配置される。この状態で、細線同軸ケーブル700の外側導体700cが第2の細線同軸ケーブル用グランドバーに半田付けなどされ、これにより、細線同軸ケーブル700の外側導体700cは第2の細線同軸ケーブル用グランドバーに電気的に接続される。
第2の細線同軸ケーブル用グランドバーには、第1の細線同軸ケーブル用グランドバー711cと同様に、フィンガーが形成されており、フィンガーは、ケーブルサブアッセンブリ710cと第1のコネクタと第2のコネクタとを含むケーブルアッセンブリが備える第2のコネクタの対応するコネクタ端子に直接接続される。
複数の細線同軸ケーブル700の一方側の端部で剥き出しになった内側導体700aおよび第1の同軸ケーブル用グランドバー711cに形成されたフィンガー711c1の各々が、ケーブルアッセンブリが備える第1のコネクタの対応するコネクタ端子に半田付けなどされるなどして、ケーブルサブアッセンブリ710cの一方側が第1のコネクタに取り付けられる。また、複数の細線同軸ケーブル700の他方側の端部で剥き出しになった内側導体700aおよび第2の同軸ケーブル用グランドバーに形成されたフィンガーの各々が、ケーブルアッセンブリが備える第2のコネクタの対応するコネクタ端子に半田付けなどされるなどして、ケーブルサブアッセンブリ710cの他方側が第2のコネクタに取り付けられる。これにより、ケーブルアッセンブリが完成する。
このように、複数の細線同軸ケーブル700の一方側の端部の各々を第1のコネクタの対応するコネクタ端子に結線し、複数の細線同軸ケーブル700の他方側の端部の各々を第2のコネクタの対応するコネクタ端子に結線する前に、ケーブルサブアッセンブリ710cを作成する。このようにすることで、複数の細線同軸ケーブル700の一方側の端部の各々を第1のコネクタの対応するコネクタ端子に一括して結線することが可能となり、複数の細線同軸ケーブル700の他方側の端部の各々を第2のコネクタの対応するコネクタ端子に一括して結線することが可能となる。これにより、複数の細線同軸ケーブル700の第1のコネクタへの結線工程および複数の細線同軸ケーブル700の第2のコネクタへの結線工程が簡素化され、品質の安定性も向上する。
また、ケーブルサブアッセンブリ710cでは使用する細線同軸ケーブル700の本数の削減を図ることができる。また、第1の細線同軸ケーブル用グランドバー711cのフィンガー711cを第1のコネクタの対応するコネクタ端子に直接接続し、第2の細線同軸ケーブル用グランドバーのフィンガーを第2のコネクタの対応するコネクタ端子に直接接続することで、複数の細線同軸ケーブル700の各々の外側導体700cをグランドにより確実に電気的に接続できてケーブルアッセンブリ710cの電気特性の向上を図ることができる。
続いて、上述した細線同軸ケーブル700を、フレキシブルフラットケーブル(Flexible Flat Cable:FFC)、フレキシブル基板(FlexiblePrinted Circuits:FPC)、シールド付きFFC(ShieldedFFC)、および、シールド付きFPC(Shielded FPC)と比較する。
FFCは、例えば、一定間隔で並列に配置された複数の平板状の導体をフィルム状の絶縁体で上下より挟んだ構造を有するものなどがある。シールド付きFFCは、例えば、FFCの両側の絶縁体の外面にシールド材を配置した構造を有するものなどがある。FPCは、例えば、フィルム状の絶縁体(ベース)の一の面に当該一の面から順に接着剤、導体箔、接着剤、絶縁体(カバーレイ)を形成した片面構造を有し、又は、フィルム状の絶縁体(ベース)の一の面に当該一の面から順に接着剤、導体箔、接着剤、絶縁体(カバーレイ)を形成し、他の面に当該他の面から順に接着剤、導体箔、接着剤、絶縁体(カバーレイ)を形成した両面構造を有するものなどがある。シールド付きFPCは、例えば、FPCの両側の外面に当該外面側から順に接着剤、シールド材を形成した構造を有するものなどがある。
通信可能な最大伝送速度に関して細線同軸ケーブル700、FFC、FPC、シールド付きFFC、シールド付きFPCと比較すると、細線同軸ケーブル700の通信可能な最大伝送速度>シールド付きFPC、シールド付きFFCの通信可能な最大伝送速度>FPC、FFCの通信可能な最大伝送速度である。また、通信可能な最大伝送距離に関して細線同軸ケーブル700、FFC、FPC、シールド付きFFC、シールド付きFPCと比較すると、細線同軸ケーブル700の通信可能な最大伝送距離>シールド付きFPC、シールド付きFFCの通信可能な最大伝送距離>FPC、FFCの通信可能な最大伝送距離である。つまり、細線同軸ケーブル700は他と比較してノイズ耐性が強いため、細線同軸ケーブル700を用いることで高速・長距離の伝送が可能になる。
例えば、遊技機において現状採用されているFPCでは、実機を用いた試験で、伝送速度が約1Gbps(ギガビットバーセコンド)で通信可能であることを確認している。なお、FPCの周辺の環境によっては(例えば、FPCの近くに他の信号線や電源などのノイズ源があるなどによっては)、FPCでは約1Gbps(ギガビットバーセコンド)の伝送速度であっても安定した通信品質の通信ができない虞もある。また、それ自体が基板であるFPCはグランドを有しているため、FPC内の信号線から発生したノイズがグランドに流れることでノイズ対策ができており、シールドなしでもFFCよりもノイズ耐性が強いため、FPCの方がFFCよりも通信可能な最大伝送速度で優れている。
一方、細線同軸ケーブル700の通信可能な最大伝送速度>シールド付きFPC、シールド付きFFCの通信可能な最大伝送速度>FPC、FFCの通信可能な最大伝送速度であることから、細線同軸ケーブル700、シールド付きFPCおよびシールド付きFFCそれぞれの通信可能な最大伝送速度は、FPCに関して実機での試験で確認した1Gbps(ギガビットバーセコンド)を超えると考えることができる。細線同軸ケーブル700では、実機を用いた試験で、伝送速度が約2.7Gbps(ギガビットバーセコンド)で通信可能であることを確認している。
以上のことから、1Gbps(ギガビットバーセコンド)以上の伝送では、または、1Gbps(ギガビットバーセコンド)を超える伝送では、伝送手段として、シールド付きのFFC、シールド付きのFPC、細線同軸ケーブル700が適している。
続いて、細線同軸ケーブル700を用いる液晶表示装置などの表示装置の解像度について説明する。遊技機の液晶表示装置などの表示装置の解像度は年々高くなっており、VGAからXGAとなり、現在はフルHDが主流となっているが、近年QHD、4K、8Kパネルの製品ラインナップも充実してきていることから、さらなる高解像度の表示装置が遊技機に使用されることがあり得る。フルHDであればLVDSでFFCを用いて所望の画質を得ることが可能であるが、QHD、4K、8KになるとLVDSでは所望の画質を得るための伝送速度を出すことができず、DisplayPortなどの高速伝送のインターフェース規格を採用する。
VGA、XGA、FHD、QHD(WQHD)、4K、8Kの解像度、画素数、縦横比は、図291に示す通りである。VGA(Video Grahics Array)の解像度、画素数、縦横比は、「640×480」、「307200」、「4:3」である。また、XGA(eXtended Grahics Array)の解像度、画素数、縦横比は、「1024×768」、「786432」、「4:3」である。また、FHD(Full High Definition)の解像度、画素数、縦横比は、「1920×1080」、「2073600」、「16:9」である。また、QHD(Quad-High Definition)(WQHD(Wide Quad-High Definition))の解像度、画素数、縦横比は、「2560×1440」、「3686400」、「16:9」であり、例えば31.5インチの液晶表示装置に使用される。また、4Kの解像度、画素数、縦横比は、「3840×2160」、「829440」、「16:9」である。また、8Kの解像度、画素数、縦横比は、「7680×4320」、「33177600」、「16:9」である。
遊技機において現状使用されている、または、今後使用され得るインターフェース規格として、LVDS、ClocklessLink、DisplayPortを挙げることができる。LVDS(Low Voltage Differential Signaling)は、3.5mAの定電流源で駆動し、100オームの終端時に350mVの振幅の差動信号でデータを高速伝送する、差動シリアルインターフェース規格であり、最大伝送速度は1Gbps(ギガビットパーセコンド)である。また、ClocklessLinkは、クロックデータリカバリー方式の差動シリアルインターフェース規格であり、最大伝送速度は1.6Gbps(ギガビットパーセコンド)である。また、DisplayPortは、Source(例えば、コンピュータ)とSink(例えば、ディスプレイ)間のデジタルインターフェース規格であり、映像のRGBデータと音声データとをパケット化して伝送するものであり、最大伝送速度は8.1Gbps(ギガビットパーセコンド)である。なお、他のインターフェース規格として、HDMI(登録商標)、USB3.1などがあり、HDMI(登録商標)の最大伝送速度は6Gbps(ギガビットパーセコンド)であり、USB3.1の最大伝送速度は10Gbps(ギガビットパーセコンド)である。
QHD(WQHD)以上の解像度の場合(QHD(WQHD)、4K、8Kなどの場合)、所望の画質を得るには足りずLVDSの最大伝送速度(1Gbps(ギガビットパーセコンド))では足りず、より高速の伝送速度が必要とされる。FFCやFPCでは1Gbps(ギガビットパーセコンド)を超える伝送速度を出せないため、QHD(WQHD)以上の解像度に対してFFCやFPCを用いた場合には所望の画質を確保できない。一方、ノイズ耐性の強いシールド付きのFFC、シールド付きのFPC、細線同軸ケーブル700では1Gbps(ギガビットパーセコンド)を超える伝送速度を出せるため、QHD(WQHD)以上の解像度に対してシールド付きのFFC、シールド付きのFPC、細線同軸ケーブルを用いた場合には所望の画質を確保できる。シールド付きのFFC、シールド付きのFPCおよび細線同軸ケーブル700はシールドなしのFFCおよびシールドなしのFPCに比べて一般的に高価であることから、シールド付きのFFC、シールド付きのFPC、細線同軸ケーブル700はQHD(WQHD)以上の解像度の場合に伝送手段として用いることが好ましい。
続いて、細線同軸ケーブル700の伝送優位性について説明する。
信号の伝送特性には特性インピーダンス、インサーションロス、リターンロス、クロストークなど様々なパラメータが影響するが、高速伝送を行う場合、細線同軸ケーブル700は高い伝送優位性を有している。同軸ケーブル700が高い伝送優位性を有している主な理由は、(1)リターンロスの低減、(2)インサーションロスの低減、(3)高いシールド性による電磁ノイズ対策とクロストークの低減などである。
(リターンロスの低減)内側導体700a、内側絶縁体700b、外側導体700cを含むように構成される細線同軸ケーブル700は特定のインピーダンスにマッチングさせることが可能であり、リターンロスを低減させることができる。
(インサーションロスの低減)特定のインピーダンスにマッチングさせる際、細線同軸ケーブル700はFPCおよびFFCと比べ内側導体700aの断面積を大きく確保できることからインサーションロスを低減させることができる。
細線同軸ケーブル700の外側導体700cはそれ自身がシールド効果を持っているため、外側導体700cにより、内側導体700aで伝送している信号に起因する電磁ノイズの発生を抑えることができるとともに、伝送している信号を外部から到来する電磁ノイズから守ることができ、また、外側導体700cのシールド効果により信号ライン間のクロストークを低減させることができる。
続いて、細線同軸ケーブル700の機械的優位性について説明する。
細線同軸ケーブル700は、シールド付きFPCおよびシールド付きFFCよりも屈曲性が高く、図288に示すように折り曲げたり、図292に示すように捻じ曲げたりなど曲げやすく、ある程度折り曲げたり捻じ曲げたりなど曲げた状態でも電気特性が安定するという機械的優位性を有している。この細線同軸ケーブル700の機械的優位性のため、細線同軸ケーブル700を曲げて遊技機の部品間を接続することが可能であり、具体例を図294から図296を参照して後述する。
続いて、ケーブルアッセンブリ(ハーネス)HHを用いて接続する部品同士の一例について図293を参照しつつ説明する。ケーブルアッセンブリHHは、例えば、上述したケーブルアッセンブリH、H1などであり、ケーブルとして、例えば、細線同軸ケーブル700のみを備え、または、細線同軸ケーブル700に加えてディスクリートケーブル701を備えるなどである。
図293は、ケーブルアッセンブリHHを用いて部品間の接続例を示すための前面扉730の背面斜視図である。図293では、液晶表示装置などの表示装置731と、表示装置731の表示を制御する表示制御回路が実装されている表示制御基板732とをケーブルアッセンブリHHで接続している。なお、表示制御基板732として、例えば、第1実施形態の副制御基板72を用いたり、専用の制御基板を用いたりなどすることができる。
ケーブルアッセンブリHHは、ケーブルアッセンブリHHが備えるオス側の第1のコネクタ(不図示)を、表示装置731が備えるメス側の第1のコネクタ(不図示)に嵌め込むことで、表示装置731に接続される。また、ケーブルアッセンブリHHは、ケーブルアッセンブリHHが備えるオス側の第2のコネクタ(不図示)を、表示制御基板732が備えるメス側の第2のコネクタ(不図示)に嵌め込むことで、表示制御基板732に接続される。これにより、表示制御基板732と表示装置731との間でのデータ伝送などが可能になる。
表示制御基板732から表示装置731へ伝送される映像データのデータ量は大きいため、高速の伝送速度が必要である。表示制御基板732と表示装置731との間をシールドなしのFFCやシールドなしのFPCで接続した場合には必要な伝送速度が出すことができず、表示装置731の画面に表示する映像の品質を保てない虞がある。一方で、表示制御基板732と表示装置731との間を細線同軸ケーブル700で接続した場合、細線同軸ケーブル700はシールドとして機能する外側導体700cを有することでノイズ耐性が強いため、必要な伝送速度が出すことができ、表示装置731の画面に表示する映像の品質を保つことができる。なお、表示制御基板732と表示装置731との間をシールド付きのFFCやシールド付きのFPCで接続するようにしてもよく、この場合も細線同軸ケーブル700の場合と同様に、表示装置731の画面に表示する映像の品質を保つことができる。
表示制御基板732はケース733に収容され、ケース733はアルミなどの金属メッキが施されている。このように金属メッキが施されたケース733内に表示制御基板732を収容することで、表示制御基板732上に配置された回路や配線などを伝送する電気信号を電磁ノイズから守ることができる。表示制御基板732と表示装置731間を伝送する電気信号に対しては細線同軸ケーブル700の外側導体700cでノイズ対策が施され、表示制御基板732上に配置された回路や配線などを伝送する電気信号に対してはケース733の金属メッキによりノイズ対策が施されることで、信号が電磁ノイズの影響をより受けにくくすることができる。
なお、表示制御基板732から表示装置731への映像データの伝送が、中継基板により中継されて行われる場合、表示制御基板732と中継基板との間を細線同軸ケーブル700により接続し、中継基板と表示装置730との間を細線同軸ケーブル700により接続するようにしてもよい。この場合も、表示制御基板732と表示装置731間をケーブルアッセンブリHHの細線同軸ケーブル700を用いて接続する場合と同様に、表示装置731の画面に表示する映像の品質を保つことができる。
また、ケーブルアッセンブリHHのオス側の第1のコネクタを嵌め込むメス側の第1のコネクタが設けられた第1の回路基板、および、ケーブルアッセンブリHHのオス側の第2のコネクタを嵌め込むメス側の第2のコネクタが設けられた第2の回路基板の双方の回路基板が金属メッキされたケースに収容されるようにしてもよいし、一方の回路基板が金属メッキされたケースに収容されるようにしてもよい。
なお、ケーブルアッセンブリHHなどのケーブルアッセンブリを用いて接続する部品間の例として、上記の部品間の例を含めて、例えば、
●主制御基板と払出制御基板との間
●主制御基板と副制御基板との間
●第1のサブ制御基板と第2のサブ制御基板(サブ制御基板が2枚構成の場合)との間
●サブ制御基板と表示制御基板(サブ制御基板と表示制御基板とが別基板の場合)との間
●表示制御基板(例えば、副制御基板)と表示装置との間
●サブ制御基板と中継基板との間
●中継基板と表示装置との間
●主制御基板と外部端子板との間
●サブ制御基板とLED基板(LED基板はLEDのみ搭載された基板やLEDおよびLEDドライバが搭載された基板)との間
●主制御基板とストップボタン操作検出用基板/ベット操作検出用基板/精算ボタン操作検出用基板/スタートレバー操作検出用基板(これらの各検出用基板は扱いとしては主制御基板の一種)との間
●主制御基板とリールユニットのリール制御基板との間
●サブ制御基板とタッチモジュール基板との間
●サブ制御基板と赤外線センサ基板(赤外線センサ基板は遊技者の近接操作を検出するセンサを搭載した基板)との間
●遊技機の試験用端子と試験用インターフェース基板(IF1基板、IF2基板、IF3基板)との間などを挙げることができる。
上記の各例において、細線同軸ケーブル700を伝送する伝送信号はシールドとして機能する外側導体700cにより電磁ノイズから保護されるため、遊技機の動作の安定性を高めることができる。
続いて、ケーブルアッセンブリ(ハーネス)HAを用いて部品同士を接続する場合のケーブルアッセンブリ(ハーネス)HAの状態について図294から図296を参照しつつ説明する。ケーブルアッセンブリHAは、例えば、上述したケーブルアッセンブリH、H1などであり、ケーブルとして、例えば、細線同軸ケーブル700のみを備え、または、細線同軸ケーブル700に加えてディスクリートケーブル701を備えるなどである。
図294から図296では、ケーブルアッセンブリHAは、細線同軸ケーブル700を少なくとも有するケーブルサブアッセンブリ710HAと、ケーブルサブアッセンブリ710HAの一端側に設けられた第1のコネクタ720HAAと、ケーブルサブアッセンブリ710HAの他端側に設けられた第2のコネクタ720HABとを備えるものとして説明を行う。
図294の例は、間に障害物750がある、第1の部材740Aのメス側の第1のコネクタ741Aと第2の部材740Bのメス側の第2のコネクタ741Bとに、ケーブルアッセンブリHAのオス側の第1のコネクタ720HAAとオス側の第2のコネクタ720HABとを、取り付ける場合を対象としている。図294および後述する図295から図296の第1の部材740Aは例えば液晶表示装置などの表示装置であり、第2の部材740Bは例えば表示制御基板である。
図294の例では、第1のコネクタ741Aと第2のコネクタ741Bとの間に障害物750が存在するため、細線同軸ケーブル700がまっすぐの状態では、第1のコネクタ720HAAと第2のコネクタ720HABとを、第1のコネクタ741Aと第2のコネクタ741Bとに、取り付けることはできない。しかしながら、細線同軸ケーブル700は屈曲性に優れていて曲げることができ、ある程度曲げた状態でも電気特性が安定している(上記した細線同軸ケーブルの機械的優位性)。このため、障害物750を迂回するように細線同軸ケーブル700を曲げることで、第1のコネクタ720HAAと第2のコネクタ720HABとを、第1のコネクタ741Aと第2のコネクタ741Bとに、取り付けることができ、細線同軸ケーブル700を用いることで信号の高速伝送が可能である。
図294の例では、細線同軸ケーブル700を4か所で曲げているが、これに限定されるものではなく、1か所以上で曲げる(屈曲/湾曲)ようにして、第1のコネクタ720HAAと第2のコネクタ720HABとを、第1のコネクタ741Aと第2のコネクタ741Bとに、取り付けるようにしてもよい。
図295の例は、第1の部材740Aと第2の部材740Bとは同じ配置面にあり、間に障害物750がある、第1の部材740Aのメス側の第1のコネクタ741Aと第2の部材740Bのメス側の第2のコネクタ741Bとに、ケーブルアッセンブリHAのオス側の第1のコネクタ720HAAとオス側の第2のコネクタ720HABとを、取り付ける場合を対象としている。
図295の例では、第1のコネクタ741Aと第2のコネクタ741Bとの間に障害物750が存在するため、細線同軸ケーブル700がまっすぐの状態では、第1のコネクタ720HAAと第2のコネクタ720HABとを、第1のコネクタ741Aと第2のコネクタ741Bとに、取り付けることはできない。しかしながら、細線同軸ケーブル700は屈曲性に優れていて曲げることができ、ある程度曲げた状態でも電気特性が安定している(上記した細線同軸ケーブルの機械的優位性)。このため、障害物750を迂回するように(例えば、図295に示すように障害物750の上を回り込むように、障害物750の横を回り込むように)細線同軸ケーブル700を曲げることで、第1のコネクタ720HAAと第2のコネクタ720HABとを、第1のコネクタ741Aと第2のコネクタ741Bとに、取り付けることができ、細線同軸ケーブル700を用いることで信号の高速伝送が可能である。
図295の例では、細線同軸ケーブル700を4か所で曲げているが、これに限定されるものではなく、1か所以上で曲げる(屈曲/湾曲)ようにして、第1のコネクタ720HAAと第2のコネクタ720HABとを、第1のコネクタ741Aと第2のコネクタ741Bとに、取り付けるようにしてもよい。
なお、図294の例および図295の例では、第1の部材740Aの第1のコネクタ741Aと第2の部材740Bの第2のコネクタ741Bとの間に障害物750が一つある場合であるが、これに限定されるものでなく、第1のコネクタ741Aと第2のコネクタ741Bとの間に2つ以上の障害物があっても、細線同軸ケーブル700を当該2以上の障害物のそれぞれを迂回するように曲げることにより、ケーブルアッセンブリHAの第1のコネクタ720HAAと第2のコネクタ720HABとを、第1のコネクタ741Aと第2のコネクタ741Bとに、取り付けることが可能である。
図296の例は、第1の部材740Aのメス側の第1のコネクタ741Aのコネクタ面と第2の部材740Bのメス側の第2のコネクタ741Bのコネクタ面とが平行に向き合わずに、前者のコネクタ面を含む面と後者のコネクタ面を含む面とが垂直に交差する関係にある(第1のコネクタ741Aのコネクタ面の法線と第2のコネクタ741Bのコネクタ面の法線とが垂直に交わる関係にある)、第1のコネクタ741Aと第2のコネクタ741Bとに、ケーブルアッセンブリHAのオス側の第1のコネクタ720HAAとオス側の第2のコネクタ720HABとを、取り付ける場合を対象としている。
図296の例では、第1のコネクタ741Aのコネクタ面と第2のコネクタ741Bのコネクタ面とが平行に向き合っていないため、細線同軸ケーブル700がまっすぐの状態では、第1のコネクタ720HAAと第2のコネクタ720HABとを、第1のコネクタ741Aと第2のコネクタ741Bとに、取り付けることはできない。しかしながら、細線同軸ケーブル700は屈曲性に優れていて曲げることができ、ある程度曲げた状態でも電気特性が安定している(上記した細線同軸ケーブルの機械的優位性)。このため、複数の細線同軸ケーブル700を曲げることで、第1のコネクタ720HAAと第2のコネクタ720HABとを、第1のコネクタ741Aと第2のコネクタ741Bとに、取り付けることができ、細線同軸ケーブル700を用いることで信号の高速伝送が可能である。
図296の例では、細線同軸ケーブル700を3か所で曲げているが、これに限定されるものではなく、1か所以上で曲げる(屈曲/湾曲)ようにして、第1のコネクタ720HAAと第2のコネクタ720HABとを、第1のコネクタ741Aと第2のコネクタ741Bとに、取り付けるようにしてもよい。
なお、図296の例では、第1の部材740Aの第1のコネクタ741Aのコネクタ面の法線と第2の部材740Bの第2のコネクタ741Bのコネクタ面の法線とが垂直に交わる関係にある場合であるが、これに限定されるものでなく、両者の法線が垂直に交わる関係以外で第1のコネクタ741Aのコネクタ面と第2のコネクタ741Bのコネクタ面とが平行に向き合っていない場合(例えば、第1のコネクタ741Aのコネクタ面と第2のコネクタ741Bのコネクタ面とが反対方向を向いている場合など)であっても、細線同軸ケーブル700を曲げることにより、ケーブルアッセンブリHAの第1のコネクタ720HAAと第2のコネクタ720HABとを、第1のコネクタ741Aと第2のコネクタ741Bとに、取り付けることが可能である。
以上、図294から図296に具体例を挙げて説明したように、第1のコネクタ720HAAを取り付ける第1のコネクタ741Aと第2のコネクタ720HABを取り付ける第2のコネクタ741Bとの位置関係による制約、および、第1のコネクタ720HAAを取り付ける第1のコネクタ741Aと第2のコネクタ720HABを取り付ける第2のコネクタ741Bとの間に部品などの障害物が存在するか否かによる制約をあまり受けずに、細線同軸ケーブル700を曲げるなどすることで、取り付け相手の第1のコネクタ741Aおよび取り付け相手の第2のコネクタ741Bに第1のコネクタ720HAAおよび第2のコネクタ720HABを取り付けることができ、細線同軸ケーブル700を用いることで信号の高速伝送が可能である。
続いて、部品間のデータ伝送に伝送手段として細線同軸ケーブル700を用いる例を挙 げる。
例えば、可動役物(例えば、可動液晶など)と基板(ドライバ基板、中継基板、副制御基板など)との間のデータ伝送に伝送手段として細線同軸ケーブル700を用いる。可動役物と基板との相対的な位置関係は当該可動役物の可動により変化するため、可動役物と基板との間のデータ伝送に用いるケーブルは可動役物の可動に応じて変形する必要がある。細線同軸ケーブル700は柔軟性があって変形が容易であることから、細線同軸ケーブル700は可動役物と基板との間のデータ伝送用の伝送手段として好適である。この場合、細線同軸ケーブル700を用いているため、可動役物と基板との間の高速通信も可能となる。
また、遊技機のドア側(パチスロ機(スロットマシン)のフロントドア側、パチンコ機の盤側)に設けられた第1の部材と、遊技機の本体側(パチスロ機(スロットマシン)の筐体側、パチンコ機の枠側)に設けられた第2の部材との間のデータ伝送に伝送手段として細線同軸ケーブル700を用いる。第1の部材と第2の部材との相対的な位置関係は遊技機のドアの開閉により変化するため、第1の部材と第2の部材との間のデータ伝送に用いるケーブルは遊技機のドアの開閉に応じて変形する必要がある。細線同軸ケーブル700は柔軟性があって変形が容易であることから、細線同軸ケーブル700は、遊技機のドア側に設けられた第1の部材と、遊技機の本体側に設けられた第2の部材との間のデータ伝送用の伝送手段として好適である。この場合、細線同軸ケーブル700を用いているため、第1の部材と第2の部材との間の高速通信も可能となる。
なお、上記の2つの例(可動役物と基板との間のデータ伝送に細線同軸ケーブル700を用いる例、遊技機のドア側に設けられた第1の部材と遊技機の本体側に設けられた第2の部材との間のデータ伝送に細線同軸ケーブル700を用いる例)は、細線同軸ケーブル700の柔軟性に着目した例である。
また、遊技機が複数の表示装置を備え、そのうちの第1の表示装置は描画に必要なデータ量が小さい(1画面の描画に必要なデータ量が所定のデータ量より小さい)、つまり、高速通信を必要としない表示装置(例えば、小型液晶表示装置、サブ液晶表示装置など、解像度がVGA、XGA、FHDなどの表示装置など)であり、そのうちの第2の表示装置は描画に必要なデータ量が大きい(1画面の描画に必要なデータ量が所定のデータ量以上である)、つまり、高速通信を必要とする表示装置(例えば、プロジェクタユニットや大型液晶表示装置など、解像度がQHD(WQHD)、4K、8Kなどの表示装置など)である。この場合、第1の表示装置と表示制御基板との間は伝送手段として細線同軸ケーブル700を用いずに細線同軸ケーブル700以外の所定の伝送手段(例えば、通常のハーネス、FFC、FPC)を用い、第2の表示装置と表示制御基板との間は伝送手段として細線同軸ケーブル700を用いる。このように、高価な細線同軸ケーブル700を、高速通信を必要としない第1の表示装置と表示制御基板との間には使用せず、高速通信が必要な第2の表示装置と表示制御基板との間に使用することで、高価な細線同軸ケーブル700の使用箇所を減らして遊技機全体でのコストを抑えることができる。なお、第2の表示装置と表示制御基板との間は、伝送手段として、シールド付きのFFC、シールド付きのFPCなどを用いてもよい。
また、第1の部材と第2の部材との間を接続する伝送手段がノイズ源(例えば、電源ユニットやリールユニットなどノイズの発生源となる機器)から所定の距離内に配置される、つまり、所定の値以上のノイズが存在する場所に配置される場合には当該伝送手段として細線同軸ケーブル700を用い、第3の部材と第4の部材との間を接続する伝送手段がノイズ源から所定の距離よりも離れて配置される、つまり、所定の値以上のノイズが存在しない場所に配置される場合には当該伝送手段として細線同軸ケーブル700を用いずに細線同軸ケーブル700以外の所定の伝送手段(例えば、通常のハーネス、FFC、FPC)を用いる。このように、高価な細線同軸ケーブル700を、ノイズの影響を受けにくい第3の部材と第4の部材との間には使用せず、ノイズの影響を受けやすい第1の部材と第2の部材との間に使用することで、高価な細線同軸ケーブル700の使用箇所を減らして遊技機全体でのコストを抑えることができる。なお、第1の部材と第2の部材との間は、伝送手段として、シールド付きのFFC、シールド付きのFPCなどを用いてもよい。
なお、FPC、シールド付きFFCは基板間で高速通信する画像表示器(液晶表示装置、プロジェクションなど)用インターフェースに好適である。また、タッチパネルセンサ(平面状センサ)と基板の接続にFPCを用いてもよく、チップ部品を実装したFPCを用いてもよい。また、シールドしていない柔軟性の比較的高いFFCは可動役物ユニットや、小スペースで通常のハーネス接続が困難な場所に使用するとよい。
また、主に映像データにおいて画面の高解像度化により、遊技機において少なくとも一部の部品間において伝送手段として高速通信規格のケーブルを用いるようにしてもよい。この場合、従来のハーネスでは通信品質が保てない状況で、シールド部分を有するケーブルを利用することで通信品質を保つことができる。また、ケーブルのノイズ耐性の向上により、ノイズ対策部品削減によるコストダウンを図ることができる。
高速通信規格のケーブルとして、例えば、USBケーブル、HDMI(登録商標)ケーブル、SATAケーブル、DisplayPortケーブルなどがある。
USBケーブルは、USB(Universal Serial Bus)規格において利用されるものであり、例えばコンピュータと周辺機器とを接続する際に利用される。USBケーブルの場合、遊技機側の差し込み口がUSBポートとなるため、遊技機の開発中に遊技機をコンピュータに繋いで例えばコンピュータから遊技機に映像データを送信して遊技機の画面に映像を映すことで、遊技機(実機)での映像の確認ができるため、遊技機の開発を円滑に行うことができる。
USBケーブルのコネクタの形状の種類として、USB Type-A(2.0)、USB Type-B(2.0)、mini USB Type-B、Micro USBType-B(2.0)、Micro USB Type-B(3.0)、USB Type-C、Lightningなどがある。
HDMI(登録商標)ケーブルは、HDMI(登録商標)(High-Definition Multimedia Inteface)規格において利用されるものであり、例えばテレビとハードディスクレコーダやゲーム機などとの間を接続する際に利用され、映像信号と音声信号と制御信号とを1本にまとめて送ることができるケーブルである。
HDMI(登録商標)ケーブルのスピード(バージョン)の種類として、スタンダード(Ver.1.2以前)、ハイスピード(Ver.1.3~1.4)、プレミアムハイスピード(Ver.2.0)、ウルトラハイスピード(Ver.2.0)などがある。
また、HDMI(登録商標)ケーブルのコネクタの形状の種類として、HDMI(登録商標)タイプAコネクタ、HDMI(登録商標)タイプCコネクタ、HDMI(登録商標)タイプDコネクタ、HDMI(登録商標)タイプEコネクタなどがある。
SATAケーブルは、インターフェース規格の一つであるSATA(Serial Advanced Technology Attachment)規格において利用されるものであり、例えばコンピュータとストレージ(HDDやSDDなど)や光学ドライブなどとの間を接続する際に利用される。
STA規格には、「STA1」、「STA2」、「STA3」の3つの規格があり、これらの主な違いはデータの転送速度である。
また、SATAケーブルのケーブル部分の形状として、平たいフラットタイプや折り曲げて使える取り回しのしやすいラウンドタイプなどがある。
また、STAケーブルの接続端子として、端子からケーブルが真っすぐに伸びている「ストレート型」や、コネクタ部分がL字に曲がっている「L字型」などがある。
DisplayPortケーブルは、インターフェース規格の一つであるDisplayPort規格において使用されるものであり、例えばコンピュータとディスプレイ装置との間を接続する際に利用される。
DisplayPortケーブルの端子として、通常のDisplayPort、MiniDisplayPort端子などがある。
また、基板などに実装される電子部品の一部について部品型番の印字を付していないものを用いるようにしてもよい。例えば、所定の電子部品(チップ、コンデンサ、コネクタなど)に部品型番が記載されていないものを用いてもよい。これによれば、印字省略によるコストダウンを図ることができる。また、遊技機業界向けに部品番号の印字がなされた専用品が生産終了などにより入手困難となった場合に、代用品を使うことができる。
また、部品型番が同じであれば、電子部品の一部に印字(マーキング)の統一ができていない部品を用いてもよい。例えば、同一型式の遊技機(つまり、同じ機種の遊技機)を製造する場合に、一の遊技機では特定の電子部品(チップ、コンデンサ、コネクタなど)として印字されたものを用い、他の遊技機では特定の電子部品として印字がされていないものや印字のデザインが異なるものを用いるようにしてもよい。これによれば、遊技機業界向けに部品番号の印字がなされた専用品が生産終了などにより入手困難となった場合に、代用品を使うことができる。
また、型式試験の申請書類のデータシートに電子部品への部品型番の印字の説明書を添付すれば、複数種類の電子部品を使用してもよく、追加でデータシートに電子部品への部品型番の印字の種類を増やして増やした電子部品を使用してもよい。これによれば、遊技機に使用できる電子部品の種類が増えることで、電子部品の入手を容易に行うことができる。
また、基板に空き端子(ケーブルなどが接続されていない端子)があってもよく、また、空きコネクタ(コネクタが接続されていない端子)があってもよい。これによれば、基板の共通化などによるコストダウンを図ることができる。また、基板の共通化により資源消費の削減につながり、環境負荷を減らすことができる。
また、基板(主制御基板など)において未実装部品があってもよい。これによれば、基板の共通化などによるコストダウンを図ることができる。また、基板の共通化により資源消費の削減につながり、環境負荷を減らすことができる。
[第7実施形態の付記]
従来から、電子部品間の信号の伝送手段としてハーネスを用いた遊技機がある。例えば、特許文献1に開示された遊技機では、主制御基板と、各リールの駆動を制御するリール停止基板とが、ハーネスにより接続されている(例えば、特開2007-202698号公報参照)。
ところで、昨今、遊技機内の電子部品の増加や、液晶ディスプレイなどの画像表示装置の大型化または高解像度化などに伴う伝送信号の伝送量の増加により、伝送速度の高速化が要求されるようになっている。伝送速度が高速化する程、信号がノイズの影響を受けやすくなって受信側の電子部品は当該信号を誤って受信してしまう、つまり、送信側の電子部品から受信側の電子部品への信号の伝送を適切に行うことができないという問題が発生する。
付記は、上記の課題に鑑みてなされたものであり、電子部品間の信号の伝送を媒介する伝送手段のノイズ耐性を高くすることでノイズに強く安定した電子部品間の伝送を可能にする遊技機を提供することを目的とする。
上記目的を達成するために、付記は、以下の遊技機を提供する。
付記の第1の実施態様に係る遊技機は、
内側導体(図285の内側導体700a)と、前記内側導体の外周を取り巻く内側絶縁体(図285の内側絶縁体700b)と、前記内側絶縁体の外周を取り巻く外側導体(図285の外側導体700c)と、前記外側導体の外周を取り巻く外側絶縁体(図285の外側絶縁体700d)と、を有する同軸ケーブル(図285の同軸ケーブル700)を備え、
伝送手段として前記同軸ケーブルを用いるものであり、
前記同軸ケーブルは、外径がほぼ1ミリメートル以下である(図286のDミリメートル≦ほぼ1ミリメートル)
ことを特徴とする。
この構成によれば、伝送信号に対してノイズを遮蔽する外側導体を有する同軸ケーブルを伝送手段として用いることにより伝送手段のノイズ耐性が高くなり、これにより、ノイズに強く安定した電子部品間の信号の伝送を可能にし、伝送速度の高速化を通信エラーが高くなるのを抑えながら実現できる。また、外径がほぼ1ミリメートル以下の細い同軸ケーブルを用いることで、同軸ケーブルの背後などにゴト部品を隠すことが困難となり、セキュリティの向上を図ることができる。
付記の第2の実施態様に係る遊技機は、付記の第1の実施態様に係る遊技機において、
画像表示手段(図293の表示装置731)と、
前記画像表示手段の表示を制御する表示制御手段(図293の表示制御基板732)と、
をさらに備え、
前記同軸ケーブルは、前記画像表示手段と前記表示制御手段との間の信号の伝送手段と
して用いられる
ことを特徴とする。
この構成によれば、伝送速度の高速化が特に要求される映像信号の伝送において、伝送信号に対してノイズを遮蔽する外側導体を有する同軸ケーブルを伝送手段として用いることにより、伝送品質の向上を図ることができる。
付記の第3の実施態様に係る遊技機は、付記の第1の実施態様に係る遊技機または付記の第2の実施態様に係る遊技機において、
前記同軸ケーブルを含む複数のケーブル(図289の細線同軸ケーブル700)と、前記複数のケーブルの両端側それぞれに設けられる第1のコネクタ(図289の第1のコネクタ720A)及び第2のコネクタ(図289の第2のコネクタ720B)と、透過性があり、内側に前記複数の同軸ケーブルを束ねて保持する保持部材(図289のチューブ721)と、を少なくとも有するケーブルアッセンブリ(図289のケーブルアッセンブリH1)をさらに備え、
前記保持部材に前記ケーブルアッセンブリを識別するための識別情報(図289の識別情報722)が付されている
ことを特徴とする。
外径の小さい同軸ケーブルなどのケーブルに当該ケーブルを識別するための識別情報(ケーブル用識別情報)を付すことは困難であることが想定され、また、複数のケーブルそれぞれにケーブル用識別情報を付すのは識別情報を付す部品点数が多くなって製造時の作業効率が悪く、コストもかかる。これに対して、この構成によれば、内側に複数のケーブルを束ねて保持する保持部材は一本のケーブルに比べて外径が大きいため、保持部材にケーブルアッセンブリを識別するための識別情報(ケーブルアッセンブリ用識別情報)を付すことが容易となり、また、保持部材にケーブルアッセンブリ用識別情報を付す場合は複数のケーブルそれぞれにケーブル用識別情報を付す場合に比べて識別情報を付す部品点数が少なくなるため、製造時の作業効率の向上を図ることができ、コストも抑えることができる。さらに、保持部材として透過性のあるものを利用することにより、同軸ケーブルの外部からの視認を可能とすることで同軸ケーブルの不正使用を防ぐことができるとともに、保持部材が保持部材の内側や保持部材の背後の視認の妨げとならず、ゴト部品を隠すことが困難となり、セキュリティの向上を図ることができる。
上記の実施形態及び上記の変形例等の内容を適宜組み合わせることができる。
[その他]
[1.貸出操作時のクレジット加算音]
サンドの貸出ボタン(現金からの貸出、再プレイボタン、貯メダル再プレイボタンを含む)を押すと、50枚分(1000円46枚貸しなら46枚分)のメダルが台のクレジットに加算される。
加算時(例えば、加算処理の終了時など)に、加算の効果音(以下、「加算音」と記載する場合もある。)が発生する。
加算音は、1~2秒程度のピコーンといった電子音など短い時間尺の音でもよいし、3~5秒程度の遊技者が聞き逃しにくいような時間尺の音でもよい。短い時間尺の加算音であれば遊技の効果音の妨げになりにくい。
一方、小役などの入賞時にも入賞音の効果音(従来のメダル機で言うところの払出効果音)が発生する。
サンドの貸出ボタンをリール回転中に押した場合であっても貸出処理は有効に行われるため、貸出ボタン押下後にリールの停止操作を行った場合は、クレジット加算の効果音と入賞時の効果音がほぼ同じタイミングで出音されることとがある。
クレジットの加算音の音量>入賞音の音量という音量設定にすることで、リール回転中等に貸出ボタンを押下し、全リール停止時に入賞が発生し、入賞音が発生した場合であっても、貸出処理が完了したことを加算音によって遊技者は認識しやすくなる。
また、入賞が発生した場合、クレジット10→19(ベル入賞9枚分加算)→69(貸出分50枚加算)とクレジットが2段階で変化するため、正しく貸出処理が行われたのかをクレジットの数字から瞬時に読み取りにくい場合もあるので、加算音を認識しやすい態様で出音することにより、遊技者に正常に貸出が完了したと伝えることで安心感を与えることができる。
再遊技時やボーナス時の入賞音発生時でも同様にクレジットの加算音が聞き取れるように出音している。
加算音は、上記の入賞音とは別の音声チャネルを利用する場合、加算音と上記の入賞音とが同時に出音される場合が起こり得る。
加算音を聞き取りやすい音量で出音するための手法として、(手法1)そもそもの音量を、クレジットの加算音の音量>他の演出音(入賞音やBGMなど)の音量という関係性で設定する、(手法2)他の演出音の出音中に加算音を出音する場合に、加算音以外の音についてはダッキング(音量を一時的に低下させて出音を継続、又は、音量を0にして出音処理を継続、又は、一時的に出音を停止して他の音を聞こえやすくする)を行う、(手法3)加算音を出音する場合に、同一チャネルに設定された他の演出音よりも優先的に出音する(同一チャネルの他の演出音の出音を停止し、この場合、加算音の出音終了後に他の演出音の出音を再開するようにしてもよいし、再開しないようにしてもよい。)などがある。
上記の(手法1)から(手法3)の一つだけ採用してもよいし、組み合わせて複数採用してもよい。また、他の演出音などの種類に応じて採用する手法を設定してもよい。
[1.1.加算音よりも優先的に出音される音]
なお、加算音よりも優先的に出音される音があってもよい。例えば、このような音として、エラー音(ドア開放エラー、イリーガルヒットエラーなど遊技機とサンドとの通信が正常な状態でも生じ得るエラーの報知音など)があり、エラー音の出音タイミングと加算音の発生タイミングとが重畳した場合は、エラー音の出音を加算音の出音よりも優先してもよい。
この場合は、加算音の出音を行わないものとしてもよいし、通常の加算音よりも小さい音量(音量「0」を含む)で出音してもよい。いずれの方法であってもクレジットの加算よりも遊技の進行に際して重大な事象を適切に報知しうるという効果を奏する。
[1.2.遊技者用音量調整の影響]
音量調整用操作手段(専用キー、または、ボタンやタッチパネルなどの演出用操作手段と兼用の操作手段)により遊技者が任意の音量に調整できる機能を有する遊技機もある。
加算音は、遊技者用の音量調整の影響を受けるものとして、遊技者の設定した音量段階に応じた音量で出音するものとしてもよい。この場合は、周囲の環境に合わせて設定した音量に沿って出音されるために、加算音が大きすぎてうるさいといった事象を抑制できる。
また、加算音は、遊技者用の音量調整の影響を受けないものとして、一定の比較的大きな音量で出音するものとしてもよい。この場合は、遊技者が加算音を聞き逃す可能性を低く抑えることができる。
なお、計数音等が音量調整の影響を受けない場合、音量調整可能な最大の値にしたとしても、「クレジットの加算音の音量>入賞音の音量という音量設定」の関係性は変化しないものとしてもよい。遊技者が音量設定を調整したとしても、クレジット加算音を聞き取りやすくできる。
また、計数音等が音量調整の影響を受ける場合、音量調整可能な最小の値にしたとしても、0にはならない(消音されない)ものとすることが望ましい。仮に計数関連音(計数音、加算音、精算音など)が消音されてしまうとすると、計数処理が適切に行われなかったのではないかという不安を遊技者に与えるおそれがあるからである。
[1.3.遊技者用音量調整ができるタイミング]
エラー中など遊技不能な状況や、音量調整用の左・右キーやタッチパネルなどを別の機能の操作手段として使う状況(例えば、光量調整や演出選択、携帯連動機能のパスワード入力など)など所定の音量調整不能状況を除く全ての状況(回胴回転中、停止中、デモ画面など)で音量調整ができるものとしてもよい。
また、回動回転停止中などに限り音量調整ができるものとしてもよい。
音量調整操作手段と異なる演出用操作手段(演出ボタン、演出用レバー、タッチセンサー、測距センサーなど副制御基板側で管理される操作手段であってもよいし、リール演出の目的で操作されるスタートレバーやベットボタンなど主制御基板側で管理される操作手段であってもよい)の操作演出の操作待ち中(例えば、「演出ボタンを押せ!」と画面に表示される演出中)であっても音量調整を可能として、操作応答演出の音量を適切に調整できるものとしてもよい。
遊技機の左・右キーなど1回の操作で音量調整メニュー画面(音量表示バーなど)を開けるものでもよいし、遊技者メニュー画面から音量調整メニュー画面を開けるものでもよい。
[1.4.ホール用音量調整の影響]
遊技者用の音量調整とは別にホール管理者用の音量調整機能を備える遊技機もある。加算音は、ホール管理者用の音量調整の影響を受けるものとして、ホール管理者の設定した音量段階に応じた音量で出音するものとしてもよい。この場合は、周囲の環境に合わせて設定した音量に沿って出音されるために、加算音が大きすぎてうるさいといった事象を抑制できる。
また、加算音は、ホール管理者用の音量調整の影響を受けないものとして、一定の比較的大きな音量で出音するものとしてもよい。この場合は、遊技者が加算音を聞き逃す可能性を低く抑えることができる。
なお、加算音は、ホール用音量調整の影響を受けるが、遊技者用の音量調整には影響を受けないといった仕様としてもよい。
[1.5.遊技者用の音量調整操作中の加算音出音時]
遊技者用の音量調整中に音量上昇操作(例えば、上・下キーで調整する仕様なら上キー押下時)や音量低下操作(例えば、上・下キーで調整する仕様なら下キー押下時)には、調整後の音量でサンプル音が出音され、遊技者が概ねどの程度の音量レベルなのかを認識できるものとしてもよい。
例えば、音量レベル3(概ね80デシベル)である状況で上キーを1回押した場合は、音量レベル4(概ね82デシベル)となり、音量レベル4の音量でサンプル音が出音される。
サンプル音の出音と加算音の出音のタイミングが重なった場合であっても、遊技者が加算音を認識できるように加算音を出力することが好ましい。現金または貯メダルを用いたクレジットの加算が完了したことは、遊技者にとって一般的にはサンプル音の音量よりも重要な情報だからである。
この場合は、上述の(手法1)から(手法3)のいずれかを採用して、サンプル音の音量よりも加算音を優先的に出音するものとしてもよいし、加算音の出音が終わってから、サンプル音を出力するものとしてもよい。
また、加算音の出音中に音量レベルが変化した場合は、音量レベルが変化するまでは変化前の音量(例えば、音量レベル3の音量)で出音し、音量レベルが変化した後に変化後の音量(例えば、音量レベル4の音量)で出音するものとして加算音の音量変化を遊技者が認識しうるものとしてもよいし、加算音の出音開始時点の音量で最後まで出音するものとしてもよい。
なお、遊技者用の音量調整で設定しうる最低音量とした場合に、効果音などが極めて小さい音量または無音として静音性を高める仕様も考えられるが、このような仕様であり、遊技者用の音量調整が加算音の音量に影響を与える遊技機であっても、加算音は遊技者が認識できるように他の効果音などと比べて音量調整の影響が少ないものとして遊技者が十分に聞き取れる程度の音量(40~70デシベル程度)で出音することが望ましい。
[2.クレジット加算時のクレジットのLEDセグの動作]
クレジットのLEDセグにおいて、1→2→3→・・・と1つずつ、あるいは、複数の値ごとに加算値を表示していく過程を表示するインクリメント動作を発生させて0→1→・・・→49→50と加算を示してもよいし、インクリメント動作を発生させずに一気に0→50としてもよい。
インクリメント動作を発生させない場合は、加算音も0.5~2秒程度の短い時間尺の音であることが好ましい。
インクリメント終了後にも長い時間、加算音の出音が続いてしまうと、まだクレジット加算が終了していないかのような印象を与えてしまうおそれがあるからである。
なお、インクリメント動作がない場合は一瞬でセグが変化するので、厳密にいえば、例えば1秒程度の短い時間尺の加算音であってもクレジット表示が加算後の値に変化した後も出音が続くことになるが、そもそもの時間が短いので遊技者に特に違和感や誤解を与えるおそれは少ない。
[3.画面でのクレジット表示]
主制御基板またはメダル数管理制御基板で制御されるクレジットのセグ以外に液晶やプロジェクション等の画像表示手段の画面にクレジット数を表記して遊技者が見やすいものとしてもよい。
加算時にインクリメント動作を行うかどうかは、クレジットのセグと同様でもよいし、クレジットのセグと異なる設定にしてもよい。
[4.加算音以外のクレジットやサンドの操作に関する効果音について]
ここまでは、サンド側の貸出ボタン操作に応じたクレジットの加算音に関する工夫について説明した。
このクレジットの加算音以外に、メダルレス遊技機や管理遊技機(封入式パチンコ)などの物理的な遊技媒体ではなくデータで遊技価値が管理されるスマート遊技機においては以下のような効果音が発生する場合がある。
・遊技終了時に遊技機からサンドの遊技価値記憶媒体(会員カードやゲストカードなど)に向けてクレジット内の遊技価値を転送する際のクレジット転送音。例えば、クレジットのセグ近傍などの転送ボタンの押下で行う。
・ベット済の遊技価値をクレジットへ戻す精算音。例えば、遊技機のマックスBETボタン付近の精算ボタンなどの押下で行う。
・遊技者が休憩などで一時的に離籍するときにサンド側で遊技価値記憶媒体(会員カードやゲストカードなど)が抜かれた際の一時的に遊技価値記憶媒体へのクレジットの転送ができない状態となったことを示唆又は報知する効果音。
これらのクレジット関連効果音の少なくとも1つまたは全てについて可能な範囲で上記加算音と同様の遊技者が聞き逃しにくいものとなるような工夫を適宜採用するものとしてもよい。
[5.クレジット加算タイミング]
リールの回転中にサンドの貸出ボタンを操作した場合であっても、クレジット加算処理は有効であり、貸出ボタンの押下から数秒でクレジット加算処理が行われる。例えば、ストップボタンの操作検出中などであってもクレジットの加算処理は有効に行われる。
[6.計数音等に関するその他の工夫例]・遊技中でも計数可能であり、計数完了と入賞のタイミングが被ったとき、計数完了音の方が音量が大きく出音時間は短い、入賞音の方が音量が小さく出音時間は長い、などとして、計数完了音は聞き取りやすく、入賞音は聞き取りにくいものの出音自体は認識可能とするものとしてもよい。少なくとも両音の出音時間及び音量の少なくとも一方は、異なる態様とすることが望ましい。
・同様に遊技中でもクレジット加算が可能であり、加算と入賞のタイミングが被ったとき、加算音や加算完了音の方が音量が大きく出音時間は短い、入賞音の方が音量が小さく出音時間は長い、などとしてもよい。
・画像とし計数完了時において計数完了表示と、入賞表示(例えば、10枚ベル入賞時に「GET10」などと表示する画像)を備える場合、入賞表示の方が表示時間が短いものとしてもよい。入賞音は計数関連音より比較的出音が長く、画像については入賞表示の方が時間を短くすることで、複数の事象が重複発生した場合に状況を把握しにくくなる。
・別パターンとして、計数処理が終わってから計数中(或いは計数完了)の表示が消えるまでの時間と、入賞処理(クレジット加算等、任意に特定)が終わってから入賞画像(例えば、10枚ベル入賞時に「GET10」などと表示する画像)が消えるまでの時間と、を比べると後者の方が短いものとしてもよい。
・計数完了音の出音時間の長さは、BET、開始、停止、入賞、何れの音の長さとも異なるものとするとよい。仮に音の長さが完全に一致すると、タイミングが一致したときに聞き逃す可能性が高いからである。
上記の実施形態及び上記の変形例等の内容を適宜組み合わせることができる。
[6.メダルレス遊技機、管理遊技機]
(メダルレス遊技機の貸出処理イメージ)
図297(1)は、貸出前の遊技機1Xと遊技媒体貸出装置(遊技価値貸出装置、専用ユニット、サンドなどとも言う)2Xの概念図である。また、マックスベットボタン11X、1BETボタン12X、クレジットセグ14Xなどは操作台座部(台座部、コントロールパネル、またその略称である“コンパネ”などと表記することもある遊技機前側の膨出部ないし突出部)10Xの天面に設けてあるため、正面視では見えにくい。そのため、この概念図では、位置関係が分かるように、操作台座部10Xの場所については、上から見たときの位置関係で図示している。
なお、以下、説明の便宜上、メダル相当の遊技価値をメダルと記載することがあるが、あくまでメダルに相当する価値のベット、クレジット加算という意味であり、物理的なメダルの排出などは行われない。
また、メダルレスパチスロのクレジットセグと、封入式パチンコ(管理遊技機)の持玉セグの両方を指す表現として「貯留セグ」、「貯留数表示手段」、「保有遊技価値数を示すセグ」、「保有遊技価値数表示手段」などという表現を用いる場合がある。パチスロとパチンコで実施例を記載しているが、クレジットセグについての仕様をパチンコの持玉セグに、持玉セグの仕様をパチスロのクレジットセグに矛盾のない範囲で適宜採用することが可能である。
(クレジットセグの態様及び画面内のクレジット関連表示)
遊技機1Xには、クレジットセグ(例えばメダル数表示ユニットのクレジット表示用7SEG。5ケタまたは6ケタからなる。貯留セグ等とも言う。)14Xが設けられている。
また、画像表示手段(リール前に設けられた透過式の液晶表示器)3Xの左下には貯留メダルを示すCREDIT表示が、右下には当該ゲームでの付与メダルを示すPAY表示の画像が表示されている。
この時点では、まだメダル相当の遊技価値の貸出が行われていないため、画面でのCREDIT表示は「00」、クレジットセグの表示「0」となっている。
この場合の「0」の表示桁数は、何ケタとしてもよいが、クレジットセグZ4は、1ケタ表示の「0」とすることが望ましい。電源投入中のほぼ全ての状態でこのセグZ4には、数値が表示されるため、セグの表示桁数を少なくすることで消費電力の節約につながるからである。一方、画面のCREDIT表示は、「00」としてPAY表示と同じ桁数にして左右の遊技価値関連表示欄の桁数を揃えて、見た目のバランスを良くするとよい。
なお、画面のCREDIT表示およびPAY表示は、(1)どちらも存在しない、(2)CREDITのみ、(3)PAYのみ、(4)CREDITとPAYの両方のいずれの仕様としても良い。また、場面に応じて表示の有無を変更してもよい。例えば、デモ画面(客待ち画面)ではCREDIT表示とPAY表示のどちらの画像も表示せず、クレジット加算後などに表示される遊技待ちの通常画面では(2)~(4)のいずれかの予め定められた画像を表示とするなどとしてもよい。
また、エラー中は、エラーと関係性の低い情報の表示を中断した方が状況を把握しやすくなるため、CREDIT及びPAY画像の表示を行わないことが望ましい。
なお、クレジットセグ14Xは単色セグを用いているが、画面のCREDIT表示もクレジットセグ14Xと同系色を使うと同じ意味の情報である点が把握しやすくなってよい。例えば、クレジットセグ14Xが赤色単色セグで、CREDIT表示が赤系統色などとする場合である。
(サンドについて)
サンド2Xに遊技者が500枚の貯メダル(再プレイ、つまりカードに貯めてあるメダルのうち貸出が可能なメダル。)がある会員カードを入れ、サンド2Xに3000円分の紙幣を入金した状態である。
サンド2Xの小型画面には入金額と再プレイ可能メダル数が表示されている。なお、サンド2Xには紙幣挿入口、会員カード・1日カードの挿入口、カードを排出するための返却ボタン21X、入金した現金からの貸出操作を行う貸出ボタン22X、貯メダルからの貸出操作を行う再プレイボタン23Xが設けられている。また、図ではサンド2Xの下方に「遊技料金1000円50枚」とその店の貸出ルールに関する記載シールが貼り付けてある。
(貸出後の状態について)
図297(2)は、図297(1)の状態から1回再プレイボタン23Xを押し、50枚分のメダルに相当する遊技価値を遊技機1Xのクレジットに加算した後の概念図である。
サンド2Xの貸出ボタン22Xを操作すると加算されて、クレジット表示が変化する。そして、貸出音(クレジット加算音)が出音される。また、合わせて液晶のクレジット画像も「00」から「50」に変化する。
なお、加算と説明したが、プログラム上は、加算処理ではなく加算後の値に結果として更新されればよく、その手法は任意の更新処理を適宜採用可能である。また、厳密には一瞬でクレジットの加算処理が行われており、その後にクレジットセグの数値が更新されることとなる。詳しくは後述する。
(管理遊技機(パチンコ機)の貸出処理イメージ)
図298(1)は、貸出前の遊技機(パチンコ機)1Yと遊技媒体貸出装置(遊技価値貸出装置、専用ユニット、サンドなどとも言う)2Yの概念図である。また、持玉セグ11Y、演出用ボタン12Y、音量・光量調整キー13Yなどは操作台座部(台座部、コントロールパネル、またその略称である“コンパネ”などと表記することもある遊技機前側の膨出部ないし突出部)10Yの天面に設けてあるため、正面視では見えにくい。そのため、この概念図では、位置関係が分かるように、操作台座部10Yの場所については、上から見たときの位置関係で図示している。なお、従来の遊技球を借りて遊技機内に取り込んで発射するタイプのパチンコ機と異なり、コンパネには玉皿が設けられておらず、その分のスペースを用いて、演出用ボタン12Yの大型化などを図っている。
一般的に、パチスロ機の場合は遊技機1Xの右側にサンド2Xが設置されるが、パチンコ機の場合は、遊技機1Yの左側にサンド2Yが設置される。
なお、以下説明内においての便宜上、球技玉相当の遊技価値を玉、遊技球などと記載することがあるが、サンド2Yとの通信により持玉データとして加算されるのは、あくまで玉に相当する価値の加算という意味であり、サンド2Yからの遊技球の払出や、パチンコ機の機外に遊技球の排出などは行われない。パチンコ機の遊技球流下領域である遊技領域および、パチンコ機内の遊技球の循環機構内で封入された遊技球は循環することになる。具体的には、盤面左下、又は左上の発射部から発射された実際の遊技球は、遊技領域を流下したのちに、アウト口や入賞口に入り、遊技機内の循環通路を通って、後、再度発射装置から発射されるにいたる。
(持玉セグの態様及び画面内の持玉関連表示)
遊技機1Yの前扉(遊技盤と遊技枠では枠側に含まれる)には、5桁又は6桁の持玉セグ(パチスロ機でのクレジットセグ、貯留セグに相当する保有遊技価値数を示す7セグ)11Yが設けられている。なお、持玉セグ11Yと計数ボタン14Yは1つのユニット(持玉数表示ユニット)として遊技機に取り付け可能としてもよい。
図298(1)に図示した時点では、まだ遊技価値(遊技価値1=遊技球1発を打ち出す権利に相当)の貸出が行われていないため持玉セグ11Yの表示「0」となっている。この場合の「0」の表示桁数は、何ケタとしてもよいが、持玉セグ11Yは、1ケタ表示の「0」とすることが望ましい。電源投入中のほぼ全ての状態でこのセグには、数値が表示されるため、セグの表示桁数をなるべく少なくした方が消費電力の節約につながるからである。
なお、図示していないが、画面内に持玉数を表示することとしてもよい。
なお、画面の持玉表示は、場面に応じて表示の有無を変更してもよい。例えば、デモ画面(客待ち画面)では表示せず、サンド2Yからの持玉データの加算後などに表示される遊技待ちの通常画面では表示するとしたり、大当り中や時短・確変・小当たりRUSH状態など、遊技者にとって有利な状態に限って持玉を画面に表示するなどとしてもよい。
また、エラー中は、エラーと関係性の低い情報の表示を中断した方が状況を把握しやすくなるため、持玉数を示す画像の表示を行わないことが望ましい。
なお、持玉セグ11Yは単色セグを用いているが、画面の持玉表示も持玉セグ11Yと
同系色(類似色)を使うと同じ意味の情報である点が把握しやすくなってよい。例えば、
持玉セグ11Yが赤色単色セグで、持玉表示が赤系統色などとする場合である。
(サンドについて)
図298(1)は、サンド2Yに遊技者が500枚の貯メダル(再プレイ、つまりカー
ドに貯めてあるメダルのうち貸出が可能なメダル。)がある会員カードを入れ、サンド2
Yに3000円分の紙幣を入金した状態である。
サンド2Yの小型画面には入金額と再プレイ可能メダル数が表示されている。なお、サンドZ12には紙幣挿入口、会員カード・1日カードの挿入口、カードを排出するための返却ボタン21Y、入金した現金からの貸出操作を行う貸出ボタン22Y、貯メダルからの貸出操作を行う再プレイボタン23Yが設けられている。また、図ではサンドの下方に「遊技料金1000円250玉」とその店の貸出ルールに関する記載シールが貼り付けてある。
(貸出後の状態について)
図298(2)は、図298(1)の状態から1回再プレイボタン23Yを押し、125球分の玉に相当する遊技価値を遊技機のクレジットに加算した後の概念図である。
サンド2Yの貸出ボタン22Yを操作すると加算されて、クレジット表示が変化する。そして、貸出音(クレジット加算音)が出音される。また、合わせて液晶のクレジット画像も「00」から「50」に変化する。
(スピーカーの配置について)
図298に示す遊技機では、斜線の円形で図示するスピーカー16Yが遊技機1Yの右上、左上、右下、左下(右下スピーカーの反対側)、そして遊技機1Y下部のハンドルと同じくらいの高さの位置にある下方スピーカーの合計5つが配置されている。このうち、持玉セグ11Yの更新(サンド2Yからの貸出による加算又はサンド2Yへの転送による減算)が行われた場合の効果音は、(1)右下スピーカーから出音する、また、(2)右下及び右上スピーカーから出音として、持玉セグ11Yに近い位置である遊技機1Yのうち右側から出音すると、変化するセグと出音位置が近いため遊技者に違和感を持たれにくい。変化しているセグと離れたスピーカーから効果音が鳴ると、若干であるが違和感を覚えることがあるからである。なお、メダルレスパチスロにおいてもクレジットセグに近い方のスピーカーからクレジットセグの更新時の効果音を出音するものとしてもよい。
もっとも、上記以外の出音態様としても遊技者に適切に聞き取れる音量で出音していれば特に問題はない。
(操作台座部の概念図 仕様例1について)
図299は、図297に示す遊技機1Xの操作台座部10Xの概念図である。実際は、点線A-Bより上は、操作台座部10Xの天面を上から見下ろした位置での概念図であり、点線A-Bよりも下は、実際には操作台座部10Xの前側側面部(遊技者に対向する略鉛直の面)を並べて図示したものである。
操作台座部10Xの天面にこれらすべての操作手段が設けられているわけではなく、操作台座部10Xの前方側面の操作手段も含めて図示して、操作台座部10Xの操作手段などについて一通りの概念図として図示している。
なお、点線で補助線を引いているS1-S2をつなぐラインで切断した場合の概念図として後述の図300(2)を作成している。
各操作手段や表示部の説明は以下の通りである。
・指示モニタセグ31X:AT機能による停止操作態様(打順や狙うべき図柄)を示す指示情報を表示する2ケタセグ。操作台座部天面の左上に配置。なお、このほかに当該単位遊技での付与メダル数を示すPAYセグ(PAYOUTセグ)を設けてもよい。CREDITセグと位置を離す配置としている。これにより、遊技者が指示情報を示す番号(例えば、指示ありゲームのリール回転中に1~18などの指示種別を示す数字が表示される)をクレジットの残りメダル数と見間違えすることを防止できる。
なお、指示モニタセグ31Xは、後述のクレジットセグ14Xと異なり斜め前方(遊技者の目線方向)に傾斜しておらず、ほぼ真上に向けて配置されており、クレジットセグ14Xと比べてやや視認しづらいようになっている。
これは指示モニタ番号に相当する指示情報が画面に分かりやすく表示されるので、特に遊技者は指示モニタを意識することなく遊技を可能としているからである。
・MAXBETボタン11X、1BETボタン12Y:操作台座部10Xの指示モニタ31X近傍には、MAXBETボタン11Xと1BETボタン12Xが用意されている。3枚掛け専用の遊技機であっても1BETボタン12Xの押下により1枚ずつのベットが可能となっているが、当然3枚掛け専用機ではベット枚数が2枚以下の状態ではスタートレバー32Xを叩いても遊技を開始することはできない。なお、MAXBETボタン11Xと1BETボタン12Xはユニット化されており、ユニットとして操作台座部10Xに組み付けられている。
・演出用ボタン:操作台座部10X天面の略中央に配置。なお、演出用操作手段として演出用ボタンは複数種類でもよく、演出用ボタンに代えてまたは演出用ボタンとともに演出用レバーやタッチパネル、測距センサなどを設けてもよい。また、演出用操作手段に振動機構を備えて、遊技者操作した際に振動を感じることが出来るものとしてもよい。また、チャンスボタン33Xが2重構造となっており、表側のフタが開閉可能となっており、内側にさらなるチャンスボタンが用意されているものでもよい。
・メダル数表示ユニット34X:操作台座部10X天面の右側に設けられている。詳細は改めて後述するが、ここでは位置関係と大まかな形状について述べる。奥行5cm程度、横幅9cm程度の上面視で長方形のユニットで、黒色の樹脂に白文字で説明テキストやCREDIT、計数の文字が付されている。なお、セグの前方は透過性の樹脂で構成されてとなっておりセグの点灯態様が視認できる。
操作台座部10X天面の奥行D1は約10cmである。メダル数表示ユニット34Xの奥行(前後方向の長さ)は約5cmである。メダル数表示ユニット34Xのうち遊技機の画面(上記図では不図示だが図面の上側に存在している)に近い方の端部から、画面までの距離であるD2は約2cmである。メダル数表示ユニット34Xの手前側(遊技者側)の端部から操作台座部天面の手前側の縁までの距離であるD3は約3cmである。なお、これらの数字は一例であり、クレジット操作部が例示されたサイズより大きくてもよく、小さくても良い。なお、左右方向(筐体の横幅)は47.5cmとなっているため、操作台座部10Xの横幅も概ね47.5cmほどとなっている。
・計数ボタン15X:直径2cm弱の円形であり、目立つように赤色となっている。この仕様の場合は、コストダウン及び省スペース化のために計数ボタン15Xは点灯しないボタンとなっている。
・精算ボタン13X:操作台座部Z20の前側面(遊技者に向けて対向する略垂直の面)のうちの左側に配置。ベット済みのメダルを一括してクレジットに戻すためのボタンである。これも計数ボタン15Xと勘違いされないように、計数ボタン15Xとは離れた位置となっている。ある程度離されていれば、反対側でなくてもよいが、このように計数ボタン15Xを筐体の中央よりも右方向側に、精算ボタン13Xを筐体の中央よりも左方向側に配置すると遊技者の誤認を防ぎやすいという効果がある。
また、ベット操作をした後に、敢えてベット済みのメダルを戻すシーンは比較的少ないため、やや目立たない位置に設けられており、ボタンの色も黒色と、計数ボタン15Xと異なる色として計数ボタン15Xとの混同されにくいようにしている。また、精算ボタン13Xは直径1cm程度と計数ボタン15Xよりも小さいサイズとしている。
・ストップボタン35X:操作台座部10Xの前面側側面のほぼ中央に位置する。ユニット化されている。詳細は割愛する。
・音量・光量調整ボタン及びメニューボタン36X:右側の円形は、遊技データや遊び方ガイドの表示、携帯連動機能、演出カスタム項目などのメニュー画面を表示させるメニューボタン。上下左右の三角形は、上キーで光量の上昇、下キーで光量の低下、左キーで音量の低下、右キーで音量の上昇操作が可能である。これらは、操作台座部10Xの前方側面の右側に配置されており、これらのボタンは、ユニット化されており、組付け作業の効率化が図られている。
・鍵穴16X:遊技機1Xの前扉を開放させるためのドアキー(鍵)を差し込む鍵穴である。ドアキーは店員が操作するものであり、遊技者に鍵穴を意識させる必要はないため、遊技機1Xの右側に設けられている。少なくとも鍵穴16Xよりも右には遊技者用操作手段は配置しないこととしている。また、鍵穴16Xは正面視では計数ボタン15Xよりも遊技機1Xの端部側(右端側)に配置されており、計数ボタン15Xを操作する際にも遊技者にあまり目立たない位置となっている。
(メダル数表示ユニット 上面視の概念図について)
図300(1)は、図299で簡略化していたメダル数表示ユニット34X近傍を説明するための概念図である。
メダル数表示ユニット34Xは上面視で長方形であり、全体は黒色の樹脂製のカバー部材の内部にクレジットセグ14Xを備え、カバー部材の表面に説明記載が白文字で表記されており、またカバー部材の円形の開口部に、計数ボタン15Xを備える。
遊技機1Xの手前側から奥に向かって、F地点、C地点、T地点、B地点と便宜上呼ぶ。詳しくは後述する。
クレジットセグ14Xは、遊技機1Xに記録されているクレジット数を表示可能な5桁のLED7セグである。遊技機1Xからサンド2Xへのメダルの転送を行うための計数ボタン15Xがクレジットセグ14X近傍に配置されている。
また、計数ボタン15Xの操作方法の説明記載が記載されており、遊技者が遊技終了時や休憩時にメダルをサンド2X(サンドZ2の会員カード等)へ移動させる際に操作に迷わないような配慮がなされている。
仕様例1では、計数ボタン15Xは発光しないタイプであり、赤色の樹脂製ボタンを用いている。
計数ボタン15Xの周囲は注目用装飾部として、白色の円(図では黒線の円で記載)が設けられており、黒地のところで白い円があるため計数ボタン15Xが目立つようになっている。なお、注目用装飾部の色は一例であり、地の色と異なる色であればよく、また円形以外の装飾態様であってもよい。周囲を取り囲む模様以外にも近傍に注目を引く何等かのデザインを施すものであってもよい。
これらのクレジットセグ14X及び計数ボタン15X、及び、説明記載部がメダル数表示ユニット34Xとしてユニット化されており、遊技機1X前側の操作台座部10Xに設けられている。
(変形例:計数ボタンを発光させる仕様例)
もっとも、計数ボタン15Xを発光可能な仕様として、計数可能状態を緑点灯、計数中を赤点灯、計数不能状態(クレジットが0の状態等)は青色などと発光色を異ならせることで、遊技者に計数ボタン15Xの操作可能状況を示唆可能としてもよい。なお、ここでの「示唆」とは点灯ルールを知らない者であっても何となくランプの色でイメージがつくといったものであり、ルールを知っている遊技者にとっては明確に状態を認識可能となるという意味で「報知」と捉えることもできる。便宜上、「示唆及び報知」を含むものを示唆と表記する場合がある。同様に他の記載においても「示唆」は「報知」を含みうる概念として説明している。
(メダル数表示ユニット 断面の概念図について)
図300(2)は、図299の切断面S1-S2、つまりメダル数表示ユニット34Xの付近で切断した場合の断面の概念図である。
操作台座部(コントロールパネル、コンパネと略記することもある)10Xとは、スタートレバー32Xやストップボタン35X、演出用ボタン、MAXBETボタン11X、ペイアウトセグ、クレジットセグ14Xなどが設けられた膨出部である。図示の都合上、この図では操作台座部10X及びメダル数表示ユニット34Xを、実際よりも大きく描いている。なお、操作台座部10X前面側の各種操作手段(例えば、メニューボタン)については図示を省略している。
遊技機1Xの手前側から奥に向かって3つの傾斜面からなり、手前からF地点、C地点、T地点、B地点と便宜上呼ぶ。各地点及び各地点間を構成する面部について説明する。F地点:メダル数表示ユニット34Xの一番手前の地点(遊技者側)。C地点:メダル数表示ユニット34Xの手前から全体の2/3ほどの中腹地点。ここから上のC地点-T地点間は、傾斜角度がF地点-C地点間よりも急になっている。T地点:メダル数表示ユニット34Xのうち、もっとも操作台座部10Xから高くなっている地点。B地点:メダル数表示ユニット34Xの一番後ろ側(奥側、遊技機の画面に近い側)の地点。
F地点-C地点の面(第1の面):説明記載及び計数ボタン15X及び計数ボタン15X用の開口部が設けられている面。特に内部を透過させる必要がないため、黒塗装がなされており、その上に白文字の塗装がなされている。もっとも、塗装をほどこさずに光を透過しない樹脂で任意の色で構成してもよい。
操作台座部10Xの天面に対する傾斜角度(図の角度R)は、約20度である。20度以外の角度としてもよく、操作台座部10Xと、メダル数表示ユニット34Xの傾斜面との角度Rは概ね10度~40度程度とすると、遊技中に見下ろす遊技者からも見えやすく、かつ、ある程度前方からの視認性も良くなる。
なお、計数ボタン15Xの操作部(ボタンとして押下される面)も概ね20度と当該第1の面と近い角度(厳密に同じ角度にするのは難しいため数度の角度差はある)に傾斜しており、手前側から操作しやすいものとなっている。
C地点-T地点の面(第2の面):CREDITの文字表示、及び、クレジットセグ14Xが設けられた面。少なくともクレジットセグ14Xの前方はセグの点灯態様が視認できるように透過性を有する。
操作台座部10Xの天面に対する傾斜角度は、約30度である。
補助線Hは、クレジットセグ14Xの表示面の傾きを分かりやすくするために引いたクレジットセグ14Xの表面から引いた垂線である。
T地点-B地点の面(第3の面):奥側に向かって傾斜した面。操作台座部10Xの天面に対する傾斜角度は、約70度である。なお、操作台座部10Xの天面に対する傾斜角度は、垂直(90度)としてメダル数表示ユニット34Xの後ろ側壁部を直立した壁部として構成しても良いが、後述のようにスマートフォンなどを立てかけやすくするといった効果や、三角形の頂点にあたるT地点の角度が上方向に向かって尖りすぎていると、遊技者が操作時にケガをするおそれがあるため、垂直ではなく約70度の傾斜面としている。角度は一例であり、70度以外の角度でもよいが概ね45度~80度くらいのある程度の傾斜角を持たせることがスペース的な観点からは望ましい。
このようにメダル数表示ユニット34Xのクレジットセグ14Xは、前方向(遊技者方向)に向けて傾斜しており、これにより、クレジットセグ14Xが真上ではなく斜め前方に対向する配置となるため、遊技者から見やすくなる。また、下皿にメダルが置いてあるかどうかで遊技者が一時的に離席している台か空き台かを判別できるメダル遊技機と異なり、メダルレス遊技機では一見して空き台かどうか分かりにくいため、空き台であることが示唆されるクレジット「0」という表示を遠くから視認しやすくすることで、空き台を探す遊技者にも空き台であることを認識させやすくなるという効果もある。
なお、液晶画面の表面(アクリル製の透明板、ガラスでもよい)の手前側操作台座部10Xの上面部には、画面のフレーム(保護枠)部材が設けられている。なお、フレームは、台座部と画面の表面との隙間を埋めることでゴトを防止する役割も果たしている。そのため、画面のフレーム部材に代えて、またはフレームと併用するかたちで図における画面フレーム5Xのある位置にゴト防止目的の“所定の段差部”を設けることとしてもよい。
(メダル数表示ユニットの断面を拡大した概念図について)
図301(1)では、T地点-B地点の面(第3の面)であるメダル数表示ユニット34Xの背面部と画面との距離について説明する。
メダル数表示ユニット34Xの頂点であるT地点と画面との距離であるD5は約2cmである。少なくとも1cm以上あればよい。メダル数表示ユニット34Xの第3の面の操作台座部10Xとの接点であるB地点と画面前方に設けられた画面フレーム(以下、画面保護部材ということがある)5Xとの距離であるD4は約1.5cm。こちらはD5より狭ければ何センチでもよい。メダル数表示ユニット34Xの第3の面は画面側に向かって概ね70度程度で傾斜している。
(一般的なスマートフォンを置いた場合の概念図について)
図301(2)を用いて図301(1)に一般的なスマートフォンを置いた場合の概念図について説明する。
そのため、画面に向けて一般的なサイズのスマートフォン(一例として厚さ0.88cm、縦16.6cm、横幅7.8cm、画面サイズ6.7インチ)SFを立てかけて置いた場合に安定するようになっている。
クレジットセグ14Xを前方に傾けることで、遊技者に見やすくするだけでなく、傾斜部を操作台座部10Xから突出させ、かつ、画面との間に一般的なスマートフォンSFを入れ込むことが可能な幅を持たせる(操作台座部10Xとメダル数表示ユニット34Xとの対向部のうち広い部分の幅が1cm以上とする)ことで、スマートフォンSFを安定して立てかけることができる。
また、メダル数表示ユニット34Xの高さは最も高い位置で操作台座部Z20から約2cmほどなので、立てかけたスマートフォンSFの視認性もあまり低下させないものとなっている。
また、メダル数表示ユニット34Xの第3の面を画面側に向けて傾斜させることで、スマートフォンSFを立てかけた際に、スマートフォンSFの底面が操作台座部10Xと第3の面との2点に接して画面が前方斜め上に向くように立てかけやすいので、操作台座部10Xの第3の面が操作台座部10Xの天面に対して垂直に設けられている場合よりも立てかけたスマートフォンSFの安定感を高めることができる。なお、第3の面を操作台座部10Xに対して垂直にした場合であっても、D5が1cm以上あればメダル数表示ユニット34Xと画面との間の隙間にスマートフォンSFを立てかけることは可能であり、第3の面を傾斜面とした場合よりもスマートフォンSFの画面を斜め前方に向けにくくなるものの、スペースを考慮して第3の面を略垂直にしてD5の距離を調整してスマートフォンSFを立てかけ可能な構造としてもよい。遊技しながらスマートフォンSFで動画や機種情報などを見ることもできるようにすることで、遊技者のタイムパフォーマンスを向上させることができる。遊技者は、退屈な通常時で、遊技の興趣が低下したとしても、ある程度は気分を紛らわすことができる。また、このようなスマートフォンSF等の立てかけを容易とする構造については、メダル数表示ユニット34X以外について採用してもよい。操作台座部10Xの天面に所定の突出部(ここまでに説明したメダル数表示ユニット34X以外だと、演出ボタンや演出用レバーなどの演出用操作手段やその操作手段を備えるユニット部、音量・光量調整キーやそのキーを備えるユニット部、MAXBETボタンやボタンユニット、特に機能を有しない装飾目的の突出部など)を設けて、後方側の面を遊技機の奥側方向に向かって傾斜させ、後方の壁部(例えば、画面前方の保護板やミドルパネル、装飾部など)との間に1cm以上の間隔を設ければよい。なお、立てかける物は、スマートフォン以外でもよく例えば、タブレットや手帳、電子タバコ、メモ帳、台の説明が記載された小冊子などサイズ的に許容されるものであれば他のものも立てかけることが可能となる。
なお、F地点からT地点までの傾斜面を同じ傾きの一の面としても良い。また、第1の面(F~C面)と第2の面(C~T面)は傾斜角度が異なっていれば、角度はどちらが急としてもよい。
画面フレーム(以下、「奥側部材」と記載することがある)5Xの上面、または前面など画面フレーム5Xの遊技者から視認可能な部位に遊技者向けの注意書きや操作手段やランプの名称、所定の装飾デザインを施しても良い。なお、奥側部材は操作台座部の奥側の位置にある段差部や突出部や膨出部であればよく、画面フレームに限定されない。例えば、装飾用段部等や操作台座部10Xと画面との隙間にモノを挿入されにくいようにする保護用段部等について本段落の内容を適用することとしてもよい。図300では画面の前方(厳密には画面の前の透光板のさらに前方)に段差部を設けているが、画面がリールよりも正面視で上方の位置にあるような構成の場合は、奥側部材は、ミドルボード(リール前方の保護板)や遊技機の装飾部など所定の壁部の近傍かつ操作台座部の奥側位置に配置されていればよい。
注意書きなどの記載は直接フレームにプリントしてもよいし、シールなどを貼り付けてもよい。このような記載を備えることで限られた操作台座部のスペースを有効に活用できる。例えば、注意書きであれば「光を長時間凝視しないでください」、「演出ボタンの可動時に指を挟まないように注意してください」などと記載することが考えられる。注意書きのテキストの周縁や近傍に警告色(黄色と黒の交互のラインなど)や赤色など遊技者の注目を集めるための所定の装飾部をさらに設けて、遊技者の目に止まるようにしてもよい。操作手段の名称であれば、「1BET」、「精算」、「MAXBET」などと記載すればよい。ランプの名称であれば各ベット枚数表示ランプがフレームの近傍に配置されている場合に、「1BET」、「2BET」、「3BET」、リプレイランプがフレームの近傍に配置されている場合に「REPLAY」など、各種ランプの近傍の位置に当該ランプの役割を示す文字を表記しておけばよい。
(操作台座部の概念図 仕様例2について)
図302は、仕様例1と異なる設計案の概念図である。図297などと同様に、正面視では見えにくい操作台座部50Xについては、位置関係が分かるように、操作台座部50AにおけるMAXBETボタン11Xやメダル数表示ユニット52Xなどについては、操作台座部50Xを上方から見たときの位置関係で図示している。なお、本仕様を前提としてのそのうちの一部の仕様について矛盾のない範囲で別仕様例のものを採用してもよく、本仕様例の内容を一部別仕様例で採用してもよい。
画像表示手段51X:液晶画面である。プロジェクターとスクリーンなど他の表示手段を採用してもよい。
この仕様例では、リール前方に透過液晶を配置したタイプではなく、一般的な画面とリール窓という構成となっている。もっとも、画面を備えずに画面がある場所に装飾ランプや装飾パネルなど配置してもよい。
スピーカー53X:画面より上部の左右に2つ、リール窓上端付近の左右に2つ配置されている。左右装飾部54X:斜線を掛けた両サイドの長方形に相当する部位には装飾ランプや装飾部材が配置されている。
長方形の装飾部という意味ではなく、おおよそ装飾部が配置される位置を図示したものであり、装飾部のデザインは任意のものを採用できる。
リール窓55X:画面51Xの下方に配置されている。なお、リールの位置を明示するため、3つ窓を記載しているが、窓(透明部分)自体は1つとしても1つの窓から全リールが見えるものでもよい。ミドルパネル56X:リール窓55X及び演出ランプ領域(当たりを報知するランプ、期待感示唆ランプ、チャンスゾーンなどを示す状態ランプなどの領域)、メインリールの位置を明示する「回胴」、「メインリール」といった文字表示などが設けられている。操作台座部50Xの上方から液晶画面の下方までの領域がミドルパネル56Xの部分に該当する。
なお、操作台座部50Xについては図303に沿って説明する。
(操作台座部の概念図 仕様例2)
図303は仕様例2の操作台座部50Xの概念図である。実際は、点線A-Bより上は、操作台座部50Xを天面から見下ろした位置での概念図であり、点線A-Bよりも下は、実際には操作台座部50Xの前側側面部(遊技者に対向する略鉛直の面)を並べて図示したものである。操作台座部50Xは、前方に向けて15度程度の緩やかな傾斜がつけられている。
操作台座部50Xの天面にこれらすべての操作手段が設けられているわけではなく、側面の操作手段も含めて図示して、操作台座部50Xの操作手段などについて一通り概念図として図示している。
なお、点線で補助線を引いているS1-S2をつなぐラインで切断した場合の概念図として後述の断面図を作成している。
各操作手段や表示部の説明は以下の通りである。図の左上付近から順を追って説明する。
(仕様例2における各操作手段や表示部の説明)・左右の装飾部54X:左右の斜線の長方形の部位である。詳細は前述の通りである。
・MAXBETボタン11X、1BETボタン57X:操作台座部50Xの指示モニタ近傍には、MAXBETボタン11Xと1BETボタン57Xが用意されている。3枚掛け専用の遊技機であっても1BETボタン57Xの押下により1枚ずつのベットが可能となっているが、当然3枚掛け専用機ではベット枚数が2枚以下の状態ではスタートレバー32Xを叩いても遊技を開始することはできない。なお、MAXBETボタン11Xと1BETボタン57Xはユニット化されていない。
また、1BETボタン57Xは長押し(500ms以上押下状態を維持)した場合に、精算ボタン57Xとして機能し、ベット済みメダル(1~3枚)をクレジットに戻す(ベット枚数が0になり、クレジットにベット済み枚数分のメダルが加算される)という精算処理が行われる。また、ベット操作時や精算操作時に効果音が出音される。
MAXBETボタン11Xは直径3cmほどの円形で操作可能時に、内部のLEDが白点灯となり、操作不能時は消灯している。1BETボタン57Xは直径約1cm程度の黒樹脂で押下面が形成されたボタンであり、発光はしない。操作頻度が低いボタンであるためMAXBETボタン11Xよりも相対的に小さいボタンを採用している。
・演出用ボタン60X:操作台座部50X天面の略中央に配置。略台形となっている。なお、演出用操作手段として演出ボタンは複数種類でもよく、ボタンに代えてまたは演出用ボタンとともに演出用レバーやタッチパネル、測距センサなどを設けてもよい。また、演出用操作手段に振動機構を備えて、遊技者操作した際に振動を感じることが出来るものとしてもよい。また、期待度の高いボタン押下演出(当たりや上乗せが確定する場合であってもよい)の場合にソレノイド等でボタンが通常位置よりも突出するといったギミックを搭載してもよい。
・メダル数表示ユニット52X:操作台座部50X天面の右側には、設けられている。詳細は改めて後述するが、ここでは位置関係と大まかな形状について述べる。奥行5cm程度、横幅7cm程度の上面視で長方形のユニットで、表面の透過性のカバー部は操作台座部の天面と略同様の傾斜面となっている。
操作台座部50X天面の奥行D1は約7cmである。メダル数表示ユニット52Xの奥行(前後方向の長さ)は約5cmである。メダル数表示ユニット52Xのうち遊技機の画面(上記図では不図示だが図面の上側に存在している)に近い方の端部から、画面までの距離であるD2は約1cmである。メダル数表示ユニット52Xの手前側(遊技者側)の端部から操作台座部天面の手前側の縁までの距離であるD3は約1cmである。なお、これらの数字は一例であり、クレジット操作部が例示されたサイズより大きくてもよく、小さくても良い。なお、左右方向(筐体の横幅)は47.5cmとなっているため、左右装飾部54Xも含めた操作台座部の横幅も概ね47.5cmほどとなっている。
・計数ボタン15X:ボタンのハード構成としては、1BETボタン57Xと同じボタン部材を採用している。直径約1cm程度の黒樹脂で押下面が形成されたボタンであり、発光はしない。見た目が同じなので混同しないように、1BETボタン(精算ボタン)57Xと離れた位置としている。具体的には計数ボタン15Xは遊技機の中央よりも右側に、1BETボタン57Xは遊技機の中央よりも左側に配置すること混同を防止している。
・ストップボタン35X:操作台座部の前面側側面のほぼ中央に位置する。ユニット化されている。詳細は割愛する。
・音量、光量調整ボタン及びメニューボタン36X:中央の円形は、遊技データや遊び方ガイドの表示、携帯連動機能、演出カスタム項目などのメニュー画面を表示させるメニューボタン。上下左右の三角形は、上キーで光量の上昇、下キーで光量の低下、左キーで音量の低下、右キーで音量の上昇操作が可能である。これらは、操作台座部50Xの前方側面の右側に配置されており、これらのボタンは、ユニット化されており、組付け作業の効率化が図られている。
・鍵穴16X:遊技機の前扉を開放させるためのドアキー(鍵)を差し込む鍵穴である。ドアキーは店員が操作するものであり、遊技者に鍵穴を意識させる必要はないため、遊技機の右側に設けられている。少なくとも鍵穴16Xよりも右には遊技者用操作手段は配置しないこととしている。また、鍵穴16Xは正面視では計数ボタン15Xよりも遊技機の端部側(右端側)に配置されており、計数ボタン15Xを操作する際にも遊技者にあまり目立たない位置となっている。
(メダル数表示ユニット近傍の概念図 仕様例2)
図304は仕様例2の機種のメダル数表示ユニット52X近傍を上から見た場合の概念図である。仕様例1の機種と異なり、計数ボタン15Xとクレジットセグ14Xは一体的なユニットとはなっておらず、別部品として操作台座部50Xに取り付けられている。
メダル数表示ユニット52Xには、INSERTランプ61X、STARTランプ62X、REPLAYランプ63X、1~3BETランプ64X、5桁のクレジットセグ14X及び、クレジットセグの右隣のドットLED65X、2桁のPAYセグ66Xが設けられている。各箇所の機能は以下のようになっている。
・INSERTランプ61X:ベット操作が可能な状況を示すランプ。ベット待ち状態かつクレジット1以上で点灯。リール回転中やフリーズ中などベット操作無効状態では消灯。クレジットが0枚の場合も消灯となる。なお、3枚掛け専用機であっても1枚以上のクレジットが貯留されていれば、1BET操作自体は可能であるため、INSERTランプ61Xは点灯状態となる。
・STARTランプ62X:スタートレバー32X操作により遊技開始できる旨を示すランプ。非遊技中は状態は消灯。遊技可能枚数のベット操作完了後に、点灯。
・REPLAYランプ63X:非遊技中は状態は消灯。再遊技役の入賞による再遊技の作動時に点灯。再遊技として行われる次ゲームの終了まで点灯が維持され、当該ゲームが再遊技ではない場合に消灯。
・1BET~3BETランプ64X:ベット済み枚数分のランプが点灯する。1枚ベットしたら1BETランプのみ点灯。2枚ベットしたら1BETランプ及び2BETランプが点灯。3枚ベットしたら1~3BETランプの全てが点灯する。遊技終了後も所定時間(例えば、30秒)は直前のゲームのベット枚数を示す態様を維持し、その後、消灯する。
(クレジットセグ、PAYセグ、ドットLEDの仕様とクレジット数と付与メダル数を 認識しやすくする工夫)・クレジットセグ14X:5桁の7セグ。貯留枚数を表示する。PAYセグ66Xとは異なる発光色で数値を表示する。例えば、白色の単色LEDからなるセグとなっている。図では白抜きで31枚クレジット保有している状態を図示している。なお、当然、白以外のLED色でもよいが、PAYセグ66Xよりも明るい色(白色に近い色。)とすることが望ましい。
フルカラーLEDを用いて状況に応じて色を変化させても良い。なお、「00031」のように保持していない万の位、千の位、百の位に0を表示する仕様とすることも可能ではあるが、今回の仕様例では電力消費低減と見間違え防止(特に乱視や近眼、老眼の者がセグで遠目にみると0と8の識別が認識しにくいので)、遊技価値を保有していない上位の桁については非表示としている。
・PAYセグ66X: 2桁のセグ。当該ゲームの入賞に応じた付与メダル数の表示セグ。メダル遊技機の払出セグに相当。全リール停止後に入賞に応じた付与メダル数を表示し、次ゲームのためのベット操作時に付与メダル数の表示は終了しセグは消灯状態に戻る。なお、当該ゲームでメダル付与に係る入賞が発生しなかった場合(ハズレや再遊技揃いやボーナス揃い時を含む)は、付与メダル数として「0」を表示するのではなく、消灯状態を維持することで入賞の非発生を分かりやすくしている。クレジットセグ14Xとは異なる発光色で数値を表示可能。例えば、赤色の単色LEDとなっている。図では黒塗りで数字を図示している。クレジットセグ14Xの5つの各7セグの大きさとPAYセグ66Xの2つの各7セグ大きさは略同様としている。発光色違いで同じ規格のセグ部品(例えば、縦13mm、横10mm、奥行7mm、文字高9.9mmの市販の小型7セグ等)を採用して全く同じサイズにしてもいいし、近い大きさのセグを採用してもよい。例えば、一方を前述の小型セグを採用し、もう一方に縦17.5mm、横12mm、奥行7mm、文字高13.2mmの市販の中型7セグを採用してもよい。また、ドットLED65X右端と、PAYセグ66Xの右端セグは補助線Eで示すように、左右方向の位置が略同じとなっている。ドットLED65Xの左右幅は7セグLEDの1/4(今回の仕様例では横幅は約2.5mm)と狭いため、クレジットセグ14Xの1の位と、PAYセグ66Xの1の位は左右方向で2.5mm程度のずれがあるものの、その左右方向の位置は、おおよそ同じとなっている。同様に、クレジットセグ14Xの10の位と、PAYセグ66Xの10の位は左右方向で2.5mm程度のずれがあるものの、おおよそ同じ位置となっている。これは異なる桁の数字を表記するセグを前後方向に並べて配置してしまうと(例えば、クレジットセグ14Xの1の位とPAYセグ66Xの10の位が左右方向で略同じ位置前後とした場合)、前後に視線を移動させた際に見ている桁が何ケタ目なのか混乱しやすいので、こうした混乱を防止するためである。つまり、近いサイズの7セグで構成される複数桁のセグ群を前後に並列して並べる場合に、第1の列のセグ(クレジットセグ14X)の桁を示すセグと、第2の列のセグ(PAYセグ66X)との左右方向のずれが、少なくともそのセグの横幅の1/2以下(セグの横幅が10mmの場合は、第1の列と第2の列の左右の位置の差異は5mm以下)とすると、前後に視線移動が生じる場合でも数値の認識をスムーズにすることができるという効果を奏する。
この仕様例では指示情報を示す情報(指示モニタの指示番号)をナビ発生時のリール回転中にPAYセグ66Xに表示しており、全リール停止時に指示モニタの数字は消え、入賞に応じた付与枚数の値が表示される。つまり、指示モニタ表示用の専用セグは備えていない。このようにPAYセグ66Xを指示モニタと兼用と構成にすることで部品点数を削減できる。なお、PAYセグ66X以外の所定の情報(指示モニタ番号、エラーコード、演出用セグ表示)を表示可能な所定セグをクレジットセグ14Xの近傍に設けることとしてもよく、その場合もクレジットセグ14Xと所定セグの発光色は異なる色とすることが望ましい。
・ドットLED65X:AT中やボーナス作動中など、所定の有利状態である旨を示す外部信号を遊技機の外部に向けて出力する期間において点灯状態となり、それ以外の状態(いわゆる通常時など)では消灯するLEDである。仕様例では横幅は約2.5mm、縦は約2.5mmであり、ドットのサイズは約2mm×約2mmである。例えば、AT開始時に点灯し、AT終了時(外部信号の出力終了時)に消灯する。クレジットセグ14Xと同様、主制御基板で制御される。このようなランプを設けることで、メダル数制御基板又は主制御基板から出力される外部信号をサンド経由などでホールコンピュータで受け取った際に、当該ランプの点灯状況を確認することでボーナス中などを示す信号用のハーネス(店内の島設備側の配線)が正しく接続されているか否かを店員が設置時やメンテナンス時に確認することが可能となる。また、この外部信号は、ATやボーナス、大当りなどの開始時にワンショットで送信されるものでもよいし、AT中やボーナス中など有利な状態が維持される間は出力を継続し、有利な状態が終了したときに出力を終了するものでもよい。また、有利な状態の種別に応じて出力する信号を異ならせるものでもよくビッグボーナスなら信号種別1、レギュラーボーナスなら信号種別2、ATなら信号種別3などとしてもよい。なお、AT(疑似ボーナス)の開始時に、通常遊技の7揃い役揃いや、疑似遊技やリール自動停止アクション演出で7図柄等を揃えてからATが開始する場合は、当該7揃いの遊技の開始時点(リール回転開始時)から当該ドットを点灯させてもよいし、疑似遊技などで7揃い時からドットを点灯させてもよいし、7揃い後のレバーオン(実遊技での7揃いなら次ゲーム開始のレバーオンであり、疑似遊技等ならリール演出の7揃い状態解除操作となるレバーオン)時にドットを点灯させてもよい。
・計数ボタン15X:上述の通りである。
(仕様例2の断面の概念図ついて)
図305(1)は、図303の切断面S1-S2で切断した概念図であり、操作台座部50Xの天面A(以下「天面A」と記載することがある)及びセグ配置面B(以下「配置面B」と記載することがある)の傾斜を説明するための図である。説明の便宜上、操作台座部50Xは、実際よりも拡大して図示している。
操作台座部50Xの天面Aは、前方に向けて概ね15度程度傾斜している。メダル数表示ユニット52Xは、操作台座部50Xの開口部に裏面側から挿入されネジ止め(不図示)で固定されている。メダル数表示ユニット52Xの天面C(以下「天面C」と記載することがある)は、操作台座部50Xの天面Aと略水平(双方の傾き角度が同じ)となっている。仕様例1のようなメダル数表示ユニットが操作台座部の天面から上方に突出する構造とは異なり、操作台座部50Xのメダル数表示ユニット52X周辺は略同一の平面として構成されている。例えば、メダル数表示ユニットが操作台座部に対して凹んでいる場合だと、やや視認性が低下するが、操作台座部50Xとメダル数表示ユニット52Xの天面との間に段差を設けない(あったとしても数ミリ程度の非常に小さい段差とすることで)で、クレジットセグ14X等の視認性の低下を抑制している。
メダル数表示ユニット52Xは、少なくとも天面Cに相当する部分を含む透光性樹脂のカバー部材を備えている。カバー部材は、図では点線で記載している。カバー部材は、ユニットの土台となり、セグ配置面Bを含むベース部材と組みつけられて一体化したユニットとなっている。なお、天面Cは全て透光性を持たせているがクレジットセグ14X及びPAYセグ66Xが視認可能となるように透光部を持たせていれば、天面Cの一部が非透光性であってもよい。
ドアベース67Xは、遊技機の前扉のドア部材のベース部材に相当する。なお、操作台座部50Xは前扉に設けられていればよく、必ずしもドアベース67Xの部分に直接固定しなくともよい。ドアベース67Xの上方には、ミドルパネル56Xが配置されている。
(セグ配置面Bの傾斜について)
図305(2)では、天面A・C(以下「天面A等」と書くことがある)、配置面Bの傾斜角度を示す実線と、水平を示す補助線Fを図示している。垂線は略鉛直の線である。
天面A等の傾斜角度(補助線Fと天面A等の傾斜を示す線との角度)であるR1は約15度である。
配置面Bの傾斜角度(補助線Fと配置面Bの傾斜を示す線との角度)であるR2は約30度である。
R2とR1の差分は約15度である。
このようにセグ配置面を操作台座部50Xの傾斜面よりも斜め前方に向けて傾斜させることで、クレジットセグ14X、ドットLED65X及びPAYセグ66Xの視認性が向上する。(1)のクレジットセグ14Xの垂線H1及びPAYセグ66Xの垂線H2の通り、遊技機の手前に座って遊技する遊技者から見やすくなっているとともに、遠くからの視認性も傾けることで向上している。
なお、角度は一例であり、R2>R1という関係性であれば、前述の角度に限定されない。
もっとも、天面Cの透光部から視認する都合上、あまり配置面Bの角度が急(垂直に近い角度)だと、かえって視認性が低下するため、角度R2は概ね60度以下とすることが好ましい。
なお、PAYセグ66Xは配置面Bの手前側(遊技者寄り)の位置に設けられているが、セグ配置空間の手前壁(メダル数表示ユニットの手前側の壁部)に近すぎると、壁に遮られて斜め前方からの視認性が低下するため、この仕様ではPAYセグ66Xの下端部分は、約0.5cmほど壁部からの距離を取っている。PAYセグ66Xの視認性低下に寄与する距離であれば0.5cm以外の距離でもよい。
(仕様例3の遊技機の全体イメージ)
図306は仕様例1、2と異なる設計案の概念図である。図297などと同様に、正面視では見えにくい操作台座部70Xについては、位置関係が分かるように、操作台座部70XにおけるMAXBETボタン11Xやメダル数表示ユニット71Xなどについては、操作台座部70Xを上方から見たときの位置関係で図示している。
図示の都合上、下パネルは小さく記載している。点線A-Aと点線B-Bで囲まれるランプ群等配置領域は、実際には上下幅が2cm程度で狭いが大きく記載している。
画像表示手段72X:液晶画面である。仕様例1と同じくリール前方に透過液晶を配置したタイプである。PAY画像表示領域73X:液晶画面右下のメダル数表示ユニット71Xに比較的近い領域に、1ゲーム終了時に当該ゲームでの入賞に応じた付与メダル数を示す画像を表示する“PAY画像表示領域”が設けられている。PAYの3文字の下に2ケタの数字で付与メダル数が表示される。例えば、8枚ベルが入賞した場合は「08」という画像が表示される。PAYの文字と2ケタの数字は円形の台座画像(PAYの文字と2ケタの数字とは色が異なる画像)の上に表示されており、通常時のステージ変化や演出などで背景色が変化したときであっても付与メダル数の文字が背景色と同化して見にくくなるといった問題が起きないようになっている。
なお、PAYの文字色、付与数の2ケタ数字の文字色、台座画像などは遊技状態に応じて変化するものとしてもよい。例えば、通常時はPAYは白色、2ケタセグは青色、台座画像は灰色の円形。AT中はPAYは赤色、2ケタセグは赤色、台座画像は黄色の四角形などと変化させて各状態の演出の雰囲気に合わせたものとしてもよい。
状態に応じて場所が変化すると遊技者が混乱するので、通常時やAT中など通常の遊技の中で滞在しうる遊技状態では表示位置はほぼ固定されている(台座画像のデザイン変化により状態に応じてわずかにズレることがあるが画面右下に滞在しづける)。なお、フリーズ演出など所定の演出時やエラー時などに表示を行わないものとしてもよい。デモ画面(客待ち画面)ではPAY画像は表示されないものとして、空き台が遊技中の台と誤認されにくいようにしている。また、クレジット加算後の遊技操作待→ベット操作→リール回転開始→リール停止までの間はPAY画像の表示部に「00」が表示されており、初めて遊技する者にも、この領域が付与メダルを表示する領域であることが分かりやすくなっている。また、この仕様例では付与枚数を示すセグがないため、当該領域が設けられているが、付与枚数を示すセグがある機種でPAY画像表示領域を用意してもよい。
・計数中画像表示領域74X:液晶画面の一部の領域である。正面視で右リールの下方に位置する。計数ボタン15Xの操作による計数処理中に「計数中」などの画像が表示される領域である。計数処理中に目に入りやすいように、計数ボタン15Xやクレジットセグ14Xと比較的近い領域としている。なお、リール回転中などにも計数処理は行えるため、主要な演出画像が表示される画面の端の方に表示している。AT機能による打順ナビや特定の図柄を狙えナビの画像は、リールより上の表示領域に表示されるため打順ナビが発生している最中に計数処理を行ったとしても、「計数中」の表示とナビ画像が重畳することがないように画像を表示して遊技者の利便性を高めている。特に閉店間際など大量にメダルを獲得している場合には転送に時間がかかるため、ATを消化しつつメダルを転送するといった状況がありえるため、そのような状況で便利である。また、管理遊技機(パチンコ機)においてこの思想を適用する場合、大当り中の右打ち指示や、時短終了や大当り終了時などのハンドルを左に戻せなどの操作指示画像と計数中である旨を示す画像を重畳しない位置に表示することとすればよい。また、パチンコ機の場合は、保留アイコンの画像や第4図柄(特図が変動中である旨を示す装飾図柄とは異なる小サイズのマーク画像)など遊技の進行上表示を阻害しないことが望ましい画像とは重畳しない位置に計数中の表示を出すとよい。
また、「計数中」の文字は前述のPAY画像と重畳しないようにしている。本仕様例では画面にCREDIT画像(CREDIT数を示す数値画像)は表示していないが、仮にCREDIT画像を表示する仕様の場合は、「計数中」の文字はCREDIT画像と重畳しない位置に表示することが望ましい。また、「計数中」画像は、音量調整時に表示される音量画像(音量の大きさを示す画像)や、光量調整用の画像(光量の強さを示す画像)と重畳しない位置に表示しても調整の利便性を高めてもよいし、これらの調整用画像はさほど重要な情報ではないので計数中の画像を調整用画像よりも手前側のレイヤーに重畳して表示してしまってもよい。また、大型の主たる画面と小型のサブ画面とを備える場合は計数中の画像はどちらに表示してもよいが、計数ボタン15Xなどから近い方の画面に表示することが望ましい。もっとも、この「計数中」の画像は仕様上必ずしも必要なものではないので、表示しない態様としてもよい。
・スピーカー75X:円形の斜線で示した位置にスピーカーが配置されている。画面より上部の左右に2つずつ合計4つ、下皿(メダルは排出されないので物置スペースとして機能)の奥の立壁部のうち筐体の中央より左側に配置されている。
上部の左2連スピーカーのうち、上側は通常のスピーカー(低音~中音域向け)であり、下側は主に高音域の出音に適したツイータースピーカーとなっている。右2連スピーカーも同様に上は通常スピーカー、下はツイータースピーカーである。遊技者の耳の高さに近い位置に音域に応じたスピーカーを配置することで音響効果を高めている。また、下部スピーカーはいわゆるウーハー(低音域用スピーカー)であり、筐体下部から重低音を響かせることができる。
・左右装飾部:図示は省略しているが、筐体の両サイドには装飾ランプや装飾部材が配置されている。
・ミドルパネル76X:液晶画面及びランプ群表示領域の前方の透明板(保護板)である。
・ランプ群表示領域77X:点線A-Aと点線B-Bで囲まれる領域であり、縦方向に約2cm、左右方向に約47.5cmにわたる領域である。左から順に3ケタセグS3、2ケタセグS2、1~3BETランプ、REPLAYランプ、STARTランプ、INSERTランプのランプ群が配置されている。また、セグやランプが配置されていない部分には装飾が施されている。領域ランプ群の各ランプの機能については、図304の説明の中で述べたものと同様であるため説明を割愛する。
・3ケタセグS3:主制御基板により制御される指示モニタ用のセグである。AT機能による停止操作態様の指示番号を表示可能である。
・2ケタセグS2:本仕様例では、遊技の進行中に用いられないセグである。主制御基板により制御されエラーコード(E1~E8、88などエラー種別を示す情報)の表示や、設定変更時に設定値を表示可能である。なお、このセグをPAYセグ(当該ゲームの入賞に応じた付与メダル数を表示可能なセグ)として用いてもよい。
・下パネル78X:モチーフとなったキャラクターや機種名がデザインされている。状態に応じてバックライトの点灯・消灯・点滅などをしてもよい。正常な状態では下パネル78Xのバックライトは、点灯している。例えば、高期待度演出や所定の当り報知時に下パネル78Xの点灯態様が変化する(点滅や一時的な消灯が発生する)ものとしてもよい。また、試験対策として用いられる極めて出玉率が低い設定である設定Lが出玉率に関する設定値として設定された場合は消灯状態になるものとして、店員が操作ミスで設定Lをセットしないように注意喚起するものとしてもよい。
(下皿部の説明と手前側の透光性壁部)・下皿部79X:ドアベース部材は樹脂製(例えば、青色、赤色など)となっており天面(下皿の上方向に向いている面)には機種名のロゴがデザインされている。ドアベース部材の上に透光性でほぼ透明の透過性カバー80Xが配置されている。実体のメダルを使わないので、遊技者用の物置として機能する。透明カバー80Xは下皿79Xの奥側の立壁部左側のスピーカーがある位置にはスピーカー用の出音開口部(ゴミなどが入りこまないように、小さい直径3~5mm程度の出音孔を複数集合させて略円形に配置)が設けられている。また、下パネルは下皿79Xよりも手前側に位置しており、下パネル78X配置部の下向きの壁部にはLEDが配置されており、入賞発生時に下皿に向けて発光演出を行い遊技価値の付与を遊技者に印象付けている。透過性カバー80Xは、下皿79Xの手前側端部から上方向に向けて2cm程度の高さの透光性の立壁部を備えている。下皿79Xの手前側の立壁部を透光性としたことにより、下皿79Xに置いた物が視認しやすくなり、電子タバコやスマートフォンなど置いた際に遊技終了時に置き忘れる可能性を低減できる。メダル遊技機と違い、遊技終了時にはメダルの計数(転送)やサンドからメダルを転送したカードを抜くなどの作業が発生するため、作業の流れ上、下皿79Xへの注意が失われやすいため、上記のような工夫をしている。
なお、下皿79Xの手前側の立壁部は、透光性であればよく、完全な透明でもよいが、スモークが入っていたり、少し色が入っていたりしてもよい。
(操作台座部について)
図306の操作台座部70Xについて、左上から順に説明する。
操作台座部の天面には、音量・光量調整ボタン及びメニューボタンユニット36X、1BETボタン12X、MAXBETボタン11X、演出用チャンスボタン81X、メダル数表示ユニット71Xが設けられている。操作台座部70Xの手前側の面には、精算ボタン13X、スタートレバー32X、ストップボタンユニット35X、鍵穴16Xが設けられている。
音量・光量調整ボタン及びメニューボタンユニット36X:中央に遊技者用メニュー画面を表示するためのメニューボタンがあり、上下キーで光量を、左右キーで音量を調整できる。詳細は前述の仕様例1等と同様である。
なお、リール回転中やメダルの計数中(遊技機→サンドへの転送中)、クレジット加算中(サンド→遊技機への転送中)でも音量、光量の調整は適宜行えるようになっており、転送時の効果音など大きすぎる、小さすぎると感じた遊技者は即座に音量調整できる。なおデモ画面(客待ち画面)で画面下部に左右キーで音量調整可能、上下キーで光量調整可能である旨の説明画像が表示される。
1BETボタン12X:MAXBETボタン11Xとユニット化されている。MAXBETボタン11X:1BETボタン12Xとユニット化されている。チャンスボタン81X:演出制御基板で制御される演出用チャンスボタン。期待感演出としてのボタン操作演出などで操作可能なタイミングで白点灯し、普段は消灯している。なお、赤点灯や虹色点灯など高期待度パターンや当たり等確定となる点灯態様を備えていてもよい。
また、ボタン操作演出中ではない消灯中にクレジットの計数ボタン15Xを押下した場合は、計数ボタン15Xの押下継続中はチャンスボタン81Xが白点灯となり、計数ボタン15Xの押下を終了した場合に消灯状態に戻る。
クレジットセグ14Xに近い演出ボタンを計数中(転送中)に点灯させることで、照明が暗いホールでも転送中のクレジットセグ14Xの減算が見やすくなるという効果を奏する。
なお、ボタン操作演出中のボタン押下待ちで演出用チャンスボタンが白点灯している場合に計数ボタン15Xを押下した場合は、白点灯を維持する。転送中にチャンスボタン81Xを押下して押下待ちを示す白点灯の終了条件を満たした場合であっても計数ボタン15Xを押下するかぎり白点灯(転送中を示す点灯態様)を維持する。
また、赤点灯中に転送を開始した場合は、転送を示す白点灯に変化する。これは期待感演出(遊技の結果に影響を及ぼさないお楽しみ演出)である演出ボタン押下演出よりも、クレジットの転送の方が遊技上重要な情報なので、転送中を示す点灯態様である白点灯を優先的に行うようにしている。
なお、転送中はチャンスボタン81X以外の装飾ランプ部を点滅、点灯などして転送中を遊技者に示唆/報知してもよいし、チャンスボタン81Xの白点灯を行わずに、所定の装飾ランプの点灯態様を転送中対応パターンに変化させることで遊技者に転送中であることを示唆/報知してもよい。
・メダル数表示ユニット71X:図307及び図308で説明する。
・精算ボタン13X:ベット済みのメダルをクレジットに戻すためのボタンである。発光しない。
・スタートレバー32X:遊技開始操作検出手段。
・ストップボタン35X:3つのボタンがユニット化されている。
・鍵穴16X:前扉の右端近傍に設けられる前扉開放用の鍵穴。左右方向で計数ボタンよりも右側に設けられている。
なお、操作台座部70Xについては図307に沿って説明する。
(操作台座部について)
図307はメダル数表示ユニット71Xを上から見た場合の概念図である。左右方向は約7cm、前後方向は約5cmほどである。
黒樹脂のカバー部材に、「CREDITを貸出ユニットへ転送」「※長押しで高速転送」などの説明書きが白文字で記載されている。
・計数ボタン15X:直径1cmほどの灰色のボタン。周囲に略円形の白色の強調装飾部90Xが設けられており、ボタンの位置が初見の遊技者にも分かりやすいようになっている。
・計数の文字91X:右向きの矢印をモチーフにしたデザインに、計数の文字が記載されている。パチスロ機の場合は右側にメダル(遊技価値としてのメダル)の転送先であるサンドが配置されていることが一般的であるため、転送されたメダル数が表示されるサンドの小型液晶などに目線が向かうように、右方向をイメージさせるデザインとなっている。なお、パチンコ遊技機の場合は左方向をイメージさせるデザインとするとよい。
・ランプ1:エラー報知ランプ。サンドとの通信障害時などに赤点灯する。・計数ランプ92X:隣に「計数可」の文字が付されている。計数可能な状態であるクレジットセグに貯留メダルがある状態で緑色に点灯する。計数不能な状態(クレジットが0)の場合は消灯している。なお、リール回転中やフリーズ演出中などレバーオン操作後の遊技進行中や遊技の進行を遅延させる演出発生中であっても計数は可能となっている。一時的にトイレなどで離席したい場合には、盗難防止のためサンドからカードを排出する必要があるが、カードを排出するためには遊技機に貯留されているメダルを一旦全部転送する必要がある。貯留メダルがある状態ではサンドからカードを排出できない仕様となっているサンドが多いためである。そのため、エラー時などをのぞき遊技中であっても遊技機からサンドへの計数(転送)可能な仕様となっている。
・クレジットセグ14X:5桁のクレジットセグ。6桁でもよい。少なくともクレジットセグの前方の領域は、光透過性となっている。
・クレジットセグの強調装飾部93X:クレジットセグ14Xを取り囲むように、白色の囲み線が付されている。メダル数貸出ユニットは黒字なので、白色線で囲むことでクレジット表示部が目立つようになっている。強調装飾部93Xの線の近傍にCREDITの文字が付されている。図では、黒塗りに白字でCREDITと表記されているが、実際の設計案では白色の塗りつぶし部に黒抜きでCREDITの文字が付されている。色は例示したものに限定されない。
(メダル数表示ユニット近傍の断面の概念図 仕様例3)
図308は、図306の切断面Sでメダル数表示ユニット付近を切断した場合の断面の概念図である。
操作台座部70Xの天面A(以下「天面A」と記載することがある)は、前方に向けて緩やかに傾斜している。傾斜角度は概ね10度程度である。天面Aの開口部に裏面からはめ込まれる形でメダル数表示ユニット71Xがネジ止め(不図示)で固定されている。メダル数表示ユニット71Xの天面C(以下「天面C」と記載することがある)は、天面Aよりも少し上方向に突出した位置にある。遊技者が天面Cの端部の角でケガをしないように、角部が鋭角にならないように、角部を斜め又は円弧状として形成している。天面Aと天面Cの傾きは略同様である。
前述の仕様例2と同様に、セグ配置面Bは天面Aより前方に向けた傾斜角度が大きくつけられており、遊技者からクレジットセグ14Xが見やすいようになっている。セグ配置面の傾斜角は概ね30度程度である。
・計数ボタン15X:クレジットセグ14Xよりも奥側(液晶に近い側)には、天面Cの開口部に計数ボタン15Xが用意されており、計数ボタン15Xの押下面は、天面Cよりも奥まった位置に設けられている。また計数ボタン15Xの周縁は斜めに短い傾斜がつけられているので、数千枚というメダルを転送するために10秒以上長押しする場合に指の一部(人差し指の腹など)を傾斜面で支えることができるので長押しをしても疲れにくいようになっている。
・計数ランプ92X:実際は、計数ボタン15Xとは、左右方向の位置が異なるので切断面Sでの断面図には表示されないが、前後関係を説明するために便宜上図示している。計数ボタン15Xよりも手前側(遊技者側)にLEDが配置されている。当該LEDは、傾斜面Bではなくユニット自体に配置されているため、傾きは天面Cと略同様である。
・ランプ群表示列95X:切断面Sの左右位置ではランプ群は存在しないため、当該箇所はデザインが施されたパネル部となっている。メダル数表示ユニット71X近傍に、遊技に関するランプなどを配置すると、状況が分かりにくくなるため、このようにメダル数表示ユニット71Xを遊技機の中央よりも右側に配置し、ベットランプなどを遊技機の中央よりも左側に配置している。なお、配置を逆にしてベットランプなどを右側に配置して、メダル数表示ユニット71Xを左側に配置する設計とすることも可能である。
・PAY画像表示領域73X:画面の正面視で右下付近に配置されている。各ゲームの付与メダル数に応じて、クレジットセグも更新されるため、PAY枚数とクレジットセグ14Xが自然と同じ視界に入るように遊技機内の近い領域に配置されている。
(メダルレス遊技機のクレジット加算音(貸出音)の仕様例について)
図309は、図297で説明したサンドからのメダル相当の遊技価値の貸出を受ける場合のクレジット加算時の効果音(以下、「クレジット加算音」、「加算音」、「貸出音」などともいう)について説明した表である。演出制御基板(サブ基板)により出音が制御される。仕様例1は、図299等で説明した仕様例1と同じ機種仕様を指す。同様に仕様例2は、図302等で説明した仕様例2と同じ機種仕様を指す。仕様例3は、図306等で説明した仕様例3と同じ機種仕様を指す。仕様例4は、仕様例1~3とは別の仕様例である。
なお、ここで説明したメダルレス遊技機のクレジット加算音の仕様については、管理遊技機(封入式パチンコ機)の持玉加算時の効果音(こちらも「加算音」、「貸出音」などという)において採用してもよい。
なお、クレジット加算音、持玉加算音、短押し転送音、長押し転送音などの遊技価値の転送処理に関する効果音は、他の効果音(例えば、期待感演出や当落報知の効果音等、メニュー画面関連の操作や音量・光量調整などの操作音)として出音されることはないものとすることが望ましい。遊技の進行中やメニュー等の操作時に、転送が行われてしまったのではないかとの遊技者に誤解を与えないようすることができる。
(クレジット加算音の出音開始タイミング及びクレジットセグのインクリメント)・出音開始タイミング:仕様例1~4のいずれもクレジットセグの変化開始と略同じタイミングでクレジット加算音が出音される。詳しくは後述するが、厳密にはサンドから遊技機へ貸出枚数データが送信され、遊技機側で貸出枚数データが適切な範囲内(50枚以下であるか否か)を判断し適切な範囲内であると判断した場合に、クレジットの値が更新(加算)されてメインプログラムでのクレジット加算が完了し、その後、更新データ後のクレジットの値(保有する遊技価値としてのメダル数の値)に応じてクレジットセグが更新される。
仕様例1及び2では、クレジットセグのインクリメント動作がない。インクリメント動作とは、0→1→2→・・→49→50と順次数値を変化させていく動作のことである。必ずしも1ずつ変化させる必要はなく、0→2→4・・と2ずつ変化させたり、合計の変化量に応じて1回ごとの変化量を適宜決定させたりするものでもよい。インクリメント動作がないため、50枚貸出を行う場合「0」→「50」と一気に変化する。変化に要する時間は一瞬(概ね200ms以下)であるので、図309の仕様例1・2における「クレジットセグの変化表示開始と略同じタイミング」とはクレジットセグの変化終了時と略同じタイミング、あるいは、クレジットセグの変化終了直後と略同じタイミングということもできる。仕様例3では、インクリメント動作に要する時間と略同じ時間値で出音されるように効果音の長さを設定してある。仕様例4では、インクリメント動作開始と略同時に加算音の出音が開始され、インクリメント動作終了と略同じタイミングで加算音の出音が終了する。なお、これらの加算音は通常時やAT等のBGMが出音されている場合や演出音(セリフの音声やその他の演出効果音)が出音されている場合でも出音可能となっている。具体的には演出音やBGMとは別のサウンドチャンネルが割り当てられている。また、加算音を聞き取りやすいように、加算音の出音時にBGMや演出効果音について一時的に音量を低下(音量0にする場合を含む)させるダッキング処理を行ってもよい。
(クレジット加算音の出音イメージ)
仕様例1及び3は、単発の効果音が1回出音される態様である。仕様例2は、ボイス(人声音)での「貸し出しました」という音声が1回出音される。仕様例4では、クレジットのインクリメント動作中は、ループ再生の効果音が出音される。
(クレジット加算音の出音時間)
仕様例1、2、3においては枚数に関係なく、固定の時間値で効果音が出音される。仕様例3は、クレジットセグのインクリメント動作があり、加算枚数に関係なくピロンという効果音が1回出音させる。概ね50枚ほどのインクリメントに要する時間と同じである。例えば、会員カードの持ちメダル10枚だけをサンドからクレジットに転送する場合など貸出枚数が少ない場合でも出音される効果音の出音時間は同じである。一方、仕様例4もインクリメント動作があるが、インクリメント動作中は、ループ再生の効果音が出音され続ける。なお、音制御においては、例えば、単発の出音を連続して行うなどループ再生以外の制御で出音が途切れないように出音を続けるものであってもよい。仕様例4では加算枚数に応じて時間値が異なるため、例えば、1~2枚など少ない枚数であれば出音時間は短くなるが、50枚などでは出音時間は長くなる。なお、1回あたりのクレジット加算枚数は50枚以下とし、50枚を超える貸出要求コマンド(クレジット加算コマンド)を受信した場合は遊技機側で不正なコマンドとして判定して当該コマンドを破棄して、クレジット更新を行わないものとしてもよい。この場合はクレジット更新(加算)を行わないため、クレジット加算音は出音されない。
(貸出種別とクレジット加算音)
なお、貸出種別として以下の4種類がある。
・現金からの貸出・貯メダルからの貸出:貯メダルとは、前日までに貯めたメダルのことである。地域や店舗により1日あたりの再プレイ可能枚数が異なるが、1日500枚まであるいは1日460枚までとされていることが多い。
・持メダルからの貸出:持ちメダルとは、当日計数したメダルのことである。上限なく再プレイとしてクレジットへの加算できる。
・共有メダルからの貸出:友人同士など複数の遊技者で持ちメダルを共有することが出来る場合がある。この場合は、他の遊技者の保有する持ちメダルから共有許可操作を行い共有状態とした後で、貸出を行うことができる。
いずれの貸出種別であっても、遊技機側のクレジット加算音は同じ態様として処理を簡素化している。
(メダルレス遊技機の1枚計数音(遊技機→サンドへの1枚転送音)の仕様例について)
図310は、遊技機からサンドへのメダル1枚分相当の遊技価値の転送を行う場合のクレジット減算時の効果音(以下、「1枚転送音」、「1枚計数音」、「短押し転送音」、「短押し計数音」などともいう)について説明した表である。計数とは、遊技機からサンドへの遊技価値の転送という意味であり、「転送」と「計数」は同じ意味あいで説明をしている。1枚のメダルの転送は、計数ボタンへの500ms未満の押下である短押し検出時に行われる。
具体的には、最初の押下時(操作時)、つまり、計数ボタンの押下検出センサが非押下を示すオフエッジ状態から押下中を示すオンエッジ状態への変化を検出し、そこから500ms未満でオンエッジ状態からオフエッジ状態への変化が検出された場合に主制御手段は、計数ボタンの短押し操作と判定し、サンドへの1枚転送処理を行う。一方、オンエッジ状態への変化後に500msを超えるオンエッジ状態の維持を検出した場合は、短押し操作と判定せずに長押し操作であると判断し、1枚転送処理を行わずに、長押し転送処理を開始する。仕様例1~4は、図309の説明で述べた通り前述の仕様例1~4と同じ機種仕様を意味する。なお、メダルレス遊技機の1枚転送音の仕様については、管理遊技機(封入式パチンコ機)の持玉を1玉転送する時の効果音(こちらも「1玉転送音」「1玉計数音」などという)において採用してもよい。また、スロットの1枚転送とパチンコの1玉転送の両方を指す表現として「1の遊技価値の転送音/計数音」と記載することがある。
(1枚計数音の出音開始タイミング)
仕様例1~4のいずれもクレジットセグの変化開始と略同じタイミングで1枚計数音が出音される。1枚計数により変化するクレジットの変化量は1だけであり、例えば、10→11などと変化する。クレジット表示の変化に要する時間は一瞬(概ね200ms以下)であるため、「クレジットセグの変化表示開始と略同じタイミング」とはクレジットセグの変化終了時と略同じタイミング、あるいは、クレジットセグの変化終了直後と略同じタイミングということもできる。なお、1枚計数音や長押し計数音は通常時やAT等のBGMが出音されている場合や演出音(セリフの音声やその他の演出効果音)が出音されている場合でも出音可能となっている。具体的には演出音やBGMとは別のサウンドチャンネルが割り当てられている。また、計数音を聞き取りやすいように、計数音の出音時にBGMや演出効果音について一時的に音量を低下(音量0にする場合や出音中断する場合を含む)させるダッキング処理を行ってもよい。
(1枚計数音の出音イメージ)
各仕様の効果音のイメージである。仕様例1・2では、50枚計数音(長押し計数音)の効果音と1枚計数音の効果音は同じ種類の効果音を出音している。仕様例3・4では長押し計数音と1枚計数音は異なる効果音を出音している。異なる効果音を用いた場合は、長押しと短押しの操作状況が音で認識できる点で便利である。一方、長押しと1枚計数で同じ効果音を用いた場合は、効果音の種類数を削減できるため、サウンドROMの容量の節約につながる。
(1枚計数音の出音時間)
図310の表のとおりであり、概ね46枚ないし50枚が加算時に出音されることが多い加算音よりも短い時間尺の効果音となっている。1枚だけの計数なので、50枚分の加算よりも短めの効果音とすることで遊技価値の移動量が少ないことを示唆している。
(メダルレス遊技機の長押し計数音(遊技機→サンドへのまとめて転送音)の仕様例について)
図311は、遊技機からサンドへの遊技価値の転送をまとめて行う場合のクレジット減算時の効果音(以下、「長押し転送/計数音」、「連続転送/計数音」、「多数転送/計数音」などともいう)について説明した表である。以下図311に沿って長押し計数音を説明する。多くのメダルをまとめて転送する処理は、計数ボタンへの500ms以上の押下である長押し検出時に行われる。仕様例1~4については、図309の説明で述べた通りである。なお、メダルレス遊技機の長押し転送音の仕様については、管理遊技機(封入式パチンコ機)の持玉をまとめて転送する時の効果音(こちらも「長押し転送/計数音」、「連続転送/計数音」、「多数転送/計数音」などという)において採用してもよい。また、スロットとパチンコのまとめて転送時の効果音を指す表現として「複数の遊技価値の転送音/計数音」と記載することがある。
(長押し計数音の出音開始タイミング)
仕様例1~4のいずれもクレジットセグの変化開始と略同じタイミングで出音が開始される。略同じタイミングとは、完全に同じタイミングに限らず、わずかにクレジットセグの変化開始より早いタイミング又は遅いタイミングを含むものである。クレジットセグの変化より前に主制御基板又は/及びメダル数制御基板でデータとして把握されるクレジット数は変化している。計数押下検出→300ms毎に長押し1期間相当の50枚分のメダルを転送→クレジットセグの数値を50枚分更新という流れとなる。
(長押し計数音の出音イメージ 仕様例1・2の連続出音タイプ)
仕様例1、2をまとめて説明する。この仕様例では、長押し計数音として1枚転送音と同じ効果音を連続的に出音してまとめてメダルを転送しているというイメージが遊技者に伝わりやすいようにしている。長押し操作は、計数ボタンを押下してから500ms経過後に初回の50枚転送が行われ、その後は押下状態が維持される期間が300ms経過するごとに50枚転送が行われる。計数ボタンの長押しを続けた場合は、残りクレジット数が0になった時点で転送処理は終了する。ここで仕様例1では転送音が約0.6秒(600ms)、仕様例2では転送音が約0.5秒(500ms)と50枚の転送時間である0.3秒(300ms)よりも長い時間尺である。仕様例1では50枚転送するたびに転送音を出音するため、長押しした場合は、1の転送音の出音が完了するよりも前に次の転送音の出音が開始され、当該1の転送音は最後まで出音されずに出音を途中で完了する。具体的には仕様例1で計数ボタンを短押しした場合はピロロンという転送音が0.6秒かけて最後まで出音される。長押しした場合は、ピロ→ピロ→ピロ→・・・→ピロロンと最後の1回を除き途中までしか転送音が出音されない。
遊技者からすると50枚計数のたびにピロという音が出音されるため、ピロという音の出音回数から転送枚数を推認できるというメリットがある。仕様例1ではまとめて転送中であることを示すコマンド(50枚転送を示すコマンド又は300ms相当の長押し維持検出コマンドなどでもよい)を演出制御手段が主制御手段から受信した際に、効果音を1回出音するようにしている。この仕様であると、とにかく1回転送するたびに1回転送音出音という処理でよく1枚転送時による出音と長押し転送時による出音で出音制御を共通化できるというメリットがある。なお、短押しと長押しで出音制御を個別に用意して、長押し時は押下検出中は、連続出音用のサウンドとして上記のピロ→ピロ→ピロ・・・といったサウンドを再生しつづけるものとしてもよい。
(長押し計数音の出音イメージ 仕様例3・4のBGM再生タイプ)
仕様例3、4をまとめて説明する。この仕様例では、長押し計数音として1枚転送音と異なる効果音(BGM)を出音している。長押し検出中は、所定のBGMが再生され続ける。なお、BGM以外の効果音であってもよい。短押しと長押しで同じ転送音出音する仕様例1・2と比べて、1枚転送音と異なる音を長押し時に出音することで、長押し操作をしていることが遊技者に分かりやすくなる。
仕様例3・4では各BGMはループ再生されるが、同じようなサウンドが繰り返し流れるBGMデータをループせずに流し続けるものでもよい。仕様例1~4の機種では、クレジットに記憶できるメダル数の上限値は16383枚となっているため、その転送にかかる時間尺以上のBGMを用意しておけばループ再生せずに出音維持できる。仕様例3では転送枚数に応じて効果音の種別は変化しないが、仕様例4では1回の長押しで転送が完了した(あるいは転送中の)枚数に応じてBGMを変化させ、大量のメダルを獲得した遊技者が遊技を完了して転送する際の高揚感を高めるものとしている。また、音の種類に応じてどれくらいの枚数を転送したのかおおよそ推測できるという効果もある。なお、大量にメダルを保有している場合でも途中で長押しをやめて、改めて長押しを行った場合は、0~1000枚の範囲の通常転送音が出音される。例えば、クレジット2000枚保有時に長押しで1000枚転送完了時に計数ボタンから手を離し、再び長押し操作を行った場合は、1000枚以上のやや高音の転送効果音ではなく、通常転送音が出音される。そのため、転送の累積枚数の多いとき転送音を聞きたい場合は連続で長押しを継続するとよい。また、仕様例4での枚数が多い場合の転送音は遊技者に対する祝福の意味合いもあるので、通常転送音よりも後から出音される転送合計数が多い状況で流れるサウンドの方が、豪華な印象を与える効果音・BGMとするとよい。
(残りクレジット数が50未満の場合の長押し)
長押し中にクレジットに記憶されている残りメダルが50枚未満となった場合や長押し開始時点でクレジットが50未満の場合は、残りの全メダルを転送してクレジットを0とすることで長押しを続けるだけで計数が完了するようにして遊技者の利便性を高めている。なお、クレジットの残りメダルが1枚の場合は長押しをしても結果的に転送されるメダルは1枚であるので、長押し転送音は出音せず1枚転送音のみを出音して1枚転送であることを分かりやすくするものとしてもよいし、操作自体は長押しであるので、クレジットが2枚以上ある場合と同じく長押し転送音を出音して転送音の出音制御フローを簡素化してもよい。
(クレジットセグのデクリメントについて)
デクリメントとは、セグの減算表示のことである。200→199→198→・・・→1→0と順次減っていく数値を減らしていく過程を表示する仕様については、デクリメント「有」と表記している。
デクリメント「無」と記載した、仕様例1・2も200→150→100→50→0と50枚単位のデクリメント表示は行われるので、広い意味であるデクリメント有と言えるが、説明の便宜上、50枚単位で表示を更新する仕様についてはデクリメント無と記載している。仕様例1・2では300ms毎の50枚分のメダル転送に応じて300ms毎に表示を50ずつ更新していく。更新と転送音の出音タイミングはほぼ同期している。仕様例3・4では、50枚単位での更新ではなく200→199→198→・・・→1→0と順次減っていくので、高速でクレジットセグに表示された値が変化していくこととなる。つまり、クレジットセグの更新と転送音の出音は同期していない。
(インクリメント、デクリメントについて)
クレジットセグは、サンドからの加算時や転送時以外にも数値の更新時に変化途中の値
を表示するインクリメント、デクリメント(以下「インクリメント等」とまとめて記載することあり)の表示動作を行ってもよい。例えば、小役入賞による遊技価値の加算時のインクリメントやベット済み枚数の精算時のインクリメント、MAXBET操作による3枚減少の時などにおいてデクリメント動作を行っても良い。また、画面に表示されるクレジット表示(以下、「クレジット画像」と称することがある)やペイ表示(当該ゲームの結果に基づく付与遊技価値数を表示。以下、「ペイ画像」と称することがある)についてもインクリメント等のアニメーションを行っても良い。なお、クレジット画像、ペイ画像はいずれか一方のみ画面に表示する仕様でもよいし、両方を有する仕様でもよい。
以下にインクリメント、デクリメントの有無のパターンを例示する。なお、クレジット画像とペイ画像は同様の態様を前提としているが、別仕様としてもよい。パターン1:クレジットセグ:無 クレジット画像、ペイ画像:無パターン2:クレジットセグ:有 クレジット画像、ペイ画像:無パターン3:クレジットセグ:無 クレジット画像、ベイ画像:有パターン4:クレジットセグ:有 クレジット画像、ペイ画像:有機種の仕様に応じていずれかのパターンを採用可能である。
(クレジットセグとクレジット画像、ペイ画像のインクリメント等の時間値)
上記のパターン4の場合は、クレジットセグのインクリメント等とクレジット画像、ペイ画像のインクリメント等に要する時間の関係性を以下のように設定しうる。以下、インクリメント等に要する時間を更新時間と表記する。時間値例1:クレジットセグの更新時間 >
クレジット画像、ペイ画像の更新時間時間値例2:クレジットセグの更新時間 ≒ クレジット画像、ペイ画像の更新時間時間値例3:クレジットセグの更新時間 < クレジット画像、ペイ画像の更新時間
時間値例1の仕様によれば、クレジットセグを比較的ゆっくり更新するという見せ方となる。この仕様の場合は、どちらかといえば遊技者の視界に入りやすい画像の方を速やかに更新することで、遊技の進行をスムーズにすることができる。
時間値例2は、ほぼ同じ時間値とする仕様である。セグのLED と画像では更新周期が異なるので、厳密には差が生じるが、ほぼ同じ時間値とする仕様である。この仕様では両者のずれを小さくできるため、遊技者の違和感を低減できる。
時間値例3は、上述の仕様例3で採用されている仕様である。画像の方のセグと比べてゆっくりとすることで、数字の変化していく様子を遊技者に見やすく表現することができる。この仕様ではクレジットセグの更新完了後もクレジット画像、ペイ画像の更新が続けられて、その後画像の更新完了という流れとなる。計数音等の効果音は、クレジットセグの更新時間に合わせて出音してもよいし、画像の更新時間に合わせて出音してもよい。
(メダルレス遊技機の計数ボタンの計数完了音、オフエッジ音)
図312は、メダルレス遊技機の計数ボタンの計数完了音、オフエッジ音の表である。
仕様例3と4では、長押し転送によってクレジットの残りメダル数が0となって計数が完了したときに、計数が完了した旨の報知音を出音することとしており、出音完了が音声からも遊技者が認識可能となっている。仕様例3では、「計数完了でい。また、遊んでくれよな。」というドンちゃん(当該遊技機のモチーフとなっているキャラクター)のボイスを1回出音する。また、リール回転中など遊技を行っている最中においても長押し転送は可能であり、リール回転中に長押し転送が完了した場合も「計数完了でい。また、遊んでくれよな。」というボイスが出音される。同様にリール回転前に転送を開始して、リール回転中に転送完了した場合も同様のボイスが出音される。このように状況を問わず長押し転送完了時に同じ種別の計数完了音を出音することで、出音処理を簡素化することができる。リール回転中に転送完了させても遊技者がリールを止めずに遊技を終了することは考えにくいため特に問題はない。また、リール回転中に計数完了し、当該遊技で小役が入賞した場合にはクレジットに1~15枚のメダルが入った状態となり、また計数が可能な状態となる。計数ボタン押下による転送中に小役入賞が発生した場合は一度転送完了を待ってからクレジットへの小役分の遊技価値が加算される。また、転送完了後も計数ボタンを押下したままの状態で小役入賞が発生した場合は、クレジットへの加算は行われるものの、即座に転送が始まることがないように、計数ボタンのオフエッジ状態(非押下検出状態)からオンエッジ状態(押下検出状態)へ切り替わったことを条件にクレジットの転送を開始するようにしている。なお、転送枚数に応じて転送完了ボイスの種別を異ならせてもよい。例えば、転送枚数が所定数未満(1000枚等)未満なら通常の計数完了ボイスが、所定数以上(1000枚以上等)なら「計数完了です。大量獲得おめでとうございます。」といった祝福ボイスを出音してもよい。仕様例4の場合は、計数完了時及び長押し転送の途中で計数ボタンの押下を終了した場合とで同じ効果音を出音している。この仕様では、長押し転送状態が終了した場合は原因を問わず一律で同じ効果音の出音を行うこととしているため、出音処理を簡素化できるという効果がある。なお、変形例として、仕様例4のようにオフエッジ音を備える仕様で、オフエッジ音と異なる計数完了音を備える仕様として計数完了前に計数ボタンから手を放してしまったのか、計数完了したのかが音声で遊技者が識別できるようにしてもよい。また、変形例として、クレジットが残り1枚の場合に、短押しで転送を行いクレジットが0になった場合に転送完了音を出音して、クレジットの残りが0であることを音声で遊技者に伝える仕様としてもよい。仕様例1~4では、クレジット残り1枚の場合から短押し転送で1枚サンドに転送してクレジットが0になった場合である。
(少ない遊技価値数の計数を長押しで行った場合の出音態様について)
ここまで仕様例3・4について、計数ボタンの長押しで計数を行った場合に長押し計数音を出音してから計数完了音を出音するという流れで説明した。クレジットに記憶されている枚数が少ないとき(例えば、10枚以下)において長押しで計数をした場合は、長押し計数音を出音せずに即座に計数完了音を出音することとしてもよい。実際に計数に係る時間が短いので、長押し計数音を出音してから計数完了音を出音すると、計数を行うタイミングと効果音の出音タイミングのズレが大きくなってしまうおそれがあるので、計数完了まで(あるいは計数完了を反映したクレジットセグの数値更新の完了まで)に要する時間が短い場合は、長押し計数音を出音せずに計数完了音を出音することするとこのズレを小さくでき遊技者に違和感を与えにくくなる。例えば、3枚ベット済みの状態でうっかり計数を行ってしまい、後からベット済みのメダルに気付いて、精算ボタンを操作し、ベット済みメダルからクレジットへ3枚移動させてから再度、計数する場合などが少ない枚数の計数を行うこととなる状況として考えられる。
(少ない遊技価値数の計数を長押しで行った場合の出音処理について)
クレジットに記憶されている枚数に応じて出音処理を変化させて長押し計数音を出音するかどうかの分岐判定を持たせてもよい(例えば、10枚以下なら長押し計数音を出音せず、計数完了音のみ出音するなど)。また、クレジットの枚数を問わずに長押し計数時の出音処理は共通のものとして処理が完了次第にすみやかに計数完了音を出音するという流れ処理を行うものでもよい。こちらの処理によれば結果的に、枚数が少ない場合は、(1)長押し計数音が出音されない、(2)長押し計数音の出音時間が、遊技者が認識困難な程度の短時間、のいずれかとなり、状況的に長押し計数音が出音されずに、計数完了音が出音されたと遊技者が認識可能な態様で出音を行うことが可能となる。分岐を設けずに済むので、後者の手法の方が出音処理に係るプログラム量を削減できる。
(管理遊技機(パチンコ機)の持玉加算、計数時の効果音の仕様例A)
図313では、図309~図312までで説明した計数関連仕様について管理遊技機(封入式パチンコ機、電子データで遊技価値の管理を行うパチンコ機)の仕様を仕様例Aとして説明している。持玉セグは、メダルレス遊技機のクレジットセグに対応する。サンド側の貸出ボタン(現金から玉の貸出を行うボタン)又は再プレイボタン(貯玉からの貸出を行うボタン)の操作により、持玉データが加算される。持玉加算音は、持玉セグの変化表示開始と略同じタイミングで出音される。仕様例Aでは持玉セグの玉数表示の数値は、途中の数値の増加を見せるインクリメントを行わず、0→125玉(貸玉料金4円で500円分)と一気に変化するためセグの変化は一瞬(概ね200ms以下)であるため、「持玉セグの変化表示開始と略同じタイミング」とはセグの変化開始と同じタイミング以外に、変化よりも若干早いタイミングや若干遅いタイミングも含む概念である。計数ボタンを短押し(500ms未満の押下)した場合は、1玉が遊技機からサンドへ転送される。この際は、持玉加算音と異なる効果音が出音される。計数ボタンを長押し(500ms以上の押下)した場合は、持玉から300ms毎に250玉ずつサンドに転送される。ピモという長押し計数音は1回の出音が0.5秒ほどであり、毎回最後まで出音される。そのため、持玉セグは300msに1回更新されるが、計数音は500msに1回出音されるということとなり、セグの更新周期と計数音の出音周期が異なるものとなっている。出音回数から転送玉数を推測するのは難しくなる仕様ではあるが、各回の計数音が途中で出音が停止することがないため、違和感の低減が図れている。
この仕様では計数ボタンのオフエッジ音は非搭載となっている。また、計数完了時には、ピロリンという効果音の後に、「計数完了しました」というボイスが発生している。このボイスは当該機種のモチーフとなったキャラクター(ドンちゃん)のものではなく、他機種でも利用できるような汎用のナレーションボイスを採用している。
(貸出時のクレジット加算の仕様例1)
図314は、仕様例1のメダルレス遊技機のクレジット加算時の仕様を説明するタイムチャートである。なお、他の仕様例(パチンコ含む)についてもこのタイムチャートと類似した挙動となるため、他の仕様例についてもここで説明する。
T1~T8のタイミングで発生しているイベント、及びX1~X3の期間の説明は、下記の通りである。T1:サンドでの貸出ボタンの押下オンエッジ検出T2:サンドでの貸出ボタンの押下オフエッジ検出T3:サンドから遊技機への貸出コマンド送信。厳密には、計数通知コマンド(これから遊技価値の転送を開始する旨を遊技機へ伝えるコマンド)を送信してから、170ms以内に貸出通知コマンド(貸出通番情報、貸出枚数を示す情報、チェックサムを含むコマンド)を送信するが、作図の便宜上T3と記載している。170msを計測するための1バイトタイマーが遊技機側に設けられている。T4:遊技機の貸出コマンド受信。計数通知コマンドを受け取り、その後、170ms以内に貸出通知コマンドを受信するという流れであるが作図の便宜上T4と記載している。貸出通知コマンドを受信した際に、貸出通番情報(貸出の回数を示す情報:0~255)が前回の受信した番号の次の番号であり、貸出枚数が0~50枚の範囲内であり、チェックサムの値が正常であるかをチェックして全て正常であれば、貸出受領結果応答コマンドを「正常」でサンド側へ返信して、クレジットの加算処理を行い、そして、クレジットセグの更新処理を行う。T5:クレジットセグの加算変化開始T6:クレジット加算音の出音開始T7:クレジットセグの加算変化終了T8:クレジット加算音の出音終了 X1:貸出ボタンの押下時間。遊技者操作のため任意の時間だが、オフ→オンに変わった時点で貸出処理が開始されるので、この時間値は特にその後の処理に影響しない。長押し操作などもない。X2:クレジットセグの更新変化が行われる期間。例えば、50枚貸出を受けた場合は、0→50などと更新される。インクリメント動作が無い機種のため、遊技者の体感では一瞬である。概ね0.1~0.3秒程度。なお、インクリメント動作がある仕様例では時間はやや長くしてもよい。X3:クレジット加算音の出音期間。仕様例1では約0.9秒である。
便宜上、T3(貸出コマンド送信)はT2(貸出ボタンオフエッジ)よりも後として図示しているが、遊技者が貸出ボタンを長めに押した場合などT2よりも前に貸出コマンドが送信される場合がある。T5とT6は、時間差を設けているがクレジット表示の変化と出音開始は、同じタイミングでもよいし、T6(出音)がT5(セグ変化)より早く開始されても良い。
(その他の工夫1:1BETボタン)
1BETボタンに精算機能(ベット済みの遊技価値を一括してクレジットへ戻す機能)を持たせても良い。例えば、1BETボタンを長押しした場合に精算機能が作動するものとしてもよい。
(その他の工夫2:クレジット数等の上限値を設定する)
あまりにも多くのメダル/玉に相当する遊技価値をクレジット/持玉データとして記憶した場合に、置き引きなどに狙われやすいなどの問題がある。そこで、貯留する遊技価値数に上限を持たせるとよい。
例えば、メダルレス遊技機であれば16383枚を上限とし、管理遊技機であれば65535玉を上限とするなどとすればよい。これらの上限値は打ち止め機能(例えば、当日のMY又は差枚数が19000枚、95000発で打ち止めとなる)より少ない値となっている。多すぎる遊技価値が貯留されないように以下のような仕様としてもよい。以下はクレジットの貯留数の閾値ごとの仕様である。
貯留数0~14999枚:特になし。枚数が多い場合適宜、遊技者に計数を推奨する旨の報知を行っても良い。
貯留数15000~16368枚:遊技は継続可能であるが、周辺基板(演出制御基板)により画面や音声などで計数を促す報知を行うものとする。また、貸出需要結果応答(サンドから貸出コマンドを送信された場合に、遊技機からサンドへ返信する正常な貸出が行われた旨の応答コマンド)を異常で応答し、遊技メダルの貸出処理不可の状態(サンド側の貸出ボタンを押しても、クレジットが加算されない状態)とする。なお、遊技者にとっては影響しないが遊技機の型式試験の途中で遊技不能とならないように、試験用計数信号を500枚分のメダルを転送するほどの期間において(約3500msほど)出力するとよい。
貯留数16389枚以上:16389+15=16384枚>16383枚(上限値)という関係性である。つまり、16389枚以上のクレジットがある状態で1ゲームあたりの規則上の最大付与数である15枚の遊技価値が付与された場合は上限値を超えてオーバーフローしてしまう。このような状況では、主制御手段のエラー状態として遊技不能状態(スタートレバー、ベットボタン、精算ボタンの受付不能状態)とする。
なお、この状態では計数ボタンの操作による計数は可能である。計数により貯留メダルが16369枚未満となった場合に、当該エラー状態は自動的に解除されため、店員などを呼ばずに解除が行える。なお、計数により貯留メダルが16369枚未満となった場合に、自動的にエラー解除とならずに、店員によるリセットスイッチの操作や、キーリセット(ドアキーを左方向に回すことで行えるエラー解除手法)などによりエラー解除を必要としてもよい。なお、このエラー状態中は、エラー状態を示す信号が外部に出力されホールコンピュータでも当該エラーを把握できるものとするよい。また、このエラー状態中には画面や音声などで計数を促す旨の報知を行うことが望ましい。
(技術的思想1:保有遊技価値数の表示セグにおいて不要な桁は表示を行わない)
以下にこの技術的思想についてまとめた記載を行う。
データで遊技価値を管理する遊技機(メダルレス遊技機、管理遊技機)であって、
複数桁のセグメント表示器(5桁又は6桁のセグ)からなる保有遊技価値数を表示可能な遊技価値数表示手段(クレジットセグ、持玉セグ)を備え、
前記遊技価値数表示手段は、遊技価値の保有数を示すために必要な桁のセグメント表示器において数値を表示し、それよりも上の桁のセグメント表示器においては、数値の表示を行わない(例えば、図297のように遊技価値を保有していない場合は「0」のみを表示し、図298のように50枚分の遊技価値を保有している場合は、「50」を表示し百の位以上の桁を非表示とする)ことを特徴とする遊技機。
このような遊技機によれば、消費電力の削減を図ることができる。
(技術的思想2:保有遊技価値数の表示セグは遊技価値を保有していない場合に「0」を表示)
以下にこの技術的思想についてまとめた記載を行う。
データで遊技価値を管理する遊技機(メダルレス遊技機、管理遊技機)であって、
保有遊技価値数を表示可能な遊技価値数表示手段(クレジットセグ、持玉セグ)を備え、
前記遊技価値数表示手段は、遊技価値を保有してない場合において0を表示する(例えば、図297、図298のように遊技価値を保有していない場合は「0」を表示)
ことを特徴とする遊技機。
このような遊技機によれば、遊技価値が貯留されていない空き台であってもクレジットセグの場所が分かりやすくなる。
(技術的思想3:計数関連効果音は、遊技価値数表示手段に近いスピーカーから出音可能)
以下にこの技術的思想についてまとめた記載を行う。
データで遊技価値を管理する遊技機(メダルレス遊技機、管理遊技機)であって、
保有遊技価値数を表示可能な遊技価値数表示手段(クレジットセグ、持玉セグ)と、
複数の出音手段(図298、図302などの複数のスピーカー)を備え、
計数関連の処理を行った場合に出音される所定の効果音(クレジット加算音、転送音のうち少なくともいずれか)は、前記複数の出音手段のうち前記遊技価値数表示手段に近い出音手段から出音可能である ことを特徴とする遊技機。
このような遊技機によれば、遊技価値数を示すセグの変化が生じる場合の効果音がセグから近い位置で出音されるため、遊技者の視線を自然とセグに誘導することができる。
(技術的思想4:遊技価値数表示手段は前方に傾斜して設けられる)
以下にこの技術的思想についてまとめた記載を行う。
データで遊技価値を管理する遊技機(メダルレス遊技機、管理遊技機)であって、
保有遊技価値数を表示可能な遊技価値数表示手段(クレジットセグ、持玉セグ)を備え、
前記遊技価値数表示手段は、遊技機の前方側に向けて傾斜している(図300(2)等に示すクレジットセグの傾斜などを参照)
ことを特徴とする遊技機。
このような遊技機によれば、遊技価値数を示すセグが遊技者や、空き台を探している来店客から見えやすくなる。
(技術的思想5:遊技価値数表示ユニットのうち遊技価値数表示手段を視認させる面は、他の面よりも前方に傾斜して設けられる)
以下にこの技術的思想についてまとめた記載を行う。
データで遊技価値を管理する遊技機(メダルレス遊技機、管理遊技機)であって、
保有遊技価値数を表示可能な遊技価値数表示手段(クレジットセグ、持玉セグ)と、
前記遊技価値数表示手段及び計数用操作手段(計数ボタン)を含むユニット(メダル数表示ユニット、持玉数表示ユニット)を備え、
前記ユニットのうち遊技価値数表示手段を備えていない第1の面(図301に示す計数ボタンのある面)は所定の角度で前方に傾斜しており、
前記ユニットのうち遊技価値数表示手段が第1の面(図301に示す計数ボタンのある面)は所定の角度で前方に傾斜しており、
前記遊技価値数表示手段が視認可能となる第2の面は、前記所定の角度よりも大きな傾斜角度で前方側に向けて傾斜している(図300(2)等に示すクレジットセグのある面)
ことを特徴とする遊技機。
このような遊技機によれば、遊技価値数表示ユニットが見えやすくなるとともに、さらに遊技価値数を示すセグが遊技者や、空き台を探している来店客から見えやすくなる。
(技術的思想6:操作台座部の天面に所定の突出部があり、該突出部は奥側に向かって傾斜した所定面を有し、所定面とその奥側の壁部との幅のうち広い部分が1cm以上)
操作手段(図299に示すマックスベットボタン、1ベットボタン、チャンスボタン、スタートレバー等)と、
前記操作手段が配置された操作台座部(図301に示す操作台座部)を備え、
前記操作台座部の天面に所定の突出部(図301に示すメダル数表示ユニットや、変形例として説明したその他の突出部等)を備え、
前記所定の突出部は遊技機の奥側方向に向かって傾斜した所定面を有し、
前記所定の突出部よりも遊技機の奥側にある壁部(図301に示す画面、具体的には画面の前方に存在する保護板)と前記所定面との間隔が広い部分(図301のD5)において少なくとも1cm以上距離が空いている ことを特徴とする遊技機。
このような構造とすることで、操作台座部の天面にスマートフォンなどを立てかけやすくなり、遊技者の利便性を高めることができる。
(技術的思想7-1:保有遊技価値数を示すセグと、他のセグが近傍に配置され、セグの発光色が異なる)
(技術的思想7-2:他のセグは当該ゲームでの遊技価値付与数を表示可能なセグである)
以下にこの技術的思想についてまとめた記載を行う。
データで遊技価値を管理する遊技機(メダルレス遊技機、管理遊技機)であって、
複数のセグ表示器からなる保有遊技価値数を表示可能な遊技価値数表示手段(クレジットセグ、持玉セグ)と、
セグ表示器からなる保有遊技価値数と異なる情報を表示可能な特定表示手段(図304に示すPAYセグ、指示モニタ用セグなど)と、
を備え、
前記遊技価値数表示手段と前記特定表示手段は近傍に設けられ、
前記遊技価値数表示手段のセグ表示器は、第1の色(例えば、白)で点灯可能であり、
前記特定表示手段のセグ表示器は、第2の色(例えば、赤)で点灯可能である ことを特徴とする遊技機。
前記特定表示手段は、当該ゲームでの遊技価値付与数を表示可能なセグ(PAYセグ)であることを特徴とする前述の遊技機。
このような遊技機によれば、セグを近い場所に集約して配置することができるため、配線をまとめて行うことができ、かつ、セグの色が異なることによって、情報の混同を抑制することができる。
また、保有遊技価値数と関連性の高い情報である当該ゲームの獲得遊技価値数を示すセグを近傍に設けることで、遊技価値数の把握に必要な情報を把握しやすくなる。
(技術的思想8:保有遊技価値数を示すセグと、他のセグが並列して並べられる場合に
、左右方向のずれがセグ1つの横幅の半分以下である)
以下にこの技術的思想についてまとめた記載を行う。
データで遊技価値を管理する遊技機(メダルレス遊技機、管理遊技機)であって、
複数のセグ表示器からなる保有遊技価値数を表示可能な遊技価値数表示手段(クレジットセグ、持玉セグ)と、
複数のセグ表示器からなる保有遊技価値数と異なる情報を表示可能な特定表示手段(図304に示すPAYセグ、指示モニタ用セグなど)と、
を備え、
前記遊技価値数表示手段と前記特定表示手段は並列に設けられ、
前記遊技価値数表示手段のセグ表示器のうち右端のセグ(クレジットセグの1の位のセグ)の左右方向の位置と、
前記特定表示手段のセグ表示器のうち右端のセグ(PAYセグの1の位のセグ)の左右方向の位置の距離は、前記遊技価値数表示手段の1つのセグ表示器の横幅の半分以下である(図304参照。10mm幅のセグであれば、左右方向のずれが5mm以下)
ことを特徴とする遊技機。
このような構成とすることで、前後に視線移動が生じる場合でも桁がズレないので、数値の認識をスムーズにすることができるという効果を奏する。
(技術的思想9:保有遊技価値数の近傍に有利状態信号の出力と対応するランプを設ける)
以下にこの技術的思想についてまとめた記載を行う。
データで遊技価値を管理する遊技機(メダルレス遊技機、管理遊技機)であって、
保有遊技価値数を表示可能な遊技価値数表示手段(クレジットセグ、持玉セグ)と、遊技者にとって有利な特定遊技状態を制御可能な状態制御手段(主制御手段)と、前記特定遊技状態である旨を示す特定信号(特定遊技状態開始時にワンショットで出力される信号又は、特定遊技状態中に出力が維持される信号)を外部に出力可能な信号出力手段(メダル数制御基板など)と、
前記特定信号を出力する場合に点灯する所定のランプ(図304のドットLED)と、
を備え、
前記所定のランプは、前記遊技価値数表示手段の近傍に設けられる(図304のクレジットセグとドットLEDの位置を参照)
ことを特徴とする遊技機。
このような遊技機によれば、遊技価値数表示手段やランプを近い場所に集約して配置することができるため、配線をまとめて行うことができる。
(技術的思想10:遊技価値数表示手段は、操作台座部の天面より下方側に設けられた傾斜面に設けられ、全面側に向けて傾斜している)
以下にこの技術的思想についてまとめた記載を行う。
データで遊技価値を管理する遊技機(メダルレス遊技機、管理遊技機)であって、
保有遊技価値数を表示可能な遊技価値数表示手段(クレジットセグ、持玉セグ)と、操作手段(図303に示すマックスベットボタン、1ベットボタン、チャンスボタン、スタートレバー等)と、
前記操作手段が配置された操作台座部(図303に示す操作台座部)と、
を備え、
前記遊技価値数表示手段は、前記操作台座部の天面よりも下方側に設けられ遊技機の前方側に向けて傾斜する傾斜面(図303(1)等に示すセグ配置面B)に配置されている ことを特徴とする遊技機。
このような遊技機によれば、遊技価値数を示すセグが遊技者や、空き台を探している来店客から見えやすくなるとともに、傾斜面を台座部の天面よりも下方に配置することができるため、操作台座部の天面の凹凸を少なくすることが可能となり、遊技機の外観をスッキリとさせてスペースを確保することで遊技時の操作性を向上させることができる。
(技術的思想11:計数ボタンの近傍の「計数」の文字の周辺には、右方向へ視線を誘導可能なデザインが施されている遊技機)
以下にこの技術的思想についてまとめた記載を行う。
データで遊技価値を管理する遊技機(メダルレス遊技機、管理遊技機)であって、
遊技価値の計数を行うための操作を検出可能な計数用操作手段(計数ボタン)を備え、
前記計数用操作手段の近傍には「計数」の文字が記されており、
前記「計数」の文字の周辺には右方向へ視線を誘導可能なデザイン(図307に示す右向き矢印)がほどこされている ことを特徴とする遊技機。
このような遊技機によれば、計数操作時に、一般的にサンドが配置されている方向である右方向に向けて遊技者の視線を自然と誘導でき、計数されたメダル等をサンド側の表示手段で視認させることができる。
(技術的思想12-1:計数中に画像表示手段のうち、計数ボタンに近い領域において計数中である旨を示す画像を表示)
(技術的思想12-2:計数中である旨を示す画像を表示は、遊技の進行に関する操作報知画像とは重畳しない位置に表示される)
以下にこの技術的思想についてまとめた記載を行う。
データで遊技価値を管理する遊技機(メダルレス遊技機、管理遊技機)であって、
遊技価値の計数を行うための操作を検出可能な計数用操作手段(計数ボタン)と、
画像表示手段と、
を備え、
遊技価値の計数中に、前記画像表示手段のうち前記計数用操作手段に近い所定の表示領域(図306に示す計数中画像表示領域)において、計数中である旨を示す画像を表示可能である ことを特徴とする遊技機。
さらに、遊技の進行に関する操作報知画像(パチスロ機のATのナビ画像、パチンコ機の右打ち指示画像等)を表示可能であり、
前記計数中である旨を示す画像は、前記操作報知画像と重畳しない領域に表示可能である ことを特徴とする遊技機。
このような遊技機によれば、遊技者に計数中であることを分かりやすく報知することができる。
また、操作報知画像との重畳しないように計数中の画像を表示することで、操作報知画像が表示された遊技中に計数を行った場合でも、遊技の進行を妨げにくい態様で計数中であることを報知できる。
(技術的思想13:長押し計数する場合に、計数音を最後まで出音せず、転送周期に合わせて計数音が出音される)
以下にこの技術的思想についてまとめた記載を行う。
データで遊技価値を管理する遊技機(メダルレス遊技機、管理遊技機)であって、
遊技価値の計数を行うための操作を検出可能な計数用操作手段(計数ボタン)と、出音手段と、
を備え、
前記計数用操作手段を操作し続けた場合(長押しした場合)において所定周期毎に所定数の遊技価値の計数される連続計数状態(例えば、300ms毎に50枚、250玉相当の遊技価値が転送される状態)とすることが可能であり、
前記連続計数状態で出音される計数音は、当該計数音の出音の途中であっても前記所定の周期毎に新たな計数音が出音される(図311の仕様例1、2参照)ことを特徴とする遊技機。
このような遊技機によれば、転送周期に合わせて計数音が出音されるため、計数音の出音回数から転送枚数を推測することが容易となる。
(技術的思想14:長押し計数する場合に、操作開始から計数した累積遊技価値数に応じて計数音が変化)
以下にこの技術的思想についてまとめた記載を行う。
データで遊技価値を管理する遊技機(メダルレス遊技機、管理遊技機)であって、
遊技価値の計数を行うための操作を検出可能な計数用操作手段(計数ボタン)と、出音手段と、
を備え、
前記計数用操作手段を操作し続けた場合(長押しした場合)において所定周期毎に所定数の遊技価値の計数される連続計数状態(例えば、300ms毎に50枚、250玉相当の遊技価値が転送される状態)とすることが可能であり、
前記連続計数状態で出音される計数音は、前記計数用操作手段の操作開始から累積して計数された遊技価値の数に応じて変化可能である(図311の仕様例4の出音イメージ欄の記載参照)
ことを特徴とする遊技機。
このような遊技機によれば、多くの遊技価値を獲得して計数する場合などに遊技者に高揚感を感じさせることができる。
[7.1.メダルレス遊技機、管理遊技機のその他の工夫 遊技価値数クリアスイッチ]
店員が遊技機に記録されたメダル数、持玉数をクリア(値を0にする)するための操作を行うことができる遊技価値数クリアスイッチ(以下「クリアスイッチ」と記載することもある)を設けてもよい。当該クリアスイッチは、主制御基板が1枚構成の場合は、主制御基板に設けられ、主制御基板とメダル数等制御基板(パチンコ機では持玉数等制御基板。以下両者を含むものとして「遊技価値数制御基板」と記載する)の2枚からなる基板構成の場合は遊技価値数制御基板に設けられる。つまり、遊技機の筐体内、パチンコ機の場合は遊技機の裏側に配置されており、パチンコ機の場合は遊技機の裏側に配置されており、遊技者は操作困難な位置に設けられている。店員がエラー解除などのためにドアを開放した場合に、誤って接触して遊技者の持ちメダル等をクリアしてしまわないように、以下のようなクリア手順とすることが好ましい。手順1:遊技機の電源スイッチを操作し、電源をOFF状態にする。手順2:遊技価値数クリアスイッチを押しながら、電源スイッチを操作し、遊技機の電源をONにする。この電源起動時に遊技価値数がクリアされ、遊技価値数クリアステータス(クリアした状態であることを示すステータス。例えば、所定のビット情報)がONとなる。手順3:クリア処理後に、通常の遊技状態がセットされ、遊技可能な状態となる。手順4:遊技が可能となってから3秒以上経過で、遊技価値数クリアステータスがOFFとなり一連のクリア処理が終了する。
このような電源のON、OFF操作をクリア時に要することで、うっかりクリアスイッチに触れてしまった場合に遊技価値数が消えてしまうといった事態を抑制できる。
なお、クリアスイッチには誤作動を防止するために蓋を設けるとよい。また、蓋はバネなどで付勢されて普段は閉じた状態(クリアスイッチを操作できない状態)とし、指で蓋を動かした状態で操作できるものとするとよい。また、蓋は透過性のもの(有色又は無色の透明のもの)としてクリアスイッチの位置が視認しやすいようにするとよい。また、クリアスイッチの近傍に「クリアスイッチ」、「メダル数クリアスイッチ」、「持玉クリアスイッチ」、「持玉消去」などスイッチの機能を説明するための文言を付しておくとよい。
また、遊技価値数のクリアが行われた場合は、その旨を示す外部信号(サンドを経由してホールコンピュータで、クリアの発生を確認できるようにするための信号)出力するとよい。この信号は取りこぼしが発生しにくいように遊技が可能になってから遊技が可能になってから最低でも3秒程度(上記遊技価値数クリアステータスがOFFとなるまでの間)出力を維持することが望ましい。
[7.2.メダルレス遊技機、管理遊技機のその他の工夫 遊技価値数セグにエラーコードを表示]
クレジットセグ、持玉セグに、発生しているエラーの種別を示す文字や数字であるエラーコードを表示してもよい。例えば、各種エラーを示すE1~E8、RWM異常など重篤なエラーを示す88などである。エラーコードは、遊技不能かつ、貸出・計数不能の状態において表示される。遊技可能な状態で軽微なエラーを意味するエラーコードの表示によりクレジット数が確認しづらくなってしまうと遊技者の利便性を損なうこととなるからである。
なお、エラーコードを表示することとなるエラー発生中であっても、遊技者が保有している遊技価値数を確認することができるように、遊技価値数とエラーコードの表示を切り替えながら表示するとよい。例えば、約2000ms(2秒)ごとに遊技価値数→エラーコード→遊技価値数→エラーコード→・・・とエラーが解除されるまで交互に表示するとよい。
また、エラーコードと遊技価値数は誤認されないようにセグの表示態様を工夫するとよい。例えば、エラーコード表示は上位桁詰めで下位桁を空白とする。遊技価値数は下位桁詰めで上位桁を空白とする。このようにすると、仮にセグが単色LEDからなるものであっても誤認を適切に防止することができる。この使用であると、50枚メダルを保持している状態でE1エラー「E1□□□」→「□□□50」→「E1□□□」→・・・とセグの表示が変化する。なお、RWMメモリエラーなど主制御基板において遊技価値数の把握ができなくなってしまうような重篤なエラーの場合は、遊技価値数を表示することができないので、例えば、「88□□□」というようなエラーコードの表示を維持し、上述のような切替表示を行わないものでもよい。
また、遊技価値数セグに複数色が表示可能なLED(フルカラーLEDなど)を採用して、遊技価値数表示は第1の色(例えば、白)、エラーコードは第1の色とは異なる第2の色(例えば、赤)などとするとより両者の区別がしやすくなる。なお、フロントドア開放などはエラーとも捉えることができる事象ではあるが、発生中(ドア開放中)も遊技価値の計数が可能であるため、エラーコードは表示されない。
[7.3.メダルレス遊技機、管理遊技機のその他の工夫 計数中の保有遊技価値数変化について]
メダルや玉の計数中(遊技機からのサンドへの転送中)にクレジットセグや持玉セグの保有遊技価値数が増減する事象が発生してしまうと、正確に計数が出来ないおそれがある。そのため以下のような仕様とするとよい。
1:計数中に遊技価値数の減少につながる操作/処理を規制する仕様 パチスロ機の計数中(計数ボタンの長押し中など)では、1ベットボタンやマックスベットボタンの操作が行われたとしても当該操作を無効とする。ベットボタンの操作を検出したとしても、計数中であればクレジット値を減算して減算分をベット数に加算するといった処理を行わないものとするとよい。なお、結果的に各ベット手段を操作してベットが行われなければよく処理の詳細は例示したものに限定されない。また、無効な操作であることを示唆するために計数中でベットボタンを操作した場合は、ベット時の効果音が出音されないものとするとよい。なお、計数中であっても演出用ベットボタン操作(例えば、リールアクションやフリーズの開始や進展時用のベットボタン操作や、画像変化演出用にベットボタン操作をさせる演出が発生したときの操作)は有効としてもよいし、計数中は一律でベットボタンの操作は無効と扱ってもよい。パチンコ機の計数中では、発射ハンドルを操作しても玉が遊技領域に向けて発射されないものとして持玉数が減らないようにするとよい。
2:計数中に遊技価値数の増加につながる精算処理を規制する仕様 メダルレス遊技機の精算を行った場合は、ベット分のメダルが減算されて0になり、クレジットにベット分のメダルが加算される。計数中にクレジットの値が増加した場合、正しく計数が行われないおそれがあるため、計数中は精算ボタンの操作を無効として、精算操作(精算ボタンの押下、1ベットボタン長押しで精算される場合は1ベットボタンの長押し)が行われたとしても精算処理を行わないものとする。また、無効な操作であることを示唆するために計数中で精算操作をした場合は、精算時の効果音が出音されないものとするとよい。
なお、変形例として、精算ボタンが操作された場合に計数処理を一旦中断(終了)して、精算によるクレジット加算を行うものとしてもよく、その後、再度計数ボタン押下が検出された場合に計数処理を開始するものとしてもよい。
3:計数中に遊技価値数の増加につながる事象が発生した場合の処理・メダルレス遊技機での小役の入賞・管理遊技機での始動口、一般入賞口、大入賞口などへの遊技球の入球・管理遊技機で発射した遊技球の勢いが弱く遊技領域へ射出されずに、発射位置に玉が逆りしてしまった場合
これらの場合は、保有している遊技価値数が増加することとなる。遊技の進行中(リール回転中、停止操作中、遊技球の発射中・流下中)も計数は可能であるため、計数中に上記の事象が発生することがある。このような場合においては、計数が一旦完了するまで入賞等による遊技価値の加算処理を待機し、計数操作に基づく計数処理が完了してから入賞等による増加分相当の遊技価値を保有遊技価値数に加算するとよい。なお、変形例として、計数中に遊技価値数の増加につながる事象が発生した場合に計数処理を一旦中断(終了)して、入賞等による遊技価値の加算を行うものとしてもよい。その、再度計数ボタン押下が検出された場合に計数処理が開始される。
[7.4.メダルレス遊技機、管理遊技機のその他の工夫 貸出受付、計数ができない期間]
遊技機の動作の安定性を担保する観点からサンドからの貸出信号の受付や、遊技機からサンドへの遊技価値の転送である計数処理が行えない期間をもうけてもよい。例えば、以下のような期間が挙げられる。
・設定変更中
パチスロ機や設定機能付きパチンコ機の出玉性能の有利度合いに関する設定値の変更作業中の状態である。電源オフ状態で、設定キーを主制御基板などの鍵穴に挿入しひねった状態としてから電源投入し、電源起動後にこの状態になる。設定値変更ボタンの操作で設定値として任意の値(設定1~6)を選択し、スタートレバー操作などで設定値を確定させて、終了となる。設定変更時に係る電源起動時には遊技状態に関する情報は基本的に初期化される。また、必ずしも全ての遊技状態を初期化する必要はなく予め定められた遊技状態に関する領域を初期化すればよく、例えば、ボーナス役の持ち越し状態を維持することを前提とした仕様の場合は、ボーナス役の持ち越しに係る記憶領域は初期化しないものとすることが望ましい。また、記憶されている遊技価値数は設定変更時の処理(設定変更に係る電源起動時処理を含む)では、初期化されず維持されることとしている。この状態では、貸出や計数が行えないものとするとよい。
・設定確認中
パチスロ機や設定機能付きパチンコ機の出玉性能の有利度合いに関する設定値の確認作業中の状態である。電源投入状態のまま設定キーを主制御基板などの鍵穴に挿入しひねった状態とすると、設定確認中状態となり、筐体内の設定値表示セグ又は遊技機前面のセグ(PAYセグ、CREDITセグなど)に設定値を示す数値が表示される。この状態では、貸出や計数が行えないものとするとよい。
・ラムクリア中
遊技機を初期化する処理である。パチンコ機の場合は、電源オフ状態で、主制御基板などのラムクリアボタンを押下したまま電源スイッチを操作して電源投入した場合にラムクリア処理が行われる。完了時に「ラムクリアが完了しました」などの報知ボイスが出音されるものでもよい。パチスロ機の場合も同様の流れであるが設定値(設定1~6等)はラムクリアの場合は維持される。専用のラムクリアボタンは設けずにエラー解除スイッチなどを押した状態で電源投入した場合にラムクリア処理が行われるようにして他の操作手段とラムクリアボタンを兼用するものでもよい。
また、必ずしも全ての遊技状態を初期化する必要はなく予め定められた遊技状態に関する領域を初期化すればよく、例えば、ボーナス役の持ち越し状態を維持することを前提とした仕様の場合は、ボーナス役の持ち越しに係る記憶領域は初期化しないものとすることが望ましい。なお、ラムクリアのみを行う手順を設けず、設定変更時に係る電源起動時の初期化処理をもって遊技情報のクリアを行える仕様であっても問題ないが、ラムクリアは設定キーを用いずに初期化処理が行えるため、設定変更手順とは別にラムクリア手順を設けた方がホールの運用の利便性は高まる。また、記憶されている遊技価値数はラムクリア処理では、初期化されず維持されることとしている。ラムクリア処理中は、貸出や計数が行えないものとするとよい。
・電源投入による起動中
特に設定変更やラムクリアなどを行わず、電源オフ状態で電源スイッチを操作して普通に電源投入した場合である。電源投入後、主制御基板及びメダル数制御基板(遊技球等貸出制御基板)により制御される主制御系がまず起動完了し、ついで立ち上がりに時間のかかる演出制御基板により制御される演出制御系の起動が完了する。主制御系の起動後に主制御基板の役比モニタ(パチンコ機の場合は、ベースモニタ)でセグが正常に点灯するかをデモンストレーションする点灯パターンチェック動作が行われるが、これは起動後の処理であるため、点灯パターンチェック動作に要する時間は本項の説明においては、主制御系の起算時間に含んでいない。主制御系の起動は概ね3秒から10秒程度で完了することが多く、演出制御系は機種の仕様により大きく異なるが概ね10秒程度から1分程度で完了することが多い。少なくともいずれの遊技機においても起動に要する時間は、演出制御系>主制御系となっている。なお、演出制御系の起動に時間がかかる機種においては起動の進捗率をインジケータ(進捗率に応じて横向きのバーが伸びていくメータ画像)などで表示するとともに「NOW LODING」、「起動中」などのテキスト表示を行って店員に故障と誤解されないようにするとよい。電源投入から主制御系の起動が完了するまでの間は、動作の安定性を高めるために貸出や計数が行えないものとするとよい。一方、主制御系の起動が完了した後は、演出制御系の起動が完了する前であっても貸出や計数が行えるものとするとよい。例えば、電源投入時にクレジットに残されていた遊技価値(前日の閉店時から残っていたもの)などに店員が気づいた場合は、演出系の起動完了を待たずに速やかに計数処理をして開店準備としての端玉処理を完了させることができる。なお、主制御系、演出制御系の両方の起動が完了した状態では当然、貸出や計数は行える。また、主制御系の起動が完了した後は、演出制御系の起動が完了する前であっても遊技の進行は可能となり、設置時などにリールが正しく回転するか演出制御系の起動を待たずに1ゲーム回してみることでチェックすることも可能となっている。
[7.5.メダルレス遊技機、管理遊技機のその他の工夫 サンド未接続状態]
サンド(貸出用の専用ユニット)がメダルレス遊技機、管理遊技機に接続されていない場合は、当然であるが、サンドと遊技機の通信が行ないため、貸出及び計数処理を行うことができない。既に貸し出されたメダル等が遊技機側で記憶されている場合であっても、このようにサンドと未接続の状態では遊技の進行に関する操作を受け付けないことが望ましい。仮に遊技を進行できるとした場合、当りを引いた遊技価値を獲得したとしても遊技機外に遊技価値データを送信することができず、景品との交換などが行えないため、遊技者に不利益を与えることになってしまうからである。通常、接続した遊技機とサンドとのハーネスが抜ける、壊れるといった事象はあまり生じないが地震や部材の劣化・サンド側の故障などで未接続状態(通信不能状態)となった場合は、速やかに遊技不能状態とすることが望ましい。なお、未接続状態(通信不能状態)であるか接続状態であるかは、以下のように認識される。サンド側とハーネスで接続されるのは、遊技機の遊技球等貸出接続端子板である。当該遊技球等貸出接続端子板では接続確認用電源(VLともいう)によりサンドとの接続状態を確認できる。この電源がオン状態であれば遊技球等貸出接続端子板は、正常な接続であると判断して、メダル数制御基板(遊技球数制御基板)に向けて接続確認信号(VL接続信号ともいう)を出力する。メダル数制御基板等ではメダル数制御CPUで当該接続確認信号の受信を確認することでサンドとの正常な接続を認識する。なお、メダル数制御基板を持たず主制御基板1枚構成の場合は、遊技球等貸出接続端子板からの接続確認信号は主制御基板で受信することとなる。なお、説明の便宜上、他の段落において「メダル数制御基板や主制御基板から計数信号等が出力される」、「サンドからのメダル数制御基板等が貸出信号を受信する」という趣旨の説明している箇所があるが、厳密には遊技球等貸出接続端子板を経由して、サンドに向けた遊技から信号及びサンドから遊技機への信号の入力がされているという趣旨である。
上記の実施形態及び上記の変形例等の内容を適宜組み合わせることができる。
(オート計数状態の設定機能)
ここまで、500ms未満の計数ボタンの押下(短押し)で、1回の押下につき1枚のメダル計数が行われ、500ms以上の計数ボタンの押下(長押し)で、押下継続し続ける限り300msごとに50枚のメダル計数が行われる連続計数状態となる点を説明した。ところで、この仕様の場合は、数千枚など大量のメダルを獲得した場合に数十秒の間計数ボタンを押下し続ける必要があり、遊技者の負担になるおそれがあった。そのため、所定時間(例えば、5000ms=5秒)の計数ボタンの長押しを行うことにより、以後計数ボタンから手を離したとして遊技機に記憶されたクレジットの値が0になるまで自動的に計数が継続される機能を持たせることが望ましい。ここで自動的に計数が継続される状態(以下「オート計数状態」とも称する)では、300ms毎にメダルが50枚ずつ計数される、つまり、300ms毎に遊技機からサンドに向けて50枚計数を意味する信号が出力されるとともにクレジットの保有メダル数が50枚ずつ減算されていく処理が行われる。このように300ms毎に50枚ずつのメダルが連続して計数され続けてクレジットの値が0になると計数が完了する。なお、最後の1回の転送についてはクレジットの値が50枚未満の場合は、その全枚数(1~49枚)が転送されクレジットが0になる。なお、オート計数状態が設定されるために必要な長押し時間は5秒に限らず、5秒より短い時間かつ基本の長押し時間(500ms)より長い時間、つまり500ms~5000msの間の任意の時間値としてもよいし、5秒より長い時間としてもよい。以下に技術的思想として整理した記載を述べる。
(技術的思想:オート計数状態の設定機能)
「データで遊技価値を管理する遊技機(メダルレス遊技機、管理遊技機)であって、
遊技価値の計数を行うための操作を検出可能な計数用操作手段(計数ボタン)を備え、
前記計数用操作手段の継続操作時間が第1の時間を経過した場合(長押しの時間が500msを経過した場合)において、操作を続ける限り所定周期毎に所定数の遊技価値が計数される連続計数状態(例えば、長押しし続ける限り300ms毎に50枚、250玉相当の遊技価値が転送される状態)とすることが可能であり、
前記計数用操作手段の継続操作時間が前記第1の時間よりも長い第2の時間を経過した場合(長押しの時間が5000msを経過した場合)において、操作を終了したとしても所定周期毎に所定数の遊技価値が計数される自動計数状態(例えば、計数ボタンの操作をやめても300ms毎に50枚、250玉相当の遊技価値が転送されるオート計数状態)とすることが可能であることを特徴とする遊技機。」
このような仕様とすることで遊技者の計数操作時の負担を軽減できる。なお、オート計数機能は、説明は主にメダルレス遊技機(回胴式遊技機)について記載しているが、管理遊技機(パチンコ機)にも適宜採用可能である。パチンコ機の場合は、300ms毎に250玉相当の遊技価値がオート計数中に遊技機からサンドヘ転送される。
(オート計数状態の転送例と、転送中断機能)
一例として1000枚のメダルを計数ボタンの長押しで転送を行ったときの長押し開始からの経過時間と残りクレジット数の変化を説明する。
0ms 1000枚
300ms 1000枚
500ms 950枚
800ms 900枚
1100ms 850枚
1400ms 800枚
1700ms 750枚
2000ms 700枚
2300ms 650枚
2600ms 600枚
2900ms 550枚
3200ms 500枚
3500ms 450枚
3800ms 400枚
4100ms 350枚
4400ms 300枚
4700ms 250枚
5000ms 200枚
5300ms 150枚
5600ms 100枚
5900ms 50枚
6200ms 0枚
まず、計数ボタン押下開始から0~499msまでは長押しの場合は計数が行われない。
次に、500ms到達時点で長押し状態であると判定されると、300ms毎に50枚転送が行われる連続計数状態となる。そこから5000ms到達までに合計で800枚ほどの転送が完了している。5000ms経過以降は計数ボタンから手を離したとしても自動的に計数が継続されるオート計数状態となる。今回の例では5000ms~6200msの約1.2秒の間は手を離しても計数が継続されることとなる。1000枚の場合は操作負担の軽減効果は小さいが枚数が多いほど計数ボタンから手を離してもよい時間が長くなり、操作負担の効果は高まる。遊技者は、オート計数中の時間を利用して帰宅の準備(例えば、財布やスマホをしまうなど)を行うことができる。また、オート計数状態で計数ボタンの押下を一度やめた後に、再度計数ボタンを所定時間(例えば、300ms間)押下した場合は、オート計数状態を解除して、計数が行われない状態とするオート計数中断機能を持たせてもよい。転送中に気が変わってやっぱり遊技を継続しようと思い立った遊技者の利便性を高めることができる。オート計数状態が解除された後は、計数ボタンは普通の操作待ちの状態となるため、また短押しで1枚計数、500ms長押しで連続計数、5000ms長押しでオート計数を行うことができる。
(オート計数中を示す表示画像やランプの点灯態様)
オート計数状態(以下、オート計数中ともいう)は、所定のランプを点灯・点滅させたり、画面にオート計数中であることを示す表示を出してもよい。
例えば、図307の計数ランプ92Xを、計数不能時(クレジット0等)は消灯、計数可能状態は点灯、1枚計数・連続計数中は点滅、オート計数中は高速点滅などと計数状態(非計数状態を含む)に応じて異なる点灯態様としてもよい。またフルカラーLEDを用いて計数状態に応じて色を変えてもよいし、メダル数表示ユニットに「AUTO」ランプを搭載してオート計数状態になったら点灯させるといったものでもよい。また、図306の計数中画像表示領域74Xのような計数ボタンから比較的近い表示領域に「オート計数中」「手を離しても自動計数します」などの表示を行ってもよい。また、図298の計数ボタン14Yのように発光色を異ならせることができる計数ボタンを備える遊技機の場合は、計数可能な状態では緑点灯。計数ボタンの押下中(1枚~連続計数中)は赤点灯。オート計数中は、赤点滅。計数完了後(転送不能状態)は、青点灯などとして、オート計数中を示す発光態様を備えるものとして遊技者に計数状態を示唆/報知してもよい。なお、オート計数状態と1枚計数、連続計数状態の点灯パターンや表示画像を異ならせる例を説明したが、仕様の簡素化のために1枚計数、連続計数状態とオート計数状態が同じ、あるいは、1枚計数とオート計数状態の示唆は異なるが連続計数状態とオート計数状態は同じとしてもよい。
(計数プログラムの共通化)
前述の通り、連続計数状態とオート計数状態における転送速度は、いずれも300ms毎に50枚と共通化している。これにより、300ms毎に50枚の転送を行う所定の計数プログラムを連続計数状態の計数処理と、オート計数状態における計数処理の両方で参照することができ、それぞれ別々に転送処理を規定するプログラムを用意する必要がなくなるため、メインプログラムの容量を節約することができる。
(オート計数状態の転送音)
図310~312で図示した通り、計数時に効果音(上述の通り、計数時の効果音やBGM、ボイス等を「計数音」と称する)を出音することで遊技者に計数が行われていることを分かり易く伝えるものとしている。そのため、オート計数状態で計数が行われる間においても所定の計数音(以下「オート計数音」と称する)を出音することが望ましい。図311に示す長押し計数音とは、500ms以上の連続計数状態で出音される効果音を指すが、オート計数音と紛らわしいので、500ms以上の連続計数状態(オート計数状態を除く)で出音される効果音は、この説明では「連続計数音」と記載する。以下の説明では一例として、図311に示すような長押し計数音(連続計数音)と同じ種類の効果音をオート計数音として出音するものとしてもよい。例えば、仕様例1の機種であれば♪ピロロンという音が連続出音され、♪ピロ→♪ピロ→♪ピロ→・・・♪ピロロンといった態様で出音される。連続計数音とオート計数音の区別は特にないので、出音処理を簡素化することができる。また、図311の仕様例4に示すような連続して計数された累積枚数で計数音が変化する仕様の場合は、連続計数音とオート計数音で変化させると枚数に応じた音変化が行いにくいので、連続計数音とオート計数音を分けずにトータルの計数枚数で効果音を変化させてもよい。もっとも、計数ボタンを5秒間長押しした場合、連続計数でトータル800枚が計数されるため、800枚までは計数音1、801枚以上は計数音2、2000枚以上は計数音3などとして、第1計数音と第2計数音の切り替わりタイミングとオート計数機能設定のタイミングを略同様となるように設定してもよい。
別例として、連続計数音とオート計数音を別の効果音としてもよい。例えば、図311の仕様例3で別効果音の仕様を採用した場合、「長押し計数開始→計数ボタン押下開始から5秒経過」までの連続計数状態の期間では、♪テンテンテロリン~という第1BGMが連続計数音として出音され、5秒経過以降のオート計数状態の期間では「自動計数中です。計数ボタンから手を離しても計数が実行されます」といったボイスがループ再生で、オート計数音として出音される。このように直接的なアナウンスとすることで遊技者に適切にオート計数機能を伝えることができる。もっとも、説明ボイスとはせずに前記第1BGMと異なる第2BGMや、第1BGMと異なる任意の効果音などを出音することとしてもよい。なお、クレジットの保有数が800枚未満で5秒押下未満で計数が完了する場合(あるいは800枚ちょうどなど5秒ちょうどで計数完了となる場合や801~850など5秒+300msなど別の効果音を出音するには短い場合などを含んでもよい)は、計数完了後に計数ボタンの長押しを押下開始から5秒以上となる期間まで継続したとしてもオート計数状態は設定されず、オート計数音は出音されない。これにより遊技者に適切に計数状況を伝えることができる。
(オート計数状態の中断音)
前述の通り、オート計数状態で計数ボタンの押下を一度やめた後に、再度計数ボタンを所定時間(例えば、300ms間)押下した場合は、オート計数状態を解除して、計数が行われない状態とするオート計数中断機能を持たせてもよい。この場合に再度計数ボタンを300ms間押下してオート計数状態が解除される場合に所定の効果音(以下「オート計数中断音」)を出音することが望ましい。例えば、オート計数中断音は、♪ポーンという0.5秒程度の効果音でもよく、「自動計数を中断しました」といった説明ボイスでもよい。遊技者が認識しやすいように、オート計数中断音は、少なくとも出音されているオート計数音とは異なる効果音を出音することが望ましい。なお、オート計数中断音を出音せずに、中断された場合にオート計数音の出音が終了するだけといった仕様としてもよい。
(オート計数機能に関する説明表記)
所定時間(例えば、5秒)の計数ボタンの長押しでオート計数状態になることについて、計数ボタンの近傍に説明を記載しておくことが望ましい。例えば、図300の示すメダル数表示ユニットでの説明部に「5秒の長押しで自動計数となり、自動計数中はボタンを押さなくても全クレジットが計数されます。」などと記載すればよい。また、液晶などの画像表示手段を備える遊技機の場合は、画面でオート計数機能に関する説明の画像を表示してもよい。例えば、遊技機の外観(全体でも操作部など一部をクローズアップした図や写真でもよい)の中で計数ボタンの位置を分かり易く図示した画像や映像を表示し、さらに操作方法に応じた計数(1枚計数、連続計数、オート計数)が可能である点を説明する画像などを表示するとよい。こうした説明画像等は、デモ画面(客待ち画面)やメニュー画面などで表示可能とするとよい。
(オート計数中のその他の機能、QR、メニュー、音量光量調整)
オート計数中は計数ボタンを押し続ける必要がないので、計数完了までの待ち時間で遊技者は別の操作を行うことができる。遊技者の利便性を高めるために、オート計数中でもボタン(サブ制御側の演出ボタンや当該機能用ボタン等)やタッチパネルなどの所定の操作手段で下記の操作(いずれか1つでもよいし、複数でもよい)を可能とするとよい。
1:携帯連動機能の二次元コードの表示
携帯連動機能の二次元コードを表示可能とするとよい。計数中は遊技終了時であるので、特にログイン状態で行われた遊技の履歴データなどを含む情報を読み取り可能な終了時二次元コードや、遊技者が誰であるか、ログインの有無を問わず当日の総合遊技履歴データを読み取りできる閉店時二次元コードなどを表示可能とするとよい。
2:メニュー画面の表示
メニュー画面を表示可能とするとよい。特にメニュー画面で当日のゲーム数やボーナス回数、AT回数、設定示唆画像の出現履歴などの遊技履歴に関する所定の情報が見られる仕様としておくと遊技終了時に遊技者が結果を確認することができるので便利である。もっとも、メニュー画面ではそれ以外の項目を表示してもよい。例えば、遊技機でモチーフとされた版権やキャラクターの紹介画像、機種紹介サイトやメーカーの公式ページ等の遊技機関連情報サイトヘ移動するURL情報を含む二次元コード(アプリ等の連動機能ではない単なる二次元コード)、現時点での前回ボーナス(ATでもよい)終了からのハマリゲーム数、現在滞在しているモードや状態など出玉性能に関する有利度合いを示唆/報知する画像などをメニュー画面で表示してもよい。
3:演出カスタム及び音量・光量調整機能
打順ナビのボイスやカットイン等で出現しやすいキャラクター、演出背景ステージや画面の端の方やサブ画面に待機する常駐キャラクターなど演出期待度等に影響しない(あるは影響の小さい)外観面の設定を遊技者が任意で選択する演出カスタムや、演出の出現頻度や演出期待度のバランスをカスタマイズできるバランスカスタムを可能としてもよい。バランスカスタムの一例としてパチンコ遊技機(管理遊技機)で先読み演出の出現頻度や入賞時の高期待度先告知演出の頻度調整、群演出の頻度調整など各演出の出現頻度・期待度を選択したり、あるいは演出バランスのパッケージとして先読み演出による期待感演出の比重が重くなる「先読み重視モード」、演出の出現頻度が減り無駄な煽りの減る「シンプルモード」、可動役物や虹色発光など一発確定系の演出頻度が高まる「一発告知優先モード」の複数の演出モードから任意の1つを遊技者選択するものでもよい。また、これらのカスタムを初期化する所定の操作(特定のボタンの長押しや同時押し等)を設けて、遊技を終了する者が次の遊技者に対する配慮として初期設定のキャラ等やバランスに戻せるようにしてもよい。なお、キャラ等のカスタムのみ、バランスカスタムのみとしてもよく両者を搭載するものとしてもよい。
また、音量、光量調整のいずれか、または両方をオート計数中に可能としてもよい。オート計数中の計数対応演出(計数音や計数対応ランプパターン)は、遊技者用の音量調整、光量調整の影響を受けるものとしても、影響がないものとしてもよい。
4:可動役物の位置変更操作
・遊技機の上部等からキャラクターを模した可動役物が突出する
・可動液晶が遊技機の所定位置から上方向などに突出する
・メイン画面の前に、可動役物やサブ液晶が待機してメイン画面の視認性が低下した状態
このような状態を所定の操作で解除できる機能を有する場合は、オート計数中にこうした可動役物の位置変更操作を行えるものとしてもよい。
例えば、位置変更操作によって、上部から突出した可動役物や可動液晶を待機位置に収容することができるようにすることで、一般的にホール内で遊技機の上部に設置されるデータ表示器が見やすくなったり、遊技機の上方の棚などに置いた荷物が取りやすくなったりするので、遊技終了時の利便性が高まる。
また、所定操作でメイン画面の前から可動役物やサブ液晶を待機位置に移動させてメイン画面の視認性を向上させるものとしてもよい。なお、位置変更操作はメニュー画面やカスタム表示、音量・光量調整等の表示操作などと同一としてもよい。具体的には、メニュー画面等を表示するボタン押下を行った場合に、メイン画面前に待機した可動役物が待機位置や退避位置に移動してメイン画面の視認性が向上されるものとしてもよい。
(オート計数中のベット、精算や入賞などについて)
オート計数中に保有遊技価値数(クレジット数、持玉数)の増減が発生する事象(以下「増減事象」と略すことがある)が発生しうる。
例えば、メダルレス遊技機での1BETボタン押下、マックスBETボタン押下によるクレジット減少。ベット済みメダルがある状態での精算ボタン押下や小役の入賞によるクレジット加算。管理遊技機での遊技球の発射による持玉数の減少、入賞口への入球による持玉数の加算、発射した遊技球が遊技領域へ届かずに発射位置に戻ったときの持玉数の加算などが挙げられる。
これらの増減事象がオート計数中に発生する場合に、適切に計数を行うために以下のような仕様とすることが考えられる。
仕様A:計数中に増減事象が発生したら、すみやかに計数終了とする
このようにすることで、クレジットの値が変動しつつ計数(サンドヘの転送)が行われることを抑制でき、遊技者が自分の手持ちクレジットを正確に認識しやすくするとともに、転送時の処理エラーなどの発生も抑制できる。なお、このような増減事象の発生による計数中止を示唆ないし報知する押下音を出音したり、画面に「ベット操作により計数が中断されました」といった表示を出してもよい。
仕様B:計数中は、増減事象の要因となる操作を無効化する
例えば、計数中は精算ボタンを押下しても精算処理が行われない、ベットボタンを押下してもベットされないといった仕様である。遊技球の動作など無効化できない事象もあるが、ボタン押下による増減などを抑制することで安定した計数を行うことが可能となる。
仕様C:増加事象のみ、計数中断せずに計数終わってからクレジットに反映
減少事象については、仕様AかBを採用し、増加事象(精算、小役入賞、入賞口への入球等)については、オート計数が完了して一旦クレジット数(持玉数)が0になってから、増加分を0に対して加算するといった仕様である。このようにすることで、計数中に発生した遊技価値の増加を遊技者が把握しやすくなる。この場合は、増加事象の発生時(例えば、小役入賞なら全リール停止時)に増加事象の発生を示す演出(入賞音やGET10枚などの表示)を出してもよいし、計数完了後に出して、計数後にメダルなどを置き忘れないように注意喚起をするタイミングで遊技価値増加演出を行ってもよい。
なお、事象の種別(前述のベット操作、精算操作、入賞など)に応じて、第1の事象については仕様A、第2の事象について仕様Bなどと、仕様A~Cを適宜設定してもよい。また、これらの仕様は、オート計数中だけでなく、1枚計数中や連続計数中について採用してもよい。
(オート計数中の遊技機の電断復帰)
オート計数中に停電や遊技機島の給電設備故障などにより遊技機の電源が落ちてしまう場合がある。また、設置テスト等で店員がメダル計数を行っている最中に誤って遊技機の電源スイッチや島全体の電源スイッチを操作して電源を落としてしまうことがありえる。このような場合、電気の供給を確保し、電断後に電源スイッチを操作して電源投入を行った後は、オート計数状態ではなく計数が行われていない状態で復帰させることが望ましい。起動直後でいきなりオート計数が再開されてしまうと、エラーなどの原因になりえるからである。もっとも、電断復帰後はあくまで電断前の状態に戻すべきとの考えである場合は、オート計数中の電断復帰後はオート計数状態で復帰させる仕様としてもよい。
(オート計数中のサンド側との通信異常)
オート計数中にサンド側との通信異常を遊技機が把握した場合は、すみやかにオート計数を中止する。その後、通常異常から復旧した場合でもオート計数状態にそのまま戻ることはなく、計数ボタンの操作検出を待ってから計数を再開することが望ましい。復旧後に操作を介さずに計数が再開されてしまうと、意図せず計数が始まってしまうおそれがあるからである。なお、通信異常の原因となる事象としては、サンド側の電源オフ、通信用ハーネスが物理的に抜ける、通信エラーの発生などが挙げられる。
(サブ起動待ちのオート計数)
前述の通り、多くの遊技機において起動に要する時間は、演出制御系>主制御系となっている。演出制御系の起動に時間がかかる機種においては起動の進捗率を示唆するインジケータ(進捗率に応じて横向きのバーが伸びていくメータ画像)などで表示するとともに「NOW LODING」、「起動中」などのテキスト表示を行って店員に故障と誤解されないようにするとよい。電源投入から主制御系の起動が完了するまでの間は、動作の安定性を高めるために貸出や計数が行えないが、主制御系の起動が完了して演出制御系の起動が完了する前(以下、「サブ起動待ち」ともいう)は貸出や計数が行えるものとするとよい。サブ起動待ちの期間でも計数ボタンを操作した場合は1枚計数、連続計数、オート計数が可能となる仕様としてもよい。例えば、電源投入時にクレジットに残されていた遊技価値(前日の閉店時から残っていたもの)などに店員が気づいた場合は、演出系の起動完了を待たずに速やかに計数処理をして開店準備としての端玉処理を完了させることができる。多くのクレジットが電源投入直後に残されている状況で、設置時のテストプレイなど消去しても問題ないメダルであれば、メダル数クリアスイッチ3044等の操作によりクレジットに記憶されたメダル数を消去すればよいが、営業中に店全体が停電し、その後復旧したが、多くの遊技者がもう帰りたいといった局面では店員が複数台のクレジットをサンド側へ速やかに送信しなければならない。このような局面でサブ起動待ちのオート計数ができることで、速やかに電源投入直後の台の遊技価値をサンド側へ転送することができるという利便性が発揮される。
[第8実施形態]
以下、図面を参照して、第8実施形態に係る遊技機について説明する。なお、本実施形態では、遊技機としてパチスロ機を例に挙げて説明する。
[パチスロ機の構造]
まず、図315~図317を参照して、パチスロ機4001の構造について説明する。図315は、パチスロ機4001の斜視図であり、図316は、パチスロ機4001の側面図である。また、図317はパチスロ機4001の分解斜視図である。
パチスロ機4001は、遊技者が保有する遊技価値を電磁的に管理し(あるいは、電磁的でなくとも、少なくとも遊技者が遊技価値に直接接触できない態様で管理し)、メダルレスで遊技を可能とするメダルレス遊技機である。なお、第8実施形態に係る発明は、メダルレス遊技機に適用されることに限定されず、遊技者の手持ちのメダルをメダル投入口に対して投入してベットする操作が可能な遊技機に適用することも可能である。
パチスロ機4001は、筐体4002により構成されている。また、筐体4002は、遊技機本体として前面側に矩形状の開口を有するキャビネットGと、キャビネットGの前面上部に配置された上マスクUMと、キャビネットGの前面下部に配置された下マスクDMとを有している。図315及び図316に示すように、上マスクUM及び下マスクDMは、パチスロ機4001の前面側の意匠を形成する。
キャビネットGは、一面が開口された略直方体状に形成されており、左右一対の側面壁G2と、背面壁G3と、上面壁G4と、底面壁G5とを有している。キャビネットGは、単に「箱体」や「本体」と称することもできるし、上ドア機構UD及び下ドア機構DDを支持、あるいは固定する枠体として機能するため、「本体枠」、「支持体」、「支持枠」、あるいは「固定枠」等と称することもできる。
図317に示すように、キャビネットGの内部空間における上部には、キャビネット側スピーカ装置4011が配置されている。キャビネット側スピーカ装置4011から出力される効果音やBGM等の音声は、上マスクUMの両側部に設けられた後述する透音孔4110を透過する。キャビネットGの内部空間における中間部には、リールユニットRUや主制御基板4071等が配置されている。キャビネットGの内部空間における上部及び中間部は、上マスクUMによって塞がれる。
キャビネットGの下部には、下ドアベースDBが取り付けられている。下ドアベースDBは、キャビネットGの内部空間における下部を開閉する。キャビネットGの内部空間における下部には、電源装置(不図示)が配置されている。また、下ドアベースDBには、下マスクDMが着脱可能に接続される下マスク接続部4081が設けられている。
上マスクUMは、キャビネットGの内部空間における中間部及び上部を閉塞する。上マスクUMは、キャビネットGの側面壁G2に設けられた上マスク接続部4012に着脱可能に接続される。上マスクUMは、上下方向に長い略長方形に形成されている。上マスクUMの上部は、キャビネットGの上面壁G4よりも上方に突出している。上マスクUMは、上マスク本体4101と、上マスク本体4101の上部に着脱可能に取り付けられるトップパネル4102とを有している。
下マスクDMは、下ドアベースDBに設けられた下マスク接続部4081に着脱可能に接続される。下マスクDMは、下ドアベースDBを覆う下マスクベース4201と、下マスクベース4201の上部に取り付けられた操作部ユニット4202とを有している。図316に示すように、操作部ユニット4202は、上マスクUMとの干渉を避けるために、下マスクベース4201の上部から前方(遊技者側)に突出している。
[第2形態用マスク]
次に、本実施形態に係るキャビネットGに接続可能な第2形態用マスクについて、図318及び図319を参照して説明する。
図318は、キャビネットGに第2形態用マスクを接続した状態の正面図である。図319は、キャビネットGに第2形態用マスクを接続した状態の側面図である。
図318及び図319に示すように、キャビネットGは、第2形態用マスクを接続可能に構成されている。第2形態用マスクは、上述した第8上マスクUM及び下マスクDM(図315参照)と異なる意匠を形成する。すなわち、上マスクUM及び下マスクDMを外したキャビネットGに、第2形態用マスクを接続することにより、異なる機種の遊技機に対応した意匠に変更することができる。したがって、キャビネットGは、遊技店の遊技島(不図示)から取り外さずに、リユースすることができる。
第2形態用マスクは、第2形態用上マスクUM2と、第2形態用下マスクDM2から構成されている。第2形態用上マスクUM2は、キャビネットGに着脱可能に接続されている。第2形態用下マスクDM2は、下ドアベースDB(図317参照)に着脱可能に接続されている。
第2形態用上マスクUM2は、キャビネットGに取り付けられた支持ベース4005と、支持ベース4005に回転可能に支持された上マスク本体4006とを有している。支持ベース4005は、四角形の枠状に形成されている。支持ベース4005の開口部は、キャビネットGの内部空間における中間部及び上部に対向している。
上マスク本体4006は、支持ベース4005の左片部に回転可能に接続されている。上マスク本体4006の回転軸は、上下方向に延びている。上マスク本体4006は、キャビネットGの内部空間における中間部及び上部を開閉する。図319に示すように、第2形態用上マスクUM2の上面(支持ベース4005の上面及び上マスク本体4006の上面)は、キャビネットGの上面壁G4と同一平面を形成している。
図318に示すように、上マスク本体4006の正面における上部には、表示装置4007が設けられている。また、上マスク本体4006の正面における下部には、表示窓4006aが設けられている。表示窓4006aは、例えば、樹脂製の透明パネルとして構成されている。遊技者は、表示窓4006aを介して、その背面側に設けられたリールユニットRUの3つのリールを視認することができる。
第2形態用下マスクDM2の上部には、台座部4008が設けられている。台座部4008には、MAXベットボタン、1ベットボタン、精算ボタン、演出用ボタン等が配置されている。また、第2形態用下マスクDM2は、上述の台座部の下方において、左側に配置されたスタートレバーと、略中央部に配置された3個のストップボタンと、右側に配置された施錠機構とを有している。
また、第2形態用下マスクDM2の中央部及び下部には、腰部パネル4009が配置されている。腰部パネル4009は、例えば、機種の名称を表すロゴやモチーフを表すキャラクタ等の機種情報が描かれた装飾パネルと、この装飾パネルを背面側から照明するための光源(後述のランプ・LED類に含まれる腰部ランプ)から構成される。
[上マスクUM]
次に、上マスクUMの構成について、図320を参照して説明する。
図320は、上マスクUMの分解斜視図である。
図320に示すように、上マスクUMは、上マスク本体4101と、トップパネル4102とを有している。上マスク本体4101は、キャビネットGに着脱可能に接続され、トップパネル4102は、上マスク本体4101に着脱可能に接続される。
上マスク本体4101は、上下方向に長い長方形の本体枠4104と、本体枠4104に保持された表示装置4105とを有している。本体枠4104は、左右の側辺部が背面側に凸となるように湾曲している。本体枠4104の上辺部には、上部ランプ4107と、透音孔4108と、本体側接続部4109と、上部スピーカ装置(不図示)が設けられている。
上部ランプ4107は、発光手段を有しており、その発光態様(点灯、点滅、あるいは消灯のみならず、フルカラーLEDとして構成される場合にはその輝度や発光色を含む)によって演出を行うことが可能である。透音孔4108は、上部ランプ4107の両側に配置されており、上マスク本体4101の前方に向いている。上部スピーカ装置から出力される音声は、透音孔4108を透過する。
本体側接続部4109は、本体枠4104の上辺部における上面から露出している。本体側接続部4109には、トップパネル4102のパネル側接続部4123が着脱可能に接続される。また、本体側接続部4109には、トップパネル4102と上マスク本体4101とを電気的に接続するための接続端子が設けられている。
なお、上マスク本体4101には、トップパネル4102を接続しなくてもよい。この場合は、本体枠4104の上辺部に、本体側接続部4109を覆う接続部カバーを取り付ける。これにより、上マスク本体4101の意匠性を向上させることができる。また、本体側接続部4109の破損や、本体側接続部4109を介したパチスロ機4001に対する不正行為を防止することができる。
本体枠4104の左右の側辺部には、透音孔4110と、透音孔4111と、側部スピーカ装置(不図示)が設けられている。透音孔4110は、本体枠4104の側方に向いている。上述したように、透音孔4110には、キャビネット側スピーカ装置4011(図317参照)から出力される音声が透過する。また、透音孔4111は、本体枠4104の前方に向いており、側部スピーカ装置に対向している。側部スピーカ装置から出力される音声は、透音孔4111を透過する。
表示装置4105は、周囲を本体枠4104に囲まれており、上下方向に長い長方形に形成されている。表示装置4105は、前方を向く表示面4105aを有している。表示面4105aは、本体枠4104の長辺に沿うように湾曲している。これにより、表示面4105aは、上方に向かうにつれて遊技者側を向くように反り返る。その結果、遊技者から表示面4105a全体を視認し易くすることができる。また、表示面4105aには、キャビネットGに配置されたリールユニットRUの3つのリール4003L,4003C,4003Rを視認可能にする表示窓4112が設けられている。
トップパネル4102は、左右方向に長い長方形のパネル枠4121と、パネル枠4121に保持された表示パネル(不図示)と、表示パネルの前面を覆う透明カバー4122と、表示パネルの背面に光を照射する照明部(不図示)とを有している。パネル枠4121の下辺部には、パネル側接続部4123が設けられている。パネル側接続部4123は、上マスク本体4101の本体側接続部4109に接続される。パネル側接続部4123には、本体側接続部4109に設けられた接続端子に接続される接続端子が設けられている。
表示パネルは、例えば、パチスロ機4001に関する情報が記載されている。パチスロ機4001に関する情報としては、例えば、パチスロ機4001の機種名、パチスロ機4001に対応付けられたキャラクタや、パチスロ機4001の「配列・配当表」などを挙げることができる。透明カバー4122は、透明又は半透明の樹脂製のパネルであり、その背面側に配置された表示パネルを視認可能としている。
なお、本発明に係るトップパネルは、表示パネル及び照明装置の代わりに表示装置を有していてもよい。また、本発明に係るトップパネルは、表示パネル及び照明装置と、表示装置を有していてもよい。トップパネルの表示装置に表示させる画像は、例えば、上マスク本体4101の表示装置4105に表示させる画像と連動するもの、ボーナス(疑似ボーナス)終了後から現在までのゲーム数、ボーナス(疑似ボーナス)の当籤回数等を挙げることができる。
[下マスクDM]
次に、下マスクDMの構成について、図321~図323を参照して説明する。
図321は、下マスクDMを正面側から見た斜視図である。図322は、下マスクDMを背面側から見た斜視図である。図323は、下マスクDMの側面図である。
上述したように、下マスクDMは、下ドアベースDBを覆う下マスクベース4201と、下マスクベース4201の上部に取り付けられた操作部ユニット4202とを有している。
下マスクベース4201は、上面及び背面が開口された略直方体状に形成されている。図321に示すように、下マスクベース4201の正面には、ポケット収納部4211と、透音孔4212が設けられている。ポケット収納部4211は、下マスクベース4201の正面における略中央部に形成されている。ポケット収納部4211には、遊技者が所持する携帯端末や飲料水のボトル等を収納可能な凹部として構成されている。透音孔4212は、ポケット収納部4211の下方に配置されており、後述する下部スピーカ装置4218に対向している。ポケット収納部4211の奥に位置する壁部は、下マスクベース4201の一部である。操作部ユニット4202が前方に膨出しているため、当該壁部は、遊技者からの視認性が低い。これにより、当該壁部には、機種名やキャラクタなどを記載したデザインが施されていない。なお、当該壁部に何らかのデザインを施して、当該壁部を装飾部にしてもよい。
図322及び図323に示すように、下マスクベース4201の内側には、複数の接続用フック4214と、2本のガイドピン4215と、マスク側中継基板4216と、接続端子4217と、下部スピーカ装置4218が設けられている。
複数の接続用フック4214は、後方に突出しており、左右方向又は上下方向に貫通する貫通孔を有している。複数の接続用フック4214の貫通孔には、下ドアベースDBに設けられた下マスク接続部4081が貫通する。2本のガイドピン4215は、下ドアベースDBに設けられたガイド孔(不図示)に挿入される。
マスク側中継基板4216は、下マスクベース4201の背面における略中央部に配置されている。マスク側中継基板4216には、カートリッジ基板4210が着脱可能に接続されている。接続端子4217は、マスク側中継基板4216の側方に配置されている。この接続端子4217は、配線(不図示)を用いてマスク側中継基板4216と電気的に接続されている。接続端子4217は、ドロワコネクタであり、下ドアベースDB(図317参照)に設けられた接続端子(ドロワコネクタ)に接続される。
下ドアベースDBに設けられた接続端子は、ドア側中継端子板に実装されており、ドア側中継端子板は、配線(不図示)を用いて主制御基板4071と電気的に接続されている。したがって、マスク側中継基板4216は、接続端子4217及びドア側中継端子板等を介して、主制御基板4071と電気的に接続されている。
下部スピーカ装置4218は、マスク側中継基板4216の下方に配置されている。下部スピーカ装置4218から出力される音声は、透音孔4212(図321参照)を透過する。
操作部ユニット4202は、下マスクベース4201の上部に設けられた操作パネル固定部(不図示)にねじを用いて固定されている。操作部ユニット4202は、下マスクベース4201の上面を覆う。
[操作部ユニット]
次に、操作部ユニット4202の構成について、図324を参照して説明する。
図324は、操作部ユニット4202の斜視図である。
図324に示すように、操作部ユニット4202は、操作部ベース4221を有している。操作部ベース4221は、左右方向に長い中空の略直方体状に形成されている。操作部ベース4221の下面には、貫通孔(不図示)が設けられている。これにより、操作部ベース4221の内部空間は、下マスクベース4201(図321参照)の内部空間と連通している。
操作部ベース4221の上面には、MAXベットボタン4222と、1ベットボタン4223と、精算ボタン4224と、演出用ボタン4225と、左ボタン4226Lと、右ボタン4226Rと、音量つまみ4227と、情報表示装置4229が設けられている。MAXベットボタン4222、1ベットボタン4223、精算ボタン4224、演出用ボタン4225、及び情報表示装置4229は、第1実施形態において説明したものと同様であるため、説明を省略する。
左ボタン4226L及び右ボタン4226Rは、例えば、表示装置4105の表示面4105aに選択画面が表示された場合に、遊技者の選択操作を受付ける操作部である。音量つまみ4227は、音量の調節操作を受付ける操作部である。音量つまみ4227を右回り(時計回り)に回した場合は音量が徐々に大きくなり、音量つまみ4227を左回り(反時計回り)に回した場合は音量が徐々に小さくなる。
操作部ベース4221の前面には、3個のストップボタン4231L,4231C,4231Rが設けられている。各ストップボタン4231L,4231C,4231Rは、各リール4003L,4003C,4003Rに対応して設けられ、それぞれのリールの回転を停止させるための遊技者の遊技操作(停止操作)を受付ける操作部である。
操作部ベース4221の左角部には、スタートレバー4241を有するスタートレバー装置4240が設けられている。スタートレバー装置4240におけるスタートレバー4241以外の構成部品は、操作部ベース4221の内部に配置されている。スタートレバー4241は、操作部ベース4221の左角部に設けられたレバー貫通溝4221aを貫通して操作部ベース4221の前方及び左側方に突出している。非操作状態におけるスタートレバー4241の上面は、操作部ベース4221の上面と略同一平面を形成している。
操作部ベース4221の右角部には、装飾部4233が設けられている。装飾部4233は、スタートレバー4241と左右対称な形状に形成されている。装飾部4233は、操作部ベース4221の右角部に設けられた装飾用貫通溝4221bを貫通して操作部ベース4221の前方及び右側方に突出している。
また、装飾部4233は、光を透過する半透明の樹脂によって形成されている。操作部ベース4221の内部には、光源であるLEDが実装された基板と、LEDから出射された光を装飾部4233に導く導光部材が設けられている。これにより、装飾部4233に光を透過させて光らせる演出を行うことができる。
[スタートレバー装置]
次に、スタートレバー装置4240の構成について、図325及び図326を参照して説明する。
図325は、スタートレバー装置4240の斜視図である。図326は、スタートレバー装置4240の分解斜視図である。
図325及び図326に示すように、スタートレバー装置4240は、スタートレバー4241と、照明ベース4242と、レバー支持ベース4243とを有している。スタートレバー4241は、光を透過する半透明の樹脂によって形成されている。照明ベース4242は、スタートレバー4241に光を照射する。レバー支持ベース4243は、スタートレバー4241を所定の角度範囲で傾動可能に支持する。
(スタートレバー)
次に、スタートレバー4241の構成について、図326及び図327を参照して説明する。
図327は、スタートレバー4241を背面側から見た斜視図である。
図326及び図327に示すように、スタートレバー4241は、操作板部4251と、操作板部4251に連続する固定板部4252とを有している。
操作板部4251は、平面形状が略L字状に形成された中空の板体からなる。操作板部4251は、操作部ベース4221(図324参照)から突出する体裁側端面4251aと、照明ベース4242に対向する入光側端面4251bを有している。スタートレバー4241における上面及び下面と体裁側端面4251aとにより形成される角部は、丸みを帯びるように面取り加工が施されている。入光側端面4251bには、操作板部4251の内部空間を開口する開口部が形成されている。そして、スタートレバー4241の内部には、入光側端面4251bから入射した光を体裁側端面4251a側へ導く複数の導光リブ4253が設けられている。
固定板部4252は、操作板部4251の下面から略垂直に突出している。固定板部4252は、入光側端面4251bに沿う略L字状の板体からなる。固定板部4252は、照明ベース4242に対向する入光側壁面4252aを有している。固定板部4252は、入光側壁面4252aから入射した光を操作板部4251へ導く。
固定板部4252には、2つのねじ貫通孔4254と、2つの位置決め突起4255が設けられている。2つのねじ貫通孔4254には、スタートレバー4241をレバー支持ベース4243に固定するためのねじが貫通する。2つの位置決め突起4255は、入光側壁面4252aから略垂直に突出している。2つの位置決め突起4255は、レバー支持ベース4243に設けられた2つの位置決め孔4305(図326参照)に嵌合する。
(照明ベース)
次に、照明ベース4242の構成について図328及び図329を参照して説明する。
図328は、照明ベース4242を正面側から見た分解斜視図である。図329は、照明ベース4242を背面側から見た分解斜視図である。
図328及び図329に示すように、照明ベース4242は、基板保持部材4261と、導光部材4262と、取付部材4263とを有している。
基板保持部材4261は、後面が開口された中空の略直方体状に形成されている。基板保持部材4261の前面4261aには、第1LED基板4281が取り付けられている。第1LED基板4281の一方の平面は、基板保持部材4261の前面4261aに対向する。第1LED基板4281の他方の平面には、複数のLED4280Aが実装されている。複数のLED4280Aは、水平方向に適当な間隔を空けて並んでいる。また、基板保持部材4261の前面4261aは、取付部材4263にねじを用いて固定される。
基板保持部材4261の左側面4261bには、第2LED基板4282が取り付けられている。第2LED基板4282の一方の平面は、基板保持部材4261の左側面4261bに対向する。第2LED基板4282の他方の平面には、複数のLED4280Bが実装されている。複数のLED4280Bは、水平方向に適当な間隔を空けて並んでいる。
図329に示すように、基板保持部材4261の右側面4261cには、操作検出手段の一具体例を示すフォトセンサ4274が取り付けられている。フォトセンサ4274は、レバー支持ベース4243の後述する検知片4316を検出する。フォトセンサ4274は、例えば、透過型のフォトセンサであり、左右方向において発光部と受光部が対向している。また、フォトセンサ4274の発光部と受光部との間の空間の開口部は、遊技機の背面側(遊技者と反対側)を向いている。これにより、遊技者側からフォトセンサ4274の受光部に不正にアクセスすることが難しくなり、不正行為を防止或いは抑制することができる。
また、基板保持部材4261には、固定部4265が設けられている。固定部4265は、基板保持部材4261の下面4261dから下方に突出している。固定部4265には、導光部材4262がねじを用いて固定される。また、固定部4265は、取付部材4263にねじを用いて固定される。
導光部材4262は、上方から見た形状が略L字状の板体からなり、第1導光部4267と、第2導光部4268を有している。
第1導光部4267は、第1LED基板4281に実装された複数のLED4280Aと対向する光入射面4267aと、光入射面4267aと反対側の光出射面4267bとを有する。第1導光部4267は、光入射面4267aから入射した複数のLED4280Aの光を拡散して、光出射面4267bから均等に出射する。
第2導光部4268は、第2LED基板4282に実装された複数のLED4280Bと対向する光入射面4268aと、光入射面4268aと反対側の光出射面4268bとを有する。第2導光部4268は、光入射面4268aから入射した複数のLED4280Bの光を拡散して、光出射面4268bから均等に出射する。
第2導光部4268の下端には、固定片4269が設けられている。固定片4269は、基板保持部材4261の固定部4265にねじを用いて固定される。以下、導光部材4262が固定された基板保持部材4261を照明本体4270とする。
取付部材4263は、照明固定部4271と、支持機構固定部4272と、取り付け用突部4273とを有している。
照明固定部4271は、右側面及び後面が開口された中空の略直方体状に形成されている。照明固定部4271の内部空間には、照明本体4270が収納される。照明固定部4271の前面板部4271aは、導光部材4262の光出射面4267bに対向する。また、照明固定部4271の左側面板部4271bは、導光部材4262の光出射面4268bに対向する。前面板部4271a及び左側面板部4271bには、複数の照明用貫通孔4275が設けられている。複数の照明用貫通孔4275は、スタートレバー4241(図325)に対向する。
図329に示すように、前面板部4271aの内側には、ねじ孔ボス部4276が設けられている。ねじ孔ボス部4276には、基板保持部材4261の前面4261aを照明固定部4271に固定するためのねじが螺合される。照明固定部4271の下面板部4271cには、開口部4277が形成されている。開口部4277には、基板保持部材4261の右側面4261c及びフォトセンサ4274が挿入される。
図328に示すように、支持機構固定部4272は、前面が開口された中空の略直方体状に形成されている。そして、照明固定部4271の下面板部4271cは、支持機構固定部4272の上面板部を兼ねている。
支持機構固定部4272の内部空間には、レバー支持ベース4243(図326参照)の後部側が収納される。支持機構固定部4272の左側面板部4272aには、固定片4278が設けられている。固定片4278には、ねじ孔が設けられている。固定片4278のねじ孔には、基板保持部材4261の固定部4265を照明固定部4271に固定するためのねじが螺合される。支持機構固定部4272の後面板部4272bには、レバー支持ベース4243がねじを用いて固定される。
取り付け用突部4273は、支持機構固定部4272の下面板部4272cから下方に突出している。取り付け用突部4273は、背面が開口する略直方体状に形成されている、取り付け用突部4273は、操作部ユニット4202の操作部ベース4221(図324参照)にねじを用いて固定される。
(レバー支持ベース)
次に、レバー支持ベース4243の構成について、図330を参照して説明する。
図330は、レバー支持ベース4243の分解斜視図である。
図330に示すように、レバー支持ベース4243は、可動部材4291と、可動部材4291に固定される検知部材4292と、可動部材4291を回動可能に支持する支持部材4293とを有している。
可動部材4291は、上方から見た形状が略C字状に形成されており、レバー固定部4301と、レバー固定部4301から略垂直に突出する左アーム部4302及び右アーム部4303とを有している。レバー固定部4301は、前後方向に略垂直な平面を有し、左右方向に長い長方形の板体からなる。レバー固定部4301の前方を向く平面は、スタートレバー4241(図326参照)に対向する。
レバー固定部4301には、2つの位置決め孔4305が設けられている。2つの位置決め孔4305には、スタートレバー4241の2つの位置決め突起4255(図327参照)が嵌合する。レバー固定部4301には、スタートレバー4241の固定板部4252がねじを用いて固定される。
左アーム部4302及び右アーム部4303は、それぞれレバー固定部4301の短辺に連続し、後方に突出している。左アーム部4302及び右アーム部4303は、左右方向に略垂直な平面を有し、前後方向に長い長方形の板体からなる。
左アーム部4302の上側の長辺には、上当接片4306と、ばね係合片4307が設けられている。上当接片4306は、ばね係合片4307よりもレバー固定部4301側に位置している。また、左アーム部4302の下側の長辺には、下当接片4308が設けられている。上当接片4306、ばね係合片4307及び下当接片4308は、それぞれ右アーム部4303側に突出しており、上下方向に略垂直な平面を有する板体からなる。
右アーム部4303の上側の長辺には、上当接片4311が設けられている。また、右アーム部4303の下側の長辺には、下当接片4312が設けられている。上当接片4311及び下当接片4312は、それぞれ左アーム部4302側に突出しており、上下方向に略垂直な平面を有する板体からなる。また、左アーム部4302及び右アーム部4303のレバー固定部4301側と反対側の端部には、それぞれシャフト貫通孔4310が設けられている。
検知部材4292は、右アーム部4303に固定される固定片4315と、固定片4315から突出する検知片4316とを有している。固定片4315は、前後方向に長い略直方体状に形成されている。固定片4315の前端部は、右アーム部4303における上当接片4311と下当接片4312との間に配置される。検知片4316は、固定片4315の上面から略垂直に突出している。検知片4316は、左右方向に略垂直な平面を有する板体からなる。
支持部材4293は、前面及び上面が開口された中空の略直方体状に形成されており、左側部4293aと、右側部4293bと、後部4293cと、底部4293dとを有している。
左側部4293aの上端には、上ストッパ4317が設けられている。上ストッパ4317は、右側部4293b側に突出しており、上下方向に略垂直な平面を有する板体からなる。上ストッパ4317の下面は、可動部材4291の上当接片4306に対向する。上ストッパ4317の下面には、緩衝材4321が貼付されている。
右側部4293bの上端には、上ストッパ4318が設けられている。上ストッパ4318は、左側部4293a側に突出しており、上下方向に略垂直な平面を有する板体からなる。上ストッパ4318の下面は、可動部材4291の上当接片4311に対向する。上ストッパ4318の下面には、緩衝材4322が貼付されている。
後部4293cは、照明ベース4242の後面板部4272b(図328参照)にねじを用いて固定される。底部4293dにおける後部4293c側には、ばね係合溝4319が設けられている。底部4293dの内面における前面側は、可動部材4291の下当接片4308,4312に対向する。底部4293dの内面における前面側には、緩衝材4323が貼付されている。これにより、緩衝材4323は、可動部材4291の下当接片4308,4312に対向している。
左側部4293a及び右側部4293bには、シャフト4294が固定される。シャフト4294は、左側部4293a及び右側部4293bに設けられた貫通孔を貫通した状態で、両端部を軸受ブッシュ4325と止め輪4326によってカシメ固定されている。なお、シャフト4294の固定には、溶接、接着材、圧入などの固定方法を適宜採用することができる。また、シャフト4294は、可動部材4291のシャフト貫通孔4310を貫通している。これにより、シャフト4294は、可動部材4291を回動可能に支持している。
シャフト4294は、ねじりばね4328のコイル部と、ばね押さえ4329を貫通している。ねじりばね4328のコイル部及びばね押さえ4329は、可動部材4291の左アーム部4302と右アーム部4303との間に配置される。ばね押さえ4329は、ねじりばね4328がシャフト4294の軸方向へ移動することを係止して、ねじりばね4328を左アーム部4302側の所定の位置に配置させる。
ねじりばね4328の一方のアーム4328aは、可動部材4291のばね係合片4307に係合する。また、ねじりばね4328の他方のアーム(不図示)は、底部4293dのばね係合溝4319に係合する。ねじりばね4328は、レバー固定部4301が上方に変位する回転方向(以下、「第1回転方向」とする)に可動部材4291を付勢する。可動部材4291の第1回転方向への回転は、上当接片4306,4311が支持部材4293の上ストッパ4317,4318に当接することにより係止される。
可動部材4291の第1回転方向への回転が係止された状態において、可動部材4291の下当接片4308,4312は、支持部材4293の底部4293dから離れている。可動部材4291は、下当接片4308,4312が支持部材4293の底部4293dに当接するまで、レバー固定部4301が下方に変位する回転方向(以下、「第2回転方向」とする)に移動可能である。
[スタートレバー装置の動作]
次に、スタートレバー装置4240の動作について、図331を参照して説明する。
図331は、操作前(非操作状態)のスタートレバー装置4240の断面図であり、図331Bは、操作後(操作状態)のスタートレバー装置4240の断面図である。
図331Aに示すように、スタートレバー4241は、可動部材4291に固定されている。スタートレバー4241が押圧操作されていない非操作状態のスタートレバー装置4240において、可動部材4291は、ねじりばね4328によって第1回転方向(図331において時計回り)に付勢されている。そして、可動部材4291の上当接片4306(4311)は、支持部材4293の上ストッパ4317(4318)に当接している。これにより、可動部材4291の第1回転方向への回転が係止されている。
支持部材4293における上ストッパ4317(4318)の下面には、緩衝材4321(4322)が貼付されている。これにより、上当接片4306(4311)は、緩衝材4321(4322)を介して上ストッパ4317(4318)に当接する。その結果、可動部材4291や支持部材4293の破損を防止或いは抑制することができる。また。上当接片4306(4311)が上ストッパ4317(4318)に当接する際に生じる音を小さくすることができる。
可動部材4291には、検知部材4292が固定されている。非操作状態のスタートレバー装置4240において、検知部材4292の検知片4316は、フォトセンサ4274によって検知されている。この検知結果は、マスク側中継基板4216を介して主制御基板4071に送信される。フォトセンサ4274が検知片4316を検知している場合に、主制御基板4071は、スタートレバー4241が押圧操作されていないことを検出する。
図331Bに示すように、スタートレバー4241が下方に押圧(押圧操作)されると、可動部材4291は、ねじりばね4328のばね力に抗して第2回転方向(図331において反時計回り)に回転する。これにより、スタートレバー4241は、下方に傾動する。可動部材4291の第2回転方向への回転は、下当接片4308(4312)が支持部材4293の底部4293dに当接することにより係止される。
支持部材4293における底部4293dの内面には、緩衝材4323が貼付されている。これにより、下当接片4308(4312)は、緩衝材4323を介して支持部材4293の底部4293dに当接する。その結果、可動部材4291や支持部材4293の破損を防止或いは抑制することができる。また。下当接片4308(4312)が底部4293dに当接する際に生じる音を小さくすることができる。
可動部材4291が第2回転方向に回転すると、検知部材4292の検知片4316は、フォトセンサ4274によって検知されなくなる。フォトセンサ4274が検知片4316を検知している状態から検知していない状態に切り替わると、主制御基板4071は、スタートレバー4241が押圧操作されたことを検出する。
[スタートレバーの光演出]
次に、スタートレバー4241の光演出について、図332及び図333を参照して説明する。
図332は、非操作状態のスタートレバー4241に入射する光を説明する断面図である。図333は、操作状態のスタートレバー4241に入射する光を説明する断面図である。
図332に示すように、非操作状態のスタートレバー装置4240において、照明固定部4271の複数の照明用貫通孔4275は、スタートレバー4241の固定板部4252に対向している。図332Aに示すように、複数のLED2480Aから出射された光は、導光部材4262の第1導光部4267に入射して、光出射面4267bから出射される。そして、光出射面4267bから出射した光は、複数の照明用貫通孔4275を通って、スタートレバー4241の固定板部4252に入射する。
また、図332Bに示すように、複数のLED2480Bから出射された光は、導光部材4262の第2導光部4268に入射して、光出射面4268bから出射される。そして、光出射面4268bから出射した光は、複数の照明用貫通孔4275を通って、スタートレバー4241の固定板部4252に入射する。
固定板部4252は、入射した光を乱反射させて、スタートレバー4241の操作板部4251全体を明るくする。このように、非操作状態のスタートレバー装置4240のスタートレバー4241を光らせる演出を行う場合は、スタートレバー4241の固定板部4252の全体に光を入射させて、操作板部4251の輝度を高くすることができる。
図333に示すように、操作状態のスタートレバー装置4240において、照明固定部4271の複数の照明用貫通孔4275は、スタートレバー4241の入光側端面4251bに対向している。図333Aに示すように、第1導光部4267の光出射面4267bから出射した光は、複数の照明用貫通孔4275を通って、スタートレバー4241の入光側端面4251b及び複数の導光リブ4253(図327参照)の側面に入射する。また、光出射面4267bから出射した光の一部は、複数の導光リブ4253間を通って体裁側端面4251aに達する。
また、図333Bに示すように、第2導光部4268の光出射面4268bから出射した光は、複数の照明用貫通孔4275を通って、スタートレバー4241の入光側端面4251b及び複数の導光リブ4253(図327参照)の側面に入射する。さらに、光出射面4268bから出射した光の一部は、複数の導光リブ4253間を通って体裁側端面4251aに達する。
このように、操作状態のスタートレバー装置4240のスタートレバー4241を光らせる演出を行う場合は、スタートレバー4241の操作板部4251に直接光を入射させることができる。しかも、操作板部4251の内部に複数の導光リブ4253を設けているため、体裁側端面4251a側まで光を到達させることができる。その結果、操作板部4251の輝度を高くすることができる。
また、スタートレバー装置4240は、スタートレバー4241が平板状の操作板部4251を有している。これにより、スタートレバー4241を手で押し下げやすく、操作性の向上を図ることができる。また、スタートレバー装置4240は、シャフトの先端に球体状の操作部が設けられた従来のスタートレバーとは異なるユニークな操作感を提供することができる。なお、操作状態では、非操作状態と比べてスタートレバー4241が複数のLED4280A,4280Bから離れた位置関係となる。しかし、上述した構造により、スタートレバー4241は、操作状態においても複数のLED4280A,4280Bから十分な量の光を受けることができる。これにより、操作時のスタートレバー4241の輝度の低下を抑制することができ、操作状態においてもスタートレバー4241の発光による演出の迫力を出すことができる。
また、非操作状態のスタートレバー装置4240において、スタートレバー4241(操作板部4251)の上面は、操作部ベース4221の上面と略同一平面を形成している(図324参照)。これにより、操作部ベース4221の上面とスタートレバー4241の上面に手を置いた状態で、スタートレバー4241を掌で押し下げることができる。その結果、最小限の動作でスタートレバー4241を操作することができ、手の疲労を抑制することができる。
[スタートレバーの光演出の例1:操作可能/不能状態の報知等]
前述の通り本実施形態のスタートレバー4241は、シャフトの先端に球体状の操作部が設けられた従来のスタートレバーとは異なり、平板状の操作板部4251を有している。そのため、初見の遊技者には、スタートレバー4241がスタート操作を行う操作部であるることが分かりにくい。そこで、遊技価値のベット操作が行われる前やリール回転中などスタートレバーの操作不能状態(操作無効状態)では、スタートレバー4241の発光に係るLEDの制御状態を第1態様(消灯や所定のパターン)とし、遊技価値のベット操作が行われた後のスタートレバー操作可能状態では、スタートレバー4241の発光に係るLEDの制御状態を第1態様と異なる第2態様とするとよい。このようにすることでベットの有無に応じて発光態様が変化するため、初見の遊技者でもベットの次に操作するべきスタートレバー4241の位置を容易に認識することができる。
また、本実施形態に係るスタートレバー4241は、現在の状況が、スタート操作が不可能な操作不能状態と、スタート操作が可能な操作可能状態のいずれであるかを、発光態様で報知ないし示唆できる。以下に第1態様と第2態様の仕様例を示す。以下に示す仕様は、いずれか1つを採用してもよいし、矛盾のない範囲で複数を組み合わせて採用してもよい。
(仕様例1:点灯消灯)
第1態様:消灯
第2態様:点灯/点滅
仕様例1では、操作不能状態においてスタートレバー4241を消灯(第1態様)としておき、ベット操作でスタートレバー4241を点灯又は点滅(第2態様)とする。仕様例1は、状態の切り替わりが明瞭である。
(仕様例2:輝度相違)
第1態様:低輝度点灯
第2態様:高輝度点灯
仕様例2では、操作不能状態においてスタートレバー4241を低輝度で点灯(第1態様)させておき、ベット操作でスタートレバー4241を高輝度で点灯(第2態様)させる。仕様例2は、現在の状況に応じて発光態様を変化させるため、遊技機の外観が極端に暗くなることを防ぐことができる。
(仕様例3:色相違)
第1態様:第1の発光色(例えば、白)
第2態様:第2の発光色(例えば、青)
仕様例3は、色の変化で操作可能/不能状態を報知/示唆する。例えば、操作不能状態においてスタートレバー4241を白点灯(第1態様)させておき、ベット操作でスタートレバー4241を青点灯(第2態様)させる。なお、仕様例1と仕様例3を組合せて、第1態様は消灯、第2態様は青点灯などとしてもよい。
(仕様例4:色相違の変形例1)
第1態様:消灯
第2態様:特定発光色(例えば、青)
ストップボタン4231L,4231C,4231Rも操作有効状態、無効状態に応じて発光色を異ならせる仕様としてもよい。
ストップボタン4231L,4231C,4231Rの発光色
有効状態:青
無効状態:赤
指示状態:白
非指示状態:消灯
この例では、打順ナビ(打順+図柄目押しのナビでもよい)が行われない遊技において、操作有効状態はストップボタンを青発光させ、操作無効状態ではストップボタンを赤発光させる。また、AT中に停止操作すべきストップボタンを発光態様で指示する仕様となっており、打順ナビが発生する遊技において、その時点で停止操作すべきリールに対応するストップボタンを白発光させ、それ以外の回転中リールに対応するストップボタンを消灯状態としている。例えば、正解打順が中→右→左の場合。全リール回転中では、ストップボタン4231Cを白発光させ、ストップボタン4231L、4231Rを消灯状態とする。中リールを第1停止させた後は、停止済みの中リールに対応するストップボタン4231Cを赤発光させる。そして、次に押すべき右リールに対応するストップボタン4231Rを白発光させ、左リールに対応するストップボタン4231Lを消灯させる。この仕様では、ストップボタンの基本的な操作可能色が「青」であり、スタートレバーの操作可能色も「青」となっている。これにより、青色の操作部は操作可能であるということが遊技者に分かり易くなる。なお、完全に同じ青色(RGBデータの値が完全に同じ)である必要はなくスタートレバーとストップボタンが同系色として遊技者に認識可能であれば、各部材の見た目のバランスなどを考慮して色が若干異なっていてもよい。また、この仕様例では、スタートレバーの操作可能色は青色で、指示により押すべきストップボタンは白と異なる色としている。仮にストップボタンの指示色(白)とスタートレバーの操作可能色を同じ色にしてしまうと、筐体の左側でスタートレバーが白く発光していたのに気を取られて、中リールを最初に止めるべき局面で誤って第一停止を左から止めてしまうといった打順ミスを誘発するおそれがある。このようなミスを誘発しないように、指示色とレバーオン可能色は異なる色とすることが望ましい。
(仕様例5:色相違の変形例2)
第1態様:消灯
第2態様:特定発光色(例えば、青)
MAXベットボタン4222の発光色
有効状態:赤
無効状態:消灯
仕様例5は、MAXベットボタン4222の発光色で有効状態(遊技価値のベット操作可能状態)と、無効状態(遊技価値のベット操作不能状態)が分かる仕様である。なお、発光色「赤」とはフルカラーLEDでの赤発光でも、赤色単色LEDでの赤発光、白色LEDでボタンに赤色のシートなどが入っていて赤く見える場合のいずれでもよい。操作有効時の発光色を異ならせることで、操作手段の誤認(例えば、1枚ベットした後にさらにベットして3ベットにするべき局面で誤ってレバーを叩いてしまうなど)を抑制できる。なお、レバーオン可能色とMAXベットボタンの操作有効色を同じ又は同系統色としても差し支えない。
なお、ここまでに説明した各操作手段における発光色の工夫は、平板状スタートレバー以外の任意の形状である発光部を備えるスタートレバーについて適用するものとしてもよい。
[スタートレバーの光演出の例2:期待感演出]
スタートレバー4241の発光色や発光態様を用いて以下のような期待感演出を行ってもよい。なお、以下で説明する示唆演出とは、確定的な報知となるパターンを含むものとしてもよい。
(仕様例1:レバージャッジ演出の成功示唆)
レバーで特典付与に関する当否が報知される演出として、操作可能時にレバーの発光色で期待度示唆してもよい。例えば、通常のレバーオン可能色は青色であるところ、ベット後のレバーオン操作可能状態でスタートレバーが赤色に光ればチャンス、虹色なら当たり確定などとしてもよい。よ通常の遊技開始用のレバーオン操作待ちでこのような演出を行ってもよい。また、遊技開始用のレバーオンを受け付けた後に、一旦フリーズ状態とし、フリーズを解除するためのレバーオン操作を受け付けるといった構成で当該演出を行ってもよい。
(仕様例2:レバー操作でリールアクションを行う場合の成功示唆)
付与された特典(ATストック等)の報知を行う際の演出として、レバーオンでリールアクションが継続すればATストック報知といった演出構成としてもよい。この場合は、通常の遊技開始用レバーオン操作を受け付けた後に、リールアクション(定速回転前のリール動作演出)が開始され、レバーオンのたびに所定のリール動作が発生するごとに特典の付与が報知ないし示唆され、終了となるリール動作(動作なしで終了含む)となったときに当該演出は終了する。例えば、内部的に80%ループでストックを加算しておき、演出用レバーオンでリールが逆回転して7が揃うたびにストック+1が報知され、順回転開始で終了といった演出において、演出用レバーオン操作の受付中にレバーの発光色で成功(7揃いアクション)の発生期待度を示唆する。
(仕様例3:成立役示唆演出)
リール回転中など、従来スタートレバー4241が消灯している期間のうち任意のタイミングで発光させることで、成立役を示唆するものとしてもよい。なお、レバーオン操作可能状態と遊技者が誤認しないように、操作可能色とは異なる色で成立役示唆発光の演出を行うことが望ましい。
(仕様例4:違和感演出)
ボーナスやAT当選を報知/示唆する演出として、本来消灯しているタイミングでスタートレバーが発光すれば当りや高期待度という演出構成としてもよい。なお、長時間にわたって点灯/点滅していると操作待ち状態と遊技者が誤認するおそれがあれるので、1~2秒程度の短時間の演出とすると好適である。
(仕様例5:設定値示唆演出)
出玉性能の有利度合いに関する設定値(例えば、設定1~6)を示唆する発光演出を、スタートレバーを用いて行ってもよい。例えば、AT終了時にスタートレバーの色が白ならデフォルト、青なら偶数示唆、黄色なら奇数示唆、赤なら設定4以上、虹なら設定6確定といった仕様としてもよい。
[スタートレバーの光演出の例3:状態報知/示唆演出]
以下のような状態報知/示唆演出をスタートレバーの発光態様で行ってもよい。なお、仕様例番号は、前項目から連番としている。各仕様例を適宜組合せて採用することも可能である。
(仕様例6:設定L報知演出)
出玉試験用に著しく出玉率が低い設定(設定L)を有する遊技機の場合、設定変更作業を行う店員が誤って設定Lを決定しないように、それ以外の設定とは異なると一目で分かるような報知演出を行うことが望ましい。例えば、筐体下部の腰部パネル4009が消灯するなどといった態様である。本実施形態の遊技機では、下パネルに相当する部分がポケット収納部4211となっているので、そうした演出が行いにくい。そこで、設定Lの場合、客待ち状態などでスタートレバー4211が赤点滅するなどとして店員や遊技者に対して何らかの良くない状態であることを示唆ないし報知するとよい。
(仕様例7:エラー報知演出)
エラー発生時などに、スタートレバー4211も赤点滅させるなどしてエラーであることを分かり易く報知するものとしてもよい。
(仕様例8:コンプリート機能作動中報知演出)
コンプリート機能作動による打止中に当該状態に対応した発光態様としてもよい。例えば、打止中のスタートレバー4211は常に消灯としてもよいし、打止中のスタートレバー4211は赤点灯のまま(操作可能色と異なる色)としてもよい。
[スタートレバーの光演出の例4:デモ画面など]
デモ状態(遊技が行われていない客待ち状態)などの発光演出において、その他の装飾用ランプと合わせて、あるいはスタートレバー4211単独で、任意の発光態様として遊技者の注目を集めやすいものとしてもよい。また、遊技者用メニュー画面を開いた状態や、ホールメニューを開いた状態、設定変更・確認作業の状態など各状態で適宜状態に応じた発光態様でスタートレバー4211を光らせるようにしてもよい。
[スタートレバーの光演出の例5:レバーと関連する外観の装飾部との相違]
前述の通り、操作部ベース4221の右角部には、スタートレバー4241と左右対称な形状の発光演出が可能な装飾部4233が設けられている。初見の遊技者は、スタートレバー4241と左右対称な装飾部4233も、スタートレバー(スタート操作が可能な操作部)であると勘違いする可能性がある。仮にスタートレバー4241が操作可能な状態(例えば、遊技価値のベット後)において、スタートレバー4241と、装飾部4233を同じ色で発光させる場合は、遊技者が装飾部4233をスタートレバーと誤認する可能性が高まってしまう。そこで、スタートレバー4241を操作可能な状態であることを示す発光色(例えば、青)で発光させる状況において、装飾部4233は、スタートレバー4211と異なる発光制御態様(例えば、白発光、あるいは消灯状態など)とすることが望ましい。本実施形態では、装飾部4233も発光可能な装飾部であるが、スタートレバーと関連する外観の装飾部(デザイン的に類似している物。左右対称の物。デザインは類似していないが配置された位置が近くて紛らわしい物等)は非発光装飾部としてもよい。この場合、スタートレバーは操作可能時に発光するが、当該非発光装飾部は当然発光しないので、遊技者には操作すべきスタートレバーの位置が一目で分かるようになる。
[第1変形例]
次に、第8実施形態に係る遊技機の第1変形例について説明する。第1変形例が、第8実施形態に係る遊技機と異なる点は、操作部ユニットである。そのため、ここでは、第1変形例に係る操作部ユニット4502について説明する。
[操作部ユニット]
まず、操作部ユニット4502の構成について、図334を参照して説明する。
図334は、操作部ユニット4502の斜視図である。
図334に示すように、操作部ユニット4502は、操作部ベース4521を有している。操作部ベース4521は、左右方向に長い中空の略直方体状に形成されている。操作部ベース4521の下面には、貫通孔(不図示)が設けられている。これにより、操作部ベース4521の内部空間は、下マスクベース4201(図321参照)の内部空間と連通している。
操作部ベース4521の上面には、MAXベットボタン4222と、1ベットボタン4223と、精算ボタン4224と、演出用ボタン4225と、左ボタン4226Lと、右ボタン4226Rが設けられている。また、操作部ベース4521の前面には、3個のストップボタン4231L,4231C,4231Rが設けられている。MAXベットボタン4222、1ベットボタン4223、精算ボタン4224、演出用ボタン4225、左ボタン4226L、右ボタン4226R、及びストップボタン4231L,4231C,4231Rは、図324を用いて説明したものと同様であるため、説明を省略する。
また、操作部ベース4521には、左スタートレバー4541Lと右スタートレバー4541Rを有するスタートレバー装置4540が設けられている。スタートレバー装置4540における左スタートレバー4541Lと右スタートレバー4541R以外の構成部品は、操作部ベース4521の内部に配置されている。左スタートレバー4541Lは、操作部ベース4521の左端部に設けられたレバー用開口部(不図示)を貫通して操作部ベース4521の前方に突出している。右スタートレバー4541Rは、操作部ベース4521の右端部に設けられたレバー用開口部(不図示)を貫通して操作部ベース4521の前方に突出している。
[スタートレバー装置]
次に、スタートレバー装置4540の構成について、図335を参照して説明する。
図335は、スタートレバー装置4540の斜視図である。
図335に示すように、スタートレバー装置4540は、左スタートレバー4541Lと、右スタートレバー4541Rと、左レバー支持ベース4543Lと、右レバー支持ベース4543Rと、軸連結機構4544と、検出手段の一具体例を示すフォトセンサ4545とを有している。
左スタートレバー4541Lは、操作板部4551と、支持腕部4552とを有している。操作板部4551は、適当な厚みを有する略長方形の平板状に形成されている。操作板部4551は、右上角部を切り欠いて形成された角傾斜面4551aを有している。この角傾斜面4551aには、操作する遊技者の左手の親指が接触する。角傾斜面4551aを設けることにより、遊技者の左手を操作板部4551に載せやすくすることができる。
支持腕部4552は、操作板部4551の背面に接続されている。支持腕部4552は、操作部ベース4521(図334参照)の左端部に設けられたレバー用開口部(不図示)を貫通する。支持腕部4552は、左レバー支持ベース4543Lの後述する左シャフト4562に固定されている。支持腕部4552の上部には、ばね係合突起4553が設けられている。ばね係合突起4553は、操作部ベース4521内に配置されている。
右スタートレバー4541Rは、操作板部4556と、支持腕部4557とを有している。操作板部4556は、左スタートレバー4541Lの操作板部4551と左右対称な形状であり、左上角部を切り欠いて形成された角傾斜面4556aを有している。この角傾斜面4556aには、操作する遊技者の右手の親指が接触する。角傾斜面4556aを設けることにより、遊技者の右手を操作板部4551に載せやすくすることができる。
支持腕部4557は、操作板部4556の背面に接続されている。支持腕部4557は、操作部ベース4521(図334参照)の右端部に設けられたレバー用開口部(不図示)を貫通する。支持腕部4557は、右レバー支持ベース4543Rの後述する右シャフト4567に固定されている。支持腕部4557の上部には、ばね係合突起4558が設けられている。ばね係合突起4558は、操作部ベース4521内に配置されている。
左レバー支持ベース4543Lは、軸受け部4561と、左シャフト4562とを有している。軸受け部4561は、左右方向に延びる左シャフト4562を回転可能に支持する。左シャフト4562には、左スタートレバー4541Lの支持腕部4552が固定されている。これにより、左シャフト4562は、左スタートレバー4541Lと一緒に回転する。
軸受け部4561の上部には、ばね係合フック4563が設けられている。ばね係合フック4563には、付勢部材の一具体例を示す引っ張りコイルばね4560の一端が係合されている。引っ張りコイルばね4560の他端は、左スタートレバー4541Lのばね係合突起4553に係合している。引っ張りコイルばね4560とばね係合突起4553との係合位置は、引っ張りコイルばね4560とばね係合フック4563との係合位置よりも低い。これにより、引っ張りコイルばね4560は、操作板部4551が上方に変位する回転方向(以下、「第1回転方向r1」とする)に支持腕部4552を付勢する。
支持腕部4552の第1回転方向r1への回転は、支持腕部4552の上部が軸受け部4561に当接することにより係止される。したがって、支持腕部4552は、操作板部4551が下方に変位する回転方向(以下、「第2回転方向r2」とする)に回転可能な状態で軸受け部4561に保持されている。なお、支持腕部4552の上部と軸受け部4561との間には、緩衝材(不図示)が設けられている。また、軸受け部4561は、取り付けブラケット4564を介して操作部ベース4521(図334参照)に固定されている。
右レバー支持ベース4543Rは、軸受け部4566と、右シャフト4567とを有している。軸受け部4566は、左右方向に延びる右シャフト4567を回転可能に支持する。右シャフト4567には、右スタートレバー4541Rの支持腕部4557が固定されている。これにより、右シャフト4567は、右スタートレバー4541Rと一緒に回転する。
軸受け部4566の上部には、ばね係合フック4568が設けられている。ばね係合フック4568には、付勢部材の一具体例を示す引っ張りコイルばね4560の一端が係合されている。引っ張りコイルばね4560の他端は、右スタートレバー4541Rのばね係合突起4558に係合している。引っ張りコイルばね4560とばね係合突起4558との係合位置は、引っ張りコイルばね4560とばね係合フック4568との係合位置よりも低い。これにより、引っ張りコイルばね4560は、第1回転方向r1に支持腕部4557を付勢する。
支持腕部4557の第1回転方向r1への回転は、支持腕部4557の上部が軸受け部4566に当接することにより係止される。したがって、支持腕部4557は、第2回転方向r2に回転可能な状態で軸受け部4566に保持されている。なお、支持腕部4557の上部と軸受け部4566との間には、緩衝材(不図示)が設けられている。また、軸受け部4566は、取り付けブラケット4569を介して操作部ベース4521(図334参照)に固定されている。
軸連結機構4544は、本発明に係る接続部に対応し、左シャフト4562と右シャフト4567を連結する。軸連結機構4544は、連結シャフト4571と、左連結部4572と、左リンク部4573と、右連結部4574と、右リンク部4575とを有している。
連結シャフト4571は、左右方向に延びている。連結シャフト4571の左端部には、左連結部4572が固定されており、連結シャフト4571の右端部には、右連結部4574が固定されている。したがって、連結シャフト4571、左連結部4572及び右連結部4574は、一緒に回転する。
左連結部4572には、左シャフト4562の右端部が回転可能に接続されている。左シャフト4562の軸心は、連結シャフト4571の軸心と一致している。左リンク部4573は、左連結部4572と軸受け部4561との間に配置され、左シャフト4562に固定されている。左リンク部4573は、左連結部4572に係合する係合ピン(不図示)を有している。係合ピンは、左右方向に延びており、連結シャフト4571よりも取り付けブラケット4564側(後方)に位置する。したがって、係合ピンの軸心は、左シャフト4562及び連結シャフト4571の軸心と一致しない。
左リンク部4573(左シャフト4562)が第2回転方向r2に回転すると、左リンク部4573の係合ピンは、左連結部4572に係合して左連結部4572を押し上げる。これにより、左連結部4572は、左シャフト4562を中心に第2回転方向r2に回転する。すなわち、左リンク部4573(左シャフト4562)が第2回転方向r2に回転すると、左連結部4572は、左リンク部4573と一緒に2回転方向r2に回転する。
一方、左リンク部4573に対して左連結部4572が第2回転方向r2に回転すると、左連結部4572は、左リンク部4573の係合ピンから離れる。したがって、左リンク部4573は、第2回転方向r2に回転しない。すなわち、左連結部4572が第2回転方向r2に回転しても、左リンク部4573(左シャフト4562)は、左連結部4572と一緒に回転しない。
右連結部4574には、右シャフト4567の左端部が回転可能に接続されている。右シャフト4567の軸心は、連結シャフト4571の軸心と一致している。右リンク部4575は、右連結部4574と軸受け部4566との間に配置され、右シャフト4567に固定されている。右リンク部4575は、右連結部4574に係合する係合ピン(不図示)を有している。係合ピンは、左右方向に延びており、連結シャフト4571よりも取り付けブラケット4569側(後方)に位置する。したがって、係合ピンの軸心は、右シャフト4567及び連結シャフト4571の軸心と一致しない。
右リンク部4575(右シャフト4567)が第2回転方向r2に回転すると、右リンク部4575の係合ピンは、右連結部4574に係合して左連結部4572を押し上げる。これにより、右連結部4574は、右シャフト4567を中心に第2回転方向r2に回転する。すなわち、右リンク部4575(右シャフト4567)が第2回転方向r2に回転すると、右連結部4574は、右リンク部4575と一緒に2回転方向r2に回転する。
一方、右リンク部4575に対して右連結部4574が第2回転方向r2に回転すると、右連結部4574は、右リンク部4575の係合ピンから離れる。したがって、右リンク部4575は、第2回転方向r2に回転しない。すなわち、右連結部4574が第2回転方向r2に回転しても、右リンク部4575(右シャフト4567)は、右連結部4574と一緒に回転しない。
右連結部4574の上部には、検知片4576が設けられている。検知片4576は、フォトセンサ4545に検知される。フォトセンサ4545は、操作部ベース4521(図334参照)に設けられたセンサ取付け部(不図示)に取り付けられている。フォトセンサ4545は、例えば、投光型のフォトセンサであり、上下方向において発光部と受光部が対向している。
右連結部4574は、ばね係合部4577を有している。ばね係合部4577には、付勢部材の一具体例を示す引っ張りコイルばね4570の一端が係合されている。引っ張りコイルばね4570の他端は、操作部ベース4521(図334参照)に設けられた内部部材4528に設けられたばねフック4529に係合している。引っ張りコイルばね4570は、右連結部4574を第1回転方向r1に付勢している。これにより、右連結部4574は、検知片4576がフォトセンサ4545に検知される位置で連結シャフト4571に保持されている。
[スタートレバー装置の動作]
次に、スタートレバー装置4540の動作について説明する。非操作状態のスタートレバー装置4540において、左スタートレバー4541L及び右スタートレバー4541Rは、各ねじりコイルばね4560によって第1回転方向r1に付勢されている。そして、左スタートレバー4541L及び右スタートレバー4541Rは、第2回転方向r2に回転可能な状態で軸受け部4561,4566に支持されている。
非操作状態のスタートレバー装置4540において、右連結部4574の検知片4576は、フォトセンサ4545によって検知されている。この検知結果は、マスク側中継基板(不図示)を介して主制御基板4071(図317参照)に送信される。フォトセンサ4545が検知片4576を検知している場合に、主制御基板4071は、左スタートレバー4541L及び右スタートレバー4541Rが押圧操作されていないことを検出する。
例えば、左スタートレバー4541Lの操作板部4551が下方に押圧(押圧操作)されると、支持腕部4552は、ねじりコイルばね4560のばね力に抗して第2回転方向r2に回転する。これにより、操作板部4551は、下方に傾動する。支持腕部4552の第2回転方向r2への回転は、支持腕部4552が軸受け部4561のストッパ(不図示)に当接することにより係止される。なお、ストッパには、緩衝材が貼付されている。
支持腕部4552が第2回転方向r2に回転すると、左シャフト4562及び左リンク部4573が支持腕部4552と一緒に第2回転方向r2に回転する。そして、左リンク部4573が左連結部4572を第2回転方向r2に回転させる。その結果、左連結部4572と一体に接続された連結シャフト4571及び右連結部4574が第2回転方向r2に回転する。このとき、右リンク部4575は、第2回転方向r2に回転しないため、右スタートレバー4541Rは、左スタートレバー4541Lに連動して傾動することは無い。
右連結部4574が第2回転方向r2に回転すると、右連結部4574に設けた検知片4576がフォトセンサ4545から離れる。その結果、検知片4576は、フォトセンサ4545によって検知されなくなる。フォトセンサ4545が検知片4576を検知している状態から検知していない状態(ONからOFF)に切り替わると、主制御基板4071は、左スタートレバー4541L又は右スタートレバー4541Rが押圧操作されたことを検出する。
左スタートレバー4541Lの操作板部4551が押圧されなくなると、左スタートレバー4541Lは、ねじりコイルばね4560のばね力によって第1回転方向r1に付勢され、非操作状態の位置に戻る。このとき、左連結部4572に対する左リンク部4573の係合が外れる。そして、左連結部4572、連結シャフト4571及び右連結部4574は、引っ張りコイルばね4570のばね力によって第1回転方向r1へ付勢される。その結果、検知片4576は、フォトセンサ4545によって検知される。
一方、右スタートレバー4541Rの操作板部4556が下方に押圧(押圧操作)されると、支持腕部4557は、ねじりコイルばね4560のばね力に抗して第2回転方向r2に回転する。これにより、操作板部4556は、下方に傾動する。支持腕部4557の第2回転方向r2への回転は、支持腕部4557が軸受け部4566のストッパ(不図示)に当接することにより係止される。なお、ストッパには、緩衝材が貼付されている。
支持腕部4557が第2回転方向r2に回転すると、右シャフト4567及び右リンク部4575が支持腕部4557と一緒に第2回転方向r2に回転する。そして、右リンク部4575が右連結部4574を第2回転方向r2に回転させる。その結果、上述したように、検知片4576は、フォトセンサ4545によって検知されなくなる。そして、主制御基板4071は、左スタートレバー4541L又は右スタートレバー4541Rが押圧操作されたことを検出する。
右連結部4574が第2回転方向r2に回転すると、右連結部4574と一体に接続された連結シャフト4571及び左連結部4572が第2回転方向r2に回転する。このとき、左リンク部4573は、第2回転方向r2に回転しないため、左スタートレバー4541Lは、右スタートレバー4541Rに連動して傾動することは無い。
このように、スタートレバー装置4540は、遊技者が左スタートレバー4541Lと右スタートレバー4541Rのいずれを選んで操作しても、同じように操作を検出することができる。そして、同じ検出結果を得るスタートレバー(操作手段)が複数設けられているため、操作性の向上を図ることができる。また、左スタートレバー4541Lの操作と右スタートレバー4541Rの操作を共通のフォトセンサ4545によって検出するため、部品点数の削減を図ることができる。
また、スタートレバー装置4540は、1つの検知片4576によって左スタートレバー4541Lと右スタートレバー4541Rのいずれかの操作が行われたことを検出する。これにより、部品点数の削減を図ることができる。さらに、左スタートレバー4541Lと右スタートレバー4541Rを軸連結機構4544によって連結(接続)るため、左スタートレバー4541Lを操作した場合の検出結果と、右スタートレバー4541Rを操作した場合の検出結果が異ならないようにすることができる。
また、スタートレバー装置4540は、左スタートレバー4541Lと右スタートレバー4541Rが平板状の操作板部4551,4556を有している。これにより、左スタートレバー4541L及び右スタートレバー4541Rを手で押し下げやすく、操作性の向上を図ることができる。また、スタートレバー装置4540は、シャフトの先端に球体状の操作部が設けられた従来のスタートレバーとは異なるユニークな操作感を提供することができる。
なお、本例では、操作手段の一具体例として、スタートレバーを例に挙げて説明したが、本発明に係る操作手段は、スタートレバーに限定されず、ベッドボタン、精算ボタン、遊技価値を貸し出すボタン、ストップボタンなど遊技者が操作する各種の入力装置に適用することができる。
また、本例の左スタートレバー4541Lと右スタートレバー4541Rの少なくとも一方の操作板部は、透明或いは半透明の樹脂によって形成してもよい。その場合に、上述した第8実施形態のように、照明ベースを設けて、操作板部を光らせる演出を行うようにしてもよい。
[第2変形例]
次に、第8実施形態に係る遊技機の第2変形例について説明する。第2変形例が、第8実施形態に係る遊技機と異なる点は、下マスクDMである。そのため、ここでは、第2変形例に係る下マスクDMについて説明する。
[下マスクDM]
まず、第2変形例の下マスクDMの構成について、図336を参照して説明する。
図336は、第2変形例における下マスクDMを正面側から見た斜視図である。
第2変形例の下マスクDMは、下ドアベースDBを覆う下マスクベース4601と、下マスクベース4601の上部に取り付けられた操作部ユニット4602とを有している。
下マスクベース4601は、上面及び背面が開口された略直方体状に形成されている。図336に示すように、下マスクベース4601の正面には、トレイ4611と、透音孔4212が設けられている。トレイ4611は、使用時に遊技者の前に展開され、非使用時に下マスクベース4601の正面と略平行な状態となる退避位置に配置される。透音孔4212は、第8実施形態と同じである(図321参照)。
下マスクベース4601の内側には、第8実施形態と同じように、複数の接続用フック4214と、2本のガイドピン4215と、マスク側中継基板4216と、接続端子4217と、下部スピーカ装置4218が設けられている(図322参照)。
操作部ユニット4602は、下マスクベース4601の上部に設けられた操作パネル固定部(不図示)にねじを用いて固定されている。操作部ユニット4602は、下マスクベース4601の上面を覆う。
[トレイ]
次に、トレイ4611の構成について、図337及び図338を参照して説明する。
図337は、トレイ4611の斜視図である。図338は、トレイ4611の分解斜視図である。
図337に示すように、トレイ4611は、トレイパネル4612と、左回動アーム4613及び右回動アーム4614と、左支持ブラケット4615及び右支持ブラケット4616とを有している。
トレイパネル4612は、左右方向に長い中空の板状に形成されている。使用位置に配置されたトレイパネル4612の一方の長辺は、前方を向く(図336参照)。また、退避位置に配置されたトレイパネル4612の一方の長辺は、下方を向く(図339参照)。トレイパネル4612は、透明の樹脂により形成されている。
図338に示すように、トレイパネル4612は、上パネル4621と、下パネル4622とを有している。上パネル4621は、使用位置においてトレイパネル4612の上面を形成する。上パネル4621の表面における略中央部には、凹部4621aが設けられている。凹部4621aは、左右方向に長い長方形に形成されており、例えば、スマートフォンなどの携帯端末が立てかけられるようになっている。
使用位置において、上パネル4621の一方の長辺は、前方に位置し、他方の長辺は、後方(下マスクベース4601側)に位置する。上パネル4621の他方の長辺には、堤防リブ4621bが形成されている。堤防リブ4621bは、上パネル4621の表面から略垂直に突出している。堤防リブ4621bは、使用時のトレイパネル4612上に載置されているものが、下マスクベース4601側に落下することを防止する。また、堤防リブ4621bは、トレイパネル4612上にこぼれた飲料水などの液体が、下マスクベース4601側に流れないようにすることができる。
下パネル4622は、使用位置においてトレイパネル4612の下面を形成する。下パネル4622の内面は、上パネル4621に覆われる。下パネル4622の内面における左側には、スマートフォンやタブレット装置の充電が可能な非接触給電装置4630が配置されている。つまり、トレイパネル4612の内部には、非接触給電装置4630が配置されている。トレイパネル4612は、透明の樹脂によって形成されているため、遊技者は、トレイパネル4612の内部に非接触給電装置4630が配置されていることを認識することができる。なお、トレイパネル4612を光が透過しない樹脂で形成してもよい。その場合は、トレイパネル4612に非接触給電装置4630の位置を示す表示を設けるとよい。
左回動アーム4613は、アーム本体4623と、アームブラケット4624とを有している。アーム本体4623は、左支持ブラケット4615に支持された回動部4623aを有している。回動部4623aは、ロック機構を備えており、使用位置と非使用位置においてアーム本体4623の回動をロックする。使用位置においてロックされたアーム本体4623に、さらに退避位置と反対側に回動させる力が加わると、回動部4623aのロックが解除される。これにより、アーム本体4623を退避位置側に回動させることができる。一方、退避位置においてロックされたアーム本体4623に、さらに使用位置と反対側に回動させる力が加わると、回動部4623aのロックが解除される。これにより、アーム本体4623を使用位置側に回動させることができる。
アームブラケット4624は、アーム本体4623にねじを用いて固定される。また、アームブラケット4624は、上パネル4621と下パネル4622に挟まれるパネル固定部4625を有している。上パネル4621の内面には、下パネル4622を固定するためのねじが螺合する複数のボス部(不図示)が設けられている。そして、パネル固定部4625には、上パネル4621の複数のボス部(不図示)のうちの2つが挿入される貫通孔が設けられている。
右回動アーム4614は、左回動アーム4613と左右対称に形成されており、アーム本体4626と、アームブラケット4627とを有している。アーム本体4627は、右支持ブラケット4616に支持された回動部4626aを有している。回動部4626aは、回動部4623aと同じロック機構を備えている。
アームブラケット4627は、アーム本体4626にねじを用いて固定される。アームブラケット4627は、上パネル4621と下パネル4622に挟まれるパネル固定部4628を有している。パネル固定部4628には、上パネル4621の複数のボス部(不図示)のうちの2つが挿入される貫通孔が設けられている。
左支持ブラケット4615及び右支持ブラケット4616は、下マスクベース4601(図336参照)の正面にねじを用いて固定されている。左支持ブラケット4615及び右支持ブラケット4616を下マスクベース4601に固定するねじは、下マスクベース4601を内面側(背面側)から貫通する。しかし、本発明に係る左支持ブラケット及び右支持ブラケットは、下マスクベース4601を正面側から貫通するねじを用いて固定してもよい。この場合は、下マスクベース4601(下マスクDM)を下ドアベースDBから取り外さなくても、下マスクベース4601に対してトレイを着脱することができる。
[トレイの動作]
次に、トレイ4611の動作について、図336及び図339を参照して説明する。
図339は、トレイ4611を退避位置に配置した状態を示す下マスクDMの斜視図である。
トレイ4611を使用しない場合は、トレイ4611を退避位置に配置する。図339に示すように、トレイ4611が退避位置に配置されると、トレイパネル4612が下マスクベース4601の正面と略平行になり、上パネル4621が、前方(遊技者側)を向く。
退避位置に配置されたトレイ4611の回動部4623a,4626aは、ロックされている。これにより、トレイ4611は、退避位置で固定されている。したがって、手や指がトレイパネル4612に引っ掛かって、トレイパネル4612に使用位置側に回動する方向の力(トレイパネル4612を上方に持ち上げる力)が加わっても、トレイ4611は、使用位置側に回動しない。
上述したように、トレイパネル4612は、透明な樹脂によって形成されている。そのため、退避位置においてトレイパネル4612が下マスクベース4601に対向していても、トレイパネル4612を介して下マスクベース4601の正面に設けられた装飾(デザイン)を視認することができる。なお、下マスクベース4601の正面に設ける装飾は、例えば、機種毎に用意されるデザインシートやロゴパネルであってもよい。
トレイ4611を使用する場合は、まず、アーム本体4623,4626を下マスクベース4601側に回動させて、回動部4623a,4626aのロックを解除する。4623,4626を下マスクベース4601側に回動させるには、トレイ4611の一方の長辺(下方の長辺)側の端部を、下マスクベース4601側に押圧するとよい。
次に、アーム本体4623,4626を下マスクベース4601側と反対側に回動させて、図336に示すように、トレイパネル4612を水平方向と略平行にする。これにより、トレイ4611が使用位置に配置され、回動部4623a,4626aがロックされる。その結果、トレイ4611は、使用位置で固定される。遊技者は、使用位置に配置されたトレイ4611のトレイパネル4612上に腕や手首などを置いて、楽な状態で遊技を行うことができる。また、遊技者は、トレイパネル4612上に携帯端末や飲料水が入った容器などを置くことができる。
[操作部ユニット]
次に、操作部ユニット4602の構成について、図336を参照して説明する。
図336に示すように、操作部ユニット4602は、操作部ベース4641を有している。操作部ベース4641は、左右方向に長い中空の略直方体状に形成されている。操作部ベース4641の下面には、貫通孔(不図示)が設けられている。これにより、操作部ベース4641の内部空間は、下マスクベース4601の内部空間と連通している。
操作部ベース4641の上面には、スタートレバー4651を有するスタートレバー装置4642と、音量操作部4643が設けられている。なお、操作部ベース4521の上面には、精算ボタン、演出用ボタン等が設けてもよい。また、操作部ベース4521の前面には、3個のストップボタン4231L,4231C,4231Rと、ストップボタン操作補助部材4644が設けられている。ストップボタン4231L,4231C,4231Rは、図324を用いて説明したものと同様であるため、説明を省略する。
[スタートレバー装置]
次に、スタートレバー装置4642の構成について、図340を参照して説明する。
図340は、操作部ユニット4602の側面図である。
図340に示すように、スタートレバー装置4642は、スタートレバー4651と、レバー支持ベース(不図示)と、操作検知部(不図示)とを有している。スタートレバー4651は、操作部4652と、操作部4652に接続されたシャフト部4653とを有している。レバー支持ベースと操作検知部は、操作部ベース4641の内部に配置されている。
操作部4652は、掌で包むように把持することができる大きさの略直方体状に形成されている。操作部4652の上面における前側(遊技者側)は、掌の付け根部分(手根部)がフィットするように曲面に形成されている。操作部4652の上面における後側には、MAXベットボタン4654が設けられている。これにより、操作部4652を把持する手の指でMAXベットボタン4654を押圧操作することができる。
なお、操作部4652には、MAXベットボタン4654以外のボタン、例えば、演出用ボタン等を設けてもよい。また、操作部4652には、MAXベットボタン4654の他に、1ベットボタン、精算ボタン、演出用ボタン等を設けてもよい。例えば、精算ボタンは、スタート操作を行う場合に誤って操作されないように、操作部4652の側面や下面に設けてもよい。
シャフト部4653は、操作部4652を軸方向に移動可能に支持する。したがって、操作部4652は、シャフト部4653に対して押し込み操作(操作部ベース4641側に押し込む操作)が可能である。シャフト部4653は、操作部ベース4641の上面を貫通している。レバー支持ベースは、シャフト部4653を前後左右に傾動可能に支持する。したがって、操作部4652は、前後左右にスライド操作することができる。
操作検知部は、操作部4652におけるシャフト部4653の軸方向への移動と、シャフト部4653の前後左右の傾動を検知する。この検知結果は、マスク側中継基板(不図示)を介して主制御基板4071(図317参照)に送信される。操作検知部が操作部4652におけるシャフト部4653の軸方向への移動又はシャフト部4653の傾動を検知した場合に、スタートレバー4651が操作されたことを検出する。
上述したように、スタートレバー装置4642は、操作部4652にMAXベットボタン4654が設けられている。そのため、遊技者は、MAXベットボタン4654によるベット操作と、スタートレバー4651によるスタート操作を連続した動作で行うことができる。例えば、MAXベットボタン4654を押圧して、操作部4652を後方に押し込むと、ベット操作とスタート操作を連続した動作で行うことができる。
[音量操作部]
次に、音量操作部4643の構成について、図341を参照して説明する。
図341は、音量操作部4643の構成を説明する図である。
図341Aは音量操作部4643の平面図であり、図341Bは音量操作部4643の断面図である。図341に示すように、音量操作部4643は、表示プレート4661と、静電容量フィルム4662と、LED基板4663とを有している。すなわち、音量操作部4643は、静電容量式タッチパネルを用いた操作部である。
表示プレート4661は、操作部ベース4641の上面と同一平面を形成している(図336参照)。図341Bに示すように、表示プレート4661の裏面には、音量ゲージを示す複数のゲージ印刷部4665と、複数のゲージ印刷部4665以外の背景印刷部4666が設けられている。
複数のゲージ印刷部4665は、それぞれ左右方向の長さが同じ四角形に設定されており、左側から右側に向かうにつれて徐々に高さ(遊技機の前後方向に平行な長さ)が高くなる。背景印刷部4666は、黒色の非透光性の塗料によって印刷されている。背景印刷部4666の印刷としては、例えば、シルク印刷やパッド印刷を適用することができる。
複数のゲージ印刷部4665は、ステルス印刷によって形成されている。したがって、複数のゲージ印刷部4665は、表示プレート4661の裏面側から光が照射された場合に所定の色で光る。一方、複数のゲージ印刷部4665は、表示プレート4661の裏面側から光が照射されない場合に、背景印刷部4666と同じ黒色に見える。
静電容量フィルム4662は、表示プレート4661の裏面と対向している。静電容量フィルム4662は、指との間に発生する微弱な静電容量の変化から指のタッチしている位置を検出する。静電容量フィルム4662の検出結果は、LED基板4663に送信される。また、静電容量フィルム4662の検出結果は、マスク側中継基板(不図示)を介して主制御基板4071(図317参照)に送信される。
LED基板4663は、静電容量フィルム4662における表示プレート4661に対向する側と反対側の面に対向する。LED基板4663には、複数のLED4668が実装されている。複数のLED4668は、複数のゲージ印刷部4665に対向する位置に配置されている。各LED4668から出射された光は、静電容量フィルム4662を通過して対向するゲージ印刷部4665に照射される。
遊技者が音量を調整する場合は、表示プレート4661の表面を指でタッチする。これにより、主制御基板4071(図317参照)は、タッチした箇所に一番近いゲージ印刷部4665に対応する音量に設定する。また、LED基板4663は、タッチした箇所に一番近いゲージ印刷部4665と、そのゲージ印刷部4665よりも左側にあるゲージ印刷部4665に対向するLED4668を点灯させる。これにより、タッチした箇所に一番近いゲージ印刷部4665と、そのゲージ印刷部4665よりも左側にあるゲージ印刷部4665が所定の色で光る。その結果、遊技者は、光っているゲージ印刷部4665の数から調整後の音量を確認することができる。
なお、表示プレート4661には、「音量1」、「音量2」等の音量表示を設けてもよい。音量表示は、対応するゲージ印刷部4665の近傍に配置するとよい。これにより、遊技者は、調整したい音量に対応するゲージ印刷部4665の位置を認識し易くなり、音量調整を円滑に行うことができる。
LED基板4663は、所定の時間が経過すると、複数のLED4668を消灯させる。これにより、全てのゲージ印刷部4665が、背景印刷部4666と同じように、黒色に見える。すなわち、複数のLED4668の消灯時には、複数のゲージ印刷部4665を目立たなくさせることができる。その結果、音量操作部4643を設けた操作部ベース4641の上面の見栄えを向上させることができる。
本例では、表示プレート4661にステルス印刷を施した音量操作部4643を設けた。しかし、同様の構成を有する操作部としては、音量を調整するものに限定されず、例えば、表示装置の光量を調整するものや、遊技機に関するその他の調整を行うものに適用することができる。また、静電容量式タッチパネルを用いてストップボタン、演出用ボタン、スタートボタン等の操作を検出するようにしてもよい。
また、本例では、静電容量式タッチパネルを用いた操作部を説明した。しかし、本発明に係る操作部としては、例えば、ひずみゲージを用いて押下箇所を検出する構成を採用してもよい。ひずみゲージは、板などのベース材料に抵抗材料を取り付けて電気的な抵抗値の変化からひずみを検出する力学センサである。例えば、十字キーの代わりにひずみゲージを用いて操作方向を検出する操作部を設けることができる。
[ストップボタン操作補助部材]
次に、ストップボタン操作補助部材4644の構成について、図342及び図343を参照して説明する。
図342は、ストップボタン操作補助部材4644の斜視図である。図343は、ストップボタン操作補助部材4644の分解斜視図である。図344は、ストップボタン操作補助部材4644を使用位置から回動させた状態を示す操作部ユニット4602の斜視図である。
図342及び図343に示すように、ストップボタン操作補助部材4644は、操作補助部4671と、シャフト4672と、シャフト支持部4673,4674とを有している。ストップボタン操作補助部材4644は、使用位置に配置された場合に(図336参照)、ストップボタン4231L,4231C,4231Rに対する操作(停止操作)を補助することが可能になる。
操作補助部4671は、補助板4681と、2つの軸受け部4682,4683と、軸受けカバー4684,4685とを有している。操作補助部4671は、シャフト4672に回動可能に支持されている。
補助板4681は、左右方向に長い長方形の板体からなる。補助板4681は、ボタン対向面4681aと、押圧操作面4681bとを有している。ストップボタン操作補助部材4644を使用位置に配置すると、ボタン対向面4681aは、3つのストップボタン4231L,4231C,4231Rと対向し、押圧操作面4681bは、遊技者と対向する(図336参照)。
ボタン対向面4681aには、3つのボタン押圧部4687L,4687C,4687Rが形成されている(図344参照)。使用位置に配置されたストップボタン操作補助部材4644の3つのボタン押圧部4687L,4687C,4687Rは、それぞれ3つのストップボタン4231L,4231C,4231Rと間隙を空けて対向する。3つのボタン押圧部4687L,4687C,4687Rは、ボタン対向面4681aから略垂直に突出している。ボタン押圧部4687Cは、ボタン押圧部4687Rよりもボタン対向面4681aから突出する高さが高い。また、ボタン押圧部4687Lは、ボタン押圧部4687Cよりもボタン対向面4681aから突出する高さが高い。
2つの軸受け部4682,4683は、補助板4681のボタン対向面4681aにおいて、左右両側の短辺から突出している。2つの軸受け部4682,4683は、左右方向に略垂直な平面を有する板体からなり、補助板4681の短辺に沿う方向に長い略長方形に形成されている。2つの軸受け部4682,4683には、シャフト4672が貫通する貫通孔が設けられている。
軸受けカバー4684,4685は、それぞれ外側カバー4688と、内側カバー4689から構成されている。外側カバー4688は、それぞれシャフト支持部4673,4674に対向する。外側カバー4688のシャフト支持部4673,4674に対向する面には、係合凹部4688aが設けられている。内側カバー4689は、それぞれ軸受け部4682,4683を挟んで外側カバー4688と対向する。外側カバー4688と内側カバー4689は、軸受け部4682,4683を挟んだ状態でねじを用いて互いに固定されている。
シャフト支持部4673,4674は、操作部ベース4641(図336)の前面にねじを用いて固定されている。シャフト支持部4673,4674を操作部ベース4641に固定するねじは、操作部ベース4641を内面側から貫通する。しかし、本発明に係るシャフト支持部は、操作部ベース4641を前面側から貫通するねじを用いて固定してもよい。この場合は、操作部ベース4641を下マスクベース4601から取り外さなくても、操作部ベース4641に対してストップボタン操作補助部材を着脱することができる。
シャフト支持部4673,4674は、左右方向に所定の距離を空けて配置されている。シャフト支持部4673,4674は、それぞれシャフト挿入孔4673a,4674aを有している。シャフト挿入孔4673a,4674aには、シャフト4672の両端部が挿入される。シャフト4672の両端部は、シャフト支持部4673,4674にねじを用いて固定される。このとき、シャフト支持部4673,4674とねじ頭との間には、それぞれ山形座金4677が介在される。これにより、ねじの緩みを防止することができると共に、ねじ頭が山形座金4677に挿入されるため、見栄えをよくすることができる。
また、シャフト支持部4673,4674には、それぞれストッパ突部4673b,4674bが設けられている。ストッパ突部4673b,4674bは、前方に突出する円柱状に形成されている。ストッパ突部4673b,4674bは、補助板4681のボタン対向面4681aと接触して、補助板4681の操作部ベース4641側への移動を係止する。
シャフト支持部4673,4674における操作補助部4671の外側カバー4688に対向する面には、ボールプランジャ(不図示)が取り付けられている。ボールプランジャは、外側カバー4688を付勢する。これにより、操作補助部4671は、回動範囲の任意の位置で固定することができる。
ストップボタン操作補助部材4644の使用位置において、ボールプランジャは、外側カバー4688の係合凹部4688aに係合する。これにより、操作補助部4671を回動させている遊技者の手にクリック感を生じさせることができる。その結果、ストップボタン操作補助部材4644を使用位置に配置したことを遊技者に認識させることができる。
操作補助部4671は、使用位置(図336参照)からさらにストップボタン4231L,4231C,4231R側に回動可能である。すなわち、使用位置に配置された操作補助部4671は、2つの軸受け部4682,4683がシャフト支持部4673,4674のストッパ突部4673b,4674bに当接する係止位置まで回動可能である。
操作補助部4671の使用位置から係止位置までの回動距離は、ボールプランジャが係合凹部4688aを乗り越えない程度の距離である。したがって、遊技者が係止位置にある操作補助部4671の押圧を止めると、ボールプランジャが係合凹部4688a内に戻る。その結果、操作補助部4671は、使用位置に戻る。
操作補助部4671は、押圧操作面4681bが操作部ベース4641の下面に接触するまで使用位置(係止位置)と反対側に回動させることができる。そして、遊技者は、操作補助部4671を、停止操作の邪魔にならない任意の位置に配置することができる。なお、本発明に係る操作補助部は、係止手段を用いて退避位置を設定してもよい。その場合は、退避位置において遊技者の手にクリック感を生じさせる構成にすることが好ましい。
[ストップボタン操作補助部材の動作]
次に、ストップボタン操作補助部材4644の動作について、図345を参照して説明する。
図345は、ストップボタン操作補助部材4644の動作を説明する説明図である。
図345Aに示すように、ストップボタン操作補助部材4644を使用位置に配置すると、補助板4681に設けた3つのボタン押圧部4687L,4687C,4687Rは、操作部ベース4641の3つのストップボタン4231L,4231C,4231Rと間隙を空けて対向する。このとき、3つのストップボタン4231L,4231C,4231Rは、いずれも押圧されていない。そして、ボタン押圧部4687Lとストップボタン4231Lとの間隙が一番小さく、ボタン押圧部4687Rとストップボタン4231Rとの間隙が一番大きい。
次に、遊技者がストップボタン操作補助部材4644の補助板4681(操作補助部4671)を操作部ベース4641側に押圧すると、操作補助部4671が回動して、ボタン押圧部4687Lがストップボタン4231Lを押圧する(図345B参照)。これにより、主制御基板4071(図317参照)は、ストップボタン4231Lに対して停止操作が行われたこと(第1停止操作)を検出する。このとき、ボタン押圧部4687C,4687Rは、ストップボタン4231C,4231Rを押圧していない。
操作補助部4671がさらに回動すると、ボタン押圧部4687Cがストップボタン4231Cを押圧する(図345C参照)。これにより、主制御基板4071(図317参照)は、ストップボタン4231Cに対して停止操作が行われたこと(第2停止操作)を検出する。このとき、ボタン押圧部4687Rは、ストップボタン4231Rを押圧していない。
操作補助部4671がさらに回動すると、ボタン押圧部4687Rがストップボタン4231Rを押圧する(図345D参照)。これにより、主制御基板4071(図317参照)は、ストップボタン4231Rに対して停止操作が行われたこと(第3停止操作)を検出する。
このように、ストップボタン操作補助部材4644の補助板4681を1回押圧することにより、3つの停止操作を順番に行うことができる。その結果、遊技者の停止操作を行うための動作を少なくすることができ、遊技者の疲労感を軽減することができる。なお、本例の遊技機は、一の停止操作の検出から次の停止操作の検出までに、一定時間(例えば、150ms)の経過を待つ必要が無い、いわゆる停止操作無効化時間が無い遊技機とする。
本実施形態では、ストップボタン4231L、ストップボタン4231C、ストップボタン4231Rの順(いわゆる、順押し)で停止操作を行うことができる。しかし、本発明に係るストップボタン操作補助部材は、ストップボタン4231Rを最初に押圧する、いわゆる逆押しの停止操作を補助するものであってもよく、押し順を適宜設定することができる。
[ストップボタン操作補助部材の他の例]
次に、ストップボタン操作補助部材の変形例について、図346を参照して説明する。
図346は、ストップボタン操作補助部材の他の例の動作を説明する説明図である。
ストップボタン操作補助部材の他の例であるストップボタン操作補助部材4691は、使用位置に配置された場合に(図346A参照)、ストップボタン4231L,4231C,4231Rに対する停止操作を補助することが可能になる。ストップボタン操作補助部材4691は、補助板4692を有している。
補助板4692は、左右方向に長い長方形の板体からなる。補助板4692は、上下方向に延びるシャフト(不図示)に回動可能に支持されている。補助板4692の軸受け部は、左側端部に設けられている。ストップボタン操作補助部材4691が使用位置に配置されると、補助板4692は、操作部ベース4641の前面と対向する。このとき、補助板4692の左側端部は、補助板4692の右側端部よりも操作部ベース4641の前面に接近している。
補助板4692には、3つのボタン押圧部4693L,4693C,4693Rが形成されている。3つのボタン押圧部4693L,4693C,4693Rは、補助板4692における操作部ベース4641の前面に対向する面から略垂直に突出している。3つのボタン押圧部4693L,4693C,4693Rの補助板4692から突出する高さは、同じに設定されている。
ストップボタン操作補助部材4691が使用位置に配置されると、3つのボタン押圧部4693L,4693C,4693Rは、それぞれ3つのストップボタン4231L,4231C,4231Rと間隙を空けて対向する。このとき、3つのストップボタン4231L,4231C,4231Rは、いずれも押圧されていない。そして、ボタン押圧部4693Lとストップボタン4231Lとの間隙が一番小さく、ボタン押圧部4693Rとストップボタン4231Rとの間隙が一番大きい。
次に、遊技者が補助板4692の右側端部を押圧して、補助板4692を操作部ベース4641側に回動させると、ボタン押圧部4693Lがストップボタン4231Lを押圧する(図346B参照)。これにより、主制御基板4071(図317参照)は、ストップボタン4231Lに対して停止操作が行われたこと(第1停止操作)を検出する。このとき、ボタン押圧部4693C,4693Rは、ストップボタン4231C,4231Rを押圧していない。
補助板4692だ操作部ベース4641側にさらに回動すると、ボタン押圧部4693Cがストップボタン4231Cを押圧し、その後、ボタン押圧部4693Rがストップボタン4231Rを押圧する。これにより、主制御基板4071(図317参照)は、ストップボタン4231Cに対して停止操作が行われたこと(第2停止操作)を検出し、その後、ストップボタン4231Rに対して停止操作が行われたこと(第3停止操作)を検出する。
このように、ストップボタン操作補助部材4691の補助板4692を1回押圧することにより、3つの停止操作を順番に行うことができる。その結果、遊技者の停止操作を行うための動作を少なくすることができ、遊技者の疲労感を軽減することができる。
[第3変形例]
次に、第8実施形態に係る遊技機の第3変形例について説明する。第3変形例が、第8実施形態に係る遊技機と異なる点は、操作部ユニットである。そのため、ここでは、第3変形例に係る操作部ユニット4702について説明する。
[操作部ユニット]
まず、操作部ユニット4702の構成について、図347を参照して説明する。
図347は、操作部ユニット4702の構成を示す概略図である。
図347に示すように、操作部ユニット4702は、操作部ベース4721を有している。操作部ベース4721は、左右方向に長い中空の略直方体状に形成されている。操作部ベース4721の下面には、貫通孔(不図示)が設けられている。これにより、操作部ベース4721の内部空間は、下マスクベース4201(図321参照)の内部空間と連通している。
操作部ベース4721の上面には、MAXベットボタン4722と、1ベットボタン(不図示)と、精算ボタン(不図示)と、演出用ボタン(不図示)が設けられている。また、操作部ベース4721の前面には、スタートレバー4723と、3個のストップボタン(不図示)が設けられている。MAXベットボタン4722、1ベットボタン、精算ボタン、演出用ボタン、及びストップボタンは、図324を用いて説明したものと同様であるため、説明を省略する。
スタートレバー4723は、操作部ベース4721の前面を貫通するシャフト4723aと、シャフト4723aの先端に設けられた球体状の操作部4723bとを有している。また、操作部ベース4721の内部には、シャフト4723aの傾動を検出するスタート操作検出部(不図示)が設けられている。スタート操作検出部の検出結果は、マスク側中継基板4216(図322参照)を介して主制御基板4071(図317参照)に送信される。
操作部ベース4721の後面は、斜め上方を向く傾斜面4721aを有している。そして、傾斜面4721aには、スタートボタン4724が設けられている。スタートボタン4724とMAXベットボタン4722は、前後方向において適当な距離を空けて並んでいる。
上述のスタート操作検出部は、スタートボタン4724の押圧操作を検出する。すなわち、第3変形例に係るスタートレバー装置は、スタートレバー4723と、スタートボタン4724と、スタート操作検出部(不図示)とを有している。遊技者は、スタートレバー4723とスタートボタン4724のいずれかを操作(スタート操作)することで、遊技を開始させることができる。
スタートボタン4724を操作する場合に、遊技者は、掌をMAXベットボタン4722の上に置いて、人差し指や中指をスタートボタン4724の上に置く。そして、掌を押し下げてMAXベットボタン4722を押圧して、人差し指や中指でスタートボタン4724を押圧する。これにより、遊技者は、ベット操作とスタート操作を片手の動作で円滑に行うことができる。
[その他の変形例]
第8実施形態、及び第1~3変形例では、MAXベットボタン4222,4654,4722を設けた。しかし、本発明に係るMAXベットボタンとしては、液晶ディスプレイや有機ELディスプレイ等の小型表示装置を有するものであってもよい。小型表示装置は、
MAXベットボタンの表面における遊技者が視認可能な位置に設けられる。小型表示装置の表示は、状態に応じて変化する。例えば、ベット可能な状態とベット不可能な状態で小型表示装置の表示を変化させる。これにより、遊技者は、ベット可能な状態を確認してから、MAXベットボタンによるベット操作を行うことができる。
上述の第1実施形態の表示ユニットA(図2参照)は、画像表示用の照射光を出射する照射ユニットBと、照射ユニットBからの照射光が照射されることにより画像を出現させるスクリーン装置Cとを有するいわゆるプロジェクションマッピング装置である。この照射ユニットBは、スクリーン装置Cに向けて照射光を反射させる反射ミラーを有している。このような照射ユニットBは、反射ミラーの反射面に対して風を送るファンを備えていてもよい。ファンは、反射ミラーが反射する照射光に影響を与えない位置に配置される。ファンは、例えば、遊技機の電源投入時に駆動して反射ミラーの反射面に所定期間が経過するまで風を送る。これにより、反射ミラーの反射面にある塵や埃を風によって除去することができ、反射面にある塵や埃の影響を受けてスクリーン装置Cに出現する画像がぼやけることを防ぐことができる。
[第8実施形態の付記]
従来、遊技機本体の左側寄りの位置にスタートレバーが設けられた遊技機が知られている。一般的なスタートレバーは、シャフトの先端に球体状の操作部が設けられた構造である。(例えば、特開2004-105625号公報)。
しかしながら、スタートレバーなどの操作手段には、さらなる改良の余地がある。
付記は、このような点に鑑みてなされたものであり、操作手段の操作性の向上を図ることを目的とする。
上記目的を達成するために、付記は、以下の遊技機を提供する。
(1) 第1操作手段(例えば、左スタートレバー4541L)及び該第1操作手段と離間した位置に設けられた第2操作手段(例えば、右スタートレバー4541R)と、
操作を検出可能な操作検出手段(例えば、フォトセンサ4545)と、
を備え、
前記操作検出手段は、前記第1操作手段が操作された場合と、前記第2操作手段が操作された場合のいずれであっても、その操作を検出可能である
ことを特徴とする遊技機。
このような構成によれば、遊技者が第1操作手段と第2操作手段のいずれを選んで操作しても、同じように操作を検出することができる。そして、同じ検出結果を得る操作手段が複数設けられているため、操作手段の操作性の向上を図ることができる。また、第1操作手段の操作と第2操作手段の操作を共通の操作検出手段によって検出するため、部品点数の削減を図ることができる。
(2) 上記(1)の遊技機において、
前記第1操作手段と前記第2操作手段を繋ぐ接続部(例えば、軸連結機構4544)を備え、
前記接続部は、被検出部(例えば、検知片4576)を有し、
前記操作検出手段は、前記被検出部の位置が変化したときに操作が行われた旨を検出可能である。
このような構成によれば、1つの被検出部によって第1操作手段と第2操作手段のいずれかの操作が行われたことを検出する。これにより、部品点数の削減を図ることができる。また、第1操作手段と第2操作手段を接続するため、第1操作手段を操作した場合の検出結果と、第2操作手段を操作した場合の検出結果が異ならないようにすることができる。
(3) 上記(2)の遊技機において、
前記第1操作手段と前記第2操作手段のうち少なくともいずれか一方は、平板状に形成されている。
このような構成によれば、平板状の操作手段を手で押し下げやすく、操作性の向上を図ることができる。また、ユニークな操作感を提供することができる。
本実施形態は、遊技店などの遊技場に設置される遊技機に広く適用することができる。
4001…パチスロ機、 4002…筐体、 4071…主制御基板、 4101…上マスク本体、 4102…トップパネル、 4105…表示装置、 4201,4601…下マスクベース、 4202,4502…操作部ユニット、 4221,4521…操作部ベース、 4222,4654…MAXベットボタン、 4231L,4231C,4231R…ストップボタン、 4240,4540,4642…スタートレバー装置、 4241…スタートレバー、 4242…照明ベース、 4243…レバー支持ベース、 4251…操作板部、 4252…固定板部、 4253…導光リブ、 4261…基板保持部材、 4262…導光部材、 4263…取付部材、 4265…固定部、 4267…第1導光部、 4268…第2導光部、 4270…照明本体、 4271…照明固定部、 4272…支持機構固定部、 4273…取り付け用突部、 4274,4545…フォトセンサ、 4275…照明用貫通孔、 4276…ねじ孔ボス部、 4277…開口部、 4280A,4280B…LED、 4281…第1LED基板、 4282…第2LED基板、 4291…可動部材、 4292…検知部材、 4293…支持部材、 4294…シャフト、 4301…レバー固定部、 4302…左アーム部、 4303…右アーム部、 4306,4311…上当接片、 4307…係合片、 4308,4312…下当接片、 4310…シャフト貫通孔、 4315…固定片、 4316,4576…検知片、 4317,4318…上ストッパ、 4319…係合溝、 4321,4322,4323…緩衝材、 4528…内部部材、 4529…ばねフック、 4541L…左スタートレバー、 4541R…右スタートレバー、 4543L…左レバー支持ベース、 4543R…右レバー支持ベース、 4544…軸連結機構、 4551,4556…操作板部、 4552,4557…支持腕部、 4553,4558…係合突起、 4561,4566…軸受け部、 4562…左シャフト、 4563,4568…ばね係合フック、 4564,4569…取り付けブラケット、 4567…右シャフト、 4571…連結シャフト、 4572…左連結部、 4573…左リンク部、 4574…右連結部、 4575…右リンク部、 4577…ばね係合部

Claims (1)

  1. 遊技価値を消費して遊技を進行し、当該遊技の進行に応じて遊技価値を付与可能な遊技機において、
    消費した遊技価値と付与された遊技価値とに基づく差数を累計した累計数を特定する累計数特定手段と、
    所定期間における前記累計数の最下値を基点とし、当該基点からの累計数が上限数に到達することにより、遊技の進行を不能化する遊技不能化手段と、
    制御されている間において付与される遊技価値よりも消費する遊技価値の方が大きくなる所定状態と、制御されている間において消費する遊技価値よりも付与される遊技価値の方が大きくなる有利状態とを含む複数種類の状態のいずれかに制御可能な状態制御手段と、
    前記状態制御手段により前記所定状態に制御されているか前記有利状態に制御されているかにかかわらず前記基点からの累計数が前記上限数に到達することにより、前記遊技不能化手段により遊技の進行が不能化される旨の不能化報知を行う不能化報知手段と、
    前記状態制御手段により前記所定状態に制御されているか前記有利状態に制御されているかにかかわらず、前記基点からの累計数が前記上限数よりも小さい所定数に到達することにより、前記上限数までの残り数に応じた数値情報を特定可能とする事前報知を行うことが可能な事前報知手段と、
    前記基点からの累計数が前記上限数よりも小さい数であって前記所定数とは異なる特定数に到達することにより、前記数値情報とは異なる特定情報を報知可能な特定報知手段と、
    開始条件が成立することにより有利区間に制御し、当該有利区間における累計数が区間上限数に到達することにより当該有利区間を終了する有利区間制御手段と、を備え、
    前記所定期間における前記基点からの累計数に関する情報は、報知条件が成立することにより前記所定数に到達しているか否かにかかわらず報知可能である一方、前記有利区間における累計数に関する情報は、前記報知条件が成立したときであっても報知不可能である
    ことを特徴とする遊技機。
JP2023047507A 2023-03-24 2023-03-24 遊技機 Pending JP2024136397A (ja)

Priority Applications (1)

Application Number Priority Date Filing Date Title
JP2023047507A JP2024136397A (ja) 2023-03-24 2023-03-24 遊技機

Applications Claiming Priority (1)

Application Number Priority Date Filing Date Title
JP2023047507A JP2024136397A (ja) 2023-03-24 2023-03-24 遊技機

Publications (2)

Publication Number Publication Date
JP2024136397A true JP2024136397A (ja) 2024-10-04
JP2024136397A5 JP2024136397A5 (ja) 2024-11-22

Family

ID=92912280

Family Applications (1)

Application Number Title Priority Date Filing Date
JP2023047507A Pending JP2024136397A (ja) 2023-03-24 2023-03-24 遊技機

Country Status (1)

Country Link
JP (1) JP2024136397A (ja)

Citations (5)

* Cited by examiner, † Cited by third party
Publication number Priority date Publication date Assignee Title
JP2003038707A (ja) * 2001-08-02 2003-02-12 Kita Denshi Corp スロットマシン
JP2006006652A (ja) * 2004-06-25 2006-01-12 Aruze Corp 遊技機
JP2007020754A (ja) * 2005-07-14 2007-02-01 Daito Giken:Kk 遊技台及びスロットマシン
JP2008142375A (ja) * 2006-12-12 2008-06-26 Olympia:Kk 遊技機
JP2008253384A (ja) * 2007-04-02 2008-10-23 Aruze Corp 遊技機

Patent Citations (5)

* Cited by examiner, † Cited by third party
Publication number Priority date Publication date Assignee Title
JP2003038707A (ja) * 2001-08-02 2003-02-12 Kita Denshi Corp スロットマシン
JP2006006652A (ja) * 2004-06-25 2006-01-12 Aruze Corp 遊技機
JP2007020754A (ja) * 2005-07-14 2007-02-01 Daito Giken:Kk 遊技台及びスロットマシン
JP2008142375A (ja) * 2006-12-12 2008-06-26 Olympia:Kk 遊技機
JP2008253384A (ja) * 2007-04-02 2008-10-23 Aruze Corp 遊技機

Similar Documents

Publication Publication Date Title
JP2024136406A (ja) 遊技機
JP7690214B2 (ja) 遊技機
JP7556596B1 (ja) 遊技機
JP7598170B1 (ja) 遊技機
JP7593678B1 (ja) 遊技機
JP7641027B2 (ja) 遊技機
JP2024136397A (ja) 遊技機
JP2024136399A (ja) 遊技機
JP2024136402A (ja) 遊技機
JP2024136405A (ja) 遊技機
JP2024136400A (ja) 遊技機
JP2024136398A (ja) 遊技機
JP2024136403A (ja) 遊技機
JP2024136401A (ja) 遊技機
JP2024136396A (ja) 遊技機
JP2024136404A (ja) 遊技機
JP2024158659A (ja) 遊技機
JP2024158661A (ja) 遊技機
JP2024158663A (ja) 遊技機
JP2024158660A (ja) 遊技機
JP2024158657A (ja) 遊技機
JP2024158664A (ja) 遊技機
JP2024158658A (ja) 遊技機
JP2024158665A (ja) 遊技機
JP2024158656A (ja) 遊技機

Legal Events

Date Code Title Description
A621 Written request for application examination

Free format text: JAPANESE INTERMEDIATE CODE: A621

Effective date: 20240610

A521 Request for written amendment filed

Free format text: JAPANESE INTERMEDIATE CODE: A523

Effective date: 20241114

A131 Notification of reasons for refusal

Free format text: JAPANESE INTERMEDIATE CODE: A131

Effective date: 20250527

A977 Report on retrieval

Free format text: JAPANESE INTERMEDIATE CODE: A971007

Effective date: 20250530

A521 Request for written amendment filed

Free format text: JAPANESE INTERMEDIATE CODE: A523

Effective date: 20250716

A131 Notification of reasons for refusal

Free format text: JAPANESE INTERMEDIATE CODE: A131

Effective date: 20251021

A521 Request for written amendment filed

Free format text: JAPANESE INTERMEDIATE CODE: A523

Effective date: 20251127