JP2012088198A - Torque detection device - Google Patents
Torque detection device Download PDFInfo
- Publication number
- JP2012088198A JP2012088198A JP2010235699A JP2010235699A JP2012088198A JP 2012088198 A JP2012088198 A JP 2012088198A JP 2010235699 A JP2010235699 A JP 2010235699A JP 2010235699 A JP2010235699 A JP 2010235699A JP 2012088198 A JP2012088198 A JP 2012088198A
- Authority
- JP
- Japan
- Prior art keywords
- rotation angle
- resolver
- steering
- torque
- angle
- Prior art date
- Legal status (The legal status is an assumption and is not a legal conclusion. Google has not performed a legal analysis and makes no representation as to the accuracy of the status listed.)
- Pending
Links
Images
Landscapes
- Power Steering Mechanism (AREA)
Abstract
【課題】 2相のうち一方の検出コイルが断線している場合に、回転角が一義的に求められる範囲を広くする。
【解決手段】 異常側レゾルバの電気角が一演算周期のあいだに0°あるいは180°を通過する可能性が無い状況であれば、cos相の振幅のみから電気角θenが一義的に決まる。また、異常側レゾルバの電気角が一演算周期のあいだに90°あるいは270°を通過する可能性が無い状況であれば、sin相の振幅のみから電気角θenが一義的に決まる。このことを利用して、トルク演算部は、一演算周期前に算出された異常側レゾルバの電気角に基づいて、正常相の検出コイルの振幅から回転角を一義的に算出することができる状況であるか否かを判断する。
【選択図】 図9PROBLEM TO BE SOLVED: To widen a range where a rotation angle is uniquely obtained when one detection coil of two phases is disconnected.
If 0 ° or situation is not likely to pass through the 180 ° to between the electrical angle one calculation cycle A abnormal side resolver electrical angle .theta.e n from only the amplitude of the cos phase uniquely determined. Further, if the situation is not likely to electrical angle of abnormal side resolver passes 90 ° or 270 ° in between one operation cycle, the electrical angle .theta.e n from only the amplitude of sin phase uniquely determined. Utilizing this fact, the torque calculation unit can uniquely calculate the rotation angle from the amplitude of the detection coil of the normal phase based on the electrical angle of the abnormal side resolver calculated one calculation cycle before It is determined whether or not.
[Selection] Figure 9
Description
本発明は、2つのレゾルバを備え、各レゾルバで検出した回転角に基づいて操舵トルクを検出するトルク検出装置に関する。 The present invention relates to a torque detector that includes two resolvers and detects a steering torque based on a rotation angle detected by each resolver.
従来から、運転者の操舵操作に対して操舵アシストトルクを付与する電動パワーステアリング装置が知られている。電動パワーステアリング装置は、ステアリングシャフトに働いた操舵トルクをトルク検出装置で検出し、操舵トルクが大きくなるにしたがって増加する目標アシストトルクを算出し、算出した目標アシストトルクが得られるように、電動モータの通電量をフィードバック制御する。従って、電動パワーステアリング装置においては、特に、トルク検出装置の信頼性が要求される。 2. Description of the Related Art Conventionally, there is known an electric power steering device that applies a steering assist torque to a driver's steering operation. The electric power steering device detects a steering torque acting on the steering shaft by a torque detection device, calculates a target assist torque that increases as the steering torque increases, and obtains the calculated target assist torque. Feedback control of the energization amount. Therefore, in the electric power steering device, the reliability of the torque detection device is particularly required.
トルク検出装置は、ステアリングシャフトに設けたトーションバーの捩れ角度を検出することにより、この捩れ角度に比例した操舵トルクを算出する。例えば、特許文献1にて提案されたトルク検出装置は、2つのレゾルバを用いてトーションバーの捻れ角度を検出する構成を採用している。このトルク検出装置においては、トーションバーの一端側に第1レゾルバを、他端側に第2レゾルバを設け、第1レゾルバにて検出される第1回転角θ1と第2レゾルバにて検出される第2回転角θ2との差から、操舵トルクを検出する。
The torque detection device calculates a steering torque proportional to the torsion angle by detecting the torsion angle of the torsion bar provided on the steering shaft. For example, the torque detection device proposed in
各レゾルバは、励磁用交流信号が供給されてロータコイルに通電する励磁コイルと、トーションバーの周囲に設けられる一対の検出コイル(sin相検出コイル,cos相検出コイル)とを備えている。一対の検出コイルは、互いに電気角で90度(π/2)ずらして組み付けられる。sin相検出コイルは、ロータの回転角のsin値に応じた振幅となる交流信号を出力し、cos相検出コイルは、ロータの回転角のcos値に応じた振幅となる交流信号を出力する。従って、レゾルバで検出されるロータの回転角は、sin相検出コイルの出力信号の振幅をcos相検出コイルの出力信号の振幅で除算した値のアークタンジェント値に基づいて演算することができる。 Each resolver includes an excitation coil that is supplied with an excitation AC signal and energizes the rotor coil, and a pair of detection coils (sin phase detection coil, cos phase detection coil) provided around the torsion bar. The pair of detection coils are assembled with an electrical angle shifted by 90 degrees (π / 2). The sin phase detection coil outputs an AC signal having an amplitude corresponding to the sin value of the rotation angle of the rotor, and the cos phase detection coil outputs an AC signal having an amplitude corresponding to the cos value of the rotation angle of the rotor. Therefore, the rotation angle of the rotor detected by the resolver can be calculated based on the arctangent value obtained by dividing the amplitude of the output signal of the sin phase detection coil by the amplitude of the output signal of the cos phase detection coil.
この特許文献1にて提案されたトルク検出装置は、一方のレゾルバにおける検出コイルの一つが断線した場合でも、正常なレゾルバで検出された回転角が所定角度範囲に入っている場合には、断線したコイルと対をなす他方の検出コイルの出力信号を使って回転角を推定する。これは、第1レゾルバにて検出される第1回転角θ1と第2レゾルバにて検出される第2回転角θ2との機械的な角度差が常に一定値以下になるという条件に基づいて、正常なレゾルバで検出された回転角が所定角度範囲に入っている状況においては、断線したコイルと対をなす他方の検出コイルの出力信号から回転角を一義的に求めることができることを利用したものである。従って、正常なレゾルバで検出された回転角が所定角度範囲に入っている状況においては、第1回転角θ1と第2回転角θ2との差から操舵トルクを検出することができる。
The torque detection device proposed in
しかしながら、第1回転角θ1と第2回転角θ2との機械的な角度差が一定値以下になるという条件に基づいて、他方の検出コイル(断線したコイルと対をなす正常な検出コイル)の出力信号から回転角を求める構成においては、一義的に回転角が求められる状況となる正常側レゾルバの回転角の範囲を広くとれない。例えば、通常の操舵操作でトーションバーが捩られる角度の最大値は6[deg](機械角)程度である。この場合においては、一義的に回転角が求められる状況となる正常側レゾルバの回転角の範囲は全体の半分程度しかなく、トルク検出の継続が難しい。 However, based on the condition that the mechanical angle difference between the first rotation angle θ 1 and the second rotation angle θ 2 is equal to or less than a certain value, the other detection coil (a normal detection coil paired with the disconnected coil) In the configuration in which the rotation angle is obtained from the output signal of), the range of the rotation angle of the normal-side resolver in which the rotation angle is uniquely determined cannot be widened. For example, the maximum value of the angle at which the torsion bar is twisted by a normal steering operation is about 6 [deg] (mechanical angle). In this case, the range of the rotation angle of the normal resolver in which the rotation angle is uniquely required is only about half of the entire range, and it is difficult to continue torque detection.
本発明は、上記問題に対処するためになされたもので、2相のうち一方の検出コイルが断線している場合に、回転角が一義的に求められる範囲を広くすることを目的とする。 The present invention has been made to cope with the above-described problem, and an object of the present invention is to widen the range in which the rotation angle is uniquely required when one detection coil of two phases is disconnected.
上記目的を達成するために、本発明の特徴は、操舵ハンドルに連結されたステアリングシャフトの入力側の回転角である第1回転角に応じた2相の検出信号を出力する一対の検出コイルを有する第1レゾルバ(110)と、前記ステアリングシャフトの出力側の回転角である第2回転角に応じた2相の検出信号を出力する一対の検出コイルを有する第2レゾルバ(120)とを備えたレゾルバユニット(100)と、前記第1レゾルバの出力する2相の検出信号に基づいて前記第1回転角を演算し、前記第2レゾルバの出力する2相の検出信号に基づいて前記第2回転角を演算する回転角演算手段(S15)と、前記演算された第1回転角と第2回転角との差に基づいて前記ステアリングシャフトに働く操舵トルクを演算するトルク演算手段(S16)とを備えたトルク検出装置において、
前記第1レゾルバあるいは第2レゾルバの何れかで、前記一対の検出コイルの一方に異常が発生していることを検出する異常検出手段(S13)と、前記検出コイルの一方に異常が検出されているとき、前記回転角演算手段が前記第1回転角および第2回転角を演算する演算周期あたりに前記第1回転角あるいは前記第2回転角が変化する回転角変化量が所定変化量以内であるという回転角変化条件に基づいて、前記異常が検出されている検出コイルを有する異常側レゾルバの回転角を一義的に算出することができる状況であるか否かを判断する異常側回転角算出可否判断手段(S34,S38,S44,S48)と、前記異常側回転角算出可否判断手段により、前記異常側レゾルバの回転角を一義的に算出することができる状況であると判定されている場合には、前記異常側レゾルバにおける異常が検出されていない検出コイルの検出信号に基づいて、前記回転角変化条件を満たす前記異常側レゾルバの回転角を演算する異常側回転角演算手段(S33,S37,S43,S47)とを備えたことにある。
In order to achieve the above object, a feature of the present invention is that a pair of detection coils for outputting a two-phase detection signal corresponding to a first rotation angle which is a rotation angle on the input side of a steering shaft connected to a steering handle. A first resolver (110) having a second resolver (120) having a pair of detection coils for outputting a two-phase detection signal corresponding to a second rotation angle that is a rotation angle on the output side of the steering shaft. The first rotation angle is calculated based on the two-phase detection signal output from the resolver unit (100) and the first resolver, and the second rotation angle is calculated based on the two-phase detection signal output from the second resolver. Rotation angle calculation means (S15) for calculating the rotation angle, and torque calculation means for calculating the steering torque acting on the steering shaft based on the difference between the calculated first rotation angle and second rotation angle. S16) and the torque detecting apparatus provided with,
An abnormality detecting means (S13) for detecting that an abnormality has occurred in one of the pair of detection coils by either the first resolver or the second resolver, and an abnormality has been detected in one of the detection coils. When the rotation angle calculation means calculates the first rotation angle and the second rotation angle, the rotation angle change amount at which the first rotation angle or the second rotation angle changes is within a predetermined change amount. Abnormal rotation angle calculation for determining whether or not the rotation angle of the abnormal resolver having the detection coil in which the abnormality is detected can be uniquely calculated based on the rotation angle change condition of being present It is determined that the rotation angle of the abnormal resolver can be uniquely calculated by the determination unit (S34, S38, S44, S48) and the abnormal rotation angle calculation enable / disable determination unit. An abnormal-side rotation angle calculating means for calculating a rotation angle of the abnormal-side resolver that satisfies the rotation angle change condition based on a detection signal of a detection coil in which no abnormality is detected in the abnormal-side resolver. (S33, S37, S43, S47).
本発明においては、ステアリングシャフトの入力側に第1レゾルバが設けられ、出力側に第2レゾルバが設けられる。第1レゾルバは、励磁用交流信号が入力され、一対の検出コイル(sin相検出コイル、cos相検出コイル)から、ステアリングシャフト入力側の回転角である第1回転角に応じた2相の検出信号を出力する。第2レゾルバも同様に、励磁用交流信号が入力され、一対の検出コイル(sin相検出コイル、cos相検出コイル)から、ステアリングシャフト出力側の回転角である第2回転角に応じた2相の検出信号を出力する。2相の検出信号は、入力された励磁用交流信号によって発生する交流電圧信号であって、回転角のsin値に依存して振幅が変化するsin相検出信号と、回転角のcos値に依存して振幅が変化するcos相検出信号とからなる。従って、各レゾルバにおいては、一方の検出コイルからsin相検出信号を出力し、他方の検出コイルからcos相検出信号を出力する。 In the present invention, the first resolver is provided on the input side of the steering shaft, and the second resolver is provided on the output side. The first resolver receives an excitation AC signal and detects two phases according to the first rotation angle that is the rotation angle on the steering shaft input side from a pair of detection coils (sin phase detection coil, cos phase detection coil). Output a signal. Similarly, the second resolver receives an excitation AC signal, and two phases corresponding to a second rotation angle that is a rotation angle on the steering shaft output side from a pair of detection coils (sin phase detection coil, cos phase detection coil). The detection signal is output. The two-phase detection signal is an AC voltage signal generated by the input AC signal for excitation, and depends on the sin phase detection signal whose amplitude changes depending on the sin value of the rotation angle and the cos value of the rotation angle. And a cos phase detection signal whose amplitude changes. Therefore, in each resolver, a sin phase detection signal is output from one detection coil, and a cos phase detection signal is output from the other detection coil.
回転角演算手段は、第1レゾルバの出力する2相の検出信号に基づいて第1回転角を演算し、第2レゾルバの出力する2相の検出信号に基づいて第2回転角を演算する。例えば、各レゾルバにおけるsin相検出信号とcos相検出信号との振幅をそれぞれ検出し、sin相検出信号の振幅をcos相検出信号の振幅で除算した値のアークタンジェント値に基づいて回転角を演算することができる。トルク演算手段は、こうして演算された第1回転角と第2回転角との差に基づいてステアリングシャフトに働く操舵トルクを演算する。つまり、ステアリングシャフトの捩れ角度を検出することにより、その捩れ角度に比例した操舵トルクを演算する。この場合、ステアリングシャフトには、捩れ角度を検出しやすいように、トーションバーを介装することが好ましい。 The rotation angle calculation means calculates the first rotation angle based on the two-phase detection signal output from the first resolver, and calculates the second rotation angle based on the two-phase detection signal output from the second resolver. For example, the amplitude of the sin phase detection signal and the cos phase detection signal in each resolver is detected, and the rotation angle is calculated based on the arctangent value obtained by dividing the amplitude of the sin phase detection signal by the amplitude of the cos phase detection signal. can do. The torque calculation means calculates a steering torque that acts on the steering shaft based on the difference between the first rotation angle and the second rotation angle thus calculated. That is, by detecting the twist angle of the steering shaft, a steering torque proportional to the twist angle is calculated. In this case, it is preferable to provide a torsion bar on the steering shaft so that the twist angle can be easily detected.
レゾルバの検出コイルの信号出力ライン等が断線した場合には、検出コイルから正常な検出信号が出力されなくなる。このとき、一対の検出コイルのうち一方のみに異常が発生している状況においては、他方の検出コイルの出力する検出信号の振幅からは、2通りの解(演算結果)が得られて、一義的に回転角を決めることができない。こうした問題に対して、従来装置においては、第1回転角と第2回転角との角度差の限界が設定(想定)されていることから、異常が発生していないレゾルバの回転角が所定範囲となる場合にのみ、他方の検出コイルの出力する検出信号の振幅から一義的に回転角を決めることができることに着目して回転角を演算しているが、一義的に回転角を決められる所定範囲が狭い。 When the signal output line of the detection coil of the resolver is disconnected, a normal detection signal is not output from the detection coil. At this time, in the situation where only one of the pair of detection coils is abnormal, two solutions (calculation results) are obtained from the amplitude of the detection signal output from the other detection coil. The rotation angle cannot be determined. With respect to such a problem, in the conventional apparatus, since the limit of the angle difference between the first rotation angle and the second rotation angle is set (assumed), the rotation angle of the resolver in which no abnormality has occurred is within a predetermined range. The rotation angle is calculated only by paying attention to the fact that the rotation angle can be uniquely determined from the amplitude of the detection signal output from the other detection coil, but the predetermined rotation angle can be uniquely determined. The range is narrow.
そこで、本発明においては、異常検出手段が、第1レゾルバあるいは第2レゾルバの何れかで、一対の検出コイルの一方に異常が発生しているか否かを判断する。そして、一対の検出コイルの一方に異常が発生していることが検出されると、回転角演算手段が第1回転角および第2回転角を演算する演算周期あたりに第1回転角あるいは第2回転角が変化する回転角変化量が所定変化量以内であるという回転角変化条件に基づいて、異常が検出されている検出コイルを有する異常側レゾルバの回転角を一義的に算出することができる状況であるか否かを判断する。 Therefore, in the present invention, the abnormality detection means determines whether an abnormality has occurred in one of the pair of detection coils by either the first resolver or the second resolver. When it is detected that an abnormality has occurred in one of the pair of detection coils, the rotation angle calculation means calculates the first rotation angle or the second rotation angle for each calculation cycle for calculating the first rotation angle and the second rotation angle. Based on the rotation angle change condition that the rotation angle change amount at which the rotation angle changes is within the predetermined change amount, the rotation angle of the abnormal side resolver having the detection coil in which the abnormality is detected can be uniquely calculated. Determine whether the situation is true.
各演算手段は、それぞれ決められた演算周期にて繰り返し演算処理を実行する。従って、回転角演算手段の演算周期にステアリングシャフトの回転角速度を乗算すれば一演算周期のあいだに変化した回転角の変化量、つまり、回転角変化量が求められる。一方、操舵ハンドルを回転操作する速度には限界があるため、回転角変化量は、所定変化量以内となる。このため、一演算周期前に算出された異常側レゾルバの電気角に基づいて、異常が検出されている検出コイルを有する異常側レゾルバの回転角を一義的に算出することができる状況であるか否かを判断することができる。この場合、異常側回転角算出可否判断手段は、一演算周期前に算出された異常側レゾルバの電気角を表す情報(電気角を導き出せる情報)を記憶する記憶手段(33)を備えているとよい。 Each calculation means repeatedly performs calculation processing at a determined calculation cycle. Therefore, when the calculation cycle of the rotation angle calculation means is multiplied by the rotation angular velocity of the steering shaft, the change amount of the rotation angle that has changed during one calculation cycle, that is, the rotation angle change amount is obtained. On the other hand, since the speed at which the steering wheel is rotated is limited, the rotation angle change amount is within a predetermined change amount. For this reason, based on the electrical angle of the abnormal side resolver calculated one calculation cycle before, is the situation where the rotation angle of the abnormal side resolver having the detection coil in which the abnormality is detected can be uniquely calculated? It can be determined whether or not. In this case, the abnormal-side rotation angle calculation availability determination means includes a storage means (33) for storing information representing the electrical angle of the abnormal-side resolver calculated before one calculation cycle (information from which the electrical angle can be derived). Good.
そして、異常側回転角演算手段は、異常側回転角算出可否判断手段により、異常側レゾルバの回転角を一義的に算出することができる状況であると判定されている場合には、異常側レゾルバにおける異常が検出されていない検出コイルの検出信号に基づいて、回転角変化条件を満たす異常側レゾルバの回転角を演算する。従って、回転変化条件を設定することで、異常側レゾルバにおける異常が検出されていない検出コイルの検出信号から回転角を一義的に決めることができる。つまり、異常側レゾルバにおける異常が検出されていない検出コイルの検出信号の振幅から演算される2通りの回転角から、そのうちの1つを一義的に決めることができる。 The abnormal-side rotation angle calculation means determines that the abnormal-side resolver calculation possibility determination means determines that the rotation angle of the abnormal-side resolver can be uniquely calculated. The rotation angle of the abnormal resolver that satisfies the rotation angle change condition is calculated based on the detection signal of the detection coil in which no abnormality is detected. Accordingly, by setting the rotation change condition, the rotation angle can be uniquely determined from the detection signal of the detection coil in which no abnormality is detected in the abnormal side resolver. That is, one of the two rotation angles calculated from the amplitude of the detection signal of the detection coil in which no abnormality is detected in the abnormal resolver can be uniquely determined.
この結果、本発明によれば、2相のうち一方の検出コイルが断線している場合であっても、回転角が一義的に求められる範囲が広くなるため、操舵トルクを検出できる期間が長くなる。従って、本発明のトルク検出装置を電動パワーステアリング装置のトルク検出用に用いた場合には、適正な操舵アシストを継続できる期間を長くすることができる。 As a result, according to the present invention, even when one of the two phases of the detection coil is disconnected, the range in which the rotation angle is uniquely determined is widened, so the period during which the steering torque can be detected is long. Become. Therefore, when the torque detection device of the present invention is used for torque detection of the electric power steering device, the period during which proper steering assist can be continued can be extended.
本発明の他の特徴は、前記異常側回転角算出可否判断手段は、前記異常が検出されている検出コイルがsin相検出コイルである場合には、前記異常側レゾルバの電気角が一演算周期のあいだに0°あるいは180°を通過する可能性がない状況であるときに、前記異常側レゾルバの回転角を一義的に算出することができる状況であると判定し、前記異常が検出されている検出コイルがcos相検出コイルである場合には、前記異常側レゾルバの電気角が一演算周期のあいだに90°あるいは270°を通過する可能性がない状況であるときに、前記異常側レゾルバの回転角を一義的に算出することができる状況であると判定することにある。 Another feature of the present invention is that the abnormal-side rotation angle calculation enable / disable determining means determines that the electrical angle of the abnormal-side resolver is one calculation cycle when the detection coil in which the abnormality is detected is a sin-phase detection coil. When it is a situation in which there is no possibility of passing through 0 ° or 180 ° during this period, it is determined that the rotation angle of the abnormal-side resolver can be uniquely calculated, and the abnormality is detected. When the detection coil is a cos phase detection coil, the abnormal side resolver is in a situation where the electrical angle of the abnormal side resolver is unlikely to pass 90 ° or 270 ° during one calculation cycle. This is to determine that the rotation angle can be uniquely calculated.
異常が検出されている検出コイルがsin相検出コイルである場合には、異常側レゾルバの電気角が一演算周期のあいだに0°あるいは180°を通過できる状況にあると、cos相検出コイルから出力される検出信号の振幅からは一義的に回転角を決めることができない。これは、異常側レゾルバの電気角が、0°あるいは180°を挟んでどちら側にあるのか分からないためである。同様に、異常が検出されている検出コイルがcos相検出コイルである場合には、異常側レゾルバの電気角が一演算周期のあいだに90°あるいは270°を通過できる状況にあると、sin相検出コイルから出力される検出信号の振幅からは一義的に回転角を決めることができない。これは、異常側レゾルバの電気角が、90°あるいは270°を挟んでどちら側にあるのか分からないためである。 When the detection coil in which the abnormality is detected is a sin phase detection coil, if the electrical angle of the abnormal side resolver can pass 0 ° or 180 ° during one calculation cycle, the cos phase detection coil The rotation angle cannot be uniquely determined from the amplitude of the output detection signal. This is because it is not known which side of the electrical angle of the abnormal side resolver is 0 ° or 180 °. Similarly, when the detection coil in which an abnormality is detected is a cos phase detection coil, if the electrical angle of the abnormal side resolver can pass 90 ° or 270 ° during one calculation cycle, The rotation angle cannot be uniquely determined from the amplitude of the detection signal output from the detection coil. This is because it is not known which side of the electrical angle of the abnormal side resolver is 90 ° or 270 ° across.
そこで、本発明においては、異常側回転角算出可否判断手段が、異常が検出されている検出コイルがsin相検出コイルである場合には、異常側レゾルバの電気角が一演算周期のあいだに0°あるいは180°を通過する可能性がない状況であるときに、異常側レゾルバの回転角を一義的に算出することができる状況であると判定し、異常が検出されている検出コイルがcos相検出コイルである場合には、異常側レゾルバの電気角が一演算周期のあいだに90°あるいは270°を通過する可能性がない状況であるときに、異常側レゾルバの回転角を一義的に算出することができる状況であると判定する。この場合、異常側回転角算出可否判断手段は、例えば、一演算周期前に算出された異常側レゾルバの電気角と、回転角変化条件に基づいて、上記状況であるか否かを判定すればよい。これによれば、2相のうち一方の検出コイルが断線している場合であっても、簡単な条件付けにて、回転角が一義的に求められる範囲を広くすることができる。 Therefore, in the present invention, the abnormal-side rotation angle calculation enable / disable determining means determines that the electrical angle of the abnormal-side resolver is zero during one calculation cycle when the detection coil in which the abnormality is detected is a sin-phase detection coil. When there is no possibility of passing through ° or 180 °, it is determined that the rotation angle of the abnormal resolver can be uniquely calculated, and the detection coil in which the abnormality is detected is the cos phase. In the case of a detection coil, when the electrical angle of the abnormal side resolver is unlikely to pass 90 ° or 270 ° during one calculation cycle, the rotational angle of the abnormal side resolver is uniquely calculated. It is determined that the situation can be performed. In this case, the abnormal side rotation angle calculation availability determination means, for example, determines whether or not the above situation is based on the electrical angle of the abnormal side resolver calculated one calculation cycle before and the rotation angle change condition. Good. According to this, even if one detection coil of the two phases is disconnected, the range in which the rotation angle can be uniquely determined can be widened with simple conditioning.
本発明の他の特徴は、前記所定変化量は、前記操舵ハンドルが回される操舵速度に基づいて設定されることにある。 Another feature of the present invention is that the predetermined change amount is set based on a steering speed at which the steering wheel is turned.
本発明によれば、操舵ハンドルが回される操舵速度(回転角速度)に基づいて所定変化量が設定されるため、適正な回転角変化条件を設定することができる。 According to the present invention, since the predetermined change amount is set based on the steering speed (rotational angular speed) at which the steering wheel is turned, it is possible to set an appropriate rotational angle change condition.
本発明の特徴は、前記所定変化量は、前記操舵ハンドルが回される操舵速度の想定される最大値に基づいて設定されることにある。 A feature of the present invention is that the predetermined change amount is set based on an assumed maximum value of a steering speed at which the steering wheel is turned.
本発明によれば、操舵ハンドルが回される操舵速度の想定される最大値に基づいて所定変化量が設定されるため、確実な回転角変化条件を設定することができる。 According to the present invention, since the predetermined change amount is set based on the assumed maximum value of the steering speed at which the steering wheel is turned, a reliable rotation angle change condition can be set.
本発明の他の特徴は、前記操舵ハンドルが回される操舵速度を検出する操舵速度検出手段(S51,S61)と、前記操舵速度検出手段により検出された操舵速度が小さくなるほど小さくなる前記所定変化量を設定する変化量設定手段(S52,S53,S62,S63)とを備えたことにある。 Another feature of the present invention is that the steering speed detecting means (S51, S61) for detecting the steering speed at which the steering wheel is turned, and the predetermined change that decreases as the steering speed detected by the steering speed detecting means decreases. There is a change amount setting means (S52, S53, S62, S63) for setting the amount.
本発明によれば、操舵速度が小さくなるほど所定変化量を小さく設定するため、回転角が一義的に求められる範囲を更に広くすることができる。 According to the present invention, since the predetermined change amount is set to be smaller as the steering speed is reduced, the range in which the rotation angle is uniquely determined can be further widened.
尚、上記説明においては、発明の理解を助けるために、実施形態に対応する発明の構成に対して、実施形態で用いた符号を括弧書きで添えているが、発明の各構成要件を前記符号によって規定される実施形態に限定させるものではない。 In the above description, in order to help the understanding of the invention, the reference numerals used in the embodiments are attached to the configuration of the invention corresponding to the embodiments in parentheses. It is not intended to be limited to the embodiment defined by.
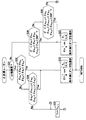
以下、本発明の一実施形態について図面を用いて説明する。図1は、実施形態としてのトルク検出装置を備えた車両の電動パワーステアリング装置の概略構成図である。 Hereinafter, an embodiment of the present invention will be described with reference to the drawings. FIG. 1 is a schematic configuration diagram of an electric power steering device for a vehicle including a torque detection device as an embodiment.
電動パワーステアリング装置は、操舵ハンドル11の操舵により転舵輪である左右前輪FW1,FWを転舵する転舵機構10と、転舵機構10に設けられ操舵アシストトルクを発生するパワーアシスト部20と、パワーアシスト部20の電動モータ21を駆動制御するアシスト制御装置50(以下、アシストECU50と呼ぶ)と、レゾルバユニット100とを備えている。
The electric power steering device includes a
転舵機構10は、ステアリングシャフト12を回転可能に備えている。ステアリングシャフト12の上端には、操舵ハンドル11が一体回転可能に接続され、ステアリングシャフト12の下端には、ピニオンギヤ13が一体回転可能に接続されている。ピニオンギヤ13は、ラックバー14に形成されたラック歯と噛み合ってラックアンドピニオン機構を構成する。ラックバー14の両端には、図示しないタイロッドおよびナックルアームを介して左右前輪FW1,FW2が転舵可能に接続されている。左右前輪FW1,FW2は、ステアリングシャフト12の軸線回りの回転に伴うラックバー14の軸線方向の変位に応じて左右に転舵される。
The
ラックバー14には、パワーアシスト部20が組み付けられている。パワーアシスト部20は、操舵アシスト用の電動モータ21(例えば、3相DCブラシレスモータ)とボールねじ機構22とからなる。電動モータ21の回転軸は、ボールねじ機構22を介してラックバー14に動力伝達可能に接続されていて、その回転により左右前輪FW1,FW2の転舵をアシストする。ボールねじ機構22は、減速器および回転−直線変換器として機能するもので、電動モータ21の回転を減速するとともに直線運動に変換してラックバー14に伝達する。尚、電動モータ21をラックバー14に組み付けるのに代えて、電動モータ21をステアリングシャフト12に組み付けて、電動モータ21の回転を減速器を介してステアリングシャフト12に伝達して同シャフト12を軸線周りに駆動するように構成してもよい。
A
電動モータ21には、その回転軸の回転角を検出するための回転角センサ61が設けられている。この回転角センサ61は、電動モータ21内に組み込まれ、電動モータ21の回転子の回転角度位置に応じた検出信号を出力するもので、例えば、レゾルバにより構成される。この回転角センサ61の検出信号は、電動モータ21の回転角および回転角速度の計算に利用される。一方、この電動モータ21の回転角は、操舵角の検出に利用される。また、電動モータ21の回転角を時間で微分して得られる回転角速度は、操舵速度に対応するため操舵速度ωの検出に利用される。
The
ステアリングシャフト12は、その軸方向の中間位置にトーションバー12aが設けられる。ステアリングシャフト12において、トーションバー12aの上端と操舵ハンドル11とを連結する部分を入力シャフト12inと呼び、トーションバー12aの下端とピニオンギヤ13とを連結する部分を出力シャフト12outと呼ぶ。
The steering
ステアリングシャフト12には、レゾルバユニット100が設けられる。レゾルバユニット100は、トーションバー12aと、入力シャフト12inに組み付けられた第1レゾルバ110と、出力シャフト12outに組み付けられた第2レゾルバ120とから構成される。第1レゾルバ110は、入力シャフト12inの回転角(トーションバー12aの一方端位置における回転角であって本発明の第1回転角に相当する)に応じた信号を出力し、第2レゾルバ120は、出力シャフト12outの回転角(トーションバー12aの他方端位置における回転角であって本発明の第2回転角に相当する)に応じた信号を出力する。操舵ハンドル11が回動操作されると、ステアリングシャフト12にトルクが働いてトーションバー12aが捩れる。トーションバー12aの捩れ角度は、ステアリングシャフト12に働く操舵トルクに比例する。従って、第1レゾルバ110で検出される第1回転角θ1と、第2レゾルバ120で検出される第2回転角θ2との差を求めることでステアリングシャフト12に働く操舵トルクを検出することができる。第1レゾルバ110、第2レゾルバ120は、アシストECU50に接続されている。
A
アシストECU50は、マイクロコンピュータおよび信号処理回路等を備えた演算部30と、スイッチング回路で構成されるモータ駆動回路40(例えば、3相インバータ回路)とを備えている。演算部30は、アシスト演算部31と、トルク演算部32と、記憶部33とから構成される。トルク演算部32は、レゾルバユニット100および回転角センサ61と接続されて、ステアリングシャフト12に働く操舵トルクを演算により検出する。また、トルク演算部32は、運転者に異常を報知するための警告ランプ65を接続しており、後述する断線検出時に警告ランプ65を点灯する。レゾルバユニット100とトルク演算部32と記憶部33と回転角センサ61とからなる構成が本発明のトルク検出装置に相当する。アシスト演算部31は、トルク演算部32により検出された操舵トルクに基づいて電動モータ21の制御量を演算し、それに対応した制御信号をモータ駆動回路40に出力する。記憶部33は、各種の制御プログラムや制御用データ等を記憶したメモリから構成される。
The assist ECU 50 includes a
モータ駆動回路40は、アシスト演算部31からのPWM制御信号を入力して、内部のスイッチング素子のデューティ比を制御することにより電動モータ21への通電量を調整する。モータ駆動回路40には、電動モータ21に流れる電流を検出する電流センサ41が設けられる。
The
アシスト演算部31は、電流センサ41、車速センサ60、回転角センサ61を接続している。車速センサ60は、車速vxを表す車速検出信号を出力する。また、アシスト演算部31は、トルク演算部32により算出した操舵トルクの計算結果を入力する。
The
次に、アシスト演算部31の実施する操舵アシスト制御について簡単に説明する。アシスト演算部31は、車速センサ60により検出される車速vxと、トルク演算部32により算出された操舵トルクTrとを取得し、取得した車速vxと操舵トルクTrに基づいて、目標アシストトルクを算出する。目標アシストトルクは、図示しないアシストマップ等を参照して、操舵トルクTrが大きくなるにしたがって増加し、かつ、車速vxが増加するにしたがって減少するように設定される。アシスト演算部31、この目標アシストトルクを発生させるために必要な目標電流を計算し、電流センサ41により検出された実電流と目標電流との偏差に基づいてPI制御(比例積分制御)式等を使って目標指令電圧を計算し、目標指令電圧に応じたPWM制御信号をモータ駆動回路40に出力する。アシスト演算部31は、回転角センサ61により検出される電動モータ21の回転角(電気角)を取得して、回転角に応じた3相(U相、V相,W相)のPWM制御信号を生成することにより、電動モータ21に3相駆動電圧を印加する。こうして、電動モータ21には、電流フィードバック制御により運転者の操舵方向と同じ方向に回転する向きの目標電流が流れる。これにより、運転者の操舵操作が、電動モータ21で発生するトルクにより適切にアシストされる。
Next, the steering assist control performed by the
次に、レゾルバユニット100について説明する。図2は、レゾルバユニット100の概略回路構成を表す。第1レゾルバ110は、入力シャフト12inをロータとして備える。入力シャフト12inの外周側のステータには、ロータの周方向に沿って巻かれた第1励磁コイル111が固定して設けられている。ロータとなる入力シャフト12inには、第1ロータコイル114が固定して設けられている。第1ロータコイル114は、ロータの回転に伴って回転する。第1ロータコイル114は、ロータ内に設けた変圧器(図示略)を介して第1励磁コイル111と非接触にて電気的に接続され、第1励磁コイル111に印加される交流電圧によって通電される。尚、図示しないが、第1ロータコイル114は、回転角の分解能を高めるために、ロータの機械的な回転角に対して電気角がN倍となるように等角度間隔で複数配置されている。
Next, the
第1レゾルバ110は、入力シャフト12inの外周側のステータに第1sin相検出コイル112および第1cos相検出コイル113とを備えている。第1sin相検出コイル112と第1cos相検出コイル113とは、互いに電気角がπ/2ずれる位置に配置される。
The
第1sin相検出コイル112および第1cos相検出コイル113は、第1ロータコイル114の回転平面上に配置され、第1ロータコイル114で発生する磁束により交流電圧信号を出力する。第1sin相検出コイル112および第1cos相検出コイル113で発生する交流電圧信号の振幅値は、第1ロータコイル114に対する第1sin相検出コイル112および第1cos相検出コイル113の回転位置に応じて変化する。つまり、第1sin相検出コイル112は、入力シャフト12inの回転角のsin値に応じた振幅となる交流電圧信号を出力し、第1cos相検出コイル113は、入力シャフト12inの回転角のcos値に応じた振幅となる交流電圧信号を出力する。
The first sin
第1励磁コイル111の一端は、第1励磁ライン210を介してアシストECU50の第1励磁信号出力ポート50pe1に接続されている。また、第1sin相検出コイル112の一端は、第1sin相検出ライン212を介してアシストECU50の第1sin相信号入力ポート50ps1に接続されている。また、第1cos相検出コイル113の一端は、第1cos相検出ライン213を介してアシストECU50の第1cos相信号入力ポート50pc1に接続されている。図中において、符号100pe1は、レゾルバユニット100の第1励磁信号入力ポートであり、符号100ps1は第1sin相信号出力ポートであり、符号100pc1は第1cos相信号出力ポートである。従って、ワイヤハーネスとなる部分は、第1励磁信号出力ポート50pe1と第1励磁信号入力ポート100pe1との間の第1励磁ライン210、第1sin相信号出力ポート100ps1と第1sin相信号入力ポート50ps1との間の第1sin相検出ライン212、第1cos相信号出力ポート100pc1と第1cos相信号入力ポート50pc1との間の第1cos相検出ライン213である。
One end of the
また、第1励磁コイル111の他端、第1sin相検出コイル112の他端、第1cos相検出コイル113の他端は、共通グランドライン240を介してアシストECU50のグランドポート50pgに接続される。図中において、符号100pgはレゾルバユニット100のグランドポートである。従って、グランドポート50pgとグランドポート100pgとの間の共通グランドライン240がワイヤハーネス部分となる。
The other end of the
第2レゾルバ120は、出力シャフト12outをロータとして備える。出力シャフト12outの外周側のステータには、ロータの周方向に沿って巻かれた第2励磁コイル121が固定して設けられている。ロータとなる出力シャフト12outには、第2ロータコイル124が固定して設けられている。第2ロータコイル124は、ロータの回転に伴って回転する。第2ロータコイル124は、ロータ内に設けた変圧器(図示略)を介して第2励磁コイル121と非接触にて電気的に接続され、第2励磁コイル121に印加される交流電圧によって通電される。尚、図示しないが、第2ロータコイル124は、回転角の分解能を高めるために、ロータの機械的な回転角に対して電気角がN倍となるように等角度間隔で複数配置されている。
The
第2レゾルバ120は、出力シャフト12outの外周側のステータに第2sin相検出コイル122および第2cos相検出コイル123とを備えている。第2sin相検出コイル122と第2cos相検出コイル123とは、互いに電気角がπ/2ずれる位置に配置される。
The
第2sin相検出コイル122および第2cos相検出コイル123は、第2ロータコイル124の回転平面上に配置され、第2ロータコイル124で発生する磁束により交流電圧信号を出力する。第2sin相検出コイル122および第2cos相検出コイル123で発生する交流電圧信号の振幅値は、第2ロータコイル124に対する第2sin相検出コイル122および第2cos相検出コイル123の回転位置に応じて変化する。つまり、第2sin相検出コイル122は、出力シャフト12outの回転角のsin値に応じた振幅となる交流電圧信号を出力し、第2cos相検出コイル123は、出力シャフト12outの回転角のcos値に応じた振幅となる交流電圧信号を出力する。
The second sin
第2励磁コイル121の一端は、第2励磁ライン220を介してアシストECU50の第2励磁信号出力ポート50pe2に接続されている。また、第2sin相検出コイル122の一端は、第2sin相検出ライン222を介してアシストECU50の第2sin相信号入力ポート50ps2に接続されている。また、第2cos相検出コイル123の一端は、第2cos相検出ライン223を介してアシストECU50の第2cos相信号入力ポート50pc2に接続されている。図中において、符号100pe2はレゾルバユニット100の第2励磁信号入力ポートであり、符号100ps2は第2sin相信号出力ポートであり、符号100pc2は第2cos相信号出力ポートである。従って、ワイヤハーネスとなる部分は、第2励磁信号出力ポート50pe2と第2励磁信号入力ポート100pe2との間の第2励磁ライン220、第2sin相信号出力ポート100ps2と第2sin相信号入力ポート50ps2との間の第2sin相検出ライン222、第2cos相信号出力ポート100pc2と第2cos相信号入力ポート50pc2との間の第2cos相検出ライン223である。
One end of the
また、第2励磁コイル121の他端、第2sin相検出コイル122の他端、第2cos相検出コイル123の他端は、共通グランドライン240を介してアシストECU50のグランドポート50pgに接続される。
The other end of the
アシストECU50は、コイル駆動回路52を備えている。このコイル駆動回路52は、第1励磁コイル駆動回路521と第2励磁コイル駆動回路522とから構成されている。第1励磁コイル駆動回路521は、一定の周期、振幅の励磁用交流電圧を第1励磁信号出力ポート50pe1から出力する。以下、第1励磁信号出力ポート50pe1から出力される励磁用交流電圧を第1励磁信号と呼び、第1励磁信号の電圧値を第1励磁電圧V1と呼ぶ。第1励磁電圧V1は、振幅をE1とすると、次式にて表される。
V1=E1・sin(ωt) ・・・(1)
The assist ECU 50 includes a
V 1 = E 1 · sin (ωt) (1)
また、第2励磁コイル駆動回路522は、第1励磁コイル駆動回路521から出力される励磁用交流電圧と同じ周波数、かつ、互いに同位相となるように設定された励磁用交流電圧を第2励磁信号出力ポート50pe2から出力する。以下、第2励磁信号出力ポート50pe2から出力される励磁用交流電圧を第2励磁信号と呼び、第2励磁信号の電圧値を第2励磁電圧V2と呼ぶ。第2励磁電圧V2は、振幅をE2とすると、次式にて表される。
V2=E2・sin(ωt) ・・・(2)
Further, the second excitation
V 2 = E 2 · sin (ωt) (2)
尚、第1励磁電圧V1および第2励磁電圧V2の振幅E1,E2は、第1レゾルバ110,第2レゾルバ120の特性に合わせて設定される。また、第1励磁コイル駆動回路521と第2励磁コイル駆動回路522とを共通にして、一つの励磁コイル駆動回路(例えば、第1励磁コイル駆動回路521)から励磁信号をレゾルバユニット100に供給するようにしてもよい。この場合には、第1励磁ライン210と第2励磁ライン220とを1本にすることができる。
The amplitudes E 1 and E 2 of the first excitation voltage V 1 and the second excitation voltage V 2 are set according to the characteristics of the
第1励磁信号により第1レゾルバ110の第1励磁コイル111が励磁されると、第1sin相検出コイル112および第1cos相検出コイル113で交流電圧が発生する。また、第2励磁信号により第2レゾルバ120の第2励磁コイル121が励磁されると、第2sin相検出コイル122および第2cos相検出コイル123で交流電圧が発生する。
When the
第1sin相検出コイル112から出力される交流電圧信号を第1sin相検出信号と呼び、その電圧値を第1sin相検出電圧Es1と呼ぶ。また、第1cos相検出コイル113から出力される交流電圧信号を第1cos相検出信号と呼び、その電圧値を第1cos相検出電圧Ec1と呼ぶ。第1sin相検出電圧Es1、および、第1cos相検出電圧Ec1は次式にて表される。
Es1=K1・E1・sin(N・θ1)・sin(ωt+α) ・・・(3)
Ec1=K1・E1・cos(N・θ1)・sin(ωt+α) ・・・(4)
The AC voltage signal output from the first sin
Es1 = K 1 · E 1 · sin (N · θ 1) · sin (ωt + α) ··· (3)
Ec1 = K 1 · E 1 · cos (N · θ 1) · sin (ωt + α) ··· (4)
また、第2sin相検出コイル122から出力される交流電圧信号を第2sin相検出信号と呼び、その電圧値を第2sin相検出電圧Es2と呼ぶ。また、第2cos相検出コイル123から出力される交流電圧信号を第2cos相検出信号と呼び、その電圧値を第2cos相検出電圧Ec2と呼ぶ。第2sin相検出電圧Es2、および、第2cos相検出電圧Ec2は次式にて表される。
Es2=K2・E2・sin(N・θ2)・sin(ωt+α) ・・・(5)
Ec2=K2・E2・cos(N・θ2)・sin(ωt+α) ・・・(6)
The AC voltage signal output from the second sin
Es2 = K 2 · E 2 · sin (N · θ 2 ) · sin (ωt + α) (5)
Ec2 = K 2 · E 2 · cos (N · θ 2 ) · sin (ωt + α) (6)
ここで、θ1は入力シャフト12inに直結した第1レゾルバ110のロータの角度、θ2は出力シャフト12outに直結した第2レゾルバ120のロータの角度、K1は第1レゾルバ110の変圧比、K2は第2レゾルバ120の変圧比、Nは第1レゾルバ110および第2レゾルバ120の軸倍角、αは励磁信号に対する位相遅れ量(入出力位相差)、ωは励磁周波数、tは時間を表す。
Here, θ 1 is the angle of the rotor of the
アシストECU50は、第1sin相検出信号,第1cos相検出信号,第2sin相検出信号,第2cos相検出信号を、それぞれ第1sin相検出ライン212,第1cos相検出ライン213,第2sin相検出ライン222,第2cos相検出ライン223を介して入力する。アシストECU50は、第1sin相検出信号,第1cos相検出信号,第2sin相検出信号,第2cos相検出信号をアンプ51s1,51c1,51s2,51c2に入力してグランド電位に対する各検出信号の電圧を増幅し、増幅した電圧信号を図示しないA/D変換器によりデジタル値に変換し、このデジタル値をマイコンに入力してトルク計算処理を行う。
The assist ECU 50 converts the first sin phase detection signal, the first cos phase detection signal, the second sin phase detection signal, and the second cos phase detection signal into the first sin
アシストECU50におけるトルク演算部32は、第1sin相検出信号,第1cos相検出信号,第2sin相検出信号,第2cos相検出信号を増幅しデジタル信号に変換してマイコンに入力する回路と、コイル駆動回路52と、マイコンによりトルク計算処理を行う機能部とから構成される。
The
次に、操舵トルクを計算する方法について説明する。まず、第1レゾルバ110,第2レゾルバ120のロータの角度θ1,θ2を検出する方法から説明する。どちらも、同様の方法で計算するため、ここでは、第1レゾルバ110の第1回転角θ1の検出方法を例にとり説明する。
Next, a method for calculating the steering torque will be described. First, the method of detecting the rotor angles θ 1 and θ 2 of the
第1sin相検出信号の振幅は、(3)式から、K1・E1・sin(N・θ1)で表される。また、第1cos相検出信号の振幅は、(4)式から、K1・E1・cos(N・θ1)で表される。ここで、第1sin相検出信号の振幅をAs1とする(As1=K1・E1・sin(N・θ1))。また、第1cos相検出信号の振幅をAc1とする(Ac1=K1・E1・sin(N・θ1))。アシストECU50のトルク演算部32は、第1sin相検出信号、第1cos相検出信号の電圧値を、第1励磁信号の周期に比べて短い周期でサンプリングする。例えば、第1励磁信号の1周期に対して、等時間間隔で4回、それぞれの検出信号の電圧値をサンプリングする。サンプリングした電圧値は、離散値であるため、最小二乗法を用いて、次式(7),(8)により振幅As1,Ac1を計算することができる。
従って、この2つの式の計算値から次式(9)を計算することができる。
同様にして、第2レゾルバ120の第2回転角θ2は、次式(11)により計算することができる。
こうして第1回転角θ1と第2回転角θ2が求められると、次式(12)により操舵トルクTrを計算することができる。
Tr=Kb・(θ1−θ2) ・・・(12)
ここで、Kbは、トーションバー12aの捩り特性に応じて決まる比例定数(バネ定数)であり、予め記憶部33に記憶されている。
When the first rotation angle θ 1 and the second rotation angle θ 2 are thus obtained, the steering torque Tr can be calculated by the following equation (12).
Tr = Kb · (θ 1 −θ 2 ) (12)
Here, Kb is a proportionality constant (spring constant) determined according to the torsional characteristics of the
次に、各レゾルバ110,120において、sin相あるいはcos相のコイルの何れかに異常が発生したときの回転角θ1(θ2)の検出方法について説明する。まず、第1レゾルバ110のsin相に異常が生じた場合(第1sin相検出信号が正常に検出できない場合)を例にとり説明する。尚、コイルの異常とは、コイル112,113,122,123そのものの異常だけでなく、第1sin相検出ライン212,第1cos相検出ライン213,第2sin相検出ライン222,第2cos相検出ライン223の断線等、正常にsin相検出信号あるいはcos相検出信号がアシストECU50に入力されない状態をいう。
Next, a method of detecting the rotation angle θ 1 (θ 2 ) when an abnormality occurs in either the sin phase or the cos phase coil in each of the
上述したように第1回転角θ1は、第1sin相検出信号の振幅As1と第1cos相検出信号の振幅Ac1から上記式(10)により計算により求められる。このため、振幅As1が検出できない場合には、上記式(10)を用いて計算できない。この場合には、異常が検出されていない相のコイル(ここでは、第1cos相検出コイル113)の出力する検出信号の振幅から回転角θ1を計算する。 As described above, the first rotation angle θ 1 is obtained by calculation using the above equation (10) from the amplitude As1 of the first sin phase detection signal and the amplitude Ac1 of the first cos phase detection signal. For this reason, when the amplitude As1 cannot be detected, it cannot be calculated using the above equation (10). In this case, the rotation angle θ 1 is calculated from the amplitude of the detection signal output from the phase coil in which no abnormality is detected (here, the first cos phase detection coil 113).
上述したように、第1sin相検出信号の振幅As1は、As1=K1・E1・sin(N・θ1)で表され、第1cos相検出信号の振幅Ac1は、Ac1=K1・E1・cos(N・θ1)で表される。従って、次式(13),(14)の関係式が得られる。
ここで、K1・E1の値は、レゾルバユニット100の正常時において予め測定して記憶しておくことができる。K1・E1と振幅As1,Ac1の関係は、図14(a)に示すものとなる。従って、この2つの式から次式(15)が得られ、次式(16)に示す第1回転角θ1の計算式が得られる。
同様にして、第1レゾルバ110のcos相に異常が生じた場合には、第1sin相検出信号の振幅As1から次式(17)に示す回転角θ1の計算式が得られる。
また、第2レゾルバ120における片側相のコイル異常時においても同様に考える事ができる。sin相に異常が生じた場合には、第2cos相検出信号の振幅Ac2から次式(18)に示す回転角θ2の計算式が得られ、cos相に異常が生じた場合には、第2sin相検出信号の振幅As2から次式(19)に示す回転角θ2の計算式が得られる。
こうした計算式(16),(17),(18),(19)は、片側相の検出信号の振幅から回転角を求めるものであるため、2通りの解が出てしまい、一義的に回転角を導き出すことができない。そこで本実施形態においては、以下に示す第1条件と第2条件に基づいて、2通りの解からその1つを特定することができる状況が発生することに着目して、そうした状況となったときに片側相の検出信号の振幅から回転角を一義的に求める。 Since these calculation formulas (16), (17), (18), and (19) are for obtaining the rotation angle from the amplitude of the detection signal of the one-sided phase, two solutions are obtained, and the rotation is uniquely performed. I can't derive the corner. Therefore, in this embodiment, focusing on the fact that a situation in which one of the two solutions can be specified occurs based on the following first condition and second condition, such a situation has occurred. Sometimes the rotation angle is uniquely determined from the amplitude of the detection signal of one side phase.
まず、第1条件、および、第1条件に基づいて決まる片側相の検出信号の振幅から回転角を一義的に算出することのできる状況(以下、第1条件下算出可能状況と呼ぶ)について説明する。 First, the first condition and a situation in which the rotation angle can be uniquely calculated from the amplitude of the detection signal of the one-sided phase determined based on the first condition (hereinafter referred to as a first condition computable situation) will be described. To do.
ステアリングシャフト12に設けられているトーションバー12aは、操舵操作により捩られるが、その捩られる角度には限界があり、通常の操舵操作では、例えば、6[deg](機械角)未満となっている。つまり、第1レゾルバ110のロータの角度である第1回転角θ1と、第2レゾルバ120のロータの角度である第2回転角θ2との差が常に6[deg]未満となる。これをレゾルバの電気角で表すと、レゾルバの軸倍角Nを8(N=8)とした場合には、次式(20)のように、第1レゾルバ110の電気角θe1(=N・θ1)と第2レゾルバ120の電気角θe2(=N・θ2)との差は48[deg]未満となる。
|θe1−θe2|<48° ・・・(20)
このように第1回転角θ1と第2回転角θ2とが常に所定角度差未満になるという条件が第1条件である。尚、式中においては、[deg]を[°]で表すことにする。
The
| Θe 1 −θe 2 | <48 ° (20)
Thus, the first condition is that the first rotation angle θ 1 and the second rotation angle θ 2 are always less than the predetermined angle difference. In the formula, [deg] is represented by [°].
cos相の振幅Ac1のみから電気角θe1が一義的に決まるのは、次式(21),(22)に示すように、電気角θe1が0°〜180°までの範囲であること、あるいは、180°〜360°までの範囲であることが予めわかっている場合である。
0°<θe1<180° ・・・(21)
180<θe1<360° ・・・(22)
The reason why the electrical angle θe 1 is uniquely determined only from the amplitude Ac1 of the cos phase is that the electrical angle θe 1 is in a range from 0 ° to 180 ° as shown in the following equations (21) and (22). Or it is a case where it is known beforehand that it is the range to 180 degrees-360 degrees.
0 ° <θe 1 <180 ° (21)
180 <θe 1 <360 ° (22)
従って、第1条件(式(20))から、正常側の第2レゾルバ120の電気角θe2が次式(23),(24)の範囲であれば、cos相の振幅Ac1のみから電気角θe1が一義的に決まる。
0°+48°<θe2<180°−48° ・・・(23)
180+48°<θe2<360―48° ・・・(24)
Therefore, from the first condition (formula (20)), if the electrical angle θe 2 of the
0 ° + 48 ° <θe 2 <180 ° -48 ° (23)
180 + 48 ° <θe 2 <360-48 ° (24)
これを整理すると、次式(25),(26)が得られる。
48°<θe2<132° ・・・(25)
228°<θe2<312° ・・・(26)
従って、第1レゾルバ110のsin相に異常が生じた場合に、正常側の第2レゾルバ120の電気角θe2が式(25),(26)で表される範囲に入っているという状況が第1条件下算出可能状況となる。
If this is rearranged, the following equations (25) and (26) are obtained.
48 ° <θe 2 <132 ° (25)
228 ° <θe 2 <312 ° (26)
Therefore, when an abnormality in the sin phase of the
同様にして、第1レゾルバ110のcos相に異常が生じて、sin相の振幅As1のみしかわからない場合であっても、以下の状況となる場合には、振幅As1のみから第1回転角θ1を演算することができる。
Similarly, even when an abnormality occurs in the cos phase of the
sin相の振幅As1のみから電気角θe1が一義的に決まるのは、次式(27),(28)に示すように、電気角θe1が−90°〜90°までの範囲であること、あるいは、90°〜270°までの範囲であることが予めわかっている場合である。
―90°<θe1<90° ・・・(27)
90<θe1<270° ・・・(28)
The reason why the electrical angle θe 1 is uniquely determined only from the amplitude As1 of the sin phase is that the electrical angle θe 1 is in a range from −90 ° to 90 ° as shown in the following equations (27) and (28). Or it is a case where it is known beforehand that it is the range from 90 degrees to 270 degrees.
−90 ° <θe 1 <90 ° (27)
90 <θe 1 <270 ° (28)
従って、第1条件(式(20))から、正常側の第2レゾルバ120の電気角θe2が次式(29),(30)の範囲であれば、sin相の振幅As1のみから電気角θe1が一義的に決まる。
―90°+48°<θe2<90°−48° ・・・(29)
90+48°<θe2<270―48° ・・・(30)
Therefore, the first condition (equation (20)) from the electrical angle .theta.e 2 of the
−90 ° + 48 ° <θe 2 <90 ° -48 ° (29)
90 + 48 ° <θe 2 <270-48 ° (30)
これを整理すると、次式(31),(32)が得られる。
―42°<θe2<42° ・・・(31)
138°<θe2<222° ・・・(32)
尚、電気角を0°〜360°のあいだの値で示すと、次式(33),(34),(35)にて表すことができる。
0°<θe2<42° ・・・(33)
138°<θe2<222° ・・・(34)
318°<θe2<360° ・・・(35)
従って、第1レゾルバ110のcos相に異常が生じた場合に、正常側の第2レゾルバ120の電気角θe2が式(33)〜(35)で表される範囲に入っているという状況も第1条件下算出可能状況となる。
If this is rearranged, the following equations (31) and (32) are obtained.
−42 ° <θe 2 <42 ° (31)
138 ° <θe 2 <222 ° (32)
In addition, when the electrical angle is expressed by a value between 0 ° and 360 °, it can be expressed by the following equations (33), (34), and (35).
0 ° <θe 2 <42 ° (33)
138 ° <θe 2 <222 ° (34)
318 ° <θe 2 <360 ° (35)
Accordingly, when an abnormality occurs in the cos phase of the
以下、式(25),(26)で表される範囲、および、式(33)〜(35)で表される範囲を第1条件下算出可能範囲と呼ぶ。 Hereinafter, the ranges represented by formulas (25) and (26) and the ranges represented by formulas (33) to (35) are referred to as ranges that can be calculated under the first condition.
同様にして、第2レゾルバ120のsin相あるいはcos相のコイルの何れかに異常が発生した場合についても、正常側の第1レゾルバ110の電気角θe1に基づいて、電気角θe1が予め設定した角度範囲(式(25)、(26)、(33)〜(35)においてθe2をθe1に置き換えた範囲)に入る場合には、第1条件下算出可能状況となるため、振幅As2あるいは振幅Ac2のみから第2回転角θ2を演算することができる。
Similarly, the case where abnormality occurs in any of the coils of the sin phase or cos phase of the
図3(a)は、sin相に異常が発生したときの第1条件下算出可能範囲(正常側レゾルバの電気角)を表し、図3(b)は、cos相に異常が発生したときの第1条件下算出可能範囲(正常側レゾルバの電気角)を表す。図中において、矢印で示した範囲が第1条件下算出可能範囲であり、塗りつぶした範囲が回転角の一義的に決まらない範囲である。この図から分かるように、第1条件から設定される第1条件下算出可能範囲は、全体の半分程度であり、余り広くない。 FIG. 3 (a) shows the range under which the first condition can be calculated (the electrical angle of the normal resolver) when an abnormality occurs in the sin phase, and FIG. 3 (b) shows the case where an abnormality occurs in the cos phase. It represents the range that can be calculated under the first condition (electrical angle of the normal resolver). In the figure, a range indicated by an arrow is a range that can be calculated under the first condition, and a filled range is a range in which the rotation angle is not uniquely determined. As can be seen from this figure, the range that can be calculated under the first condition set from the first condition is about half of the whole and is not so wide.
そこで、本実施形態においては、さらに第2条件に基づいて、片側相の検出信号の振幅から回転角を一義的に算出することのできる状況(以下、第2条件下算出可能状況と呼ぶ)を設定する。以下、第2条件、および、第2条件下算出可能状況について説明する。 Therefore, in the present embodiment, a situation where the rotation angle can be uniquely calculated from the amplitude of the detection signal of the one-sided phase based on the second condition (hereinafter referred to as a condition under which the second condition can be calculated). Set. Hereinafter, the second condition and the situation that can be calculated under the second condition will be described.
アシストECU50のトルク演算部32は、後述する操舵トルク検出ルーチン(図3)を一定の短い周期で繰り返して実行する。そして、この操舵トルク検出ルーチンにおいては、その演算周期で第1回転角θ1と第2回転角θ2とがそれぞれ繰り返し計算される。一方、操舵ハンドル11を回転操作する速度には限界があるため、第1回転角θ1,第2回転角θ2が一演算周期のあいだに変化する回転角の変化量、つまり、回転角変化量は所定変化量以内となる。以下、この所定変化量である、回転角変化量の想定される最大値を最大変化量と呼ぶ。また、第1回転角θ1と第2回転角θ2とを区別しない場合には、それらの回転角を回転角θと呼び、その回転角θを電気角に換算した角度を電気角θeと呼ぶ。また、第1レゾルバ110と第2レゾルバ120とを区別しない場合には、それらを単にレゾルバと呼ぶ。
The
最大変化量を電気角で表した値をΔθemaxとすると、最大変化量Δθemaxは、次式(36)にて表すことができる。
Δθemax=N・(360/2π)・ωmax・Tc ・・・(36)
ここで、Nはレゾルバの軸倍角、ωmaxは操舵ハンドル11の回転角速度(以下、操舵速度と呼ぶ)の想定される最大値、Tcはトルク演算部32が第1回転角θ1と第2回転角θ2とを計算する演算周期である。例えば、N=8、Tc=200[μs]、ωmax=100[rad/s]とすると、最大変化量Δθemaxは、約9.2[deg]となる。
When the value representing the maximum change amount in electrical angle is Δθemax, the maximum change amount Δθemax can be expressed by the following equation (36).
Δθemax = N · (360 / 2π) · ωmax · Tc (36)
Here, N is the resolver shaft multiple angle, ωmax is the maximum value assumed for the rotational angular velocity of the steering wheel 11 (hereinafter referred to as the steering velocity), and Tc is the first rotational angle θ 1 and the second rotation by the
このように、一演算周期の間に電気角θeが変化する回転角変化量Δθeが最大変化量Δθemax未満になるという条件が第2条件である。この第2条件を用いると、異常側レゾルバの一演算周期前に計算した電気角θe(n−1)が以下に示す範囲に入っている状況においては、次の演算周期における電気角θen(今回、計算しようとする電気角θen)を片側相の振幅から一義的に決めることができる。 Thus, the second condition is that the rotation angle change amount Δθe at which the electrical angle θe changes during one calculation cycle is less than the maximum change amount Δθemax. With this second condition, in a situation where abnormal side electrical angle .theta.e calculated to one calculation period before the resolver (n-1) is in the range shown below, the electrical angle .theta.e n in the next calculation cycle ( this time, it is possible to uniquely determine the electrical angle .theta.e n) to be calculated from the amplitude of one side phases.
ここで、sin相に異常が生じた場合の例について説明する。最大変化量Δθemaxを9.2[deg]とした場合、次式(37)に示すように、異常側レゾルバの一演算周期前に計算した電気角θe(n-1)と、今回計算される電気角θenとの差は9.2[deg]未満となる。
|θen−θe(n−1)|<9.2° ・・・(37)
Here, an example when abnormality occurs in the sin phase will be described. When the maximum change amount Δθemax is 9.2 [deg], as shown in the following equation (37), the electrical angle θe (n−1) calculated this time before one calculation cycle of the abnormal side resolver and the current calculation are performed. the difference between the electrical angle .theta.e n is less than 9.2 [deg].
| Θe n -θe (n-1 ) | <9.2 ° ··· (37)
cos相の振幅のみから電気角θenが一義的に決まるのは、電気角θenが0°〜180°までの範囲であること、あるいは、180°〜360°までの範囲であることが予めわかっている場合である。従って、第2条件(式(37))から、異常側レゾルバの一演算周期前に計算された電気角θe(n−1)が、次式(38),(39)に示す範囲であれば、cos相の振幅のみから電気角θenが一義的に決まる。
0°+9.2°<θe(n−1)<180°−9.2° ・・・(38)
180+9.2°<θe(n−1)<360―9.2° ・・・(39)
The only amplitudes of cos phase electrical angle .theta.e n uniquely determined, it electrical angle .theta.e n is in the range of up to 0 ° to 180 °, or in advance in the range of up to 180 ° to 360 ° This is the case. Therefore, from the second condition (Expression (37)), if the electrical angle θe (n−1) calculated one operation period before the abnormal side resolver is within the range shown in the following Expressions (38) and (39), electrical angle .theta.e n from only the amplitude of the cos phase uniquely determined.
0 ° + 9.2 ° <θe (n−1) <180 ° -9.2 ° (38)
180 + 9.2 ° <θe (n−1) <360-9.2 ° (39)
異常側レゾルバの電気角が一演算周期のあいだに0°あるいは180°を通過できる状況にあると、cos相の振幅からは一義的に回転角を決めることができない。これは、cos相の振幅だけでは、異常側レゾルバの電気角が、0°あるいは180°を挟んでどちら側にあるのか分からないためである。一方、異常側レゾルバの電気角が一演算周期のあいだに0°あるいは180°を通過する可能性が無い状況であれば、cos相の振幅のみから電気角θenが一義的に決まる。こうしたことから、上記の式(38),(39)が導かれる。 If the electrical angle of the abnormal side resolver can pass 0 ° or 180 ° during one calculation cycle, the rotation angle cannot be uniquely determined from the amplitude of the cos phase. This is because the electrical angle of the abnormal-side resolver cannot be determined on either side of 0 ° or 180 ° only by the amplitude of the cos phase. On the other hand, if the situation is not likely to electrical angle of abnormal side resolver passes 0 ° or 180 ° in between one operation cycle, the electrical angle .theta.e n from only the amplitude of the cos phase uniquely determined. Thus, the above equations (38) and (39) are derived.
式(38),(39)を整理すると、次式(40),(41)が得られる。この式(40),(41)が成立する場合に、cos相の振幅のみから電気角θenが一義的求められる。
9.2°<θe(n−1)<170.8° ・・・(40)
189.2°<θe(n−1)<350.8° ・・・(41)
従って、レゾルバのsin相に異常が生じた場合に、異常側レゾルバの一演算周期前に計算された電気角θe(n−1)が式(40),(41)で表される範囲に入っているという状況が第2条件下算出可能状況となる。
By rearranging the equations (38) and (39), the following equations (40) and (41) are obtained. The equation (40), when satisfied (41), the electrical angle .theta.e n is determined uniquely only from the amplitude of the cos phase.
9.2 ° <θe (n−1) <170.8 ° (40)
189.2 ° <θe (n−1) <35.8 ° (41)
Therefore, when an abnormality occurs in the sin phase of the resolver, the electrical angle θe (n−1) calculated before one calculation cycle of the abnormal side resolver falls within the range represented by the equations (40) and (41). This is a situation that can be calculated under the second condition.
同様にして、レゾルバのcos相に異常が生じて、sin相の振幅のみしかわからない場合であっても、以下の状況となる場合には、sin相の振幅のみから異常側レゾルバの回転角を演算することができる。 Similarly, even if an abnormality occurs in the cos phase of the resolver and only the amplitude of the sin phase is known, in the following situation, the rotation angle of the abnormal side resolver is calculated only from the amplitude of the sin phase. can do.
sin相の振幅のみから電気角θenが一義的に決まるのは、電気角θenが−90°〜90°までの範囲であること、あるいは、90°〜270°までの範囲であることが予めわかっている場合である。従って、第2条件(式(37))から、異常側レゾルバの一演算周期前に計算された電気角θe(n−1)が、次式(42),(43)に示す範囲であれば、sin相の振幅のみから電気角θenが一義的に決まる。
−90°+9.2°<θe(n−1)<90°−9.2° ・・・(42)
90+9.2°<θe(n−1)<270―9.2° ・・・(43)
The only amplitude sin phase electrical angle .theta.e n uniquely determined, it electrical angle .theta.e n is in the range of up to -90 ° to 90 °, or in the range of up to 90 ° to 270 ° This is a case where it is known in advance. Therefore, from the second condition (Expression (37)), if the electrical angle θe (n−1) calculated one operation period before the abnormal side resolver is within the range shown in the following Expressions (42) and (43), electrical angle .theta.e n from only the amplitude of sin phase uniquely determined.
−90 ° + 9.2 ° <θe (n−1) <90 ° −9.2 ° (42)
90 + 9.2 ° <θe (n−1) <270-9.2 ° (43)
異常側レゾルバの電気角が一演算周期のあいだに90°あるいは270°を通過できる状況にあると、sin相の振幅からは一義的に回転角を決めることができない。これは、sin相の振幅だけでは、異常側レゾルバの電気角が、90°あるいは270°を挟んでどちら側にあるのか分からないためである。一方、異常側レゾルバの電気角が一演算周期のあいだに90°あるいは270°を通過する可能性が無い状況であれば、sin相の振幅のみから電気角θenが一義的に決まる。こうしたことから、上記の式(42),(43)が導かれる。 If the electrical angle of the abnormal side resolver can pass 90 ° or 270 ° during one calculation cycle, the rotation angle cannot be uniquely determined from the amplitude of the sin phase. This is because the electrical angle of the abnormal-side resolver cannot be determined on either side of 90 ° or 270 ° by the amplitude of the sin phase alone. On the other hand, if the situation is not likely to electrical angle of abnormal side resolver passes 90 ° or 270 ° in between one operation cycle, the electrical angle .theta.e n from only the amplitude of sin phase uniquely determined. Thus, the above equations (42) and (43) are derived.
式(42),(43)を整理すると、次式(44),(45)が得られる。この式(44),(45)が成立する場合に、sin相の振幅のみから電気角θenが一義的求められる。
−80.8°<θe(n−1)<80.8° ・・・(44)
99.2°<θe(n−1)<260.8° ・・・(45)
尚、電気角を0°〜360°のあいだの値で示すと、次式(46),(47),(48)にて表すことができる。
0°<θe(n−1)<80.8° ・・・(46)
99.2°<θe(n−1)<260.8° ・・・(47)
279.2°<θe(n−1)<360° ・・・(48)
従って、レゾルバのcos相に異常が生じた場合に、異常側レゾルバの一演算周期前に計算された電気角θe(n−1)が式(46)〜(48)で表される範囲に入っているという状況も第2条件下算出可能状況となる。
By arranging the equations (42) and (43), the following equations (44) and (45) are obtained. The equation (44), when (45) is satisfied, the electrical angle .theta.e n from the amplitude only sin phase is determined uniquely.
−80.8 ° <θe (n−1) <80.8 ° (44)
99.2 ° <θe (n−1) <260.8 ° (45)
In addition, when the electrical angle is represented by a value between 0 ° and 360 °, it can be expressed by the following equations (46), (47), (48).
0 ° <θe (n−1) <80.8 ° (46)
99.2 ° <θe (n−1) <260.8 ° (47)
279.2 ° <θe (n−1) <360 ° (48)
Therefore, when an abnormality occurs in the cos phase of the resolver, the electrical angle θe (n−1) calculated before one calculation cycle of the abnormal side resolver falls within the range represented by the equations (46) to (48). The situation where it is possible to calculate under the second condition.
以下、式(40),(41)で表される範囲、および、式(46)〜(48)で表される範囲を第2条件下算出可能範囲と呼ぶ。 Hereinafter, the ranges represented by the equations (40) and (41) and the ranges represented by the equations (46) to (48) are referred to as ranges that can be calculated under the second condition.
図4(a)は、sin相に異常が発生したときの第2条件下算出可能範囲(θe(n−1)の範囲)を表し、図4(b)は、cos相に異常が発生したときの第2条件下算出可能範囲(θe(n−1)の範囲)を表す。図中において、矢印で示した範囲が第2条件下算出可能範囲であり、塗りつぶした範囲が回転角の一義的に決まらない範囲である。この図から分かるように、第2条件から設定される第2条件下算出可能範囲は、非常に広い。 FIG. 4 (a) shows a range that can be calculated under the second condition when the abnormality occurs in the sin phase (range of θe (n−1) ), and FIG. 4 (b) shows that an abnormality has occurred in the cos phase. Represents the range that can be calculated under the second condition ( range of θe (n−1) ). In the figure, a range indicated by an arrow is a range that can be calculated under the second condition, and a filled range is a range in which the rotation angle is not uniquely determined. As can be seen from this figure, the computable range under the second condition set from the second condition is very wide.
次に、トルク演算部32の実行する操舵トルク検出処理について説明する。図5は、操舵トルク検出ルーチンを表すフローチャートである。操舵トルク検出ルーチンは、記憶部33に制御プログラムとして記憶されている。操舵トルク検出ルーチンは、イグニッションキーがオン状態となっている期間において、所定の短い周期で繰り返し実行される。尚、トルク演算部32は、操舵トルク検出ルーチンの起動とともに、コイル駆動回路52を作動させて、第1励磁信号出力ポート50pe1および第2励磁信号出力ポート50pe2から第1励磁信号および第2励磁信号の出力を開始する。
Next, the steering torque detection process executed by the
トルク演算部32は、ステップS11において、第1sin相検出信号,第1cos相検出信号,第2sin相検出信号,第2cos相検出信号の電圧値である第1sin相検出電圧Es1,第1cos相検出電圧Ec1,第2sin相検出電圧Es2,第2cos相検出電圧Ec2を読み込む。トルク演算部32は、操舵トルク検出ルーチンとは別のサンプリングルーチンで、励磁信号の1周期当たりに例えば4回のサンプリング周期で検出電圧Es1,Ec1,Es2,Ec2の瞬時値をサンプリングしている。このステップS11では、そのサンプリングルーチンでサンプリングした検出電圧Es1,Ec1,Es2,Ec2の読み込みを行う。続いて、ステップS12において、読み込んだ検出電圧Es1,Ec1,Es2,Ec2に基づいて、最小二乗法を用いて、第1sin相検出信号,第1cos相検出信号,第2sin相検出信号,第2cos相検出信号の振幅As1,Ac1,As2,Ac2を計算する。
In step S11, the
続いて、トルク演算部32は、ステップS13において、検出電圧Es1,Ec1,Es2,Ec2に基づいて、コイル異常のチェックを行う。コイル異常は、レゾルバ内のコイル異常だけでなく、第1sin相検出ライン212,第1cos相検出ライン213,第2sin相検出ライン222,第2cos相検出ライン223の断線等により生じる。主に、ワイヤハーネス部の断線、コネクタ外れが原因となる。こうしたコイル異常が発生した場合には、検出電圧Es1,Ec1,Es2,Ec2が正常な範囲から外れる。例えば、検出電圧Es1,Ec1,Es2,Ec2のオフセットが生じたり、交流電圧信号が検出されなくなったりする。ステップS13は、こうした検出電圧Es1,Ec1,Es2,Ec2が正常範囲から外れているか否かに基づいて、コイル異常の有無、および、コイル異常が発生しているレゾルバ、および、その異常相を特定する。
Subsequently, in step S13, the
続いて、トルク演算部32は、ステップS14において、コイル異常チェック結果に基づいて、コイル異常が発生しているか否かを判断し、コイル異常が発生していない場合には(S14:No)、ステップS15において、第1レゾルバ110の第1回転角θ1と第2レゾルバ120の第2回転角θ2を上記式(10)、(11)を用いて計算する。
Subsequently, in step S14, the
続いて、トルク演算部32は、ステップS16において、上記式(12)を用いて、操舵トルクTrを計算し、次に、ステップS17において、計算した操舵トルクTrをアシスト演算部31に出力する。アシスト演算部31は、この操舵トルクTrを使って目標アシストトルクを計算し、この目標アシストトルクに対応した目標電流が電動モータ21に流れるようにモータ駆動回路40にPWM制御信号を出力する。これにより、電動モータ21から適正な操舵アシストトルクが発生する。
Subsequently, the
トルク演算部32は、ステップS17の処理を行うと、操舵トルク検出ルーチンを一旦終了する。そして、所定の短い周期にて操舵トルク検出ルーチンを繰り返す。こうした処理が繰り返されて、ステップS13において、コイル異常が検出されると、ステップS14の判断は「Yes」となる。この場合、トルク演算部32は、その処理をステップS18に進めて、車両の警告ランプ65を点灯させる。これにより、ドライバーに対して異常が生じていることを認識させることができる。尚、ドライバーに異常報知する手段は、警告ランプ65に限らず、異常メッセージをスピーカや表示画面等を使って報知するようにしてもよい。
When the
続いて、トルク演算部32は、ステップS19において、コイル異常が1つ(1相)であるか否かを判断する。コイル異常が複数である場合には、操舵トルクTrを検出することができないため、ステップS20において、アシスト演算部31に対して、トルク検出不能信号を出力する。これにより、アシスト演算部31は、操舵アシスト制御を停止する。
Subsequently, in Step S19, the
一方、コイル異常が1つである場合(S19:Yes)には、ステップS21において、コイル異常が発生しているのは第1レゾルバ110であるか否かを判断する。第1レゾルバ110である場合には、ステップS22において、第2レゾルバ120の第2回転角θ2を上記式(11)を用いて計算する。
On the other hand, if there is only one coil abnormality (S19: Yes), it is determined in step S21 whether or not it is the
続いて、トルク演算部32は、ステップS30において、第1レゾルバ110の第1回転角θ1を演算する。この処理については、図6のフローチャートを使って後述する。ステップS30において、第1レゾルバ110の第1回転角θ1が算出されると、この第1回転角θ1とステップS22で算出した第2回転角θ2とに基づいて操舵トルクTrを計算し(S16)、その操舵トルクTrをアシスト演算部31に出力する(S17)。
Subsequently, the
また、ステップS21において、コイル異常が発生しているのは第1レゾルバ110ではない、つまり、第2レゾルバ120でコイル異常が発生していると判断した場合には、ステップS23において、第1レゾルバ110の第1回転角θ1を上記式(10)を用いて計算する。
If it is determined in step S21 that the coil abnormality has not occurred in the
続いて、トルク演算部32は、ステップS40において、第2レゾルバ110の第2回転角θ2を演算する。この処理については、図7のフローチャートを使って後述する。ステップS40において、第2レゾルバ120の第2回転角θ2が算出されると、この第2回転角θ2とステップS23で算出した第1回転角θ1とに基づいて操舵トルクTrを計算し(S16)、その操舵トルクTrをアシスト演算部31に出力する(S17)。
Subsequently, the
尚、トルク演算部32は、ステップS15,S30,S40で第1回転角θ1および第2回転角θ2を計算するたびに、その回転角θ1,θ2に対応した電気角θe1,θe2を、一演算周期前の電気角θe1(n−1),θe2(n−1)として記憶部33に記憶更新する。この記憶部33に記憶された電気角θe1(n−1),θe2(n−1)は、後述する第2条件下算出可能状況の判定に利用される。
The
次に、ステップS30の第1レゾルバ110の第1回転角θ1の計算処理について説明する。図6は、上記操舵トルク検出ルーチンにおいてステップS30として組み込まれた第1回転角計算ルーチン(サブルーチン)を表すフローチャートである。
Next, the calculation process of the first rotation angle θ 1 of the
第1回転角計算ルーチンが起動すると、トルク演算部32は、まず、ステップS31において、第1レゾルバ110のコイル異常はsin相で発生しているのか否かを判断する。コイル異常がsin相で発生している場合には、ステップS32において、先のステップS22で算出した第2レゾルバ120の第2回転角θ2に対応する電気角θe2が第1条件下算出可能範囲に入っているか否かを判断する。つまり、第1条件下算出可能状況にあるか否かを判断する。この第1条件下算出可能範囲は、図8(a)に矢印で示す範囲である。
When the first rotation angle calculation routine is activated, the
このステップS32においては、電気角θe2が次式(49),(50)にて表される範囲に入っているか否かについて判断される。
θes1<θe2<θes2 ・・・(49)
θes3<θe2<θes4 ・・・(50)
この第1条件下算出可能範囲は、上述したように、第1回転角θ1と第2回転角θ2とが所定角度差未満になるという第1条件から設定されるもので、例えば、上述した例を使えば、θes1=48°,θes2=132°,θes3=228°,θes4=312°である。この所定角度差は、電気角で示すと(θes1−0°)[deg]で表される角度である。
In this step S32, the electric angle .theta.e 2 the following equation (49), a determination is made whether or not within the range represented by (50).
θe s1 <θe 2 <θe s2 (49)
θe s3 <θe 2 <θe s4 (50)
As described above, the computable range of the first condition is set based on the first condition that the first rotation angle θ 1 and the second rotation angle θ 2 are less than a predetermined angle difference. Using this example, θe s1 = 48 °, θe s2 = 132 °, θe s3 = 228 °, and θe s4 = 312 °. The predetermined angle difference is the angle represented by the illustrated electrical angle (θe s1 -0 °) [deg ].
トルク演算部32は、電気角θe2が第1条件下算出可能範囲に入っていると判定した場合(S32:Yes)には、ステップS33において、上記式(16)を用いて第1回転角θ1を計算する。この場合、第1回転角θ1は、2通りの解が存在するが、上記の第1条件を満たす解を選択する。つまり、第2回転角θ2との差が所定角度差未満(上記の例では6[deg])となる第1回転角θ1を選択する。
When the
トルク演算部32は、こうして第1レゾルバ120の第1回転角θ1を算出すると、その処理をメインルーチンである操舵トルク検出ルーチンのステップS16に進める。
After calculating the first rotation angle θ 1 of the
トルク演算部32は、ステップS32において、「No」と判定した場合、つまり、電気角θe2が第1条件下算出可能範囲に入っていないと判定した場合には、その処理をステップS34に進める。このステップS34においては、一演算周期前に算出した第1回転角θ1(n−1)に対応する電気角θe1(n−1)が第2条件下算出可能範囲に入っているか否かを判断する。つまり、第2条件下算出可能状況にあるか否かを判断する。この第2条件下算出可能範囲は、図9(a)に矢印で示す範囲である。
このステップS34においては、電気角θe1(n−1)が次式(51),(52)にて表される範囲に入っているか否かについて判断される。
θesa<θe1(n−1)<θesb ・・・(51)
θesc<θe1(n−1)<θesd ・・・(52)
この第2条件下算出可能範囲は、上述したように、一演算周期の間に電気角θeが変化できる回転角変化量Δθeが最大変化量Δθemax未満になるという第2条件から設定されるもので、例えば、上述した例を使えば、θesa=9.2°,θesb=170.8°,θesc=189.2°,θesd=350.8°である。この最大変化量Δθemaxは、電気角で示すと(θesa−0°)[deg]で表される角度である。尚、一演算周期前において第1回転角θ1が算出できていなかった場合には、上記の判断をすることができないので、ステップS34の判断は「No」となる。
In step S34, it is determined whether or not the electrical angle θe 1 (n−1) is within a range represented by the following equations (51) and (52).
θe sa <θe 1 (n−1) <θe sb (51)
θe sc <θe 1 (n−1) <θe sd (52)
The range that can be calculated under the second condition is set based on the second condition that, as described above, the rotation angle change amount Δθe that can change the electrical angle θe during one calculation cycle is less than the maximum change amount Δθemax. , for example, Using the above example, θe sa = 9.2 °, θe sb = 170.8 °, θe sc = 189.2 °, a θe sd = 350.8 °. This maximum change amount Δθemax is an angle represented by (θe sa −0 °) [deg] in terms of electrical angle. Incidentally, when the first rotation angle theta 1 was not able to calculate in one calculation period before, it is not possible to the above determination, the determination of step S34 is "No".
トルク演算部32は、電気角θe1(n−1)が第2条件下算出可能範囲に入っていると判定した場合(S34:Yes)には、ステップS33において、上記式(16)を用いて第1回転角θ1を計算する。この場合、第1回転角θ1においても、2通りの解が存在するが、上記の第2条件を満たす解を選択する。つまり、一演算周期前に算出した第1回転角θ1(n−1)に対応する電気角θe1(n−1)との差が最大変化量Δθemax未満となる第1回転角θ1を選択する。
When the
トルク演算部32は、こうして第1レゾルバ120の第1回転角θ1を算出すると、その処理をメインルーチンである操舵トルク検出ルーチンのステップS16に進める。
After calculating the first rotation angle θ 1 of the
一方、ステップS34において、「No」と判定した場合、つまり、第2条件下算出可能状況ではないと判定した場合には、トルク演算部32は、その処理をステップS35に進める。このステップS35においては、一演算周期前の操舵トルク検出ルーチンで計算した操舵トルクTr(n-1)を、今回の操舵トルクTrに設定し、その操舵トルクTrをアシスト演算部31に出力する(S17)。
On the other hand, if it is determined as “No” in step S34, that is, if it is determined that the situation is not a condition that can be calculated under the second condition, the
また、ステップS31において、「No」、つまり、第1レゾルバ110のコイル異常がcos相で発生していると判定した場合には、ステップS36において、先のステップS22で算出した第2レゾルバ120の第2回転角θ2に対応する電気角θe2が第1条件下算出可能範囲に入っているか否かを判断する。つまり、第1条件下算出可能状況にあるか否かを判断する。この第1条件下算出可能範囲は、図8(b)に矢印で示す範囲である。
In Step S31, when it is determined that “No”, that is, the coil abnormality of the
このステップS36においては、電気角θe2が次式(53),(54),(55)にて表される範囲に入っているか否かについて判断される。
0°<θe2<θec1 ・・・(53)
θec2<θe2<θec3 ・・・(54)
θec4<θe2<360° ・・・(55)
この第1条件下算出可能範囲は、上述したように、第1回転角θ1と第2回転角θ2とが所定角度差未満になるという第1条件から設定されるもので、例えば、上述した例を使えば、θec1=42°,θec2=138°,θes4=222°,θec4=318°である。この所定角度差は、電気角で示すと、例えば、(90°−θec1)[deg]で表される角度である。
In this step S36, the electric angle .theta.e 2 the following equation (53), (54), a determination is made whether or not within the range represented by (55).
0 ° <θe 2 <θe c1 (53)
θe c2 <θe 2 <θe c3 (54)
θe c4 <θe 2 <360 ° (55)
As described above, the computable range of the first condition is set based on the first condition that the first rotation angle θ 1 and the second rotation angle θ 2 are less than a predetermined angle difference. Using this example, θe c1 = 42 °, θe c2 = 138 °, θe s4 = 222 °, and θe c4 = 318 °. This predetermined angle difference is, for example, an angle represented by (90 ° −θe c1 ) [deg] in terms of electrical angle.
トルク演算部32は、電気角θe2が第1条件下算出可能範囲に入っていると判定した場合(S36:Yes)には、ステップS37において、上記式(17)を用いて第1回転角θ1を計算する。この場合、第1回転角θ1は、2通りの解が存在するが、上記の第1条件を満たす解を選択する。つまり、第2回転角θ2との差が所定角度差未満(上記の例では6[deg])となる第1回転角θ1を選択する。
When the
トルク演算部32は、こうして第1レゾルバ110の第1回転角θ1を算出すると、その処理をメインルーチンである操舵トルク検出ルーチンのステップS16に進める。
When the
トルク演算部32は、ステップS36において、「No」と判定した場合、つまり、電気角θe2が第1条件下算出可能範囲に入っていないと判定した場合には、その処理をステップS38に進める。このステップS38においては、一演算周期前に算出した第1回転角θ1(n−1)に対応する電気角θe1(n−1)が第2条件下算出可能範囲に入っているか否かを判断する。つまり、第2条件下算出可能状況にあるか否かを判断する。この第2条件下算出可能範囲は、図9(b)に矢印で示す範囲である。
このステップS38においては、電気角θe1(n−1)が次式(56),(57),(58)にて表される範囲に入っているか否かについて判断される。
0°<θe1(n−1)<θeca ・・・(56)
θecb<θe1(n−1)<θecc ・・・(57)
θecd<θe1(n−1)<360° ・・・(58)
この第2条件下算出可能範囲は、上述したように、一演算周期の間に電気角θeが変化できる回転角変化量Δθeが最大変化量Δθemax未満になるという第2条件から設定されるもので、例えば、上述した例を使えば、θeca=80.8°,θecb=99。2°,θecc=260.8°,θecd=279.2°である。この最大変化量Δθemaxは、電気角で示すと、例えば、(90°−θeca)[deg]で表される角度である。尚、一演算周期前において第1回転角θ1が算出できていなかった場合には、上記の判断をすることができないので、ステップS38の判断は「No」となる。
In this step S38, it is determined whether or not the electrical angle θe 1 (n−1) is within the range represented by the following equations (56), (57), (58).
0 ° <θe 1 (n−1) <θe ca (56)
θe cb <θe 1 (n−1) <θe cc (57)
θe cd <θe 1 (n−1) <360 ° (58)
The range that can be calculated under the second condition is set based on the second condition that, as described above, the rotation angle change amount Δθe that can change the electrical angle θe during one calculation cycle is less than the maximum change amount Δθemax. For example, using the example described above, θe ca = 80.8 °, θe cb = 99.2 °, θe cc = 260.8 °, and θe cd = 279.2 °. The maximum change amount Δθemax is an angle represented by, for example, (90 ° −θe ca ) [deg] in terms of electrical angle. Incidentally, when the first rotation angle theta 1 was not able to calculate in one calculation period before, it is not possible to the above determination, the determination of step S38 is "No".
トルク演算部32は、電気角θe1(n−1)が第2条件下算出可能範囲に入っていると判定した場合(S38:Yes)には、ステップS37において、上記式(17)を用いて第1回転角θ1を計算する。この場合、第1回転角θ1は、2通りの解が存在するが、上記の第2条件を満たす解を選択する。つまり、一演算周期前に算出した第1回転角θ1(n−1)に対応する電気角θe1(n−1)との差が最大変化量Δθemax未満となる第1回転角θ1を選択する。
When the
トルク演算部32は、こうして第1レゾルバ120の第1回転角θ1を算出すると、その処理をメインルーチンである操舵トルク検出ルーチンのステップS16に進める。
After calculating the first rotation angle θ 1 of the
一方、ステップS38において、「No」と判定した場合、つまり、第2条件下算出可能状況ではないと判定した場合には、トルク演算部32は、その処理を上述のステップS35に進める。
On the other hand, if it is determined as “No” in step S38, that is, if it is determined that the situation is not a condition that can be calculated under the second condition, the
次に、ステップS40の第2レゾルバ120の第2回転角θ2の計算処理について説明する。図7は、上記操舵トルク検出ルーチンにおいてステップS40として組み込まれた第2回転角計算ルーチン(サブルーチン)を表すフローチャートである。尚、第2回転角計算ルーチンは、上述した第1回転角計算ルーチンと同様に考えればよい。
Next, the calculation process of the second rotation angle θ 2 of the
第2回転角計算ルーチンが起動すると、トルク演算部32は、まず、ステップS41において、第2レゾルバ110のコイル異常はsin相で発生しているのか否かを判断する。コイル異常がsin相で発生している場合には、ステップS42において、先のステップS23で算出した第1レゾルバ110の第1回転角θ1に対応する電気角θe1が第1条件下算出可能範囲に入っているか否かを判断する。つまり、第1条件下算出可能状況にあるか否かを判断する。この第1条件下算出可能範囲は、図8(a)に矢印で示す範囲である。
When the second rotation angle calculation routine is activated, the
このステップS42においては、電気角θe1が次式(59),(60)にて表される範囲に入っているか否かについて判断される。
θes1<θe1<θes2 ・・・(59)
θes3<θe1<θes4 ・・・(60)
In this step S42, it is determined whether or not the electrical angle θe 1 is within the range represented by the following equations (59) and (60).
θe s1 <θe 1 <θe s2 (59)
θe s3 <θe 1 <θe s4 (60)
トルク演算部32は、電気角θe1が第1条件下算出可能範囲に入っていると判定した場合(S42:Yes)には、ステップS43において、上記式(18)を用いて第2回転角θ2を計算する。この場合、第1回転角θ1との差が所定角度差未満となる第2回転角θ2を選択する。
When the
トルク演算部32は、電気角θe1が第1条件下算出可能範囲に入っていないと判定した場合には(S42:No)、ステップS44において、一演算周期前に算出した第2回転角θ2(n−1)に対応する電気角θe2(n−1)が第2条件下算出可能範囲に入っているか否かを判断する。つまり、第2条件下算出可能状況にあるか否かを判断する。この第2条件下算出可能範囲は、図9(a)に矢印で示す範囲である。
When the
このステップS44においては、電気角θe2(n−1)が次式(61),(62)にて表される範囲に入っているか否かについて判断される。
θesa<θe2(n−1)<θesb ・・・(61)
θesc<θe2(n−1)<θesd ・・・(62)
In step S44, it is determined whether or not the electrical angle θe 2 (n−1) is within the range represented by the following equations (61) and (62).
θe sa <θe 2 (n−1) <θe sb (61)
θe sc <θe 2 (n−1) <θe sd (62)
トルク演算部32は、電気角θe2(n−1)が第2条件下算出可能範囲に入っていると判定した場合(S44:Yes)には、ステップS43において、上記式(18)を用いて第2回転角θ2を計算する。この場合、一演算周期前に算出した第2回転角θ2(n−1)に対応する電気角θe2(n−1)との差が最大変化量Δθemax未満となる第2回転角θ2を選択する。
When the
トルク演算部32は、こうして第2レゾルバ120の第2回転角θ2を算出すると、その処理をメインルーチンである操舵トルク検出ルーチンのステップS16に進める。
When the
一方、ステップS44において、「No」と判定した場合、つまり、第2条件下算出可能状況ではないと判定した場合には、ステップS45において、一演算周期前の操舵トルク検出ルーチンで計算した操舵トルクTr(n-1)を、今回の操舵トルクTrに設定し、その操舵トルクTrをアシスト演算部31に出力する(S17)。 On the other hand, if it is determined as “No” in step S44, that is, if it is determined that the second condition cannot be calculated, the steering torque calculated in the steering torque detection routine one calculation cycle before in step S45. Tr (n-1) is set to the current steering torque Tr, and the steering torque Tr is output to the assist calculation unit 31 (S17).
また、ステップS41において、「No」、つまり、第2レゾルバ120のコイル異常がcos相で発生していると判定した場合には、ステップS46において、先のステップS23で算出した第1レゾルバ110の第1回転角θ1に対応する電気角θe1が第1条件下算出可能範囲に入っているか否かを判断する。つまり、第1条件下算出可能状況にあるか否かを判断する。この第1条件下算出可能範囲は、図8(b)に矢印で示す範囲である。
In Step S41, when it is determined that “No”, that is, the coil abnormality of the
このステップS46においては、電気角θe1が次式(63),(64),(65)にて表される範囲に入っているか否かについて判断される。
0°<θe1<θec1 ・・・(63)
θec2<θe1<θec3 ・・・(64)
θec4<θe1<360° ・・・(65)
In step S46, it is determined whether or not the electrical angle θe 1 is within the range represented by the following equations (63), (64), and (65).
0 ° <θe 1 <θe c1 (63)
θe c2 <θe 1 <θe c3 (64)
θe c4 <θe 1 <360 ° (65)
トルク演算部32は、電気角θe1が第1条件下算出可能範囲に入っていると判定した場合(S46:Yes)には、ステップS47において、上記式(19)を用いて第2回転角θ2を計算する。この場合、第1回転角θ1との差が所定角度差未満となる第2回転角θ2を選択する。
When the
トルク演算部32は、こうして第2レゾルバ120の第2回転角θ2を算出すると、その処理をメインルーチンである操舵トルク検出ルーチンのステップS16に進める。
When the
トルク演算部32は、ステップS46において、「No」と判定した場合、つまり、電気角θe1が第1条件下算出可能範囲に入っていないと判定した場合には、ステップS48において、一演算周期前に算出した第2回転角θ2(n−1)に対応する電気角θe2(n−1)が第2条件下算出可能範囲に入っているか否かを判断する。つまり、第2条件下算出可能状況にあるか否かを判断する。この第2条件下算出可能範囲は、図9(b)に矢印で示す範囲である。
When it is determined “No” in step S46, that is, when it is determined that the electrical angle θe 1 is not within the computable range under the first condition, the
このステップS48においては、電気角θe2(n−1)が次式(66),(67),(68)にて表される範囲に入っているか否かについて判断される。
0°<θe2(n−1)<θeca ・・・(66)
θecb<θe2(n−1)<θecc ・・・(67)
θecd<θe2(n−1)<360° ・・・(68)
In step S48, it is determined whether or not the electrical angle θe 2 (n−1) is within the range represented by the following equations (66), (67), (68).
0 ° <θe 2 (n−1) <θe ca (66)
θe cb <θe 2 (n−1) <θe cc (67)
θe cd <θe 2 (n−1) <360 ° (68)
トルク演算部32は、電気角θe2(n−1)が第2条件下算出可能範囲に入っていると判定した場合(S48:Yes)には、ステップS47において、上記式(19)を用いて第2回転角θ2を計算する。この場合、第2回転角θ2は、2通りの解が存在するが、一演算周期前に算出した第2回転角θ2(n−1)に対応する電気角θe2(n−1)との差が最大変化量Δθemax未満となる第2回転角θ2を選択する。
When the
トルク演算部32は、こうして第2レゾルバ120の第2回転角θ2を算出すると、その処理をメインルーチンである操舵トルク検出ルーチンのステップS16に進める。
When the
一方、ステップS48において、「No」と判定した場合、つまり、第2条件下算出可能状況ではないと判定した場合には、トルク演算部32は、その処理を上述のステップS45に進める。
On the other hand, if it is determined as “No” in step S48, that is, if it is determined that the situation is not a condition that can be calculated under the second condition, the
以上説明した本実施形態のトルク検出装置においては、第1条件(捩れ角度上限)から導き出した第1条件下算出可能状況だけでなく、第2条件(回転角変化量上限)から導き出した第2条件下算出可能状況となる場合にも、正常側相の検出信号の振幅に基づいて回転角を算出する。従って、片側相にコイル異常が発生した場合でも、正常側相の検出信号の振幅から一義的に回転角を算出できる範囲が非常に広くなり、操舵トルクを検出できる期間が長くなる。従って、電動パワーステアリング装置で適正な操舵アシストを継続できる期間を長くすることができる。 In the torque detection device of the present embodiment described above, the second condition derived from the second condition (rotation angle change upper limit) as well as the first condition computable situation derived from the first condition (twist angle upper limit). Even in a condition that can be calculated under conditions, the rotation angle is calculated based on the amplitude of the detection signal of the normal side phase. Therefore, even when a coil abnormality occurs in one side phase, the range in which the rotation angle can be uniquely calculated from the amplitude of the detection signal in the normal side phase becomes very wide, and the period during which the steering torque can be detected becomes long. Therefore, it is possible to lengthen the period during which proper steering assist can be continued with the electric power steering apparatus.
また、2つの算出可能状況とはならず、異常側レゾルバの回転角を一義的に決めることができない場合には、直前回(一演算周期前)の操舵トルク検出ルーチンで計算した操舵トルクTr(n-1)を用いて操舵アシストを継続するため、途中で操舵アシストが中断してしまうことが無く操作性が良好となる。 In addition, if the two calculation situations are not possible and the rotation angle of the abnormal side resolver cannot be determined uniquely, the steering torque Tr ( Since the steering assist is continued using n-1), the steering assist is not interrupted and the operability is improved.
また、コイル異常が発生した場合には、警告ランプ65が点灯するため、操舵アシストを継続させながらも、ドライバーに異常を認識させることができる。これにより、早期に修理が行われるため、2重故障により操舵アシストが停止されるという状況に陥る確率を極めて小さくすることができる。
When a coil abnormality occurs, the warning
次に、変形例について説明する。上述した実施形態においては、操舵ハンドル11の操舵速度ωの想定される最大値ωmaxに基づいて第2条件下算出可能範囲を設定したが、操舵速度ωの大きさ|ω|が小さければ、式(36)における最大変化量Δθemaxが小さくなるため、図10に示すように、第2条件下算出可能範囲をさらに拡大することができる。
Next, a modified example will be described. In the above-described embodiment, the computable range for the second condition is set based on the assumed maximum value ωmax of the steering speed ω of the
例えば、操舵速度ωの想定される最大値ωmaxが10[rad/s]となる場合には、式(36)を用いて最大変化量Δθemaxを計算すると、最大変化量Δθemaxは、約0.92[deg]となる。従って、第2条件下算出可能範囲が非常に広くなる。尚、図10は、sin相にコイル異常が発生したときの第2条件下算出可能範囲を表すもので、cos相のコイル異常が発生したときの第2条件下算出可能範囲は、この図を原点を中心に90°回転させたものとなる。 For example, when the assumed maximum value ωmax of the steering speed ω is 10 [rad / s], when the maximum change amount Δθemax is calculated using the equation (36), the maximum change amount Δθemax is about 0.92. [deg]. Therefore, the range that can be calculated under the second condition is very wide. Note that FIG. 10 shows the range under which the second condition can be calculated when a coil abnormality occurs in the sin phase. The figure under which the second condition can be calculated when a cos phase coil abnormality occurs is shown in FIG. It is rotated 90 ° around the origin.
そこで、変形例においては、実際の操舵速度ωを検出し、検出した操舵速度ωの大きさに応じた最大変化量Δθemaxを設定する。以下、検出した操舵速度ωの大きさを実操舵速度|ω|と呼ぶ。 Therefore, in the modification, the actual steering speed ω is detected, and the maximum change amount Δθemax corresponding to the detected steering speed ω is set. Hereinafter, the magnitude of the detected steering speed ω is referred to as an actual steering speed | ω |.
この場合、実操舵速度|ω|は、電動モータ21に設けた回転角センサ61で検出された回転角の時間微分値から求めるようにすることができるが、他にも、ステアリングシャフト12に操舵角センサ(図示略)を設けて、その操舵角センサで検出された操舵角の時間微分値から求めるようにしても良いし、レゾルバユニット100における正常側レゾルバの検出する回転角の時間微分値から求めるようにしても良い。
In this case, the actual steering speed | ω | can be obtained from the time differential value of the rotation angle detected by the
実操舵速度|ω|に応じて最大変化量Δθemaxを設定するにあたっては、図11に示すように、実操舵速度|ω|を式(36)のωmaxに代入して理論値となる最大変化量Δθemaxを設定するとよい。また、図12に示すように、理論値に対して余裕幅を上乗せした値に設定するようにしてもよい。この場合には、検出誤差等による第2条件下算出可能状況の判断誤りが生じないようになる。また、図13に示すように、実操舵速度|ω|が所定値以下となる範囲においては、最大変化量Δθemaxを一定値とした余裕幅を持たせて設定するようにしてもよい。この場合には、操舵速度検出分解能の関係で、操舵速度の測定精度が低くなる範囲での測定値を、第2条件下算出可能範囲の設定に反映させないようにすることができる。このため、第2条件下算出可能状況の判断誤りを更に減らすことができる。 In setting the maximum change amount Δθemax according to the actual steering speed | ω |, as shown in FIG. 11, the maximum change amount that becomes a theoretical value by substituting the actual steering speed | ω | for ωmax in the equation (36). Δθemax may be set. Also, as shown in FIG. 12, it may be set to a value obtained by adding a margin width to the theoretical value. In this case, an error in determining the situation that can be calculated under the second condition due to a detection error or the like does not occur. In addition, as shown in FIG. 13, in the range where the actual steering speed | ω | is equal to or less than a predetermined value, the maximum change amount Δθemax may be set with a certain margin. In this case, the measurement value in the range where the measurement accuracy of the steering speed becomes low can be prevented from being reflected in the setting of the computable range under the second condition because of the steering speed detection resolution. For this reason, it is possible to further reduce the determination error of the situation that can be calculated under the second condition.
このように実操舵速度|ω|に応じて最大変化量Δθemaxを可変させる場合には、第1回転角計算ルーチンおよび第2回転角計算ルーチンにおいて、図15、図16に示す処理を追加するとよい。つまり、図15に示すように、ステップS32とステップS34との間、および、ステップS42とステップS44との間に、ステップS51,S52,S53の処理を追加し、図16に示すように、ステップS36とステップS38との間、および、ステップS46とステップS48との間に、ステップS61,S62,S63の処理を追加する。 When the maximum change amount Δθemax is varied in accordance with the actual steering speed | ω | as described above, the processes shown in FIGS. 15 and 16 may be added to the first rotation angle calculation routine and the second rotation angle calculation routine. . That is, as shown in FIG. 15, the processing of steps S51, S52, and S53 is added between step S32 and step S34, and between step S42 and step S44, and as shown in FIG. Steps S61, S62, and S63 are added between step S36 and step S38, and between step S46 and step S48.
コイル異常がsin相で発生している場合には、図15に示すように、トルク演算部32は、ステップS51において、回転角センサ61で検出されるモータ回転角の時間微分値から操舵速度ωを検出する。続いて、ステップS52において、実操舵速度|ω|に基づいて、図11(あるいは図12,図13でも良い)に示した実操舵速度|ω|と最大変化量Δθemaxとの関係から、最大変化量Δθemaxを設定する。実操舵速度|ω|と最大変化量Δθemaxとの関係を表す情報は、計算式あるいはマップを使って予め記憶部33に記憶されている。トルク演算部32は、記憶部33に記憶されている情報を参照して、最大変化量Δθemaxを設定する。続いて、トルク演算部32は、ステップS53において、最大変化量Δθemaxに基づいて、第2条件下算出可能範囲の境界となるθesa,,θesb,θesc,θesdを設定する(図9(a)参照)。この場合、(θesa−0°)[deg]で表される角度が最大変化量Δθemaxとなるように設定すればよい。
When the coil abnormality occurs in the sin phase, as shown in FIG. 15, the
また、コイル異常がcos相で発生している場合には、図16に示すように、トルク演算部32は、ステップS61において、操舵速度ωを検出し、ステップS62において、実操舵速度|ω|に基づいて、最大変化量Δθemaxを設定する。続いて、トルク演算部32は、ステップS63において、最大変化量Δθemaxに基づいて、第2条件下算出可能範囲の境界となるθeca,,θecb,θecc,θecdを設定する(図9(b)参照)。この場合、(90°−θeca)[deg]で表される角度が最大変化量Δθemaxとなるように設定すればよい。
When the coil abnormality occurs in the cos phase, as shown in FIG. 16, the
この変形例によれば、実操舵速度|ω|が小さくなるほど小さくなる最大変化量Δθemaxを設定するため、異常側レゾルバの回転角を一義的に決めることができる第2条件下算出可能範囲がさらに広くなる。 According to this modification, the maximum change amount Δθemax is set to be smaller as the actual steering speed | ω | is smaller. Therefore, the range that can be calculated under the second condition in which the rotation angle of the abnormal-side resolver can be uniquely determined Become wider.
以上、本実施形態について説明したが、本発明は上記実施形態に限定されることなく、本発明の範囲内において種々の変形例を採用することができる。例えば、本実施形態においては、第1条件と第2条件との両方を用いて回転角が一義的に決まる範囲を設定しているが、第2条件のみから回転角が一義的に決まる範囲を設定するようにしてもよい。 Although the present embodiment has been described above, the present invention is not limited to the above-described embodiment, and various modifications can be employed within the scope of the present invention. For example, in this embodiment, the range in which the rotation angle is uniquely determined using both the first condition and the second condition is set, but the range in which the rotation angle is uniquely determined only from the second condition. You may make it set.
11…操舵ハンドル、12…ステアリングシャフト、12in…入力シャフト、12out…出力シャフト、12a…トーションバー、20…パワーアシスト部、21…電動モータ、31…アシスト演算部、32…トルク演算部、33…記憶部、40…モータ駆動回路、50…アシストECU、51s1,51c1,51s2,51c2…アンプ、52…コイル駆動回路、61…回転角センサ、100…レゾルバユニット、110…第1レゾルバ、111…第1励磁コイル、112…第1sin相検出コイル、113…第1cos相検出コイル、114…第1ロータコイル、120…第2レゾルバ、121…第2励磁コイル、122…第2sin相検出コイル、123…第2cos相検出コイル、124…第2ロータコイル、212…第1sin相検出ライン、213…第1cos相検出ライン、222…第2sin相検出ライン、223…第2cos相検出ライン、As1,Ac1,As2,Ac2…振幅、Es1,Ec1,Es2,Ec2…検出電圧、Tr…操舵トルク、θ1…第1回転角、θ2…第2回転角、ω…操舵速度。
DESCRIPTION OF
Claims (5)
前記第1レゾルバの出力する2相の検出信号に基づいて前記第1回転角を演算し、前記第2レゾルバの出力する2相の検出信号に基づいて前記第2回転角を演算する回転角演算手段と、
前記演算された第1回転角と第2回転角との差に基づいて前記ステアリングシャフトに働く操舵トルクを演算するトルク演算手段と
を備えたトルク検出装置において、
前記第1レゾルバあるいは第2レゾルバの何れかで、前記一対の検出コイルの一方に異常が発生していることを検出する異常検出手段と、
前記検出コイルの一方に異常が検出されているとき、前記回転角演算手段が前記第1回転角および第2回転角を演算する演算周期あたりに前記第1回転角あるいは前記第2回転角が変化する回転角変化量が所定変化量以内であるという回転角変化条件に基づいて、前記異常が検出されている検出コイルを有する異常側レゾルバの回転角を一義的に算出することができる状況であるか否かを判断する異常側回転角算出可否判断手段と、
前記異常側回転角算出可否判断手段により、前記異常側レゾルバの回転角を一義的に算出することができる状況であると判定されている場合には、前記異常側レゾルバにおける異常が検出されていない検出コイルの検出信号に基づいて、前記回転角変化条件を満たす前記異常側レゾルバの回転角を演算する異常側回転角演算手段と
を備えたことを特徴とするトルク検出装置。 A first resolver having a pair of detection coils for outputting a two-phase detection signal corresponding to a first rotation angle that is a rotation angle on the input side of the steering shaft connected to the steering handle, and rotation on the output side of the steering shaft A resolver unit comprising a second resolver having a pair of detection coils for outputting a two-phase detection signal corresponding to a second rotation angle that is an angle;
Rotation angle calculation for calculating the first rotation angle based on the two-phase detection signal output from the first resolver and calculating the second rotation angle based on the two-phase detection signal output from the second resolver. Means,
A torque detector comprising: a torque calculator that calculates a steering torque acting on the steering shaft based on the difference between the calculated first rotation angle and the second rotation angle;
An abnormality detection means for detecting that an abnormality has occurred in one of the pair of detection coils in either the first resolver or the second resolver;
When an abnormality is detected in one of the detection coils, the first rotation angle or the second rotation angle changes per calculation cycle in which the rotation angle calculation means calculates the first rotation angle and the second rotation angle. Based on the rotation angle change condition that the rotation angle change amount to be within a predetermined change amount, the rotation angle of the abnormal resolver having the detection coil in which the abnormality is detected can be uniquely calculated. Abnormal side rotation angle calculation availability determination means for determining whether or not,
If it is determined by the abnormal-side rotation angle calculation availability determination means that the rotation angle of the abnormal-side resolver can be uniquely calculated, no abnormality is detected in the abnormal-side resolver. A torque detection apparatus comprising: an abnormal-side rotation angle calculating means for calculating a rotation angle of the abnormal-side resolver that satisfies the rotation angle change condition based on a detection signal of a detection coil.
前記操舵速度検出手段により検出された操舵速度が小さくなるほど小さくなる前記所定変化量を設定する変化量設定手段と
を備えたことを特徴とする請求項1ないし請求項4の何れか一項記載のトルク検出装置。 Steering speed detecting means for detecting a steering speed at which the steering wheel is turned;
The change amount setting means for setting the predetermined change amount that decreases as the steering speed detected by the steering speed detection means decreases. The change amount setting means according to any one of claims 1 to 4, Torque detection device.
Priority Applications (1)
| Application Number | Priority Date | Filing Date | Title |
|---|---|---|---|
| JP2010235699A JP2012088198A (en) | 2010-10-20 | 2010-10-20 | Torque detection device |
Applications Claiming Priority (1)
| Application Number | Priority Date | Filing Date | Title |
|---|---|---|---|
| JP2010235699A JP2012088198A (en) | 2010-10-20 | 2010-10-20 | Torque detection device |
Publications (1)
| Publication Number | Publication Date |
|---|---|
| JP2012088198A true JP2012088198A (en) | 2012-05-10 |
Family
ID=46259970
Family Applications (1)
| Application Number | Title | Priority Date | Filing Date |
|---|---|---|---|
| JP2010235699A Pending JP2012088198A (en) | 2010-10-20 | 2010-10-20 | Torque detection device |
Country Status (1)
| Country | Link |
|---|---|
| JP (1) | JP2012088198A (en) |
Cited By (1)
| Publication number | Priority date | Publication date | Assignee | Title |
|---|---|---|---|---|
| JP2012111396A (en) * | 2010-11-26 | 2012-06-14 | Toyota Motor Corp | Electric power steering device |
-
2010
- 2010-10-20 JP JP2010235699A patent/JP2012088198A/en active Pending
Cited By (1)
| Publication number | Priority date | Publication date | Assignee | Title |
|---|---|---|---|---|
| JP2012111396A (en) * | 2010-11-26 | 2012-06-14 | Toyota Motor Corp | Electric power steering device |
Similar Documents
| Publication | Publication Date | Title |
|---|---|---|
| JP4911271B1 (en) | Torque detection device | |
| JP5051404B2 (en) | Torque detection device | |
| JP5679136B2 (en) | Rotation angle detection device and electric power steering device provided with rotation angle detection device | |
| JP4425297B2 (en) | Steering assist device | |
| JP2010048760A (en) | Anomaly detection unit for resolver and electric power steering apparatus | |
| JP6669318B2 (en) | Electric power steering apparatus and method for detecting rotation angle of motor for electric power steering apparatus | |
| JP6024971B2 (en) | Rotation angle detector | |
| JP2009069106A (en) | Torque detection device and electric power steering device | |
| JP2005147733A (en) | Abnormality detection device, abnormality detection method, vehicle steering device | |
| JP2012088198A (en) | Torque detection device | |
| JP2012083279A (en) | Torque detector | |
| JP5699972B2 (en) | Twin resolver type torque sensor and electric power assist device | |
| JP4189675B2 (en) | Electric power steering device for vehicle | |
| JP5482680B2 (en) | Torque detection device and electric power steering device | |
| JP4380317B2 (en) | Correction value detection method for torque sensor device | |
| US8942890B2 (en) | Torque detecting device and electric power steering system | |
| JP4438386B2 (en) | Torque detection device | |
| JP5459184B2 (en) | Electric power steering device | |
| JP2012112778A (en) | Failure detection device, failure detection method, and electric power steering device | |
| JP2007327800A (en) | Rotation angle detection device and electric power steering device including the same | |
| JP2014139054A (en) | Electric power steering system | |
| JP2012042346A (en) | Rotation angle detection device and electrically-driven power steering device | |
| JP2007327829A (en) | Rotation angle detection device and electric power steering device including the same | |
| JP2008267856A (en) | Torque detection device | |
| JP2005219652A (en) | Electric power steering device |
