JP2006166324A - レジューム制御方法 - Google Patents

レジューム制御方法 Download PDF

Info

Publication number
JP2006166324A
JP2006166324A JP2004358278A JP2004358278A JP2006166324A JP 2006166324 A JP2006166324 A JP 2006166324A JP 2004358278 A JP2004358278 A JP 2004358278A JP 2004358278 A JP2004358278 A JP 2004358278A JP 2006166324 A JP2006166324 A JP 2006166324A
Authority
JP
Japan
Prior art keywords
power
image forming
forming apparatus
control unit
control method
Prior art date
Legal status (The legal status is an assumption and is not a legal conclusion. Google has not performed a legal analysis and makes no representation as to the accuracy of the status listed.)
Withdrawn
Application number
JP2004358278A
Other languages
English (en)
Inventor
Takeshi Kuga
剛 久我
Current Assignee (The listed assignees may be inaccurate. Google has not performed a legal analysis and makes no representation or warranty as to the accuracy of the list.)
Canon Inc
Original Assignee
Canon Inc
Priority date (The priority date is an assumption and is not a legal conclusion. Google has not performed a legal analysis and makes no representation as to the accuracy of the date listed.)
Filing date
Publication date
Application filed by Canon Inc filed Critical Canon Inc
Priority to JP2004358278A priority Critical patent/JP2006166324A/ja
Publication of JP2006166324A publication Critical patent/JP2006166324A/ja
Withdrawn legal-status Critical Current

Links

Images

Landscapes

  • Small-Scale Networks (AREA)

Abstract

【課題】 レジューム機能を有するネットワーク機器が、ネットワーク使用環境により不安定な状況に陥るトラブルを発生させないようにする。
【解決手段】 レジューム機能を有する機器において、ネットワークの設定状態に応じてリジューム時の状態を決定する制御を行う。ネットワーク環境がDHCPの時にはパケット処理をするために必要な部分の電源を供給した状態でスリープ・モードになる。
この制御により、機器のネットワーク使用環境が不安定な状況に陥るトラブルを発生させないようにする。
【選択図】 図1

Description

本発明は、ローカルエリアネットワーク(LAN)環境にある各種の機器において、リジューム機能を搭載したものに関する。
ローカルエリアネットワーク(LAN)には、DHCP(Dynamic Host Configuration Protocol)というプロトコルがある。DHCPとは、ネットワーク上にDHCPサーバを設置し、同様にネットワークにつながれたクライアントPCに対し、動的にIPアドレスを割り当てる方法である。
固定IPを利用する場合、ネットワークの管理者はIPアドレスを管理し、このIPをクライアント毎に割り振り、クライアントはこのIPアドレスを設定する必要があった。この固定IPアドレスを割り振るネットワーク環境においては、管理者がネットワークを常に管理しなければならないため管理者に負担が掛かるということや、クライアントのIPアドレスの設定ミスによって、ネットワークに多大な影響を与える可能性がある。
しかし、DHCPでは、DHCPサーバがネットワークにつながれたクライアントPCの要求に応じてIPアドレスを自動的に割り振ることが可能になる。このためDHCPを用いることにより、今まで、ネットワークの構成が変更するたびにIPアドレスを設定しなおすという煩雑な手間を省くことができるようになった。
DHCPではIPアドレスの割り当てに関して、次の3つの方法がある。「自動割り当て」では、DHCPはそのクライアントがずっと使用していいアドレスを割り当てる。「動的割り当て」では、DHCPサーバはクライアントPCにアドレスを一定時間リースする。「手動割り当て」では、ネットワーク管理者がクライアントに割り当てるIPアドレスを決めておき、DHPCサーバは単にクライアントPCにIPアドレスを配布するためだけに使用される。
このうち「動的割り当て」ではDHCPサーバがクライアントPCに対して一定期間IPアドレスを割り当てる方法である。この「動的割り当て」の仕組みは、クライアントがIPアドレスを使用したい旨を要求し、DHCPサーバがIPアドレスを割り振ったら、そのIPアドレスを他のクライアントに割り当てをしないようにする。クライアントがそのネットワークから外れた場合、DHCPサーバは、同じIPアドレスを他のクライアントに割り当てても良い。この再利用の操作によりIPアドレスの枯渇を防ぐことになる。
一方で近年、ノートパソコンなどのモバイル機器が普及してきているが、そのようなモバイル機器では消費電力を抑え、内蔵電池でより長時間の使用が出来ることが求められている。
また、昨今、全世界的に消費電力の低下を推進する動きが広がっている。国家レベルで規制を設け、環境基準を設け規制を満たしていない電化製品には、販売の認可を与えない、などの制限を設ける場合もある。今後消費電力においても同様に規制が厳しくなっていくと考えられる。
このため、今後市場に出る装置には、レジューム機能を持たせることが必要になると考えられる。レジューム機能とはユーザーが使用してない間、機能の一部を停止させ、消費電力を低減させ、ユーザーの操作や、ユーザーが使用する別のホストからのアクセスがあると通常状態に復帰する機能である。
ネットワークに関しては、ユーザーが使用する別のホストからのアクセスによりスリープ・モードから復帰する方法としてWake-On-LANという機能が存在する。この機能はある特定のパケットを受け取ると、スリープ・モード中の装置を復帰する方法である。
このWake-On-LANで利用する特定のパケットはいくつか提案されており、その一例としてAMD社が開発したMagic Packet(登録商標)というものが在る。このMagic Packet(登録商標)は、フレームの情報フィールド内に起動させたい装置のMacアドレスを16回繰り返す。Magic Packet(登録商標)に対応したNICはそのパケットのパターンに反応するように作られており、自分のMacアドレスを認識するとシステムを起動させる信号を出力する。このWake-On-LAN機能を用いることにより、ネットワークにつながれた装置についても、パワーマネジメントを実現できる。(例えば、特許文献1参照)
特開2002-44177号
しかしながら、DHCP環境において、レジューム機能を使用することに対しては、問題点がある。
DHCP環境でのレジュームの方法として、クライアントがIPアドレスを保持したままスリープ・モードに移行する方法を採ると次のような問題がある。スリープ・モード中のクライアント1は、DHCPサーバからの信号に応答できなくなり、したがってリース期限切れの信号DHCPNAKを受け取ることが出来なくなる。DHCPサーバはIPアドレスが開放されたと考え、他のクライアント2にそのIPアドレスを割り当ててしまう。その後、クライアント1がスリープ・モードから復帰するとIPアドレスの重複が発生してしまう。
一方、スリープ・モード移行時にIPアドレスを開放してからスリープ・モードになる方法を採ると次のような問題がある。スリープ・モード中の装置が通常状態に復帰したとき、IPアドレスの再取得をしなければならない。この再取得は
(1)IPアドレスを要求するDHCPDISCOVERの信号をブロードキャストする。
(2)DHCPサーバからの応答であるDHCPOFFER信号を受ける。
(3)IPアドレスの割り当てをDHCPサーバへ要求するDHCPREQUESTを送る。
(4)DHCPサーバがIPアドレスを割り当てたことを伝えるDHCPACKを受ける。
という手続きが必要である。
この手続きに時間を要しているとWake-On-LANのパケットに対する反応がないとタイムアウトになり、通信が出来なくなってしまう可能性がある。
また先行出願特許のなかには、特開平5−175964にあるように、あるネットワーク機器がスリープ・モードになるとき、他のネットワーク機器に代理でパケット処理を行わせる方法が提案されている。しかし、この方法では、代理のネットワーク機器がスリープ・モードもしくはOFFになった場合や、ネットワーク構成が変更された場合に、トラブルが発生してしまう。
この課題を解決するために、本発明に係る数値制御装置は、次のような特徴を備える。
請求項1の発明は、レジューム機能を有する機器において、使用しているインターフェースの違いによりスリープ・モードを変更する電源制御手段を備えたことを特徴とする電源制御方法である。
請求項2の発明は、レジューム機能を有するネットワーク機器において、ネットワーク環境の違いによりスリープ・モードを変更する電源制御手段を備えたことを特徴とする電源制御方法である。
請求項3の発明は、レジューム機能を有する機器において、使用しているインターフェースの違いによりスリープ・モードからの復帰方法を変更するレジューム復帰手段を備えたことを特徴とする電源制御方法である。
請求項4の発明は、レジューム機能を有するネットワーク機器において、ネットワーク環境の違いによりスリープ・モードからの復帰方法を変更するレジューム復帰手段を備えたことを特徴とする電源制御方法である。
請求項5の発明は、前記電源制御方法において、ネットワーク環境でDHCPを使用する際においては、パケットの処理を実行するために必要な部分の電源を供給し、その他のI/Fの制御には必要ない部分の電源を低減させることを特徴とする請求項2、4の電源制御方法である。
請求項6の発明は、前記電源制御方法において、ネットワーク環境でBootPなどの動的にIPアドレスを割り当てる方式を使用する際において、パケットの処理を実行するために必要な部分の電源を供給し、その他のI/Fの制御には必要ない部分の電源を低減させることを特徴とする請求項2、4の電源制御方法である。
請求項7の発明は、前記レジューム機能を有する機器は、インターフェースの制御部からの信号により電源の制御を行う電源制御部を、を備えることにより、請求項1〜6の制御方法を実現することを特徴とする情報処理装置である。
請求項8の発明は、前記レジューム機能を有する機器は、画像データを受け取り、紙などのメディアに出力することを特徴とする請求項1〜7の画像形成装置である。
請求項9の発明は、前記画像形成装置は、インターフェースの制御部からの信号により電源の制御を行うと同時に、機器のユーザーインターフェース(たとえばパネル)により電源制御を行う電源制御部を備えることを特徴とする請求項8の画像形成装置である。
請求項10の発明は、前記画像形成装置において、コントローラ部に電源制御部を持つことを特徴とする請求項8、9の画像形成装置である。
請求項11の発明は、前記画像形成装置において、CPU内に電源制御部を持つことを特徴とする請求項10の画像形成装置である。
請求項12の発明は、前記レジューム機能を有する機器は、ホストとなる機器であり、他のホストとなる機器より制御することができることを特徴とする請求項6、7の情報処理装置である。
以上説明したように、本発明ではリジューム機能を有する機器において、ネットワーク環境の違いによってリジューム方法を変更する。ネットワーク環境がDHCPの時にはパケット処理をするために必要な部分の電源を供給した状態でスリープ・モードになる。この制御によって、ネットワークのトラブルを避けると同時に、低電力化を図るリジューム機能を実現することができる。
以下、本発明の実施の形態を説明する。
なお、本明細書における実施例ではホストに接続された画像形成装置による例をあげるが、画像形成装置に限らず、その他の周辺機器、またはホストとなるPCの場合においても、ネットワークに接続される情報処理装置ならば、本特許の権利に含まれる。
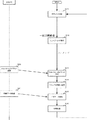
図1は、本実施例における、ネットワーク環境の違いによりレジュームの方法を変更する画像形成装置の構成図である。
同図において、180、190は画像形成装置に命令や画像データを送受信するホスト部である。100は画像形成装置の全体構成図である。110はホストから受け取ったデータを処理するコントローラ部である。120はコントローラ部で処理されたデータを受け取り、印刷の制御を行うエンジン部である。
111はコントローラCPUであり、画像形成装置のコントローラ部を制御する。112はROMであり、コントローラ部の制御を行うプログラムを格納している。113はRAMであり、データの読み書き可能なメモリである。114は画像処理部であり、画像処理を行いその処理されたデータをエンジン部に転送する。115はネットワーク制御部であり、ネットワーク環境につながり、同様にネットワーク環境につながれているホストから画像データを受け取り画像形成装置で印刷することができる。116はUSB制御部であり、USBケーブルでホスト180とつなぎ、画像形成装置で印刷することができる。117は1394制御部であり、IEEE1394ケーブルでホスト190とつなぎ、画像形成装置で印刷することができる。118は操作パネルI/F部であり、操作パネルとの通信を行う。119は操作パネル部であり、画像形成装置の状態を設定するキーや、表示を行う液晶パネルおよびLEDを備えている。
121はエンジンCPUであり、画像形成装置のエンジン部を制御する。122はROMであり、エンジン部の制御を行うプログラムを格納している。123はRAMであり、データの読み書き可能なメモリである。124は通信制御部であり、画像処理部114と通信ラインで接続されており、114から送られた画像データを受け取る。125は紙搬送モータ制御部であり、具体的には紙送りのモータを動作させ搬送ローラなどを動作させることにより紙を搬送する。126はキャリッジモータ制御部であり、キャリッジモータを動作させることにより、プリントヘッドを動作させる。127はヘッド制御部である。128はヘッド部であり、ヘッド部からの信号によりインクをメディアに吐出させる。125、126、127を制御し、メディア上の所望の位置にインクを吐出させることにより、所望の画像を形成することができる。
150は電源制御部であり、115、116、117の各I/F制御部にホストからのアクセスがあった場合、画像処理装置の制御を行う。
画像形成装置のリジューム時の状態について説明する。
USB及びIEEE1394を利用している場合、各I/F制御部115、116、117は、ホストPCからのデータを受け取るため、また電源制御部150は各I/F制御部がホストPCからのデータを受け取ったとき画像形成装置の電源を制御するために電源を供給しておく。また、利便性により操作パネルから電源を制御したい場合、119のみ、もしくは119と118の電源を供給しておく。しかし、その他の電源は供給を停止しておく。
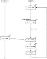
制御は次のように行う。図2はUSB及びIEEE1394を利用している場合の処理手順を示すフローチャートである。
画像処理装置は電源をONした後、S211においてスタンバイ状態になる。しかし、一定時間使用していない場合、S212において消費電力を低減するためスリープ・モードに移行する。このスリープ・モードのとき、S200においてホストPCより印刷データを送信すると、画像形成装置ではS213において印刷データを受信する。画像形成装置はスリープ・モードであるので、S214においてスタンバイ状態に復帰し、印刷可能な状態になる。その後S215において受信したデータの印刷処理を行う。印刷処理が終了後はS211に戻る。
ネットワーク環境で固定IPを使用している場合、制御は次のように行う。各I/F制御部115、116、117は、ホストPCからのデータを受け取るため、また電源制御部150は各I/F制御部がホストPCからのデータを受け取ったとき画像形成装置の電源を制御するために電源を供給しておく。また、利便性により操作パネルから電源を制御したい場合、119のみ、もしくは119と118の電源を供給しておく。しかし、その他の電源は供給を停止しておく。
制御は次のように行う。図3はネットワーク環境で固定IPを使用している場合の処理手順を示すフローチャートである。
画像処理装置は電源をONした後、S311においてスタンバイ状態になる。しかし、一定時間使用していない場合、S312において消費電力を低減するためスリープ・モードに移行する。このスリープ・モードのとき、S300においてホストPCよりWake-On-LANパケットを送信すると、画像形成装置ではS313においてWake-On-LANパケットを受信する。画像形成装置はリジューム状態中であるので、S314においてスタンバイ状態に復帰し、印刷可能な状態になる。S300においてWake-On-LANパケットを送信したホストPCはS301において印刷データを送信すると、S315において印刷データを受信する。その後S315において受信したデータの印刷処理を行う。印刷処理が終了後はS311に戻る。
ここで、固定IPを割り当てられている機器のスリープ・モードからの復帰方法として、Wake-On-LANパケットによる起動方法を挙げているが、その他、ネットワーク機器の復帰手段を持つならば、どのような方法を用いても良い。
ネットワーク環境でDHCPを使用している場合、制御は次のように行う。各I/F制御部115、116、117は、ホストPCからのデータを受け取るため、また電源制御部150は各I/F制御部がホストPCからのデータを受け取ったとき画像形成装置の電源を制御するために電源を供給しておく。また、パケットの処理を行えるように、CPU111、ROM112、RAM113の電源を供給しておく。また、利便性により操作パネルから電源を制御したい場合、119のみ、もしくは119と118の電源を供給しておく。しかし、その他の電源は供給を停止しておく。
制御は次のように行う。図4はネットワーク環境でDHCPを使用している場合の処理手順を示すフローチャートである。
画像処理装置は電源をONした後、S411においてスタンバイ状態になる。しかし、一定時間使用していない場合、S412において消費電力を低減するためスリープ・モードに移行する。このスリープ・モードのとき、S400においてホストPCより印刷データを送信すると、画像形成装置ではS413において印刷データを受信する。画像形成装置はスリープ・モードであるので、S414においてスタンバイ状態に復帰し、印刷可能な状態になる。その後S415において受信したデータの印刷処理を行う。印刷処理が終了後はS411に戻る。
本発明の第1実施例の構成例を示すブロック図である。 第1実施例において、USB及びIEEE1394を利用する場合のスリープ・モードの制御を示すフローチャートである。 第1実施例において、ネットワーク通信では固定IPを利用する場合のスリープ・モードの制御を示すフローチャートである。 第1実施例において、ネットワーク通信ではDHCP環境を利用する場合のスリープ・モードの制御を示すフローチャートである。
符号の説明
100 画像形成装置
110 コントローラ部
111 コントローラCPU
112 ROM
113 RAM
114 画像処理部
115 ネットワーク制御部
116 USB制御部
117 1394制御部
118 操作パネルI/F部
119 操作パネル部
120 エンジン部
121 エンジンCPU
122 ROM
123 RAM
124 通信制御部
125 紙搬送モータ制御部
126 キャリッジモータ制御部
127 ヘッド制御部
128 ヘッド部
150 電源制御部
180、190 ホストPC

Claims (12)

  1. レジューム機能を有する機器において、
    使用しているインターフェースの違いによりスリープ・モードを変更する電源制御手段
    を備えたことを特徴とする電源制御方法。
  2. レジューム機能を有するネットワーク機器において、
    ネットワーク環境の違いによりスリープ・モードを変更する電源制御手段
    を備えたことを特徴とする電源制御方法。
  3. レジューム機能を有する機器において、
    使用しているインターフェースの違いによりスリープ・モードからの復帰方法を変更するレジューム復帰手段
    を備えたことを特徴とする電源制御方法。
  4. レジューム機能を有するネットワーク機器において、
    ネットワーク環境の違いによりスリープ・モードからの復帰方法を変更するレジューム復帰手段
    を備えたことを特徴とする電源制御方法。
  5. 前記電源制御方法において、
    ネットワーク環境でDHCPを使用する際においては、パケットの処理を実行するために必要な部分の電源を供給し、その他のI/Fの制御には必要ない部分の電源を低減させる
    ことを特徴とする請求項2、4の電源制御方法。
  6. 前記電源制御方法において、
    ネットワーク環境でBootPなどの動的にIPアドレスを割り当てる方式を使用する際において、パケットの処理を実行するために必要な部分の電源を供給し、その他のI/Fの制御には必要ない部分の電源を低減させる
    ことを特徴とする請求項2、4の電源制御方法。
  7. 前記レジューム機能を有する機器は、
    インターフェースの制御部からの信号により電源の制御を行う電源制御部を、
    を備えることにより、請求項1〜6の制御方法を実現する
    ことを特徴とする情報処理装置。
  8. 前記レジューム機能を有する機器は、
    画像データを受け取り、紙などのメディアに出力する
    ことを特徴とする請求項1〜7の画像形成装置。
  9. 前記画像形成装置は、
    インターフェースの制御部からの信号により電源の制御を行うと同時に、機器のユーザーインターフェース(たとえばパネル)により電源制御を行う電源制御部を備える
    ことを特徴とする請求項8の画像形成装置。
  10. 前記画像形成装置において、
    コントローラ部に電源制御部を持つ
    ことを特徴とする請求項8、9の画像形成装置。
  11. 前記画像形成装置において、
    CPU内に電源制御部を持つ
    ことを特徴とする請求項10の画像形成装置。
  12. 前記レジューム機能を有する機器は、
    ホストとなる機器であり、他のホストとなる機器より制御することができる
    ことを特徴とする請求項6、7の情報処理装置。
JP2004358278A 2004-12-10 2004-12-10 レジューム制御方法 Withdrawn JP2006166324A (ja)

Priority Applications (1)

Application Number Priority Date Filing Date Title
JP2004358278A JP2006166324A (ja) 2004-12-10 2004-12-10 レジューム制御方法

Applications Claiming Priority (1)

Application Number Priority Date Filing Date Title
JP2004358278A JP2006166324A (ja) 2004-12-10 2004-12-10 レジューム制御方法

Publications (1)

Publication Number Publication Date
JP2006166324A true JP2006166324A (ja) 2006-06-22

Family

ID=36667781

Family Applications (1)

Application Number Title Priority Date Filing Date
JP2004358278A Withdrawn JP2006166324A (ja) 2004-12-10 2004-12-10 レジューム制御方法

Country Status (1)

Country Link
JP (1) JP2006166324A (ja)

Cited By (1)

* Cited by examiner, † Cited by third party
Publication number Priority date Publication date Assignee Title
JP2008205925A (ja) * 2007-02-21 2008-09-04 Canon Inc 通信装置、その制御方法、プログラム

Cited By (1)

* Cited by examiner, † Cited by third party
Publication number Priority date Publication date Assignee Title
JP2008205925A (ja) * 2007-02-21 2008-09-04 Canon Inc 通信装置、その制御方法、プログラム

Similar Documents

Publication Publication Date Title
US7474431B2 (en) Network printer having plural sleep modes
US8738938B2 (en) Information processing apparatus, method for controlling the same, and storage medium
EP2428868B1 (en) Printer Wake-up using a proxy
US20090282278A1 (en) Information processing apparatus, method for controlling information processing apparatus, and computer readable medium storing instructions for performing the method
JP2009027348A (ja) Dhcp環境におけるパワーマネジメント制御方法および情報処理装置
JP2000238373A (ja) プリンタシステム及びそのリモート電源制御方法ならびにそれに用いるプリンタ
WO2003102801A1 (en) Host-based automatic ip address negotiation method
JP2010016769A (ja) 画像形成システムおよび画像形成方法
US7562136B2 (en) Automatic negotiation of an internet protocol address for a network connected device
JP2006166324A (ja) レジューム制御方法
JP2011086144A (ja) 画像処理システム、ネットワーク中継装置、および画像処理装置
JP2018200646A (ja) 情報処理装置および画像形成装置
US8390856B2 (en) Image forming apparatus, communication device, computer readable medium, and communication method
JP7360616B2 (ja) 画像形成装置、画像形成方法及び画像形成プログラム
JP2004007316A (ja) プログラム、制御装置、及び制御方法
JP5500215B2 (ja) 情報処理装置、電力モード制御方法、電力モード制御プログラム、及び記録媒体
JP2007142954A (ja) ネットワーク環境におけるパワーマネジメント制御を行う情報処理装置
JP2007134981A (ja) ネットワーク環境におけるパワーマネジメント制御を行う情報処理装置
JP2007036456A (ja) 情報処理装置及びそのネットワーク制御方法
JP2010194910A (ja) 情報処理装置、システム及びプログラム
JP2007036455A (ja) ネットワーク制御方法及び情報処理装置
JP2007134980A (ja) ネットワーク環境におけるパワーマネジメント制御を行う情報処理装置
US20110239027A1 (en) Common apparatus power control system, common apparatus and method for controlling power of common apparatus
JP2015049838A (ja) 通信システム、通信制御装置、通信制御方法、および、プログラム
JP2005275684A (ja) アドレス管理装置とネットワークデバイス及び情報処理システム並びにプログラムと記録媒体

Legal Events

Date Code Title Description
A300 Withdrawal of application because of no request for examination

Free format text: JAPANESE INTERMEDIATE CODE: A300

Effective date: 20080304