EP3360704B1 - Anhängekupplung - Google Patents

Anhängekupplung Download PDF

Info

Publication number
EP3360704B1
EP3360704B1 EP18154423.0A EP18154423A EP3360704B1 EP 3360704 B1 EP3360704 B1 EP 3360704B1 EP 18154423 A EP18154423 A EP 18154423A EP 3360704 B1 EP3360704 B1 EP 3360704B1
Authority
EP
European Patent Office
Prior art keywords
pivot
sensor
blocking
swivel
pivot element
Prior art date
Legal status (The legal status is an assumption and is not a legal conclusion. Google has not performed a legal analysis and makes no representation as to the accuracy of the status listed.)
Revoked
Application number
EP18154423.0A
Other languages
English (en)
French (fr)
Other versions
EP3360704A1 (de
Inventor
Dirk Recker
Wolfgang Gentner
Current Assignee (The listed assignees may be inaccurate. Google has not performed a legal analysis and makes no representation or warranty as to the accuracy of the list.)
ACPS Automotive GmbH
Original Assignee
ACPS Automotive GmbH
Priority date (The priority date is an assumption and is not a legal conclusion. Google has not performed a legal analysis and makes no representation as to the accuracy of the date listed.)
Filing date
Publication date
Family has litigation
First worldwide family litigation filed litigation Critical https://patents.darts-ip.com/?family=61132159&utm_source=google_patent&utm_medium=platform_link&utm_campaign=public_patent_search&patent=EP3360704(B1) "Global patent litigation dataset” by Darts-ip is licensed under a Creative Commons Attribution 4.0 International License.
Application filed by ACPS Automotive GmbH filed Critical ACPS Automotive GmbH
Priority to EP21171254.2A priority Critical patent/EP3875292A1/de
Publication of EP3360704A1 publication Critical patent/EP3360704A1/de
Application granted granted Critical
Publication of EP3360704B1 publication Critical patent/EP3360704B1/de
Revoked legal-status Critical Current
Anticipated expiration legal-status Critical

Links

Images

Classifications

    • BPERFORMING OPERATIONS; TRANSPORTING
    • B60VEHICLES IN GENERAL
    • B60DVEHICLE CONNECTIONS
    • B60D1/00Traction couplings; Hitches; Draw-gear; Towing devices
    • B60D1/48Traction couplings; Hitches; Draw-gear; Towing devices characterised by the mounting
    • B60D1/54Traction couplings; Hitches; Draw-gear; Towing devices characterised by the mounting collapsible or retractable when not in use, e.g. hide-away hitches
    • BPERFORMING OPERATIONS; TRANSPORTING
    • B60VEHICLES IN GENERAL
    • B60DVEHICLE CONNECTIONS
    • B60D1/00Traction couplings; Hitches; Draw-gear; Towing devices
    • B60D1/01Traction couplings or hitches characterised by their type
    • B60D1/06Ball-and-socket hitches
    • BPERFORMING OPERATIONS; TRANSPORTING
    • B60VEHICLES IN GENERAL
    • B60DVEHICLE CONNECTIONS
    • B60D1/00Traction couplings; Hitches; Draw-gear; Towing devices
    • B60D1/01Traction couplings or hitches characterised by their type
    • B60D1/06Ball-and-socket hitches
    • B60D1/065Ball-and-socket hitches characterised by the hitch mechanism
    • BPERFORMING OPERATIONS; TRANSPORTING
    • B60VEHICLES IN GENERAL
    • B60DVEHICLE CONNECTIONS
    • B60D1/00Traction couplings; Hitches; Draw-gear; Towing devices
    • B60D1/58Auxiliary devices
    • B60D1/62Auxiliary devices involving supply lines, electric circuits or the like
    • BPERFORMING OPERATIONS; TRANSPORTING
    • B60VEHICLES IN GENERAL
    • B60DVEHICLE CONNECTIONS
    • B60D1/00Traction couplings; Hitches; Draw-gear; Towing devices
    • B60D1/48Traction couplings; Hitches; Draw-gear; Towing devices characterised by the mounting
    • B60D1/54Traction couplings; Hitches; Draw-gear; Towing devices characterised by the mounting collapsible or retractable when not in use, e.g. hide-away hitches
    • B60D2001/542Traction couplings; Hitches; Draw-gear; Towing devices characterised by the mounting collapsible or retractable when not in use, e.g. hide-away hitches characterised by the number of pivot axes
    • B60D2001/544One pivot axis

Definitions

  • the invention relates to a trailer coupling comprising a swivel bearing unit that can be mounted on a rear area of a vehicle body and a swivel element mounted on the swivel bearing unit so as to be pivotable about at least one swivel axis, to which a ball neck carrying a hitch ball is fixedly connected, which is relatively is pivotable to the pivot bearing unit between two end positions, one of which is a working position in which the ball neck extends essentially in a vertical longitudinal center plane of the trailer coupling, which coincides with the vertical longitudinal center plane of the vehicle body, in particular when mounted on the vehicle body, and one of which another is a rest position in which the ball neck extends transversely to the vertical longitudinal center plane.
  • the end position is usually detected via a pushbutton switch associated with the end position or with a swivel blocking device that is effective in the end position.
  • the invention is therefore based on the object of improving a trailer coupling of the type described at the outset in such a way that the position of the pivot element can be determined as simply and unambiguously as possible.
  • a sensor system for detecting at least one position of the pivot element relative to the pivot bearing unit with respect to the at least one pivot axis, which sensor system detects the positions of the pivot element relative to the pivot bearing unit fixed to the vehicle and one for the respective position of the pivot element generated representative position information.
  • the solution according to the invention is not limited to the detection of a swivel movement about a single swivel axis, but also enables swivel movements about several swivel axes to be detected by the sensor system.
  • position of the pivot element in the simplest case is to be understood as a rotational position about a pivot axis.
  • pivoting movements about several pivot axes are carried out - consecutively and / or simultaneously - and thus the "position of the pivot element" is to be understood as the sum or the superposition of several rotational positions about the respective pivot axes.
  • the sensor system detects at least one position area of the pivot element that encompasses the working position and the rest position.
  • the position area encompassing the respective end position comprises the end position and a swivel angle range reaching up to this end position, which has an angular extent of up to a maximum of 10 °, preferably an angular extent of at least 10 ° to a maximum of 20 ° and even better has an angular extent of at least 15 ° to a maximum of 30 °.
  • the solution according to the invention can be used particularly advantageously when the sensor system detects the positions of intermediate positions of the pivot element lying between the working position and the rest position, so that there is also the possibility of passing through such intermediate positions that lie between the working position and the rest position , to check.
  • the solution according to the invention is particularly optimal when the sensor system detects the positions of the pivoting element during pivoting from the working position to the rest position and vice versa.
  • the sensor system detects the positions with an angular resolution of better than 0.5 ° (angular degrees), even better 0.2 ° (angular degrees) and preferably 0.1 ° (angular degrees).
  • the sensor system comprises an evaluation unit which the from The sensor unit compares positions of the pivoting element with reference values, in particular with reference values determined by learning processes and then stored, and the position information for the pivoting element is determined therefrom.
  • the reference values include angular information about the positions of the end positions and thus, based on the end positions, information regarding the angular distances between the respective detected intermediate positions and the end positions.
  • the evaluation unit is thus able to generate the position information that clearly indicates the working position and the rest position.
  • the play in one of the end positions can be recognized by comparing the position information with reference values.
  • a particularly advantageous solution provides that the game is recognized - especially when driving - via a variation pattern analysis in which variations of the position information are evaluated, with an evaluation of a variation range and / or a position of the variations relative to an exact value for the end position is analyzed.
  • the evaluation unit detects a deviation from an end position by means of a variation pattern analysis, in which in particular a variation pattern stored as a reference is compared with a variation pattern obtained from the position information.
  • the evaluation unit is thus also able to generate the position information clearly indicating the intermediate positions between the end positions.
  • the trailer coupling comprises at least one motorized drive unit for executing the pivoting movement and a pivoting controller that interacts with the evaluation unit and uses the position information to control the at least one drive unit, and that the pivoting controller controls the drive unit taking into account the position information.
  • the advantage of this solution is that, on the one hand, there is the possibility of executing the pivoting movement in a motor-driven manner through the at least one motorized drive unit and to control this motorized drive via the pivoting control, which is able based on the position information provided by the evaluation unit to identify the individual swivel positions and to match the Pivoting positions reached to control the further pivoting movement according to the performed or to be performed pivoting movement and / or to detect pivoting speeds, so that in particular the safety requirements required for a motor vehicle can be carried out automatically by the pivoting control.
  • the solution according to the invention provides that the swivel control has a swivel operating mode in which the swivel element with the ball neck is swiveled from one of the end positions to the other end position.
  • the swivel control works in such a way that it detects when the ball neck hits a foreign object and stops the drive for swiveling the ball neck in this swivel position or moves the ball neck with the drive back into the end position from which the swivel movement started.
  • the swivel control switches off a drive motor of the at least one drive unit that drives the swivel movement when the respective end position is reached as the conclusion of a movement into this end position.
  • the swivel control in the swivel operating mode in the course of swiveling the swivel element from one end position to the other end position controls the drive unit in such a way that it predefines the swivel element at a predetermined constant speed or with a corresponding movement profile, for example a stored movement profile Speeds swiveled.
  • the position information can thus be used by the swivel control to control the drive control so that in the simplest case it rotates the swivel element at the predetermined constant speed, which can be regulated by the fact that the position information about the actual position of the swivel element is available.
  • the swivel control monitors the swivel movement and / or a blocking or unblocking of the swivel movement by comparing the position information of the swivel element with a rotational movement signal from the drive motor of the at least one drive unit.
  • the swivel control determines a movement relation by comparing the position information of the swivel element with the rotary movement signal of the drive motor and compares it with stored reference values for the movement relation.
  • the swivel control it is possible here for the swivel control to generate a fault signal in the event of a deviation from the determined movement relation from the predefined movement relation.
  • a further advantageous solution provides that the swivel control can be operated in a holding operating mode in which the respective end position, in particular the working position or the rest position of the swivel element, is maintained by means of the swivel control.
  • the advantage of this solution is that it is possible to check whether the swivel element and the ball neck remain, for example, in the working position or have a tendency to leave the working position due to play or other processes.
  • the swivel control upon receipt of the position information that the respective end position has been left, actuates the drive unit in the sense of swiveling into the respective end position that has just been left.
  • the trailer coupling comprises a swivel blocking device, that the swivel blocking device can be moved by a drive unit from a blocked position to a free-running position and vice versa, and that the swivel control that interacts with the evaluation unit and uses the position information to control the drive unit Consideration of the position information is provided.
  • the drive unit of the swivel blocking device in order to switch it between its blocking position, in which the swiveling movement of the swivel element and the ball neck is blocked, and a free-running position, in which the swivel element and the ball neck can rotate freely around the pivot axis is possible, and vice versa to transfer.
  • the swivel control activates the drive unit in a swivel operating mode in such a way that the swivel blocking device changes from the free-running position to the blocking position when the respective end position is reached as the end of a retraction process into this end position.
  • the swivel blocking device is automatically transferred from the free-running position to the blocked position and vice versa, and the respective end position is thus detected via the position information, so that the swivel movement is then blocked.
  • This solution has the advantage over a solution in which the respective drive motor for performing the pivoting movement is switched off by detecting the power consumption that the position information definitely provides the information about the reaching of the respective end position, so that this also enables control the drive unit for the swivel blocking device for the transition from the free-running position to the blocked position can take place and thus a safe operating state in the end position is reliably achieved by blocking the swivel movement.
  • the swivel control preferably works in such a way that, in a swivel operating mode, it holds the swivel blocking device in the free-running position until the swivel element has reached one of the end positions.
  • Another advantageous solution provides that the swivel control in a hold operating mode, upon receipt of the position information that there is play in the respective end position, controls the drive unit for the swivel blocking device in such a way that the swivel blocking device is driven in the direction of its blocking position in the respective end position.
  • a further advantageous solution provides that the trailer coupling comprises a pivot blocking device for fixing the ball neck in the end positions and that the pivot blocking device can be transferred from a blocking position into a release position and from the release position into a blocking readiness position by a drive unit and that the and The pivot control using the position information is provided for controlling the drive unit, taking into account the position information.
  • the drive unit serves to move the actuating body from the blocking position into the release position in the opposite direction to the force of the elastic energy accumulator.
  • the ball neck can be moved and when the end position is reached, the actuating body of the pivot blocking device is moved by the elastic energy storage device, the drive unit moving into a standby position in which it makes the transition from the release position to the blocking position Moving the actuating body by means of the elastic energy store allows.
  • a solution is particularly preferred in which the swivel control in a moving operating mode during the movement of the ball neck between the end positions moves the swivel blocking device into the ready-to-block position, from which the swivel blocking device automatically changes into the blocking position, in particular because the elastic energy store acts on the actuating body.
  • Another advantageous solution provides that the swivel control controls a locking device of the swivel blocking device.
  • Such an inhibiting device serves to maintain individual swivel states of the swivel blocking device, in particular when the driving of the swivel movement and the swivel blocking device takes place via a planetary gear, which is driven by a drive unit and has two drives, with the swivel blocking device being driven with one output each of the planetary gear and the pivoting movement is driven with the other output of the planetary gear.
  • the inhibiting device is used to initiate a change between driving the pivoting movement and driving the pivoting blocking device, or vice versa, by inhibiting one of the drives, for example by inhibiting the pivoting movement.
  • the sensor system has a sensor head held on the swivel bearing unit or swiveled with the swivel element or the ball neck, which scans a position structure that can swivel with the swivel element or the ball neck or is fixedly arranged on the swivel bearing unit.
  • the position structure is preferably designed in such a way that it extends along a circular arc segment which runs around the at least one pivot axis and which is then movable relative to the sensor head when the pivot element with the ball neck is pivoted.
  • the position structure can be a locally delimited structure, that is to say a structure which extends only over a defined layer area, for example a layer area assigned to an end position.
  • the position structure is a continuous structure, that is to say in particular a structure which extends over the entire layer area from one end position to the other end position.
  • the continuous structure is detected by the sensor head when the pivot element moves from one end position to the other end position, so that the position structure can be used to detect both the end positions and intermediate positions.
  • the position structure is an optical structure that is optically scanned by the sensor head in order to detect the positions.
  • an advantageous solution provides that the position structure is designed as a structure influencing the magnetic field and that the sensor head detects changes in a magnetic field that are caused by the fact that it scans the structure influencing the magnetic field, which varies in the direction of the relative movement.
  • the sensor head is a magnetically preloaded sensor head, that is, itself a magnetic field generating sensor head, whose magnetic field then experiences variations due to the relative movement to the structure influencing the magnetic field and these variations of the magnetic field are then detected by a magnetic field sensor of the sensor head.
  • a further embodiment of a sensor system provides that the sensor system comprises a first sensor which is arranged to be pivotable with the pivot element or the ball neck and an evaluation unit connected to the first sensor, which, in order to determine the position of the pivot element or the ball neck, compares sensor signals from the first sensor with reference values assigned to the respective position and thereby generates the position information for the pivot element.
  • the sensor system comprises a first sensor, which is arranged pivotably with the pivot element or the ball neck, and a second sensor, which is fixedly arranged on the pivot bearing unit, and that the sensor system comprises an evaluation unit connected to the first sensor and the second sensor, the difference values detected by the sensors and, in order to determine the position of the pivoting element, compares it with stored reference values assigned to the respective position for the difference values, thereby generating position information for the pivoting element.
  • such a first sensor and possibly such a second sensor are designed as sensors that detect their orientations and / or movements in space, which in particular do not require a reference element to be provided on the trailer coupling for detecting the orientations and / or movements in space.
  • Such sensors could, for example, be sensors oriented towards the earth's magnetic field.
  • the first sensor and the second sensor for the solutions described above are preferably designed as inclination sensors, so that it is sufficient for a rough detection of the rotational position if the first sensor swivels with the swivel element and / or the ball neck and thus a swivel movement between the Working position and the rest position detected due to the changing inclination.
  • first sensor and the second sensor are sensors that can be operated as inclination sensors and detect movements in space, for example acceleration sensors.
  • the sensors can preferably be designed in such a way that they detect inclinations about at least one inclination axis.
  • the sensors detect inclination values in relation to a direction of gravity as a reference.
  • the evaluation unit detects inclination differential values, in particular for determining the position information of the pivoting element, which are formed from inclination values as measured values of the sensors.
  • the evaluation unit detects an inclination difference between an inclination of the first sensor and an inclination of the second sensor in at least one of the end positions.
  • the position information of the pivoting element based on the determined inclination difference, a course of the inclination values of the first sensor during a pivoting movement from one end position to the other end position, although in this case the arrangement of the first sensor relative to the The pivot axis and the arrangement of the second sensor relative to the pivot axis must be taken into account in order to geometrically take into account the movement of the Cartesian coordinate system of the first sensor around the pivot axis relative to the second sensor when determining the positional difference.
  • a particularly favorable solution provides that in the first sensor its Z-axis, which is relevant for inclination detection, and a further axis of its Cartesian coordinate system lie in a swivel plane running perpendicular to the swivel axis, so that the swivel movement only changes the inclination in that caused by the Z-axis and the further axis results in a spanned plane.
  • the second sensor its Z-axis, which is relevant for inclination detection, and a further axis of its Cartesian coordinate system are aligned parallel to the swivel plane, so that the determination of inclination difference values is possible in a simple manner.
  • a further advantageous solution provides that the evaluation unit detects accelerations with at least one of the sensors, in particular the first sensor.
  • Such a detection of accelerations also serves to determine the kinematics of the pivoting movement, with the accelerations being able to be determined in addition to the inclinations or as the sole measure for the movement.
  • the evaluation unit detects accelerations with both sensors.
  • An expedient solution provides, for example, that the evaluation unit with the first sensor detects accelerations in a swivel plane perpendicular to the swivel axis in order to easily detect the dynamics of the swivel movement about the swivel axis.
  • the evaluation unit detects accelerations transverse to a vertical longitudinal center plane and / or accelerations parallel to the vertical longitudinal center plane.
  • the evaluation unit detects accelerations in the horizontal direction and / or in the vertical direction.
  • the accelerations can be evaluated in particular by a time profile analysis, that is, an analysis of the acceleration values over the time axis, in order to obtain information about the profile of the pivoting movement.
  • the swivel control is assigned a visualization unit for displaying operating modes and / or operating states and / or malfunctions, so that an operator can then easily recognize the different modes and states.
  • the illustrated motor vehicle F in particular a passenger vehicle, has a vehicle body K, on the rear region H of which a trailer coupling AK according to the invention is mounted.
  • a first embodiment of a trailer coupling according to the invention shown in FIG Fig. 1 and 2 in a working position A and in Fig. 3 in a rest position R, comprises a ball neck designated as a whole with 10, which is held with a first end 12 on a pivot element 14 and at a second end 16 carries a coupling ball designated as a whole with 18, to which a ball coupling of a trailer can be fixed, between the end 16 of the ball neck 10 and the coupling ball 18 a ball shoulder 17 is provided, the cylindrical lateral surfaces 19 of which, relative to the central axis M, have a smaller radius than the ball neck to a central axis M, which runs through the center point MP of the coupling ball 18 10 at the end 16 and as the coupling ball 18.
  • center axis M lies in the working position A in a vertical longitudinal center plane LM of the motor vehicle F and the trailer coupling 10.
  • the pivot element 14 is pivotably supported by a pivot bearing unit designated as a whole by 20 about a pivot axis 22 relative to a carrier 24 fixed to the vehicle, the carrier 24 preferably having a support plate 26 holding the pivot bearing unit 20, which preferably extends in a plane perpendicular to the pivot axis 22 and a vehicle-fixed cross member 28, which in a known manner at the rear H the vehicle body K can be fastened in such a way that the pivot bearing unit 20 and the carrier 24 lie on a side of a lower edge 30 of a bumper unit 36 facing away from a road surface FO, and are covered by the bumper unit 36 ( Fig. 1 and 3 ).
  • the ball neck 10 engages under the lower edge 30 of the bumper unit 36 with a section 32 adjoining the first end 12, so that the second end 16 and the coupling ball 18 together with a socket receptacle 34 are on a side of the rear bumper unit 36 facing away from the vehicle body , while in the rest position R both the swivel bearing unit 20 and the entire ball neck 10 together with the coupling ball 18 are covered by the rear bumper unit 36 against view from the rear.
  • the pivot bearing unit 20 comprises, as in FIG Fig. 5 and 6th shown, a guide body 40, which is fixedly connected to the support plate 26 with a flange 42, a guide sleeve 44 extending from the flange 42 away from the support plate 26, on which the pivot element 14 is rotatably mounted, and one fixed to the guide sleeve 44 connected and arranged on a side of the guide sleeve 44 opposite the flange 42.
  • the guide sleeve 44 comprises a cylindrical outer circumferential surface 46 on which the pivot element 14 rests with a cylindrical inner surface 48 and thus experiences a rotary guide around the pivot axis 22, so that the The pivot element 14 is rotatable relative to the guide body 40 in such a way that the ball neck 10 can be pivoted from the working position A into the rest position R and vice versa.
  • the guide body 40 thus forms the pivot bearing for the pivot element 14, which is fixed to the vehicle, through its fixed connection with the carrier plate 26 and the carrier 24.
  • the pivot bearing unit 20 is provided with a pivot blocking device designated as a whole by 50, which has an actuating body 52, several rotation blocking bodies 54 which can be acted upon by the actuating body 52 and which are in guide receptacles 56 of the guide sleeve 44 in a
  • the guide direction 57 running essentially radially to the pivot axis 22 is guided movably, and, starting from the inner surface 48 of the pivot element 14, has first receptacles 58 and second receptacles 60 extending into it, with which the rotation blocking bodies 54 in the working position A and in the rest position R, respectively can be brought into engagement, the receptacles 58, 60 having wall surfaces 59, 61 that are increasingly spaced from one another in a radial direction relative to the pivot axis 22.
  • a set of three rotation blocking bodies 54a, 54b and 54c the guide sleeve 44 has a set of three guide receptacles 56a, 56b and 56c in which the rotation blocking bodies 54a, 54b and 54c are essentially radial to the pivot axis 22 extending guide direction 57 are guided displaceably, and the pivot element 14 is provided with a set of first receptacles 58a, 58b and 58c, with which the rotation blocking bodies 54a, 54b and 54c can be brought into engagement in the working position A and with a set of second receptacles 60a , 60b and 60c, with which the rotation blocking bodies 54a, 54b and 54c can be brought into engagement in the rest position R.
  • the actuation body 52 is provided with retraction receptacles 62, which in the simplest case is formed by a cylindrical surface 63 of the actuation body set back radially to the pivot axis 22 with respect to the guide body 40, and with it on the retraction receptacles 62 in the axial direction 64 adjoining pressure surfaces 66, which in the simplest Case are formed as a conical surface 67 that widens conically from the cylinder surface 63 radially to the pivot axis 22.
  • the rotation blocking bodies 54 rest in the area of the retraction receptacles 62, i.e. the cylinder surface 63 of the actuating body 52 and are thus moved so far into the guide body 40 in the radial direction to the pivot axis 22 that they no longer over the outer jacket surface 46 of the guide sleeve 44 survive.
  • the rotation blocking bodies 54 can be moved radially to the outside in the axial direction 64 in relation to the guide sleeve 44 until they are in a first rotation blocking position in which the rotation blocking bodies 54 are pushed so far outward in their guide direction 57 are that they either engage in the receptacles 58 or the receptacles 60 of the pivot element 14 and thus fix this relative to the guide sleeve 44.
  • the pressure surfaces 66 are shown as conical surfaces 67 for the sake of simplicity. Instead of a cone, however, each body which increases in size and continuously widens radially to the pivot axis 22 can be provided which is able to move the rotation blocking bodies 54 in their guide directions 57 when the actuating body 52 is displaced in the axial direction 64.
  • the actuation body 52 can be displaced in the axial direction 64 parallel to the pivot axis 22, in particular coaxially with it. in such a way that either the retraction receptacle 62 faces the respective rotation blocking body 54 and this, as in FIG Fig.
  • a displacement of the actuating body 52 with the rotation blocking body 54 seated on the respective retraction receptacle 62 in the direction 72 towards the support plate 26 has the effect that the respective rotation blocking body 54 is moved out of the retraction receptacle 62 and through the pressure surface 66 in its guide direction 57 radially to the pivot axis 22 is moved outwards, thus reaching its first rotation blocking position and thereby dipping into either the respective first receptacle 58 or the respective second receptacle 60 and thus preventing the pivoting element 14 from rotating freely.
  • the actuating body 52 can be moved in the direction 72 in the axial direction 64 in such a way that initial areas 68 of the pressure surfaces 66 act on the rotation blocking bodies 54 and then areas of the respective pressure surfaces 66 that are on the outside radially with respect to the pivot axis 22 act on the rotation blocking bodies 54 and thus increasingly press them into the first receptacles 58a, 58b and 58c, for example in the working position A of the ball neck 10, as shown in FIG Fig. 5 and 6th is shown in order to thus achieve a substantially play-free fixation of the pivot element 14 relative to the guide body 40, in this case to the guide sleeve 44.
  • the actuating body 52 In this rotation blocking position of the rotation blocking body 54, the actuating body 52 is in its blocking-active position so that the rotation blocking body 54, as in FIG Fig. 5 and 6th shown, approximately on intermediate regions 76 which lie between the initial regions 68 and the end regions 70 of the pressure surfaces 66 having the greatest radial distance from the pivot axis 22.
  • a backlash-free locking of the pivot element 14 by the rotation blocking body 54 in its rotation blocking position can be achieved particularly favorably if the rotation blocking body 54 and the receptacles 58 and 60 are designed in such a way that as one of the rotation blocking bodies 54 is increasingly immersed in one of the receptacles 58 or 60 and the rotation blocking body 54 rests on one side of the receptacles 58 and 60, each of the rotation blocking bodies 54 with the interacting receptacle 58 or 60 causes a rotation of the pivot element 14, the set of rotation blocking bodies 54a to 54c as a whole for the backlash-free fixation of the pivot element 14 in opposite directions acting torques 90, 92 acts on the entirety of the receptacles 58 or 60.
  • the rotation blocking body 54b rests with its lateral surface 84b on only one side 86b of the guide receptacle 56b, for example the side lying in the direction of rotation 65, and is supported with an opposite region of its lateral surface 84b on a side 88b of the receptacle 58b opposite to the direction of rotation 65 from, wherein an increasing movement of the rotation blocking body 54 in the radial direction to the pivot axis 22 leads to a torque 90 acting opposite to the direction of rotation 65, which acts on the pivot element 14.
  • the rotation blocking body 54c rests with its lateral surface 84c on a side 86c of the guide receptacle 56c lying opposite to the direction of rotation 65 and acts with an opposite region of the lateral surface 84c on a side 89c of the first receptacle 58c, whereby a torque 92 acting in the direction of rotation 65 arises, which acts on the swivel element 14.
  • the torques 90 and 92 generated by the rotation blocking bodies 54b and 54c act as in FIG Fig. 11 shown, opposite to each other and allow a play-free fixing of the pivot element 14 relative to the guide body 40, in particular to the guide sleeve 44 of the same, since the one-sided contact of the rotation blocking body 54 on the one hand in the guide receptacle 56 and on the other hand in the first receptacle 58 the play between the guide receptacle 56 and the rotation blocking body 54 and the first receptacle 58 in the area of both rotation blocking bodies 54b and 54c is eliminated.
  • the actuating body 52 In order to give the actuating body 52 the possibility of optimally acting on each of the three rotation blocking bodies 54, it is provided that in the active position the actuating body 52 is centered in accordance with the position of the rotation blocking bodies 54, so that the actuating body 52 is relative to the pivot axis 22 move and can self-center according to the position of the rotation blocking body 54 within the guide body 40 due to manufacturing tolerances, wherein the self-centering of the actuating body 52 can deviate slightly from a coaxial arrangement to the geometric pivot axis 22.
  • the rotation blocking bodies 54a, 54b and 54c act in the respective guide direction 57a, 57b and 57c with approximately equal forces Ka, Kb and Kc on the receptacles 58a, 58b and 58c or 60a, 60b and 60c, so that the the actuating body 52 acting reaction forces RKa, RKb and RKc are approximately equal.
  • the rotation blocking bodies 54 are arranged in the guide receptacles 56 at the same angular intervals around the pivot axis 22, so that the reaction forces RKa, RKb, RKc on one of the rotation blocking bodies 54a, 54b, 54c are approximately equal due to the self-centering affect the other rotation blocking bodies 54b and 54c, 54a and 54c as well as 54a and 54b in equal parts and thus cancel each other out altogether, so that the actuating body 52 is in equilibrium of forces and does not require any additional support.
  • the rotation blocking body 54 as in the Fig. 5 , 7th and 9 shown, formed as balls.
  • the anti-rotation bodies for example, as rollers.
  • actuating body 52 To move the actuating body 52 in the axial direction 64, it is seated on a threaded spindle designated as a whole by 100, which is mounted immovably in the axial direction 64 on the support plate 26, for example via an axial / radial bearing 102.
  • This threaded spindle 100 engages with an external thread 104 in an internal thread 106 of the actuating body 52, which thus at the same time represents a spindle nut for the threaded spindle 100. It is possible to achieve the self-centering of the actuating body 52 by means of a sufficiently large play between the external thread 104 and the internal thread 106.
  • the actuating body 52 By rotating the threaded spindle 100, the actuating body 52 can thus be displaced in the axial direction 64.
  • the axial / radial bearing 102 is preferably designed in such a way that it does not guide the threaded spindle 100 strictly coaxially to the pivot axis 22, but allows an evasive movement of the threaded spindle 100 transversely to the pivot axis 22 in order to enable the self-centering of the actuating body 52 in the guide sleeve 44, as already described .
  • the threaded spindle 100 is driven via a drive wheel 108 which is seated on a side of the support plate 26 opposite the actuating body 52 and which engages with a drive wheel 109 of a blocking drive unit 110, the blocking drive unit 110 comprising, for example, an electric motor 112 with a reduction gear 114.
  • pivot the pivot element 14 In order to pivot the pivot element 14, it is provided, for example, with an external toothing 116, in which a drive wheel 118 of a pivot drive unit 120 engages, which likewise has an electric motor 122.
  • a sensor head 124 is arranged non-rotatably relative to the pivot bearing unit 20, which rotational position is a
  • the position structure 126 is detected, which is non-rotatably connected to the pivot element 14 and is formed, for example, in an annular body 125 which is non-rotatably connected to the pivot element 14 and is arranged on a side of the pivot element 14 facing the sensor head 124 ( Fig. 13 ).
  • the position structure 126 is designed in particular so that the sensor head 124 is able to clearly detect the individual relative positions, which is done, for example, by a position structure 126 with structures with multiple periodicity provided at least in places, for example in the area of the end position positions, as shown schematically in FIG Fig. 13 indicated by the position structures 126A in the area of the working position and 126B in the area of the rest position.
  • the sensor head 124 and the position structure 126 and thus also the ring body 125 lie radially with respect to the pivot axis 22 within an outer seal 127, which creates a tight seal between the pivot element 14 and the pivot bearing unit 20, so that in particular the sensor head 124 and the Annular body 125 arranged position structure 126 are arranged protected against external influences, such as water and dirt ( Fig. 5 ).
  • the sensor head 124 is preferably a magnetic field detecting sensor head, in particular a magnetic field detecting sensor head prestressed by a permanent magnet, which scans the position structure 126, which includes, for example, alternating areas that influence magnetic fields to different degrees.
  • the sensor head 124 together with the position structure 126 has an angular resolution of less than 2 ° with respect to a rotation about the pivot axis 22.
  • the sensor head 124 in cooperation with the position structure 126, generates rotational position signals DLS, which are transmitted to an evaluation unit 128 ( Fig. 13 ).
  • the evaluation unit 128 generates position information DSI from the rotational position signals DLS generated by the sensor head 124, namely by comparing the rotational position signals DLS with stored rotational position reference values DLR, taking into account the absolute position of the working position and the rest position R.
  • the sensor head 124 which is arranged non-pivoting on the pivot bearing unit 20, has the position structure 126, which rotates with the pivot element 14 about the pivot axis 22, and the evaluation unit 128, as a whole, forms a sensor system, designated 130 as a whole, which shows the rotational positions of the pivot element 14 with the ball neck 10 provides position information DSI indicating relative to the pivot axis 22.
  • the position structure 126 with the ring body 125 as a circumferential structure around the pivot axis 22 extends at least over such an angular range that the sensor head 124 during the entire pivoting process from one end position to the other end position, i.e. from the working position A to the rest position R or from from rest position R to work position A, the position structure 126 can scan, so that the position structure 126 supplies both rotational position signals DLS in the two end positions, i.e. the rest position R and the work position A, as well as in all intermediate positions between them.
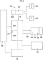
  • the sensor system 130 preferably interacts with a swivel control designated as a whole by 132, which controls the swivel drive unit 120, in particular the electric motor 122 of the swivel drive unit 120 ( Fig. 14 ).
  • the swivel control 132 can be operated in a swivel operating mode SBM in which the swivel element 14 and thus also the ball neck 10 are swiveled between the end positions, for example the working position A and the rest position R or vice versa.
  • the electric motor 122 is controlled in such a way that it swivels the swivel element 14 or the ball neck 10 into the respective other end position
  • the rotational position information DSI of the sensor system 130 is recorded in order to determine on the one hand whether the pivot element 14 with the ball neck 10 leaves one end position, for example the working position A or the rest position R, and, after passing through the known angular distance between the end positions, the other end position, that is, for example, the rest position R or the working position A is reached.
  • the swivel control 132 is able to obtain the information from the position information DSI as to how the swivel element 14 moves with the ball neck 10 about the swivel axis 22, the position information DSI also shows that the swivel element 14 with the ball neck 10 move into the other intended end position and thus the swivel control 132 is able to switch off the electric motor 122 of the swivel drive unit 120 when the other end position is reached, without current monitoring of the electric motor 122 being required to detect that the end position has been reached.
  • the swivel control 132 can also recognize from the course of the entire swivel movement from one end position to the other end position that the swivel element 14 with the ball neck 10 also has the intended swivel angle from one end position to the other Has passed through the end position and has thus reached the other end position without interference and, for example, was not blocked by a foreign object, for example an obstacle, on the way from one end position to the other end position.
  • the swivel control 132 is able to reverse the polarity of the electric motor 122 due to the increasing current detected by the current monitoring STU to return to this end position from which the pivot element 14 and the ball neck 10 have come, and here again the pivot angle between the location of the blockage and the end position from which the pivot element 14 and the ball neck 10 have come can be monitored and Thus, the retraction can also be monitored in order to determine that the end position representing the starting position has been reached by the pivot element 14 and with the ball neck 10 without any problems.
  • the swivel control 132 is able, in the swivel operating mode SBM, on the one hand to reliably detect and check the trouble-free swivel movement from one end position to the other end position based on the position information DSI and, on the other hand, also in the event of a disturbance, for example a blockage of the swivel movement of the swivel element 14 with the Ball neck 10 to detect this blockage and thus to transfer the swivel element 14 with the ball neck 10 back into an end position which is essential for operational safety.
  • a disturbance for example a blockage of the swivel movement of the swivel element 14 with the Ball neck 10 to detect this blockage and thus to transfer the swivel element 14 with the ball neck 10 back into an end position which is essential for operational safety.
  • the swivel control 132 is preferably provided with a speed control DZS for controlling the electric motor 122, the speed control DZS, in conjunction with the position information DSI of the sensor system 130, allowing the swiveling process from one end position to the other end position to be optimized or to external specifications adapt.
  • One possibility here is to keep the speed of the pivoting movement constant by adapting the pulse-modulated current, taking into account the position information DSI, so that, for example, the movement of the ball neck 10 accelerated due to gravity does not lead to a relatively fast pivoting movement when leaving one of the end positions the retraction into the next following end position takes place at a lower speed due to the necessary lifting of the ball neck up to this respective end position.
  • Another possibility of controlling the electric motor 122 provides that, for example, when leaving an end position, the pivoting movement takes place at the highest possible speed until shortly before the next end position is reached, but then the movement into the next following end position takes place at a lower speed, around this end position to achieve the lowest possible mechanical impact.
  • the swivel control 132 can, however, also be operated in a holding operating mode HBM, in which it controls the swivel drive unit 120 in such a way that it maintains the respective end position.
  • the swivel control 132 in the HBM holding operating mode is able to detect whether the swivel element 14 with the ball neck 10 is the respective End position, for example the working position, begins to leave.
  • the swivel drive unit 120 is controlled, for example, in such a way that the swivel element 14 with the ball neck 10 returns to it End position is pivoted back, the electric motor 122 not being switched off again until this end position is reached.
  • the swivel control 132 is also able to control the blocking drive unit 110, with which the swivel blocking device 50 is transferred from the blocking position to the free-running position or vice versa ( Fig. 14 ).
  • the blocking drive unit 110 is activated by the swivel control 132 in the swivel operating mode SBM of the swivel control in such a way that during a swiveling operation from one end position to the other end position, the blocking drive unit 110 is first activated in such a way that the swivel blocking device 50 changes to the free-running position.
  • the pivoting movement of the pivoting element 14 with the ball neck 10 is monitored by checking the position information DSI supplied by the sensor system 130.
  • the swivel control 132 recognizes this on the basis of the position information DSI corresponding to this end position and causes the swivel blocking device 50 to be transferred into the blocking position, so that in this blocking position the swivel element 14 with the ball neck 10 are again blocked with regard to their swivel movement .
  • the swivel control 132 monitors the respective end position using the position information DSI and then controls the blocking drive unit 110 in the sense of a movement of the swivel blocking device 50 when it can be seen from the position information DSI that the swivel element 14 with the ball neck 10 has left the end position into the blocking position in order to reduce any play that may have occurred in the pivot blocking device 50, which could be responsible for leaving the end position, to a value as close as possible to zero and thus in turn keep the pivot blocking device 50 in its blocking position as free of play as possible.
  • the end position can be monitored with regard to any play that has occurred in the swivel blocking device 50 by means of a defined limit value for the deviation of the rotational position information DSI determined from the rotational position information DSI for the respective end position.
  • the precision of the detection of the game can be further improved if the variations of the determined rotational position information that occur over the time axis, in particular during driving, are recorded and evaluated using a variation pattern analysis.
  • a fluctuation bandwidth is determined based on these variations and compared with a reference value for the fluctuation bandwidth, since the fluctuation bandwidth in the end position in the backlash-free state is less than in a backlash-prone state.
  • the operation of the swivel control 132 is preferably controlled by a higher-level sequence control 140, which operates the swivel control 132 in the respective modes and is also able to determine the rotary position of the swivel element 14 with the ball neck 10 at any time via the position information DSI of the sensor system 130 ( Fig. 14 ).
  • a visualization unit 136 it is advantageously possible to evaluate the position information so that the position of the ball neck 10 relative to the pivot bearing unit 20 can be visualized by means of a visualization unit 136, so that an operator can see the movements of the ball neck from the working position A to the rest position R. or vice versa.
  • operating modes and / or operating states and / or malfunctions of the sequence controller 140 and / or the swivel controller 132 and / or the swivel drive unit and / or the blocking drive unit 110 and the swivel blocking device 50 can advantageously also be displayed on the visualization unit.
  • FIGS. 15 to 17 A second embodiment of a trailer coupling according to the invention, shown in FIGS. 15 to 17 , represents a variant of the first exemplary embodiment, so that those elements which are identical to those of the first exemplary embodiment have the same reference numerals and, with regard to the description thereof, reference can be made in full to the first exemplary embodiment.
  • the actuating body 52 is not provided with the internal thread 106, but is guided on the threaded spindle 100 in a freely movable manner.
  • an unlocking element 105 sits on the threaded spindle 100, for example a spindle nut 105 secured against rotation relative to the guide sleeve 44, but adjustable in the direction 64, which is provided with the internal thread 106 'and can thus be moved by turning the threaded spindle 100 and which serves to control the Actuating body 52 from its blocking-active position, shown in FIG Fig. 15 , to the blocking inactive position, shown in Fig. 16 to move against the force of a compression spring 107, which is supported, for example, via the connection cover 49 relative to the guide sleeve 44 and acts on the actuating body 52 in order to move it in the direction of the active blocking position and in the active blocking position, i.e.
  • the spindle nut 105 is in an in Fig. 15 shown Starting position in which there is no interaction with the actuating body 52, so that it is exclusively exposed to the force of the compression spring 107 acting in the direction 72 and is held in the blocking-active position when it is acted upon by force.
  • the spindle nut 105 is moved out of the starting position opposite to the direction 72 by driving the threaded spindle 100 by means of the blocking drive unit 110, then acts on the actuating body 52 and moves it against the force of the Compression spring 107 into the blocking inactive position, in which the free-running position of the swivel blocking device 50 'is present.
  • the spindle nut 105 then holds the actuating body 52 in the blocking-inactive position until the pivot element 14 has left the working position or the rest position and is pivoted in the direction of the other position.
  • the spindle nut 105 is then moved into its starting position by the threaded spindle 100 and the blocking drive unit 110, so that the pivot blocking device 50 ′ is in a standby ready position for a long time.
  • the rotation blocking bodies 54a, 54b, 54c can only engage in the receptacles 58a, 58b, 58c when the respective other end position is reached, the actuating body 52 remains in the blocking-inactive position despite being acted upon by the compression spring 107, and thus the swivel blocking device 50 'remains in the blocking standby position until the respective other end position is reached and then changes to the active blocking position due to the action of the compression spring 107, and thus the pivot blocking device 50 'changes to the blocking position and is then held in this position by the compression spring 107.
  • a holding operating mode HBM of the swivel control 132 ' is not required, since the compression spring 107 always applies force to the actuating body 52 in the blocking position of the swivel blocking device 50'.
  • Swivel control 132 'shown is designed so that it recognizes in an end position detection mode EEM on the basis of the position information DSI that the respective other end position is about to be reached and then already controls the blocking drive unit 110 in the sense of moving the spindle nut 105 into the starting position, so that it is in the starting position assumes before reaching the other end position and consequently when the end position is reached, the actuating body 52 only changes into the active blocking position due to the action of the compression spring 107 on it and is held in this until the pivot blocking device 50 'is released again through a transition of the same into the Should be freewheeling.
  • a visualization unit 136 it is advantageously possible to evaluate the position information DSI in such a way that the position of the ball neck 10 relative to the pivot bearing unit 20 can be visualized by means of a visualization unit 136, so that an operator can see the movements of the ball neck from the working position A to the rest position R or vice versa.
  • operating modes and / or operating states and / or malfunctions of the sequence control 140 and / or the swivel control 132 'and / or the swivel drive unit 120 and / or the blocking drive unit 110 and the swivel blocking device 50 can advantageously also be displayed on the visualization unit 136.
  • FIG Fig. 18 In a third embodiment of a trailer coupling according to the invention, shown in FIG Fig. 18 , those features which are identical to those of the first and second exemplary embodiments are provided with the same reference symbols, so that reference can be made to the description thereof in its entirety.
  • the actuating body 52 is provided on both sides of the retraction receptacle 62 with pressure surfaces 66a and 66b which expand radially to the pivot axis 22, for example, conically outward, with which the rotation blocking body 54 can be moved radially outward.
  • a free-running position can be implemented by means of the retraction receptacle 62, a first rotational blocking position by means of the pressure surfaces 66a, and a second rotational blocking position by means of the pressure surfaces 66b.
  • this unlocking position of the pivot element 14 it can be pivoted freely about the pivot axis 22 and it is possible, for example, to remove the ball neck 10 from the working position A, shown in FIG Fig. 18 to be transferred into the rest position R, in which the ball neck 10 extends approximately on a side of the pivot axis 22 opposite the working position A, as shown in FIG Fig. 20 is shown.
  • the receptacles 60 are in turn opposite the rotation blocking bodies 54 and there is the possibility of moving the rotation blocking bodies 54 again radially outwards into the receptacles 60 and thus again by moving the actuating body 52 further in the direction 73 by means of the pressure surfaces 66b to obtain the already described, positive locking of the pivot element 14 to the guide sleeve 40 by reaching the second rotation blocking position.
  • the threaded spindle 100 is not driven directly via the blocking drive unit 110, but by driving a planetary gear 150, which is arranged on a side of the actuating body 52 facing away from the support plate 26.
  • the planetary gear 150 comprises a sun gear 152, which is non-rotatably connected to the threaded spindle 100, preferably integrally formed thereon.
  • the sun gear 152 is driven by planet gears 154 which are rotatably mounted on a planet gear carrier 156.
  • the planet gears 154 mesh on their radially inner side with the sun gear 152 and on their radially outer side with a ring gear 158 which is connected to the pivot element 14 in a rotationally fixed manner.
  • the pivot element 14 preferably extends with its side facing away from the support plate 26 beyond the guide sleeve 44 with a sleeve-like section 160 which encloses an interior 162 in which the planetary gear 150 is arranged.
  • the ring gear 158 of the planetary gear 150 is seated directly on an inner side of the sleeve-like section 160 of the pivot element 14 and is connected to it in a rotationally fixed manner.
  • the interior 162 is further limited in the direction of the support plate 26 by an end wall 164 of the guide body 44, which carries an axial and radial bearing 166 for mounting the threaded spindle 100 and, on the other hand, limited by a cover closing an outer opening 168 of the sleeve-like section 160 of the pivot element 14 170 which closes off the interior 162 on a side of the planetary gear 150 opposite the end wall 164.
  • the planetary gear 150 is driven by driving the planetary gear carrier 156, which is integrally connected to a drive shaft 180 which is guided by the planetary gear carrier 156 through a central bore 182 of the threaded spindle 100 and thus coaxially through it, and from the interior 162 through the threaded spindle 100 and thus also centrally through the actuating body 52 to a side of the support plate 26 opposite the actuating body 52 and at its end 184 located on the side of the support plate opposite the actuating body 52 carries a drive wheel 186 which, with a driven wheel 188, carries a Overall drive unit 190 meshes, which comprises an electric motor 192 and a reduction gear 194.
  • the planetary gear 150 now allows a change between a driving of the pivot element 14 by the ring gear 158, which represents an output of the planetary gear 150, and a drive of the threaded spindle 100 by the sun gear 152, which represents an output of the planetary gear 150, on the part of the planet gears 154, which by rotating the planetary gear carrier 156 are driven by means of the overall drive unit 190 so that they can rotate around the pivot axis 22.
  • the change between driving the threaded spindle 100 and driving the ring gear 158 takes place - as is usual with a planetary gear - depending on whether a rotational movement of the ring gear 158 representing one output or a rotational movement of the sun gear 152 representing the other output is blocked.
  • a first inhibiting device designated as a whole as 200, is preferably provided.
  • the first inhibiting device 200 comprises, as in FIG Figures 18 to 25 shown, an inhibiting body 202, which is movable in a guide receptacle 204 of the guide sleeve 44 in a guide direction 206, which preferably runs radially to the pivot axis 22, and with an inner slide track 210, which is provided on the actuating body 52, and an outer slide track 212, which is arranged on the pivot element 14, cooperates.
  • the inner link track 210 is partly designed as a radial recess in the actuating body 52 and comprises an inner sliding surface 220 running parallel to the axial direction 64 at the recess base, and an inclined sliding surface increasing radially towards the inner sliding surface outwardly extending inhibiting surface 222 and an outer sliding surface 224 which adjoins the inhibiting surface 222 and which is formed in the simplest case by a jacket region of the actuating body 52.
  • the outer slide track 212 comprises a sliding surface 230 formed by a portion of the inner surface 48 of the pivot element 14, shown in FIG Fig. 22 and 23 and a recess 232 adjoining the sliding surface 230, extending radially outwardly to the pivot axis 22, which is only arranged opposite the inhibiting body 202 when the pivot element 14 is in a defined pivot position, for example in the rest position.
  • the first inhibiting device 200 now functions as in FIG Figures 21 to 25 , which the Figures 18 to 21 correspond, shown, so that the inhibitor 202 is arranged in the first rotation blocking position between the inner sliding surface 220 of the inner slide track 210 and the slide surface 230 of the outer slide track 212 with little play.
  • the inner sliding surface 220 now has a length such that the actuating body 52 moves from the first rotational blocking position, shown in FIG Fig. 22 , in the free-running position, shown in Fig. 23 and Fig. 24 can be moved without the inhibiting body 202 reaching the inhibiting surface 222 of the inner slide track 210.
  • the retarder 202 contacts, as in FIG Fig. 23 and Fig. 24 shown, the inhibiting surface 222 of the inner slide track 210 when the actuating body 52 is in the freewheeling position, as in Fig. 23 and Fig. 24 shown.
  • the inhibiting surface 222 comes to rest on the inhibiting body 202 and a further displacement of the actuating body 52 in the direction 73 beyond the free-running position in the direction of the second rotational blocking position would make it necessary that the inhibiting body 202 due to the interaction with the inhibiting surface 222 the would have to be able to move radially to the pivot axis 22 outward in its guide direction 206.
  • This movement of the inhibitor 202 is blocked by the sliding surface 230 of the outer slide track 212 until the pivot element 14 is pivoted about the pivot axis 22 to such an extent that the inhibitor 202 is opposite the recess 232 of the outer slide track 212.
  • the inhibiting body 202 inhibits by interacting with the inhibiting surface 222 when the actuating body 52 is displaced from the first rotational blocking position into the free-running position in this free-running position, as in FIG Fig. 23 illustrated, a further displacement movement of the actuating body 52 in the direction 73 and thereby a blockage of the rotary movement of the threaded spindle 100 and thus the rotary movement of the sun gear 152 takes place.
  • the blocking of the sun gear 152 results in a rotary drive of the ring gear 158 by the revolving planet gears 154 and such a rotary movement of the ring gear 158 is possible because the actuating body 52 and thus also the rotation blocking body 54 in the Stand in the free-running position and release the rotary movement of the pivot element 14.
  • the continuing overall drive unit 190 only effects a pivoting movement of the pivoting element 14, for example from the working position A to the rest position R, and this rest position then lies, as in FIG Fig. 24 shown, the recess 232 of the outer slide track 212 opposite.
  • the first inhibiting device 200 thus has the task of inhibiting the sliding movement of the actuating body 52 during the transition from the first rotational blocking position to the free-running position in the free-running position until a pivoting movement of the pivoting element 14 from the working position A into the rest position R has taken place and only then again to allow a continuation of the sliding movement of the actuating body 52 in the direction 73 when the pivoting movement of the pivoting element 14 from the working position A into the rest position R has ended.
  • a second inhibiting device 240 is provided, which also has an inhibiting body 242 which is guided in a guide receptacle 244 in the guide sleeve 44 and is movable in a guide direction 246 radially to the pivot axis.
  • the second inhibiting device also comprises an inner slide track 250 and an outer slide track 252, the inner slide track 250 having an inner sliding surface 260, an inhibiting surface 262 and an outer sliding surface 264 similar to the first inhibiting device, which are also shown in FIG a radially outer region of the actuating body 52 is provided, which is arranged on the actuating body 52, for example, at an angular distance from the first inhibiting device 200, preferably opposite it.
  • the outer link track 252 of the second inhibiting device 240 has a sliding surface 270 and a recess 272, the recess 272 being arranged opposite the inhibiting body 242 only when the pivoting element 14 is in its working position and the sliding surface 270 is otherwise effective.
  • the second inhibiting device 240 now becomes effective in a manner analogous to the first inhibiting device 200, namely after moving the actuating body 52 from the second rotational blocking position into the release position, further movement of the actuating body 52 is inhibited in this direction, thus inhibiting the rotational movement of the threaded spindle 100 and the sun gear 152, so that the planet gears 154, which are further driven by the overall drive unit 190, are no longer locked in the free-wheeling position, as shown in FIG Fig. 24 shown, drive the ring gear 158 and thus pivot the pivot element 14 from the rest position R into the working position A.
  • the first inhibiting body 202 of the first inhibiting device 200 leaves the recess 232 and slides again along the sliding surface 230 of the outer slide track 212.
  • the inhibiting bodies 202 and 242 of the inhibiting devices 200 and 240 can be designed in the most varied of ways. For example, as shown in FIGS Figures 22 to 24 shown to be cylindrical pins. However, it is also conceivable to design the inhibiting bodies 202 and 242 as balls similar to the rotation blocking bodies 54 and to adapt the shape and course of the inner slide tracks 210 and 250 and the outer slide tracks 212 and 252 accordingly.
  • the solution according to the invention according to the third exemplary embodiment thus makes it possible to use an overall drive unit 190 and, with the overall drive unit by driving the planetary gear 150 in a single direction of rotation, firstly to release the locking of the pivot element 14 relative to the guide body 40, the pivot element 14 from a rotational position, for example the working position A or the rest position R to pivot into the respective other rotational position, for example the rest position R or the working position A, and in this other rotational position, in turn, to lock the pivot element 14 relative to the guide body 40.
  • the only circuit-related measure in such an exemplary embodiment of the solution according to the invention is thus the energization of the overall drive unit 190 in the respectively required direction of rotation, the direction of rotation to be selected when switching on the overall drive unit 190 unambiguously with the respective rotational position in which the pivot element 14 is and is locked, is correlated.
  • the receptacles 58 and 60 are preferably designed as conical receptacles, so that, as in FIG Fig. 22 and 24 Rotation blocking body 54, which can be seen penetrating into these receptacles, generates a force on pivot element 14 by interacting with conical receptacle 58 or 60, which acts in the direction of flange 42 and thus applies force to flange 42.
  • a sensor system 330 which comprises a first sensor 332 and a second sensor 334, the first sensor 332 being arranged on the ball neck 10 and thus being movable about the pivot axis 22, while the second sensor 334 is stationary relative to the pivot bearing unit 20 is arranged.
  • the first sensor 332 and the second sensor 334 are preferably microelectromechanical systems constructed using MEMS technology, which can be used, for example, both as an acceleration sensor and as an inclination sensor.
  • each of these sensors 332, 334 is designed as an approximately cuboid block and is able to accelerate in one spatial direction X, Y or Z and / or in two spatial directions and / or in three spatial directions, for example the spatial directions X, Y, Z measure and also be able to record inclinations around the X-axis as the axis of rotation in the YZ plane and inclinations around the Y-axis as the axis of rotation in the XZ plane, assuming that the coordinate system is oriented in such a way that the Z-axis encloses the smallest angle with a direction of gravity SR, i.e. runs approximately parallel to it.
  • the sensors 332 and 334 aligned so that in the first sensor 332 the Z-axis in the working position A of the ball neck 10 is essentially parallel to the direction of gravity SR or at a small acute angle to this and also in the rest position, however, in the inverted direction, it also runs essentially parallel to the direction of gravity SR or at an acute angle to it.
  • the second sensor 334 is shown in FIGS Figures 26 to 28 aligned so that its Z-direction with the usual mounting of the trailer coupling AK on a motor vehicle F and an arrangement of the motor vehicle F on a horizontal surface also runs essentially parallel or at a small acute angle to the direction of gravity SR.
  • essentially parallel means deviations from an exactly parallel alignment of up to 5 ° (angular degrees) and “at a small acute angle to the direction of gravity SR” means angles of up to 30 °.
  • the senor 332 is arranged in the working position 332A in such a way that its Y-direction runs parallel to a swivel plane SE running perpendicular to the swivel axis 22 and its X-direction perpendicular to a swivel plane SE running perpendicular to the swivel axis 22, i.e. parallel to the swivel axis 22, and arranged in the rest position 332R so that the Y direction also runs parallel to the pivot plane SE running perpendicular to the pivot axis 22 and the X direction runs approximately perpendicular to the pivot plane SE running perpendicular to the pivot axis 22.
  • the second sensor 334 is arranged such that its Y direction runs parallel to the pivot plane SE running perpendicular to the pivot axis 22 and its X direction runs perpendicular to a pivot plane SE running perpendicular to the pivot axis 22, i.e. parallel to the pivot axis 22.
  • the second sensor 334 it is equally conceivable to arrange the second sensor 334 so that its X direction runs parallel to the vertical longitudinal center plane LM of the trailer coupling AK and its Y direction runs transversely, preferably perpendicular to the vertical longitudinal center plane LM of the trailer coupling AK, in this case It is then necessary to convert the measured values of the second sensor 334 in its coordinate system to the alignment of the coordinate system of the first sensor 332 in order to determine an inclination difference.
  • the two sensors 332 and 334 are connected to an evaluation unit 338 which, based on the following evaluation of the signals from sensors 332 and 334, supplies the position information DSI.
  • a pivoting of the pivot element 14 together with the ball neck 10 leads from the in Fig. 26 working position A shown in the in Fig. 27 rest position R shown so that the first sensor 332 detects a change in the inclination of its Z-axis relative to the direction of gravity SR about the X-axis as the inclination axis in the YZ plane parallel to the swivel plane SE and via a state in which the Z-direction runs approximately perpendicular to the direction of gravity SR, with an increasing inclination in the YZ plane in relation to the working position A merges into the rest position R with an inverted orientation, for example in the rest position R the Z direction relative to the Z direction in the working position A by, for example rotated about 180 ° and thus inverted.
  • the evaluation unit 338 is preferably also provided with a reference value memory RWS, in which reference values are stored for the relative orientations of the Z-axis of the first sensor 332 with respect to the orientation of the Z-axis of the second sensor 334, which contain information about the angle of rotation about the pivot axis 22 are linked, so that from the inclination of the Z-axis of the first sensor 332 in relation to the alignment of the Z-axis of the second sensor 334 to the angle of rotation related to the pivot axis 22 and the angular distance from the respective end positions, i.e. the working position A. and the rest position R, can be closed.
  • RWS reference value memory
  • the position information DSI generated by the sensor system 330 which fundamentally corresponds to the same position information DSI that is generated by the sensor system 130, is transmitted in the third exemplary embodiment to a swivel control 342 which controls the drive unit 190.
  • the swivel control 342 also interacts with a rotary motion sensor 344 of the electric motor 192 of the drive unit 190, which is able to generate a rotary motion signal DBS of the electric motor 192, so that the swivel control 342 on the one hand uses the position information DSI to provide information about the The position of the pivot element 14 with the ball neck 10 relative to the pivot axis 22 is present and can also recognize, via the rotary movement signal DBS, how many revolutions the electric motor 192 has performed, and determine a movement relation therefrom.
  • the swivel control 342 works in the swivel operating mode SBM, then, starting from one of the end positions, for example the working position, the swivel control 342 controls the drive unit 190 so that it moves with a direction of rotation in which the blocking position of the swivel blocking device 50 is first released, whereby the swivel control 342 can recognize from the position information DSI on the one hand that the swivel element 14 with the ball neck 10 is not yet rotating about the swivel axis, and on the other hand can detect from the rotary motion signal DBS of the rotary motion sensor 344 that the drive motor 192 is active and the swivel blocking device 50 in the sense a release of a transfer of the same from the blocking position to the free-running position.
  • the pivoting element 14 with the ball neck 10 is pivoted about the pivot axis and this can be recognized by the pivot control 342 using the position information DSI generated by the sensor system 330, whereby it can be seen from the movement relation, which remains constant, for example, that only the pivoting movement is driven and the pivot blocking device 50 is not driven.
  • the rotational position information DSI shows that whether a swivel movement was carried out over a swivel angle which corresponds to the swivel angle between the one end position and the other end position, so that the swivel control 342 can recognize from the position information DSI that the other end position has been reached.
  • the drive unit 190 continues to drive the planetary gear 150 until the pivot blocking device 50 is in the blocking position and the pivot element 14 is thus blocked in the respective end position.
  • This blocking process can be recognized by the rotary movement signal of the electric motor 192 for the swivel control 342, so that the electric motor 192 is only switched off after a sufficient number of revolutions and a blocking of further revolutions of the electric motor 192, recognized by the rotational movement signal DBS.
  • the swivel control 342 can, however, not only be operated in the swivel operating mode SBM but also in a holding operating mode HBM.
  • the swivel control 342 continuously detects via the position information DSI of the sensor system 330 whether the swivel element 14 with the ball neck 10 is about to leave the respective end position.
  • the swivel control 342 controls the electric motor 192 of the drive unit 190 in such a way that this in turn drives the swivel blocking device 50 in the direction of its blocking position and thus the movement of the swivel element 14 with the, which is possible due to the play of the swivel blocking device 50 Ball neck 10 is prevented and this game is counteracted.
  • the angular resolution of the position information DSI is so great that even a slight movement of the pivot element 14 with the ball neck 10 back into the respective end position is recognized and, in addition, the pivot control 342 recognizes via the rotational movement signal DBS that the electric motor 192 itself rotates several times has driven the pivot blocking device 50 in order to transfer it in turn into a blocking position that is essentially free of play, so that the pivot element 14 with the ball neck 10 again reaches the respective end position and remains free of play in this.
  • the monitoring of one of the end positions by the evaluation unit 338 or the swivel control 342 with regard to play that has occurred can, in the simplest case, take place by means of a defined limit value for the deviation of the determined position information DSI in the respective end position.
  • the precision of the detection of the play in one of the end positions E can be further improved if the variations of the determined position information DSI that occur over the time axis, especially during driving, are recorded and evaluated using a variation pattern analysis ( Fig. 29 ).
  • a fluctuation range SBB is determined and the position of the fluctuation range SBB is analyzed relative to the exact value E and / or the expansion of the fluctuation range SBB is compared with a reference value, since the position of the The fluctuation bandwidth in the end position in the backlash-free state SFZ is approximately symmetrical to the value E and its extent in the backlash-free state SFZ is less than in a backlash-prone state SBZ, in which the position of the fluctuation bandwidth SBB is also asymmetrical to the value E.
  • a variation pattern analysis can also be carried out by comparing it with a variation pattern stored as a reference.
  • the variations in the position information are more significant due to the elasticity of the ball neck 10, so that the variation pattern analysis in the Is able to recognize even a small amount of play.
  • the first sensor 332 of the third exemplary embodiment can, however, also be used as an acceleration sensor, since it detects accelerations in its XZ plane during a pivoting movement about the pivot axis 22, and the resulting acceleration signals can be used alone or in addition to the inclination signals of the first sensor 332 for determination the position information can be used by the evaluation unit 338.
  • the second sensor 334 can be used to detect longitudinal accelerations in the X-direction of the vehicle and transverse accelerations in the Y-direction of the vehicle as well as vertical accelerations in the Z-direction of the vehicle, for example to obtain driving dynamics information during driving.
  • Fig. 29 it is advantageously possible in this embodiment to evaluate the position information DSI to the effect that the position of the ball neck 10 relative to the pivot bearing unit 20 can be visualized by means of a visualization unit 346, so that an operator can see the movements of the ball neck from the working position A to the rest position R or vice versa.
  • operating modes and / or operating states and / or malfunctions of the sequence control 350 and / or the swivel control 342 and / or the overall drive unit 190 and the swivel blocking device 50 can advantageously also be displayed on the visualization unit 346.
  • FIG Figures 30 to 34 Those parts which are identical to those of the preceding exemplary embodiments are provided with the same reference numerals, so that with regard to the description of the same, reference is made in full to the statements relating to these exemplary embodiments.
  • a single inhibiting device 400 is provided in the fourth embodiment, which replaces the function of the first inhibiting device 200 and the second inhibiting device 240.
  • the inhibiting device 400 comprises an actuating body 402, which is movable in a guide receptacle 404 of the guide sleeve 44, in this case the flange 42 of the guide sleeve 44, in a guide direction 406, which preferably also runs radially to the pivot axis 22, and with an outer slide track 412 , which is arranged on the pivot element 14, interacts through the intermediary of a blocking body 414, which is movable by means of an auxiliary link 416 on the actuating body 402.
  • the outer slide track 412 is provided on an end face 426 of the pivoting element 14 facing the flange 42 and comprises a sliding surface 430 formed by the end face 426 as well as depressions 432a and 432a and extending away from the flange 42 in the azimuthal direction on both sides of this sliding surface 430 432b.
  • the actuating body 402 can be moved by an inhibiting drive unit 440, for example comprising an actuating magnet and a resilient element 444 counteracting this, specifically in an Fig. 30 Blocking position shown, in which the blocking body 414 is in engagement with one of the recesses 432a, 432b through the auxiliary link on the actuating body 402 and blocks a pivoting movement of the pivoting element 14 about the pivot axis 22, the blocking position being maintained by a resilient element 444 acting on the actuating body 402 .
  • an inhibiting drive unit 440 for example comprising an actuating magnet and a resilient element 444 counteracting this, specifically in an Fig. 30 Blocking position shown, in which the blocking body 414 is in engagement with one of the recesses 432a, 432b through the auxiliary link on the actuating body 402 and blocks a pivoting movement of the pivoting element 14 about the pivot axis 22, the blocking position being maintained by a resilient element 444 acting on the actuating body 402 .
  • Activation of the actuation magnet 422 moves the actuation body 402 and thus also the blocking body 414 into the release position in which the locking device 400 allows a pivoting movement about the pivot axis.
  • the fourth exemplary embodiment also comprises the sensor system 330 described in connection with the third exemplary embodiment and the swivel control 342 for controlling the overall drive unit 190, with the sequence controller 350, as in FIG Fig. 34 shown, the swivel control 342 also being able to control the inhibiting drive unit 440.
  • the jamming device 400 now functions as in FIG Figures 30 to 33 shown, so that when the ball neck 10 is in the working position, the actuating body 402 is in the first pivoting blocking position of the actuating body 52 by the resilient element 444 in the blocking position, and in this position the auxiliary link 416 causes the blocking body 414 to move into the recess 432b of the outer Slide track 412 is immersed and thus a pivoting movement of the pivoting element 14 is blocked ( Fig. 30 ).
  • the inhibiting drive unit 440 is controlled by the swivel control 342 in such a way that the actuating body 402 changes to the release position and the swivel element 14 is thus released by the auxiliary link 416 and the blocking body 414.
  • a stop flange 452 inhibits its further movement in the direction 73, which leads to an inhibition of the rotational movement of the threaded spindle 100 and thus an inhibition of the rotational movement of the sun gear 152, so that the planetary gear 150 continues driven by the overall drive unit 190, due to the inhibition of the sun gear 152, the ring gear 158 is driven in rotation by the rotating planet gears 154.
  • Pivoting the pivot element 14 now has the consequence that the recess 432b moves away from its position opposite the blocking body 414 and the sliding surface 430 is now opposite the blocking body 414, so that the blocking body 414 in turn interacts with the auxiliary link 416 and thereby a movement of the actuating body 402 blocked in the direction away from the actuating body 52.
  • pivoting movement of the pivoting element 14 is terminated in the rest position by a stop, not shown in the drawing.
  • the respective position of the pivot element 14 and the ball neck 10 is detected by the sensor system 330 and, in addition, the rotational movement signal of the electric motor 192 of the overall drive unit 190 can be used to determine the extent to which the swivel blocking device 50 is driven in the respective end position.
  • a visualization unit 346 it is advantageously possible to evaluate the position information so that the position of the ball neck 10 relative to the pivot bearing unit 20 can be visualized by means of a visualization unit 346, so that an operator can control the movement of the ball neck from the working position A to the rest position R. or vice versa.
  • operating modes and / or operating states and / or malfunctions of the sequence control 140 and / or the swivel control 350 and / or the overall drive unit 190 and / or the inhibiting drive unit 440 and the swivel blocking device 50 can advantageously also be displayed on the visualization unit 346.

Landscapes

  • Engineering & Computer Science (AREA)
  • Transportation (AREA)
  • Mechanical Engineering (AREA)
  • Mechanical Control Devices (AREA)
  • Length Measuring Devices With Unspecified Measuring Means (AREA)

Description

  • Die Erfindung betrifft eine Anhängekupplung umfassend eine fahrzeugfest an einem Heckbereich einer Fahrzeugkarosserie montierbare Schwenklagereinheit und ein an der Schwenklagereinheit um mindestens eine Schwenkachse verschwenkbar gelagertes Schwenkelement, mit welchem ein eine Kupplungskugel tragender Kugelhals fest verbunden ist, der durch Verschwenken des Schwenkelements um die mindestens eine Schwenkachse relativ zur Schwenklagereinheit zwischen zwei Endstellungen verschwenkbar ist, von denen eine eine Arbeitsstellung ist, in welcher der Kugelhals sich im Wesentlichen in einer vertikalen Längsmittelebene der Anhängekupplung erstreckt, die insbesondere im an der Fahrzeugkarosserie montierten Zustand mit der vertikalen Längsmittelebene der Fahrzeugkarosserie zusammenfällt, und von denen eine andere eine Ruhestellung ist, in welcher sich der Kugelhals quer zu der vertikalen Längsmittelebene erstreckt.
  • Derartige Anhängekupplungen sind aus dem Stand der Technik bekannt Das Dokument EP 2 801 487 A1 offenbart eine Anhängekupplung gemäß dem Oberbegriff des Anspruchs 1.
  • Bei derartigen Anhängekupplungen erfolgt üblicherweise eine Erfassung der Endstellung über einen der Endstellung oder einen einer in der Endstellung wirksamen Schwenkblockiereinrichtung zugeordneten Tastschalter.
  • Diese Lösungen haben den Nachteil, dass in einigen Betriebszuständen eine eindeutige Erfassung der Lage des Schwenkelements mit dem Kugelhals nicht möglich ist.
  • Der Erfindung liegt daher die Aufgabe zugrunde, eine Anhängekupplung der eingangs beschriebenen Art derart zu verbessern, dass eine möglichst einfache und eindeutige Erfassung der Lage des Schwenkelements möglich ist.
  • Diese Aufgabe wird bei einer Anhängekupplung der eingangs beschriebenen Art erfindungsgemäß dadurch gelöst, dass zur Erfassung mindestens einer Lage des Schwenkelements relativ zur Schwenklagereinheit bezüglich der mindestens einen Schwenkachse ein Sensorsystem vorgesehen ist, welches die Lagen des Schwenkelements relativ zu der fahrzeugfesten Schwenklagereinheit erfasst und eine für die jeweilige Lage des Schwenkelements repräsentative Stellungsinformation erzeugt.
  • Der Vorteil der erfindungsgemäßen Lösung ist darin zu sehen, dass nunmehr die Möglichkeit besteht, mit dem Sensorsystem die Lagen eindeutig und unmittelbar zu erfassen, ohne dass eine indirekte Erfassung der Lage notwendig ist.
  • Die erfindungsgemäße Lösung ist dabei nicht auf das Erfassen einer Schwenkbewegung um eine einzige Schwenkachse beschränkt, sondern ermöglicht es auch durch das Sensorsystem Schwenkbewegungen um mehrere Schwenkachsen zu erfassen.
  • Somit ist unter dem Begriff "Lage des Schwenkelements" im einfachsten Fall eine Drehlage um eine Schwenkachse zu verstehen.
  • In komplexeren Fällen erfolgt eine Durchführung von Schwenkbewegungen um mehrere Schwenkachsen - aufeinanderfolgend und/oder gleichzeitig - und somit ist unter der "Lage des Schwenkelements" die Summe oder die Überlagerung von mehreren Drehlagen um die jeweiligen Schwenkachsen zu verstehen.
  • Erfindungsgemäß ist dabei bei der erfindungsgemäßen Anhängekupplung vorgesehen, dass das Sensorsystem mindestens einen die Arbeitsstellung und die Ruhestellung umfassenden Lagenbereich des Schwenkelements erfasst.
  • Mit dieser erfindungsgemäßen Lösung besteht zumindest die Möglichkeit, nicht nur die Lage des Schwenkelements direkt in der Arbeitsstellung oder direkt in der Ruhestellung zu erfassen, sondern in einem die Arbeitsstellung und die Ruhestellung umfassenden Lagenbereich und somit in einem Schwenkwinkelbereich, der es ermöglicht, auch Abweichungen von der jeweiligen Endstellung zu erfassen.
  • Beispielsweise ist es mit dieser Lösung möglich, zu erkennen, ob die jeweilige Endstellung tatsächlich erreicht ist oder aufgrund einer Störung das Schwenkelement kurz vor der Endstellung steht oder auch zu erfassen, ob ein Schwenkelement sich aus der jeweiligen Endstellung durch eine geringfügige Schwenkbewegung entfernt hat.
  • Vorzugsweise ist bei der erfindungsgemäßen Lösung vorgesehen, dass der die jeweilige Endstellung umfassende Lagenbereich die Endlagestellung und einen bis zu dieser Endstellung reichenden Schwenkwinkelbereich umfasst, der eine Winkelausdehnung von bis maximal 10°, vorzugsweise eine Winkelausdehnung von mindestens 10° bis maximal 20° und noch besser eine Winkelausdehnung von mindestens 15° bis maximal 30° aufweist.
  • Besonders vorteilhaft lässt sich die erfindungsgemäße Lösung jedoch dann einsetzen, wenn das Sensorsystem die Lagen von zwischen der Arbeitsstellung und der Ruhestellung liegenden Zwischenstellungen des Schwenkelements erfasst, so dass auch die Möglichkeit besteht, das Durchlaufen von derartigen Zwischenstellungen, die zwischen der Arbeitsstellung und der Ruhestellung liegen, zu überprüfen.
  • Besonders optimal ist die erfindungsgemäße Lösung dann, wenn das Sensorsystem die Lagen des Schwenkelements während des Verschwenkens von der Arbeitsstellung bis zur Ruhestellung und umgekehrt erfasst.
  • Bei der Erfassung der Lagen wäre es grundsätzlich im Rahmen der erfindungsgemäßen Lösung ausreichend, die Lagen in einem gewissen Lagenraster und nicht durchgängig oder kontinuierlich zu erfassen.
  • Vorzugsweise ist vorgesehen, dass das Sensorsystem die Lagen mit einer Winkelauflösung von besser als 0,5° (Winkelgrad) noch besser 0,2° (Winkelgrad) und vorzugsweise 0,1° (Winkelgrad) erfasst.
  • Hinsichtlich der Bestimmung der Stellunginformationen, die Aussagen darüber liefern, welche der Endstellungen erreicht ist oder welche Zwischenstellung relativ zu den Endstellungen erreicht ist, beispielsweise welcher Winkelabstand zu einer oder beiden Endstellungen besteht, ist vorzugsweise vorgesehen, dass das Sensorsystem eine Auswerteeinheit umfasst, welche die von der Sensoreinheit erfassten Lagen des Schwenkelements mit Referenzwerten, insbesondere mit durch Lernvorgänge ermittelte und dann abgespeicherten Referenzwerten, vergleicht und daraus die Stellungsinformationen für das Schwenkelement ermittelt.
  • Beispielsweise umfassen in diesem Zusammenhang die Referenzwerte Winkelinformationen über die Lagen der Endstellungen und somit ausgehend von den Endstellungen Informationen betreffend die Winkelabstände der jeweils erfassten Zwischenstellungen von den Endstellungen.
  • Somit ist die Auswerteeinheit in der Lage, die die Arbeitsstellung und die Ruhestellung eindeutig anzeigenden Stellungsinformationen zu erzeugen.
  • Das Erkennen des Spiels in einer der Endstellungen kann über einen Vergleich der Stellungsinformationen auf Referenzwerten erfolgen.
  • Eine besonders vorteilhafte Lösung sieht vor, dass das Erkennen des Spiels - insbesondere im Fahrbetrieb - über eine Variationsmusteranalyse erfolgt, bei welcher Variationen der Stellungsinformationen ausgewertet werden, wobei eine Auswertung einer Variationsbandbreite und/oder einer Lage der Variationen relativ zu einem exakten Wert für die Endstellung analysiert wird.
  • Insbesondere zur Überprüfung eines möglicherweise in den Endstellungen auftretenden Spiels ist vorzugsweise vorgesehen, dass die Auswerteeinheit eine Abweichung von einer Endstellung durch eine Variationsmusteranalyse erfasst, bei welcher insbesondere ein als Referenz abgespeichertes Variationsmuster mit einem durch die Stellungsinformationen erhaltenen Variationsmuster verglichen wird.
  • Ferner ist die Auswerteeinheit somit auch in der Lage, die die zwischen den Endstellungen liegenden Zwischenstellungen eindeutig anzeigenden Stellungsinformationen zu erzeugen.
  • Eine besonders vorteilhafte Lösung sieht vor, dass die Anhängekupplung mindestens eine motorische Antriebseinheit für die Ausführung der Schwenkbewegung und eine mit der Auswerteeinheit zusammenwirkende und die Stellungsinformationen heranziehende Schwenksteuerung zum Ansteuern der mindestens einen Antriebseinheit umfasst und dass die Schwenksteuerung unter Berücksichtigung der Stellungsinformationen die Antriebseinheit steuert.
  • Der Vorteil dieser Lösung ist darin zu sehen, dass einerseits die Möglichkeit besteht, durch die mindestens eine motorische Antriebseinheit die Schwenkbewegung motorisch angetrieben auszuführen und dieses motorische Antreiben über die Schwenksteuerung zu steuern, die aufgrund der von der Auswerteeinheit zur Verfügung gestellten Stellungsinformation in der Lage ist, die einzelnen Schwenkstellungen zu identifizieren und entsprechend den erreichten Schwenkstellungen die weitere Schwenkbewegung entsprechend der durchgeführten oder durchzuführenden Schwenkbewegung zu steuern und/oder Schwenkgeschwindigkeiten zu erfassen, so dass dadurch insbesondere die für ein Kraftfahrzeug erforderlichen Sicherheitsanforderungen durch die Schwenksteuerung selbsttätig durchgeführt werden können.
  • Beispielsweise sieht die erfindungsgemäße Lösung vor, dass die Schwenksteuerung einen Schwenkbetriebsmodus aufweist, in welchem ein Verschwenken des Schwenkelements mit dem Kugelhals von einer der Endstellungen zur anderen Endstellung erfolgt.
  • Insbesondere arbeitet die Schwenksteuerung dabei so, dass sie ein Anschlagen des Kugelhalses an einem Fremdobjekt erkennt und den Antrieb zum Verschwenken des Kugelhalses in dieser Schwenkstellung anhält oder den Kugelhals mit dem Antrieb in die Endstellung zurückbewegt, von welcher die Schwenkbewegung ausgegangen ist.
  • Vorzugsweise ist in einem derartigen Schwenkbetriebsmodus vorgesehen, dass die Schwenksteuerung einen die Schwenkbewegung antreibenden Antriebsmotor der mindestens einen Antriebseinheit bei Erreichen der jeweiligen Endstellung als Abschluss eines Einfahrvorgangs in diese Endstellung abschaltet.
  • Der Vorteil dieser Lösung ist darin zu sehen, dass im Gegensatz zu den bisherigen Lösungen, bei welchen ein Abschalten des die Schwenkbewegung antreibenden Antriebsmotors aufgrund des Motorstroms erfolgt, nunmehr das tatsächliche Erreichen der jeweiligen Endstellung festgestellt und dazu herangezogen werden kann, den Antriebsmotor abzuschalten.
  • Dies hat im Gegensatz zur Überwachung des Motorstroms des Antriebsmotors zur Abschaltung zur Folge, dass definitiv das Erreichen der Endstellung erkannt werden kann und somit Störungen, die beispielsweise zu einer Blockierung vor Erreichen der Endstellung führen, nicht zum Abschalten des Antriebsmotors führen können.
  • Eine weitere vorteilhafte Lösung sieht vor, dass die Schwenksteuerung im Schwenkbetriebsmodus im Verlauf des Verschwenkens des Schwenkelements von einer Endstellung zur anderen Endstellung die Antriebseinheit so ansteuert, dass diese das Schwenkelement mit einer vorgegebenen konstanten Geschwindigkeit oder mit entsprechend einem Bewegungsprofil, beispielsweise einem abgespeicherten Bewegungsprofil, vorgegebenen Geschwindigkeiten verschwenkt.
  • Die Stellungsinformationen können somit von der Schwenksteuerung dazu herangezogen werden, die Antriebssteuerung so anzusteuern, dass diese im einfachsten Fall das Schwenkelement mit der vorgegebenen konstanten Geschwindigkeit dreht, die dadurch geregelt werden kann, dass die Stellungsinformationen über die tatsächliche Lage des Schwenkelements zur Verfügung stehen.
  • Noch vorteilhafter ist die Lösung, bei welcher die Schwenksteuerung die Antriebseinheit so ansteuert, dass diese das Schwenkelement und den Kugelhals in den unterschiedlichen Schwenkstellungen mit entsprechenden optimierten Geschwindigkeiten bewegt.
  • Beispielsweise ist es in diesem Falle möglich, die Geschwindigkeit beim Herausfahren aus einer Endstellung bis zur maximalen Geschwindigkeit zu steigern und vor Erreichen der anderen Endstellung wieder so zu reduzieren, dass das Schwenkelement und der Kugelhals nicht mit zu hoher Geschwindigkeit die üblicherweise durch einen Anschlag definierte andere Endstellung erreichen, sondern mit einer derart reduzierten Geschwindigkeit, die ein zu starkes Anschlagen an dem jeweiligen Anschlag für die Endstellung verhindert.
  • Eine weitere vorteilhafte Ausführungsform der erfindungsgemäßen Lösung sieht vor, dass die Schwenksteuerung durch Vergleich der Stellungsinformation des Schwenkelements mit einem Drehbewegungssignal des Antriebsmotors der mindestens einen Antriebseinheit die Schwenkbewegung und/oder eine Blockierung oder Deblockierung der Schwenkbewegung überwacht.
  • Der Vorteil dieser Lösung ist darin zu sehen, dass damit eine Korrelation zwischen dem Antriebsmotor und der tatsächlich ausgeführten Funktion hergestellt werden kann.
  • Insbesondere ist dabei vorgesehen, dass die Schwenksteuerung durch Vergleich der Stellungsinformation des Schwenkelements mit dem Drehbewegungssignal des Antriebsmotors eine Bewegungsrelation ermittelt und mit abgespeicherten Referenzwerten für die Bewegungsrelation vergleicht.
  • Beispielsweise ist es dabei möglich, dass die Schwenksteuerung bei einem Abweichen von der ermittelten Bewegungsrelation von der vorgegebenen Bewegungsrelation ein Störungssignal erzeugt.
  • Darüber hinaus sieht eine weitere vorteilhafte Lösung vor, dass die Schwenksteuerung in einem Haltebetriebsmodus betreibbar ist, in welchem die jeweilige Endstellung, insbesondere die Arbeitsstellung oder die Ruhestellung des Schwenkelements, mittels der Schwenksteuerung aufrechterhalten wird.
  • Der Vorteil dieser Lösung ist darin zu sehen, dass damit die Möglichkeit besteht, zu überprüfen ob das Schwenkelement und der Kugelhals beispielsweise in der Arbeitsstellung verbleiben oder aufgrund von Spiel oder anderen Vorgängen die Tendenz haben, die Arbeitsstellung zu verlassen.
  • Eine derartige Information ist äußerst sicherheitsrelevant und somit durch die erfindungsgemäße Lösung in vorteilhafter Weise erhältlich.
  • Insbesondere ist hierbei vorgesehen, dass, insbesondere bei noch nicht erfolgter Blockierung, die Schwenksteuerung bei Erhalt der Stellungsinformation, dass die jeweilige Endstellung verlassen wurde, die Antriebseinheit im Sinne eines Verschwenkens in die jeweilige, soeben verlassene Endstellung ansteuert.
  • Dadurch besteht die Möglichkeit, die jeweilige Endstellung, insbesondere die Arbeitsstellung, sicher aufrechtzuerhalten und somit zuverlässig einen unsicheren Betriebszustand zu vermeiden.
  • Im Zusammenhang mit der bisherigen Erläuterung der erfindungsgemäßen Anhängekupplung wurde nicht näher ausgeführt, ob und wie eine Blockierung einer Endstellung des Schwenkelements und des Kugelhalses, insbesondere der Arbeitsstellung und der Ruhestellung, erfolgen soll.
  • Aus diesem Grund sieht eine besonders vorteilhafte Lösung vor, dass die Anhängekupplung eine Schwenkblockiereinrichtung umfasst, dass die Schwenkblockiereinrichtung durch eine Antriebseinheit von einer Blockierstellung in eine Freilaufstellung und umgekehrt bewegbar ist und dass die mit der Auswerteeinheit zusammenwirkende und die Stellungsinformationen heranziehende Schwenksteuerung zur Ansteuerung der Antriebseinheit unter Berücksichtigung der Stellungsinformationen vorgesehen ist.
  • Somit besteht mit der erfindungsgemäßen Schwenksteuerung auch gleichzeitig die Möglichkeit, die Antriebseinheit der Schwenkblockiereinrichtung anzusteuern, um diese zwischen ihrer Blockierstellung, in welcher eine Blockierung der Schwenkbewegung des Schwenkelements und des Kugelhalses erfolgt, und einer Freilaufstellung, in welcher eine freie Drehbarkeit des Schwenkelements und des Kugelhalses um die Schwenkachse möglich ist, und umgekehrt zu überführen.
  • Vorzugsweise ist hierbei vorgesehen, dass die Schwenksteuerung in einem Schwenkbetriebsmodus die Antriebseinheit so ansteuert, dass die Schwenkblockiereinrichtung von der Freilaufstellung in die Blockierstellung dann übergeht, wenn die jeweilige Endstellung als Abschluss eines Einfahrvorgangs in diese Endstellung erreicht wird.
  • Das heißt, dass dadurch mittels der Schwenksteuerung ein selbständiges Überführen der Schwenkblockiereinrichtung von der Freilaufstellung in die Blockierstellung und umgekehrt erfolgt und somit ein Erreichen der jeweiligen Endstellung über die Stellungsinformationen erfasst wird, so dass dann die Blockierung der Schwenkbewegung erfolgt.
  • Diese Lösung hat gegenüber einer Lösung, bei welcher ein Abschalten des jeweiligen Antriebsmotors für die Durchführung der Schwenkbewegung über das Erfassen der Stromaufnahme erfolgt, den Vorteil, dass durch die Stellungsinformationen definitiv die Information über das Erreichen der jeweiligen Endstellung vorliegt, so dass dadurch auch eine Ansteuerung der Antriebseinheit für die Schwenkblockiereinrichtung zum Übergang von der Freilaufstellung in die Blockierstellung erfolgen kann und somit ein sicherer Betriebszustand in der Endstellung durch Blockierung der Schwenkbewegung zuverlässig erreicht wird.
  • Weiterhin arbeitet vorzugsweise die Schwenksteuerung so, dass diese in einem Schwenkbetriebsmodus die Schwenkblockiereinrichtung so lange in der Freilaufstellung hält, bis das Schwenkelement eine der Endstellungen erreicht hat.
  • Eine weitere vorteilhafte Lösung sieht vor, dass die Schwenksteuerung in einem Haltebetriebsmodus bei Erhalt der Stellungsinformation, dass in der jeweiligen Endstellung ein Spiel vorliegt, die Antriebseinheit für die Schwenkblockiereinrichtung derart ansteuert, dass die Schwenkblockiereinrichtung in Richtung ihrer Blockierstellung in der jeweiligen Endstellung angetrieben wird.
  • Bei dieser Lösung besteht somit die Möglichkeit, beispielsweise beim Auftreten eines Spiels oder einer Lockerung der Blockierung des Schwenkelements und des Kugelhalses, insbesondere in der Arbeitsstellung, dieses Spiel oder die Lockerung der Blockierung zu erkennen und durch erneutes Antreiben der Schwenkblockiereinrichtung diese wiederum in einen das Spiel beseitigenden Blockierzustand zu überführen.
  • Eine weitere vorteilhafte Lösung sieht vor, dass die Anhängekupplung eine Schwenkblockiereinrichtung zur Fixierung des Kugelhalses in den Endstellungen umfasst und dass die Schwenkblockiereinrichtung durch eine Antriebseinheit von einer Blockierstellung in eine Freigabestellung und von der Freigabestellung in eine Blockierbereitschaftsstellung überführbar ist und dass die mit der Auswerteeinheit zusammenwirkende und die Stellungsinformationen heranziehende Schwenksteuerung zur Ansteuerung der Antriebseinheit unter Berücksichtigung der Stellungsinformationen vorgesehen ist.
  • Eine derartige Lösung ist insbesondere für all die Fälle vorgesehen, in welchen der Betätigungskörper durch einen elastischen Kraftspeicher von der Freigabestellung in Richtung der Blockierstellung beaufschlagt ist und durch den elastischen Kraftspeicher in der Blockierstellung ständig beaufschlagt bleibt.
  • In diesem Fall dient die Antriebseinheit dazu, den Betätigungskörper von der Blockierstellung entgegengesetzt zur Kraftwirkung des elastischen Kraftspeichers in die Freigabestellung zu bewegen. Sobald die Wirkung der Schwenkblockiereinrichtung aufgehoben ist, kann der Kugelhals bewegt werden und bei Erreichen der Endstellung erfolgt ein Bewegen des Betätigungskörpers der Schwenkblockiereinrichtung durch den elastischen Kraftspeicher, wobei die Antriebseinheit in eine Bereitschaftsstellung übergeht, in welcher sie den Übergang von der Freigabestellung in die Blockierstellung durch Bewegen des Betätigungskörpers mittels des elastischen Kraftspeichers zulässt.
  • Besonders bevorzugt ist eine Lösung, bei welcher die Schwenksteuerung in einem Bewegungsbetriebsmodus während der Bewegung des Kugelhalses zwischen den Endstellungen die Schwenkblockiereinrichtung in die Blockierbereitschaftsstellung bewegt, aus welcher die Schwenkblockiereinrichtung selbsttätig in die Blockierstellung übergeht, insbesondere dadurch, dass der elastische Kraftspeicher auf den Betätigungskörper wirkt.
  • Eine weitere Vorteilhafte Lösung sieht vor, dass die Schwenksteuerung eine Hemmvorrichtung der Schwenkblockiereinrichtung ansteuert.
  • Eine derartige Hemmvorrichtung dient dazu, einzelne Schwenkzustände der Schwenkblockiereinrichtung aufrechtzuerhalten, insbesondere dann, wenn das Antreiben der Schwenkbewegung und der Schwenkblockiereinrichtung über ein Planetengetriebe erfolgt, was über eine Antriebseinheit angetrieben ist und zwei Abtriebe aufweist, wobei mit je einem Abtrieb des Planetengetriebes die Schwenkblockiereinrichtung angetrieben wird und mit dem anderen Abtrieb des Planetengetriebes ein Antreiben der Schwenkbewegung erfolgt.
  • In diesem Fall dient die Hemmvorrichtung dazu, einen Wechsel zwischen dem Antreiben der Schwenkbewegung und dem Antreiben der Schwenkblockiereinrichtung oder umgekehrt, durch die Hemmung eines der Abtriebe, beispielsweise durch Hemmung der Schwenkbewegung, einzuleiten.
  • Hinsichtlich der Ausbildung der Sensorsysteme wurden im Zusammenhang mit den bisherigen Beschreibungen der einzelnen Ausführungsbeispiele keine detaillierten Angaben gemacht.
  • So sieht eine vorteilhafte Lösung vor, dass das Sensorsystem einen an der Schwenklagereinheit gehaltenen oder mit dem Schwenkelement oder dem Kugelhals mitverschwenkbaren Sensorkopf aufweist, der eine mit dem Schwenkelement oder dem Kugelhals mitschwenkbare beziehungsweise an der Schwenklagereinheit fest angeordnete Positionsstruktur abtastet.
  • Die Positionsstruktur ist vorzugsweise so ausgebildet, dass sie sich längs eines um die mindestens eine Schwenkachse verlaufenden Kreisbogensegments erstreckt, das dann beim Verschwenken des Schwenkelements mit dem Kugelhals relativ zu dem Sensorkopf bewegbar ist.
  • Dabei kann beispielsweise die Positionsstruktur eine lokal begrenzte Struktur sein, das heißt eine Struktur, die sich lediglich über einen definierten Lagenbereich, beispielsweise einen einer Endstellung zugeordneten Lagenbereich erstreckt.
  • Besonders vorteilhaft ist es jedoch, wenn die Positionsstruktur eine fortlaufende Struktur ist, das heißt insbesondere eine Struktur, die sich über den gesamten Lagenbereich von einer Endstellung zur anderen Endstellung erstreckt.
  • Vorzugsweise ist dabei auch vorgesehen, dass die fortlaufende Struktur von dem Sensorkopf bei der Bewegung des Schwenkelements von der einen Endstellung zur anderen Endstellung erfasst wird, so dass mittels der Positionsstruktur die Möglichkeit besteht, sowohl die Endstellungen als auch Zwischenstellungen zu erfassen.
  • Hinsichtlich der Ausbildung des Sensorkopfes und der Positionsstruktur oder des diesen zugrundeliegenden Messprinzips sind die unterschiedlichsten Möglichkeiten denkbar.
  • Grundsätzlich wäre die Möglichkeit denkbar, dass die Positionsstruktur eine optische Struktur ist, die von dem Sensorkopf optisch abgetastet wird, um die Lagen zu erfassen.
  • Eine derartige optische Struktur hat jedoch den Nachteil, dass diese verschmutzungsanfällig ist.
  • Aus diesem Grund sieht eine vorteilhafte Lösung vor, dass die Positionsstruktur als magnetfeldbeeinflussende Struktur ausgebildet ist und dass der Sensorkopf Veränderungen eines magnetischen Feldes detektiert, die dadurch erfolgen, dass dieser die in Richtung der Relativbewegung variierende magnetfeldbeeinflussende Struktur abtastet.
  • In diesem Fall ist beispielsweise der Sensorkopf ein magnetisch vorgespannter, das heißt selbst ein magnetfelderzeugender Sensorkopf, dessen Magnetfeld dann durch die Relativbewegung zu der magnetfeldbeeinflussenden Struktur Variationen erfährt und diese Variationen des Magnetfeldes werden dann von einem Magnetfeldsensor des Sensorkopfes detektiert.
  • Alternativ dazu ist es aber auch denkbar, eine magnetisch variierende Positionsstruktur vorzusehen, die ein als Magnetfeldsensor ausgebildeter Sensorkopf abtastet.
  • Alternativ oder ergänzend zum Vorsehen eines Sensorkopfes mit einer Positionsstruktur sieht eine weitere Ausführungsform eines erfindungsgemäßen Sensorsystems vor, dass das Sensorsystem einen mit dem Schwenkelement oder dem Kugelhals mitschwenkbar angeordneten ersten Sensor und eine mit dem ersten Sensor verbundene Auswerteeinheit umfasst, welche zur Bestimmung der Lage des Schwenkelements oder des Kugelhalses Sensorsignale des ersten Sensors mit der jeweiligen Lage zugeordneten Referenzwerten vergleicht und dadurch die Stellungsinformationen für das Schwenkelement erzeugt.
  • Eine andere vorteilhafte Lösung sieht vor, dass das Sensorsystem einen ersten mit dem Schwenkelement oder dem Kugelhals mitschwenkbar angeordneten Sensor und einen zweiten an der Schwenklagereinheit fest angeordneten Sensor umfasst und dass das Sensorsystem eine mit dem ersten Sensor und dem zweiten Sensor verbundene Auswerteeinheit umfasst, die Differenzwerte der Sensoren erfasst und zur Bestimmung der Lage des Schwenkelements mit abgespeicherten, der jeweiligen Lage zugeordneten Referenzwerten für die Differenzwerte vergleicht und dadurch Stellungsinformationen für das Schwenkelement erzeugt.
  • Insbesondere sind ein derartiger erster Sensor und gegebenenfalls ein derartiger zweiter Sensor als ihre Ausrichtungen und/oder Bewegungen im Raum erfassende Sensoren ausgebildet, die insbesondere kein an der Anhängekupplung vorzusehendes Referenzelement für die Erfassung der Ausrichtungen und/oder Bewegungen im Raum benötigen.
  • Die Verwendung derartiger Sensoren hat den Vorteil, dass sich damit in einfacher Weise komplexe Bewegungen, wie insbesondere mehrachsige gleichzeitig erfolgende und/oder aufeinanderfolgende Bewegungen in einfacher Weise erfassen lassen.
  • Derartige Sensoren könnten beispielsweise sich am Erdmagnetfeld orientierende Sensoren sein.
  • Der erste Sensor und der zweite Sensor für die vorstehend beschriebenen Lösungen sind vorzugsweise als Neigungssensoren ausgebildet, so dass es bereits zu einer groben Erkennung der Drehstellung ausreichend ist, wenn der erste Sensor mit dem Schwenkelement und/oder dem Kugelhals mitschwenkt und somit eine Schwenkbewegung zwischen der Arbeitsstellung und der Ruhestellung aufgrund der sich verändernden Neigung detektiert.
  • Da jedoch derartige Neigungssensoren Neigungen relativ zur Schwerkraftrichtung erfassen, ist es besonders vorteilhaft, wenn der erste Sensor und ein zweiter Sensor vorgesehen sind und Differenzwerte zwischen den Sensorsignalen gebildet werden, da in diesem Fall die Neigung der Schwenklagereinheit durch den zweiten Sensor erfasst werden kann und somit die relative Veränderung der Neigung des ersten Sensors zur Schwenklagereinheit erfassbar ist, die ein relativ genaues Maß für die jeweilige Lage des Schwenkelements mit dem Kugelhals relativ zur Schwenklagereinheit ergibt.
  • Besonders günstig ist es, wenn der erste Sensor und der zweite Sensor als Neigungssensoren betreibbare, Bewegungen im Raum detektierende Sensoren, beispielsweise Beschleunigungssensoren, sind.
  • Vorzugsweise können die Sensoren dabei so ausgebildet sein, dass sie Neigungen um mindestens eine Neigungsachse erfassen.
  • Besonders vorteilhaft ist es, wenn die Sensoren Neigungswerte in Bezug auf eine Schwerkraftrichtung als Referenz erfassen.
  • Dabei werden von der Auswerteeinheit insbesondere zur Bestimmung der Stellungsinformation des Schwenkelements Neigungsdifferenzwerte erfasst, die aus Neigungswerten als Messwerte der Sensoren gebildet werden.
  • Zur Berechnung der Neigungsdifferenz ist vorzugsweise vorgesehen, dass die Auswerteeinheit in mindestens einer der Endstellungen eine Neigungsdifferenz zwischen einer Neigung des ersten Sensors und einer Neigung des zweiten Sensors erfasst.
  • Des Weiteren ist es ebenfalls möglich, dass zur Bestimmung der Stellungsinformationen des Schwenkelements basierend auf der ermittelten Neigungsdifferenz ein Verlauf der Neigungswerte des ersten Sensors bei einer Schwenkbewegung von einer Endstellung zur anderen Endstellung ermittelt wird, wobei allerdings in diesem Fall die Anordnung des ersten Sensors relativ zur Schwenkachse und die Anordnung des zweiten Sensors relativ zur Schwenkachse zu berücksichtigen ist, um die Bewegung des kartesischen Koordinatensystems des ersten Sensors um die Schwenkachse relativ zum zweiten Sensor geometrisch bei der Ermittlung der Lagendifferenz zu berücksichtigen.
  • Eine besonders günstige Lösung sieht vor, dass bei dem ersten Sensor seine für die Neigungserfassung relevante Z-Achse und eine weitere Achse seines kartesischen Koordinatensystems in einer senkrecht zur Schwenkachse verlaufenden Schwenkebene liegen, so dass die Schwenkbewegung nur eine Neigungsänderung in der durch die Z-Achse und die weitere Achse aufgespannten Ebene zur Folge hat.
  • Ferner ist vorzugsweise vorgesehen, dass bei dem zweiten Sensor seine für die Neigungserfassung relevante Z-Achse und eine weitere Achse seines kartesischen Koordinatensystems parallel zur Schwenkebene ausgerichtet sind, so dass in einfacher Weise die Bestimmung von Neigungsdifferenzwerten möglich ist.
  • Darüber hinaus sieht eine weitere vorteilhafte Lösung vor, dass die Auswerteeinheit mit mindestens einem der Sensoren, insbesondere dem ersten Sensor, Beschleunigungen erfasst.
  • Eine derartige Erfassung von Beschleunigungen dient ebenfalls dazu, die Kinematik der Schwenkbewegung zu ermitteln, wobei die Beschleunigungen ergänzend zu den Neigungen oder als alleiniges Maß für die Bewegung ermittelt werden können.
  • Besonders günstig ist es in diesem Fall, wenn die Auswerteeinheit mit beiden Sensoren Beschleunigungen erfasst.
  • Eine zweckmäßige Lösung sieht beispielsweise vor, dass die Auswerteeinheit mit dem ersten Sensor Beschleunigungen in einer zur Schwenkachse senkrechten Schwenkebene erfasst, um in einfacher Weise die Dynamik der Schwenkbewegung um die Schwenkachse zu erfassen.
  • Beispielsweise ist es hierbei denkbar, wenn die Auswerteeinheit Beschleunigungen quer zu einer vertikalen Längsmittelebene und/oder Beschleunigungen parallel zu der vertikalen Längsmittelebene erfasst.
  • Ferner ist vorzugsweise vorgesehen, dass die Auswerteeinheit Beschleunigungen in horizontaler Richtung und/oder in vertikaler Richtung erfasst.
  • Die Beschleunigungen lassen sich zur Vervollständigung und/oder Verbesserung der Informationen zu den Neigungen insbesondere durch eine zeitliche Verlaufsmusteranalyse, das heißt eine Analyse der Beschleunigungswerte über der Zeitachse auswerten, um Informationen über den Verlauf der Schwenkbewegung zu erhalten.
  • Besonders günstig ist es ferner, wenn der Schwenksteuerung eine Visualisierungseinheit zur Anzeige von Betriebsmodi und/oder Betriebszuständen und/oder Störungen zugeordnet ist, so dass dann eine Bedienungsperson die unterschiedlichen Modi und Zustände einfach erkennen kann.
  • Weitere Merkmale und Vorteile der Erfindung sind Gegenstand der nachfolgenden Beschreibung sowie der zeichnerischen Darstellung einiger Ausführungsbeispiele.
  • Fig. 1
    eine Rückansicht eines Kraftfahrzeugs mit einer erfindungsgemäßen Anhängekupplung;
    Fig. 2
    eine Draufsicht auf ein erstes Ausführungsbeispiel einer erfindungsgemäßen Anhängekupplung mit Blick in Fahrtrichtung auf die an einem Fahrzeugheck montierte Anhängekupplung, wobei die Anhängekupplung in ihrer Arbeitsstellung steht;
    Fig. 3
    eine Ansicht entsprechend Fig. 2 der in der Ruhestellung stehenden Anhängekupplung;
    Fig. 4
    eine Ansicht in Richtung des Pfeils A in Fig. 2;
    Fig. 5
    einen Teilschnitt längs einer durch die Schwenkachse sowie einen der Drehblockierkörper hindurchverlaufenden Schnittebene in einer Blockierstellung der Drehblockierelemente und einer aktiven Stellung eines Betätigungskörpers;
    Fig. 6
    einen Schnitt längs Linie 5-5 in Fig. 5;
    Fig. 7
    eine Darstellung ähnlich Fig. 5 bei in Freilaufstellung stehendem Drehblockierkörper und in inaktiver Stellung stehendem Betätigungskörper;
    Fig. 8
    einen Schnitt entsprechend Fig. 6 bei der Stellung der Drehblockierkörper und des Betätigungskörpers in Fig. 7;
    Fig. 9
    einen vergrößerten Schnitt entsprechend Fig. 6 bei drehfester Blockierung des Schwenkelements mittels der Drehblockierkörper;
    Fig. 10
    eine ausschnittsweise vergrößerte Darstellung des Drehblockierelements 54b;
    Fig. 11
    eine ausschnittsweise vergrößerte Darstellung des Drehblockierelements 54c;
    Fig. 12
    eine ausschnittsweise vergrößerte Darstellung des Drehblockierelements 54a;
    Fig. 13
    eine perspektivische Darstellung eines beim ersten Ausführungsbeispiel vorgesehenen Sensorsystems;
    Fig. 14
    eine schematische Darstellung des Zusammenwirkens des Sensorsystems mit einer Schwenksteuerung und einer Ablaufsteuerung;
    Fig. 15
    einen Teilschnitt ähnlich Fig. 5 durch ein zweites Ausführungsbeispiel einer erfindungsgemäßen Anhängekupplung;
    Fig. 16
    einen Teilschnitt ähnlich Fig. 7 durch das zweite Ausführungsbeispiel;
    Fig. 17
    eine schematische Darstellung des Zusammenwirkens des Sensorsystems mit einer Schwenksteuerung und einer Ablaufsteuerung ähnlich Fig. 14 bei dem zweiten Ausführungsbeispiel;
    Fig. 18
    einen Teilschnitt ähnlich Fig. 5 durch ein drittes Ausführungsbeispiel einer erfindungsgemäßen Anhängekupplung bei in einer ersten Drehblockierstellung stehendem Betätigungskörper und Drehblockierkörper;
    Fig. 19
    einen Teilschnitt ähnlich Fig. 7 durch das dritte Ausführungsbeispiel der erfindungsgemäßen Anhängekupplung bei in Freilaufstellung stehendem Betätigungskörper und Drehblockierkörper vor einer Schwenkbewegung des Schwenkelements;
    Fig. 20
    einen Teilschnitt ähnlich Fig. 19 durch das dritte Ausführungsbeispiel der erfindungsgemäßen Anhängekupplung nach einer Schwenkbewegung des Schwenkelements von einer Arbeitsstellung in eine Ruhestellung;
    Fig. 21
    einen Teilschnitt ähnlich Fig. 5 durch das dritte Ausführungsbeispiel der erfindungsgemäßen Anhängekupplung bei in einer zweiten Drehblockierstellung stehendem Betätigungskörper und Drehblockierkörper;
    Fig. 22
    eine vergrößerte Schnittdarstellung im Bereich einer Schwenkblockiereinrichtung und von Hemmvorrichtungen entsprechend dem Zustand in Fig. 18;
    Fig. 23
    eine Schnittdarstellung ähnlich Fig. 22 entsprechend dem Zustand in Fig. 19;
    Fig. 24
    eine Schnittdarstellung ähnlich Fig. 22 entsprechend dem Zustand in Fig. 20;
    Fig. 25
    eine Schnittdarstellung ähnlich Fig. 21 entsprechend dem Zustand in Fig. 20;
    Fig. 26
    eine Ansicht ähnlich Fig. 2 des dritten Ausführungsbeispiels einer erfindungsgemäßen Anhängekupplung mit einem Sensorsystem;
    Fig. 27
    eine Ansicht ähnlich Fig. 3 des dritten Ausführungsbeispiels der erfindungsgemäßen Anhängekupplung mit dem Sensorsystem;
    Fig. 28
    eine schematische Darstellung der Ausrichtung der Sensoren des Sensorsystems des dritten Ausführungsbeispiels;
    Fig. 29
    eine schematische Darstellung des Sensorsystems mit einer Schwenksteuerung und einer Ablaufsteuerung;
    Fig. 30
    einen Teilschnitt ähnlich Fig. 5 durch ein viertes Ausführungsbeispiel einer erfindungsgemäßen Anhängekupplung bei in einer ersten Drehblockierstellung stehendem Betätigungskörper und Drehblockierkörper mit einer Hemmvorrichtung;
    Fig. 31
    einen Teilschnitt ähnlich Fig. 6 durch das vierte Ausführungsbeispiel der erfindungsgemäßen Anhängekupplung bei in Freilauf stehendem Betätigungskörper und Drehblockierkörper vor einer Schwenkbewegung des Schwenkelements bei Wirkungseintritt der Hemmvorrichtung;
    Fig. 32
    einen Teilschnitt durch das vierte Ausführungsbeispiel der erfindungsgemäßen Anhängekupplung im Verlauf der Schwenkbewegung bei in Freilauf stehendem Betätigungskörper und Drehblockierkörper und voll wirksamer Hemmvorrichtung;
    Fig. 33
    einen Teilschnitt ähnlich Fig. 18 durch das vierte Ausführungsbeispiel nach einer Schwenkbewegung des Schwenkelements von einer Arbeitsstellung in eine Ruhestellung und
    Fig. 34
    eine schematische Darstellung des Sensorsystems mit einer Schwenksteuerung und einer Ablaufsteuerung.
  • Ein in Fig. 1 dargestelltes Kraftfahrzeug F, insbesondere ein Personenkraftfahrzeug, weist eine Fahrzeugkarosserie K auf, an deren Heckbereich H eine erfindungsgemäße Anhängekupplung AK montiert ist.
  • Ein erstes Ausführungsbeispiel einer erfindungsgemäßen Anhängekupplung, dargestellt in Fig. 1 und 2 in einer Arbeitsstellung A und in Fig. 3 in einer Ruhestellung R, umfasst einen als Ganzes mit 10 bezeichneten Kugelhals, welcher mit einem ersten Ende 12 an einem Schwenkelement 14 gehalten ist und an einem zweiten Ende 16 eine als Ganzes mit 18 bezeichnete Kupplungskugel trägt, an welcher eine Zugkugelkupplung eines Anhängers fixierbar ist, wobei zwischen dem Ende 16 des Kugelhalses 10 und der Kupplungskugel 18 ein Kugelansatz 17 vorgesehen ist, dessen zu einer Mittelachse M, die durch den Mittelpunkt MP der Kupplungskugel 18 hindurch verläuft, zylindrische Mantelflächen 19 einen bezogen auf die Mittelachse M geringeren Radius aufweisen als der Kugelhals 10 am Ende 16 und als die Kupplungskugel 18.
  • Insbesondere liegt die Mittelachse M in der Arbeitsstellung A in einer vertikalen Längsmittelebene LM des Kraftfahrzeugs F und der Anhängekupplung 10.
  • Das Schwenkelement 14 ist durch eine als Ganzes mit 20 bezeichnete Schwenklagereinheit um eine Schwenkachse 22 relativ zu einem fahrzeugfesten Träger 24 schwenkbar gelagert, wobei der Träger 24 vorzugsweise eine die Schwenklagereinheit 20 haltende Tragplatte 26 aufweist, welche sich vorzugsweise in einer zur Schwenkachse 22 senkrechten Ebene erstreckt und einen fahrzeugfesten Querträger 28, welcher in bekannter Weise am Heck H der Fahrzeugkarosserie K befestigbar ist, und zwar so, dass die Schwenklagereinheit 20 und der Träger 24 auf einer einer Fahrbahnoberfläche FO abgewandten Seite einer Unterkante 30 einer Stoßfängereinheit 36 liegen, und durch die Stoßfängereinheit 36 abgedeckt sind (Fig. 1 und 3).
  • In der in Fig. 1 und 2 dargestellten Arbeitsstellung A untergreift der Kugelhals 10 mit einem sich an das erste Ende 12 anschließenden Abschnitt 32 die Unterkante 30 der Stoßfängereinheit 36, so dass das zweite Ende 16 und die Kupplungskugel 18 mitsamt einer Steckdosenaufnahme 34 auf einer der Fahrzeugkarosserie abgewandten Seite der hinteren Stoßfängereinheit 36 stehen, während in der Ruhestellung R sowohl die Schwenklagereinheit 20 als auch der gesamte Kugelhals 10 mitsamt der Kupplungskugel 18 von der hinteren Stoßfängereinheit 36 gegen Sicht von hinten abgedeckt sind.
  • Die Schwenklagereinheit 20 umfasst, wie in Fig. 5 und 6 dargestellt, einen Führungskörper 40, welcher mit einem Flansch 42 fest mit der Tragplatte 26 verbunden ist eine sich ausgehend von dem Flansch 42 von der Tragplatte 26 weg erstreckende Führungshülse 44, auf welcher das Schwenkelement 14 drehbar gelagert ist, und einen fest mit der Führungshülse 44 verbundenen und auf einer dem Flansch 42 gegenüberliegenden Seite der Führungshülse 44 angeordneten Abschlussdeckel 49. Hierzu umfasst die Führungshülse 44 eine zylindrische Außenmantelfläche 46, auf welcher das Schwenkelement 14 mit einer zylindrischen Innenfläche 48 aufliegt und dadurch um die Schwenkachse 22 eine Drehführung erfährt, so dass das Schwenkelement 14 derart relativ zum Führungskörper 40 drehbar ist, dass der Kugelhals 10 von der Arbeitsstellung A in die Ruhestellung R und umgekehrt verschwenkbar ist.
  • Der Führungskörper 40 bildet somit durch seine feste Verbindung mit der Trägerplatte 26 und dem Träger 24 die fahrzeugfeste Drehlagerung für das Schwenkelement 14.
  • Zur Fixierung des Schwenkelements 14 in der Arbeitsstellung A und der Ruhestellung R ist die Schwenklagereinheit 20 mit einer als Ganzes mit 50 bezeichneten Schwenkblockiereinrichtung versehen, welche einen Betätigungskörper 52, mehrere durch den Betätigungskörper 52 beaufschlagbare Drehblockierkörper 54, welche in Führungsaufnahmen 56 der Führungshülse 44 in einer im Wesentlichen radial zur Schwenkachse 22 verlaufenden Führungsrichtung 57 bewegbar geführt sind, sowie sich ausgehend von der Innenfläche 48 des Schwenkelements 14 in dieses hineinerstreckende erste Aufnahmen 58 und zweite Aufnahmen 60 aufweist, mit denen die Drehblockierkörper 54 in der Arbeitsstellung A bzw. in der Ruhestellung R in Eingriff bringbar sind, wobei die Aufnahmen 58, 60 in radialer Richtung zur Schwenkachse 22 zunehmend einen geringeren Abstand voneinander aufweisende Wandflächen 59, 61 haben.
  • Umfasst beispielsweise die Schwenkblockiereinrichtung 50, wie im Zusammenhang mit Fig. 5 und Fig. 6 beim ersten Ausführungsbeispiel dargestellt, einen Satz von drei Drehblockierkörpern 54a, 54b und 54c, so weist die Führungshülse 44 einen Satz von drei Führungsaufnahmen 56a, 56b und 56c auf, in welchen die Drehblockierkörper 54a, 54b und 54c in der im Wesentlichen radial zur Schwenkachse 22 verlaufenden Führungsrichtung 57 verschiebbar geführt sind, und das Schwenkelement 14 ist mit einem Satz von ersten Aufnahmen 58a, 58b und 58c versehen, mit welchen die Drehblockierkörper 54a, 54b und 54c in der Arbeitsstellung A in Eingriff bringbar sind und mit einem Satz von zweiten Aufnahmen 60a, 60b und 60c versehen, mit welchen die Drehblockierkörper 54a, 54b und 54c in der Ruhestellung R in Eingriff bringbar sind.
  • Zum geeigneten Bewegen und Positionieren der Drehblockierkörper 54 in der Führungsrichtung 57 ist der Betätigungskörper 52 mit Rückzugsaufnahmen 62 versehen, die im einfachsten Fall durch eine gegenüber dem Führungskörper 40 radial zur Schwenkachse 22 zurückgesetzte zylindrische Fläche 63 des Betätigungskörpers gebildet ist, und mit sich an die Rückzugsaufnahmen 62 in axialer Richtung 64 anschließenden Druckflächen 66, welche im einfachsten Fall als eine sich ausgehend von der Zylinderfläche 63 radial zur Schwenkachse 22 konisch erweiternde Konusfläche 67 gebildet sind. Die Drehblockierkörper 54 liegen in ihrer Freilaufstellung im Bereich der Rückzugsaufnahmen 62, das heißt der Zylinderfläche 63 des Betätigungskörpers 52 auf und sind damit in radialer Richtung zur Schwenkachse 22 so weit in den Führungskörper 40 hineinbewegt, dass sie nicht mehr über die Außenmantelfläche 46 der Führungshülse 44 überstehen.
  • Mittels der Druckflächen 66 sind die Drehblockierkörper 54 mit zunehmender Verschiebung des Betätigungskörpers 52 in axialer Richtung 64 radial zur Führungshülse 44 so weit nach außen bewegbar, bis sie in einer ersten Drehblockierstellung stehen, in welcher die Drehblockierkörper 54 in ihrer Führungsrichtung 57 so weit nach außen geschoben sind, dass sie entweder in die Aufnahmen 58 oder die Aufnahmen 60 des Schwenkelements 14 eingreifen und somit dieses relativ zur Führungshülse 44 festlegen.
  • Bei den beschriebenen Ausführungsbeispielen sind der Einfachheit halber die Druckflächen 66 als Konusflächen 67 dargestellt. Anstelle eines Konus kann jedoch jeder sich zunehmen und kontinuierlich radial zur Schwenkachse 22 erweiternde Körper vorgesehen sein, welcher in der Lage ist, beim Verschieben des Betätigungskörpers 52 in der axialen Richtung 64 die Drehblockierkörper 54 in ihren Führungsrichtungen 57 zu bewegen.
  • Um die Drehblockierkörper 54 entweder in ihrer Drehblockierstellung durch Beaufschlagen derselben mit den Druckflächen 66 zu halten oder in der Freilaufstellung auf der Rückzugsaufnahme 62 aufliegen zu lassen, ist der Betätigungskörper 52 in der axialen Richtung 64 parallel zur Schwenkachse 22, insbesondere koaxial zu dieser, verschiebbar, und zwar so, dass entweder die Rückzugsaufnahme 62 dem jeweiligen Drehblockierkörper 54 zugewandt ist und diesem, wie in Fig. 7 und 8 dargestellt, in seiner aktiven Stellung die Möglichkeit gibt, in die Führungshülse 44 in Richtung der Rückzugsaufnahme 62 in radialer Richtung zur Schwenkachse 22 hin einzutauchen und den jeweiligen Drehblockierkörpern 54 die Möglichkeit zu eröffnen, die ersten Aufnahmen 58 oder die zweiten Aufnahmen 60 hinsichtlich einer Drehung mitsamt dem Schwenkelement 14 um die Schwenkachse 22 frei zu geben, so dass das Schwenkelement 14 mit dem Kugelhals 10 relativ zur Führungshülse 44 ungehindert und frei drehbar ist, wie in Fig. 7 und 8 dargestellt, wobei in diesem Fall die Drehblockierkörper 54 sich nicht über die Außenmantelfläche 46 der Führungshülse 44 hinaus erstrecken.
  • Eine Verschiebung des Betätigungskörpers 52 bei auf der jeweiligen Rückzugsaufnahme 62 sitzendem Drehblockierkörper 54 in der Richtung 72 auf die Tragplatte 26 zu bewirkt, dass der jeweilige Drehblockierkörper 54 aus der Rückzugsaufnahme 62 heraus bewegt wird und durch die Druckfläche 66 in seiner Führungsrichtung 57 radial zur Schwenkachse 22 nach außen bewegt wird, somit seine erste Drehblockierstellung erreicht und dabei entweder in die jeweilige erste Aufnahme 58 oder in die jeweilige zweite Aufnahme 60 eintaucht und damit die freie Drehbarkeit des Schwenkelements 14 unterbindet.
  • Der Betätigungskörper 52 lässt sich in der Richtung 72 in der axialen Richtung 64 so bewegen, dass auf die Drehblockierkörper 54 zunächst Anfangsbereiche 68 der Druckflächen 66 wirken und dann immer weiter radial gegenüber der Schwenkachse 22 außenliegende Bereiche der jeweiligen Druckflächen 66 auf die Drehblockierkörper 54 wirken und diese somit zunehmend, beispielsweise in der Arbeitsstellung A des Kugelhalses 10, in die ersten Aufnahmen 58a, 58b und 58c hineindrücken, wie dies in Fig. 5 und 6 dargestellt ist, um somit eine im Wesentlichen spielfreie Fixierung des Schwenkelements 14 relativ zum Führungskörper 40, in diesem Fall zur Führungshülse 44, zu erreichen.
  • In dieser Drehblockierstellung der Drehblockierkörper 54 steht der Betätigungskörper 52 in seiner blockieraktiven Stellung so, dass die Drehblockierkörper 54, wie in Fig. 5 und 6 dargestellt, ungefähr auf Zwischenbereichen 76, die zwischen den Anfangsbereichen 68 und den größten radialen Abstand zur Schwenkachse 22 aufweisenden Endbereichen 70 der Druckflächen 66 liegen.
  • Eine spielfreie Verriegelung des Schwenkelements 14 durch die in ihrer Drehblockierstellung stehenden Drehblockierkörper 54 lässt sich besonders günstig dann erreichen, wenn die Drehblockierkörper 54 und die Aufnahmen 58 und 60 so gestaltet sind, dass bei zunehmendem Eintauchen eines der Drehblockierkörper 54 in eine der Aufnahmen 58 oder 60 und Anliegen der Drehblockierkörper 54 an einer Seite der Aufnahmen 58 und 60 jeder der Drehblockierkörper 54 mit der wechselwirkenden Aufnahme 58 oder 60 eine Verdrehung des Schwenkelements 14 bewirkt, wobei insgesamt der Satz von Drehblockierkörpern 54a bis 54c zur spielfreien Fixierung des Schwenkelements 14 mit in entgegengesetzten Richtungen wirkenden Drehmomenten 90, 92 auf die Gesamtheit der Aufnahmen 58 oder 60 einwirkt.
  • Wie beispielsweise in Fig. 9 bis 12 dargestellt, liegt der Drehblockierkörper 54b mit seiner Mantelfläche 84b nur auf einer Seite 86b der Führungsaufnahme 56b an, beispielsweise der in Umlaufrichtung 65 liegenden Seite, und stützt sich mit einem gegenüberliegenden Bereich seiner Mantelfläche 84b auf einer entgegengesetzt zur Umlaufrichtung 65 liegenden Seite 88b der Aufnahme 58b ab, wobei eine zunehmende Bewegung des Drehblockierkörpers 54 in radialer Richtung zur Schwenkachse 22 zu einem entgegengesetzt zur Umlaufrichtung 65 wirkenden Drehmoment 90 führt, welches auf das Schwenkelement 14 wirkt.
  • Ferner liegt der Drehblockierkörper 54c mit seiner Mantelfläche 84c an einer entgegengesetzt zur Umlaufrichtung 65 liegenden Seite 86c der Führungsaufnahme 56c an und wirkt mit einem gegenüberliegenden Bereich der Mantelfläche 84c auf eine Seite 89c der ersten Aufnahme 58c, wodurch ein in Umlaufrichtung 65 wirkendes Drehmoment 92 entsteht, welches auf den Schwenkelement 14 wirkt.
  • Somit wirken die durch die Drehblockierkörper 54b und 54c erzeugten Drehmomente 90 und 92 wie in Fig. 11 dargestellt, entgegengesetzt zueinander und erlauben eine spielfreie Festlegung des Schwenkelements 14 relativ zum Führungskörper 40, insbesondere zur Führungshülse 44 desselben, da durch die jeweils einseitige Anlage der Drehblockierkörper 54 einerseits in der Führungsaufnahme 56 und andererseits in der ersten Aufnahme 58 das Spiel zwischen der Führungsaufnahme 56 und dem Drehblockierkörper 54 sowie der ersten Aufnahme 58 im Bereich beider Drehblockierkörper 54b und 54c eliminiert wird.
  • Ferner ist, wie in Fig. 12 dargestellt, beim Drehblockierkörper 54a vorgesehen, dass dieser mit seiner Mantelfläche 84a sowohl an der in Umlaufrichtung 65 liegenden Seite 88a als auch an der entgegengesetzt zu dieser Seite liegenden Seite 89a der ersten Aufnahme 58a anliegt, und somit je nach Fertigungstoleranz im Bereich der Führungsaufnahme 56a und der entsprechenden Aufnahme 58a und je nach Belastung des Kugelhalses 10 im Anhängerbetrieb in der Regel zu einem der beiden Drehmomente 90 und 92 beiträgt und somit in der Regel dazu dient, zusätzlich zu dem aufgrund der Belastung des Kugelhalses 10 belasteten Drehblockierkörper 54b oder 54c noch Last aufzunehmen, es kann aber auch ein Zustand auftreten, in dem der Drehblockierkörper 54a zu keinem der beiden Drehmomente 90 und 92 beitragen kann.
  • Um dem Betätigungskörper 52 die Möglichkeit zu eröffnen, jeweils jeden der drei Drehblockierkörper 54 optimal zu beaufschlagen, ist vorgesehen, dass in der aktiven Stellung eine Zentrierung des Betätigungskörpers 52 entsprechend der Lage der Drehblockierkörper 54 erfolgt, so dass sich der Betätigungskörper 52 relativ zur Schwenkachse 22 bewegen und entsprechend der durch Fertigungstoleranzen bedingten Lage der Drehblockierkörper 54 innerhalb des Führungskörpers 40 selbstzentrieren kann, wobei die Selbstzentrierung des Betätigungskörpers 52 geringfügig von einer koaxialen Anordnung zur geometrischen Schwenkachse 22 abweichen kann.
  • Aufgrund der Selbstzentrierung wirken die Drehblockierkörper 54a, 54b und 54c in der jeweiligen Führungsrichtung 57a, 57b und 57c mit ungefähr gleich großen Kräften Ka, Kb und Kc auf die Aufnahmen 58a, 58b und 58c oder 60a, 60b und 60c, so dass auch die auf den Betätigungskörper 52 wirkenden Reaktionskräfte RKa, RKb und RKc ungefähr gleich groß sind.
  • Bei dem dargestellten Ausführungsbeispiel der erfindungsgemäßen Lösung sind die Drehblockierkörper 54 in den Führungsaufnahmen 56 in gleichen Winkelabständen um die Schwenkachse 22 herum angeordnet, so dass die durch die Selbstzentrierung ungefähr gleich großen Reaktionskräfte RKa, RKb, RKc auf einen der Drehblockierkörper 54a, 54b, 54c sich zu gleichen Teilen auf die anderen Drehblockierkörper 54b und 54c, 54a und 54c sowie 54a und 54b auswirken und sich somit insgesamt aufheben, so dass der Betätigungskörper 52 im Kräftegleichgewicht steht und keine zusätzliche Abstützung benötigt.
  • Im dargestellten Ausführungsbeispiel sind die Drehblockierkörper 54, wie in den Fig. 5, 7 und 9 dargestellt, als Kugeln ausgebildet. Es besteht aber auch die Möglichkeit, die Drehblockierkörper beispielsweise als Rollen auszubilden.
  • Zum Bewegen des Betätigungskörpers 52 in der axialen Richtung 64 sitzt dieser auf einer als Ganzes mit 100 bezeichneten Gewindespindel, die an der Tragplatte 26 beispielsweise über ein Axial-/Radiallager 102 in der axialen Richtung 64 unverschieblich gelagert ist.
  • Diese Gewindespindel 100 greift mit einem Außengewinde 104 in ein Innengewinde 106 des Betätigungskörpers 52 ein, der somit gleichzeitig eine Spindelmutter zu der Gewindespindel 100 darstellt. Es besteht die Möglichkeit, die Selbstzentrierung des Betätigungskörpers 52 durch ausreichend großes Spiel zwischen dem Außengewinde 104 und dem Innengewinde 106 zu erreichen.
  • Durch Drehen der Gewindespindel 100 lässt sich somit der Betätigungskörper 52 in der axialen Richtung 64 verschieben.
  • Vorzugsweise ist das Axial-/Radiallager 102 so ausgebildet, dass es die Gewindespindel 100 nicht streng koaxial zur Schwenkachse 22 führt, sondern eine Ausweichbewegung der Gewindespindel 100 quer zur Schwenkachse 22 zulässt, um die bereits beschriebene Selbstzentrierung des Betätigungskörpers 52 in der Führungshülse 44 zu ermöglichen.
  • Ein Antreiben der Gewindespindel 100 erfolgt über ein auf einer dem Betätigungskörper 52 gegenüberliegenden Seite der Tragplatte 26 sitzendes Antriebsrad 108, welches mit einem Antriebsrad 109 einer Blockierantriebseinheit 110 in Eingriff steht, wobei die Blockierantriebseinheit 110 beispielsweise einen Elektromotor 112 mit einem Untersetzungsgetriebe 114 umfasst.
  • Zum Verschwenken des Schwenkelements 14 ist dieses beispielsweise mit einer externen Verzahnung 116 versehen, in welche ein Antriebsrad 118 einer Schwenkantriebseinheit 120 eingreift, die ebenfalls einen Elektromotor 122 aufweist.
  • Zur Erfassung der einzelnen Drehlagen des Schwenkelements 14 bezüglich der Schwenkachse 22 ist, wie in Fig. 5 dargestellt, in einer die Tragplatte 26 und den Flansch 42 durchsetzenden Bohrung 123 ein Sensorkopf 124 drehfest relativ zur Schwenklagereinheit 20 angeordnet, welcher Drehlagen einer Positionsstruktur 126 erfasst, die drehfest mit dem Schwenkelement 14 verbunden ist und beispielsweise in einem Ringkörper 125 ausgebildet ist, der drehfest mit dem Schwenkelement 14 verbunden und auf einer dem Sensorkopf 124 zugewandten Seite des Schwenkelements 14 angeordnet ist (Fig. 13).
  • Die Positionsstruktur 126 ist insbesondere so ausgebildet, dass der Sensorkopf 124 in der Lage ist, die einzelnen Relativpositionen eindeutig zu erfassen, was beispielsweise durch eine Positionsstruktur 126 mit zumindest stellenweise, beispielsweise im Bereich der Endlagenstellungen vorgesehenen Strukturen mit mehrfacher Periodizität erfolgt, wie schematisch in Fig. 13 durch die Positionsstrukturen 126A im Bereich der Arbeitsstellung und 126B im Bereich der Ruhestellung angedeutet.
  • Vorzugsweise liegen dabei der Sensorkopf 124 und die Positionsstruktur 126 und somit auch der Ringkörper 125 radial bezüglich der Schwenkachse 22 innerhalb einer Außendichtung 127, die einen dichten Abschluss zwischen dem Schwenkelement 14 und der Schwenklagereinheit 20 bewirkt, so dass insbesondere der Sensorkopf 124 und die auf dem Ringkörper 125 angeordnete Positionsstruktur 126 gegen äußere Einflüsse, wie beispielsweise Wasser und Schmutz, geschützt angeordnet sind (Fig. 5).
  • Der Sensorkopf 124 ist vorzugsweise ein magnetfelddetektierender Sensorkopf, insbesondere ein durch einen Permanentmagnet vorgespannter magnetfelddetektierender Sensorkopf, welcher die Positionsstruktur 126 abtastet, welche beispielsweise alternierende unterschiedlich stark magnetfeldbeeinflussende Bereiche umfasst.
  • Beispielsweise hat der Sensorkopf 124 zusammen mit der Positionsstruktur 126 eine Winkelauflösung von weniger als 2° bezüglich einer Drehung um die Schwenkachse 22.
  • Der Sensorkopf 124 erzeugt somit im Zusammenwirken mit der Positionsstruktur 126 Drehlagensignale DLS, die einer Auswerteeinheit 128 übermittelt werden (Fig. 13).
  • Die Auswerteeinheit 128 erzeugt aus den von dem Sensorkopf 124 generierten Drehlagensignalen DLS Stellungsinformationen DSI, und zwar durch Vergleich der Drehlagensignale DLS mit abgespeicherten Drehlagenreferenzwerten DLR unter Berücksichtigung der absoluten Lage der Arbeitsstellung und der Ruhestellung R.
  • Somit bilden der nichtschwenkend an der Schwenklagereinheit 20 angeordnete Sensorkopf 124 mit der Positionsstruktur 126, die sich mit dem Schwenkelement 14 um die Schwenkachse 22 mitdreht, und die Auswerteeinheit 128 ein als Ganzes mit 130 bezeichnetes Sensorsystem, welches die Drehlagen des Schwenkelements 14 mit dem Kugelhals 10 relativ zur Schwenkachse 22 anzeigende Stellungsinformationen DSI zur Verfügung stellt.
  • Vorzugsweise erstreckt sich die Positionsstruktur 126 mit dem Ringkörper 125 als umlaufende Struktur um die Schwenkachse 22 zumindest über einen derartigen Winkelbereich, dass der Sensorkopf 124 während des gesamten Schwenkvorgangs von der einen Endstellung zur anderen Endstellung, das heißt von der Arbeitsstellung A zur Ruhestellung R oder von der Ruhestellung R zur Arbeitsstellung A, die Positionsstruktur 126 abtasten kann, so dass die Positionsstruktur 126 sowohl Drehlagensignale DLS in den beiden Endstellungen, das heißt der Ruhestellung R und der Arbeitsstellung A, als auch in allen Zwischenstellungen zwischen diesen liefert.
  • Vorzugsweise wirkt das Sensorsystem 130 mit einer als Ganzes mit 132 bezeichneten Schwenksteuerung zusammen, welche die Schwenkantriebseinheit 120, insbesondere den Elektromotor 122 der Schwenkantriebseinheit 120, ansteuert (Fig. 14).
  • Beispielsweise ist die Schwenksteuerung 132 in einem Schwenkbetriebsmodus SBM betreibbar, in welchem ein Verschwenken des Schwenkelements 14 und somit auch des Kugelhalses 10 zwischen den Endstellungen, also beispielsweise der Arbeitsstellung A und der Ruhestellung R oder umgekehrt, erfolgt.
  • In diesem Schwenkbetriebsmodus SBM wird ausgehend von der momentanen Endstellung, in welcher das Schwenkelement 14 oder der Kugelhals 10 stehen, der Elektromotor 122 derart angesteuert, dass dieser das Schwenkelement 14 oder den Kugelhals 10 in die jeweils andere Endstellung verschwenkt und hierbei werden die Stellungsinformationen, beim vorliegenden Ausführungsbeispiel die Drehstellungsinformationen DSI, des Sensorsystems 130 erfasst, um einerseits festzustellen, ob das Schwenkelement 14 mit dem Kugelhals 10 die eine Endstellung, beispielsweise die Arbeitsstellung A oder die Ruhestellung R, verlässt und nach Durchlaufen des bekannten Winkelabstandes zwischen den Endstellungen die andere Endstellung, das heißt beispielsweise die Ruhestellung R oder die Arbeitsstellung A, erreicht.
  • Da die Schwenksteuerung 132 in der Lage ist, aus der Stellungsinformation DSI die Information zu entnehmen, wie sich das Schwenkelement 14 mit dem Kugelhals 10 um die Schwenkachse 22 bewegt, ist aus der Stellungsinformation DSI auch zu entnehmen, dass das Schwenkelement 14 mit dem Kugelhals 10 in die andere vorgesehene Endstellung einfahren und somit ist die Schwenksteuerung 132 in der Lage, beim Erreichen der anderen Endstellung den Elektromotor 122 der Schwenkantriebseinheit 120 abzuschalten, ohne dass eine Stromüberwachung des Elektromotors 122 zur Detektion des Erreichens der Endstellung erforderlich ist.
  • Insbesondere kann die Schwenksteuerung 132 auch aus dem Verlauf der gesamten Schwenkbewegung von der einen Endstellung in die andere Endstellung erkennen, dass das Schwenkelement 14 mit dem Kugelhals 10 auch den vorgesehenen Schwenkwinkel von der einen Endstellung zur anderen Endstellung durchlaufen hat und somit störungsfrei die andere Endstellung erreicht hat und beispielsweise auf dem Weg von der einen Endstellung zur anderen Endstellung nicht durch ein Fremdobjekt, beispielsweise ein Hindernis, blockiert wurde.
  • Selbst wenn im Rahmen einer zusätzlich zum Schutz des Elektromotors 122 vorgesehenen Stromüberwachung STU der Schwenksteuerung 132 das Anschlagen des Kugelhalses 10 an einem Hindernis festgestellt wird, ist die Schwenksteuerung 132 aufgrund des durch die Stromüberwachung STU festgestellten ansteigenden Stroms in der Lage, den Elektromotor 122 umzupolen und wieder in diese Endstellung zurückzufahren, aus welcher das Schwenkelement 14 mit dem Kugelhals 10 gekommen sind, wobei ebenfalls auch hier wiederum der Schwenkwinkel zwischen dem Ort der Blockierung und der Endstellung, aus der das Schwenkelement 14 und der Kugelhals 10 gekommen sind, überwacht werden kann und somit auch das Zurückfahren überwacht werden kann um festzustellen, dass die die Ausgangsstellung darstellende Endstellung von dem Schwenkelement 14 und mit dem Kugelhals 10 störungsfrei erreicht wurde.
  • Somit ist die Schwenksteuerung 132 in der Lage, im Schwenkbetriebsmodus SBM einerseits die störungsfreie Schwenkbewegung von einer Endstellung zur anderen Endstellung zuverlässig aufgrund der Stellungsinformation DSI zu erfassen und zu überprüfen und andererseits auch im Fall einer Störung, beispielsweise einer Blockierung der Schwenkbewegung des Schwenkelements 14 mit dem Kugelhals 10, diese Blockierung zu erfassen und somit das Schwenkelement 14 mit dem Kugelhals 10 wiederum zurück in eine für die Betriebssicherheit wesentliche Endstellung zu überführen.
  • Darüber hinaus ist die Schwenksteuerung 132 vorzugsweise mit einer Drehzahlsteuerung DZS für die Ansteuerung des Elektromotors 122 versehen, wobei die Drehzahlsteuerung DZS es in Verbindung mit den Stellungsinformationen DSI des Sensorsystems 130 erlaubt, den Schwenkvorgang von der einen Endstellung zur anderen Endstellung zu optimieren oder an externe Vorgaben anzupassen.
  • So besteht beispielsweise mit der Drehzahlsteuerung DZS der Schwenksteuerung 132 die Möglichkeit, insbesondere über einen Betrieb des Elektromotors 122 mit einem pulsweitenmodulierten Strom, die Geschwindigkeit der Schwenkbewegung zu optimieren.
  • Eine Möglichkeit ist dabei, die Geschwindigkeit der Schwenkbewegung durch die Anpassung des pulsmodulierten Stroms unter Berücksichtigung der Stellungsinformation DSI konstant zu halten, so dass beispielsweise die aufgrund der Schwerkraft beschleunigte Bewegung des Kugelhalses 10 beim Verlassen einer der Endstellungen nicht zu einer relativ schnellen Schwenkbewegung führt, während das Einfahren in die jeweils nächstfolgende Endstellung aufgrund des erforderlichen Anhebens des Kugelhalses bis zu dieser jeweiligen Endstellung mit geringerer Geschwindigkeit erfolgt.
  • Eine andere Möglichkeit der Ansteuerung des Elektromotors 122 sieht vor, dass beispielsweise die Schwenkbewegung beim Verlassen einer Endstellung bis kurz vor das Erreichen der nächsten Endstellung mit möglichst großer Geschwindigkeit erfolgt, dann jedoch das Einfahren in die nächstfolgende Endstellung mit geringerer Geschwindigkeit erfolgt, um diese Endstellung mit einem möglichst geringen mechanischen Anschlagen zu erreichen.
  • Die Schwenksteuerung 132 ist aber darüber hinaus noch in einem Haltebetriebsmodus HBM betreibbar, in welchem diese die Schwenkantriebseinheit 120 so ansteuert, dass diese die jeweilige Endstellung aufrechterhält.
  • In dem Haltebetriebsmodus HBM erfolgt dabei eine ständige Überwachung der Stellungsinformation DSI, die von dem Sensorsystem 130 zur Verfügung gestellt wird, so dass die Schwenksteuerung 132 in dem Haltebetriebsmodus HBM in der Lage ist, zu erkennen, ob das Schwenkelement 14 mit dem Kugelhals 10 die jeweilige Endstellung, beispielsweise die Arbeitsstellung, zu verlassen beginnt.
  • Wird somit, beispielsweise bei noch nicht wirksamer Schwenkblockiereinrichtung 50, festgestellt, dass das Schwenkelement 14 mit dem Kugelhals 10 bereits geringfügig die jeweilige Endstellung verlassen hat, so erfolgt beispielsweise ein Ansteuern der Schwenkantriebseinheit 120 dergestalt, dass das Schwenkelement 14 mit dem Kugelhals 10 wieder in diese Endstellung zurückverschwenkt wird, wobei erst bei Erreichen dieser Endstellung wieder ein Abschalten des Elektromotors 122 erfolgt.
  • Die Schwenksteuerung 132 ist aber auch in der Lage die Blockierantriebseinheit 110 anzusteuern, mit welcher die Schwenkblockiereinrichtung 50 von der Blockierstellung in die Freilaufstellung oder umgekehrt überführt wird (Fig. 14).
  • Die Ansteuerung der Blockierantriebseinheit 110 durch die Schwenksteuerung 132 erfolgt dabei im Schwenkbetriebsmodus SBM der Schwenksteuerung dergestalt, dass bei einem Schwenkvorgang von einer Endstellung in die andere Endstellung zunächst die Blockierantriebseinheit 110 so angesteuert wird, dass die Schwenkblockiereinrichtung 50 in die Freilaufstellung übergeht.
  • In dieser Freilaufstellung erfolgt nun - wie bereits beschrieben - gesteuert durch die Schwenksteuerung 132 das Verschwenken des Schwenkelements 14 mit dem Kugelhals 10 und während dieses Verschwenkens hält die Schwenksteuerung 132 die Schwenkblockiereinrichtung 50 in der Freilaufstellung.
  • Das Überwachen der Schwenkbewegung des Schwenkelements 14 mit dem Kugelhals 10 erfolgt durch Überprüfen der von dem Sensorsystem 130 gelieferten Stellungsinformationen DSI.
  • Wird dann die nächstfolgende Endstellung erreicht, so erkennt dies die Schwenksteuerung 132 aufgrund der dieser Endstellung entsprechenden Stellungsinformation DSI und bewirkt ein Überführen der Schwenkblockiereinrichtung 50 in die Blockierstellung, so dass in dieser Blockierstellung dann wiederum das Schwenkelement 14 mit dem Kugelhals 10 hinsichtlich ihrer Schwenkbewegung blockiert sind.
  • Die Schwenksteuerung 132 überwacht in dem Haltebetriebsmodus HBM mittels der Stellungsinformation DSI die jeweilige Endstellung und steuert dann, wenn aufgrund der Stellungsinformation DSI erkennbar ist, dass das Schwenkelement 14 mit dem Kugelhals 10 die Endstellung verlassen hat, die Blockierantriebseinheit 110 im Sinne einer Bewegung der Schwenkblockiereinrichtung 50 in die Blockierstellung an, um ein gegebenenfalls eingetretenes Spiel der Schwenkblockiereinrichtung 50, welches für das Verlassen der Endstellung verantwortlich sein könnte, auf einen Wert möglichst nahe Null zu reduzieren und somit wiederum die Schwenkblockiereinrichtung 50 in ihrer Blockierstellung möglichst spielfrei zu halten.
  • Die Überwachung der Endstellung im Hinblick auf ein eingetretenes Spiel der Schwenkblockiereinrichtung 50 kann im einfachsten Fall durch einen festgelegten Grenzwert für die Abweichung der ermittelten Drehstellungsinformationen DSI von der Drehstellungsinformation DSI für die jeweilige Endstellung erfolgen.
  • Die Präzision der Erfassung des Spiels kann noch verbessert werden, wenn die insbesondere im Fahrbetrieb über der Zeitachse auftretenden Variationen der ermittelten Drehstellungsinformationen erfasst und über eine Variationsmusteranalyse ausgewertet werden.
  • Beispielsweise wird hierzu basierend auf diesen Variationen eine Schwankungsbandbreite ermittelt und mit einem Referenzwert für die Schwankungsbandbreite verglichen, da die Schwankungsbandbreite in der Endstellung im spielfreien Zustand geringer ist als in einem Spielbehafteten Zustand.
  • Der Betrieb der Schwenksteuerung 132 wird vorzugsweise durch eine übergeordnete Ablaufsteuerung 140 gesteuert, welche die Schwenksteuerung 132 in den jeweiligen Modi betreibt und ebenfalls über die Stellungsinformation DSI des Sensorsystems 130 jederzeit in der Lage ist, die Drehstellung des Schwenkelements 14 mit dem Kugelhals 10 zu ermitteln (Fig. 14).
  • Wie beispielsweise in Fig. 14 dargestellt, ist es bei diesem Ausführungsbeispiel vorteilhafterweise möglich, die Stellungsinformationen dahingehend auszuwerten, dass eine Visualisierung der Lage des Kugelhalses 10 relativ zur Schwenklagereinheit 20 mittels einer Visualisierungseinheit 136 erfolgen kann, so dass eine Bedienungsperson die Bewegungen des Kugelhalses von der Arbeitsstellung A in die Ruhestellung R oder umgekehrt verfolgen kann.
  • Außerdem können auf der Visualisierungseinheit vorteilhafterweise auch Betriebsmodi und/oder Betriebszustände und/oder Störungen der Ablaufsteuerung 140 und/oder der Schwenksteuerung 132, und/oder der Schwenkantriebseinheit, und/oder der Blockierantriebseinheit 110, sowie der Schwenkblockiereinrichtung 50 angezeigt werden.
  • Dies ist insbesondere auch dann vorteilhaft, wenn Störungen in dem Bewegungsablauf auftreten, so dass eine Bedienungsperson die Art der Störung erfassen kann.
  • Ein zweites Ausführungsbeispiel einer erfindungsgemäßen Anhängekupplung, dargestellt in Fig. 15 bis Fig. 17, stellt eine Variante des ersten Ausführungsbeispiels dar, so dass diejenigen Elemente, die mit denen des ersten Ausführungsbeispiels identisch sind, dieselben Bezugszeichen aufweisen und hinsichtlich der Beschreibung derselben vollinhaltlich auf das erste Ausführungsbeispiel verwiesen werden kann.
  • Im Gegensatz zum ersten Ausführungsbeispiel ist der Betätigungskörper 52 nicht mit dem Innengewinde 106 versehen, sondern relativ zur Gewindespindel 100 frei bewegbar auf dieser geführt.
  • Allerdings sitzt auf der Gewindespindel 100 ein Entblockierelement 105, beispielsweise eine relativ zur Führungshülse 44 drehgesicherte, jedoch in der Richtung 64 verstellbare Spindelmutter 105, die mit dem Innengewinde 106' versehen und somit durch ein Drehen der Gewindespindel 100 bewegbar ist und die dazu dient, den Betätigungskörper 52 von seiner blockieraktiven Stellung, dargestellt in Fig. 15, in die blockierinaktive Stellung, dargestellt in Fig. 16 gegen die Kraft einer Druckfeder 107 zu bewegen, welche sich beispielsweise über den Anschlussdeckel 49 relativ zur Führungshülse 44 abstützt und auf den Betätigungskörper 52 einwirkt, um diesen in Richtung der blockieraktiven Stellung zu bewegen und in der blockieraktiven Stellung, das heißt der Blockierstellung der Schwenkblockiereinrichtung 50', mit einer Druckkraft zu beaufschlagen, die bewirkt, dass die Drehblockierkörper 54a, 54b, 54c kraftbeaufschlagt sind und mit einer Spannkraft in die Aufnahmen 58a, 58b, 58c gedrückt werden, um eine spielfreie Blockierung des Schwenkelements 14 in der Blockierstellung der Schwenkblockiereinrichtung 50' zu erreichen.
  • Um der Beaufschlagung des Betätigungskörpers 52 mit der Druckfeder 107 in der blockieraktiven Stellung des Betätigungskörpers 52 nicht entgegenzuwirken, steht die Spindelmutter 105 dann, wenn die blockieraktive Stellung des Betätigungskörpers 52, das heißt die Blockierstellung der Schwenkblockiereinrichtung 50', vorliegen soll, in einer in Fig. 15 dargestellten Ausgangsstellung, in welcher kein Zusammenwirken mit dem Betätigungskörper 52 erfolgt, so dass dieser ausschließlich der in der Richtung 72 wirkenden Kraft der Druckfeder 107 ausgesetzt ist und von dieser kraftbeaufschlagt in der blockieraktiven Stellung gehalten wird.
  • Erst wenn eine Bewegung des Betätigungskörpers 52 in die blockierinaktive Stellung erfolgen soll, wird die Spindelmutter 105 durch Antreiben der Gewindespindel 100 mittels der Blockierantriebseinheit 110 entgegengesetzt zu der Richtung 72 aus der Ausgangsstellung herausbewegt, wirkt dann auf den Betätigungskörper 52 und bewegt diesen gegen die Kraft der Druckfeder 107 in die blockierinaktive Stellung, in welcher die Freilaufstellung der Schwenkblockiereinrichtung 50' vorliegt.
  • Die Spindelmutter 105 hält dann den Betätigungskörper 52 so lange in der blockierinaktiven Stellung bis das Schwenkelement 14 die Arbeitsstellung oder die Ruhestellung verlassen hat und in Richtung der jeweils anderen Stellung verschwenkt wird.
  • Vor Erreichen der jeweils anderen Stellung wird dann die Spindelmutter 105 durch die Gewindespindel 100 und die Blockierantriebseinheit 110 in ihre Ausgangsstellung bewegt, so dass die Schwenkblockiereinrichtung 50' so lange in einer Blockierbereitschaftsstellung steht.
  • Dadurch dass die Drehblockierkörper 54a, 54b, 54c erst bei Erreichen der jeweils anderen Endstellung in die Aufnahmen 58a, 58b, 58c eingreifen können, verbleibt der Betätigungskörper 52 trotz Beaufschlagung durch die Druckfeder 107 in der blockierinaktiven Stellung und somit die Schwenkblockiereinrichtung 50' in der Blockierbereitschaftsstellung so lange, bis die jeweilige andere Endstellung erreicht ist und geht dann, aufgrund der Einwirkung der Druckfeder 107 in die blockieraktive Stellung über und somit geht die Schwenkblockiereinrichtung 50' in die Blockierstellung über, und wird in dieser dann weiterhin durch die Druckfeder 107 gehalten.
  • Im Gegensatz zum ersten Ausführungsbeispiel ist ein Haltebetriebsmodus HBM der Schwenksteuerung 132' nicht erforderlich, da die Druckfeder 107 den Betätigungskörper 52 in der Blockierstellung der Schwenkblockiereinrichtung 50' stets mit Kraft beaufschlagt.
  • Allerdings ist die in Fig. 17 dargestellt Schwenksteuerung 132' so ausgebildet, dass sie in einem Endstellungserfassungsmodus EEM aufgrund der Stellungsinformationen DSI erkennt, dass das Erreichen der jeweils anderen Endstellung bevorsteht und dann bereits die Blockierantriebseinheit 110 im Sinne einer Bewegung der Spindelmutter 105 in die Ausgangsstellung ansteuert, so dass diese die Ausgangsstellung vor Erreichen der jeweils anderen Endstellung einnimmt und folglich bei Erreichen der Endstellung der Betätigungskörper 52 nur durch die Einwirkung der Druckfeder 107 auf diesen in die blockieraktive Stellung übergeht und in dieser gehalten wird, bis wieder ein Lösen der Schwenkblockiereinrichtung 50' durch einen Übergang derselben in die Freilaufstellung erfolgen soll.
  • Wie beispielhaft in Fig. 17 dargestellt, ist es bei diesem Ausführungsbeispiel vorteilhafterweise möglich, die Stellungsinformationen DSI dahingehend auszuwerten, dass eine Visualisierung der Lage des Kugelhalses 10 relativ zur Schwenklagereinheit 20 mittels einer Visualisierungseinheit 136 erfolgen kann, so dass eine Bedienungsperson die Bewegungen des Kugelhalses von der Arbeitsstellung A in die Ruhestellung R oder umgekehrt verfolgen kann.
  • Außerdem können auf der Visualisierungseinheit 136 vorteilhafterweise auch Betriebsmodi und/oder Betriebszustände und/oder Störungen der Ablaufsteuerung 140 und/oder der Schwenksteuerung 132', und/oder der Schwenkantriebseinheit 120, und/oder der Blockierantriebseinheit 110, sowie der Schwenkblockiereinrichtung 50 angezeigt werden.
  • Dies ist insbesondere auch dann vorteilhaft, wenn Störungen in dem Bewegungsablauf auftreten, so dass eine Bedienungsperson die Art der Störung auf der Visualisierungseinheit 136 erfassen kann.
  • Bei einem dritten Ausführungsbeispiel einer erfindungsgemäßen Anhängekupplung, dargestellt in Fig. 18, sind diejenigen Merkmale, die mit denen des ersten und zweiten Ausführungsbeispiels identisch sind, mit denselben Bezugszeichen versehen, so dass auf die Beschreibung derselben vollinhaltlich Bezug genommen werden kann.
  • Im Gegensatz zum ersten und zweiten Ausführungsbeispiel ist bei dem dritten Ausführungsbeispiel der Betätigungskörper 52 beiderseits der Rückzugaufnahme 62 mit sich radial zur Schwenkachse 22 beispielsweise konisch nach außen erweiternden Druckflächen 66a und 66b versehen, mit denen die Drehblockierkörper 54 radial nach außen bewegbar sind. Somit sind durch die Rückzugsaufnahme 62 eine Freilaufstellung, durch die Druckflächen 66a eine erste Drehblockierstellung und durch die Druckflächen 66b eine zweite Drehblockierstellung realisierbar.
  • Es besteht die Möglichkeit, ausgehend von der ersten Drehblockierstellung, dargestellt in Fig. 18, in welcher die Drehblockierkörper 54 durch die Druckflächen 66 radial nach außen in die Aufnahmen 58 gedrückt sind, durch Verschieben des Betätigungskörpers 52 in der axialen Richtung 64, und zwar in einer Richtung 73 von der Tragplatte 26 weg, den durch die erste Drehblockierstellung verriegelten Zustand des Schwenkelements 14 zu lösen, nämlich dadurch, dass, wie in Fig. 19 dargestellt, die Drehblockierkörper 54 die Möglichkeit haben, in die Rückzugsaufnahmen 62 und somit in die Freilaufstellung überzugehen, in der sie sich so weit in die Führungshülse 44 hineinbewegen, dass das Schwenkelement 14 frei auf der Führungshülse 44 drehbar ist.
  • In dieser entriegelnden Stellung des Schwenkelements 14 kann dieses frei um die Schwenkachse 22 verschwenkt werden und es besteht die Möglichkeit, beispielsweise den Kugelhals 10 von der Arbeitsstellung A, dargestellt in Fig. 18 in die Ruhestellung R zu überführen, in welcher der Kugelhals 10 sich ungefähr auf einer der Arbeitsstellung A gegenüberliegenden Seite der Schwenkachse 22 erstreckt, wie dies in Fig. 20 dargestellt ist.
  • In dieser Ruhestellung R stehen dann die Aufnahmen 60 wiederum den Drehblockierkörpern 54 gegenüber und es besteht die Möglichkeit, durch weiteres Verschieben des Betätigungskörpers 52 in der Richtung 73 mittels der Druckflächen 66b die Drehblockierkörper 54 wiederum radial nach außen, in die Aufnahmen 60 hineinzubewegen und somit wiederum die bereits beschriebene, formschlüssige Verriegelung des Schwenkelements 14 zur Führungshülse 40 durch Erreichen der zweiten Drehblockierstellung zu erhalten.
  • Im Gegensatz zum ersten und zweiten Ausführungsbeispiel erfolgt der Antrieb der Gewindespindel 100 nicht direkt über die Blockierantriebseinheit 110, sondern durch Antreiben eines Planetengetriebes 150, welches auf einer der Tragplatte 26 abgewandten Seite des Betätigungskörpers 52 angeordnet ist.
  • Das Planetengetriebe 150 umfasst ein Sonnenrad 152, welches drehfest mit der Gewindespindel 100 verbunden ist, vorzugsweise einstückig an diese angeformt ist.
  • Das Sonnenrad 152 wird dabei angetrieben durch Planetenräder 154, die an einem Planetenradträger 156 drehbar gelagert sind.
  • Die Planetenräder 154 kämmen auf ihrer radial innen liegenden Seite mit dem Sonnenrad 152 und auf ihrer radial außen liegenden Seite mit einem Hohlrad 158, das drehfest mit dem Schwenkelement 14 verbunden ist.
  • Vorzugsweise erstreckt sich hierzu das Schwenkelement 14 mit seiner der Tragplatte 26 abgewandten Seite über die Führungshülse 44 hinaus mit einem hülsenähnlichen Abschnitt 160, welcher einen Innenraum 162 umschließt, in welchem das Planetengetriebe 150 angeordnet ist.
  • Dabei sitzt das Hohlrad 158 des Planetengetriebes 150 unmittelbar auf einer Innenseite des hülsenähnlichen Abschnitts 160 des Schwenkelements 14 und ist drehfest mit diesem verbunden.
  • Der Innenraum 162 ist ferner in Richtung der Tragplatte 26 begrenzt durch eine Abschlusswand 164 des Führungskörpers 44, welche ein Axial- und Radiallager 166 zur Lagerung der Gewindespindel 100 trägt und andererseits begrenzt durch einen eine äußere Öffnung 168 des hülsenähnlichen Abschnitts 160 des Schwenkelements 14 verschließenden Deckel 170 der den Innenraum 162 auf einer der Abschlusswand 164 gegenüberliegenden Seite des Planetengetriebes 150 abschließt.
  • Ein Antreiben des Planetengetriebes 150 erfolgt durch ein Antreiben des Planetenradträgers 156, der einstückig mit einer Antriebswelle 180 verbunden ist, die von dem Planetenradträger 156 durch eine zentrale Bohrung 182 der Gewindespindel 100 und somit koaxial durch diese hindurchgeführt ist, und dabei von dem Innenraum 162 durch die Gewindespindel 100 und somit auch zentral durch den Betätigungskörper 52 bis zu einer dem Betätigungskörper 52 gegenüberliegenden Seite der Tragplatte 26 geführt ist und an ihrem auf der dem Betätigungskörper 52 gegenüberliegenden Seite der Tragplatte angeordneten Ende 184 ein Antriebsrad 186 trägt, welches mit einem Abtriebsrad 188 einer Gesamtantriebseinheit 190 kämmt, die einen Elektromotor 192 und ein Untersetzungsgetriebe 194 umfasst.
  • Das Planetengetriebe 150 erlaubt nun einen Wechsel zwischen einem Antreiben des Schwenkelements 14 durch das einen Abtrieb des Planentengetriebes 150 darstellenden Hohlrads 158 und einen Antrieb der Gewindespindel 100 durch das einen Abtrieb des Planetengetriebes 150 darstellenden Sonnenrades 152 seitens der Planetenräder 154, die durch Drehen des Planetenradträgers 156 mittels der Gesamtantriebseinheit 190 um die Schwenkachse 22 umlaufend bewegbar angetrieben sind.
  • Der Wechsel zwischen einem Antreiben der Gewindespindel 100 und einem Antrieb des Hohlrades 158 erfolgt dabei - wie bei einem Planetengetriebe üblich - abhängig davon, ob eine Drehbewegung des einen Abtrieb darstellenden Hohlrades 158 oder eine Drehbewegung des den anderen Abtrieb darstellenden Sonnenrades 152 blockiert ist.
  • In der verriegelten Stellung des Schwenkelements 14, dargestellt in Fig. 18, ist das Hohlrad 158 in hinsichtlich einer Drehbewegung um die Schwenkachse 22 blockiert, da das drehfest mit dem Hohlrad 158 verbundene Schwenkelement 14 auf dem Führungskörper 40 durch die Drehblockierkörper 54 drehfest festgelegt ist, die auf den Druckflächen 66a des in seiner ersten Drehblockierstellung stehenden Betätigungskörpers 52 aufsitzen.
  • Aus diesem Grund bewirkt ein Antreiben des Planetenradträgers 156 durch die Gesamtantriebseinheit 190 eine Drehbewegung des Sonnenrades 152 mit der für ein Planetengetriebe üblichen Untersetzung, so dass dadurch die Gewindespindel 100 derart angetrieben ist, dass diese den Betätigungskörper 52 in der Richtung 73 bewegt, und zwar so lange, bis, wie in Fig. 20 dargestellt, in der Freilaufstellung des Betätigungskörpers 52 die Drehblockierkörper 54 auf der Rückzugsaufnahme 62 aufliegen. Damit geben die Drehblockierkörper 54 die Drehbewegung des Schwenkelements 14 relativ zum Führungskörper 40 frei, und dieses ist nun in der Lage, sich um die Schwenkachse 22 zu drehen, was zur Konsequenz hat, dass auch das Hohlrad 158 nicht mehr drehfest stehen bleibt, sondern die Möglichkeit hat, sich ebenfalls zu drehen.
  • Um eine definierte Schwenkbewegung des Schwenkelements 14 in dieser Freilaufstellung des Betätigungskörpers 52 und der Drehblockierkörper 54 durchführen zu können, ist vorzugsweise noch eine als Ganzes mit 200 bezeichnete erste Hemmvorrichtung vorgesehen.
  • Die erste Hemmvorrichtung 200 umfasst, wie in Fig. 18 bis 25 dargestellt, einen Hemmkörper 202, welcher in einer Führungsaufnahme 204 der Führungshülse 44 in einer Führungsrichtung 206, die vorzugsweise radial zur Schwenkachse 22 verläuft, bewegbar ist und mit einer inneren Kulissenbahn 210, die am Betätigungskörper 52 vorgesehen ist, sowie einer äußeren Kulissenbahn 212, die am Schwenkelement 14 angeordnet ist, zusammenwirkt.
  • Die innere Kulissenbahn 210, vorgesehen in einem radial außen liegenden Bereich des Betätigungskörpers 52 ist zum Teil als radiale Ausnehmung im Betätigungskörper 52 ausgebildet und umfasst eine am Ausnehmungsgrund parallel zur axialen Richtung 64 verlaufende innen liegende Gleitfläche 220, eine schräg zur innen liegenden Gleitfläche radial zunehmend nach außen verlaufende Hemmfläche 222 und eine sich an die Hemmfläche 222 anschließende außen liegende Gleitfläche 224, die im einfachsten Fall durch einen Mantelbereich des Betätigungskörpers 52 gebildet ist.
  • Die äußere Kulissenbahn 212 umfasst eine durch einen Teilbereich der Innenfläche 48 des Schwenkelements 14 gebildete Gleitfläche 230, dargestellt in Fig. 22 und 23 und eine sich an die Gleitfläche 230 anschließende radial zur Schwenkachse 22 nach außen verlaufende Vertiefung 232, die dem Hemmkörper 202 nur dann gegenüberliegend angeordnet ist, wenn der Schwenkelement 14 in einer definierten Schwenkstellung, beispielsweise in der Ruhestellung, steht.
  • Die erste Hemmvorrichtung 200 funktioniert nun, wie in den Fig. 21 bis 25, welche den Fig. 18 bis 21 entsprechen, dargestellt, so, dass der Hemmkörper 202 in der ersten Drehblockierstellung zwischen der innen liegenden Gleitfläche 220 der inneren Kulissenbahn 210 und der Gleitfläche 230 der äußeren Kulissenbahn 212 mit geringem Spiel angeordnet ist.
  • Die innen liegende Gleitfläche 220 hat nun eine derartige Länge, dass der Betätigungskörper 52 von der ersten Drehblockierstellung, dargestellt in Fig. 22, in die Freilaufstellung, dargestellt in Fig. 23 und Fig. 24 bewegbar ist, ohne dass der Hemmkörper 202 die Hemmfläche 222 der inneren Kulissenbahn 210 erreicht.
  • Der Hemmkörper 202 berührt, wie in Fig. 23 und Fig. 24 dargestellt, die Hemmfläche 222 der inneren Kulissenbahn 210 dann, wenn der Betätigungskörper 52 in der Freilaufstellung steht, wie in Fig. 23 und Fig. 24 dargestellt.
  • In der Freilaufstellung kommt die Hemmfläche 222 an dem Hemmkörper 202 zur Anlage und eine weitere Verschiebung des Betätigungskörpers 52 in der Richtung 73 über die Freilaufstellung hinaus in Richtung der zweiten Drehblockierstellung würde es erforderlich machen, dass der Hemmkörper 202 aufgrund der Wechselwirkung mit der Hemmfläche 222 die Möglichkeit haben müsste, sich in seiner Führungsrichtung 206 radial zur Schwenkachse 22 nach außen zu bewegen. Diese Bewegung des Hemmkörpers 202 ist jedoch durch die Gleitfläche 230 der äußeren Kulissenbahn 212 so lange blockiert, bis das Schwenkelement 14 so weit um die Schwenkachse 22 verschwenkt ist, dass dem Hemmkörper 202 die Vertiefung 232 der äußeren Kulissenbahn 212 gegenübersteht.
  • Solange dies jedoch nicht der Fall ist, hemmt der Hemmkörper 202 durch Zusammenwirken mit der Hemmfläche 222 beim Verschieben des Betätigungskörpers 52 von der ersten Drehblockierstellung in die Freilaufstellung in dieser Freilaufstellung, wie in Fig. 23 dargestellt, eine weitere Verschiebebewegung des Betätigungskörpers 52 in der Richtung 73 und dadurch erfolgt eine Blockade der Drehbewegung der Gewindespindel 100 und somit der Drehbewegung des Sonnenrads 152.
  • Bei weiterem Antrieb des Planetengetriebes 150 durch die Gesamtantriebseinheit 190 erfolgt aufgrund der Blockierung des Sonnenrads 152 ein Drehantrieb des Hohlrades 158 durch die umlaufenden Planetenräder 154 und eine derartige Drehbewegung des Hohlrades 158 ist dadurch möglich, dass der Betätigungskörper 52 und somit auch die Drehblockierkörper 54 in der Freilaufstellung stehen und die Drehbewegung des Schwenkelements 14 freigeben.
  • Somit bewirkt die weiterlaufende Gesamtantriebseinheit 190 bei Erreichen der Freilaufstellung ausschließlich eine Schwenkbewegung des Schwenkelements 14, beispielsweise von der Arbeitsstellung A in die Ruhestellung R, und in dieser Ruhestellung liegt dann, wie in Fig. 24 dargestellt, die Vertiefung 232 der äußeren Kulissenbahn 212 gegenüber.
  • In diesem Moment wird die Hemmwirkung des mit der Hemmfläche 222 der innen liegenden Kulissenbahn 210 zusammenwirkenden Hemmkörpers aufgehoben, da sich der Hemmkörper 202 in seiner Führungsrichtung 206 radial nach außen durch Entlanggleiten auf der Hemmfläche 222 bewegen und die außen liegende Gleitfläche 224 erreichen kann. Dies erlaubt, wie in Fig. 24 und 25 dargestellt, ein weiteres Verschieben des Betätigungskörpers 52 in der Richtung 73, so dass der Betätigungskörper 52 von der Freilaufstellung in die zweite Drehblockierstellung übergehen kann, in welcher die Druckflächen 66b die Drehblockierkörper 54 in die Aufnahmen 60 hineinbewegen und dadurch das Schwenkelement 14 drehfest verriegeln.
  • Die erste Hemmvorrichtung 200 hat somit die Aufgabe, die Verschiebebewegung des Betätigungskörpers 52 beim Übergang von der ersten Drehblockierstellung in die Freilaufstellung in der Freilaufstellung so lange zu hemmen, bis eine Schwenkbewegung des Schwenkelements 14 von der Arbeitsstellung A in die Ruhestellung R erfolgt ist und erst dann wieder eine Fortsetzung der Verschiebebewegung des Betätigungskörpers 52 in der Richtung 73 zuzulassen, wenn die Schwenkbewegung des Schwenkelements 14 von der Arbeitsstellung A in die Ruhestellung R beendet ist.
  • Soll nun in der Ruhestellung R wiederum die Verriegelung des Schwenkelements 14 gelöst und das Schwenkelement von der Ruhestellung R in die Arbeitsstellung A zurückgedreht und in der Arbeitsstellung A verriegelt werden, so erfolgt ein Umschalten der Drehrichtung der Gesamtantriebseinheit 190 und eine Verschiebung des Betätigungskörpers 52 in der Richtung 72. In diesem Fall wird ausgehend von der zweiten Drehblockierstellung, die das Schwenkelement 14 in der Ruhestellung R verriegelt, zunächst die in Fig. 24 dargestellte Freilaufstellung erreicht, in welcher die Verriegelung des Schwenkelements 14 gelöst ist.
  • Um nun in dieser Stellung zu verhindern, dass die Gewindespindel 100 den Betätigungskörper 52 in Richtung der ersten Drehblockierstellung weiter in Richtung 72 verschiebt, ist eine zweite Hemmvorrichtung 240 vorgesehen, die ebenfalls einen Hemmkörper 242 aufweist, welcher in einer Führungsaufnahme 244 in der Führungshülse 44 geführt ist und in einer Führungsrichtung 246 radial zur Schwenkachse bewegbar ist.
  • Auch die zweite Hemmvorrichtung umfasst eine innere Kulissenbahn 250 und eine äußere Kulissenbahn 252, wobei die innere Kulissenbahn 250 analog zur ersten Hemmvorrichtung eine innen liegende Gleitfläche 260, eine Hemmfläche 262 und eine außen liegenden Gleitfläche 264 aufweist, die ebenfalls in einem radial außen liegenden Bereich des Betätigungskörpers 52 vorgesehen sind, welcher beispielsweise in einem Winkelabstand von der ersten Hemmvorrichtung 200, vorzugsweise dieser gegenüberliegend, am Betätigungskörper 52 angeordnet ist.
  • Ferner weist die äußere Kulissenbahn 252 der zweiten Hemmvorrichtung 240 eine Gleitfläche 270 und eine Vertiefung 272 auf, wobei die Vertiefung 272 nur dann dem Hemmkörper 242 gegenüberliegend angeordnet ist, wenn das Schwenkelement 14 in seiner Arbeitsstellung steht und ansonsten die Gleitfläche 270 wirksam ist.
  • Bei einer Bewegung des Betätigungskörpers 52 in der Richtung 72 wird nun die zweite Hemmvorrichtung 240 in analoger Weise wirksam wie die erste Hemmvorrichtung 200, es erfolgt nämlich nach Bewegen des Betätigungskörpers 52 von der zweiten Drehblockierstellung in die Freigabestellung eine Hemmung einer weiteren Bewegung des Betätigungskörpers 52 in dieser Richtung, somit eine Hemmung der Drehbewegung der Gewindespindel 100 und des Sonnenrades 152, so dass die weiter durch die Gesamtantriebseinheit 190 angetriebenen Planetenräder 154 aufgrund des in der Freilaufstellung nicht mehr verriegelten Schwenkelement 14, wie in Fig. 24 dargestellt, das Hohlrad 158 antreiben und damit das Schwenkelement 14 von der Ruhestellung R in die Arbeitsstellung A verschwenken.
  • Bei Erreichen der Arbeitsstellung A des Schwenkelements 14 steht die Vertiefung 272 dem Hemmkörper 242 gegenüber, so dass dieser nun unter Einwirkung der Hemmfläche 262 die Möglichkeit hat, in seiner Führungsrichtung 246 radial zur Schwenkachse 22 nach außen auszuweichen, wie dies in Fig. 23 dargestellt ist.
  • Damit wird die Hemmung der Bewegung des Betätigungskörpers 52 in der Richtung 72 aufgehoben und das Planetengetriebe 150 treibt wieder über das Sonnenrad 152 die Gewindespindel 100 an, so dass diese den Betätigungskörper 52 in der Richtung 72 weiter in Richtung seiner ersten Drehblockierstellung verschieben kann, in welcher die Drehblockierkörper 54 wieder in die Drehblockierstellung übergehen und in die Aufnahmen 58 eingreifen, um das Schwenkelement 14 in der Arbeitsstellung A zu verriegeln.
  • Ferner verlässt bei der Schwenkbewegung des Schwenkelements 14 von der Ruhestellung R in die Arbeitsstellung A der erste Hemmkörper 202 der ersten Hemmvorrichtung 200 die Vertiefung 232 und gleitet wieder längs der Gleitfläche 230 der äußeren Kulissenbahn 212.
  • Die Hemmkörper 202 und 242 der Hemmvorrichtungen 200 und 240 können in unterschiedlichster Art und Weise ausgebildet sein. Beispielsweise können die Hemmkörper 202 und 242, wie in den Fig. 22 bis 24 dargestellt, zylindrische Stifte sein. Es ist aber auch denkbar, die Hemmkörper 202 und 242 ähnlich den Drehblockierkörpern 54 als Kugeln auszubilden und die inneren Kulissenbahnen 210 und 250 sowie die äußeren Kulissenbahnen 212 und 252 in ihrer Form und ihrem Verlauf entsprechend anzupassen.
  • Die erfindungsgemäße Lösung gemäß dem dritten Ausführungsbeispiel erlaubt es somit, eine Gesamtantriebeinheit 190 zu verwenden und mit der Gesamtantriebseinheit durch Antreiben des Planetengetriebes 150 in einer einzigen Drehrichtung zunächst die Verriegelung des Schwenkelements 14 gegenüber dem Führungskörper 40 zu lösen, das Schwenkelement 14 von einer Drehstellung, beispielsweise der Arbeitsstellung A oder der Ruhestellung R in die jeweils andere Drehstellung, beispielsweise die Ruhestellung R oder die Arbeitsstellung A, zu verschwenken und in dieser jeweils anderen Drehstellung wiederum das Schwenkelement 14 relativ zum Führungskörper 40 zu verriegeln.
  • Durch einen einfachen Wechsel der Drehrichtung der Gesamtantriebseinheit ist es dann wiederum möglich, in der anderen Drehstellung, beispielsweise der Ruhestellung R oder der Arbeitsstellung A, die Verriegelung des Schwenkelements 14 relativ zum Führungskörper 40 zu lösen, das Schwenkelement 14 von der anderen Drehstellung in die eine Drehstellung, beispielsweise die Arbeitsstellung A oder die Ruhestellung R, zurückzuverschwenken und in dieser jeweils einen Drehstellung wiederum das Schwenkelement 14 relativ zum Führungskörper 40 zu verriegeln.
  • Die einzige schaltungstechnische Maßnahme bei einem derartigen Ausführungsbeispiel der erfindungsgemäßen Lösung ist somit das Bestromen der Gesamtantriebseinheit 190 in der jeweils erforderlichen Drehrichtung, wobei die beim Einschalten der Gesamtantriebseinheit 190 zu wählende Drehrichtung eindeutig mit der jeweiligen Drehstellung, in der das Schwenkelement 14 steht und verriegelt ist, korreliert ist.
  • Vorzugsweise sind bei dem dritten Ausführungsbeispiel die Aufnahmen 58 und 60 als kegelförmige Aufnahmen ausgebildet, so dass, wie in Fig. 22 und 24 erkennbar in diese Aufnahmen eindringende Drehblockierkörper 54 durch Zusammenwirken mit der kegelförmigen Aufnahme 58 oder 60 eine Kraft auf das Schwenkelement 14 erzeugt, die in Richtung des Flansches 42 wirkt und dieses somit kraftbeaufschlagt an dem Flansch 42 anlegt.
  • Bei dem dritten Ausführungsbeispiel ist, wie in den Fig. 26 bis 29 dargestellt, ein Sensorsystem 330 vorgesehen, welches einen ersten Sensor 332 und in einem zweiten Sensor 334 umfasst, wobei der erste Sensor 332 am Kugelhals 10 angeordnet ist und somit um die Schwenkachse 22 bewegbar ist, während der zweite Sensor 334 stationär, relativ zu der Schwenklagereinheit 20 angeordnet ist.
  • Der erste Sensor 332 und der zweite Sensor 334 sind vorzugsweise in MEMS-Technologie aufgebaute Mikroelektromechanische Systeme, die beispielsweise sowohl als Beschleunigungssensor als auch als Neigungssensor eingesetzt werden können.
  • Wie in den Fig. 26 bis 28 dargestellt, ist jeder dieser Sensoren 332, 334 als ungefähr quaderförmiger Block ausgebildet und in der Lage, in einer Raumrichtung X, Y oder Z und/oder in zwei Raumrichtungen und/oder in drei Raumrichtungen, beispielsweise den Raumrichtungen X, Y, Z Beschleunigungen zu messen und darüber hinaus in der Lage, in der YZ-Ebene Neigungen um die X-Achse als Drehachse und in der X-Z-Ebene Neigungen um die Y-Achse als Drehachse zu erfassen, wenn man davon ausgeht, dass das Koordinatensystem so ausgerichtet ist, dass die Z-Achse den kleinsten Winkel mit einer Schwerkraftrichtung SR einschließt, also ungefähr parallel zu dieser verläuft.
  • Vorzugsweise sind in dem in den Fig. 26 bis 28 dargestellten dritten Ausführungsbeispiel die Sensoren 332 und 334 so ausgerichtet, dass bei dem ersten Sensor 332 die Z-Achse in der Arbeitsstellung A des Kugelhalses 10 im Wesentlichen parallel zu der Schwerkraftrichtung SR oder in einem kleinen spitzen Winkel zu dieser verläuft und auch in der Ruhestellung, allerdings in invertierter Richtung ebenfalls im Wesentlichen parallel zur Schwerkraftrichtung SR oder in einem spitzen Winkel zu dieser verläuft.
  • Ferner ist der zweite Sensor 334 gemäß den Fig. 26 bis 28 so ausgerichtet, dass dessen Z-Richtung bei üblicher Montage der Anhängekupplung AK an einem Kraftfahrzeug F und einer Anordnung des Kraftfahrzeugs F auf einer horizontalen Fläche ebenfalls im Wesentlichen parallel oder in einem kleinen spitzen Winkel zur Schwerkraftrichtung SR verläuft.
  • Unter der Angabe "im Wesentlichen parallel" sind Abweichungen von einer exakt parallelen Ausrichtung von bis zu 5° (Winkelgrad) zu verstehen und unter "in einem kleinen spitzen Winkel zur Schwerkraftrichtung SR" sind Winkel von bis zu 30° zu verstehen.
  • Ferner ist der Sensor 332 in der Arbeitsstellung 332A so angeordnet, dass dessen Y-Richtung parallel zu einer senkrecht zur Schwenkachse 22 verlaufenden Schwenkebene SE verläuft und dessen X-Richtung senkrecht zu einer senkrecht zur Schwenkachse 22 verlaufenden Schwenkebene SE, also parallel zur Schwenkachse 22, verläuft und in der Ruhestellung 332R so angeordnet, dass die Y-Richtung ebenfalls parallel zu der senkrecht zur Schwenkachse 22 verlaufenden Schwenkebene SE verläuft und die X-Richtung näherungsweise senkrecht zu der senkrecht zur Schwenkachse 22 verlaufenden Schwenkebene SE verläuft.
  • Ferner ist, wie in Fig. 28 dargestellt, der zweite Sensor 334 so angeordnet, dass dessen Y-Richtung parallel zu der senkrecht zur Schwenkachse 22 verlaufenden Schwenkebene SE verläuft und dessen X-Richtung senkrecht einer senkrecht zur Schwenkachse 22 verlaufenden Schwenkebene SE, also parallel zur Schwenkachse 22, verläuft.
  • Es ist aber in gleicher Weise denkbar, den zweiten Sensor 334 so anzuordnen, dass dessen X-Richtung parallel zur vertikalen Längsmittelebene LM der Anhängekupplung AK verläuft und dessen Y-Richtung quer, vorzugsweise senkrecht zur vertikalen Längsmittelebene LM der Anhängekupplung AK verläuft, in diesem Fall ist dann eine Umrechnung der Messwerte des zweiten Sensors 334 in dessen Koordinatensystem auf die Ausrichtung des Koordinatensystems des ersten Sensors 332 erforderlich, um eine Neigungsdifferenz zu ermitteln.
  • Die beiden Sensoren 332 und 334 sind mit einer Auswerteeinheit 338 verbunden, welche aufgrund folgender Auswertung der Signale der Sensoren 332 und 334 die Stellungsinformationen DSI liefert.
  • Wie sich aus den Fig. 26 bis 28 ergibt, führt ein Verschwenken des Schwenkelements 14 mitsamt dem Kugelhals 10 von der in Fig. 26 dargestellten Arbeitsstellung A in die in Fig. 27 dargestellte Ruhestellung R dazu, dass der erste Sensor 332 eine Veränderung der Neigung seiner Z-Achse relativ zur Schwerkraftrichtung SR um die X-Achse als Neigungsachse in der zur Schwenkebene SE parallelen YZ-Ebene detektiert und über einen Zustand, in welchem die Z-Richtung ungefähr senkrecht zur Schwerkraftrichtung SR verläuft, mit bezogen auf die Arbeitsstellung A zunehmender Neigung in der YZ-Ebene in die Ruhestellung R mit invertierter Ausrichtung übergeht, wobei beispielsweise in der Ruhestellung R die Z-Richtung relativ zur Z-Richtung in der Arbeitsstellung A um beispielsweise ungefähr 180° gedreht und somit invertiert ist.
  • Bereits diese Inversion der Z-Richtung beim Übergang von der Arbeitsstellung A in die Ruhestellung R würde für eine grobe Erkennung der Arbeitsstellung A und der Ruhestellung R ausreichend sein, insbesondere wenn die zwischen diesen Inversionen der Z-Richtung liegenden variierenden Neigungen der Z-Richtung in der YZ-Ebene von der Auswerteeinheit 338 mit berücksichtigt werden.
  • Eine Verbesserung der Auswertung der Neigung der Z-Richtung in der YZ-Ebene beim Übergang von der Arbeitsstellung A in die Ruhestellung R oder umgekehrt, ist dann noch erreichbar, wenn die Signale des Sensors 332 in Relation zur Ausrichtung des zweiten Sensors 334 gebracht werden, welcher einen Referenzsensor für die Ausrichtung der Anhängekupplung im Raum darstellt und somit aufgrund der, beispielsweise in einer der Endstellungen, insbesondere in der Arbeitsstellung A oder der Ruhestellung R, bekannten, beispielsweise parallelen, Ausrichtung der Z-Achsen eine Differenzmessung ermöglicht, die somit auch bei einer Schrägstellung des Kraftfahrzeugs F in jeder beliebigen Richtung einen zuverlässigen Referenzwert für die Lage der Z-Richtung des ersten Sensors 332 in einer der Endstellungen, insbesondere in der Arbeitsstellung A oder der Ruhestellung R, relativ zu der Ausrichtung der Z-Richtung des zweiten Sensors 334 im Raum ergibt.
  • Vorzugsweise ist die Auswerteeinheit 338 noch mit einem Referenzwertspeicher RWS versehen, in welchem für die relativen Ausrichtungen der Z-Achse des ersten Sensors 332 bezogen auf die Ausrichtung der Z-Achse des zweiten Sensors 334 Referenzwerte abgelegt sind, die mit Winkelangaben des Drehwinkels um die Schwenkachse 22 verknüpft sind, so dass aus der Neigung der Z-Achse des ersten Sensors 332 in Relation zur Ausrichtung der Z-Achse des zweiten Sensors 334 auf den Drehwinkel bezogen auf die Schwenkachse 22 und den Winkelabstand von den jeweiligen Endstellungen, das heißt der Arbeitsstellung A und der Ruhestellung R, geschlossen werden kann.
  • Die von dem Sensorsystem 330 generierte Stellungsinformation DSI, die vom Grundprinzip her derselben Stellungsinformation DSI entspricht, die durch das Sensorsystem 130 generiert wird, wird bei dem dritten Ausführungsbeispiel einer Schwenksteuerung 342 übermittelt, welche die Antriebseinheit 190 ansteuert.
  • Bei dem dritten Ausführungsbeispiel wirkt die Schwenksteuerung 342 noch zusätzlich mit einem Drehbewegungssensor 344 des Elektromotors 192 der Antriebseinheit 190 zusammen, welcher in der Lage ist, ein Drehbewegungssignal DBS des Elektromotors 192 zu generieren, so dass die Schwenksteuerung 342 einerseits mittels der Stellungsinformationen DSI Informationen über die Lage des Schwenkelements 14 mit dem Kugelhals 10 relativ zur Schwenkachse 22 vorliegen hat und außerdem über das Drehbewegungssignal DBS erkennen kann, wie viele Umdrehungen der Elektromotor 192 durchgeführt hat, und daraus eine Bewegungsrelation ermittelt.
  • Arbeitet die Schwenksteuerung 342 im Schwenkbetriebsmodus SBM, so wird ausgehend von einer der Endstellungen, beispielsweise der Arbeitsstellung seitens der Schwenksteuerung 342 die Antriebseinheit 190 so angesteuert, dass sie sich mit einer Drehrichtung bewegt, in welcher zunächst ein Lösen der Blockierstellung der Schwenkblockiereinrichtung 50 erfolgt, wobei die Schwenksteuerung 342 einerseits durch die Stellungsinformation DSI erkennen kann, dass sich das Schwenkelement 14 mit dem Kugelhals 10 noch nicht um die Schwenkachse drehen, andererseits durch das Drehbewegungssignal DBS des Drehbewegungssensors 344 erkennen kann, dass der Antriebsmotor 192 aktiv ist und die Schwenkblockiereinrichtung 50 im Sinne eines Lösens eines Überführens derselben von der Blockierstellung in die Freilaufstellung antreibt.
  • Sobald die Freilaufstellung erreicht ist, erfolgt ein Schwenken des Schwenkelements 14 mit dem Kugelhals 10 um die Schwenkachse und dies ist für die Schwenksteuerung 342 anhand der Stellungsinformation DSI, erzeugt durch das Sensorsystem 330 erkennbar, wobei aus der dabei beispielsweise konstant bleibenden Bewegungsrelation erkennbar ist, dass nur ein Antreiben der Schwenkbewegung erfolgt und kein Antreiben der Schwenkblockiereinrichtung 50.
  • Ferner ist aus der Drehstellungsinformation DSI erkennbar, dass das Schwenkelement 14 mit dem Kugelhals 10 die eine Endstellung, also beispielsweise die Arbeitsstellung, verlässt und sich in Richtung der zweiten Endstellung, beispielsweise in der Ruhestellung R bewegt, und außerdem ist über die Stellungsinformation DSI erkennbar, ob eine Schwenkbewegung über einen Schwenkwinkel durchgeführt wurde, der dem Schwenkwinkel zwischen der einen Endstellung und der anderen Endstellung entspricht, so dass über die Stellungsinformation DSI seitens der Schwenksteuerung 342 erkennbar ist, dass die andere Endstellung erreicht wurde.
  • Nach Erreichen der Endstellung ist noch kein Abschalten des Elektromotors 192 gegeben, da die Schwenkblockiereinrichtung 50 von der Freilaufstellung in die Blockierstellung zu überführen ist.
  • Hierzu wird seitens der Antriebseinheit 190 das Planetengetriebe 150 weiter angetrieben, bis die Schwenkblockiereinrichtung 50 in der Blockierstellung steht und somit das Schwenkelement 14 in der jeweiligen Endstellung blockiert ist.
  • Dieser Blockiervorgang ist für die Schwenksteuerung 342 durch das Drehbewegungssignal des Elektromotors 192 erkennbar, so dass erst nach einer ausreichenden Zahl von Umdrehungen und einer Blockierung weiterer Umdrehungen des Elektromotors 192, erkannt über das Drehbewegungssignal DBS ein Abschalten des Elektromotors 192 erfolgt.
  • In gleicher Weise wird im Schwenkbewegungsmodus SBM der umgekehrte Schwenkvorgang von der erreichten und durch die Blockierstellung blockierten Endstellung in die jeweils andere Endstellung durchgeführt.
  • Die Schwenksteuerung 342 kann jedoch nicht nur im Schwenkbetriebsmodus SBM sondern auch in einem Haltebetriebsmodus HBM betrieben werden.
  • In diesem Haltebetriebsmodus HBM detektiert die Schwenksteuerung 342 ständig über die Stellungsinformation DSI des Sensorsystems 330 ob das Schwenkelement 14 mit dem Kugelhals 10 im Begriff ist, die jeweilige Endstellung zu verlassen.
  • Wird eine geringfügige Bewegung über die Stellungsinformation DSI erkannt, so steuert die Schwenksteuerung 342 den Elektromotor 192 der Antriebseinheit 190 derart an, dass dieser wiederum die Schwenkblockiereinrichtung 50 in Richtung ihrer Blockierstellung antreibt und somit das durch Spiel der Schwenkblockiereinrichtung 50 mögliche Herausbewegen des Schwenkelements 14 mit dem Kugelhals 10 unterbunden und diesem Spiel entgegengewirkt wird.
  • Dabei ist die Winkelauflösung der Stellungsinformation DSI so groß, dass auch eine geringfügige Bewegung des Schwenkelements 14 mit dem Kugelhals 10 zurück in die jeweilige Endstellung erkannt wird und außerdem über das Drehbewegungssignal DBS seitens der Schwenksteuerung 342 erkannt wird, dass der Elektromotor 192 mit mehreren Umdrehungen seinerseits die Schwenkblockiereinrichtung 50 angetrieben hat, um diese wiederum in eine im Wesentlichen spielfreie Blockierstellung zu überführen, so dass das Schwenkelement 14 mit dem Kugelhals 10 wiederum die jeweilige Endstellung erreicht und in dieser spielfrei verbleibt.
  • Die Überwachung einer der Endstellungen durch die Auswerteeinheit 338 oder die Schwenksteuerung 342 im Hinblick auf ein eingetretenes Spiel kann im einfachsten Fall durch einen festgelegten Grenzwert für die Abweichung der ermittelten Stellungsinformationen DSI in der jeweiligen Endstellung erfolgen.
  • Die Präzision der Erfassung des Spiels in einer der Endstellungen E kann noch verbessert werden, wenn die insbesondere im Fahrbetrieb über der Zeitachse auftretenden Variationen der ermittelten Stellungsinformationen DSI erfasst und über eine Variationsmusteranalyse ausgewertet werden (Fig. 29).
  • Beispielsweise wird hierzu basierend auf diesen Variationen relativ zu dem exakten Wert E der jeweiligen Endstellung eine Schwankungsbandbreite SBB ermittelt und die Lage der Schwankungsbandbreite SBB relativ zu dem exakten Wert E analysiert und/oder die Ausdehnung der Schwankungsbandbreite SBB mit einem Referenzwert verglichen, da die Lage der Schwankungsbandbreite in der Endstellung im spielfreien Zustand SFZ ungefähr symmetrisch zum Wert E ist und deren Ausdehnung im spielfreien Zustand SFZ geringer ist als in einem spielbehafteten Zustand SBZ, in dem außerdem noch die Lage der Schwankungsbandbreite SBB asymmetrisch zum Wert E ist.
  • Insbesondere lässt sich eine Variationsmusteranalyse auch durch einen Vergleich mit einem als Referenz gespeicherten Variationsmuster durchführen.
  • Bei dem dritten Ausführungsbeispiel sind insbesondere dann, wenn der erste Sensor 332 einen möglichst großen Abstand von der Schwenkachse 22 aufweist, insbesondere nahe des Kugelansatzes 17 angeordnet ist, aufgrund der Elastizität des Kugelhalses 10, die Variationen der Stellungsinformationen signifikanter, so dass die Variationsmusteranalyse in der Lage ist, bereits ein geringes Spiel zu erkennen.
  • Der erste Sensor 332 des dritten Ausführungsbeispiels kann aber auch als Beschleunigungssensor eingesetzt werden, da dieser bei einer Schwenkbewegung um die Schwenkachse 22 Beschleunigungen in seiner XZ-Ebene detektiert, und die dabei entstehenden Beschleunigungssignale können allein oder ergänzend zu der Neigungssignalen des ersten Sensors 332 zur Bestimmung der Stellungsinformationen durch die Auswerteeinheit 338 eingesetzt werden.
  • Ferner kann der zweite Sensor 334 zur Erfassung von Längsbeschleunigungen in der X-Richtung des Fahrzeugs und Querbeschleunigungen in der Y-Richtung des Fahrzeugs sowie von Vertikalbeschleunigungen in der Z-Richtung des Fahrzeugs eingesetzt werden, um beispielsweise im Fahrbetrieb Fahrdynamikinformationen zu erhalten.
  • Wie beispielhaft in Fig. 29 dargestellt, ist es bei diesem Ausführungsbeispiel vorteilhafterweise möglich, die Stellungsinformationen DSI dahingehend auszuwerten, dass eine Visualisierung der Lage des Kugelhalses 10 relativ zur Schwenklagereinheit 20 mittels einer Visualisierungseinheit 346 erfolgen kann, so dass eine Bedienungsperson die Bewegungen des Kugelhalses von der Arbeitsstellung A in die Ruhestellung R oder umgekehrt verfolgen kann.
  • Außerdem können auf der Visualisierungseinheit 346 vorteilhafterweise auch Betriebsmodi und/oder Betriebszustände und/oder Störungen der Ablaufsteuerung 350 und/oder der Schwenksteuerung 342, und/oder der Gesamtantriebseinheit 190, sowie der Schwenkblockiereinrichtung 50 angezeigt werden.
  • Dies ist insbesondere auch dann vorteilhaft, wenn Störungen in dem Bewegungsablauf auftreten, so dass eine Bedienungsperson die Art der Störung erfassen kann.
  • Bei einem vierten Ausführungsbeispiel, dargestellt in den Fig. 30 bis 34 sind diejenigen Teile, die mit denen der voranstehenden Ausführungsbeispiele identisch sind, mit denselben Bezugszeichen versehen, so dass hinsichtlich der Beschreibung derselben vollinhaltlich auf die Ausführungen zu diesen Ausführungsbeispielen Bezug genommen wird.
  • Im Gegensatz zum dritten Ausführungsbeispiel ist bei dem vierten Ausführungsbeispiel eine einzige Hemmvorrichtung 400 vorgesehen, die die Funktion der ersten Hemmvorrichtung 200 und der zweiten Hemmvorrichtung 240 ersetzt.
  • Die Hemmvorrichtung 400 umfasst dabei einen Betätigungskörper 402, welcher in einer Führungsaufnahme 404 der Führungshülse 44, in diesem Fall des Flansches 42 der Führungshülse 44, in einer Führungsrichtung 406, die vorzugsweise ebenfalls radial zur Schwenkachse 22 verläuft, bewegbar ist und mit einer äußeren Kulissenbahn 412, die am Schwenkelement 14 angeordnet ist, unter Vermittlung eines Blockierkörpers 414 zusammenwirkt, welcher mittels einer Hilfskulisse 416 an dem Betätigungskörper 402 bewegbar ist.
  • Die äußere Kulissenbahn 412 ist an einer dem Flansch 42 zugewandten Stirnfläche 426 des Schwenkelements 14 vorgesehen und umfasst eine durch die Stirnfläche 426 gebildete Gleitfläche 430 sowie in Azimutalrichtung beiderseits dieser Gleitfläche 430 liegende und vom Flansch 42 weg, sich in den Schwenkelement hinein erstreckende Vertiefungen 432a und 432b.
  • Der Betätigungskörper 402 ist durch eine Hemmantriebseinheit 440, beispielsweise umfassend einen Betätigungsmagnet und ein diesem entgegenwirkendes federelastisches Element 444, bewegbar und zwar in eine in Fig. 30 dargestellte Blockierstellung, in welcher der Blockierkörper 414 durch die Hilfskulisse am Betätigungskörper 402 in Eingriff mit einer der Vertiefungen 432a, 432b steht und eine Schwenkbewegung des Schwenkelements 14 um die Schwenkachse 22 blockiert, wobei die Blockierstellung durch eine den Betätigungskörper 402 beaufschlagendes federelastisches Element 444 aufrechterhalten wird.
  • Eine Ansteuerung des Betätigungsmagneten 422 bewegt den Betätigungskörper 402 und somit auch den Blockierkörper 414 in die Lösestellung in welcher die Hemmvorrichtung 400 eine Schwenkbewegung um die Schwenkachse zulässt.
  • Auch das vierte Ausführungsbeispiel umfasst das im Zusammenhang mit dem dritten Ausführungsbeispiel beschriebene Sensorsystem 330 und die Schwenksteuerung 342 zur Steuerung der Gesamtantriebseinheit 190, mit der Ablaufsteuerung 350, wie in Fig. 34 dargestellt, wobei die Schwenksteuerung 342 noch zusätzlich in der Lage ist die Hemmantriebseinheit 440 anzusteuern.
  • Die Hemmvorrichtung 400 funktioniert nun, wie in den Fig. 30 bis 33 dargestellt, so, dass bei in Arbeitsstellung stehendem Kugelhals 10 der Betätigungskörper 402 in der ersten Schwenkblockierstellung des Betätigungskörpers 52 durch das federelastische Element 444 in der Blockierstellung steht, und in dieser Stellung bewirkt die Hilfskulisse 416, dass der Blockierkörper 414 in die Vertiefung 432b der äußeren Kulissenbahn 412 eintaucht und somit eine Schwenkbewegung des Schwenkelements 14 blockiert (Fig. 30).
  • Wird nun, gesteuert durch die Schwenksteuerung 342 und angetrieben durch die Gesamtantriebseinheit 190, der Betätigungskörper 52 in die Freilaufstellung bewegt, wie in Fig. 31 dargestellt, so wird von der Schwenksteuerung 342 die Hemmantriebseinheit 440 so angesteuert, dass der Betätigungskörper 402 in die Lösestellung übergeht und somit durch die Hilfskulisse 416 und den Blockierkörper 414 eine Freigabe des Schwenkelements 14 erfolgt.
  • In dieser Stellung hat nun das Schwenkelement 14 die Möglichkeit, sich um die Schwenkachse 22 zu drehen, da weder die Drehblockierkörper 54 noch der Blockierkörper 414 die Drehbewegung behindern.
  • Durch einen Anschlagflansch 452 wird in der Freilaufstellung des Betätigungskörpers 52 dessen weitere Bewegung in Richtung 73 gehemmt, was dazu führt, dass eine Hemmung der Drehbewegung der Gewindespindel 100 eintritt und somit eine Hemmung der Drehbewegung des Sonnenrads 152, so dass dadurch das Planetengetriebe 150, weiter angetrieben durch die Gesamtantriebseinheit 190, aufgrund der Hemmung des Sonnenrads 152 einen Drehantrieb des Hohlrades 158 durch die umlaufenden Planetenräder 154 bewirkt.
  • Ein Verschwenken des Schwenkelements 14 hat nun zur Folge, dass sich die Vertiefung 432b von ihrer dem Blockierkörper 414 gegenüberliegenden Position wegbewegt und nunmehr dem Blockierkörper 414 die Gleitfläche 430 gegenüberliegt, so dass der Blockierkörper 414 seinerseits mit der Hilfskulisse 416 zusammenwirkt und dadurch eine Bewegung des Betätigungskörpers 402 in Richtung von dem Betätigungskörper 52 weg blockiert.
  • Dieser Zustand des Betätigungskörpers 402, dargestellt in Fig. 32, wird so lange aufrecht erhalten, bis die Ruhestellung R erreicht wird, in welcher dem Blockierkörper 414 der Vertiefung 432a gegenüberliegt (Fig. 33) und durch die Wirkung des federelastischen Elements 444 in die Vertiefung 432a eingreift und die Schwenkbewegung blockiert.
  • Ferner wird die Schwenkbewegung des Schwenkelements 14 in der Ruhestellung durch einen zeichnerisch nicht dargestellten Anschlag beendet.
  • Bei diesem vierten Ausführungsbeispiel ist es möglich, das Schwenkelement 14 nur mittels des Blockierkörpers 414 in der Ruhestellung R festzulegen und für eine Schwenkbewegung von der Ruhestellung R in die Arbeitsstellung A die Blockierung der Schwenkbewegung durch Ansteuern der Hemmantriebseinheit 440 aufzuheben, und dann mittels der Gesamtantriebs 190 das Schwenkelement 14 in Richtung der Arbeitsstellung A zu verschwenken.
  • Alternativ dazu besteht auch die Möglichkeit, das Schwenkelement in der Ruhestellung R durch Bewegen des Betätigungskörpers 52 in die erste Drehblockierstellung durch Umkehr der Drehrichtung der Gesamtantriebseinheit 190 mit den Drehblockierkörpern 54 festzulegen.
  • Auch beim vierten Ausführungsbeispiel wird die jeweilige Lage des Schwenkelements 14 und des Kugelhalses 10 durch das Sensorsystem 330 erfasst und zusätzlich lässt sich noch über das Drehbewegungssignal des Elektromotors 192 der Gesamtantriebseinheit 190 erfassen, inwieweit in der jeweiligen Endstellung ein Antreiben der Schwenkblockiereinrichtung 50 erfolgt.
  • Wie beispielhaft in Fig. 34 dargestellt ist es bei diesem vierten Ausführungsbeispiel vorteilhafterweise möglich, die Stellungsinformationen dahingehend auszuwerten, dass eine Visualisierung der Lage des Kugelhalses 10 relativ zur Schwenklagereinheit 20 mittels einer Visualisierungseinheit 346 erfolgen kann, so dass eine Bedienungsperson die Bewegung des Kugelhalses von der Arbeitsstellung A in die Ruhestellung R oder umgekehrt verfolgen kann.
  • Außerdem können auf der Visualisierungseinheit 346 vorteilhafterweise auch Betriebsmodi und/oder Betriebszustände und/oder Störungen der Ablaufsteuerung 140 und/oder der Schwenksteuerung 350, und/oder der Gesamtantriebseinheit 190, und/oder der Hemmantriebseinheit 440, sowie der Schwenkblockiereinrichtung 50 angezeigt werden.
  • Dies ist insbesondere auch dann vorteilhaft, wenn Störungen in dem Bewegungsablauf auftreten, so dass eine Bedienungsperson die Art der Störung erfassen kann.

Claims (22)

  1. Anhängekupplung (AK) umfassend
    eine fahrzeugfest an einem Heckbereich einer Fahrzeugkarosserie montierbare Schwenklagereinheit (20) und ein an der Schwenklagereinheit (20) um mindestens eine Schwenkachse (22) verschwenkbar gelagertes Schwenkelement (14), mit welchem ein eine Kupplungskugel (18) tragender Kugelhals (10) fest verbunden ist, der durch das Verschwenken des Schwenkelements (14) um die mindestens eine Schwenkachse (22) relativ zur Schwenklagereinheit (20) zwischen zwei Endstellungen verschwenkbar ist, von denen eine eine Arbeitsstellung (A) ist, in welcher der Kugelhals (10) sich im Wesentlichen in einer vertikalen Längsmittelebene (LM) der Anhängekupplung (AK) erstreckt, die insbesondere im an der Fahrzeugkarosserie montierten Zustand mit der vertikalen Längsmittelebene (LM) der Fahrzeugkarosserie zusammenfällt, und von denen eine andere eine Ruhestellung (R) ist, in welcher sich der Kugelhals (10) quer zu der vertikalen Längsmittelebene (LM) erstreckt, wobei zur Erfassung mindestens einer Lage des Schwenkelements (14) relativ zur Schwenklagereinheit (20) bezüglich der mindestens einen Schwenkachse (22) ein Sensorsystem (130, 330) vorgesehen ist, welches die Lagen des Schwenkelements (14) relativ zu der fahrzeugfesten Schwenklagereinheit (20) erfasst und eine für die jeweilige Lage des Schwenkelements (14) repräsentative Stellungsinformation (DSI) erzeugt,
    dadurch gekennzeichnet , dass das Sensorsystem (130, 330) mindestens einen die Arbeitsstellung (A) und die Ruhestellung (R) umfassenden Lagenbereich des Schwenkelements (14) erfasst, dass das Sensorsystem (130, 330) die Lagen von zwischen der Arbeitsstellung (A) und der Ruhestellung (R) liegenden Zwischenstellungen des Schwenkelements (14) erfasst und dass das Sensorsystem (130, 330) die Lagen des Schwenkelements (14) während des Verschwenkens von der Arbeitsstellung (A) bis zur Ruhestellung (R) und umgekehrt erfasst.
  2. Anhängekupplung nach einem der voranstehenden Ansprüche, dadurch gekennzeichnet, dass das Sensorsystem (130, 330) eine Auswerteeinheit (128, 138) umfasst, welche die von der Sensoreinheit (130, 330) erfassten Lagen des Schwenkelements (14) mit Referenzlagen vergleicht und daraus die Stellungsinformationen (DSI) für das Schwenkelement (14) ermittelt, dass insbesondere die Auswerteeinheit (128, 138) die die Arbeitsstellung (A) und die Ruhestellung (R) des Schwenkelements (14) eindeutig anzeigenden Stellungsinformationen (DSI) erzeugt und/oder dass die Auswerteeinheit (128, 138) die die zwischen den Endstellungen liegenden Zwischenstellungen des Schwenkelements (14) eindeutig anzeigenden Stellungsinformationen (DSI) erzeugt.
  3. Anhängekupplung nach einem der voranstehenden Ansprüche, dadurch gekennzeichnet, dass die Anhängekupplung (AK) mindestens eine motorische Antriebseinheit (110, 190) für die Ausführung der Schwenkbewegung und eine mit der Auswerteeinheit (128, 138) zusammenwirkende und die Stellungsinformation (DSI) heranziehende Schwenksteuerung (132, 342) zum Ansteuern der mindestens einen Antriebseinheit (110, 190) umfasst und dass die Schwenksteuerung (128, 138) unter Berücksichtigung der Stellungsinformationen (DSI) die Antriebseinheit (110, 190) steuert, dass insbesondere die Schwenksteuerung (132, 342) einen Schwenkbetriebsmodus (SBM) aufweist, in welchem ein Verschwenken des Schwenkelements (14) von einer der Endstellungen zur anderen der Endstellungen erfolgt, dass insbesondere die Schwenksteuerung (132, 342) im Schwenkbetriebsmodus (SBM) einen die Schwenkbewegung antreibenden Antriebsmotor (122) der mindestens einen Antriebseinheit (120) bei Erreichen der jeweiligen Endstellung als Abschluss eines Einfahrvorgangs in diese Endstellung abschaltet.
  4. Anhängekupplung nach einem der voranstehenden Ansprüche, dadurch gekennzeichnet, dass die Schwenksteuerung (132, 342) im Schwenkbetriebsmodus (SBM) im Verlauf des Verschwenkens des Schwenkelements (14) von einer Endstellung zur anderen Endstellung die Antriebseinheit (120) so ansteuert, dass diese das Schwenkelement (14) mit einer konstanten vorgegebenen Geschwindigkeit oder entsprechend einem Bewegungsprofil vorgegebenen Geschwindigkeiten verschwenkt.
  5. Anhängekupplung nach einem der voranstehenden Ansprüche, dadurch gekennzeichnet, dass die Schwenksteuerung (342) durch Vergleich der Stellungsinformationen (DSI) des Schwenkelements (14) mit einem Drehbewegungssignal (DBS) des Antriebsmotors (192) der mindestens einen Antriebseinheit (190) die Schwenkbewegung und/oder eine Blockierung oder Deblockierung der Schwenkbewegung überwacht, dass insbesondere die Schwenksteuerung (342) durch Vergleich der Stellungsinformationen (DSI) des Schwenkelements (14) mit dem Drehbewegungssignal (DBS) des Antriebsmotors (192) eine Bewegungsrelation ermittelt und mit abgespeicherten Referenzwerten für die Bewegungsrelation vergleicht, dass insbesondere die Schwenksteuerung (342) bei einem Abweichen von der ermittelten Bewegungsrelation von der vorgegebenen Bewegungsrelation ein Störungssignal erzeugt.
  6. Anhängekupplung nach einem der Ansprüche 3 bis 5, dadurch gekennzeichnet, dass die Schwenksteuerung (132, 342) in einem Haltebetriebsmodus (HBM) betreibbar ist, in welchem die jeweilige Endstellung, insbesondere die Arbeitsstellung (A) oder die Ruhestellung (R), des Schwenkelements (14) aufrechterhalten mittels der Schwenksteuerung (132, 342) wird, dass insbesondere die Schwenksteuerung (132) bei Erhalt der Stellungsinformation (DSI), dass die jeweilige Endstellung verlassen wurde, die Antriebseinheit (190) im Sinne eines Verschwenkens in die jeweilige soeben verlassene Endstellung ansteuert.
  7. Anhängekupplung nach einem der voranstehenden Ansprüche, dadurch gekennzeichnet, dass die Anhängekupplung (AK) eine Schwenkblockiereinrichtung (50) umfasst, dass die Schwenkblockiereinrichtung (50) durch eine Antriebseinheit (110) von einer Blockierstellung in eine Freilaufstellung und umgekehrt bewegbar ist und dass die mit der Auswerteeinheit (128, 338) zusammenwirkende und die Stellungsinformationen (DSI) heranziehende Schwenksteuerung (132, 342) zur Ansteuerung der Antriebseinheit (110, 190) unter Berücksichtigung der Stellungsinformationen (DSI) vorgesehen ist.
  8. Anhängekupplung nach Anspruch 7, dadurch gekennzeichnet, dass die Schwenksteuerung (132, 342) in einem Schwenkbetriebsmodus (SBM) die Antriebseinheit (110, 190) so ansteuert, dass die Schwenkblockiereinrichtung (50) von der Freilaufstellung in die Blockierstellung dann übergeht, wenn die jeweilige Endstellung als Abschluss eines Einfahrvorgangs in diese Endstellung erreicht wird.
  9. Anhängekupplung nach einem der voranstehenden Ansprüche, dadurch gekennzeichnet, dass die Schwenksteuerung (132, 342) in einem Schwenkbetriebsmodus (SBM) die Schwenkblockiereinrichtung (50) so lange in der Freilaufstellung hält, bis das Schwenkelement (14) eine der Endstellungen erreicht hat.
  10. Anhängekupplung nach Anspruch 8 oder 9, dadurch gekennzeichnet, dass die Schwenksteuerung (132, 342) in einem Haltebetriebsmodus (HBM) bei Erhalt der Stellungsinformation (DSI), dass in der jeweiligen Endstellung ein Spiel vorliegt, die Antriebseinheit (110, 190) für die Schwenkblockiereinrichtung (50) derart ansteuert, dass die Schwenkblockiereinrichtung (50) in Richtung ihrer Blockierstellung in der jeweiligen Endstellung angetrieben wird.
  11. Anhängekupplung nach einem der Ansprüche 1 bis 7, dadurch gekennzeichnet, dass die Anhängekupplung eine Schwenkblockiereinrichtung (50') zur Fixierung des Kugelhalses (10) in den Endstellungen (A, R) umfasst und dass die Schwenkblockiereinrichtung (50') durch eine Antriebseinheit (110) von einer Blockierstellung in eine Freigabestellung und von der Freigabestellung in eine Blockierbereitschaftsstellung überführbar ist und dass die mit der Auswerteeinheit (338) zusammenwirkende und die Stellungsinformationen (SI) heranziehende Schwenksteuerung (132) zur Ansteuerung der Antriebseinheit (110) unter Berücksichtigung der Stellungsinformationen (SI) vorgesehen ist, dass insbesondere die Schwenksteuerung (342) in einem Bewegungsbetriebsmodus während der Bewegung des Kugelhalses (10) zwischen den Endstellungen (A, R) die Schwenkblockiereinrichtung (50') in die Blockierbereitschaftsstellung bewegt, aus welcher die Schwenkblockiereinrichtung (50) selbsttätig in die Blockierstellung übergeht.
  12. Anhängekupplung nach einem der voranstehenden Ansprüche, dadurch gekennzeichnet, dass die Schwenksteuerung (342) eine Hemmvorrichtung (400) der Schwenkblockiereinrichtung (50) ansteuert.
  13. Anhängekupplung nach einem der voranstehenden Ansprüche, dadurch gekennzeichnet, dass das Sensorsystem (130) einen an der Schwenklagereinheit (20) gehaltenen oder mit dem Schwenkelement (14) oder dem Kugelhals (10) mitverschwenkbaren Sensorkopf (124) aufweist, der eine mit dem Schwenkelement (14) oder dem Kugelhals (10) mitschwenkbare beziehungsweise an der Schwenklagereinheit (20) fest angeordnete Positionsstruktur (126) abtastet, dass insbesondere die Positionsstruktur (126) sich längs eines um die mindestens eine Schwenkachse (22) verlaufenden Kreisbogensegments erstreckt und/oder dass die Positionsstruktur (126) eine lokal begrenzte Struktur ist und/oder dass die Positionsstruktur (126) eine fortlaufende Struktur ist, dass insbesondere die fortlaufende Struktur (126) von dem Sensorkopf (124) bei der Bewegung des Schwenkelements (14) von der einen Endstellung bis zur anderen Endstellung erfasst wird.
  14. Anhängekupplung nach Anspruch 13, dadurch gekennzeichnet, dass die Positionsstruktur (126) als magnetfeldbeeinflussende Struktur ausgebildet ist, und der Sensorkopf (124) Veränderungen eines magnetischen Feldes detektiert.
  15. Anhängekupplung nach einem der Ansprüche 1 bis 12, dadurch gekennzeichnet, dass das Sensorsystem (330) einen mit dem Schwenkelement (14) oder dem Kugelhals (10) mitschwenkbar angeordneten ersten Sensor (332) und eine mit dem ersten Sensor (332) verbundene Auswerteeinheit (338) umfasst, welche zur Bestimmung der Lage des Schwenkelements (14) oder des Kugelhalses (10) Sensorsignale des ersten Sensors (332) mit der jeweiligen Lage zugeordneten Referenzwerten vergleicht und dadurch die Stellungsinformationen (DSI) für das Schwenkelement (14) erzeugt.
  16. Anhängekupplung nach einem der Ansprüche 1 bis 12, dadurch gekennzeichnet, dass das Sensorsystem (330) einen ersten, mit dem Schwenkelement (14) oder dem Kugelhals (10) mitschwenkbar angeordneten Sensor (332) und einen zweiten an der Schwenklagereinheit (20) fest angeordneten Sensor (334) umfasst und dass das Sensorsystem (330) eine mit dem ersten Sensor (332) und dem zweiten Sensor (334) verbundene Auswerteeinheit (338) umfasst, die Differenzwerte der Sensoren (332, 334) erfasst und zur Bestimmung der Lage des Schwenkelements (14) mit abgespeicherten, der jeweiligen Lage zugeordneten Referenzwerten für die Differenzwerte vergleicht und dadurch die Stellungsinformation (DSI) für das Schwenkelement (14) erzeugt.
  17. Anhängekupplung nach Anspruch 15 oder 16, dadurch gekennzeichnet, dass der erste Sensor (332) und der zweite Sensor (334) Neigungssensoren sind, dass insbesondere der erste Sensor (332) und der zweite Sensor (334) als Neigungssensoren betreibbare, Bewegungen im Raum detektierende Sensoren, beispielsweise Beschleunigungssensoren, sind, dass insbesondere der erste und/oder der zweite Sensor (332, 334) Neigungen um mindestens eine Neigungsachse erfassen, dass insbesondere die Sensoren (332, 334) Neigungswerte (N1, N2) in Bezug auf eine Schwerkraftrichtung (SR) als Referenz erfassen.
  18. Anhängekupplung nach einem der Ansprüche 15 bis 17, dadurch gekennzeichnet, dass die Auswerteeinheit (338) zur Bestimmung der Stellungsinformationen des Schwenkelements (14) Neigungsdifferenzwerte (D) erfasst, die aus Neigungswerten (N1, N2) als Messwerte der Sensoren (332, 334) gebildet sind, dass insbesondere die Auswerteeinheit (338) in mindestens einer der Endstellungen eine Neigungsdifferenz zwischen einer Neigung des ersten Sensors (332) und einer Neigung des zweiten Sensors (334) erfasst.
  19. Anhängekupplung nach einem der Ansprüche 15 bis 18, dadurch gekennzeichnet, dass zur Bestimmung der Stellungsinformationen (DSF) des Schwenkelements (14) basierend auf der ermittelten Neigungsdifferenz der Verlauf der Neigungswerte des ersten Sensors (332) bei einer Schwenkbewegung von einer Endstellung zur anderen Endstellung ermittelt wird.
  20. Anhängekupplung nach einem der Ansprüche 15 bis 18, dadurch gekennzeichnet, dass bei dem ersten Sensor (332) seine für die Neigungserfassung relevante Z-Achse (Z) und seine weitere Achse (Y) seines kartesischen Koordinatensystems in einer senkrecht zur Schwenkachse (22) verlaufenden Schwenkebene (SE) liegen, dass insbesondere bei dem zweiten Sensor (334) seine für die Neigungserfassung relevante Z-Achse (Z) und seine dem ersten Sensor entsprechende weitere Achse (Y) seines kartesischen Koordinatensystems parallel zur Schwenkebene (SE) ausgerichtet sind.
  21. Anhängekupplung nach einem der voranstehenden Ansprüche 15 bis 20, dadurch gekennzeichnet, dass die Auswerteeinheit (338) mit mindestens einem der Sensoren (332, 334), insbesondere mit dem ersten Sensor (332), Beschleunigungen erfasst, dass insbesondere die Auswerteeinheit (338) mit beiden Sensoren (332, 334) Beschleunigungen erfasst, dass insbesondere die Auswerteeinheit (338) mit dem ersten Sensor (332) Beschleunigungen in einer zur Schwenkachse (22) senkrechten Schwenkebene (SE) erfasst.
  22. Anhängekupplung nach einem der Ansprüche 3 bis 21, dadurch gekennzeichnet, dass der Schwenksteuerung (132, 342) eine Visualisierungseinheit (136, 346) zur Anzeige von Betriebsmodi und/oder Betriebszuständen und/oder Störungen zugeordnet ist.
EP18154423.0A 2017-02-08 2018-01-31 Anhängekupplung Revoked EP3360704B1 (de)

Priority Applications (1)

Application Number Priority Date Filing Date Title
EP21171254.2A EP3875292A1 (de) 2017-02-08 2018-01-31 Anhängekupplung

Applications Claiming Priority (1)

Application Number Priority Date Filing Date Title
DE102017102505.7A DE102017102505A1 (de) 2017-02-08 2017-02-08 Anhängekupplung

Related Child Applications (1)

Application Number Title Priority Date Filing Date
EP21171254.2A Division EP3875292A1 (de) 2017-02-08 2018-01-31 Anhängekupplung

Publications (2)

Publication Number Publication Date
EP3360704A1 EP3360704A1 (de) 2018-08-15
EP3360704B1 true EP3360704B1 (de) 2021-05-05

Family

ID=61132159

Family Applications (2)

Application Number Title Priority Date Filing Date
EP18154423.0A Revoked EP3360704B1 (de) 2017-02-08 2018-01-31 Anhängekupplung
EP21171254.2A Pending EP3875292A1 (de) 2017-02-08 2018-01-31 Anhängekupplung

Family Applications After (1)

Application Number Title Priority Date Filing Date
EP21171254.2A Pending EP3875292A1 (de) 2017-02-08 2018-01-31 Anhängekupplung

Country Status (3)

Country Link
US (1) US10780753B2 (de)
EP (2) EP3360704B1 (de)
DE (1) DE102017102505A1 (de)

Families Citing this family (9)

* Cited by examiner, † Cited by third party
Publication number Priority date Publication date Assignee Title
US10414437B2 (en) * 2017-10-04 2019-09-17 Ford Global Technologies, Llc Hitch assist system for correcting misalignment between a tow hitch of a vehicle and a hitch coupler of a trailer
WO2021105517A1 (de) * 2019-11-29 2021-06-03 Westfalia-Automotive Gmbh Anhängekupplung mit einem schwenkantrieb
DE102020111469A1 (de) 2020-04-27 2021-10-28 ACPS Automotive GmbH Anhängekupplung
DE102020111468A1 (de) * 2020-04-27 2021-10-28 ACPS Automotive GmbH Anhängekupplung
DE102020114231A1 (de) * 2020-05-27 2021-12-02 ACPS Automotive GmbH Anhängevorrichtung
DE102020134914A1 (de) * 2020-11-03 2022-05-05 Westfalia-Automotive Gmbh Anhängekupplung mit einer Bremseinrichtung
DE102021121092A1 (de) * 2021-08-13 2023-02-16 ACPS Automotive GmbH Anhängekupplung
CN114083943B (zh) * 2021-11-18 2023-10-20 东风汽车集团股份有限公司 一种可调节的隐藏式车架拖车钩系统及控制方法
CN119749121B (zh) * 2024-06-24 2026-02-10 比亚迪股份有限公司 拖车钩以及汽车

Citations (14)

* Cited by examiner, † Cited by third party
Publication number Priority date Publication date Assignee Title
DE10104188A1 (de) 2001-01-23 2002-07-25 Fac Frank Abels Consult & Tech Antriebssteuerung für eine Antriebsmotoranordnung einer Anhängerkupplung
EP1002673B1 (de) 1996-04-01 2003-06-04 ORIS FAHRZEUGTEILE HANS RIEHLE GmbH Anhängekupplung
EP1535765B1 (de) 2003-11-27 2006-04-19 Westfalia-Automotive GmbH & Co. KG Anhängerkupplung
DE102006035261A1 (de) 2006-07-29 2008-01-31 Scambia Industrial Developments Aktiengesellschaft Anhängekupplung
DE202010004439U1 (de) 2010-03-29 2011-08-11 Scambia Industrial Developments Aktiengesellschaft Betätigungseinrichtung
DE102011052433A1 (de) 2011-08-05 2013-02-07 Scambia Holdings Cyprus Ltd. Steuerungssystem
DE102011053506A1 (de) 2011-09-12 2013-03-14 Scambia Holdings Cyprus Ltd. Anhängekupplung
EP2602133A1 (de) 2011-12-09 2013-06-12 WESTFALIA - Automotive GmbH Steuergerät und Anhängekupplung zur Kommunikation mit einem Bediengerät
DE102012216798A1 (de) 2012-09-19 2014-03-20 Zf Friedrichshafen Ag Kugelschwenkmodul
EP2801487A1 (de) 2013-05-07 2014-11-12 WESTFALIA - Automotive GmbH Anhängekupplung mit einer Auswerteeinrichtung
US9150061B2 (en) 2010-11-16 2015-10-06 Scambia Holdings Cyprus Limited Carrier device
DE10243044B4 (de) 2002-09-12 2016-01-21 Westfalia-Automotive Gmbh Anhängerkupplung
DE102014111426A1 (de) 2014-08-11 2016-02-11 Scambia Holdings Cyprus Limited Anhängekupplung
DE102015204900A1 (de) 2015-03-18 2016-09-22 Zf Friedrichshafen Ag Kugelschwenkmodul und Verfahren zum Betreiben eines Kugelschwenkmoduls

Family Cites Families (6)

* Cited by examiner, † Cited by third party
Publication number Priority date Publication date Assignee Title
DE19944100A1 (de) 1999-09-15 2001-03-22 Jaeger Cartronix Gmbh Schwenkbare Anhängerkupplung mit Steuerung
DE10017013A1 (de) 2000-04-05 2001-10-18 Oris Fahrzeugteile Riehle H Anhängekupplung
DE202011103345U1 (de) 2011-03-23 2012-06-25 Westfalia-Automotive Gmbh Steuergerät für eine Anhängekupplung und Anhängekupplung mit einem Steuergerät
KR20150036099A (ko) * 2012-07-19 2015-04-07 톰슨 라이센싱 복수의 모드를 갖는 qam 변조기 채널 분배를 위한 방법 및 장치
NO20130966A1 (no) * 2013-07-11 2015-01-12 Smart Patents As System og fremgangsmåte for automatisk å koble en tilhenger til et kjøretøy
DE102014219151A1 (de) 2014-09-23 2016-03-24 Zf Friedrichshafen Ag Verfahren zur Betätigung einer Anhängerkupplung und Anhängerkupplung

Patent Citations (14)

* Cited by examiner, † Cited by third party
Publication number Priority date Publication date Assignee Title
EP1002673B1 (de) 1996-04-01 2003-06-04 ORIS FAHRZEUGTEILE HANS RIEHLE GmbH Anhängekupplung
DE10104188A1 (de) 2001-01-23 2002-07-25 Fac Frank Abels Consult & Tech Antriebssteuerung für eine Antriebsmotoranordnung einer Anhängerkupplung
DE10243044B4 (de) 2002-09-12 2016-01-21 Westfalia-Automotive Gmbh Anhängerkupplung
EP1535765B1 (de) 2003-11-27 2006-04-19 Westfalia-Automotive GmbH & Co. KG Anhängerkupplung
DE102006035261A1 (de) 2006-07-29 2008-01-31 Scambia Industrial Developments Aktiengesellschaft Anhängekupplung
DE202010004439U1 (de) 2010-03-29 2011-08-11 Scambia Industrial Developments Aktiengesellschaft Betätigungseinrichtung
US9150061B2 (en) 2010-11-16 2015-10-06 Scambia Holdings Cyprus Limited Carrier device
DE102011052433A1 (de) 2011-08-05 2013-02-07 Scambia Holdings Cyprus Ltd. Steuerungssystem
DE102011053506A1 (de) 2011-09-12 2013-03-14 Scambia Holdings Cyprus Ltd. Anhängekupplung
EP2602133A1 (de) 2011-12-09 2013-06-12 WESTFALIA - Automotive GmbH Steuergerät und Anhängekupplung zur Kommunikation mit einem Bediengerät
DE102012216798A1 (de) 2012-09-19 2014-03-20 Zf Friedrichshafen Ag Kugelschwenkmodul
EP2801487A1 (de) 2013-05-07 2014-11-12 WESTFALIA - Automotive GmbH Anhängekupplung mit einer Auswerteeinrichtung
DE102014111426A1 (de) 2014-08-11 2016-02-11 Scambia Holdings Cyprus Limited Anhängekupplung
DE102015204900A1 (de) 2015-03-18 2016-09-22 Zf Friedrichshafen Ag Kugelschwenkmodul und Verfahren zum Betreiben eines Kugelschwenkmoduls

Also Published As

Publication number Publication date
DE102017102505A1 (de) 2018-08-09
US20180222265A1 (en) 2018-08-09
US10780753B2 (en) 2020-09-22
EP3875292A1 (de) 2021-09-08
EP3360704A1 (de) 2018-08-15

Similar Documents

Publication Publication Date Title
EP3360704B1 (de) Anhängekupplung
EP3141405B1 (de) Anhängekupplung
EP2141034B2 (de) Anhängekupplung
EP3815936B1 (de) Anhängekupplung
EP2316669B1 (de) Anhängekupplung
EP2233326B2 (de) Anhängekupplung
DE102005032474A1 (de) Anhängevorrichtung
EP4275925A2 (de) Anhängekupplung
EP3904128B1 (de) Anhängekupplung
EP3360703B2 (de) Anhängekupplung
CH706473A1 (de) Überwachugungseinrichtung zur Überwachung von Positionen eines Roboters sowie Fertigungsanlage mit einer Überwachungseinrichtung.
EP4292838A1 (de) Anhängekupplung
EP1491369B1 (de) Anhängekupplung
DE19807229A1 (de) Rollenantriebseinheit und Ladesystem mit Sensoren und einer Steuerlogik, insbesondere zum motorgetriebenen Anheben und Absenken der Antriebsrollen von Rollenantriebseinheiten
DE102022122865A1 (de) Anhängekupplung
DE102024123337A1 (de) Anhängekupplung
DE102024123336A1 (de) Anhängekupplung
EP1256494A2 (de) Verriegelungsvorrichtung für eine Lenkspindel

Legal Events

Date Code Title Description
PUAI Public reference made under article 153(3) epc to a published international application that has entered the european phase

Free format text: ORIGINAL CODE: 0009012

STAA Information on the status of an ep patent application or granted ep patent

Free format text: STATUS: THE APPLICATION HAS BEEN PUBLISHED

AK Designated contracting states

Kind code of ref document: A1

Designated state(s): AL AT BE BG CH CY CZ DE DK EE ES FI FR GB GR HR HU IE IS IT LI LT LU LV MC MK MT NL NO PL PT RO RS SE SI SK SM TR

AX Request for extension of the european patent

Extension state: BA ME

STAA Information on the status of an ep patent application or granted ep patent

Free format text: STATUS: REQUEST FOR EXAMINATION WAS MADE

17P Request for examination filed

Effective date: 20190131

RBV Designated contracting states (corrected)

Designated state(s): AL AT BE BG CH CY CZ DE DK EE ES FI FR GB GR HR HU IE IS IT LI LT LU LV MC MK MT NL NO PL PT RO RS SE SI SK SM TR

STAA Information on the status of an ep patent application or granted ep patent

Free format text: STATUS: EXAMINATION IS IN PROGRESS

RAP1 Party data changed (applicant data changed or rights of an application transferred)

Owner name: ACPS AUTOMOTIVE GMBH

17Q First examination report despatched

Effective date: 20190923

GRAP Despatch of communication of intention to grant a patent

Free format text: ORIGINAL CODE: EPIDOSNIGR1

STAA Information on the status of an ep patent application or granted ep patent

Free format text: STATUS: GRANT OF PATENT IS INTENDED

INTG Intention to grant announced

Effective date: 20200723

GRAJ Information related to disapproval of communication of intention to grant by the applicant or resumption of examination proceedings by the epo deleted

Free format text: ORIGINAL CODE: EPIDOSDIGR1

STAA Information on the status of an ep patent application or granted ep patent

Free format text: STATUS: EXAMINATION IS IN PROGRESS

GRAP Despatch of communication of intention to grant a patent

Free format text: ORIGINAL CODE: EPIDOSNIGR1

STAA Information on the status of an ep patent application or granted ep patent

Free format text: STATUS: GRANT OF PATENT IS INTENDED

INTC Intention to grant announced (deleted)
INTG Intention to grant announced

Effective date: 20201215

GRAS Grant fee paid

Free format text: ORIGINAL CODE: EPIDOSNIGR3

GRAA (expected) grant

Free format text: ORIGINAL CODE: 0009210

STAA Information on the status of an ep patent application or granted ep patent

Free format text: STATUS: THE PATENT HAS BEEN GRANTED

AK Designated contracting states

Kind code of ref document: B1

Designated state(s): AL AT BE BG CH CY CZ DE DK EE ES FI FR GB GR HR HU IE IS IT LI LT LU LV MC MK MT NL NO PL PT RO RS SE SI SK SM TR

REG Reference to a national code

Ref country code: GB

Ref legal event code: FG4D

Free format text: NOT ENGLISH

REG Reference to a national code

Ref country code: CH

Ref legal event code: EP

REG Reference to a national code

Ref country code: AT

Ref legal event code: REF

Ref document number: 1389369

Country of ref document: AT

Kind code of ref document: T

Effective date: 20210515

REG Reference to a national code

Ref country code: IE

Ref legal event code: FG4D

Free format text: LANGUAGE OF EP DOCUMENT: GERMAN

REG Reference to a national code

Ref country code: DE

Ref legal event code: R096

Ref document number: 502018005063

Country of ref document: DE

REG Reference to a national code

Ref country code: NL

Ref legal event code: FP

REG Reference to a national code

Ref country code: LT

Ref legal event code: MG9D

PG25 Lapsed in a contracting state [announced via postgrant information from national office to epo]

Ref country code: BG

Free format text: LAPSE BECAUSE OF FAILURE TO SUBMIT A TRANSLATION OF THE DESCRIPTION OR TO PAY THE FEE WITHIN THE PRESCRIBED TIME-LIMIT

Effective date: 20210805

Ref country code: HR

Free format text: LAPSE BECAUSE OF FAILURE TO SUBMIT A TRANSLATION OF THE DESCRIPTION OR TO PAY THE FEE WITHIN THE PRESCRIBED TIME-LIMIT

Effective date: 20210505

Ref country code: FI

Free format text: LAPSE BECAUSE OF FAILURE TO SUBMIT A TRANSLATION OF THE DESCRIPTION OR TO PAY THE FEE WITHIN THE PRESCRIBED TIME-LIMIT

Effective date: 20210505

Ref country code: LT

Free format text: LAPSE BECAUSE OF FAILURE TO SUBMIT A TRANSLATION OF THE DESCRIPTION OR TO PAY THE FEE WITHIN THE PRESCRIBED TIME-LIMIT

Effective date: 20210505

PG25 Lapsed in a contracting state [announced via postgrant information from national office to epo]

Ref country code: PL

Free format text: LAPSE BECAUSE OF FAILURE TO SUBMIT A TRANSLATION OF THE DESCRIPTION OR TO PAY THE FEE WITHIN THE PRESCRIBED TIME-LIMIT

Effective date: 20210505

Ref country code: LV

Free format text: LAPSE BECAUSE OF FAILURE TO SUBMIT A TRANSLATION OF THE DESCRIPTION OR TO PAY THE FEE WITHIN THE PRESCRIBED TIME-LIMIT

Effective date: 20210505

Ref country code: NO

Free format text: LAPSE BECAUSE OF FAILURE TO SUBMIT A TRANSLATION OF THE DESCRIPTION OR TO PAY THE FEE WITHIN THE PRESCRIBED TIME-LIMIT

Effective date: 20210805

Ref country code: PT

Free format text: LAPSE BECAUSE OF FAILURE TO SUBMIT A TRANSLATION OF THE DESCRIPTION OR TO PAY THE FEE WITHIN THE PRESCRIBED TIME-LIMIT

Effective date: 20210906

Ref country code: RS

Free format text: LAPSE BECAUSE OF FAILURE TO SUBMIT A TRANSLATION OF THE DESCRIPTION OR TO PAY THE FEE WITHIN THE PRESCRIBED TIME-LIMIT

Effective date: 20210505

Ref country code: SE

Free format text: LAPSE BECAUSE OF FAILURE TO SUBMIT A TRANSLATION OF THE DESCRIPTION OR TO PAY THE FEE WITHIN THE PRESCRIBED TIME-LIMIT

Effective date: 20210505

Ref country code: IS

Free format text: LAPSE BECAUSE OF FAILURE TO SUBMIT A TRANSLATION OF THE DESCRIPTION OR TO PAY THE FEE WITHIN THE PRESCRIBED TIME-LIMIT

Effective date: 20210905

Ref country code: GR

Free format text: LAPSE BECAUSE OF FAILURE TO SUBMIT A TRANSLATION OF THE DESCRIPTION OR TO PAY THE FEE WITHIN THE PRESCRIBED TIME-LIMIT

Effective date: 20210806

PG25 Lapsed in a contracting state [announced via postgrant information from national office to epo]

Ref country code: DK

Free format text: LAPSE BECAUSE OF FAILURE TO SUBMIT A TRANSLATION OF THE DESCRIPTION OR TO PAY THE FEE WITHIN THE PRESCRIBED TIME-LIMIT

Effective date: 20210505

Ref country code: RO

Free format text: LAPSE BECAUSE OF FAILURE TO SUBMIT A TRANSLATION OF THE DESCRIPTION OR TO PAY THE FEE WITHIN THE PRESCRIBED TIME-LIMIT

Effective date: 20210505

Ref country code: SK

Free format text: LAPSE BECAUSE OF FAILURE TO SUBMIT A TRANSLATION OF THE DESCRIPTION OR TO PAY THE FEE WITHIN THE PRESCRIBED TIME-LIMIT

Effective date: 20210505

Ref country code: SM

Free format text: LAPSE BECAUSE OF FAILURE TO SUBMIT A TRANSLATION OF THE DESCRIPTION OR TO PAY THE FEE WITHIN THE PRESCRIBED TIME-LIMIT

Effective date: 20210505

Ref country code: ES

Free format text: LAPSE BECAUSE OF FAILURE TO SUBMIT A TRANSLATION OF THE DESCRIPTION OR TO PAY THE FEE WITHIN THE PRESCRIBED TIME-LIMIT

Effective date: 20210505

Ref country code: EE

Free format text: LAPSE BECAUSE OF FAILURE TO SUBMIT A TRANSLATION OF THE DESCRIPTION OR TO PAY THE FEE WITHIN THE PRESCRIBED TIME-LIMIT

Effective date: 20210505

REG Reference to a national code

Ref country code: DE

Ref legal event code: R026

Ref document number: 502018005063

Country of ref document: DE

PLBI Opposition filed

Free format text: ORIGINAL CODE: 0009260

PLAX Notice of opposition and request to file observation + time limit sent

Free format text: ORIGINAL CODE: EPIDOSNOBS2

26 Opposition filed

Opponent name: WESTFALIA - AUTOMOTIVE GMBH

Effective date: 20220202

PG25 Lapsed in a contracting state [announced via postgrant information from national office to epo]

Ref country code: IS

Free format text: LAPSE BECAUSE OF FAILURE TO SUBMIT A TRANSLATION OF THE DESCRIPTION OR TO PAY THE FEE WITHIN THE PRESCRIBED TIME-LIMIT

Effective date: 20210905

Ref country code: AL

Free format text: LAPSE BECAUSE OF FAILURE TO SUBMIT A TRANSLATION OF THE DESCRIPTION OR TO PAY THE FEE WITHIN THE PRESCRIBED TIME-LIMIT

Effective date: 20210505

PLBB Reply of patent proprietor to notice(s) of opposition received

Free format text: ORIGINAL CODE: EPIDOSNOBS3

PG25 Lapsed in a contracting state [announced via postgrant information from national office to epo]

Ref country code: IT

Free format text: LAPSE BECAUSE OF FAILURE TO SUBMIT A TRANSLATION OF THE DESCRIPTION OR TO PAY THE FEE WITHIN THE PRESCRIBED TIME-LIMIT

Effective date: 20210505

PG25 Lapsed in a contracting state [announced via postgrant information from national office to epo]

Ref country code: MC

Free format text: LAPSE BECAUSE OF FAILURE TO SUBMIT A TRANSLATION OF THE DESCRIPTION OR TO PAY THE FEE WITHIN THE PRESCRIBED TIME-LIMIT

Effective date: 20210505

REG Reference to a national code

Ref country code: CH

Ref legal event code: PL

REG Reference to a national code

Ref country code: BE

Ref legal event code: MM

Effective date: 20220131

PG25 Lapsed in a contracting state [announced via postgrant information from national office to epo]

Ref country code: LU

Free format text: LAPSE BECAUSE OF NON-PAYMENT OF DUE FEES

Effective date: 20220131

PG25 Lapsed in a contracting state [announced via postgrant information from national office to epo]

Ref country code: BE

Free format text: LAPSE BECAUSE OF NON-PAYMENT OF DUE FEES

Effective date: 20220131

RAP4 Party data changed (patent owner data changed or rights of a patent transferred)

Owner name: ACPS AUTOMOTIVE GMBH

PG25 Lapsed in a contracting state [announced via postgrant information from national office to epo]

Ref country code: LI

Free format text: LAPSE BECAUSE OF NON-PAYMENT OF DUE FEES

Effective date: 20220131

Ref country code: CH

Free format text: LAPSE BECAUSE OF NON-PAYMENT OF DUE FEES

Effective date: 20220131

PG25 Lapsed in a contracting state [announced via postgrant information from national office to epo]

Ref country code: IE

Free format text: LAPSE BECAUSE OF NON-PAYMENT OF DUE FEES

Effective date: 20220131

P01 Opt-out of the competence of the unified patent court (upc) registered

Effective date: 20230517

REG Reference to a national code

Ref country code: AT

Ref legal event code: MM01

Ref document number: 1389369

Country of ref document: AT

Kind code of ref document: T

Effective date: 20230131

PG25 Lapsed in a contracting state [announced via postgrant information from national office to epo]

Ref country code: HU

Free format text: LAPSE BECAUSE OF FAILURE TO SUBMIT A TRANSLATION OF THE DESCRIPTION OR TO PAY THE FEE WITHIN THE PRESCRIBED TIME-LIMIT; INVALID AB INITIO

Effective date: 20180131

PG25 Lapsed in a contracting state [announced via postgrant information from national office to epo]

Ref country code: AT

Free format text: LAPSE BECAUSE OF NON-PAYMENT OF DUE FEES

Effective date: 20230131

PG25 Lapsed in a contracting state [announced via postgrant information from national office to epo]

Ref country code: MK

Free format text: LAPSE BECAUSE OF FAILURE TO SUBMIT A TRANSLATION OF THE DESCRIPTION OR TO PAY THE FEE WITHIN THE PRESCRIBED TIME-LIMIT

Effective date: 20210505

Ref country code: CY

Free format text: LAPSE BECAUSE OF FAILURE TO SUBMIT A TRANSLATION OF THE DESCRIPTION OR TO PAY THE FEE WITHIN THE PRESCRIBED TIME-LIMIT

Effective date: 20210505

Ref country code: AT

Free format text: LAPSE BECAUSE OF NON-PAYMENT OF DUE FEES

Effective date: 20230131

APAH Appeal reference modified

Free format text: ORIGINAL CODE: EPIDOSCREFNO

APBP Date of receipt of notice of appeal recorded

Free format text: ORIGINAL CODE: EPIDOSNNOA2O

PG25 Lapsed in a contracting state [announced via postgrant information from national office to epo]

Ref country code: TR

Free format text: LAPSE BECAUSE OF FAILURE TO SUBMIT A TRANSLATION OF THE DESCRIPTION OR TO PAY THE FEE WITHIN THE PRESCRIBED TIME-LIMIT

Effective date: 20210505

APBM Appeal reference recorded

Free format text: ORIGINAL CODE: EPIDOSNREFNO

APBP Date of receipt of notice of appeal recorded

Free format text: ORIGINAL CODE: EPIDOSNNOA2O

APBQ Date of receipt of statement of grounds of appeal recorded

Free format text: ORIGINAL CODE: EPIDOSNNOA3O

PG25 Lapsed in a contracting state [announced via postgrant information from national office to epo]

Ref country code: MT

Free format text: LAPSE BECAUSE OF FAILURE TO SUBMIT A TRANSLATION OF THE DESCRIPTION OR TO PAY THE FEE WITHIN THE PRESCRIBED TIME-LIMIT

Effective date: 20210505

PGFP Annual fee paid to national office [announced via postgrant information from national office to epo]

Ref country code: DE

Payment date: 20250121

Year of fee payment: 8

PGFP Annual fee paid to national office [announced via postgrant information from national office to epo]

Ref country code: FR

Payment date: 20250127

Year of fee payment: 8

Ref country code: CZ

Payment date: 20250124

Year of fee payment: 8

REG Reference to a national code

Ref country code: DE

Ref legal event code: R064

Ref document number: 502018005063

Country of ref document: DE

Ref country code: DE

Ref legal event code: R103

Ref document number: 502018005063

Country of ref document: DE

APBU Appeal procedure closed

Free format text: ORIGINAL CODE: EPIDOSNNOA9O

RDAF Communication despatched that patent is revoked

Free format text: ORIGINAL CODE: EPIDOSNREV1

RDAG Patent revoked

Free format text: ORIGINAL CODE: 0009271

STAA Information on the status of an ep patent application or granted ep patent

Free format text: STATUS: PATENT REVOKED

REG Reference to a national code

Ref country code: CH

Ref legal event code: N12

Free format text: ST27 STATUS EVENT CODE: U-0-0-N10-N12 (AS PROVIDED BY THE NATIONAL OFFICE)

Effective date: 20260121

PGFP Annual fee paid to national office [announced via postgrant information from national office to epo]

Ref country code: NL

Payment date: 20260121

Year of fee payment: 9

27W Patent revoked

Effective date: 20260108

GBPR Gb: patent revoked under art. 102 of the ep convention designating the uk as contracting state

Effective date: 20260108

PGFP Annual fee paid to national office [announced via postgrant information from national office to epo]

Ref country code: GB

Payment date: 20260123

Year of fee payment: 9

PGFP Annual fee paid to national office [announced via postgrant information from national office to epo]

Ref country code: AT

Payment date: 20260410

Year of fee payment: 5

PG25 Lapsed in a contracting state [announced via postgrant information from national office to epo]

Ref country code: FR

Free format text: LAPSE BECAUSE OF NON-PAYMENT OF DUE FEES

Effective date: 20260202