CN203186217U - Automobile driving auxiliary system - Google Patents
Automobile driving auxiliary system Download PDFInfo
- Publication number
- CN203186217U CN203186217U CN 201320225960 CN201320225960U CN203186217U CN 203186217 U CN203186217 U CN 203186217U CN 201320225960 CN201320225960 CN 201320225960 CN 201320225960 U CN201320225960 U CN 201320225960U CN 203186217 U CN203186217 U CN 203186217U
- Authority
- CN
- China
- Prior art keywords
- driving
- plc controller
- laser probe
- ultrasonic sensor
- car
- Prior art date
- Legal status (The legal status is an assumption and is not a legal conclusion. Google has not performed a legal analysis and makes no representation as to the accuracy of the status listed.)
- Expired - Fee Related
Links
- 239000000523 sample Substances 0.000 claims abstract description 16
- 238000000034 method Methods 0.000 description 3
- 206010039203 Road traffic accident Diseases 0.000 description 1
- 230000009286 beneficial effect Effects 0.000 description 1
- 230000007812 deficiency Effects 0.000 description 1
- 238000010586 diagram Methods 0.000 description 1
- 238000012986 modification Methods 0.000 description 1
- 230000004048 modification Effects 0.000 description 1
- 230000008092 positive effect Effects 0.000 description 1
- 238000006467 substitution reaction Methods 0.000 description 1
- 230000000007 visual effect Effects 0.000 description 1
Images
Landscapes
- Traffic Control Systems (AREA)
Abstract
本实用新型公开了一种汽车驾驶辅助系统,包括设置在汽车四周的超声波传感器(1)与激光探头(6),以及与超声波传感器(1)、激光探头(6)连接的PLC控制器(2),与PLC控制器(2)连接的设置在驾驶操控台上的多媒体显示屏(3)。本实用新型结构简单,操作方便,在城市拥挤的道路中行驶时,能够在驾驶室内看到通过超声波传感器与激光探头出来的经过PLC控制器处理过的图形信息和听到语音信息,而采集驾驶调整,当超过安全距离设置是,则会报警装置想起,同时汽车被LC控制器刹车制动,这样就大大减少了汽车拥堵时的车辆间的碰撞摩擦,尤其是对于心理素质较差,并且驾驶经验不足的新手来说,起到了很好的驾驶辅助作用。
The utility model discloses an automobile driving assistance system, which comprises an ultrasonic sensor (1) and a laser probe (6) arranged around the automobile, and a PLC controller (2) connected with the ultrasonic sensor (1) and the laser probe (6). ), the multimedia display screen (3) set on the driving console connected with the PLC controller (2). The utility model has the advantages of simple structure and convenient operation. When driving on a crowded road in the city, the graphical information processed by the PLC controller and the voice information can be seen in the cab through the ultrasonic sensor and the laser probe, and the driving information can be collected. Adjustment, when the setting of the safety distance is exceeded, the alarm device will be reminded, and the car will be braked by the LC controller, which will greatly reduce the collision friction between vehicles when the car is congested, especially for those with poor psychological quality and driving For inexperienced novices, it plays a very good role in driving assistance.
Description
技术领域 technical field
本实用新型涉及汽车驾驶领域,具体为一种具有图像语音播报相结合的新型汽车驾驶辅助系统。 The utility model relates to the field of automobile driving, in particular to a novel automobile driving assistance system combined with image and voice broadcasting. the
背景技术 Background technique
随着经济的不断发展,人们生活水平的不断提高,一个家庭拥有一辆司机车,并且上班开车已经成为一种趋势。 With the continuous development of the economy and the continuous improvement of people's living standards, a family has a driver's car, and it has become a trend to drive to work. the
然而,城市的不断扩张,汽车数量的不断增加,交通拥挤已经成为了制约城市发展的一个瓶颈,同时,在拥挤的路况下,车与车之间的碰撞、摩擦是常见的交通事故,虽然事情大多损坏不严重,但是双方为了将损失降到最低,多会要求保险公司或交警出面处理,给本就拥挤的交通带了更多的拥堵与麻烦;而造成碰撞摩擦的原因,多为抢道、便道时对车与车之间的距离目测不到位,特别是对于驾驶经验不足的新手来说,在变化多样,交通拥挤的上下班高峰期,无法掌握准确的与周围车辆的距离而至。在现有的汽车驾驶辅助系统中,多有倒车辅助系统,可以掌握倒车安全,但在行车过程中,缺无法起到提示的作用。 However, with the continuous expansion of cities and the increasing number of cars, traffic congestion has become a bottleneck restricting urban development. At the same time, under congested road conditions, collisions and friction between cars are common traffic accidents. Most of the damage is not serious, but in order to minimize the loss, both parties will often ask the insurance company or the traffic police to deal with it, which brings more congestion and trouble to the already congested traffic; and the cause of collision and friction is mostly lane grabbing 1. The visual distance between cars is not in place on the sidewalk, especially for novices with insufficient driving experience, they cannot grasp the accurate distance from the surrounding vehicles during the changing and crowded peak hours of commuting. In the existing driving assistance systems of automobiles, there are mostly reversing assistance systems, which can grasp the safety of reversing, but in the process of driving, they lack the function of prompting. the
因此,提供一种操作方便,并且能够提供在汽车行驶过程中显示车身位置及与周边车辆、物体距离的新型汽车驾驶辅助系统,已经是一个值得研究的问题。 Therefore, it is a problem worthy of research to provide a new type of vehicle driving assistance system that is easy to operate and can display the position of the vehicle body and the distance from surrounding vehicles and objects while the vehicle is running. the
发明内容 Contents of the invention
为了克服上述现有技术中的不足,本实用新型提供了一种结构简单,操作方便,并且能够通过图像与语音相提醒,并且超过安全距离后可以制动的新型汽车驾驶辅助系统。 In order to overcome the deficiencies in the above-mentioned prior art, the utility model provides a new type of automobile driving assistance system which is simple in structure, easy to operate, and can be reminded by images and voices, and can brake after exceeding a safe distance. the
本实用新型的目的是这样实现的: The purpose of this utility model is achieved in that:
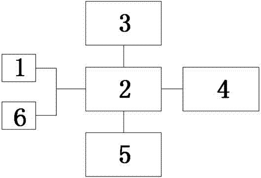
汽车驾驶辅助系统,其特征在于:包括设置在汽车四周的超声波传感器1与激光探头6,以及与超声波传感器1、激光探头6连接的PLC控制器2,与PLC控制器2连接的设置在驾驶操控台上的多媒体显示屏3;
The car driving assistance system is characterized in that it includes an
所述的PLC控制器2同时连接有与多媒体显示屏3并联的语音报警装置4;
Described
所述的PLC控制器2同时连接有与多媒体显示屏3并联的刹车制动系统5;
The
所述的超声波传感器1、激光探头6与PLC控制器2的连接为并联连接。
The connection between the
积极有益效果:本实用新型结构简单,操作方便,在城市拥挤的道路中行驶时,能够在驾驶室内看到通过超声波传感器与激光探头出来的经过PLC控制器处理过的图形信息和听到语音信息,而采集驾驶调整,当超过安全距离设置是,则会报警装置想起,同时汽车被LC控制器刹车制动,这样就大大减少了汽车拥堵时的车辆间的碰撞摩擦,尤其是对于心理素质较差,并且驾驶经验不足的新手来说,起到了很好的驾驶辅助作用。 Positive and beneficial effects: the utility model is simple in structure and easy to operate. When driving on a crowded road in the city, you can see the graphic information processed by the PLC controller through the ultrasonic sensor and the laser probe and hear the voice information in the driver's cab. , while collecting and driving adjustment, when the safety distance is exceeded, the alarm device will be activated, and the car will be braked by the LC controller, which greatly reduces the collision friction between vehicles when the car is congested, especially for people with poor psychological quality. For novices who are poor and have little driving experience, it plays a very good role in driving assistance.
附图说明 Description of drawings
图1为本实用新型的系统框图; Fig. 1 is a system block diagram of the present utility model;
图中为:超声波传感器1、PLC控制器2、多媒体显示屏3、语音报警装置4、刹车制动系统5、激光探头6。
In the figure are:
具体实施方式 Detailed ways
下面结合附图及实施例,对本实用新型做进一步的说明: Below in conjunction with accompanying drawing and embodiment, the utility model is described further:
如图1所示,汽车驾驶辅助系统,包括设置在汽车四周的超声波传感器1与激光探头6,以及与超声波传感器1、激光探头6连接的PLC控制器2,与PLC控制器2连接的设置在驾驶操控台上的多媒体显示屏3;
As shown in Figure 1, the car driving assistance system includes an
所述的PLC控制器2同时连接有与多媒体显示屏3并联的语音报警装置4;
Described
所述的PLC控制器2同时连接有与多媒体显示屏3并联的刹车制动系统5;
The
所述的超声波传感器1、激光探头6与PLC控制器2的连接为并联连接。
The connection between the
使用时,将本实用新型系统打开,采用默认系统设置,或者自行设置系统安全距离; When in use, open the utility model system, adopt the default system settings, or set the system safety distance by yourself;
当进入系统设定的高峰拥堵范围时,设置在车身四周的超声波传感器1与激光探头6会将感应和探测的图形信息经过PLC控制器处理过后,在多媒体显示屏3上全部显示出来被驾驶车辆与四周车辆或建筑物的距离,并伴有语音提示功能,驾驶员可以根据信息进行及时的修正驾驶方向;当任何一处进入设定的危险提醒距离时,语音报警装置会想起,当语音报警装置想起时,汽车行驶方向未采取修正距离状态,被PLC控制器控制的刹车制动系统处于待命状态,当进入危险距离时,刹车制动系统被启动,汽车被制动熄火,需要再次启动,修正方向后方可行驶。
When entering the peak congestion area set by the system, the
本实用新型结构简单,操作方便,在城市拥挤的道路中行驶时,能够在驾驶室内看到通过超声波传感器与激光探头出来的经过PLC控制器处理过的图形信息和听到语音信息,而采集驾驶调整,当超过安全距离设置是,则会报警装置想起,同时汽车被LC控制器刹车制动,这样就大大减少了汽车拥堵时的车辆间的碰撞摩擦,尤其是对于心理素质较差,并且驾驶经验不足的新手来说,起到了很好的驾驶辅助作用。 The utility model has the advantages of simple structure and convenient operation. When driving on a crowded road in the city, the graphical information processed by the PLC controller and the voice information can be seen in the cab through the ultrasonic sensor and the laser probe, and the driving information can be collected. Adjustment, when the safety distance setting is exceeded, the alarm device will be reminded, and the car will be braked by the LC controller, which will greatly reduce the collision friction between vehicles when the car is congested, especially for those with poor psychological quality and driving For inexperienced novices, it plays a very good role in driving assistance. the
以上实施例仅用于说明本实用新型的优选实施方式,但本实用新型并不限于上述实施方式,在所述领域普通技术人员所具备的知识范围内,本实用新型的精神和原则之内所作的任何修改、等同替代和改进等,其均应涵盖在本实用新型请求保护的技术方案范围之内。 The above examples are only used to illustrate the preferred implementation of the present utility model, but the utility model is not limited to the above-mentioned implementation, within the scope of knowledge possessed by those of ordinary skill in the art, within the spirit and principles of the utility model Any modifications, equivalent substitutions and improvements, etc., shall be covered within the scope of the technical solution claimed by the utility model. the
Claims (4)
Priority Applications (1)
| Application Number | Priority Date | Filing Date | Title |
|---|---|---|---|
| CN 201320225960 CN203186217U (en) | 2013-04-28 | 2013-04-28 | Automobile driving auxiliary system |
Applications Claiming Priority (1)
| Application Number | Priority Date | Filing Date | Title |
|---|---|---|---|
| CN 201320225960 CN203186217U (en) | 2013-04-28 | 2013-04-28 | Automobile driving auxiliary system |
Publications (1)
| Publication Number | Publication Date |
|---|---|
| CN203186217U true CN203186217U (en) | 2013-09-11 |
Family
ID=49103100
Family Applications (1)
| Application Number | Title | Priority Date | Filing Date |
|---|---|---|---|
| CN 201320225960 Expired - Fee Related CN203186217U (en) | 2013-04-28 | 2013-04-28 | Automobile driving auxiliary system |
Country Status (1)
| Country | Link |
|---|---|
| CN (1) | CN203186217U (en) |
Cited By (2)
| Publication number | Priority date | Publication date | Assignee | Title |
|---|---|---|---|---|
| CN106875749A (en) * | 2017-03-23 | 2017-06-20 | 奇瑞汽车股份有限公司 | Vehicle driving early warning system and its method for early warning |
| CN107004358A (en) * | 2014-12-05 | 2017-08-01 | 奥迪股份公司 | The method for aiding in the vehicle particularly driver of passenger vehicle |
-
2013
- 2013-04-28 CN CN 201320225960 patent/CN203186217U/en not_active Expired - Fee Related
Cited By (3)
| Publication number | Priority date | Publication date | Assignee | Title |
|---|---|---|---|---|
| CN107004358A (en) * | 2014-12-05 | 2017-08-01 | 奥迪股份公司 | The method for aiding in the vehicle particularly driver of passenger vehicle |
| CN106875749A (en) * | 2017-03-23 | 2017-06-20 | 奇瑞汽车股份有限公司 | Vehicle driving early warning system and its method for early warning |
| CN106875749B (en) * | 2017-03-23 | 2020-02-07 | 奇瑞汽车股份有限公司 | Vehicle driving early warning system and early warning method thereof |
Similar Documents
| Publication | Publication Date | Title |
|---|---|---|
| CN105216727B (en) | A kind of vehicle distances detection active safety system and control method | |
| CN205395915U (en) | Automatic control system for automobile steering lamp | |
| CN102556043A (en) | Automobile control system and automobile control method based on traffic light recognition | |
| JP2006113918A5 (en) | ||
| CN103395402B (en) | A kind of Intelligent automobile security system | |
| CN106097747B (en) | A kind of crossing anticollision intelligent signal lamp device and its control method | |
| CN106379234B (en) | Car ramp parking detection and warning device | |
| CN105691395A (en) | Automatic cruising system for automobile | |
| CN105023448A (en) | Crossroad driving reminding method and device and vehicle | |
| CN104477123A (en) | Intelligent and auxiliary connected drive early warning control method for automobile | |
| CN202518255U (en) | Emergency braking intelligent auxiliary system for automotive vehicle | |
| CN202257959U (en) | Non-motorized vehicle lane running speed-reduction prompting device | |
| CN106740443A (en) | Automobile rear car based on sequence of video images is overtaken other vehicles prompt system | |
| CN203047058U (en) | Single-chip microprocessor-based parking assist device | |
| CN204010322U (en) | A kind of crossing prior-warning device | |
| CN203186217U (en) | Automobile driving auxiliary system | |
| CN105774651A (en) | Vehicle lane change auxiliary system | |
| CN105270257B (en) | The advanced alarm volume automatic regulating method driven in auxiliary of automobile | |
| CN205273306U (en) | Automobile collision avoidance system auxiliary device | |
| CN202923492U (en) | Intelligent drunk driving preventing device based on single chip microcomputer | |
| CN205881183U (en) | Crossing anticollision intelligence signal lamp device | |
| CN204623365U (en) | Novel on-vehicle language robot intelligent system | |
| CN205113140U (en) | Car safe driving early warning system | |
| CN202987135U (en) | Device for identifying speed reducing prediction behavior before corner | |
| CN203344815U (en) | Safety device for crossing turning of automobile |
Legal Events
| Date | Code | Title | Description |
|---|---|---|---|
| C14 | Grant of patent or utility model | ||
| GR01 | Patent grant | ||
| C17 | Cessation of patent right | ||
| CF01 | Termination of patent right due to non-payment of annual fee |
Granted publication date: 20130911 Termination date: 20140428 |
