CN108009871B - 基于增强现实视点的产品推荐 - Google Patents
基于增强现实视点的产品推荐 Download PDFInfo
- Publication number
- CN108009871B CN108009871B CN201710780770.6A CN201710780770A CN108009871B CN 108009871 B CN108009871 B CN 108009871B CN 201710780770 A CN201710780770 A CN 201710780770A CN 108009871 B CN108009871 B CN 108009871B
- Authority
- CN
- China
- Prior art keywords
- product
- image
- user
- recommended
- viewpoint
- Prior art date
- Legal status (The legal status is an assumption and is not a legal conclusion. Google has not performed a legal analysis and makes no representation as to the accuracy of the status listed.)
- Active
Links
Images
Classifications
-
- G—PHYSICS
- G06—COMPUTING OR CALCULATING; COUNTING
- G06Q—INFORMATION AND COMMUNICATION TECHNOLOGY [ICT] SPECIALLY ADAPTED FOR ADMINISTRATIVE, COMMERCIAL, FINANCIAL, MANAGERIAL OR SUPERVISORY PURPOSES; SYSTEMS OR METHODS SPECIALLY ADAPTED FOR ADMINISTRATIVE, COMMERCIAL, FINANCIAL, MANAGERIAL OR SUPERVISORY PURPOSES, NOT OTHERWISE PROVIDED FOR
- G06Q30/00—Commerce
- G06Q30/06—Buying, selling or leasing transactions
- G06Q30/0601—Electronic shopping [e-shopping]
- G06Q30/0631—Recommending goods or services
-
- G—PHYSICS
- G06—COMPUTING OR CALCULATING; COUNTING
- G06F—ELECTRIC DIGITAL DATA PROCESSING
- G06F16/00—Information retrieval; Database structures therefor; File system structures therefor
- G06F16/50—Information retrieval; Database structures therefor; File system structures therefor of still image data
- G06F16/58—Retrieval characterised by using metadata, e.g. metadata not derived from the content or metadata generated manually
- G06F16/583—Retrieval characterised by using metadata, e.g. metadata not derived from the content or metadata generated manually using metadata automatically derived from the content
-
- G—PHYSICS
- G06—COMPUTING OR CALCULATING; COUNTING
- G06F—ELECTRIC DIGITAL DATA PROCESSING
- G06F16/00—Information retrieval; Database structures therefor; File system structures therefor
- G06F16/50—Information retrieval; Database structures therefor; File system structures therefor of still image data
- G06F16/58—Retrieval characterised by using metadata, e.g. metadata not derived from the content or metadata generated manually
- G06F16/583—Retrieval characterised by using metadata, e.g. metadata not derived from the content or metadata generated manually using metadata automatically derived from the content
- G06F16/5838—Retrieval characterised by using metadata, e.g. metadata not derived from the content or metadata generated manually using metadata automatically derived from the content using colour
-
- G—PHYSICS
- G06—COMPUTING OR CALCULATING; COUNTING
- G06F—ELECTRIC DIGITAL DATA PROCESSING
- G06F18/00—Pattern recognition
- G06F18/20—Analysing
- G06F18/22—Matching criteria, e.g. proximity measures
-
- G—PHYSICS
- G06—COMPUTING OR CALCULATING; COUNTING
- G06Q—INFORMATION AND COMMUNICATION TECHNOLOGY [ICT] SPECIALLY ADAPTED FOR ADMINISTRATIVE, COMMERCIAL, FINANCIAL, MANAGERIAL OR SUPERVISORY PURPOSES; SYSTEMS OR METHODS SPECIALLY ADAPTED FOR ADMINISTRATIVE, COMMERCIAL, FINANCIAL, MANAGERIAL OR SUPERVISORY PURPOSES, NOT OTHERWISE PROVIDED FOR
- G06Q30/00—Commerce
- G06Q30/02—Marketing; Price estimation or determination; Fundraising
- G06Q30/0241—Advertisements
- G06Q30/0251—Targeted advertisements
- G06Q30/0252—Targeted advertisements based on events or environment, e.g. weather or festivals
-
- G—PHYSICS
- G06—COMPUTING OR CALCULATING; COUNTING
- G06T—IMAGE DATA PROCESSING OR GENERATION, IN GENERAL
- G06T11/00—2D [Two Dimensional] image generation
-
- G—PHYSICS
- G06—COMPUTING OR CALCULATING; COUNTING
- G06T—IMAGE DATA PROCESSING OR GENERATION, IN GENERAL
- G06T11/00—2D [Two Dimensional] image generation
- G06T11/60—Editing figures and text; Combining figures or text
-
- G—PHYSICS
- G06—COMPUTING OR CALCULATING; COUNTING
- G06T—IMAGE DATA PROCESSING OR GENERATION, IN GENERAL
- G06T7/00—Image analysis
- G06T7/70—Determining position or orientation of objects or cameras
- G06T7/73—Determining position or orientation of objects or cameras using feature-based methods
- G06T7/74—Determining position or orientation of objects or cameras using feature-based methods involving reference images or patches
-
- G—PHYSICS
- G06—COMPUTING OR CALCULATING; COUNTING
- G06T—IMAGE DATA PROCESSING OR GENERATION, IN GENERAL
- G06T2207/00—Indexing scheme for image analysis or image enhancement
- G06T2207/20—Special algorithmic details
- G06T2207/20212—Image combination
- G06T2207/20221—Image fusion; Image merging
-
- G—PHYSICS
- G06—COMPUTING OR CALCULATING; COUNTING
- G06V—IMAGE OR VIDEO RECOGNITION OR UNDERSTANDING
- G06V20/00—Scenes; Scene-specific elements
- G06V20/20—Scenes; Scene-specific elements in augmented reality scenes
Landscapes
- Engineering & Computer Science (AREA)
- Theoretical Computer Science (AREA)
- Business, Economics & Management (AREA)
- Physics & Mathematics (AREA)
- General Physics & Mathematics (AREA)
- Accounting & Taxation (AREA)
- Finance (AREA)
- Development Economics (AREA)
- Strategic Management (AREA)
- Library & Information Science (AREA)
- General Business, Economics & Management (AREA)
- Marketing (AREA)
- Economics (AREA)
- Data Mining & Analysis (AREA)
- General Engineering & Computer Science (AREA)
- Databases & Information Systems (AREA)
- Computer Vision & Pattern Recognition (AREA)
- Environmental & Geological Engineering (AREA)
- Entrepreneurship & Innovation (AREA)
- Game Theory and Decision Science (AREA)
- Life Sciences & Earth Sciences (AREA)
- Artificial Intelligence (AREA)
- Bioinformatics & Cheminformatics (AREA)
- Bioinformatics & Computational Biology (AREA)
- Evolutionary Biology (AREA)
- Evolutionary Computation (AREA)
- Processing Or Creating Images (AREA)
- Management, Administration, Business Operations System, And Electronic Commerce (AREA)
Abstract
本申请的各实施例涉及基于增强现实视点的产品推荐。提供了用于使用增强现实来向用户提供产品推荐的方法和技术。产品推荐系统确定用户视点,该视点包括被定位于用户的周围环境的相机图像中的增强的产品。基于视点,产品推荐系统确定视点中的增强的产品的定位和在增强的产品和与增强的产品相似的其它候选产品之间的相似性。产品推荐系统然后创建推荐图像的集合,每个推荐图像包括针对视点中的增强的产品而被替换的候选产品的图像。产品推荐系统然后可以基于总颜色兼容性来评估推荐图像。例如,基于评估,产品推荐系统选择向用户提供的推荐图像。
Description
相关申请的交叉引用
本申请要求对通过完全引用而结合于此、名称为“Product RecommendationsBased on Augmented Reality Viewpoints”、提交于2016年10月31日的第62/415,332号美国临时申请的权益。
技术领域
本公开内容总体上涉及增强现实,并且更具体地涉及用于基于增强相机图像以包括候选产品图像来向用户做出产品推荐的方法和系统。
背景技术
许多常规的基于web的营销技术依赖于用户的浏览历史数据以向用户营销。例如,在用户在线进行产品购物和/或购买产品时,关于浏览和购买的产品的信息被记录和使用以向用户提供推荐和其它营销材料。公司使用该数据以向用户发送具有推荐的产品的电子邮件、推送通知和其它营销材料。推荐通常地基于在产品之中的元标签(如来自其它用户的类别或者购买数据)的相似性。
基于web的营销技术经常没有充分地标识将向用户推荐的产品,因为产品推荐基于关于用户的有限信息。例如,用户的浏览器历史几乎不提供关于用户将在其中使用产品的环境以及推荐的产品的样式和颜色将如何在该环境内相配的很少信息或者不提供这样的信息。例如,推荐的椅子可以基于用户正浏览椅子而被推荐给用户。然而,推荐的椅子可能具有对于用户打算在其中使用椅子的环境而言不适合的颜色或者样式。椅子可能在既定的位置中没有良好相配或者可能在房间的颜色主题内没有相配。现有技术没有向用户提供考虑用户将在其中使用产品的环境的产品推荐。
发明内容
这里提供了用于使用增强现实来提供产品推荐的方法和系统。一种产品推荐系统确定由用户使用用户设备而创建的增强现实的视点。视点包括来自用户的周围环境的实际物体的相机图像和在实际物体之中定位的增强的产品的图像。产品推荐系统然后确定增强的产品与候选产品的样式相似性。产品推荐系统使用候选产品中的至少一些候选产品的图像来创建一个或者多个推荐图像。每个推荐图像包括被嵌入在相机图像中的候选产品的图像。因此,每个推荐图像示出了在来自用户的周围环境的实际物体之中的候选产品。候选产品的图像具有与增强的产品在视点中相同的位置和定向。产品推荐系统然后选择推荐图像中的一个或者多个推荐图像作为向用户提供的产品推荐。
在某些示例中,该方法还包括基于在推荐图像中的每个推荐图像内的颜色的颜色兼容性来评估推荐图像的集合。选择将向用户提供哪些推荐图像可以附加地或者备选地基于推荐图像内的颜色的颜色兼容性。
提到这些说明性特征并不限制或者限定公开内容,而是提供示例以辅助其理解。在具体实施方式中讨论附加实施例并且在其中提供进一步描述。
附图说明
专利或者申请文件包含按颜色而被执行的至少一个附图。具有彩色附图的本专利或者专利申请公开文本的副本将由官方按照请求和支付必需费用而提供。在参照附图阅读以下具体实施方式时更好地理解本公开内容的特征、实施例和优点。
图1A是根据某些示例实施例的用于使用增强现实来向用户提供产品推荐的计算机网络环境和系统的框图。
图1B是根据某些示例实施例的用于与这里描述的方法和系统结合使用的营销装置的框图。
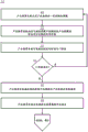
图2是描绘根据某些示例实施例的用于使用增强现实来向用户提供产品推荐的方法的流程框图。
图3是描绘根据某些示例实施例的用于确定用于产品推荐的视点的方法的流程框图。
图4是描绘根据某些示例实施例的用于评估推荐图像的方法的流程框图。
图5A是描绘根据某些示例实施例的相机图像的图示。
图5B是描绘根据某些示例实施例的视点的图示。
图5C是描绘根据某些示例实施例的具有关联产品要约的推荐图像的图示。
图6是描绘根据某些示例实施例的示例硬件实现方式的框图。
图7A是描绘根据某些示例实施例的相同类中的两个产品模型之间的相似性的图像。
图7B是描绘根据某些示例实施例的相同类中的两个产品模型之间的相似性的图像。
图8A是根据某些示例实施例的相机图像。
图8B是根据某些示例实施例的视点的图像。
图8C是根据某些示例实施例的推荐图像的图像。
图8D是根据某些示例实施例的推荐图像的图像。
图9A是描绘根据某些示例实施例的用于使用分量元素相似性和普遍性来确定两个形状之间的相异性的方法的图示。
图9B是描绘用于将分量的显著性确定为几何特征、如表面曲率、环境封闭和其它特征的加权组合的方法的图示。最终根据某些示例实施例通过sigmoid函数来缩放加权组合。
图9C是描绘根据某些示例实施例的用于通过考虑一对3D物体中的不匹配的分量的显著性来惩罚不匹配的分量的方法的图示。
具体实施方式
概述
如这里描述的那样,提供了用于使用增强现实来向用户提供产品推荐的技术。例如,一种产品推荐系统确定由用户创建的增强现实的视点。视点包括在用户的周围环境的相机图像中定位的增强的产品的图像。基于视点,产品推荐系统确定视点中的增强的产品的定位。产品推荐系统也确定在增强的产品与产品推荐系统可以向用户推荐的一个或者多个候选产品之间的相似性。基于相似性,产品推荐系统创建可以作为产品推荐向用户提供的推荐图像的集合。推荐图像例如包括候选产品的候选产品图像,该候选产品图像替换推荐图像中的增强的产品。在某些示例中,在向用户提供产品推荐图像之前,产品推荐系统基于在每个图像内的颜色的总体颜色兼容性来评估推荐图像。基于评估,产品推荐系统然后选择向用户提供的推荐图像。
在一个示例中,用户选择用于在用户的用户设备上的增强现实应用中查看的增强的产品。使用用户设备上的相机应用,用户然后在用户设备的显示器上查看用户希望在其中放置增强的产品的、用户的周围环境的区域。用户然后在用户设备的相机图像显示内放置增强的产品,因此允许用户在用户设备的用户设备显示中查看增强的产品的图像。因此,用户可以在用户设备的显示器上查看如在用户设备的显示器上的相机图像中捕获的在用户的周围环境中的实际物体之中定位的增强的产品。
一旦用户可以查看在用户设备的显示器上的相机图像中的增强的产品,用户然后就提供用于在各种位置中将增强的产品定位于相机图像中的输入。系统基于用户的与物体的交互来标识增强的产品的希望的位置。例如,产品推荐系统基于用户交互来区分产品的暂时定位与产品的希望的位置。作为具体示例,在用户停止移动相机图像中的产品多于门限数量的时间、从而使得产品保持位置多于门限数量的时间时,产品推荐系统可以将该位置标识为希望的产品位置。在检测到希望的产品位置时,产品推荐系统捕获视点。例如,产品推荐系统在用户已经完成将增强的产品的图像定位于由相机提供的显示图像内的过程时捕获用户设备上的显示的屏幕截图。屏幕截图然后充当视点。
在某些示例中,产品推荐系统在用户花费门限数量的时间而没有移动或者重新定向相机图像内的增强的产品时捕获视点。例如,如果用户将多于约1秒花费于增强的产品的图像在相机图像的相同位置,则产品推荐系统确定视点在一秒时帧期间对应于显示的图像。产品推荐系统然后捕获视点。
在产品推荐系统捕获视点之后,产品推荐系统确定视点内的增强的产品的定位。在某些示例中,产品推荐系统使用相关性过滤器以确定视点中的增强的产品的定向。例如,产品推荐系统可以使用训练图像的集合,这些训练图像包含与增强的产品相似的实际物体的图像,其中实际物体图像中的每个实际物体图像按照多种不同方式被定位。基于这一训练信息而被确定的相关性过滤器然后用来确定视点内的增强的产品的定位。备选地,产品推荐系统可以基于由增强现实应用跟踪的信息捕获视点中的增强的产品的位置和定向。在一个示例中,增强现实应用贯穿用户的增强现实会话来跟踪增强的产品的位置、旋转和比例。产品推荐系统接收用于视点的位置、旋转和比例。这一信息被用作视点中的增强的产品的定位和定向。
除了确定视点中的增强的产品的定位之外,产品推荐系统还确定增强的产品与其它候选产品比较的样式。例如,产品推荐系统比较增强的产品的三维特征与候选产品,以确定在增强的产品与产品推荐系统可以向用户推荐的候选产品之间的样式相似性。如果增强的产品是具有扶手、椅子腿和拱形靠背的椅子,则具有相同属性的候选产品将具有比没有扶手但有平坦靠背的候选产品更高的相似性。在某些示例中,产品推荐系统计算距离测量,该距离测量将在候选产品与增强的产品之间的样式相似性量化。例如,与产品配对上的匹配元素的普遍性一起分析元素。基于样式和普遍性分析,产品推荐系统生成分数,比如样式相似性分数。例如,样式相似性分数越高,增强的产品和候选产品就越相似。
基于增强的产品与候选产品的相似性,产品推荐系统创建推荐图像的集合。例如,对于超过与增强的产品的样式相似性门限值的给定的候选产品,产品推荐系统在视点中用候选产品的候选产品图像替换增强的产品的图像。换而言之,产品推荐系统在用户在视点中放置增强的产品的相同定位和定向中向相机图像添加候选产品图像。每个推荐图像因此包括被嵌入在相机图像的实际物体内的候选产品。在某些示例中,推荐图像被归一化,从而使得它们在旋转、平移和比例方面具有相同参考。在某些示例中,向用户提供具有最高相似性分数的推荐图像作为产品推荐。例如,产品推荐系统可以向用户提供最高排行的推荐图像(或者一组图像),由此向用户推荐在用户将在其中使用产品的周围环境内相配并且与用户选择的增强的产品相似的具体产品。
在推荐图像的创建之后,在某些示例中,产品推荐系统确定推荐图像的颜色兼容性。例如,产品推荐系统确定在每个推荐图像内的颜色主题,比如可以吸引用户的注意力的主导颜色的集合。产品推荐系统然后比较颜色主题与已知的颜色兼容性颜色主题。在某些示例中,产品推荐系统基于比较来确定用于颜色兼容性确定的颜色分数。例如,具有更高颜色分数的推荐图像可以具有如与具有更少颜色分数的推荐图像比较的更佳总体颜色兼容性。
在某些示例中,产品推荐系统使用颜色分数和相似性分数二者以确定用于推荐图像的总分数。在一个示例中,产品推荐系统对样式相似性分数和颜色分数进行加权,随后组合分数以确定总分数。在某些示例中,总分数中的权值至少部分基于调查数据,在该调查数据中,调查参与者提供关于推荐图像的意见。总分数然后例如用来选择推荐图像中的将向用户提供的一个或者多个推荐图像。例如,如果存在六十个推荐图像,则可以向用户提供具有最高总分数的五个。在某些实施例中,在目录(比如产品推荐目录)中向用户提供选择的推荐图像。
如本领域技术人员将认识到的那样,这里描述的技术较常规产品推荐系统而言提供诸多优点。例如,不同于依赖于用户浏览器数据的常规的基于web的推荐,这里提供的技术提供用于与已知用户有兴趣在特定环境中使用的产品高度地相似的产品的产品推荐。基于关于用户的产品兴趣的信息(比如椅子的大小、形状和其它样式属性)和/或关于用户的周围环境的信息(比如将在用户将在其中使用推荐的产品的环境中包围产品的地板、墙壁和其它家具的颜色)来选择推荐的产品。常规的基于web的推荐没有考虑推荐的产品实际地如何在用户的周围环境中相配并且没有使用推荐的产品将在其中被用户使用的实际环境的图像来推荐产品。这些优点和其它优点也增加了用户将购买向用户呈现的产品的可能性。
主要术语
如这里所用,短语“增强现实”是指在用户对现实世界的视图上叠加计算机生成的图像,因此向用户提供复合图像的技术。例如,可以比如在由用户在用户的移动电话或者其它用户设备上捕获的相机图像中在用户对现实世界的视图上叠加增强的产品的图像。“增强的物体”一般地是指在用户对现实世界的视图上叠加的计算机生成的图像。
如这里所用,短语“相机图像”是指由用户设备的相机比如在用户打开用户设备上的相机应用并且对用户的周围环境拍视频时捕获的图像。用户设备的显示屏幕上的视图向用户提供相机图像。用户可以例如移动用户设备,由此改变被显示在用户设备上的相机图像。相机图像例如包括用户的周围环境中的实际物体的视图,该视图被显示在用户设备的显示器上。
如这里所用,短语“增强的产品”是指使用增强的显示或者可以使用增强的显示在相机图像上叠加和/或向相机图像中集成的产品。增强的产品例如可以是实际产品的数字化的图像或者实际产品的其它渲染。在某些示例中,增强的产品可以具有三维性质,并且因此作为三维增强物体而被查看和分析。可以例如在用户利用用户设备上的相机应用以生成相机图像并且将增强的产品的图像放置于相机图像中时在用户设备的显示屏幕上查看增强的产品的图像。因此,增强的产品的图像出现在用户设备的显示器上作为增强的物体,并且可以相对于也在用户设备的显示器上向用户呈现的用户的周围环境中的实际物体而被定位于显示器中。
如这里所用,短语“视点”是指在特定时间在用户设备的相机图像上叠加的增强的产品的图像时生成的复合图像。可以例如通过检测用户交互指示用户已经完成将增强的产品定位于在如在相机图像中查看的用户的周围环境中的实际物体内的希望的位置来确定视点。例如,可以在用户停止移动增强的产品多于门限数量的时间时确定视点。
如这里所用,短语“实际物体”是指在用户的周围环境/环境中存在的实际、有形物品。实际物体例如包括餐桌、书桌、椅子、灯、地板、涂刷的墙壁、墙壁悬挂物、地毯、电子设备等,即,通常地在用户的房间中的任何东西。实际物体也可以在室外,比如在天井上或者在用户的花园中。例如,实际物体可以是室外椅子、靠背椅、餐桌、院子雕塑品、景观、树、小溪等,即,通常地在用户的家或者办公室以外发现的任何东西。实际物体例如在用户利用设备的相机以查看实际物体时出现在用户的用户设备上。
如这里所用,短语“候选产品”是指如下产品,即,与增强的产品不同、但是却是用户可以有兴趣获得的产品。例如,如果增强的产品是用户选择的椅子,则候选产品可以是相似椅子。候选产品例如可以是实际产品的数字模型或者实际产品的其它渲染。在某些示例中,候选产品具有三维特征,并且因此可以比如通过旋转候选产品和/或移动候选产品而被操控以便如这里描述的那样与比较候选产品与增强的产品比较以便确定在候选产品与增强的产品之间的相似性。
如这里所用,短语“候选产品图像”是指候选产品的数字图像。候选产品图像可以例如作为增强的产品而被插入到相机图像中。例如,如果用户对椅子感兴趣并且选择椅子作为增强的产品,则候选产品图像将是与用户选择的椅子不同、但是仍然与用户选择的椅子相似的椅子的一个或者多个图像。在某些示例中,椅子可以是用户选择的相同椅子,但是具有基于在相机图像中存在的彩色图案、色彩和色调的更宜人的不同颜色。候选产品图像例如可以被存储在图像贮存库中,并且因此可以如这里描述的那样被选择用于包括在推荐图像中。
如这里所用,短语“推荐图像”是指来自用户的包括候选产品图像的相机图像。推荐图像例如基于用户的视点,并且因此包括相机图像中的从用户的周围环境存在的实际物体。在推荐图像中,候选产品图像被放置在视点中存在的用户选择的增强的产品的相同或者相似位置和定向中。
如这里所用,短语“样式相似性”是指对两个产品之间的相象(比如产品形状、图案或者特征的相像)的测量。可以使用各种技术来测量产品的样式相似性。可以定量地(比如通过使用三维产品的样式相似性度量)来确定样式相似性。例如,可以基于在两个产品之间的匹配水平和相似区域的普遍性来确定产品之间的样式相似性。可以使用基于相似物体的图像的训练集合训练的机器学习技术来评定样式相似性。这样的技术总体上标识两个产品的三维模型中的特征的相似性,并且基于两个产品中的匹配特征的数量来确定两个产品多么相似。
如这里所用,短语“颜色相似性”是指颜色主题中的颜色多么好地在一起的测量。可以使用各种技术来测量颜色相似性。可以定量地(比如通过对推荐图像中的颜色进行采样并且比较采样的颜色与已知颜色兼容性主题)来确定颜色兼容性。一种示例性技术通过从多个用户接收颜色主题的排行或者其它评估并且标识具有最高平均排行或者评估的颜色主题来确定和谐颜色主题的集合。其它颜色主题的颜色兼容性然后通过确定其它颜色主题与已知和谐颜色主题多么相似而被确定。如果颜色主题具有与和谐颜色主题相似的颜色,则向颜色主题给予相对高的颜色兼容性分数。如果颜色主题具有与和谐颜色主题中的任何和谐颜色主题部相似的颜色,则向颜色主题给予相对低的颜色兼容性分数。在一个示例中,推荐图像的颜色主题被确定包含和谐的颜色。
示例系统架构
现在参照附图,其中相似标号贯穿各图指示相似(但是未必相同)要素,示例实施例被具体描述。
图1A是根据某些示例实施例的用于使用增强现实来向用户提供产品推荐的计算机网络环境和系统的框图。
如在图1A中描绘的那样,示例性操作环境100包括被配置为通过网络105相互交互的用户设备110、产品推荐系统120(“产品推荐系统”)和营销装置130。
网络105包括网络设备110、120和130用来交互的有线或者无线远程通信手段。例如,网络105可以包括局域网(“LAN”)、广域网(“WAN”)、内联网、因特网、存储区域网络(“SAN”)、专用网(“PAN”)、城域网(“MAN”)、无线局域网(“WLAN”)、虚拟专有网(“VPAN”)、蜂窝或者其它移动通信网络、蓝牙、蓝牙低能量、近场通信(“NFC”)、Wi-Fi或者其任何组合,或者有助于信号、数据和/或消息通信的任何其它适当架构或者系统。
每个网络设备110、120和130包括具有能够通过网络105传输和接收数据的通信模块(未示出)。例如,每个网络设备110、120和130可以包括服务器、台式计算机、膝上型计算机、平板计算机、具有在其中嵌入和/或耦合到其的一个或者多个处理器的电视、智能电话、手持计算机、个人数字助理(“PDA”)或者任何其它有线或者无线、处理器驱动的设备。在图1A中描绘的示例环境中,网络设备110、120和130分别由终端用户或者消费者、推荐系统操作者和营销操作者或者其它终端用户操作者操作。
用户设备110例如可以包括通信应用111和可以与被连接到网络105的web服务器或者其它计算设备交互的关联的web浏览器118。例如,用户101可以使用用户设备110的通信应用111(比如web浏览器118应用)或者单独应用以经由分布式网络105来查看、下载、上传或者以别的方式访问文档、网页或者数字图像。例如,用户101可以使用通信应用111和web浏览器118以标识因特网上的产品的图像,用户希望比如与增强现实应用115结合使用这些产品的图像以利用产品来增强在用户设备110的用户设备显示器113上显示的相机图像。
如图所示,用户设备也包括被配置为与用户设备110的相机117和用户设备110的用户设备显示器113交互的相机应用112。相机应用例如代表用户设备110的运行和操作与用户设备110关联的相机117的软件和/或其它部件。例如,用户101可以点击或者以别的方式操作在访问相机117的用户设备110上的用户控制选项。使用相机应用112,用户101可以例如放大、缩小和执行通常地与使用用户设备110上的相机117关联的其它特征。相机应用112例如也被连接到用户设备显示器113,用户设备显示器113代表用户在其上查看如由相机应用112处理的相机117的输出的视频屏幕。例如,如果用户101将用户设备110的相机指向椅子,则椅子和它的周围环境在用户设备显示器113中作为图像对用户可见。
用户设备110也包括增强现实应用115。增强现实应用115(“AR应用”)代表用户设备110的部件,该部件在某些示例实施例中允许用户101用增强的物体来增强用户设备显示器113上的相机图像。例如,如果用户101使用通信应用111来从因特网选择产品的图像,则AR应用115允许用户101在显示器113的相机图像中插入产品,从而使得用户101可以在用户设备显示器113上查看增强的物体作为增强的产品。因此,AR应用被配置为与用户设备110的相机117、相机应用112和相机图像显示器113交互,以便生成增强现实图像(包括增强的产品)。
在某些示例实施例中,用户设备110可以包括用于在存储可取回信息(比如用户101已经利用AR应用115收集的产品图像)时使用的数据存储单元116。例如,用户101可以使用数据存储单元以存储用户101可以有兴趣购买的产品的产品图像。用户101然后可以使用AR应用115以例如稍后取回产品图像并且在经由相机117、相机应用112和相机图像显示器113而被生成的相机图像上叠加产品图像作为增强的物体。示例数据存储单元116可以包括一个或者多个有形计算机可读介质,并且可以被存储在用户设备110上或者被逻辑地耦合到用户设备110。数据存储单元116可以包括板上闪存和/或一个或者多个可拆卸记忆卡或者可拆卸闪存。如本领域技术人员将认识到的那样,其它定制电子部件(未示出)可以与用户设备关联。
产品推荐系统120代表示例性操作系统100的部件,该部件负责确定增强现实图像的用户视点、确定相机图像中的增强的产品的定位、创建和评估推荐图像以及向用户101提供推荐图像(并且因此提供产品推荐)。产品推荐系统120例如包括执行产品推荐系统120的分析功能的图像处理模块121。例如,图像处理模块121回顾从用户设备110接收的增强的图像和/或数据以确定用于选择视点的时间时刻。图像处理模块121也处理接收的图像和/或数据以如这里描述的那样创建和评估推荐图像。
如图所示,产品推荐系统120也包括通信应用122和关联的web浏览器123。通信应用122例如允许系统操作者(比如产品推荐系统120操作者)与产品推荐系统120交互。例如,系统操作者可以使用web浏览器123以比如通过搜索web或者使用web爬行器以标识可以根据这里描述的方法和系统而被使用的候选产品来标识和创建候选产品的贮存库。候选产品的贮存库例如可以被存储在产品推荐系统120的数据存储单元124上。数据存储单元124例如也可以存储可以比如由图像处理模块121取回和用来如这里描述的那样创建产品推荐的推荐图像。示例数据存储单元124可以包括一个或者多个有形计算机可读介质并且可以被存储在产品推荐系统120上或者被逻辑地耦合到产品推荐系统120。数据存储单元124可以包括板上闪存和/或一个或者多个可拆卸记忆卡或者可拆卸闪存。
如从本公开内容受益的本领域技术人员将认识到的那样,描述的产品推荐系统120的所有功能可以在某些示例实施例中比如与AR应用结合(或者作为AR应用的集成部分)而在用户设备110上被执行。在某些其它示例实施例中,产品推荐系统120的功能中的一个或者多个功能可以与用户设备110分离地和独立地被执行。例如,产品推荐系统120可以经由网络105从用户设备110(比如从AR应用115和通信模块(未示出))接收增强现实图像和/或数据。产品推荐系统120然后如这里描述的那样处理接收的图像和/或数据,并且然后例如通过网络105和经由用户设备110向用户101返回产品推荐。在另一示例中,如这里描述的对视点的确定可以经由AR应用115、产品推荐系统120或者其组合而出现。
除了这里描述的部件之外,示例性操作环境100还可以包括可选营销装置130。营销装置130例如负责向用户101提供营销信息,比如汇编推荐图像或者其它广告材料(包括向用户101提供的一个或者多个推荐图像的目录)。产品推荐系统120也可以被实施为营销装置120的部分。在图1B中描述营销装置130的细节。
图1B是根据某些示例实施例的用于与这里描述的方法和系统结合使用的营销装置130的框图。如图所示,可选营销装置130包括用于向用户101提供一个或者多个数字体验的一个或者多个引擎。营销装置130可以使用一个或者多个服务器、具有对应应用编程接口的一个或者多个平台、云基础结构等而被实施。此外,每个引擎也可以使用一个或者多个服务器、具有对应应用编程接口的一个或者多个平台、云基础结构等而被实施。营销装置130也包括数据存储单元114。数据存储单元114如数据存储单元116和124(图1A)那样可以被实施为一个或者多个数据库或者一个或者多个数据服务器。数据存储单元114包括由营销装置130的引擎使用的数据。
在一个实施例中,营销装置130可以被分成两层引擎,即,包括向用户101提供工作流的核心引擎的第1层和包括在核心引擎之中被共享的共享引擎的第2层。任何核心引擎可以调用共享引擎中的任何共享引擎以用于对应任务的执行。在另一实施例中,营销装置没有层并且每个核心引擎可以具有共享引擎的实例。在任一实施例中,每个核心引擎可以直接地或者通过共享引擎来访问数据存储单元114。
用户设备(未示出)的用户101访问网页或者应用存储库以探索由营销装置130支持的应用。营销装置130提供应用作为软件即服务(SaaS)或者作为可以在用户设备上被安装的单独应用或者作为组合。用户101通过提供用户细节并且也通过创建登录细节来与营销装置130创建账户。备选地,营销装置130可以响应于接收用户细节来自动地创建用于用户101的登录细节。用户101也可以联系提供营销装置130的服务的实体并且可以得到通过实体而被创建的账户。用户细节由预订引擎174接收并且作为用户数据176倍存储在数据存储单元114中。在一些实施例中,用户数据114还包括在其之下存储用户细节的账户数据178。
用户101可以选择预订营销装置130的一个或者多个引擎。基于用户101的预订细节,用户预订简档180由预订引擎174生成并且被存储。用户101预订简档180被存储在数据存储单元114中并且指示用户101对各种产品或者服务的权利。用户101预订简档180也指示预订的类型,即,高级预订或者普通预订。
营销装置130包括使得用户101能够创建网站和其它内容的内容发布和管理引擎182。内容发布和管理引擎182向用户101提供恰从内容的创建到内容的托管到内容的发布并且最后到管理(即,内容的编辑和重新发布)的端到端工作流。内容发布和管理引擎182还包括用于实现一个或者多个工作流的一个或者多个引擎(在图1B中未示出),比如资产管理引擎、网站管理引擎、移动内容管理引擎、表单管理引擎、搜索引擎和社区管理引擎。用户101可以使用内容发布和管理182来创建内容,比如表单、移动应用或者网页内容。用户101可以完成创建或者可以经由通过内容发布和管理引擎182而被提供的工作流来向第三方发送它以用于创建。用户101然后通过内容发布和管理引擎182来发布内容并且管理它。用户101也可以创建用于与客户讨论的社区或者论坛,并且通过内容发布和管理引擎182来管理社区。内容发布和管理引擎182也提供资产管理能力,包括使用各种标签和元数据的资产搜索。内容发布和管理引擎182在数据存储单元114中存储资产184。资产182的示例包括但不限于图像、文本、文档、视频、音频、字体和元数据。此外,内容发布和管理引擎182还实现多站点(即,多个网站和移动内容、管理工作流)以及商业(即,并入视频、社交和其它动态媒体、有关工作流的个性化的购物体验)。对于功能中的一些功能(比如资产管理),内容发布和管理引擎182可以与创意装置108结合工作并且访问来自数据存储单元112的数据。
营销装置130的每个引擎也在数据存储单元114中存储用于用户101的客户数据186。用户101或者用户101的实体可以具有一个或者多个客户(包括潜在客户),并且因此营销装置130的一个或者多个引擎存储客户数据186。客户数据186可以跨这些引擎被共享或者可以是每个引擎所特有。在一些实施例中,访问数据184是客户数据186的部分。对客户数据186的访问由可以跨营销装置130的引擎而被共享的访问控制引擎188控制或者每个引擎可以具有访问控制引擎188的一个实例。访问控制引擎188基于用户101的预订和用户101的访问权来确定用户101是否有权访问特定客户数据186。
营销装置130也包括分析引擎190。用户101可以在创建内容之时或者在任何其它点实现对内容的跟踪。可以使用各种跟踪方法。例如,跟踪代码可以被嵌入到内容中以用于跟踪和向分析引擎190发送跟踪的数据。分析引擎190跟踪数据并且将跟踪的数据存储为分析数据192。分析引擎190跟踪数据并且执行对分析数据192的有意义的处理以向用户101提供各种报告。此外,在一个实施例中,分析引擎190也充当共享引擎并且可由其它引擎访问以基于哪些其它引擎可以向用户101提供各种功能来获得有意义的分析。在另一实施例中,每个引擎可以具有根据该引擎的需要而被定制的分析引擎190的实例。分析引擎190用于跟踪所有类型的内容(比如移动应用、视频、图像、网站、文档、广告)并且也用于跟踪资产184。分析引擎190也支持预测智能以基于分析数据192来提供预测。分析引擎190也拼接从其中内容被消费的各种来源跟踪的信息并且提供全盘视图,即,对分析数据192的360度的视图。
营销装置130也包括用于提供社交营销有关工作流的社交营销引擎194。社交营销引擎194允许用户101共享社交网络上的内容,并且然后管理内容共享和关联的信息,比如帖子和评论。例如,社交营销引擎194向用户101提供推荐以确定何时发表哪个内容和确定受众将如何对帖子做出反应、帮助用户101对来自帖子查看者的查询做出响应以及执行与帖子有关的其它管理。除了社交网络之外,社交营销引擎194也提供用于管理博客和其它社区上的内容的工作流。社交营销引擎194通过跟踪社交网络上的数据并且将数据存储为社交营销数据195来提供推荐。社交营销数据195然后由社交营销引擎194处理以确定推荐。社交营销引擎194可以将许多人工工作流自动化。例如,社交营销引擎194可以在适当时间执行自动发表帖子、自动地对来自帖子查看者的查询做出响应等。社交营销引擎194使用分析引擎190以用于跟踪社交网络上的数据或者可以供应来自社交网络的数据。社交营销引擎194也可以是可以由营销装置130的各种实体访问的共享引擎。备选地,引擎可以具有社交营销引擎194的实例并且可以直接地访问社交营销数据195。
营销装置130也包括内容个性化引擎196。内容个性化引擎196使得用户101能够在不同客户访问用户101的相同网页或者相同应用时向客户提供不同数字体验。内容个性化引擎196向用户101提供各种工作流以创建网页或者应用或者内容的不同版本并且执行A/B测试。基于测试,用户101可以选择提供用于不同客户集合的不同个性化。内容个性化引擎196也使用在一个实施例中可以是分析数据192的部分或者可以在另一实施例中被分离地存储的客户数据186。客户数据186包括客户简档。客户如这里描述的那样也包括还不是客户的仅访问者。简档包括客户的一个或者多个属性。属性如这里描述的那样是可以用来对客户进行分段的概念。属性的示例包括但不限于地理位置、年龄、性别、购买力、语言、习惯、浏览趋势或者可以用来对客户进行封端的任何其它属性。客户数据186由客户分段引擎197通过从不同来源收集数据而被生成,这些来源包括电子来源(比如分析引擎190、在线表单、客户在线提交数据和其它在线来源)以及非电子来源(包括纸质表单和其它离线来源)。客户数据186可以在用户之间被共享,并且客户数据186中的一些客户数据可以是每个用户所特有的而不可由其他用户访问。客户分段由内容个性化引擎196用来使内容个性化并且向客户示出相关内容。此外,内容个性化引擎提供自动化的工作流以实现个性化,包括提供用于应当向特定客户分段示出的内容的推荐。
营销装置130也包括实现用于用户101执行营销活动(包括发送营销电子邮件的工作流)的活动和消息传输引擎198。活动和消息传输引擎198使用客户数据186并且生成用于执行营销活动的客户分段。备选地,活动和消息传输引擎198使用客户分段引擎197以用于生成客户分段。营销活动如这里定义的那样包括向客户发送营销消息。可以发送消息作为电子邮件、移动消息、推送文本、社交网络、广告或者作为任何其它类型的消息。活动和消息传输引擎198在发送出消息之前定制消息。为了定制,活动和消息传输引擎198向用户提供自动化的工作流。用户101可以指定用于客户分段的属性,并且活动和消息传输引擎198自动地挑选将向其发送消息的客户并且也基于客户分段的属性来使消息个性化。活动和消息传输引擎198也向用户101提供A/B测试选项以测试发送出两个消息中的哪些消息。活动和消息传输引擎198也在客户数据186中存储用于每个用户101的不同客户分段。此外,存储用于创建个性化的消息、电子邮件标识符和其它数据的内容作为可以是用户101所特有而不可由其他用户访问的客户数据186的部分。
营销装置130也包括营销和广告花费优化引擎199。营销和广告花费优化引擎199帮助用户101用于开展营销活动、在网站上放映广告作为搜索结果、社交广告和其它形式的广告的预算管理。营销和广告花费优化引擎199跟踪用户101的预算花费和剩余预算,并且基于此来执行分析以推荐用于最大化收益的广告渠道。此外,营销和广告花费优化引擎199使用客户数据186和分析数据192并且拼接该数据以生成推荐。分析数据192包括关于如何执行营销内容的信息。客户数据186还指示什么类型的客户访问营销内容,并且分析数据192进一步指示在那些客户之中都是谁以执行事务而告终。
在各种实施例中,客户数据186也包括关于由客户使用的设备的数据。设备数据用于拼接客户数据。例如,客户1可以使用设备1以访问网站A。客户1可以使用设备2以访问网站B。网站A和网站B可以属于相同用户。因此,取代将客户1视为两个不同客户,包括至少一个公共标识符(比如电子邮件id)的数据帮助用户101标识两个不同访问由相同客户1做出。也通过对客户数据186和分析数据192做出分析,可以生成更丰富的客户简档或者分段。也可以标识与相同客户对应的设备,从而造成向客户提供更有目标的数字体验并且为用户101产生收益。
营销装置130也包括帮助用户101(比如广播台、有线电视网络和服务提供者)对有吸引力和个性化的查看体验进行创建和货币化的视频流传输和广告引擎191。可以实施视频流传输和广告引擎191以向用户101提供软件开发工具包以构建和向客户递送视频。此外,视频流传输和广告引擎191向用户101提供工作流以在视频内插入广告并且向用户101提供用于广告插入的位置的推荐。使用分析数据192并且也使用客户数据来生成推荐,该分析数据包括关于什么视频部分被查看最多的信息和其它视频分析数据,该客户数据包括查看视频和对应广告的客户分段。视频流传输和广告引擎191也为用户101的客户存储用于不同视频的权利管理数据193。例如,如果视频被付费,则视频流传输和广告引擎191没有基于权利管理数据193向客户提供访问。使用权利管理数据193,视频流传输和广告引擎191跨客户的各种设备来保护内容权利。视频流传输和广告引擎191也包括用于认证客户的认证引擎。也可以存储客户认证数据作为客户数据186的部分。客户认证数据包括用于客户的登录细节或者其它标识符。
如本领域技术人员将认识到的那样,图1A和图1B中所示的网络连接仅为示例,因为可以使用在计算机与设备之间建立通信链路的其它手段。另外,设备/系统110、120、130及其部件可以具有若干其它适当计算机系统配置中的任何计算机系统配置。在某些示例实施例中,这里呈现的若干部件中的一个或者多个部件可以是任何类型的计算设备,例如,包括关于图6被更具体讨论的计算设备。类似地,这里讨论的任何模块或者应用或者任何其它模块可以由在图6中被具体描述的任何模块或者应用执行或者实现。
示例过程
下文参照在图2至图4中图示的示例方法和附图来描述示例操作环境100的部件。也可以用其它系统和在其它环境中执行图2至图4的示例方法。
图2是描绘根据某些示例实施例的用于使用增强现实来向用户101提供产品推荐的方法的流程框图。
参照图1A至图1B和图2,在图2的块205中,用户101选择将在用户设备110上增强的产品。也就是说,用户选择产品图像,该产品图像包括用户101希望查看增强现实图像的产品。用户101然后例如与相机117和相机应用112一起使用AR应用115以将产品图像插入到相机图像中,因此在相机图像中生成增强的产品。例如,用户101从数字产品目录选择产品。产品可以是用户可以有兴趣的任何产品,比如用户101打算在他的或者她的周围环境中放置的椅子、书桌、灯或者其它物体。用户然后选择产品的产品图像并且使用AR应用115以例如向相机图像中插入产品图像。因此,所得增强现实图像包括在相机图像显示器上经由相机117和相机图像应用112生成的相机图像上和/或内被叠加的增强的产品(即,用户选择的产品图像)。
在某些示例实施例中,用户101可以比如从纸质目录扫描或者拍摄产品的图像。在某些其它示例实施例中,用户101可以选择数字照片,比如在用户设备110的数据存储单元116上的相片库中存储的产品的照片。例如,用户101可以拍摄用户有兴趣购买、但是用户101关于椅子将在用户的办公室中看起来怎样有所顾虑的椅子的照片。然后在AR应用中使用图像。在一个示例中,AR应用借助用来生成增强现实图像的图像而被自动地起动。在另一示例中,用户101从相片库取回产品图像并且随后利用AR应用115使用产品图像以在用户设备110的用户设备显示器113上生成增强现实图像——包括照片作为增强的产品。
在块210中,用户101将增强的产品定位于相机图像内。也就是说,在用户101选择将在用户设备110上增强的产品之后,用户101利用AR应用115(与相机117和相机应用112一起)以在相机图像内到处移动增强的产品。例如,当在相机图像中插入增强的产品之后,用户101可以移动用户设备110以便在相机图像中将增强的产品定位于希望的位置、定向和比例。希望的位置例如对应于用户的周围环境中的、用户101希望放置与增强的产品对应的实际产品的位置、定向和比例。如果相机图像例如包括用户的办公室中的书桌(并且增强的产品属于用户101有兴趣购买的椅子)则用户101可以移动用户设备110(并且因此移动关联的相机117)以便将增强的椅子定位于书桌附近,即,希望的位置在书桌附近。
在某些示例实施例中,除了移动用户设备110以定位增强的产品之外,用户还可以将增强的产品拖动到相机图像内的具体位置,比如在相机图像的顶部、底部、左侧、右侧或者中心上。例如,用户101可以触摸用户设备显示器113中的增强的产品并且经由用户设备的电容触摸功能来将增强的产品重新定位于相机图像内。例如,如果增强的产品是椅子的图像,则用户可以在相机图像内到处拖动增强的产品到希望的位置。
在某些示例实施例中,用户附加地或者备选地提供用于改变AR图像中的增强的产品的定向的输入。在一个示例中,用户101在水平或者竖直轴上翻转增强的产品。例如,用户输入可以在基于用户输入而被确定的方向上旋转椅子的定向。在某些示例实施例中,用户附加地或者备选地提供用于改变AR图像中的增强的产品的比例的输入。例如,用户输入可以相对于相机图像中的实际物体来缩小或者放大增强的产品。
在块215中,产品推荐系统120确定用于产品推荐图像的视点。也就是说,产品推荐系统120在使用AR应用115期间例如在增强的产品可能在用户将使用产品的定位时确定该时间时刻。在一个示例中,这包括评定用户交互以确定用户101何时已经停留在用于增强的产品的定位上。例如,缺乏对相机图像和/或增强的产品定位的改变达门限时间段可以用作用户已经停留在增强的产品的当前定位上的指示。以下参照图3进一步具体描述块215的细节。
图3是描绘根据某些示例实施例的用于确定用于产品推荐的视点的方法215的流程框图。在图3的块305中,产品推荐系统120从用户设备110接收一系列相机图像。也就是说,在用户101将增强的产品定位于相机框内时,产品推荐系统120经由网络105接收例如流视频馈送(和任何关联的数据),从而示出用户101在相机图像中将增强的产品放置于希望的位置和定向。接收的数据例如可以包括用户设备110在空间中的坐标数据,比如用户101移动用户设备的角度和方向。坐标数据也可以包括关于用户101经由电容触摸交互将增强的产品重新定位于屏幕上的信息。在某些示例实施例中,使用AR应用115贯穿用户的应用会话接收图像作为流传输视频。
作为示例,如果增强的产品是椅子并且用户101正在使用相机117和AR应用115将椅子图像定位于书桌附近,则产品推荐系统120可以接收一系列图像(即,视频流),比如从在用户101首先开始将椅子图像定位于相机图像中时到在用户已经将椅子图像定位于希望的位置时的时间。因此,接收的图像可以包括增强现实图像的连续集合,其中椅子初始地不正确地覆盖书桌到在用户101将椅子放置于在书桌附近的希望的位置时。
在块310,产品推荐系统标识与相机图像中的增强的产品的恰当定位关联的时间时刻。也就是说,产品推荐系统120比如经由图像处理模块121来读取接收的图像和/或任何接收的数据,以确定用户何时和多久移动用户设备110。如果用户101已经通过经由电容触摸交互而触摸和拖动图像来定位了增强的产品,则产品推荐系统120可以确定用户101何时停止移动图像并且因此在相机图像中将增强的产品放置于固定位置和定向。在用户101显著地减少用户设备110和/或增强的产品的移动时的时间点对应于该时间时刻。因此,该时间时刻对应于在用户101已经假定地在相机图像中将增强的产品定位于希望的位置时的时间。
为了更好地保证用户101已经事实上在相机图像中将增强的产品定位于希望的位置,在某些示例实施例中,产品推荐系统120将该时间时刻确定为时间长度。也就是说,产品推荐系统120从接收的图像和/关联的数据确定用户设备110和/或增强的产品在空间中大致地相同的定位被保持(即,用户101显著地减少用户设备110和/或增强的产品的移动)的时间长度。在不希望受限于任何特定理论的情况下,认为用户没有在相机图像中移动用户设备110和/或重新定位增强的产品的时间越长,越有可能用户已经将增强的产品恰当地定位于相机图像的希望位置。例如,产品推荐系统120可以确定在首先到处不规律地移动用户设备110和/或增强的产品之后,用户101然后在相同地方保持用户设备110和/或增强的产品约0.2、0.3、0.4、0.5、0.6、0.7、0.8、0.9、1.0、1.1、1.2、1.3、1.4、1.5、1.6、1.7、1.8、1.9、2.0、2.5、3.0、3.5或者更多秒。
在块315中,产品推荐系统120可选地比较该时间时刻与门限值。也就是说,在将该时间时刻确定为用户101保持用户设备110和/或增强的产品相对地静止和就位的时间长度时,产品推荐系统120的图像处理模块121比较确定的时间长度与门限时间值。例如,如果产品推荐系统120的图像处理模块121确定用户101保持用户设备110和/或增强的产品相对地静止1.0秒,则图像处理模块121比较1.0秒与门限值。门限值例如可以是任何时间长度、比如约0.2、0.3、0.4、0.5、0.6、0.7、0.8、0.9、1.0、1.1、1.2、1.3、1.4、1.5、1.6、1.7、1.8、1.9、2.0、2.5、3.0、3.5或者更多秒。
在某些示例实施例中,门限时间可以由产品推荐系统120的操作者选择。例如,操作者可以在操作者希望更精确地确定用户101已经中止移动用户设备110和/或增强的产品时经由通信应用122和web浏览器123来将门限时间配置得更长。这样的更长门限时间例如可以在接收的图像是室外图像并且因此室外设置可以包括风、雨或者影响用户的保持用户设备110和/或增强的产品静止的能力的其它要素时有用。反言之,在用户101在室内时可以优选更短的门限时间。在某些示例实施例中,用户101可以比如经由AR应用115来配置门限时间。
如果产品推荐系统120确定该时间时刻(在被测量为用户101减少用户设备110和/或增强的产品的时间长度)超过门限时间,则该方法从块315继续经过块320的“是”分支到块325。例如,如果该时间时刻是1秒并且门限是0.5秒,则满足门限并且该方法前进到图3的块325。如果产品推荐系统120确定没有满足门限时间,则该方法从块315继续经过块320的“否”分支回到块305。也就是说,如果没有满足门限,则产品推荐系统120继续从用户设备110接收图像并且从那些图像尝试标识超过门限的时间时刻。
在块325中,产品推荐系统120比如经由图像处理模块121来捕获相机图像中的增强的产品的屏幕截图。也就是说,产品推荐系统120在该时间时刻期间(即,在用户101已经将用户设备110和/或增强的产品定位于希望的位置时)获得用户设备显示器113的屏幕图像。例如,如果1.0秒时间时刻超过0.5秒门限,则产品推荐系统120选择在该1.0秒时段期间的时间以捕获在用户设备显示器113的屏幕上描绘的图像。如果增强的产品是椅子,则在该1.0秒期间的捕获的屏幕截图例如将示出在相机图像的希望的位置定位的椅子的图像。在某些示例实施例中并且如这里别处指出的那样,用户设备110上的AR应用115可以执行产品推荐系统120的一个或者多个功能,比如确定视点和/或捕获用于视点的屏幕截图。
在块330中,产品推荐系统120将捕获的屏幕截图记录为视点。也就是说,产品推荐系统120确定在该时间时刻期间捕获的屏幕截图是将在产品推荐中使用的用户的视点。产品推荐系统120然后例如在产品推荐系统120的数据存储单元124中记录视点。在其中AR应用115执行产品推荐系统120的功能中的一个或者多个功能(比如在该时间时刻期间捕获屏幕截图)的实施例中,可以在用户设备116的数据存储单元中记录屏幕截图。
回顾图2,在图2的块220中,产品推荐系统确定视点中的增强的产品的位置和定向。也就是说,产品推荐系统120比如经由图像处理模块121来确定用户在视点的相机图像内放置增强的产品的定位。例如,如果增强的产品是椅子,并且用户101已经将椅子定位于书桌附近,则视点将示出在用户101的希望的位置在书桌旁边定位的椅子图像。基于这一希望的位置,产品推荐系统120比如经由图像处理模块121来确定增强的椅子的位置和定向,比如视点中的增强的椅子的方向、角度和/或坐标。如这里讨论的那样,这一增强的产品定位对应于在视点的增强的产品中描绘的产品的、用户的希望的位置。因此,增强的产品的定位可以用作为用于放置相似产品图像(比如候选产品图像)的基础。
视点中的增强的产品的位置和定向可以通过各种技术而被确定。例如,AR应用115可以贯穿用户的应用会话来捕获用户设备110的相机117的坐标。AR应用115然后可以在用户设备110的数据存储单元116中存储仅在选择视点时的时间点的位置和定向,从而因此提供用于标识增强的产品的位置和定向的确定性解决方案。在其中产品推荐系统120与AR应用115至少部分分离地工作的实施例中,AR应用115然后可以经由网络105向产品推荐系统120发送存储的信息。
在某些示例实施例中,可以使用具有已知位置和/或定向的相同类型的物体的示例图像来确定增强的产品的位置、定向和/或比例。例如,产品推荐系统120可以使用包含物体的图像的训练图像的集合,其中物体图像中的每个物体图像用多种不同方式而被定位。产品推荐系统120可以从训练图像创建模型或者以别的方式从训练图像学习。例如,它可以确定椅子的图像的特征,这些特征指示椅子在特定定向中。产品推荐系统120可以创建用于不同产品类型的不同模型,例如,用于椅子的一个模型、用于餐桌的一个模型、用于书桌的一个模型等。作为具体示例,如果增强的产品是特定椅子,则训练图像类可以包括在单色背景上的椅子的图像,其中椅子在不同定向中。
一种示例性技术使用相关性过滤器来确定增强的产品的位置、定向和/或比例。相关性过滤器标识训练图像的与不同位置和/或定向对应的特征。比较增强的产品与相关性滤波器以基于与相关性过滤器的相似性来标识增强的图像的可能位置、定向和/或比例。在一个示例中,这包括使在互相关性输出(待过滤的增强的图像)与理想的希望的相关性输出之间的平均均方差(MSE)最小化。例如,对于N个训练图像,产生相关性过滤器设计问题作为优化问题,
其中表示卷积运算,xi表示第i个图像,f是相关性过滤器模板,gi是用于第i个图像的希望的相关性输出,并且λ是规则化参数。主要思想是控制在图像与过滤器之间的互相关性输出的形状。它是空间-频率数组(图像域中的相关性过滤器模板的等效物)。主要思想是控制在图像与过滤器之间的互相关性输出的形状。求解以上优化问题产生用于相关性过滤器的以下封闭形式表达式,
其中表示xi的傅里叶变换,并且表示对角矩阵,它的对角条目是的元素,并且*表示共轭转置,并且I是适当维度的单位矩阵。通过使用相关过滤器方法,产品推荐系统120可以确定2D图像(比如2D视点图像)中的3D物体的近似姿态。
在块225中,在确定视点中的增强的产品的位置和定向之后,产品推荐系统120确定增强的产品与候选产品的样式相似性。也就是说,产品推荐系统120比如经由图像处理模块121比较增强的产品的外观和设计与一个或者多个候选产品的外观和设计。例如,如果增强的产品是具有扶手、椅子腿和拱形靠背的椅子,则产品推荐系统120比较这样的特征与候选产品椅子。
候选产品的集合例如可以被存储在候选产品的贮存库中(比如产品推荐系统120的数据存储单元124)上。在某些示例实施例中,产品推荐系统120的操作者可以使用产品推荐系统120的web浏览器123以搜索可以如这里描述的那样使用的候选产品。在其他示例实施例中,图像处理模块121可以比如经由产品推荐系统120的通信应用122的web爬行模块(未示出)来在web中搜索候选产品。
如本领域技术人员将基于本公开内容而认识到的那样,多种方法可以用来比较增强的产品与候选产品图像的相似性。例如,在定性方式中,产品推荐系统120的一个或者多个操作者可以通过目视图像来比较增强的产品与候选产品图像中的一个或者多个候选产品图像。附加地或者备选地,调查数据可以用来确定在增强的产品与候选产品图像之间的相似性。因此,可以基于个别意见、个别地或者组合在一起来确定对样式相似性的确定。
在某些实施例中,产品推荐系统120可以使用样式相似性度量来确定样式相似性。参见Zhaoliang Lun等人的Elements of Style:Learning Perceptual Shape StyleSimilarity,ACM Transactions on Graphics(Proc.ACM SIGGRAPH 2015),该文献被明确地完全结合于此。例如,可以基于在产品的三维产品渲染与相似区域的普遍性之间的匹配水平来确定在两个产品(比如增强的产品和候选产品)之间的样式相似性(参见图9A至图9C)。给定输入的一对产品,产品推荐系统120比如经由图像处理模块121可以确定对给定的产品之间的样式相似性进行量化的距离测量。经由两步过程计算该测量。给定输入的该对产品,产品推荐系统120首先标识该对上的匹配元素。在其中输入对例如是勺和刀的后续示例中,匹配元素可以是着蓝色的柄或者细带(图9A)。产品推荐系统120然后通过考虑与元素形状、比例、线条等有关的几何特征来确定所有成对匹配元素的样式相异性或者距离。
但是不是所有成对匹配元素同等地重要。因此,在某些示例实施例中,产品推荐系统120根据元素显著性(分量相对于它的邻居突显的性质)来对它们的距离进行加权,该元素显著性也用公式被表示为对所有表面点测量的几何特征的加权组合,这些集合特征包括表面曲率、环境照明曝光等等。通过图9B中图示的求和函数非线性地缩放所得求和。
在合计所有成对元素之间的所得距离之后,产品推荐系统120可以添加测量元素普遍性的另一项(图9C)。该项惩罚两个形状中的未被任何匹配元素覆盖的区域。产品推荐系统120测量两个模型上的未被任何匹配元素覆盖的区域的百分比、经它们的显著性加权。用惩罚参数惩罚未匹配区域(图9C)。
可以从大规模Amazon Mechanical Turk研究得到的众包的训练数据学习样式测量的所有参数,包括在元素相似性项中使用的权值、元素显著性项的权值和普遍性项的惩罚参数。因此,产品推荐系统120比如经由图像处理模块121可以确定在任何一对形状之间的相异性。产品推荐系统120可以例如对于每个候选产品图像使用这一确定以计算它与增强的产品的样式相异性。
对于第i个候选,如果di是它与起始模型的距离,则该技术如下关联归一化的分数αi,该分数在0-1的刻度上表示它的样式相似性:
因此,样式相似性度量可以用来在比较增强的产品和候选产品时确定样式相似性分数。例如,比较具有与椅子的基部和靠背连续的扶手的椅子可以具有更接近1.0的相似性分数,比如从约0.7到约1.0。对照而言,两个更少相似的椅子(比如具有与基部和靠背连续的扶手的躺椅和有轮子的办公室型椅子)将具有更低相似性分数,比如在0.3到0.6之间的分数(比如约0.4)。在以下示例1中提供确定样式相似性分数的示例。
在块230中,产品推荐系统120基于样式相似性来创建推荐图像的集合。也就是说,基于增强的产品与一个或者多个候选产品的确定的相似性,产品推荐系统120比如经由图像处理模块121来创建图像的集合,其中候选产品的候选产品图像替换视点中的增强的产品。例如,产品推荐系统120从数据存储单元124取回视点的副本、从视点去除增强的产品的图像并且在视点中嵌入候选产品图像取代增强的产品。
例如,当在视点中嵌入候选产品图像时,产品推荐系统120在与先前在视点中的增强的产品相似的定向和位置中放置图像。例如,候选产品可以具有与增强的产品不同的定向。因此,在某些示例实施例中,产品推荐系统120使用增强的产品的确定的位置、定向和/或比例以在视点内嵌入候选产品图像。例如,产品推荐系统120可以重新定向候选产品以便匹配或者近似增强的产品的定向。在某些示例实施例中,产品推荐系统120可以在用户在其内放置增强的产品的相机图像中嵌入候选产品图像。例如,产品推荐系统120使用视点中的增强的产品的确定的位置和定向以将候选产品的图像定位于相机图像中,该相机图像对应于视点的背景。
在某些示例实施例中,推荐图像可以被归一化,从而使得它们具有在旋转、平移和比例方面的相同参考。例如,已知应用和图像增强程序可以用来将相机图像中的候选产品的位置/定向/比例归一化。因此,在用推荐图像的给定的集合中的候选产品图像替换增强的产品时,相同坐标(位置和比例)可以用来(在推荐图像的集合之中)嵌入不同候选产品图像。以下在示例2中提供在视点中嵌入候选产品图像以创建推荐图像的示例。
在图2的块235中,产品推荐系统120评估推荐图像以选择将向用户101提供的一个或者多个推荐图像。也就是说,产品推荐系统120比如经由图像处理模块121来确定应当向用户101提供在创建的推荐图像的集合之中的哪些推荐图像作为产品推荐。可以例如基于颜色兼容性来选择推荐图像。以下参照图4进一步描述块235的细节。
图4是描绘根据某些示例实施例的用于评估推荐图像的方法的流程框图。在图4的块405中,产品推荐系统120从每个推荐图像提取主导颜色主题。也就是说,产品推荐系统120确定每个推荐图像内的颜色主题。例如,产品推荐系统120确定可以吸引用户191的注意力的主导颜色的集合。如本领域技术人员将认识到的那样,某些色彩或者色彩模板可以是用户101在查看候选产品图像之时偏好的,并且因此影响用户101的审美偏好。这样,并入候选产品图像就它的背景而言的颜色兼容性是有利的。
在块410中,产品推荐系统120比较提取的颜色主题与兼容颜色的颜色主题的集合以确定颜色兼容性。也就是说,对于推荐图像中的每个推荐图像,产品推荐系统120按照被确定具有兼容颜色的颜色主题来评估提取的颜色主题是否可接受。在某些示例实施例中,操作者(比如产品推荐系统120的操作者)比较提取的颜色主题与已知颜色主题以定性地确定在给定的推荐图像中的颜色主题是否美观。
备选地,按照已知兼容颜色主题定性地确定提取的颜色主题是否具有兼容颜色。例如,产品推荐系统120比如经由图像处理模块121来确定用于推荐图像的颜色兼容性分数。在某些示例实施例中,为了确定颜色兼容性分数,产品推荐系统120可以使用定量模型,该定量模型对图像的颜色主题的质量评级。例如,产品推荐系统120可以提取推荐图像中的五个主导颜色的集合,并且然后评定颜色主题的兼容性。由于提取的颜色主题中的颜色中的一个或者多个颜色来自候选产品图像,所以这一技术确定候选产品图像与视点中的背景实际物体的颜色兼容性。
在某些示例实施例中,产品推荐系统120可以依赖于以下模型,该模型尝试利用五个颜色的集合来代表或者提示每个推荐图像:
上式4将5个主导颜色的集合标识为主题,其中r(t)是主题t的评级(通过MTurk研究获得作为基础事实的评级,其中人们对给定的图像的5个颜色的不同主题评级),ci是像素颜色,tk是主题颜色,N是像素数目,σ是用于允许的距离的门限,并且α和τ是学习速率参数。第一项测量提取的主题的性质。第二项惩罚在每个图像像素ci与主题中的最相似颜色tk之间的相异性。使用范数,因为颜色可能不是确切地相同。产品推荐系统120被配置为查找最接近颜色。第三项惩罚在主题颜色tk与M个最相似图像像素N(t)之间的相异性以防止主题颜色从图像漂移。基于经验观测来取得常数。然后使用回归模型对五个颜色的每个主题打分。五个颜色的主题用来创建326个特征y(t)的矢量。执行特征选择以确定最相关特征。
给定来自MTurk的基本事实评级和被转换成326个特征y(t)的5色主题,学习回归模型以获得用于任何新图像的评定。可以使用两个模型。一个是线性的,由式(5)表示:
r(t)=wTy(t)+b (5)
第二项是LASSO回归,该回归是对权值的量值有惩罚的特征的线性函数:
这里,r(t)是输入主题的预测的评定并且w、b是学习的参数。
式5和式6二者提供可以用来获得任何新推荐图像的评级的权值。对于与候选产品图像对应的每个嵌入的图像,产品推荐系统120比如经由图像处理模型121可以提取主题,并且通过这一回归模型传递它。对于第i个候选,如果ti是提取的主题,则产品推荐系统120可以如下在刻度0-1上将表示它的颜色兼容性的归一化的分数βi与视点关联:
由于用户的评级范围从1到5,所以βi=(r(ti)–1)/(5-1)。也就是说,(r(ti)–min(r))/(max(r)–min(r))。
在块415中,在产品推荐系统120依赖于对推荐图像的定量评估时,产品推荐系统120确定用于推荐图像的总分数。也就是说,产品推荐系统120依赖于样式seminary分数和颜色兼容性分数的组合以确定用来判断推荐图像的集合的总分数。例如,在设计与每个可能推荐关联的两个归一化的分数为以下分数之后:
α–表示它与增强的产品的样式相似性,并且
β–表示它与用户的视点的颜色兼容性。
产品推荐系统120比如经由图像处理模块121然后确定与第i个候选关联的总分数γi,假设它是以上两个分数的线性组合、即:
γi=w1αi+w2βi (8)
为了确定权值w1和w2,产品推荐系统120可以使用Rank-SVM算法,该算法运用逐对排行方法。向这一算法的输入是具有某些分数的物体的基本事实排行,并且它确定与分数对应的权值,每个权值表示它们在排行中的重要性。以下在示例3中提供确定权值w1和w2的示例。
在块420中,产品推荐系统120基于总分数排行来选择推荐图像中的一个或者多个推荐图像。也就是说,产品推荐系统120比如经由图像处理模块121来根据确定的总分数对所有产品推荐图像排行。产品推荐系统120然后通过检查排行来确定推荐图像的集合之中的哪些推荐图像具有最高总分数。系统操作者(比如产品推荐系统120的操作者)可以配置产品推荐系统120以选择给定的数目的排行的产品推荐图像。例如,如果产生50个产品推荐图像,则系统操作者可以比如经由通信应用122来访问产品推荐系统120并且配置产品推荐系统120以选择前5或者10个图像以用于向用户101提供。在某些示例实施例中,产品推荐系统120可以被配置为仅选择单个最高排行的推荐图像。
回顾图2,在块240中,产品推荐系统120向用户101提供产品推荐。也就是说,在某些示例实施例中,产品推荐系统120经由网络向用户101的用户设备110传输按排行而被选择的产品推荐图像。例如,可以经由电子邮件、文本消息、推送通知或者任何其它形式的通信来向用户101提供推荐图像。用户设备110然后接收推荐图像并且比如在用户设备110上的显示器上向用户101呈现推荐图像作为产品推荐。
如本领域技术人员将认识到的那样,可以用多种方式向用户101呈现选择的推荐图像以用于查看。例如,AR应用115可以经由用户设备110的用户设备显示器113来向用户101直接地呈现选择和接收的推荐图像。例如,如果向用户设备110传输和向用户101直接地呈现五个推荐图像,则用户101可以扫过五个图像,由此在用户设备110的设备显示器113上查看每个图像。附加地或者备选地,产品推荐系统120可以经由通信应用122来向网站上传选择的推荐图像,从而使得用户101可以登录网站并且查看推荐图像。附加地或者备选地,用户设备110上的AR应用115可以在用户比如响应于产品搜索正在在线搜索时向用户101呈现选择的推荐图像中的一个或者多个推荐图像。
在某些示例实施例中,选择的推荐图像可以伴随有在候选图像中描绘的产品的要约。例如,营销装置130可以提供可以与推荐图像一起被提供的文本、图像或者其它数据/信息以比如做广告从而进一步对在推荐图像的候选产品图像中标识的产品做广告。例如,如果推荐图像包括餐桌作为候选产品图像,则营销装置130可以提供陈述“John Doe的家具奥特莱斯所有餐桌6.7折”的横幅,产品推荐系统120和/或AR应用115可以在向用户101呈现推荐图像之前关联该横幅与推荐图像。
在某些示例实施例中,营销装置130可以关联数据标签/cookie与推荐图像中的一个或者多个推荐图像,从而使得可以在具体时间(比如在用户101搜索产品时)向用户101呈现推荐图像。例如,营销装置130可以与产品推荐系统120和/或AR应用115结合依赖于数据标签/cookie以响应于用户101搜索web寻找餐桌来触发显示示出餐桌的特定推荐图像。
在某些示例实施例中,用户101可以在目录(比如纸质或者数字目录)中接收选择的推荐图像。例如,取代经由网络向用户101传输推荐图像,产品推荐系统120可以向营销装置130提供选择的推荐图像,营销装置130在通过普通邮件路线作为纸质目录或者电子地(比如利用电子邮件发送的产品目录)来向用户101发送的目录中汇编推荐图像。例如,在用户101已经使用这里描述的方法和系统以创建具有不同产品的若干视点时,目录可以包括用户的住所的不同房间的推荐图像,由此基于用户的实际周围环境来向用户101做出多个产品推荐。
在某些示例实施例中,在向用户101呈现推荐图像之前,图像被增强。可以利用多种方式操控推荐图像。例如,产品推荐系统120比如经由图像处理模块121可以调整推荐图像的颜色、色彩、亮度、阴影、对比度或者其它特征。在某些境况中,例如,用户设备110可能没有品质相机或者视点可能包括无关背景。例如,目录中的最终图像因此可以通过对比、锐化和裁剪无关背景图像而被增强。例如,产品推荐系统120可以操控图像的对比度以便使候选产品图像相对于在接收的用户视点中的其它实际物体可区分。例如,用户的狗可能在捕获视点时偶然地进入相机117的视野,在该情况下可以从视点裁剪狗。附加地或者备选地,产品推荐系统120可以锐化候选产品图像以用于强调纹理和绘制用户的交点。例如,在相机117透镜在某个程度上模糊图像时可以需要锐化。
图5A至图5C代表根据某些示例实施例的在创建推荐图像期间出现的一系列图像。更具体地,图5A是描绘根据某些示例实施例的相机图像的图示。例如,在用户101将用户设备110的相机117指向用户的诸位环境(比如朝着用户的办公室的房间)时创建相机图像。在图5A的示例相机图像中,描绘的房间包括各种实际物体,比如书桌、垃圾箱、时钟和墙壁艺术。房间和在其中包含的实际物体的图像在用户101将用户设备110的相机117指向用户的办公室时出现在用户设备110的用户设备显示器113上。
图5B是描绘根据某些示例实施例的视点的图示。与图5A比较,示出了用户101已经根据在图2的块205-215中描述的方法选择和向相机图像中插入的增强的产品501(即,办公椅)的图像。在用户101将增强的椅子501定位于希望的位置时,捕获用户设备显示器113上的图像作为视点(图5B)。如图所示,用户101已经将椅子的增强的产品501定位于书桌旁边,其中椅子在视点图像中从用户设备110的用户设备显示器113朝着用户101面向外。椅子的增强的产品501因此被定位于用户的周围环境中的实际物体的相机图像之中,即书桌、垃圾箱、时钟和墙壁艺术的图像之中。
图5C是描绘根据某些示例实施例的具有关联产品要约的推荐图像的图示。如图所示,与图5B的椅子的增强的产品501相似的椅子的候选产品图像502替换视点中的图5B的椅子图像。如这里描述的那样,由候选产品图像502对增强的产品501的替换例如基于增强的产品与候选产品的相似性。如图5C中所示,图5B中所示的椅子图像的增强的产品501没有椅子扶手,但是它在别的方面与图5C中所示的候选椅子图像相对地相似。在图5C的推荐图像中,在与来自图5B的视点图像的增强的产品501相同的位置中示出了候选产品图像502,即,候选产品图像502椅子图像正在从用户设备110的用户设备显示器113朝着用户101面向外。作为推荐图像,可以如这里描述的那样向用户101提供图5C中所示的图像。如图所示并且根据这里描述的某些示例实施例,推荐图像可以与要约(比如图5中所示的“办公椅五折!”闪烁横幅要约)关联。
示例计算环境
任何适当计算系统或者一组计算系统可以用来实施这里公开的技术和方法。例如,图6是描绘这样的部件的实现方式的示例的框图。计算设备60可以包括处理器61,处理器61通信地耦合到存储器62并且执行被存储在存储器62或者存储装置63中的计算机可执行程序代码和/或访问被存储在存储器62或者存储装置63中的信息。处理器61可以包括微处理器、专用集成电路(“ASIC”)、状态机或者其它处理设备。处理器61可以包括一个处理设备或者多于一个处理设备。这样的处理器可以包括计算机可读介质或者可以与计算机可读介质通信,该计算机可读介质存储在由处理器61执行时使得处理器执行这里描述的操作的指令。
存储器62和存储装置63可以包括任何适当非瞬态计算机可读介质。计算机可读介质可以包括能够向处理器提供计算机可读指令或者其它程序代码的任何电子、光、磁或者其它存储设备。计算机可读介质的非限制示例包括计算机处理器可以从其读取指令的磁盘、存储器片、ROM、RAM、ASIC、配置的处理器、光存储装置、磁带或者其它磁存储装置或者任何其它介质。指令可以包括由编译器和/或解译器从以任何适当计算机编程语言(例如,包括C、C++、C#、Visual Basic、Java、Python、Perl、JavaScript和ActionScript)编写的代码生成的处理器特有指令。
计算设备60也可以包括多个外部或者内部设备,比如输入或者输出设备。例如,计算设备被示出具有可以从输入设备接收输入或者向输出设备提供输出的输入/输出(“I/O”)接口64。通信接口65也可以被包括在计算设备60中并且可以包括适合用于建立与一个或者多个数据网络的有线或者无线数据连接的任何设备或者一组设备。通信接口65的非限制示例包括以太网网络适配器、调制解调器等。计算设备60可以经由通信接口65传输消息作为电子或者光信号。也可以包括总线66以通信地耦合计算设备60的一个或者多个部件。
计算设备60可以执行程序代码,该程序代码配置处理器61以执行以上描述的操作中的一个或者多个操作。程序代码可以包括一个或者多个模块。程序代码可以驻留在存储器62、存储装置63或者任何适当计算机可读介质中并且可以由处理器61或者任何其它适当处理器执行。在一些实施例中,模块可以驻留在存储器62中。在附加或者备选实施例中,一个或者多个模块可以驻留在经由数据网络可访问的存储器(比如云服务可访问的存储器)中。
这里阐述许多具体细节以提供对要求保护的主题内容的透彻理解。然而,本领域技术人员将理解,没有这些具体细节仍然可以实践要求保护的主题内容。在其它实例中,尚未具体描述本领域普通技术人员将已知的方法、装置或者系统以免模糊要求保护的主题内容。
除非另有具体地陈述,将认识到,贯穿本说明书,利用术语(比如“处理”、“计算”、“运算”、“确定”和“标识”等)的讨论是指计算设备(比如一个或者多个计算机或者一个或者多个相似电子计算设备)的动作或者过程,这些动作或者过程操控或者变换在计算平台的存储器、寄存器或者其它信息存储设备、传输设备或者显示设备内被表示为物理、电子或者磁数量的数据。
这里讨论的一个或者多个系统不限于任何特定硬件架构或者配置。计算设备可以包括提供以一个或者多个输入为条件的结果的部件的任何适当布置。适当计算设备包括访问存储的软件的多用途、基于微处理器的计算机系统,该软件将计算设备从通用计算装置编程或者配置成实施本主题内容的一个或者多个实施例的专门化的计算装置。任何适当编程、脚本或者其它类型的语言或者语言组合可以用来在将对计算设备进行编程或者配置时使用的软件中实施这里包含的教导。
可以在这样的计算设备的操作中执行这里公开的方法的实施例。可以变化在以上示例中呈现的块的顺序——例如,可以将块重新排序、组合和/或分解成子块。可以并行执行某些块或者过程。
这里使用“适于”或者“被配置为”作为开放式和包含意义的言语,该言语没有排除适于或者被配置为执行附加任务或者步骤的设备。附加地,使用“基于”意味着开放式和包含意义在于“基于”一个或者多个记载的条件或者值的过程、步骤、计算或者其它动作可以在实践中基于超出记载的条件或者之外的附加条件或者值。这里包括的标题、列表和编号仅为了易于说明而不是为了限制。
示例
提供以下示例以举例说明而不是限制要求保护的本发明。将理解,这里描述的示例和实施例仅用于说明性目的并且将向本领域技术人员建议并且将在本申请的精神实质和范围以及所附权利要求的范围内包括它们的各种修改或者改变。
示例1-样式相似性分数的确定
如这里在块225(和式3)描述的那样使用样式相似性度量,确定在产品对之间的样式相似性分数。更具体地,比较与具有与椅子的基部和靠背连续的扶手的椅子的三维特征与候选产品(图7A)。如图7A中所示,一个椅子(蓝色椅子)具有四个柱样式腿而另一椅子(橙色椅子)具有管型腿。两个椅子也具有与椅子的基部和靠背连续的扶手(图7A)。如在块225(和式3)描述的那样使用样式相似性度量,用于由两个图像描绘的椅子的样式相似性分数是0.76。
在另一确定中,比较两个更少相似的椅子产生更低相似性分数。更具体地,比较具有与椅子的基部和靠背连续的扶手的椅子(图7B的橙色椅子)与办公样式滚动书桌椅子(紫色椅子)。办公样式椅子例如没有与椅子的基部和靠背连续的扶手(图7B)。确定的样式相似性分数对于比较而言为0.46。
示例2-创建推荐图像的创建
如这里在块235中描述的那样创建一系列推荐图像。简言之,相机图像经由增强现实应用被捕获。在图8A中示出相机图像。实际物体(例如,花瓶、沙发和椅子)被定位于相机图像中。增强的产品(在这一示例中为红色椅子)被插入到相机图像中,并且视点被捕获(图8B)。图8C示出了推荐图像。也就是说,基于在增强的产品与候选产品之间的相似性,橙色椅子(作为图8C中的候选产品图像)替换视点的红色椅子(比较图8C与图8B)。在图8D中,不同候选产品图像(即,更少相似的棕色椅子)替换增强的产品(比较图8C与图8D)。如图所示,在相机图像(图8A)中被捕获的实际物体出现在所有图像中。
示例3-用于总分数的加权的确定(式3)
根据块415如下确定式3的加权(w1和w2)(即,γi=w1αi+w2βi)。产生有6个唯一起始产品的6个图像列表的汇集,每个图像列表捕获不同视点。对于每个产品,向9个候选产品图像嵌入与起始、增强的产品相似的局部定向。然后对于6*9=54个候选推荐相对于它们的给定的初始产品计算分数α、β。然后进行调查,其中对于9个图像的6个列表中的每个列表,要求参与者对推荐进行排行。收集用于每个列表的10个响应。这些是相对于起始模型的排行的列表。可以使用任何标准Rank Aggregation方式以得到基本事实。这里使用“对排行进行平均,然后对平均值进行排行”方法以得到基本真实排行。在这一算法中,从不同的由参与者注解的排行的列表确定模型的排行的平均值,并且然后对平均值进行排行以得到最终基本真实排行。
这里证明这一算法有效,因为在“平均排行”和“个别排行”之中获得的Kendall-Tau排行相关性(包括平手)具有近似值0.71,这相当高。这提示人们平均用来在这一场景中提示相似排行。
在通过以上排行聚合方法得到用于每个列表的基本真实排行之后,作为结果有共计对模型比较。通过对这一数据集执行4:1:1拆分以用于训练、证实和测试,对训练数据进行Rank-SVM排行。证实数据用来实现在rank-SVM中需要的最优成本参数。并且测试集合用来报告模型的准确性。
| 成本 | 内核 | w<sub>1</sub> | w<sub>2</sub> | 准确性 |
| 1 | 线性 | 0.15 | 1.56 | 61.11 |
| 1.5 | 线性 | 0.16 | 1.65 | 63.88 |
| 2 | 线性 | 0.18 | 1.69 | 66.67 |
| 2.5 | 线性 | 0.18 | 1.54 | 69.44 |
| 3 | 线性 | 0.19 | 1.66 | 72.22 |
| 3.5 | 线性 | 0.21 | 1.66 | 72.22 |
| 4 | 线性 | 0.21 | 1.66 | 72.22 |
| 4.5 | 线性 | 0.21 | 1.66 | 72.22 |
| 5 | 线性 | 0.21 | 1.66 | 72.22 |
表1:对证实集合的权值和准确性
最终,确定w1=0.19和w2=1.66,其中成本=3、对证实集合的准确性约为72.22%并且对测试集合的准确性约为55.56%。
权值的量值表示特征在排行中的重要性(偏好)。这也指示颜色兼容性较样式相似性而言为用户所偏好。
尽管本主题内容已经关于其具体实施例而被具体描述,但是将认识到,本领域技术人员在达到对前文的理解时可以容易地产生对这样的实施例的变更、变化和等效实施例。因而,应当理解,本公开内容已经出于示例而不是限制的目的而被加以呈现,并且没有排除包括如本领域普通技术人员将容易地清楚的对本主题内容的这样的修改、变化和/或添加。
Claims (20)
1.一种用于使用增强现实来向用户提供产品推荐的方法,所述方法包括:
从增强现实应用接收所述用户的视点,其中所述视点包括实际物体的相机图像和增强的产品的图像,所述增强的产品的所述图像被定位于所述视点中的所述相机图像的所述实际物体之中;
确定所述视点中的所述增强的产品的位置和定向;
确定所述增强的产品与候选产品的样式相似性;
基于所述增强的产品与所述候选产品的确定的所述样式相似性,通过在与所述视点中的所述增强的产品的确定的所述位置和定向对应的定位中嵌入所述候选产品的图像来创建推荐图像的集合;
基于使用针对来自所述推荐图像的集合的每个推荐图像的颜色兼容性评分和样式相似性评分中的至少一项自动地评估所述推荐图像的集合,来从所述推荐图像的集合自动地确定用于提供给所述用户的推荐图像;以及
响应于所述自动地确定,向所述用户提供所述推荐图像,由此向所述用户提供产品推荐。
2.根据权利要求1所述的方法,其中确定所述视点中的所述增强的产品的所述位置和定向包括从所述用户的用户设备接收所述增强的产品的存储的位置和定向。
3.根据权利要求1所述的方法,其中确定所述视点中的所述增强的产品的所述位置和定向包括应用相关性过滤器技术、以比较所述视点中的所述增强的产品的属性与在不同已知位置或者不同已知定向中的物体的图像的属性。
4.根据权利要求1所述的方法,其中从所述推荐图像的集合自动地确定所述推荐图像包括:
标识与所述增强的产品相似的候选产品;
创建所述推荐图像的集合,其中创建所述推荐图像的集合包括通过在所述相机图像中嵌入相应候选产品的图像来创建每个相应推荐图像;
评估所述推荐图像的集合中的所述推荐图像中的每个推存图像;以及
基于所述评估来从所述推荐图像的集合自动地确定所述推荐图像。
5.根据权利要求4所述的方法,其中评估所述推荐图像的集合中的所述推荐图像中的每个推荐图像包括评估所述推荐图像的集合中的所述推荐图像中的每个推荐图像内的颜色的颜色兼容性。
6.根据权利要求5所述的方法,其中评估所述推荐图像中的每个推荐图像内的颜色的所述兼容性包括比较所述推荐图像中的每个推荐图像中的主导颜色的集合与兼容颜色的颜色主题的集合。
7.根据权利要求4所述的方法,其中评估所述推荐图像的集合中的所述推荐图像中的每个推荐图像包括评估所述增强的产品与每个相应推荐图像中的所述相应候选产品的样式相似性。
8.根据权利要求7所述的方法,其中评估所述增强的产品与所述相应候选产品的所述样式相似性包括比较所述候选产品与相应的所述增强的产品之间在不同比例的匹配元素。
9.根据权利要求4所述的方法,其中评估所述推荐图像中的每个推荐图像包括:
评估每个相应推荐图像内的颜色的兼容性;
评估所述增强的产品与每个相应推荐图像中的所述相应候选产品的样式相似性;以及
基于颜色和样式相似性的相应的所述兼容性来确定用于每个相应推荐图像的总分数。
10.根据权利要求9所述的方法,其中向所述用户提供所述产品推荐包括:
基于每个相应推荐图像的所述总分数来标识最高排行的推荐图像;以及
向所述用户提供所述最高排行的推荐图像的目录。
11.根据权利要求1所述的方法,还包括加强所述推荐图像,其中加强所述推荐图像包括:
提高所述推荐图像的锐度;
提高所述推荐图像的对比度;或者
去除所述推荐图像的无关背景。
12.根据权利要求1所述的方法,其中从所述增强现实应用接收所述视点包括在增强现实会话期间标识第一时间时刻,所述用户在所述第一时间时刻花费比门限数量的时间更多的时间而没有将所述增强的产品重新定位于所述相机图像的所述实际物体之中。
13.一种用于使用增强现实来提供产品推荐的系统,所述系统包括:
至少一个存储器,包含指令;以及
至少一个处理器,操作地被耦合到所述至少一个存储器并且被布置和配置为执行指令,所述指令在被执行时使所述至少一个处理器:
从增强现实应用接收用户的视点,其中所述视点包括实际物体的相机图像和增强的产品的图像,所述增强的产品的所述图像被定位于所述视点中的所述相机图像的所述实际物体之中;
确定所述视点中的所述增强的产品的位置和定向;
确定所述增强的产品与候选产品的样式相似性;
基于所述增强的产品与所述候选产品的确定的所述样式相似性,通过在与所述视点中的所述增强的产品的确定的所述位置和定向对应的定位中嵌入所述候选产品的图像来创建推荐图像的集合;
基于使用针对来自所述推荐图像的集合的每个推荐图像的颜色兼容性评分和样式相似性评分中的至少一项自动地评估所述推荐图像的集合,来从所述推荐图像的集合自动地确定用于提供给所述用户的推荐图像;以及
响应于所述自动地确定,向所述用户提供所述推荐图像,由此向所述用户提供产品推荐。
14.根据权利要求13所述的系统,其中使所述至少一个处理器确定所述视点中的所述增强的产品的所述位置和定向的所述指令包括使所述至少一个处理器用于以下的指令:从所述用户的用户设备接收所述增强的产品的存储的位置和定向。
15.根据权利要求14所述的系统,其中使所述至少一个处理器确定所述视点中的所述增强的产品的所述位置和定向的所述指令包括使所述至少一个处理器用于如下的指令:应用相关性过滤器技术,以比较所述视点中的所述增强的产品的属性与在不同已知位置或者不同已知定向中的物体的图像的属性。
16.根据权利要求14所述的系统,其中使所述至少一个处理器从所述推荐图像的集合自动地确定所述推荐图像的所述指令包括使所述至少一个处理器用于以下的指令:
标识与所述增强的产品相似的候选产品;
创建所述推荐图像的集合,其中创建所述推荐图像的集合包括通过在所述相机图像中嵌入相应候选产品的图像来创建每个相应推荐图像;
评估所述推荐图像的集合中的推荐图像中的每个推荐图像;以及
基于所述评估来从所述推荐图像的集合自动地确定所述推荐图像。
17.根据权利要求13所述的系统,还包括使所述至少一个处理器加强所述推荐图像的命令,其中使所述至少一个处理器加强所述推荐图像的指令包括使所述至少于一个处理器用于以下的指令:
提高所述推荐图像的锐度;
提高所述推荐图像的对比度;或者
去除所述推荐图像的无关背景。
18.根据权利要求13所述的系统,其中使所述至少一个处理器从所述增强现实应用接收所述视点的指令包括使所述至少一个处理器用于以下的指令:在增强现实会话期间标识第一时间时刻,所述用户在所述第一时间时刻花费比门限数量的时间更多的时间而没有将所述增强的产品重新定位于所述相机图像的所述实际物体之中。
19.一种存储指令的非瞬态计算机可读介质,所述指令在由至少一个计算设备执行时被配置为使所述至少一个计算设备:
从增强现实应用接收用户的视点,其中所述视点包括实际物体的相机图像和增强的产品的图像,所述增强的产品的所述图像被定位于所述视点中的所述相机图像的所述实际物体之中;
确定所述视点中的所述增强的产品的位置和定向;
确定所述增强的产品与候选产品的样式相似性;
基于所述增强的产品与所述候选产品的确定的所述样式相似性,通过在与所述视点中的所述增强的产品的确定的所述位置和定向对应的定位中嵌入所述候选产品的图像来创建推荐图像的集合;
基于使用针对来自所述推荐图像的集合的每个推荐图像的颜色兼容性评分和样式相似性评分中的至少一项自动地评估所述推荐图像的集合,来从所述推荐图像的集合自动地确定用于提供给所述用户的推荐图像;以及
响应于所述自动地确定,向所述用户提供所述推荐图像,由此向所述用户提供产品推荐。
20.根据权利要求19所述的非瞬态计算机可读介质,其中使所述至少一个计算设备确定所述视点中的所述增强的产品的所述位置和定向的所述指令包括使所述至少一个计算设备用于以下的指令:从所述用户的用户设备接收所述增强的产品的存储的位置和定向。
Applications Claiming Priority (4)
| Application Number | Priority Date | Filing Date | Title |
|---|---|---|---|
| US201662415332P | 2016-10-31 | 2016-10-31 | |
| US62/415,332 | 2016-10-31 | ||
| US15/492,971 | 2017-04-20 | ||
| US15/492,971 US10475103B2 (en) | 2016-10-31 | 2017-04-20 | Method, medium, and system for product recommendations based on augmented reality viewpoints |
Publications (2)
| Publication Number | Publication Date |
|---|---|
| CN108009871A CN108009871A (zh) | 2018-05-08 |
| CN108009871B true CN108009871B (zh) | 2022-01-28 |
Family
ID=60050518
Family Applications (1)
| Application Number | Title | Priority Date | Filing Date |
|---|---|---|---|
| CN201710780770.6A Active CN108009871B (zh) | 2016-10-31 | 2017-09-01 | 基于增强现实视点的产品推荐 |
Country Status (5)
| Country | Link |
|---|---|
| US (1) | US10475103B2 (zh) |
| CN (1) | CN108009871B (zh) |
| AU (1) | AU2017216603A1 (zh) |
| DE (1) | DE102017007998A1 (zh) |
| GB (1) | GB2555524A (zh) |
Families Citing this family (37)
| Publication number | Priority date | Publication date | Assignee | Title |
|---|---|---|---|---|
| US10223740B1 (en) * | 2016-02-01 | 2019-03-05 | Allstate Insurance Company | Virtual reality visualization system with object recommendation engine |
| US20180300747A1 (en) * | 2017-04-14 | 2018-10-18 | Facebook, Inc. | Systems and methods for providing demographic analysis for media content based on user view or activity |
| US20190057180A1 (en) * | 2017-08-18 | 2019-02-21 | International Business Machines Corporation | System and method for design optimization using augmented reality |
| CA2982930A1 (en) | 2017-10-18 | 2019-04-18 | Kari Saarenvirta | System and method for selecting promotional products for retail |
| US10621533B2 (en) | 2018-01-16 | 2020-04-14 | Daisy Intelligence Corporation | System and method for operating an enterprise on an autonomous basis |
| CN108491555B (zh) * | 2018-04-18 | 2021-08-27 | 京东方科技集团股份有限公司 | 显示装置及其显示方法、计算机可读存储介质 |
| US11050933B2 (en) * | 2018-04-27 | 2021-06-29 | Continenal Automotive Systems, Inc. | Device and method for determining a center of a trailer tow coupler |
| US10482674B1 (en) * | 2018-06-27 | 2019-11-19 | Beijing Jingdong Shangke Information Technology Co., Ltd. | System and method for mobile augmented reality |
| US20200065879A1 (en) * | 2018-08-22 | 2020-02-27 | Midea Group Co., Ltd. | Methods and systems for home device recommendation |
| CN109344923A (zh) * | 2018-08-27 | 2019-02-15 | 百度在线网络技术(北京)有限公司 | 关联物体的显示方法、装置及电子设备 |
| US10482675B1 (en) * | 2018-09-28 | 2019-11-19 | The Toronto-Dominion Bank | System and method for presenting placards in augmented reality |
| KR102629330B1 (ko) * | 2018-11-28 | 2024-01-26 | 삼성전자주식회사 | 디스플레이 장치 및 이의 제어 방법 |
| US11126845B1 (en) * | 2018-12-07 | 2021-09-21 | A9.Com, Inc. | Comparative information visualization in augmented reality |
| KR102826367B1 (ko) * | 2019-02-19 | 2025-06-30 | 삼성전자주식회사 | 객체 인식 방법 및 이를 지원하는 전자 장치 |
| US10984467B2 (en) * | 2019-02-21 | 2021-04-20 | Adobe Inc. | Compatibility-based identification of incompatible objects in digital representations of real-world environments |
| WO2020203656A1 (ja) * | 2019-04-05 | 2020-10-08 | ソニー株式会社 | 情報処理装置、情報処理方法及びプログラム |
| US11244319B2 (en) | 2019-05-31 | 2022-02-08 | The Toronto-Dominion Bank | Simulator for value instrument negotiation training |
| CN110264320B (zh) * | 2019-06-27 | 2021-06-08 | 北京小米移动软件有限公司 | 基于现实增强设备的信息显示方法、装置以及存储介质 |
| CN110691010B (zh) * | 2019-10-12 | 2021-07-30 | 重庆灏漫科技有限公司 | 跨平台跨终端vr/ar产品信息展示系统 |
| GB2588783A (en) * | 2019-11-06 | 2021-05-12 | Ford Global Tech Llc | Manoeuvring items into a boot space |
| EP4062354A1 (en) * | 2019-11-18 | 2022-09-28 | Mixed Reality Solutions Pty Ltd | Technology configured to enable monitoring of user engagement with physical printed materials via augmented reality delivery system |
| CN111125528B (zh) * | 2019-12-24 | 2023-04-28 | 腾讯科技(深圳)有限公司 | 信息推荐方法及装置 |
| US11587139B2 (en) | 2020-01-31 | 2023-02-21 | Walmart Apollo, Llc | Gender attribute assignment using a multimodal neural graph |
| US11887138B2 (en) | 2020-03-03 | 2024-01-30 | Daisy Intelligence Corporation | System and method for retail price optimization |
| US11640634B2 (en) * | 2020-05-04 | 2023-05-02 | Adobe Inc. | Deep learning based visual compatibility prediction for bundle recommendations |
| US11783338B2 (en) | 2021-01-22 | 2023-10-10 | Daisy Intelligence Corporation | Systems and methods for outlier detection of transactions |
| US11681762B2 (en) | 2021-01-27 | 2023-06-20 | International Business Machines Corporation | Digital twin asset search |
| US11593945B2 (en) * | 2021-03-15 | 2023-02-28 | Huawei Cloud Computing Technologies Co., Ltd. | Methods and systems for semantic augmentation of images |
| US11250637B1 (en) * | 2021-05-14 | 2022-02-15 | Gridraster, Inc. | Multimodal 3D deep learning fusion system and method for reducing the need of 3D training dataset of 3D object tracking for enterprise digital twin mixed reality |
| CN113379505A (zh) * | 2021-06-28 | 2021-09-10 | 北京沃东天骏信息技术有限公司 | 用于生成信息的方法和装置 |
| CN114662009B (zh) * | 2021-12-13 | 2022-11-18 | 菏泽汇豪纺织有限公司 | 一种基于图卷积的工业互联网工厂协同推荐方法 |
| US12235890B2 (en) | 2022-01-07 | 2025-02-25 | Capital One Services, Llc | Using tracking pixels to determine areas of interest on a zoomed in image |
| US12288237B2 (en) * | 2022-05-12 | 2025-04-29 | Adobe Inc. | Online inference and learning for nonsymmetric determinantal point processes |
| US12361456B2 (en) * | 2022-06-01 | 2025-07-15 | Shopify Inc. | Systems and methods for processing multimedia data |
| US20240037862A1 (en) * | 2022-07-26 | 2024-02-01 | Margot Osmundsen-Repp | System and method for providing a platform for virtual augmented reality fitting of an item |
| CN116385916A (zh) * | 2022-11-01 | 2023-07-04 | 阿里巴巴(中国)有限公司 | 视频处理方法、电子设备及计算机存储介质 |
| WO2024122916A1 (en) * | 2022-12-09 | 2024-06-13 | Samsung Electronics Co., Ltd. | Systems and methods for generating ambience suggestions for an environment |
Citations (5)
| Publication number | Priority date | Publication date | Assignee | Title |
|---|---|---|---|---|
| CN104081379A (zh) * | 2011-10-27 | 2014-10-01 | 电子湾股份有限公司 | 使用增强现实的物品的可视化 |
| CN104504055A (zh) * | 2014-12-19 | 2015-04-08 | 常州飞寻视讯信息科技有限公司 | 基于图像相似度的商品相似计算方法及商品推荐系统 |
| CN104765891A (zh) * | 2015-05-06 | 2015-07-08 | 苏州搜客信息技术有限公司 | 一种基于图像的搜索购物方法 |
| WO2016106014A1 (en) * | 2014-12-22 | 2016-06-30 | Amazon Technologies, Inc. | Item preview image generation |
| CN105913277A (zh) * | 2015-08-18 | 2016-08-31 | 金荣德 | 基于增强现实的购物信息提供系统及其控制方法 |
Family Cites Families (1)
| Publication number | Priority date | Publication date | Assignee | Title |
|---|---|---|---|---|
| US9286727B2 (en) * | 2013-03-25 | 2016-03-15 | Qualcomm Incorporated | System and method for presenting true product dimensions within an augmented real-world setting |
-
2017
- 2017-04-20 US US15/492,971 patent/US10475103B2/en active Active
- 2017-08-21 AU AU2017216603A patent/AU2017216603A1/en not_active Abandoned
- 2017-08-24 DE DE102017007998.6A patent/DE102017007998A1/de active Pending
- 2017-09-01 CN CN201710780770.6A patent/CN108009871B/zh active Active
- 2017-09-04 GB GB1714133.4A patent/GB2555524A/en not_active Withdrawn
Patent Citations (5)
| Publication number | Priority date | Publication date | Assignee | Title |
|---|---|---|---|---|
| CN104081379A (zh) * | 2011-10-27 | 2014-10-01 | 电子湾股份有限公司 | 使用增强现实的物品的可视化 |
| CN104504055A (zh) * | 2014-12-19 | 2015-04-08 | 常州飞寻视讯信息科技有限公司 | 基于图像相似度的商品相似计算方法及商品推荐系统 |
| WO2016106014A1 (en) * | 2014-12-22 | 2016-06-30 | Amazon Technologies, Inc. | Item preview image generation |
| CN104765891A (zh) * | 2015-05-06 | 2015-07-08 | 苏州搜客信息技术有限公司 | 一种基于图像的搜索购物方法 |
| CN105913277A (zh) * | 2015-08-18 | 2016-08-31 | 金荣德 | 基于增强现实的购物信息提供系统及其控制方法 |
Also Published As
| Publication number | Publication date |
|---|---|
| US10475103B2 (en) | 2019-11-12 |
| CN108009871A (zh) | 2018-05-08 |
| DE102017007998A1 (de) | 2018-05-03 |
| GB201714133D0 (en) | 2017-10-18 |
| AU2017216603A1 (en) | 2018-05-17 |
| GB2555524A (en) | 2018-05-02 |
| US20180121988A1 (en) | 2018-05-03 |
Similar Documents
| Publication | Publication Date | Title |
|---|---|---|
| CN108009871B (zh) | 基于增强现实视点的产品推荐 | |
| US12200306B1 (en) | Computer program product for allowing a user to create an interactive object in a content owner's digital media file | |
| Miell et al. | Enabling the digital fashion consumer through fit and sizing technology | |
| US10217117B2 (en) | System and method for social networking interactions using online consumer browsing behavior, buying patterns, advertisements and affiliate advertising, for promotions, online coupons, mobile services, products, goods and services, entertainment and auctions, with geospatial mapping technology | |
| WO2019171128A1 (en) | In-media and with controls advertisement, ephemeral, actionable and multi page photo filters on photo, automated integration of external contents, automated feed scrolling, template based advertisement post and actions and reaction controls on recognized objects in photo or video | |
| US20150317365A1 (en) | Modular search object framework | |
| CN102737332A (zh) | 使广告客户竞价抽象对象 | |
| HK1216557A1 (zh) | 與模塊化搜索對象框架相關聯的基於意圖的搜索結果 | |
| US20150317319A1 (en) | Enhanced search results associated with a modular search object framework | |
| Sun et al. | Amassing and analyzing customer data in the age of big data: A case study of Haier’s online-to-offline (O2O) business model | |
| Nordh | Quantitative methods of measuring restorative components in urban public parks | |
| US20160328198A1 (en) | System for enhanced display of information on a user device | |
| US10453491B2 (en) | Video processing architectures which provide looping video | |
| US12159360B2 (en) | Discovery, management and processing of virtual real estate content | |
| WO2009024990A1 (en) | System of processing portions of video stream data | |
| CN118967182B (zh) | 基于电商平台的层次化数据展示方法及系统 | |
| Yamamoto et al. | IoT-aware online shopping system enhanced with gaze analysis | |
| Lorente-Martínez et al. | Are retailers leveraging in-store analytics? An exploratory study | |
| Leib et al. | Web-based menu design: a conjoint value analysis | |
| WO2024214119A1 (en) | System and method for designing a space and facilitating communication between users | |
| Dow et al. | A location-based mobile advertisement publishing system for vendors | |
| Chuenterawong | Interactive communication design to enhance tourists’ Traveling experiences in Chiang Rai | |
| KR101908523B1 (ko) | 3차원 대상 오브젝트로부터 3차원 가상현실 콘텐츠를 생성 및 제공하는 방법 및 장치 | |
| Yamamoto et al. | Enhanced IoT-Aware Online Shopping System | |
| Ishida et al. | Implementation of an AR Traditional Japanese Craft Presentation System: presentation of traditional crafts using the Kansei retrieval method |
Legal Events
| Date | Code | Title | Description |
|---|---|---|---|
| PB01 | Publication | ||
| PB01 | Publication | ||
| SE01 | Entry into force of request for substantive examination | ||
| SE01 | Entry into force of request for substantive examination | ||
| GR01 | Patent grant | ||
| GR01 | Patent grant |










