CN103280840A - Distributed type photovoltaic energy storage system and working method thereof - Google Patents
Distributed type photovoltaic energy storage system and working method thereof Download PDFInfo
- Publication number
- CN103280840A CN103280840A CN2013102389325A CN201310238932A CN103280840A CN 103280840 A CN103280840 A CN 103280840A CN 2013102389325 A CN2013102389325 A CN 2013102389325A CN 201310238932 A CN201310238932 A CN 201310238932A CN 103280840 A CN103280840 A CN 103280840A
- Authority
- CN
- China
- Prior art keywords
- energy
- module
- photovoltaic
- grid
- execution
- Prior art date
- Legal status (The legal status is an assumption and is not a legal conclusion. Google has not performed a legal analysis and makes no representation as to the accuracy of the status listed.)
- Pending
Links
Images
Classifications
-
- Y—GENERAL TAGGING OF NEW TECHNOLOGICAL DEVELOPMENTS; GENERAL TAGGING OF CROSS-SECTIONAL TECHNOLOGIES SPANNING OVER SEVERAL SECTIONS OF THE IPC; TECHNICAL SUBJECTS COVERED BY FORMER USPC CROSS-REFERENCE ART COLLECTIONS [XRACs] AND DIGESTS
- Y02—TECHNOLOGIES OR APPLICATIONS FOR MITIGATION OR ADAPTATION AGAINST CLIMATE CHANGE
- Y02E—REDUCTION OF GREENHOUSE GAS [GHG] EMISSIONS, RELATED TO ENERGY GENERATION, TRANSMISSION OR DISTRIBUTION
- Y02E10/00—Energy generation through renewable energy sources
- Y02E10/50—Photovoltaic [PV] energy
- Y02E10/56—Power conversion systems, e.g. maximum power point trackers
Landscapes
- Charge And Discharge Circuits For Batteries Or The Like (AREA)
- Photovoltaic Devices (AREA)
Abstract
本发明涉及一种分布式光伏储能系统及其工作方法,光伏电池阵列输出接直流变换模块,直流变换模块输出端分别与并网逆变模块、离网逆变模块和储能电池组件连接;整流变换模块的输入端与电网连接,其输出端与储能电池组件连接;并网逆变模块输入端与直流变换模块输出端连接,其输出端与电网连接;直流变换模块和储能电池组件输出端接离网逆变模块输入端,离网逆变模块输出端与负载连接;能量管理系统分别与各个模块连接,进行合理控制管理分配能源。最大程度提高太阳能的利用率,适用于中低功率等级的光伏并/离网发电系统,将光伏发电和储能技术充分结合,实现光伏和储能的智能控制,有效提高系统发电效率,降低损耗。
The invention relates to a distributed photovoltaic energy storage system and a working method thereof. The output of a photovoltaic cell array is connected to a DC conversion module, and the output end of the DC conversion module is respectively connected to a grid-connected inverter module, an off-grid inverter module, and an energy storage battery assembly; The input end of the rectification conversion module is connected to the grid, and its output end is connected to the energy storage battery assembly; the input end of the grid-connected inverter module is connected to the output end of the DC conversion module, and its output end is connected to the grid; the DC conversion module and the energy storage battery assembly The output end is connected to the input end of the off-grid inverter module, and the output end of the off-grid inverter module is connected to the load; the energy management system is respectively connected to each module for reasonable control, management and distribution of energy. Maximize the utilization of solar energy, suitable for photovoltaic on-grid/off-grid power generation systems with low and medium power levels, fully combine photovoltaic power generation and energy storage technology, realize intelligent control of photovoltaic and energy storage, effectively improve system power generation efficiency, and reduce losses .
Description
技术领域 technical field
本发明涉及一种太阳能光伏发电系统,特别涉及一种分布式光伏储能系统及其工作方法。 The invention relates to a solar photovoltaic power generation system, in particular to a distributed photovoltaic energy storage system and a working method thereof.
背景技术 Background technique
太阳能资源丰富、分布广泛,是21世纪最具发展潜力的可再生能源。随着全球能源短缺和环境污染等问题日益突出,太阳能光伏发电因其清洁、安全、便利、高效等特点,已成为世界各国普遍关注和重点发展的新兴产业。自上世纪90年代以来,太阳能光伏发电发展快速,己广泛用于航天、通讯、交通,以及偏远地区居民生活等领域。 Solar energy is rich in resources and widely distributed, and it is the renewable energy with the greatest development potential in the 21st century. With the increasingly serious problems of global energy shortage and environmental pollution, solar photovoltaic power generation has become an emerging industry that is widely concerned and focused on development because of its clean, safe, convenient, and high-efficiency characteristics. Since the 1990s, solar photovoltaic power generation has developed rapidly and has been widely used in aerospace, communications, transportation, and the lives of residents in remote areas.
太阳能光伏发电系统分为离网光伏发电系统与并网光伏发电系统。离网光伏发电系统,主要由太阳能电池组件、控制器、蓄电池组成,若为交流负载供电,还需配置离网逆变器。并网光伏发电系统,即太阳能组件产生的直流电经过并网逆变器转换成符合市电要求的交流电以后直接接入公共电网,主要有集中式大型并网光伏电站和分布式小型并网光伏发电系统两种形式,前者主要特点是将所发电能直接输送到电网,由电网统一调配向用户供电,但这种电站投资大、建设周期长、占地面积大,发展难度相对较大;而后者由于具有投资小、建设快、占地面积小、政策支持力度大等优点,是未来并网光伏发电系统发展的主流方向。 Solar photovoltaic power generation systems are divided into off-grid photovoltaic power generation systems and grid-connected photovoltaic power generation systems. The off-grid photovoltaic power generation system is mainly composed of solar cell modules, controllers, and batteries. If it supplies power to AC loads, an off-grid inverter is also required. Grid-connected photovoltaic power generation system, that is, the direct current generated by solar modules is directly connected to the public power grid after being converted into alternating current that meets the requirements of the mains through a grid-connected inverter. There are mainly centralized large-scale grid-connected photovoltaic power plants and distributed small-scale grid-connected photovoltaic power generation There are two forms of the system. The main feature of the former is that the generated energy is directly transmitted to the power grid, and the power grid is uniformly deployed to supply power to users. However, this kind of power station has a large investment, a long construction period, and a large area, and it is relatively difficult to develop; while the latter Due to the advantages of small investment, fast construction, small footprint, and strong policy support, it is the mainstream direction for the development of grid-connected photovoltaic power generation systems in the future.
目前,太阳能光伏发电系统总体发展迅速,但仍存在诸多制约分布式光伏发电系统在我国推广应用的不利因素,其中之一即是光伏发电系统的成本。降低成本的可行方法:一是提高太阳能利用率,寻找经济合算的方式最大限度利用太阳能,其中合理设计光伏储能系统拓扑结构成为关键所在。二是提高太阳能光伏发电系统的附加值,利用储能电池存储或释放电能,降低天气的影响,保证供电的可靠性和电能质量。 At present, the overall development of solar photovoltaic power generation systems is rapid, but there are still many unfavorable factors that restrict the promotion and application of distributed photovoltaic power generation systems in my country, one of which is the cost of photovoltaic power generation systems. Feasible ways to reduce costs: First, increase the utilization rate of solar energy and find cost-effective ways to maximize the use of solar energy, among which the rational design of the topology of photovoltaic energy storage systems becomes the key. The second is to increase the added value of solar photovoltaic power generation systems, use energy storage batteries to store or release electric energy, reduce the impact of weather, and ensure the reliability and quality of power supply.
发明内容 Contents of the invention
本发明是针对光伏发电系统运用推广成本高的问题,提出了一种分布式光伏储能系统及其工作方法,结合该系统的并/离网运行方式切换灵活、能够提供高质量电能的特点和能量管理系统的高速处理能力,可实现光伏电池阵列最大功率追踪MPPT、电池储能组件充放电控制和两种分布式电源的最优协调控制,能够完成并/离网发电自主切换功能,最大程度提高太阳能的利用率,延长储能电池组件使用寿命、提高发电系统输出电能质量,增强系统稳定性,从而提高光伏发电系统的整体性能。 The present invention is aimed at the problem of high cost of application and popularization of photovoltaic power generation systems, and proposes a distributed photovoltaic energy storage system and its working method, combining the characteristics of the system's flexible switching of on-grid and off-grid operation modes, and ability to provide high-quality electric energy and The high-speed processing capability of the energy management system can realize the maximum power tracking MPPT of the photovoltaic cell array, the charging and discharging control of the battery energy storage component, and the optimal coordinated control of the two distributed power sources, and can complete the independent switching function of on-grid/off-grid power generation, maximizing Improve the utilization rate of solar energy, prolong the service life of energy storage battery components, improve the output power quality of the power generation system, and enhance the stability of the system, thereby improving the overall performance of the photovoltaic power generation system.
本发明的技术方案为:一种分布式光伏储能系统,包括分布式电源介质模块、直流变换模块、整流变换模块、并网逆变模块、离网逆变模块和能量管理系统;分布式电源介质模块包括光伏电池阵列和储能电池组件;光伏电池阵列输出接直流变换模块,直流变换模块输出端分别与并网逆变模块、离网逆变模块和储能电池组件连接;整流变换模块的输入端与电网连接,整流变换模块输出端与储能电池组件连接;并网逆变模块输入端与直流变换模块输出端连接,并网逆变模块输出端与电网连接;直流变换模块和储能电池组件输出端接离网逆变模块输入端,离网逆变模块输出端与负载连接;能量管理系统分别与储能介质模块、直流变换模块、整流变换模块、并网逆变模块和离网逆变模块连接。 The technical solution of the present invention is: a distributed photovoltaic energy storage system, including a distributed power supply medium module, a DC conversion module, a rectification conversion module, a grid-connected inverter module, an off-grid inverter module, and an energy management system; a distributed power supply The medium module includes a photovoltaic cell array and an energy storage battery assembly; the output of the photovoltaic cell array is connected to the DC conversion module, and the output of the DC conversion module is respectively connected to the grid-connected inverter module, the off-grid inverter module, and the energy storage battery assembly; the rectification conversion module The input end is connected to the grid, the output end of the rectification conversion module is connected to the energy storage battery assembly; the input end of the grid-connected inverter module is connected to the output end of the DC conversion module, and the output end of the grid-connected inverter module is connected to the grid; the DC conversion module and the energy storage The output end of the battery module is connected to the input end of the off-grid inverter module, and the output end of the off-grid inverter module is connected to the load; the energy management system is connected to the energy storage medium module, DC conversion module, rectification conversion module, grid-connected inverter Inverter module connection.
所述光伏电池管理系统、储能电池管理系统、直流变换模块、整流变换模块、并网逆变模块、离网逆变模块与所述能量管理系统之间通过通信线双向连接。 The photovoltaic battery management system, the energy storage battery management system, the DC conversion module, the rectification conversion module, the grid-connected inverter module, the off-grid inverter module and the energy management system are bidirectionally connected through communication lines.
所述并网逆变模块、离网逆变模块、直流变换模块、整流变换模块与光伏电池阵列、储能电池组件之间通过直流母线连接。 The grid-connected inverter module, the off-grid inverter module, the DC conversion module, the rectification conversion module are connected to the photovoltaic cell array and the energy storage battery assembly through a DC bus.
所述并网逆变模块、离网逆变模块、整流变换模块与电网、负载之间通过交流母线连接。 The grid-connected inverter module, the off-grid inverter module, and the rectification conversion module are connected to the grid and the load through an AC bus.
所述光伏电池阵列为由晶体硅太阳能电池组件串或并联组成。 The photovoltaic cell array is composed of crystalline silicon solar cell modules connected in series or in parallel.
所述并网逆变模块包括并网逆变器和并网保护电路,离网逆变模块包括离网逆变器和离网保护电路。 The grid-connected inverter module includes a grid-connected inverter and a grid-connected protection circuit, and the off-grid inverter module includes an off-grid inverter and an off-grid protection circuit.
一种分布式光伏储能系统工作方法,包括分布式光伏储能系统,光伏电池阵列内自设置有光伏电池管理系统,储能电池组件内自设置有储能电池管理系统,具体包括如下步骤: A working method of a distributed photovoltaic energy storage system, including a distributed photovoltaic energy storage system, a photovoltaic battery management system is installed in a photovoltaic cell array, and an energy storage battery management system is installed in an energy storage battery module, specifically including the following steps:
1)判断光伏电池阵列运行条件,光伏电池阵列运行正常否,确定执行步骤; 1) Determine the operating conditions of the photovoltaic cell array, whether the photovoltaic cell array is operating normally, and determine the execution steps;
2)光伏电池阵列运行正常,进行光伏电池阵列最大功率追踪; 2) The photovoltaic cell array is operating normally, and the maximum power of the photovoltaic cell array is tracked;
3)判断光伏能量是否大于负载功率设定值,若是则执行步骤4),若否则执行步骤7); 3) Determine whether the photovoltaic energy is greater than the set value of the load power, if so, perform step 4); otherwise, perform step 7);
4)光伏电池阵列向负载供电,并判断剩余光伏能量是否大于储能电池组件能量需求值,若是则执行步骤5),若否则执行步骤9); 4) The photovoltaic cell array supplies power to the load, and judges whether the remaining photovoltaic energy is greater than the energy demand value of the energy storage battery component, if so, perform step 5), otherwise perform step 9);
5)储能电池组件充电,并判断剩余光伏能量是否大于并网功率阈值,若是则执行步骤6),若否则执行步骤14); 5) Charge the energy storage battery components, and judge whether the remaining photovoltaic energy is greater than the grid-connected power threshold, if so, perform step 6); otherwise, perform step 14);
6)光伏并网发电,并执行步骤14); 6) Photovoltaic grid-connected power generation, and perform step 14);
7)判断光伏能量是否大于储能电池组件能量需求值,若是则执行步骤8,若否则执行步骤10)和步骤11); 7) Determine whether the photovoltaic energy is greater than the energy demand value of the energy storage battery component, if so, perform step 8, otherwise perform step 10) and step 11);
8)储能电池组件充电,电网向负载供电; 8) The energy storage battery components are charged, and the grid supplies power to the load;
9)判断剩余光伏能量是否大于并网功率阈值,若是则执行步骤6),若否则执行步骤14); 9) Determine whether the remaining photovoltaic energy is greater than the grid-connected power threshold, if so, perform step 6); otherwise, perform step 14);
10)判断光伏能量是否大于并网功率阈值,若是则执行步骤6),若否则执行步骤14); 10) Determine whether the photovoltaic energy is greater than the grid-connected power threshold, if so, perform step 6); otherwise, perform step 14);
11)判断储能电池能量是否大于负载功率设定值,若是则执行步骤12),若否则执行步骤13); 11) Determine whether the energy of the energy storage battery is greater than the set value of the load power, if so, perform step 12); otherwise, perform step 13);
12)电池组件放电,向负载供电,并执行步骤14); 12) Discharge the battery pack, supply power to the load, and execute step 14);
13)电网向电池组件充电,并向负载供电; 13) The grid charges the battery components and supplies power to the load;
14)判断是否停机,若是则停止运行,若否则执行步骤3)。 14) Determine whether to stop, if so, stop running, if not, go to step 3).
本发明的有益效果在于:本发明分布式光伏储能系统及其工作方法,能够完成光伏电池阵列最大功率追踪MPPT、电池储能组件充放电控制、并/离网发电自主切换等功能;可以对光伏电池阵列运行情况进行监测,能够合理控制其直流出力大小,最大程度提高太阳能的利用率;能够实现对储能电池组件运行情况的监测,通过合理的充放电控制对储能电池组件进行能量管理,延长储能电池组件的寿命;实现光伏电池阵列与储能电池组件两种分布式电源的最优协调控制,可以提高系统输出电能质量,增强系统稳定性,提高光伏发电系统的整体性能;适用于中低功率等级的光伏并/离网发电系统,将光伏发电和储能技术充分结合,实现光伏和储能的智能控制,有效提高系统发电效率,降低损耗。 The beneficial effect of the present invention is that: the distributed photovoltaic energy storage system and its working method of the present invention can complete functions such as maximum power tracking MPPT of photovoltaic cell arrays, charge and discharge control of battery energy storage components, and autonomous switching of on-grid/off-grid power generation; Monitoring the operation of the photovoltaic cell array can reasonably control its DC output and maximize the utilization of solar energy; it can monitor the operation of the energy storage battery component and manage the energy of the energy storage battery component through reasonable charge and discharge control , prolong the life of energy storage battery components; realize the optimal coordinated control of two distributed power sources of photovoltaic cell arrays and energy storage battery components, which can improve the quality of system output power, enhance system stability, and improve the overall performance of photovoltaic power generation systems; applicable For low-to-medium power level photovoltaic on-grid/off-grid power generation systems, fully combine photovoltaic power generation and energy storage technologies to realize intelligent control of photovoltaic and energy storage, effectively improve system power generation efficiency and reduce losses.
附图说明 Description of drawings
图1为本发明分布式光伏储能系统总体结构框图; Fig. 1 is a block diagram of the overall structure of the distributed photovoltaic energy storage system of the present invention;
图2为本发明分布式光伏储能系统连接图; Fig. 2 is a connection diagram of the distributed photovoltaic energy storage system of the present invention;
图3为本发明分布式电源介质经电力变换模块连接结构图; Fig. 3 is a connection structure diagram of the distributed power supply medium via the power conversion module of the present invention;
图4为本发明分布式光伏储能系统的工作方法流程图。 Fig. 4 is a flow chart of the working method of the distributed photovoltaic energy storage system of the present invention.
具体实施方式 Detailed ways
如图1总体结构框图和图2系统连接图,分布式光伏储能系统包括分布式电源介质模块、直流变换模块、整流变换模块、并网逆变模块、离网逆变模块和能量管理系统;分布式电源介质模块包括光伏电池阵列和储能电池组件;光伏电池阵列输出接直流变换模块,直流变换模块输出端分别与并网逆变模块、离网逆变模块和储能电池组件连接;整流变换模块的输入端与电网连接,整流变换模块输出端与储能电池组件连接;并网逆变模块输入端与直流变换模块输出端连接,并网逆变模块输出端与电网连接;直流变换模块和储能电池组件输出端接离网逆变模块输入端,离网逆变模块输出端与负载连接;能量管理系统分别与储能介质模块、直流变换模块、整流变换模块、并网逆变模块和离网逆变模块连接。 As shown in the overall structural block diagram in Figure 1 and the system connection diagram in Figure 2, the distributed photovoltaic energy storage system includes a distributed power supply medium module, a DC conversion module, a rectification conversion module, a grid-connected inverter module, an off-grid inverter module, and an energy management system; The distributed power medium module includes a photovoltaic cell array and an energy storage battery component; the output of the photovoltaic cell array is connected to the DC conversion module, and the output of the DC conversion module is respectively connected to the grid-connected inverter module, the off-grid inverter module and the energy storage battery component; the rectifier The input end of the conversion module is connected to the grid, the output end of the rectification conversion module is connected to the energy storage battery assembly; the input end of the grid-connected inverter module is connected to the output end of the DC conversion module, and the output end of the grid-connected inverter module is connected to the grid; the DC conversion module The output end of the energy storage battery component is connected to the input end of the off-grid inverter module, and the output end of the off-grid inverter module is connected to the load; the energy management system is connected to the energy storage medium module, DC conversion module, rectification conversion module, and grid-connected inverter module respectively. Connect with the off-grid inverter module.
光伏电池阵列内自设置有光伏电池管理系统,储能电池组件内自设置有储能电池管理系统。 A photovoltaic battery management system is installed in the photovoltaic cell array, and an energy storage battery management system is installed in the energy storage battery module.
如图3所示分布式电源介质经电力变换模块连接结构图,光伏电池管理系统、储能电池管理系统、直流变换模块、整流变换模块、并网逆变模块、离网逆变模块与所述能量管理系统之间通过能源状态通信线双向连接。 As shown in Figure 3, the connection structure diagram of the distributed power supply medium through the power conversion module, the photovoltaic battery management system, the energy storage battery management system, the DC conversion module, the rectification conversion module, the grid-connected inverter module, the off-grid inverter module and the described Energy management systems are bidirectionally connected through energy state communication lines.
并网逆变模块、离网逆变模块、直流变换模块、整流变换模块与光伏电池阵列、储能电池组件之间通过直流母线连接。 The grid-connected inverter module, the off-grid inverter module, the DC conversion module, the rectification conversion module and the photovoltaic cell array and energy storage battery components are connected through a DC bus.
并网逆变模块、离网逆变模块、整流变换模块与电网、负载之间通过交流母线连接。 The grid-connected inverter module, the off-grid inverter module, and the rectification conversion module are connected to the grid and loads through an AC bus.
光伏电池阵列为由晶体硅太阳能电池组件串或并联组成。并网逆变模块包括并网逆变器和并网保护电路。离网逆变模块包括离网逆变器和离网保护电路。 Photovoltaic cell arrays are composed of crystalline silicon solar cell modules connected in series or in parallel. The grid-connected inverter module includes a grid-connected inverter and a grid-connected protection circuit. The off-grid inverter module includes an off-grid inverter and an off-grid protection circuit.
该系统在保证光伏阵列最大功率输出的同时控制储能电池的出力,依据合理的充放电控制策略完成对储能电池进行充放电管理,在满足储能能量调节的基础上,保证系统电能质量,延长储能电池使用寿命。 The system controls the output of the energy storage battery while ensuring the maximum power output of the photovoltaic array, completes the charge and discharge management of the energy storage battery according to a reasonable charge and discharge control strategy, and ensures the power quality of the system on the basis of meeting the energy storage energy regulation. Extend the service life of the energy storage battery.
系统控制功能分为:能量管理系统最优协调控制、光伏电池阵列最大功率追踪、储能电池组件充放电控制。其中能量管理系统主要实现通信调度、系统状态检测、最优功率分配控制;光伏阵列功率追踪实现光伏阵列最大功率输出;储能电池组件充放电控制根据控制指令,依据合理的充放电策略,实现储能电池组件能量的输入与输出。 The system control functions are divided into: optimal coordination control of energy management system, maximum power tracking of photovoltaic cell array, charge and discharge control of energy storage battery components. Among them, the energy management system mainly realizes communication scheduling, system status detection, and optimal power distribution control; photovoltaic array power tracking realizes the maximum power output of photovoltaic array; energy storage battery component charge and discharge control is based on control instructions and reasonable charge and discharge strategies to realize storage Energy input and output of battery components.
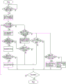
如图4所示分布式光伏储能系统的工作方法流程图,包括以下几个步骤: The flow chart of the working method of the distributed photovoltaic energy storage system shown in Figure 4 includes the following steps:
1):判断光伏电池阵列运行条件,光伏电池阵列运行正常否?确定执行步骤; 1): Determine the operating conditions of the photovoltaic cell array. Is the photovoltaic cell array operating normally? determine the steps to be taken;
2):光伏电池阵列运行正常,进行光伏电池阵列最大功率追踪; 2): The photovoltaic cell array is operating normally, and the maximum power tracking of the photovoltaic cell array is performed;
3):判断光伏能量是否大于负载功率设定值,若是则执行步骤4),若否则执行步骤7); 3): Determine whether the photovoltaic energy is greater than the set value of the load power, if so, perform step 4); otherwise, perform step 7);
4):光伏电池阵列向负载供电,并判断剩余光伏能量是否大于储能电池组件能量需求值,若是则执行步骤5),若否则执行步骤9); 4): The photovoltaic cell array supplies power to the load, and judges whether the remaining photovoltaic energy is greater than the energy demand value of the energy storage battery component. If so, perform step 5), otherwise perform step 9);
5):储能电池组件充电,并判断剩余光伏能量是否大于并网功率阈值,若是则执行步骤6),若否则执行步骤14); 5): Charging the energy storage battery components, and judging whether the remaining photovoltaic energy is greater than the grid-connected power threshold, if so, perform step 6); otherwise, perform step 14);
6):光伏并网发电,并执行步骤14); 6): Photovoltaic grid-connected power generation, and perform step 14);
7):判断光伏能量是否大于储能电池组件能量需求值,若是则执行步骤8,若否则执行步骤10)和步骤11); 7): Determine whether the photovoltaic energy is greater than the energy demand value of the energy storage battery component, if so, perform step 8, otherwise perform step 10) and step 11);
8):储能电池组件充电,电网向负载供电; 8): The energy storage battery components are charged, and the grid supplies power to the load;
9):判断剩余光伏能量是否大于并网功率阈值,若是则执行步骤6),若否则执行步骤14); 9): Determine whether the remaining photovoltaic energy is greater than the grid-connected power threshold, if so, perform step 6); otherwise, perform step 14);
10):判断光伏能量是否大于并网功率阈值,若是则执行步骤6),若否则执行步骤14); 10): Determine whether the photovoltaic energy is greater than the grid-connected power threshold, if so, perform step 6); otherwise, perform step 14);
11):判断储能电池能量是否大于负载功率设定值,若是则执行步骤12),若否则执行步骤13); 11): Determine whether the energy of the energy storage battery is greater than the set value of the load power, if so, perform step 12), if not, perform step 13);
12):电池组件放电,向负载供电,并执行步骤14); 12): Discharge the battery pack, supply power to the load, and execute step 14);
13):电网向电池组件充电,并向负载供电; 13): The grid charges the battery components and supplies power to the load;
14):判断是否停机,若是则停止运行,若否则执行步骤3)。 14): Judging whether to stop, if so, stop running, if not, go to step 3).
系统根据能量管理系统调度指令,优先将光伏电池阵列功率送入负载母线;若此时功率不足,控制光伏电池阵列功率送入储能电池组件,由电网向负载供电;若储能电池组件能量已满,控制储能电池组件能量流入负载母线,光伏电池阵列功率送入电网母线。若光伏电池阵列没有功率输出,储能电池也没有能量输出,则由电网向储能电池充电,并向负载供电。通过光伏电池阵列和储能电池组件的协调控制,可以最大程度提高太阳能的利用率,延长储能电池组件使用寿命、提高系统输出电能质量,增强系统稳定性,从而提高光伏发电系统的整体性能。 According to the scheduling instructions of the energy management system, the system gives priority to sending the power of the photovoltaic cell array to the load bus; if the power is insufficient at this time, the power of the photovoltaic cell array is controlled to be sent to the energy storage battery component, and the power supply is supplied to the load by the grid; When it is full, the energy of the energy storage battery components is controlled to flow into the load bus, and the power of the photovoltaic cell array is sent to the grid bus. If the photovoltaic cell array has no power output and the energy storage battery has no energy output, the grid will charge the energy storage battery and supply power to the load. Through the coordinated control of photovoltaic cell arrays and energy storage battery components, the utilization rate of solar energy can be maximized, the service life of energy storage battery components can be extended, the quality of system output power can be improved, and system stability can be enhanced, thereby improving the overall performance of the photovoltaic power generation system.
最后应当说明的是:以上实施例仅用以说明本发明的技术方案而非对其限制,尽管参照上述实施例对本发明进行了详细的说明,所述领域的普通技术人员应当理解:依然可以对本发明的具体实施方式进行修改或者同等替换,而未脱离本发明精神和范围的任何修改或者等同替换,其均应涵盖在本发明的权利要求范围当中。 Finally, it should be noted that: the above embodiments are only used to illustrate the technical solutions of the present invention and not to limit them. Although the present invention has been described in detail with reference to the above embodiments, those of ordinary skill in the art should understand that: the present invention can still be The specific implementation of the invention is modified or equivalently replaced, and any modification or equivalently replaced without departing from the spirit and scope of the present invention shall be covered by the scope of the claims of the present invention.
Claims (7)
Priority Applications (1)
| Application Number | Priority Date | Filing Date | Title |
|---|---|---|---|
| CN2013102389325A CN103280840A (en) | 2013-06-17 | 2013-06-17 | Distributed type photovoltaic energy storage system and working method thereof |
Applications Claiming Priority (1)
| Application Number | Priority Date | Filing Date | Title |
|---|---|---|---|
| CN2013102389325A CN103280840A (en) | 2013-06-17 | 2013-06-17 | Distributed type photovoltaic energy storage system and working method thereof |
Publications (1)
| Publication Number | Publication Date |
|---|---|
| CN103280840A true CN103280840A (en) | 2013-09-04 |
Family
ID=49063316
Family Applications (1)
| Application Number | Title | Priority Date | Filing Date |
|---|---|---|---|
| CN2013102389325A Pending CN103280840A (en) | 2013-06-17 | 2013-06-17 | Distributed type photovoltaic energy storage system and working method thereof |
Country Status (1)
| Country | Link |
|---|---|
| CN (1) | CN103280840A (en) |
Cited By (26)
| Publication number | Priority date | Publication date | Assignee | Title |
|---|---|---|---|---|
| CN105207266A (en) * | 2015-10-26 | 2015-12-30 | 苏州华安普电力科技股份有限公司 | Distributed intelligent energy storage system for realizing photovoltaic power generation at roof |
| US20160070286A1 (en) * | 2014-09-04 | 2016-03-10 | Abhay Gupta | Systems and Methods for Optimizing Energy Usage Using Energy Disaggregation Data and Time of Use Information |
| CN105515053A (en) * | 2016-01-29 | 2016-04-20 | 山东鲁能智能技术有限公司 | Photovoltaic generation and energy storage integrated system based on battery echelon utilization and intelligent terminal communication |
| FR3029326A1 (en) * | 2014-12-02 | 2016-06-03 | Imex Trade | METHOD AND SYSTEM FOR ENERGY MANAGEMENT |
| CN105871057A (en) * | 2016-06-01 | 2016-08-17 | 中国华能集团清洁能源技术研究院有限公司 | Wind-generating-set emergency power system based on fuel cell and working method |
| CN106099901A (en) * | 2013-12-18 | 2016-11-09 | 郭淑华 | Communication base station solar DC electricity-generating control method |
| CN107017694A (en) * | 2017-06-13 | 2017-08-04 | 赣州天目领航科技有限公司 | One kind is from grid-connected Intellight voltage-stabilizing distribution system |
| CN107040034A (en) * | 2016-02-03 | 2017-08-11 | 珠海格力电器股份有限公司 | Photovoltaic energy storage air conditioning device and control method |
| CN107147147A (en) * | 2017-06-15 | 2017-09-08 | 山东新华联智能光伏有限公司 | Photovoltaic generating system |
| CN108092601A (en) * | 2016-11-21 | 2018-05-29 | 丰郅(上海)新能源科技有限公司 | Photovoltaic energy storage inversion integral system |
| CN108565889A (en) * | 2018-02-09 | 2018-09-21 | 江苏师范大学 | A kind of Spinning and off-grid power supply system |
| CN109167377A (en) * | 2018-10-09 | 2019-01-08 | 上海博阳新能源科技股份有限公司 | Electric charging station system is stored up using the light of battery based on echelon |
| CN110474363A (en) * | 2019-07-26 | 2019-11-19 | 江阴市新昶虹电力科技股份有限公司 | Off-network energy-accumulating power station and its working method with grid-connected function and energy direct grid-connected |
| CN110912197A (en) * | 2019-12-12 | 2020-03-24 | 佛山市思正能源技术有限公司 | A modular household optical storage system with automatic energy scheduling and control method |
| CN111211365A (en) * | 2020-01-15 | 2020-05-29 | 清华大学 | Multi-energy-storage battery system and control method thereof |
| CN111416390A (en) * | 2020-04-28 | 2020-07-14 | 浙江嘉科新能源科技有限公司 | Distributed photovoltaic energy storage microgrid control method |
| CN111600345A (en) * | 2020-04-09 | 2020-08-28 | 金安君 | Energy storage management device, power generation system and block chain-based electric energy distribution method |
| CN112448383A (en) * | 2020-12-03 | 2021-03-05 | 宜宾丰川动力科技有限公司 | Photovoltaic range extender hybrid power generation system and method |
| US11036189B2 (en) | 2012-04-25 | 2021-06-15 | Bidgely, Inc. | Energy disaggregation techniques for low resolution whole-house energy consumption data |
| CN113346532A (en) * | 2021-06-30 | 2021-09-03 | 阳光电源股份有限公司 | Power converter, light storage power generation system and control method thereof |
| CN113765143A (en) * | 2021-09-22 | 2021-12-07 | 中冶赛迪工程技术股份有限公司 | Electric arc furnace power supply control method |
| CN114977295A (en) * | 2022-06-10 | 2022-08-30 | 国网安徽省电力有限公司芜湖供电公司 | Light stores up integrative distributed energy supply system based on fuse terminal |
| CN115208038A (en) * | 2021-12-31 | 2022-10-18 | 湖南省康普通信技术有限责任公司 | Photovoltaic power generation energy storage equipment based on AI group control technique |
| WO2023151117A1 (en) * | 2022-02-10 | 2023-08-17 | 昱能科技股份有限公司 | Distributed photovoltaic energy system |
| CN117888126A (en) * | 2024-01-16 | 2024-04-16 | 中国电力工程顾问集团有限公司 | A photovoltaic direct current coupled hydrogen production system and control method thereof |
| CN119029828A (en) * | 2024-08-15 | 2024-11-26 | 苏州恩易浦科技有限公司 | Photovoltaic energy storage system |
Citations (2)
| Publication number | Priority date | Publication date | Assignee | Title |
|---|---|---|---|---|
| JP2000217273A (en) * | 1999-01-22 | 2000-08-04 | Ntt Power & Building Facilities Inc | Ac uninterruptible power system |
| CN202586367U (en) * | 2012-06-12 | 2012-12-05 | 肖连生 | Photovoltaic power generation energy storage system |
-
2013
- 2013-06-17 CN CN2013102389325A patent/CN103280840A/en active Pending
Patent Citations (2)
| Publication number | Priority date | Publication date | Assignee | Title |
|---|---|---|---|---|
| JP2000217273A (en) * | 1999-01-22 | 2000-08-04 | Ntt Power & Building Facilities Inc | Ac uninterruptible power system |
| CN202586367U (en) * | 2012-06-12 | 2012-12-05 | 肖连生 | Photovoltaic power generation energy storage system |
Cited By (35)
| Publication number | Priority date | Publication date | Assignee | Title |
|---|---|---|---|---|
| US11036189B2 (en) | 2012-04-25 | 2021-06-15 | Bidgely, Inc. | Energy disaggregation techniques for low resolution whole-house energy consumption data |
| CN106099901A (en) * | 2013-12-18 | 2016-11-09 | 郭淑华 | Communication base station solar DC electricity-generating control method |
| US11435772B2 (en) * | 2014-09-04 | 2022-09-06 | Bidgely, Inc. | Systems and methods for optimizing energy usage using energy disaggregation data and time of use information |
| US20160070286A1 (en) * | 2014-09-04 | 2016-03-10 | Abhay Gupta | Systems and Methods for Optimizing Energy Usage Using Energy Disaggregation Data and Time of Use Information |
| FR3029326A1 (en) * | 2014-12-02 | 2016-06-03 | Imex Trade | METHOD AND SYSTEM FOR ENERGY MANAGEMENT |
| US10431985B2 (en) | 2014-12-02 | 2019-10-01 | Imeon Energy | Power management method |
| CN105207266A (en) * | 2015-10-26 | 2015-12-30 | 苏州华安普电力科技股份有限公司 | Distributed intelligent energy storage system for realizing photovoltaic power generation at roof |
| CN105515053A (en) * | 2016-01-29 | 2016-04-20 | 山东鲁能智能技术有限公司 | Photovoltaic generation and energy storage integrated system based on battery echelon utilization and intelligent terminal communication |
| CN107040034A (en) * | 2016-02-03 | 2017-08-11 | 珠海格力电器股份有限公司 | Photovoltaic energy storage air conditioning device and control method |
| CN105871057A (en) * | 2016-06-01 | 2016-08-17 | 中国华能集团清洁能源技术研究院有限公司 | Wind-generating-set emergency power system based on fuel cell and working method |
| CN108092601A (en) * | 2016-11-21 | 2018-05-29 | 丰郅(上海)新能源科技有限公司 | Photovoltaic energy storage inversion integral system |
| CN108092601B (en) * | 2016-11-21 | 2024-05-24 | 丰郅(上海)新能源科技有限公司 | Photovoltaic energy storage inversion integrated system |
| CN107017694A (en) * | 2017-06-13 | 2017-08-04 | 赣州天目领航科技有限公司 | One kind is from grid-connected Intellight voltage-stabilizing distribution system |
| CN107147147A (en) * | 2017-06-15 | 2017-09-08 | 山东新华联智能光伏有限公司 | Photovoltaic generating system |
| CN108565889A (en) * | 2018-02-09 | 2018-09-21 | 江苏师范大学 | A kind of Spinning and off-grid power supply system |
| CN109167377A (en) * | 2018-10-09 | 2019-01-08 | 上海博阳新能源科技股份有限公司 | Electric charging station system is stored up using the light of battery based on echelon |
| CN110474363A (en) * | 2019-07-26 | 2019-11-19 | 江阴市新昶虹电力科技股份有限公司 | Off-network energy-accumulating power station and its working method with grid-connected function and energy direct grid-connected |
| CN110912197A (en) * | 2019-12-12 | 2020-03-24 | 佛山市思正能源技术有限公司 | A modular household optical storage system with automatic energy scheduling and control method |
| CN110912197B (en) * | 2019-12-12 | 2021-05-04 | 佛山市思正能源技术有限公司 | A modular household optical storage system with automatic energy scheduling and control method |
| CN111211365A (en) * | 2020-01-15 | 2020-05-29 | 清华大学 | Multi-energy-storage battery system and control method thereof |
| CN111211365B (en) * | 2020-01-15 | 2020-10-30 | 清华大学 | Multi-energy-storage battery system and control method thereof |
| CN111600345A (en) * | 2020-04-09 | 2020-08-28 | 金安君 | Energy storage management device, power generation system and block chain-based electric energy distribution method |
| CN111416390A (en) * | 2020-04-28 | 2020-07-14 | 浙江嘉科新能源科技有限公司 | Distributed photovoltaic energy storage microgrid control method |
| CN111416390B (en) * | 2020-04-28 | 2022-08-19 | 浙江嘉科新能源环保科技有限公司 | Distributed photovoltaic energy storage microgrid control method |
| CN112448383A (en) * | 2020-12-03 | 2021-03-05 | 宜宾丰川动力科技有限公司 | Photovoltaic range extender hybrid power generation system and method |
| CN113346532A (en) * | 2021-06-30 | 2021-09-03 | 阳光电源股份有限公司 | Power converter, light storage power generation system and control method thereof |
| CN113765143A (en) * | 2021-09-22 | 2021-12-07 | 中冶赛迪工程技术股份有限公司 | Electric arc furnace power supply control method |
| CN115208038A (en) * | 2021-12-31 | 2022-10-18 | 湖南省康普通信技术有限责任公司 | Photovoltaic power generation energy storage equipment based on AI group control technique |
| CN115208038B (en) * | 2021-12-31 | 2024-09-24 | 湖南省康普通信技术有限责任公司 | Photovoltaic power generation energy storage equipment based on AI group control technology |
| WO2023151117A1 (en) * | 2022-02-10 | 2023-08-17 | 昱能科技股份有限公司 | Distributed photovoltaic energy system |
| US12438376B2 (en) | 2022-02-10 | 2025-10-07 | Altenergy Power System Inc. | Distributed photovoltaic energy system |
| CN114977295A (en) * | 2022-06-10 | 2022-08-30 | 国网安徽省电力有限公司芜湖供电公司 | Light stores up integrative distributed energy supply system based on fuse terminal |
| CN117888126A (en) * | 2024-01-16 | 2024-04-16 | 中国电力工程顾问集团有限公司 | A photovoltaic direct current coupled hydrogen production system and control method thereof |
| CN117888126B (en) * | 2024-01-16 | 2025-01-21 | 中国电力工程顾问集团有限公司 | A photovoltaic DC coupled hydrogen production system and control method thereof |
| CN119029828A (en) * | 2024-08-15 | 2024-11-26 | 苏州恩易浦科技有限公司 | Photovoltaic energy storage system |
Similar Documents
| Publication | Publication Date | Title |
|---|---|---|
| CN103280840A (en) | Distributed type photovoltaic energy storage system and working method thereof | |
| CN103441531B (en) | Area high-permeability photovoltaic energy storage system and energy management method thereof | |
| CN104052082B (en) | The light storage associating electric power system that a kind of off-network is incorporated into the power networks | |
| CN103390900A (en) | Distributed photovoltaic energy storage system and energy management method | |
| CN103683272B (en) | A kind of independent direct current micro-grid system and energy equilibrium control method thereof | |
| CN102522767B (en) | Schedulable-type photovoltaic energy storage grid-connected power generation system and operating method thereof | |
| CN103915856B (en) | A kind of base station is grid-connected-charging photovoltaic micro-inverter system and control method thereof | |
| CN103117564B (en) | Coordinated control system and method for wind-solar hybrid power generation | |
| CN109474016A (en) | Energy management system and method for RV/household wind and photovoltaic complementary energy storage system | |
| CN106505615A (en) | A power supply system for electric vehicle charging station based on independent microgrid | |
| CN106100053A (en) | A kind of charging electric vehicle plug and play system configuring energy-storage battery | |
| CN101860270A (en) | Access system for adequately utilizing wind energy and solar energy and realization method thereof | |
| CN104362658A (en) | Energy type and power type hybrid energy storage coordination control method | |
| CN106385056A (en) | Energy router suitable to high-end manufacturing enterprise | |
| CN105846419A (en) | Photovoltaic and diesel complementary power supply system based on DC microgrid | |
| CN106786755A (en) | A kind of energy storage system and control method | |
| CN102856969A (en) | Solar photovoltaic power generation system | |
| CN107516893A (en) | Energy router and power generation control method based on the energy router | |
| CN106532779B (en) | A solar grid-connected power generation system and control method thereof | |
| CN101976986A (en) | Independent power supply system based on multi-energy hybrid power generation | |
| CN103337886B (en) | Industrial park wind-light storage micro-grid system | |
| CN103066618A (en) | Access system and island monitoring method of thin film solar photovoltaic generating station | |
| CN204119152U (en) | Photovoltaic power supply system intelligent inverter | |
| CN201178315Y (en) | Large-scale solar power generation system power transmission and grid connection system | |
| CN202633970U (en) | Distributed power grid system |
Legal Events
| Date | Code | Title | Description |
|---|---|---|---|
| C06 | Publication | ||
| PB01 | Publication | ||
| C10 | Entry into substantive examination | ||
| SE01 | Entry into force of request for substantive examination | ||
| C05 | Deemed withdrawal (patent law before 1993) | ||
| WD01 | Invention patent application deemed withdrawn after publication |
Application publication date: 20130904 |
