WO2017094899A1 - Generative machine learning systems for drug design - Google Patents
Generative machine learning systems for drug design Download PDFInfo
- Publication number
- WO2017094899A1 WO2017094899A1 PCT/JP2016/085955 JP2016085955W WO2017094899A1 WO 2017094899 A1 WO2017094899 A1 WO 2017094899A1 JP 2016085955 W JP2016085955 W JP 2016085955W WO 2017094899 A1 WO2017094899 A1 WO 2017094899A1
- Authority
- WO
- WIPO (PCT)
- Prior art keywords
- distribution
- chemical compound
- computer system
- training
- label
- Prior art date
- Legal status (The legal status is an assumption and is not a legal conclusion. Google has not performed a legal analysis and makes no representation as to the accuracy of the status listed.)
- Ceased
Links
Images
Classifications
-
- G—PHYSICS
- G06—COMPUTING OR CALCULATING; COUNTING
- G06N—COMPUTING ARRANGEMENTS BASED ON SPECIFIC COMPUTATIONAL MODELS
- G06N20/00—Machine learning
-
- G—PHYSICS
- G06—COMPUTING OR CALCULATING; COUNTING
- G06N—COMPUTING ARRANGEMENTS BASED ON SPECIFIC COMPUTATIONAL MODELS
- G06N3/00—Computing arrangements based on biological models
- G06N3/02—Neural networks
- G06N3/04—Architecture, e.g. interconnection topology
- G06N3/045—Combinations of networks
-
- G—PHYSICS
- G06—COMPUTING OR CALCULATING; COUNTING
- G06N—COMPUTING ARRANGEMENTS BASED ON SPECIFIC COMPUTATIONAL MODELS
- G06N3/00—Computing arrangements based on biological models
- G06N3/02—Neural networks
- G06N3/04—Architecture, e.g. interconnection topology
- G06N3/045—Combinations of networks
- G06N3/0455—Auto-encoder networks; Encoder-decoder networks
-
- G—PHYSICS
- G06—COMPUTING OR CALCULATING; COUNTING
- G06N—COMPUTING ARRANGEMENTS BASED ON SPECIFIC COMPUTATIONAL MODELS
- G06N3/00—Computing arrangements based on biological models
- G06N3/02—Neural networks
- G06N3/04—Architecture, e.g. interconnection topology
- G06N3/047—Probabilistic or stochastic networks
-
- G—PHYSICS
- G06—COMPUTING OR CALCULATING; COUNTING
- G06N—COMPUTING ARRANGEMENTS BASED ON SPECIFIC COMPUTATIONAL MODELS
- G06N3/00—Computing arrangements based on biological models
- G06N3/02—Neural networks
- G06N3/04—Architecture, e.g. interconnection topology
- G06N3/0475—Generative networks
-
- G—PHYSICS
- G06—COMPUTING OR CALCULATING; COUNTING
- G06N—COMPUTING ARRANGEMENTS BASED ON SPECIFIC COMPUTATIONAL MODELS
- G06N3/00—Computing arrangements based on biological models
- G06N3/02—Neural networks
- G06N3/08—Learning methods
- G06N3/082—Learning methods modifying the architecture, e.g. adding, deleting or silencing nodes or connections
-
- G—PHYSICS
- G06—COMPUTING OR CALCULATING; COUNTING
- G06N—COMPUTING ARRANGEMENTS BASED ON SPECIFIC COMPUTATIONAL MODELS
- G06N3/00—Computing arrangements based on biological models
- G06N3/02—Neural networks
- G06N3/08—Learning methods
- G06N3/084—Backpropagation, e.g. using gradient descent
-
- G—PHYSICS
- G06—COMPUTING OR CALCULATING; COUNTING
- G06N—COMPUTING ARRANGEMENTS BASED ON SPECIFIC COMPUTATIONAL MODELS
- G06N3/00—Computing arrangements based on biological models
- G06N3/02—Neural networks
- G06N3/08—Learning methods
- G06N3/0895—Weakly supervised learning, e.g. semi-supervised or self-supervised learning
-
- G—PHYSICS
- G06—COMPUTING OR CALCULATING; COUNTING
- G06N—COMPUTING ARRANGEMENTS BASED ON SPECIFIC COMPUTATIONAL MODELS
- G06N3/00—Computing arrangements based on biological models
- G06N3/02—Neural networks
- G06N3/08—Learning methods
- G06N3/09—Supervised learning
-
- G—PHYSICS
- G06—COMPUTING OR CALCULATING; COUNTING
- G06N—COMPUTING ARRANGEMENTS BASED ON SPECIFIC COMPUTATIONAL MODELS
- G06N7/00—Computing arrangements based on specific mathematical models
- G06N7/01—Probabilistic graphical models, e.g. probabilistic networks
-
- G—PHYSICS
- G16—INFORMATION AND COMMUNICATION TECHNOLOGY [ICT] SPECIALLY ADAPTED FOR SPECIFIC APPLICATION FIELDS
- G16C—COMPUTATIONAL CHEMISTRY; CHEMOINFORMATICS; COMPUTATIONAL MATERIALS SCIENCE
- G16C20/00—Chemoinformatics, i.e. ICT specially adapted for the handling of physicochemical or structural data of chemical particles, elements, compounds or mixtures
- G16C20/50—Molecular design, e.g. of drugs
-
- G—PHYSICS
- G16—INFORMATION AND COMMUNICATION TECHNOLOGY [ICT] SPECIALLY ADAPTED FOR SPECIFIC APPLICATION FIELDS
- G16C—COMPUTATIONAL CHEMISTRY; CHEMOINFORMATICS; COMPUTATIONAL MATERIALS SCIENCE
- G16C20/00—Chemoinformatics, i.e. ICT specially adapted for the handling of physicochemical or structural data of chemical particles, elements, compounds or mixtures
- G16C20/70—Machine learning, data mining or chemometrics
Definitions
- This invention is concerning the generative machine learning systems for drug design.
- Exploration of lead compounds with desired properties typically comprises high throughput or virtual screening. These methods are slow, costly, and ineffective.
- current hit-to-lead exploration primarily comprises exhaustive screening from vast lists of chemical compound candidates. This approach relies on the expectation and hope that a compound with a set of desired properties will be found within existing lists of chemical compounds. Further, even when current screening methods successfully find lead compounds, it does not mean that these lead compounds can be used as drugs. It is not rare for candidate compounds to fail at later stage of clinical trial. One of the major reasons of failure is toxicity or side effects that are not revealed until experiments with animals or humans. Finally, these exploration models are slow and costly.
- the methods and systems described herein relate to a computer system for generation of chemical compound representations.
- the system may comprise a probabilistic autoencoder.
- the probabilistic autoencoder may comprise a probabilistic encoder configured to encode chemical compound fingerprints as latent variables; a probabilistic decoder configured to decode latent representations and generate random variables over values of fingerprint elements; and/or one or more sampling modules configured to sample from a latent variable or a random variable.
- the system may be trained by feeding it chemical compound fingerprints and training labels associated with the chemical compound fingerprints and generating reconstructions of chemical compound fingerprints, wherein the system’s training is constrained by the reconstruction error.
- the reconstruction error may comprise the negative likelihood that an encoded chemical compound representation is drawn from the random variable generated by the probabilistic decoder.
- the system may be trained to optimize, for example to minimize, the reconstruction error.
- the training is constrained by a loss function comprising the reconstruction error and a regularization error.
- the probabilistic autoencoder may be trained to learn to approximate an encoding distribution.
- the regularization error may comprise a penalty associated with the complexity of the encoding distribution.
- the training may comprise minimizing the loss function.
- the training labels comprise one or more label elements having predetermined values.
- the system is configured to receive a target label comprising one or more label elements and generate chemical compound fingerprints that satisfy a specified value for each of the one or more label elements.
- the training labels do not comprise the target label.
- each chemical compound fingerprint uniquely identifies a chemical compound.
- the training further constrains the total information flow between the probabilistic encoder and the probabilistic decoder.
- the probabilistic encoder is configured to provide an output comprising a pair of a vector of means and a vector of standard deviations.
- the sampling module is configured to receive the output of the encoder, define the latent variable based on the output of the encoder, and generate one or more latent representations, wherein the latent variable is modeled by a probability distribution.
- the probability distribution is selected from the group consisting of Normal distribution, Laplace distribution, Elliptical distribution, Student’s t distribution, Logistic distribution, Uniform distribution, Triangular distribution, Exponential distribution, Invertible cumulative distribution, Cauchy distribution, Rayleigh distribution, Pareto distribution, Weibull distribution, Reciprocal distribution, Gompertz distribution, Gumbel distribution, Erlan distribution, Logarithmic Normal distribution, Gamma distribution, Dirichlet distribution, Beta distribution, Chi- Squared distribution, F distribution, and variations thereof.
- the probabilistic encoder comprises an inference model.
- the inference model comprises a multi-layer perceptron.
- the probabilistic autoencoder comprises a generative model.
- the generative model comprises a multi-layer perceptron.
- the system further comprises a predictor that is configured to predict values of selected label elements for chemical compound fingerprints.
- the label comprise one or more label elements selected from the group consisting of bioassay results, toxicity, cross-reactivity, pharmacokinetics, pharmacodynamics, bioavailability, and solubility.
- the systems and methods described herein relate to a training method for generation of chemical compound representations.
- the training method may comprise training a generative model.
- the training of the training model may comprise inputting to the generative model chemical compound fingerprints and associated training labels, and generating reconstructions of chemical compound fingerprints.
- the generative model may comprise a probabilistic autoencoder comprising a probabilistic encoder configured to encode chemical compound fingerprints as latent variables; a probabilistic decoder configured to decode latent representations as random variables over values of fingerprint elements; and/or a sampling module configured to sample from the latent variables to generate latent representations or from a random variable to generate a reconstruction of a fingerprint.
- the training labels may comprise one or more label elements having empirical or predicted values.
- the system’s training may be constrained by a reconstruction error.
- the reconstruction error may comprise the negative likelihood that an encoded chemical compound representation is drawn from the random variable output by the probabilistic decoder.
- the training may comprise minimizing the reconstruction error.
- the training is constrained by a loss function comprising the reconstruction error and a regularization error.
- the training may comprise minimizing the loss function.
- the methods and systems described herein relate to a computer system for drug prediction.
- the system may comprise a machine learning model comprising a generative model.
- the generative model may be trained with a training data set comprising chemical compound fingerprint data and associated training labels comprising one or more label elements.
- the generative model comprises a neural network having at least 2, 3, 4, 5, 6, 7, 8, 9, 10, 11, 12, 13, 14, 15, 16, 17, 18, 19, 20, or more layers of units.
- the label elements comprise one or more elements selected from the group consisting of bioassay results, toxicity, cross-reactivity, pharmacokinetics, pharmacodynamics, bioavailability, and solubility.
- the generative model comprises a probabilistic autoencoder.
- the generative model comprises a variational autoencoder having a probabilistic encoder, a probabilistic decoder, and a sampling module.
- the probabilistic encoder is configured to provide an output comprising a pair of a vector of means and a vector of standard deviations.
- the sampling module is configured to receive the output of the probabilistic encoder and define a latent variable based on the output of the encoder, and generate one or more latent representations, wherein the latent variable is modeled by a probability distribution.
- the probabilistic decoder is configured to decode latent representations and generate random variables over values of fingerprint elements.
- the probability distribution is selected from the group consisting of Normal distribution, Laplace distribution, Elliptical distribution, Student’s t distribution, Logistic distribution, Uniform distribution, Triangular distribution, Exponential distribution, Invertible cumulative distribution, Cauchy distribution, Rayleigh distribution, Pareto distribution, Waybill distribution, Reciprocal distribution, Gompertz distribution, Gumbel distribution, Erlan distribution, Logarithmic Normal distribution, Gamma distribution, Dirichlet distribution, Beta distribution, Chi- Squared distribution, F distribution, and variations thereof.
- the probabilistic encoder and the probabilistic decoder are trained concurrently.
- the computer system comprises a GNU.
- the generative model further comprises a predictor.
- the predictor is configured to predict the values of one or more label elements for at least a subset of the fingerprint associated training labels.
- the machine learning network is configured to provide an output comprising a system-generated chemical compound fingerprint that is not in the training data set.
- the methods and systems described herein relate to a method for drug prediction.
- the method may comprise training a generative model with a training data set comprising chemical compound fingerprints and associated training labels comprising one or more label elements having empirical or predicted label element values.
- the labels comprise one or more elements selected from the group consisting of bioassay results, toxicity, cross-reactivity, pharmacokinetics, pharmacodynamics, bioavailability, and solubility.
- the generative model comprises a probabilistic autoencoder.
- the generative model comprises a variational autoencoder comprising a probabilistic encoder and a probabilistic decoder and a sampling module.
- the method further comprises providing from the encoder an output comprising a pair of vector of means and vector of standard deviations for each chemical compound fingerprint in the training data set.
- the probabilistic encoder and probabilistic decoder are trained concurrently.
- training comprises training the probabilistic encoder to encode a chemical compound fingerprint as a vector of means and a vector of standard deviations defining a latent variable, drawing from the latent variable a latent representation, and training the probabilistic decoder to decode the latent representation as a probabilistic reconstruction of the chemical compound fingerprint.
- the latent variable is modeled by a probability distribution selected from the group consisting of Normal F distribution, Laplace distribution, Elliptical distribution, Student’s t distribution, Logistic distribution, Uniform distribution, Triangular distribution, Exponential distribution, Invertible cumulative distribution, Cauchy distribution, Rayleigh distribution, Pareto distribution, Waybill distribution, Reciprocal distribution, Gompertz distribution, Gumbel distribution, Erlan distribution, Logarithmic Normal distribution, Gamma distribution, Dirichlet distribution, Beta distribution, Chi- Squared distribution, F distribution, and variations thereof.
- training comprises optimizing a variational lower bound for the variational autoencoder using backpropagation.
- the generative model resides in a computer system having a GNU.
- the generative model comprises a predictor module. In some embodiments, the method further comprises predicting one or more values for label elements associated with one or more chemical compound fingerprints in the training data set. In some embodiments, the method further comprises generating from the generative model an output comprising identifying information for a chemical compound not represented in the training set.
- the methods and systems described herein relate to a computer system for generation of chemical compound representations.
- the system may comprise a probabilistic autoencoder.
- the system may be trained by inputting a training data set comprising chemical compound fingerprints and associated training labels comprising one or more label elements and generating reconstructions of chemical compound fingerprints.
- the system’s training may be constrained by a reconstruction error and/or a regularization error.
- the generated reconstructions may be sampled from a reconstruction distribution.
- the reconstruction error may comprise the negative likelihood that an input chemical compound fingerprint is drawn from the reconstruction distribution.
- the system’s training may comprise having the probabilistic autoencoder learn to approximate an encoding distribution.
- the regularization error may comprise a penalty associated with the complexity of the encoding distribution.
- the system is configured to generate chemical compound fingerprints that satisfy selected values for one or more label elements.
- the training labels do not comprise the selected values for the one or more label elements.
- each chemical compound fingerprint uniquely identifies a chemical compound.
- the probabilistic autoencoder comprises at least 2, 3, 4, 5, 6, 7, 8, 9, 10, 11, 12, 13, 14, 15, 16, 17, 18, 19, 20, or more layers.
- the computer system may further comprise a predictor configured to predict a value for one or more label elements associated with one or more chemical compound fingerprints in the training data set.
- the label elements comprise one or more elements selected from the group consisting of bioassay results, toxicity, cross-reactivity, pharmacokinetics, pharmacodynamics, bioavailability, and solubility.
- the methods and systems described herein relate to a method for generation of chemical compound representations.
- the method may comprise training a machine learning model.
- the training may comprise inputting to the machine learning model chemical compound fingerprints and associated labels comprising one or more label elements, and generating reconstructions of chemical compound fingerprints.
- the machine learning model may comprise a probabilistic or variational autoencoder.
- the training is constrained by a reconstruction error and a regularization error.
- the generated reconstructions may be sampled from a reconstruction distribution.
- the reconstruction error comprises the negative likelihood that an input chemical compound fingerprint is drawn from the reconstruction distribution.
- the training may comprise having the probabilistic autoencoder learn to approximate an encoding distribution.
- the regularization error may comprise a penalty associated with the complexity of the encoding distribution.
- the methods and systems described herein relate to a computer system for drug prediction.
- the system may comprise a machine learning model comprising a generative model.
- the machine learning model may be trained with a first training data set comprising chemical fingerprint data and an associated set of labels having a first label element and a second training data set comprising chemical fingerprint data and an associated set of labels having a second label element.
- the chemical fingerprint data of the first and second training data sets are entered into the units of at least two layers of the generative network.
- the labels having the first label element and the labels having the second label element are introduced into different portions of the generative network during training.
- the first label element represents the activity of a chemical compound associated with a chemical fingerprint in a first bioassay.
- the second label element represents the activity of a chemical compound associated with a chemical fingerprint in a second bioassay.
- the system is configured to generate a representation of a chemical compound having a high likelihood of meeting a requirement related to a specified value for the first label element having a first type and a requirement related to a specified value for the second label element.
- the high likelihood is greater than 1, 2, 3, 4, 5, 6, 7, 8, 9, 10, 12, 15, 20, 25, 30, 40, 50, 60, 70, 80, 90, 95, 98, 99%, or more.
- the requirement related to the specified value for the first label element comprises having a positive result for a first bioassay that is at least 1, 2, 3, 4, 5, 6, 7, 8, 9, 10, 12, 15, 20, 30, 50, 100, 500, 1000, or more standard deviation over noise. In some embodiments, the requirement related to the specified value for the first label element comprises having a positive result for a first bioassay that is at least 10, 20, 30, 40, 50, 100, 200, 500, 1000% greater than the activity of a known chemical compound of equal molarity. In some embodiments, the requirement related to the specified value for the first label element comprises having a positive result for a first bioassay that is at least 100% greater than the activity of a known chemical compound of equal molarity.
- the requirement related to the specified value for the first label element comprises having a positive result for a first bioassay that is at least 2X, 3X, 4X, 5X, 6X, 7X, 8X, 9X, 10X, 15X, 25X, 50X, 100X, 200X, 300X, 400X, 500X, 1000X, 10000X, or100000X greater than the activity of a known chemical compound of equal molarity.
- the requirement related to the specified value for the second label element comprises having a positive result for a second bioassay that is at least 1, 2, 3, 4, 5, 6, 7, 8, 9, 10, 12, 15, 20, 30, 50, 100, 500, 1000, or more standard deviation over noise.
- the requirement related to the specified value for the second label element comprises having a positive result for a second bioassay that is at least 10, 20, 30, 40, 50, 100, 200, 500, or 1000% greater than the activity of a known chemical compound of equal molarity. In some embodiments, the requirement related to the specified value of the second label element comprises having a positive result for a second bioassay that is at least 2X, 3X, 4X, 5X, 6X, 7X, 8X, 9X, 10X, 15X, 25X, 50X, 100X, 200X, 300X, 400X, 500X, 1000X, 10000X, or100000X greater than the activity of a known chemical compound of equal molarity.
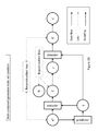
- Fig. 1 shows an illustrative depiction of an autoencoder.
- Fig. 2A demonstrates an exemplary architecture of a multi-component generative model without a predictor. A generative model with such architecture may be trained by supervised learning.
- Fig. 2B demonstrates an exemplary architecture of multi-component generative model with a predictor. A generative model with such architecture may be trained by semi-supervised learning.
- Fig. 3 demonstrates an illustrative example for ab initio creation of generated representations of chemical compounds satisfying requirements set by the desired label y ⁇ .
- Fig. 4A provides an exemplary illustration for creating generated chemical compound representations based on a labeled seed compound.
- Compound representation x ⁇ may be generated by using actual label y D and desired label y ⁇ .
- Fig. 4B provides an exemplary illustration for creating an unlabeled seed compound.
- Compound representation x ⁇ may be generated by using predicted label y, which is generated by a predictor module, and desired label y ⁇ .
- Fig. 5A depicts an illustrative example for an encoder according to various embodiments of the invention.
- Fig. 5B depicts an illustrative example for a decoder according to various embodiments of the invention.
- Fig. 6 depicts an illustrative example of a training method of a variational autoencoder according to various embodiments of the invention.
- FIG. 7 depicts an illustrative example of a single step evaluation and ranking procedure according various embodiments of the invention.
- Fig. 8 depicts an illustrative example of an evaluation method of generated fingerprints and their predicted results, according to various embodiments of the invention.
- Fig. 9 depicts an exemplary illustration of a training method for a ranking module.
- Fig. 10 depicts an exemplary illustration of a ranking module comprising latent representation generator (LRG), classifier, and ordering modules according to various embodiments of the invention.
- Fig. 11 depicts an exemplary illustration of the sequential use of ab initio and comparative generation processes.
- Fig. 12 depicts an exemplary method and system for identification of compound properties that may affect a change in a label or label element value.
- FIG. 13 depicts system and method for the identification of transformations in a specific compound that may be related to a desired label or label element value.
- Fig. 14 depicts an exemplary illustration of a comparison module using k-medoids clustering.
- Fig. 15 depicts an exemplary illustration of a comparison module using k-means clustering.
- Fig. 16 is a block diagram of an exemplary computer system that may perform one or more of the operations described herein.
- Fig. 17A depicts an exemplary illustration of alternative configurations of input layers for fingerprints and labels in machine learning models, wherein fingerprints and labels are input into the same layer of a machine learning model.
- Fig. 17B depicts an exemplary illustration of alternative configurations of input layers for fingerprints and labels in machine learning models wherein fingerprints and labels are input into different layers of a machine learning model.
- the present invention in various embodiments, relates to methods and systems that enable direct generation of chemical compound candidate representations by the use of machine learning and/or artificial intelligence methods.
- the methods and systems described herein relate to utilizing generative models, deep generative models, directed graphical models, deep directed graphical models, directed latent graphical models, latent variable generative models, nonlinear Gaussian belief networks, sigmoid belief networks, deep autoregressive networks, neural autoregressive distribution estimators, generalized denoising autoencoders, deep latent Gaussian models, and/or combinations thereof.
- generative models utilize a probabilistic autoencoder, such as a variational autoencoder.
- the components of the generative model may comprise multi-layer perceptrons implementing a probabilistic encoder and a probabilistic decoder.
- the encoder and decoder may be trained simultaneously, for example by using backpropagation.
- the systems and methods described herein may be used to generate novel chemical compounds that were not included in the training data set used to train the generative model. Further, the methods and systems of the invention in various embodiments increase likelihood of identifying one or more chemical compounds with a desired set of properties. In various embodiments, the methods and systems of the invention comprise simultaneous prediction of effects and side effects of a chemical compound, or finding a new use for an existing drug, commonly referred to as drug repositioning. In various embodiments, references to “compound” or “generating a compound” relate to uniquely identifying information about the compound and generation thereof, but not necessarily a physical production of the compound. Such uniquely identifying information may comprise a chemical formula or structure, a reference code, or any other suitable identifier described herein or otherwise known in the art.
- the desired set of properties for a chemical compound comprises one or more of activity, solubility, toxicity, and ease of synthesis.
- the methods and systems described herein may facilitate prediction of off-target effects or prediction of how drug candidates interact with targets other than a selected target.
- the systems and methods described herein provide a solution involving generative models that improves predictions regarding chemical compounds and their activities, effects, side effects, and properties in a novel way.
- the generative models described herein provide a unique approach by generating compounds according to desired specifications.
- the methods and systems described herein are provided with compound information typically characterized by a set of molecular descriptors, representing chemical information, such as a chemical formula, chemical structure, electron density or other chemical characteristics.
- Compound information may comprise fingerprint representations of each compound.
- the methods and systems described herein may be provided with labels comprising additional information, including biological data, for example bioassay results, such as those that depict activities of a compound with respect to particular targets, such as receptors or enzymes.
- the methods and systems described herein may be trained with a training set comprising pairs of a vector of values of molecular descriptors and a vector of label element values.
- the compound information and labels in combination typically comprise data on the compound’s biological and chemical characteristics, comprising, for example, bioassay data, solubility, cross-reactivity, as well as other chemical features such as hydrophobicity, phase transition boundaries, such as freezing point, or any other information that can be used to characterize the structure or function of the compound.
- the systems and methods described herein may output chemical information identifying one or more compounds, such as one or more chemical fingerprints.
- the methods and systems described herein may output identifying chemical information for one or more compounds that are expected to have desired chemical and/or biological characteristics. For example, identified compounds may be expected to have test outcomes within a desired range for one or more specified bioassay results, toxicity, cross-reactivity, etc.
- the methods and systems described herein may in some cases output a list of compounds ranked according to the level of expectation of having the desired characteristics.
- the identified compounds may be used as lead compounds or initial compounds in a hit-lead study.
- the methods and systems described herein may utilize chemical compounds of a certain size.
- the generative models for example deep generative models, in various embodiments, may be trained with and/or may generate representations of compounds with a molecular weight that is less than 100,000, 50,000, 40,000, 30,000, 20,000, 15,000, 10,000, 9,000, 8,000, 7,000, 6,000, 5,000, 4,000, 3,000, 2,500, 2,000, 1,500, 1,250, 1000, 900, 800, 750, 600, 500, 400, 300 Daltons or less.
- the systems and methods of the invention may comprise one or more machine learning structures and substructures, such as a generative model, a probabilistic autoencoder, or a variational autoencoder implemented in a multi-layer perceptron, and may utilize any suitable learning algorithm described herein or otherwise known in the art, for example, without limitation, backpropagation with stochastic gradient descent to minimize a loss function, or backpropagation with stochastic gradient ascent to optimize a variational lower bound.
- the model can be used to evaluate new instances of data that are presented to a computer or computer network for prediction, for example with the use of a prediction module (or predictor).
- the prediction module may comprise some or all of the machine learning structures that were used during the training phase.
- new chemical compound fingerprints may be generated by sampling from a random variable generated by the model.
- the methods and systems described herein train a probabilistic or variational autoencoder that can then be used as a generative model.
- the probabilistic or variational autoencoder is embodied as a multi-layer perceptron comprising at least 1, 2, 3, 4, 5, 6, 7, 8, 9, 10, 11, 12, or more hidden layers.
- the probabilistic or variational autoencoder may comprise a multi-layer perceptron, comprising a probabilistic encoder and a probabilistic decoder.
- any of a variety of statistical models that can be trained to form a generative model as described in further detail elsewhere herein may be implemented.
- Supervised or semi-supervised training algorithms may be used to train the machine learning system with the specified architecture.
- the methods and systems described herein relate to a computer system for generation of representations of chemical compounds.
- the system may comprise a probabilistic or variational autoencoder.
- the probabilistic or variational autoencoder may comprise a probabilistic encoder for converting fingerprint data into a latent random variable from which a latent representation may be sampled, and a probabilistic decoder for converting a latent representation to a random variable from which a sample may be drawn, thereby reconstructing a chemical compound fingerprint, and a sampling module that can sample a latent representation from the latent random variable and/or a sampling module that can sample a chemical compound fingerprint from the random variable.
- the system may be trained by inputting representations of chemical compounds and their associated labels, and generating reconstructions of chemical compound representations wherein the chemical compound fingerprints and the distributions of reconstruction differ by the value of a loss function comprising a reconstruction error and a regularization error.
- the reconstruction error may comprise the negative likelihood that an input chemical compound representation is drawn from the random variable generated by the probabilistic decoder.
- the probabilistic autoencoder may be trained to learn to approximate an encoding distribution.
- the regularization error may comprise a penalty associated with the complexity of the encoding distribution.
- the system may be trained to optimize, for example to minimize, the loss function. In some embodiments, the system is trained by further inputting training labels associated with the chemical compounds.
- the system is configured to generate chemical compound fingerprints that have a high likelihood of satisfying a selected set of desired label element values.
- the set of desired label element values does not appear in a label in the training data set.
- each chemical compound fingerprint uniquely identifies a chemical compound.
- the encoder is configured to provide an output comprising a pair of a vector of means and a vector of standard deviations. The system may define a latent random variable based on the output of the encoder.
- the latent random variable may be modeled by a probability distribution, for example a Normal distribution, Laplace distribution, Elliptical distribution, Student’s t distribution, Logistic distribution, Uniform distribution, Triangular distribution, Exponential distribution, Invertible cumulative distribution, Cauchy distribution, Rayleigh distribution, Pareto distribution, Waybill distribution, Reciprocal distribution, Gompertz distribution, Gumbel distribution, Erlan distribution, Logarithmic Normal distribution, Gamma distribution, Dirichlet distribution, Beta distribution, Chi- Squared distribution, or F distribution, or variations thereof.
- the encoder and/or the decoder may comprise one or more layers of a multi-layer perceptron or other type of neural network, such as a recurrent neural network.
- the system may further comprise a predictor for predicting label element values associated with a chemical compound fingerprint.
- the label elements comprise one or more elements selected from the group consisting of bioassay results, toxicity, cross-reactivity, pharmacokinetics, pharmacodynamics, bioavailability, and solubility.
- the systems and methods described herein relate to a method for generation of chemical compound representations.
- the method may comprise training a generative model.
- the training may comprise (1) inputting representations of chemical compounds and their associated labels, and (2) generating reconstructions of chemical compound fingerprints.
- the generative model may comprise a probabilistic or variational autoencoder comprising a) a probabilistic encoder for encoding fingerprint and label data as a latent variable from which a latent representation may be sampled; b) a probabilistic decoder for converting latent representations to random variables from which reconstructions of the fingerprint data may be sampled; and c) a sampling module for sampling a latent variable to generate a latent representation, or sampling a random variable to generate a fingerprint reconstruction.
- the system may be trained to optimize, for example to minimize, the loss function comprising a reconstruction error and a regularization error.
- the reconstruction error may comprise the negative likelihood that an encoded chemical compound representation is drawn from the random variable output by the probabilistic decoder.
- the training may comprise having the variational or probabilistic autoencoder learn to approximate an encoding distribution .
- the regularization error may comprise a penalty associated with the complexity of the encoding distribution.
- the methods and systems described herein relate to a computer system for drug prediction.
- drug prediction refers to an analysis for chemical compounds to have certain chemical and physical properties. Subsequent activities, such as synthesis, in vivo and in vitro testing, and clinical trials with a chemical compound are understood to follow in certain embodiments of the invention, however, such subsequent activities are not implied in the term “drug prediction.”
- the system may comprise a machine learning model comprising a generative model.
- the generative model may be trained with a training data set comprising chemical compound representations such as fingerprint data.
- the machine learning model comprises at least 2, 3, 4, 5, 6, 7, 8, 9, 10, or more layers of units.
- the training data set further comprises labels associated with at least a subset of the chemical compounds in the training data set.
- the labels may have label elements such as one or more of compound activities and properties such as bioassay results, toxicity, cross-reactivity, pharmacokinetics, pharmacodynamics, bioavailability, solubility or any other suitable label element known in the art.
- the generative model may comprise a probabilistic autoencoder.
- the probabilistic autoencoder comprises a multi-layer perceptron with at least 3, 4, 5, 6, 7, 8, 9, 10, 11, 12, 13, 14 or more layers of units.
- the generative model comprises a probabilistic or variational autoencoder that comprises a probabilistic encoder, a probabilistic decoder, and a sampling module.
- the probabilistic encoder may be configured to provide an output comprising a pair of a vector of means and a vector of standard deviations.
- the system may define a latent random variable based on the output of the encoder.
- the latent random variable may be modeled by a probability distribution, for example a Normal distribution, Laplace distribution, Elliptical distribution, Student’s t distribution, Logistic distribution, Uniform distribution, Triangular distribution, Exponential distribution, Invertible cumulative distribution, Cauchy distribution, Rayleigh distribution, Pareto distribution, Waybill distribution, Reciprocal distribution, Gompertz distribution, Gumbel distribution, Erlan distribution, Logarithmic Normal distribution, Gamma distribution, Dirichlet distribution, Beta distribution, Chi- Squared distribution, F distribution, or variations thereof.
- the computer system may comprise a GNU.
- the generative model may further comprise a predictor. The predictor may be configured to predict label element values for at least a subset of the compound fingerprints in the training data set.
- the generative model is configured to provide an output comprising a chemical compound representation that was generated by the model.
- the representation may be sufficient to uniquely identify the chemical compound.
- the generated chemical compound may be a compound that was not included in the training data set, and in some cases, it may be a compound that has never been synthesized or even conceived.
- the methods and systems described herein relate to a method for drug prediction.
- the method may comprise training a machine learning model with a training data set comprising chemical compound representations and associated label element values representing the compound’s activities or properties for at least a subset of the chemical compounds in the training data set.
- the machine learning model may comprise a generative model.
- the labels have elements such as bioassay results, toxicity, cross-reactivity, pharmacokinetics, pharmacodynamics, bioavailability, or solubility.
- the generative model may comprise a probabilistic autoencoder, such as a probabilistic or variational autoencoder.
- the probabilistic or variational autoencoder may comprise a probabilistic encoder, a probabilistic decoder, and a sampling module.
- the method may further comprise providing from the encoder an output comprising a pair of a vector of means and vector of standard deviations.
- the pair of the vector of means and vector of standard deviations may be used to define a latent variable.
- the method further comprises having the sampling module draw latent representations from the latent variable.
- the latent variable may be modeled by a probability distribution such as Normal distribution, Laplace distribution, Elliptical distribution, Student’s t distribution, Logistic distribution, Uniform distribution, Triangular distribution, Exponential distribution, Invertible cumulative distribution, Cauchy distribution, Rayleigh distribution, Pareto distribution, Waybill distribution, Reciprocal distribution, Gompertz distribution, Gumbel distribution, Erlan distribution, Logarithmic Normal distribution, Gamma distribution, Dirichlet distribution, Beta distribution, Chi- Squared distribution, F distribution, or variations thereof.
- the machine learning model resides in a computer system having a GPU.
- the machine learning model comprises a predictor module.
- the method may further comprise predicting label element values for a subset of the training data using the predictor module.
- the method further comprises generating from the machine learning model an output comprising a set of molecular descriptors sufficient for identifying a chemical compound.
- the chemical compound may be absent from the training set.
- the methods and systems described herein relate to a computer system for generation of chemical compound representations.
- the system may comprise a probabilistic or variational autoencoder, wherein the system is trained by inputting chemical compound representations and generating reconstructions of chemical compound representations, wherein the system’s training is constrained by a reconstruction error and/or a regularization error.
- the generated reconstructions may be sampled from a reconstruction distribution and the reconstruction error may comprise the negative likelihood that an input chemical compound fingerprint is drawn from the reconstruction distribution.
- the regularization error may comprise a penalty associated with the complexity of the encoding distribution.
- Label element values associated with the chemical compounds may be input to the system at the same point as chemical compound representations or at another point, for example labels may be input to the decoder of an autoencoder.
- the system is configured to generate chemical compound representations where the chemical compounds carry a high likelihood of satisfying one or more requirements defined by a set of desired label element values.
- the set of desired label element values may not have been part of the training data set.
- each chemical compound fingerprint uniquely identifies a chemical compound.
- the training further constrains the total information flow through a layer of the generative network.
- the probabilistic or variational autoencoder comprises a multi-layer perceptron with at least 2, 3, 4, 5, 6, 7, 8, 9, 10, or more layers.
- the system further comprises a predictor for associating labels to chemical compound representations.
- the labels comprise one or more label elements, such as, bioassay results, toxicity, cross-reactivity, pharmacokinetics, pharmacodynamics, bioavailability, and solubility.
- the methods and systems described herein relate to a method for generation of chemical compound representations.
- the method may comprise training a machine learning model.
- the training may comprise (1) inputting to the machine learning model chemical compound representations, such as fingerprints, and (2) generating reconstructions of chemical compound representations, e.g. fingerprints.
- the machine learning model may comprise a probabilistic or variational autoencoder.
- the system may be trained to optimize, for example to minimize, a loss function comprising a reconstruction error and a regularization error.
- the generated reconstructions may be sampled from a reconstruction distribution.
- the reconstruction error may comprise the negative likelihood that an input chemical compound fingerprint is drawn from the reconstruction distribution.
- the training may comprise having the probabilistic or variational autoencoder learn to approximate an encoding distribution.
- the regularization error may comprise a penalty associated with the complexity of the encoding distribution.
- the methods and systems described herein relate to a computer system for drug prediction.
- the system may comprise a machine learning model comprising a generative model.
- the machine learning model may be trained with a first training data set comprising chemical compound representations, such as fingerprints, and an associated set of labels having values for a first label element and a second training data set comprising chemical compound representations, such as fingerprints, and an associated set of labels having values for a second label element.
- the labels having a first label element and the labels having a second label element are introduced into different portions of the generative model during training, for example into the encoder and decoder, respectively.
- labels having a first label element represent the activity of a chemical compound in a first bioassay.
- labels having a second label element represent the activity of a chemical compound in a second bioassay.
- the system is configured to generate a representation of a chemical compound having a high likelihood of meeting a requirement related to a label having a first label element value and a requirement related to a label having a second label element value.
- the high likelihood is greater than 1, 2, 3, 4, 5, 6, 7, 8, 9, 10, 12, 15, 20, 25, 30, 40, 50, 60, 70, 80, 90, 95, 98, 99%, or more.
- the requirement related to the first label element comprises having a positive result for a first bioassay that is at least 1, 2, 3, 4, 5, 6, 7, 8, 9, 10, 12, 15, 20, 30, 50, 100, 500, 1000, or more standard deviations over noise. In some embodiments, the requirement related to the first label element comprises having a positive result for a first bioassay that is at least 10, 20, 30, 40, 50, 100, 200, 500, 1000%, or more compared to the activity of a known chemical compound of equal molarity. In some embodiments, the requirement related to the second label element comprises having a positive result for a second bioassay that is at least 1, 2, 3, 4, 5, 6, 7, 8, 9, 10, 12, 15, 20, 30, 50, 100, 500, 1000, or more standard deviations over noise. In some embodiments, the requirement related to the second label element comprises having a positive result for a second bioassay that is at least 10, 20, 30, 40, 50, 100, 200, 500, 1000% greater than the activity of a known chemical compound of equal molarity.
- the systems and methods described here utilize a generative model as the core component.
- Generative models can be used to randomly generate observable-data values given values of one or more hidden parameters.
- Generative models can be used for modeling data directly (i.e., modeling chemical compound observations drawn from a probability density function) or as an intermediate step to forming a conditional probability density function.
- Examples of generative models include, but are not limited to probabilistic autoencoders, variational autoencoders, Gaussian mixture models, hidden Markov models, and restricted Boltzmann machines.
- Generative models described in further detail elsewhere herein typically specify a joint probability distribution over chemical compound representations, i.e., fingerprints, and labels associated with the compounds.
- a generative model may be built upon the assumption that these chemical compounds and their associated labels are generated from some unknown distribution D, i.e. D ⁇ (x n , l n ).
- Training a generative model may utilize a training methodology that adjusts the model’s internal parameters such that it models the joint probability distribution p(x, l) given the data examples in the training data set. After a generative model has been trained, it may be used to generate values of x conditioned on values of l, i.e., x ⁇ p(x
- Autoencoders and variations thereof can be used as building blocks in the methods and systems described herein.
- Autoencoders such as probabilistic autoencoders and variational autoencoders, provide examples of generative models.
- autoencoders may be used to implement directed graphical models, which are distinct from undirected graphical models such as restricted Boltzmann machines.
- autoencoders described herein comprise two serialized components, namely, an encoder and a decoder.
- the encoder can encode an input data point as a latent variable from which a latent representation may be sampled.
- the decoder in turn can decode a latent representation to generate a random variable from which a reconstruction of the original input may be sampled.
- the random variable may be modeled by a probability distribution, for example a Normal distribution, Laplace distribution, Elliptical distribution, Student’s t distribution, Logistic distribution, Uniform distribution, Triangular distribution, Exponential distribution, Invertible cumulative distribution, Cauchy distribution, Rayleigh distribution, Pareto distribution, Waybill distribution, Reciprocal distribution, Gompertz distribution, Gumbel distribution, Erlan distribution, Logarithmic Normal distribution, Gamma distribution, Dirichlet distribution, Beta distribution, Chi- Squared distribution, or F distribution, or variations thereof.
- a probability distribution for example a Normal distribution, Laplace distribution, Elliptical distribution, Student’s t distribution, Logistic distribution, Uniform distribution, Triangular distribution, Exponential distribution, Invertible cumulative distribution, Cauchy distribution, Rayleigh distribution, Pareto distribution, Waybill distribution, Reciprocal distribution, Gompertz distribution, Gumbel distribution, Erlan distribution, Logarithmic Normal distribution, Gamma distribution, Dirichlet distribution, Beta distribution, Chi- Squared distribution, or
- autoencoders described herein are trained to reproduce their input, for example by minimizing a loss function.
- a number of training algorithms can be used to optimize, for example to minimize, the reconstruction error and/or regularization error represented by the loss function. Examples of suitable training algorithms are described in further detail elsewhere herein and otherwise known in the art and include, without limitation, backpropagation with stochastic gradient descent.
- a number of methods known in the art - such as dropout, sparse architectures, and denoising - may be used to discourage the autoencoder from overfitting to the training data set and simply learning the identity function.
- the term “minimize” may include minimizing the absolute value of a term.
- a trained autoencoder such as a trained probabilistic or variational autoencoder, may be used to generate or simulate observable-data values by sampling from the modeled joint probability distribution to generate a latent representation and by decoding this latent representation to reconstruct an input data point.
- the weights of the autoencoder are adjusted during training by an optimization method. In one embodiment, the weights are adjusted by using backpropagation in conjunction with gradient descent to optimize, for example to minimize, the loss function. In one embodiment, individual layers of the autoencoder may be pre-trained and the weights of the entire autoencoder are fine-tuned together.
- the systems and methods described herein may utilize deep network architectures, including but not limited to deep generative models, probabilistic autoencoders, variational autoencoders, directed graphical models, belief networks, or variations thereof.
- generative models described herein comprise probabilistic autoencoders with multiple components.
- a generative model may have one or more of an encoder, decoder, sampling module, and optional predictor ( Figures 2A-2B).
- the encoder may be used to encode representations of chemical compounds, e.g., fingerprints, as an output of a different form, e.g. a latent variable.
- the encoder must learn an encoding model that specifies a non-linear mapping of input x to latent variable Z.
- the encoder may output a pair of a vector of means and a vector of standard deviations.
- the sampling module may draw a sample from latent variable Z to generate a latent representation, z.
- the decoder may learn a decoding model that maps latent variable Z to a distribution on x, i.e., the decoder may be used to convert a latent representation and a label into a random variable, X ⁇ , from which the sampling module may draw a sample to generate a compound fingerprint, x ⁇ .
- the latent variable or the random variable may be modeled by a suitable probability distribution function, such as the normal distribution, the parameters of which are output by the encoder or the decoder, respectively.
- the sampling module may sample from any suitable probability distribution, such as the Normal distribution, Laplace distribution, Elliptical distribution, Student’s t distribution, Logistic distribution, Uniform distribution, Triangular distribution, Exponential distribution, Invertible cumulative distribution, Cauchy distribution, Rayleigh distribution, Pareto distribution, Waybill distribution, Reciprocal distribution, Gompertz distribution, Gumbel distribution, Erlan distribution, Logarithmic Normal distribution, Gamma distribution, Dirichlet distribution, Beta distribution, Chi- Squared distribution, F distribution, or a variation thereof or a suitable probability distribution function otherwise known in the art.
- suitable probability distribution such as the Normal distribution, Laplace distribution, Elliptical distribution, Student’s t distribution, Logistic distribution, Uniform distribution, Triangular distribution, Exponential distribution, Invertible cumulative distribution, Cauchy distribution, Rayleigh distribution, Pareto distribution
- the system may be trained so as to minimize the reconstruction error, which typically represents the negative likelihood that the input compound x D was drawn from the distributions defined by the random variable generated by the decoder, and/or the regularization error, which typically represents a penalty imposed for model complexity.
- the reconstruction error typically represents the negative likelihood that the input compound x D was drawn from the distributions defined by the random variable generated by the decoder
- the regularization error typically represents a penalty imposed for model complexity.
- an inference model may be used.
- a variational autoencoder may use an inference model q ⁇ (Z
- the first right-hand side (RHS) term, the Kullback-Leibler (KL) divergence of the approximate encoding model from the prior over the latent variable Z, can act as the regularization term.
- the second RHS term is typically referred to as the reconstruction term.
- the training process may optimize L( ⁇ , ⁇ ,x) with respect to both the encoding parameters ⁇ and the decoding parameters ⁇ .
- x) may be parametrized as a neural network: q ⁇ (Z
- the generative model (decoder) may be similarly parameterized as a neural network: p ⁇ (x
- Z) p(x; f(Z, ⁇ )) where f(Z) is a function that maps latent variable Z to a distribution over x, ( Figure 5B).
- the inference model and generative model may be trained simultaneously by optimizing the variational lower bound using backpropagation with gradient ascent (Figure 6). Optimization of the variational lower bound may serve to minimize a loss function comprising both the reconstruction error and the regularization error. In some cases, the loss function is or comprises the sum of the reconstruction error and the regularization error.
- Figures 2A and 2B exemplify the use of a generative model in which label information is provided to the model at two or more levels.
- machine learning models may be configured to accept chemical compound representations and labels at the same ( Figure 17A) or different layer(s) ( Figure 17B) of the machine learning model.
- chemical compound representations may be passed through one or more layers of an encoder and labels associated with each chemical compound representation may be input at a later layer of the encoder.
- the systems and methods of the invention described herein can utilize representations of chemical compounds, such as fingerprinting data.
- Label information associated with a part of the data set may be missing.
- assay data may be available, which can be used directly in the training of the generative model.
- label information may be not available for one or more compounds.
- the systems and methods of the invention comprise a predictor module for partially or completely assigning label data to a compound and associating it with its fingerprint data.
- the training data set used for training the generative model contains both compounds that have experimentally identified label information and compounds that have labels predicted by the predictor module. ( Figure 2B).
- the predictor may comprise a machine learning classification model.
- the predictor is a deep neural network with two, three, four, five, six, seven, eight, nine, ten, eleven, twelve, thirteen, fourteen, fifteen, sixteen, or more layers.
- the predictor is a random forest classifier.
- the predictor is trained with a training data set comprising chemical compound representations and their associated labels.
- the predictor may have been trained previously, on a set of chemical compound representations and their associated labels that is different from the training data set used to train the generative model.
- Fingerprints that were initially unlabeled for one or more label elements may be associated with a label element value for one or more label elements by the predictor.
- a subset of the training data set may comprise fingerprints that do not have associated labels. For example, compounds that may be difficult to prepare and/or difficult to test may be completely or partially unlabeled. In this case, a variety of semi-supervised learning methods may be used.
- the set of labeled fingerprints is used to train the predictor module.
- the predictor implements a classification algorithm, which is trained with supervised learning. After the predictor has been trained sufficiently, unlabeled fingerprints may be input to the predictor in order to generate a predicted label. The fingerprint and its predicted label are then added to the training data set, which may be used to train the generative model.
- Predictor-labeled chemical compounds may be used to train the first generative model or a second generative model.
- the predictor may be used to assign label element values y to a fingerprint feature vector x D that lacks label information.
- the generative model herein may be trained on a training data set partially comprising predicted labels.
- Generative models described in further detail elsewhere herein, once trained, may be used to create generated representations of chemical compounds, such as fingerprints. Generated representations of chemical compounds may be produced based on a variety of conditions imposed by desired labels.
- the generative model is used to generate representations of new chemical compounds that were not presented to the model during the training phase. In some embodiments, the generative model is used to generate chemical compound representations that were not included in the training data set. In this way, novel chemical compounds that may not be contained in a chemical compound database, or may not have even been previously conceived, may be generated.
- the model having been trained on a training set comprising real chemical compounds may have certain advantageous characteristics. Without being bound by theory, training with real chemical compound examples or with drugs, which have a higher probability to work as functional chemicals, may teach the model to generate compounds or compound representations that may possess similar characteristics with a higher probability than, for example, hand-drawn or computationally generated compounds using residue variation.
- the compounds associated with the generated representations may be added to a chemical compound database, used in computational screening methods, and/or synthesized and tested in assays.
- the generative model is used to generate compounds that are intended to be similar to a specified seed compound.
- Compounds similar to a seed may be generated by inputting a seed compound and its associated label to the encoder. A latent representation of the seed compound and the desired label are then input to the decoder. Using the representation of the seed compound as the starting point, the decoder generates a random variable from which a sample may be drawn. The sample may comprise a fingerprint of a compound that is expected to have some similarity to the seed compound and/or to have a high likelihood of meeting the requirements defined by the desired label.
- the generative model is used to generate chemical compound representations by specifying a desired label, i.e., a set of desired label element values. Based on the modeled joint probability distribution, the generative model may generate one or more compound representations for which the represented compounds have a high likelihood of satisfying the requirements of the specified label element values.
- the methods and systems described herein may be used for training a generative model, generating representations of chemical compounds, or both.
- a generation phase may follow the training phase. In some embodiments, a first party performs the training phase and a second party performs the generation phase.
- the party performing the training phase may enable replication of the trained generative model by providing parameters of the system that are determined by the training to a separate computer system under the possession of the first party or to a second party and/or to a computer system under the possession of the second party. Therefore, a trained computer system, as described herein, may refer to a second computer system configured by providing to it parameters obtained by training a first computer system using the training methods described herein, such that the second computer system is capable of reproducing the output distribution of the first system. Such parameters may be transferred to the second computer system in tangible or intangible form.
- the training phase may comprise using labeled fingerprint data to train the generative model and the predictor concurrently.
- a part of the computer systems described herein may be used to produce generated representations of chemical compounds, e.g. fingerprints.
- the systems and methods described herein may generate these representations in a way to maximize the probability of the desired outcomes for selected labels, for example bioassay results, associated with the generated representations.
- generated representations are created ab initio, i.e., by drawing a latent representation from a known distribution, such as a standard normal distribution.
- a comparative approach is used in the generation phase. For example, a seed compound and its associated label may be input to the encoder, which outputs a latent variable from which a latent representation may be sampled.
- the latent representation and the desired label may be jointly input to the decoder.
- Training algorithms described herein may be adapted to the particular configuration of the generative model that is employed within the computer systems and methods described in further detail elsewhere herein. It is to be understood that methods known in the art, such as cross-validation, dropout, or denoising, may be used as part of the training process.
- the predictor may use a classifier such as random forest, gradient boosted decision tree ensemble, or logistic regression.
- a classifier such as random forest, gradient boosted decision tree ensemble, or logistic regression.
- a variety of suitable training algorithms can be selected for the training of the generative models of the invention described elsewhere herein in further detail.
- the appropriate algorithm may depend on the architecture of the generative model and/or on the task that the generative model is desired perform.
- a variational autoencoder may be trained to optimize the variational lower bound with the combination of variational inference and stochastic gradient ascent.
- a regularization constraint may be imposed by a variety of ways. In some embodiments, methods known in the art such as dropout, denoising, or sparse autoencoders may be used.
- the methods and systems described herein are used to generate representations of chemical compounds. These generated representations may not have been part of the training data set that was used to train the model. In some embodiments, chemical compounds associated with the generated representations may be novel to the generative model that produced it.
- the generated representations and/or related chemical compounds may be produced from a generative model that was never presented with the generated representation and/or related chemical compound. In some embodiments, the generative model was not presented with the generated representation and/or related chemical compound during the training phase.
- the methods and systems described herein may be used to output generated representations of chemical compounds upon creating a trained generative model with a training data set.
- the information in the training data set such as chemical structures of the chemical compounds and their characteristics may inform the generation phase and the generated representations of chemical compounds.
- generative models described herein generate representations of compounds that have a high likelihood of displaying the activities and possessing the properties specified in a desired label.
- the desired label may contain specified activities on specific bioassay tests, such as activity with certain receptors or enzymes.
- Compounds can be characterized by a number of molecular descriptors, such as formula, structures, density of electricity, or other chemical characteristics or any other suitable molecular descriptors known in the art. Physical properties as well as descriptors related to the line drawing of a chemical compound may be used. Electric field of the ligand, for example arising from a Comparative Molecular Field Analysis (CoMFA) may also be used.
- CoMFA Comparative Molecular Field Analysis
- Molecular descriptors may include, but are not limited to molar refractivity, octinol/water partition coefficients, pK a , number of atoms for specific elements, such as carbon, oxygen, or halogen atoms, atom pair descriptors, numbers of specific types of bonds, such as rotatable bonds, aromatic bonds, double bonds or triple bonds, hydrophilicity and/or hydrophobicity, number of rings, sums of the positive partial charges on each atom, polar, hydrophobic, hydrophilic, and/or water accessible surface areas, heat of formation, topological connectivity indices, topological shape indices, electro topological state indices, structure fragment counts, surface area, packing density, van der Waals volumes, refractivity, chirality, toxicity, topological indexes, such as the Wiener Index, Randic branching index, and/or Chi index, descriptors based on three dimensional representations, etc.
- This information may be represented as a fingerprint of each compound.
- the methods and systems described herein train generative models with labels and chemical compound representations to generate compound representations, such as fingerprints, that are expected to have certain characteristics with respect to a desired label, e.g. a label that specifies desired results on certain bioassays.
- the generated representations are later used as lead compounds or initial compounds in a hit-lead procedure.
- ab initio case the generation of candidate compounds is constrained only by the desired label y ⁇ . Accordingly, ab initio generation may be used when there are no restrictions on the physical structure of the candidate compounds. Because the generated compounds are restricted only by the desired label y ⁇ , ab initio generation may be more likely to generate novel compounds that may not yet exist in a chemical compound database. Such results may prove useful in exploratory drug discovery research.
- the ab initio generation method is used employing only the sampling module and the decoder.
- the sampling module may draw a sample from a specified probability distribution that may be different than the probability distribution that was used to train the generative model.
- Figure 3 demonstrates an illustrative example of ab initio creation in which the sampling module samples from the standard normal distribution. This generates a latent representation z that may have no similarity to a known chemical compound.
- the latent representation z and the desired label y ⁇ may both be input to the decoder. From these inputs, the decoder may generate a random variable X ⁇ over a distribution of molecular descriptors (e.g. fingerprints) likely to meet the requirements of desired label y ⁇ .
- the sampling module then samples from this random variable to generate x ⁇ , which may be the fingerprint for a generated candidate compound.
- the systems and methods described herein are utilized to generate representations of chemical compounds, e.g., fingerprints, using a seed compound as a starting point.
- the seed compound may be a known compound for which certain experimental results are known and it may be expected that the structural properties of the generated compound will bear some similarity to those of the seed compound.
- a seed compound may be an existing drug that is being repurposed or tested for off-label use and it may be desirable that a generated candidate compound retain some of the beneficial activities of the seed compound, such as low toxicity and high solubility, but exhibit different activities on other assays, such as binding with a different target, as required by the desired label.
- a seed compound may also be a compound that has been physically tested to possess a subset of desired label outcomes, but for which an improvement in certain other label outcomes, such as decreased toxicity, improved solubility, and/or improved ease of synthesis, is desired. Comparative generation may therefore be used to generate compounds intended to possess structural similarity to the seed compound but to exhibit different label outcomes, such as a desired activity in a particular assay.
- a representation, such as a fingerprint, of a seed compound and its associated label are input to a generative model, such as a trained probabilistic or variational autoencoder.
- a generative model such as a trained probabilistic or variational autoencoder.
- the encoder can output a latent variable Z.
- the sampling module can draw a sample to create a latent representation of the seed compound and its label information.
- This latent representation and the desired label y ⁇ may be input to the decoder, which can decode them to generate a random variable defined over the space of possible fingerprint values.
- the sampling module may sample from the random variable to generate a chemical compound representation.
- the generative model or individual components thereof may be configured to accept a desired label, y ⁇ , as well as latent representations generated based on the seed chemical compound.
- the original label associated with the seed chemical compound, y D , and the desired label, y ⁇ may differ in various degrees.
- y D and y ⁇ may differ only with respect to one or more designated aspects, such as with respect to toxicity, while they may not differ with respect to other aspects.
- y D and y ⁇ may be the same with respect to a first bioassay and a second bioassay, but may differ with respect to a third bioassay.
- the seed compound may not have an associated label that was determined experimentally. In this case, the label y D of the seed compound may be predicted by the predictor module.
- Figures 4A and 4B provide an exemplary illustration for creating generated chemical compound representations based on a seed compound and an associated label.
- both the desired label, y ⁇ , and a latent representation, z, of the seed compound are input to the decoder.
- the decoder outputs a pair of a vector of means and a vector of standard deviations. These vectors may define a random variable X ⁇ that models the distribution from which a compound that is similar to the seed compound x D but is associated with the desired label, y ⁇ , or in some cases, a close variant of the desired label, y ⁇ , is likely to be drawn.
- a sample may be drawn from random variable X ⁇ to generate a compound representation x ⁇ , for example in the form of a fingerprint.
- the generative network is trained such that the generated compound x ⁇ is likely to have the set of activities and properties specified in desired label y ⁇ .
- chemical compounds corresponding to the generated representations are prepared chemically.
- the prepared compounds may be tested for having the desired properties or activities as specified in the label used in the generation phase.
- the prepared compounds may be further tested for additional properties or activities.
- the prepared compounds may be tested in clinical use, for example in multi-stage animal and/or human use studies.
- the training data may be compiled from information of chemical compounds and associated labels from databases, such as PubChem (http://pubchem.ncbi.nlm. nih.gov/).
- the data may also be obtained from drug screening libraries, combinatorial synthesis libraries, and the like.
- Label elements that relate to assays may comprise cellular and biochemical assays and in some cases multiple related assays, for example assays for different families of an enzyme.
- information about one or more label elements may be obtained from resources such as chemical compound databases, bioassay databases, toxicity databases, clinical records, cross-reactivity records, or any other suitable database known in the art.
- Chemical compounds may be preprocessed to create representations, for example fingerprints that can be used in the context of the generative models described herein.
- the chemical formula of a compound may be restored from its representation without degeneracy.
- a representation may map onto more than a single chemical formula.
- no identifiable chemical formula that can be deduced from the representation may exist.
- a nearest neighbor search may be conducted in the representation space. Identified neighbors may lead to chemical formulas that may approximate the representation generated by the generative model.
- the methods and systems described herein utilize fingerprints to represent chemical compounds in inputs and/or outputs of generative models.
- Molecular descriptors of various types may be used in combination to represent a chemical compound as a fingerprint.
- chemical compound representations comprising molecular descriptors are used as input to various machine learning models.
- the representations of the chemical compounds comprise at least or at least about 50, 100, 150, 250, 500, 1000, 2000, 3000, 4000, 5000, or more molecular descriptors.
- the representations of the chemical compounds comprise fewer than 10000, 7500, 5000, 4000, 3000, 2000, 1000, 500, 250, 150, 200, or 50 molecular descriptors.
- the molecular descriptors may be normalized over all the compounds in the union of all the assays and/or threshold.
- Chemical compound fingerprints typically refer to a string of values of molecular descriptors that contain the information of a compound’s chemical structure (e.g. in the form of a connection table). Fingerprints can thus be a shorthand representation that identifies the presence or absence of some structural feature or physical property in the original chemistry of a compound.
- fingerprinting comprises hash-based or dictionary-based fingerprints.
- Dictionary-based fingerprints rely on a dictionary.
- a dictionary typically refers to a set of structural fragments that are used to determine whether each bit in the fingerprint string is 'on' or 'off'.
- Each bit of the fingerprint may represent one or more fragments that must be present in the main structure for that bit to be set in the fingerprint.
- Some fingerprinting applications may use the “hash-coding” approach. Accordingly, the fragments present in a molecule may be "hash-coded” to fingerprint bit positions. Hash-based fingerprinting may allow all of the fragments present in the molecule to be encoded in the fingerprint. However, hash-based fingerprinting may cause several different fragments to set the same bit, thus leading to ambiguity.
- Generating representations of chemical compounds as fingerprints may be achieved by using publicly available software suites from a variety of vendors.
- An important benefit of this invention is the ability to discover drugs that may have fewer side effects.
- the generative models described herein may be trained by including in the training data set compound activities for particular assays for which certain results are known to be responsible for causing side effects and/or toxic reactions in humans or animals. Accordingly, a generative model may be taught the relationships between chemical compound representations and beneficial and unwanted effects.
- a desired label y ⁇ input to the decoder may specify desired compound activity on assays associated with beneficial effects and/or unwanted side effects.
- the generative model can then generate representations of chemical compounds that simultaneously satisfy both beneficial effect and toxicity/side effect requirements.
- the methods and systems described herein enable more efficient exploration in the earlier stages of the drug discovery process, thereby possibly reducing the number of clinical trials that fail due to unacceptable side effects of the tested drug. This may lead to reductions in both the duration and the cost of the drug discovery process.
- the methods and systems described herein are used to find new targets for chemical compounds that already exist.
- the generative networks described herein may produce a generated representation for a chemical compound based on a desired label, wherein the chemical compound is known to have another effect.
- a generative model trained with multiple label elements may generate a representation for a chemical compound that is known to have a first effect, in response to the use of the generative phase by inputting a desired label for a different effect, effectively identifying a second effect.
- the generative model may be used to identify a second label for a pre-existing chemical compound.
- Chemical compounds so determined are particularly valuable, as repurposing a clinically tested compound may have lower risk during clinical studies and further, may be proven for efficacy and safety efficiently and inexpensively.
- the generative models herein may be trained to learn the value for a label element type in a non-binary manner.
- the generative models herein may be trained to recognize higher or lower levels of a chemical compound’s effect with respect to a particular label element. Accordingly, the generative models may be trained to learn the level of effectiveness and/or the level of toxicity or side effects for a given chemical compound.
- the generated representations relate to chemical compounds having similarity to the chemical compounds in the training data set.
- the similarity may comprise various aspects.
- a generated chemical compound may have a high degree of similarity to a chemical compound in the training data set, but it may have a much higher likelihood of being chemically synthesizable and/or chemically stable than the chemical compound in the training data set to which it is similar.
- a generated compound may be similar to a chemical compound in the training data set, but it may have a much higher likelihood of possessing desired effects and/or lacking undesired effects than existing compound in the training data set.
- the methods and systems described herein generate chemical compounds or representations thereof taking into account their ease of synthesis, solubility, and other practical considerations.
- generative models are trained using label elements that may include solubility or synthesis mechanisms.
- a generative model is trained using training data that includes synthesis information or solubility level. Desired labels related to these factors may be used in the generation phase to increase the likelihood that the generated chemical compound representations relate to compounds that behave according to the desired solubility or synthesis requirements.
- multiple candidate fingerprints may be generated. A set of generated fingerprints can then be used to synthesize actual compounds that can be used in high throughput screening.
- Generated fingerprints may be evaluated based on their predicted results and their similarity to the seed compound (in comparative generation). If the generated fingerprints have the desired properties, they may be ranked based on their druglikeness.
- a comparison module may be used to compare two fingerprints or two sets of assay results.
- a ranking module may be used to rank the members of a set of fingerprints by a druglikeness score.
- a classifier may be used to classify a compound fingerprint by assigning a druglikeness score.
- an ordering module may be used to order a set of scored fingerprints.
- the methods and systems of the invention may be used to evaluate predicted results of generated compounds and/or to rank the generated compounds.
- the predicted assay results of generated fingerprints are compared to the desired assay results. Fingerprints having predicted results that match the desired assay results may be ranked for additional considerations, for example by a druglikeness score.
- Figure 7 depicts an illustrative example of a single step evaluation and ranking procedure according to various embodiments of the invention.
- Generated representations x ⁇ may be produced according to various methods described herein, for example by ab initio or comparative generation.
- Generated representations x ⁇ for example representations in the form of a fingerprint, or related chemical compounds, may be input to a trained predictor module.
- the predictor module may, for example, have been trained during a semi-supervised learning process for unlabeled data.
- the predictor module can output y ⁇ , the predicted set of assay results for the generated representation x ⁇ .
- the predicted assay results y ⁇ and the desired assay results y ⁇ may be input to a comparison module ( Figure 7).
- the comparison module may be configured to compare the predicted results and the desired results. If the comparison module determines that the predicted results are the same as the desired results, x ⁇ may be added to a set of unranked candidates, U; otherwise, x ⁇ may be rejected. The unranked set may be ranked by a ranking module as described in further detail elsewhere herein.
- the methods and systems of the invention may be used to evaluate generated representations, for example fingerprints generated through comparative generation.
- a seed compound may be used in order to generate a novel fingerprint that is similar to the seed.
- an evaluation step may be used to determine whether the generated fingerprint is sufficiently similar to the seed.
- a comparison module may be used to compare corresponding parameters of two fingerprints, typically a generated representation and a seed compound’s fingerprint. If a threshold of identical parameters or a threshold similarity is reached, the two fingerprints may be marked as sufficiently similar.
- Figure 8 depicts an illustrative example of an evaluation method of generated fingerprints and their predicted results, according to various embodiments of the invention.
- a generated representation x ⁇ , and the associated seed compound representation x D are input to a comparison module.
- the comparison module may be configured to first compare x ⁇ and x D for similarity. If the comparison module determines that x ⁇ is sufficiently similar to x D , x ⁇ may be retained. If not, x ⁇ may be rejected.
- retained generated representations x ⁇ may be input to a predictor module as described in further detail elsewhere herein.
- the predictor module may be used to output a predicted label y ⁇ .
- a comparison module may be used to compare the predicted label y ⁇ to the desired label y ⁇ . (The desired label y ⁇ may have been used to produce the generated representations during comparative generation with seed compound representation x D .)
- For a generated representation x ⁇ if the comparison module finds sufficient similarity between y ⁇ and y ⁇ , x ⁇ may be added to an unranked candidate set, U.
- the unranked set U may be ranked by a ranking module.
- the ranking module may output a ranked set, R, comprising generated representations.
- a ranking module may be configured to have several functions, including assigning a druglikeness score to each fingerprint, and ranking a set of fingerprints according to their druglikeness scores.
- a common existing method of assessing a compound’s druglikeness is to check the compound’s compliance with Lipinski’s Rule of Five. Additional factors, such as the logarithm of partition coefficient (log P) and molar refractivity, may also be used. However, simple filtering methods, such as whether a compound’s log P and molecular weight are in a certain range, may allow only for a classification analysis, assigning a pass or fail value. Further, in some cases, the standard druglikeness properties may not provide sufficient discriminatory power to evaluate compounds accurately. (For example, the highly successful drugs Lipitor and Singulair both fail two or more of Lipinski’s rules; they would have been rejected by a simple filtering process.)
- a desirable ranking of compounds may be achieved by ranking modules described herein.
- a ranking module evaluates chemical compound representations, such as fingerprints, based on their latent representations.
- a latent representation of a compound’s fingerprint represents high-level abstractions and non-linear combinations of features that may provide a more accurate explanation of the behavior of the compound than standard druglikeness properties are able to provide.
- Figure 9 depicts an exemplary illustration of a training method for a ranking module.
- an autoencoder is trained on a large set of chemical compound representations.
- a latent representation generator (LRG) may form the first part of the autoencoder, in a similar position as an encoder.
- the LRG can be used to generate latent representations of compounds (LRs).
- the latent representations may be input to a classifier.
- the classifier may be trained with supervised learning.
- the training data set of the classifier may comprise labeled drug and non-drug compounds.
- the classifier may be trained to output a continuous score that represents the compound’s druglikeness.
- Figure 10 depicts an exemplary illustration of a ranking module comprising LRG, classifier, and ordering modules according to various embodiments of the invention.
- Members of the unranked set of compound representations may be input to the latent representation generator (LRG) and the latent representations may be input into the classifier.
- the classifier may be configured to provide a druglikeness score for each latent representation.
- the compound representations and/or the associated compounds may be ordered, for example from highest druglikeness score to lowest druglikeness score.
- the ranking module may be used to provide as an output a ranked set of compound representations, e.g. fingerprints, and/or compounds.
- the systems and methods described herein relate to exploration of a novel compound space through ab initio and comparative generation.
- ab initio and comparative generation may be utilized in sequence.
- the systems and methods described herein may be used to generate a novel compound, or a representation, e.g. a fingerprint, therefore, that satisfies a certain set of assay results. Similar compounds in the representation space surrounding a compound representation may be explored using the systems and methods described herein.
- an initial compound representation may be generated using an ab initio or comparative generation process with a desired label and one or more generated representations may be output.
- the compound space around the generated representations may then be explored around these initial representations.
- ab initio and comparative generation may be used in sequence.
- Figure 11 depicts an exemplary illustration of the use of ab initio and comparative generation in sequence. Such a combination may be used to explore the compound space around an initial compound associated with a desired label. Accordingly, based on a desired assay result y ⁇ , fingerprint x ⁇ may be generated using ab initio generation. Previously unknown compounds may be prioritized by applying a filter with the use of a comparison module. The comparison module can compare x ⁇ to a database of known compounds. If the comparison module determines that x ⁇ already exists in a database of known compounds, x ⁇ may be flagged for rejection. If the comparison module determines that x ⁇ is a previously unknown compound, x ⁇ may be input to a predictor. The predictor may generate predicted assay results y ⁇ for x ⁇ .
- a new representation x+ may be generated.
- a predictor may be used to generate predicted assay results y+ of x+.
- a comparison module may be used to determine whether y+ is the same as or similar to the desired assay results y ⁇ .
- x+ may be marked for retention.
- Retained representations may be added to a set U of unranked candidates. Any desired number of fingerprints x+ may be generated from the initial seed of x ⁇ and y ⁇ by repeated application of comparative generation.
- the unranked set of candidate representations U may be input to a ranking module.
- the ranking module may output a ranked set R of compound representations and/or associated compounds.
- the systems and methods described herein may be used to identify compound properties that may affect results on a specific assay. Without being bound by theory, a small number of specific structural properties may be the transformations that change the compound’s performance on a particular assay. In various embodiments, the systems and methods described herein provide processes to identify candidate transformations that are associated with a compound’s performance on a particular assay. Identified candidate transformations may be used as a starting point for Matched Molecular Pair Analysis (MMPA).
- MMPA Matched Molecular Pair Analysis
- two generation processes are run employing different seed labels.
- a desired label, y ⁇ is used as a positive seed.
- an opposite label, y* is used as a negative seed.
- y ⁇ is a single binary assay result
- the negative seed y* may be the opposite result for that assay.
- using a single assay result may lead to undesirably large variability in the resulting generated fingerprints.
- a vector of label elements may be used as the positive seed, y ⁇ .
- y ⁇ consists of a vector of label element values
- y* may differ from y ⁇ by only a single label element value, for example on an assay result of interest.
- two sets of compound representations may be generated from the two generation processes.
- the set A may contain compounds generated from the positive seed, y ⁇ .
- the set B may contain compounds generated from the negative seed, y*.
- the two sets of compound representations may be input to a comparison module.
- the comparison module may be configured to identify the compound representation parameters that are most likely to be responsible for the difference in label or label element of interest. Comparison modules described in further detail elsewhere herein.
- more than two ab initio generation processes may be used to generate a plurality of sets of compounds in a manner similar to that described above for the embodiment with two generation processes.
- the sets may be analyzed to identify important transformations in the compound representations that may be associated with different label values.
- the systems and methods described herein may be used to explore transformations related to a desired label element value for a specific compound, i.e. transformations in a specific compound that may be responsible for a specific label element value.
- the method is performed by running two comparative generation processes with the same seed compound representation, but with different target labels or label element values. The two comparative generation processes may be run in parallel and two sets of compound representations may be generated. A comparison module may be used to identify specific structural differences between representations generated with the positive result and those generated with the negative result ( Figure 13).
- the generated representations may be evaluated first by their similarity to the seed compound. If they are sufficiently similar, a predictor module may be used to determine predicted label or label element values for each representation. The predicted labels or label element values may be compared to the target labels or label element values ( Figure 13).
- the comparative generation process may be run repeatedly.
- the resulting candidate generated representations may be grouped in two sets, A and B, with the desired cardinality.
- the members of A may be compared to the members of B by a comparison module.
- the comparison module may identify consistent and differing structural transformations between the two sets. Comparison modules are explained in further detail in the subsequent examples and elsewhere herein. These structural transformations can be used as starting points for further analysis through MMPA.
- more than two comparative generation processes are used to generate representations using a different label for each process.
- a plurality of sets of compounds may be generated as described above for the embodiment with two generation processes.
- the sets may be analyzed to identify important transformations in the compound representations that may be associated with different label values.
- Comparison modules may be configured to have single or multiple functions.
- a comparison module may consolidate in one module two functions, such as (1) determining whether two vectors of labels, or two compound representations are similar or identical and (2) comparing two sets of compound representations in order to identify those parameters that are most probable to be responsible for a change in the specified label or label element value.
- comparison modules may have a single function or more than two functions.
- a comparison module is configured to perform a comparison of two objects for similarity or identity.
- the comparison may comprise a simple pairwise comparison for similarity or identity, in which the corresponding elements of the two objects, such as two vectors of assay results or two fingerprints, are compared.
- a threshold such as a user-specified threshold, may be used to determine whether the two objects pass or fail the comparison.
- systems and methods described herein may be used to set the threshold, for example, by determining a threshold that results in a workable grouping of a training set of objects.
- the comparison module is configured to perform comparisons on the latent representations output by a Latent Representation Generator (LRG).
- LRG Latent Representation Generator
- the LRG may be used to encode compound representations, such as fingerprints as latent representations.
- the resulting distributions of latent representations may be compared and a determination of similarity or identity may be made.
- a comparison module is configured to compare sets of objects for identification of significant compound transformations.
- a number of methods may be used to identify significant compound transformations, for example, when comparing two sets of fingerprints.
- the comparison module uses a linear model to identify significant parameters. Interaction terms could be added to the model, which, without being bound by theory, would address the possibility that interactions between parameters are responsible for a difference in labels or label element values, such as a difference in a particular assay result, toxicity, side effect, or other label elements described in further detail herein or any other suitable label element known in the art.
- the comparison modules are configured to utilize Gini coefficients as a measure of inequality in a population.
- a Gini coefficient may be calculated for one, some, or all parameters of an object by calculating the mean of the difference between every possible pair of objects, divided by the mean size.
- a large Gini coefficient for a parameter tends to indicate a high degree of inequality in that parameter between the members of set A and the members of set B.
- a desired number of parameters having the largest Gini coefficients may be selected as the parameters most likely to be related to the change in a label or label element value, for example an assay result. The selection may pick the top 1, 2, 3, 4, 5,6, 7, 8, 9, 10, 11, 12, 13, 14, 15, 16, 17, 18, 19, 20, or more parameters.
- the selection picks the parameters having Gini coefficients above a threshold level or parameters with an above threshold likelihood of being associated with a change in label or label element value.
- a classification tree may be used alongside the Gini coefficient calculation.
- the parameter with the largest Gini coefficient may be selected to be the root of a classification tree.
- the remainder of the classification tree may be learned, for example by top-down induction.
- the desired number of significant parameters may be identified by observing the behavior of the tree at the appropriate level.
- the Gini coefficient may be directly calculated. Without being bound by theory, as the cardinality of the sets A and B becomes large, direct calculation of the Gini coefficient may become difficult or impractical due to combinatorial explosion.
- Systems and methods described herein may be configured to utilize methods that reduce the number of required pairwise comparisons between A and B, for example by applying a clustering method. Accordingly, the Gini coefficients of the parameters may be calculated by pairwise comparisons between the centroids of the clusters resulting from the clustering of the members of A and the members of B.
- Clustering latent representations may be additionally advantageous because a latent representation may capture non-linear combinations of the parameters of the members of A and B. This ability may, in some cases, provide a latent representation with a superior ability to explain the behavior of the compound or specific features thereof, such as a particular chemical residue.
- the systems and methods of the invention are used to cluster compound representations, by performing clustering of related latent representations.
- the systems and methods of the invention may be used to calculate a Gini coefficient using k-medoids clustering in the latent representation space.
- Figure 14 depicts an exemplary illustration of a comparison module using k-medoids clustering.
- latent representations may be generated for the members of sets A and B.
- LRG latent representation generator
- a clustering method such as k-medoids clustering, may be applied to the members of the latent representation sets.
- the centroids of the clustered sets may be extracted to form the latent representation centroid sets, A c and B c .
- the centroids in some clustering methods are actual members of the original data set
- the sets A c and B c are expected to contain latent representations of members of the original sets A and B.
- the compound representations corresponding to the members of A c and B c can be looked up to form two sets of fingerprints A F and B F .
- the cardinalities of A F and B F may be significantly lower than the cardinalities of the original sets A and B.
- the members of sets A F and B F may be used to identify compound transformations that may be responsible for the change in a label or label element value, such as an assay result.
- the systems and methods of the invention may be used to calculate a Gini coefficient using k-means clustering in the latent representation space.
- Figure 15 depicts an exemplary illustration of a comparison module using k-means clustering.
- members of sets A and B may be encoded as latent representations, as may be the case in a k-medoids method.
- LRG latent representation generator
- K-means clustering may be applied to the members of the latent representation sets.
- the centroids that result from k-means clustering may be extracted to form the latent representation centroid sets, A c and B c .
- the members of the centroid sets, A c and B c may in many cases not be encoded latent representations corresponding to some members of the original sets A and B.
- the members of the centroid sets may be decoded to generate corresponding members in the compound representation space.
- a latent representation decoder module LPD
- compound representations e.g. fingerprints
- these may be grouped in sets A F and B F respectively.
- Figure 9 depicts, in an exemplary embodiment, the training of an autoencoder on a large set of chemical compound representations.
- a latent representation decoder may form the second part of the autoencoder, in a similar position as a decoder. That is during the training of the autoencoder, the decoder may learn to regenerate original compound representations from latent representations.
- the generated representations in A F and B F may have relatively low-cardinality when compared to the original sets A and B .
- the members of the generated representations in A F and B F may be used to identify significant compound transformations.
- the systems and methods described herein deal with inputs of different make-up or length, for example labels having different label elements and/or a different number of label elements.
- different compounds in the training set may have labels of different lengths.
- a well-known drug may have many more assay results than a new compound.
- a desired label y ⁇ may be shorter than the labels y D used to train the model.
- a masking module such as one employing a stochastic mask, may be used to bring various objects, for example, various labels, to uniformity with respect to length and/or make-up.
- a probabilistic or variational autoencoder may become robust to missing values using a method similar to dropout.
- a stochastic mask can be used to generate masked versions of training labels y D prior to training.
- a masking module may be configured to process a variety of labels prior to inputting them into a generative model. If two labels have a different number of label element values, a masking module may be used to add a value of zero to all of the label elements that are missing values. Further, the stochastic mask may be used to randomly zero out values of label elements during training. By training a generative model in this way, the model may be able to process training labels and desired labels that initially may have varied in their number of label elements.
- An exemplary embodiment of the masking module operates with assay results having binary outcomes.
- the assay results could be coded as label element values of -1 for inactivity and 1 for activity.
- the masking module may add a stochastic mask to each label element value in the training data set.
- the values of m i may be set randomly, or they may be set following an empirical probability that the corresponding label element value is absent.
- the present invention also relates to apparatus for performing the operations herein.
- This apparatus may be specially constructed for the required purposes, or it may comprise a general-purpose computer selectively activated or reconfigured by a computer program stored in the computer.
- a computer program may be stored in a computer readable storage medium, such as, but is not limited to, any type of disk including floppy disks, optical disks, CD-ROMs, and magnetic-optical disks, read-only memories (ROMs), random access memories (RAMs), EPROMs, EEPROMs, magnetic or optical cards, or any type of media suitable for storing electronic instructions, and each coupled to a computer system bus.
- a machine-readable medium includes any mechanism for storing or transmitting information in a form readable by a machine (e.g., a computer).
- a machine-readable medium includes read only memory (“ROM”); random access memory (“RAM”); magnetic disk storage media; optical storage media; flash memory devices; electrical, optical, acoustical or other form of propagated signals (e.g., carrier waves, infrared signals, digital signals, etc.); etc.
- Figure 16 is a block diagram of an exemplary computer system that may perform one or more of the operations described herein.
- the computer system may comprise an exemplary client or server computer system.
- the computer system may comprise a communication mechanism or bus for communicating information, and a processor coupled with a bus for processing information.
- the processor may include a microprocessor, but is not limited to a microprocessor, such as, for example, Pentium, PowerPC, Alpha, etc.
- the system further comprises a random access memory (RAM), or other dynamic storage device (referred to as main memory) coupled to the bus for storing information and instructions to be executed by the processor.
- Main memory also may be used for storing temporary variables or other intermediate information during execution of instructions by the processor.
- the methods and systems described herein utilize one or more graphical processing units (GPUs) as a processor. GPUs may be used in parallel.
- the methods and systems of the invention utilize distributed computing architectures having a plurality of processors, such as a plurality of GPUs.
- the computer system may also comprise a read only memory (ROM) and/or other static storage device coupled to the bus for storing static information and instructions for the processor, and a data storage device, such as a magnetic disk or optical disk and its corresponding disk drive.
- the data storage device is coupled to the bus for storing information and instructions.
- the data storage devices may be located in a remote location, e.g. in a cloud server.
- the computer system may further be coupled to a display device, such as a cathode ray tube (CRT) or liquid crystal display (CD), coupled to the bus for displaying information to a computer user.
- An alphanumeric input device including alphanumeric and other keys, may also be coupled to the bus for communicating information and command selections to the processor.
- An additional user input device is a cursor controller, such as a mouse, trackball, track pad, stylus, or cursor direction keys, coupled to the bus for communicating direction information and command selections to the processor, and for controlling cursor movement on the display.
- a cursor controller such as a mouse, trackball, track pad, stylus, or cursor direction keys
- Another device that may be coupled to the bus is a hard copy device, which may be used for printing instructions, data, or other information on a medium such as paper, film, or similar types of media.
- a sound recording and playback device such as a speaker and/or microphone may optionally be coupled to the bus for audio interfacing with the computer system.
- Another device that may be coupled to the bus is a wired/wireless communication capability for communication to a phone or handheld palm device.
- data is provided to the encoder as pairs comprising a chemical compound representation (x D ), such as a fingerprint comprising a feature vector of molecular descriptors, and the label (y D ) associated with the represented compound.
- the dimensionality of x i D , dim_x i D may be fixed throughout a training data set.
- Elements of y D may be scalars or vectors optionally having arbitrary dimensions. Label element values in y D may be continuous or binary.
- latent variable Z (N( ⁇ E,i,1 , ⁇ E,i,1 ), ..., N( ⁇ E,i,d , ⁇ E,i,d )), wherein ⁇ E,i and ⁇ E,i are vectors output by the encoder and wherein N denotes a normal distribution.
- An exemplary sampling module draws a sample from a probability distribution or multiple samples from a set of probability distributions, such as those defined by latent variable Z and random variable X ⁇ .
- the sampling module may draw a sample from the latent variable Z to generate a latent representation z, which has the same dimension as latent variable Z.
- a single latent representation z is drawn from latent variable Z.
- Z (N(1.2, 0.4), N(-0.02, 1.0), N(10.5, 0.3), N(0.2, 0.3))
- the sampling module may draw multiple latent representations z from a single latent variable Z.
- the decoder receives an input ID comprising an ordered pair (z, y D ), in which z is the latent representation sampled from the latent random variable Z, and y D is a label.
- the label y D is the same as the label associated with the input feature vector x D . Therefore, the label y D is input twice in the training process: once to the encoder and once to the decoder.
- ID may comprise the pair ((0.9, -0.1, 10.1, 0.1), 3).
- the input layers of both the encoder and the decoder are configured such that they may receive both the fingerprint and its associated label.
- this configuration facilitates the use of two different input labels: the original label y D is input to the encoder and the desired label y ⁇ is input to the decoder.
- the dimensions of the vectors ⁇ D and ⁇ D are the same as the dimension of the feature vector x D that is input to the encoder.
- the sampling module may then draw a sample x from X ⁇ , wherein x is a generated representation of a chemical compound.
- a latent representation z is drawn from a standard normal distribution N(0,1) by the sampling module.
- a single desired label y ⁇ is used.
- a separate latent representation z is drawn from N(0,1).
- the latent representation z previously sampled from N by the sampling module, as well as the desired label, y ⁇ , are input to the decoder.
- the label y ⁇ may be specified by the user according to the desired properties and activities of the compound represented by the generated fingerprint.
- the desired label y ⁇ must contain desired values for a subset of the label elements that were used to train the model, i.e., the label elements contained in label y D . If y ⁇ has fewer label elements than y D , the masking module may give the missing label elements of y ⁇ a value of 0, prior to y ⁇ being input to the decoder.
- the desired label y ⁇ may contain one or more values of label elements that differ from the values of the corresponding label elements in y D . It is possible to draw multiple samples z from N in order to generate multiple x ⁇ with a single desired label y ⁇ . It is also possible to generate more than one chemical compound representation from a single latent representation z by inputting to the decoder a number of pairs consisting of z and different desired labels y ⁇ and generating more than one random variable X ⁇ .
- the decoder outputs a pair of a real-valued vector of means ⁇ D ⁇ and a real-valued vector of standard deviations ⁇ D ⁇ , ( ⁇ D ⁇ , ⁇ D ⁇ ).
- the dimension of vectors ⁇ D ⁇ and ⁇ D ⁇ is the same as the dimension of the feature vectors x D , which are the fingerprints used in the training of the model.
- a random variable X ⁇ (N( ⁇ D,i,1 , ⁇ D,i,1 ), ..., N( ⁇ D,i,d , ⁇ D,i,d )), wherein ⁇ D,i and ⁇ D,i are the vectors output by the decoder.
- the sampling module draws a sample from random variable X ⁇ . Defining X ⁇ such that its dimension is the same as that of the fingerprint feature vectors used to train the model may allow for the dimension of representation x ⁇ to be the same as that of the fingerprint feature vectors. If desired, a plurality of chemical compound representations may be sampled from random variable X ⁇ .
- X ⁇ (N(1.1, 0.1), N(-0.2, 0.3), ..., N(1.0, 1.0))
- ⁇ Input and Output of Encoder in comparative generation procedure inputs to the encoder and outputs from the encoder are of the same types as were used in Examples 1 and 2 during training of the encoder and decoder.
- x D (1.2, -0.3, 1.5, 4.3, -2.9, 1.3, -1.5, 2.3, 10.2, 1.1)
- ⁇ E (0.4, 1.0, 0.3, 0.3).
- the inputs to the encoder and outputs from the encoder are used in Examples 1 and 2 for training the generative model, in this example they are used in the process of generating novel chemical compound representations.
- ⁇ Construction of latent variable Z and sampling of latent representation z in comparative generation procedure >
- the same procedures are used to define the latent variable Z and to sample from Z in order to create latent representation z, as are used in Examples 3 and 4 above.
- ⁇ E (1.2, -0.02, 10.5, 0.2)
- ⁇ E (0.4, 1.0, 0.3, 0.3)
- Z (N(1.2, 0.4), N(-0.02, 1.0), N(10.5, 0.3), N(0.2, 0.3))
- z (0.9, -0.1, 10.1, 0.1).
- latent variable Z and latent representation z were used in Examples 3 and 4 to train the generative model, in this example they are used in the process of generating chemical compound representations. If desired, a plurality of latent representations z may be drawn from latent variable Z.
- the output of the decoder is used to generate chemical compound representations.
- latent representation z is drawn from a standard normal distribution, in this example it is drawn from latent variable Z, which is a latent variable over the seed compound x D and its associated label y D .
- the sampling module draws a sample from latent variable Z to generate latent representation z.
- One or more latent representations z may be drawn from latent variable Z, and paired with one or more desired labels y ⁇ in various combinations in order to generate a plurality of outputs from the decoder.
- random variable X ⁇ is created from only an essentially random latent representation and the desired label y ⁇ . Therefore, the compound identified by generated chemical compound representation x ⁇ is expected only to have activities and properties that conform to the requirements of desired label y ⁇ .
- random variable X ⁇ , and therefore chemical compound representation x ⁇ are created from both a specified seed compound x D and its associated label y D . Therefore, in the comparative generation procedure of the present example, generated chemical compound representation x ⁇ can be expected both to retain some salient aspects of the seed compound x D and to have activities and properties that conform to the requirements of desired label y ⁇ .
- x ⁇ is input to the trained predictor module.
- the predictor module may, for example, have been trained during a semi-supervised learning process for unlabeled data.
- the predictor module outputs y ⁇ , the predicted set of assay results for the generated fingerprint x ⁇ .
- the predicted assay results y ⁇ and the desired assay results y ⁇ are input to the comparison module ( Figure 7). If the predicted results are the same as the desired results, x ⁇ is added to the set of unranked candidates, U; otherwise, x ⁇ is rejected. The unranked set is then ranked by the ranking module, for example as described in Example 18.
- fingerprints generated using a comparative generation process are evaluated for similarity to the seed compound and for having a label similar to a desired label.
- a seed compound is used to generate a novel fingerprint that is similar to the seed.
- an additional evaluation step is used to determine whether the generated fingerprint is sufficiently similar to the seed.
- a comparison module is used to compare corresponding parameters of the two fingerprints. If a threshold of identical parameters or a threshold similarity is reached, the two fingerprints are marked as sufficiently similar.
- both x ⁇ and x D the seed compound, are input to the comparison module. If x ⁇ is sufficiently similar to x D , it is retained; otherwise it is rejected. If retained, x ⁇ is input to a predictor module, and a predicted label y ⁇ is provided by the predictor module. A comparison module is used to compare the predicted label y ⁇ to the desired label y ⁇ . If the predicted label y ⁇ is sufficiently similar to or the same as the desired label y ⁇ , x ⁇ is added to the unranked candidate set, U. The unranked set of fingerprints is then ranked by the ranking module to output a ranked set, R.
- a ranking module is trained to rank generated representations x ⁇ .
- the generated representations may have been filtered by other modules, such as comparison modules, prior to entering the ranking module.
- the ranking module in this example, has two functions: (1) to assign a druglikeness score to each fingerprint, and (2) to rank a set of fingerprints according to their druglikeness scores.
- the ranking module is configured to evaluate fingerprints based on their latent representations.
- an autoencoder is trained on a large set of compound fingerprints.
- the LRG the first half of the autoencoder, is used to generate latent representations of chemical compounds ( Figure 9).
- the latent representation is input to the classifier and the classifier is trained with supervised learning.
- the training data set comprises the approximately 2,500 FDA-approved drugs, all of which have the class label Drug, and a large set of other non-drug compounds, all of which have the label Not Drug.
- the classifier outputs a continuous score that represents the compound’s druglikeness.
- members of the unranked set of generated compound fingerprints are input to the latent representation generator (LRG) and the generated latent representations are then input to the classifier. Each compound receives a druglikeness score from the classifier. The compounds are then ordered from highest score to lowest score. The final output is a ranked set of candidate compound fingerprints.
- ab initio and comparative generation Sequential application of ab initio and comparative generation to explore a novel compound space > For a certain set of assay results, it may be desirable to generate a novel compound that satisfies those results, and then explore similar compounds in the space surrounding the initial compound. For this application, ab initio and comparative generation may be used in sequence.
- fingerprint x ⁇ is generated using ab initio generation ( Figure 11).
- the comparison module compares x ⁇ to a database of known compounds. If x ⁇ already exists in the database, it is rejected. If x ⁇ is a previously unknown compound, it is input to the predictor to generate predicted assay results y ⁇ .
- Fingerprint x ⁇ and its predicted assay results y ⁇ are then used as the seeds for comparative generation.
- a new fingerprint x+ is generated, along with its predicted assay results y+.
- the comparison module determines whether y+ is the same as the desired assay results y ⁇ . If it is, x+ is retained and added to the set of unranked candidates. Any desired number of fingerprints x+ may be generated from the initial seed of x ⁇ and y ⁇ by repeated application of comparative generation.
- the unranked set is input to the ranking module, which outputs the ranked set R.
- the desired assay result, y ⁇ is used as the positive seed.
- the opposite assay result, y* is used as the negative seed. If y ⁇ is a single binary assay result, the negative seed y* is the opposite result for that assay.
- a vector of assay results may be used as the positive seed, y ⁇ . In this case, y* differs from y ⁇ by only a single result on an assay of interest.
- a and B Two sets of compound fingerprints, A and B, are generated: A contains compounds generated from the positive seed, y ⁇ , while B contains compounds generated from the negative seed, y*.
- the comparison module identifies the fingerprint parameters that are most likely responsible for the difference in the assay result of interest. Exemplary comparison modules are described in further detail in subsequent examples and elsewhere herein.
- the generated fingerprints are evaluated first by their similarity to the seed compound. If the comparison module finds them to be sufficiently similar to the seed compound, a predictor is used to provide predicted assay results for each generated fingerprint. The predicted assay results are checked for similarity or identity with the corresponding target assay result y ⁇ and y*, respectively.
- the comparative generation processes are run as many times as needed in order to generate two sets of candidate fingerprints, A and B, with the desired cardinality, where A contains generated fingerprints created with the positive target y ⁇ , and B contains generated fingerprints created with the negative target, y*.
- the members of A are compared to the members of B using a comparison module.
- the comparison module is configured to identify consistent and differing structural transformations within the two sets. These structural transformations can then be used as the starting point for further analysis through MMPA.
- Comparison Module This example describes a comparison module having two functions (1) determining whether two objects, e.g. two vectors of assay results or two fingerprints, are similar or identical, and (2) identifying fingerprint parameters that are most probable to be responsible for a change in a specified assay result by comparing two sets of fingerprints.
- A. Comparison of two objects for similarity In a simple pairwise comparison for similarity, the corresponding elements of the two objects, e.g. either two vectors of assay results or two fingerprints are compared. A user-specified threshold is set to determine whether the two objects pass or fail the comparison.
- a second method for comparing two fingerprints uses the Latent Representation Generator (LRG) to encode the fingerprints as latent representations. The corresponding distributions of the latent representations are then compared and a determination of similarity is made.
- LRG Latent Representation Generator
- Comparison of sets of objects for identification of significant compound transformations A number of methods may be used to identify significant compound transformations when comparing two sets of fingerprints. One simple method is to use a linear model to identify significant parameters. For example, to address the possibility that interactions between parameters were responsible for the change in an assay result, interaction terms could be added to the model.
- a second method involves the use of the Gini coefficient.
- the Gini coefficient is calculated for each parameter by calculating the mean of the differences between every possible pair of fingerprints, divided by the mean size.
- the parameters with the largest Gini coefficients are selected as the parameters most likely to be related to the change in assay result.
- a classification tree is used.
- the parameter with the largest Gini coefficient is selected to be the root of a classification tree.
- the remainder of the classification tree is learned by top-down induction.
- the desired number of significant parameters is then identified by the observing the behavior of the tree at a suitable level.
- the Gini coefficient may be directly calculated.
- a clustering method is applied to reduce the number of required pairwise comparisons between A and B.
- the Gini coefficients of the parameters are then calculated by pairwise comparisons between the centroids of A and B.
- the comparison module is configured to utilize clusters of the latent representations of the sets A and B.
- a latent representation generator LRG
- K-medoids clustering is then applied to the members of the sets A L and B L .
- the centroids of the clustered sets are extracted to form the latent representation centroid sets A c and B c .
- the fingerprints corresponding to the members of A c and B c are looked up to form two sets of fingerprints A F and B F .
- the members of sets A F and B F are then used to identify compound transformations that may be responsible for the change in an assay result or another label element value.
- k-means clustering is used instead of the k-medoids clustering in the method described in EXAMPLE 23.
- the members of sets A and B are encoded as latent representations.
- K-means clustering is applied to the sets of latent representations.
- the centroids that result from k-means clustering are decoded as fingerprints by using the latent representation decoder module (LRD) and saved in respective sets A F and B F .
- Sets A F and Z F are used to identify significant compound transformations that are associated with changes in a label or label element value.
Landscapes
- Engineering & Computer Science (AREA)
- Physics & Mathematics (AREA)
- Theoretical Computer Science (AREA)
- Computing Systems (AREA)
- Software Systems (AREA)
- General Physics & Mathematics (AREA)
- Artificial Intelligence (AREA)
- Data Mining & Analysis (AREA)
- Evolutionary Computation (AREA)
- Mathematical Physics (AREA)
- General Engineering & Computer Science (AREA)
- General Health & Medical Sciences (AREA)
- Life Sciences & Earth Sciences (AREA)
- Health & Medical Sciences (AREA)
- Molecular Biology (AREA)
- Computational Linguistics (AREA)
- Biophysics (AREA)
- Biomedical Technology (AREA)
- Chemical & Material Sciences (AREA)
- Bioinformatics & Cheminformatics (AREA)
- Probability & Statistics with Applications (AREA)
- Medical Informatics (AREA)
- Computer Vision & Pattern Recognition (AREA)
- Crystallography & Structural Chemistry (AREA)
- Bioinformatics & Computational Biology (AREA)
- Medicinal Chemistry (AREA)
- Spectroscopy & Molecular Physics (AREA)
- Pharmacology & Pharmacy (AREA)
- Algebra (AREA)
- Mathematical Optimization (AREA)
- Computational Mathematics (AREA)
- Pure & Applied Mathematics (AREA)
- Mathematical Analysis (AREA)
- Databases & Information Systems (AREA)
- Investigating Or Analysing Biological Materials (AREA)
- Measuring Or Testing Involving Enzymes Or Micro-Organisms (AREA)
- Image Analysis (AREA)
Priority Applications (1)
| Application Number | Priority Date | Filing Date | Title |
|---|---|---|---|
| JP2018528803A JP6866375B2 (ja) | 2015-12-02 | 2016-12-02 | 薬物設計のためのコンピュータシステム、訓練方法及び生成方法 |
Applications Claiming Priority (4)
| Application Number | Priority Date | Filing Date | Title |
|---|---|---|---|
| US201562262337P | 2015-12-02 | 2015-12-02 | |
| US62/262,337 | 2015-12-02 | ||
| US15/015,044 US10776712B2 (en) | 2015-12-02 | 2016-02-03 | Generative machine learning systems for drug design |
| US15/015,044 | 2016-02-03 |
Publications (1)
| Publication Number | Publication Date |
|---|---|
| WO2017094899A1 true WO2017094899A1 (en) | 2017-06-08 |
Family
ID=58797388
Family Applications (1)
| Application Number | Title | Priority Date | Filing Date |
|---|---|---|---|
| PCT/JP2016/085955 Ceased WO2017094899A1 (en) | 2015-12-02 | 2016-12-02 | Generative machine learning systems for drug design |
Country Status (3)
| Country | Link |
|---|---|
| US (4) | US10776712B2 (enExample) |
| JP (4) | JP6866375B2 (enExample) |
| WO (1) | WO2017094899A1 (enExample) |
Cited By (9)
| Publication number | Priority date | Publication date | Assignee | Title |
|---|---|---|---|---|
| JP2019200551A (ja) * | 2018-05-15 | 2019-11-21 | 株式会社日立製作所 | データから潜在因子を発見するニューラルネットワーク |
| JP2021502650A (ja) * | 2017-11-13 | 2021-01-28 | バイオス ヘルス リミテッド | 時不変分類 |
| CN112599208A (zh) * | 2019-10-02 | 2021-04-02 | 三星电子株式会社 | 生成目标材料属性的材料结构的机器学习系统和方法 |
| US11035227B2 (en) | 2017-07-14 | 2021-06-15 | The Board Of Regents Of The University Of Oklahoma | Generating spectral responses of materials |
| JP2022101650A (ja) * | 2017-06-29 | 2022-07-06 | 株式会社Preferred Networks | データ識別器訓練方法、データ識別器訓練装置、プログラム及び訓練方法 |
| TWI789042B (zh) * | 2021-10-01 | 2023-01-01 | 瑞昱半導體股份有限公司 | 具有平均量化機制的神經網路建構方法及裝置 |
| US11586982B2 (en) | 2019-09-18 | 2023-02-21 | Samsung Electronics Co., Ltd. | Electronic and atomic structure computation utilizing machine learning |
| US11676684B2 (en) | 2018-07-27 | 2023-06-13 | Karydo Therapeutix, Inc. | Artificial intelligence model for predicting actions of test substance in humans |
| WO2025186253A1 (en) | 2024-03-05 | 2025-09-12 | Casillas Pacheco Ruben Alfonso | Method, system and computer-readable storage medium for mycelium biocomposite property prediction and method, system and computer-readable storage medium for processing myceliumelectrography signals |
Families Citing this family (147)
| Publication number | Priority date | Publication date | Assignee | Title |
|---|---|---|---|---|
| US9572038B2 (en) | 2012-05-13 | 2017-02-14 | Amir Keyvan Khandani | Full duplex wireless transmission with channel phase-based encryption |
| US10177896B2 (en) | 2013-05-13 | 2019-01-08 | Amir Keyvan Khandani | Methods for training of full-duplex wireless systems |
| US20150124566A1 (en) | 2013-10-04 | 2015-05-07 | Thalmic Labs Inc. | Systems, articles and methods for wearable electronic devices employing contact sensors |
| US11921471B2 (en) | 2013-08-16 | 2024-03-05 | Meta Platforms Technologies, Llc | Systems, articles, and methods for wearable devices having secondary power sources in links of a band for providing secondary power in addition to a primary power source |
| US10042422B2 (en) | 2013-11-12 | 2018-08-07 | Thalmic Labs Inc. | Systems, articles, and methods for capacitive electromyography sensors |
| WO2015081113A1 (en) | 2013-11-27 | 2015-06-04 | Cezar Morun | Systems, articles, and methods for electromyography sensors |
| US9880632B2 (en) | 2014-06-19 | 2018-01-30 | Thalmic Labs Inc. | Systems, devices, and methods for gesture identification |
| US10776712B2 (en) | 2015-12-02 | 2020-09-15 | Preferred Networks, Inc. | Generative machine learning systems for drug design |
| US10074066B2 (en) * | 2016-01-16 | 2018-09-11 | International Business Machines Corporation | Two phase predictive approach for supply network optimization |
| US10333593B2 (en) | 2016-05-02 | 2019-06-25 | Amir Keyvan Khandani | Systems and methods of antenna design for full-duplex line of sight transmission |
| CN110312471B (zh) | 2016-07-25 | 2022-04-29 | 脸谱科技有限责任公司 | 从神经肌肉活动测量中导出控制信号的自适应系统 |
| US11179066B2 (en) | 2018-08-13 | 2021-11-23 | Facebook Technologies, Llc | Real-time spike detection and identification |
| WO2018022657A1 (en) * | 2016-07-25 | 2018-02-01 | Ctrl-Labs Corporation | System and method for measuring the movements of articulated rigid bodies |
| WO2020112986A1 (en) | 2018-11-27 | 2020-06-04 | Facebook Technologies, Inc. | Methods and apparatus for autocalibration of a wearable electrode sensor system |
| EP3487395A4 (en) | 2016-07-25 | 2020-03-04 | CTRL-Labs Corporation | METHOD AND DEVICE FOR PREDICTING MUSCLE SKELETON POSITION INFORMATION WITH AUTONOMOUS WEARABLE SENSORS |
| US20190121306A1 (en) | 2017-10-19 | 2019-04-25 | Ctrl-Labs Corporation | Systems and methods for identifying biological structures associated with neuromuscular source signals |
| US11216069B2 (en) | 2018-05-08 | 2022-01-04 | Facebook Technologies, Llc | Systems and methods for improved speech recognition using neuromuscular information |
| WO2018022597A1 (en) | 2016-07-25 | 2018-02-01 | Ctrl-Labs Corporation | Methods and apparatus for inferring user intent based on neuromuscular signals |
| CN114694221B (zh) * | 2016-10-31 | 2024-06-18 | 谷歌有限责任公司 | 基于学习的面部重建方法 |
| CN108021549B (zh) * | 2016-11-04 | 2019-08-13 | 华为技术有限公司 | 序列转换方法及装置 |
| CN110383299B (zh) * | 2017-02-06 | 2023-11-17 | 渊慧科技有限公司 | 记忆增强的生成时间模型 |
| US10700766B2 (en) | 2017-04-19 | 2020-06-30 | Amir Keyvan Khandani | Noise cancelling amplify-and-forward (in-band) relay with self-interference cancellation |
| EP3612981B1 (en) * | 2017-04-19 | 2024-05-29 | Siemens Healthineers AG | Target detection in latent space |
| US11288575B2 (en) * | 2017-05-18 | 2022-03-29 | Microsoft Technology Licensing, Llc | Asynchronous neural network training |
| KR20250133457A (ko) * | 2017-09-06 | 2025-09-05 | 가부시키가이샤 한도오따이 에네루기 켄큐쇼 | 물성 예측 방법 및 물성 예측 시스템 |
| CN110021373A (zh) * | 2017-09-19 | 2019-07-16 | 上海交通大学 | 一种化学反应的合法性预测方法 |
| US10679129B2 (en) * | 2017-09-28 | 2020-06-09 | D5Ai Llc | Stochastic categorical autoencoder network |
| WO2019070517A1 (en) * | 2017-10-03 | 2019-04-11 | Bioanalytix, Inc. | Systems and methods for automated biologic development determinations |
| US11212089B2 (en) | 2017-10-04 | 2021-12-28 | Amir Keyvan Khandani | Methods for secure data storage |
| US11855971B2 (en) * | 2018-01-11 | 2023-12-26 | Visa International Service Association | Offline authorization of interactions and controlled tasks |
| US11012144B2 (en) | 2018-01-16 | 2021-05-18 | Amir Keyvan Khandani | System and methods for in-band relaying |
| US11069148B2 (en) | 2018-01-25 | 2021-07-20 | Facebook Technologies, Llc | Visualization of reconstructed handstate information |
| US11907423B2 (en) | 2019-11-25 | 2024-02-20 | Meta Platforms Technologies, Llc | Systems and methods for contextualized interactions with an environment |
| US11481030B2 (en) | 2019-03-29 | 2022-10-25 | Meta Platforms Technologies, Llc | Methods and apparatus for gesture detection and classification |
| US11150730B1 (en) | 2019-04-30 | 2021-10-19 | Facebook Technologies, Llc | Devices, systems, and methods for controlling computing devices via neuromuscular signals of users |
| US10937414B2 (en) | 2018-05-08 | 2021-03-02 | Facebook Technologies, Llc | Systems and methods for text input using neuromuscular information |
| US11493993B2 (en) | 2019-09-04 | 2022-11-08 | Meta Platforms Technologies, Llc | Systems, methods, and interfaces for performing inputs based on neuromuscular control |
| US11961494B1 (en) | 2019-03-29 | 2024-04-16 | Meta Platforms Technologies, Llc | Electromagnetic interference reduction in extended reality environments |
| WO2019155064A1 (en) * | 2018-02-09 | 2019-08-15 | Deepmind Technologies Limited | Data compression using jointly trained encoder, decoder, and prior neural networks |
| JP6893483B2 (ja) * | 2018-02-09 | 2021-06-23 | 株式会社デンソーアイティーラボラトリ | 情報推定装置及び情報推定方法 |
| US11087861B2 (en) | 2018-03-15 | 2021-08-10 | International Business Machines Corporation | Creation of new chemical compounds having desired properties using accumulated chemical data to construct a new chemical structure for synthesis |
| EP3561702A1 (de) * | 2018-04-23 | 2019-10-30 | Covestro Deutschland AG | Verfahren zum ermitteln einer produktkomposition für ein chemisches mischungsprodukt |
| US10592001B2 (en) | 2018-05-08 | 2020-03-17 | Facebook Technologies, Llc | Systems and methods for improved speech recognition using neuromuscular information |
| WO2019231911A1 (en) | 2018-05-29 | 2019-12-05 | Ctrl-Labs Corporation | Shielding techniques for noise reduction in surface electromyography signal measurement and related systems and methods |
| US10970374B2 (en) | 2018-06-14 | 2021-04-06 | Facebook Technologies, Llc | User identification and authentication with neuromuscular signatures |
| JP7119631B2 (ja) * | 2018-06-20 | 2022-08-17 | 日本電信電話株式会社 | 検知装置、検知方法および検知プログラム |
| WO2020018892A1 (en) | 2018-07-19 | 2020-01-23 | Ctrl-Labs Corporation | Methods and apparatus for improved signal robustness for a wearable neuromuscular recording device |
| US11552731B2 (en) * | 2018-07-20 | 2023-01-10 | Nokia Technologies Oy | Learning in communication systems by updating of parameters in a receiving algorithm |
| WO2020023650A1 (en) * | 2018-07-25 | 2020-01-30 | Wuxi Nextcode Genomics Usa, Inc. | Retrosynthesis prediction using deep highway networks and multiscale reaction classification |
| US11461693B2 (en) | 2018-08-20 | 2022-10-04 | United Microelectronics Corp. | Training apparatus and training method for providing sample size expanding model |
| JP2021535465A (ja) | 2018-08-31 | 2021-12-16 | フェイスブック・テクノロジーズ・リミテッド・ライアビリティ・カンパニーFacebook Technologies, Llc | 神経筋信号のカメラ誘導による解釈 |
| US11893498B2 (en) | 2018-09-18 | 2024-02-06 | Insilico Medicine Ip Limited | Subset conditioning using variational autoencoder with a learnable tensor train induced prior |
| US11593660B2 (en) * | 2018-09-18 | 2023-02-28 | Insilico Medicine Ip Limited | Subset conditioning using variational autoencoder with a learnable tensor train induced prior |
| EP3853698A4 (en) | 2018-09-20 | 2021-11-17 | Facebook Technologies, LLC | NEUROMUSCULAR TEXT ENTRY, WRITING AND DRAWING IN SYSTEMS WITH EXTENDED REALITY |
| EP3857342A4 (en) | 2018-09-26 | 2021-12-01 | Facebook Technologies, LLC. | NEUROMUSCULAR CONTROL OF PHYSICAL OBJECTS IN AN ENVIRONMENT |
| US12299586B2 (en) * | 2018-09-28 | 2025-05-13 | The Dow Chemical Company | Hybrid machine learning model for code classification |
| CN112822992B (zh) | 2018-10-05 | 2024-11-12 | 元平台技术有限公司 | 在增强现实环境中使用神经肌肉信号来提供与物理对象的增强交互 |
| US20210358564A1 (en) * | 2018-10-23 | 2021-11-18 | The Board Of Trustees Of The Leland Stanford Junior University | Systems and Methods for Active Transfer Learning with Deep Featurization |
| CN111126554A (zh) * | 2018-10-31 | 2020-05-08 | 深圳市云网拜特科技有限公司 | 一种基于生成对抗网络的药物先导化合物筛选方法和系统 |
| US11928610B2 (en) | 2018-11-19 | 2024-03-12 | Koninklijke Philips N.V. | Clinical case search and generation system and method based on a probabilistic encoder-generator framework |
| WO2020109074A1 (en) * | 2018-11-30 | 2020-06-04 | Asml Netherlands B.V. | Method for decreasing uncertainty in machine learning model predictions |
| US10311334B1 (en) * | 2018-12-07 | 2019-06-04 | Capital One Services, Llc | Learning to process images depicting faces without leveraging sensitive attributes in deep learning models |
| US11995854B2 (en) * | 2018-12-19 | 2024-05-28 | Nvidia Corporation | Mesh reconstruction using data-driven priors |
| WO2020138588A1 (ko) * | 2018-12-24 | 2020-07-02 | 주식회사 메디리타 | 신약 후보 물질 발굴을 위한 데이터 처리 장치 및 방법 |
| WO2020138590A1 (ko) * | 2018-12-24 | 2020-07-02 | 주식회사 메디리타 | 신약 후보 물질의 효과 및 안전성 예측을 위한 데이터 처리 장치 및 방법 |
| KR20210099564A (ko) * | 2018-12-31 | 2021-08-12 | 인텔 코포레이션 | 인공 지능을 이용한 보안 시스템 |
| CN109711483B (zh) * | 2019-01-08 | 2020-10-27 | 西安交通大学 | 一种基于Sparse Autoencoder的电力系统运行方式聚类方法 |
| US20220130494A1 (en) * | 2019-02-11 | 2022-04-28 | Neal W. Woodbury | Systems, methods, and media for molecule design using machine learning mechanisms |
| US10905383B2 (en) | 2019-02-28 | 2021-02-02 | Facebook Technologies, Llc | Methods and apparatus for unsupervised one-shot machine learning for classification of human gestures and estimation of applied forces |
| JP7218624B2 (ja) * | 2019-03-08 | 2023-02-07 | 富士通株式会社 | データ処理プログラム及びデータ処理方法 |
| JP7246979B2 (ja) * | 2019-03-18 | 2023-03-28 | 株式会社日立製作所 | 生物反応情報処理システムおよび生物反応情報処理方法 |
| CN111798935B (zh) * | 2019-04-09 | 2024-07-05 | 南京药石科技股份有限公司 | 基于神经网络的普适性化合物结构-性质相关性预测方法 |
| US20200327963A1 (en) * | 2019-04-11 | 2020-10-15 | Accenture Global Solutions Limited | Latent Space Exploration Using Linear-Spherical Interpolation Region Method |
| US11777715B2 (en) | 2019-05-15 | 2023-10-03 | Amir Keyvan Khandani | Method and apparatus for generating shared secrets |
| US11315038B2 (en) | 2019-05-16 | 2022-04-26 | International Business Machines Corporation | Method to measure similarity of datasets for given AI task |
| CN110311743B (zh) * | 2019-06-05 | 2021-06-22 | 宁波大学 | 一种变分推断估计主用户占空比的方法 |
| US10515715B1 (en) * | 2019-06-25 | 2019-12-24 | Colgate-Palmolive Company | Systems and methods for evaluating compositions |
| EP4007979A1 (en) * | 2019-06-28 | 2022-06-08 | Robert Bosch GmbH | A method to prevent capturing of models in an artificial intelligence based system |
| KR20220039791A (ko) * | 2019-08-02 | 2022-03-29 | 플래그쉽 파이어니어링 이노베이션스 브이아이, 엘엘씨 | 기계 학습 안내된 폴리펩티드 설계 |
| CN110580937B (zh) * | 2019-08-21 | 2023-11-21 | 上海云贵信息科技有限公司 | 基于结构及药代动力学性质的物质成药性评价方法和装置 |
| US12293809B2 (en) | 2019-08-23 | 2025-05-06 | Insilico Medicine Ip Limited | Workflow for generating compounds with biological activity against a specific biological target |
| EP4018394A4 (en) | 2019-08-23 | 2023-09-20 | Unlearn.AI, Inc. | SYSTEMS AND METHODS FOR COMPLEMENTING DATA WITH GENERATIVE MODELS |
| US20220277815A1 (en) * | 2019-08-29 | 2022-09-01 | Semiconductor Energy Laboratory Co., Ltd. | Property Prediction System |
| JP7353874B2 (ja) | 2019-09-03 | 2023-10-02 | 株式会社日立製作所 | 材料特性予測装置および材料特性予測方法 |
| JP7267883B2 (ja) * | 2019-09-18 | 2023-05-02 | 株式会社日立製作所 | 材料特性予測システムおよび材料特性予測方法 |
| EP3798918B1 (en) * | 2019-09-26 | 2025-10-29 | Naver Corporation | Using semi-supervised variational autoencoder for wi-fi-based indoor localization |
| JP7392366B2 (ja) | 2019-10-01 | 2023-12-06 | 富士通株式会社 | 最適解獲得プログラム、最適解獲得方法および情報処理装置 |
| KR102814913B1 (ko) * | 2019-10-02 | 2025-05-30 | 삼성전자주식회사 | 응답 추론 방법 및 장치 |
| US11854672B2 (en) * | 2019-10-10 | 2023-12-26 | Samsung Electronics Co., Ltd. | Method and apparatus for generating chemical structure |
| US11481626B2 (en) * | 2019-10-15 | 2022-10-25 | International Business Machines Corporation | Generating attribute-based samples |
| CA3158327A1 (en) * | 2019-10-17 | 2021-04-22 | Karydo Therapeutix, Inc. | Artificial intelligence model for predicting indications for test substances in humans |
| US12008478B2 (en) | 2019-10-18 | 2024-06-11 | Unlearn.AI, Inc. | Systems and methods for training generative models using summary statistics and other constraints |
| KR102296188B1 (ko) * | 2019-10-21 | 2021-09-01 | 주식회사 스탠다임 | 화합물을 디자인하기 위한 방법 및 장치 |
| DE102019216927A1 (de) * | 2019-11-04 | 2021-05-06 | Robert Bosch Gmbh | Synthetische Erzeugung von Radar-, LIDAR- und Ultraschallmessdaten |
| US11507840B2 (en) * | 2019-11-13 | 2022-11-22 | International Business Machines Corporation | Region constrained regularized adversarial examples for model interpretability |
| US11443236B2 (en) | 2019-11-22 | 2022-09-13 | International Business Machines Corporation | Enhancing fairness in transfer learning for machine learning models with missing protected attributes in source or target domains |
| CN112949344B (zh) * | 2019-11-26 | 2023-03-31 | 四川大学 | 一种用于异常检测的特征自回归方法 |
| US12089953B1 (en) | 2019-12-04 | 2024-09-17 | Meta Platforms Technologies, Llc | Systems and methods for utilizing intrinsic current noise to measure interface impedances |
| KR20210072528A (ko) * | 2019-12-09 | 2021-06-17 | 삼성전자주식회사 | 뉴럴 네트워크를 이용하여 새로운 화학 구조를 생성하는 장치 및 방법 |
| CN110970099B (zh) * | 2019-12-10 | 2023-04-28 | 北京大学 | 一种基于正则化变分自动编码器的药物分子生成方法 |
| US11664094B2 (en) * | 2019-12-26 | 2023-05-30 | Industrial Technology Research Institute | Drug-screening system and drug-screening method |
| CN113053470B (zh) * | 2019-12-26 | 2024-11-12 | 财团法人工业技术研究院 | 药物筛选系统与药物筛选方法 |
| WO2021142306A1 (en) * | 2020-01-10 | 2021-07-15 | Modernatx, Inc. | Variational autoencoder for biological sequence generation |
| EP4091111A4 (en) * | 2020-01-14 | 2024-02-21 | Flagship Pioneering Innovations VI, LLC | MOLECULE DESIGN |
| US11436427B2 (en) * | 2020-03-02 | 2022-09-06 | Lawrence Livermore National Security, Llc | Generative attribute optimization |
| US11587679B2 (en) * | 2020-03-26 | 2023-02-21 | International Business Machines Corporation | Generating computer models from implicitly relevant feature sets |
| US11615317B2 (en) | 2020-04-10 | 2023-03-28 | Samsung Electronics Co., Ltd. | Method and apparatus for learning stochastic inference models between multiple random variables with unpaired data |
| US11174289B1 (en) | 2020-05-21 | 2021-11-16 | International Business Machines Corporation | Artificial intelligence designed antimicrobial peptides |
| CN115668237A (zh) * | 2020-05-22 | 2023-01-31 | 巴斯夫涂料有限公司 | 化学混合物的特性预测 |
| US12079730B2 (en) | 2020-05-28 | 2024-09-03 | International Business Machines Corporation | Transfer learning for molecular structure generation |
| US20230223112A1 (en) * | 2020-06-26 | 2023-07-13 | Google Llc | Retrosynthesis using neural networks |
| US20220059196A1 (en) * | 2020-08-24 | 2022-02-24 | Peptilogics, Inc. | Artificial intelligence engine for generating candidate drugs using experimental validation and peptide drug optimization |
| CN112116963B (zh) * | 2020-09-24 | 2024-11-19 | 深圳智药信息科技有限公司 | 自动药物设计方法、系统、计算设备及计算机可读存储介质 |
| US11127488B1 (en) | 2020-09-25 | 2021-09-21 | Accenture Global Solutions Limited | Machine learning systems for automated pharmaceutical molecule screening and scoring |
| US20220138537A1 (en) * | 2020-11-02 | 2022-05-05 | International Business Machines Corporation | Probabilistic nonlinear relationships cross-multi time series and external factors for improved multivariate time series modeling and forecasting |
| CN112270951B (zh) * | 2020-11-10 | 2022-11-01 | 四川大学 | 基于多任务胶囊自编码器神经网络的全新分子生成方法 |
| JP7603965B2 (ja) * | 2020-11-18 | 2024-12-23 | 株式会社国際電気通信基礎技術研究所 | 分類器の訓練方法及び訓練装置、及びコンピュータプログラム |
| US20220165366A1 (en) * | 2020-11-23 | 2022-05-26 | International Business Machines Corporation | Topology-Driven Completion of Chemical Data |
| US20220165359A1 (en) | 2020-11-23 | 2022-05-26 | Peptilogics, Inc. | Generating anti-infective design spaces for selecting drug candidates |
| CN112582032B (zh) * | 2020-11-27 | 2024-05-17 | 北京科技大学 | 基于机器学习模型设计高热稳定性铁基软磁非晶合金 |
| US20220189578A1 (en) * | 2020-12-14 | 2022-06-16 | International Business Machines Corporation | Interpretable molecular generative models |
| CN114627981A (zh) * | 2020-12-14 | 2022-06-14 | 阿里巴巴集团控股有限公司 | 化合物分子结构的生成方法及装置、非易失性存储介质 |
| US11610139B2 (en) | 2020-12-16 | 2023-03-21 | Ro5 Inc. | System and method for the latent space optimization of generative machine learning models |
| US20220222520A1 (en) * | 2021-01-13 | 2022-07-14 | International Business Machines Corporation | Supervised vae for optimization of value function and generation of desired data |
| JP7601205B2 (ja) * | 2021-03-22 | 2024-12-17 | 日本電気株式会社 | 情報処理装置、情報処理方法、及びプログラム |
| US20220318689A1 (en) * | 2021-04-06 | 2022-10-06 | Unlearn.AI, Inc. | Systems and Methods for Model Selection |
| US11868531B1 (en) | 2021-04-08 | 2024-01-09 | Meta Platforms Technologies, Llc | Wearable device providing for thumb-to-finger-based input gestures detected based on neuromuscular signals, and systems and methods of use thereof |
| CN113223637B (zh) * | 2021-05-07 | 2023-07-25 | 中国科学院自动化研究所 | 基于领域知识和深度强化学习的药物分子生成器训练方法 |
| CN113327651A (zh) * | 2021-05-31 | 2021-08-31 | 东南大学 | 一种基于变分自编码器和消息传递神经网络的分子图生成方法 |
| US20240286277A1 (en) | 2021-07-26 | 2024-08-29 | Bridgestone Corporation | Estimation device, estimation method, estimation program, and robot system |
| WO2023034051A1 (en) * | 2021-09-01 | 2023-03-09 | Carnegie Mellon University | System and method for material modelling and design using differentiable models |
| JP7275216B2 (ja) * | 2021-09-03 | 2023-05-17 | 株式会社サイバーエージェント | 広告制作支援プログラム、広告制作支援装置及び広告制作支援方法 |
| US12380329B2 (en) | 2022-03-01 | 2025-08-05 | Insilico Medicine Ip Limited | Structure-based deep generative model for binding site descriptors extraction and de novo molecular generation |
| TW202343468A (zh) * | 2022-03-01 | 2023-11-01 | 香港商英矽智能科技知識產權有限公司 | 用於結合位點描述符擷取與重新分子生成之以結構為主的深度生成模型 |
| GB2621108A (en) | 2022-07-08 | 2024-02-07 | Topia Life Sciences Ltd | An automated system for generating novel molecules |
| US12243292B2 (en) * | 2022-09-02 | 2025-03-04 | Lemon Inc. | Systems for multi-task joint training of neural networks using multi-label datasets |
| WO2024172853A1 (en) | 2023-02-17 | 2024-08-22 | Unlearn. Ai, Inc. | Systems and methods enabling baseline prediction correction |
| US11868900B1 (en) | 2023-02-22 | 2024-01-09 | Unlearn.AI, Inc. | Systems and methods for training predictive models that ignore missing features |
| US11972333B1 (en) * | 2023-06-28 | 2024-04-30 | Intuit Inc. | Supervisory systems for generative artificial intelligence models |
| WO2025013188A1 (ja) * | 2023-07-10 | 2025-01-16 | 富士通株式会社 | 機械学習プログラム、方法、及び装置 |
| WO2025048807A1 (en) * | 2023-08-31 | 2025-03-06 | Stem Ai, Inc. | Internodal behavior prediction in machine learning models |
| WO2025076106A1 (en) * | 2023-10-02 | 2025-04-10 | Research Foundation Of The City University Of New York | Extracellular vesicle release inhibition identification using drug detection machine learning modeling |
| WO2025081097A1 (en) * | 2023-10-13 | 2025-04-17 | Albert Invent Corp. | Generating predictions relating to chemical processes using machine learning models |
| US20250140355A1 (en) * | 2023-10-31 | 2025-05-01 | Microsoft Technology Licensing, Llc | Framework for analyzing properties of chemical materials |
| US12368503B2 (en) | 2023-12-27 | 2025-07-22 | Quantum Generative Materials Llc | Intent-based satellite transmit management based on preexisting historical location and machine learning |
| WO2025155298A1 (en) * | 2024-01-19 | 2025-07-24 | Visa International Service Association | Gated multi-encoder machine learning model for distinguishing attacks from normal transactions |
| WO2025193897A1 (en) * | 2024-03-14 | 2025-09-18 | Cellarity, Inc. | Targeted molecule generation with latent reinforcement learning |
Family Cites Families (19)
| Publication number | Priority date | Publication date | Assignee | Title |
|---|---|---|---|---|
| US5425128A (en) * | 1992-05-29 | 1995-06-13 | Sunquest Information Systems, Inc. | Automatic management system for speech recognition processes |
| US5463564A (en) | 1994-09-16 | 1995-10-31 | 3-Dimensional Pharmaceuticals, Inc. | System and method of automatically generating chemical compounds with desired properties |
| US8704832B2 (en) | 2008-09-20 | 2014-04-22 | Mixamo, Inc. | Interactive design, synthesis and delivery of 3D character motion data through the web |
| EP2593844A4 (en) | 2010-07-16 | 2017-05-31 | The Trustees of Columbia University in the City of New York | Machine learning for power grids |
| WO2012026929A1 (en) | 2010-08-25 | 2012-03-01 | Optibrium Ltd | Compound selection in drug discovery |
| US8924314B2 (en) | 2010-09-28 | 2014-12-30 | Ebay Inc. | Search result ranking using machine learning |
| US9088601B2 (en) | 2010-12-01 | 2015-07-21 | Cisco Technology, Inc. | Method and apparatus for detecting malicious software through contextual convictions, generic signatures and machine learning techniques |
| US8311973B1 (en) | 2011-09-24 | 2012-11-13 | Zadeh Lotfi A | Methods and systems for applications for Z-numbers |
| US9916538B2 (en) | 2012-09-15 | 2018-03-13 | Z Advanced Computing, Inc. | Method and system for feature detection |
| US8484022B1 (en) * | 2012-07-27 | 2013-07-09 | Google Inc. | Adaptive auto-encoders |
| US20140046879A1 (en) | 2012-08-13 | 2014-02-13 | Predixion Software, Inc. | Machine learning semantic model |
| EP2889791A4 (en) | 2012-08-27 | 2016-04-13 | Kyoto Constella Technologies Co Ltd | DEVICE FOR DESIGNING A CONNECTION PROCESS FOR THE DESIGN OF A CONNECTION AND COMPUTER PROGRAM |
| US20140278130A1 (en) * | 2013-03-14 | 2014-09-18 | William Michael Bowles | Method of predicting toxicity for chemical compounds |
| US20140310218A1 (en) | 2013-04-11 | 2014-10-16 | Nec Laboratories America, Inc. | High-Order Semi-RBMs and Deep Gated Neural Networks for Feature Interaction Identification and Non-Linear Semantic Indexing |
| US10318881B2 (en) * | 2013-06-28 | 2019-06-11 | D-Wave Systems Inc. | Systems and methods for quantum processing of data |
| WO2015017798A2 (en) * | 2013-08-02 | 2015-02-05 | CRIXlabs, Inc. | Method and system for predicting spatial and temporal distributions of therapeutic substance carriers |
| US20180276348A1 (en) * | 2015-10-30 | 2018-09-27 | Halliburton Energy Services, Inc. | Producing chemical formulations with cognitive computing |
| KR102457974B1 (ko) | 2015-11-04 | 2022-10-21 | 삼성전자주식회사 | 신규 물질 탐색 방법 및 장치 |
| US10776712B2 (en) | 2015-12-02 | 2020-09-15 | Preferred Networks, Inc. | Generative machine learning systems for drug design |
-
2016
- 2016-02-03 US US15/015,044 patent/US10776712B2/en active Active
- 2016-12-02 WO PCT/JP2016/085955 patent/WO2017094899A1/en not_active Ceased
- 2016-12-02 JP JP2018528803A patent/JP6866375B2/ja active Active
-
2020
- 2020-08-24 US US17/000,746 patent/US11900225B2/en active Active
-
2021
- 2021-04-07 JP JP2021065411A patent/JP7247258B2/ja active Active
-
2023
- 2023-03-15 JP JP2023040192A patent/JP7578371B2/ja active Active
- 2023-12-22 US US18/394,019 patent/US12423622B2/en active Active
-
2024
- 2024-10-22 JP JP2024185792A patent/JP7764571B2/ja active Active
-
2025
- 2025-06-03 US US19/226,582 patent/US20250292157A1/en active Pending
Non-Patent Citations (2)
| Title |
|---|
| KINGMA, DIEDERIK P. ET AL.: "Semi-supervised Learning with Deep Generative Models", NIPS2014, 13 December 2014 (2014-12-13), pages 1 - 9, XP055388433, Retrieved from the Internet <URL:http://papers.nips.cc/paper/5352-semi-supervised-learning-with-deep-generative-models> [retrieved on 20170113] * |
| RAMSUNDAR, BHARATH ET AL.: "Massively Multitask Networks for Drug Discovery", 6 February 2015 (2015-02-06), XP080677241, Retrieved from the Internet <URL:https://arxiv.org/abs/1502.02072> [retrieved on 20170113] * |
Cited By (14)
| Publication number | Priority date | Publication date | Assignee | Title |
|---|---|---|---|---|
| JP7315748B2 (ja) | 2017-06-29 | 2023-07-26 | 株式会社Preferred Networks | データ識別器訓練方法、データ識別器訓練装置、プログラム及び訓練方法 |
| JP2022101650A (ja) * | 2017-06-29 | 2022-07-06 | 株式会社Preferred Networks | データ識別器訓練方法、データ識別器訓練装置、プログラム及び訓練方法 |
| US11035227B2 (en) | 2017-07-14 | 2021-06-15 | The Board Of Regents Of The University Of Oklahoma | Generating spectral responses of materials |
| JP2021502650A (ja) * | 2017-11-13 | 2021-01-28 | バイオス ヘルス リミテッド | 時不変分類 |
| JP2019200551A (ja) * | 2018-05-15 | 2019-11-21 | 株式会社日立製作所 | データから潜在因子を発見するニューラルネットワーク |
| JP7002404B2 (ja) | 2018-05-15 | 2022-01-20 | 株式会社日立製作所 | データから潜在因子を発見するニューラルネットワーク |
| US11676684B2 (en) | 2018-07-27 | 2023-06-13 | Karydo Therapeutix, Inc. | Artificial intelligence model for predicting actions of test substance in humans |
| US11586982B2 (en) | 2019-09-18 | 2023-02-21 | Samsung Electronics Co., Ltd. | Electronic and atomic structure computation utilizing machine learning |
| US11537898B2 (en) | 2019-10-02 | 2022-12-27 | Samsung Electronics Co., Ltd. | Generative structure-property inverse computational co-design of materials |
| EP3800586A1 (en) * | 2019-10-02 | 2021-04-07 | Samsung Electronics Co., Ltd. | Generative structure-property inverse computational co-design of materials |
| CN112599208A (zh) * | 2019-10-02 | 2021-04-02 | 三星电子株式会社 | 生成目标材料属性的材料结构的机器学习系统和方法 |
| CN112599208B (zh) * | 2019-10-02 | 2024-11-19 | 三星电子株式会社 | 生成目标材料属性的材料结构的机器学习系统和方法 |
| TWI789042B (zh) * | 2021-10-01 | 2023-01-01 | 瑞昱半導體股份有限公司 | 具有平均量化機制的神經網路建構方法及裝置 |
| WO2025186253A1 (en) | 2024-03-05 | 2025-09-12 | Casillas Pacheco Ruben Alfonso | Method, system and computer-readable storage medium for mycelium biocomposite property prediction and method, system and computer-readable storage medium for processing myceliumelectrography signals |
Also Published As
| Publication number | Publication date |
|---|---|
| US20240144092A1 (en) | 2024-05-02 |
| JP2025013914A (ja) | 2025-01-28 |
| US12423622B2 (en) | 2025-09-23 |
| JP6866375B2 (ja) | 2021-04-28 |
| US20200387831A1 (en) | 2020-12-10 |
| US20170161635A1 (en) | 2017-06-08 |
| US20250292157A1 (en) | 2025-09-18 |
| JP7247258B2 (ja) | 2023-03-28 |
| JP2021121927A (ja) | 2021-08-26 |
| US10776712B2 (en) | 2020-09-15 |
| JP2019502988A (ja) | 2019-01-31 |
| US11900225B2 (en) | 2024-02-13 |
| JP7764571B2 (ja) | 2025-11-05 |
| JP7578371B2 (ja) | 2024-11-06 |
| JP2023082017A (ja) | 2023-06-13 |
Similar Documents
| Publication | Publication Date | Title |
|---|---|---|
| US12423622B2 (en) | Generative machine learning systems for generating structural information regarding chemical compound | |
| WO2017122785A1 (en) | Systems and methods for multimodal generative machine learning | |
| Nouri-Moghaddam et al. | A novel bio-inspired hybrid multi-filter wrapper gene selection method with ensemble classifier for microarray data | |
| WO2017151759A1 (en) | Category discovery and image auto-annotation via looped pseudo-task optimization | |
| CN114664391B (zh) | 一种分子特征确定的方法、相关装置以及设备 | |
| CN112151127A (zh) | 基于分子语义向量的无监督学习药物虚拟筛选方法和系统 | |
| Yang et al. | Hierarchical sequence-to-sequence model for multi-label text classification | |
| Song et al. | Music auto-tagging using scattering transform and convolutional neural network with self-attention | |
| WO2022040245A1 (en) | Automatic design of molecules having specific desirable characteristics | |
| Bhardwaj et al. | Computational biology in the lens of CNN | |
| Ding et al. | Dance: A deep learning library and benchmark for single-cell analysis | |
| US20230253076A1 (en) | Local steps in latent space and descriptors-based molecules filtering for conditional molecular generation | |
| US20230153545A1 (en) | Method for creating rules used to structure unstructured data | |
| Aly et al. | Hybrid Butterfly-Grey Wolf Optimization (HB-GWO): A Novel Metaheuristic Approach for Feature Selection in High-Dimensional Data | |
| US20240087683A1 (en) | Classification using a machine learning model trained with triplet loss | |
| Karim | Java Deep Learning Projects: Implement 10 real-world deep learning applications using Deeplearning4j and open source APIs | |
| Ros et al. | Deep Feature selection | |
| Zagagy et al. | ACKEM: automatic classification, using KNN based ensemble modeling | |
| Akhmetshin | Graph-based neural networks for generation of synthetically accessible molecular structures | |
| Zhang | Enhancing Molecular Design through Graph-based Topological Reinforcement Learning | |
| Fu et al. | SPEAR: self-supervised post-training enhancer for molecule optimization | |
| Seigneuric et al. | Decoding artificial intelligence and machine learning concepts for cancer research applications | |
| Yacoumatos et al. | Trialgraph: Machine intelligence enabled insight from graph modelling of clinical trials | |
| US12040050B1 (en) | Systems and methods for rational protein engineering with deep representation learning | |
| Atkinson et al. | Automatic design of novel potential 3CL $^{\text {pro}} $ and PL $^{\text {pro}} $ inhibitors |
Legal Events
| Date | Code | Title | Description |
|---|---|---|---|
| 121 | Ep: the epo has been informed by wipo that ep was designated in this application |
Ref document number: 16870834 Country of ref document: EP Kind code of ref document: A1 |
|
| WWE | Wipo information: entry into national phase |
Ref document number: 2018528803 Country of ref document: JP |
|
| NENP | Non-entry into the national phase |
Ref country code: DE |
|
| 122 | Ep: pct application non-entry in european phase |
Ref document number: 16870834 Country of ref document: EP Kind code of ref document: A1 |