US6151643A - Automatic updating of diverse software products on multiple client computer systems by downloading scanning application to client computer and generating software list on client computer - Google Patents

Automatic updating of diverse software products on multiple client computer systems by downloading scanning application to client computer and generating software list on client computer Download PDF

Info

Publication number
US6151643A
US6151643A US08/660,488 US66048896A US6151643A US 6151643 A US6151643 A US 6151643A US 66048896 A US66048896 A US 66048896A US 6151643 A US6151643 A US 6151643A
Authority
US
United States
Prior art keywords
software
client computer
computer
update
service provider
Prior art date
Legal status (The legal status is an assumption and is not a legal conclusion. Google has not performed a legal analysis and makes no representation as to the accuracy of the status listed.)
Expired - Lifetime
Application number
US08/660,488
Inventor
William Cheng
Kenneth Hwang
Ravi Kannan
Babu Katchapalayam
Bing Liu
Balaji Narasimhan
Gopal Ramanujam
Jonathan Tran
Current Assignee (The listed assignees may be inaccurate. Google has not performed a legal analysis and makes no representation or warranty as to the accuracy of the list.)
McAfee LLC
Original Assignee
Networks Associates Inc
Priority date (The priority date is an assumption and is not a legal conclusion. Google has not performed a legal analysis and makes no representation as to the accuracy of the date listed.)
Filing date
Publication date
Priority to US08/660,488 priority Critical patent/US6151643A/en
Application filed by Networks Associates Inc filed Critical Networks Associates Inc
Priority to CA002207162A priority patent/CA2207162C/en
Priority to AU24777/97A priority patent/AU2477797A/en
Priority to EP97109222A priority patent/EP0811942A3/en
Priority to JP15136797A priority patent/JP4486169B2/en
Assigned to CYBERMEDIA, INC. reassignment CYBERMEDIA, INC. ASSIGNMENT OF ASSIGNORS INTEREST (SEE DOCUMENT FOR DETAILS). Assignors: KATCHAPALAYAM, BABU, LIU, BING, NARASIMHAN, BALAJI, HWANG, KENNETH, KANNAN, RAVI, CHENG, WILLIAM, RAMANUJAM, GOPAL, TRANS, JONATHAN
Priority to US09/661,117 priority patent/US6457076B1/en
Application granted granted Critical
Publication of US6151643A publication Critical patent/US6151643A/en
Priority to US10/125,276 priority patent/US6763403B2/en
Priority to US10/124,909 priority patent/US6542943B2/en
Priority to US10/136,266 priority patent/US6496875B2/en
Assigned to NETWORKS ASSOCIATES TECHNOLOGY, INC. reassignment NETWORKS ASSOCIATES TECHNOLOGY, INC. ASSIGNMENT OF ASSIGNORS INTEREST (SEE DOCUMENT FOR DETAILS). Assignors: CYBERMEDIA, INC.
Assigned to NETWORKS ASSOCIATES TECHNOLOGY, INC. reassignment NETWORKS ASSOCIATES TECHNOLOGY, INC. ASSIGNMENT OF ASSIGNORS INTEREST (SEE DOCUMENT FOR DETAILS). Assignors: CYBERMEDIA, INC.
Priority to US10/264,670 priority patent/US6668289B2/en
Priority to US10/456,208 priority patent/US7107366B2/en
Priority to US11/198,726 priority patent/US8533703B2/en
Priority to US11/378,857 priority patent/US8407683B2/en
Priority to US11/855,985 priority patent/US8527977B1/en
Assigned to MCAFEE, INC. reassignment MCAFEE, INC. MERGER (SEE DOCUMENT FOR DETAILS). Assignors: NETWORKS ASSOCIATES TECHNOLOGY, INC.
Priority to JP2010022042A priority patent/JP4856768B2/en
Priority to US14/015,277 priority patent/US20140109079A1/en
Priority to US14/142,601 priority patent/US9292273B2/en
Anticipated expiration legal-status Critical
Expired - Lifetime legal-status Critical Current

Links

Images

Classifications

    • GPHYSICS
    • G06COMPUTING OR CALCULATING; COUNTING
    • G06FELECTRIC DIGITAL DATA PROCESSING
    • G06F8/00Arrangements for software engineering
    • G06F8/60Software deployment
    • G06F8/61Installation
    • G06F8/62Uninstallation
    • GPHYSICS
    • G06COMPUTING OR CALCULATING; COUNTING
    • G06FELECTRIC DIGITAL DATA PROCESSING
    • G06F8/00Arrangements for software engineering
    • G06F8/60Software deployment
    • G06F8/61Installation
    • GPHYSICS
    • G06COMPUTING OR CALCULATING; COUNTING
    • G06FELECTRIC DIGITAL DATA PROCESSING
    • G06F8/00Arrangements for software engineering
    • G06F8/60Software deployment
    • G06F8/65Updates
    • GPHYSICS
    • G06COMPUTING OR CALCULATING; COUNTING
    • G06QINFORMATION AND COMMUNICATION TECHNOLOGY [ICT] SPECIALLY ADAPTED FOR ADMINISTRATIVE, COMMERCIAL, FINANCIAL, MANAGERIAL OR SUPERVISORY PURPOSES; SYSTEMS OR METHODS SPECIALLY ADAPTED FOR ADMINISTRATIVE, COMMERCIAL, FINANCIAL, MANAGERIAL OR SUPERVISORY PURPOSES, NOT OTHERWISE PROVIDED FOR
    • G06Q30/00Commerce
    • G06Q30/06Buying, selling or leasing transactions
    • HELECTRICITY
    • H04ELECTRIC COMMUNICATION TECHNIQUE
    • H04LTRANSMISSION OF DIGITAL INFORMATION, e.g. TELEGRAPHIC COMMUNICATION
    • H04L67/00Network arrangements or protocols for supporting network services or applications
    • H04L67/34Network arrangements or protocols for supporting network services or applications involving the movement of software or configuration parameters 
    • HELECTRICITY
    • H04ELECTRIC COMMUNICATION TECHNIQUE
    • H04LTRANSMISSION OF DIGITAL INFORMATION, e.g. TELEGRAPHIC COMMUNICATION
    • H04L9/00Cryptographic mechanisms or cryptographic arrangements for secret or secure communications; Network security protocols
    • H04L9/40Network security protocols
    • HELECTRICITY
    • H04ELECTRIC COMMUNICATION TECHNIQUE
    • H04LTRANSMISSION OF DIGITAL INFORMATION, e.g. TELEGRAPHIC COMMUNICATION
    • H04L69/00Network arrangements, protocols or services independent of the application payload and not provided for in the other groups of this subclass
    • H04L69/30Definitions, standards or architectural aspects of layered protocol stacks
    • H04L69/32Architecture of open systems interconnection [OSI] 7-layer type protocol stacks, e.g. the interfaces between the data link level and the physical level
    • H04L69/322Intralayer communication protocols among peer entities or protocol data unit [PDU] definitions
    • H04L69/329Intralayer communication protocols among peer entities or protocol data unit [PDU] definitions in the application layer [OSI layer 7]

Definitions

  • the present invention relates to systems and methods for computer-based customer support, and more particularly, to systems, methods, and products for automatically updating software products from diverse software vendors on a plurality of end-user, client computer systems.
  • the typical personal computer contains various categories of software products, such as operating system files, utilities, applications, and device drivers, code libraries, and other forms of computer readable or executable information.
  • the personal computer may contain numerous programs in various subcategories. For example, a user may have one or two word processing applications, several graphics applications, and numerous games. Most of these products will come from different software vendors.
  • software vendors includes any entity that distributes software products, even if the entity also manufactures or distributes hardware or other non-software products. These software vendors frequently improve their products, by adding new features, or by fixing known problems, and make these software updates available to their users. These updates may or may not be free.
  • BSS electronic bulletin boards
  • Some vendors maintain sites on the World Wide Web, or electronic bulletin boards (BBS's) that include information about current updates and products, and enable a user to download such updates.
  • BSS's electronic bulletin boards
  • such sites are obviously dedicated to a single software vendor, and provide information only about that software vendor's products, and certainly not about the products of numerous other vendors that may be interest to a given user.
  • the user would have to search the Internet, and possibly online services, to determine which vendors have such sites. The user would likely to have visit each of these sites individually and determine what software updates are available from each of them.
  • some on-line services include forums or other mechanisms where users can learn about available updates, this still places the burden on the user to actively seek out this information.
  • Directories or search engines on the Internet such as Excite, Yahoo, Lycos, or Infoseek merely provide links to software vendor sites, but do not generally attempt to systematically determine which software updates are available, and provide this information to the user, let alone actually update the software on the user's machine.
  • the problems are identifying and notifying every user of the vendor's software of the availability of updates to the software on a timely and useful basis, and ensuring that the proper software updates are installed.
  • the problems are systematically and easily identifying which updates are currently available for every piece of software on her system, and resolving the technical difficulties in obtaining and installing such updates.
  • the system includes at least one database that stores software update information for a plurality of software products manufactured by diverse software vendors.
  • the database is maintained by a service provider on a service provider computer system.
  • the database may be maintained by a set of software vendors of the software products in association with the service provider.
  • the software update information in the database specifies the software update program or files and their network location on the computer system of the software vendors, which computer systems are connected over the network to the service provider computer system.
  • the database further stores information that describes an installation process for installing the software update on a user's computer.
  • the network is the Internet to which the diverse software vendor computer systems are connected, and make available updates for their software.
  • the network location provided in the software update information is specified by one or more universal resource locators (URL).
  • URL universal resource locators
  • the update database does not store the software updates themselves, but information that is used to access the software from computer systems of the original vendors.
  • the software update information includes a format description associated with specific installation programs or actions needed to install the software update.
  • the user selects various software updates for installing on the client computer.
  • Either the client application or the service provider computer then uses the network location specified in the database to connect to the computer system of the software vendor and download the software update from there to the client computer.
  • the client application uses the format information to determine the appropriate installation process associated with the software update, and installs the software update using the proper installation process.
  • the client application monitors all changes made to the client computer, such as the deletion, addition, or alteration of files or directories.
  • the client application stores the state of the client computer prior to these changes. This may be done by saving copies of files to be altered or deleted, and noting pathnames of files or directories to be added.
  • the stored state information such as the copied files, is compressed and archived, and identified as being associated with the just installed software update.
  • This stored state information allows the client application to "undo" the installation and restore the client computer to its state prior to the installation, including restoring any files that were deleted or altered. Multiple “undoes" of multiple installations may be accomplished.
  • the service provider computer may intermediate between the software vendor's computer and the client computer to enable an electronic payment by the user to the software vendor.
  • the client application downloads the software update and completes the installation as described.
  • the service provider computer may authenticate the software update and check to ensure that it is not corrupted, for example by computer viruses.
  • the service provider periodically updates the update database, monitoring URL information to ensure that it correctly identifies the location of software updates, identifies new software updates, or new products for inclusion in the database, and the like.
  • the above system allows numerous users to periodically and automatically update the software products on their computers from diverse software vendors through a single, update mechanism.
  • the users need not invest the time and energy to identify currently available updates, nor engage in the potentially difficult process of manually (even electronically) obtaining and installing the software updates, and properly configuring their computer systems. Rather, all of the relevant information about the currently available updates is maintained for subscribing users in the service provider's database. Further, the above system provides these benefits without directly storing the software updates themselves, which would be undesirable for the service provider due to vast memory requirements needed for handling software updates from hundreds, or potentially thousands of software vendors, and the difficulty of ensuring that all such software updates were current.
  • the client application determines on the client computer the product categories of the software products therein, and then selects promotional information from certain product categories, and retrieves this promotional information from the network location information associated with it. This enables the client application to direct promotional information to the client computer based on the software products thereon, and hence the user's likely product interests, without 1) storing large quantities of promotional information directly; and 2) disclosing the actual contents of the user computer to third parties.
  • the update database of software update information is preferably maintained by a supplier of the client application, who also maintains the service of providing software updates.
  • This database is created by engaging with numerous software vendors to provide information for software updates of their products to the service provider.
  • the software vendors provide the service provider information describing the software update, including version information, file formats, configuration information, and network location.
  • software updates may be identified by systematically and periodically searching the Internet to identify the software vendors who are providing updates to their software products. These updates are then downloaded from the software vendor's Internet sites, and one or more network locations (URL) are identified for obtaining the download. The downloaded software update is then installed on one or more target computers as typically configured by end users. The format of the software update is determined, along with the network location of the software update, and other descriptive information, such specific configuration actions to be taken during installation of the software update, useful descriptive text, and the like.
  • a client application that interacts with the update database.
  • the client application is provided on each of a plurality of client computers.
  • the client application is executed on a periodic basis and connects to a update database as described above to perform the operations of downloading the portions of the database, determining the relevant software updates to be retrieved, retrieving same from their network locations, installing the software updates on the client computer, and removing installed updates if desired.
  • FIG. 1 is an illustration of a system for providing software updates in accordance with the present invention.
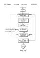
  • FIG. 2 is a flowchart of the overall method for providing software updates to a client computer in accordance with the present invention.
  • FIG. 3 is an illustration of a user interface for registering a new user of the updating service.
  • FIG. 4 is an illustration of a user interface for selecting software updates for installation.
  • FIG. 5 is an illustration of a user interface for confirming installation of a software update.
  • FIG. 6 is an illustration of a user interface for undoing an installation of a software update.
  • FIG. 7 is an illustration of software architecture of the service provider computer system.
  • FIG. 8 is one embodiment of a schema for the update database of the service provider computer.
  • FIG. 9 is an illustration of the software architecture of an client computer.
  • FIG. 10 is a flowchart of further details of analyzing the client computer, determining software updates, and displaying update information.
  • FIG. 11 is a flowchart of the operation of the install monitor.
  • FIG. 12 is a flowchart of the operation of the URL monitor.
  • FIG. 13a-13e are illustrations of a user interface for registering a software update into the update database.
  • FIG. 14 is one embodiment of a schema for the user profile database.
  • FIG. 15 is one embodiment of a schema for the advertising information database.
  • FIG. 16 is a flowchart of the operation of the recovery module.
  • FIG. 17a-17d are illustrations of a user interface for registration a sofware product into the update database.
  • system 100 there are a plurality of client computers 101 communicatively coupled by a network 106 to a service provider computer 102.
  • a number of software vendor computers 103 are also communicatively coupled over the network 106 to the service provider computer 102.
  • the network 106 is preferably the Internet, or other similar wide area network.
  • Each client computer 101 is operated by an end user, and typically has a number of software products installed thereon, such as applications, drivers, utilities and the like.
  • the client computers 101 includes a client application 104 that communicates with the service provider computer 102 to obtain software updates of software products installed on the client computer 101.
  • the software architecture of a client computer 101 and client application 104 is further described below with respect to FIG. 7.
  • Each software vendor computer 103 coupled to the service provider computer 102 stores software update information, software products, information files, and the like.
  • the software update information includes applications, binary files, text files, and the like, for updating software products installed on client computers 101, and advertising or other information about such products useful to users for evaluating potential software for updating. Other types of information useful to providing product support, technical service, or the like may also be beneficially provided.
  • the software vendor computers 103 provide mechanisms for controlling distribution and payment of software updates, such as credit card payment front ends, code authentication and verification subsystems, and the like. These various mechanisms are understood in the art. For example, payment mechanisms may be implemented in compliance with various credit card or debit systems, as known in the art. Likewise, authentication and verification may be implemented using conventional encryption techniques.
  • the network 106 is the Internet, and more specifically, the World Wide Web portion thereof.
  • the various computers thereby support the protocols for FTP, and HTTP, and provide for the display and rendering of HTML, VRML, or other text or interface description languages.
  • Each computer 101, 102, 103 has a IP address that specifies its location on the network 106, thereby allowing such computers to communicate with each other in a conventional manner.
  • Files, such as executables, binaries, and text files are identified within the various computers by universal resource locators (URLs) as known in the art.
  • URLs universal resource locators
  • FIG. 2 there is shown an overall flow diagram of the process of updating a single client computer 101 in accordance with the present invention.
  • the process here is described with respect to a single client computer 101.
  • client-server nature of the system those of skill in the art understand that numerous other individual client computers 101 may interact with the service provider computer 102 in parallel.
  • the update process 200 is typically initiated on the client computer 101.
  • the user may manually initiate the process, or it may occur automatically, for example at preset periods, such as once a month.
  • the process may be initiated by the service provider computer 102 prompting the client computer 101 at various intervals, or in response to particular events.
  • the user logs in 201 to the service provider computer 102 with the client application 104 in a conventional manner, providing a user ID, a password, and the like.
  • This information may be manually entered by the user via the client application 104, or more preferably, stored within the client application 104, and automatically provided once a connection between the client computer 101 and service provider computer 102 is established.
  • the service provider computer 102 in conjunction with inputs by the user, registers 202 the new user of the system.
  • FIG. 3 illustrates a basic user interface 300 for registering the user. The user identifies himself or herself by name 301 and selects a password 303.
  • the user may also provide a mailing address 305 and a payment mechanism such as a credit card data 311, including a credit card number and expiration date, to pay for the services and for any for-fee software updates that the user may access in the course of using the service provided by the service provider computer 102.
  • An email address 307 is entered to allow the service provider to contact the user by email.
  • the user may select check box 309 to indicate that they want to be notified by email when new software updates are available for software products installed on their computer.
  • the service provider computer 102 returns a unique registration number to the user. This number may be stored on the client computer 101 and used during subsequent logins to identify the user to the service provider computer 102.
  • the registered users are authenticated 203 by the service provider computer 102, using conventional authentication mechanisms, such one or more passwords, digital signature, certificates, or the like. Authentication ensures that only users who are properly authorized by the service provider can obtain updates for software products.
  • the client application 104 then analyzes 204 the client computer 101 to determine a list of installed software products.
  • the list of installed software products typically includes applications, system utilities, drivers, and other executables or resources. These software products will typically be from numerous diverse software vendors, a number of whom will maintain software vendor computers 103 on the network 106.
  • the client application 104 determines 205 if there is an applicable, or relevant update for the software product. This determination is made in consultation with the service provider computer 102, which maintains, as further described below, a database including a list of available software updates for numerous software products of diverse software vendors.
  • FIG. 4 illustrates a sample user interface display 400 of applicable software updates.
  • This display 400 includes the name 401 of each software product identified on the client computer 101, and remarks 403 displayed next to the name indicating whether the software product is already up-to-date, that is, there are no applicable updates, or, if the product is not current, the list of applicable updates (which may be for the software product itself, or for related products).
  • the remarks 403 briefly indicate the nature of the software update.
  • the remarks 403 for the software product Quicken 5.0® by Intuit Inc. indicates a update to provide new features.
  • the user may obtain additional information by selecting a name or remark of a particular software product.
  • the selected product name and remark is highlighted, as shown in FIG. 4, and the information about the software update is displayed 207 in an information window 405.
  • This information may be stored in the service provider computer 101, or obtained directly from the software vendor computers 103 as needed using URLs associated with such information.
  • the user may limit the list to only those software products that need updating, rather than all installed software products, by selecting check box 407.
  • the user may select one or more software products to update.
  • the user selects the software product for update by selecting (e.g. double-clicking) the line including the software product, or by single clicking on the line, and then clicking the retrieve button 409.
  • the user may select more than one software update by holding the control key on the keyboard down while single-clicking on the name of each desired software update, followed by selecting the retrieve button 409.
  • the user may click on the continue button 411 to begin the installation process.
  • the client application 104 For each selected software update, the client application 104 performs an installation process 208. Referring to FIG. 5, the client application 104 displays information 505 for a selected software update, and provides the user the opportunity to confirm 501 or cancel 503 the installation. If confirmed, the client application 104 downloads 209 the software update, along with installation information, such as installation programs, files, and the like. This downloading may be directly from the software vendor computer 103, using the URL data stored in the service provider computer 102 for the location of the software update on the network 106.
  • a payment transaction 210 may be conducted whereby the user of the client computer 101 pays for the software update if it is not a free update.
  • the service provider computer 102 may intermediate in this transaction, or merely initiate the transaction by connecting the client application 104 to the computer 103 of the software vendor of the update. If payment information, such as credit card numbers, are stored in the client application 104, then this information maybe provided by the client application 104 to the software vendor computer 103.
  • the software update is physically installed on the client computer 101.
  • Each sofware update is associated with information that describes the particulars for the installation, such as configuration, decompression or other information.
  • the installation is performed in conformance with such information.
  • the client application 104 executes 211 an install monitor prior to actually installing the software update.
  • the install monitor records the changes made to the client computer 101 as a result of the installation of the software update. This information is archived by the install monitor and allows the user to "undo" or remove any number of installations, and restore the client computer 101 to its state prior to each such installation. Accordingly, the client application 104 performs 212 the installation, executing any necessary decompression, installation, or setup applications necessary to install the software update. During the installation process 212 the install monitor records 213 any changes made to the system configuration, including changes to various configuration files, additions or deletions of files, and additions or deletions of directories.
  • the changes may be recorded in a variety of manners, such as building descriptions of the modifications of the files, or alternatively, storing copies of files prior to their alteration or deletion.
  • the client applications 104 logs out 215 of the service provider computer 102, and any necessary payment information for the user may be updated, such as payment based on the number of software updates purchased, the online connection time, and the like. Alternatively, no payment may need to be directly made, as the cost of the service may be included in the cost of the software update charged by the software vendor, who then pays the service provider for the service of coordinating and linking end users to the software vendor's computer system 103.
  • the user may decide to undo a previous installation, for example, due to dissatisfaction with the software product.
  • the user may use a recovery feature of the client application 104 to undo 216 the installation.
  • a sample user interface 600 for the recovery function is illustrated in FIG. 6.
  • the user interface 600 includes a field 601 indicating the previous update to be removed as selected by the user, along with an information window 603 describing the software update.
  • the user confirms the removal of the software update by selecting the undo button 605, or may cancel with cancel button 607.
  • the recovery function deletes the files installed for the software update, and using the archived information created by the install monitor during the installation of the product, restores the client computer system 101 to its configuration immediately before the installation of the product.
  • This process 216 includes deleting files and directories that were added, restoring files and directories that were deleted, and restoring files that were otherwise changed.
  • the recovery function is able to undo any installation in a given series of installations, accounting for changes to the configuration of the client computer 101 after a particular installation.
  • the recovery function undoes installations in the reverse order of their installation. If any payments were originally required from the user for the cost of the software update and the associated service of downloading and installing it, the payments may be credited back to the user when the user undoes the installation.
  • the service provider computer 102 is conventional server type computer, preferably supporting a relatively large number of multiple clients simultaneously for requests for data and other processing operations.
  • the service provider computer 102 includes one or more conventional processors in a processor core 723, and a suitable amount of addressable memory 700, preferably on the order of 18-64 Mb.
  • the service provider computer 102 may be implemented with an Intel-based computer including one or more Pentium® processors, or other more powerful computer, such as various models of Sun Microsystems' SparcStations using UltraSparc® processors.
  • the service provider computer 102 executes a conventional operating system 721, such as Windows NT® from Microsoft Corp., or one of various UNIX-based operating systems, such as Sun Microsystems' Solaris 2.5.
  • the service provider computer 102 further includes a network communication protocol layer 719 that implements the necessary TCP-IP communication functions for connecting to the network 106 and communicating with other computers.
  • the service provider computer 102 includes a number of executable components and database structures useful for managing the software update interactions with the client computer 101 and the software vendor computers 103. These components include a security module 701, a communications module 703, a payment module 705, database modification tools 707, a update database 709, a user profile database 711, a reporting tools module 713, a URL monitor module 715, an advertising/information database 717, and an activity log 718.
  • the update database 709 is described here; the remaining components are described further below.
  • the update database 709 maintains information identifying a large number of software products, information about the software updates that are available from the diverse software product vendors for these software products, information for identifying software products installed on a client computer 101, and for uniquely distinguishing the versions and names of installed software products.
  • the update database 709 does not itself store the software updates, but rather stores information, such as URLs, that allows the service provider computer 102 or the client computers 101 to directly access the software updates from the software vendor computers 103.
  • This implementation is chosen for several reasons.
  • the system 100 is designed to provide software updates for large numbers of software products, on the order of hundreds, and perhaps thousands of products. In this situation, extremely large amounts of storage would be required to store the relevant files. Further, by not storing the software updates themselves, but only links to the software vendor computers 103, the service provider does not have to make sure that the software updates themselves are always current, but need only maintain the link information, which is administratively easier.
  • the software updates are stored in the updated database 709. This implemenation is useful, for example, to facilitate synchronization of updates of the database 709 itself with the releases of new software updates for software products, thereby ensuring that the entries in the database 709 are consistent with the current releases of new software updates.
  • the update database 709 may also store information describing an installation process for installing a software update. This information may include particular configuration, file format, or other data useful to performing the installation of the software update the client computer 101. This information, if present, may be provided to the client computer 101 to use during the installation of the software update.
  • the update database 709 may be implemented in a variety of ways. Referring now to FIG. 8 there is shown one implementation of the update database 709, illustrated as a schema for a relational database. In this embodiment, the update database 709 includes 4 tables: a method table 801, a product locator table 803, an product table 805, and an update table 807. FIG. 9 illustrates a flowchart of the process of analyzing the client computer 101 using the tables of the update database 709.
  • Each of the scan methods 812 return indicia of the installed products in the form of a number of strings, here scan -- string.
  • Each scan -- string identifies a product name or file name, or some other data. However, a scan -- string may not uniquely identify a product. For this reason, the scan -- string is resolved by the product locator table 803.
  • the product locator table 803 associates individual scan -- strings 813 with a product name 815, instructions 816 for determining a version number or release number, and one or more constraints 814.
  • the constraint is a rule that uniquely identifies the product given contextual information for the product where there are two entries having identical scan -- strings. Constraints include specific directories that include the product, additional entries in the system configuration file, the Registry or the like. If the specified information in these various locations matches the constraint values, then the product name associated with the constraint is the correct product name for the scan -- string.
  • the constraint 814 is an executable procedure that retrieves information in these various locations, and determines from this information whether the product name is a match with the scan -- string, according to whether the specified details of the constraint are found in the client computer 101.
  • the product table 805. associates a product name 815 and a particular release 818 with an update ID 819 identifying a software update for that version of the product.
  • the new version number 820 specifies the new version that would be produced by applying the software update specified by the update ID 819 to the software product identified by the product name and release number.
  • the latest field 821 specifies (Y/N) whether applying the software update would bring the product to its most up-to-date version.
  • the current cost 824 of the software update is also stored to provide the user with cost information for the software update.
  • the format 825 specifies the file format of the software update files, and thereby indicates the type of processing needed to install the software update files.
  • the description 827 field stores data associated with a description of the software update, such as describing the product features.
  • the description is preferably a URL to a file on the software vendor computer system 103 that contains the description information. Again, the actual text need not be stored here, but merely a link to where that information is available on the network 106.
  • a client computer 101 is of conventional design, and includes a processor core 918, an addressable memory 900, and other conventional features (not illustrated) such a display, a local hard disk, input/output ports, and a network interface.
  • the display is of conventional design, preferably color bitmapped, and provides output for a user interface for various applications, such as illustrated in FIGS. 3-6.
  • the input/output ports support input devices, such as a keyboard, mouse, and the like, for inputting commands and data.
  • the network interface and a network communication protocol 916 provide access to remotely situated mass storage devices, along with access to the Internet, with a TCP-IP type connection, or to other network embodiments, such as a WAN, LAN, MAN or the like.
  • the client computer 101 may be implemented on a Intel-based computer operating under Microsoft Windows 3.1 or Windows95 operating system 917, or equivalent devices.
  • the client computer 101 includes some number of configuration files 915, such as the Windows95 Registry, the system.ini, config.sys and other files.
  • the client computer 101 executes the client application 104 in memory 900.
  • the client application 104 is comprised of a number of executable code portions and data files. These include a security module 901, a communications module 903, a payment module 905, a registration module 904, an advertising and news module 906, a system analyzer 907, a recovery module 908, an install monitor 910, and data defining the current state 911 of the application.
  • the client application 104 further maintains in a private area of the computer storage archive files 909 that archive the state of the client computer 101 prior to each update installation.
  • the client application 104 may be provided to the client computer 101 on a computer readable media, such as a CD-ROM, diskette, 8mm tape, or by electronic communication over the network 106, for installation and execution thereon.
  • the analysis 204 is preferably performed by the client application 104 on the client computer 101. This reduces the network bandwidth required, and the potentially unreliability of non-stateless remote procedure call implementations by having the service provider computer 102 perform the analysis. It further increases the number of simultaneous users of the service provider computer 102.
  • the analyze process is performed by the system analyzer 907 module of the client application 104.
  • FIG. 10 there is shown the process of the system analyzer 907 for analyzing 204 the client computer 101 to determine the list of installed software products.
  • the system analyzer 907 first synchronizes 1001 the method table 801 and the product locator table 803 in the client computer 101 with the current versions held by the service provider computer 102. Preferably each table is replaced in its entirety; this is likely to be faster than comparing individual entries and updating only those that are out of date.
  • the synchronization may be mandatory or conditioned by version on client computer 101 being older than the version on the service provider computer 102, as indicated by stored timestamp of last time the update table 709 in the service provider computer 102 was updated.
  • the system analyzer 907 can operate locally, for improved efficiency.
  • the system analyzer 907 traverses the entire method table 801, and invokes 1003 each scan method 812 to search the Registry and configuration files 915 of the client computer 101.
  • Each scan method 811 outputs a scan -- string, as described, specifying some software product installed on the client computer 101.
  • the system analyzer 907 applies (1005) each of the scan -- strings to the product locator table 803.
  • the product locator table 803 receives the scan -- string and resolves 1007 the scan -- string to determine a product name 815 and a release instruction 816 associated with it.
  • the scan -- string does not uniquely identify a product. name 815, but matches several product names of installed software products.
  • the system analyzer 907 obtains 1009 a constraint 814 from the product locator table 803, and resolves 1009 the constraint to determine whether product on the client computer 101 is in fact the product listed in the entry.
  • the constraint 814 of one of the entries will be satisfied and uniquely identify the product name.
  • the system analyzer 907 resolves 1011 the release instruction 816 for the entry to obtain the release or version number of the installed software product.
  • the release instruction 816 is preferably an executable procedure that obtains the version number from the named software product, and thus not merely the actual data itself. Using an executable procedure here ensures that the obtained release or version number is actual value for the product.
  • the result obtained by the system analyzer 907 from the product locator table 803 is a list 1013 of the installed software products on the client computer 101, each product identified by name and the installed version.
  • the system analyzer 907 uses this list to query the service provider computer 102 to determine 205 for which of these products there is an applicable update.
  • the system analyzer 907 will have a list 1007 of the applicable software updates, as those products for which it received an update ID 819 from the service provider computer 102.
  • the system analyzer 907 can then display 206 the list to the user.
  • An exemplary user interface is described above with respect to FIG. 4.
  • the system analyzer 907 can further display 207 additional information for a software update, as illustrated in FIG. 5, by querying the service provider computer 102 with the update ID 819 of a particular product to resolve 1008 the update ID 819 on the update table 807 and return information, such as cost, description, and the like.
  • system analyzer 907 returns the update ID 819 to the service provider computer 102.
  • the service provider computer 102 resolves the update ID 819 against the update table 807 to obtain the record for this update, including the URL list 823 identifying the location of the relevant update files.
  • This record is returned to the client computer 101.
  • the client computer 101 accesses the identified URL(s) and downloads the software update files, typically from the software vendor computer 103, though downloads may be from mirror sites, or the like.
  • the client computer 101 further downloads (from the received URLs) any additional installation files, such as installation executables, and scripts.
  • the client computer 101 also verifies that the software update files are not corrupted.
  • the client computer 101 employs its security module 901 to verify the integrity of the files to make sure that they have not been corrupted.
  • the software update is then installed 212 by the client application 104 as described, using the format information 825 to determine the particular installation process, and the script 826 to control any custom installation or configuration information.
  • Installation 212 is monitored by the install monitor 910, which is executed prior to the actual installation.
  • the install monitor 910 documents the state of the client computer 101 prior to installation and the changes made during the installation of a software update.
  • the install monitor 910 operates in the background, and intercepts calls to the file system or other operating system calls that might result in changes to any files in the client computer 101. Depending on the specific call, the install monitor 910 takes action to preserve the state of the file before the change is made.
  • FIG. 11 illustrates a flowchart of the operation of the install monitor 910.
  • the install monitor 910 receives operating system calls and messages from the client application 104. On trapping 1101 an operating system call, the install monitor 910 determines 1103 the type of call. There are three types of calls of interest: calls 1105 that delete a file or directory, calls 1107 that change an existing file by writing to it, and calls 1109 to add new a file or directory. When a file or directory is to deleted, the install monitor 910 first makes 1113 a copy of the existing file or directory to a private area of the client computer's 101 hard disk or other storage device. The install monitor 910 then lets the operating system 917 delete the file or directory, and waits for the next call.
  • the install monitor 910 determines 1115 whether this is the first write to the file. If so, then again, the install monitor 910 copies 1119 the file to the private area. If the file has been already changed during the installation, there is no need to copy it again. These copy operations 1113, 1119 preserve the configuration of the client computer 101 prior to the installation. Finally, if a new file or directory is to be added 1109, the install monitor 910 stores 1117 the pathname of the new file or directory. This allows the new file or directory to be later deleted during an undo of the installation. For all other types 1111 of operating system calls, the install monitor 910 passes them through without action.
  • the install monitor 910 waits for installation process 212 to complete, preferably indicated by a message from the client application 104. At this point the complete prior configuration of the client computer 101 is known from the copied files and pathname information. These files and information are compressed 1121 into an archive file 909 and saved on the client computer 101, along with information identifying the software product installation to which it belongs. This identifying information allows the recovery module 908 to retrieve the archived information and restore the configuration of the client computer 101.
  • the communications module 703 provides for the establishment, maintenance and termination of network connections between the service provider computer 102 and either the software vendor computers 103 or the client computers 101.
  • the communications module 703 supports the FTP and HTTP protocols for sending and receiving data over the Internet and the World Wide Web.
  • the communications module 703 generally maintains and establishes separate streams for each connection it maintains.
  • the service provider computer 102 supports a large number of connections, possibly several hundred or thousands, at a time. In the event the customer base is so large that an even larger number of simultaneous connections may be required, multiple servers with mirror images of the update database 709 may be used.
  • the communications module 703 also handles login and logout in a conventional manner, though these functions may be incorporated into the security module 701, below.
  • the security module 701 handles the authentication of the user as an authorized user of the service provider computer 102.
  • the security module 701 may be implemented with conventional authentication mechanisms based on digital signatures, such as public key systems supporting digital signatures, certificates and the like. Suitable security mechanisms include VeriSign Inc.'s Digital ID Center, which incorporates the login and logout functions from the communications module 703.
  • the security module 701 provides for verification of the integrity of software updates that are downloaded from software vendor computers 103 to ensure that such updates have not been altered or infected by computer viruses or other unauthorized modifications.
  • This module may be used, for example, to compute a checksum of the updates and the checksum may be stored in the update database 709.
  • the checksum may be a simple one, or a cryptographically secure one such as any of the Message Digest (MD) algorithms proposed by Professor Ronald Rivest and commonly available in programming API's such as Microsoft's Cryptographic API standard.
  • MD Message Digest
  • the checksum of the update may be computed and compared against the one stored in the update database 709. If the two match, it may reasonably be inferred that the software update was downloaded to the client computer 101 correctly.
  • the security module 701 may also be used to scan for viruses in the software updates stored on the various software vendor computers 103.
  • the payment module 705 handles payment by the end user to the service provider for the service of providing software updates.
  • the service provider computer 102 maintains a database of its users. This database may be the user profile database 711 or other databases. Each user is charged a service fee for using the service provider computer 102 to download software updates. The fee may be based on a variety of different schedules, such as connection time, number of software updates purchased, annual or monthly subscription fee, or a combination of any of these or other pricing formulas.
  • the payment module 705 tracks the user's usage of the service, for example, total the connection time, and maintains a count of the number of software updates downloaded, until the user logs out of the service provider computer 102. Payment is then charged to the user's credit card, which was previously supplied by the user during registration. Suitable implementations of the payment module 705 may be created in conformance with the Secure Electronic Transaction specification of Mastercard and Visa.
  • a user's subscription to the service may be enforced by the payment module 705 in various ways.
  • One example of an algorithm to enforce term subscription is as follows:
  • the user logs in from the client computer 101 to the service provider computer 102.
  • the payment module 705 determines if the user's account is current, and if so, accepts the connection to the client computer 101. If the user's account is about to expire, for example, within 30 days, or has expired, the payment module 705 prompts the user to renew the subscription. If the user agrees, the subscription fee is charged to the user's credit card account, and the connection to the client computer 101 is established, allowing the user to use the service as described. If the users refuses to renew, the connection is refused.
  • Fees may also be charged on a per-transaction basis.
  • the fees may be attached to selected transactions.
  • the client application 104 requests, for a software product to be updated, a transaction permission from the service provider computer 102.
  • the payment module 705 determines from the update database 705 a specific fee for the transaction, and returns this information, along with a permission, to the client application 104.
  • the client application 104 displays the fee to the user, who either confirms the transaction or cancels the software update. If the transaction is confirmed, the client application 104 performs the installation process.
  • the payment module 705 is notified if the transaction and installation is successful, and then adds the transaction fee to a running total of fees for the current session. When the user's session is complete, the running total of transaction fees is charged to the user's credit card, and the charges provided to the client application 104 which displays them to the user.
  • the transaction fees should to be credited back to the user's credit card account.
  • the client application 104 informs the service provider computer 102 that a software update is to be undone, providing the update ID 819 of the software update
  • the payment module 705 uses the update ID 819 to determine the transaction fee (cost 824) to be credited. This amount is passed back to the client application 104 and displayed to the user.
  • the software update is removed by the recovery module 908, and the payment module 705 is notified of the successful removal.
  • the payment module 705 then subtracts the transaction fee from any current running total of fees. At the close of the session, the payment module 705 either charges or credits the user's credit card account, as appropriate.
  • the database modification tools 707 provide for the maintenance and updating of the update database 709 to include new software updates from various software vendors.
  • the tools 707 provide for the addition of new entries, and the deletion or alternation of existing entries in any of the tables of the update database 709.
  • the update table 807 which contains the information about the current updates for the software products
  • the product table 805 which identifies the various software products for which their are updates, are the most frequently modified.
  • FIG. 13 illustrates a sample form for specifying new update information, or changing existing update information.
  • the form 1300 includes fields for providing the remark 1301 used in describing the update, a URL 1303 for the information on the software update, version information 1305, software products 1307 affected by the update, the type of update 1309, known incompatibilities 1311, filters for locating prior versions of the software product to be updated based on version information 1313, date information 1315, and Registry information 1317 (for identifying the software product in the Registry files of the 915 of the client computer 101).
  • FIG. 17 illustrates a form for registering a software product into the update database 709 for the first time.
  • the registration form 1700 contains fields for the software vendor's company name 1701, software product name 1703, product type 1705, a method 1707 to identify the software product on the client computer 101, a unique file name 1707 or character string identifying the product, methods 1709 for verifying version information, file dates 1711, and directories 1713 on the client computer 101.
  • the product type 1705 can be a device driver, an application, a plug in (a product which extends the capabilities of another product such as an Internet browser) or an operating system file.
  • the method 1707 to identify the software product preferably specifies a unique file name or a character string and the location of the file name or string.
  • a unique file name or a character string For example, on the Windows 95 operating system, the name of a sound driver is specified in the Registry location ⁇ HKEY -- LOCAL -- MACHINE ⁇ System ⁇ CurrentControlSet ⁇ control.backslash.MediaResources ⁇ midi. In this case, the filename of the driver is found in this Registry location.
  • a software product could also be identified by the presence of unique directory names. As noted, in some instances, product names are not unique.
  • Software updates may be identified for inclusion in the update database 709 by the service provider periodically searching the Internet to identify software vendors providing updates of software products. Most software vendors will maintain Internet sites that indicate the presence of new software updates. For each identified software vendor, the service provider downloads the software updates to the updates database 709. A file format of the software update is determined, and an installation process specified according to the file format of the software update. Finally, the service provider creates an entry in the update database 709 including the URL or network location of the software vendor's computer system 103 storing the software update, the file format of the software update, and a specification of the installation process.
  • software vendors who contract with the service provider may provide the information about their software products and software updates, e.g. name, file format, and so forth, directly to the service provider, or to the update database 709.
  • registering an update consists of specifying the properties of the software update and the software products and their versions to which the software update is applicable.
  • the properties of the software update preferably include the new version number 820 that results if the software update is applied to the product, the format 825 of the software update--zip file, self-extracting archive, and the like, and the installation steps (script 826) required to install the software update on the client computer 101.
  • the product versions to which the software update is applicable are specified as the products themselves are specified earlier in this section. Also, a URL to a brief description and a full description of the software update--the problems it fixes and features it might add is preferably included, or the information may be directly stored.
  • Either the software vendor or the service provider specifies the product and the software update database entries in conformance with the properties of the software update.
  • the client application 104 downloads the software update, verifies its integrity, and installs the software update directly, without having to login 201 to the service provider computer 102, and analyze 204 the software products installed on the client computer 101. In the case of notifications about new software products in which the user had expressed interest, the client application 104 would verify that the user is still interested in the software product and proceed to purchase, download and install it.
  • the email sent by the service provider computer 102 includes a specification of conditions a client computer 101 must satisfy for the software update or software product to be installed.
  • This information is essentially the same as that used by the client application 104 to determine the relevant software updates for the client computer 101.
  • this information includes, for a software update, the older versions of the software product to which it is applicable.
  • This additional information in the email notification is used by the client application 104, for example, to ensure that the software update is used only once by the user, and can be repeatedly applied.
  • the user profile database 711 generally stores information descriptive of each user. This information may include the user ID, password, digital signature, credit card numbers and the like, for use by the security 701, communications 703, and payment 705 modules.
  • FIG. 14 specifies one exemplary schema of the user profile database 711.
  • each user is identified by user ID 1401, name 1403, email address 1405, the start date 1407 of their subscription to the service, the end or termination date 1409 of the subscription, credit card information 1411 such as number, issuer and expiration date, a user selected password 1413, and a public key 1415 or other authentication token.
  • the user has the option 309 of requesting notification by email of such software updates.
  • the user table 1400 thus also includes a flag 1416 indicating whether the user so desires to be notified by email.
  • the user table 1400 is keyed by the user ID 1401 to a notification table 1417 that associates the user with selected product names 1419 and their current version 1421.
  • the notification table 1417 may be scanned to identify those users by user ID 1401 to notify about the update.
  • the email flag 1416 for a user is checked, and if true, the user's email address 1405 is obtained from the user table 1400 and the user notified by email with information identifying the new software update.
  • the service provider computer 102 may be used to log all activities it performs with respect to the service in the activity log 718. Of particular interest are the activities the computer performs in response to user requests for software updates and the like.
  • An illustrative format for the activity log 718 is shown in Table 2.
  • the user logged in on Mar. 12, 1996 at 09:35:40 a.m., synchronized their method table 801 and product locator table 803, queried if software updates for SoundBlaster16 2.0 and Myst 1.0 newer than these product's last version were available.
  • the responses indicate that Myst 1.0 was update to date, but the current version of SoundBlaster16 was version 2.02.
  • the user then obtained the update entry for the new version of SoundBlaster16 describing the software update, downloaded the software update, installed it, and logged out.
  • Activity types not represented in the example above include Undo of Updates by the recovery module 908, registering for service, and registering for notification for updates to specific products.
  • the activities of a single user are represented in the activity log.
  • the activities of several different users would be interspersed in the activity log.
  • the reporting tools 713 provide support for querying the update database 709, the user profile database 711 and the activity log 718.
  • the queries may be about the software products and updates, about the correlation between the types of software updates accessed by various users, and about aggregate data.
  • the databases 709, 711 and the activity log 718 together have the potential to provide precise descriptions of the software product profiles of the users. For example, statistical information may be retrieved indicating the number of users of one product, such as SoundBlaster16, who also own a second product, such as Myst. This information may be collected and analyzed without necessarily violating the privacy of the individual users.
  • the URL monitor 715 compiles the list of URLs in the update database 709 and verifies on a periodic basis whether they have changed. This is done to ensure that the URL information for the software updates is always valid.
  • FIG. 12 illustrates a flowchart of the URL monitor 715.
  • the URL monitor 715 traverses 1201 each entry in the update table 807. This may be done simply in serial order, or by more complex approaches, such as oldest entries first, or some other fashion. For each entry, the URL monitor 715 obtains 1203 the URL entries in the URL list 823, each entry as noted above having a timestamp.
  • the URL monitor 715 links 1205 to the URL in an attempt to connect to the identified site or file via the Internet.
  • the attempted link may fail, and may be repeated some number of times in order to confirm that the URL is actually absent or otherwise incorrect, as opposed to merely a failure of the network service provider or the like.
  • the URL is marked 1209 in the update table 807 as being invalid.
  • the timestamp of the URL at the host site is checked, typically by checking the timestamp of the file associated with the URL, or the timestamp of the file that includes the URL, or whichever is later. If the timestamp at the host is newer than the timestamp held in the update table 807, then it is possible that the underlying file has been changed, and the URL is no longer valid. Again, the URL is marked 1209 as being invalid. If the timestamp of the host is not newer, then the URL monitor 715 continues with the next URL in the URL list 823. Once all of the URLs in the update table 807 (or the desired number of old ones) have been processed, then the URL monitor 715 notifies 1213 the system administrator of the potentially invalid URLs. The system administrator can then verify the URLs and update them if necessary, resetting the valid flag as the URLs are updated.
  • the access that the service provider computer 102 has to the software profile of the client computers 101 lends itself to sending information, advertisements, and other promotional material that would be appropriate to each specific user, based on the software installed on the user's computer. Basing information delivery on the installed software products increases the saliency of the information since the user has already manifested an interest in the products. Thus, advertising or promotional information that is derived from or associated with such software products is most likely to be of interest to the user.
  • the service provider computer 102 associates software products with advertising information, and enables this advertising information to be periodically delivered to the user.
  • the advertising and information database 717 accordingly associates software products with advertising and promotional information. This association may be made in a number of different ways, One mechanism of association is categorizing software products and advertisements.
  • FIG. 15 illustrates an exemplary schema for the advertising and information database 717 for associating advertising information and software products.
  • the ad table 1500 includes for each advertisement an ad number 1501, a URL 1503 to the advertisement or information item, and a list 1505 of categories for the advertisement, such as "word processing,” “desktop publishing,” “graphics,” “adventure games,” “communications,” “Internet” and the like.
  • An advertisement or information item may have any number or variety of categories associated with it.
  • the product-category table 1507 lists products names 1511, product IDs 1509, and again, a list 1513 of categories for the product.
  • a user has requested updates to a specific installed product, then presumably the user would be interested in advertisements or information for other products that are categorized in the same categories as the installed product. For example, if the user requests an update to an installed copy of Myst 1.0, then this product name is matched against the product name 1511 in the product-category table 1507, and the categories 1513 for it, such as "interactive game," are retrieved. The categories 1505 in the category list 1505 of the ad table 1500 are matched against this category, and the URLs 1503 for matching entries retrieved and accessed, with the information being delivered to the user by the client application 104. The information is preferably presented on the client computer 101 during the installation process 208-214.
  • the communications module 903 provides complementary functions to the communications module 703 of the service provider computer 102, including establishing and terminating connection streams, login and logout functions, FTP functions, and HTTP protocol compliance. All of these functions may implemented in a conventional manner.
  • the security module 901 provides an interface to the security module 701 of the service provider computer 102, for authentication of the user password, digital signatures, certificates, or the like. User passwords or other authentication information are assigned to the user in a conventional manner.
  • the security module 901 may store the authentication information, or the user may be required to manually input the authentication information during login.
  • the registration module 904 is used to register new users to the service provider computer 102.
  • a sample user interface for the registration module 904 is shown in FIG. 3.
  • the registration module 904 obtained the user's name, address, credit card information, and a user-selected password. The password is entered by the user twice and the two entries matched to ensure that the user did not mistype the password unintentionally. This information is stored in the current state 911 data. The registration module 904 also sends this information to the service provider computer 102. There the information is verified and a unique registration number assigned to the user and the number is returned to the client application 104, where the registration module 904 displays the number to the user, and stores the number internally in the current state 911 data.
  • the advertising and news module 906 provides customized information to each user of the service based on their prior interests in various software products and updates, as monitored and stored in the user profile database.
  • the advertising and news module 906 interfaces with the advertising database 717 of the service provider computer 102 to deliver advertising and promotional information the user based on the installed software products on the user's computer 101.
  • the advertising and news module 906 provides information in various different modes.
  • the advertising and news module 906 obtains ads from the advertising database 717 on a periodic basis, such as once every several hours, according to the installed software products on the client computer 101, as described above, and caches them locally. If an ad (here including other types of information or promotional data) is already present in the cache, it is marked as new, otherwise, the URL of the ad (as determined from the database 717) is accessed, and the ad saved in the cached. Ads not marked as new are purged.
  • the current state 911 is a data store of data describing the present operation of the client application 104, including for example, user specific information, such as name, address, credit card number, registration or serial number, and which updates have been downloaded and which have been installed.
  • the registration number is used each time the user logs in to the service provider computer 101.
  • the information about which updates have been downloaded and installed is used to provide the undo capability of the recovery module 908.
  • Recovery is an action initiated by the user when he or she is dissatisfied with a software update. When initiated, the effects of a software update previously installed are reversed.
  • the ability of the recovery module 908 to perform the recovery is based on the presence of the archive files 909 created by the install monitor 910 when the software update was first installed.
  • the archive files 909 contain a copy of each file which was deleted or modified during installation along with its original pathname and a list of pathnames of files added during the installation.
  • the archives 909 are preferably kept in a compressed format for space efficiency.
  • the recovery module 908 reads the archive file 909 associated with that software update, restores the deleted or modified files to their directories, and deletes the added files or directories.
  • the present invention enables a useful mechanism for providing updates of various software products from diverse software vendors to a plurality of users, each user having different ones of the software products installed on their computers.
  • the system of the present invention enables the software updates to be continually maintained and verified for correctness, while alleviating both users and software vendors of a substantial burden is communicating with each.
  • the system enables any software vendor to provide software updates to the service provider, ensuring that subscribing users have the software update on a timely basis. Likewise, subscribing users are ensured that they are notified about software updates for all of the software products installed on their computers, without having to individually search out information for each such product.
  • the present invention enables advertising and other information to be targeted to users based on their interests and preferences and expressed in the software products installed on their computers.

Landscapes

  • Engineering & Computer Science (AREA)
  • Theoretical Computer Science (AREA)
  • General Engineering & Computer Science (AREA)
  • Software Systems (AREA)
  • Physics & Mathematics (AREA)
  • General Physics & Mathematics (AREA)
  • Business, Economics & Management (AREA)
  • Computer Security & Cryptography (AREA)
  • Finance (AREA)
  • Accounting & Taxation (AREA)
  • Computer Networks & Wireless Communication (AREA)
  • Signal Processing (AREA)
  • Marketing (AREA)
  • Strategic Management (AREA)
  • Economics (AREA)
  • Development Economics (AREA)
  • General Business, Economics & Management (AREA)
  • Information Transfer Between Computers (AREA)
  • Stored Programmes (AREA)
  • Management, Administration, Business Operations System, And Electronic Commerce (AREA)

Abstract

A system and method update client computers of various end users with software updates for software products installed on the client computers, the software products manufacturered by diverse, unrelated software vendors. The system includes a service provider computer system, a number of client computers and software vendor computer systems communicating on a common network. The service provider computer system stores in an update database information about the software updates of the diverse software vendors, identifying the software products for which software updates are available, their location on the network at the various software vendor computer systems, information for identifying in the client computers the software products stored thereon, and information for determining for such products, which have software updates available. Users of the client computers connect to the service provider computer and obtain a current version of portions of the database. The client computer determines that software products stored thereon, and using this information, determines from the database, which products have updates available, based on product name and release information for the installed products. The user selects updates for installation. The selected updates are downloaded from the software vendor computer systems and installed on the client computer. Payment for the software update and the service is mediated by the service provider computer. Authentication of the user ensures only registered users obtain software updates. Authentication of the software updates ensures that the software updates are virus free and uncorrupted. Changes to the client computer during installation are monitored and archived, allowing the updates to be subsequently removed by the user.

Description

BACKGROUND
1. Field of Invention
The present invention relates to systems and methods for computer-based customer support, and more particularly, to systems, methods, and products for automatically updating software products from diverse software vendors on a plurality of end-user, client computer systems.
2. Background of Invention
The typical personal computer contains various categories of software products, such as operating system files, utilities, applications, and device drivers, code libraries, and other forms of computer readable or executable information. In some of these categories, such as applications, the personal computer may contain numerous programs in various subcategories. For example, a user may have one or two word processing applications, several graphics applications, and numerous games. Most of these products will come from different software vendors. As used herein "software vendors" includes any entity that distributes software products, even if the entity also manufactures or distributes hardware or other non-software products. These software vendors frequently improve their products, by adding new features, or by fixing known problems, and make these software updates available to their users. These updates may or may not be free.
There are at least three significant problems that the vendors and users face in attempting to provide these updates to the user. First, vendors face difficulty and costs in attempting to inform users of their products that the updates are available, and users experience similar difficulties in attempting to ascertain what updates are available. Vendors typically send out mailings to registered users, place advertisements in relevant trade journals and magazines, and engage in other promotional activities.
For all of these efforts, many users may remain unaware of the many software updates applicable to their systems until they encounter problems and contact the vendors' technical support organizations. Other users only learn about updates by searching the Internet or on-line services for solutions to their technical problems. Just the shear magnitude of the problem of updating all software products can be overwhelming. Given that a user will have many software products from numerous vendors on her computer, it would be nearly impossible for the user to frequently monitor all of the available distribution channels, journals, Internet forums, and the like, to determine for which of the many software products there are updates available.
For example, some vendors maintain sites on the World Wide Web, or electronic bulletin boards (BBS's) that include information about current updates and products, and enable a user to download such updates. However, such sites are obviously dedicated to a single software vendor, and provide information only about that software vendor's products, and certainly not about the products of numerous other vendors that may be interest to a given user. Thus, the user would have to search the Internet, and possibly online services, to determine which vendors have such sites. The user would likely to have visit each of these sites individually and determine what software updates are available from each of them. Similarly, even though some on-line services include forums or other mechanisms where users can learn about available updates, this still places the burden on the user to actively seek out this information. Directories or search engines on the Internet, such as Excite, Yahoo, Lycos, or Infoseek merely provide links to software vendor sites, but do not generally attempt to systematically determine which software updates are available, and provide this information to the user, let alone actually update the software on the user's machine.
Another problem is that even once an update has been identified, there is the need to install it in the user's computer. Many users purchase the software updates by mail order, or the like, and receive them on floppy diskettes. Other users may download the software updates via Internet from the computers of the software vendors, or from on-line services. In any of these cases installing a single update can be a tedious, time-consuming and error-prone process for many users due to the various formats and installation procedures required. Installing updates for all of the numerous software products on a user's system on a regular basis would be even more difficult and time consuming for the typical user.
Finally, many users have concerns about their privacy, and are often resistant to revealing complete information about their software configurations to one or more vendors. However, even for a single vendor, information about which of the vendor's products are installed on a user's computer system, and system configuration information is necessary for determining which updates are applicable to the user's computer system. For example, a certain software update to an accounting program from vendor A might be applicable if the user has a printer from vendor B, and a different software update is applicable if the printer comes from vendor C. The user might not want to let each vendor know about all the components on their system, but this configuration information is necessary to ensure the correct software updated is installed. Still, users are resistant to the prospect of a single vendor storing information profiling the software components that reside on their computer systems.
In summary, from the perspective of an individual vendor, the problems are identifying and notifying every user of the vendor's software of the availability of updates to the software on a timely and useful basis, and ensuring that the proper software updates are installed. From the perspective of the individual user, the problems are systematically and easily identifying which updates are currently available for every piece of software on her system, and resolving the technical difficulties in obtaining and installing such updates.
Accordingly, it is desirable to provide a system that automatically determines which software updates from numerous diverse software vendors are currently available, and which are applicable to a given user's computer system, and installs such user selected ones of such updates on the user's computer. Further, it is desirable to provide such a system without abridging the privacy of users by obtaining and storing system profile information.
SUMMARY OF THE INVENTION
In accordance with one aspect of the present invention, there is provided a system and method that automatically updates software components from numerous diverse software vendors on the computer systems of a plurality of end users. The system includes at least one database that stores software update information for a plurality of software products manufactured by diverse software vendors. The database is maintained by a service provider on a service provider computer system. Alternatively, the database may be maintained by a set of software vendors of the software products in association with the service provider. The software update information in the database specifies the software update program or files and their network location on the computer system of the software vendors, which computer systems are connected over the network to the service provider computer system. The database further stores information that describes an installation process for installing the software update on a user's computer.
In the preferred embodiment the network is the Internet to which the diverse software vendor computer systems are connected, and make available updates for their software. The network location provided in the software update information is specified by one or more universal resource locators (URL). Thus, the update database does not store the software updates themselves, but information that is used to access the software from computer systems of the original vendors. In addition, the software update information includes a format description associated with specific installation programs or actions needed to install the software update.
On each user computer, or synonymously client computer, operating in accordance with one embodiment of the invention there is provided a client application that periodically connects over the network to the update database of the service provider computer system. The client application automatically downloads a portion of the database to the client computer, preferably to update a mirror of portions of database. From client database, the client application determines which software updates are applicable or relevant to the user's computer. This is preferably done by first determining the products that are installed in the client computer, and determining for each of these whether there is an update available for a more recent version of the software product than that installed on the client computer. The applicable software updates are identified to the user.
The user selects various software updates for installing on the client computer. Either the client application or the service provider computer then uses the network location specified in the database to connect to the computer system of the software vendor and download the software update from there to the client computer. The client application uses the format information to determine the appropriate installation process associated with the software update, and installs the software update using the proper installation process. During the installation process, the client application monitors all changes made to the client computer, such as the deletion, addition, or alteration of files or directories. The client application stores the state of the client computer prior to these changes. This may be done by saving copies of files to be altered or deleted, and noting pathnames of files or directories to be added. Once the installation is complete the stored state information, such as the copied files, is compressed and archived, and identified as being associated with the just installed software update. This stored state information allows the client application to "undo" the installation and restore the client computer to its state prior to the installation, including restoring any files that were deleted or altered. Multiple "undoes" of multiple installations may be accomplished.
Where the vendor charges for the software update, the service provider computer may intermediate between the software vendor's computer and the client computer to enable an electronic payment by the user to the software vendor. When the electronic payment is authorized, the client application downloads the software update and completes the installation as described. Additionally, the service provider computer may authenticate the software update and check to ensure that it is not corrupted, for example by computer viruses.
The service provider periodically updates the update database, monitoring URL information to ensure that it correctly identifies the location of software updates, identifies new software updates, or new products for inclusion in the database, and the like.
The above system allows numerous users to periodically and automatically update the software products on their computers from diverse software vendors through a single, update mechanism. The users need not invest the time and energy to identify currently available updates, nor engage in the potentially difficult process of manually (even electronically) obtaining and installing the software updates, and properly configuring their computer systems. Rather, all of the relevant information about the currently available updates is maintained for subscribing users in the service provider's database. Further, the above system provides these benefits without directly storing the software updates themselves, which would be undesirable for the service provider due to vast memory requirements needed for handling software updates from hundreds, or potentially thousands of software vendors, and the difficulty of ensuring that all such software updates were current.
As a further aspect of the invention, the update database stores promotional information for various software products in addition to the software update information. The promotional information includes product literature, advertising literature, technical information, product demonstration software and the like. This information is categorized into a number of product categories. Like the software update information, the promotional information itself is not stored in the update database, but rather, a network location is stored for each item of promotional information.
The client application determines on the client computer the product categories of the software products therein, and then selects promotional information from certain product categories, and retrieves this promotional information from the network location information associated with it. This enables the client application to direct promotional information to the client computer based on the software products thereon, and hence the user's likely product interests, without 1) storing large quantities of promotional information directly; and 2) disclosing the actual contents of the user computer to third parties.
The update database of software update information is preferably maintained by a supplier of the client application, who also maintains the service of providing software updates. This database is created by engaging with numerous software vendors to provide information for software updates of their products to the service provider. Preferrably, the software vendors provide the service provider information describing the software update, including version information, file formats, configuration information, and network location.
Alternatively, software updates may be identified by systematically and periodically searching the Internet to identify the software vendors who are providing updates to their software products. These updates are then downloaded from the software vendor's Internet sites, and one or more network locations (URL) are identified for obtaining the download. The downloaded software update is then installed on one or more target computers as typically configured by end users. The format of the software update is determined, along with the network location of the software update, and other descriptive information, such specific configuration actions to be taken during installation of the software update, useful descriptive text, and the like.
In another aspect of the present invention there is provided a client application that interacts with the update database. The client application is provided on each of a plurality of client computers. The client application is executed on a periodic basis and connects to a update database as described above to perform the operations of downloading the portions of the database, determining the relevant software updates to be retrieved, retrieving same from their network locations, installing the software updates on the client computer, and removing installed updates if desired.
In yet another aspect of the present invention, information about software updates or software products may be provided by the service provider to a client computer by email, upon request for email notification by a user. Users who subscribe to the service provider's service indicate the software products in which they are interested, either directly, or indirectly by their actions in using the service. As new software updates, or software products become available, the service providers determines which one match a particular user's interests, and notifies the user of such updates or products by email. The notification includes the network location of where the software product or software update is available. The user can then approve the installation of the product or update, and use the client application to download and install the software update or product.
BRIEF DESCRIPTION OF THE DRAWINGS
FIG. 1 is an illustration of a system for providing software updates in accordance with the present invention.
FIG. 2 is a flowchart of the overall method for providing software updates to a client computer in accordance with the present invention.
FIG. 3 is an illustration of a user interface for registering a new user of the updating service.
FIG. 4 is an illustration of a user interface for selecting software updates for installation.
FIG. 5 is an illustration of a user interface for confirming installation of a software update.
FIG. 6 is an illustration of a user interface for undoing an installation of a software update.
FIG. 7 is an illustration of software architecture of the service provider computer system.
FIG. 8 is one embodiment of a schema for the update database of the service provider computer.
FIG. 9 is an illustration of the software architecture of an client computer.
FIG. 10 is a flowchart of further details of analyzing the client computer, determining software updates, and displaying update information.
FIG. 11 is a flowchart of the operation of the install monitor.
FIG. 12 is a flowchart of the operation of the URL monitor.
FIG. 13a-13e are illustrations of a user interface for registering a software update into the update database.
FIG. 14 is one embodiment of a schema for the user profile database.
FIG. 15 is one embodiment of a schema for the advertising information database.
FIG. 16 is a flowchart of the operation of the recovery module.
FIG. 17a-17d are illustrations of a user interface for registration a sofware product into the update database.
DETAILED DESCRIPTION OF THE INVENTION
System Architecture
Referring now to FIG. 1, there is shown the architecture of one embodiment of a system for updating diverse software products on user's computers in accordance with the present invention. In system 100, there are a plurality of client computers 101 communicatively coupled by a network 106 to a service provider computer 102. A number of software vendor computers 103 are also communicatively coupled over the network 106 to the service provider computer 102. The network 106 is preferably the Internet, or other similar wide area network.
Each client computer 101 is operated by an end user, and typically has a number of software products installed thereon, such as applications, drivers, utilities and the like. In accordance with the present invention, the client computers 101 includes a client application 104 that communicates with the service provider computer 102 to obtain software updates of software products installed on the client computer 101. The software architecture of a client computer 101 and client application 104 is further described below with respect to FIG. 7.
Each software vendor computer 103 coupled to the service provider computer 102 stores software update information, software products, information files, and the like. The software update information includes applications, binary files, text files, and the like, for updating software products installed on client computers 101, and advertising or other information about such products useful to users for evaluating potential software for updating. Other types of information useful to providing product support, technical service, or the like may also be beneficially provided. In addition, the software vendor computers 103 provide mechanisms for controlling distribution and payment of software updates, such as credit card payment front ends, code authentication and verification subsystems, and the like. These various mechanisms are understood in the art. For example, payment mechanisms may be implemented in compliance with various credit card or debit systems, as known in the art. Likewise, authentication and verification may be implemented using conventional encryption techniques.
In a preferred embodiment, the network 106 is the Internet, and more specifically, the World Wide Web portion thereof. The various computers thereby support the protocols for FTP, and HTTP, and provide for the display and rendering of HTML, VRML, or other text or interface description languages. Each computer 101, 102, 103 has a IP address that specifies its location on the network 106, thereby allowing such computers to communicate with each other in a conventional manner. Files, such as executables, binaries, and text files are identified within the various computers by universal resource locators (URLs) as known in the art.
Overall System Operation
Referring now to FIG. 2, there is shown an overall flow diagram of the process of updating a single client computer 101 in accordance with the present invention. The process here is described with respect to a single client computer 101. Given the client-server nature of the system, those of skill in the art understand that numerous other individual client computers 101 may interact with the service provider computer 102 in parallel.
The update process 200 is typically initiated on the client computer 101. The user may manually initiate the process, or it may occur automatically, for example at preset periods, such as once a month. Alternatively, the process may be initiated by the service provider computer 102 prompting the client computer 101 at various intervals, or in response to particular events.
In each case, the user logs in 201 to the service provider computer 102 with the client application 104 in a conventional manner, providing a user ID, a password, and the like. This information may be manually entered by the user via the client application 104, or more preferably, stored within the client application 104, and automatically provided once a connection between the client computer 101 and service provider computer 102 is established. If the user is not registered, then the service provider computer 102 in conjunction with inputs by the user, registers 202 the new user of the system. FIG. 3 illustrates a basic user interface 300 for registering the user. The user identifies himself or herself by name 301 and selects a password 303. The user may also provide a mailing address 305 and a payment mechanism such as a credit card data 311, including a credit card number and expiration date, to pay for the services and for any for-fee software updates that the user may access in the course of using the service provided by the service provider computer 102. An email address 307 is entered to allow the service provider to contact the user by email. The user may select check box 309 to indicate that they want to be notified by email when new software updates are available for software products installed on their computer. When the registration process 202 is completed, the service provider computer 102 returns a unique registration number to the user. This number may be stored on the client computer 101 and used during subsequent logins to identify the user to the service provider computer 102.
The registered users are authenticated 203 by the service provider computer 102, using conventional authentication mechanisms, such one or more passwords, digital signature, certificates, or the like. Authentication ensures that only users who are properly authorized by the service provider can obtain updates for software products.
The client application 104 then analyzes 204 the client computer 101 to determine a list of installed software products. The list of installed software products typically includes applications, system utilities, drivers, and other executables or resources. These software products will typically be from numerous diverse software vendors, a number of whom will maintain software vendor computers 103 on the network 106.
For each of the installed software products on the list, the client application 104 determines 205 if there is an applicable, or relevant update for the software product. This determination is made in consultation with the service provider computer 102, which maintains, as further described below, a database including a list of available software updates for numerous software products of diverse software vendors.
The client application 104 displays 206 the list of applicable software updates to the user, for review and selection thereof of updates for purchase and installation. FIG. 4 illustrates a sample user interface display 400 of applicable software updates. This display 400 includes the name 401 of each software product identified on the client computer 101, and remarks 403 displayed next to the name indicating whether the software product is already up-to-date, that is, there are no applicable updates, or, if the product is not current, the list of applicable updates (which may be for the software product itself, or for related products). In those cases where there is an applicable update, the remarks 403 briefly indicate the nature of the software update. In the example of FIG. 4, the remarks 403 for the software product Quicken 5.0® by Intuit Inc., indicates a update to provide new features. The user may obtain additional information by selecting a name or remark of a particular software product. The selected product name and remark is highlighted, as shown in FIG. 4, and the information about the software update is displayed 207 in an information window 405. This information may be stored in the service provider computer 101, or obtained directly from the software vendor computers 103 as needed using URLs associated with such information. The user may limit the list to only those software products that need updating, rather than all installed software products, by selecting check box 407.
The user may select one or more software products to update. To update one of the software products, the user selects the software product for update by selecting (e.g. double-clicking) the line including the software product, or by single clicking on the line, and then clicking the retrieve button 409. The user may select more than one software update by holding the control key on the keyboard down while single-clicking on the name of each desired software update, followed by selecting the retrieve button 409. When all the desired updates have been selected, the user may click on the continue button 411 to begin the installation process.
For each selected software update, the client application 104 performs an installation process 208. Referring to FIG. 5, the client application 104 displays information 505 for a selected software update, and provides the user the opportunity to confirm 501 or cancel 503 the installation. If confirmed, the client application 104 downloads 209 the software update, along with installation information, such as installation programs, files, and the like. This downloading may be directly from the software vendor computer 103, using the URL data stored in the service provider computer 102 for the location of the software update on the network 106.
In conjunction with the downloading process 209, a payment transaction 210 may be conducted whereby the user of the client computer 101 pays for the software update if it is not a free update. The service provider computer 102 may intermediate in this transaction, or merely initiate the transaction by connecting the client application 104 to the computer 103 of the software vendor of the update. If payment information, such as credit card numbers, are stored in the client application 104, then this information maybe provided by the client application 104 to the software vendor computer 103.
Once the download and applicable payment are complete, the software update is physically installed on the client computer 101. Each sofware update is associated with information that describes the particulars for the installation, such as configuration, decompression or other information. The installation is performed in conformance with such information.
In the preferred embodiment, the client application 104 executes 211 an install monitor prior to actually installing the software update. The install monitor, as further described below, records the changes made to the client computer 101 as a result of the installation of the software update. This information is archived by the install monitor and allows the user to "undo" or remove any number of installations, and restore the client computer 101 to its state prior to each such installation. Accordingly, the client application 104 performs 212 the installation, executing any necessary decompression, installation, or setup applications necessary to install the software update. During the installation process 212 the install monitor records 213 any changes made to the system configuration, including changes to various configuration files, additions or deletions of files, and additions or deletions of directories. The changes may be recorded in a variety of manners, such as building descriptions of the modifications of the files, or alternatively, storing copies of files prior to their alteration or deletion. Once the installation is complete, the install monitor archives 214 the changes. This process 208 is repeated for each software update to be installed.
Once all of the software updates have been installed, the client applications 104 logs out 215 of the service provider computer 102, and any necessary payment information for the user may be updated, such as payment based on the number of software updates purchased, the online connection time, and the like. Alternatively, no payment may need to be directly made, as the cost of the service may be included in the cost of the software update charged by the software vendor, who then pays the service provider for the service of coordinating and linking end users to the software vendor's computer system 103.
At some subsequent point, the user may decide to undo a previous installation, for example, due to dissatisfaction with the software product. The user may use a recovery feature of the client application 104 to undo 216 the installation. A sample user interface 600 for the recovery function is illustrated in FIG. 6. The user interface 600 includes a field 601 indicating the previous update to be removed as selected by the user, along with an information window 603 describing the software update. The user confirms the removal of the software update by selecting the undo button 605, or may cancel with cancel button 607. The recovery function deletes the files installed for the software update, and using the archived information created by the install monitor during the installation of the product, restores the client computer system 101 to its configuration immediately before the installation of the product. This process 216 includes deleting files and directories that were added, restoring files and directories that were deleted, and restoring files that were otherwise changed. In one preferred embodiment, the recovery function is able to undo any installation in a given series of installations, accounting for changes to the configuration of the client computer 101 after a particular installation. In another preferred embodiment, the recovery function undoes installations in the reverse order of their installation. If any payments were originally required from the user for the cost of the software update and the associated service of downloading and installing it, the payments may be credited back to the user when the user undoes the installation.
Service Provider Computer
Referring now to FIG. 7, there is shown one embodiment of the service provider computer 102 in accordance with the present invention. In terms of hardware architecture, the service provider computer 102 is conventional server type computer, preferably supporting a relatively large number of multiple clients simultaneously for requests for data and other processing operations. The service provider computer 102 includes one or more conventional processors in a processor core 723, and a suitable amount of addressable memory 700, preferably on the order of 18-64 Mb. The service provider computer 102 may be implemented with an Intel-based computer including one or more Pentium® processors, or other more powerful computer, such as various models of Sun Microsystems' SparcStations using UltraSparc® processors. The service provider computer 102 executes a conventional operating system 721, such as Windows NT® from Microsoft Corp., or one of various UNIX-based operating systems, such as Sun Microsystems' Solaris 2.5. The service provider computer 102 further includes a network communication protocol layer 719 that implements the necessary TCP-IP communication functions for connecting to the network 106 and communicating with other computers.
In accordance with the present invention, the service provider computer 102 includes a number of executable components and database structures useful for managing the software update interactions with the client computer 101 and the software vendor computers 103. These components include a security module 701, a communications module 703, a payment module 705, database modification tools 707, a update database 709, a user profile database 711, a reporting tools module 713, a URL monitor module 715, an advertising/information database 717, and an activity log 718. The update database 709 is described here; the remaining components are described further below.
Update Database
The update database 709 maintains information identifying a large number of software products, information about the software updates that are available from the diverse software product vendors for these software products, information for identifying software products installed on a client computer 101, and for uniquely distinguishing the versions and names of installed software products.
In one embodiment, the update database 709 does not itself store the software updates, but rather stores information, such as URLs, that allows the service provider computer 102 or the client computers 101 to directly access the software updates from the software vendor computers 103. This implementation is chosen for several reasons. The system 100 is designed to provide software updates for large numbers of software products, on the order of hundreds, and perhaps thousands of products. In this situation, extremely large amounts of storage would be required to store the relevant files. Further, by not storing the software updates themselves, but only links to the software vendor computers 103, the service provider does not have to make sure that the software updates themselves are always current, but need only maintain the link information, which is administratively easier. In another embodiment, the software updates are stored in the updated database 709. This implemenation is useful, for example, to facilitate synchronization of updates of the database 709 itself with the releases of new software updates for software products, thereby ensuring that the entries in the database 709 are consistent with the current releases of new software updates.
Finally, the update database 709 may also store information describing an installation process for installing a software update. This information may include particular configuration, file format, or other data useful to performing the installation of the software update the client computer 101. This information, if present, may be provided to the client computer 101 to use during the installation of the software update.
The update database 709 may be implemented in a variety of ways. Referring now to FIG. 8 there is shown one implementation of the update database 709, illustrated as a schema for a relational database. In this embodiment, the update database 709 includes 4 tables: a method table 801, a product locator table 803, an product table 805, and an update table 807. FIG. 9 illustrates a flowchart of the process of analyzing the client computer 101 using the tables of the update database 709.
The method table 801 maintains information identifying various methods of analyzing a client computer 101 to determine which software products are installed thereon. The method table 801 includes scan methods 811 and parameters 812. The various scan methods 812 are designed to cover the variety of different facilities of a client computer 101 that may identify the installed products. For example, in a client computer 101 using Microsoft's Windows95 or Windows NT operating system, there is provided a Registry which is designed to maintain indicia of installed software products. The Registry includes various methods that can be called to return information about the software products identified therein. Some of these methods are listed in the scan methods 811. The parameters 812 are arguments to the Registry methods, for example, identifying specific aspects of the Registry to be searched.
While compliance with the Windows95 standard requires that a software vendor's installation procedure should update the Registry, not all software vendors comply. In this case, information identifying the installed software products is also maintained in the config.sys, system.ini, and the autoexec.bat files. Also, a client computer 101 may be using Microsoft Corp.'s MS-DOS or Windows 3.1 operating systems, which do not use the Registry. Accordingly, the scan methods 811 include methods for reviewing these system files and returning indicia of the installed software products.
Each of the scan methods 812 return indicia of the installed products in the form of a number of strings, here scan-- string. Each scan-- string identifies a product name or file name, or some other data. However, a scan-- string may not uniquely identify a product. For this reason, the scan-- string is resolved by the product locator table 803.
The product locator table 803 associates individual scan-- strings 813 with a product name 815, instructions 816 for determining a version number or release number, and one or more constraints 814. The constraint is a rule that uniquely identifies the product given contextual information for the product where there are two entries having identical scan-- strings. Constraints include specific directories that include the product, additional entries in the system configuration file, the Registry or the like. If the specified information in these various locations matches the constraint values, then the product name associated with the constraint is the correct product name for the scan-- string. In one embodiment, the constraint 814 is an executable procedure that retrieves information in these various locations, and determines from this information whether the product name is a match with the scan-- string, according to whether the specified details of the constraint are found in the client computer 101.
Since some of the installed software products will be in their most current version, it is not necessary to update all software products installed on the client computer 101. Rather, from the list of installed software products, further analysis (205, FIG. 2) determines for which of these software products is there an applicable software update. A software update is applicable to a client computer 101 if version of the software update is more recent than the version of the installed software product.
Since not all of the software products installed on a client computer 101 need to be updated, the determination of the applicable software updates is usefully made with the product table 805. The product table 805 associates a product name 815 and a particular release 818 with an update ID 819 identifying a software update for that version of the product. The new version number 820 specifies the new version that would be produced by applying the software update specified by the update ID 819 to the software product identified by the product name and release number. The latest field 821 specifies (Y/N) whether applying the software update would bring the product to its most up-to-date version.
Finally, the update table 807 stores the information necessary for performing the software update itself. This table is usefully keyed by the update ID 819. For each update, there is provided a URL list 823 which contains URLs for the various sites that store the actual binary files for the software update, typically the software vendor computer system 103, and potentially mirror sites. The URL list 823 is comprised of a number of URL entries, each URL entry having a URL and a timestamp of the last time the URL was validated, and flag indicating whether the URL is valid. This allows the URL monitor 715 to ensure that current URL information is maintained in the database.
The current cost 824 of the software update is also stored to provide the user with cost information for the software update.
The format 825 specifies the file format of the software update files, and thereby indicates the type of processing needed to install the software update files. In one embodiment, there are six formats and accompanying installation procedures:
              TABLE 1                                                     
______________________________________                                    
Format        Installation Procedure                                      
______________________________________                                    
zip           1) Unzip file with unzip.exe                                
   2) Run install.exe                                                     
  zip 1) Unzip file with unzip.exe                                        
   2) Run setup.exe                                                       
  self- 1) Execute file to extract                                        
  extracting 2) Run install.exe                                           
  archive                                                                 
  self- 1) Execute file to extract                                        
  extracting 2) Run setup.exe                                             
  archive                                                                 
  file.exe 1) Execute file for self extraction and                        
   installation.                                                          
  unknown 1) use script information to perform                            
   installation.                                                          
______________________________________                                    
With respect to unknown or custom formats, the update table 807 stores in the script 826 either a handle to a custom installation program that is provided either by the software vendor for the update, or by the service provider. In addition, the script 826 also stores information about any conditions that are required for the installation, such as turning off anti-virus programs, or other conflicting programs during the installation process.
The description 827 field stores data associated with a description of the software update, such as describing the product features. The description is preferably a URL to a file on the software vendor computer system 103 that contains the description information. Again, the actual text need not be stored here, but merely a link to where that information is available on the network 106.
The update database 709 has been described as a set of tables. Alternatively, the update database 709 may be implemented in an object oriented framework with each table being a class, and the fields of the tables being attributes and methods of the class. The class type is then usefully defined by the primary key of the table.
Client Computer
Referring now to FIG. 9, there is shown an illustration of the hardware and software architecture of a client computer 101. A client computer 101 is of conventional design, and includes a processor core 918, an addressable memory 900, and other conventional features (not illustrated) such a display, a local hard disk, input/output ports, and a network interface. The display is of conventional design, preferably color bitmapped, and provides output for a user interface for various applications, such as illustrated in FIGS. 3-6. The input/output ports support input devices, such as a keyboard, mouse, and the like, for inputting commands and data. The network interface and a network communication protocol 916 provide access to remotely situated mass storage devices, along with access to the Internet, with a TCP-IP type connection, or to other network embodiments, such as a WAN, LAN, MAN or the like.
In the preferred embodiment the client computer 101 may be implemented on a Intel-based computer operating under Microsoft Windows 3.1 or Windows95 operating system 917, or equivalent devices. The client computer 101 includes some number of configuration files 915, such as the Windows95 Registry, the system.ini, config.sys and other files.
The client computer 101 further has installed thereon software products in the form of applications 912, operating system utilities 913, and device drivers 914, and the like. These various software products are among those that will be updated by the service provider computer 102.
In accordance with the present invention, the client computer 101 executes the client application 104 in memory 900. The client application 104 is comprised of a number of executable code portions and data files. These include a security module 901, a communications module 903, a payment module 905, a registration module 904, an advertising and news module 906, a system analyzer 907, a recovery module 908, an install monitor 910, and data defining the current state 911 of the application. The client application 104 further maintains in a private area of the computer storage archive files 909 that archive the state of the client computer 101 prior to each update installation. The client application 104 may be provided to the client computer 101 on a computer readable media, such as a CD-ROM, diskette, 8mm tape, or by electronic communication over the network 106, for installation and execution thereon.
Analysis of Installed Software Products and Determination of Applicable Updates
In the preferred embodiment, the analysis 204 is preferably performed by the client application 104 on the client computer 101. This reduces the network bandwidth required, and the potentially unreliability of non-stateless remote procedure call implementations by having the service provider computer 102 perform the analysis. It further increases the number of simultaneous users of the service provider computer 102. The analyze process is performed by the system analyzer 907 module of the client application 104.
In this embodiment then, the client computer 101 stores a local copy of the method table 801 and the product locator table 803 and uses these local copies to perform the analysis.
Referring now to FIG. 10 there is shown the process of the system analyzer 907 for analyzing 204 the client computer 101 to determine the list of installed software products.
The system analyzer 907 first synchronizes 1001 the method table 801 and the product locator table 803 in the client computer 101 with the current versions held by the service provider computer 102. Preferably each table is replaced in its entirety; this is likely to be faster than comparing individual entries and updating only those that are out of date. The synchronization may be mandatory or conditioned by version on client computer 101 being older than the version on the service provider computer 102, as indicated by stored timestamp of last time the update table 709 in the service provider computer 102 was updated.
Once the tables are synchronized, the system analyzer 907 can operate locally, for improved efficiency. The system analyzer 907 traverses the entire method table 801, and invokes 1003 each scan method 812 to search the Registry and configuration files 915 of the client computer 101. Each scan method 811 outputs a scan-- string, as described, specifying some software product installed on the client computer 101.
The system analyzer 907 applies (1005) each of the scan-- strings to the product locator table 803. The product locator table 803 receives the scan-- string and resolves 1007 the scan-- string to determine a product name 815 and a release instruction 816 associated with it. In some cases, the scan-- string does not uniquely identify a product. name 815, but matches several product names of installed software products. Accordingly, for each matching entry, the system analyzer 907 obtains 1009 a constraint 814 from the product locator table 803, and resolves 1009 the constraint to determine whether product on the client computer 101 is in fact the product listed in the entry. The constraint 814 of one of the entries will be satisfied and uniquely identify the product name.
Once the specific entry with the correct product name is identified, the system analyzer 907 resolves 1011 the release instruction 816 for the entry to obtain the release or version number of the installed software product. The release instruction 816 is preferably an executable procedure that obtains the version number from the named software product, and thus not merely the actual data itself. Using an executable procedure here ensures that the obtained release or version number is actual value for the product.
The result obtained by the system analyzer 907 from the product locator table 803 is a list 1013 of the installed software products on the client computer 101, each product identified by name and the installed version. The system analyzer 907 uses this list to query the service provider computer 102 to determine 205 for which of these products there is an applicable update.
For each installed product (1002) the system analyzer 907 queries the service provider computer 102 to resolve 1004 the name 815 and release number 818 of the product and determine if there a current update 821 for the product. This may be done by passing in the entire list as name, value pairs, or individually quarrying the service provider computer 102. In either cases, the service provider computer 102 determines if there is an applicable update for a software product by comparing the product name 815 and release information 818 to the product table 805, and obtaining the information in the latest update field 821. If there is an update available, in that the release information in the table indicates a version later than the version that is installed on the client computer 101, then the service provider computer 102 returns 1006 a handle the update ID 819 to the system analyzer 907. If the release of the software product installed on the client computer 101 is the most recent version, then the service provider computer 102 checks the next entry. This process continues until all of the installed software products are checked.
Selection of Software Updates
Once all of the installed software products have been reviewed against the product table 805, the system analyzer 907 will have a list 1007 of the applicable software updates, as those products for which it received an update ID 819 from the service provider computer 102. The system analyzer 907 can then display 206 the list to the user. An exemplary user interface is described above with respect to FIG. 4.
The system analyzer 907 can further display 207 additional information for a software update, as illustrated in FIG. 5, by querying the service provider computer 102 with the update ID 819 of a particular product to resolve 1008 the update ID 819 on the update table 807 and return information, such as cost, description, and the like.
Installation of Software Updates and the Install Monitor
The user selects one or more of the list software updates. For each selected update, system analyzer 907 returns the update ID 819 to the service provider computer 102. The service provider computer 102 resolves the update ID 819 against the update table 807 to obtain the record for this update, including the URL list 823 identifying the location of the relevant update files. This record is returned to the client computer 101. The client computer 101 accesses the identified URL(s) and downloads the software update files, typically from the software vendor computer 103, though downloads may be from mirror sites, or the like. The client computer 101 further downloads (from the received URLs) any additional installation files, such as installation executables, and scripts. The client computer 101 also verifies that the software update files are not corrupted.
In a preferred embodiment, the client computer 101 employs its security module 901 to verify the integrity of the files to make sure that they have not been corrupted.
The software update is then installed 212 by the client application 104 as described, using the format information 825 to determine the particular installation process, and the script 826 to control any custom installation or configuration information.
Installation 212 is monitored by the install monitor 910, which is executed prior to the actual installation. The install monitor 910 documents the state of the client computer 101 prior to installation and the changes made during the installation of a software update. The install monitor 910 operates in the background, and intercepts calls to the file system or other operating system calls that might result in changes to any files in the client computer 101. Depending on the specific call, the install monitor 910 takes action to preserve the state of the file before the change is made.
FIG. 11 illustrates a flowchart of the operation of the install monitor 910. The install monitor 910 receives operating system calls and messages from the client application 104. On trapping 1101 an operating system call, the install monitor 910 determines 1103 the type of call. There are three types of calls of interest: calls 1105 that delete a file or directory, calls 1107 that change an existing file by writing to it, and calls 1109 to add new a file or directory. When a file or directory is to deleted, the install monitor 910 first makes 1113 a copy of the existing file or directory to a private area of the client computer's 101 hard disk or other storage device. The install monitor 910 then lets the operating system 917 delete the file or directory, and waits for the next call. When a file is to be changed 1107, the install monitor 910 determines 1115 whether this is the first write to the file. If so, then again, the install monitor 910 copies 1119 the file to the private area. If the file has been already changed during the installation, there is no need to copy it again. These copy operations 1113, 1119 preserve the configuration of the client computer 101 prior to the installation. Finally, if a new file or directory is to be added 1109, the install monitor 910 stores 1117 the pathname of the new file or directory. This allows the new file or directory to be later deleted during an undo of the installation. For all other types 1111 of operating system calls, the install monitor 910 passes them through without action.
The install monitor 910 waits for installation process 212 to complete, preferably indicated by a message from the client application 104. At this point the complete prior configuration of the client computer 101 is known from the copied files and pathname information. These files and information are compressed 1121 into an archive file 909 and saved on the client computer 101, along with information identifying the software product installation to which it belongs. This identifying information allows the recovery module 908 to retrieve the archived information and restore the configuration of the client computer 101.
Other Service Provider Software Architecture
Referring again to FIG. 7, the remaining modules of the service provider computer 102 are now explained.
Communication
The communications module 703 provides for the establishment, maintenance and termination of network connections between the service provider computer 102 and either the software vendor computers 103 or the client computers 101. The communications module 703 supports the FTP and HTTP protocols for sending and receiving data over the Internet and the World Wide Web. The communications module 703 generally maintains and establishes separate streams for each connection it maintains. Preferably, the service provider computer 102 supports a large number of connections, possibly several hundred or thousands, at a time. In the event the customer base is so large that an even larger number of simultaneous connections may be required, multiple servers with mirror images of the update database 709 may be used. The communications module 703 also handles login and logout in a conventional manner, though these functions may be incorporated into the security module 701, below.
Security
The security module 701 handles the authentication of the user as an authorized user of the service provider computer 102. The security module 701 may be implemented with conventional authentication mechanisms based on digital signatures, such as public key systems supporting digital signatures, certificates and the like. Suitable security mechanisms include VeriSign Inc.'s Digital ID Center, which incorporates the login and logout functions from the communications module 703.
Additionally, the security module 701 provides for verification of the integrity of software updates that are downloaded from software vendor computers 103 to ensure that such updates have not been altered or infected by computer viruses or other unauthorized modifications. This module may be used, for example, to compute a checksum of the updates and the checksum may be stored in the update database 709. The checksum may be a simple one, or a cryptographically secure one such as any of the Message Digest (MD) algorithms proposed by Professor Ronald Rivest and commonly available in programming API's such as Microsoft's Cryptographic API standard. Whenever an update is later downloaded to a client computer 101 from a software vendor computer 103, the checksum of the update may be computed and compared against the one stored in the update database 709. If the two match, it may reasonably be inferred that the software update was downloaded to the client computer 101 correctly. The security module 701 may also be used to scan for viruses in the software updates stored on the various software vendor computers 103.
Payment
The payment module 705 handles payment by the end user to the service provider for the service of providing software updates. The service provider computer 102 maintains a database of its users. This database may be the user profile database 711 or other databases. Each user is charged a service fee for using the service provider computer 102 to download software updates. The fee may be based on a variety of different schedules, such as connection time, number of software updates purchased, annual or monthly subscription fee, or a combination of any of these or other pricing formulas. However charged, the payment module 705 tracks the user's usage of the service, for example, total the connection time, and maintains a count of the number of software updates downloaded, until the user logs out of the service provider computer 102. Payment is then charged to the user's credit card, which was previously supplied by the user during registration. Suitable implementations of the payment module 705 may be created in conformance with the Secure Electronic Transaction specification of Mastercard and Visa.
A user's subscription to the service may be enforced by the payment module 705 in various ways. One example of an algorithm to enforce term subscription is as follows:
The user logs in from the client computer 101 to the service provider computer 102. The payment module 705 determines if the user's account is current, and if so, accepts the connection to the client computer 101. If the user's account is about to expire, for example, within 30 days, or has expired, the payment module 705 prompts the user to renew the subscription. If the user agrees, the subscription fee is charged to the user's credit card account, and the connection to the client computer 101 is established, allowing the user to use the service as described. If the users refuses to renew, the connection is refused.
Fees may also be charged on a per-transaction basis. In this scenario, the fees may be attached to selected transactions. Once example of an algorithm to enforce per-transaction fees is as follows:
The client application 104 requests, for a software product to be updated, a transaction permission from the service provider computer 102. The payment module 705 determines from the update database 705 a specific fee for the transaction, and returns this information, along with a permission, to the client application 104. The client application 104 displays the fee to the user, who either confirms the transaction or cancels the software update. If the transaction is confirmed, the client application 104 performs the installation process. The payment module 705 is notified if the transaction and installation is successful, and then adds the transaction fee to a running total of fees for the current session. When the user's session is complete, the running total of transaction fees is charged to the user's credit card, and the charges provided to the client application 104 which displays them to the user.
In cases where an update is going to be undone by the recovery module 908, the transaction fees should to be credited back to the user's credit card account. Here, the client application 104 informs the service provider computer 102 that a software update is to be undone, providing the update ID 819 of the software update The payment module 705 uses the update ID 819 to determine the transaction fee (cost 824) to be credited. This amount is passed back to the client application 104 and displayed to the user. The software update is removed by the recovery module 908, and the payment module 705 is notified of the successful removal. The payment module 705 then subtracts the transaction fee from any current running total of fees. At the close of the session, the payment module 705 either charges or credits the user's credit card account, as appropriate.
Database Modification
The database modification tools 707 provide for the maintenance and updating of the update database 709 to include new software updates from various software vendors. The tools 707 provide for the addition of new entries, and the deletion or alternation of existing entries in any of the tables of the update database 709.
Of the various tables, the update table 807, which contains the information about the current updates for the software products, and the product table 805, which identifies the various software products for which their are updates, are the most frequently modified.
As new software updates become available, either the service provider or the software vendors access the database modification tools 707 to update the database. This is preferably done by completing forms that capture the information used in the tables of the database. FIG. 13 illustrates a sample form for specifying new update information, or changing existing update information. The form 1300 includes fields for providing the remark 1301 used in describing the update, a URL 1303 for the information on the software update, version information 1305, software products 1307 affected by the update, the type of update 1309, known incompatibilities 1311, filters for locating prior versions of the software product to be updated based on version information 1313, date information 1315, and Registry information 1317 (for identifying the software product in the Registry files of the 915 of the client computer 101). In addition, the file format 1321 of the update is specified along with a URL 1319 for the network location of software update itself. Finally, the installation procedures 1323 are specified for use in an installation script 826. This information readily processed in a conventional manner and updated to the appropriate tables of the update database 709.
In order to be supported by the update service of the service provider, software products and the updates to the software products have to be registered in the update database 709.
Registering a software product has the goal of specifying sufficient information to identify a product and its version if the product has been installed on a given client computer 101. FIG. 17 illustrates a form for registering a software product into the update database 709 for the first time. The registration form 1700 contains fields for the software vendor's company name 1701, software product name 1703, product type 1705, a method 1707 to identify the software product on the client computer 101, a unique file name 1707 or character string identifying the product, methods 1709 for verifying version information, file dates 1711, and directories 1713 on the client computer 101.
The product type 1705 can be a device driver, an application, a plug in (a product which extends the capabilities of another product such as an Internet browser) or an operating system file.
The method 1707 to identify the software product preferably specifies a unique file name or a character string and the location of the file name or string. For example, on the Windows 95 operating system, the name of a sound driver is specified in the Registry location \HKEY-- LOCAL-- MACHINE\System\CurrentControlSet\control.backslash.MediaResources\midi. In this case, the filename of the driver is found in this Registry location. A software product could also be identified by the presence of unique directory names. As noted, in some instances, product names are not unique.
The version of the software product that is installed on a client computer 101 may be obtained in one of several ways. It may be the version number, the last modification time-stamp of a file, or it may be specified explicitly in the Registry. The information provided in the registration form is processed after submission and added to the appropriate tables of the update database 709.
Software updates may be identified for inclusion in the update database 709 by the service provider periodically searching the Internet to identify software vendors providing updates of software products. Most software vendors will maintain Internet sites that indicate the presence of new software updates. For each identified software vendor, the service provider downloads the software updates to the updates database 709. A file format of the software update is determined, and an installation process specified according to the file format of the software update. Finally, the service provider creates an entry in the update database 709 including the URL or network location of the software vendor's computer system 103 storing the software update, the file format of the software update, and a specification of the installation process.
Alternatively, software vendors who contract with the service provider may provide the information about their software products and software updates, e.g. name, file format, and so forth, directly to the service provider, or to the update database 709.
However provided to the update database 709, registering an update consists of specifying the properties of the software update and the software products and their versions to which the software update is applicable. The properties of the software update preferably include the new version number 820 that results if the software update is applied to the product, the format 825 of the software update--zip file, self-extracting archive, and the like, and the installation steps (script 826) required to install the software update on the client computer 101. The product versions to which the software update is applicable are specified as the products themselves are specified earlier in this section. Also, a URL to a brief description and a full description of the software update--the problems it fixes and features it might add is preferably included, or the information may be directly stored.
As each new update becomes available, a new update entry is created.
Either the software vendor or the service provider specifies the product and the software update database entries in conformance with the properties of the software update.
User Profile Database
The user profile database 711 maintains a profile for each user containing information about which products the user has shown an interest, for example by requesting notification about software updates for specific products, or about new software products. This information is then used to deliver notifications about new updates available for these products to the user, for example by email, or other electronic communications mechanisms. This optional feature of the service provider computer 102 further enhances the value of the service to the user, ensuring timely notification of the availability of software updates and new software products.
In this regard, one alternate embodiment of the present invention is the use of email to notify users about new software update information, and new software products for which the user has expressed an interest. Specifically, when a new software update or software product is available, the service provider computer 102 sends an email to those users who have requested notification by email. The email contains information about the software update, and may include the record from the update table 807 about the software update, including the URL data 823 used to access the software update files. The client application 104 would then read the update information, and verify that the software update is indeed applicable to the client computer 101, and that the client computer 101 satisfies any conditions for installation. If the software updates are approved by the user, the client application 104 downloads the software update, verifies its integrity, and installs the software update directly, without having to login 201 to the service provider computer 102, and analyze 204 the software products installed on the client computer 101. In the case of notifications about new software products in which the user had expressed interest, the client application 104 would verify that the user is still interested in the software product and proceed to purchase, download and install it.
As a further enhancement of the e-mail notification embodiment, the email sent by the service provider computer 102 includes a specification of conditions a client computer 101 must satisfy for the software update or software product to be installed. This information is essentially the same as that used by the client application 104 to determine the relevant software updates for the client computer 101. For example, this information includes, for a software update, the older versions of the software product to which it is applicable. This additional information in the email notification is used by the client application 104, for example, to ensure that the software update is used only once by the user, and can be repeatedly applied.
The user profile database 711 generally stores information descriptive of each user. This information may include the user ID, password, digital signature, credit card numbers and the like, for use by the security 701, communications 703, and payment 705 modules. FIG. 14 specifies one exemplary schema of the user profile database 711. In a user table 1400, each user is identified by user ID 1401, name 1403, email address 1405, the start date 1407 of their subscription to the service, the end or termination date 1409 of the subscription, credit card information 1411 such as number, issuer and expiration date, a user selected password 1413, and a public key 1415 or other authentication token. As illustrated in FIG. 3, the user has the option 309 of requesting notification by email of such software updates. The user table 1400 thus also includes a flag 1416 indicating whether the user so desires to be notified by email. The user table 1400 is keyed by the user ID 1401 to a notification table 1417 that associates the user with selected product names 1419 and their current version 1421. When a software vendor or the service provider updates the update database 709 with information for a new software update, the notification table 1417 may be scanned to identify those users by user ID 1401 to notify about the update. The email flag 1416 for a user is checked, and if true, the user's email address 1405 is obtained from the user table 1400 and the user notified by email with information identifying the new software update.
Activity Log
The service provider computer 102 may be used to log all activities it performs with respect to the service in the activity log 718. Of particular interest are the activities the computer performs in response to user requests for software updates and the like. An illustrative format for the activity log 718 is shown in Table 2.
              TABLE 2                                                     
______________________________________                                    
Activity Log 718                                                          
  Transaction                                                             
            Activity Date-                                                
  Id Type Time User Id Parameters Response                                
______________________________________                                    
00000001                                                                  
        Login    031296  20198312                                         
                                password                                  
                                        Success                           
    093540                                                                
  00000002 GetMe- 031296 20198312 last Methods                            
   thods DB 093606  version DB or                                         
       Up-to-date                                                         
  00000003 GetPro- 031296 20198312 last Products-                         
   ducts Lo- 093649  version Locator                                      
   cator DB    DB or                                                      
       Up-to-date                                                         
  00000004 Query 031296 20198312 Sound sb-2.02                            
   Product 093723  Blaster16,                                             
   DB   2.0                                                               
   Query 031296 20198312 Myst 1.0 Up-to-date                              
   Product 093727                                                         
   DB                                                                     
  00000005 GetUpdate 031296 20198312 sb16-2.02 Update                     
   Entry 093751   Entry                                                   
  00000006 Download 031296 20198312 sb16-2.02 Success                     
   Done 093807                                                            
  00000007 Installed 031296 20198312 sb16-2.02 Success                    
   Update 094532                                                          
  00000008 Logout 031296 20198312 --  Success                             
    094730                                                                
______________________________________                                    
In this example, the user logged in on Mar. 12, 1996 at 09:35:40 a.m., synchronized their method table 801 and product locator table 803, queried if software updates for SoundBlaster16 2.0 and Myst 1.0 newer than these product's last version were available. The responses indicate that Myst 1.0 was update to date, but the current version of SoundBlaster16 was version 2.02. The user then obtained the update entry for the new version of SoundBlaster16 describing the software update, downloaded the software update, installed it, and logged out.
Activity types not represented in the example above include Undo of Updates by the recovery module 908, registering for service, and registering for notification for updates to specific products.
In this example, the activities of a single user are represented in the activity log. In an actual system, the activities of several different users would be interspersed in the activity log.
Reporting Tools
The reporting tools 713 provide support for querying the update database 709, the user profile database 711 and the activity log 718. The queries may be about the software products and updates, about the correlation between the types of software updates accessed by various users, and about aggregate data. The databases 709, 711 and the activity log 718 together have the potential to provide precise descriptions of the software product profiles of the users. For example, statistical information may be retrieved indicating the number of users of one product, such as SoundBlaster16, who also own a second product, such as Myst. This information may be collected and analyzed without necessarily violating the privacy of the individual users.
URL Monitor
The URL monitor 715 compiles the list of URLs in the update database 709 and verifies on a periodic basis whether they have changed. This is done to ensure that the URL information for the software updates is always valid. FIG. 12 illustrates a flowchart of the URL monitor 715. The URL monitor 715 traverses 1201 each entry in the update table 807. This may be done simply in serial order, or by more complex approaches, such as oldest entries first, or some other fashion. For each entry, the URL monitor 715 obtains 1203 the URL entries in the URL list 823, each entry as noted above having a timestamp. The URL monitor 715 links 1205 to the URL in an attempt to connect to the identified site or file via the Internet.
The attempted link may fail, and may be repeated some number of times in order to confirm that the URL is actually absent or otherwise incorrect, as opposed to merely a failure of the network service provider or the like. Once it is determined 1207 that the URL is not present, the URL is marked 1209 in the update table 807 as being invalid.
If the URL is present, then the timestamp of the URL at the host site is checked, typically by checking the timestamp of the file associated with the URL, or the timestamp of the file that includes the URL, or whichever is later. If the timestamp at the host is newer than the timestamp held in the update table 807, then it is possible that the underlying file has been changed, and the URL is no longer valid. Again, the URL is marked 1209 as being invalid. If the timestamp of the host is not newer, then the URL monitor 715 continues with the next URL in the URL list 823. Once all of the URLs in the update table 807 (or the desired number of old ones) have been processed, then the URL monitor 715 notifies 1213 the system administrator of the potentially invalid URLs. The system administrator can then verify the URLs and update them if necessary, resetting the valid flag as the URLs are updated.
Advertising & Information Database
The access that the service provider computer 102 has to the software profile of the client computers 101 lends itself to sending information, advertisements, and other promotional material that would be appropriate to each specific user, based on the software installed on the user's computer. Basing information delivery on the installed software products increases the saliency of the information since the user has already manifested an interest in the products. Thus, advertising or promotional information that is derived from or associated with such software products is most likely to be of interest to the user. The service provider computer 102 associates software products with advertising information, and enables this advertising information to be periodically delivered to the user.
Furthermore, the nature of downloading and installing software updates is inherently time-consuming; the risks that users perceive in updating usually would mean that they would seldom perform the updates on unattended computers. These factors create an opportunity to the service provider to direct targeted advertisements at the user at appropriate moments when the user runs the client application 104 to update their software, at which time they are present at their computer but not engaged in other activities. The advertisements themselves may be about for-fee software updates (upgrades) that the user may be able to purchase from the service provider or other third parties. Delivery of advertising information during the update process 212 is on the client computer 101 by the advertising/news module 906.
The advertising and information database 717 accordingly associates software products with advertising and promotional information. This association may be made in a number of different ways, One mechanism of association is categorizing software products and advertisements. FIG. 15 illustrates an exemplary schema for the advertising and information database 717 for associating advertising information and software products.
The ad table 1500 includes for each advertisement an ad number 1501, a URL 1503 to the advertisement or information item, and a list 1505 of categories for the advertisement, such as "word processing," "desktop publishing," "graphics," "adventure games," "communications," "Internet" and the like. An advertisement or information item may have any number or variety of categories associated with it. The product-category table 1507 lists products names 1511, product IDs 1509, and again, a list 1513 of categories for the product.
If a user has requested updates to a specific installed product, then presumably the user would be interested in advertisements or information for other products that are categorized in the same categories as the installed product. For example, if the user requests an update to an installed copy of Myst 1.0, then this product name is matched against the product name 1511 in the product-category table 1507, and the categories 1513 for it, such as "interactive game," are retrieved. The categories 1505 in the category list 1505 of the ad table 1500 are matched against this category, and the URLs 1503 for matching entries retrieved and accessed, with the information being delivered to the user by the client application 104. The information is preferably presented on the client computer 101 during the installation process 208-214. If there are many matches, then a weighting may be applied to select only those advertisements that match a certain percentage, or number, of categories of the installed products. Other selection criteria may also be applied. The schema of FIG. 15 is merely illustrative, and implementations other categorization may be used to associate advertising information with software products for delivery to users having such products installed on their computers.
Client Application Software Architecture
Referring again to FIG. 9, the remaining modules of the client application 104 are now explained.
Communication
The communications module 903 provides complementary functions to the communications module 703 of the service provider computer 102, including establishing and terminating connection streams, login and logout functions, FTP functions, and HTTP protocol compliance. All of these functions may implemented in a conventional manner.
Security
The security module 901 provides an interface to the security module 701 of the service provider computer 102, for authentication of the user password, digital signatures, certificates, or the like. User passwords or other authentication information are assigned to the user in a conventional manner. The security module 901 may store the authentication information, or the user may be required to manually input the authentication information during login.
Payment
The payment module 905 provides an interface to the payment module 705 of the service provider computer 102 to effect payment for use of the update service. Payment schedules may vary as described above. Preferably payment is made by credit card authorization. Given one or more payment schedules for use of the service, such as per update, periodic fees, or the like, the payment module may be implemented in a conventional manner.
Registration
The registration module 904 is used to register new users to the service provider computer 102. A sample user interface for the registration module 904 is shown in FIG. 3.
The registration module 904 obtained the user's name, address, credit card information, and a user-selected password. The password is entered by the user twice and the two entries matched to ensure that the user did not mistype the password unintentionally. This information is stored in the current state 911 data. The registration module 904 also sends this information to the service provider computer 102. There the information is verified and a unique registration number assigned to the user and the number is returned to the client application 104, where the registration module 904 displays the number to the user, and stores the number internally in the current state 911 data.
Advertising & News
The advertising and news module 906 provides customized information to each user of the service based on their prior interests in various software products and updates, as monitored and stored in the user profile database. The advertising and news module 906 interfaces with the advertising database 717 of the service provider computer 102 to deliver advertising and promotional information the user based on the installed software products on the user's computer 101.
The advertising and news module 906 provides information in various different modes. In one mode, the advertising and news module 906 obtains ads from the advertising database 717 on a periodic basis, such as once every several hours, according to the installed software products on the client computer 101, as described above, and caches them locally. If an ad (here including other types of information or promotional data) is already present in the cache, it is marked as new, otherwise, the URL of the ad (as determined from the database 717) is accessed, and the ad saved in the cached. Ads not marked as new are purged.
In a second, complementary mode, the advertising and news module 906 then selects ads from the cache and displays them to the user for a predetermined duration when no other user activity is occurring, such as during the installation process described above, or during an undo operation by the recovery module 908.
Current State
The current state 911 is a data store of data describing the present operation of the client application 104, including for example, user specific information, such as name, address, credit card number, registration or serial number, and which updates have been downloaded and which have been installed. The registration number is used each time the user logs in to the service provider computer 101. The information about which updates have been downloaded and installed is used to provide the undo capability of the recovery module 908.
Recovery
The recovery module 908 provides for undoing, or de-installing previously installed software updates using the archive files 909.
Recovery is an action initiated by the user when he or she is dissatisfied with a software update. When initiated, the effects of a software update previously installed are reversed. The ability of the recovery module 908 to perform the recovery is based on the presence of the archive files 909 created by the install monitor 910 when the software update was first installed. The archive files 909 contain a copy of each file which was deleted or modified during installation along with its original pathname and a list of pathnames of files added during the installation. The archives 909 are preferably kept in a compressed format for space efficiency. Generally, given a specific software update to remove, the recovery module 908 reads the archive file 909 associated with that software update, restores the deleted or modified files to their directories, and deletes the added files or directories.
FIG. 16 illustrates one embodiment of the operation of the recovery module 908. The recovery module 908 receives, as shown in FIG. 6, an input of the name of the software update to be removed. This name is associated in the current state information 911 with the particular archive file 909 for that installation. The recovery module 908 closes 1601 all executing applications. Using the name of the software update, or other identifying indicia, the recovery module 908 obtains the archive file 909 associated with the update, and uncompresses 1602 it. For each file that is stored in the archive in compressed form, representing a file that the was deleted, the recovery module 908 copies 1603 that file to its original location in the client computer 101. For each file or directory that is listed as being new, the recovery module 908 deletes 1604 that file or directory. Finally, the recovery module 908 reboots 1605 the client computer 101.
In summary, the present invention enables a useful mechanism for providing updates of various software products from diverse software vendors to a plurality of users, each user having different ones of the software products installed on their computers. The system of the present invention enables the software updates to be continually maintained and verified for correctness, while alleviating both users and software vendors of a substantial burden is communicating with each. The system enables any software vendor to provide software updates to the service provider, ensuring that subscribing users have the software update on a timely basis. Likewise, subscribing users are ensured that they are notified about software updates for all of the software products installed on their computers, without having to individually search out information for each such product. In addition, the present invention enables advertising and other information to be targeted to users based on their interests and preferences and expressed in the software products installed on their computers.

Claims (44)

We claim:
1. A computer-implemented method of providing information for software residing on a client computer, comprising:
maintaining a service provider computer on a network, the client computer accessible over the network by the service provider computer;
maintaining on the service provider computer a database, the database containing references to network locations where information relating to software from a plurality of software vendors can be obtained;
maintaining on the service provider computer a downloadable application, the application being capable of performing a scan of the client computer to identify one or more software products residing on the client computer;
establishing a communication link between client computer and the service provider computer over the network;
downloading the application to the client computer over the communication link;
scanning the client computer with the application;
as a result of the scan, generating a list of software residing on the client computer for which the service provider has information; and
for at least one product on the list, downloading to the client computer at least a portion of the information for that product that is available to the service provider.
2. A method according to claim 1, wherein the network is the Internet and the network locations are URLs.
3. A method according to claim 1, wherein the information comprises a software update for updating a software product residing on the client computer.
4. A method according to claim 3, wherein the database further contains for each software update a specification for an installation process for installing the software update on the client computer.
5. A method according to claim 4 further comprising installing the software update in accordance with the installation process.
6. A method according to claim 5, wherein the installation process is specified in accordance with a file format of the software update.
7. A method according to claim 1, wherein the information comprises at least one additional software product, the additional software product not presently residing on the client computer but compatible with software residing on the client computer.
8. A method according to claim 7, further comprising downloading to and installing on the client computer the additional software product.
9. A method according to claim 8, wherein the database further comprises for each additional software product a specification for an installation process for installing the software update on the client computer.
10. A method according to claim 9, wherein the installation process is specified in accordance with a file format of the software update.
11. A method according to claim 1, wherein the information comprises promotional information.
12. A computer-implemented method of providing relevant information for updating software residing on a client computer, comprising:
maintaining a service provider computer on a network with the client computer;
maintaining on the service provider computer a database, the database containing information relating to software updates of diverse software vendors;
establishing a communication link between the client computer and the service provider computer;
downloading to the client computer an application, the application having a function for scanning the client computer to determine which software products reside on the client computer;
scanning the client computer with the application;
as a result of the scan, generating a list of software residing on the client computer for which the service provider has relevant information; and
for at least one product on the list, downloading to the client computer at least a portion of the relevant information that is available to the service provider.
13. A method according to claim 12, wherein the network is the Internet.
14. A method according to claim 13, wherein the relevant information comprise a software update.
15. A method according to claim 14, further comprising downloading the software update to the client computer over the network.
16. A method according to claim 15, wherein the software update is downloaded from a computer on the network that is distinct from the service provider computer.
17. A method according to claim 15, further comprising installing the software update on the client computer.
18. A computer-implemented method of providing additional software products that are relevant to software residing on a client computer, comprising:
maintaining a service provider site on a network with the client computer, the service provider establishing a contractual relationship with a plurality of software vendors so that the software vendors receive compensation if their software is downloaded to the client computer;
maintaining on a service provider computer a database, the database containing information relating to software products of diverse software vendors;
maintaining on the service provider computer a downloadable application, the application having a function for scanning the client computer to determine which installed software products reside on the client computer;
establishing a communication link between client computer and the service provider computer;
downloading the application to the client computer over the communication link;
scanning the client computer with the application;
as a result of the scan, generating a first list of software products residing on the client computer;
comparing the first list with the information in the database to generate a second list, the second list containing software products that are compatible with the software residing on the client computer;
downloading to the client computer at least one product on the second list; and paying the software vendor compensation relating to the download.
19. A method as recited in claim 18, wherein the network is the Internet.
20. A method as recited in claim 19, wherein the additional software comprises a software update for at least some of the software residing on the client computer.
21. A method as recited in claim 20, wherein the database further comprises for each software update a specification for an installation process for installing the software update on the client computer.
22. A method as recited in claim 21, further comprising installing the software update in accordance with the installation process.
23. A method as recited in claim 22, wherein the installation process is specified in accordance with a file format of the software update.
24. A method according to claim 18, wherein the additional software is a software product not presently residing on the client computer.
25. A computer-implemented method of providing relevant information for software residing on a client computer, comprising:
maintaining a service provider site on a network with the client computer;
maintaining on a service provider computer a database, the database containing information relating to software products of diverse software vendors, the information being obtained by periodically scanning a public network;
maintaining on the service provider computer a downloadable application, the application having a function for scanning the client computer to determine which software products reside on the client computer;
establishing a communication link between client computer and the service provider computer;
downloading the application to the client computer over the communication link;
scanning the client computer with the application;
as a result of the scan, identifying software products residing on the client computer for which the service provider has information; and
for at least one product identified as a result of the scan, downloading to the client computer a portion of the relevant information that is available.
26. A method as recited in claim 25, wherein the network is the Internet.
27. A method as recited in claim 26, wherein the database comprises network locations where relevant information can be found.
28. A method as recited in claim 27, wherein the network locations are URLs.
29. A method as recited in claim 27, wherein the relevant information is downloaded to the client computer from a network location specified in the database.
30. A method as recited in claim 29, wherein the relevant information comprises a software update.
31. A method as recited in claim 26, wherein the database contains software products.
32. A method as recited in claim 31, further comprising downloading a software product from the database to the client computer and installing the software product on the client computer.
33. A method as recited in claim 31, wherein the database further comprises for each software product a specification for an installation process for installing the software product on the client computer.
34. A method as recited in claim 33, wherein the installation of the software product is done in accordance with the installation process.
35. A method as recited in claim 30, wherein the database further comprises for each software update a specification for an installation process for installing the software update on the client computer.
36. A method as recited in claim 35, further comprising installing the software update to the client computer, the installation of the software update done in accordance with the installation process.
37. A computer-implemented method of providing at least one software update on a client computer containing a plurality of software products, comprising:
maintaining on a service provider computer a database containing update information about a plurality of software products, the information including a network address for at least one software vendor server on the network that is separate from the service provider computer and contains at least one software update;
maintaining on the service provider computer a downloadable application, the application having a function for scanning the client computer to determine which software products reside on the client computer;
downloading the application to the client computer over a first communication path;
scanning the client computer with the application;
downloading a portion of the update information from the database to the client computer;
as a result of the scan, identifying software products that have been installed on the client computer for which updates are available;
ending client computer communications with the service provider computer;
selecting one identified software product to update;
downloading from the software vendor server to the client computer an update for at least one software product over a second communication path;
terminating communications between the software vendor server and the client computer; and
installing the software update on the client computer;
wherein the service provider computer is not required to contain any software updates.
38. A method as recited in claim 37, wherein the application automatically downloads at least one software update on the client computer.
39. A method as recited in claim 37, further comprising:
monitoring any changes made to the client computer during installation;
for each change to the client computer, storing data descriptive of the change; and
archiving the stored data as relating to the software update.
40. A method according to claim 39, further comprising:
receiving a user selection of an installed software update to remove from the client computer;
retrieving archive files associated with the installed software update;
restoring from the archive files the client computer to a state prior to the installation of the software update by undoing the changes described in the archive files.
41. A method according to claim 37, wherein the application further comprises function for:
determining whether a file existing on the user computer is to be deleted or altered, or a new file added to the client computer;
saving a copy of files to be deleted before deleting them;
saving a copy of files to be altered before altering them;
storing a pathname of a file to be added before adding the file, and
archiving the copied files and stored pathnames in at least one archive file that is associated with the installed software update.
42. A method according to claim 37, wherein the application further comprises functions for:
identifying a version of each installed software product; and
determining whether the available update is later than the version installed on the user computer.
43. A computer-implemented method of providing software products from a plurality of software vendors to at least one client computer, comprising:
maintaining a service provider computer on a network with the client computer;
maintaining on the service provider computer an application that is capable of scanning the client computer and determining which software products would be of interest to a user of the client computer;
maintaining on the service provider computer a database containing information about users on the network;
downloading the application to the client computer;
scanning the client computer with the application;
determining from the scan of the client computer one or more software products of interest to the user;
creating a list of the software products of interest to the user;
storing the list in the database;
scanning the network for software products of interest to the user;
notifying the user by an electronic communication of the availability of the software product of interest to the user;
obtaining from the user an approval to install the software product of interest;
downloading to the client computer the software product of interest;
installing on the client computer the software product of interest.
44. A method according to claim 43, where in the software products are software updtes for existing products.
US08/660,488 1996-06-07 1996-06-07 Automatic updating of diverse software products on multiple client computer systems by downloading scanning application to client computer and generating software list on client computer Expired - Lifetime US6151643A (en)

Priority Applications (17)

Application Number Priority Date Filing Date Title
US08/660,488 US6151643A (en) 1996-06-07 1996-06-07 Automatic updating of diverse software products on multiple client computer systems by downloading scanning application to client computer and generating software list on client computer
AU24777/97A AU2477797A (en) 1996-06-07 1997-06-06 Automatic updating of diverse software products on multiple client computer systems
CA002207162A CA2207162C (en) 1996-06-07 1997-06-06 Automatic updating of diverse software products on multiple client computer systems
EP97109222A EP0811942A3 (en) 1996-06-07 1997-06-06 Automatic updating of diverse software products on multiple client computer system
JP15136797A JP4486169B2 (en) 1996-06-07 1997-06-09 Automatic update of various software products on multiple client computer systems
US09/661,117 US6457076B1 (en) 1996-06-07 2000-09-13 System and method for modifying software residing on a client computer that has access to a network
US10/124,909 US6542943B2 (en) 1996-06-07 2002-04-17 System, method, and computer program product for automatically updating software on a client computer system
US10/125,276 US6763403B2 (en) 1996-06-07 2002-04-17 Graphical user interface system and method for automatically updating software products on a client computer system
US10/136,266 US6496875B2 (en) 1996-06-07 2002-04-30 Software product uninstallation system and method
US10/264,670 US6668289B2 (en) 1996-06-07 2002-10-04 System, method, and computer program product for uninstalling computer software
US10/456,208 US7107366B2 (en) 1996-06-07 2003-06-05 System, method, and computer program product for uninstalling computer software
US11/198,726 US8533703B2 (en) 1996-06-07 2005-08-04 Information processing apparatus, and system having preview control, and method thereof, and storage medium storing program for implementing the method
US11/378,857 US8407683B2 (en) 1996-06-07 2006-03-16 Software uninstallation system, method and computer program product
US11/855,985 US8527977B1 (en) 1996-06-07 2007-09-14 Software uninstallation system, method and computer program product
JP2010022042A JP4856768B2 (en) 1996-06-07 2010-02-03 Automatic update of various software products on multiple client computer systems
US14/015,277 US20140109079A1 (en) 1996-06-07 2013-08-30 Software uninstallation system, method and computer program product
US14/142,601 US9292273B2 (en) 1996-06-07 2013-12-27 Software uninstallation system, method and computer program product

Applications Claiming Priority (1)

Application Number Priority Date Filing Date Title
US08/660,488 US6151643A (en) 1996-06-07 1996-06-07 Automatic updating of diverse software products on multiple client computer systems by downloading scanning application to client computer and generating software list on client computer

Related Child Applications (1)

Application Number Title Priority Date Filing Date
US09/661,117 Continuation US6457076B1 (en) 1996-06-07 2000-09-13 System and method for modifying software residing on a client computer that has access to a network

Publications (1)

Publication Number Publication Date
US6151643A true US6151643A (en) 2000-11-21

Family

ID=24649735

Family Applications (12)

Application Number Title Priority Date Filing Date
US08/660,488 Expired - Lifetime US6151643A (en) 1996-06-07 1996-06-07 Automatic updating of diverse software products on multiple client computer systems by downloading scanning application to client computer and generating software list on client computer
US09/661,117 Expired - Lifetime US6457076B1 (en) 1996-06-07 2000-09-13 System and method for modifying software residing on a client computer that has access to a network
US10/124,909 Expired - Lifetime US6542943B2 (en) 1996-06-07 2002-04-17 System, method, and computer program product for automatically updating software on a client computer system
US10/125,276 Expired - Fee Related US6763403B2 (en) 1996-06-07 2002-04-17 Graphical user interface system and method for automatically updating software products on a client computer system
US10/136,266 Expired - Lifetime US6496875B2 (en) 1996-06-07 2002-04-30 Software product uninstallation system and method
US10/264,670 Expired - Lifetime US6668289B2 (en) 1996-06-07 2002-10-04 System, method, and computer program product for uninstalling computer software
US10/456,208 Expired - Fee Related US7107366B2 (en) 1996-06-07 2003-06-05 System, method, and computer program product for uninstalling computer software
US11/198,726 Expired - Fee Related US8533703B2 (en) 1996-06-07 2005-08-04 Information processing apparatus, and system having preview control, and method thereof, and storage medium storing program for implementing the method
US11/378,857 Expired - Fee Related US8407683B2 (en) 1996-06-07 2006-03-16 Software uninstallation system, method and computer program product
US11/855,985 Expired - Fee Related US8527977B1 (en) 1996-06-07 2007-09-14 Software uninstallation system, method and computer program product
US14/015,277 Abandoned US20140109079A1 (en) 1996-06-07 2013-08-30 Software uninstallation system, method and computer program product
US14/142,601 Expired - Fee Related US9292273B2 (en) 1996-06-07 2013-12-27 Software uninstallation system, method and computer program product

Family Applications After (11)

Application Number Title Priority Date Filing Date
US09/661,117 Expired - Lifetime US6457076B1 (en) 1996-06-07 2000-09-13 System and method for modifying software residing on a client computer that has access to a network
US10/124,909 Expired - Lifetime US6542943B2 (en) 1996-06-07 2002-04-17 System, method, and computer program product for automatically updating software on a client computer system
US10/125,276 Expired - Fee Related US6763403B2 (en) 1996-06-07 2002-04-17 Graphical user interface system and method for automatically updating software products on a client computer system
US10/136,266 Expired - Lifetime US6496875B2 (en) 1996-06-07 2002-04-30 Software product uninstallation system and method
US10/264,670 Expired - Lifetime US6668289B2 (en) 1996-06-07 2002-10-04 System, method, and computer program product for uninstalling computer software
US10/456,208 Expired - Fee Related US7107366B2 (en) 1996-06-07 2003-06-05 System, method, and computer program product for uninstalling computer software
US11/198,726 Expired - Fee Related US8533703B2 (en) 1996-06-07 2005-08-04 Information processing apparatus, and system having preview control, and method thereof, and storage medium storing program for implementing the method
US11/378,857 Expired - Fee Related US8407683B2 (en) 1996-06-07 2006-03-16 Software uninstallation system, method and computer program product
US11/855,985 Expired - Fee Related US8527977B1 (en) 1996-06-07 2007-09-14 Software uninstallation system, method and computer program product
US14/015,277 Abandoned US20140109079A1 (en) 1996-06-07 2013-08-30 Software uninstallation system, method and computer program product
US14/142,601 Expired - Fee Related US9292273B2 (en) 1996-06-07 2013-12-27 Software uninstallation system, method and computer program product

Country Status (5)

Country Link
US (12) US6151643A (en)
EP (1) EP0811942A3 (en)
JP (2) JP4486169B2 (en)
AU (1) AU2477797A (en)
CA (1) CA2207162C (en)

Cited By (626)

* Cited by examiner, † Cited by third party
Publication number Priority date Publication date Assignee Title
US6230199B1 (en) * 1999-10-29 2001-05-08 Mcafee.Com, Inc. Active marketing based on client computer configurations
WO2001039000A1 (en) * 1999-11-22 2001-05-31 Speedera Networks, Inc. A user device and system for traffic management and content distribution over a world wide area network
US6269456B1 (en) 1997-12-31 2001-07-31 Network Associates, Inc. Method and system for providing automated updating and upgrading of antivirus applications using a computer network
US6272677B1 (en) * 1998-08-28 2001-08-07 International Business Machines Corporation Method and system for automatic detection and distribution of code version updates
US20010029607A1 (en) * 1999-04-06 2001-10-11 Microsoft Corporation System and method for application installation management
WO2001091044A1 (en) * 2000-05-22 2001-11-29 Saiki Tech. Com, Inc. Internet advertising and information delivery system
WO2001059972A3 (en) * 2000-02-14 2002-01-17 Nextnine Ltd Support network
US20020013809A1 (en) * 2000-07-31 2002-01-31 Nobuyuki Hashimoto Processing device, remotely operated controlling device, remotely operated system and recording medium
US6345386B1 (en) 1998-09-21 2002-02-05 Microsoft Corporation Method and system for advertising applications
US20020016959A1 (en) * 2000-08-04 2002-02-07 Networks Associates Technology, Inc. Updating computer files
US20020016920A1 (en) * 2000-08-02 2002-02-07 Masahiro Komura Method and apparatus for mediation of security information, and a computer product
US6347398B1 (en) * 1996-12-12 2002-02-12 Microsoft Corporation Automatic software downloading from a computer network
US6353928B1 (en) 1999-01-04 2002-03-05 Microsoft Corporation First run installer
US20020032755A1 (en) * 2000-09-13 2002-03-14 Marc Abrahams Registration system and method using a back end server
US20020035689A1 (en) * 1998-06-04 2002-03-21 Z4 Technologies, Inc. Method and apparatus for repeated contact of software end-user
US6363499B1 (en) * 1998-09-21 2002-03-26 Microsoft Corporation Method and system for restoring a computer to its original state after an unsuccessful installation attempt
WO2002029595A1 (en) * 2000-10-06 2002-04-11 Richlind Commercial Corporation Ltd. Apparatus and method for capturing and storing web addresses in a data base
US6381742B2 (en) 1998-06-19 2002-04-30 Microsoft Corporation Software package management
US20020052887A1 (en) * 2000-10-30 2002-05-02 Nec Corporation Method and system for distributing master file
US6389589B1 (en) 1998-09-21 2002-05-14 Microsoft Corporation Class store schema
US6397381B1 (en) 1998-09-21 2002-05-28 Microsoft Corporation System and method for repairing a damaged application program
US20020078203A1 (en) * 2000-03-17 2002-06-20 Greschler David M. Method for serving third party software applications from servers to client computers
US20020078142A1 (en) * 2000-12-20 2002-06-20 Microsoft Corporation Method and system for enabling offline detection of software updates
US6418554B1 (en) 1998-09-21 2002-07-09 Microsoft Corporation Software implementation installer mechanism
US20020092013A1 (en) * 1998-09-21 2002-07-11 Microsoft Corporation Software installation and validation using custom actions
US6421671B1 (en) * 1999-04-30 2002-07-16 Dell Products L.P. Method and system for automated distribution of software
US20020100036A1 (en) * 2000-09-22 2002-07-25 Patchlink.Com Corporation Non-invasive automatic offsite patch fingerprinting and updating system and method
WO2002057895A1 (en) * 2001-01-16 2002-07-25 General Electric Company Delegated administration of information in a database directory using attribute permissions
US6427227B1 (en) * 1999-03-03 2002-07-30 Microsoft Corporation System, method, and computer-readable medium for repairing an application program that has been patched
US20020107945A1 (en) * 2000-12-12 2002-08-08 Ibm Corporation Mechanism to dynamically update a windows system with user specific application enablement support from a heterogeneous server environment
US20020116665A1 (en) * 2001-02-16 2002-08-22 Pickover Clifford A. Method and apparatus for supporting software
US20020120705A1 (en) * 2001-02-26 2002-08-29 Schiavone Vincent J. System and method for controlling distribution of network communications
US20020122068A1 (en) * 2001-03-01 2002-09-05 Taizo Tsuruoka Entertainment device, menu display method, and information recording medium
US6449642B2 (en) * 1998-09-15 2002-09-10 Microsoft Corporation Method and system for integrating a client computer into a computer network
US6453347B1 (en) * 1999-10-29 2002-09-17 Mcafee.Com, Inc. Active marketing based on client computer configurations
US6453469B1 (en) * 1999-06-18 2002-09-17 Phoenix Technologies Ltd. Method and apparatus to automatically deinstall an application module when not functioning
US6453310B1 (en) * 1998-10-26 2002-09-17 Microsoft Corporation Installable schema for low-overhead databases
US6457046B1 (en) * 1997-06-26 2002-09-24 Fujitsu Limited Information providing apparatus for server and computer-readable recording medium storing information providing program for server
US20020138757A1 (en) * 2001-03-23 2002-09-26 Motorola, Inc. Method for securely distributing software components on a computer network
US20020138595A1 (en) * 2001-01-22 2002-09-26 Canon Kabushiki Kaisha Method of undoing an operation remotely executed on a server station
US20020141419A1 (en) * 2001-03-28 2002-10-03 Atsushi Tomita Data communication program product to rewrite simultaneously firmware of plurality of devices connected to network
US20020147715A1 (en) * 2001-04-05 2002-10-10 International Business Machines Corporation Vendor independent network configuration tool method, system, and product
US20020156849A1 (en) * 1998-09-01 2002-10-24 Donoho David Leigh Method and apparatus for computed relevance messaging
US20020156877A1 (en) * 2001-04-23 2002-10-24 Lu James C. System and method for the duplication of a software system onto an appropriate target computer
US20020164023A1 (en) * 2000-12-14 2002-11-07 Widevine Technologies, Inc. Method and apparatus for protection of electronic media
US20020165976A1 (en) * 2001-05-02 2002-11-07 Jean-Charles Gonthier Software deployment in a data communications network
US20020169677A1 (en) * 2001-02-21 2002-11-14 Willner Barry E. Systems and methods wherein a consuming device receives an executable consumption program
US20020171863A1 (en) * 2001-05-16 2002-11-21 Robert Sesek Web-based demo pages for printers
US20020174348A1 (en) * 2001-05-18 2002-11-21 Imprivata, Inc. Biometric authentication for remote initiation of actions and services
US20020191020A1 (en) * 2001-06-18 2002-12-19 International Business Machines Corporation Method and apparatus for removing confindential information from a history
US20020191032A1 (en) * 2001-06-18 2002-12-19 International Business Machines Corporation Method and apparatus for viewing and managing information in a history
US20030005107A1 (en) * 2000-02-14 2003-01-02 Adi Dulberg Support network
US20030009465A1 (en) * 2001-06-18 2003-01-09 International Business Machines Corporation Method and apparatus for removing information from a server
US20030018535A1 (en) * 2001-07-19 2003-01-23 Eisenberg Jeffrey Scott Method of marketing utilizing media and host computer to facililtate link between customer and retailer computers
US20030023770A1 (en) * 2001-07-26 2003-01-30 Barmettler James W. Automated software driver installation
US20030028870A1 (en) * 2001-08-01 2003-02-06 Weisman Mitchell T. Distribution of downloadable software over a network
US6519616B1 (en) * 1999-12-31 2003-02-11 Qwest Communications International, Inc. Web site quality assurance system and method
US20030033400A1 (en) * 2001-07-13 2003-02-13 Neal Pawar System and method for managing networks using local intelligent agents
US6523166B1 (en) 1998-09-21 2003-02-18 Microsoft Corporation Method and system for on-demand installation of software implementations
US6526529B1 (en) * 1999-06-29 2003-02-25 Microsoft Corporation Dynamic error messaging
US20030041335A1 (en) * 1999-12-30 2003-02-27 Nadine Patry Method for downloading data preceded by information signals
US20030041133A1 (en) * 2001-07-27 2003-02-27 Hitachi, Ltd. Method for providing information apparatus together with setups transfer service
US20030046379A1 (en) * 2001-08-31 2003-03-06 Toshihisa Nakamura Network server apparatus, internet appliance terminal unit environment information managing method, and internet appliance terminal unit environment information managing program
US20030046682A1 (en) * 2001-08-29 2003-03-06 International Business Machines Corporation System and method for the automatic installation and configuration of an operating system
US20030055789A1 (en) * 2001-09-20 2003-03-20 Hitachi, Ltd. Fee imposition system for application software
US20030070087A1 (en) * 2001-10-05 2003-04-10 Dmitry Gryaznov System and method for automatic updating of multiple anti-virus programs
WO2003029967A1 (en) * 2001-09-28 2003-04-10 Crystal Decisions, Inc. Apparatus and method for combining discrete logic visual icons to form a data transformation block
US6549914B1 (en) * 2000-05-17 2003-04-15 Dell Products, L.P. System and method for statistical file preload for factory installed software in a computer
US20030079126A1 (en) * 2001-10-19 2003-04-24 Kadam Sunil S. Method and apparatus to facilitate software installation using embedded user credentials
US6557054B2 (en) 1994-05-31 2003-04-29 Richard R. Reisman Method and system for distributing updates by presenting directory of software available for user installation that is not already installed on user station
US20030080988A1 (en) * 2001-10-25 2003-05-01 Moran James R. Help center and filtering applications
US20030083941A1 (en) * 2001-10-25 2003-05-01 Moran James R. Help center and condition-based applications
US20030084335A1 (en) * 2001-10-25 2003-05-01 Moran James R. Help center and print center applications
US20030084009A1 (en) * 2001-10-30 2003-05-01 International Business Machines Corporation Product support of computer-related products using intelligent agents
WO2003040944A1 (en) 2001-11-09 2003-05-15 Bigfix, Inc. Formalizing, diffusing, and enforcing policy advisories and monitoring policy compliance in the management of networks
US20030097564A1 (en) * 2000-08-18 2003-05-22 Tewari Anoop Kailasnath Secure content delivery system
US6578199B1 (en) * 1999-11-12 2003-06-10 Fujitsu Limited Automatic tracking system and method for distributable software
US20030112461A1 (en) * 2001-12-18 2003-06-19 Toshiba Tec Kabushiki Kaisha Image forming system
US6584565B1 (en) * 1997-07-15 2003-06-24 Hewlett-Packard Development Company, L.P. Method and apparatus for long term verification of digital signatures
US20030126472A1 (en) * 2001-12-31 2003-07-03 Banzhof Carl E. Automated computer vulnerability resolution system
US20030132970A1 (en) * 2002-01-11 2003-07-17 Lehmeier Michelle R. System and method for developing custom operator-specific software-applications
US20030139977A1 (en) * 1996-08-08 2003-07-24 Fisher Alan S. Method and system for requesting status information from a common carrier
US20030145317A1 (en) * 1998-09-21 2003-07-31 Microsoft Corporation On demand patching of applications via software implementation installer mechanism
US20030145228A1 (en) * 2002-01-31 2003-07-31 Janne Suuronen System and method of providing virus protection at a gateway
US6603853B1 (en) * 1999-08-27 2003-08-05 Ameritech Corporation Method and apparatus for demonstrating telecommunications products
US20030154168A1 (en) * 2000-01-18 2003-08-14 Richard A Neifeld Method for using software products that are offered via a network
US20030154219A1 (en) * 2002-01-29 2003-08-14 Sony Corporation Information processing system, information processing apparatus and method, and program
US20030154268A1 (en) * 2002-02-12 2003-08-14 Allied Telesis K.K. Management apparatus and computer program therefor
US6614804B1 (en) * 1999-03-22 2003-09-02 Webtv Networks, Inc. Method and apparatus for remote update of clients by a server via broadcast satellite
US20030169444A1 (en) * 2002-03-07 2003-09-11 Canon Kabushiki Kaisha Creating a locally managed instance of a network printer
US20030172124A1 (en) * 1999-07-19 2003-09-11 David Feinleib Delayed uploading of user registration data
US20030182266A1 (en) * 1997-08-08 2003-09-25 Prn Corporation Method and apparatus for gathering statistical information about in-store content distribution
US20030200292A1 (en) * 2002-04-23 2003-10-23 Canon Kabushiki Kaisha Web based creation of printer instances on a workstation
US20030200289A1 (en) * 2002-04-23 2003-10-23 Canon Kabushiki Kaisha Remote creation of printer instances on a workstation
US20030200291A1 (en) * 2002-04-23 2003-10-23 Canon Kabushiki Kaisha Web based creation of printer instances on a workstation
US20030200300A1 (en) * 2002-04-23 2003-10-23 Secure Resolutions, Inc. Singularly hosted, enterprise managed, plural branded application services
US20030208579A1 (en) * 2002-05-01 2003-11-06 Brady Kenneth A. Method and system for configuration and download in a restricted architecture network
US6647532B1 (en) * 1998-10-29 2003-11-11 Dell Usa L.P. Built-in automatic customer identifier when connecting to a vendor website
US20030212990A1 (en) * 2002-05-08 2003-11-13 Thomas Brodkorb Software delivery manager
US6651249B2 (en) 1998-03-25 2003-11-18 Symantec Corporation Multi-tiered incremental software updating
US6651094B1 (en) * 1998-07-17 2003-11-18 International Business Machines Corporation Method and apparatus for creating a preload image for network installation
US20030225746A1 (en) * 2002-05-31 2003-12-04 Braun Richard A. Systems and methods for tracking assets
US20030222903A1 (en) * 2002-05-31 2003-12-04 Wolfgang Herzog Distributing customized computer settings to affected systems
US6662222B2 (en) * 1997-08-19 2003-12-09 International Business Machines Corporation Apparatus and method of managing system, and machine readable storage medium for storing program
US20030233649A1 (en) * 2002-06-14 2003-12-18 Scott Reimert Maintaining software in computers in a network
US20030233385A1 (en) * 2002-06-12 2003-12-18 Bladelogic,Inc. Method and system for executing and undoing distributed server change operations
US20030233483A1 (en) * 2002-04-23 2003-12-18 Secure Resolutions, Inc. Executing software in a network environment
US6668376B1 (en) * 2000-01-07 2003-12-23 Ricoh Company, Ltd. System and method for automatically loading a device driver
US20040003387A1 (en) * 2002-06-27 2004-01-01 International Business Machines Corporation Dynamically resolving fix groups for managing multiple releases of multiple products on multiple systems
US20040002958A1 (en) * 2002-06-26 2004-01-01 Praveen Seshadri System and method for providing notification(s)
US20040002988A1 (en) * 2002-06-26 2004-01-01 Praveen Seshadri System and method for modeling subscriptions and subscribers as data
US20040002972A1 (en) * 2002-06-26 2004-01-01 Shyamalan Pather Programming model for subscription services
US20040003266A1 (en) * 2000-09-22 2004-01-01 Patchlink Corporation Non-invasive automatic offsite patch fingerprinting and updating system and method
US20040006586A1 (en) * 2002-04-23 2004-01-08 Secure Resolutions, Inc. Distributed server software distribution
US6678888B1 (en) * 1999-08-26 2004-01-13 Hitachi, Ltd. Method and system for software distribution
US20040010685A1 (en) * 2002-02-25 2004-01-15 Sony Corporation Service providing apparatus and server providing method
US20040015949A1 (en) * 2001-05-09 2004-01-22 Sun Microsystems, Inc. Method, system, program, and data structures for applying a patch to a computer system
US20040015946A1 (en) * 2000-06-01 2004-01-22 Moddy Te'eni Method for resolving dependency conflicts among multiple operative entities within a computing environment
US20040025043A1 (en) * 2002-05-22 2004-02-05 Microsoft Corporation System and method for identifying potential security risks in controls
US20040030675A1 (en) * 2000-03-23 2004-02-12 Could Eric Justin System, method, and article of manufacture for seamless integrated searching
US20040031028A1 (en) * 2002-08-06 2004-02-12 Aardwork Software Limited Updating of software
US6693236B1 (en) * 1999-12-28 2004-02-17 Monkeymedia, Inc. User interface for simultaneous management of owned and unowned inventory
US20040040021A1 (en) * 2002-05-06 2004-02-26 Microsoft Corporation Method and system for keeping an application up-to-date
US6701356B1 (en) * 1998-04-15 2004-03-02 Ciena Corporation Method and apparatus for automatically downloading profile and image files for optical network elements
US6701441B1 (en) * 1998-12-08 2004-03-02 Networks Associates Technology, Inc. System and method for interactive web services
US20040044694A1 (en) * 2002-08-30 2004-03-04 Gerhard Henig Installing software applications and associated data on mobile computers
US6704804B1 (en) * 1998-01-26 2004-03-09 International Business Machines Corporation Method and system for communicating information among interactive applications
US6704803B2 (en) * 1998-01-26 2004-03-09 International Business Machines Corporation Method and system for distributing data events over an information bus
US20040054646A1 (en) * 2002-09-17 2004-03-18 Daniell W. Todd Address book for integrating email and instant messaging (IM)
US20040054736A1 (en) * 2002-09-17 2004-03-18 Daniell W. Todd Object architecture for integration of email and instant messaging (IM)
US20040054988A1 (en) * 2002-09-18 2004-03-18 Dario Atallah Certification test suite
US20040054737A1 (en) * 2002-09-17 2004-03-18 Daniell W. Todd Tracking email and instant messaging (IM) thread history
US6711676B1 (en) 2002-10-15 2004-03-23 Zomaya Group, Inc. System and method for providing computer upgrade information
US20040060045A1 (en) * 2002-09-19 2004-03-25 International Business Machines Corporation Programmatic application installation diagnosis and cleaning
US20040064348A1 (en) * 2002-09-30 2004-04-01 Humenansky Brian S. Selective deployment of software extensions within an enterprise modeling environment
US6718549B1 (en) * 1999-05-05 2004-04-06 Microsoft Corporation Methods for managing the distribution of client bits to client computers
US20040068481A1 (en) * 2002-06-26 2004-04-08 Praveen Seshadri Network framework and applications for providing notification(s)
US20040073903A1 (en) * 2002-04-23 2004-04-15 Secure Resolutions,Inc. Providing access to software over a network via keys
US6725452B1 (en) * 2000-06-01 2004-04-20 Aduoa, Inc. Method for resolving dependency conflicts among multiple operative entities within a computing environment
US20040078448A1 (en) * 2002-09-17 2004-04-22 Malik Dale W. Initiating instant messaging (IM) chat sessions from email messages
US20040078447A1 (en) * 2002-09-17 2004-04-22 Malik Dale W. User profiles for managing email and instant messaging (IM)
US20040088696A1 (en) * 2002-10-31 2004-05-06 Sony Corporation Software updating system, information processing apparatus and method, recording medium, and program
US20040088695A1 (en) * 2002-10-31 2004-05-06 Sony Corporation Software updating system, information processing apparatus and method, recording medium and program
US20040090470A1 (en) * 2002-10-30 2004-05-13 Kim Hong-Ki Method, display system, and computer software for controlling icon appearance
US20040117663A1 (en) * 1998-06-04 2004-06-17 Z4 Technologies, Inc. Method for authentication of digital content used or accessed with secondary devices to reduce unauthorized use or distribution
US20040133644A1 (en) * 2003-01-03 2004-07-08 Microsoft Corporation System and method for improved synchronization between a server and a client
US20040138942A1 (en) * 2002-09-30 2004-07-15 Pearson George Duncan Node-level modification during execution of an enterprise planning model
US6769009B1 (en) 1994-05-31 2004-07-27 Richard R. Reisman Method and system for selecting a personalized set of information channels
US20040147253A1 (en) * 2003-01-20 2004-07-29 Nec Corporation Information processing system, mobile phone and information processing server
US20040148362A1 (en) * 2001-11-02 2004-07-29 Lee Friedman Systems and methods for managing and aggregating media formats
US20040153965A1 (en) * 2003-01-31 2004-08-05 O'rourke Kevin System and user interface for managing and processing form information for use by portable processing and other devices
US20040162786A1 (en) * 2003-02-13 2004-08-19 Cross David B. Digital identity management
US6782448B2 (en) 2002-04-02 2004-08-24 International Business Machines Corporation Transparent code update in an automated data storage library
US20040181787A1 (en) * 2003-03-10 2004-09-16 Microsoft Corporation Software updating system and method
US20040187103A1 (en) * 2003-03-17 2004-09-23 Wickham Robert T. Software updating system and method
US6799197B1 (en) * 2000-08-29 2004-09-28 Networks Associates Technology, Inc. Secure method and system for using a public network or email to administer to software on a plurality of client computers
US20040194083A1 (en) * 2001-07-02 2004-09-30 Ian Hindle Program installation process
US6802061B1 (en) 1996-12-12 2004-10-05 Microsoft Corporation Automatic software downloading from a computer network
WO2004086199A2 (en) 2003-03-24 2004-10-07 Bigfix, Inc. Enterprise console
US20040205748A1 (en) * 2003-04-11 2004-10-14 Microsoft Corporation System and method for providing service of automated creation of computer software production images
US20040210891A1 (en) * 2003-04-17 2004-10-21 Ntt Docomo, Inc. Update system and method for updating a scanning subsystem in a mobile communication framework
US20040215744A1 (en) * 2000-03-07 2004-10-28 Tetsuro Motoyama Method and system for updating the device driver of a business office appliance
US20040215748A1 (en) * 2003-04-28 2004-10-28 International Business Machines Corporation Method, system, and computer program product for on demand enablement of dormant computing resources
US20040225894A1 (en) * 1998-06-04 2004-11-11 Z4 Technologies, Inc. Hardware based method for digital rights management including self activating/self authentication software
US20040225282A1 (en) * 2003-05-09 2004-11-11 Ness Anton P. Method and articles for assuring appropriate surgery
US20040237079A1 (en) * 2000-03-24 2004-11-25 Networks Associates Technology, Inc. Virus detection system, method and computer program product for handheld computers
US20040243609A1 (en) * 2001-08-21 2004-12-02 Singh Jitendra K. Internet enabled computer system management
US20040249934A1 (en) * 2003-06-06 2004-12-09 Anderson Jeff M. Updating print server software based on update emails
US20040250247A1 (en) * 2003-06-09 2004-12-09 Sun Microsystems, Inc. Extensible software installation and configuration framework
US20040255004A1 (en) * 2003-03-24 2004-12-16 Dirk Weseloh Method for remote maintenance of technical devices
US20040260798A1 (en) * 2003-06-20 2004-12-23 N2 Broadband, Inc. Systems and methods for distributing software for a host device in a cable system
US20040261114A1 (en) * 2003-06-20 2004-12-23 N2 Broadband, Inc. Systems and methods for providing flexible provisioning architectures for a host in a cable system
US6836794B1 (en) 1998-09-21 2004-12-28 Microsoft Corporation Method and system for assigning and publishing applications
US20040268342A1 (en) * 2003-06-30 2004-12-30 Dell Products L.P. System for automated generation of config to order software stacks
US20040268420A1 (en) * 2003-06-20 2004-12-30 N2 Broadband, Inc. Systems and methods for activating a host in a cable system
US20050010670A1 (en) * 1999-04-12 2005-01-13 Softricity, Inc. Port proxy and system for server and client computers
US20050033729A1 (en) * 1999-10-25 2005-02-10 Microsoft Corporation System and method for unified registration information collection
US20050033866A1 (en) * 2003-06-20 2005-02-10 Hewlett-Packard Development Company, L.P. Managed support service for electronic devices
US6859924B1 (en) * 1998-06-04 2005-02-22 Gateway, Inc. System restore apparatus and method employing virtual restore disk
US20050055689A1 (en) * 2003-09-10 2005-03-10 Abfalter Scott A. Software management for software defined radio in a distributed network
US20050081186A1 (en) * 2003-10-14 2005-04-14 Microsoft Corporation System and method for deploying a software build from a plurality of software builds to a target computer
US20050080878A1 (en) * 2000-04-07 2005-04-14 Ryan Cunningham Automatic video display on a computer
US20050091417A1 (en) * 2003-10-23 2005-04-28 International Business Machines Corporation Method, apparatus and computer program product for deploying software via post-load images
US20050108288A1 (en) * 2001-10-04 2005-05-19 Paul Hartshorne Communications networks
US20050108170A1 (en) * 2003-11-17 2005-05-19 Hailpern Brent T. Secured method and apparatus for selling and distributing software and related services
US6903681B2 (en) 1999-02-26 2005-06-07 Reveo, Inc. Global synchronization unit (GSU) for time and space (TS) stamping of input data elements
US6904449B1 (en) * 2000-01-14 2005-06-07 Accenture Llp System and method for an application provider framework
US20050132359A1 (en) * 2003-12-15 2005-06-16 Mcguire Thomas D. System and method for updating installation components in a networked environment
US20050132333A1 (en) * 2003-12-12 2005-06-16 Oracle International Corporation Methods and systems for testing software applications
US20050132349A1 (en) * 2003-12-15 2005-06-16 Jason Roberts System and method for a software distribution service
US20050132348A1 (en) * 2003-12-15 2005-06-16 Meulemans Michael E. System and method for managing and communicating software updates
US20050149921A1 (en) * 1999-03-19 2005-07-07 Rollins Douglas L. Software module update
US20050150951A1 (en) * 2003-06-26 2005-07-14 Nathan Sacco Method and apparatus for measuring and monitoring post-sales conditions within a network trading platform
WO2004092897A3 (en) * 2003-04-11 2005-07-28 Mirra Inc Service platform application distribution manager
WO2005071886A1 (en) * 2004-01-27 2005-08-04 Wrapped Apps Corporation On demand provisioning of applications
US20050177628A1 (en) * 2002-05-16 2005-08-11 Agency For Science, Technology And Research Computing system deployment method
US6934720B1 (en) * 2001-08-04 2005-08-23 Oracle International Corp. Automatic invalidation of cached data
US20050188371A1 (en) * 2004-02-25 2005-08-25 Bocking Andrew D. Method and system for selecting a program for download
US20050188345A1 (en) * 2004-02-19 2005-08-25 International Business Machines Corporation Method and system of transforming an application into an on-demand service
US20050198151A1 (en) * 2004-02-03 2005-09-08 Joel Thorson Method and apparatus for a message targeting and filtering database system
US20050203968A1 (en) * 2004-03-12 2005-09-15 Microsoft Corporation Update distribution system architecture and method for distributing software
US6948169B1 (en) * 2000-11-16 2005-09-20 Dell Products L.P. Web-based factory manufacturing of computers in a build-to-order manufacturing environment
US20050210034A1 (en) * 2000-06-06 2005-09-22 Emware, Inc. Service provider for embedded devices using a message store
US20050209871A1 (en) * 2004-03-17 2005-09-22 Samsung Techwin Co., Ltd. Method and apparatus for remotely providing driver information
US20050216906A1 (en) * 2004-03-23 2005-09-29 Amir Shahindoust System and method for remotely securing software updates of computer systems
US20050235282A1 (en) * 2004-04-16 2005-10-20 Glen Anderson System and method for downloading software and services
US6965928B1 (en) * 2001-03-09 2005-11-15 Networks Associates Technology, Inc. System and method for remote maintenance of handheld computers
US20050257208A1 (en) * 2004-05-11 2005-11-17 Microsoft Corporation Efficient patching
US20050257212A1 (en) * 2004-05-14 2005-11-17 International Business Machines Corporation System and method for autonomic software delivery for personal area networks
US20050256952A1 (en) * 2000-05-22 2005-11-17 Microsoft Corporation Network and method for implementing network platform services for a computing device
US20050257072A1 (en) * 2004-04-09 2005-11-17 Microsoft Corporation Credential roaming
US6968360B1 (en) * 1999-12-21 2005-11-22 Bellsouth Intellectual Property Corporation Automatic status notification
US6971023B1 (en) * 2000-10-03 2005-11-29 Mcafee, Inc. Authorizing an additional computer program module for use with a core computer program
US20050273863A1 (en) * 2000-02-08 2005-12-08 Ricoh Company, Ltd. Device management system, management client, controller server, method for managing usage context of device, and recording medium which records the method
US6976079B1 (en) * 2000-09-29 2005-12-13 International Business Machines Corporation System and method for upgrading software in a distributed computer system
US6976062B1 (en) * 1999-09-22 2005-12-13 Intermec Ip Corp. Automated software upgrade utility
US6981252B1 (en) 2000-07-14 2005-12-27 Symantec Corporation Method and apparatus for automatically uninstalling software on a network
US6986134B1 (en) * 1999-03-16 2006-01-10 Sun Microsystems, Inc. Lightweight global distribution mechanism
US20060031828A1 (en) * 2004-08-06 2006-02-09 Samsung Electronics Co., Ltd. Methodof apparatus for updating software of network device
US20060031543A1 (en) * 2004-01-27 2006-02-09 Tetsuro Motoyama Method and system for initializing protocol information used to extract status information from networked devices
US20060037012A1 (en) * 2003-07-02 2006-02-16 Zomaya Christ J System and method for providing computer upgrade information
US20060058928A1 (en) * 2004-09-14 2006-03-16 Beard Randal W Programmable autopilot system for autonomous flight of unmanned aerial vehicles
US7036121B1 (en) * 1999-12-01 2006-04-25 International Business Machines Corporation Method and system for maintaining software via network
US7062451B1 (en) * 2000-07-31 2006-06-13 Hewlett-Packard Development Company, L.P. Method for facilitating the purchase of compatible products
US7062765B1 (en) * 1999-05-25 2006-06-13 Realnetworks, Inc. System and method for updating information via a network
US20060129664A1 (en) * 2004-11-15 2006-06-15 Scott Reimert Method and apparatus for diagnosing a network
US20060130054A1 (en) * 2004-11-12 2006-06-15 Research In Motion Limited System and method for downloading or enabling download of a program from a program store location
US20060135261A1 (en) * 2004-12-17 2006-06-22 Nokia Corporation System, game server, terminal, and method for clan presence in a multiplayer game
WO2006066880A1 (en) * 2004-12-20 2006-06-29 Abb Research Ltd. System and method for automatically actualising functionalities in a distributed network
US20060156140A1 (en) * 2003-06-30 2006-07-13 Ben Van Haegendoren Network equipment and a method for monitoring the start up of such an equipment
US7080000B1 (en) * 2001-03-30 2006-07-18 Mcafee, Inc. Method and system for bi-directional updating of antivirus database
US20060161394A1 (en) * 2000-02-14 2006-07-20 Nextnine, Inc. Support network
US20060161640A1 (en) * 2004-05-19 2006-07-20 Yoichiro Terasawa Information processor, software updating system, software updating method, and its program
US7086090B1 (en) * 2000-10-20 2006-08-01 International Business Machines Corporation Method and system for protecting pervasive devices and servers from exchanging viruses
US20060184714A1 (en) * 2005-02-17 2006-08-17 International Business Machines Corporation Intelligent system health indicator
US20060184927A1 (en) * 2005-02-14 2006-08-17 Joe Deblaquiere Software certification and update process
US20060190546A1 (en) * 2002-09-17 2006-08-24 Daniell W T Instant messaging (IM) internet chat capability from displayed email messages
WO2006066881A3 (en) * 2004-12-20 2006-08-31 Abb Research Ltd System and method for automatically creating, installing and configuring extensions of functionalities in the system nodes of a distributed network
US20060206888A1 (en) * 2005-03-11 2006-09-14 Microsoft Corporation Checking for and accessing software component updates through a common content manager
US20060236301A1 (en) * 2005-04-15 2006-10-19 Microsoft Corporation Task aware source checkin and build
US7130807B1 (en) 1999-11-22 2006-10-31 Accenture Llp Technology sharing during demand and supply planning in a network-based supply chain environment
US7130701B1 (en) * 2000-05-24 2006-10-31 Schneider Automation Inc. System for remote configuration monitoring of an industrial control system
US20060248525A1 (en) * 2005-04-12 2006-11-02 Hopkins Samuel P System and method for detecting peer-to-peer network software
US20060253869A1 (en) * 1996-12-10 2006-11-09 Boyer Franklin E Internet television program guide system
WO2006119070A1 (en) * 2005-04-29 2006-11-09 Wms Gaming Inc. Asset management of downloadable gaming components in a gaming system
US20060271926A1 (en) * 2005-05-31 2006-11-30 Microsoft Corporation Split download for electronic software downloads
US20060277340A1 (en) * 2005-06-03 2006-12-07 Mar David B System and method for providing layered profiles
US7149208B2 (en) 1995-09-25 2006-12-12 Net2Phone, Inc. Method and apparatus for providing caller identification based responses in a computer telephony environment
US20060288847A1 (en) * 1999-12-28 2006-12-28 Gould Eric J User interface for simultaneous management of owned and unowned inventory
US20060294501A1 (en) * 2000-05-19 2006-12-28 Satoru Ueda Software program providing system, software program providing method and storage medium
US7164435B2 (en) 2003-02-10 2007-01-16 D-Link Systems, Inc. Videoconferencing system
US7171661B1 (en) * 2000-10-19 2007-01-30 International Business Machines Corporation Realtime configuration updates and software distribution to active client positions
US7178102B1 (en) 2003-12-09 2007-02-13 Microsoft Corporation Representing latent data in an extensible markup language document
US7185332B1 (en) 1998-03-25 2007-02-27 Symantec Corporation Multi-tiered incremental software updating
US7197545B1 (en) * 2000-08-28 2007-03-27 Sanavigator, Inc. Techniques for dynamically loading modules for devices discovered in a storage network
US7200632B1 (en) 1999-04-12 2007-04-03 Softricity, Inc. Method and system for serving software applications to client computers
US7200601B1 (en) * 2002-07-31 2007-04-03 Bellsouth Intellectual Property Corporation Computer-readable medium and data structure for communicating technical architecture standards to vendors
US20070088799A1 (en) * 2005-10-14 2007-04-19 Luft David A System and method for installing software
US20070094244A1 (en) * 1994-09-02 2007-04-26 Wolfe Mark A System and Method for Enhanced Information Retrieval
US7216348B1 (en) 1999-01-05 2007-05-08 Net2Phone, Inc. Method and apparatus for dynamically balancing call flow workloads in a telecommunications system
US20070106749A1 (en) * 2002-04-23 2007-05-10 Secure Resolutions, Inc. Software distribution via stages
US7222131B1 (en) * 2002-09-24 2007-05-22 Rockwell Automation Technologies, Inc. System and methodology facilitating data warehousing of controller images in a distributed industrial controller environment
US20070118530A1 (en) * 2005-11-18 2007-05-24 Microsoft Corporation Scheduling of software updates
US20070136418A1 (en) * 1996-10-08 2007-06-14 Mark Wolfe Communicating Information Relating to a Network Resource
US7246352B2 (en) * 2002-07-24 2007-07-17 International Business Machines Corporation System for generating a virtual map to a plurality of files necessary for installing software from multiple networked locations
US20070165277A1 (en) * 2001-07-10 2007-07-19 Marvell International Ltd. Point-of-sale demonstration of computer peripherals
US20070169109A1 (en) * 2003-11-21 2007-07-19 Peter Neswal Method for the installation and configuration of software components
US20070164105A1 (en) * 2006-01-18 2007-07-19 Reva Tolliver Post factory dynamic application selection
US20070180445A1 (en) * 2006-01-30 2007-08-02 Microsoft Corporation Download Service For Device Drivers
US20070192162A1 (en) * 2006-02-14 2007-08-16 Microsoft Corporation Collecting CRM data for feedback
US20070198583A1 (en) * 2003-12-25 2007-08-23 H & T Corporation Safety test support system,method,and program
US20070198525A1 (en) * 2006-02-13 2007-08-23 Microsoft Corporation Computer system with update-based quarantine
US20070214412A1 (en) * 2002-09-30 2007-09-13 Sanavigator, Inc. Method and System for Generating a Network Monitoring Display with Animated Utilization Information
US20070226731A1 (en) * 2005-11-16 2007-09-27 Tseitlin Ariel D Modularity
US20070234270A1 (en) * 2006-03-31 2007-10-04 Searete Llc, A Limited Liability Corporation Of The State Of Delaware Event evaluation using extrinsic state information
US7280982B1 (en) * 2000-04-04 2007-10-09 International Business Machines Corporation System and method for a fee address system
US7281245B2 (en) * 2002-06-05 2007-10-09 Microsoft Corporation Mechanism for downloading software components from a remote source for use by a local software application
US20070240152A1 (en) * 2006-03-24 2007-10-11 Red. Hat, Inc. System and method for sharing software certification and process metadata
US20070240076A1 (en) * 2000-06-30 2007-10-11 Nokia Corporation System and Method for Visual History Presentation and Management
US20070250575A1 (en) * 2005-06-24 2007-10-25 Tseitlin Ariel D Deployment
US20070250828A1 (en) * 2005-11-16 2007-10-25 Tseitlin Ariel D Portable libraries
US20070250574A1 (en) * 2005-06-24 2007-10-25 Tseitlin Ariel D Continuous deployment
US20070260629A1 (en) * 2005-06-24 2007-11-08 Tseitlin Ariel D Portable management
US20070271189A1 (en) * 2005-12-02 2007-11-22 Widevine Technologies, Inc. Tamper prevention and detection for video provided over a network to a client
WO2007139539A1 (en) * 2006-05-26 2007-12-06 Oracle International Corporation Software update syndication
US20070299940A1 (en) * 2006-06-23 2007-12-27 Microsoft Corporation Public network distribution of software updates
US20080020737A1 (en) * 2006-07-21 2008-01-24 Tim Neil Automatic Application Definition Distribution
US7325194B2 (en) 2002-05-07 2008-01-29 Microsoft Corporation Method, system, and apparatus for converting numbers between measurement systems based upon semantically labeled strings
US20080052699A1 (en) * 2006-08-02 2008-02-28 Baker Steven T Syncronized dual-processor firmware updates
US7343584B1 (en) * 2001-10-16 2008-03-11 Versata Development Group, Inc. Automated configuration of systems comprising product components of heterogeneous contexts
US20080066067A1 (en) * 2006-09-07 2008-03-13 Cognos Incorporated Enterprise performance management software system having action-based data capture
US7356537B2 (en) 2002-06-06 2008-04-08 Microsoft Corporation Providing contextually sensitive tools and help content in computer-generated documents
US7373519B1 (en) 2003-04-09 2008-05-13 Symantec Corporation Distinguishing legitimate modifications from malicious modifications during executable computer file modification analysis
US20080120406A1 (en) * 2006-11-17 2008-05-22 Ahmed Mohammad M Monitoring performance of dynamic web content applications
US20080126496A1 (en) * 2003-01-03 2008-05-29 Microsoft Corporation System and method for improved client server communications of email messages
US20080141238A1 (en) * 2000-10-16 2008-06-12 Edward Balassanian Feature manager system for facilitating communication and shared functionality among components
CN100395705C (en) * 2004-11-29 2008-06-18 三星电子株式会社 Apparatus and method for providing software to host equipment through peripheral equipment
US7392479B2 (en) 2002-06-27 2008-06-24 Microsoft Corporation System and method for providing namespace related information
US20080168167A1 (en) * 2007-01-04 2008-07-10 Calrson Michael P Service provided by a single entity for all applications
US20080168149A1 (en) * 2003-10-14 2008-07-10 At&T Delaware Intellectual Property, Inc., Formerly Known As Bellsouth Intellectual Property Processing Rules for Digital Messages
US7401133B2 (en) 2002-04-23 2008-07-15 Secure Resolutions, Inc. Software administration in an application service provider scenario via configuration directives
US7404195B1 (en) 2003-12-09 2008-07-22 Microsoft Corporation Programmable object model for extensible markup language markup in an application
US20080184222A1 (en) * 2007-01-30 2008-07-31 Microsoft Corporation Techniques for providing information regarding software components for a user-defined context
US7421645B2 (en) 2000-06-06 2008-09-02 Microsoft Corporation Method and system for providing electronic commerce actions based on semantically labeled strings
US7434157B2 (en) 2003-12-09 2008-10-07 Microsoft Corporation Programmable object model for namespace or schema library support in a software application
US20080250038A1 (en) * 2007-04-03 2008-10-09 Luca Di Litta Method and system for populating a software catalogue with related product information
US7437405B1 (en) 2002-10-01 2008-10-14 Danger, Inc. System and method for managing data objects in a wireless device
US20080255782A1 (en) * 2007-04-12 2008-10-16 Siemens Energy & Automation, Inc. Devices, Systems, and Methods for Monitoring Energy Systems
US20080304475A1 (en) * 1997-12-31 2008-12-11 Irwin Gerszberg Hybrid fiber twisted pair local loop network service architecture
US7467378B1 (en) 2004-02-09 2008-12-16 Symantec Corporation System state rollback after modification failure
US20080313459A1 (en) * 2003-07-11 2008-12-18 Computer Associates Think, Inc. Method and System for Protecting Against Computer Viruses
US20090007091A1 (en) * 2007-06-27 2009-01-01 Microsoft Corporation Techniques for automatic software provisioning
US20090013317A1 (en) * 2007-02-08 2009-01-08 Airnet Communications Corporation Software Management for Software Defined Radio in a Distributed Network
US7487515B1 (en) 2003-12-09 2009-02-03 Microsoft Corporation Programmable object model for extensible markup language schema validation
US20090043774A1 (en) * 2007-08-11 2009-02-12 Gosukonda Naga Sudhakar Techniques for retaining security restrictions with file versioning
US7496739B1 (en) * 2000-06-30 2009-02-24 Microsoft Corporation System and related methods for automatically configuring a computing system
US7509573B1 (en) 2004-02-17 2009-03-24 Microsoft Corporation Anti-virus security information in an extensible markup language document
US20090083052A1 (en) * 2007-09-26 2009-03-26 Bokor Brian R Virtual Business Object Business Processes in a Virtual Environment
US20090082000A1 (en) * 2007-09-25 2009-03-26 Hitachi Kokusai Electric Inc. Communications system
US7519954B1 (en) 2004-04-08 2009-04-14 Mcafee, Inc. System and method of operating system identification
US7526762B1 (en) * 2000-06-30 2009-04-28 Nokia Corporation Network with mobile terminals as browsers having wireless access to the internet and method for using same
US20090113548A1 (en) * 2007-10-31 2009-04-30 Bank Of America Corporation Executable Download Tracking System
US7536456B2 (en) 2003-02-14 2009-05-19 Preventsys, Inc. System and method for applying a machine-processable policy rule to information gathered about a network
US7536385B1 (en) * 1997-11-17 2009-05-19 Wolfe Mark A System and method for communicating information relating to a network resource
US20090138870A1 (en) * 2004-03-23 2009-05-28 Amir Shahindoust System and method for remotely securing software updates of computer systems
US20090144167A1 (en) * 2005-02-10 2009-06-04 Pablo Calamera System and method for managing data and voice connectivity for wireless devices
US7546534B1 (en) * 2002-08-26 2009-06-09 Microsoft Corporation Personalizing access of game web site based on user configuration
US7558841B2 (en) 2003-05-14 2009-07-07 Microsoft Corporation Method, system, and computer-readable medium for communicating results to a data query in a computer network
US20090177663A1 (en) * 2001-01-09 2009-07-09 Hulaj Steven J Software, devices and methods facilitating execution of server-side applications at mobile devices
US20090235286A1 (en) * 2008-03-11 2009-09-17 Hitachi Kokusai Electric Inc. Software radio device
US20090249493A1 (en) * 2008-03-27 2009-10-01 Computer Associates Think, Inc. Method and System for Determining Software License Compliance
US20090249494A1 (en) * 2008-03-27 2009-10-01 Computer Associates Think, Inc. Method and System for Determining Software License Compliance
US20090248428A1 (en) * 2008-03-27 2009-10-01 Computer Associates Think, Inc. Method and System for Determining Software License Compliance
US20090260004A1 (en) * 2008-04-10 2009-10-15 Palm, Inc. Computer program updates for mobile computing device
US20090259502A1 (en) * 2008-04-10 2009-10-15 Daniel David Erlewine Quality-Based Media Management for Network-Based Media Distribution
CN100555221C (en) * 2005-05-31 2009-10-28 微软公司 Split download system for electronic software downloads
US20090276332A1 (en) * 2008-05-05 2009-11-05 Sam Gharabally Network-based distribution of application products
US7620948B1 (en) * 2003-08-29 2009-11-17 Adobe Systems Incorporated Client side software updating
US7620688B2 (en) 2003-01-03 2009-11-17 Microsoft Corporation Progress mode for electronic mail component
US20090288071A1 (en) * 2008-05-13 2009-11-19 Microsoft Corporation Techniques for delivering third party updates
US7627891B2 (en) 2003-02-14 2009-12-01 Preventsys, Inc. Network audit and policy assurance system
US7647411B1 (en) 2001-02-26 2010-01-12 Symantec Corporation System and method for controlling distribution of network communications
US20100017494A1 (en) * 2001-11-09 2010-01-21 Bigfix, Inc. Formalizing, diffusing and enforcing policy advisories and monitoring policy compliance in the management of networks
US20100037216A1 (en) * 2008-08-05 2010-02-11 Canon Kabushiki Kaisha Method for retrieving updates via the internet
US7669177B2 (en) 2003-10-24 2010-02-23 Microsoft Corporation System and method for preference application installation and execution
US20100049603A1 (en) * 1997-09-11 2010-02-25 Digital Delivery Networks, Inc. Locally driven advertising system
US7673043B2 (en) 2002-01-15 2010-03-02 Mcafee, Inc. System and method for network vulnerability detection and reporting
US20100056268A1 (en) * 2008-08-28 2010-03-04 Microsoft Corporation Automated direct bids to purchase entertainment content upon a predetermined event
US7676448B2 (en) 2004-03-12 2010-03-09 Microsoft Corporation Controlling installation update behaviors on a client computer
US20100070964A1 (en) * 2004-05-11 2010-03-18 Microsoft Corporation Efficient patching
US20100071020A1 (en) * 2003-06-20 2010-03-18 N2 Broadband, Inc. Systems and methods for distributing software for a host device in a cable system
US20100070965A1 (en) * 2008-09-15 2010-03-18 Justin Britten Software Update Service with Compatibility Checking
US7689684B2 (en) 1998-09-01 2010-03-30 Bigfix, Inc. Method and apparatus for inspecting the properties of a computer
US7690039B2 (en) 1998-11-16 2010-03-30 Softricity, Inc. Method and apparatus for content protection in a secure content delivery system
US7693737B2 (en) 2000-07-31 2010-04-06 International Business Machines Corporation Enterprise planning
US20100095348A1 (en) * 2008-10-10 2010-04-15 Ciphent, Inc. System and method for management and translation of technical security policies and configurations
US7707024B2 (en) 2002-05-23 2010-04-27 Microsoft Corporation Method, system, and apparatus for converting currency values based upon semantically labeled strings
US7707496B1 (en) 2002-05-09 2010-04-27 Microsoft Corporation Method, system, and apparatus for converting dates between calendars and languages based upon semantically labeled strings
US7707641B2 (en) 1998-11-16 2010-04-27 Softricity, Inc. Method and apparatus for secure content delivery over broadband access networks
US7710912B1 (en) * 2005-07-11 2010-05-04 Microsoft Corporation Managing content synchronization between a data service and a data processing device
US7712024B2 (en) 2000-06-06 2010-05-04 Microsoft Corporation Application program interfaces for semantically labeling strings and providing actions based on semantically labeled strings
US7711798B1 (en) * 2000-07-12 2010-05-04 Paltalk Holdings, Inc. Method and computer program for offering products and services by examining user activity
US7711550B1 (en) 2003-04-29 2010-05-04 Microsoft Corporation Methods and system for recognizing names in a computer-generated document and for providing helpful actions associated with recognized names
US7716077B1 (en) * 1999-11-22 2010-05-11 Accenture Global Services Gmbh Scheduling and planning maintenance and service in a network-based supply chain environment
US7716163B2 (en) 2000-06-06 2010-05-11 Microsoft Corporation Method and system for defining semantic categories and actions
US7716676B2 (en) 2002-06-25 2010-05-11 Microsoft Corporation System and method for issuing a message to a program
US7730513B2 (en) 2003-06-20 2010-06-01 Tandberg Television Inc. Systems and methods for provisioning a host device for enhanced services in a cable system
US7730169B1 (en) * 1999-04-12 2010-06-01 Softricity, Inc. Business method and system for serving third party software applications
US7739588B2 (en) 2003-06-27 2010-06-15 Microsoft Corporation Leveraging markup language data for semantically labeling text strings and data and for providing actions based on semantically labeled text strings and data
US20100153869A1 (en) * 2008-12-15 2010-06-17 International Business Machines Corporation System and method to visualize activities through the use of avatars
US20100149578A1 (en) * 2000-09-29 2010-06-17 Agilent Technologies, Inc. Printer formatter in a cable
US7742048B1 (en) 2002-05-23 2010-06-22 Microsoft Corporation Method, system, and apparatus for converting numbers based upon semantically labeled strings
US7761864B2 (en) 2005-08-09 2010-07-20 Intermec Ip Corp. Method, apparatus and article to load new instructions on processor based devices, for example, automatic data collection devices
US7770102B1 (en) 2000-06-06 2010-08-03 Microsoft Corporation Method and system for semantically labeling strings and providing actions based on semantically labeled strings
US7778816B2 (en) 2001-04-24 2010-08-17 Microsoft Corporation Method and system for applying input mode bias
US7783614B2 (en) 2003-02-13 2010-08-24 Microsoft Corporation Linking elements of a document to corresponding fields, queries and/or procedures in a database
US7788602B2 (en) 2000-06-06 2010-08-31 Microsoft Corporation Method and system for providing restricted actions for recognized semantic categories
US7788590B2 (en) 2005-09-26 2010-08-31 Microsoft Corporation Lightweight reference user interface
US20100223349A1 (en) * 2004-02-03 2010-09-02 Joel Thorson System, method and apparatus for message targeting and filtering
US7792986B2 (en) 1998-09-01 2010-09-07 Bigfix, Inc. Relevance clause for computed relevance messaging
US20100235254A1 (en) * 2009-03-16 2010-09-16 Payam Mirrashidi Application Products with In-Application Subsequent Feature Access Using Network-Based Distribution System
US7802247B1 (en) * 2005-12-30 2010-09-21 United Services Automobile Association (Usaa) Method and system for restoring software
US7802243B1 (en) * 2006-04-20 2010-09-21 Open Invention Network Llc System and method for server customization
US7827546B1 (en) 2002-06-05 2010-11-02 Microsoft Corporation Mechanism for downloading software components from a remote source for use by a local software application
US7831968B1 (en) 2005-12-30 2010-11-09 United Services Automobile Association (Usaa) Method and system for restoring software
US7840955B1 (en) 2005-12-30 2010-11-23 United Services Automobile Association (Usaa) Method and system for restoring software
US20100312891A1 (en) * 2009-06-05 2010-12-09 Microsoft Corporation Utilizing affinity groups to allocate data items and computing resources
US20100312809A1 (en) * 2009-06-05 2010-12-09 Microsoft Corporation Geographic co-location service for cloud computing
US7857222B2 (en) 2007-08-16 2010-12-28 Hand Held Products, Inc. Data collection system having EIR terminal interface node
US20100332640A1 (en) * 2007-03-07 2010-12-30 Dennis Sidney Goodrow Method and apparatus for unified view
US7873765B1 (en) * 2005-03-31 2011-01-18 Google, Inc. Method and system for detection of peripheral devices and communication of related devices
US20110016131A1 (en) * 2002-11-18 2011-01-20 Aol Inc. Method and apparatus providing omnibus view of online and offline content of various file types and sources
US7877266B2 (en) 2004-07-28 2011-01-25 Dun & Bradstreet, Inc. System and method for using social networks to facilitate business processes
US20110029881A1 (en) * 2010-10-11 2011-02-03 Nevolution Digital, Llc Devices and methods for providing software programs compatible with a computer system for download by a user
US20110029626A1 (en) * 2007-03-07 2011-02-03 Dennis Sidney Goodrow Method And Apparatus For Distributed Policy-Based Management And Computed Relevance Messaging With Remote Attributes
US20110066951A1 (en) * 2004-03-19 2011-03-17 Ward-Karet Jesse Content-based user interface, apparatus and method
US20110071884A1 (en) * 2009-09-24 2011-03-24 Avaya, Inc. Customer Loyalty, Product Demonstration, and Store/Contact Center/Internet Coupling System and Method
US20110087726A1 (en) * 2009-10-14 2011-04-14 Samsung Electronics Co., Ltd. Cloud server, client terminal, device, and method of operating cloud server and client terminal
US7950021B2 (en) 2006-03-29 2011-05-24 Imprivata, Inc. Methods and systems for providing responses to software commands
US20110145157A1 (en) * 1998-01-20 2011-06-16 Dell Products L.P. Method And System For Receiving And Providing Access To Information At A Web Site
US7970722B1 (en) 1999-11-08 2011-06-28 Aloft Media, Llc System, method and computer program product for a collaborative decision platform
US20110167120A1 (en) * 1997-09-18 2011-07-07 United Video Properties, Inc. Electronic-mail reminder for an internet television program guide
US20110185056A1 (en) * 2010-01-26 2011-07-28 Bank Of America Corporation Insider threat correlation tool
US20110184877A1 (en) * 2010-01-26 2011-07-28 Bank Of America Corporation Insider threat correlation tool
US7992085B2 (en) 2005-09-26 2011-08-02 Microsoft Corporation Lightweight reference user interface
US8006263B2 (en) 1998-07-17 2011-08-23 United Video Properties, Inc. Interactive television program guide with remote access
US8010979B2 (en) 1998-07-07 2011-08-30 United Video Properties, Inc. Electronic program guide using markup language
US20110231777A1 (en) * 2000-11-29 2011-09-22 Dov Koren Sharing of information associated with events
US8032409B1 (en) 1999-11-22 2011-10-04 Accenture Global Services Limited Enhanced visibility during installation management in a network-based supply chain environment
US8065733B2 (en) 2005-09-23 2011-11-22 Google, Inc. Method for evolving detectors to detect malign behavior in an artificial immune system
US8069369B2 (en) 1999-01-29 2011-11-29 Intermec Ip Corp. Remote anomaly diagnosis and reconfiguration of an automatic data collection device platform over a telecommunications network
US8087014B1 (en) * 2000-10-26 2011-12-27 Qualcomm Incorporated Method and apparatus for configuration management for a computing device
US20120005433A1 (en) * 2010-06-30 2012-01-05 Oracle International Corporation Response header invalidation
US8099758B2 (en) 1999-05-12 2012-01-17 Microsoft Corporation Policy based composite file system and method
US8112776B2 (en) 1995-10-02 2012-02-07 Starsight Telecast, Inc. Interactive computer system for providing television schedule information
US8131665B1 (en) 1994-09-02 2012-03-06 Google Inc. System and method for improved information retrieval
US8135823B2 (en) 2002-01-15 2012-03-13 Mcafee, Inc. System and method for network vulnerability detection and reporting
WO2012001232A3 (en) * 2010-06-30 2012-03-15 Nokia Corporation Method and apparatus for in-application purchasing
US20120072851A1 (en) * 1999-04-07 2012-03-22 Flatrock Technology, Llc System and method for customizing an interface related to accessing, manipulating and viewing internet and non-internet related information
US8145798B1 (en) * 2000-05-01 2012-03-27 Novell, Inc. System and method for automatic provisioning of onsite networking services
US20120090031A1 (en) * 2006-12-12 2012-04-12 Fortinet, Inc. A Delaware Corporation Detection of undesired computer files in archives
US8180909B2 (en) 2001-01-19 2012-05-15 Zvelo, Inc. Managed services platform
US8201257B1 (en) 2004-03-31 2012-06-12 Mcafee, Inc. System and method of managing network security risks
US8204945B2 (en) 2000-06-19 2012-06-19 Stragent, Llc Hash-based systems and methods for detecting and preventing transmission of unwanted e-mail
US20120179805A1 (en) * 2005-03-31 2012-07-12 Tripwire, Inc. Data processing environment change management methods and apparatuses
US8225310B1 (en) 2006-03-30 2012-07-17 Emc Corporation Automatic detection and redistribution of content management code
US20120185840A1 (en) * 2011-01-17 2012-07-19 Varalogix, Inc. Computer-Readable Medium, Apparatus, and Methods of Automatic Capability Installation
US20120221516A1 (en) * 2008-02-19 2012-08-30 International Business Machines Corporation Continuously available program replicas
US8271336B2 (en) 1999-11-22 2012-09-18 Accenture Global Services Gmbh Increased visibility during order management in a network-based supply chain environment
US8272011B2 (en) 1996-12-19 2012-09-18 Index Systems, Inc. Method and system for displaying advertisements between schedule listings
US20120297476A1 (en) * 2011-05-16 2012-11-22 Ilija Zeljkovic Verifying Transactions Using Out-of-Band Devices
EP2541397A1 (en) * 2011-06-30 2013-01-02 Siemens Aktiengesellschaft Method for compatibility checking when installing a software component
US8359348B2 (en) 2003-10-15 2013-01-22 Apple Inc. Techniques and systems for electronic submission of media for network-based distribution
US8370419B2 (en) 2006-05-15 2013-02-05 Apple Inc. Processing of metadata content and digital content received by a media distribution system
US8403205B1 (en) 2002-11-25 2013-03-26 Diebold Self-Service Systems Division Of Diebold, Incorporated Automated banking machine that operates responsive to data read from data bearing records
US8407683B2 (en) 1996-06-07 2013-03-26 Mcafee, Inc. Software uninstallation system, method and computer program product
US8413890B1 (en) 2002-11-25 2013-04-09 Diebold Self-Service Systems Division Of Diebold, Incorporated Automated banking machine that operates responsive to data read from data bearing records
WO2013059615A1 (en) * 2011-10-21 2013-04-25 Hospira, Inc. Medical device update system
US8453174B2 (en) 1995-10-02 2013-05-28 Starsight Telecast, Inc. Method and system for displaying advertising, video, and program schedule listing
US8468515B2 (en) 2000-11-17 2013-06-18 Hewlett-Packard Development Company, L.P. Initialization and update of software and/or firmware in electronic devices
US8473479B2 (en) 2006-05-15 2013-06-25 Apple Inc. Media package format for submission to a media distribution system
US8479189B2 (en) 2000-11-17 2013-07-02 Hewlett-Packard Development Company, L.P. Pattern detection preprocessor in an electronic device update generation system
US20130174258A1 (en) * 2011-12-28 2013-07-04 Microsoft Corporation Execution of Multiple Execution Paths
US8526940B1 (en) 2004-08-17 2013-09-03 Palm, Inc. Centralized rules repository for smart phone customer care
US8528032B2 (en) 1998-07-14 2013-09-03 United Video Properties, Inc. Client-server based interactive television program guide system with remote server recording
US20130232229A1 (en) * 2012-03-02 2013-09-05 Ilya Firman Distribution of Application Files
US8539123B2 (en) 2011-10-06 2013-09-17 Honeywell International, Inc. Device management using a dedicated management interface
US8539477B2 (en) 2009-02-24 2013-09-17 Microsoft Corporation Managed environment update selection
US20130247029A1 (en) * 2005-09-29 2013-09-19 Qurio Holdings, Inc. Methods of tracking remote software installations and registrations and related systems and computer program products
US8549411B2 (en) 1998-07-17 2013-10-01 B.E. Technology, Llc Method of reactive targeted advertising
US20130262395A1 (en) * 2012-04-03 2013-10-03 Baloota Application Ltd. Apparatus and methods for restoring data objects
US8555273B1 (en) 2003-09-17 2013-10-08 Palm. Inc. Network for updating electronic devices
US8554794B2 (en) 2004-05-17 2013-10-08 Hoover's Inc. System and method for enforcing privacy in social networks
US8566820B1 (en) 2005-12-30 2013-10-22 United Services Automobile Association (Usaa) Method and system for installing software
US8578361B2 (en) 2004-04-21 2013-11-05 Palm, Inc. Updating an electronic device with update agent code
US20130298116A1 (en) * 2010-11-19 2013-11-07 Beijing Qihoo Technology Company Limited Method and System for Intelligent Installation/Upgrading of Software
US8615582B2 (en) 2002-01-15 2013-12-24 Mcafee, Inc. System and method for network vulnerability detection and reporting
US8620938B2 (en) 2002-06-28 2013-12-31 Microsoft Corporation Method, system, and apparatus for routing a query to one or more providers
US8621631B2 (en) 2005-09-23 2013-12-31 Google Inc. Method for evolving detectors to detect malign behavior in an artificial immune system
US8621123B2 (en) 2011-10-06 2013-12-31 Honeywell International Inc. Device management using virtual interfaces
US8626763B1 (en) 1997-05-22 2014-01-07 Google Inc. Server-side suggestion of preload operations
US20140040449A1 (en) * 2011-05-17 2014-02-06 Hitachi, Ltd. Computer system, computer system information processing method, and information processing program
US20140040988A1 (en) * 2011-04-15 2014-02-06 Vodafone Holding Gmbh Method and System for Data Communication to an Identification Module in a Mobile Radio Terminal
US20140066015A1 (en) * 2012-08-28 2014-03-06 Selim Aissi Secure device service enrollment
US20140101465A1 (en) * 2011-11-02 2014-04-10 Randolph Y. Wang Extending the capabilities of existing devices without making modifications to the existing devices
US20140109201A1 (en) * 2010-09-09 2014-04-17 Loginpeople Sa Process of Authentication for an Access to a Web Site
US8713544B1 (en) 2003-11-25 2014-04-29 Symantec Corporation Universal data-driven computer proxy
US8713679B2 (en) 2011-02-18 2014-04-29 Microsoft Corporation Detection of code-based malware
US8719944B2 (en) 2010-04-16 2014-05-06 Bank Of America Corporation Detecting secure or encrypted tunneling in a computer network
US8726271B1 (en) 2005-12-30 2014-05-13 United Services Automobile Association (Usaa) Method and system for installing software
US8752044B2 (en) 2006-07-27 2014-06-10 Qualcomm Incorporated User experience and dependency management in a mobile device
US8761584B2 (en) 1993-03-05 2014-06-24 Gemstar Development Corporation System and method for searching a database of television schedule information
US8776125B2 (en) 1996-05-03 2014-07-08 Starsight Telecast Inc. Method and system for displaying advertisements in an electronic program guide
US8782794B2 (en) 2010-04-16 2014-07-15 Bank Of America Corporation Detecting secure or encrypted tunneling in a computer network
US8793789B2 (en) 2010-07-22 2014-07-29 Bank Of America Corporation Insider threat correlation tool
US8793738B2 (en) 1994-05-04 2014-07-29 Starsight Telecast Incorporated Television system with downloadable features
US8800034B2 (en) 2010-01-26 2014-08-05 Bank Of America Corporation Insider threat correlation tool
US8806536B2 (en) 1998-03-04 2014-08-12 United Video Properties, Inc. Program guide system with preference profiles
US8806533B1 (en) 2004-10-08 2014-08-12 United Video Properties, Inc. System and method for using television information codes
US8832742B2 (en) 2006-10-06 2014-09-09 United Video Properties, Inc. Systems and methods for acquiring, categorizing and delivering media in interactive media guidance applications
WO2014004226A3 (en) * 2012-06-26 2014-09-12 Microsoft Corporation Identification of host-compatible downloadable applications
US8839257B2 (en) 2011-11-22 2014-09-16 Microsoft Corporation Superseding of recovery actions based on aggregation of requests for automated sequencing and cancellation
US20140282106A1 (en) * 2013-03-13 2014-09-18 Cambridgesoft Corporation Systems and methods for gesture-based sharing of data between separate electronic devices
US8855627B2 (en) * 2010-06-14 2014-10-07 Future Dial, Inc. System and method for enhanced diagnostics on mobile communication devices
US8881249B2 (en) 2012-12-12 2014-11-04 Microsoft Corporation Scalable and automated secret management
US8880712B2 (en) 2006-05-15 2014-11-04 Apple Inc. Submission of metadata content and media content to a media distribution system
US8893110B2 (en) 2006-06-08 2014-11-18 Qualcomm Incorporated Device management in a network
US8892495B2 (en) 1991-12-23 2014-11-18 Blanding Hovenweep, Llc Adaptive pattern recognition based controller apparatus and method and human-interface therefore
US8904441B2 (en) 2003-11-06 2014-12-02 United Video Properties, Inc. Systems and methods for providing program suggestions in an interactive television program guide
US20140358256A1 (en) * 2013-05-31 2014-12-04 Rockwell Automation Technologies, Inc. Systems, methods, and software to present human machine interfaces on a mobile device
US8914507B2 (en) 1998-09-01 2014-12-16 International Business Machines Corporation Advice provided for offering highly targeted advice without compromising individual privacy
US8935217B2 (en) 2009-09-08 2015-01-13 Apple Inc. Digital asset validation prior to submission for network-based distribution
US8938424B2 (en) * 2012-10-31 2015-01-20 Ca, Inc. System and method of assessing the state of a database product for installation consistency
US8944332B2 (en) 2006-08-04 2015-02-03 Intermec Ip Corp. Testing automatic data collection devices, such as barcode, RFID and/or magnetic stripe readers
US8949824B2 (en) 2012-09-28 2015-02-03 Wal-Mart Stores, Inc. Systems and methods for installing, managing, and provisioning applications
US20150046323A1 (en) * 2013-08-12 2015-02-12 Mastercard International Incorporated Method and system for local evaluation of computer
US8984644B2 (en) 2003-07-01 2015-03-17 Securityprofiling, Llc Anti-vulnerability system, method, and computer program product
US8990188B2 (en) 2012-11-30 2015-03-24 Apple Inc. Managed assessment of submitted digital content
US8990561B2 (en) * 2011-09-09 2015-03-24 Microsoft Technology Licensing, Llc Pervasive package identifiers
US8996916B2 (en) 2011-08-16 2015-03-31 Future Dial, Inc. System and method for identifying problems via a monitoring application that repetitively records multiple separate consecutive files listing launched or installed applications
EP2761504A4 (en) * 2011-09-29 2015-05-27 Blackberry Ltd APPARATUS AND METHOD FOR SEARCHING DISTRIBUTED KEY DATABASE KEYWORDS
US9071872B2 (en) 2003-01-30 2015-06-30 Rovi Guides, Inc. Interactive television systems with digital video recording and adjustable reminders
US9075861B2 (en) 2006-03-06 2015-07-07 Veveo, Inc. Methods and systems for segmenting relative user preferences into fine-grain and coarse-grain collections
US9076176B2 (en) 2008-05-05 2015-07-07 Apple Inc. Electronic submission of application programs for network-based distribution
US9087341B2 (en) 2013-01-11 2015-07-21 Apple Inc. Migration of feedback data to equivalent digital assets
US9100431B2 (en) 2003-07-01 2015-08-04 Securityprofiling, Llc Computer program product and apparatus for multi-path remediation
US9105009B2 (en) 2011-03-21 2015-08-11 Microsoft Technology Licensing, Llc Email-based automated recovery action in a hosted environment
US9113207B2 (en) 1995-10-02 2015-08-18 Rovi Guides, Inc. Systems and methods for contextually linking television program information
US9113107B2 (en) 2005-11-08 2015-08-18 Rovi Guides, Inc. Interactive advertising and program promotion in an interactive television system
US9118711B2 (en) 2003-07-01 2015-08-25 Securityprofiling, Llc Anti-vulnerability system, method, and computer program product
US9118958B2 (en) 1999-12-10 2015-08-25 Rovi Guides, Inc. Systems and methods for coordinating interactive and passive advertisement and merchandising opportunities
US9118686B2 (en) 2011-09-06 2015-08-25 Microsoft Technology Licensing, Llc Per process networking capabilities
US9118710B2 (en) 2003-07-01 2015-08-25 Securityprofiling, Llc System, method, and computer program product for reporting an occurrence in different manners
US9118709B2 (en) 2003-07-01 2015-08-25 Securityprofiling, Llc Anti-vulnerability system, method, and computer program product
US9118708B2 (en) 2003-07-01 2015-08-25 Securityprofiling, Llc Multi-path remediation
US9117069B2 (en) 2003-07-01 2015-08-25 Securityprofiling, Llc Real-time vulnerability monitoring
US9125169B2 (en) 2011-12-23 2015-09-01 Rovi Guides, Inc. Methods and systems for performing actions based on location-based rules
US9128792B2 (en) 2012-09-28 2015-09-08 Wal-Mart Stores, Inc. Systems and methods for installing, managing, and provisioning applications
US20150262224A1 (en) * 2014-03-13 2015-09-17 Tune, Inc. Systems and methods for tracking application installs that distinguish new users from existing users without directly accessing user account records
US9152602B2 (en) 2007-03-07 2015-10-06 International Business Machines Corporation Mechanisms for evaluating relevance of information to a managed device and performing management operations using a pseudo-agent
US9158525B1 (en) * 2010-10-04 2015-10-13 Shoretel, Inc. Image upgrade
US9166714B2 (en) 2009-09-11 2015-10-20 Veveo, Inc. Method of and system for presenting enriched video viewing analytics
US9191722B2 (en) 1997-07-21 2015-11-17 Rovi Guides, Inc. System and method for modifying advertisement responsive to EPG information
US9197943B2 (en) 1998-12-03 2015-11-24 Rovi Guides, Inc. Electronic program guide with related-program search feature
US9195455B2 (en) 2009-04-01 2015-11-24 Oracle International Corporation Reducing downtime when patching multiple inter-dependent software components
US9203624B2 (en) 2012-06-04 2015-12-01 Apple Inc. Authentication and notification heuristics
US9225684B2 (en) 2007-10-29 2015-12-29 Microsoft Technology Licensing, Llc Controlling network access
US9235491B2 (en) 2012-09-28 2016-01-12 Wal-Mart Stores, Inc. Systems and methods for installing, managing, and provisioning applications
US9246990B2 (en) 2014-02-14 2016-01-26 Google Inc. Methods and systems for predicting conversion rates of content publisher and content provider pairs
RU2573783C1 (en) * 2014-08-01 2016-01-27 Закрытое акционерное общество "Лаборатория Касперского" System and method of modifying application functionality
US9288521B2 (en) 2014-05-28 2016-03-15 Rovi Guides, Inc. Systems and methods for updating media asset data based on pause point in the media asset
US9294799B2 (en) 2000-10-11 2016-03-22 Rovi Guides, Inc. Systems and methods for providing storage of data on servers in an on-demand media delivery system
US9313211B1 (en) * 2012-04-18 2016-04-12 Symantec Corporation Systems and methods to protect against a vulnerability event
US9317269B2 (en) 2012-09-28 2016-04-19 Wal-Mart Stores, Inc. Systems and methods for installing, managing, and provisioning applications
US9319735B2 (en) 1995-06-07 2016-04-19 Rovi Guides, Inc. Electronic television program guide schedule system and method with data feed access
US9326025B2 (en) 2007-03-09 2016-04-26 Rovi Technologies Corporation Media content search results ranked by popularity
US9348571B2 (en) 2014-08-25 2016-05-24 General Electric Company Method, device, and program storage device for autonomous software life cycle management
US9350752B2 (en) 2003-07-01 2016-05-24 Securityprofiling, Llc Anti-vulnerability system, method, and computer program product
US9367490B2 (en) 2014-06-13 2016-06-14 Microsoft Technology Licensing, Llc Reversible connector for accessory devices
US9373137B2 (en) 2009-04-07 2016-06-21 International Business Machines Corporation Mapping transactions between the real world and a virtual world
US9384334B2 (en) 2014-05-12 2016-07-05 Microsoft Technology Licensing, Llc Content discovery in managed wireless distribution networks
US9384335B2 (en) 2014-05-12 2016-07-05 Microsoft Technology Licensing, Llc Content delivery prioritization in managed wireless distribution networks
US20160202963A1 (en) * 2009-03-17 2016-07-14 Microsoft Technology Licensing, Llc Software deployment over a network
US20160210668A1 (en) * 2015-01-16 2016-07-21 Samsung Electronics Co., Ltd. System, Device, and Method for Executing Function of Application Based on Advertisement
US9406068B2 (en) 2003-04-25 2016-08-02 Apple Inc. Method and system for submitting media for network-based purchase and distribution
US9426509B2 (en) 1998-08-21 2016-08-23 Rovi Guides, Inc. Client-server electronic program guide
US20160246584A1 (en) * 2015-02-19 2016-08-25 Biju Balachandran Automatic Selection and Customization of Landscape Guides
US9430667B2 (en) 2014-05-12 2016-08-30 Microsoft Technology Licensing, Llc Managed wireless distribution network
US20160275197A1 (en) * 2015-01-30 2016-09-22 Dropbox, Inc. Personal content item searching system and method
US9460303B2 (en) 2012-03-06 2016-10-04 Microsoft Technology Licensing, Llc Operating large scale systems and cloud services with zero-standing elevated permissions
US9461936B2 (en) 2014-02-14 2016-10-04 Google Inc. Methods and systems for providing an actionable object within a third-party content slot of an information resource of a content publisher
US9497092B2 (en) 2009-12-08 2016-11-15 Hand Held Products, Inc. Remote device management interface
CN106233252A (en) * 2014-04-30 2016-12-14 微软技术许可有限责任公司 Dynamic update installer for custom software
US9535563B2 (en) 1999-02-01 2017-01-03 Blanding Hovenweep, Llc Internet appliance system and method
US20170010601A1 (en) * 2009-03-24 2017-01-12 Rockwell Automation Technologies, Inc. Electronic operator interface based controller and device automatic downloads
US9577946B1 (en) * 2014-01-03 2017-02-21 hopTo, Inc. Account-specific login throttling
US9582507B2 (en) 2003-04-25 2017-02-28 Apple Inc. Network based purchase and distribution of media
US9586149B2 (en) 2008-11-05 2017-03-07 International Business Machines Corporation Collaborative virtual business objects social sharing in a virtual world
US9614724B2 (en) 2014-04-21 2017-04-04 Microsoft Technology Licensing, Llc Session-based device configuration
US9717006B2 (en) 2014-06-23 2017-07-25 Microsoft Technology Licensing, Llc Device quarantine in a wireless network
US9729609B2 (en) 2009-08-07 2017-08-08 Apple Inc. Automatic transport discovery for media submission
US9736524B2 (en) 2011-01-06 2017-08-15 Veveo, Inc. Methods of and systems for content search based on environment sampling
US9749693B2 (en) 2006-03-24 2017-08-29 Rovi Guides, Inc. Interactive media guidance application with intelligent navigation and display features
US9762585B2 (en) 2015-03-19 2017-09-12 Microsoft Technology Licensing, Llc Tenant lockbox
US9773102B2 (en) 2011-09-09 2017-09-26 Microsoft Technology Licensing, Llc Selective file access for applications
US9792315B2 (en) 2014-08-21 2017-10-17 Dropbox, Inc. Multi-user search system with methodology for bypassing instant indexing
US9800688B2 (en) 2011-09-12 2017-10-24 Microsoft Technology Licensing, Llc Platform-enabled proximity service
US9836730B1 (en) 2013-03-14 2017-12-05 Corel Corporation Software product piracy monetization process
US9847018B2 (en) 2014-06-20 2017-12-19 Ray Enterprises, LLC System and method for applying over the air updates to a universal remote control device
US9858247B2 (en) 2013-05-20 2018-01-02 Microsoft Technology Licensing, Llc Runtime resolution of content references
US9874914B2 (en) 2014-05-19 2018-01-23 Microsoft Technology Licensing, Llc Power management contracts for accessory devices
US9928086B2 (en) * 2013-03-14 2018-03-27 Corel Corporation System and method for software feature management
US9959357B2 (en) 2015-01-30 2018-05-01 Dropbox, Inc. Personal content item searching system and method
US9971908B2 (en) * 2013-08-28 2018-05-15 Huawei Device (Dongguan) Co., Ltd. Method and apparatus for determining permission of application program
US10042986B2 (en) 2013-11-19 2018-08-07 Icu Medical, Inc. Infusion pump automation system and method
US10063934B2 (en) 2008-11-25 2018-08-28 Rovi Technologies Corporation Reducing unicast session duration with restart TV
US10111099B2 (en) 2014-05-12 2018-10-23 Microsoft Technology Licensing, Llc Distributing content in managed wireless distribution networks
US10127031B2 (en) 2013-11-26 2018-11-13 Ricoh Company, Ltd. Method for updating a program on a communication apparatus
US10135878B2 (en) 1997-06-19 2018-11-20 Mymail, Ltd. Method for accessing a digital network by way of one or more Internet service providers
US20180349131A1 (en) * 2017-05-31 2018-12-06 Microsoft Technology Licensing, Llc Windows support of a pluggable ecosystem for universal windows application stores
US10198162B2 (en) * 2005-12-19 2019-02-05 Vmware, Inc. Method for installing or upgrading an application
US10203840B2 (en) * 2013-07-10 2019-02-12 Tencent Technology (Shenzhen) Company Limited Method and apparatus for removing notification icons
US10228838B2 (en) 1997-06-19 2019-03-12 Mymail, Ltd. Dynamically modifying a toolbar
US10242060B2 (en) 2006-10-16 2019-03-26 Icu Medical, Inc. System and method for comparing and utilizing activity information and configuration information from multiple medical device management systems
US10238801B2 (en) 2009-04-17 2019-03-26 Icu Medical, Inc. System and method for configuring a rule set for medical event management and responses
US10238799B2 (en) 2014-09-15 2019-03-26 Icu Medical, Inc. Matching delayed infusion auto-programs with manually entered infusion programs
US10290035B2 (en) 2011-07-20 2019-05-14 Google Llc Multiple application versions
US10311972B2 (en) 2013-11-11 2019-06-04 Icu Medical, Inc. Medical device system performance index
US10318267B2 (en) * 2009-12-22 2019-06-11 Blackberry Limited Method, system and apparatus for installing software on a mobile electronic device via a proxy server
US10314974B2 (en) 2014-06-16 2019-06-11 Icu Medical, Inc. System for monitoring and delivering medication to a patient and method of using the same to minimize the risks associated with automated therapy
US10333843B2 (en) 2013-03-06 2019-06-25 Icu Medical, Inc. Medical device communication method
US10338969B2 (en) 2005-12-19 2019-07-02 Vmware, Inc. Managing a virtualized application workspace on a managed computing device
US10339574B2 (en) 2008-05-05 2019-07-02 Apple Inc. Software program ratings
US10356204B2 (en) 2012-12-13 2019-07-16 Microsoft Technology Licensing, Llc Application based hardware identifiers
US10394540B1 (en) * 2012-11-01 2019-08-27 Time Warner Cable Enterprises Llc Software incremental loader
US10403403B2 (en) 2012-09-28 2019-09-03 Cerner Innovation, Inc. Adaptive medical documentation system
US10424403B2 (en) 2013-01-28 2019-09-24 Siemens Aktiengesellschaft Adaptive medical documentation system
USRE47620E1 (en) * 2003-05-28 2019-09-24 Oracle International Corporation Method and apparatus for ensuring an allowable client configuration for an application
USRE47628E1 (en) 2005-04-12 2019-10-01 Kroll Information Assurance, Llc System for identifying the presence of peer-to-peer network software applications
US10434246B2 (en) 2003-10-07 2019-10-08 Icu Medical, Inc. Medication management system
CN110875900A (en) * 2018-08-31 2020-03-10 重庆小雨点小额贷款有限公司 Enterprise security management method and device and security management server
US10691445B2 (en) 2014-06-03 2020-06-23 Microsoft Technology Licensing, Llc Isolating a portion of an online computing service for testing
US10692595B2 (en) 2018-07-26 2020-06-23 Icu Medical, Inc. Drug library dynamic version management
US10741280B2 (en) 2018-07-17 2020-08-11 Icu Medical, Inc. Tagging pump messages with identifiers that facilitate restructuring
US10765799B2 (en) 2013-09-20 2020-09-08 Icu Medical, Inc. Fail-safe drug infusion therapy system
US10861592B2 (en) 2018-07-17 2020-12-08 Icu Medical, Inc. Reducing infusion pump network congestion by staggering updates
US10898641B2 (en) 2014-04-30 2021-01-26 Icu Medical, Inc. Patient care system with conditional alarm forwarding
US10970064B1 (en) 2020-07-28 2021-04-06 Bank Of America Corporation Dynamically updating a software program to resolve errors
US11235100B2 (en) 2003-11-13 2022-02-01 Icu Medical, Inc. System for maintaining drug information and communicating with medication delivery devices
US11309070B2 (en) 2018-07-26 2022-04-19 Icu Medical, Inc. Drug library manager with customized worksheets
US11328804B2 (en) 2018-07-17 2022-05-10 Icu Medical, Inc. Health checks for infusion pump communications systems
US11340770B2 (en) * 2019-02-08 2022-05-24 Wesley W. Whitmyer, Jr. Usability mode for devices
US20220308850A1 (en) * 2021-03-26 2022-09-29 Microsoft Technology Licensing, Llc Bundling data packages based on usage patterns for download control
US11475109B2 (en) 2009-09-01 2022-10-18 James J. Nicholas, III System and method for cursor-based application management
US11571508B2 (en) 2013-08-30 2023-02-07 Icu Medical, Inc. System and method of monitoring and managing a remote infusion regimen
US11574737B2 (en) 2016-07-14 2023-02-07 Icu Medical, Inc. Multi-communication path selection and security system for a medical device
US11587669B2 (en) 2018-07-17 2023-02-21 Icu Medical, Inc. Passing authentication token to authorize access to rest calls via web sockets
US11605468B2 (en) 2015-05-26 2023-03-14 Icu Medical, Inc. Infusion pump system and method with multiple drug library editor source capability
US20230097733A1 (en) * 2021-09-27 2023-03-30 Dell Products L.P. Methods and systems to automatically deploy vulnerability fixes for software and firmware components
US20230110127A1 (en) * 2021-10-12 2023-04-13 Vmware, Inc. Intelligent creation of customized responses to customer feedback
US20230209330A1 (en) * 2017-10-17 2023-06-29 Telefonaktiebolaget Lm Ericsson (Publ) Service Registration in a Communications Network
US20240039950A1 (en) * 2017-05-18 2024-02-01 Wells Fargo Bank, N.A. End-of-life management system
US12130910B2 (en) 2019-05-08 2024-10-29 Icu Medical, Inc. Threshold signature based medical device management
US12303464B2 (en) 2020-04-03 2025-05-20 Icu Medical, Inc. Systems, methods, and components for transferring medical fluids
US12431238B2 (en) 2020-09-05 2025-09-30 Icu Medical, Inc. Identity-based secure medical device communications
US12562268B2 (en) 2020-07-02 2026-02-24 Icu Medical, Inc. Location-based reconfiguration of infusion pump settings

Families Citing this family (613)

* Cited by examiner, † Cited by third party
Publication number Priority date Publication date Assignee Title
US6961712B1 (en) 1996-10-25 2005-11-01 Ipf, Inc. Consumer product information request (CPIR) enabling servlets and web-based consumer product information catalogs employing the same
US5918214A (en) * 1996-10-25 1999-06-29 Ipf, Inc. System and method for finding product and service related information on the internet
US5933811A (en) 1996-08-20 1999-08-03 Paul D. Angles System and method for delivering customized advertisements within interactive communication systems
US20060195595A1 (en) 2003-12-19 2006-08-31 Mendez Daniel J System and method for globally and securely accessing unified information in a computer network
CA2281926A1 (en) * 1997-02-24 1998-08-27 Wildfire Communications, Inc. Method and apparatus for offering additional product functions to a user
US7308485B2 (en) 1997-04-15 2007-12-11 Gracenote, Inc. Method and system for accessing web pages based on playback of recordings
US7167857B2 (en) 1997-04-15 2007-01-23 Gracenote, Inc. Method and system for finding approximate matches in database
US7966222B2 (en) * 1997-06-12 2011-06-21 Catalina Marketing Corporation System and method for distributing information through cooperative communication network sites
US6453334B1 (en) 1997-06-16 2002-09-17 Streamtheory, Inc. Method and apparatus to allow remotely located computer programs and/or data to be accessed on a local computer in a secure, time-limited manner, with persistent caching
US20090043907A1 (en) * 1997-09-11 2009-02-12 Digital Delivery Networks, Inc. Local portal
US6496979B1 (en) * 1997-10-24 2002-12-17 Microsoft Corporation System and method for managing application installation for a mobile device
JP3889885B2 (en) * 1998-02-27 2007-03-07 シャープ株式会社 Millimeter-wave transmitter, millimeter-wave receiver, millimeter-wave transmission / reception system, and electronic device
WO1999045465A1 (en) * 1998-03-03 1999-09-10 Siebel Systems, Inc. Method, system, apparatus and program product for distribution and instantiation of software upgrades
US7080371B1 (en) 1998-03-03 2006-07-18 Siebel Systems, Inc. Method, system, apparatus and program product for distribution and instantiation of software upgrades
US6349408B1 (en) * 1998-03-23 2002-02-19 Sun Microsystems, Inc. Techniques for implementing a framework for extensible applications
US6369709B1 (en) * 1998-04-10 2002-04-09 3M Innovative Properties Company Terminal for libraries and the like
WO1999056196A1 (en) * 1998-04-30 1999-11-04 Bindview Development Corporation Computer security
AU753801B2 (en) * 1998-05-26 2002-10-31 British Telecommunications Public Limited Company Service provision support system
US20030120775A1 (en) * 1998-06-15 2003-06-26 Compaq Computer Corporation Method and apparatus for sending address in the message for an e-mail notification action to facilitate remote management of network devices
JP3575666B2 (en) * 1998-07-02 2004-10-13 日本ビクター株式会社 Audiovisual equipment and control method thereof
US7392945B1 (en) 1998-09-11 2008-07-01 Lv Partners, L.P. Portable scanner for enabling automatic commerce transactions
US7159037B1 (en) 1998-09-11 2007-01-02 Lv Partners, Lp Method and apparatus for utilizing an existing product code to issue a match to a predetermined location on a global network
US6836799B1 (en) * 1998-09-11 2004-12-28 L.V. Partners, L.P. Method and apparatus for tracking user profile and habits on a global network
US7191247B1 (en) 1998-09-11 2007-03-13 Lv Partners, Lp Method for connecting a wireless device to a remote location on a network
US7386600B1 (en) 1998-09-11 2008-06-10 Lv Partners, L.P. Launching a web site using a personal device
US7370114B1 (en) 1998-09-11 2008-05-06 Lv Partners, L.P. Software downloading using a television broadcast channel
US7379901B1 (en) 1998-09-11 2008-05-27 Lv Partners, L.P. Accessing a vendor web site using personal account information retrieved from a credit card company web site
US7536478B2 (en) 1998-09-11 2009-05-19 Rpx-Lv Acquisition Llc Method and apparatus for opening and launching a web browser in response to an audible signal
US7284066B1 (en) 1998-09-11 2007-10-16 Lv Partners, Lp Method and apparatus for matching a user's use profile in commerce with a broadcast
US7440993B1 (en) 1998-09-11 2008-10-21 Lv Partners, L.P. Method and apparatus for launching a web browser in response to scanning of product information
US6745234B1 (en) 1998-09-11 2004-06-01 Digital:Convergence Corporation Method and apparatus for accessing a remote location by scanning an optical code
US6704864B1 (en) * 1999-08-19 2004-03-09 L.V. Partners, L.P. Automatic configuration of equipment software
US6823388B1 (en) 1998-09-11 2004-11-23 L.V. Parners, L.P. Method and apparatus for accessing a remote location with an optical reader having a programmable memory system
US6792452B1 (en) * 1998-09-11 2004-09-14 L.V. Partners, L.P. Method for configuring a piece of equipment with the use of an associated machine resolvable code
US6868433B1 (en) 1998-09-11 2005-03-15 L.V. Partners, L.P. Input device having positional and scanning capabilities
US6636896B1 (en) 1998-09-11 2003-10-21 Lv Partners, L.P. Method and apparatus for utilizing an audibly coded signal to conduct commerce over the internet
JP2002525756A (en) * 1998-09-17 2002-08-13 コーニンクレッカ フィリップス エレクトロニクス エヌ ヴィ Customized upgrade of internet-enabled devices based on user profile
US6636899B1 (en) * 1998-09-24 2003-10-21 Xerox Corporation Architecture for software for remote maintenance of a machine such as a copier
US6279154B1 (en) * 1998-10-13 2001-08-21 Hewlett-Packard Company Apparatus and method for an install system for third party applications
US6219836B1 (en) * 1998-10-14 2001-04-17 International Game Technology Program management method and apparatus for gaming device components
WO2000028436A1 (en) * 1998-11-10 2000-05-18 Koninklijke Philips Electronics N.V. Upgrading of synergetic aspects of home networks
US20030195974A1 (en) * 1998-12-04 2003-10-16 Ronning Joel A. Apparatus and method for scheduling of search for updates or downloads of a file
US7617124B1 (en) * 1998-12-04 2009-11-10 Digital River, Inc. Apparatus and method for secure downloading of files
US6510466B1 (en) * 1998-12-14 2003-01-21 International Business Machines Corporation Methods, systems and computer program products for centralized management of application programs on a network
JP2000207219A (en) 1999-01-18 2000-07-28 Fujitsu Ten Ltd Communication system between in-vehicle terminal and center, and in-vehicle terminal used for communication system
WO2000045266A1 (en) * 1999-02-01 2000-08-03 Touch Technologies, Inc. Method and apparatus for automated tuning and configuration collection for logic systems
FI990461A7 (en) * 1999-03-03 2000-10-20 Nokia Corp Method for downloading software from a server to a terminal device
US6678741B1 (en) * 1999-04-09 2004-01-13 Sun Microsystems, Inc. Method and apparatus for synchronizing firmware
US6430576B1 (en) 1999-05-10 2002-08-06 Patrick Gates Distributing and synchronizing objects
US6463468B1 (en) 1999-06-01 2002-10-08 Netzero, Inc. Targeted network video download interface
EP1756722A2 (en) * 1999-08-16 2007-02-28 Trivnet Ltd. A retail method over a wide area network
EP1427214A3 (en) * 1999-09-02 2004-12-22 General Instrument Corporation Method and system of identifying software and firmware objects available for download over a network such as a cable television system
US7395324B1 (en) * 1999-10-18 2008-07-01 Wnf Consulting Method and apparatus for maintaining a computer system
US6772208B1 (en) * 1999-11-04 2004-08-03 International Business Machines Corporation Method and apparatus to restrict free hyperlinking by internet content distributors to web sites of original content producers
US7158993B1 (en) 1999-11-12 2007-01-02 Sun Microsystems, Inc. API representation enabling submerged hierarchy
KR100404897B1 (en) * 1999-11-17 2003-11-10 주식회사 와우프리 커뮤니케이션 A device of distributing software and the method
JP2004518215A (en) * 1999-12-07 2004-06-17 エクスペリエント・テクノロジーズ・リミテッド・ライアビリティ・カンパニー Dynamic application browser and the database used with it
US6658452B1 (en) * 1999-12-09 2003-12-02 International Business Machines Corporation Schemes for selecting and passing an application from an application provider to an application service provider
US7191208B1 (en) * 1999-12-14 2007-03-13 International Business Machines Corporation Methods of selectively distributing data in a computer network and systems using the same
WO2001045016A1 (en) * 1999-12-17 2001-06-21 Technology, Patents And Licensing, Inc. Electronic asset registration method
US7594107B1 (en) * 1999-12-20 2009-09-22 Entrust, Inc. Method and apparatus for updating web certificates
US6349797B1 (en) * 1999-12-21 2002-02-26 Captivate Network, Inc. Information distribution system for use in an elevator
US6615405B1 (en) * 2000-01-06 2003-09-02 Power Quest Corporation Method and system for distributing and maintaining software across a computer network
US7610597B1 (en) 2000-01-08 2009-10-27 Lightningcast, Inc. Process for providing targeted user content blended with a media stream
JP2001222624A (en) * 2000-02-10 2001-08-17 Sony Corp Information providing system, information providing method, component information providing device, and component information providing method
US7412462B2 (en) * 2000-02-18 2008-08-12 Burnside Acquisition, Llc Data repository and method for promoting network storage of data
US6249281B1 (en) * 2000-02-28 2001-06-19 Presenter.Com On-demand presentation graphical user interface
GB0006413D0 (en) * 2000-03-17 2000-05-03 Ibm A dynamic shortcut to reverse autonomous computer program actions
DE60133729T2 (en) 2000-03-20 2009-07-02 At & T Corp. A method and apparatus for coordinating a service provider switch between a client and an identity-based service access management server
ATE506796T1 (en) * 2000-03-20 2011-05-15 At & T Corp METHOD AND APPARATUS FOR COORDINATING SERVICE PROVIDER SWITCHING BETWEEN A CLIENT AND A SERVER
US6753887B2 (en) * 2000-03-20 2004-06-22 At&T Corp. Method and apparatus for dynamically displaying brand information in a user interface
US20020032597A1 (en) * 2000-04-04 2002-03-14 Chanos George J. System and method for providing request based consumer information
US20020120507A1 (en) * 2000-04-04 2002-08-29 George Chanos Feature rich advertisments including consumer requests for additional information
US6883163B1 (en) * 2000-04-28 2005-04-19 Sun Microsystems, Inc. Populating resource-constrained devices with content verified using API definitions
US6986132B1 (en) 2000-04-28 2006-01-10 Sun Microsytems, Inc. Remote incremental program binary compatibility verification using API definitions
US6651186B1 (en) * 2000-04-28 2003-11-18 Sun Microsystems, Inc. Remote incremental program verification using API definitions
US6744450B1 (en) * 2000-05-05 2004-06-01 Microsoft Corporation System and method of providing multiple installation actions
US6880086B2 (en) * 2000-05-20 2005-04-12 Ciena Corporation Signatures for facilitating hot upgrades of modular software components
JP4568963B2 (en) 2000-06-08 2010-10-27 ソニー株式会社 Information processing apparatus and information communication system
CN1559137A (en) * 2000-06-26 2004-12-29 摩托罗拉公司 Method and apparatus for autonomous memory usage optimization and software feature download
JP3813414B2 (en) 2000-06-26 2006-08-23 東芝マイクロエレクトロニクス株式会社 ASIC design support system
US7665082B2 (en) * 2000-06-30 2010-02-16 Microsoft Corporation Methods and systems for adaptation, diagnosis, optimization, and prescription technology for network-based applications
US6918106B1 (en) 2000-07-31 2005-07-12 Sun Microsystems, Inc. Method and apparatus for collocating dynamically loaded program files
GB2366693B (en) * 2000-08-31 2002-08-14 F Secure Oyj Software virus protection
US7596784B2 (en) 2000-09-12 2009-09-29 Symantec Operating Corporation Method system and apparatus for providing pay-per-use distributed computing resources
JP3613159B2 (en) * 2000-09-13 2005-01-26 日本電気株式会社 SOFTWARE UPDATE DEVICE, SOFTWARE UPDATE SYSTEM, UPDATE METHOD THEREOF, AND RECORDING MEDIUM CONTAINING UPDATE PROGRAM
US6981245B1 (en) * 2000-09-14 2005-12-27 Sun Microsystems, Inc. Populating binary compatible resource-constrained devices with content verified using API definitions
JP2002108743A (en) * 2000-09-26 2002-04-12 Olympus Optical Co Ltd Portable equipment and system for rewriting program of the same
US7162538B1 (en) * 2000-10-04 2007-01-09 Intel Corporation Peer to peer software distribution system
JP4505701B2 (en) * 2000-10-31 2010-07-21 ソニー株式会社 Information processing apparatus, information processing method, and program recording medium
US7043524B2 (en) * 2000-11-06 2006-05-09 Omnishift Technologies, Inc. Network caching system for streamed applications
US7062567B2 (en) 2000-11-06 2006-06-13 Endeavors Technology, Inc. Intelligent network streaming and execution system for conventionally coded applications
US6959320B2 (en) * 2000-11-06 2005-10-25 Endeavors Technology, Inc. Client-side performance optimization system for streamed applications
US6918113B2 (en) * 2000-11-06 2005-07-12 Endeavors Technology, Inc. Client installation and execution system for streamed applications
US8831995B2 (en) 2000-11-06 2014-09-09 Numecent Holdings, Inc. Optimized server for streamed applications
DE10056497A1 (en) * 2000-11-15 2002-05-23 Bsh Bosch Siemens Hausgeraete Method for making information on times available in domestic appliance keeps appliance connected to distributed network to pick up information on times from service provider via network and display them on appliance.
US20020078222A1 (en) * 2000-12-14 2002-06-20 Compas Jeffrey C. Updating information in network devices
US7451196B1 (en) 2000-12-15 2008-11-11 Stream Theory, Inc. Method and system for executing a software application in a virtual environment
US20020129350A1 (en) * 2000-12-19 2002-09-12 Inventec Corporation Method of automatic software installation in hand personal computer production line
US8095624B2 (en) 2000-12-28 2012-01-10 CenterBeam Inc. Architecture for serving and managing independent access devices
EP1225498A3 (en) 2001-01-19 2004-05-19 Matsushita Electric Industrial Co., Ltd. Communications terminal
JP2002222086A (en) * 2001-01-25 2002-08-09 4D Networks Inc Device, system and method for providing program, program making computer implement program providing method, and computer-readable recording medium recorded with program thereof
US8176137B2 (en) * 2001-01-31 2012-05-08 Accenture Global Services Limited Remotely managing a data processing system via a communications network
US7293115B2 (en) * 2001-02-28 2007-11-06 Sony Corporation Internet-aware agent for automatically updating applications without executing the application
GB2372865B (en) 2001-03-02 2004-06-16 Nokia Mobile Phones Ltd Electronic transactions
AU2002250246A1 (en) * 2001-03-07 2002-09-24 Pda Veticals Corp. Handheld device configurator
DE10110949A1 (en) * 2001-03-07 2002-09-26 Siemens Ag Automated version analysis of software components belonging to a software application
US8201162B2 (en) 2001-03-19 2012-06-12 Sony Corporation Software updating system, software updating method, and software updating program
US20020143898A1 (en) * 2001-03-27 2002-10-03 Mansfield Michael A. System and method for providing personalized customer support
JP2002297520A (en) * 2001-03-29 2002-10-11 Sony Corp Receiving device and method, transmitting device and method, recording medium, program, and communication system
US20020143900A1 (en) * 2001-03-29 2002-10-03 Kenner Martin A. Content recipient access to software notes posted at content provider site
US7343415B2 (en) 2001-03-29 2008-03-11 3M Innovative Properties Company Display of software notes indicating that content from a content provider site is available for display
JP2002297452A (en) * 2001-03-30 2002-10-11 Matsushita Electric Ind Co Ltd Record regenerating device, controlling method, and unfairness preventing system
US7734285B2 (en) * 2001-04-03 2010-06-08 Qualcomm Incorporated Method and apparatus for network initiated uninstallation of application program over wireless network
GB2374688B (en) * 2001-04-19 2004-12-29 Ibm A method and system for distributing software features to a computer
PL363988A1 (en) 2001-05-14 2004-11-29 Ntt Docomo, Inc. System for managing program stored in storage block of mobile terminal
US20030005426A1 (en) * 2001-06-08 2003-01-02 Scholtens Dale A. Methods and apparatus for upgrading software without affecting system service
US7007025B1 (en) * 2001-06-08 2006-02-28 Xsides Corporation Method and system for maintaining secure data input and output
KR100386597B1 (en) * 2001-06-26 2003-06-09 엘지전자 주식회사 apparatus and method for conversing communication protocol
US20050015479A1 (en) * 2001-07-03 2005-01-20 Reddick Charles E. Software support guide system and method
US6950847B2 (en) * 2001-07-12 2005-09-27 Sun Microsystems, Inc. Service provider system for delivering services in a distributed computing environment
WO2003013718A1 (en) * 2001-08-10 2003-02-20 Oxford Glycosciences (Uk) Ltd Liquid delivery apparatus and method
US7146412B2 (en) * 2001-08-27 2006-12-05 Hewlett-Packard Development Company, L.P. System and methods for the automatic discovery, notification and installation of firmware upgrades
JP4423584B2 (en) * 2001-09-04 2010-03-03 ヤマハ株式会社 Electronic music equipment
DE10144023B4 (en) * 2001-09-07 2005-12-29 Siemens Ag Device and method for automatic user profile configuration
US7111292B2 (en) * 2001-09-10 2006-09-19 Texas Instruments Incorporated Apparatus and method for secure program upgrade
BE1014409A3 (en) * 2001-10-02 2003-10-07 Acunia Nv Method and networking system for the provision of services available.
US7711775B2 (en) * 2001-10-24 2010-05-04 Groove Networks, Inc. Method and apparatus for managing software component downloads and updates
AU2002363072A1 (en) * 2001-10-25 2003-05-06 America Online, Inc. Help center applications
US7317699B2 (en) * 2001-10-26 2008-01-08 Research In Motion Limited System and method for controlling configuration settings for mobile communication devices and services
US6952767B1 (en) * 2001-10-26 2005-10-04 Hewlett-Packard Development Company, L.P. System and method for maintaining a predetermined price/performance level of technology on a computer system during a subscription
US6993760B2 (en) * 2001-12-05 2006-01-31 Microsoft Corporation Installing software on a mobile computing device using the rollback and security features of a configuration manager
US9134989B2 (en) * 2002-01-31 2015-09-15 Qualcomm Incorporated System and method for updating dataset versions resident on a wireless device
JP2005521932A (en) * 2002-03-29 2005-07-21 オラクル・インターナショナル・コーポレイション Method and system for non-interruptible notification
CN1161924C (en) * 2002-04-02 2004-08-11 华为技术有限公司 A data upgrade method for two-layer switching equipment
US20030192039A1 (en) * 2002-04-05 2003-10-09 Mcconnell Richard G. Configuration management system & method
CA2383825A1 (en) * 2002-04-24 2003-10-24 Ibm Canada Limited-Ibm Canada Limitee Dynamic configuration and self-tuning of inter-nodal communication resources in a database management system
CA2384181A1 (en) * 2002-04-29 2003-10-29 Ibm Canada Limited-Ibm Canada Limitee System and method for manipulating a registry
US20050216910A1 (en) * 2002-05-23 2005-09-29 Benoit Marchand Increasing fault-tolerance and minimizing network bandwidth requirements in software installation modules
US20030237082A1 (en) * 2002-06-20 2003-12-25 Xerox Corporation System for installation of print driver software
JP2004046587A (en) * 2002-07-12 2004-02-12 Fujitsu Ltd Device driver embedding program and device driver embedding device
CN100380337C (en) 2002-08-09 2008-04-09 威斯托公司 System and method for preventing access to data on a compromised remote device
US7907729B2 (en) * 2002-09-13 2011-03-15 Bally Gaming, Inc. Rollback attack prevention system and method
EP1400903A1 (en) * 2002-09-19 2004-03-24 Sony United Kingdom Limited Information storage and retrieval
US7200775B1 (en) * 2002-10-04 2007-04-03 American Megatrends, Inc. Method and data structures for use in providing on-demand computer diagnostics
US7334166B1 (en) 2002-10-04 2008-02-19 American Megatrends, Inc. Method, system, and apparatus for providing and utilizing server-side entry points for use in diagnostics on-demand services
US7231549B1 (en) 2002-10-04 2007-06-12 American Megatrends, Inc. Method and apparatus for providing on-demand computer diagnostics
US20040083471A1 (en) * 2002-10-21 2004-04-29 Lg Electronics Inc. Method of upgrading system software of a home appliance
US7072672B1 (en) * 2002-11-01 2006-07-04 Nokia Corporation Disposable mini-applications
JP2004206671A (en) * 2002-11-08 2004-07-22 Qwanty Corp Software update information provision method and software update information provision system
AU2003277646A1 (en) * 2002-11-08 2004-06-07 Qwanty Corporation Software update information providing method, software update information providing system, electronic devices, and program
AU2003294427A1 (en) * 2002-11-21 2004-06-18 Bitfone Corporation Update network with support for lifecycle management of update packages and mobile handsets
US7565419B1 (en) 2002-11-22 2009-07-21 Symantec Operating Corporation Conflict resolution in a peer to peer network
US7287068B1 (en) * 2002-12-13 2007-10-23 Bmc Software, Inc. System and method for updating devices that execute an operating system or application program directly from nonvolatile storage
US8516470B1 (en) 2002-12-16 2013-08-20 Symantec Corporation Version upgrade via viral infection
US7140014B2 (en) * 2002-12-18 2006-11-21 Sun Microsystems, Inc. System and method for providing a flexible framework for remote heterogeneous server management and control
US8856072B2 (en) * 2002-12-19 2014-10-07 International Business Machines Corporation Method for providing of content data to a client
US9092286B2 (en) 2002-12-20 2015-07-28 Qualcomm Incorporated System to automatically process components on a device
US7890427B1 (en) * 2003-01-09 2011-02-15 Hewlett-Packard Development Company, L.P. Authentication of notifications received in an electronic device in a mobile services network
US20040148309A1 (en) * 2003-01-27 2004-07-29 Hermann Resch Customer fields
WO2004072773A2 (en) * 2003-02-11 2004-08-26 Bitfone Corporation Electronic device supporting multiple update agents
US7627902B1 (en) * 2003-02-20 2009-12-01 Dell Marketing Usa, L.P. Method of managing a software item on a managed computer system
US7249162B2 (en) 2003-02-25 2007-07-24 Microsoft Corporation Adaptive junk message filtering system
WO2004081758A2 (en) * 2003-03-12 2004-09-23 Digex, Inc. System and method for maintaining installed software compliance with build standards
US7185015B2 (en) 2003-03-14 2007-02-27 Websense, Inc. System and method of monitoring and controlling application files
US7529754B2 (en) 2003-03-14 2009-05-05 Websense, Inc. System and method of monitoring and controlling application files
JP4082256B2 (en) * 2003-03-25 2008-04-30 ブラザー工業株式会社 Information processing apparatus and program
CN100524211C (en) * 2003-04-17 2009-08-05 迈克非公司 Update system and method for updating scanning subsystem in mobile communication frame
US7483947B2 (en) * 2003-05-02 2009-01-27 Microsoft Corporation Message rendering for identification of content features
US7590695B2 (en) 2003-05-09 2009-09-15 Aol Llc Managing electronic messages
US7716474B2 (en) * 2003-05-12 2010-05-11 Byteblaze, Inc. Anti-piracy software protection system and method
US7814477B2 (en) * 2003-05-20 2010-10-12 Oracle International Corp. Packaging system for customizing software
US7987449B1 (en) * 2003-05-22 2011-07-26 Hewlett-Packard Development Company, L.P. Network for lifecycle management of firmware and software in electronic devices
JP2004355125A (en) * 2003-05-27 2004-12-16 Pioneer Electronic Corp Software update processing device, system, its method and program, and recording medium with the program recorded thereon
US7272853B2 (en) 2003-06-04 2007-09-18 Microsoft Corporation Origination/destination features and lists for spam prevention
JP4424721B2 (en) * 2003-06-11 2010-03-03 キヤノン株式会社 License information issue server
US8533270B2 (en) 2003-06-23 2013-09-10 Microsoft Corporation Advanced spam detection techniques
US20040261071A1 (en) * 2003-06-23 2004-12-23 Macronix International Co., Ltd. Peer version control system
US7739602B2 (en) 2003-06-24 2010-06-15 Aol Inc. System and method for community centric resource sharing based on a publishing subscription model
US7814126B2 (en) * 2003-06-25 2010-10-12 Microsoft Corporation Using task sequences to manage devices
US20040267837A1 (en) * 2003-06-30 2004-12-30 Nokia Inc. System and method for updating network appliances using urgent update notifications
US7822831B2 (en) * 2003-07-31 2010-10-26 International Business Machines Corporation Method, system and program product for preserving and restoring mobile device user settings
US20050028153A1 (en) * 2003-07-31 2005-02-03 Anderson Glen J. Method and system for replacing fee-based software
US8839220B2 (en) * 2003-08-08 2014-09-16 Arris Enterprises, Inc. Method for remotely updating software for devices in a broadband network
US20050044231A1 (en) * 2003-08-08 2005-02-24 Boris Apotovsky Client/supplier communication and performance management system
JP4676724B2 (en) * 2003-08-12 2011-04-27 株式会社リコー Information processing apparatus, information processing method, information processing program, and recording medium
US7603443B2 (en) * 2003-08-28 2009-10-13 International Business Machines Corporation Generic method for defining resource configuration profiles in provisioning systems
US7500235B2 (en) * 2003-09-05 2009-03-03 Aol Time Warner Interactive Video Group, Inc. Technique for updating a resident application and associated parameters in a user terminal through a communications network
US7624393B2 (en) * 2003-09-18 2009-11-24 International Business Machines Corporation Computer application and methods for autonomic upgrade maintenance of computer hardware, operating systems and application software
JP2005122704A (en) * 2003-09-22 2005-05-12 Fujitsu Ltd program
US20050071270A1 (en) * 2003-09-26 2005-03-31 Ramirez Christopher W. Process for remote recovery and creation of machine specific authentication keys for systems
US20050076325A1 (en) * 2003-10-02 2005-04-07 International Business Machines Corporation Automatic software update of nodes in a network data processing system
US7571355B2 (en) * 2003-10-10 2009-08-04 Microsoft Corporation Product support connected error reporting
US20050086457A1 (en) * 2003-10-21 2005-04-21 Hohman Jennifer L. System and method for providing user controlled migration of a client computer
US8370825B2 (en) * 2003-10-22 2013-02-05 Hewlett-Packard Development Company, L.P. Program-update prioritization according to program-usage tracking
US20050091259A1 (en) * 2003-10-24 2005-04-28 Microsoft Corporation Redmond Wa. Framework to build, deploy, service, and manage customizable and configurable re-usable applications
JP2007510987A (en) * 2003-10-27 2007-04-26 アメリカン パワー コンバージョン コーポレイション System and method for updating a software program
US8626146B2 (en) 2003-10-29 2014-01-07 Qualcomm Incorporated Method, software and apparatus for performing actions on a wireless device using action lists and versioning
US20050097346A1 (en) * 2003-10-31 2005-05-05 Brent Pipal Program code version enforcement
US20070067373A1 (en) * 2003-11-03 2007-03-22 Steven Higgins Methods and apparatuses to provide mobile applications
GB2408658B (en) * 2003-11-25 2006-07-05 Surfkitchen Inc Communications system
US20050125489A1 (en) * 2003-11-26 2005-06-09 Hanes David H. System and method for determining messages on a server as relating to at least one functional component of a client system
US20050148329A1 (en) * 2003-12-01 2005-07-07 Jeffrey Brunet Smartphone profiler system and method
US7519691B2 (en) * 2003-12-04 2009-04-14 International Business Machines Corporation Selective update of console parameters from other consoles
US20050124332A1 (en) 2003-12-08 2005-06-09 Clark David R. Mobile device programming system and method
US8590032B2 (en) 2003-12-10 2013-11-19 Aventail Llc Rule-based routing to resources through a network
WO2005059684A2 (en) * 2003-12-10 2005-06-30 Aventail Corporation End point control
US7827590B2 (en) 2003-12-10 2010-11-02 Aventail Llc Controlling access to a set of resources in a network
US8661158B2 (en) * 2003-12-10 2014-02-25 Aventail Llc Smart tunneling to resources in a network
US7493418B2 (en) * 2003-12-18 2009-02-17 International Business Machines Corporation Generic method for resource monitoring configuration in provisioning systems
US7222158B2 (en) * 2003-12-31 2007-05-22 Aol Llc Third party provided transactional white-listing for filtering electronic communications
US7305672B2 (en) * 2004-01-06 2007-12-04 International Business Machines Corporation Dynamic software update system, method and program product
US7426056B2 (en) * 2004-01-13 2008-09-16 International Business Machines Corporation Method and apparatus for a client call service
US8156175B2 (en) 2004-01-23 2012-04-10 Tiversa Inc. System and method for searching for specific types of people or information on a peer-to-peer network
US7761569B2 (en) 2004-01-23 2010-07-20 Tiversa, Inc. Method for monitoring and providing information over a peer to peer network
US7383308B1 (en) * 2004-02-11 2008-06-03 Aol Llc, A Delaware Limited Liability Company Buddy list-based sharing of electronic content
US7991636B1 (en) 2004-02-11 2011-08-02 Aol Inc. Buddy list-based calendaring
EP1566731A1 (en) * 2004-02-19 2005-08-24 O&O Services GmbH Method for analyzing and updating application programs on client systems
US8214438B2 (en) 2004-03-01 2012-07-03 Microsoft Corporation (More) advanced spam detection features
US7539686B2 (en) * 2004-03-12 2009-05-26 Microsoft Corporation Tag-based schema for distributing update metadata in an update distribution system
US8595214B1 (en) 2004-03-31 2013-11-26 Google Inc. Systems and methods for article location and retrieval
US7685230B2 (en) * 2004-04-01 2010-03-23 Vaakya Technologies Private Limited System and method for program execution
US20050235364A1 (en) * 2004-04-15 2005-10-20 Wilson Christopher S Authentication mechanism permitting access to data stored in a data processing device
EP1603004A3 (en) * 2004-04-15 2009-02-25 Broadcom Corporation Authentication mechanism permitting access to data stored in a data processing device
EP1763766A4 (en) * 2004-05-04 2009-04-01 Robert M Price System and method for communicating with electronic devices
EP1747529A1 (en) * 2004-05-18 2007-01-31 Silverbrook Research Pty. Ltd Method and apparatus for security document tracking
US7370233B1 (en) * 2004-05-21 2008-05-06 Symantec Corporation Verification of desired end-state using a virtual machine environment
FR2871638A1 (en) * 2004-06-09 2005-12-16 Inventel Sa METHOD AND MODULE FOR SOFTWARE UPGRADE OF A GATEWAY BETWEEN AN OPERATOR NETWORK AND A LOCAL NETWORK
US20060041726A1 (en) * 2004-06-15 2006-02-23 Steubing Edmund G Mirrorpc computer backup system
WO2006012014A2 (en) * 2004-06-28 2006-02-02 Jen-Wei Kuo Security protection apparatus and methods for endpoint computing systems
WO2006003538A1 (en) * 2004-06-29 2006-01-12 Koninklijke Philips Electronics N.V. Method of upgrading software of an apparatus
US7664819B2 (en) * 2004-06-29 2010-02-16 Microsoft Corporation Incremental anti-spam lookup and update service
US7975265B2 (en) * 2004-07-08 2011-07-05 At&T Intellectual Property I, L.P. System and method for providing installation support to a user
US20060010485A1 (en) * 2004-07-12 2006-01-12 Jim Gorman Network security method
US7389505B2 (en) * 2004-07-30 2008-06-17 Extreme Networks, Inc. Method and apparatus for modifying software
US7363623B2 (en) * 2004-08-05 2008-04-22 Canon Kabushiki Kaisha Services of remote software installation, configuration and afterward support, for network connected peripherals
US20060031827A1 (en) * 2004-08-05 2006-02-09 International Business Machines Corporation System, apparatus and method of assisting with software product update installations
US7660865B2 (en) 2004-08-12 2010-02-09 Microsoft Corporation Spam filtering with probabilistic secure hashes
US7889869B2 (en) * 2004-08-20 2011-02-15 Nokia Corporation Methods and apparatus to integrate mobile communications device management with web browsing
US7747998B2 (en) * 2004-08-31 2010-06-29 Microsoft Corporation Elevated patching
US7552431B2 (en) * 2004-08-31 2009-06-23 Microsoft Corporation Multiple patching in a single installation transaction
US7703090B2 (en) * 2004-08-31 2010-04-20 Microsoft Corporation Patch un-installation
US7552430B2 (en) * 2004-08-31 2009-06-23 Microsoft Corporation Patch sequencing
US20060069770A1 (en) * 2004-09-27 2006-03-30 Frank Stienhans Automatic transmission of messages and processing of responses
WO2006044820A2 (en) * 2004-10-14 2006-04-27 Aventail Corporation Rule-based routing to resources through a network
US7546595B1 (en) * 2004-10-14 2009-06-09 Microsoft Corporation System and method of installing software updates in a computer networking environment
US7673148B2 (en) * 2004-10-15 2010-03-02 Microsoft Corporation Versioning component for applications
US7240162B2 (en) 2004-10-22 2007-07-03 Stream Theory, Inc. System and method for predictive streaming
EP1828902A4 (en) * 2004-10-26 2009-07-01 Rudra Technologies Pte Ltd System and method for identifying and removing malware on a computer system
US20060095520A1 (en) * 2004-10-27 2006-05-04 Berg Douglass J Method and apparatus for managing computer systmes in multiple remote devices
US8001082B1 (en) 2004-10-28 2011-08-16 Good Technology, Inc. System and method of data security in synchronizing data with a wireless device
US20060101277A1 (en) * 2004-11-10 2006-05-11 Meenan Patrick A Detecting and remedying unauthorized computer programs
EP1657638A1 (en) * 2004-11-12 2006-05-17 Research In Motion Limited System and method for downloading a program from a program store location to a mobile device
WO2006055445A2 (en) 2004-11-13 2006-05-26 Stream Theory, Inc. Hybrid local/remote streaming
US20060112152A1 (en) * 2004-11-22 2006-05-25 Microsoft Corporation Smart patching by targeting particular prior versions of a file
GB0425996D0 (en) * 2004-11-26 2004-12-29 Ibm Communication method and system
US7716660B2 (en) * 2004-12-14 2010-05-11 Microsoft Corporation Method and system for downloading updates
US8019725B1 (en) 2004-12-15 2011-09-13 Apple Inc. Software update management
CA2490645A1 (en) * 2004-12-16 2006-06-16 Ibm Canada Limited - Ibm Canada Limitee Data-centric distributed computing
US20060168098A1 (en) * 2004-12-27 2006-07-27 International Business Machines Corporation Service offering for the delivery of partial information with a restore capability
CN101142571B (en) * 2005-01-17 2012-01-18 韩国电子通信研究院 Intellectual property management and protection tool updating method and client device thereof
US20060167868A1 (en) * 2005-01-27 2006-07-27 Weijia Zhang Universal and extensible packaging process for computer system software integration and deployment
US7873959B2 (en) * 2005-02-01 2011-01-18 Microsoft Corporation Publishing the status of and updating firmware components
US20080222604A1 (en) * 2005-03-07 2008-09-11 Network Engines, Inc. Methods and apparatus for life-cycle management
US20090089871A1 (en) * 2005-03-07 2009-04-02 Network Engines, Inc. Methods and apparatus for digital data processor instantiation
US7987459B2 (en) * 2005-03-16 2011-07-26 Microsoft Corporation Application programming interface for identifying, downloading and installing applicable software updates
US8024523B2 (en) 2007-11-07 2011-09-20 Endeavors Technologies, Inc. Opportunistic block transmission with time constraints
US9716609B2 (en) 2005-03-23 2017-07-25 Numecent Holdings, Inc. System and method for tracking changes to files in streaming applications
US7634548B2 (en) * 2005-04-02 2009-12-15 Microsoft Corporation Distributed service deliver model
US20060224623A1 (en) * 2005-04-02 2006-10-05 Microsoft Corporation Computer status monitoring and support
US7697520B2 (en) * 2005-04-12 2010-04-13 Tiversa, Inc. System for identifying the presence of Peer-to-Peer network software applications
EP1803313A4 (en) * 2005-04-18 2007-10-31 Research In Motion Ltd Method and system for controlling software version updates
CN100552629C (en) * 2005-04-18 2009-10-21 捷讯研究有限公司 Implement data-compatibility-based version planning
CN100416449C (en) * 2005-04-29 2008-09-03 国际商业机器公司 Method and device for software service provider to automatically obtain and operate software service
US7970386B2 (en) 2005-06-03 2011-06-28 Good Technology, Inc. System and method for monitoring and maintaining a wireless device
US7810159B2 (en) * 2005-06-14 2010-10-05 At&T Intellectual Property I, L.P. Methods, computer networks and computer program products for reducing the vulnerability of user devices
US20060288009A1 (en) * 2005-06-20 2006-12-21 Tobid Pieper Method and apparatus for restricting access to an electronic product release within an electronic software delivery system
US8271387B2 (en) * 2005-06-20 2012-09-18 Intraware, Inc. Method and apparatus for providing limited access to data objects or files within an electronic software delivery and management system
US7930353B2 (en) 2005-07-29 2011-04-19 Microsoft Corporation Trees of classifiers for detecting email spam
US20070288986A1 (en) * 2006-06-13 2007-12-13 Candelore Brant L Method and system for downloading content to a target device
US8424041B2 (en) 2005-09-07 2013-04-16 Sony Corporation Method and system for downloading content to a content downloader
US9058406B2 (en) 2005-09-14 2015-06-16 Millennial Media, Inc. Management of multiple advertising inventories using a monetization platform
US7912458B2 (en) 2005-09-14 2011-03-22 Jumptap, Inc. Interaction analysis and prioritization of mobile content
US8532633B2 (en) 2005-09-14 2013-09-10 Jumptap, Inc. System for targeting advertising content to a plurality of mobile communication facilities
US8364521B2 (en) 2005-09-14 2013-01-29 Jumptap, Inc. Rendering targeted advertisement on mobile communication facilities
US9076175B2 (en) 2005-09-14 2015-07-07 Millennial Media, Inc. Mobile comparison shopping
US7676394B2 (en) 2005-09-14 2010-03-09 Jumptap, Inc. Dynamic bidding and expected value
US7752209B2 (en) 2005-09-14 2010-07-06 Jumptap, Inc. Presenting sponsored content on a mobile communication facility
US7577665B2 (en) 2005-09-14 2009-08-18 Jumptap, Inc. User characteristic influenced search results
US9703892B2 (en) 2005-09-14 2017-07-11 Millennial Media Llc Predictive text completion for a mobile communication facility
US9201979B2 (en) 2005-09-14 2015-12-01 Millennial Media, Inc. Syndication of a behavioral profile associated with an availability condition using a monetization platform
US10038756B2 (en) 2005-09-14 2018-07-31 Millenial Media LLC Managing sponsored content based on device characteristics
US7702318B2 (en) 2005-09-14 2010-04-20 Jumptap, Inc. Presentation of sponsored content based on mobile transaction event
US8615719B2 (en) 2005-09-14 2013-12-24 Jumptap, Inc. Managing sponsored content for delivery to mobile communication facilities
US8238888B2 (en) 2006-09-13 2012-08-07 Jumptap, Inc. Methods and systems for mobile coupon placement
US20100076994A1 (en) * 2005-11-05 2010-03-25 Adam Soroca Using Mobile Communication Facility Device Data Within a Monetization Platform
US8666376B2 (en) 2005-09-14 2014-03-04 Millennial Media Location based mobile shopping affinity program
US7660581B2 (en) 2005-09-14 2010-02-09 Jumptap, Inc. Managing sponsored content based on usage history
US7769764B2 (en) * 2005-09-14 2010-08-03 Jumptap, Inc. Mobile advertisement syndication
US20090234861A1 (en) * 2005-09-14 2009-09-17 Jorey Ramer Using mobile application data within a monetization platform
US8503995B2 (en) 2005-09-14 2013-08-06 Jumptap, Inc. Mobile dynamic advertisement creation and placement
US8832100B2 (en) 2005-09-14 2014-09-09 Millennial Media, Inc. User transaction history influenced search results
US8209344B2 (en) 2005-09-14 2012-06-26 Jumptap, Inc. Embedding sponsored content in mobile applications
US20110313853A1 (en) 2005-09-14 2011-12-22 Jorey Ramer System for targeting advertising content to a plurality of mobile communication facilities
US8660891B2 (en) 2005-11-01 2014-02-25 Millennial Media Interactive mobile advertisement banners
US9471925B2 (en) 2005-09-14 2016-10-18 Millennial Media Llc Increasing mobile interactivity
US8364540B2 (en) 2005-09-14 2013-01-29 Jumptap, Inc. Contextual targeting of content using a monetization platform
US8688671B2 (en) 2005-09-14 2014-04-01 Millennial Media Managing sponsored content based on geographic region
US8805339B2 (en) 2005-09-14 2014-08-12 Millennial Media, Inc. Categorization of a mobile user profile based on browse and viewing behavior
US10592930B2 (en) 2005-09-14 2020-03-17 Millenial Media, LLC Syndication of a behavioral profile using a monetization platform
US8989718B2 (en) 2005-09-14 2015-03-24 Millennial Media, Inc. Idle screen advertising
US8819659B2 (en) 2005-09-14 2014-08-26 Millennial Media, Inc. Mobile search service instant activation
US8812526B2 (en) 2005-09-14 2014-08-19 Millennial Media, Inc. Mobile content cross-inventory yield optimization
US8103545B2 (en) 2005-09-14 2012-01-24 Jumptap, Inc. Managing payment for sponsored content presented to mobile communication facilities
US10911894B2 (en) 2005-09-14 2021-02-02 Verizon Media Inc. Use of dynamic content generation parameters based on previous performance of those parameters
US8311888B2 (en) 2005-09-14 2012-11-13 Jumptap, Inc. Revenue models associated with syndication of a behavioral profile using a monetization platform
US20070067362A1 (en) * 2005-09-22 2007-03-22 International Business Machines Corporation Undo function for unzipped files
US20070074202A1 (en) * 2005-09-27 2007-03-29 International Business Machines Corporation Program product installation
US8122446B2 (en) 2005-11-03 2012-02-21 International Business Machines Corporation Method and apparatus for provisioning software on a network of computers
US8812558B1 (en) * 2005-11-14 2014-08-19 Trend Micro Incorporated Push notification of updates to antivirus programs
US8078597B2 (en) * 2005-11-17 2011-12-13 Oracle International Corporation System and method for providing extensible controls in a communities framework
US7590687B2 (en) * 2005-11-17 2009-09-15 Bea Systems, Inc. System and method for providing notifications in a communities framework
US8581720B2 (en) 2005-11-17 2013-11-12 Utc Fire & Security Americas Corporation, Inc. Methods, systems, and computer program products for remotely updating security systems
US7805459B2 (en) * 2005-11-17 2010-09-28 Bea Systems, Inc. Extensible controls for a content data repository
US20070113188A1 (en) * 2005-11-17 2007-05-17 Bales Christopher E System and method for providing dynamic content in a communities framework
US8255818B2 (en) * 2005-11-17 2012-08-28 Oracle International Corporation System and method for providing drag and drop functionality in a communities framework
US8046696B2 (en) * 2005-11-17 2011-10-25 Oracle International Corporation System and method for providing active menus in a communities framework
US8185643B2 (en) * 2005-11-17 2012-05-22 Oracle International Corporation System and method for providing security in a communities framework
US7680927B2 (en) * 2005-11-17 2010-03-16 Bea Systems, Inc. System and method for providing testing for a communities framework
US20070112913A1 (en) * 2005-11-17 2007-05-17 Bales Christopher E System and method for displaying HTML content from portlet as a page element in a communites framework
US8078952B2 (en) * 2005-11-28 2011-12-13 Microsoft Corporation Site redirection
US8291093B2 (en) 2005-12-08 2012-10-16 Microsoft Corporation Peer-to-peer remediation
US7836500B2 (en) 2005-12-16 2010-11-16 Eacceleration Corporation Computer virus and malware cleaner
US7765519B2 (en) * 2005-12-16 2010-07-27 International Business Machines Corporation Efficient builds for installation software
US8321859B2 (en) 2005-12-22 2012-11-27 Alan Joshua Shapiro Method and apparatus for dispensing on a data-storage medium customized content comprising selected assets
US8484632B2 (en) * 2005-12-22 2013-07-09 Sandisk Technologies Inc. System for program code execution with memory storage controller participation
US8479186B2 (en) * 2005-12-22 2013-07-02 Sandisk Technologies Inc. Method for program code execution with memory storage controller participation
WO2007072310A1 (en) 2005-12-22 2007-06-28 Shapiro Alan J System and method for software delivery
EP1969463A1 (en) 2005-12-22 2008-09-17 Alan J. Shapiro Apparatus and method for selectively dispensing soft assets via subtractive installation
US8145737B2 (en) * 2005-12-30 2012-03-27 Microsoft Corporation Implementing computer application topologies on virtual machines
US7917607B2 (en) * 2005-12-30 2011-03-29 Sap Ag Software management systems and methods, including use of such systems and methods in a provider-tenant environment
US20070156849A1 (en) * 2005-12-30 2007-07-05 Wolfgang Becker Systems and methods for delivering software upgrades in a provider-tenant environment
US7689593B2 (en) 2005-12-30 2010-03-30 Sap Ag Systems and methods for accessing a shared space in a provider-tenant environment
US7774446B2 (en) * 2005-12-30 2010-08-10 Microsoft Corporation Discovering, defining, and implementing computer application topologies
US20070156902A1 (en) * 2005-12-30 2007-07-05 Becker Wolfgang A Systems and methods for implementing a tenant space in a provider-tenant environment
US7698284B2 (en) * 2005-12-30 2010-04-13 Sap Ag Systems and methods for deploying a tenant in a provider-tenant environment
US20070156901A1 (en) * 2005-12-30 2007-07-05 Wolfgang Becker Generation and use of table links in a provider-tenant environment
US7693851B2 (en) * 2005-12-30 2010-04-06 Sap Ag Systems and methods for implementing a shared space in a provider-tenant environment
US7680825B2 (en) * 2005-12-30 2010-03-16 Sap Ag Systems and methods for generating tenant-specific properties for use in a provider-tenant environment
US9100197B2 (en) * 2006-01-19 2015-08-04 Lenovo (Singapore) Pte. Ltd. Apparatus and method for signaling by and to a computer system user
US8261253B2 (en) * 2006-01-25 2012-09-04 The Boeing Company Method for restoring software applications on desktop computers
KR100703361B1 (en) * 2006-02-15 2007-04-03 삼성전자주식회사 System and method for managing applications of multiple digital devices
JP2007226740A (en) * 2006-02-27 2007-09-06 Kyocera Corp Communication system, software update method, communication device, management server device, and program
WO2007108302A1 (en) * 2006-03-20 2007-09-27 Konica Minolta Holdings, Inc. Control program, function purchasing system, and function purchasing method
US20070268057A1 (en) * 2006-03-20 2007-11-22 Vandana Gopal Methods and apparatus for applying changes to a group of objects
US8533700B1 (en) * 2006-04-11 2013-09-10 Open Invention Networks, Llc Workstation uptime, maintenance, and reboot service
US7930749B2 (en) * 2006-05-11 2011-04-19 Eacceleration Corp. Accelerated data scanning
US20080005732A1 (en) * 2006-05-11 2008-01-03 Coon Robert F Method and System for Integrating Software Update Services with Software Applications
US20070277167A1 (en) * 2006-05-23 2007-11-29 International Business Machines Corporation System and method for computer system maintenance
US20070277170A1 (en) * 2006-05-25 2007-11-29 International Business Machines Corporation Merger driven application installation
US7836505B2 (en) * 2006-06-05 2010-11-16 Eacceleration Corporation Accelerated file scanning
US20070288985A1 (en) * 2006-06-13 2007-12-13 Candelore Brant L Method and system for uploading content to a target device
US20070294260A1 (en) * 2006-06-16 2007-12-20 Tom Lam Software emulation tutorials
US9003396B2 (en) * 2006-06-19 2015-04-07 Lenovo Enterprise Solutions (Singapore) Pte. Ltd. File manager integration of uninstallation feature
US7779401B2 (en) * 2006-06-26 2010-08-17 Research In Motion Limited Method and system for generating a reverse binary patch for undoing a software update
US8423831B2 (en) * 2006-07-11 2013-04-16 Oracle America, Inc. System and method for performing auditing and correction
US8646071B2 (en) * 2006-08-07 2014-02-04 Symantec Corporation Method and system for validating site data
US20080040386A1 (en) * 2006-08-10 2008-02-14 Taiwan Semiconductor Manufacturing Company, Ltd. Shared personalized auto-open work scheduler system and method
WO2008021332A2 (en) * 2006-08-11 2008-02-21 Fox Interactive Media Labs System and method for automatically updating a widget on a desktop
US9568206B2 (en) 2006-08-15 2017-02-14 Schneider Electric It Corporation Method and apparatus for cooling
US8322155B2 (en) 2006-08-15 2012-12-04 American Power Conversion Corporation Method and apparatus for cooling
US8327656B2 (en) 2006-08-15 2012-12-11 American Power Conversion Corporation Method and apparatus for cooling
US8769522B2 (en) * 2006-08-21 2014-07-01 Citrix Systems, Inc. Systems and methods of installing an application without rebooting
CN101132573A (en) * 2006-08-23 2008-02-27 中兴通讯股份有限公司 A Method for Realizing Terminal Batch Upgrading
US7673175B2 (en) * 2006-08-31 2010-03-02 International Business Machines Corporation Computer configuration tracking system able to restore a previous configuration
US8261345B2 (en) 2006-10-23 2012-09-04 Endeavors Technologies, Inc. Rule-based application access management
EP2082326A4 (en) 2006-11-07 2012-02-15 Tiversa Inc System and method for enhanced experience with a peer to peer network
US20080126446A1 (en) * 2006-11-27 2008-05-29 Storage Appliance Corporation Systems and methods for backing up user settings
EP3029623A1 (en) * 2006-12-01 2016-06-08 SK Planet Co., Ltd. Method and apparatus for providing gift by using communication network and system including the apparatus
US7698305B2 (en) * 2006-12-01 2010-04-13 Microsoft Corporation Program modification and loading times in computing devices
KR20090003094A (en) * 2006-12-04 2009-01-09 한국전자통신연구원 Software group service server, terminal and method
WO2008069527A1 (en) * 2006-12-04 2008-06-12 Electronics And Telecommunications Research Institute Server, terminal, and method for software group service
US7818738B2 (en) * 2006-12-15 2010-10-19 International Business Machines Corporation System and method for automatically identifying a unit of change requiring upgrade in a database management system
US7681404B2 (en) 2006-12-18 2010-03-23 American Power Conversion Corporation Modular ice storage for uninterruptible chilled water
CN101206589B (en) * 2006-12-19 2010-09-01 国际商业机器公司 Method and system for performing inventory scan
US20080162483A1 (en) * 2006-12-29 2008-07-03 Becker Wolfgang A Methods and systems for protecting shared tables against unauthorized overwriting from a tenant space in a mega-tenancy environment
US7933869B2 (en) * 2006-12-29 2011-04-26 Sap Ag Method and system for cloning a tenant database in a multi-tenant system
US20080162587A1 (en) * 2006-12-29 2008-07-03 Ulrich Auer Server synchronization for maintenance activities
US20080162536A1 (en) * 2006-12-29 2008-07-03 Becker Wolfgang A Systems and methods for extending shared data structures with tenant content in a provider-tenant environment
US8069184B2 (en) 2006-12-29 2011-11-29 Sap Ag Systems and methods to implement extensibility of tenant content in a provider-tenant environment
US7739348B2 (en) * 2006-12-29 2010-06-15 Sap Ag Systems and methods for accessing a shared space in a provider-tenant environment by using middleware
US20080162490A1 (en) * 2006-12-29 2008-07-03 Becker Wolfgang A Methods and systems for automatic registration during deployment of a tenant
US7673023B1 (en) * 2006-12-29 2010-03-02 Unisys Corporation Method and apparatus for service processor updates
US8516476B2 (en) * 2007-01-08 2013-08-20 Cisco Technology, Inc. Methods and apparatuses for managing the distribution and installation of applications during a collaboration session
US8425287B2 (en) 2007-01-23 2013-04-23 Schneider Electric It Corporation In-row air containment and cooling system and method
US8196134B2 (en) * 2007-02-08 2012-06-05 Microsoft Corporation Network service for a software change catalog
US20080244555A1 (en) * 2007-03-29 2008-10-02 Welvaert Eugene F Bundling software updates
WO2008122505A1 (en) * 2007-04-05 2008-10-16 Siemens Aktiengesellschaft Method and control program for providing a computer software code
KR20100027104A (en) 2007-04-05 2010-03-10 인터내셔널 비지네스 머신즈 코포레이션 Method, system and computer program for configuring firewalls
AU2008239682B2 (en) 2007-04-12 2012-01-19 Kroll Information Assurance, Llc A system and method for creating a list of shared information on a peer-to-peer network
US9922330B2 (en) 2007-04-12 2018-03-20 Kroll Information Assurance, Llc System and method for advertising on a peer-to-peer network
US20080282230A1 (en) * 2007-05-07 2008-11-13 International Business Machines Corporation Product, method and system for using window authentication in testing graphical user interface applications
US20090138313A1 (en) 2007-05-15 2009-05-28 American Power Conversion Corporation Methods and systems for managing facility power and cooling
US20080301660A1 (en) * 2007-05-30 2008-12-04 Google Inc. Maintaining Multiple Versions of a Software Application on a Device
US20080301669A1 (en) * 2007-05-30 2008-12-04 Google Inc. Dynamically Self-Updating by a Software Application on a Device
US20080301667A1 (en) * 2007-05-30 2008-12-04 Google Inc. Dynamically Updating Software Applications on a Device
US8762984B2 (en) * 2007-05-31 2014-06-24 Microsoft Corporation Content distribution infrastructure
DE102007026602A1 (en) * 2007-06-08 2008-12-11 Abb Ag Device and method for checking the current software installation of field devices of a distributed system, in particular an automation system
KR101134214B1 (en) 2007-06-19 2012-04-09 콸콤 인코포레이티드 Methods and apparatus for dataset synchronization in a wireless environment
US20080320463A1 (en) * 2007-06-25 2008-12-25 Harold Lee Peterson System, method and computer-readable medium for enhanced user deletion of software from a computer
US8490076B2 (en) * 2007-06-28 2013-07-16 Ca, Inc. System and method for collecting installed software application data
US20090007096A1 (en) * 2007-06-28 2009-01-01 Microsoft Corporation Secure Software Deployments
US8347286B2 (en) 2007-07-16 2013-01-01 International Business Machines Corporation Method, system and program product for managing download requests received to download files from a server
US20090044183A1 (en) * 2007-08-09 2009-02-12 Spencer Quin Method and apparatus for updating the state of a computing device
US8271969B2 (en) * 2007-08-09 2012-09-18 Research In Motion Limited Method and apparatus for determining the state of a computing device
US8326805B1 (en) 2007-09-28 2012-12-04 Emc Corporation High-availability file archiving
US8918603B1 (en) * 2007-09-28 2014-12-23 Emc Corporation Storage of file archiving metadata
JP5284023B2 (en) * 2007-10-05 2013-09-11 キヤノン株式会社 Information processing apparatus, control method, and control program
CA2607537A1 (en) * 2007-10-22 2009-04-22 Ibm Canada Limited - Ibm Canada Limitee Software engineering system and method for self-adaptive dynamic software components
US8650261B2 (en) * 2007-10-24 2014-02-11 Siemens Energy, Inc. System and method for updating software using updated data from external sources
US20090112735A1 (en) * 2007-10-25 2009-04-30 Robert Viehmann Content service marketplace solutions
US8893108B1 (en) * 2007-10-31 2014-11-18 Intuit Inc. Method and system for context-based software updates
US8892738B2 (en) 2007-11-07 2014-11-18 Numecent Holdings, Inc. Deriving component statistics for a stream enabled application
RU2365976C2 (en) * 2007-11-07 2009-08-27 Корпорация "САМСУНГ ЭЛЕКТРОНИКС Ко., Лтд." Method of uninstalling software in multiuser environment
EP2223256A1 (en) 2007-11-17 2010-09-01 Uniloc Usa, Inc. System and method for adjustable licensing of digital products
US8291493B2 (en) * 2007-11-27 2012-10-16 Mcafee, Inc. Windows registry modification verification
US8606765B2 (en) 2007-11-30 2013-12-10 Red Hat, Inc. Systems and methods for updating software appliances
JP5088158B2 (en) * 2008-02-05 2012-12-05 富士通株式会社 Update software distribution device
US8689203B2 (en) * 2008-02-19 2014-04-01 Microsoft Corporation Software update techniques based on ascertained identities
US20090228973A1 (en) * 2008-03-06 2009-09-10 Chendil Kumar Techniques for automatic discovery and update of client environmental information in a virtual private network (vpn)
US20090248397A1 (en) * 2008-03-25 2009-10-01 Microsoft Corporation Service Initiation Techniques
US20090249322A1 (en) * 2008-03-27 2009-10-01 Sony Corporation Of Japan Techniques for updating software
US20090254967A1 (en) * 2008-04-02 2009-10-08 J Premkumar Virtual private networks (vpn) access based on client workstation security compliance
US9697229B2 (en) * 2008-04-11 2017-07-04 Adobe Systems Incorporated Methods and systems for creating and storing metadata
US9560049B2 (en) * 2008-05-28 2017-01-31 Arris Enterprises, Inc. Method and system for optimizing network access control
US10657466B2 (en) 2008-05-29 2020-05-19 Red Hat, Inc. Building custom appliances in a cloud-based network
US8868721B2 (en) 2008-05-29 2014-10-21 Red Hat, Inc. Software appliance management using broadcast data
US20090307682A1 (en) * 2008-06-08 2009-12-10 Sam Gharabally Techniques for Acquiring Updates for Application Programs
US8719812B1 (en) * 2008-06-30 2014-05-06 Emc Corporation Methods, systems, and computer readable media for dynamically modifying and utilizing a software package description for software installation
US9477570B2 (en) 2008-08-26 2016-10-25 Red Hat, Inc. Monitoring software provisioning
KR100980606B1 (en) * 2008-09-08 2010-09-07 주식회사 하이닉스반도체 Word line driving circuit and driving method
US10558948B2 (en) * 2008-09-15 2020-02-11 Oath Inc. Targeted instant messenger behaviors employed for optimization of a client
EP2169544A1 (en) * 2008-09-29 2010-03-31 Siemens Aktiengesellschaft Method and maintenance server for automated allocation and application of product-related information to an automation component
US8302088B2 (en) * 2008-10-15 2012-10-30 International Business Machines Corporation Analysis of effects of a software maintenance patch on configuration items of a CMDB
US8332842B2 (en) * 2008-11-14 2012-12-11 International Business Machines Corporation Application restore points
US8914783B2 (en) * 2008-11-25 2014-12-16 Fisher-Rosemount Systems, Inc. Software deployment manager integration within a process control system
US8898660B2 (en) * 2008-11-25 2014-11-25 Fisher-Rosemount Systems, Inc. Systems and methods to provide customized release notes during a software system upgrade of a process control system
US8195692B2 (en) * 2008-12-11 2012-06-05 International Business Machines Corporation System and method for managing semantic and syntactic metadata
GB2466220A (en) * 2008-12-12 2010-06-16 Symbian Software Ltd Installing or uninstalling computer programs using installer plug-in modules
US8402544B1 (en) 2008-12-22 2013-03-19 Trend Micro Incorporated Incremental scanning of computer files for malicious codes
EP2371110A4 (en) * 2008-12-29 2017-04-19 IDTP Holdings, Inc. Method and device for installing applications on nfc-enabled devices
US8346752B2 (en) * 2009-02-03 2013-01-01 Bmc Software, Inc. Software title discovery
US9778718B2 (en) * 2009-02-13 2017-10-03 Schneider Electric It Corporation Power supply and data center control
US9519517B2 (en) 2009-02-13 2016-12-13 Schneider Electtic It Corporation Data center control
US8560677B2 (en) * 2009-02-13 2013-10-15 Schneider Electric It Corporation Data center control
US8005929B1 (en) * 2009-02-27 2011-08-23 Symantec Operating Corporation Software update checking method
US9253536B2 (en) * 2009-03-18 2016-02-02 Microsoft Technology Licensing, Llc Updating data-consuming entities
US9135091B2 (en) 2009-04-03 2015-09-15 Microsoft Technology Licensing, Llc Communicating events or data between application components
US8108612B2 (en) * 2009-05-15 2012-01-31 Microsoft Corporation Location updates for a distributed data store
CN101902352A (en) * 2009-05-31 2010-12-01 国际商业机器公司 Method and system for deploying computer programs remotely
US8429640B2 (en) * 2009-06-05 2013-04-23 Dell Products L.P. System and method for modifying firmware
US8839126B1 (en) * 2009-06-17 2014-09-16 Google Inc. Secure HTML components for building client-side user interface
JP4871373B2 (en) 2009-06-19 2012-02-08 任天堂株式会社 Information processing system and information processing apparatus
US20100323790A1 (en) * 2009-06-19 2010-12-23 Etchegoyen Craig S Devices and Methods for Auditing and Enforcing Computer Game Licenses
US9633183B2 (en) 2009-06-19 2017-04-25 Uniloc Luxembourg S.A. Modular software protection
US20110016465A1 (en) * 2009-07-15 2011-01-20 Cbs Interactive, Inc. Systems and methods for synchronizing user and machine data during tracking of products on a user computer
CA2699345C (en) * 2009-08-26 2012-01-17 Mobiroo Inc. Digital device advertising system and method
US9298445B1 (en) * 2009-09-04 2016-03-29 Symantec Corporation Systems and methods for correlating software inventory information with delivered software
JP5674296B2 (en) 2009-09-09 2015-02-25 任天堂株式会社 Information processing system and information processing apparatus
US10482425B2 (en) * 2009-09-29 2019-11-19 Salesforce.Com, Inc. Techniques for managing functionality changes of an on-demand database system
US9210275B2 (en) * 2009-10-07 2015-12-08 Twilio, Inc. System and method for running a multi-module telephony application
WO2011068448A1 (en) * 2009-12-04 2011-06-09 Telefonaktiebolaget L M Ericsson (Publ) Methods, secure element, server, computer programs and computer program products for improved application management
US8347382B2 (en) * 2009-12-17 2013-01-01 International Business Machines Corporation Malicious software prevention using shared information
US8224828B2 (en) 2009-12-22 2012-07-17 Sap Ag Multi-client generic persistence for extension fields
JP2011203971A (en) * 2010-03-25 2011-10-13 Fuji Xerox Co Ltd Information processing apparatus and program
US8381036B2 (en) * 2010-05-26 2013-02-19 Red Hat, Inc. Systems and methods for restoring machine state history related to detected faults in package update process
JP2011250874A (en) 2010-05-31 2011-12-15 Nintendo Co Ltd Information processing program, information processing apparatus, information processing system, and information processing method
JP5593566B2 (en) 2010-06-10 2014-09-24 任天堂株式会社 Information processing system, information processing apparatus, information processing apparatus control method, and information processing apparatus control program
JP2012018657A (en) * 2010-06-11 2012-01-26 Nintendo Co Ltd Information processing terminal, information processing system, and information processing program
JP5677811B2 (en) 2010-06-11 2015-02-25 任天堂株式会社 Portable information terminal, portable information system, portable information terminal control program
US9672022B2 (en) * 2010-06-23 2017-06-06 Microsoft Technology Licensing, Llc Applications including multiple experience modules
US20110321038A1 (en) * 2010-06-29 2011-12-29 Research In Motion Limited System and method for downloading and displaying ads
US9292587B2 (en) * 2010-07-21 2016-03-22 Citrix System, Inc. Systems and methods for database notification interface to efficiently identify events and changed data
CN102347939B (en) 2010-08-05 2015-09-09 华为终端有限公司 The method of software administration, Apparatus and system
KR101750337B1 (en) 2010-08-17 2017-06-23 삼성전자주식회사 Method for providing information and apparatus therefor
JP4999213B2 (en) 2010-09-17 2012-08-15 任天堂株式会社 Information processing program, portable terminal device, system, information processing method, and communication system
US9313259B2 (en) 2010-09-30 2016-04-12 Cellco Partnership Method for updating an application program on a wireless terminal in a controlled manner
US20120096453A1 (en) * 2010-10-14 2012-04-19 Meilstrup Jon A Software Package Management Mechanism
US8713559B2 (en) 2010-11-15 2014-04-29 Schneider Electric It Corporation System and method for updating firmware
US9378007B2 (en) * 2010-12-01 2016-06-28 Apple Inc. Pre-heated software installation
JP5743510B2 (en) * 2010-12-02 2015-07-01 株式会社日立システムズ Preventive maintenance management system
US8863114B2 (en) * 2010-12-06 2014-10-14 Red Hat, Inc. Managing software packages using a version control system
US9210031B1 (en) 2010-12-09 2015-12-08 Amazon Technologies, Inc. Brokering for application hosting computing resources of multiple vendor-specific provisioned computing environments
JP4882022B1 (en) 2010-12-28 2012-02-22 任天堂株式会社 Communication system, information processing program, information processing method, information processing apparatus, information processing system
US9557983B1 (en) * 2010-12-29 2017-01-31 Emc Corporation Flexible storage application deployment mechanism
US8688413B2 (en) 2010-12-30 2014-04-01 Christopher M. Healey System and method for sequential placement of cooling resources within data center layouts
US8826260B2 (en) * 2011-01-11 2014-09-02 Intuit Inc. Customization of mobile-application delivery
US8606866B2 (en) 2011-02-10 2013-12-10 Kaspersky Lab Zao Systems and methods of probing data transmissions for detecting spam bots
US20120246630A1 (en) * 2011-03-23 2012-09-27 Secure By Design System and Method for Automating Installation and Updating of Third Party Software
EP2677440A4 (en) * 2011-03-30 2014-08-06 Kt Corp Method and apparatus for separating in order to upgrade software remotely in m2m communication
KR101591289B1 (en) 2011-03-30 2016-02-04 주식회사 케이티 A Methods and Apparatus of separated software upgrade of Device and Gateway by over the air in the Machine to machine communication
CN102801755B (en) * 2011-05-27 2016-03-23 腾讯科技(深圳)有限公司 A kind of management method of application and a kind of application platform
CA2837423A1 (en) * 2011-05-27 2012-12-06 Liberty Global Europe Holding B.V. Method and system for updating software in a media content delivery system
KR20120135809A (en) * 2011-06-07 2012-12-17 삼성전자주식회사 Accounting apparatus, image forming device and accounting methods thereof
US20130007428A1 (en) * 2011-06-30 2013-01-03 Dell Products L.P. System and method for customized configuration of information handling systems
US8463792B2 (en) * 2011-07-07 2013-06-11 1E Limited Identifying software
US8489616B2 (en) * 2011-07-07 2013-07-16 1E Limited Identifying software
US9665656B2 (en) * 2011-08-18 2017-05-30 International Business Machines Corporation Automated service solution delivery
US8930940B2 (en) * 2011-08-19 2015-01-06 Yongyong Xu Online software execution platform
US9015837B1 (en) * 2011-09-29 2015-04-21 Google Inc. Systems and methods for verifying an update to data of an electronic device
EP2771801A4 (en) * 2011-10-27 2015-07-08 Hewlett Packard Development Co APPLICATION STORE INTERFACE FOR REMOTE MANAGEMENT OF CLIENT DEVICES
US9015457B2 (en) 2011-11-02 2015-04-21 Dell Products L.P. System and method for configuring an information handling system by implementing a customized configuration of a personality module
US9454349B2 (en) 2011-12-20 2016-09-27 Microsoft Technology Licensing, Llc User interface placeholders for application extensions
US9830410B2 (en) 2011-12-22 2017-11-28 Schneider Electric It Corporation System and method for prediction of temperature values in an electronics system
EP2795489A4 (en) 2011-12-22 2016-06-01 Schneider Electric It Corp ANALYSIS OF THE EFFECT OF TRANSIENT EVENTS ON TEMPERATURE IN A DATA CENTER
US8832846B2 (en) * 2012-05-11 2014-09-09 Verizon Patent And Licensing Inc. Methods and systems for providing a notification of a compliance level of an application with respect to a privacy profile associated with a user
US20140006150A1 (en) * 2012-06-27 2014-01-02 United Video Properties, Inc. Systems and methods for targeting advertisements based on product lifetimes
US8589911B1 (en) * 2012-07-26 2013-11-19 Google Inc. Intent fulfillment
US9032386B1 (en) * 2012-07-30 2015-05-12 Adobe Systems Incorporated Product upgrade location identifier for software upgrade
JP5980040B2 (en) * 2012-08-10 2016-08-31 キヤノン株式会社 Management apparatus, management apparatus control method, and computer program
CN103677876A (en) * 2012-09-12 2014-03-26 中兴通讯股份有限公司 Manufacturing and installing method, device and system of software installation package
US8949819B2 (en) * 2012-09-27 2015-02-03 International Business Machines Corporation Rationalizing functions to identify re-usable services
US8594850B1 (en) 2012-09-30 2013-11-26 Nest Labs, Inc. Updating control software on a network-connected HVAC controller
US8869133B2 (en) * 2012-11-06 2014-10-21 General Electric Company Method and system for use in facilitating patch change management of industrial control systems
US8990205B2 (en) * 2013-01-28 2015-03-24 International Business Machines Corporation Data caveats for database tables
US9286047B1 (en) 2013-02-13 2016-03-15 Cisco Technology, Inc. Deployment and upgrade of network devices in a network environment
FR3003365B1 (en) * 2013-03-12 2015-04-10 Airbus Operations Sas METHOD AND DEVICE FOR MANAGING SOFTWARE UPDATES OF A SET OF EQUIPMENT OF A SYSTEM SUCH AS A SYSTEM OF AN AIRCRAFT
US9148465B2 (en) 2013-04-01 2015-09-29 Oracle International Corporation Update management for a distributed computing system
CN112466470A (en) * 2013-05-31 2021-03-09 皇家飞利浦有限公司 System and method for automatically uploading, downloading, and updating data, such as sleep study data
US9456003B2 (en) 2013-07-24 2016-09-27 At&T Intellectual Property I, L.P. Decoupling hardware and software components of network security devices to provide security software as a service in a distributed computing environment
US9372679B2 (en) * 2013-08-02 2016-06-21 Sap Se Method and system for software delivery service
US10026064B2 (en) 2013-09-13 2018-07-17 Microsoft Technology Licensing, Llc Automatically recommending updates based on stored lifecycle information
US9665359B2 (en) 2013-09-13 2017-05-30 Microsoft Technology Licensing, Llc Automatically resolving conflicts after installation of selected updates in a computer system
US9626176B2 (en) 2013-09-13 2017-04-18 Microsoft Technology Licensing, Llc Update installer with technical impact analysis
US9830142B2 (en) * 2013-09-13 2017-11-28 Microsoft Technology Licensing, Llc Automatic installation of selected updates in multiple environments
US10255158B2 (en) 2013-10-15 2019-04-09 Oracle International Corporation Monitoring and diagnostics of business transaction failures
US9652353B2 (en) 2013-10-15 2017-05-16 Oracle International Corporation Monitoring business transaction failures involving database procedure calls
JP6432127B2 (en) * 2013-11-12 2018-12-05 株式会社リコー COMMUNICATION DEVICE, COMMUNICATION SYSTEM, COMMUNICATION METHOD, AND COMMUNICATION PROGRAM
US10140109B2 (en) * 2014-02-25 2018-11-27 Ford Global Technologies, Llc Silent in-vehicle software updates
US20150317145A1 (en) * 2014-04-30 2015-11-05 Adobe Systems Incorporated Method and apparatus for notifying an enterprise administrator of new products and updates
US9405524B1 (en) * 2014-04-30 2016-08-02 Allscripts Software, Llc Software verification system and methods
US20160291940A1 (en) * 2014-07-07 2016-10-06 Symphony Teleca Corporation Remote Embedded Device Update Platform Apparatuses, Methods and Systems
US9747096B2 (en) * 2014-07-07 2017-08-29 Harman Connected Services, Inc. Remote embedded device update platform apparatuses, methods and systems
US9354860B2 (en) 2014-07-15 2016-05-31 Sap Se Optimizing software change processes using real-time analysis and rule-based hinting
US9535688B2 (en) * 2014-07-23 2017-01-03 Verizon Patent And Licensing Inc. Efficient deployment of application revisions and implementation of application rollbacks across multiple application servers
JP6216730B2 (en) 2015-03-16 2017-10-18 日立オートモティブシステムズ株式会社 Software update device and software update method
JP6481489B2 (en) * 2015-04-30 2019-03-13 富士通株式会社 Modification application information creation program, modification application information creation apparatus, and modification application information creation method
US10374904B2 (en) 2015-05-15 2019-08-06 Cisco Technology, Inc. Diagnostic network visualization
JP6554905B2 (en) 2015-05-19 2019-08-07 株式会社リコー Information processing apparatus, information processing method, and program
US9800497B2 (en) 2015-05-27 2017-10-24 Cisco Technology, Inc. Operations, administration and management (OAM) in overlay data center environments
US10142353B2 (en) 2015-06-05 2018-11-27 Cisco Technology, Inc. System for monitoring and managing datacenters
US10033766B2 (en) 2015-06-05 2018-07-24 Cisco Technology, Inc. Policy-driven compliance
US9967158B2 (en) 2015-06-05 2018-05-08 Cisco Technology, Inc. Interactive hierarchical network chord diagram for application dependency mapping
US10089099B2 (en) 2015-06-05 2018-10-02 Cisco Technology, Inc. Automatic software upgrade
US10536357B2 (en) 2015-06-05 2020-01-14 Cisco Technology, Inc. Late data detection in data center
CN106406925A (en) * 2015-08-03 2017-02-15 阿里巴巴集团控股有限公司 An apparatus and a method used for supporting online upgrade
US9904536B1 (en) 2015-09-18 2018-02-27 Quest Software Inc. Systems and methods for administering web widgets
KR101831430B1 (en) * 2015-10-27 2018-02-22 삼성에스디에스 주식회사 Apparatus and method for infrastructure automation
US9661491B1 (en) 2015-11-10 2017-05-23 Google Inc. Communicating information about an update of an application
US9843651B1 (en) * 2015-12-21 2017-12-12 Dell Software Inc. Systems and methods of localizing distributed software applications
US9811327B2 (en) * 2015-12-21 2017-11-07 Quixey, Inc. Dependency-aware transformation of multi-function applications for on-demand execution
JP2017142692A (en) * 2016-02-10 2017-08-17 富士通株式会社 Recovery processing control program, recovery processing control method, and information processing apparatus
US10235154B2 (en) * 2016-03-09 2019-03-19 Ford Global Technologies, Llc Over-the-air trigger to vehicle interrogator updates
EP3217623B1 (en) * 2016-03-11 2018-07-04 Deutsche Telekom AG Method and system for allocating an operating system on at least one network-based computer infrastructure
US10171357B2 (en) 2016-05-27 2019-01-01 Cisco Technology, Inc. Techniques for managing software defined networking controller in-band communications in a data center network
US10931629B2 (en) 2016-05-27 2021-02-23 Cisco Technology, Inc. Techniques for managing software defined networking controller in-band communications in a data center network
US10289438B2 (en) 2016-06-16 2019-05-14 Cisco Technology, Inc. Techniques for coordination of application components deployed on distributed virtual machines
US10708183B2 (en) 2016-07-21 2020-07-07 Cisco Technology, Inc. System and method of providing segment routing as a service
US10241778B2 (en) * 2016-09-27 2019-03-26 Ca, Inc. Microservices version state visualization
US10698672B1 (en) 2016-10-07 2020-06-30 Wells Fargo Bank, N.A. Universal installer and uninstaller
US10972388B2 (en) 2016-11-22 2021-04-06 Cisco Technology, Inc. Federated microburst detection
WO2018108786A1 (en) * 2016-12-13 2018-06-21 Deutsche Telekom Ag Method for provisioning enhanced communication capabilities to user equipment
CN108279915B (en) * 2017-03-01 2021-04-02 阿里巴巴(中国)有限公司 Application program upgrading method and device and terminal
CN110419027B (en) * 2017-03-22 2023-12-29 三星电子株式会社 Methods for managing applications and computing devices using the methods
US10708152B2 (en) 2017-03-23 2020-07-07 Cisco Technology, Inc. Predicting application and network performance
US10523512B2 (en) 2017-03-24 2019-12-31 Cisco Technology, Inc. Network agent for generating platform specific network policies
US10594560B2 (en) 2017-03-27 2020-03-17 Cisco Technology, Inc. Intent driven network policy platform
US10764141B2 (en) 2017-03-27 2020-09-01 Cisco Technology, Inc. Network agent for reporting to a network policy system
US10250446B2 (en) 2017-03-27 2019-04-02 Cisco Technology, Inc. Distributed policy store
US10873794B2 (en) 2017-03-28 2020-12-22 Cisco Technology, Inc. Flowlet resolution for application performance monitoring and management
US10594839B2 (en) * 2017-05-09 2020-03-17 Microsoft Technology Licensing, Llc Virtual assistant skill deployment
US10191732B2 (en) * 2017-06-09 2019-01-29 Citrix Systems, Inc. Systems and methods for preventing service disruption during software updates
US10680887B2 (en) 2017-07-21 2020-06-09 Cisco Technology, Inc. Remote device status audit and recovery
CN109683924B (en) * 2017-10-18 2022-02-25 株洲中车时代电气股份有限公司 Application software upgrading method, system, equipment and computer readable storage medium
US10554501B2 (en) 2017-10-23 2020-02-04 Cisco Technology, Inc. Network migration assistant
US10523541B2 (en) 2017-10-25 2019-12-31 Cisco Technology, Inc. Federated network and application data analytics platform
DE102017219188A1 (en) * 2017-10-26 2019-05-02 Robert Bosch Gmbh A method for updating software components of a network participant of a network
US10594542B2 (en) 2017-10-27 2020-03-17 Cisco Technology, Inc. System and method for network root cause analysis
US11233821B2 (en) 2018-01-04 2022-01-25 Cisco Technology, Inc. Network intrusion counter-intelligence
US11765046B1 (en) 2018-01-11 2023-09-19 Cisco Technology, Inc. Endpoint cluster assignment and query generation
US10826803B2 (en) 2018-01-25 2020-11-03 Cisco Technology, Inc. Mechanism for facilitating efficient policy updates
US10999149B2 (en) 2018-01-25 2021-05-04 Cisco Technology, Inc. Automatic configuration discovery based on traffic flow data
US10917438B2 (en) 2018-01-25 2021-02-09 Cisco Technology, Inc. Secure publishing for policy updates
US10798015B2 (en) 2018-01-25 2020-10-06 Cisco Technology, Inc. Discovery of middleboxes using traffic flow stitching
US10873593B2 (en) 2018-01-25 2020-12-22 Cisco Technology, Inc. Mechanism for identifying differences between network snapshots
US10574575B2 (en) 2018-01-25 2020-02-25 Cisco Technology, Inc. Network flow stitching using middle box flow stitching
US11128700B2 (en) 2018-01-26 2021-09-21 Cisco Technology, Inc. Load balancing configuration based on traffic flow telemetry
TWI697776B (en) * 2018-04-12 2020-07-01 宏碁股份有限公司 Computer system, updating method thereof and computer program product
CN108762771B (en) * 2018-04-18 2022-06-10 北京奇虎科技有限公司 Plug-in unloading method and electronic terminal
US11379851B2 (en) * 2018-11-01 2022-07-05 International Business Machines Corporation Customizing product announcements based on product usage
US11356425B2 (en) 2018-11-30 2022-06-07 Paccar Inc Techniques for improving security of encrypted vehicle software updates
US11449327B2 (en) 2018-11-30 2022-09-20 Paccar Inc Error-resilient over-the-air software updates for vehicles
US10990385B1 (en) * 2018-12-12 2021-04-27 Amazon Technologies, Inc. Streaming configuration management
US11334655B2 (en) * 2019-11-19 2022-05-17 Micron Technology, Inc. Authenticating a device using a remote host
US11556334B2 (en) * 2020-12-30 2023-01-17 Virtuozzo International Gmbh Systems and methods for gradually updating a software object on a plurality of computer nodes
US11321149B1 (en) * 2021-02-08 2022-05-03 Visa International Service Association Synchronization consensus token system and method
CN112905216A (en) * 2021-04-01 2021-06-04 惠州市天宝创能科技有限公司 Remote fixed-point program updating method and system
JP7613300B2 (en) * 2021-07-02 2025-01-15 トヨタ自動車株式会社 Information processing system, information processing method, and program
US20230306368A1 (en) * 2022-03-22 2023-09-28 Venminder, Inc. Systems and methods for vendor offboarding
US12265815B2 (en) * 2022-04-22 2025-04-01 Red Hat, Inc. Conditional update recommendations based on local system state
WO2024072375A1 (en) * 2022-09-27 2024-04-04 Rakuten Mobile, Inc. Managing end-to-end onboarding of application bundles
US12523990B2 (en) * 2022-09-30 2026-01-13 Rockwell Automation Technologies, Inc. Performance-based smart contracts in industrial automation
US20240256257A1 (en) * 2023-01-30 2024-08-01 Canon Kabushiki Kaisha Information processing apparatus, control method, and storage medium

Citations (33)

* Cited by examiner, † Cited by third party
Publication number Priority date Publication date Assignee Title
US4558413A (en) * 1983-11-21 1985-12-10 Xerox Corporation Software version management system
US4584641A (en) * 1983-08-29 1986-04-22 Paul Guglielmino Copyprotecting system for software protection
US4646229A (en) * 1982-11-15 1987-02-24 At&T Bell Laboratories Time-ordered data base
US4674055A (en) * 1983-06-09 1987-06-16 Brother Kogyo Kabushiki Kaisha Software vending system
US4796181A (en) * 1986-10-24 1989-01-03 Wiedemer John D Billing system for computer software
US5008814A (en) * 1988-08-15 1991-04-16 Network Equipment Technologies, Inc. Method and apparatus for updating system software for a plurality of data processing units in a communication network
US5155847A (en) * 1988-08-03 1992-10-13 Minicom Data Corporation Method and apparatus for updating software at remote locations
US5263164A (en) * 1991-01-09 1993-11-16 Verifone, Inc. Method and structure for determining transaction system hardware and software configurations
US5321750A (en) * 1989-02-07 1994-06-14 Market Data Corporation Restricted information distribution system apparatus and methods
US5359730A (en) * 1992-12-04 1994-10-25 International Business Machines Corporation Method of operating a data processing system having a dynamic software update facility
US5386369A (en) * 1993-07-12 1995-01-31 Globetrotter Software Inc. License metering system for software applications
US5434999A (en) * 1988-11-09 1995-07-18 Bull Cp8 Safeguarded remote loading of service programs by authorizing loading in protected memory zones in a terminal
US5450589A (en) * 1990-08-23 1995-09-12 Fujitsu Limited Firmware modification system wherein older version can be retrieved
US5457795A (en) * 1994-06-01 1995-10-10 Willman; Todd J. Method and apparatus for sharing and transferring data between software programs
US5459506A (en) * 1993-12-28 1995-10-17 At&T Corp. Enhanced pay per view system
US5473772A (en) * 1991-04-02 1995-12-05 International Business Machines Corporation Automatic update of static and dynamic files at a remote network node in response to calls issued by or for application programs
US5483586A (en) * 1994-07-18 1996-01-09 Sussman; Lester Electronic on-line subscriber telephone directory
GB2291228A (en) * 1994-07-06 1996-01-17 Fujitsu Ltd Information duplicate distribution over a network
US5495610A (en) * 1989-11-30 1996-02-27 Seer Technologies, Inc. Software distribution system to build and distribute a software release
US5499357A (en) * 1993-05-28 1996-03-12 Xerox Corporation Process for configuration management
US5528490A (en) * 1992-04-10 1996-06-18 Charles E. Hill & Associates, Inc. Electronic catalog system and method
US5577244A (en) * 1987-07-20 1996-11-19 International Business Machines Corporation Methods of applying software modifications
US5579537A (en) * 1993-04-08 1996-11-26 Digital D.J. Inc. Broadcast system with associated data capabilities
US5581764A (en) * 1993-04-30 1996-12-03 Novadigm, Inc. Distributed computer network including hierarchical resource information structure and related method of distributing resources
US5600834A (en) * 1993-05-14 1997-02-04 Mitsubishi Electric Information Technology Center America, Inc. Method and apparatus for reconciling different versions of a file
US5604542A (en) * 1995-02-08 1997-02-18 Intel Corporation Using the vertical blanking interval for transporting electronic coupons
US5625818A (en) * 1994-09-30 1997-04-29 Apple Computer, Inc. System for managing local database updates published to different online information services in different formats from a central platform
US5630116A (en) * 1993-08-11 1997-05-13 Nec Corporation Automatic delivery system for master files in a distributed processing system
US5678002A (en) * 1995-07-18 1997-10-14 Microsoft Corporation System and method for providing automated customer support
US5682533A (en) * 1994-09-27 1997-10-28 Telefonaktiebolaget Lm Ericsson (Publ) Updating software within a telecommunications switch without interrupting existing communication and neither moving nor converting data
US5694546A (en) * 1994-05-31 1997-12-02 Reisman; Richard R. System for automatic unattended electronic information transport between a server and a client by a vendor provided transport software with a manifest list
US5694596A (en) * 1995-05-25 1997-12-02 Kangaroo, Inc. On-line database updating network system and method
US5761499A (en) * 1995-12-21 1998-06-02 Novell, Inc. Method for managing globally distributed software components

Family Cites Families (178)

* Cited by examiner, † Cited by third party
Publication number Priority date Publication date Assignee Title
US63407A (en) * 1867-04-02 Thomas t
US564992A (en) * 1896-08-04 Thomas
US564217A (en) * 1896-07-21 Hatjs
US3969723A (en) 1974-07-03 1976-07-13 General Electric Company On-line modification of computer programs
US4300193A (en) 1979-01-31 1981-11-10 Honeywell Information Systems Inc. Data processing system having data multiplex control apparatus
US4321665A (en) 1979-01-31 1982-03-23 Honeywell Information Systems Inc. Data processing system having centralized data alignment for I/O controllers
US4495571A (en) 1979-01-31 1985-01-22 Honeywell Information Systems Inc. Data processing system having synchronous bus wait/retry cycle
US4300194A (en) 1979-01-31 1981-11-10 Honeywell Information Systems Inc. Data processing system having multiple common buses
US4293908A (en) 1979-01-31 1981-10-06 Honeywell Information Systems Inc. Data processing system having direct memory access bus cycle
US4484271A (en) 1979-01-31 1984-11-20 Honeywell Information Systems Inc. Microprogrammed system having hardware interrupt apparatus
US4383295A (en) 1979-02-09 1983-05-10 Honeywell Information Systems Inc. Data processing system having data entry backspace character apparatus
US4340933A (en) 1979-02-12 1982-07-20 Honeywell Information Systems Inc. Data processing system having centralized nonexistent memory address detection
US4317169A (en) 1979-02-14 1982-02-23 Honeywell Information Systems Inc. Data processing system having centralized memory refresh
US4387423A (en) 1979-02-16 1983-06-07 Honeywell Information Systems Inc. Microprogrammed system having single microstep apparatus
JPS5981943A (en) 1982-11-01 1984-05-11 Nippon Telegr & Teleph Corp <Ntt> Automatic recovery system for loop system fault
US4841441A (en) 1984-08-01 1989-06-20 Adata Software Limited Method of creating a computer system
GB2173326B (en) 1985-03-18 1989-06-21 Nitsuko Ltd Data transmission system
US4974149A (en) 1985-08-02 1990-11-27 Wang Laboratories, Inc. Data distribution apparatus and method having a data description including information for specifying a time that a data distribution is to occur
US4714992A (en) 1985-11-26 1987-12-22 International Business Machines Corporation Communication for version management in a distributed information service
US5191646A (en) * 1986-11-20 1993-03-02 Hitachi, Ltd. Display method in software development support system
US4897781A (en) 1987-02-13 1990-01-30 International Business Machines Corporation System and method for using cached data at a local node after re-opening a file at a remote node in a distributed networking environment
US5455926A (en) 1988-04-05 1995-10-03 Data/Ware Development, Inc. Virtual addressing of optical storage media as magnetic tape equivalents
CA1337132C (en) 1988-07-15 1995-09-26 Robert Filepp Reception system for an interactive computer network and method of operation
US5121345A (en) 1988-11-03 1992-06-09 Lentz Stephen A System and method for protecting integrity of computer data and software
US4970672A (en) 1989-01-25 1990-11-13 Innovative Computer Solutions Data processing system, and keypad assembly for inputting data in such system
CA2016398A1 (en) 1989-05-15 1990-11-15 Larry W. Beckham Method of installing software on an information processing system
US5228123A (en) * 1990-01-04 1993-07-13 Heckel Paul C Interface and application development management system based on a gene metaphor
US6048026A (en) 1990-05-24 2000-04-11 Barnett; Karl Frederick Adhesive secured seat cover and method
JPH0430218A (en) 1990-05-25 1992-02-03 Hitachi Ltd Difference installing system
US5390256A (en) 1991-01-08 1995-02-14 Dolby Laboratories Licensing Corporation Dynamic loader
CA2085992C (en) 1991-04-24 1999-07-13 Tuneo Kobayashi Electronic device designed to permit detachable attachment of an external memory device thereto
WO1992020026A1 (en) 1991-05-03 1992-11-12 Storage Technology Corporation Knowledge based resource management
SE513182C2 (en) 1991-06-12 2000-07-24 Icl Systems Ab Procedure and system for auditing data in a distributed computer system
DE69223489T2 (en) 1991-09-09 1998-07-16 Sun Microsystems Inc Device and method for managing the assignment of identification values of display attributes and of several hardware color tables
US5367698A (en) * 1991-10-31 1994-11-22 Epoch Systems, Inc. Network file migration system
US5530899A (en) 1991-12-18 1996-06-25 Dmi, Inc. Archival and retrieval system accessing an external storage by polling internal queues from remote terminals minimizing interruption of a host processor
US5388255A (en) 1991-12-19 1995-02-07 Wang Laboratories, Inc. System for updating local views from a global database using time stamps to determine when a change has occurred
GB9206679D0 (en) 1992-03-27 1992-05-13 Hutchison Microtel Limited Mobile terminals and mobile communication networks involving such terminals
US5287507A (en) 1992-03-27 1994-02-15 Sun Microsystems, Inc. Method and apparatus for portable object handles that use local caches
JP2522898B2 (en) * 1992-09-08 1996-08-07 インターナショナル・ビジネス・マシーンズ・コーポレイション Dynamic customization method and graphic resource editor
EP0592079A2 (en) 1992-09-20 1994-04-13 Sun Microsystems, Inc. Automated software installation and operating environment configuration on a computer system
US5553310A (en) 1992-10-02 1996-09-03 Compaq Computer Corporation Split transactions and pipelined arbitration of microprocessors in multiprocessing computer systems
US5553248A (en) 1992-10-02 1996-09-03 Compaq Computer Corporation System for awarding the highest priority to a microprocessor releasing a system bus after aborting a locked cycle upon detecting a locked retry signal
US5535395A (en) 1992-10-02 1996-07-09 Compaq Computer Corporation Prioritization of microprocessors in multiprocessor computer systems
US5519832A (en) 1992-11-13 1996-05-21 Digital Equipment Corporation Method and apparatus for displaying module diagnostic results
US5327435A (en) 1992-11-13 1994-07-05 Digital Equipment Corporation Method for testing a processor module in a computer system
US5452447A (en) 1992-12-21 1995-09-19 Sun Microsystems, Inc. Method and apparatus for a caching file server
US5386564A (en) 1993-02-24 1995-01-31 Hewlett-Packard Company Conversion of data and objects across classes in an object management system
US5721919A (en) 1993-06-30 1998-02-24 Microsoft Corporation Method and system for the link tracking of objects
US6430738B1 (en) 1993-07-01 2002-08-06 International Business Machines Corporation Method and system for reversible installation of software applications in a data processing system utilizing an automated archival process
US5428741A (en) 1993-07-26 1995-06-27 Ncr Corporation High speed image preprocessing system including a multi-purpose buffer for storing digital image data and data cropping means for selectively cropping the digital image data
US5646992A (en) 1993-09-23 1997-07-08 Digital Delivery, Inc. Assembly, distribution, and use of digital information
US5860012A (en) 1993-09-30 1999-01-12 Intel Corporation Installation of application software through a network from a source computer system on to a target computer system
US5450334A (en) 1993-11-01 1995-09-12 Pulizzi Engineering, Inc. One time programmable switched-output controller
JPH07129407A (en) * 1993-11-05 1995-05-19 Nippon Denki Joho Service Kk Version control method
US5841978A (en) 1993-11-18 1998-11-24 Digimarc Corporation Network linking method using steganographically embedded data objects
US5666411A (en) 1994-01-13 1997-09-09 Mccarty; Johnnie C. System for computer software protection
JP3167522B2 (en) * 1994-02-08 2001-05-21 富士通株式会社 Software remote automatic update system and method
US5835911A (en) * 1994-02-08 1998-11-10 Fujitsu Limited Software distribution and maintenance system and method
US5640572A (en) 1994-05-04 1997-06-17 National Instruments Corporation System and method for mapping driver level event function calls from a process-based driver level program to a session-based instrumentation control driver level system
DE4418231C2 (en) * 1994-05-25 1997-02-27 Siemens Ag Modularly structured service personal computer
JP3292347B2 (en) * 1994-06-03 2002-06-17 日本電信電話株式会社 Terminal file management method
AU2774495A (en) * 1994-06-14 1996-01-05 Edward A Smith Apparatus and method for controlling the registration, paid licensing and metered usage of software products
US5930514A (en) 1994-08-01 1999-07-27 International Business Machines Corporation Self-deletion facility for application programs
US5732266A (en) 1994-09-02 1998-03-24 Compaq Computer Corporation Storage medium storing application programs and application initialization files and automatic launching of computer applications stored on the storage medium
US5586304A (en) * 1994-09-08 1996-12-17 Compaq Computer Corporation Automatic computer upgrading
JP3647907B2 (en) 1994-09-09 2005-05-18 富士通株式会社 Encryption software decompression system
JP2576801B2 (en) * 1994-09-28 1997-01-29 日本電気株式会社 Software distribution method
US6072871A (en) 1994-10-05 2000-06-06 Leon H. Charney Method and system for identifying the source of documents generated by software and documents generated thereby
US5715403A (en) 1994-11-23 1998-02-03 Xerox Corporation System for controlling the distribution and use of digital works having attached usage rights where the usage rights are defined by a usage rights grammar
US5629980A (en) 1994-11-23 1997-05-13 Xerox Corporation System for controlling the distribution and use of digital works
US5642417A (en) 1994-11-25 1997-06-24 Testdrive Corporation Virtualized installation of material
US6460036B1 (en) 1994-11-29 2002-10-01 Pinpoint Incorporated System and method for providing customized electronic newspapers and target advertisements
US5758257A (en) * 1994-11-29 1998-05-26 Herz; Frederick System and method for scheduling broadcast of and access to video programs and other data using customer profiles
US5799157A (en) 1994-12-13 1998-08-25 Elcom Systems, Inc. System and method for creating interactive electronic systems to present information and execute transactions
US5953012A (en) * 1994-12-13 1999-09-14 Microsoft Corporation Method and system for connecting to, browsing, and accessing computer network resources
US6110228A (en) * 1994-12-28 2000-08-29 International Business Machines Corporation Method and apparatus for software maintenance at remote nodes
US5740427A (en) 1994-12-29 1998-04-14 Stoller; Lincoln Modular automated account maintenance system
US5601432A (en) 1995-01-20 1997-02-11 Mastery Rehabilitation Systems, Inc. Educational organizer
JP3662969B2 (en) 1995-03-06 2005-06-22 富士通株式会社 Karaoke system
US5742829A (en) 1995-03-10 1998-04-21 Microsoft Corporation Automatic software installation on heterogeneous networked client computer systems
US5793966A (en) 1995-12-01 1998-08-11 Vermeer Technologies, Inc. Computer system and computer-implemented process for creation and maintenance of online services
US5666501A (en) * 1995-03-30 1997-09-09 International Business Machines Corporation Method and apparatus for installing software
US5790793A (en) 1995-04-04 1998-08-04 Higley; Thomas Method and system to create, transmit, receive and process information, including an address to further information
JP3590688B2 (en) 1995-04-05 2004-11-17 インターナショナル・ビジネス・マシーンズ・コーポレーション Method and system for constructing an installation plan object for installing an application
US5557244A (en) 1995-04-24 1996-09-17 Motorola, Inc. Dual port phase and magnitude balanced synthesizer modulator and method for a transceiver
US5704060A (en) 1995-05-22 1997-12-30 Del Monte; Michael G. Text storage and retrieval system and method
JP4162099B2 (en) 1995-06-02 2008-10-08 富士通株式会社 Device having function to cope with virus infection and storage device thereof
JP4040117B2 (en) * 1995-06-30 2008-01-30 ソニー株式会社 Game machine and game machine control method
US6020885A (en) 1995-07-11 2000-02-01 Sony Corporation Three-dimensional virtual reality space sharing method and system using local and global object identification codes
JP3502216B2 (en) 1995-07-13 2004-03-02 富士通株式会社 Information processing equipment
US5896566A (en) 1995-07-28 1999-04-20 Motorola, Inc. Method for indicating availability of updated software to portable wireless communication units
US5634102A (en) * 1995-08-07 1997-05-27 Apple Computer, Inc. Methods and apparatus for a selectable backdrop
US5623600A (en) 1995-09-26 1997-04-22 Trend Micro, Incorporated Virus detection and removal apparatus for computer networks
US6618754B1 (en) 1995-10-23 2003-09-09 Sun Microsystems, Inc. System for transmission of embedded applications over a network
US5737218A (en) * 1995-11-01 1998-04-07 Fanuc Robotics North America, Inc. System with graphical interface for modifying position of programmable fixture devices
AU1122997A (en) 1995-11-07 1997-06-11 Cadis, Inc. Search engine for remote object oriented database management system
US5845077A (en) 1995-11-27 1998-12-01 Microsoft Corporation Method and system for identifying and obtaining computer software from a remote computer
US5727147A (en) 1995-12-08 1998-03-10 Sun Microsystems, Inc. System and method for resolving symbolic references to externally located program files
US5822539A (en) 1995-12-08 1998-10-13 Sun Microsystems, Inc. System for adding requested document cross references to a document by annotation proxy configured to merge and a directory generator and annotation server
US5990907A (en) 1995-12-15 1999-11-23 Colletti; John C. Automatic font management within an operating system environment
US5826011A (en) 1995-12-26 1998-10-20 Rainbow Technologies, Inc. Method of metering and protecting computer software
US5809230A (en) 1996-01-16 1998-09-15 Mclellan Software International, Llc System and method for controlling access to personal computer system resources
US6161218A (en) 1996-01-16 2000-12-12 Sun Microsystems Inc. Software patch architecture
US5761380A (en) 1996-02-12 1998-06-02 International Business Machines Corporation Coordinating installation of distributed software components
US5781909A (en) * 1996-02-13 1998-07-14 Microtouch Systems, Inc. Supervised satellite kiosk management system with combined local and remote data storage
US5761683A (en) * 1996-02-13 1998-06-02 Microtouch Systems, Inc. Techniques for changing the behavior of a link in a hypertext document
US5855020A (en) * 1996-02-21 1998-12-29 Infoseek Corporation Web scan process
US5768566A (en) 1996-03-01 1998-06-16 Microsoft Corporation Method and facility for uninstalling a computer program package
US6173337B1 (en) * 1996-03-08 2001-01-09 Apple Computer, Inc. Method and apparatus for relaying events intended for a first application program to a second application program
US5764913A (en) 1996-04-05 1998-06-09 Microsoft Corporation Computer network status monitoring system
US6049671A (en) 1996-04-18 2000-04-11 Microsoft Corporation Method for identifying and obtaining computer software from a network computer
US5881236A (en) * 1996-04-26 1999-03-09 Hewlett-Packard Company System for installation of software on a remote computer system over a network using checksums and password protection
US5793972A (en) * 1996-05-03 1998-08-11 Westminster International Computers Inc. System and method providing an interactive response to direct mail by creating personalized web page based on URL provided on mail piece
US5842216A (en) 1996-05-03 1998-11-24 Mitsubishi Electric Information Technology Center America, Inc. System for sending small positive data notification messages over a network to indicate that a recipient node should obtain a particular version of a particular data item
US5933646A (en) 1996-05-10 1999-08-03 Apple Computer, Inc. Software manager for administration of a computer operating system
US5793951A (en) * 1996-05-10 1998-08-11 Apple Computer, Inc. Security and report generation system for networked multimedia workstations
US5930170A (en) * 1996-05-22 1999-07-27 National Semiconductor Corporation Voltage selection circuit suitable for use as ESD protection circuit for EEPROM
US5784563A (en) 1996-05-23 1998-07-21 Electronic Data Systems Corporation Method and system for automated reconfiguration of a client computer or user profile in a computer network
US5928323A (en) 1996-05-30 1999-07-27 Sun Microsystems, Inc. Apparatus and method for dynamically generating information with server-side software objects
US5909696A (en) 1996-06-04 1999-06-01 Intel Corporation Method and apparatus for caching system management mode information with other information
US5758154A (en) 1996-06-05 1998-05-26 Microsoft Corporation Method and system for storing configuration data into a common registry
US5930513A (en) * 1996-06-06 1999-07-27 Sun Microsystems, Inc. Reference based software installation
US6074434A (en) * 1996-06-07 2000-06-13 International Business Machines Corporation Selection of code updates, data updates or new data for client
US5752042A (en) * 1996-06-07 1998-05-12 International Business Machines Corporation Server computer for selecting program updates for a client computer based on results of recognizer program(s) furnished to the client computer
US6151643A (en) 1996-06-07 2000-11-21 Networks Associates, Inc. Automatic updating of diverse software products on multiple client computer systems by downloading scanning application to client computer and generating software list on client computer
US6145088A (en) 1996-06-18 2000-11-07 Ontrack Data International, Inc. Apparatus and method for remote data recovery
US6012081A (en) 1996-07-03 2000-01-04 Siemens Aktiengesellschaft Service and event synchronous/asynchronous manager
US5919247A (en) 1996-07-24 1999-07-06 Marimba, Inc. Method for the distribution of code and data updates
US5794259A (en) 1996-07-25 1998-08-11 Lextron Systems, Inc Apparatus and methods to enhance web browsing on the internet
US6151609A (en) 1996-08-16 2000-11-21 Electronic Data Systems Corporation Remote editor system
US6065679A (en) 1996-09-06 2000-05-23 Ivi Checkmate Inc. Modular transaction terminal
US5911071A (en) 1996-09-13 1999-06-08 Sun Microsystems, Inc. Persistent programming system and method for deploying self-containing executable applications
US6092204A (en) 1996-10-01 2000-07-18 At&T Corp Filtering for public databases with naming ambiguities
US5951698A (en) 1996-10-02 1999-09-14 Trend Micro, Incorporated System, apparatus and method for the detection and removal of viruses in macros
US6233318B1 (en) 1996-11-05 2001-05-15 Comverse Network Systems, Inc. System for accessing multimedia mailboxes and messages over the internet and via telephone
US6167520A (en) 1996-11-08 2000-12-26 Finjan Software, Inc. System and method for protecting a client during runtime from hostile downloadables
US6154844A (en) 1996-11-08 2000-11-28 Finjan Software, Ltd. System and method for attaching a downloadable security profile to a downloadable
US5958051A (en) 1996-11-27 1999-09-28 Sun Microsystems, Inc. Implementing digital signatures for data streams and data archives
US6009274A (en) 1996-12-13 1999-12-28 3Com Corporation Method and apparatus for automatically updating software components on end systems over a network
US6185625B1 (en) 1996-12-20 2001-02-06 Intel Corporation Scaling proxy server sending to the client a graphical user interface for establishing object encoding preferences after receiving the client's request for the object
GB2321981B (en) 1997-02-06 2002-01-09 Ibm Hosted machine code installation
US5956481A (en) 1997-02-06 1999-09-21 Microsoft Corporation Method and apparatus for protecting data files on a computer from virus infection
US5960170A (en) 1997-03-18 1999-09-28 Trend Micro, Inc. Event triggered iterative virus detection
US5796952A (en) 1997-03-21 1998-08-18 Dot Com Development, Inc. Method and apparatus for tracking client interaction with a network resource and creating client profiles and resource database
US6202158B1 (en) 1997-04-11 2001-03-13 Hitachi, Ltd. Detection method of illegal access to computer system
US5948104A (en) 1997-05-23 1999-09-07 Neuromedical Systems, Inc. System and method for automated anti-viral file update
US6434607B1 (en) 1997-06-19 2002-08-13 International Business Machines Corporation Web server providing role-based multi-level security
US5959989A (en) 1997-06-25 1999-09-28 Cisco Technology, Inc. System for efficient multicast distribution in a virtual local area network environment
US5991760A (en) 1997-06-26 1999-11-23 Digital Equipment Corporation Method and apparatus for modifying copies of remotely stored documents using a web browser
US6272631B1 (en) 1997-06-30 2001-08-07 Microsoft Corporation Protected storage of core data secrets
US6073172A (en) 1997-07-14 2000-06-06 Freegate Corporation Initializing and reconfiguring a secure network interface
US6173406B1 (en) 1997-07-15 2001-01-09 Microsoft Corporation Authentication systems, methods, and computer program products
US6138237A (en) 1997-09-04 2000-10-24 Bistream Inc. Apparatuses, methods, and media for authoring, distributing, and using software resources with purposely restricted use
JP3437065B2 (en) 1997-09-05 2003-08-18 富士通株式会社 Virus removal method, information processing device, and computer-readable recording medium on which virus removal program is recorded
US6023724A (en) 1997-09-26 2000-02-08 3Com Corporation Apparatus and methods for use therein for an ISDN LAN modem that displays fault information to local hosts through interception of host DNS request messages
US5991856A (en) 1997-09-30 1999-11-23 Network Associates, Inc. System and method for computer operating system protection
US6266664B1 (en) 1997-10-01 2001-07-24 Rulespace, Inc. Method for scanning, analyzing and rating digital information content
US6041360A (en) 1997-11-21 2000-03-21 International Business Machines Corporation Web browser support for dynamic update of bookmarks
US6208995B1 (en) 1997-11-24 2001-03-27 International Business Machines Corporation Web browser download of bookmark set
US6065120A (en) 1997-12-09 2000-05-16 Phone.Com, Inc. Method and system for self-provisioning a rendezvous to ensure secure access to information in a database from multiple devices
US6006035A (en) 1997-12-31 1999-12-21 Network Associates Method and system for custom computer software installation
US6035423A (en) 1997-12-31 2000-03-07 Network Associates, Inc. Method and system for providing automated updating and upgrading of antivirus applications using a computer network
US6345361B1 (en) 1998-04-06 2002-02-05 Microsoft Corporation Directional set operations for permission based security in a computer system
US6167567A (en) 1998-05-05 2000-12-26 3Com Corporation Technique for automatically updating software stored on a client computer in a networked client-server environment
US6219790B1 (en) 1998-06-19 2001-04-17 Lucent Technologies Inc. Centralized authentication, authorization and accounting server with support for multiple transport protocols and multiple client types
US6161130A (en) 1998-06-23 2000-12-12 Microsoft Corporation Technique which utilizes a probabilistic classifier to detect "junk" e-mail by automatically updating a training and re-training the classifier based on the updated training set
US6360255B1 (en) 1998-06-25 2002-03-19 Cisco Technology, Inc. Automatically integrating an external network with a network management system
JP2000029883A (en) 1998-07-08 2000-01-28 Nippon Telegr & Teleph Corp <Ntt> Information presentation method, hypertext system, and WWW server according to reference source
US6321334B1 (en) 1998-07-15 2001-11-20 Microsoft Corporation Administering permissions associated with a security zone in a computer system security model
AU6410699A (en) * 1998-10-13 2000-05-01 Chris Cheah Method and system for controlled distribution of information over a network
US6499109B1 (en) 1998-12-08 2002-12-24 Networks Associates Technology, Inc. Method and apparatus for securing software distributed over a network
US6266774B1 (en) 1998-12-08 2001-07-24 Mcafee.Com Corporation Method and system for securing, managing or optimizing a personal computer
US6286001B1 (en) 1999-02-24 2001-09-04 Doodlebug Online, Inc. System and method for authorizing access to data on content servers in a distributed network
CA2419056C (en) 2000-08-07 2012-07-24 Active Data Exchange, Inc. Syndication methodology to dynamically place digital assets on non-related web sites
US7069435B2 (en) 2000-12-19 2006-06-27 Tricipher, Inc. System and method for authentication in a crypto-system utilizing symmetric and asymmetric crypto-keys
US6598060B2 (en) 2000-12-27 2003-07-22 Microsoft Corporation Method and system for creating and maintaining version-specific properties in a distributed environment
US20020124170A1 (en) 2001-03-02 2002-09-05 Johnson William S. Secure content system and method

Patent Citations (34)

* Cited by examiner, † Cited by third party
Publication number Priority date Publication date Assignee Title
US4646229A (en) * 1982-11-15 1987-02-24 At&T Bell Laboratories Time-ordered data base
US4674055A (en) * 1983-06-09 1987-06-16 Brother Kogyo Kabushiki Kaisha Software vending system
US4584641A (en) * 1983-08-29 1986-04-22 Paul Guglielmino Copyprotecting system for software protection
US4558413A (en) * 1983-11-21 1985-12-10 Xerox Corporation Software version management system
US4796181A (en) * 1986-10-24 1989-01-03 Wiedemer John D Billing system for computer software
US5577244A (en) * 1987-07-20 1996-11-19 International Business Machines Corporation Methods of applying software modifications
US5155847A (en) * 1988-08-03 1992-10-13 Minicom Data Corporation Method and apparatus for updating software at remote locations
US5008814A (en) * 1988-08-15 1991-04-16 Network Equipment Technologies, Inc. Method and apparatus for updating system software for a plurality of data processing units in a communication network
US5434999A (en) * 1988-11-09 1995-07-18 Bull Cp8 Safeguarded remote loading of service programs by authorizing loading in protected memory zones in a terminal
US5321750A (en) * 1989-02-07 1994-06-14 Market Data Corporation Restricted information distribution system apparatus and methods
US5564051A (en) * 1989-08-03 1996-10-08 International Business Machines Corporation Automatic update of static and dynamic files at a remote network node in response to calls issued by or for application programs
US5495610A (en) * 1989-11-30 1996-02-27 Seer Technologies, Inc. Software distribution system to build and distribute a software release
US5450589A (en) * 1990-08-23 1995-09-12 Fujitsu Limited Firmware modification system wherein older version can be retrieved
US5263164A (en) * 1991-01-09 1993-11-16 Verifone, Inc. Method and structure for determining transaction system hardware and software configurations
US5473772A (en) * 1991-04-02 1995-12-05 International Business Machines Corporation Automatic update of static and dynamic files at a remote network node in response to calls issued by or for application programs
US5528490A (en) * 1992-04-10 1996-06-18 Charles E. Hill & Associates, Inc. Electronic catalog system and method
US5359730A (en) * 1992-12-04 1994-10-25 International Business Machines Corporation Method of operating a data processing system having a dynamic software update facility
US5579537A (en) * 1993-04-08 1996-11-26 Digital D.J. Inc. Broadcast system with associated data capabilities
US5581764A (en) * 1993-04-30 1996-12-03 Novadigm, Inc. Distributed computer network including hierarchical resource information structure and related method of distributing resources
US5600834A (en) * 1993-05-14 1997-02-04 Mitsubishi Electric Information Technology Center America, Inc. Method and apparatus for reconciling different versions of a file
US5499357A (en) * 1993-05-28 1996-03-12 Xerox Corporation Process for configuration management
US5386369A (en) * 1993-07-12 1995-01-31 Globetrotter Software Inc. License metering system for software applications
US5630116A (en) * 1993-08-11 1997-05-13 Nec Corporation Automatic delivery system for master files in a distributed processing system
US5459506A (en) * 1993-12-28 1995-10-17 At&T Corp. Enhanced pay per view system
US5694546A (en) * 1994-05-31 1997-12-02 Reisman; Richard R. System for automatic unattended electronic information transport between a server and a client by a vendor provided transport software with a manifest list
US5457795A (en) * 1994-06-01 1995-10-10 Willman; Todd J. Method and apparatus for sharing and transferring data between software programs
GB2291228A (en) * 1994-07-06 1996-01-17 Fujitsu Ltd Information duplicate distribution over a network
US5483586A (en) * 1994-07-18 1996-01-09 Sussman; Lester Electronic on-line subscriber telephone directory
US5682533A (en) * 1994-09-27 1997-10-28 Telefonaktiebolaget Lm Ericsson (Publ) Updating software within a telecommunications switch without interrupting existing communication and neither moving nor converting data
US5625818A (en) * 1994-09-30 1997-04-29 Apple Computer, Inc. System for managing local database updates published to different online information services in different formats from a central platform
US5604542A (en) * 1995-02-08 1997-02-18 Intel Corporation Using the vertical blanking interval for transporting electronic coupons
US5694596A (en) * 1995-05-25 1997-12-02 Kangaroo, Inc. On-line database updating network system and method
US5678002A (en) * 1995-07-18 1997-10-14 Microsoft Corporation System and method for providing automated customer support
US5761499A (en) * 1995-12-21 1998-06-02 Novell, Inc. Method for managing globally distributed software components

Non-Patent Citations (40)

* Cited by examiner, † Cited by third party
Title
Anderson, P., "Managing Program Binaries in a Heterogeneous UNIX Network", Large Installation Systems Administration V, pp. 1-9, Sep./Oct., 1991, San Diego, California.
Anderson, P., "Towards a High-Level Machine Configuration System", 1994 Large Installation Systems Administration, pp. 19-26, Sep., 1994, San Diego, California.
Anderson, P., Managing Program Binaries in a Heterogeneous UNIX Network , Large Installation Systems Administration V, pp. 1 9, Sep./Oct., 1991, San Diego, California. *
Anderson, P., Towards a High Level Machine Configuration System , 1994 Large Installation Systems Administration, pp. 19 26, Sep., 1994, San Diego, California. *
Bolte, Cray Computer Corp, "ftpget script", Jun. 1993.
Bolte, Cray Computer Corp, ftpget script , Jun. 1993. *
Cheng, H.S. and Sheu, J.P., "Design and Implementation of a Distributed File System", Software--Practice and Experience, vol. 2, No. 7, pp. 657-675, Jul., 1991.
Cheng, H.S. and Sheu, J.P., Design and Implementation of a Distributed File System , Software Practice and Experience, vol. 2, No. 7, pp. 657 675, Jul., 1991. *
Daniels, D. and Spector, A.Z., "An Algorithm for Replicated Directories", 2nd PODC Conference Proceedings, ACM, 1983.
Daniels, D. and Spector, A.Z., An Algorithm for Replicated Directories , 2 nd PODC Conference Proceedings, ACM, 1983. *
Eirich, T., "Beam: A Tool for Flexible Software Update", 1994 Large Installation Systems Administration, pp. 75-82, Sep., 1994, San Diego, California.
Eirich, T., Beam: A Tool for Flexible Software Update , 1994 Large Installation Systems Administration, pp. 75 82, Sep., 1994, San Diego, California. *
Fuchs, W.K, Wu, K.L. and Abraham, J.A., "Low-Cost Comparison and Diagnosis of Large Remotely Located Files", Fifth Symposium on Reliability in Distributed Software and Database Systems, IEEE Computer Society, pp. 67-73, Jan., 1986, Los Angeles, California.
Fuchs, W.K, Wu, K.L. and Abraham, J.A., Low Cost Comparison and Diagnosis of Large Remotely Located Files , Fifth Symposium on Reliability in Distributed Software and Database Systems, IEEE Computer Society, pp. 67 73, Jan., 1986, Los Angeles, California. *
Gopal, I. And Segall, A., "Directories for Networks with Casually Connected Users", Computer Networks and ISDN Systems 18, pp. 255-262, 1989-1990, North Holland.
Gopal, I. And Segall, A., Directories for Networks with Casually Connected Users , Computer Networks and ISDN Systems 18, pp. 255 262, 1989 1990, North Holland. *
Grosse, E., "Repository Mirroring", ACM Transactions on Mathematical Software, vol. 21, No. 1, pp. 89-97, Mar., 1995.
Grosse, E., Repository Mirroring , ACM Transactions on Mathematical Software, vol. 21, No. 1, pp. 89 97, Mar., 1995. *
Harlander, M., "Central System Administration in a Heterogeneous Unix Enviornment: GeNUAdmin", 1994 Large Installation Systems Administration, pp. 1-8, Sep., 1994, San Diego, California.
Harlander, M., Central System Administration in a Heterogeneous Unix Enviornment: GeNUAdmin , 1994 Large Installation Systems Administration, pp. 1 8, Sep., 1994, San Diego, California. *
Hideyo, I., "OMNICONF--Making OS Upgrades and Disk Crash Recovery Easier", 1994 Large Installation Systems Administration, pp. 27-31, Sep., 1994, San Diego, California.
Hideyo, I., OMNICONF Making OS Upgrades and Disk Crash Recovery Easier , 1994 Large Installation Systems Administration, pp. 27 31, Sep., 1994, San Diego, California. *
Howard, J.H., "Using Reconciliation to Share Files Between Occasionally Connected Computers", Fourth Workshop on Workstation Operating Systems, pp. 56-60, Oct., 1993, Napa, California.
Howard, J.H., Using Reconciliation to Share Files Between Occasionally Connected Computers , Fourth Workshop on Workstation Operating Systems, pp. 56 60, Oct., 1993, Napa, California. *
Jia, X., Nakano, H., Shimizu, K., Maekawa, M., "Highly Concurrent Directory Management in the GALAXY Distributed System", 10th International Conference on Distributed Computing Systems, pp. 416-423, May/Jun., 1990, Paris, France.
Jia, X., Nakano, H., Shimizu, K., Maekawa, M., Highly Concurrent Directory Management in the GALAXY Distributed System , 10 th International Conference on Distributed Computing Systems, pp. 416 423, May/Jun., 1990, Paris, France. *
Osel, P.W. and G a nsheimer, W., OpenDist Incremental Software Distribution , LISA IX, pp. 181 193, Sep., 1995, Monterey, California. *
Osel, P.W. and Gansheimer, W., "OpenDist--Incremental Software Distribution", LISA IX, pp. 181-193, Sep., 1995, Monterey, California.
Rich, K. and Leadley, S., "hobgoblin: A File and Directory Auditor", Large Installation Systems Administration V, pp. 199-207, Sep./Oct., 1991, San Diego, California.
Rich, K. and Leadley, S., hobgoblin: A File and Directory Auditor , Large Installation Systems Administration V, pp. 199 207, Sep./Oct., 1991, San Diego, California. *
Rouillard, J.P. and Martin, R.B., "Config: A Mechanism for Installing and Tracking System Configurations", 1994 Large Installation Systems Administration, pp. 9-17, Sep., 1994, San Diego, California.
Rouillard, J.P. and Martin, R.B., Config: A Mechanism for Installing and Tracking System Configurations , 1994 Large Installation Systems Administration, pp. 9 17, Sep., 1994, San Diego, California. *
Sarin, S., Floyd, R. and Phadnis, N., "A Flexible Algorithm for Replicated Directory Management", 9th International Conference on Distributed Computing System, pp. 456-464, Jun., 1989, Newport Beach, California.
Sarin, S., Floyd, R. and Phadnis, N., A Flexible Algorithm for Replicated Directory Management , 9 th International Conference on Distributed Computing System, pp. 456 464, Jun., 1989, Newport Beach, California. *
Satdeva, B. and Moriarty, P.M., "Fdist: A Domain Based File Distribution System for a Heterogeneous Environment", Large Installation Systems Administration V, pp. 109-125, Sep./Oct., 1991, San Diego, California.
Satdeva, B. and Moriarty, P.M., Fdist: A Domain Based File Distribution System for a Heterogeneous Environment , Large Installation Systems Administration V, pp. 109 125, Sep./Oct., 1991, San Diego, California. *
Sellens, J., "Software Maintenance in a Campus Environment: The Xhier Approach", Large Installation Systems Administration V, pp. 21-28, Sep./Oct., 1991, San Diego, California.
Sellens, J., Software Maintenance in a Campus Environment: The Xhier Approach , Large Installation Systems Administration V, pp. 21 28, Sep./Oct., 1991, San Diego, California. *
Wong, W.C., "Local Disk Depot--Customizing the Software Environment", 1993 Large Installation Systems Administration, pp. 51-55, Nov., 1993, Monterey, California.
Wong, W.C., Local Disk Depot Customizing the Software Environment , 1993 Large Installation Systems Administration, pp. 51 55, Nov., 1993, Monterey, California. *

Cited By (1173)

* Cited by examiner, † Cited by third party
Publication number Priority date Publication date Assignee Title
US8892495B2 (en) 1991-12-23 2014-11-18 Blanding Hovenweep, Llc Adaptive pattern recognition based controller apparatus and method and human-interface therefore
US8761584B2 (en) 1993-03-05 2014-06-24 Gemstar Development Corporation System and method for searching a database of television schedule information
US8793738B2 (en) 1994-05-04 2014-07-29 Starsight Telecast Incorporated Television system with downloadable features
US8825872B2 (en) 1994-05-31 2014-09-02 Intellectual Ventures I Llc Software and method for monitoring a data stream and for capturing desired data within the data stream
US8024399B2 (en) 1994-05-31 2011-09-20 Twintech E.U., Limited Liability Company Software distribution over a network
US8719339B2 (en) 1994-05-31 2014-05-06 Intellectual Ventures I Llc Software and method that enables selection of one of a plurality of online service providers
US8635272B2 (en) 1994-05-31 2014-01-21 Intellectual Ventures I Llc Method for distributing a list of updated content to a user station from a distribution server wherein the user station may defer installing the update
US6594692B1 (en) 1994-05-31 2003-07-15 Richard R. Reisman Methods for transacting electronic commerce
US6658464B2 (en) 1994-05-31 2003-12-02 Richard R. Reisman User station software that controls transport, storage, and presentation of content from a remote source
US9484078B2 (en) 1994-05-31 2016-11-01 Intellectual Ventures I Llc Providing services from a remote computer system to a user station over a communications network
US8321499B2 (en) 1994-05-31 2012-11-27 Intellectual Ventures I Llc Method for distributing content to a user station
US7653687B2 (en) 1994-05-31 2010-01-26 Reisman Richard R Method for distributing content to a user station
US8407682B2 (en) 1994-05-31 2013-03-26 Intellectual Ventures I Llc Software and method that enables selection of one of a plurality of online service providers
US6769009B1 (en) 1994-05-31 2004-07-27 Richard R. Reisman Method and system for selecting a personalized set of information channels
US8499030B1 (en) 1994-05-31 2013-07-30 Intellectual Ventures I Llc Software and method that enables selection of one of a plurality of network communications service providers
US9484077B2 (en) 1994-05-31 2016-11-01 Intellectual Ventures I Llc Providing services from a remote computer system to a user station over a communications network
US6611862B2 (en) 1994-05-31 2003-08-26 Richard R. Reisman User station software that controls transport and presentation of content from a remote source
US8812620B2 (en) 1994-05-31 2014-08-19 Intellectual Property I LLC Software and method that enables selection of one of a plurality of online service providers
US8069204B2 (en) 1994-05-31 2011-11-29 Twintech E.U., Limited Liability Company Providing and receiving content over a wireless communication system
US9111604B2 (en) 1994-05-31 2015-08-18 Intellectual Ventures I Llc Software and method that enables selection of on-line content from one of a plurality of network content service providers in a single action
US8131883B1 (en) 1994-05-31 2012-03-06 Intellectual Ventures I, Limited Liability Company Method for distributing content to a user station
US6557054B2 (en) 1994-05-31 2003-04-29 Richard R. Reisman Method and system for distributing updates by presenting directory of software available for user installation that is not already installed on user station
US20070094244A1 (en) * 1994-09-02 2007-04-26 Wolfe Mark A System and Method for Enhanced Information Retrieval
US8131665B1 (en) 1994-09-02 2012-03-06 Google Inc. System and method for improved information retrieval
US20070106704A1 (en) * 1994-09-02 2007-05-10 Mark Wolfe System and Method for Enhanced Information Retrieval
US8224801B1 (en) 1994-09-02 2012-07-17 Google Inc. System and method for improved information retrieval
US8639694B1 (en) 1994-09-02 2014-01-28 Google Inc. Client-side processing of preload operations
US9319735B2 (en) 1995-06-07 2016-04-19 Rovi Guides, Inc. Electronic television program guide schedule system and method with data feed access
US7149208B2 (en) 1995-09-25 2006-12-12 Net2Phone, Inc. Method and apparatus for providing caller identification based responses in a computer telephony environment
US9918035B2 (en) 1995-10-02 2018-03-13 Rovi Guides, Inc. Interactive computer system for providing television schedule information
US8453174B2 (en) 1995-10-02 2013-05-28 Starsight Telecast, Inc. Method and system for displaying advertising, video, and program schedule listing
US9124932B2 (en) 1995-10-02 2015-09-01 Rovi Guides, Inc. Systems and methods for contextually linking television program information
US9402102B2 (en) 1995-10-02 2016-07-26 Rovi Guides, Inc. System and method for using television schedule information
US9113207B2 (en) 1995-10-02 2015-08-18 Rovi Guides, Inc. Systems and methods for contextually linking television program information
US8205232B2 (en) 1995-10-02 2012-06-19 Starsight Telecast, Inc. Interactive computer system for providing television schedule information
US9667903B2 (en) 1995-10-02 2017-05-30 Rovi Guides, Inc. Interactive computer system for providing television schedule information
US8112776B2 (en) 1995-10-02 2012-02-07 Starsight Telecast, Inc. Interactive computer system for providing television schedule information
US8776125B2 (en) 1996-05-03 2014-07-08 Starsight Telecast Inc. Method and system for displaying advertisements in an electronic program guide
US8407683B2 (en) 1996-06-07 2013-03-26 Mcafee, Inc. Software uninstallation system, method and computer program product
US8527977B1 (en) 1996-06-07 2013-09-03 Mcafee, Inc. Software uninstallation system, method and computer program product
US9292273B2 (en) 1996-06-07 2016-03-22 Mcafee, Inc. Software uninstallation system, method and computer program product
US8533703B2 (en) 1996-06-07 2013-09-10 Mcafee, Inc. Information processing apparatus, and system having preview control, and method thereof, and storage medium storing program for implementing the method
US20030139977A1 (en) * 1996-08-08 2003-07-24 Fisher Alan S. Method and system for requesting status information from a common carrier
US8180683B2 (en) 1996-08-08 2012-05-15 Ebay Inc. Method and system for providing order status information using an update status flag
US7801767B2 (en) 1996-08-08 2010-09-21 Ebay Inc. Method and system for providing order status information using an update status flag
US20110004667A1 (en) * 1996-08-08 2011-01-06 Ebay Inc. Method and system for providing order status information using an update status flag
US20050144035A1 (en) * 1996-08-08 2005-06-30 Ebay Inc. Method and system for providing order status information using an update status flag
US8630914B2 (en) 1996-08-08 2014-01-14 Ebay Inc. Method and system for providing order status information using an update status flag
US7596510B2 (en) * 1996-08-08 2009-09-29 Ebay Inc. Method, system and apparatus for requesting status information from a common carrier
US8078504B2 (en) 1996-08-08 2011-12-13 Ebay Inc. Method and system for providing order status information using an update status flag
US8849982B2 (en) 1996-10-08 2014-09-30 Google, Inc. Communicating information relating to a network resource
US20070136418A1 (en) * 1996-10-08 2007-06-14 Mark Wolfe Communicating Information Relating to a Network Resource
US9003451B2 (en) 1996-12-10 2015-04-07 Rovi Guides, Inc. Internet television program guide system
US20060253869A1 (en) * 1996-12-10 2006-11-09 Boyer Franklin E Internet television program guide system
US7634772B2 (en) 1996-12-12 2009-12-15 Microsoft Corporation Automatic software downloading from a computer network
US20050044541A1 (en) * 1996-12-12 2005-02-24 Microsoft Corporation Automatic software downloading from a computer network
US6802061B1 (en) 1996-12-12 2004-10-05 Microsoft Corporation Automatic software downloading from a computer network
US6347398B1 (en) * 1996-12-12 2002-02-12 Microsoft Corporation Automatic software downloading from a computer network
US8272011B2 (en) 1996-12-19 2012-09-18 Index Systems, Inc. Method and system for displaying advertisements between schedule listings
US8626763B1 (en) 1997-05-22 2014-01-07 Google Inc. Server-side suggestion of preload operations
US10228838B2 (en) 1997-06-19 2019-03-12 Mymail, Ltd. Dynamically modifying a toolbar
US10135878B2 (en) 1997-06-19 2018-11-20 Mymail, Ltd. Method for accessing a digital network by way of one or more Internet service providers
US6457046B1 (en) * 1997-06-26 2002-09-24 Fujitsu Limited Information providing apparatus for server and computer-readable recording medium storing information providing program for server
US6584565B1 (en) * 1997-07-15 2003-06-24 Hewlett-Packard Development Company, L.P. Method and apparatus for long term verification of digital signatures
US9191722B2 (en) 1997-07-21 2015-11-17 Rovi Guides, Inc. System and method for modifying advertisement responsive to EPG information
US20030182266A1 (en) * 1997-08-08 2003-09-25 Prn Corporation Method and apparatus for gathering statistical information about in-store content distribution
US6944632B2 (en) * 1997-08-08 2005-09-13 Prn Corporation Method and apparatus for gathering statistical information about in-store content distribution
US6662222B2 (en) * 1997-08-19 2003-12-09 International Business Machines Corporation Apparatus and method of managing system, and machine readable storage medium for storing program
US20100049603A1 (en) * 1997-09-11 2010-02-25 Digital Delivery Networks, Inc. Locally driven advertising system
US20110167120A1 (en) * 1997-09-18 2011-07-07 United Video Properties, Inc. Electronic-mail reminder for an internet television program guide
US8762492B2 (en) 1997-09-18 2014-06-24 United Video Properties, Inc. Electronic mail reminder for an internet television program guide
US9934516B1 (en) 1997-11-17 2018-04-03 Google Llc Communicating information relating to a network resource
US7536385B1 (en) * 1997-11-17 2009-05-19 Wolfe Mark A System and method for communicating information relating to a network resource
US6269456B1 (en) 1997-12-31 2001-07-31 Network Associates, Inc. Method and system for providing automated updating and upgrading of antivirus applications using a computer network
US20080304475A1 (en) * 1997-12-31 2008-12-11 Irwin Gerszberg Hybrid fiber twisted pair local loop network service architecture
US20110145157A1 (en) * 1998-01-20 2011-06-16 Dell Products L.P. Method And System For Receiving And Providing Access To Information At A Web Site
US6704804B1 (en) * 1998-01-26 2004-03-09 International Business Machines Corporation Method and system for communicating information among interactive applications
US6704803B2 (en) * 1998-01-26 2004-03-09 International Business Machines Corporation Method and system for distributing data events over an information bus
US8806536B2 (en) 1998-03-04 2014-08-12 United Video Properties, Inc. Program guide system with preference profiles
US6651249B2 (en) 1998-03-25 2003-11-18 Symantec Corporation Multi-tiered incremental software updating
US7185332B1 (en) 1998-03-25 2007-02-27 Symantec Corporation Multi-tiered incremental software updating
US6701356B1 (en) * 1998-04-15 2004-03-02 Ciena Corporation Method and apparatus for automatically downloading profile and image files for optical network elements
US6859924B1 (en) * 1998-06-04 2005-02-22 Gateway, Inc. System restore apparatus and method employing virtual restore disk
US20040117663A1 (en) * 1998-06-04 2004-06-17 Z4 Technologies, Inc. Method for authentication of digital content used or accessed with secondary devices to reduce unauthorized use or distribution
US6792549B2 (en) * 1998-06-04 2004-09-14 Z4 Technologies, Inc. Method and apparatus for repeated contact of software end-user
US20020035689A1 (en) * 1998-06-04 2002-03-21 Z4 Technologies, Inc. Method and apparatus for repeated contact of software end-user
US20040225894A1 (en) * 1998-06-04 2004-11-11 Z4 Technologies, Inc. Hardware based method for digital rights management including self activating/self authentication software
US20020144248A1 (en) * 1998-06-19 2002-10-03 Microsoft Corporation Software package management
US6381742B2 (en) 1998-06-19 2002-04-30 Microsoft Corporation Software package management
US7222341B2 (en) 1998-06-19 2007-05-22 Microsoft Corporation Method and system for processing software dependencies in management of software packages
US8010979B2 (en) 1998-07-07 2011-08-30 United Video Properties, Inc. Electronic program guide using markup language
US9172987B2 (en) 1998-07-07 2015-10-27 Rovi Guides, Inc. Methods and systems for updating functionality of a set-top box using markup language
US10075746B2 (en) 1998-07-14 2018-09-11 Rovi Guides, Inc. Client-server based interactive television guide with server recording
US9154843B2 (en) 1998-07-14 2015-10-06 Rovi Guides, Inc. Client-server based interactive guide with server recording
US9055319B2 (en) 1998-07-14 2015-06-09 Rovi Guides, Inc. Interactive guide with recording
US8528032B2 (en) 1998-07-14 2013-09-03 United Video Properties, Inc. Client-server based interactive television program guide system with remote server recording
US9055318B2 (en) 1998-07-14 2015-06-09 Rovi Guides, Inc. Client-server based interactive guide with server storage
US9118948B2 (en) 1998-07-14 2015-08-25 Rovi Guides, Inc. Client-server based interactive guide with server recording
US9232254B2 (en) 1998-07-14 2016-01-05 Rovi Guides, Inc. Client-server based interactive television guide with server recording
US9226006B2 (en) 1998-07-14 2015-12-29 Rovi Guides, Inc. Client-server based interactive guide with server recording
US9021538B2 (en) 1998-07-14 2015-04-28 Rovi Guides, Inc. Client-server based interactive guide with server recording
US8776126B2 (en) 1998-07-14 2014-07-08 United Video Properties, Inc. Client-server based interactive television guide with server recording
US10271088B2 (en) 1998-07-17 2019-04-23 Rovi Guides, Inc. Interactive television program guide with remote access
US8584172B2 (en) 1998-07-17 2013-11-12 United Video Properties, Inc. Interactive television program guide with remote access
US8768148B2 (en) 1998-07-17 2014-07-01 United Video Properties, Inc. Interactive television program guide with remote access
US8578423B2 (en) 1998-07-17 2013-11-05 United Video Properties, Inc. Interactive television program guide with remote access
US8006263B2 (en) 1998-07-17 2011-08-23 United Video Properties, Inc. Interactive television program guide with remote access
US8578413B2 (en) 1998-07-17 2013-11-05 United Video Properties, Inc. Interactive television program guide with remote access
US8046801B2 (en) 1998-07-17 2011-10-25 United Video Properties, Inc. Interactive television program guide with remote access
US6651094B1 (en) * 1998-07-17 2003-11-18 International Business Machines Corporation Method and apparatus for creating a preload image for network installation
US8549411B2 (en) 1998-07-17 2013-10-01 B.E. Technology, Llc Method of reactive targeted advertising
US9204184B2 (en) 1998-07-17 2015-12-01 Rovi Guides, Inc. Interactive television program guide with remote access
US8755666B2 (en) 1998-07-17 2014-06-17 United Video Properties, Inc. Interactive television program guide with remote access
US9426509B2 (en) 1998-08-21 2016-08-23 Rovi Guides, Inc. Client-server electronic program guide
US6272677B1 (en) * 1998-08-28 2001-08-07 International Business Machines Corporation Method and system for automatic detection and distribution of code version updates
US7689684B2 (en) 1998-09-01 2010-03-30 Bigfix, Inc. Method and apparatus for inspecting the properties of a computer
US7792986B2 (en) 1998-09-01 2010-09-07 Bigfix, Inc. Relevance clause for computed relevance messaging
US8914507B2 (en) 1998-09-01 2014-12-16 International Business Machines Corporation Advice provided for offering highly targeted advice without compromising individual privacy
US20020156849A1 (en) * 1998-09-01 2002-10-24 Donoho David Leigh Method and apparatus for computed relevance messaging
US8219677B2 (en) 1998-09-01 2012-07-10 International Business Machines Corporation Method and apparatus for inspecting the properties of a computer
US7346655B2 (en) * 1998-09-01 2008-03-18 Bigfix, Inc. Method and apparatus for computed relevance messaging
US6449642B2 (en) * 1998-09-15 2002-09-10 Microsoft Corporation Method and system for integrating a client computer into a computer network
US7047529B2 (en) 1998-09-21 2006-05-16 Microsoft Corporation Software installation and validation using custom actions
US20020092013A1 (en) * 1998-09-21 2002-07-11 Microsoft Corporation Software installation and validation using custom actions
US7631061B2 (en) 1998-09-21 2009-12-08 Microsoft Corporation Method and system for assigning and publishing applications
US7073172B2 (en) 1998-09-21 2006-07-04 Microsoft Corporation On demand patching of applications via software implementation installer mechanism
US6920631B2 (en) 1998-09-21 2005-07-19 Microsoft Corporation Software installation and validation using custom actions
US6836794B1 (en) 1998-09-21 2004-12-28 Microsoft Corporation Method and system for assigning and publishing applications
US20050172283A1 (en) * 1998-09-21 2005-08-04 Microsoft Corporation Software installation and validation using custom actions
US20030145317A1 (en) * 1998-09-21 2003-07-31 Microsoft Corporation On demand patching of applications via software implementation installer mechanism
US20020095671A1 (en) * 1998-09-21 2002-07-18 Delo John C. System and method for repairing a damaged application program
US6389589B1 (en) 1998-09-21 2002-05-14 Microsoft Corporation Class store schema
US20050108688A1 (en) * 1998-09-21 2005-05-19 Microsoft Corporation Method and system for assigning and publishing applications
US6345386B1 (en) 1998-09-21 2002-02-05 Microsoft Corporation Method and system for advertising applications
US6418554B1 (en) 1998-09-21 2002-07-09 Microsoft Corporation Software implementation installer mechanism
US6397381B1 (en) 1998-09-21 2002-05-28 Microsoft Corporation System and method for repairing a damaged application program
US6523166B1 (en) 1998-09-21 2003-02-18 Microsoft Corporation Method and system for on-demand installation of software implementations
US6363499B1 (en) * 1998-09-21 2002-03-26 Microsoft Corporation Method and system for restoring a computer to its original state after an unsuccessful installation attempt
US6453310B1 (en) * 1998-10-26 2002-09-17 Microsoft Corporation Installable schema for low-overhead databases
US6839715B1 (en) 1998-10-26 2005-01-04 Microsoft Corporation Installable schema for low-overhead databases
US6647532B1 (en) * 1998-10-29 2003-11-11 Dell Usa L.P. Built-in automatic customer identifier when connecting to a vendor website
US7690039B2 (en) 1998-11-16 2010-03-30 Softricity, Inc. Method and apparatus for content protection in a secure content delivery system
US7707641B2 (en) 1998-11-16 2010-04-27 Softricity, Inc. Method and apparatus for secure content delivery over broadband access networks
US9197943B2 (en) 1998-12-03 2015-11-24 Rovi Guides, Inc. Electronic program guide with related-program search feature
US10021112B2 (en) * 1998-12-08 2018-07-10 Mcafee, Llc System, method and computer program product for performing one or more maintenance tasks on a remotely located computer connected to a server computer via a data network
US20150156256A1 (en) * 1998-12-08 2015-06-04 Chandrasekar Balasubramaniam System, method, and computer program product for performing one or more maintenance tasks on a remotely located computer connected to a server computer via a data network
US6895513B1 (en) * 1998-12-08 2005-05-17 Networks Associates Technology, Inc. System and method for interactive web services
US6701441B1 (en) * 1998-12-08 2004-03-02 Networks Associates Technology, Inc. System and method for interactive web services
US10182061B2 (en) 1998-12-08 2019-01-15 Mcafee, Llc System, method, and computer program product for performing one or more maintenance tasks on a remotely located computer connected to a server computer via a data network
US20150207802A1 (en) * 1998-12-08 2015-07-23 Chandrasekar Balasubramaniam System, method, and computer program product for performing one or more maintenance tasks on a remotely located computer connected to a server computer via a data network
US7480941B1 (en) 1998-12-08 2009-01-20 Mcafee, Inc. System, method and computer program product for performing one or more maintenance tasks on a remotely located computer connected to a server computer via a data network
US6353928B1 (en) 1999-01-04 2002-03-05 Microsoft Corporation First run installer
US7216348B1 (en) 1999-01-05 2007-05-08 Net2Phone, Inc. Method and apparatus for dynamically balancing call flow workloads in a telecommunications system
US8069369B2 (en) 1999-01-29 2011-11-29 Intermec Ip Corp. Remote anomaly diagnosis and reconfiguration of an automatic data collection device platform over a telecommunications network
US9535563B2 (en) 1999-02-01 2017-01-03 Blanding Hovenweep, Llc Internet appliance system and method
US6903681B2 (en) 1999-02-26 2005-06-07 Reveo, Inc. Global synchronization unit (GSU) for time and space (TS) stamping of input data elements
US6427227B1 (en) * 1999-03-03 2002-07-30 Microsoft Corporation System, method, and computer-readable medium for repairing an application program that has been patched
US6986134B1 (en) * 1999-03-16 2006-01-10 Sun Microsystems, Inc. Lightweight global distribution mechanism
US20050149921A1 (en) * 1999-03-19 2005-07-07 Rollins Douglas L. Software module update
US6614804B1 (en) * 1999-03-22 2003-09-02 Webtv Networks, Inc. Method and apparatus for remote update of clients by a server via broadcast satellite
US20010029607A1 (en) * 1999-04-06 2001-10-11 Microsoft Corporation System and method for application installation management
US9910564B2 (en) 1999-04-07 2018-03-06 Flatrock Technology, Llc System and method for customizing an interface related to accessing, manipulating, and viewing internet and non-internet information
US20120072851A1 (en) * 1999-04-07 2012-03-22 Flatrock Technology, Llc System and method for customizing an interface related to accessing, manipulating and viewing internet and non-internet related information
US8997003B2 (en) * 1999-04-07 2015-03-31 Flatrock Technology, Llc System and method for customizing an interface related to accessing, manipulating and viewing internet and non-internet related information
US7730169B1 (en) * 1999-04-12 2010-06-01 Softricity, Inc. Business method and system for serving third party software applications
US7200632B1 (en) 1999-04-12 2007-04-03 Softricity, Inc. Method and system for serving software applications to client computers
US20050010670A1 (en) * 1999-04-12 2005-01-13 Softricity, Inc. Port proxy and system for server and client computers
US8612514B2 (en) 1999-04-12 2013-12-17 Microsoft Corporation Serving software applications from servers to client computers
US6421671B1 (en) * 1999-04-30 2002-07-16 Dell Products L.P. Method and system for automated distribution of software
US6718549B1 (en) * 1999-05-05 2004-04-06 Microsoft Corporation Methods for managing the distribution of client bits to client computers
US8099758B2 (en) 1999-05-12 2012-01-17 Microsoft Corporation Policy based composite file system and method
US20060265471A1 (en) * 1999-05-25 2006-11-23 Realnetworks, Inc. System and method for updating information via a network
US7844963B2 (en) * 1999-05-25 2010-11-30 Realnetworks, Inc. System and method for updating information via a network
US7062765B1 (en) * 1999-05-25 2006-06-13 Realnetworks, Inc. System and method for updating information via a network
US6453469B1 (en) * 1999-06-18 2002-09-17 Phoenix Technologies Ltd. Method and apparatus to automatically deinstall an application module when not functioning
US6526529B1 (en) * 1999-06-29 2003-02-25 Microsoft Corporation Dynamic error messaging
US7003573B2 (en) 1999-07-19 2006-02-21 Microsoft Corporation Delayed uploading of user registration data
US20050108409A1 (en) * 1999-07-19 2005-05-19 Microsoft Corporation Delayed uploading of user registration data
US20050021778A1 (en) * 1999-07-19 2005-01-27 Microsoft Corporation Delayed uploading of user registration data
US7426727B2 (en) 1999-07-19 2008-09-16 Microsoft Corporation Delayed uploading of user registration data
US20030172124A1 (en) * 1999-07-19 2003-09-11 David Feinleib Delayed uploading of user registration data
US6775828B2 (en) * 1999-07-19 2004-08-10 Microsoft Corporation Delayed uploading of user registration data
US6678888B1 (en) * 1999-08-26 2004-01-13 Hitachi, Ltd. Method and system for software distribution
US6603853B1 (en) * 1999-08-27 2003-08-05 Ameritech Corporation Method and apparatus for demonstrating telecommunications products
US20030156705A1 (en) * 1999-08-27 2003-08-21 Bennett Raymond Walden Method and apparatus for demonstrating telecommunications products
US6876739B2 (en) * 1999-08-27 2005-04-05 Sbc Properties, L.P. Method and apparatus for demonstrating telecommunications products
US6976062B1 (en) * 1999-09-22 2005-12-13 Intermec Ip Corp. Automated software upgrade utility
US20050193122A1 (en) * 1999-10-25 2005-09-01 Microsoft Corporation System and method for unified registration information collection
US7424540B2 (en) 1999-10-25 2008-09-09 Feinleib David A System and method for unified registration information collection
US20050033729A1 (en) * 1999-10-25 2005-02-10 Microsoft Corporation System and method for unified registration information collection
US7487249B2 (en) * 1999-10-25 2009-02-03 Microsoft Corporation System and method for unified registration information collection
US20020184367A1 (en) * 1999-10-29 2002-12-05 Revashetti Siddaraya B. Opportunity analysis system and method for updating a computer inventory
US6370578B2 (en) 1999-10-29 2002-04-09 Mcafee.Com, Inc. Active marketing based on client computer configurations
WO2001033454A1 (en) * 1999-10-29 2001-05-10 Mcafee.Com, Inc. Active marketing based on client computer configurations
US6453347B1 (en) * 1999-10-29 2002-09-17 Mcafee.Com, Inc. Active marketing based on client computer configurations
US6230199B1 (en) * 1999-10-29 2001-05-08 Mcafee.Com, Inc. Active marketing based on client computer configurations
US6895387B1 (en) 1999-10-29 2005-05-17 Networks Associates Technology, Inc. Dynamic marketing based on client computer configurations
US8005777B1 (en) 1999-11-08 2011-08-23 Aloft Media, Llc System, method and computer program product for a collaborative decision platform
US7970722B1 (en) 1999-11-08 2011-06-28 Aloft Media, Llc System, method and computer program product for a collaborative decision platform
US8160988B1 (en) 1999-11-08 2012-04-17 Aloft Media, Llc System, method and computer program product for a collaborative decision platform
US6578199B1 (en) * 1999-11-12 2003-06-10 Fujitsu Limited Automatic tracking system and method for distributable software
US7716077B1 (en) * 1999-11-22 2010-05-11 Accenture Global Services Gmbh Scheduling and planning maintenance and service in a network-based supply chain environment
US7957991B2 (en) 1999-11-22 2011-06-07 Accenture Global Services Limited Technology sharing during demand and supply planning in a network-based supply chain environment
US10013705B2 (en) 1999-11-22 2018-07-03 Accenture Global Services Limited Increased visibility during order management in a network-based supply chain environment
US8341278B2 (en) 1999-11-22 2012-12-25 Akamai Technologies, Inc. Secure content delivery system
US8732023B2 (en) 1999-11-22 2014-05-20 Accenture Global Services Limited Increased visibility during order management in a network-based supply chain environment
US8271336B2 (en) 1999-11-22 2012-09-18 Accenture Global Services Gmbh Increased visibility during order management in a network-based supply chain environment
US7130807B1 (en) 1999-11-22 2006-10-31 Accenture Llp Technology sharing during demand and supply planning in a network-based supply chain environment
US8032409B1 (en) 1999-11-22 2011-10-04 Accenture Global Services Limited Enhanced visibility during installation management in a network-based supply chain environment
US9922345B2 (en) 1999-11-22 2018-03-20 Accenture Global Services Limited Increased visibility during order management in a network-based supply chain environment
US20100299722A1 (en) * 1999-11-22 2010-11-25 Anoop Kailasnath Tewari Secure Content Delivery System
WO2001039000A1 (en) * 1999-11-22 2001-05-31 Speedera Networks, Inc. A user device and system for traffic management and content distribution over a world wide area network
US8560366B2 (en) 1999-11-22 2013-10-15 Accenture Global Services Limited Technology sharing during demand and supply planning in a network-based supply chain environment
US7036121B1 (en) * 1999-12-01 2006-04-25 International Business Machines Corporation Method and system for maintaining software via network
US9118958B2 (en) 1999-12-10 2015-08-25 Rovi Guides, Inc. Systems and methods for coordinating interactive and passive advertisement and merchandising opportunities
US7328249B2 (en) 1999-12-21 2008-02-05 At&T Delaware Intellectual Property, Inc. Automatic status notification
US20050281396A1 (en) * 1999-12-21 2005-12-22 Bellsouth Intellectual Property Corporation Automatic status notification
US6968360B1 (en) * 1999-12-21 2005-11-22 Bellsouth Intellectual Property Corporation Automatic status notification
US6693236B1 (en) * 1999-12-28 2004-02-17 Monkeymedia, Inc. User interface for simultaneous management of owned and unowned inventory
US7642443B2 (en) * 1999-12-28 2010-01-05 Gould Eric J User interface for simultaneous management of owned and unowned inventory
US20060288847A1 (en) * 1999-12-28 2006-12-28 Gould Eric J User interface for simultaneous management of owned and unowned inventory
US7173177B1 (en) 1999-12-28 2007-02-06 Blue Dolphin Solutions Llc User interface for simultaneous management of owned and unowned inventory
US8918830B2 (en) * 1999-12-30 2014-12-23 Thomson Licensing Method for downloading data preceded by information signals
US20030041335A1 (en) * 1999-12-30 2003-02-27 Nadine Patry Method for downloading data preceded by information signals
US8528038B2 (en) 1999-12-30 2013-09-03 Thomson Licensing Process for downloading data preceded by announcement signals
US6519616B1 (en) * 1999-12-31 2003-02-11 Qwest Communications International, Inc. Web site quality assurance system and method
US6668376B1 (en) * 2000-01-07 2003-12-23 Ricoh Company, Ltd. System and method for automatically loading a device driver
US20040128676A1 (en) * 2000-01-07 2004-07-01 Wayne Wang System and method for automatically loading a device driver
US6904449B1 (en) * 2000-01-14 2005-06-07 Accenture Llp System and method for an application provider framework
US20030154168A1 (en) * 2000-01-18 2003-08-14 Richard A Neifeld Method for using software products that are offered via a network
US20050273863A1 (en) * 2000-02-08 2005-12-08 Ricoh Company, Ltd. Device management system, management client, controller server, method for managing usage context of device, and recording medium which records the method
US20070100585A1 (en) * 2000-02-14 2007-05-03 Nextnine Ltd. Support Network
US20060161394A1 (en) * 2000-02-14 2006-07-20 Nextnine, Inc. Support network
WO2001059972A3 (en) * 2000-02-14 2002-01-17 Nextnine Ltd Support network
US20030005107A1 (en) * 2000-02-14 2003-01-02 Adi Dulberg Support network
US7076400B2 (en) 2000-02-14 2006-07-11 Nextnine Ltd. Support network
US7409318B2 (en) 2000-02-14 2008-08-05 Nextnine Ltd. Support network
US6915337B1 (en) * 2000-03-07 2005-07-05 Ricoh Co. Ltd. Method and system for updating the device driver of a business office appliance
US20040215744A1 (en) * 2000-03-07 2004-10-28 Tetsuro Motoyama Method and system for updating the device driver of a business office appliance
US7370071B2 (en) 2000-03-17 2008-05-06 Microsoft Corporation Method for serving third party software applications from servers to client computers
US7797372B2 (en) 2000-03-17 2010-09-14 Softricity, Inc. Serving software applications from servers for client computers
US20020078203A1 (en) * 2000-03-17 2002-06-20 Greschler David M. Method for serving third party software applications from servers to client computers
US20070061416A1 (en) * 2000-03-23 2007-03-15 Gould Eric J System, method, and article of manufacture for seamless integrated searching
US7739357B2 (en) 2000-03-23 2010-06-15 Eric Justin Gould System, method, and article of manufacture for seamless integrated searching
US7653704B2 (en) * 2000-03-23 2010-01-26 Gould Eric J System, method, and article of manufacture for seamless integrated searching
US20040030675A1 (en) * 2000-03-23 2004-02-12 Could Eric Justin System, method, and article of manufacture for seamless integrated searching
US20040237079A1 (en) * 2000-03-24 2004-11-25 Networks Associates Technology, Inc. Virus detection system, method and computer program product for handheld computers
US7818739B2 (en) * 2000-03-24 2010-10-19 Mcafee, Inc. Virus detection system, method and computer program product for handheld computers
US7280982B1 (en) * 2000-04-04 2007-10-09 International Business Machines Corporation System and method for a fee address system
US20050080878A1 (en) * 2000-04-07 2005-04-14 Ryan Cunningham Automatic video display on a computer
US7516213B2 (en) 2000-04-07 2009-04-07 Netzero, Inc. Automatic video display on a computer
US8145798B1 (en) * 2000-05-01 2012-03-27 Novell, Inc. System and method for automatic provisioning of onsite networking services
US8762584B2 (en) 2000-05-01 2014-06-24 Novell, Inc. System and method for automatic provisioning of onsite networking services
US6549914B1 (en) * 2000-05-17 2003-04-15 Dell Products, L.P. System and method for statistical file preload for factory installed software in a computer
US20060294501A1 (en) * 2000-05-19 2006-12-28 Satoru Ueda Software program providing system, software program providing method and storage medium
WO2001091044A1 (en) * 2000-05-22 2001-11-29 Saiki Tech. Com, Inc. Internet advertising and information delivery system
US6976066B1 (en) * 2000-05-22 2005-12-13 Microsoft Corporation Network and method for implementing network platform services for a computing device
US7523172B2 (en) 2000-05-22 2009-04-21 Microsoft Corporation Network and method for implementing network platform services for a computing device
US20050256952A1 (en) * 2000-05-22 2005-11-17 Microsoft Corporation Network and method for implementing network platform services for a computing device
US20020010626A1 (en) * 2000-05-22 2002-01-24 Eyal Agmoni Internert advertising and information delivery system
US7130701B1 (en) * 2000-05-24 2006-10-31 Schneider Automation Inc. System for remote configuration monitoring of an industrial control system
US7140013B2 (en) * 2000-06-01 2006-11-21 Aduva, Inc. Component upgrading with dependency conflict resolution, knowledge based and rules
US6725452B1 (en) * 2000-06-01 2004-04-20 Aduoa, Inc. Method for resolving dependency conflicts among multiple operative entities within a computing environment
US20040015946A1 (en) * 2000-06-01 2004-01-22 Moddy Te'eni Method for resolving dependency conflicts among multiple operative entities within a computing environment
US8090811B2 (en) * 2000-06-06 2012-01-03 Panasonic Electric Works Co., Ltd. Service provider for embedded devices using a message store
US7421645B2 (en) 2000-06-06 2008-09-02 Microsoft Corporation Method and system for providing electronic commerce actions based on semantically labeled strings
US7788602B2 (en) 2000-06-06 2010-08-31 Microsoft Corporation Method and system for providing restricted actions for recognized semantic categories
US20050210034A1 (en) * 2000-06-06 2005-09-22 Emware, Inc. Service provider for embedded devices using a message store
US7712024B2 (en) 2000-06-06 2010-05-04 Microsoft Corporation Application program interfaces for semantically labeling strings and providing actions based on semantically labeled strings
US7770102B1 (en) 2000-06-06 2010-08-03 Microsoft Corporation Method and system for semantically labeling strings and providing actions based on semantically labeled strings
US7716163B2 (en) 2000-06-06 2010-05-11 Microsoft Corporation Method and system for defining semantic categories and actions
US8272060B2 (en) 2000-06-19 2012-09-18 Stragent, Llc Hash-based systems and methods for detecting and preventing transmission of polymorphic network worms and viruses
US8204945B2 (en) 2000-06-19 2012-06-19 Stragent, Llc Hash-based systems and methods for detecting and preventing transmission of unwanted e-mail
US20070240076A1 (en) * 2000-06-30 2007-10-11 Nokia Corporation System and Method for Visual History Presentation and Management
US7526762B1 (en) * 2000-06-30 2009-04-28 Nokia Corporation Network with mobile terminals as browsers having wireless access to the internet and method for using same
US7496739B1 (en) * 2000-06-30 2009-02-24 Microsoft Corporation System and related methods for automatically configuring a computing system
US7711798B1 (en) * 2000-07-12 2010-05-04 Paltalk Holdings, Inc. Method and computer program for offering products and services by examining user activity
US6981252B1 (en) 2000-07-14 2005-12-27 Symantec Corporation Method and apparatus for automatically uninstalling software on a network
US7693737B2 (en) 2000-07-31 2010-04-06 International Business Machines Corporation Enterprise planning
US20020013809A1 (en) * 2000-07-31 2002-01-31 Nobuyuki Hashimoto Processing device, remotely operated controlling device, remotely operated system and recording medium
US7062451B1 (en) * 2000-07-31 2006-06-13 Hewlett-Packard Development Company, L.P. Method for facilitating the purchase of compatible products
US7246377B2 (en) * 2000-08-02 2007-07-17 Fujitsu Limited Method and apparatus for mediation of security information, and a computer product
US20020016920A1 (en) * 2000-08-02 2002-02-07 Masahiro Komura Method and apparatus for mediation of security information, and a computer product
US7086050B2 (en) * 2000-08-04 2006-08-01 Mcafee, Inc. Updating computer files
US20020016959A1 (en) * 2000-08-04 2002-02-07 Networks Associates Technology, Inc. Updating computer files
US20030097564A1 (en) * 2000-08-18 2003-05-22 Tewari Anoop Kailasnath Secure content delivery system
US7363361B2 (en) 2000-08-18 2008-04-22 Akamai Technologies, Inc. Secure content delivery system
US7197545B1 (en) * 2000-08-28 2007-03-27 Sanavigator, Inc. Techniques for dynamically loading modules for devices discovered in a storage network
US6799197B1 (en) * 2000-08-29 2004-09-28 Networks Associates Technology, Inc. Secure method and system for using a public network or email to administer to software on a plurality of client computers
US20020032755A1 (en) * 2000-09-13 2002-03-14 Marc Abrahams Registration system and method using a back end server
US20040003266A1 (en) * 2000-09-22 2004-01-01 Patchlink Corporation Non-invasive automatic offsite patch fingerprinting and updating system and method
US20050257214A1 (en) * 2000-09-22 2005-11-17 Patchlink Corporation Non-invasive automatic offsite patch fingerprinting and updating system and method
US20020100036A1 (en) * 2000-09-22 2002-07-25 Patchlink.Com Corporation Non-invasive automatic offsite patch fingerprinting and updating system and method
US20110029966A1 (en) * 2000-09-22 2011-02-03 Lumension Security, Inc. Non-invasive automatic offsite patch fingerprinting and updating system and method
US8407687B2 (en) 2000-09-22 2013-03-26 Lumension Security, Inc. Non-invasive automatic offsite patch fingerprinting and updating system and method
US6990660B2 (en) * 2000-09-22 2006-01-24 Patchlink Corporation Non-invasive automatic offsite patch fingerprinting and updating system and method
US7823147B2 (en) 2000-09-22 2010-10-26 Lumension Security, Inc. Non-invasive automatic offsite patch fingerprinting and updating system and method
US20100149578A1 (en) * 2000-09-29 2010-06-17 Agilent Technologies, Inc. Printer formatter in a cable
US8339647B2 (en) * 2000-09-29 2012-12-25 Marvell International Technology Ltd. Printer formatter in a cable
US9076101B1 (en) 2000-09-29 2015-07-07 Marvell International Technology Ltd. Printer formatter in a cable
US6976079B1 (en) * 2000-09-29 2005-12-13 International Business Machines Corporation System and method for upgrading software in a distributed computer system
US6971023B1 (en) * 2000-10-03 2005-11-29 Mcafee, Inc. Authorizing an additional computer program module for use with a core computer program
WO2002029595A1 (en) * 2000-10-06 2002-04-11 Richlind Commercial Corporation Ltd. Apparatus and method for capturing and storing web addresses in a data base
US9294799B2 (en) 2000-10-11 2016-03-22 Rovi Guides, Inc. Systems and methods for providing storage of data on servers in an on-demand media delivery system
US20080141238A1 (en) * 2000-10-16 2008-06-12 Edward Balassanian Feature manager system for facilitating communication and shared functionality among components
US20110191771A1 (en) * 2000-10-16 2011-08-04 Edward Balassanian Feature Manager System for Facilitating Communication and Shared Functionality Among Components
US20080201406A1 (en) * 2000-10-16 2008-08-21 Edward Balassanian Feature manager system for facilitating communication and shared functionality among components
US7171661B1 (en) * 2000-10-19 2007-01-30 International Business Machines Corporation Realtime configuration updates and software distribution to active client positions
US7086090B1 (en) * 2000-10-20 2006-08-01 International Business Machines Corporation Method and system for protecting pervasive devices and servers from exchanging viruses
US8087014B1 (en) * 2000-10-26 2011-12-27 Qualcomm Incorporated Method and apparatus for configuration management for a computing device
US20020052887A1 (en) * 2000-10-30 2002-05-02 Nec Corporation Method and system for distributing master file
US6948169B1 (en) * 2000-11-16 2005-09-20 Dell Products L.P. Web-based factory manufacturing of computers in a build-to-order manufacturing environment
US8479189B2 (en) 2000-11-17 2013-07-02 Hewlett-Packard Development Company, L.P. Pattern detection preprocessor in an electronic device update generation system
US8468515B2 (en) 2000-11-17 2013-06-18 Hewlett-Packard Development Company, L.P. Initialization and update of software and/or firmware in electronic devices
US9098828B2 (en) 2000-11-29 2015-08-04 Dov Koren Sharing of information associated with events
US9105010B2 (en) 2000-11-29 2015-08-11 Dov Koren Effective sharing of content with a group of users
US9208469B2 (en) 2000-11-29 2015-12-08 Dov Koren Sharing of information associated with events
US10476932B2 (en) 2000-11-29 2019-11-12 Dov Koren Mechanism for sharing of information associated with application events
US10033792B2 (en) 2000-11-29 2018-07-24 Dov Koren Mechanism for sharing information associated with application events
US8984387B2 (en) 2000-11-29 2015-03-17 Dov Koren Real time sharing of user updates
US20110231777A1 (en) * 2000-11-29 2011-09-22 Dov Koren Sharing of information associated with events
US8984386B2 (en) 2000-11-29 2015-03-17 Dov Koren Providing alerts in an information-sharing computer-based service
US9535582B2 (en) 2000-11-29 2017-01-03 Dov Koren Sharing of information associated with user application events
US9813481B2 (en) 2000-11-29 2017-11-07 Dov Koren Mechanism for sharing of information associated with events
US9098829B2 (en) * 2000-11-29 2015-08-04 Dov Koren Sharing of information associated with events
US10270838B2 (en) 2000-11-29 2019-04-23 Dov Koren Mechanism for sharing of information associated with events
US10805378B2 (en) 2000-11-29 2020-10-13 Dov Koren Mechanism for sharing of information associated with events
US10986161B2 (en) 2000-11-29 2021-04-20 Dov Koren Mechanism for effective sharing of application content
US7024471B2 (en) * 2000-12-12 2006-04-04 International Business Machines Corporation Mechanism to dynamically update a windows system with user specific application enablement support from a heterogeneous server environment
US20020107945A1 (en) * 2000-12-12 2002-08-08 Ibm Corporation Mechanism to dynamically update a windows system with user specific application enablement support from a heterogeneous server environment
US20020164023A1 (en) * 2000-12-14 2002-11-07 Widevine Technologies, Inc. Method and apparatus for protection of electronic media
US7150045B2 (en) * 2000-12-14 2006-12-12 Widevine Technologies, Inc. Method and apparatus for protection of electronic media
US7574481B2 (en) 2000-12-20 2009-08-11 Microsoft Corporation Method and system for enabling offline detection of software updates
US20020078142A1 (en) * 2000-12-20 2002-06-20 Microsoft Corporation Method and system for enabling offline detection of software updates
US7941450B2 (en) 2001-01-09 2011-05-10 Nextair Corporation Software, devices and methods facilitating execution of server-side applications at mobile devices
US20090177663A1 (en) * 2001-01-09 2009-07-09 Hulaj Steven J Software, devices and methods facilitating execution of server-side applications at mobile devices
WO2002057895A1 (en) * 2001-01-16 2002-07-25 General Electric Company Delegated administration of information in a database directory using attribute permissions
US8266304B2 (en) 2001-01-19 2012-09-11 Zvelo, Inc. Managed services platform
US8572267B2 (en) 2001-01-19 2013-10-29 Zvelo, Inc. Managed services platform
US8977762B2 (en) 2001-01-19 2015-03-10 Zvelo, Inc. Managed services platform
US8180909B2 (en) 2001-01-19 2012-05-15 Zvelo, Inc. Managed services platform
US7441015B2 (en) * 2001-01-22 2008-10-21 Canon Kabushiki Kaisha Method of undoing an operation remotely executed on a server station
US20020138595A1 (en) * 2001-01-22 2002-09-26 Canon Kabushiki Kaisha Method of undoing an operation remotely executed on a server station
US20020116665A1 (en) * 2001-02-16 2002-08-22 Pickover Clifford A. Method and apparatus for supporting software
US20020169677A1 (en) * 2001-02-21 2002-11-14 Willner Barry E. Systems and methods wherein a consuming device receives an executable consumption program
US7634545B2 (en) 2001-02-26 2009-12-15 Symantec Corporation System and method for controlling distribution of network communications
US20020120705A1 (en) * 2001-02-26 2002-08-29 Schiavone Vincent J. System and method for controlling distribution of network communications
US7415504B2 (en) 2001-02-26 2008-08-19 Symantec Corporation System and method for controlling distribution of network communications
US7647411B1 (en) 2001-02-26 2010-01-12 Symantec Corporation System and method for controlling distribution of network communications
US7571214B2 (en) 2001-02-26 2009-08-04 Symantec Corporation System and method for controlling distribution of network communications
US20080016174A1 (en) * 2001-02-26 2008-01-17 Symantec Corporation System and method for controlling distribution of network communications
US7543036B2 (en) 2001-02-26 2009-06-02 Symantec Corporation System and method for controlling distribution of network communications
US20020122068A1 (en) * 2001-03-01 2002-09-05 Taizo Tsuruoka Entertainment device, menu display method, and information recording medium
US6965928B1 (en) * 2001-03-09 2005-11-15 Networks Associates Technology, Inc. System and method for remote maintenance of handheld computers
US20020138757A1 (en) * 2001-03-23 2002-09-26 Motorola, Inc. Method for securely distributing software components on a computer network
US20020141419A1 (en) * 2001-03-28 2002-10-03 Atsushi Tomita Data communication program product to rewrite simultaneously firmware of plurality of devices connected to network
US7058088B2 (en) * 2001-03-28 2006-06-06 Minolta Co., Ltd. Data communication program product to rewrite simultaneously firmware of plurality of devices connected to network
US7080000B1 (en) * 2001-03-30 2006-07-18 Mcafee, Inc. Method and system for bi-directional updating of antivirus database
US6662183B2 (en) * 2001-04-05 2003-12-09 International Business Machines Corporation Vendor independent network configuration tool method, system, and product
US20020147715A1 (en) * 2001-04-05 2002-10-10 International Business Machines Corporation Vendor independent network configuration tool method, system, and product
US20020156877A1 (en) * 2001-04-23 2002-10-24 Lu James C. System and method for the duplication of a software system onto an appropriate target computer
US7778816B2 (en) 2001-04-24 2010-08-17 Microsoft Corporation Method and system for applying input mode bias
US20020165976A1 (en) * 2001-05-02 2002-11-07 Jean-Charles Gonthier Software deployment in a data communications network
US6944856B2 (en) * 2001-05-09 2005-09-13 Sun Microsystems, Inc. Method, system, program, and data structures for applying a patch to a computer system
US20040015949A1 (en) * 2001-05-09 2004-01-22 Sun Microsystems, Inc. Method, system, program, and data structures for applying a patch to a computer system
US20020171863A1 (en) * 2001-05-16 2002-11-21 Robert Sesek Web-based demo pages for printers
US20080034219A1 (en) * 2001-05-18 2008-02-07 Ting David M Biometric Authentication for Remote Initiation of Actions and Services
US20020174348A1 (en) * 2001-05-18 2002-11-21 Imprivata, Inc. Biometric authentication for remote initiation of actions and services
US7398549B2 (en) 2001-05-18 2008-07-08 Imprivata, Inc. Biometric authentication with security against eavesdropping
US7356705B2 (en) * 2001-05-18 2008-04-08 Imprivata, Inc. Biometric authentication for remote initiation of actions and services
US7103606B2 (en) * 2001-06-18 2006-09-05 International Business Machines Corporation Method and apparatus for removing information from a server
US20020191032A1 (en) * 2001-06-18 2002-12-19 International Business Machines Corporation Method and apparatus for viewing and managing information in a history
US20020191020A1 (en) * 2001-06-18 2002-12-19 International Business Machines Corporation Method and apparatus for removing confindential information from a history
US20030009465A1 (en) * 2001-06-18 2003-01-09 International Business Machines Corporation Method and apparatus for removing information from a server
US20040194083A1 (en) * 2001-07-02 2004-09-30 Ian Hindle Program installation process
US20070165277A1 (en) * 2001-07-10 2007-07-19 Marvell International Ltd. Point-of-sale demonstration of computer peripherals
US8237957B2 (en) 2001-07-10 2012-08-07 Marvell International Technology Ltd. Point-of-sale demonstration of computer peripherals
US20030033400A1 (en) * 2001-07-13 2003-02-13 Neal Pawar System and method for managing networks using local intelligent agents
US20030018535A1 (en) * 2001-07-19 2003-01-23 Eisenberg Jeffrey Scott Method of marketing utilizing media and host computer to facililtate link between customer and retailer computers
US20030023770A1 (en) * 2001-07-26 2003-01-30 Barmettler James W. Automated software driver installation
US20030041133A1 (en) * 2001-07-27 2003-02-27 Hitachi, Ltd. Method for providing information apparatus together with setups transfer service
US7464144B2 (en) * 2001-07-27 2008-12-09 Hitachi, Ltd. Method for providing information apparatus together with setups transfer service
US20030028870A1 (en) * 2001-08-01 2003-02-06 Weisman Mitchell T. Distribution of downloadable software over a network
US6934720B1 (en) * 2001-08-04 2005-08-23 Oracle International Corp. Automatic invalidation of cached data
US20040243609A1 (en) * 2001-08-21 2004-12-02 Singh Jitendra K. Internet enabled computer system management
US8301587B2 (en) * 2001-08-21 2012-10-30 Hewlett-Packard Development Company, L.P. Internet enabled computer system management
US6854112B2 (en) * 2001-08-29 2005-02-08 International Business Machines Corporation System and method for the automatic installation and configuration of an operating system
US20030046682A1 (en) * 2001-08-29 2003-03-06 International Business Machines Corporation System and method for the automatic installation and configuration of an operating system
US20030046379A1 (en) * 2001-08-31 2003-03-06 Toshihisa Nakamura Network server apparatus, internet appliance terminal unit environment information managing method, and internet appliance terminal unit environment information managing program
US20030055789A1 (en) * 2001-09-20 2003-03-20 Hitachi, Ltd. Fee imposition system for application software
US7386515B2 (en) * 2001-09-20 2008-06-10 Hitachi, Ltd. Fee imposition system for application software
US20080034303A1 (en) * 2001-09-28 2008-02-07 Business Objects, S.A. Apparatus and method for combining discrete logic visual icons to form a data transformation block
WO2003029967A1 (en) * 2001-09-28 2003-04-10 Crystal Decisions, Inc. Apparatus and method for combining discrete logic visual icons to form a data transformation block
US20030071844A1 (en) * 2001-09-28 2003-04-17 Evans Luke William Apparatus and method for combining discrete logic visual icons to form a data transformation block
US7299419B2 (en) 2001-09-28 2007-11-20 Business Objects, S.A. Apparatus and method for combining discrete logic visual icons to form a data transformation block
US7900150B2 (en) 2001-09-28 2011-03-01 Business Objects Software Ltd. Apparatus and method for combining discrete logic visual icons to form a data transformation block
US7992142B2 (en) * 2001-10-04 2011-08-02 Ericsson, Ab Communications networks
US20050108288A1 (en) * 2001-10-04 2005-05-19 Paul Hartshorne Communications networks
US20030070087A1 (en) * 2001-10-05 2003-04-10 Dmitry Gryaznov System and method for automatic updating of multiple anti-virus programs
US7343584B1 (en) * 2001-10-16 2008-03-11 Versata Development Group, Inc. Automated configuration of systems comprising product components of heterogeneous contexts
US7237122B2 (en) * 2001-10-19 2007-06-26 Mcafee, Inc. Method and apparatus to facilitate software installation using embedded user credentials
US20030079126A1 (en) * 2001-10-19 2003-04-24 Kadam Sunil S. Method and apparatus to facilitate software installation using embedded user credentials
US7742999B2 (en) 2001-10-25 2010-06-22 Aol Inc. Help center and print center applications
US20100250452A1 (en) * 2001-10-25 2010-09-30 AOL, Inc. Help center and print center applications
US20030080988A1 (en) * 2001-10-25 2003-05-01 Moran James R. Help center and filtering applications
US20030083941A1 (en) * 2001-10-25 2003-05-01 Moran James R. Help center and condition-based applications
US20030084335A1 (en) * 2001-10-25 2003-05-01 Moran James R. Help center and print center applications
US7290247B2 (en) * 2001-10-25 2007-10-30 Aol, Llc, A Delaware Limited Liability Company Help center and filtering applications
US7350146B2 (en) * 2001-10-25 2008-03-25 Aol Llc, A Delaware Limited Liability Company Help center and condition-based applications
US7275048B2 (en) * 2001-10-30 2007-09-25 International Business Machines Corporation Product support of computer-related products using intelligent agents
US20030084009A1 (en) * 2001-10-30 2003-05-01 International Business Machines Corporation Product support of computer-related products using intelligent agents
US7519911B2 (en) * 2001-11-02 2009-04-14 At&T Intellectual Property Ii, L.P. Systems and methods for managing and aggregating media formats
US20040148362A1 (en) * 2001-11-02 2004-07-29 Lee Friedman Systems and methods for managing and aggregating media formats
WO2003040944A1 (en) 2001-11-09 2003-05-15 Bigfix, Inc. Formalizing, diffusing, and enforcing policy advisories and monitoring policy compliance in the management of networks
EP1451710A4 (en) * 2001-11-09 2009-03-11 Bigfix Inc FORMALIZING, DIFFUSING AND ENFORCING POLICY ADVISERS AND MONITORING POLICY FOLLOW-UP IN THE MANAGEMENT OF NETWORKS
US20100017494A1 (en) * 2001-11-09 2010-01-21 Bigfix, Inc. Formalizing, diffusing and enforcing policy advisories and monitoring policy compliance in the management of networks
US9231827B2 (en) 2001-11-09 2016-01-05 International Business Machines Corporation Formalizing, diffusing and enforcing policy advisories and monitoring policy compliance in the management of networks
US20030112461A1 (en) * 2001-12-18 2003-06-19 Toshiba Tec Kabushiki Kaisha Image forming system
US7000247B2 (en) 2001-12-31 2006-02-14 Citadel Security Software, Inc. Automated computer vulnerability resolution system
US20050229256A2 (en) * 2001-12-31 2005-10-13 Citadel Security Software Inc. Automated Computer Vulnerability Resolution System
US20030126472A1 (en) * 2001-12-31 2003-07-03 Banzhof Carl E. Automated computer vulnerability resolution system
US6981242B2 (en) * 2002-01-11 2005-12-27 Hewlett-Packard Development Company, L.P. System and method for developing custom operator-specific software-applications
US20030132970A1 (en) * 2002-01-11 2003-07-17 Lehmeier Michelle R. System and method for developing custom operator-specific software-applications
US7673043B2 (en) 2002-01-15 2010-03-02 Mcafee, Inc. System and method for network vulnerability detection and reporting
US8621060B2 (en) 2002-01-15 2013-12-31 Mcafee, Inc. System and method for network vulnerability detection and reporting
US8661126B2 (en) 2002-01-15 2014-02-25 Mcafee, Inc. System and method for network vulnerability detection and reporting
US8700767B2 (en) 2002-01-15 2014-04-15 Mcafee, Inc. System and method for network vulnerability detection and reporting
US8135823B2 (en) 2002-01-15 2012-03-13 Mcafee, Inc. System and method for network vulnerability detection and reporting
US8615582B2 (en) 2002-01-15 2013-12-24 Mcafee, Inc. System and method for network vulnerability detection and reporting
US8621073B2 (en) 2002-01-15 2013-12-31 Mcafee, Inc. System and method for network vulnerability detection and reporting
US20030154219A1 (en) * 2002-01-29 2003-08-14 Sony Corporation Information processing system, information processing apparatus and method, and program
US9392002B2 (en) 2002-01-31 2016-07-12 Nokia Technologies Oy System and method of providing virus protection at a gateway
US20030145228A1 (en) * 2002-01-31 2003-07-31 Janne Suuronen System and method of providing virus protection at a gateway
US20030154268A1 (en) * 2002-02-12 2003-08-14 Allied Telesis K.K. Management apparatus and computer program therefor
US20120324437A1 (en) * 2002-02-25 2012-12-20 Sony Corporation Service providing apparatus and server providing method
US8300819B2 (en) * 2002-02-25 2012-10-30 Sony Corporation Service providing apparatus and server providing method
US20040010685A1 (en) * 2002-02-25 2004-01-15 Sony Corporation Service providing apparatus and server providing method
US20030169444A1 (en) * 2002-03-07 2003-09-11 Canon Kabushiki Kaisha Creating a locally managed instance of a network printer
US7253915B2 (en) 2002-03-07 2007-08-07 Canon Kabushiki Kaisha Creating a locally managed instance of a network printer
US6782448B2 (en) 2002-04-02 2004-08-24 International Business Machines Corporation Transparent code update in an automated data storage library
US20030200300A1 (en) * 2002-04-23 2003-10-23 Secure Resolutions, Inc. Singularly hosted, enterprise managed, plural branded application services
US20040006586A1 (en) * 2002-04-23 2004-01-08 Secure Resolutions, Inc. Distributed server software distribution
US20030200292A1 (en) * 2002-04-23 2003-10-23 Canon Kabushiki Kaisha Web based creation of printer instances on a workstation
US7401133B2 (en) 2002-04-23 2008-07-15 Secure Resolutions, Inc. Software administration in an application service provider scenario via configuration directives
US20030200289A1 (en) * 2002-04-23 2003-10-23 Canon Kabushiki Kaisha Remote creation of printer instances on a workstation
US20100134819A1 (en) * 2002-04-23 2010-06-03 Canon Kabushiki Kaisha Remote creation of printer instances on a workstation
US7689673B2 (en) 2002-04-23 2010-03-30 Canon Kabushiki Kaisha Remote creation of printer instances on a workstation
US20030200291A1 (en) * 2002-04-23 2003-10-23 Canon Kabushiki Kaisha Web based creation of printer instances on a workstation
US20030233483A1 (en) * 2002-04-23 2003-12-18 Secure Resolutions, Inc. Executing software in a network environment
US20040073903A1 (en) * 2002-04-23 2004-04-15 Secure Resolutions,Inc. Providing access to software over a network via keys
US8443060B2 (en) * 2002-04-23 2013-05-14 Canon Kabushiki Kaisha Remote creation of printer instances on a workstation
US20070106749A1 (en) * 2002-04-23 2007-05-10 Secure Resolutions, Inc. Software distribution via stages
US7213060B2 (en) 2002-04-23 2007-05-01 Canon Kabushiki Kaisha Web based creation of printer instances on a workstation
US20060010438A1 (en) * 2002-05-01 2006-01-12 Thales Avionics, Inc. Method and system for configuration and download in a restricted architecture network
US7725569B2 (en) 2002-05-01 2010-05-25 Thales Avionics, Inc. Method and system for configuration and download in a restricted architecture network
US20030208579A1 (en) * 2002-05-01 2003-11-06 Brady Kenneth A. Method and system for configuration and download in a restricted architecture network
US6973479B2 (en) * 2002-05-01 2005-12-06 Thales Avionics, Inc. Method and system for configuration and download in a restricted architecture network
US20040040021A1 (en) * 2002-05-06 2004-02-26 Microsoft Corporation Method and system for keeping an application up-to-date
US7325194B2 (en) 2002-05-07 2008-01-29 Microsoft Corporation Method, system, and apparatus for converting numbers between measurement systems based upon semantically labeled strings
US7856631B2 (en) * 2002-05-08 2010-12-21 Sap Aktiengesellschaft Software delivery manager
US20030212990A1 (en) * 2002-05-08 2003-11-13 Thomas Brodkorb Software delivery manager
US7707496B1 (en) 2002-05-09 2010-04-27 Microsoft Corporation Method, system, and apparatus for converting dates between calendars and languages based upon semantically labeled strings
US20050177628A1 (en) * 2002-05-16 2005-08-11 Agency For Science, Technology And Research Computing system deployment method
US7577941B2 (en) * 2002-05-22 2009-08-18 Microsoft Corporation System and method for identifying potential security risks in controls
US20040025043A1 (en) * 2002-05-22 2004-02-05 Microsoft Corporation System and method for identifying potential security risks in controls
US7707024B2 (en) 2002-05-23 2010-04-27 Microsoft Corporation Method, system, and apparatus for converting currency values based upon semantically labeled strings
US7742048B1 (en) 2002-05-23 2010-06-22 Microsoft Corporation Method, system, and apparatus for converting numbers based upon semantically labeled strings
US20030225746A1 (en) * 2002-05-31 2003-12-04 Braun Richard A. Systems and methods for tracking assets
US7203690B2 (en) 2002-05-31 2007-04-10 Capital One Financial Corporation Systems and methods for tracking assets
US20030222903A1 (en) * 2002-05-31 2003-12-04 Wolfgang Herzog Distributing customized computer settings to affected systems
US7827546B1 (en) 2002-06-05 2010-11-02 Microsoft Corporation Mechanism for downloading software components from a remote source for use by a local software application
US7281245B2 (en) * 2002-06-05 2007-10-09 Microsoft Corporation Mechanism for downloading software components from a remote source for use by a local software application
US8706708B2 (en) 2002-06-06 2014-04-22 Microsoft Corporation Providing contextually sensitive tools and help content in computer-generated documents
US7356537B2 (en) 2002-06-06 2008-04-08 Microsoft Corporation Providing contextually sensitive tools and help content in computer-generated documents
US20030233385A1 (en) * 2002-06-12 2003-12-18 Bladelogic,Inc. Method and system for executing and undoing distributed server change operations
US8549114B2 (en) 2002-06-12 2013-10-01 Bladelogic, Inc. Method and system for model-based heterogeneous server configuration management
US9794110B2 (en) 2002-06-12 2017-10-17 Bladlogic, Inc. Method and system for simplifying distributed server management
US8447963B2 (en) 2002-06-12 2013-05-21 Bladelogic Inc. Method and system for simplifying distributed server management
US9100283B2 (en) 2002-06-12 2015-08-04 Bladelogic, Inc. Method and system for simplifying distributed server management
US7249174B2 (en) 2002-06-12 2007-07-24 Bladelogic, Inc. Method and system for executing and undoing distributed server change operations
US10659286B2 (en) 2002-06-12 2020-05-19 Bladelogic, Inc. Method and system for simplifying distributed server management
US20030233649A1 (en) * 2002-06-14 2003-12-18 Scott Reimert Maintaining software in computers in a network
US7716676B2 (en) 2002-06-25 2010-05-11 Microsoft Corporation System and method for issuing a message to a program
US7360202B1 (en) 2002-06-26 2008-04-15 Microsoft Corporation User interface system and methods for providing notification(s)
US7177859B2 (en) 2002-06-26 2007-02-13 Microsoft Corporation Programming model for subscription services
US7797306B1 (en) 2002-06-26 2010-09-14 Microsoft Corporation System and method for providing notification(s) in accordance with middleware technologies
US20040002958A1 (en) * 2002-06-26 2004-01-01 Praveen Seshadri System and method for providing notification(s)
US20040002972A1 (en) * 2002-06-26 2004-01-01 Shyamalan Pather Programming model for subscription services
US7698276B2 (en) 2002-06-26 2010-04-13 Microsoft Corporation Framework for providing a subscription based notification system
US7209916B1 (en) 2002-06-26 2007-04-24 Microsoft Corporation Expression and flexibility framework for providing notification(s)
US20070156656A1 (en) * 2002-06-26 2007-07-05 Microsoft Corporation Programming model for subscription services
US20040002988A1 (en) * 2002-06-26 2004-01-01 Praveen Seshadri System and method for modeling subscriptions and subscribers as data
US20040068481A1 (en) * 2002-06-26 2004-04-08 Praveen Seshadri Network framework and applications for providing notification(s)
US7509304B1 (en) 2002-06-26 2009-03-24 Microsoft Corporation Message distribution system and method for providing notification(s)
US8533702B2 (en) * 2002-06-27 2013-09-10 International Business Machines Corporation Dynamically resolving fix groups for managing multiple releases of multiple products on multiple systems
US20040003387A1 (en) * 2002-06-27 2004-01-01 International Business Machines Corporation Dynamically resolving fix groups for managing multiple releases of multiple products on multiple systems
US7392479B2 (en) 2002-06-27 2008-06-24 Microsoft Corporation System and method for providing namespace related information
US8620938B2 (en) 2002-06-28 2013-12-31 Microsoft Corporation Method, system, and apparatus for routing a query to one or more providers
US7246352B2 (en) * 2002-07-24 2007-07-17 International Business Machines Corporation System for generating a virtual map to a plurality of files necessary for installing software from multiple networked locations
US20070156728A1 (en) * 2002-07-31 2007-07-05 Bellsouth Intellectual Property Corporation Computer-readable medium and data structure for communicating technical architecture standards to vendors
US7200601B1 (en) * 2002-07-31 2007-04-03 Bellsouth Intellectual Property Corporation Computer-readable medium and data structure for communicating technical architecture standards to vendors
US7617244B2 (en) * 2002-07-31 2009-11-10 AT&T Intellectual Property I, L P Computer-readable medium and data structure for communicating technical architecture standards to vendors
US20040031028A1 (en) * 2002-08-06 2004-02-12 Aardwork Software Limited Updating of software
US7546534B1 (en) * 2002-08-26 2009-06-09 Microsoft Corporation Personalizing access of game web site based on user configuration
US7290257B2 (en) * 2002-08-30 2007-10-30 Sap Ag Installing software applications and associated data on mobile computers
US20040044694A1 (en) * 2002-08-30 2004-03-04 Gerhard Henig Installing software applications and associated data on mobile computers
US7933957B2 (en) 2002-09-17 2011-04-26 At&T Intellectual Property Ii, L.P. Tracking email and instant messaging (IM) thread history
US20040078448A1 (en) * 2002-09-17 2004-04-22 Malik Dale W. Initiating instant messaging (IM) chat sessions from email messages
US7707254B2 (en) 2002-09-17 2010-04-27 At&T Intellectual Property I, L.P. Address book for integrating email and instant messaging (IM)
US8458274B2 (en) 2002-09-17 2013-06-04 At&T Intellectual Property I, L.P. Initiating instant messaging (IM) chat sessions from email messages
US20040186896A1 (en) * 2002-09-17 2004-09-23 Daniell W. Todd Address book for integrating email and instant messaging (IM)
US7921160B2 (en) 2002-09-17 2011-04-05 At&T Intellectual Property I, L.P. Initiating instant messaging (IM) chat sessions from email messages
US7657598B2 (en) 2002-09-17 2010-02-02 At&T Intellectual Property I, L.P. Address book for integrating email and instant messaging (IM)
US20040054736A1 (en) * 2002-09-17 2004-03-18 Daniell W. Todd Object architecture for integration of email and instant messaging (IM)
US8037141B2 (en) 2002-09-17 2011-10-11 At&T Intellectual Property I, L.P. Instant messaging (IM) internet chat capability from displayed email messages
US8224915B2 (en) 2002-09-17 2012-07-17 At&T Intellectual Property I, Lp Initiating instant messaging (IM) chat sessions from email messages
US20040078447A1 (en) * 2002-09-17 2004-04-22 Malik Dale W. User profiles for managing email and instant messaging (IM)
US20110202611A1 (en) * 2002-09-17 2011-08-18 At&T Intellectual Property I, L.P. Initiating instant messaging (im) chat sessions from email messages
US20040054737A1 (en) * 2002-09-17 2004-03-18 Daniell W. Todd Tracking email and instant messaging (IM) thread history
US20060190546A1 (en) * 2002-09-17 2006-08-24 Daniell W T Instant messaging (IM) internet chat capability from displayed email messages
US20040054646A1 (en) * 2002-09-17 2004-03-18 Daniell W. Todd Address book for integrating email and instant messaging (IM)
US7080356B2 (en) * 2002-09-18 2006-07-18 Sun Microsystems, Inc. Certification test suite
US20040054988A1 (en) * 2002-09-18 2004-03-18 Dario Atallah Certification test suite
US7185335B2 (en) * 2002-09-19 2007-02-27 International Business Machines Corporation Programmatic application installation diagnosis and cleaning
US20040060045A1 (en) * 2002-09-19 2004-03-25 International Business Machines Corporation Programmatic application installation diagnosis and cleaning
US7222131B1 (en) * 2002-09-24 2007-05-22 Rockwell Automation Technologies, Inc. System and methodology facilitating data warehousing of controller images in a distributed industrial controller environment
US20040064348A1 (en) * 2002-09-30 2004-04-01 Humenansky Brian S. Selective deployment of software extensions within an enterprise modeling environment
US8862998B2 (en) 2002-09-30 2014-10-14 Brocade Communications Systems, Inc. Method and system for generating a network monitoring display with animated utilization information
US20040138942A1 (en) * 2002-09-30 2004-07-15 Pearson George Duncan Node-level modification during execution of an enterprise planning model
US20070214412A1 (en) * 2002-09-30 2007-09-13 Sanavigator, Inc. Method and System for Generating a Network Monitoring Display with Animated Utilization Information
US7437405B1 (en) 2002-10-01 2008-10-14 Danger, Inc. System and method for managing data objects in a wireless device
US6711676B1 (en) 2002-10-15 2004-03-23 Zomaya Group, Inc. System and method for providing computer upgrade information
US20050010749A1 (en) * 2002-10-15 2005-01-13 Zomaya Christ J. System and method for providing computer upgrade information
US7117355B2 (en) 2002-10-15 2006-10-03 Upgradedetect, Inc. System and method for providing computer upgrade information
US8316312B2 (en) * 2002-10-30 2012-11-20 Lg Electronics Inc. Method, display system, and computer software for controlling icon appearance
US20040090470A1 (en) * 2002-10-30 2004-05-13 Kim Hong-Ki Method, display system, and computer software for controlling icon appearance
US9104291B2 (en) 2002-10-30 2015-08-11 Lg Electronics Inc. Method, display system, and computer software for controlling icon appearance
US7389504B2 (en) * 2002-10-31 2008-06-17 Sony Corporation Software updating system, information processing apparatus and method, recording medium, and program
US8255897B2 (en) * 2002-10-31 2012-08-28 Sony Corporation Software updating system, information processing apparatus and method, recording medium and program
US20040088696A1 (en) * 2002-10-31 2004-05-06 Sony Corporation Software updating system, information processing apparatus and method, recording medium, and program
US20040088695A1 (en) * 2002-10-31 2004-05-06 Sony Corporation Software updating system, information processing apparatus and method, recording medium and program
US7316013B2 (en) * 2002-10-31 2008-01-01 Sony Corporation Software updating system, information processing apparatus and method, recording medium and program
US20080263539A1 (en) * 2002-10-31 2008-10-23 Sony Corporation Software updating system, information processing apparatus and method, recording medium and program
US20110016131A1 (en) * 2002-11-18 2011-01-20 Aol Inc. Method and apparatus providing omnibus view of online and offline content of various file types and sources
US8135744B2 (en) * 2002-11-18 2012-03-13 Aol Inc. Method and apparatus providing omnibus view of online and offline content of various file types and sources
US8725769B2 (en) 2002-11-18 2014-05-13 Mercury Kingdom Assets Limited Method and apparatus providing omnibus view of online and offline content of various file types and sources
US9589034B2 (en) 2002-11-18 2017-03-07 Mercury Kingdom Assets Limited Method and apparatus providing omnibus view of online and offline content of various file types and sources
US8413890B1 (en) 2002-11-25 2013-04-09 Diebold Self-Service Systems Division Of Diebold, Incorporated Automated banking machine that operates responsive to data read from data bearing records
US8403205B1 (en) 2002-11-25 2013-03-26 Diebold Self-Service Systems Division Of Diebold, Incorporated Automated banking machine that operates responsive to data read from data bearing records
US8967463B1 (en) 2002-11-25 2015-03-03 Diebold Self-Service Systems Division Of Diebold, Incorporated Automated banking machine that operates responsive to data read from data bearing records
US7730150B2 (en) 2003-01-03 2010-06-01 Microsoft Corporation System and method for improved client server communications of email messages
US8423621B2 (en) 2003-01-03 2013-04-16 Microsoft Corporation System and method for improved synchronization between a server and a client
US20040133644A1 (en) * 2003-01-03 2004-07-08 Microsoft Corporation System and method for improved synchronization between a server and a client
US8473560B2 (en) 2003-01-03 2013-06-25 Microsoft Corporation System and method for improved synchronization between a server and a client
US7899872B2 (en) * 2003-01-03 2011-03-01 Microsoft Corporation System and method for improved synchronization between a server and a client
US9590927B2 (en) 2003-01-03 2017-03-07 Microsoft Technology Licensing, Llc System and method for improved synchronization between a server and a client
US20110161448A1 (en) * 2003-01-03 2011-06-30 Microsoft Corporation System and Method for Improved Synchronization Between a Server and a Client
US20080126496A1 (en) * 2003-01-03 2008-05-29 Microsoft Corporation System and method for improved client server communications of email messages
US7386590B2 (en) * 2003-01-03 2008-06-10 Microsoft Corporation System and method for improved synchronization between a server and a client
US20080208998A1 (en) * 2003-01-03 2008-08-28 Microsoft Corporation System and method for improved synchronization between a server and a client
RU2421790C2 (en) * 2003-01-03 2011-06-20 Майкрософт Корпорейшн System and method of improved synchronisation between server and client
US7620688B2 (en) 2003-01-03 2009-11-17 Microsoft Corporation Progress mode for electronic mail component
US7584300B2 (en) 2003-01-20 2009-09-01 Nec Corporation Information processing system, mobile phone and information processing server
US20040147253A1 (en) * 2003-01-20 2004-07-29 Nec Corporation Information processing system, mobile phone and information processing server
US9071872B2 (en) 2003-01-30 2015-06-30 Rovi Guides, Inc. Interactive television systems with digital video recording and adjustable reminders
US9369741B2 (en) 2003-01-30 2016-06-14 Rovi Guides, Inc. Interactive television systems with digital video recording and adjustable reminders
US20040153965A1 (en) * 2003-01-31 2004-08-05 O'rourke Kevin System and user interface for managing and processing form information for use by portable processing and other devices
US7404140B2 (en) * 2003-01-31 2008-07-22 Siemens Medical Solutions Usa, Inc. System for managing form information for use by portable devices
US7164435B2 (en) 2003-02-10 2007-01-16 D-Link Systems, Inc. Videoconferencing system
US9477832B2 (en) 2003-02-13 2016-10-25 Microsoft Technology Licensing, Llc Digital identity management
US7783614B2 (en) 2003-02-13 2010-08-24 Microsoft Corporation Linking elements of a document to corresponding fields, queries and/or procedures in a database
US8151332B2 (en) 2003-02-13 2012-04-03 Microsoft Corporation Digital identity management
US7703128B2 (en) 2003-02-13 2010-04-20 Microsoft Corporation Digital identity management
US20070055887A1 (en) * 2003-02-13 2007-03-08 Microsoft Corporation Digital Identity Management
US8819797B2 (en) 2003-02-13 2014-08-26 Microsoft Corporation Digital identity management
US20040162786A1 (en) * 2003-02-13 2004-08-19 Cross David B. Digital identity management
US8561175B2 (en) 2003-02-14 2013-10-15 Preventsys, Inc. System and method for automated policy audit and remediation management
US7624422B2 (en) 2003-02-14 2009-11-24 Preventsys, Inc. System and method for security information normalization
US9094434B2 (en) 2003-02-14 2015-07-28 Mcafee, Inc. System and method for automated policy audit and remediation management
US8091117B2 (en) 2003-02-14 2012-01-03 Preventsys, Inc. System and method for interfacing with heterogeneous network data gathering tools
US7627891B2 (en) 2003-02-14 2009-12-01 Preventsys, Inc. Network audit and policy assurance system
US8793763B2 (en) 2003-02-14 2014-07-29 Preventsys, Inc. System and method for interfacing with heterogeneous network data gathering tools
US7536456B2 (en) 2003-02-14 2009-05-19 Preventsys, Inc. System and method for applying a machine-processable policy rule to information gathered about a network
US8789140B2 (en) 2003-02-14 2014-07-22 Preventsys, Inc. System and method for interfacing with heterogeneous network data gathering tools
US20040181787A1 (en) * 2003-03-10 2004-09-16 Microsoft Corporation Software updating system and method
US7555749B2 (en) * 2003-03-10 2009-06-30 Microsoft Corporation Software updating system and method
US20040187103A1 (en) * 2003-03-17 2004-09-23 Wickham Robert T. Software updating system and method
US7584467B2 (en) 2003-03-17 2009-09-01 Microsoft Corporation Software updating system and method
WO2004086168A3 (en) * 2003-03-20 2005-06-02 Patchlink Corp Non-invasive automatic offsite patch fingerprinting and updating system and method
US8312118B2 (en) * 2003-03-24 2012-11-13 Siemens Aktiengesellschaft Method for remote maintenance of technical devices
WO2004086199A2 (en) 2003-03-24 2004-10-07 Bigfix, Inc. Enterprise console
US20080320006A1 (en) * 2003-03-24 2008-12-25 David Salim Hindawi Enterprise console
US8055617B2 (en) 2003-03-24 2011-11-08 International Business Machines Corporation Enterprise console
EP1606721A4 (en) * 2003-03-24 2009-04-15 Bigfix Inc Enterprise console
US20040255004A1 (en) * 2003-03-24 2004-12-16 Dirk Weseloh Method for remote maintenance of technical devices
US7373519B1 (en) 2003-04-09 2008-05-13 Symantec Corporation Distinguishing legitimate modifications from malicious modifications during executable computer file modification analysis
US7506337B2 (en) * 2003-04-11 2009-03-17 Microsoft Corporation System and method for providing service of automated creation of computer software production images
WO2004092897A3 (en) * 2003-04-11 2005-07-28 Mirra Inc Service platform application distribution manager
US20040205748A1 (en) * 2003-04-11 2004-10-14 Microsoft Corporation System and method for providing service of automated creation of computer software production images
US7254811B2 (en) * 2003-04-17 2007-08-07 Ntt Docomo, Inc. Update system and method for updating a scanning subsystem in a mobile communication framework
US20040210891A1 (en) * 2003-04-17 2004-10-21 Ntt Docomo, Inc. Update system and method for updating a scanning subsystem in a mobile communication framework
US9582507B2 (en) 2003-04-25 2017-02-28 Apple Inc. Network based purchase and distribution of media
US9406068B2 (en) 2003-04-25 2016-08-02 Apple Inc. Method and system for submitting media for network-based purchase and distribution
US8056074B2 (en) 2003-04-28 2011-11-08 International Business Machines Corporation System, and computer program product for on demand enablement of dormant computing resources
US20040215748A1 (en) * 2003-04-28 2004-10-28 International Business Machines Corporation Method, system, and computer program product for on demand enablement of dormant computing resources
US20080077536A1 (en) * 2003-04-28 2008-03-27 International Business Machines Corporation System, and computer program product for on demand enablement of dormant computing resources
US7334225B2 (en) 2003-04-28 2008-02-19 International Business Machines Corporation Method, system, and computer program product for on demand enablement of dormant computing resources
US7941347B2 (en) 2003-04-28 2011-05-10 International Business Machines Corporation Self cancelling product order based on predetermined time period
US7711550B1 (en) 2003-04-29 2010-05-04 Microsoft Corporation Methods and system for recognizing names in a computer-generated document and for providing helpful actions associated with recognized names
US20040225282A1 (en) * 2003-05-09 2004-11-11 Ness Anton P. Method and articles for assuring appropriate surgery
US7558841B2 (en) 2003-05-14 2009-07-07 Microsoft Corporation Method, system, and computer-readable medium for communicating results to a data query in a computer network
USRE47620E1 (en) * 2003-05-28 2019-09-24 Oracle International Corporation Method and apparatus for ensuring an allowable client configuration for an application
US20040249934A1 (en) * 2003-06-06 2004-12-09 Anderson Jeff M. Updating print server software based on update emails
US20040250247A1 (en) * 2003-06-09 2004-12-09 Sun Microsystems, Inc. Extensible software installation and configuration framework
US20100071020A1 (en) * 2003-06-20 2010-03-18 N2 Broadband, Inc. Systems and methods for distributing software for a host device in a cable system
US7958505B2 (en) 2003-06-20 2011-06-07 Ericsson Television, Inc Systems and methods for distributing software for a host device in a cable system
US20050033866A1 (en) * 2003-06-20 2005-02-10 Hewlett-Packard Development Company, L.P. Managed support service for electronic devices
US20040260798A1 (en) * 2003-06-20 2004-12-23 N2 Broadband, Inc. Systems and methods for distributing software for a host device in a cable system
US7757261B2 (en) 2003-06-20 2010-07-13 N2 Broadband, Inc. Systems and methods for providing flexible provisioning architectures for a host in a cable system
US20040261114A1 (en) * 2003-06-20 2004-12-23 N2 Broadband, Inc. Systems and methods for providing flexible provisioning architectures for a host in a cable system
US7730513B2 (en) 2003-06-20 2010-06-01 Tandberg Television Inc. Systems and methods for provisioning a host device for enhanced services in a cable system
US20040268420A1 (en) * 2003-06-20 2004-12-30 N2 Broadband, Inc. Systems and methods for activating a host in a cable system
US7627868B2 (en) * 2003-06-20 2009-12-01 N2 Broadband, Inc. Systems and methods for distributing software for a host device in a cable system
US20050150951A1 (en) * 2003-06-26 2005-07-14 Nathan Sacco Method and apparatus for measuring and monitoring post-sales conditions within a network trading platform
US7739588B2 (en) 2003-06-27 2010-06-15 Microsoft Corporation Leveraging markup language data for semantically labeling text strings and data and for providing actions based on semantically labeled text strings and data
US20040268342A1 (en) * 2003-06-30 2004-12-30 Dell Products L.P. System for automated generation of config to order software stacks
US7360211B2 (en) * 2003-06-30 2008-04-15 Dell Products L.P. System for automated generation of config to order software stacks
US20060156140A1 (en) * 2003-06-30 2006-07-13 Ben Van Haegendoren Network equipment and a method for monitoring the start up of such an equipment
US7805637B2 (en) * 2003-06-30 2010-09-28 Thomson Licensing Network equipment and a method for monitoring the start up of such equipment
US10021124B2 (en) 2003-07-01 2018-07-10 Securityprofiling, Llc Computer program product and apparatus for multi-path remediation
US8984644B2 (en) 2003-07-01 2015-03-17 Securityprofiling, Llc Anti-vulnerability system, method, and computer program product
US10050988B2 (en) 2003-07-01 2018-08-14 Securityprofiling, Llc Computer program product and apparatus for multi-path remediation
US9350752B2 (en) 2003-07-01 2016-05-24 Securityprofiling, Llc Anti-vulnerability system, method, and computer program product
US9118711B2 (en) 2003-07-01 2015-08-25 Securityprofiling, Llc Anti-vulnerability system, method, and computer program product
US9118710B2 (en) 2003-07-01 2015-08-25 Securityprofiling, Llc System, method, and computer program product for reporting an occurrence in different manners
US9100431B2 (en) 2003-07-01 2015-08-04 Securityprofiling, Llc Computer program product and apparatus for multi-path remediation
US9118709B2 (en) 2003-07-01 2015-08-25 Securityprofiling, Llc Anti-vulnerability system, method, and computer program product
US9118708B2 (en) 2003-07-01 2015-08-25 Securityprofiling, Llc Multi-path remediation
US10154055B2 (en) 2003-07-01 2018-12-11 Securityprofiling, Llc Real-time vulnerability monitoring
US9117069B2 (en) 2003-07-01 2015-08-25 Securityprofiling, Llc Real-time vulnerability monitoring
US10104110B2 (en) 2003-07-01 2018-10-16 Securityprofiling, Llc Anti-vulnerability system, method, and computer program product
US9225686B2 (en) 2003-07-01 2015-12-29 Securityprofiling, Llc Anti-vulnerability system, method, and computer program product
US7577948B2 (en) 2003-07-02 2009-08-18 Upgradedetect, Inc. System and method for providing computer upgrade information
US20060037012A1 (en) * 2003-07-02 2006-02-16 Zomaya Christ J System and method for providing computer upgrade information
US9088593B2 (en) * 2003-07-11 2015-07-21 Ca, Inc. Method and system for protecting against computer viruses
US20080313459A1 (en) * 2003-07-11 2008-12-18 Computer Associates Think, Inc. Method and System for Protecting Against Computer Viruses
US7620948B1 (en) * 2003-08-29 2009-11-17 Adobe Systems Incorporated Client side software updating
US20050055689A1 (en) * 2003-09-10 2005-03-10 Abfalter Scott A. Software management for software defined radio in a distributed network
US8555273B1 (en) 2003-09-17 2013-10-08 Palm. Inc. Network for updating electronic devices
US10434246B2 (en) 2003-10-07 2019-10-08 Icu Medical, Inc. Medication management system
US20080168149A1 (en) * 2003-10-14 2008-07-10 At&T Delaware Intellectual Property, Inc., Formerly Known As Bellsouth Intellectual Property Processing Rules for Digital Messages
US8176130B2 (en) 2003-10-14 2012-05-08 At&T Intellectual Property I, L.P. Processing rules for digital messages
US7996470B2 (en) 2003-10-14 2011-08-09 At&T Intellectual Property I, L.P. Processing rules for digital messages
US20050081186A1 (en) * 2003-10-14 2005-04-14 Microsoft Corporation System and method for deploying a software build from a plurality of software builds to a target computer
US7249354B2 (en) * 2003-10-14 2007-07-24 Microsoft Corporation System and method for deploying a software build from a plurality of software builds to a target computer
US8359348B2 (en) 2003-10-15 2013-01-22 Apple Inc. Techniques and systems for electronic submission of media for network-based distribution
US7565650B2 (en) 2003-10-23 2009-07-21 International Business Machines Corporation Method, apparatus and computer program product for deploying software via post-load images
US20050091417A1 (en) * 2003-10-23 2005-04-28 International Business Machines Corporation Method, apparatus and computer program product for deploying software via post-load images
US7669177B2 (en) 2003-10-24 2010-02-23 Microsoft Corporation System and method for preference application installation and execution
US10986407B2 (en) 2003-11-06 2021-04-20 Rovi Guides, Inc. Systems and methods for providing program suggestions in an interactive television program guide
US10880607B2 (en) 2003-11-06 2020-12-29 Rovi Guides, Inc. Systems and methods for providing program suggestions in an interactive television program guide
US8904441B2 (en) 2003-11-06 2014-12-02 United Video Properties, Inc. Systems and methods for providing program suggestions in an interactive television program guide
US9191719B2 (en) 2003-11-06 2015-11-17 Rovi Guides, Inc. Systems and methods for providing program suggestions in an interactive television program guide
US11235100B2 (en) 2003-11-13 2022-02-01 Icu Medical, Inc. System for maintaining drug information and communicating with medication delivery devices
US20050108170A1 (en) * 2003-11-17 2005-05-19 Hailpern Brent T. Secured method and apparatus for selling and distributing software and related services
US20070169109A1 (en) * 2003-11-21 2007-07-19 Peter Neswal Method for the installation and configuration of software components
US8713544B1 (en) 2003-11-25 2014-04-29 Symantec Corporation Universal data-driven computer proxy
US7404195B1 (en) 2003-12-09 2008-07-22 Microsoft Corporation Programmable object model for extensible markup language markup in an application
US7434157B2 (en) 2003-12-09 2008-10-07 Microsoft Corporation Programmable object model for namespace or schema library support in a software application
US7487515B1 (en) 2003-12-09 2009-02-03 Microsoft Corporation Programmable object model for extensible markup language schema validation
US7178102B1 (en) 2003-12-09 2007-02-13 Microsoft Corporation Representing latent data in an extensible markup language document
US20050132333A1 (en) * 2003-12-12 2005-06-16 Oracle International Corporation Methods and systems for testing software applications
US20050132348A1 (en) * 2003-12-15 2005-06-16 Meulemans Michael E. System and method for managing and communicating software updates
US20050132349A1 (en) * 2003-12-15 2005-06-16 Jason Roberts System and method for a software distribution service
US20050132359A1 (en) * 2003-12-15 2005-06-16 Mcguire Thomas D. System and method for updating installation components in a networked environment
US7478381B2 (en) * 2003-12-15 2009-01-13 Microsoft Corporation Managing software updates and a software distribution service
US7574706B2 (en) * 2003-12-15 2009-08-11 Microsoft Corporation System and method for managing and communicating software updates
US7546594B2 (en) 2003-12-15 2009-06-09 Microsoft Corporation System and method for updating installation components using an installation component delta patch in a networked environment
WO2005060389A3 (en) * 2003-12-15 2005-10-06 Microsoft Corp System and method for updating installation components in a networked environment
RU2372644C2 (en) * 2003-12-15 2009-11-10 Майкрософт Корпорейшн System and method for updating installation components in network environment
US20070198583A1 (en) * 2003-12-25 2007-08-23 H & T Corporation Safety test support system,method,and program
US9876731B2 (en) 2004-01-27 2018-01-23 Aod Corporation On demand provisioning of applications
WO2005071886A1 (en) * 2004-01-27 2005-08-04 Wrapped Apps Corporation On demand provisioning of applications
US7296079B2 (en) * 2004-01-27 2007-11-13 Ricoh Company, Ltd. Method and system for initializing protocol information used to extract status information from networked devices
US20060031543A1 (en) * 2004-01-27 2006-02-09 Tetsuro Motoyama Method and system for initializing protocol information used to extract status information from networked devices
US7447790B2 (en) 2004-01-27 2008-11-04 Ricoh Company, Ltd. Method and system for initializing protocol information used to extract status information from networked devices
US20080275939A1 (en) * 2004-01-27 2008-11-06 Wrapped Apps Corporation Demand Provisioning of Applications
US20080028091A1 (en) * 2004-01-27 2008-01-31 Tetsuro Motoyama Method and system for initializing protocol information used to extract status information from networked devices
US20100223349A1 (en) * 2004-02-03 2010-09-02 Joel Thorson System, method and apparatus for message targeting and filtering
US20050198151A1 (en) * 2004-02-03 2005-09-08 Joel Thorson Method and apparatus for a message targeting and filtering database system
US7716291B2 (en) * 2004-02-03 2010-05-11 Joel Thorson Method and apparatus for a message targeting and filtering database system
US7467378B1 (en) 2004-02-09 2008-12-16 Symantec Corporation System state rollback after modification failure
US7509573B1 (en) 2004-02-17 2009-03-24 Microsoft Corporation Anti-virus security information in an extensible markup language document
US20050188345A1 (en) * 2004-02-19 2005-08-25 International Business Machines Corporation Method and system of transforming an application into an on-demand service
US7503031B2 (en) * 2004-02-19 2009-03-10 International Business Machines Corporation Method of transforming an application into an on-demand service
US8869143B2 (en) 2004-02-25 2014-10-21 Blackberry Limited Method and system for selecting a program for download
US20050188371A1 (en) * 2004-02-25 2005-08-25 Bocking Andrew D. Method and system for selecting a program for download
US9092293B2 (en) 2004-02-25 2015-07-28 Blackberry Limited Method and system for selecting a program for download
US8239858B2 (en) * 2004-02-25 2012-08-07 Research In Motion Limited Method and system for selecting a program for download
US7853609B2 (en) 2004-03-12 2010-12-14 Microsoft Corporation Update distribution system architecture and method for distributing software
US20050203968A1 (en) * 2004-03-12 2005-09-15 Microsoft Corporation Update distribution system architecture and method for distributing software
US7676448B2 (en) 2004-03-12 2010-03-09 Microsoft Corporation Controlling installation update behaviors on a client computer
US20050209871A1 (en) * 2004-03-17 2005-09-22 Samsung Techwin Co., Ltd. Method and apparatus for remotely providing driver information
US7634769B2 (en) * 2004-03-17 2009-12-15 Samsung Digital Imaging Co., Ltd. Method and apparatus for remotely providing driver information
US9294377B2 (en) 2004-03-19 2016-03-22 International Business Machines Corporation Content-based user interface, apparatus and method
US20110066951A1 (en) * 2004-03-19 2011-03-17 Ward-Karet Jesse Content-based user interface, apparatus and method
US7478383B2 (en) * 2004-03-23 2009-01-13 Toshiba Corporation System and method for remotely securing software updates of computer systems
US20090138870A1 (en) * 2004-03-23 2009-05-28 Amir Shahindoust System and method for remotely securing software updates of computer systems
US8225304B2 (en) 2004-03-23 2012-07-17 Kabushiki Kaisha Toshiba System and method for remotely securing software updates of computer systems
US20050216906A1 (en) * 2004-03-23 2005-09-29 Amir Shahindoust System and method for remotely securing software updates of computer systems
US8201257B1 (en) 2004-03-31 2012-06-12 Mcafee, Inc. System and method of managing network security risks
US7519954B1 (en) 2004-04-08 2009-04-14 Mcafee, Inc. System and method of operating system identification
US20050257072A1 (en) * 2004-04-09 2005-11-17 Microsoft Corporation Credential roaming
US7984488B2 (en) * 2004-04-09 2011-07-19 Microsoft Corporation Credential roaming in electronic computing systems
US7657885B2 (en) * 2004-04-16 2010-02-02 Gateway, Inc. System and method for downloading software and services
US20050235282A1 (en) * 2004-04-16 2005-10-20 Glen Anderson System and method for downloading software and services
US8578361B2 (en) 2004-04-21 2013-11-05 Palm, Inc. Updating an electronic device with update agent code
US20050257208A1 (en) * 2004-05-11 2005-11-17 Microsoft Corporation Efficient patching
US8156487B2 (en) * 2004-05-11 2012-04-10 Microsoft Corporation Efficient patching
US20100070964A1 (en) * 2004-05-11 2010-03-18 Microsoft Corporation Efficient patching
US9092301B2 (en) 2004-05-11 2015-07-28 Microsoft Technology Licensing, Llc Efficient patching
US8539469B2 (en) 2004-05-11 2013-09-17 Microsoft Corporation Efficient patching
US20050257212A1 (en) * 2004-05-14 2005-11-17 International Business Machines Corporation System and method for autonomic software delivery for personal area networks
US8554794B2 (en) 2004-05-17 2013-10-08 Hoover's Inc. System and method for enforcing privacy in social networks
US8341618B2 (en) * 2004-05-19 2012-12-25 Yoichiro Terasawa Information processor, software updating system, software updating method, and its program for updating modules on a user computer
US20060161640A1 (en) * 2004-05-19 2006-07-20 Yoichiro Terasawa Information processor, software updating system, software updating method, and its program
US7877266B2 (en) 2004-07-28 2011-01-25 Dun & Bradstreet, Inc. System and method for using social networks to facilitate business processes
US7831967B2 (en) * 2004-08-06 2010-11-09 Samsung Electronics Co., Ltd. Method of and apparatus for updating software of network device
US20060031828A1 (en) * 2004-08-06 2006-02-09 Samsung Electronics Co., Ltd. Methodof apparatus for updating software of network device
US8526940B1 (en) 2004-08-17 2013-09-03 Palm, Inc. Centralized rules repository for smart phone customer care
US20060058928A1 (en) * 2004-09-14 2006-03-16 Beard Randal W Programmable autopilot system for autonomous flight of unmanned aerial vehicles
US8806533B1 (en) 2004-10-08 2014-08-12 United Video Properties, Inc. System and method for using television information codes
US20060130054A1 (en) * 2004-11-12 2006-06-15 Research In Motion Limited System and method for downloading or enabling download of a program from a program store location
US20060129664A1 (en) * 2004-11-15 2006-06-15 Scott Reimert Method and apparatus for diagnosing a network
CN100395705C (en) * 2004-11-29 2008-06-18 三星电子株式会社 Apparatus and method for providing software to host equipment through peripheral equipment
US20060135259A1 (en) * 2004-12-17 2006-06-22 Nokia Corporation System, game server, terminal, and method for game event notification in a multiplayer game
US20060135261A1 (en) * 2004-12-17 2006-06-22 Nokia Corporation System, game server, terminal, and method for clan presence in a multiplayer game
US8527980B2 (en) 2004-12-20 2013-09-03 Abb Research Ltd System and method for automatically upgrading functionalities in a distributed network
WO2006066881A3 (en) * 2004-12-20 2006-08-31 Abb Research Ltd System and method for automatically creating, installing and configuring extensions of functionalities in the system nodes of a distributed network
US20080134164A1 (en) * 2004-12-20 2008-06-05 Abb Research Ltd System and Method For Automatically Upgrading Functionalities in a Distributed Network
US7752156B2 (en) 2004-12-20 2010-07-06 Abb Research Ltd System and method for automatically creating, installing and configuring extensions of functionalities in the system nodes of a distributed network
WO2006066880A1 (en) * 2004-12-20 2006-06-29 Abb Research Ltd. System and method for automatically actualising functionalities in a distributed network
US20090144167A1 (en) * 2005-02-10 2009-06-04 Pablo Calamera System and method for managing data and voice connectivity for wireless devices
US8635609B2 (en) * 2005-02-14 2014-01-21 Red Hat, Inc. Software certification and update process
US20060184927A1 (en) * 2005-02-14 2006-08-17 Joe Deblaquiere Software certification and update process
US20060184714A1 (en) * 2005-02-17 2006-08-17 International Business Machines Corporation Intelligent system health indicator
US7734574B2 (en) * 2005-02-17 2010-06-08 International Business Machines Corporation Intelligent system health indicator
US20060206888A1 (en) * 2005-03-11 2006-09-14 Microsoft Corporation Checking for and accessing software component updates through a common content manager
US7873765B1 (en) * 2005-03-31 2011-01-18 Google, Inc. Method and system for detection of peripheral devices and communication of related devices
US9209996B2 (en) * 2005-03-31 2015-12-08 Tripwire, Inc. Data processing environment change management methods and apparatuses
US20120179805A1 (en) * 2005-03-31 2012-07-12 Tripwire, Inc. Data processing environment change management methods and apparatuses
US20060248525A1 (en) * 2005-04-12 2006-11-02 Hopkins Samuel P System and method for detecting peer-to-peer network software
USRE47628E1 (en) 2005-04-12 2019-10-01 Kroll Information Assurance, Llc System for identifying the presence of peer-to-peer network software applications
US9178940B2 (en) * 2005-04-12 2015-11-03 Tiversa Ip, Inc. System and method for detecting peer-to-peer network software
US8037452B2 (en) * 2005-04-15 2011-10-11 Microsoft Corporation Task aware source checkin and build
US20060236301A1 (en) * 2005-04-15 2006-10-19 Microsoft Corporation Task aware source checkin and build
US20090124372A1 (en) * 2005-04-29 2009-05-14 Gagner Mark B Asset management of downloadable gaming components in a gaming system
WO2006119070A1 (en) * 2005-04-29 2006-11-09 Wms Gaming Inc. Asset management of downloadable gaming components in a gaming system
AU2006252906B2 (en) * 2005-05-31 2011-07-28 Microsoft Corporation Split download for electronic software downloads
RU2424552C2 (en) * 2005-05-31 2011-07-20 Майкрософт Корпорейшн Split download for electronic software download
WO2006130265A3 (en) * 2005-05-31 2007-11-22 Microsoft Corp Split download for electronic software downloads
US20060271926A1 (en) * 2005-05-31 2006-11-30 Microsoft Corporation Split download for electronic software downloads
CN100555221C (en) * 2005-05-31 2009-10-28 微软公司 Split download system for electronic software downloads
US20060277340A1 (en) * 2005-06-03 2006-12-07 Mar David B System and method for providing layered profiles
US9542175B2 (en) * 2005-06-24 2017-01-10 Oracle International Corporation Continuous deployment
US9063725B2 (en) 2005-06-24 2015-06-23 Oracle International Corporation Portable management
US20070260629A1 (en) * 2005-06-24 2007-11-08 Tseitlin Ariel D Portable management
US20070250574A1 (en) * 2005-06-24 2007-10-25 Tseitlin Ariel D Continuous deployment
US9075596B2 (en) 2005-06-24 2015-07-07 Oracle International Corporation Deployment
US20070250575A1 (en) * 2005-06-24 2007-10-25 Tseitlin Ariel D Deployment
US7710912B1 (en) * 2005-07-11 2010-05-04 Microsoft Corporation Managing content synchronization between a data service and a data processing device
US7761864B2 (en) 2005-08-09 2010-07-20 Intermec Ip Corp. Method, apparatus and article to load new instructions on processor based devices, for example, automatic data collection devices
US8065733B2 (en) 2005-09-23 2011-11-22 Google, Inc. Method for evolving detectors to detect malign behavior in an artificial immune system
US8621631B2 (en) 2005-09-23 2013-12-31 Google Inc. Method for evolving detectors to detect malign behavior in an artificial immune system
US7992085B2 (en) 2005-09-26 2011-08-02 Microsoft Corporation Lightweight reference user interface
US7788590B2 (en) 2005-09-26 2010-08-31 Microsoft Corporation Lightweight reference user interface
US20130247029A1 (en) * 2005-09-29 2013-09-19 Qurio Holdings, Inc. Methods of tracking remote software installations and registrations and related systems and computer program products
US8024430B2 (en) * 2005-10-14 2011-09-20 Computer Associates Think, Inc. System and method for installing software
US20070088799A1 (en) * 2005-10-14 2007-04-19 Luft David A System and method for installing software
US9113107B2 (en) 2005-11-08 2015-08-18 Rovi Guides, Inc. Interactive advertising and program promotion in an interactive television system
US20070250828A1 (en) * 2005-11-16 2007-10-25 Tseitlin Ariel D Portable libraries
US20070226731A1 (en) * 2005-11-16 2007-09-27 Tseitlin Ariel D Modularity
US20070118530A1 (en) * 2005-11-18 2007-05-24 Microsoft Corporation Scheduling of software updates
US8689016B2 (en) 2005-12-02 2014-04-01 Google Inc. Tamper prevention and detection for video provided over a network to a client
US20070271189A1 (en) * 2005-12-02 2007-11-22 Widevine Technologies, Inc. Tamper prevention and detection for video provided over a network to a client
US12210910B2 (en) 2005-12-19 2025-01-28 Omnissa, Llc Managing a virtualized application workspace on a managed computing device
US10198162B2 (en) * 2005-12-19 2019-02-05 Vmware, Inc. Method for installing or upgrading an application
US10338969B2 (en) 2005-12-19 2019-07-02 Vmware, Inc. Managing a virtualized application workspace on a managed computing device
US11194627B2 (en) 2005-12-19 2021-12-07 Vmware, Inc. Managing a virtualized application workspace on a managed computing device
US7840955B1 (en) 2005-12-30 2010-11-23 United Services Automobile Association (Usaa) Method and system for restoring software
US7831968B1 (en) 2005-12-30 2010-11-09 United Services Automobile Association (Usaa) Method and system for restoring software
US8566820B1 (en) 2005-12-30 2013-10-22 United Services Automobile Association (Usaa) Method and system for installing software
US7802247B1 (en) * 2005-12-30 2010-09-21 United Services Automobile Association (Usaa) Method and system for restoring software
US8843919B1 (en) 2005-12-30 2014-09-23 United Services Automobile Association (Usaa) Method and system for restoring software
US8726271B1 (en) 2005-12-30 2014-05-13 United Services Automobile Association (Usaa) Method and system for installing software
US10592229B1 (en) 2005-12-30 2020-03-17 United Services Automobile Association Method and system for restoring software
US20070164105A1 (en) * 2006-01-18 2007-07-19 Reva Tolliver Post factory dynamic application selection
US7931191B2 (en) 2006-01-18 2011-04-26 Dell Products L.P. Post factory dynamic application selection
US20070180445A1 (en) * 2006-01-30 2007-08-02 Microsoft Corporation Download Service For Device Drivers
US20070198525A1 (en) * 2006-02-13 2007-08-23 Microsoft Corporation Computer system with update-based quarantine
US7873534B2 (en) 2006-02-14 2011-01-18 Microsoft Corporation Collecting CRM data for feedback
US20070192162A1 (en) * 2006-02-14 2007-08-16 Microsoft Corporation Collecting CRM data for feedback
US9128987B2 (en) 2006-03-06 2015-09-08 Veveo, Inc. Methods and systems for selecting and presenting content based on a comparison of preference signatures from multiple users
US9075861B2 (en) 2006-03-06 2015-07-07 Veveo, Inc. Methods and systems for segmenting relative user preferences into fine-grain and coarse-grain collections
US9092503B2 (en) 2006-03-06 2015-07-28 Veveo, Inc. Methods and systems for selecting and presenting content based on dynamically identifying microgenres associated with the content
US10984037B2 (en) 2006-03-06 2021-04-20 Veveo, Inc. Methods and systems for selecting and presenting content on a first system based on user preferences learned on a second system
US8726267B2 (en) * 2006-03-24 2014-05-13 Red Hat, Inc. Sharing software certification and process metadata
US9749693B2 (en) 2006-03-24 2017-08-29 Rovi Guides, Inc. Interactive media guidance application with intelligent navigation and display features
US20070240152A1 (en) * 2006-03-24 2007-10-11 Red. Hat, Inc. System and method for sharing software certification and process metadata
US7950021B2 (en) 2006-03-29 2011-05-24 Imprivata, Inc. Methods and systems for providing responses to software commands
US8225311B1 (en) 2006-03-30 2012-07-17 Emc Corporation Deploying and distributing content management code
US8225310B1 (en) 2006-03-30 2012-07-17 Emc Corporation Automatic detection and redistribution of content management code
US20070257354A1 (en) * 2006-03-31 2007-11-08 Searete Llc, A Limited Liability Corporation Of The State Of Delaware Code installation decisions for improving aggregate functionality
US8893111B2 (en) * 2006-03-31 2014-11-18 The Invention Science Fund I, Llc Event evaluation using extrinsic state information
US7865583B2 (en) 2006-03-31 2011-01-04 The Invention Science Fund I, Llc Aggregating network activity using software provenance data
US20070266166A1 (en) * 2006-03-31 2007-11-15 Searete Llc, A Limited Liability Corporation Of The State Of Delaware Aggregating network activity using software provenance data
US20070234270A1 (en) * 2006-03-31 2007-10-04 Searete Llc, A Limited Liability Corporation Of The State Of Delaware Event evaluation using extrinsic state information
US8327347B1 (en) * 2006-04-20 2012-12-04 Open Invention Network Llc System and method for server customization
US7802243B1 (en) * 2006-04-20 2010-09-21 Open Invention Network Llc System and method for server customization
US8473479B2 (en) 2006-05-15 2013-06-25 Apple Inc. Media package format for submission to a media distribution system
US8370419B2 (en) 2006-05-15 2013-02-05 Apple Inc. Processing of metadata content and digital content received by a media distribution system
US8880712B2 (en) 2006-05-15 2014-11-04 Apple Inc. Submission of metadata content and media content to a media distribution system
WO2007139539A1 (en) * 2006-05-26 2007-12-06 Oracle International Corporation Software update syndication
US8645942B2 (en) * 2006-05-26 2014-02-04 Oracle International Corporation Software update syndication
US20090055817A1 (en) * 2006-05-26 2009-02-26 Artur Maj Software update syndication
US8893110B2 (en) 2006-06-08 2014-11-18 Qualcomm Incorporated Device management in a network
US20070299940A1 (en) * 2006-06-23 2007-12-27 Microsoft Corporation Public network distribution of software updates
US9916150B2 (en) 2006-06-23 2018-03-13 Microsoft Technology Licensing, Llc Public network distribution of software updates
US8775572B2 (en) * 2006-06-23 2014-07-08 Microsoft Corporation Public network distribution of software updates
US20110111742A1 (en) * 2006-07-21 2011-05-12 Tim Neil Automatic Application Definition Distribution
US7805133B2 (en) * 2006-07-21 2010-09-28 Research In Motion Limited Automatic application definition distribution
US20080020737A1 (en) * 2006-07-21 2008-01-24 Tim Neil Automatic Application Definition Distribution
US9081638B2 (en) 2006-07-27 2015-07-14 Qualcomm Incorporated User experience and dependency management in a mobile device
US20150262242A1 (en) * 2006-07-27 2015-09-17 Qualcomm Incorporated User experience and dependency management in a mobile device
US8752044B2 (en) 2006-07-27 2014-06-10 Qualcomm Incorporated User experience and dependency management in a mobile device
US20080052699A1 (en) * 2006-08-02 2008-02-28 Baker Steven T Syncronized dual-processor firmware updates
US8944332B2 (en) 2006-08-04 2015-02-03 Intermec Ip Corp. Testing automatic data collection devices, such as barcode, RFID and/or magnetic stripe readers
US20080066067A1 (en) * 2006-09-07 2008-03-13 Cognos Incorporated Enterprise performance management software system having action-based data capture
US8832742B2 (en) 2006-10-06 2014-09-09 United Video Properties, Inc. Systems and methods for acquiring, categorizing and delivering media in interactive media guidance applications
US10242060B2 (en) 2006-10-16 2019-03-26 Icu Medical, Inc. System and method for comparing and utilizing activity information and configuration information from multiple medical device management systems
US11194810B2 (en) 2006-10-16 2021-12-07 Icu Medical, Inc. System and method for comparing and utilizing activity information and configuration information from multiple device management systems
US20080120406A1 (en) * 2006-11-17 2008-05-22 Ahmed Mohammad M Monitoring performance of dynamic web content applications
US8024453B2 (en) * 2006-11-17 2011-09-20 International Business Machines Corporation Monitoring performance of dynamic web content applications
US8327447B2 (en) * 2006-12-12 2012-12-04 Fortinet, Inc. Detection of undesired computer files in archives
US8793798B2 (en) 2006-12-12 2014-07-29 Fortinet, Inc. Detection of undesired computer files in archives
US20120090031A1 (en) * 2006-12-12 2012-04-12 Fortinet, Inc. A Delaware Corporation Detection of undesired computer files in archives
US20080168167A1 (en) * 2007-01-04 2008-07-10 Calrson Michael P Service provided by a single entity for all applications
US20080184222A1 (en) * 2007-01-30 2008-07-31 Microsoft Corporation Techniques for providing information regarding software components for a user-defined context
US8539473B2 (en) 2007-01-30 2013-09-17 Microsoft Corporation Techniques for providing information regarding software components for a user-defined context
US20090013317A1 (en) * 2007-02-08 2009-01-08 Airnet Communications Corporation Software Management for Software Defined Radio in a Distributed Network
US9152602B2 (en) 2007-03-07 2015-10-06 International Business Machines Corporation Mechanisms for evaluating relevance of information to a managed device and performing management operations using a pseudo-agent
US20110029626A1 (en) * 2007-03-07 2011-02-03 Dennis Sidney Goodrow Method And Apparatus For Distributed Policy-Based Management And Computed Relevance Messaging With Remote Attributes
US8495157B2 (en) 2007-03-07 2013-07-23 International Business Machines Corporation Method and apparatus for distributed policy-based management and computed relevance messaging with remote attributes
US20100332640A1 (en) * 2007-03-07 2010-12-30 Dennis Sidney Goodrow Method and apparatus for unified view
US10694256B2 (en) 2007-03-09 2020-06-23 Rovi Technologies Corporation Media content search results ranked by popularity
US9326025B2 (en) 2007-03-09 2016-04-26 Rovi Technologies Corporation Media content search results ranked by popularity
US11086618B2 (en) 2007-04-03 2021-08-10 International Business Machines Corporation Populating a software catalogue with related product information
US20080250038A1 (en) * 2007-04-03 2008-10-09 Luca Di Litta Method and system for populating a software catalogue with related product information
US9400992B2 (en) * 2007-04-03 2016-07-26 International Business Machines Corporation Populating a software catalogue with related product information
US20080255782A1 (en) * 2007-04-12 2008-10-16 Siemens Energy & Automation, Inc. Devices, Systems, and Methods for Monitoring Energy Systems
WO2009002739A3 (en) * 2007-06-27 2009-02-19 Microsoft Corp Techniques for automatic software provisioning
US9672024B2 (en) 2007-06-27 2017-06-06 Microsoft Technology Licensing, Llc Techniques for automatic software provisioning
US20090007091A1 (en) * 2007-06-27 2009-01-01 Microsoft Corporation Techniques for automatic software provisioning
US8701102B2 (en) 2007-06-27 2014-04-15 Microsoft Corporation Techniques for automatic software provisioning
US8095509B2 (en) * 2007-08-11 2012-01-10 Novell, Inc. Techniques for retaining security restrictions with file versioning
US20090043774A1 (en) * 2007-08-11 2009-02-12 Gosukonda Naga Sudhakar Techniques for retaining security restrictions with file versioning
US9509801B2 (en) 2007-08-16 2016-11-29 Hand Held Products, Inc. Data collection system having EIR terminal interface node
US9929906B2 (en) 2007-08-16 2018-03-27 Hand Held Products, Inc. Data collection system having EIR terminal interface node
US7857222B2 (en) 2007-08-16 2010-12-28 Hand Held Products, Inc. Data collection system having EIR terminal interface node
US8297508B2 (en) 2007-08-16 2012-10-30 Hand Held Products, Inc. Data collection system having EIR terminal interface node
US8925818B2 (en) 2007-08-16 2015-01-06 Hand Held Products, Inc. Data collection system having EIR terminal interface node
US9258188B2 (en) 2007-08-16 2016-02-09 Hand Held Products, Inc. Data collection system having EIR terminal interface node
US8025233B2 (en) 2007-08-16 2011-09-27 Hand Held Products, Inc. Data collection system having EIR terminal interface node
US8556174B2 (en) 2007-08-16 2013-10-15 Hand Held Products, Inc. Data collection system having EIR terminal interface node
US20090082000A1 (en) * 2007-09-25 2009-03-26 Hitachi Kokusai Electric Inc. Communications system
US20090083052A1 (en) * 2007-09-26 2009-03-26 Bokor Brian R Virtual Business Object Business Processes in a Virtual Environment
US9225684B2 (en) 2007-10-29 2015-12-29 Microsoft Technology Licensing, Llc Controlling network access
US8959624B2 (en) * 2007-10-31 2015-02-17 Bank Of America Corporation Executable download tracking system
US20090113548A1 (en) * 2007-10-31 2009-04-30 Bank Of America Corporation Executable Download Tracking System
US20120221516A1 (en) * 2008-02-19 2012-08-30 International Business Machines Corporation Continuously available program replicas
US10108510B2 (en) * 2008-02-19 2018-10-23 International Business Machines Corporation Continuously available program replicas
US20090235286A1 (en) * 2008-03-11 2009-09-17 Hitachi Kokusai Electric Inc. Software radio device
US20090249494A1 (en) * 2008-03-27 2009-10-01 Computer Associates Think, Inc. Method and System for Determining Software License Compliance
US8725647B2 (en) * 2008-03-27 2014-05-13 Ca, Inc. Method and system for determining software license compliance
US20090248428A1 (en) * 2008-03-27 2009-10-01 Computer Associates Think, Inc. Method and System for Determining Software License Compliance
US8606718B2 (en) 2008-03-27 2013-12-10 Ca, Inc. Method and system for determining software license compliance
US20090249493A1 (en) * 2008-03-27 2009-10-01 Computer Associates Think, Inc. Method and System for Determining Software License Compliance
EP2263394A4 (en) * 2008-04-10 2012-03-28 Hewlett Packard Development Co Computer program updates for mobile computing device
US20090259502A1 (en) * 2008-04-10 2009-10-15 Daniel David Erlewine Quality-Based Media Management for Network-Based Media Distribution
US20090260004A1 (en) * 2008-04-10 2009-10-15 Palm, Inc. Computer program updates for mobile computing device
US20090276332A1 (en) * 2008-05-05 2009-11-05 Sam Gharabally Network-based distribution of application products
US10339574B2 (en) 2008-05-05 2019-07-02 Apple Inc. Software program ratings
US9076176B2 (en) 2008-05-05 2015-07-07 Apple Inc. Electronic submission of application programs for network-based distribution
US10255580B2 (en) 2008-05-05 2019-04-09 Apple Inc. Network-based distribution of application products
US20090288071A1 (en) * 2008-05-13 2009-11-19 Microsoft Corporation Techniques for delivering third party updates
US20100037216A1 (en) * 2008-08-05 2010-02-11 Canon Kabushiki Kaisha Method for retrieving updates via the internet
US8204969B2 (en) 2008-08-05 2012-06-19 Canon Kabushiki Kaisha Method for retrieving updates via the internet
US8229796B2 (en) * 2008-08-28 2012-07-24 Microsoft Corporation Automated direct bids to purchase entertainment content upon a predetermined event
US20100056268A1 (en) * 2008-08-28 2010-03-04 Microsoft Corporation Automated direct bids to purchase entertainment content upon a predetermined event
US20100070965A1 (en) * 2008-09-15 2010-03-18 Justin Britten Software Update Service with Compatibility Checking
US20100095348A1 (en) * 2008-10-10 2010-04-15 Ciphent, Inc. System and method for management and translation of technical security policies and configurations
US9586149B2 (en) 2008-11-05 2017-03-07 International Business Machines Corporation Collaborative virtual business objects social sharing in a virtual world
US10063934B2 (en) 2008-11-25 2018-08-28 Rovi Technologies Corporation Reducing unicast session duration with restart TV
USRE50355E1 (en) 2008-11-25 2025-03-25 Adeia Technologies Inc. Reducing unicast session duration with restart TV
US10244012B2 (en) 2008-12-15 2019-03-26 International Business Machines Corporation System and method to visualize activities through the use of avatars
US20100153869A1 (en) * 2008-12-15 2010-06-17 International Business Machines Corporation System and method to visualize activities through the use of avatars
US9075901B2 (en) * 2008-12-15 2015-07-07 International Business Machines Corporation System and method to visualize activities through the use of avatars
US8539477B2 (en) 2009-02-24 2013-09-17 Microsoft Corporation Managed environment update selection
US20100235254A1 (en) * 2009-03-16 2010-09-16 Payam Mirrashidi Application Products with In-Application Subsequent Feature Access Using Network-Based Distribution System
US20160202963A1 (en) * 2009-03-17 2016-07-14 Microsoft Technology Licensing, Llc Software deployment over a network
US10018978B2 (en) * 2009-03-24 2018-07-10 Rockwell Automation Technologies, Inc. Electronic operator interface based controller and device automatic downloads
US20170010601A1 (en) * 2009-03-24 2017-01-12 Rockwell Automation Technologies, Inc. Electronic operator interface based controller and device automatic downloads
US10409242B2 (en) 2009-03-24 2019-09-10 Rockwell Automation Technologies, Inc. Electronic operator interface based controller and device automatic downloads
US9195455B2 (en) 2009-04-01 2015-11-24 Oracle International Corporation Reducing downtime when patching multiple inter-dependent software components
US10176450B2 (en) 2009-04-07 2019-01-08 International Business Machines Corporation Mapping transactions between the real world and a virtual world
US9373137B2 (en) 2009-04-07 2016-06-21 International Business Machines Corporation Mapping transactions between the real world and a virtual world
US11013861B2 (en) 2009-04-17 2021-05-25 Icu Medical, Inc. System and method for configuring a rule set for medical event management and responses
US10238801B2 (en) 2009-04-17 2019-03-26 Icu Medical, Inc. System and method for configuring a rule set for medical event management and responses
US12337142B2 (en) 2009-04-17 2025-06-24 Icu Medical, Inc. System and method for configuring a rule set for medical event management and responses
US11654237B2 (en) 2009-04-17 2023-05-23 Icu Medical, Inc. System and method for configuring a rule set for medical event management and responses
US12036390B2 (en) 2009-04-17 2024-07-16 Icu Medical, Inc. System and method for configuring a rule set for medical event management and responses
US8577892B2 (en) 2009-06-05 2013-11-05 Microsoft Corporation Utilizing affinity groups to allocate data items and computing resources
US20100312809A1 (en) * 2009-06-05 2010-12-09 Microsoft Corporation Geographic co-location service for cloud computing
US10127295B2 (en) * 2009-06-05 2018-11-13 Microsoft Technolofy Licensing, Llc Geographic co-location service for cloud computing
US20100312891A1 (en) * 2009-06-05 2010-12-09 Microsoft Corporation Utilizing affinity groups to allocate data items and computing resources
US9729609B2 (en) 2009-08-07 2017-08-08 Apple Inc. Automatic transport discovery for media submission
US12380185B2 (en) 2009-09-01 2025-08-05 Transparence Llc Application notification preview management
US11960580B2 (en) 2009-09-01 2024-04-16 Transparence Llc System and method for cursor-based application management
US11475109B2 (en) 2009-09-01 2022-10-18 James J. Nicholas, III System and method for cursor-based application management
US8935217B2 (en) 2009-09-08 2015-01-13 Apple Inc. Digital asset validation prior to submission for network-based distribution
US9166714B2 (en) 2009-09-11 2015-10-20 Veveo, Inc. Method of and system for presenting enriched video viewing analytics
US20110066841A1 (en) * 2009-09-14 2011-03-17 Dennis Sidney Goodrow Platform for policy-driven communication and management infrastructure
US8966110B2 (en) 2009-09-14 2015-02-24 International Business Machines Corporation Dynamic bandwidth throttling
US8117087B2 (en) * 2009-09-24 2012-02-14 Avaya Inc. Customer loyalty, product demonstration, and store/contact center/internet coupling system and method
US20110071884A1 (en) * 2009-09-24 2011-03-24 Avaya, Inc. Customer Loyalty, Product Demonstration, and Store/Contact Center/Internet Coupling System and Method
US8589245B2 (en) 2009-09-24 2013-11-19 Avaya Inc. Customer loyalty, product demonstration, and store/contact center/internet coupling system and method
US20110087726A1 (en) * 2009-10-14 2011-04-14 Samsung Electronics Co., Ltd. Cloud server, client terminal, device, and method of operating cloud server and client terminal
US9497092B2 (en) 2009-12-08 2016-11-15 Hand Held Products, Inc. Remote device management interface
US10976891B2 (en) 2009-12-08 2021-04-13 Hand Held Products, Inc. Remote device management interface
US10942727B2 (en) 2009-12-22 2021-03-09 Blackberry Limited Method, system and apparatus for installing software on a mobile electronic device via a proxy server
US10318267B2 (en) * 2009-12-22 2019-06-11 Blackberry Limited Method, system and apparatus for installing software on a mobile electronic device via a proxy server
US20110184877A1 (en) * 2010-01-26 2011-07-28 Bank Of America Corporation Insider threat correlation tool
US8800034B2 (en) 2010-01-26 2014-08-05 Bank Of America Corporation Insider threat correlation tool
US8782209B2 (en) 2010-01-26 2014-07-15 Bank Of America Corporation Insider threat correlation tool
US20110185056A1 (en) * 2010-01-26 2011-07-28 Bank Of America Corporation Insider threat correlation tool
US8799462B2 (en) 2010-01-26 2014-08-05 Bank Of America Corporation Insider threat correlation tool
US9038187B2 (en) 2010-01-26 2015-05-19 Bank Of America Corporation Insider threat correlation tool
US8719944B2 (en) 2010-04-16 2014-05-06 Bank Of America Corporation Detecting secure or encrypted tunneling in a computer network
US8782794B2 (en) 2010-04-16 2014-07-15 Bank Of America Corporation Detecting secure or encrypted tunneling in a computer network
US9585033B2 (en) 2010-06-14 2017-02-28 Future Dial, Inc. System and method for enhanced diagnostics on mobile communication devices
US8855627B2 (en) * 2010-06-14 2014-10-07 Future Dial, Inc. System and method for enhanced diagnostics on mobile communication devices
US10212247B2 (en) * 2010-06-30 2019-02-19 Oracle International Corporation Response header invalidation
US20120005433A1 (en) * 2010-06-30 2012-01-05 Oracle International Corporation Response header invalidation
WO2012001232A3 (en) * 2010-06-30 2012-03-15 Nokia Corporation Method and apparatus for in-application purchasing
US9361394B2 (en) * 2010-06-30 2016-06-07 Oracle International Corporation Response header invalidation
US8793789B2 (en) 2010-07-22 2014-07-29 Bank Of America Corporation Insider threat correlation tool
US9055061B2 (en) * 2010-09-09 2015-06-09 Loginpeople Sa Process of authentication for an access to a web site
US20140109201A1 (en) * 2010-09-09 2014-04-17 Loginpeople Sa Process of Authentication for an Access to a Web Site
US9158525B1 (en) * 2010-10-04 2015-10-13 Shoretel, Inc. Image upgrade
US10095507B1 (en) 2010-10-04 2018-10-09 Mitel Networks, Inc. Image upgrade for devices in a telephony system
US9600268B1 (en) 2010-10-04 2017-03-21 Shoretel, Inc. Image upgrade for devices in a telephony system
US20110029881A1 (en) * 2010-10-11 2011-02-03 Nevolution Digital, Llc Devices and methods for providing software programs compatible with a computer system for download by a user
US20130298116A1 (en) * 2010-11-19 2013-11-07 Beijing Qihoo Technology Company Limited Method and System for Intelligent Installation/Upgrading of Software
US9459853B2 (en) * 2010-11-19 2016-10-04 Beijing Qihoo Technology Company Limited Method and system for intelligent installation/upgrading of software
US9736524B2 (en) 2011-01-06 2017-08-15 Veveo, Inc. Methods of and systems for content search based on environment sampling
US9207928B2 (en) * 2011-01-17 2015-12-08 Bladelogic, Inc. Computer-readable medium, apparatus, and methods of automatic capability installation
US20120185840A1 (en) * 2011-01-17 2012-07-19 Varalogix, Inc. Computer-Readable Medium, Apparatus, and Methods of Automatic Capability Installation
US8713679B2 (en) 2011-02-18 2014-04-29 Microsoft Corporation Detection of code-based malware
US9105009B2 (en) 2011-03-21 2015-08-11 Microsoft Technology Licensing, Llc Email-based automated recovery action in a hosted environment
US20140040988A1 (en) * 2011-04-15 2014-02-06 Vodafone Holding Gmbh Method and System for Data Communication to an Identification Module in a Mobile Radio Terminal
US20120297476A1 (en) * 2011-05-16 2012-11-22 Ilija Zeljkovic Verifying Transactions Using Out-of-Band Devices
US9003519B2 (en) * 2011-05-16 2015-04-07 At&T Intellectual Property I, L.P. Verifying transactions using out-of-band devices
US20140040449A1 (en) * 2011-05-17 2014-02-06 Hitachi, Ltd. Computer system, computer system information processing method, and information processing program
US9379944B2 (en) * 2011-05-17 2016-06-28 Hitachi, Ltd. Computer system, computer system information processing method, and information processing program
EP2541397A1 (en) * 2011-06-30 2013-01-02 Siemens Aktiengesellschaft Method for compatibility checking when installing a software component
US10740813B2 (en) 2011-07-20 2020-08-11 Google Llc Multiple application versions
US10290035B2 (en) 2011-07-20 2019-05-14 Google Llc Multiple application versions
US9661490B2 (en) 2011-08-16 2017-05-23 Future Dial, Inc. System and method for identifying operational disruptions in mobile computing devices
US12339734B2 (en) 2011-08-16 2025-06-24 Future Dial, Inc. Systems and methods to reprogram mobile devices based on identity information queried using a low-functionality driver
US11815991B2 (en) 2011-08-16 2023-11-14 Future Dial, Inc. Systems and methods to reprogram mobile devices including a cross-matrix controller to port connection
US12561190B2 (en) 2011-08-16 2026-02-24 Future Dial, Inc. System and method for identifying operational disruptions in mobile computing devices via a monitoring application that repetitively records multiple separate consecutive files listing launched or installed applications
US11507450B2 (en) 2011-08-16 2022-11-22 Future Dial, Inc. Systems and methods to reprogram mobile devices via a cross-matrix controller to port connection
US8996916B2 (en) 2011-08-16 2015-03-31 Future Dial, Inc. System and method for identifying problems via a monitoring application that repetitively records multiple separate consecutive files listing launched or installed applications
US11169867B2 (en) 2011-08-16 2021-11-09 Future Dial, Inc. System and method for identifying operational disruptions in mobile computing devices via a monitoring application that repetitively records multiple separate consecutive files listing launched or installed applications
US11099923B2 (en) 2011-08-16 2021-08-24 Future Dial, Inc. Systems and methods to reprogram mobile devices
US10572328B2 (en) 2011-08-16 2020-02-25 Future Dial, Inc. Systems and methods to reprogram mobile devices
US10503579B2 (en) 2011-08-16 2019-12-10 Future Dial, Inc. System and method for identifying operational disruptions in mobile computing devices
US10467080B2 (en) 2011-08-16 2019-11-05 Future Dial, Inc. Systems and methods to reprogram mobile devices
US9118686B2 (en) 2011-09-06 2015-08-25 Microsoft Technology Licensing, Llc Per process networking capabilities
US9679130B2 (en) 2011-09-09 2017-06-13 Microsoft Technology Licensing, Llc Pervasive package identifiers
US8990561B2 (en) * 2011-09-09 2015-03-24 Microsoft Technology Licensing, Llc Pervasive package identifiers
US9773102B2 (en) 2011-09-09 2017-09-26 Microsoft Technology Licensing, Llc Selective file access for applications
US10469622B2 (en) 2011-09-12 2019-11-05 Microsoft Technology Licensing, Llc Platform-enabled proximity service
US9800688B2 (en) 2011-09-12 2017-10-24 Microsoft Technology Licensing, Llc Platform-enabled proximity service
US9811568B2 (en) 2011-09-29 2017-11-07 Blackberry Limited Device and method for distributed database keyword searching
EP2761504A4 (en) * 2011-09-29 2015-05-27 Blackberry Ltd APPARATUS AND METHOD FOR SEARCHING DISTRIBUTED KEY DATABASE KEYWORDS
US9141701B2 (en) 2011-09-29 2015-09-22 Blackberry Limited Device and method for distributed database keyword searching
US8868803B2 (en) 2011-10-06 2014-10-21 Honeywell Internation Inc. Managing data communication between a peripheral device and a host
US10049075B2 (en) 2011-10-06 2018-08-14 Honeywell International, Inc. Device management using virtual interfaces
US9298667B2 (en) 2011-10-06 2016-03-29 Honeywell International, Inc Device management using virtual interfaces cross-reference to related applications
US8539123B2 (en) 2011-10-06 2013-09-17 Honeywell International, Inc. Device management using a dedicated management interface
US9053055B2 (en) 2011-10-06 2015-06-09 Honeywell International Device management using virtual interfaces cross-reference to related applications
US8918564B2 (en) 2011-10-06 2014-12-23 Honeywell International Inc. Device management using virtual interfaces
US8621123B2 (en) 2011-10-06 2013-12-31 Honeywell International Inc. Device management using virtual interfaces
US12380997B2 (en) 2011-10-21 2025-08-05 Icu Medical, Inc. Medical device update system
US11626205B2 (en) 2011-10-21 2023-04-11 Icu Medical, Inc. Medical device update system
US9971871B2 (en) 2011-10-21 2018-05-15 Icu Medical, Inc. Medical device update system
US9594875B2 (en) 2011-10-21 2017-03-14 Hospira, Inc. Medical device update system
WO2013059615A1 (en) * 2011-10-21 2013-04-25 Hospira, Inc. Medical device update system
US11996188B2 (en) 2011-10-21 2024-05-28 Icu Medical, Inc. Medical device update system
US9753878B2 (en) * 2011-11-02 2017-09-05 Intel Corporation Extending the capabilities of existing devices without making modifications to the existing devices
US20140101465A1 (en) * 2011-11-02 2014-04-10 Randolph Y. Wang Extending the capabilities of existing devices without making modifications to the existing devices
US8839257B2 (en) 2011-11-22 2014-09-16 Microsoft Corporation Superseding of recovery actions based on aggregation of requests for automated sequencing and cancellation
US9125169B2 (en) 2011-12-23 2015-09-01 Rovi Guides, Inc. Methods and systems for performing actions based on location-based rules
US20130174258A1 (en) * 2011-12-28 2013-07-04 Microsoft Corporation Execution of Multiple Execution Paths
US9038185B2 (en) * 2011-12-28 2015-05-19 Microsoft Technology Licensing, Llc Execution of multiple execution paths
US20130232229A1 (en) * 2012-03-02 2013-09-05 Ilya Firman Distribution of Application Files
US9460303B2 (en) 2012-03-06 2016-10-04 Microsoft Technology Licensing, Llc Operating large scale systems and cloud services with zero-standing elevated permissions
US20130262395A1 (en) * 2012-04-03 2013-10-03 Baloota Application Ltd. Apparatus and methods for restoring data objects
US9098520B2 (en) * 2012-04-03 2015-08-04 Baloota Applications Ltd. Apparatus and methods for restoring data objects
US9313211B1 (en) * 2012-04-18 2016-04-12 Symantec Corporation Systems and methods to protect against a vulnerability event
US9203624B2 (en) 2012-06-04 2015-12-01 Apple Inc. Authentication and notification heuristics
US9710252B2 (en) 2012-06-04 2017-07-18 Apple Inc. Authentication and notification heuristics
US12019750B2 (en) 2012-06-04 2024-06-25 Apple Inc. Authentication and notification heuristics
US10353693B2 (en) 2012-06-04 2019-07-16 Apple Inc. Authentication and notification heuristics
WO2014004226A3 (en) * 2012-06-26 2014-09-12 Microsoft Corporation Identification of host-compatible downloadable applications
US9710247B2 (en) 2012-06-26 2017-07-18 Microsoft Technology Licensing, Llc Identification of host-compatible downloadable applications
US20140066015A1 (en) * 2012-08-28 2014-03-06 Selim Aissi Secure device service enrollment
US9867043B2 (en) * 2012-08-28 2018-01-09 Visa International Service Association Secure device service enrollment
US10403403B2 (en) 2012-09-28 2019-09-03 Cerner Innovation, Inc. Adaptive medical documentation system
US8949824B2 (en) 2012-09-28 2015-02-03 Wal-Mart Stores, Inc. Systems and methods for installing, managing, and provisioning applications
US9235491B2 (en) 2012-09-28 2016-01-12 Wal-Mart Stores, Inc. Systems and methods for installing, managing, and provisioning applications
US9317269B2 (en) 2012-09-28 2016-04-19 Wal-Mart Stores, Inc. Systems and methods for installing, managing, and provisioning applications
US9128792B2 (en) 2012-09-28 2015-09-08 Wal-Mart Stores, Inc. Systems and methods for installing, managing, and provisioning applications
US9720919B1 (en) 2012-10-31 2017-08-01 Ca, Inc. System and method of assessing the state of a database product for installation consistency
US8938424B2 (en) * 2012-10-31 2015-01-20 Ca, Inc. System and method of assessing the state of a database product for installation consistency
US10394540B1 (en) * 2012-11-01 2019-08-27 Time Warner Cable Enterprises Llc Software incremental loader
US10489734B2 (en) 2012-11-30 2019-11-26 Apple Inc. Managed assessment of submitted digital content
US8990188B2 (en) 2012-11-30 2015-03-24 Apple Inc. Managed assessment of submitted digital content
US8881249B2 (en) 2012-12-12 2014-11-04 Microsoft Corporation Scalable and automated secret management
US10356204B2 (en) 2012-12-13 2019-07-16 Microsoft Technology Licensing, Llc Application based hardware identifiers
US9087341B2 (en) 2013-01-11 2015-07-21 Apple Inc. Migration of feedback data to equivalent digital assets
US9977822B2 (en) 2013-01-11 2018-05-22 Apple Inc. Migration of feedback data to equivalent digital assets
US10459945B2 (en) 2013-01-11 2019-10-29 Apple Inc. Migration of feedback data to equivalent digital assets
US10424403B2 (en) 2013-01-28 2019-09-24 Siemens Aktiengesellschaft Adaptive medical documentation system
US12395429B2 (en) 2013-03-06 2025-08-19 Icu Medical, Inc. Medical device communication method
US11470000B2 (en) 2013-03-06 2022-10-11 Icu Medical, Inc. Medical device communication method
US12047292B2 (en) 2013-03-06 2024-07-23 Icu Medical, Inc. Medical device communication method
US10333843B2 (en) 2013-03-06 2019-06-25 Icu Medical, Inc. Medical device communication method
US10412131B2 (en) * 2013-03-13 2019-09-10 Perkinelmer Informatics, Inc. Systems and methods for gesture-based sharing of data between separate electronic devices
US20140282106A1 (en) * 2013-03-13 2014-09-18 Cambridgesoft Corporation Systems and methods for gesture-based sharing of data between separate electronic devices
US9836730B1 (en) 2013-03-14 2017-12-05 Corel Corporation Software product piracy monetization process
US9928086B2 (en) * 2013-03-14 2018-03-27 Corel Corporation System and method for software feature management
US9858247B2 (en) 2013-05-20 2018-01-02 Microsoft Technology Licensing, Llc Runtime resolution of content references
CN104216610A (en) * 2013-05-31 2014-12-17 洛克威尔自动控制技术股份有限公司 Systems, methods, and software to present human machine interfaces on a mobile device
US20140358256A1 (en) * 2013-05-31 2014-12-04 Rockwell Automation Technologies, Inc. Systems, methods, and software to present human machine interfaces on a mobile device
US10203840B2 (en) * 2013-07-10 2019-02-12 Tencent Technology (Shenzhen) Company Limited Method and apparatus for removing notification icons
US20150046323A1 (en) * 2013-08-12 2015-02-12 Mastercard International Incorporated Method and system for local evaluation of computer
US9971908B2 (en) * 2013-08-28 2018-05-15 Huawei Device (Dongguan) Co., Ltd. Method and apparatus for determining permission of application program
US12458749B2 (en) 2013-08-30 2025-11-04 Icu Medical, Inc. System and method of monitoring and managing a remote infusion regimen
US11571508B2 (en) 2013-08-30 2023-02-07 Icu Medical, Inc. System and method of monitoring and managing a remote infusion regimen
US11986623B2 (en) 2013-08-30 2024-05-21 Icu Medical, Inc. System and method of monitoring and managing a remote infusion regimen
US12097351B2 (en) 2013-09-20 2024-09-24 Icu Medical, Inc. Fail-safe drug infusion therapy system
US10765799B2 (en) 2013-09-20 2020-09-08 Icu Medical, Inc. Fail-safe drug infusion therapy system
US11501877B2 (en) 2013-11-11 2022-11-15 Icu Medical, Inc. Medical device system performance index
US10311972B2 (en) 2013-11-11 2019-06-04 Icu Medical, Inc. Medical device system performance index
US11763927B2 (en) 2013-11-19 2023-09-19 Icu Medical, Inc. Infusion pump automation system and method
US10042986B2 (en) 2013-11-19 2018-08-07 Icu Medical, Inc. Infusion pump automation system and method
US11037668B2 (en) 2013-11-19 2021-06-15 Icu Medical, Inc. Infusion pump automation system and method
US10127031B2 (en) 2013-11-26 2018-11-13 Ricoh Company, Ltd. Method for updating a program on a communication apparatus
US9577946B1 (en) * 2014-01-03 2017-02-21 hopTo, Inc. Account-specific login throttling
US9461936B2 (en) 2014-02-14 2016-10-04 Google Inc. Methods and systems for providing an actionable object within a third-party content slot of an information resource of a content publisher
US10210140B2 (en) 2014-02-14 2019-02-19 Google Llc Methods and systems for providing an actionable object within a third-party content slot of an information resource of a content publisher
US10067916B2 (en) 2014-02-14 2018-09-04 Google Llc Methods and systems for providing an actionable object within a third-party content slot of an information resource of a content publisher
US9246990B2 (en) 2014-02-14 2016-01-26 Google Inc. Methods and systems for predicting conversion rates of content publisher and content provider pairs
US20150262224A1 (en) * 2014-03-13 2015-09-17 Tune, Inc. Systems and methods for tracking application installs that distinguish new users from existing users without directly accessing user account records
US10055754B2 (en) * 2014-03-13 2018-08-21 Tune, Inc. Systems and methods for tracking application installs that distinguish new users from existing users without directly accessing user account records
US9614724B2 (en) 2014-04-21 2017-04-04 Microsoft Technology Licensing, Llc Session-based device configuration
US9606788B2 (en) * 2014-04-30 2017-03-28 Microsoft Technology Licensing, Llc Dynamic update installer for customized software
US10898641B2 (en) 2014-04-30 2021-01-26 Icu Medical, Inc. Patient care system with conditional alarm forwarding
US12042623B2 (en) 2014-04-30 2024-07-23 Icu Medical, Inc. Patient care system with conditional alarm forwarding
US12420009B2 (en) 2014-04-30 2025-09-23 Icu Medical, Inc. Patient care system with conditional alarm forwarding
CN106233252A (en) * 2014-04-30 2016-12-14 微软技术许可有限责任公司 Dynamic update installer for custom software
US11628246B2 (en) 2014-04-30 2023-04-18 Icu Medical, Inc. Patient care system with conditional alarm forwarding
US9384334B2 (en) 2014-05-12 2016-07-05 Microsoft Technology Licensing, Llc Content discovery in managed wireless distribution networks
US9384335B2 (en) 2014-05-12 2016-07-05 Microsoft Technology Licensing, Llc Content delivery prioritization in managed wireless distribution networks
US10111099B2 (en) 2014-05-12 2018-10-23 Microsoft Technology Licensing, Llc Distributing content in managed wireless distribution networks
US9430667B2 (en) 2014-05-12 2016-08-30 Microsoft Technology Licensing, Llc Managed wireless distribution network
US9874914B2 (en) 2014-05-19 2018-01-23 Microsoft Technology Licensing, Llc Power management contracts for accessory devices
US9288521B2 (en) 2014-05-28 2016-03-15 Rovi Guides, Inc. Systems and methods for updating media asset data based on pause point in the media asset
US10691445B2 (en) 2014-06-03 2020-06-23 Microsoft Technology Licensing, Llc Isolating a portion of an online computing service for testing
US9477625B2 (en) 2014-06-13 2016-10-25 Microsoft Technology Licensing, Llc Reversible connector for accessory devices
US9367490B2 (en) 2014-06-13 2016-06-14 Microsoft Technology Licensing, Llc Reversible connector for accessory devices
US11628254B2 (en) 2014-06-16 2023-04-18 Icu Medical, Inc. System for monitoring and delivering medication to a patient and method of using the same to minimize the risks associated with automated therapy
US10646651B2 (en) 2014-06-16 2020-05-12 Icu Medical, Inc. System for monitoring and delivering medication to a patient and method of using the same to minimize the risks associated with automated therapy
US10314974B2 (en) 2014-06-16 2019-06-11 Icu Medical, Inc. System for monitoring and delivering medication to a patient and method of using the same to minimize the risks associated with automated therapy
US12042631B2 (en) 2014-06-16 2024-07-23 Icu Medical, Inc. System for monitoring and delivering medication to a patient and method of using the same to minimize the risks associated with automated therapy
US9847018B2 (en) 2014-06-20 2017-12-19 Ray Enterprises, LLC System and method for applying over the air updates to a universal remote control device
US9717006B2 (en) 2014-06-23 2017-07-25 Microsoft Technology Licensing, Llc Device quarantine in a wireless network
US10002070B2 (en) 2014-08-01 2018-06-19 AO Kaspersky Lab System and method for altering functionality of an application
RU2573783C1 (en) * 2014-08-01 2016-01-27 Закрытое акционерное общество "Лаборатория Касперского" System and method of modifying application functionality
US9792315B2 (en) 2014-08-21 2017-10-17 Dropbox, Inc. Multi-user search system with methodology for bypassing instant indexing
US10853348B2 (en) 2014-08-21 2020-12-01 Dropbox, Inc. Multi-user search system with methodology for personalized search query autocomplete
US10102238B2 (en) 2014-08-21 2018-10-16 Dropbox, Inc. Multi-user search system using tokens
US9977810B2 (en) 2014-08-21 2018-05-22 Dropbox, Inc. Multi-user search system with methodology for personal searching
US10817499B2 (en) 2014-08-21 2020-10-27 Dropbox, Inc. Multi-user search system with methodology for personal searching
US9984110B2 (en) 2014-08-21 2018-05-29 Dropbox, Inc. Multi-user search system with methodology for personalized search query autocomplete
US10579609B2 (en) 2014-08-21 2020-03-03 Dropbox, Inc. Multi-user search system with methodology for bypassing instant indexing
US10552134B2 (en) 2014-08-25 2020-02-04 General Electric Compay Method, device, and program storage device for autonomous software life cycle management
US9348571B2 (en) 2014-08-25 2016-05-24 General Electric Company Method, device, and program storage device for autonomous software life cycle management
US10238799B2 (en) 2014-09-15 2019-03-26 Icu Medical, Inc. Matching delayed infusion auto-programs with manually entered infusion programs
US12002562B2 (en) 2014-09-15 2024-06-04 Icu Medical, Inc. Matching delayed infusion auto-programs with manually entered infusion programs
US10799632B2 (en) 2014-09-15 2020-10-13 Icu Medical, Inc. Matching delayed infusion auto-programs with manually entered infusion programs
US12380982B2 (en) 2014-09-15 2025-08-05 Icu Medical, Inc. Matching delayed infusion auto-programs with manually entered infusion programs
US11574721B2 (en) 2014-09-15 2023-02-07 Icu Medical, Inc. Matching delayed infusion auto-programs with manually entered infusion programs
US11289183B2 (en) 2014-09-15 2022-03-29 Icu Medical, Inc. Matching delayed infusion auto-programs with manually entered infusion programs
US20160210668A1 (en) * 2015-01-16 2016-07-21 Samsung Electronics Co., Ltd. System, Device, and Method for Executing Function of Application Based on Advertisement
US20160275197A1 (en) * 2015-01-30 2016-09-22 Dropbox, Inc. Personal content item searching system and method
US10977324B2 (en) 2015-01-30 2021-04-13 Dropbox, Inc. Personal content item searching system and method
US11120089B2 (en) 2015-01-30 2021-09-14 Dropbox, Inc. Personal content item searching system and method
US9959357B2 (en) 2015-01-30 2018-05-01 Dropbox, Inc. Personal content item searching system and method
US10394910B2 (en) * 2015-01-30 2019-08-27 Dropbox, Inc. Personal content item searching system and method
US20160246584A1 (en) * 2015-02-19 2016-08-25 Biju Balachandran Automatic Selection and Customization of Landscape Guides
US9762585B2 (en) 2015-03-19 2017-09-12 Microsoft Technology Licensing, Llc Tenant lockbox
US11075917B2 (en) 2015-03-19 2021-07-27 Microsoft Technology Licensing, Llc Tenant lockbox
US11605468B2 (en) 2015-05-26 2023-03-14 Icu Medical, Inc. Infusion pump system and method with multiple drug library editor source capability
US11574737B2 (en) 2016-07-14 2023-02-07 Icu Medical, Inc. Multi-communication path selection and security system for a medical device
US12155688B2 (en) * 2017-05-18 2024-11-26 Wells Fargo Bank, N.A. End-of-life management system
US20240039950A1 (en) * 2017-05-18 2024-02-01 Wells Fargo Bank, N.A. End-of-life management system
US20180349131A1 (en) * 2017-05-31 2018-12-06 Microsoft Technology Licensing, Llc Windows support of a pluggable ecosystem for universal windows application stores
US10303462B2 (en) * 2017-05-31 2019-05-28 Microsoft Technology Licensing, Llc Windows support of a pluggable ecosystem for universal windows application stores
US12096515B2 (en) * 2017-10-17 2024-09-17 Telefonaktiebolaget Lm Ericsson (Publ) Service registration in a communications network
US20230209330A1 (en) * 2017-10-17 2023-06-29 Telefonaktiebolaget Lm Ericsson (Publ) Service Registration in a Communications Network
US12142370B2 (en) 2018-07-17 2024-11-12 Icu Medical, Inc. Passing authentication token to authorize access to rest calls via web sockets
US10950339B2 (en) 2018-07-17 2021-03-16 Icu Medical, Inc. Converting pump messages in new pump protocol to standardized dataset messages
US11783935B2 (en) 2018-07-17 2023-10-10 Icu Medical, Inc. Health checks for infusion pump communications systems
US10964428B2 (en) 2018-07-17 2021-03-30 Icu Medical, Inc. Merging messages into cache and generating user interface using the cache
US11881297B2 (en) 2018-07-17 2024-01-23 Icu Medical, Inc. Reducing infusion pump network congestion by staggering updates
US10741280B2 (en) 2018-07-17 2020-08-11 Icu Medical, Inc. Tagging pump messages with identifiers that facilitate restructuring
US11923076B2 (en) 2018-07-17 2024-03-05 Icu Medical, Inc. Converting pump messages in new pump protocol to standardized dataset messages
US11328804B2 (en) 2018-07-17 2022-05-10 Icu Medical, Inc. Health checks for infusion pump communications systems
US11328805B2 (en) 2018-07-17 2022-05-10 Icu Medical, Inc. Reducing infusion pump network congestion by staggering updates
US11152109B2 (en) 2018-07-17 2021-10-19 Icu Medical, Inc. Detecting missing messages from clinical environment
US12205702B2 (en) 2018-07-17 2025-01-21 Icu Medical, Inc. Health checks for infusion pump communications systems
US11587669B2 (en) 2018-07-17 2023-02-21 Icu Medical, Inc. Passing authentication token to authorize access to rest calls via web sockets
US12040068B2 (en) 2018-07-17 2024-07-16 Icu Medical, Inc. Reducing file transfer between cloud environment and infusion pumps
US10861592B2 (en) 2018-07-17 2020-12-08 Icu Medical, Inc. Reducing infusion pump network congestion by staggering updates
US12046361B2 (en) 2018-07-17 2024-07-23 Icu Medical, Inc. Tagging pump messages with identifiers that facilitate restructuring
US11483402B2 (en) 2018-07-17 2022-10-25 Icu Medical, Inc. Maintaining clinical messaging during an internet outage
US11139058B2 (en) 2018-07-17 2021-10-05 Icu Medical, Inc. Reducing file transfer between cloud environment and infusion pumps
US11483403B2 (en) 2018-07-17 2022-10-25 Icu Medical, Inc. Maintaining clinical messaging during network instability
US11594326B2 (en) 2018-07-17 2023-02-28 Icu Medical, Inc. Detecting missing messages from clinical environment
US11670416B2 (en) 2018-07-17 2023-06-06 Icu Medical, Inc. Tagging pump messages with identifiers that facilitate restructuring
US11373753B2 (en) 2018-07-17 2022-06-28 Icu Medical, Inc. Converting pump messages in new pump protocol to standardized dataset messages
US11152110B2 (en) 2018-07-17 2021-10-19 Icu Medical, Inc. Tagging pump messages with identifiers that facilitate restructuring
US11152108B2 (en) 2018-07-17 2021-10-19 Icu Medical, Inc. Passing authentication token to authorize access to rest calls via web sockets
US11437132B2 (en) 2018-07-26 2022-09-06 Icu Medical, Inc. Drug library dynamic version management
US11309070B2 (en) 2018-07-26 2022-04-19 Icu Medical, Inc. Drug library manager with customized worksheets
US10692595B2 (en) 2018-07-26 2020-06-23 Icu Medical, Inc. Drug library dynamic version management
CN110875900B (en) * 2018-08-31 2022-06-21 重庆小雨点小额贷款有限公司 Enterprise security management method and device and security management server
CN110875900A (en) * 2018-08-31 2020-03-10 重庆小雨点小额贷款有限公司 Enterprise security management method and device and security management server
US11340770B2 (en) * 2019-02-08 2022-05-24 Wesley W. Whitmyer, Jr. Usability mode for devices
US12130910B2 (en) 2019-05-08 2024-10-29 Icu Medical, Inc. Threshold signature based medical device management
US12303464B2 (en) 2020-04-03 2025-05-20 Icu Medical, Inc. Systems, methods, and components for transferring medical fluids
US12562268B2 (en) 2020-07-02 2026-02-24 Icu Medical, Inc. Location-based reconfiguration of infusion pump settings
US10970064B1 (en) 2020-07-28 2021-04-06 Bank Of America Corporation Dynamically updating a software program to resolve errors
US12431238B2 (en) 2020-09-05 2025-09-30 Icu Medical, Inc. Identity-based secure medical device communications
US20220308850A1 (en) * 2021-03-26 2022-09-29 Microsoft Technology Licensing, Llc Bundling data packages based on usage patterns for download control
US11656860B2 (en) * 2021-03-26 2023-05-23 Microsoft Technology Licensing, Llc Bundling data packages based on usage patterns for download control
US12131140B2 (en) * 2021-09-27 2024-10-29 Dell Products L.P. Methods and systems to automatically deploy vulnerability fixes for software and firmware components
US20230097733A1 (en) * 2021-09-27 2023-03-30 Dell Products L.P. Methods and systems to automatically deploy vulnerability fixes for software and firmware components
US12079577B2 (en) * 2021-10-12 2024-09-03 VMware LLC Intelligent creation of customized responses to customer feedback
US20230110127A1 (en) * 2021-10-12 2023-04-13 Vmware, Inc. Intelligent creation of customized responses to customer feedback

Also Published As

Publication number Publication date
US6542943B2 (en) 2003-04-01
US20030046675A1 (en) 2003-03-06
EP0811942A3 (en) 1999-02-10
JP4856768B2 (en) 2012-01-18
US20030046676A1 (en) 2003-03-06
US20020166001A1 (en) 2002-11-07
JPH1091407A (en) 1998-04-10
US20050273779A1 (en) 2005-12-08
US6496875B2 (en) 2002-12-17
US20030110241A1 (en) 2003-06-12
US20030200541A1 (en) 2003-10-23
CA2207162A1 (en) 1997-12-07
US6763403B2 (en) 2004-07-13
US8527977B1 (en) 2013-09-03
US20140189675A1 (en) 2014-07-03
JP2010205262A (en) 2010-09-16
US20060282834A1 (en) 2006-12-14
US8407683B2 (en) 2013-03-26
JP4486169B2 (en) 2010-06-23
US7107366B2 (en) 2006-09-12
US9292273B2 (en) 2016-03-22
AU2477797A (en) 1997-12-11
EP0811942A2 (en) 1997-12-10
US20140109079A1 (en) 2014-04-17
US6668289B2 (en) 2003-12-23
CA2207162C (en) 2004-04-06
US6457076B1 (en) 2002-09-24
US8533703B2 (en) 2013-09-10

Similar Documents

Publication Publication Date Title
US6151643A (en) Automatic updating of diverse software products on multiple client computer systems by downloading scanning application to client computer and generating software list on client computer
US6266774B1 (en) Method and system for securing, managing or optimizing a personal computer
US6256668B1 (en) Method for identifying and obtaining computer software from a network computer using a tag
US9817650B2 (en) Scheduling of a file download and search for updates
US6073214A (en) Method and system for identifying and obtaining computer software from a remote computer
US8387038B2 (en) Method and system for automatic computer and user migration
US8300819B2 (en) Service providing apparatus and server providing method
US20060184927A1 (en) Software certification and update process
KR20030037988A (en) Automatic account check system
JP2003337705A (en) Software delivery system and method using internet
JP2003030347A (en) Software asset distribution service system
JP2004005632A (en) Remote installation system and method using internet

Legal Events

Date Code Title Description
AS Assignment

Owner name: CYBERMEDIA, INC., CALIFORNIA

Free format text: ASSIGNMENT OF ASSIGNORS INTEREST;ASSIGNORS:CHENG, WILLIAM;HWANG, KENNETH;KANNAN, RAVI;AND OTHERS;REEL/FRAME:008720/0474;SIGNING DATES FROM 19970808 TO 19970822

STCF Information on status: patent grant

Free format text: PATENTED CASE

AS Assignment

Owner name: NETWORKS ASSOCIATES TECHNOLOGY, INC., CALIFORNIA

Free format text: ASSIGNMENT OF ASSIGNORS INTEREST;ASSIGNOR:CYBERMEDIA, INC.;REEL/FRAME:012884/0906

Effective date: 20020502

AS Assignment

Owner name: NETWORKS ASSOCIATES TECHNOLOGY, INC., CALIFORNIA

Free format text: ASSIGNMENT OF ASSIGNORS INTEREST;ASSIGNOR:CYBERMEDIA, INC.;REEL/FRAME:012983/0731

Effective date: 20020502

FPAY Fee payment

Year of fee payment: 4

AS Assignment

Owner name: MCAFEE, INC., CALIFORNIA

Free format text: MERGER;ASSIGNOR:NETWORKS ASSOCIATES TECHNOLOGY, INC.;REEL/FRAME:019843/0449

Effective date: 20041119

FPAY Fee payment

Year of fee payment: 8

FEPP Fee payment procedure

Free format text: PAYER NUMBER DE-ASSIGNED (ORIGINAL EVENT CODE: RMPN); ENTITY STATUS OF PATENT OWNER: LARGE ENTITY

Free format text: PAYOR NUMBER ASSIGNED (ORIGINAL EVENT CODE: ASPN); ENTITY STATUS OF PATENT OWNER: LARGE ENTITY

REMI Maintenance fee reminder mailed
FPAY Fee payment

Year of fee payment: 12

SULP Surcharge for late payment

Year of fee payment: 11

FEPP Fee payment procedure

Free format text: PAYER NUMBER DE-ASSIGNED (ORIGINAL EVENT CODE: RMPN); ENTITY STATUS OF PATENT OWNER: LARGE ENTITY

Free format text: PAYOR NUMBER ASSIGNED (ORIGINAL EVENT CODE: ASPN); ENTITY STATUS OF PATENT OWNER: LARGE ENTITY