JP7643360B2 - 遊技機 - Google Patents

遊技機 Download PDF

Info

Publication number
JP7643360B2
JP7643360B2 JP2022009131A JP2022009131A JP7643360B2 JP 7643360 B2 JP7643360 B2 JP 7643360B2 JP 2022009131 A JP2022009131 A JP 2022009131A JP 2022009131 A JP2022009131 A JP 2022009131A JP 7643360 B2 JP7643360 B2 JP 7643360B2
Authority
JP
Japan
Prior art keywords
performance
game
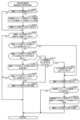
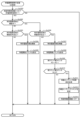
flowchart showing
area
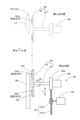
game ball
Prior art date
Legal status (The legal status is an assumption and is not a legal conclusion. Google has not performed a legal analysis and makes no representation as to the accuracy of the status listed.)
Active
Application number
JP2022009131A
Other languages
English (en)
Japanese (ja)
Other versions
JP2023108164A (ja
JP2023108164A5 (enExample
Inventor
哲生 袴田
善大 加藤
光永 岡田
敏章 大森
武志 梶田
Current Assignee (The listed assignees may be inaccurate. Google has not performed a legal analysis and makes no representation or warranty as to the accuracy of the list.)
Sanyo Bussan Co Ltd
Original Assignee
Sanyo Bussan Co Ltd
Priority date (The priority date is an assumption and is not a legal conclusion. Google has not performed a legal analysis and makes no representation as to the accuracy of the date listed.)
Filing date
Publication date
Application filed by Sanyo Bussan Co Ltd filed Critical Sanyo Bussan Co Ltd
Priority to JP2022009131A priority Critical patent/JP7643360B2/ja
Publication of JP2023108164A publication Critical patent/JP2023108164A/ja
Publication of JP2023108164A5 publication Critical patent/JP2023108164A5/ja
Application granted granted Critical
Publication of JP7643360B2 publication Critical patent/JP7643360B2/ja
Active legal-status Critical Current
Anticipated expiration legal-status Critical

Links

Images

Classifications

    • YGENERAL TAGGING OF NEW TECHNOLOGICAL DEVELOPMENTS; GENERAL TAGGING OF CROSS-SECTIONAL TECHNOLOGIES SPANNING OVER SEVERAL SECTIONS OF THE IPC; TECHNICAL SUBJECTS COVERED BY FORMER USPC CROSS-REFERENCE ART COLLECTIONS [XRACs] AND DIGESTS
    • Y02TECHNOLOGIES OR APPLICATIONS FOR MITIGATION OR ADAPTATION AGAINST CLIMATE CHANGE
    • Y02EREDUCTION OF GREENHOUSE GAS [GHG] EMISSIONS, RELATED TO ENERGY GENERATION, TRANSMISSION OR DISTRIBUTION
    • Y02E60/00Enabling technologies; Technologies with a potential or indirect contribution to GHG emissions mitigation
    • Y02E60/10Energy storage using batteries

Landscapes

  • Pinball Game Machines (AREA)
JP2022009131A 2022-01-25 2022-01-25 遊技機 Active JP7643360B2 (ja)

Priority Applications (1)

Application Number Priority Date Filing Date Title
JP2022009131A JP7643360B2 (ja) 2022-01-25 2022-01-25 遊技機

Applications Claiming Priority (1)

Application Number Priority Date Filing Date Title
JP2022009131A JP7643360B2 (ja) 2022-01-25 2022-01-25 遊技機

Publications (3)

Publication Number Publication Date
JP2023108164A JP2023108164A (ja) 2023-08-04
JP2023108164A5 JP2023108164A5 (enExample) 2024-01-22
JP7643360B2 true JP7643360B2 (ja) 2025-03-11

Family

ID=87475239

Family Applications (1)

Application Number Title Priority Date Filing Date
JP2022009131A Active JP7643360B2 (ja) 2022-01-25 2022-01-25 遊技機

Country Status (1)

Country Link
JP (1) JP7643360B2 (enExample)

Citations (4)

* Cited by examiner, † Cited by third party
Publication number Priority date Publication date Assignee Title
JP2012196349A (ja) 2011-03-22 2012-10-18 Fujishoji Co Ltd 弾球遊技機
JP2013244278A (ja) 2012-05-28 2013-12-09 Kyoraku Sangyo Kk 遊技機
JP2015029662A (ja) 2013-08-02 2015-02-16 タイヨーエレック株式会社 弾球遊技機
JP2020018522A (ja) 2018-07-31 2020-02-06 株式会社サンセイアールアンドディ 遊技機

Family Cites Families (2)

* Cited by examiner, † Cited by third party
Publication number Priority date Publication date Assignee Title
KR102449594B1 (ko) * 2017-09-04 2022-10-04 에이에스엠엘 네델란즈 비.브이. 전자 빔 검사 장치 스테이지 위치설정
JP7179943B2 (ja) * 2018-03-30 2022-11-29 テルモ株式会社 画像診断用カテーテル

Patent Citations (4)

* Cited by examiner, † Cited by third party
Publication number Priority date Publication date Assignee Title
JP2012196349A (ja) 2011-03-22 2012-10-18 Fujishoji Co Ltd 弾球遊技機
JP2013244278A (ja) 2012-05-28 2013-12-09 Kyoraku Sangyo Kk 遊技機
JP2015029662A (ja) 2013-08-02 2015-02-16 タイヨーエレック株式会社 弾球遊技機
JP2020018522A (ja) 2018-07-31 2020-02-06 株式会社サンセイアールアンドディ 遊技機

Also Published As

Publication number Publication date
JP2023108164A (ja) 2023-08-04

Similar Documents

Publication Publication Date Title
JP7694405B2 (ja) 遊技機
JP7707944B2 (ja) 遊技機
JP7669942B2 (ja) 遊技機
JP7697378B2 (ja) 遊技機
JP7697379B2 (ja) 遊技機
JP7707945B2 (ja) 遊技機
JP7697380B2 (ja) 遊技機
JP7655241B2 (ja) 遊技機
JP7697377B2 (ja) 遊技機
JP7707939B2 (ja) 遊技機
JP7673662B2 (ja) 遊技機
JP7673659B2 (ja) 遊技機
JP7655239B2 (ja) 遊技機
JP7655242B2 (ja) 遊技機
JP7655240B2 (ja) 遊技機
JP7707948B2 (ja) 遊技機
JP7707947B2 (ja) 遊技機
JP7707946B2 (ja) 遊技機
JP7643360B2 (ja) 遊技機
JP7647606B2 (ja) 遊技機
JP7647610B2 (ja) 遊技機
JP7647607B2 (ja) 遊技機
JP7647609B2 (ja) 遊技機
JP7647608B2 (ja) 遊技機
JP7643362B2 (ja) 遊技機

Legal Events

Date Code Title Description
A521 Request for written amendment filed

Free format text: JAPANESE INTERMEDIATE CODE: A523

Effective date: 20220125

A521 Request for written amendment filed

Free format text: JAPANESE INTERMEDIATE CODE: A523

Effective date: 20230622

A621 Written request for application examination

Free format text: JAPANESE INTERMEDIATE CODE: A621

Effective date: 20230830

A521 Request for written amendment filed

Free format text: JAPANESE INTERMEDIATE CODE: A523

Effective date: 20240112

A131 Notification of reasons for refusal

Free format text: JAPANESE INTERMEDIATE CODE: A131

Effective date: 20240416

A521 Request for written amendment filed

Free format text: JAPANESE INTERMEDIATE CODE: A523

Effective date: 20240617

A131 Notification of reasons for refusal

Free format text: JAPANESE INTERMEDIATE CODE: A131

Effective date: 20240730

A601 Written request for extension of time

Free format text: JAPANESE INTERMEDIATE CODE: A601

Effective date: 20240913

A521 Request for written amendment filed

Free format text: JAPANESE INTERMEDIATE CODE: A523

Effective date: 20241127

TRDD Decision of grant or rejection written
A01 Written decision to grant a patent or to grant a registration (utility model)

Free format text: JAPANESE INTERMEDIATE CODE: A01

Effective date: 20250128

A61 First payment of annual fees (during grant procedure)

Free format text: JAPANESE INTERMEDIATE CODE: A61

Effective date: 20250210

R150 Certificate of patent or registration of utility model

Ref document number: 7643360

Country of ref document: JP

Free format text: JAPANESE INTERMEDIATE CODE: R150