JP6928182B1 - 停止原因特定支援装置、停止原因特定支援プログラムおよび方法 - Google Patents

停止原因特定支援装置、停止原因特定支援プログラムおよび方法 Download PDF

Info

Publication number
JP6928182B1
JP6928182B1 JP2020535674A JP2020535674A JP6928182B1 JP 6928182 B1 JP6928182 B1 JP 6928182B1 JP 2020535674 A JP2020535674 A JP 2020535674A JP 2020535674 A JP2020535674 A JP 2020535674A JP 6928182 B1 JP6928182 B1 JP 6928182B1
Authority
JP
Japan
Prior art keywords
stop
time
data
influence
error
Prior art date
Legal status (The legal status is an assumption and is not a legal conclusion. Google has not performed a legal analysis and makes no representation as to the accuracy of the status listed.)
Active
Application number
JP2020535674A
Other languages
English (en)
Other versions
JPWO2021090476A1 (ja
Inventor
英昭 川上
英昭 川上
行太郎 八木
行太郎 八木
裕勝 水草
裕勝 水草
Current Assignee (The listed assignees may be inaccurate. Google has not performed a legal analysis and makes no representation or warranty as to the accuracy of the list.)
Toyo Tire Corp
Original Assignee
Toyo Tire Corp
Priority date (The priority date is an assumption and is not a legal conclusion. Google has not performed a legal analysis and makes no representation as to the accuracy of the date listed.)
Filing date
Publication date
Application filed by Toyo Tire Corp filed Critical Toyo Tire Corp
Application granted granted Critical
Publication of JP6928182B1 publication Critical patent/JP6928182B1/ja
Publication of JPWO2021090476A1 publication Critical patent/JPWO2021090476A1/ja
Active legal-status Critical Current
Anticipated expiration legal-status Critical

Links

Images

Classifications

    • GPHYSICS
    • G05CONTROLLING; REGULATING
    • G05BCONTROL OR REGULATING SYSTEMS IN GENERAL; FUNCTIONAL ELEMENTS OF SUCH SYSTEMS; MONITORING OR TESTING ARRANGEMENTS FOR SUCH SYSTEMS OR ELEMENTS
    • G05B19/00Programme-control systems
    • G05B19/02Programme-control systems electric
    • G05B19/418Total factory control, i.e. centrally controlling a plurality of machines, e.g. direct or distributed numerical control [DNC], flexible manufacturing systems [FMS], integrated manufacturing systems [IMS] or computer integrated manufacturing [CIM]
    • YGENERAL TAGGING OF NEW TECHNOLOGICAL DEVELOPMENTS; GENERAL TAGGING OF CROSS-SECTIONAL TECHNOLOGIES SPANNING OVER SEVERAL SECTIONS OF THE IPC; TECHNICAL SUBJECTS COVERED BY FORMER USPC CROSS-REFERENCE ART COLLECTIONS [XRACs] AND DIGESTS
    • Y02TECHNOLOGIES OR APPLICATIONS FOR MITIGATION OR ADAPTATION AGAINST CLIMATE CHANGE
    • Y02PCLIMATE CHANGE MITIGATION TECHNOLOGIES IN THE PRODUCTION OR PROCESSING OF GOODS
    • Y02P90/00Enabling technologies with a potential contribution to greenhouse gas [GHG] emissions mitigation
    • Y02P90/02Total factory control, e.g. smart factories, flexible manufacturing systems [FMS] or integrated manufacturing systems [IMS]

Landscapes

  • Engineering & Computer Science (AREA)
  • General Engineering & Computer Science (AREA)
  • Manufacturing & Machinery (AREA)
  • Quality & Reliability (AREA)
  • Physics & Mathematics (AREA)
  • General Physics & Mathematics (AREA)
  • Automation & Control Theory (AREA)
  • General Factory Administration (AREA)
  • Management, Administration, Business Operations System, And Electronic Commerce (AREA)

Abstract

ボトルネック工程に停止の影響が伝搬したか否かに係わらず、自工程による原因により停止した工程、その停止の他の工程への影響をユーザが確認可能にする停止原因特定支援装置、停止原因特定支援プログラムおよび方法を提供する。本発明を適用した停止原因特定支援装置(14)は、生産ラインに存在する工程毎に、該工程用に設置された機器の動作状況を示す情報である動作状況情報を記憶する記憶部(141)と、動作状況情報を基に、生産ラインに存在する複数の工程のうち、他の工程を原因とせずに、動作開始後に停止した工程である第1の停止工程、及び第1の停止工程での停止により、動作開始後に停止した最後の工程である第2の停止工程を特定する工程特定部と、第1の停止工程毎に、第2の停止工程で発生した停止に及ぼしたと推定される時間を影響時間として算出する時間算出部(145)と、を備える。

Description

本発明は、複数の工程が存在する生産ラインを想定した停止原因特定支援装置、停止原因特定支援プログラムおよび方法に関する。
工場等では、製品の生産のために、生産ラインが構築される。この生産ラインには、通常、複数の工程が存在する。大部分の工程には、割り当てられた作業用に一つ以上の機器が配置される。予め定められた順序で各工程の作業が行われることにより、製品が生産される。そのために、生産ラインによる製品の生産では、一つの工程で発生した停止の影響は、少なくとも、その工程より下流側の工程に伝搬する。
下流側に影響が伝搬することから、何れかの工程に停止が発生した場合、その停止への対策を検討するためには、停止が発生した工程のうちで最上流に位置する工程を特定する必要がある。このことから、従来の停止原因特定支援装置としては、各工程に配置された機器に発生した事象を検知し、1つの機器の停止を検知した後、ボトルネック工程の機器の停止を検知した場合に、その1つの機器の停止の影響がボトルネック工程の機器に伝搬したと判定するものがある(例えば、特許文献1参照)。ここで、ボトルネック工程とは、所要時間が最も長い工程のことである。
特開2014−235710号公報
上記従来の停止原因特定支援装置は、一つの機器が停止した場合、その機器の工程より下流側、或いは上流側の各工程を対象に、ワークの投入待ち、或いはワークの払出待ちが発生したか否か順次、確認していくようになっている。それにより、従来の停止原因特定支援装置は、1つの機器の停止がボトルネック工程の機器に伝搬したか否か判定している。そのため、ユーザは、ボトルネック工程を停止させる根本的な原因が発生した工程、言い換えれば自工程のみの原因によって停止し、その停止がボトルネック工程に伝搬した工程を確認することができる。
ボトルネック工程に着目していることから、従来の停止原因特定支援装置では、ユーザは、ボトルネック工程に影響が伝搬しない工程で発生した停止、その停止が伝搬する範囲を確認することができない。従って、ユーザは、根本的な原因により停止した工程、その停止の影響が及ぶ範囲を必ずしも確認することはできない。
停止の発生を想定しての単位時間当たりの生産ラインが生産可能な製品数をより向上させるためには、1つの工程で発生した停止の影響をより抑える必要がある。このこともあり、ボトルネック工程に停止の影響が伝搬したか否かに係わらず、根本的な原因により停止した工程、その停止の他の工程への影響をユーザが確認できるようにすることも必要と思われる。
本発明は、ボトルネック工程に停止の影響が伝搬したか否かに係わらず、自工程による原因により停止した工程、その停止の他の工程への影響をユーザが確認可能にする停止原因特定支援装置、停止原因特定支援プログラムおよび方法を提供することを目的とする。
本発明に係る停止原因特定支援装置は、生産ラインに存在する工程毎に、該工程用に設置された機器の動作状況を示す情報である動作状況情報を記憶する記憶部と、動作状況情報を基に、生産ラインに存在する複数の工程のうち、他の工程を原因とせずに、動作開始後に停止した工程である第1の停止工程、及び第1の停止工程での停止により、動作開始後に途中停止した最後の工程である第2の停止工程を特定する工程特定部と、第2の停止工程に対して複数の第1の停止工程が特定された場合に、第2の停止工程で発生した停止に各第1の停止工程が及ぼしたと推定される時間をそれぞれ影響時間とし、影響時間の合計の上限を第2の停止工程が停止した時間として、影響時間を第1の停止工程毎に算出する時間算出部と、を備える。
本発明に係る停止原因特定支援プログラムは、生産ラインに存在する工程毎に、該工程用に設置された機器の動作状況を示す情報である動作状況情報を参照して、生産ラインに存在する複数の工程のうち、他の工程を原因とせずに、動作開始後に停止した工程である第1の停止工程、及び第1の停止工程での停止により、動作開始後に途中停止した最後の工程である第2の停止工程を特定し、第2の停止工程に対して複数の第1の停止工程が特定された場合に、第2の停止工程で発生した停止に各第1の停止工程が及ぼしたと推定される時間をそれぞれ影響時間とし、影響時間の合計の上限を第2の停止工程が停止した時間として、影響時間を第1の停止工程毎に算出する。
本発明に係る停止原因特定支援方法は、情報処理装置を用いることを前提とし、生産ラインに存在する工程毎に、該工程用に設置された機器の動作状況を示す情報である動作状況情報を参照して、生産ラインに存在する複数の工程のうち、他の工程を原因とせずに、動作開始後に停止した工程である第1の停止工程、及び第1の停止工程での停止により、動作開始後に途中停止した最後の工程である第2の停止工程を特定し、第2の停止工程に対して複数の第1の停止工程が特定された場合に、第2の停止工程で発生した停止に各第1の停止工程が及ぼしたと推定される時間をそれぞれ影響時間とし、影響時間の合計の上限を第2の停止工程が停止した時間として、影響時間を第1の停止工程毎に算出する。
本発明によれば、ボトルネック工程に停止の影響が伝搬したか否かに係わらず、自工程による原因により停止した工程、その停止の他の工程への影響をユーザが確認することができる。
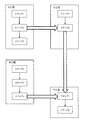
本発明の実施の形態1に係る停止原因特定支援装置が適用されたシステムの構築例を示す図である。 1生産ラインに含まれる工程、及び工程間の順序関係の例を説明する図である。 図2に表すサブ工程を含む各工程の動作シーケンスの例を示す図である。 工程管理データの構成例を説明する図である。 発生したエラーの各工程への影響例を示す図である。 影響時間の算出方法例を説明する図である。 エラー状況データの構成例を説明する図である。 停止関連データの構成例を説明する図である。 停止原因特定処理の例を示すフローチャートである。 停止原因特定処理の例を示すフローチャートである。 影響時間算出処理の例を示すフローチャートである。 影響時間算出処理の例を示すフローチャートである。 本発明の実施の形態に係る停止原因特定支援装置として用いることが可能な情報処理装置のハードウェア構成例を示す図である。 出力制御部によって出力される情報の例を説明する図である。
以下、本発明に係る停止原因特定支援装置、停止原因特定支援プログラムおよび方法の実施の形態を、図を参照して説明する。
実施の形態1.
図1は、本発明の実施の形態1に係る停止原因特定支援装置が適用されたシステムの構築例を示す図である。このシステムは、それぞれ1つ以上の生産ラインが設けられた複数の工場3から必要な情報を収集し、1つ以上の工場3を所有する各顧客に対して、有用な情報を提供するサービスを実現させるために構築されている。
各工場3では、例えば図1に示すように、複数のPLC(Programmable Logic Controller)31、及び情報収集装置32が存在し、それらがネットワーク33に接続されている。各PLC31は、生産ラインの各工程に設置された機器、つまり設備を制御し、製品を生産するための情報処理装置である。情報収集装置32は、各PLC31からロギングデータを収集するために設置された情報処理装置である。ロギングデータは、機器の動作状態を示す情報であり、動作状況情報に相当する。PLC31は、機器の動作開始時、及び動作終了時、その動作内容を示す状態データ、生産対象とする製品を示す製品データ、及び時刻データを含むロギングデータを情報収集装置32に送信する。何らかのエラーが発生した場合、例えばPLC31は、そのエラーの種類を示すエラーコード、エラーの発生、或いは解消を示す発生状況データ、エラーが発生した後の状態データ、製品データ、及び時刻データを含むロギングデータを情報収集装置32に送信する。エラーが解消した場合、PLC31は、そのエラーの種類を示すエラーコード、発生状況データ、エラーが解消した後の状態データ、製品データ、及び時刻データを含むロギングデータを情報収集装置32に送信する。なお、PLC31に送信させるロギングデータの内容は、特に限定されない。
図2は、1生産ラインに含まれる工程、及び工程間の順序関係の例を説明する図である。ここで図2、更には図3を参照し、1生産ラインに存在する工程の例について具体的に説明する。
この生産ラインでは、図2に示すように、A〜D工程が存在する。A工程は、サブ工程として、ステップ1〜3の3ステップを含む。B工程は、サブ工程として、ステップ1〜3の3ステップを含む。C工程は、サブ工程として、ステップ1、2の2ステップを含む。D工程は、サブ工程として、ステップ1、2の2ステップを含む。A〜D工程にそれぞれ含まれるサブ工程である各ステップは、全て本実施の形態における工程に相当する。各ステップの作業は、設置された1つ以上の機器により行われる。
生産ラインには、材料等の物を搬送するための搬送装置が複数、存在する。ここでは、説明上、便宜的に、この搬送装置の存在は無視することとする。つまり機器は、作業に直接的に係わるもののみを想定する。
各ステップでは、定められた作業が行われる。図2に示す各太矢印は、工程間での物の移動、つまり搬送の流れを表している。例えばA工程のステップ2とC工程のステップ2との間に配置された太矢印は、A工程のステップ2の作業が行われた物が、C工程のステップ2の作業に用いられることを示している。各工程のステップ間に配置された矢印は、ステップが実行される流れを示している。例えばA工程のステップ1とステップ2との間に配置された矢印は、ステップ1の作業が開始した後、ステップ2の作業が開始することを示している。多くの場合、その矢印は、物の移動を共に示している。
工程間で搬送される物は、生産する製品、生産のための生産ラインによって異なる。このことから、ここでは、便宜的に、特に断らない限り、製品は最終的に生産される物のみを指す意味で用いる。他の物は、全て「生成物」と表記する。この生成物は、具体的には、例えば製品、製品に使用される部品、或いは製品の生産に用いる材料である。
図3は、図2に表すサブ工程を含む各工程の動作シーケンスの例を示す図である。図3では、横軸に時間をとり、縦軸に各工程を並べて示している。各工程で動作している期間は、網掛けして示している。
図3に示すように、A工程では、ステップ1の作業終了後、ステップ2の作業が開始し、ステップ2の作業終了後、ステップ3の作業が開始する。各所要時間、つまり各ステップでの機器の動作時間は、ステップ1は2分10秒、ステップ2は40秒、ステップ3は1分10秒である。複数の機器が1ステップ用に設置されている場合、動作時間は、最初に動作する機器が動作を開始してから、全ての機器の動作が終了するまでの時間である。
B工程は、作業がA工程の作業と並行して行われる工程である。B工程もA工程と同様に、ステップ1の作業終了後、ステップ2の作業が開始し、ステップ2の作業終了後、ステップ3の作業が開始する。各所要時間、つまり各ステップでの機器の動作時間は、ステップ1は1分10秒、ステップ2は1分40秒、ステップ3は1分20秒である。A、B工程のステップ1の作業開始タイミング、つまり機器の動作開始タイミングは、同じタイミングで設定しても良く、異ならせても良い。図3に示す例では、同じタイミングとなっている。
C工程は、作業がA工程の作業と並行して行われる工程である。C工程も、ステップ1の作業終了後、ステップ2の作業が開始する。各所要時間は、ステップ1は1分、ステップ2は20秒である。ステップ1の作業開始タイミング、つまり機器の動作開始タイミングは、A工程のステップ2の作業開始から20秒後である。
D工程も、ステップ1の作業終了後、ステップ2の作業が開始する。各所要時間は、ステップ1は50秒、ステップ2は40秒である。ステップ1の作業開始タイミング、つまりステップ1の機器の動作開始タイミングは、B工程のステップ3の作業終了タイミングである。
図1の説明に戻る。各工場3に設置された情報収集装置32は、図1に示すように、ネットワーク2と接続されている。このネットワーク2には、サービス提供用の情報処理装置であるサーバ1が接続されている。各情報収集装置32が各PLC31から収集したロギングデータは、ネットワーク2を介してサーバ1に送信される。
サーバ1は、機能構成として、図1に示すように、通信部11、通信制御部12、収集制御部13、及び停止原因特定支援装置14を含む。サーバ1上に実現された停止原因特定支援装置14は、本実施の形態に係る停止原因特定支援装置である。
通信部11は、ネットワーク2を介した通信を実現させるハードウェア資源である。通信制御部12は、通信部11を制御し、ネットワーク2を介したデータの送受信を通信部11に行わせる。収集制御部13は、通信制御部12を制御して、各情報収集装置32からロギングデータを収集する。
停止原因特定支援装置14は、機能構成として、図1に示すように、記憶部141、データ生成部142、停止工程検出部143、影響工程特定部144、影響時間算出部145、結果保存部146、及び出力制御部147を含む。
記憶部141は、各種データの記憶に用いられる1つ以上のハードウェア資源である。より具体的には、記憶部141は、例えばハードディスク装置、SSD(Solid State Drive)、及びRAM(Random Access Memory)のうちの一つ以上を含むハードウェア資源である。収集制御部13の通信制御部12への制御により、通信部11が各情報収集装置32から受信するロギングデータは、工場3別、生産ライン別にまとめられたロギングデータ群1411として、通信制御部12を介して記憶部141に記憶される。
記憶部141には、複数のロギングデータ群1411の他に、工程管理データ1412、エラー状況データ1413、及び停止関連データ1414が記憶される。これら各種データについて、図4〜図8にそれぞれ示す説明図を参照して具体的に説明する。
図4は、工程管理データの構成例を説明する図である。この工程管理データ1412は、生産ラインに含まれる各工程の工程データがまとめられたデータである。各工程データは、対応する工程に係わるデータである。各行に表記した内容は、工程データの具体的な内容を示している。このことから、図4に示すように、各工程データには、工程ID(IDentifier)、動作時間、開始タイミング、開始条件、前工程、後工程、搬送先、機器IDの各データが含まれている。なお、図4に示す工程データの構成は、1例であり、工程データはこの構成に限定されない。
工程IDデータは、自工程に割り当てられた識別情報である。図4中に表記の「A ステップ1」は、自工程がA工程のステップ1であることを示している。動作時間データは、作業の所要時間、言い換えれば自工程用に設置された機器の基準となる動作時間を示すデータである。工程IDデータとして「A ステップ1」が表記された行に動作時間データとして表記の130秒は、A工程のステップ1用に設置された機器が動作を開始してから終了するまでの動作時間が130秒であることを示している。
開始タイミングデータは、機器が動作を開始するタイミングを示すデータである。工程IDデータとして「A ステップ2」が表記された行に開始タイミングデータとして表記の「A ステップ1終了」は、A工程のステップ1の終了により、A工程のステップ2が開始することを示している。また、工程IDデータとして「A ステップ1」が表記された行に開始タイミングデータとして表記の「NULL」は、他の工程に影響されずに任意のタイミングで開始されることを示している。
開始条件データは、自工程の作業を開始、言い換えれば機器の動作を開始させることが可能となる条件を示すデータである。工程IDデータとして「A ステップ1」が表記された行に開始条件データとして表記の「D ステップ2終了」は、D工程のステップ2が終了することにより、A工程のステップ1が開始可能になることを示している。ここでのD工程のステップ2の終了には、生産ラインでの製品の生産を開始する前の状況も含まれる。A工程のステップ1は、D工程のステップ2が終了している状況であることを条件に、任意のタイミングで作業を開始させることができる。
前工程データは、自工程の直前に位置する工程を示す識別情報である。後工程データは、自工程の直後に位置する工程を示す識別情報である。図2に示すように、A工程のステップ1、B工程のステップ1、及びC工程のステップ1には、前工程が存在しない。そのため、それら前工程データとして全て「NULL」が表記されている。
搬送先データは、生産物の搬送先となる工程を示す識別情報である。A工程のステップ1では、生産物がA工程のステップ2に搬送されることから、搬送先データとして「A ステップ2」が表記されている。
機器IDデータは、自工程の作業用に設置された機器を示す識別情報である。生産物に係わる作業を機器により行う工程では、1つ以上の機器が設置される。そのため、機器毎に、その機器を示す識別情報が機器IDデータとして保存される。機器IDデータは、機器を管理するデータの一例を示すものである。
工程管理データ1412には、このような工程データが工程別に存在する。そのため、停止原因特定支援装置14は、工程別に、動作開始の遅延、動作を開始した後に発生した停止、等をロギングデータから確認することができる。
本実施の形態では、他の工程を原因として、動作開始後に停止する途中停止が発生した工程が発生した場合、その停止を発生させる根本的な原因が発生した工程、及びその工程の下流側で途中停止が発生した最後の工程を特定する。以降、便宜的に、根本的な原因が発生した工程は「影響工程」、最後の工程は「最終停止工程」とそれぞれ表記する。ここでの根本的な原因とは、自工程のみに起因する原因のことである。言い換えれば、根本的な原因は、工程間に影響が伝搬する最初の停止を発生させた停止原因となるエラーのことである。本実施の形態において、影響工程は第1の停止工程に相当し、最終停止工程は第2の停止工程に相当する。
影響工程が何らかの原因により停止した場合、その停止により、生産物が搬送されるタイミングが遅くなる。結果、影響工程より下流側の各工程では、停止が発生しなかった場合と比較し、少なくとも動作が終了するタイミングは遅くなる。前工程の動作終了により次の工程の動作が開始されるような工程群では、停止した工程の下流側の各工程は、停止時間だけ、動作開始、及び動作終了が遅くなる。動作開始が遅延した工程は、その工程が停止したと見ることができる(例えば、特許文献1)。
一方、影響工程の停止により、途中停止が発生した工程では、途中停止した時間である途中停止時間が影響工程の停止時間と一致するとは限らない。影響工程で発生した停止が他の工程に及ぼす影響の度合いは、他の工程で行われる作業の内容、生産する生産物、等によって変化する場合がある。このことから、本実施の形態では、最終停止工程で発生した途中停止時間のうち、影響工程の停止時間が及ぼしたと推定される影響分を影響時間として特定し、サービスの提供対象者に提示可能にしている。この提供対象者は、通常、利用者側が定めた担当者である。このことから、提供対象者は、以降「担当者」と表記する。
特定した影響時間は、停止による製品の生産量の低下をより抑えるための対策等を講じるための有用な情報となる。そのような情報の提供により、工場3の所有者にとっては、より望ましい生産ラインの構築、或いは改良をより容易に行えるようになる。従って、所有者にとっては、工程に発生する停止を想定しつつ、より大量の製品を生産可能な生産ラインをより容易に実現させられるように支援されることになる。
図5は、発生したエラーの各工程への影響例を示す図である。この影響例は、図3に示すような動作シーケンスでサブ工程を含む各工程が動作する場合を想定したものである。ここで、図5を参照し、工程を停止させるエラーの発生時、その停止が他の工程に及ぼす影響について具体的に説明する。
図5でも図3と同様に、横軸に時間をとり、縦軸に各工程を並べて示している。各工程で動作している期間、より正確には、各工程で動作を開始してから動作が終了するまでの期間は、網掛けして示し、その期間中の停止期間は、太枠で示している。各太枠内に表記のa〜fは、それぞれ発生したエラーを示している。図5に示すエラーは、表記のシンボルを最後に付加して表すこととする。それにより、例えば「a」が表記されたエラーは、「エラーa」と表記する。これは、後述する図6でも同じである。
図5に示す例では、A工程のステップ2が動作開始してから20秒後、エラーaが発生して3分10秒間、動作が停止し、そのエラーaが解消した後、直ちにエラーbが発生して、更に1分10秒間、動作が停止している状態が継続している。C工程では、ステップ1が動作開始してから40秒後、エラーcが発生して30秒間、動作が停止している。これらエラーa〜c、及びD工程のステップ2の動作を30秒間、停止させたエラーfは、全て自工程のみに起因する原因となるエラーである。
C工程のステップ1は、図4に示すように、A工程のステップ1が動作開始してから20秒後に動作を開始する。C工程のステップ2は、C工程のステップ1の動作終了後に動作を開始する。このことから、C工程のステップ2は、図5に示すように、C工程のステップ1で発生したエラーcにより、通常よりも30秒だけ遅れて動作を開始している。
C工程のステップ2には、図2、及び図4に示すように、A工程のステップ2の作業により得られた生成物が搬送される。しかし、A工程のステップ2には、エラーa、及びbにより、計4分20秒の停止時間が発生する。このため、C工程のステップ2では、動作開始してから10秒後、生成物が搬送されないことによってエラーdが発生し、4分20秒間の途中停止時間が発生する。D工程のステップ1も同様に、B工程のステップ3の動作終了によって動作を開始してから10秒後、C工程のステップ2からの生成物が搬送されないことによってエラーeが発生し、4分10秒間の途中停止時間が発生する。
図5に示す例では、A工程のステップ2での停止の影響がC工程のステップ2を介し、D工程のステップ1に伝搬している。このことから、A工程のステップ2が影響工程となり、D工程のステップ1が最終停止工程となっている。なお、図5に示す例では、影響工程は1つとなっているが、影響工程は複数の場合もある。例えば、C工程のステップ1において、エラーcの他に、自工程のみに起因するエラーが発生した場合、C工程のステップ1も影響工程となる。
図5に示す例では、最終停止工程であるD工程のステップ1での途中停止時間は4分10秒であり、影響工程であるA工程のステップ2での停止時間は4分20秒である。このことから、影響工程の停止時間と、最終停止工程の途中停止時間との間の差は比較的に小さい。しかし、生産物、作業内容、動作する機器等により、それらの間の差が比較的に大きい場合もある。そのため、影響工程の停止が最終停止工程の途中停止に及ぼすと推定される影響分、つまり影響時間を特定することは、停止の影響が伝搬する度合いを確認するうえで有用である。
本実施の形態では、下流側から、途中停止が発生した工程を検出し、検出した工程が最終停止工程に相当するか否かを確認するようにしている。図1に示す停止工程検出部143は、途中停止が発生した工程を検出する構成要素である。影響工程特定部144は、停止工程検出部143が検出した工程を基点とし、基点とする工程から上流側に工程を辿り、影響工程を特定する構成要素である。影響工程が特定できた場合、基点とする工程は最終停止工程と位置付けられる。本実施の形態において、停止工程検出部143、及び影響工程特定部144は共に工程特定部に相当する。
本実施の形態では、上記のように、影響工程、及び最終停止工程の特定は、最初に最終停止工程の候補を検出して行うようになっている。しかし、これは1例である。つまり、最初に影響工程の候補を検出するようにしても良い。或いは、停止した任意の工程を選択し、上流側に存在する影響工程の有無、及び下流側に存在する最終停止工程の有無をそれぞれ確認するようにしても良い。
影響時間算出部145は、影響工程で発生した自工程のみに起因するエラー毎に、そのエラーによる停止が最終停止工程に及ぼしたと推定される時間を影響時間として算出する構成要素である。本実施の形態では、影響時間の算出は、発生した時刻が遅い方のエラーを優先し、そのエラーによる停止時間を上限に、最終停止工程の途中停止時間、或いはその一部を割り当てる形で行うようにしている。そのため、影響時間の合計は、最終停止工程の途中停止時間を越えることはない。つまり、影響時間の合計の最大は、最終停止工程の途中停止時間となる。本実施の形態において、影響時間算出部145は時間算出部に相当する。
本実施の形態では、影響時間の算出に発生した時刻が遅い方のエラーを優先させている。これは、最終停止工程の動作再開タイミングへの影響は、時間が遅い方のエラーほど大きいためである。また、時間的に早く発生したエラーが、他のエラーを発生させる可能性もある。このようなことから、時間的に遅く発生したエラーへの対策がより重要となるケースの割合がより高いと考えられる。そのため、影響時間の算出に発生した時刻が遅い方のエラーを優先させつつ、エラー別に影響時間を算出することは、対策の重要性がより高いエラーを担当者により強く認識させるうえで有効である。
図6は、影響時間の算出方法例を説明する図である。ここで図6を参照し、本実施の形態で採用した影響時間の算出方法の例について具体的に説明する。上記のように、この図6に示す例は、図5に示す例を前提としたものである。
図5に示す例では、上記のように、影響工程であるA工程のステップ2の停止の影響は、C工程のステップ2を介し、最終停止工程であるD工程のステップ1に伝搬している。そのため、影響時間は、D工程のステップ1、及びC工程のステップ2ともに0秒となる。A工程のステップ2では、エラーa、bの2つのエラーが発生していることから、時間的に遅く発生したエラーbでは、影響時間は停止時間と同じ1分10秒と算出される。
エラーbの影響時間を1分10秒とすることにより、影響時間として算出可能な時間の上限は3分(=4分10秒−1分10秒)となる。エラーaによる停止時間は、3分10秒である。このため、エラーaの影響時間は、3分となる。
図5、及び図6に示す例では、最終停止工程の途中停止時間と、影響工程の停止時間との間の関係は、最終停止工程の途中停止時間<影響工程の停止時間、の関係となっている。しかし、この大小関係が逆となる場合もある。この場合は、影響工程の停止の影響がより大きく最終停止工程に及ぼしたことを意味する。そのため、この場合には、影響工程での停止が発生しないようにすることがより重要となる。
図5、及び図6に示すように、影響工程の停止が影響する他の工程では、その停止によるエラーが発生する。また、途中停止が発生する工程では、PLC31は、動作の停止時、及び動作の再開時にロギングデータを生成する。そのため、影響工程、及び最終停止工程の特定、並びに影響時間の算出のためにロギングデータ群1411のうちで実際に参照すべきロギングデータは全体の一部である。参照すべきロギングデータは分散している。このことから、本実施の形態では、処理の負荷を軽減させるために、エラー状況データ1413を生成するようにしている。図1に示すデータ生成部142は、ロギングデータ群1411を参照し、エラー状況データ1413を生成する構成要素である。
図7は、エラー状況データの構成例を説明する図である。ここで図7を参照し、エラー状況データ1413の構成例について具体的に説明する。図7に構成例を示す各エラー状況データ1413は、図5、及び図6に示すエラーa〜fが発生した場合を想定したものである。
エラー状況データ1413は、工程別に生成されるデータである。エラー状況データ1413は、エラーの発生時、そのエラーの解消時の状況、更には工程間に伝搬するエラーの影響の有無を確認可能にする。そのために、エラー状況データ1413は、図7に示すように、停止工程、停止日時、再開日時、停止時間、発生エラー、発生製品の各データを含む構成となっている。
停止工程データは、停止が発生した工程を示すデータである。この停止工程データが示す工程は、最終停止工程、及び影響工程のうちの何れかの候補となる可能性がある。停止日時データは、停止工程データが示す工程が停止した日時を示すデータである。再開日時データは、停止工程データが示す工程の動作が再開した日時を示すデータである。停止時間データは、停止工程データが示す工程が停止していた時間を示すデータである。
発生エラーデータは、停止工程データが示す工程で発生したエラーを示すデータである。図5、及び図6に示すように、1つの工程で複数のエラーが発生する場合がある。このことから、発生エラーデータには、エラー毎に、つまり停止を発生させた原因毎に、そのエラーの発生状況を示すエラーデータが存在する。
エラーデータは、図7に示すように、エラーコード、発生日時、及び解消日時の各データを含む。エラーコードデータは、発生したエラーの種類を示すデータである。発生日時データは、エラーが発生した日時を示すデータである。解消日時データは、エラーが解消した日時を示すデータである。
発生製品データは、エラーが発生した製品を示すデータである。発生製品データには、発生ロットデータ、及び通番データが含まれる。ロットは、製品を生産する最小単位である。発生ロットデータは、エラーが発生した製品に割り当てられたロットを示すデータである。通番データは、エラーが発生した製品をロット内で特定可能にするデータである。通番データとして表記の「9/10」は、製品の総数が10のロットで9番目に生産される製品であることを表している。製品毎に識別情報が割り当てられる場合、発生製品データは、その識別情報としても良い。
工程間に伝搬する停止の影響は、同じ製品の生産時を前提として確認する必要がある。本実施の形態では、工程間に伝搬する影響の確認を製品毎に、より容易、且つより確実に行えるように、発生製品データをエラー状況データに含めている。しかし、発生製品データは、エラー状況データに含めなくとも良い。これは、停止日時データ等の他のデータ、及び工程管理データ1412により、発生製品データがなくとも工程間に伝搬する影響の確認を製品毎に行うことが可能だからである。
図1に示すデータ生成部142は、例えば新たに記憶部141に記憶されたロギングデータ群1411を参照して、工場別、生産ライン別に、エラー状況データ1413の生成を行う。停止工程検出部143、影響工程特定部144、及び影響時間算出部145は、記憶部141に記憶されたエラー状況データ1413を参照して処理を行う。
図1に示す結果保存部146は、影響工程、及び最終停止工程の各特定結果を示す停止関連データ1414を生成して記憶部141に保存する構成要素である。出力制御部147は、オペレータからの指示、或いは予め定められた設定に従い、各種情報の出力を行う構成要素である。
図14は、出力制御部によって出力される情報の例を説明する図である。図14に示す例は、指定された期間内に、各工程で発生した停止時間の合計を工程別に示すグラフである。
各工程で発生した停止時間の合計は、指定された期間内に停止したことを示す停止日時データが含まれるエラー状況データ1413を抽出することで行うことができる。抽出したエラー状況データ1413を停止工程データにより分け、停止時間データが示す停止時間を加算することにより、工程別に停止時間の合計を求めることができる。図14に示す例では、停止時間の合計の大きさにより、グラフ上での工程の配置が決定されている。
図8は、停止関連データの構成例を説明する図である。ここで図8を参照し、結果保存部146によって生成される停止関連データについて具体的に説明する。
停止関連データは、図8に示すように、発生製品データ、最終停止工程データ、及び生産系統データを含む。
発生製品データは、影響工程、及び最終停止工程が特定された製品を示すデータである。この発生製品データは、参照されたエラー状況データ1413中から抽出されるデータである。
最終停止工程データは、特定された最終停止工程に係わるデータである。この最終停止工程データには、図8に示すように、工程ID、停止日時、及び停止時間の各データが含まれる。工程IDデータは、最終停止工程を示すデータである。停止日時データは、最終停止工程が途中停止した日時を示すデータである。停止時間データは、最終停止工程が途中停止していた時間を示すデータである。
図2、及び図4に示すように、生産ラインには、別の1以上の工程でそれぞれ生産物を生産し、生産された複数の生産物が1つの工程に搬送され、別の生産物、或いは製品を生産するようになっているものも存在する。複数の生産物が搬送される工程では、前工程が複数、存在することになる。そのため、図4に示すように、工程IDデータとして「D ステップ1」が表記された行では、前工程データとして、「B ステップ3、C ステップ2」が表記されている。D工程のステップ1は、本実施の形態における分岐工程に相当する。なお、分岐工程としては、後工程が複数、存在する工程もあり得る。
複数の生産物が搬送される工程では、上流側に工程を辿る場合、その工程で分岐が発生することになる。本実施の形態では、この分岐により分かれる異なる工程の連なりをそれぞれ生産系統とし、生産系統毎に、影響工程を特定するようにしている。それにより、生産系統データには、生産系統毎に、特定された影響工程に係わる影響工程データが存在する。このため、影響工程が特定された場合、1つ以上の生産系統データが停止関連データに存在することになる。
生産系統の全てに影響工程が存在するとは限らない。そのため、生産系統毎に、影響工程を特定することにより、存在する全ての影響工程を特定することができる。それにより、担当者は、生産系統毎に、影響工程の有無、及び最終停止工程に伝搬した影響工程の停止の影響分を確認することができる。後工程が複数、存在する分岐工程を介して停止の影響が伝搬する場合、複数の生産系統のそれぞれで最終停止工程が特定され、最終停止工程毎に、同じ影響工程で影響分が評価されることとなる。
影響工程データは、特定された影響工程毎に生成されるデータである。この影響工程データには、図8に示すように、工程ID、及びエラーデータが含まれる。
工程IDデータは、特定された影響工程を示すデータである。エラーデータは、特定された影響工程で発生したエラーに係わるデータである。そのため、影響工程データには、1つ以上のエラーデータが含まれる。
エラーデータは、図8に示すように、エラーコード、実停止時間、影響時間の各データを含む。エラーコードデータは、発生したエラーの種類を示すデータである。実停止時間データは、発生したエラーによって停止していた時間を示すデータである。この実停止時間データは、例えばエラー状況データ1413中の停止時間データである。影響時間データは、上記のように、影響時間算出部145によって算出された影響時間を示すデータである。
なお、停止関連データ1414は、図8に示すような構成に限定されない。例えば最終停止工程以外に停止の影響が伝搬する工程に係わるデータを停止関連データ1414に含めても良い。そのデータを停止関連データ1414に含めることにより、停止関連データ1414を出力するだけで、影響工程に発生した停止の影響が伝搬する他の工程、その工程で発生した影響の程度、等を担当者が確認できるようになる。
停止関連データ1414に加えるデータとしては、例えば影響工程、及び最終停止工程のうちの少なくとも一方の作業内容を示すデータであっても良い。そのデータは、エラーコードデータが示すエラーを発生させる原因の具体例を表すデータであっても良い。エラーを発生させる原因を複数項目に分類し、エラーに対応する項目を示すデータを停止関連データ1414に加えても良い。
原因は、例えば「トラブル」「部材切れ」「人的作業」等の項目に分類することが考えられる。トラブルに分類される原因の具体例としては、部材詰まり、機器の電圧異常、機器の動作異常、等を挙げることができる。部材切れに分類される原因の具体例としては、収納部に収納させておくべき部材が無くなる、作業者が供給すべき部材が供給されない、等を挙げることができる。人的作業に分類される原因の具体例としては、例えば品種、工程内容等を変更する際に生じる段取り作業、治工具の交換作業、調整作業、掃除、等を挙げることができる。停止関連データ1414を構成するデータをより増やすほど、担当者に提供される情報量は増大する。適切な情報をより多く提供するほど、発生したエラーへの対策をより容易に講じられるように担当者を支援できるようになる。原因の各項目とエラーとの間の関係は、例えば項目毎に、対応付けるエラーコードを予め定義しておくことにより、特定させることができる。より詳細、且つ適切な情報提供を実現させる場合、定義は、生産ライン別に行うのが望ましい。
図13は、本発明の実施の形態に係る停止原因特定支援装置として用いることが可能な情報処理装置のハードウェア構成例を示す図である。ここで図13を参照し、停止原因特定支援装置14として、つまりサーバ1として用いることが可能な情報処理装置のハードウェア構成例について具体的に説明する。図13では、情報処理装置はサーバ1として用いることが可能なことから、符号として「1」を付している。それにより、情報処理装置は、以降「情報処理装置1」と表記する。
情報処理装置1は、図13に示すように、ハードウェア構成として、プロセッサ701、メモリ702、NIC(Network Interface Card)703、I/F(InterFace)コントローラ群704、グラフィックコントローラ705を備える。この構成は、1例であり、情報処理装置1の構成は、図13に示すようなものに限定されない。
メモリ702は、記憶部141に相当する構成要素であり、RAMの他に、ハードディスク装置、SSD等の補助記憶装置が含まれる。このメモリ702には、停止原因特定支援装置14を情報処理装置1上で実現させるプログラムである停止原因特定支援プログラム702aが記憶されている。つまり、この停止原因特定支援プログラム702aをプロセッサ701が実行することにより、情報処理装置1上に停止原因特定支援装置14が実現される。
NIC703は、ネットワーク2を介した通信を行う構成要素である。NIC703は、通信部11に相当する。各情報収集装置32からそれぞれネットワーク2上に送信されるロギングデータは、NIC703によって受信され、プロセッサ701の処理により、メモリ702に保存される。そのため、通信制御部12、及び収集制御部13は、プロセッサ701、及びメモリ702を含むハードウェア資源によって実現される。
I/Fコントローラ群704を構成する各I/Fコントローラは、情報処理装置1に接続可能な周辺装置との通信を実現させる。周辺装置としては、例えばキーボード、ポインティングデバイス、プリンタ、等を挙げることができる。図13に示す媒体駆動装置710も周辺装置に含まれる。この媒体駆動装置710は、搭載された、或いは着脱可能な記録媒体711にアクセスする装置である。停止原因特定支援プログラム702aは、記録媒体711に記憶させ、媒体駆動装置710から情報処理装置1にロードさせることができる。停止原因特定支援プログラム702aは、ネットワーク2を介して情報処理装置1に送信させるようにしても良い。このようなことから、停止原因特定支援プログラム702aを記録する記録媒体は、メモリ702、及び記録媒体711に限定されない。つまり、記録媒体は、ネットワーク2等を介した通信が可能な他の外部装置がアクセス可能な記録媒体であっても良い。
グラフィックコントローラ705は、情報処理装置1と接続された表示装置上に、プロセッサ701に指示された画像データを出力する。そのため、情報処理装置1に表示装置を接続させた場合、担当者は、エラー状況データ1413、停止関連データ1414の各内容を表示装置の画面上から確認することができる。図14に示すようなグラフも表示装置の画面上から確認することができる。表示装置の画面上に出力させる情報は、NIC703、及びネットワーク2を介して、外部装置に送信させても良く、記録媒体711上に保存させても良い。
図1に示すデータ生成部142、停止工程検出部143、影響工程特定部144、影響時間算出部145、及び結果保存部146は共に、メモリ702上の停止原因特定支援プログラム702aをプロセッサ701が実行することによって実現される。このため、それらは全て、プロセッサ701、及びメモリ702を含むハードウェア資源によって実現される。出力制御部147を実現させるハードウェア資源には、他に、グラフィックコントローラ705、及びI/Fコントローラ群704を構成する1つ以上のI/Fコントローラのうちの少なくとも一つが含まれる。
図9及び図10は、停止原因特定処理の例を示すフローチャートである。この停止原因特定処理は、メモリ702に保存されたロギングデータ群1411を参照して、最終停止工程、及び影響工程の特定を行い、その特定結果に応じて、影響時間の算出を行うための処理である。この停止原因特定処理は、上記停止原因特定支援プログラム702aをプロセッサ701が実行することにより実現される。このことから、処理を実行する主体をプロセッサ701とし、停止原因特定処理について詳細に説明する。
各情報収集装置32が収集したロギングデータは、上記のように、収集制御部13の制御により取得され、記憶部141、言い換えればメモリ702に保存される。このことから、停止原因特定処理は、新たにロギングデータ群1411がメモリ702に保存された後に、自動的に実行させても良い。停止原因特定処理を自動的に実行させる設定は、特に限定されない。また、停止原因特定処理は、オペレータの指示により実行させても良い。その場合、未処理のロギングデータ群1411のみに限定し、停止原因特定処理を実行させても良い。或いはオペレータに期間、工場、或いは生産ラインを指定させ、その指定内容に限定されるロギングデータ群1411のみに制限させて、停止原因特定処理を実行させるようにしても良い。図9及び図10では、説明上、便宜的に、新たにメモリ702に保存されたロギングデータ群1411を対象にしていると想定している。
先ず、ステップS11では、プロセッサ701は、ロギングデータを収集する工場3のうちの1つを対象とする工場3として選択する。次のステップS12では、プロセッサ701は、選択した工場3に設けられた生産ラインのうちの1つを対象とする生産ラインとして選択する。その後に移行するステップS13では、プロセッサ701は、製品毎、及び工程毎に、図7に示すようなエラー状況データ1413を生成する。エラー状況データ1413の生成後はステップS14に移行する。図1に示すデータ生成部142は、ステップS13の処理をプロセッサ701が実行することにより実現される。
ステップS14では、プロセッサ701は、選択した生産ラインで停止が発生したか否か判定する。生産ラインに含まれる1工程でも停止、言い換えればエラーが発生していた場合、1つ以上のエラー状況データ1413が生成されることになる。そのため、エラー状況データ1413が生成されていた場合、ステップS14の判定はYESとなってステップS15に移行する。エラー状況データ1413が生成されていない場合、ステップS14の判定はNOとなり、図10のステップS34に移行する。
ステップS15〜S21では、最終停止工程の候補となりうる工程のエラー状況データ1413を選択し、図8に示す停止関連データ1414の生成に参照の対象となるエラー状況データ1413を抽出し保存するための処理が行われる。
ステップS15では、プロセッサ701は、変数I、Jにそれぞれ1を代入する。変数I、Jは、エラー状況データ1413のなかで他と区別すべきものを抽出して管理・保存するための変数である。変数Iは、生産系統によりエラー状況データ1413を区別するために用いられる。変数Jは、同じ生産系統での工程間の順序関係を特定するために用いられる。そのために、エラー状況データ1413は、例えば変数I、Jの各値と関連付けられて保存される。
ステップS15に続くステップS16では、プロセッサ701は、工程管理データ1412を参照し、生成されたエラー状況データ1413のうちで最下流工程に位置する工程のエラー状況データ1413を選択して保存する。その保存後は、ステップS17に移行し、プロセッサ701は、選択したエラー状況データ1413が上流の工程で発生した原因、つまりエラーによって生成されたか否か判定する。選択したエラー状況データ1413中の発生エラーデータを構成するエラーデータのうちに、前工程によって発生したエラーを示すエラーコードデータが含まれるエラーデータが存在する場合、ステップS17の判定はYESとなってステップS18に移行する。そのようなエラーコードデータが含まれるエラーデータが発生エラーデータに存在しない場合、ステップS17の判定はNOとなってステップS20に移行する。
本実施の形態では、上記のように、影響工程を除き、その影響工程より下流側の最終停止工程までの間に位置する全ての工程は、最終停止工程を含め、途中停止した工程である。そのため、影響工程を除く他の全ての工程では、前工程での再開日時は、停止日時よりも後となる。この関係に着目し、ステップS17の判定処理を行うようにしても良い。
ステップS18では、プロセッサ701は、変数Jの値をインクリメントする。続くステップS19では、プロセッサ701は、現在、選択しているエラー状況データ1413の工程の前工程で生成されたエラー状況データ1413を選択して保存する。その保存後は、上記ステップS17に戻る。
ステップS17でのNOの判定は、現在、対象とする生産系統での影響工程の特定が終了したことを意味する。このことから、ステップS17でNOの判定によって移行するステップS20では、ステップS16で選択したエラー状況データ1413に対応する工程の上流側に、影響工程の有無を確認する必要のある生産系統を発生させる分岐があるか否か判定する。ステップS16で選択したエラー状況データ1413に対応する工程は、最終停止工程の候補である。エラーによって停止した工程では、エラー状況データ1413が生成される。このことから、最終停止工程の候補の上流側に位置する工程で生成された未選択のエラー状況データ1413が存在する場合、ステップS20の判定はYESとなってステップS21に移行する。そのようなエラー状況データ1413が残っていない場合、ステップS20の判定はNOとなって図10のステップS31に移行する。
ステップS21では、プロセッサ701は、変数Iの値をインクリメントし、変数Jに1を代入する。その後に移行するステップS19では、プロセッサ701は、確認された分岐が存在する工程の前工程で生成されたエラー状況データ1413を選択して保存する。選択の対象となるエラー状況データ1413は、未選択のもののみである。
ステップS15〜S21の一連の処理を実行することにより、ステップS16で選択されたエラー状況データ1413に対応する工程が最終停止工程であった場合、そのエラー状況データ1413の他に1つ以上のエラー状況データが保存される。つまり、保存されるエラー状況データ1413の数は2以上でなければ影響工程は存在しないことになる。しかし、エラー状況データ1413の数が2以上であっても、影響工程が存在しない可能性はある。
図5に示す例のようなエラーが発生した場合、D工程のステップ1が最終停止工程の候補時に保存されるエラー状況データ1413の数は3、或いは4となる。その数は、確認する生産系統の順序によって変化する。例えば変数Iの値が1の生産系統に、C工程のステップ1が含まれていた場合、エラー状況データ1413の数は3となる。変数Iの値が1の生産系統に、C工程のステップ2、及びA工程のステップ2が含まれていた場合、エラー状況データ1413の数は4となる。なお、ステップS16で想定する工程は、影響工程の候補であっても良い。これは、影響工程の候補を基点とし、下流側に工程を辿ったとしても、最終停止工程を特定できるためである。
図10のステップS31では、プロセッサ701は、2以上のエラー状況データ1413が保存されたか否か判定する。保存されたエラー状況データ1413の数が2以上であった場合、ステップS31の判定はYESとなってステップS32に移行する。保存されたエラー状況データ1413の数が1であった場合、ステップS31の判定はNOとなってステップS33に移行する。
ステップS32では、プロセッサ701は、保存されたエラー状況データ1413を参照して影響時間を算出し、停止関連データ1414を生成するための影響時間算出処理を実行する。その実行後は、ステップS33に移行する。この影響時間算出処理の詳細は後述する。
ステップS33では、プロセッサ701は、最終停止工程の候補となる他の停止した工程が存在するか否か判定する。候補となる工程が存在する場合、ステップS33の判定はYESとなり、図9のステップS15に戻る。候補となる工程が存在しない場合、ステップS33の判定はNOとなってステップS34に移行する。
ステップS34では、プロセッサ701は、ステップS11で選択した工場3に、選択対象となる生産工程が存在するか否か判定する。選択対象となる生産ラインが残っている場合、ステップS34の判定はYESとなって図9のステップS12に戻る。それにより、ステップS12で別の生産ラインが選択される。一方、選択対象となる生産ラインが存在しない場合、つまりステップS11で選択した工場3で選択対象となる全ての生産ラインの処理が終了した場合、ステップS34の判定はNOとなってステップS35に移行する。
ステップS35では、プロセッサ701は、選択対象となる工場3が存在するか否か判定する。ステップS11での選択対象となる工場3が残っている場合、ステップS35の判定はYESとなって図9のステップS11に戻る。それにより、未選択の工場3のうちから1つの工場3がステップS11で選択されることとなる。一方、選択対象となる工場3が存在しない場合、ステップS35の判定はNOとなり、ここで停止原因特定処理が終了する。
上記停止原因特定処理では、停止関連データ1414の生成・保存を行い、停止関連データ1414の生成結果の出力は行わないようになっている。しかし、停止関連データ1414の内容を含む生成結果の出力を併せて行うようにしても良い。停止原因特定処理で停止関連データ1414の特定結果を出力させないのは、生成した停止関連データ1414は保存することから、担当者は任意のタイミング、任意の形態で停止関連データ1414の内容を確認できるからである。
図11及び図12は、上記ステップS32で実行される影響時間算出処理の例を示すフローチャートである。次に、図11及び図12を参照し、影響時間算出処理について詳細に説明する。ここでも処理を実行する主体はプロセッサ701とする。影響時間算出部145、及び結果保存部146は、この影響時間算出処理の実行により実現される。
先ず、ステップS41では、プロセッサ701は、変数I、Jにそれぞれ1を代入する。上記停止原因特定処理では、変数I、Jの各値は、保存されるエラー状況データ1413に関連付けられる。そのため、遅延時間算出処理内では、変数I、Jは、保存されたエラー状況データ1413のうちで参照すべきエラー状況データ1413を管理するために用いられる。
ステップS41に続くステップS42では、変数I、Jの値によって指定されるエラー状況データ1413中の停止時間データが示す停止時間を変数T1、T2にそれぞれ代入する。その後はステップS43に移行する。変数T1、T2に代入される停止時間は、最終停止工程での停止時間である。
ステップS43〜S55では、変数Iの値を更新することなく、変数Jの値を順次、インクリメントしながら、変数I、Jの各値で指定されるエラー状況データを参照しての処理が行われる。それにより、ステップS43〜S54の一連の処理は、生産系統毎に実行される。
ステップS43では、プロセッサ701は、変数Jの値をインクリメントする。次に移行するステップS44では、プロセッサ701は、変数I、Jの各値で指定されるエラー状況データ1413を選択する。その後に移行するステップS45では、プロセッサ701は、選択したエラー状況データ1413に対応する工程が影響工程か否か判定する。選択したエラー状況データ1413に対応する工程が前工程のエラーにより停止していた場合、ステップS45の判定はNOとなってステップS55に移行する。選択したエラー状況データ1413に対応する工程が影響工程であった場合、つまりその工程が自工程のエラーにより停止していた場合、ステップS45の判定はYESとなってステップS46に移行する。
ステップS46では、プロセッサ701は、特定された影響工程に自工程による複数のエラーが発生したか否か判定する。エラー状況データ1413中の発生エラーデータに、自工程により発生したエラーを示すエラーコードデータが含まれるエラーデータが複数、存在する場合、ステップS46の判定はYESとなってステップS47に移行する。そのようなエラーデータが1つのみの場合、ステップS46の判定はNOとなってステップS48に移行する。
ステップS47では、プロセッサ701は、複数のエラーのうちの1つを選択する。エラーの選択では、上記のように、時間的に遅く発生した方が優先される。続くステップS48では、プロセッサ701は、選択したエラーによる停止時間が、変数T2の値が示す時間未満か否か判定する。その大小関係が成立していた場合、ステップS48の判定はYESとなってステップS49に移行する。その大小関係が成立していない場合、ステップS48の判定はNOとなってステップS50に移行する。
ステップS49では、プロセッサ701は、対象とするエラーによる影響時間を、そのエラーによって生じた停止時間とする。その後、ステップS51に移行する。他方のステップS50では、プロセッサ701は、対象とするエラーによる影響時間を、変数T2の値が示す時間とする。その後、ステップS51に移行する。
変数T2の値は、影響時間を決定する度に、決定した影響時間分の値が減算される。そのため、図6に示すように、影響工程に対象となる複数のエラーが存在する場合、時間的に遅く発生したエラーから、そのエラーによる停止時間を上限に、影響時間が決定されていくことになる。
ステップS51では、プロセッサ701は、他に対象となるエラーが存在するか否か判定する。対象となるエラーが残っていない場合、ステップS51の判定はNOとなってステップS54に移行する。対象となるエラーが残っている場合、ステップS51の判定はYESとなってステップS52に移行する。
ステップS52では、プロセッサ701は、変数T2の値から、直前に決定した影響時間分を減算する。続くステップS53では、プロセッサ701は、変数T2の値が正か否か、つまり変数T2の値が0より大きいか否か判定する。変数T2の値が正であった場合、ステップS53の判定はYESとなってステップS47に移行する。変数T2の値が0以下であった場合、ステップS53の判定はNOとなって図12のステップS61に移行する。上記のように、影響時間の合計は、最終停止工程での停止時間を上限としている。そのため、ステップS53でのNOの判定は、影響時間の合計が上限に達したことを意味する。
上記ステップS51の判定がNOとなって移行するステップS54では、プロセッサ701は、他のエラー状況データ1413が存在するか否か判定する。他のエラー状況データ1413が存在する場合、ステップS54の判定はYESとなって上記ステップS43に戻る。他のエラー状況データが存在しない場合、ステップS54の判定はNOとなって図12のステップS61に移行する。
上記ステップS45では、ステップS44でエラー状況データを選択できなかった場合にもNOと判定される。このとから、ステップS45の判定がNOとなって移行するステップS55では、プロセッサ701は、上記ステップS54と同様に、他のエラー状況データ1413が存在するか否か判定する。他のエラー状況データ1413が存在する場合、ステップS55の判定はYESとなって上記ステップS43に戻る。他のエラー状況データが存在しない場合、ステップS55の判定はNOとなって図12のステップS61に移行する。
上記のように、ステップS43〜S55の一連の処理は、生産系統毎に実行される。このため、ステップS54でのYESの判定は、同じ生産系統に別の影響工程が存在することを意味する。それにより、ステップS54でのNOの判定は、同じ生産系統に別の影響工程が存在しないことを意味する。
図12のステップS61では、他に確認していない生産系統の分岐が存在するか否か判定する。他に確認していない生産系統に連なる分岐工程が存在する場合、変数Iの値をインクリメントした後の値により指定されるエラー状況データが存在する。このため、そのようなエラー状況データが存在する場合、ステップS61の判定はYESとなってステップS62に移行する。そのようなエラー状況データ1413が存在しない場合、つまり他に確認すべき生産工程が存在しない場合、ステップS61の判定はNOとなってステップS68に移行する。
ステップS62では、プロセッサ701は、変数Iの値をインクリメントし、変数T2に変数T1の値を代入する。続くステップS63では、プロセッサ701は、変数Iの値に対応する生産系統が分岐する工程で生成されたエラー状況データ1413を選択する。その後、ステップS64に移行し、プロセッサ701は、選択したエラー状況データ1413に対応する工程を含む下流側に位置する影響工程の有無を確認する。
ステップS64に続くステップS65では、プロセッサ701は、下流側に影響工程があるか否か判定する。下流側に影響工程が確認できた場合、ステップS65の判定はYESとなってステップS66に移行する。下流側に影響工程が確認できなかった場合、ステップS65の判定はNOとなってステップS67に移行する。
ステップS66では、プロセッサ701は、下流側に位置する影響工程で求めた影響時間の合計である総影響時間を算出し、算出した総影響時間分の値を変数T2から減算する。この減算結果は、変数Iの値に対応する生産系統での影響時間の合計の上限である。次に移行するステップS67では、プロセッサ701は、変数Jに1を代入する。その代入後に、図11のステップS44に戻る。分岐工程は、既に確認された工程である。そのため、総影響時間の算出は、既に算出された影響時間を合計することで行われる。
ステップS68に移行する場合、全ての影響工程が特定され、特定された影響工程で発生した自工程によるエラー毎に、影響時間が求められている。しかし、1つの影響工程も特定されない可能性もある。このことから、ステップS68では、プロセッサ701は、特定された影響工程が存在するか否か判定する。1つ以上の影響工程が特定された場合、ステップS68の判定はYESとなってステップS69に移行する。特定された影響工程が存在しない場合、ステップS68の判定はNOとなり、ここで影響時間算出処理が終了する。
ステップS69では、プロセッサ701は、最終停止工程のエラー状況データ1413、各影響工程のエラー状況データ1413、及びエラー毎に求めた影響時間を用いて、図8に示すような停止関連データ1414を生成して保存する。その保存後、影響時間算出処理が終了する。
停止関連データ1414により、最終停止工程に影響を与える影響工程が「A ステップ2」であることが判明し、エラーコードとしてはE0000と、E0001が影響していることがわかる。図示していないが、記憶部141にエラー情報データとして、エラーコードとエラー内容との対応、及びそれらを集計・分析用に分類した停止理由を記憶しておく。記憶されているエラー情報をもとに、停止理由の分類を行い、停止の傾向把握に利用できる。停止理由には「トラブル」「部材補給」「段取り替え」等があり、それぞれ発生しているエラー内容やタイミングにより、あらかじめ定義したルールにより、停止理由を判断・記録する。例えば、E0000が「部材詰まり」であり、E0001が「電圧異常」であると登録されていて、停止時にこれらエラーが発生している際は、「トラブル」であるとルール付けされていたとすると、「A ステップ2」の停止の停止分類は、「トラブル」であると分類づけられ、後日エラーの傾向を分析する際に活用できる。
上記のように、最終停止工程、及び影響工程は、影響時間算出処理の実行により最終的に特定される。このことから、停止工程検出部143、及び影響工程特定部144は、図9のステップS15〜図10のステップS32の一連の処理を実行することにより実現される。
本実施の形態では、影響時間の合計の上限を、最終停止工程での停止時間とし、各影響時間の上限を、エラーによって停止した停止時間としている。影響時間の算出に、このような上限を設けなくとも良い。例えばエラーによって停止した停止時間の合計が最終停止工程の停止時間より小さい場合、各エラーの停止時間の全体に占める割合を計算し、計算した割合に停止時間を乗算して得られる時間を影響時間としても良い。
これは、最終停止工程で発生した停止時間は、全て影響工程での停止による結果と見做すことができるからである。各エラーによる停止の影響が伝搬する程度を考慮して、そのエラーによる停止時間、或いは計算した割合に乗算する係数を設定し、設定した係数を影響時間の算出に用いても良い。影響時間の算出は、様々な変形が可能である。
また、本実施の形態では、工場3に実際に設けられた生産ラインを対象にしている。しかし、対象となる生産ラインは、実際に設けられたものでなくとも良い。シミュレーションの対象として設計された仮想的な生産ラインであっても良い。つまり、停止原因特定支援装置14は、シミュレーションにより生成されるロギングデータを参照して、影響工程、及び最終停止工程を特定し、影響時間を算出するものであっても良い。
本実施の形態では、サーバ1上に実現された停止原因特定支援装置14に全ての処理を実行させている。つまり1台の情報処理装置を停止原因特定支援装置14として動作させている。しかし、複数台の情報処理装置に機能を分散させて、複数台の情報処理装置により停止原因特定支援装置14を実現させるようにしても良い。つまり、本実施の形態における停止原因特定支援装置14、更には本実施の形態における停止原因特定支援方法は、複数台の情報処理装置を用いて実現させても良い。
1 サーバ、2 ネットワーク、3 工場、11 通信部、12 通信制御部、13 収集制御部、14 停止原因特定支援装置、31 PLC、32 情報収集装置、141
記憶部、142 データ生成部、143 停止工程検出部(工程特定部)、144 影響工程特定部(工程特定部)、145 影響時間算出部(時間算出部)、146 結果保存部、147 出力制御部、1411 ロギングデータ群(動作状況情報群)、1412
工程管理データ、1413 エラー状況データ、1414 停止関連データ。

Claims (6)

  1. 生産ラインに存在する工程毎に、該工程用に設置された機器の動作状況を示す情報である動作状況情報を記憶する記憶部と、
    前記動作状況情報を基に、前記生産ラインに存在する複数の工程のうち、他の工程を原因とせずに、動作開始後に停止した工程である第1の停止工程、及び前記第1の停止工程での停止により、動作開始後に停止した最後の工程である第2の停止工程を特定する工程特定部と、
    前記第2の停止工程に対して複数の前記第1の停止工程が特定された場合に、前記第2の停止工程で発生した停止に各第1の停止工程が及ぼしたと推定される時間をそれぞれ影響時間とし、前記影響時間の合計の上限を前記第2の停止工程が停止した時間として、前記影響時間を前記第1の停止工程毎に算出する時間算出部と、
    を備える停止原因特定支援装置。
  2. 前記時間算出部は、前記第1の停止工程を停止させる原因が時間的に異なるタイミングで複数、発生した場合、前記原因別に、前記影響時間を算出する、
    請求項1に記載の停止原因特定支援装置。
  3. 前記工程特定部は、前記第1の停止工程の候補、及び前記第2の停止工程の候補のうちの一方を特定し、前記一方から前記第1の停止工程の候補、及び前記第2の停止工程の候補のうちの他方に向かって工程を辿り、辿った工程毎に、発生した原因を確認することにより、前記第1の停止工程、及び前記第2の停止工程を特定する、
    請求項1、または2に記載の停止原因特定支援装置。
  4. 前記工程特定部は、前記辿った工程のうちに、辿る先となる工程が複数、存在する工程である分岐工程が存在する場合、前記辿る先が異なる工程毎に、前記他方に向かって工程を辿り、発生した原因の確認を行う、
    請求項3に記載の停止原因特定支援装置。
  5. 生産ラインに存在する工程毎に、該工程用に設置された機器の動作状況を示す情報である動作状況情報を参照して、前記生産ラインに存在する複数の工程のうち、他の工程を原因とせずに、動作開始後に停止した工程である第1の停止工程、及び前記第1の停止工程での停止により、動作開始後に停止した最後の工程である第2の停止工程を特定し、
    前記第2の停止工程に対して複数の前記第1の停止工程が特定された場合に、前記第2の停止工程で発生した停止に各第1の停止工程が及ぼしたと推定される時間をそれぞれ影響時間とし、前記影響時間の合計の上限を前記第2の停止工程が停止した時間として、前記影響時間を前記第1の停止工程毎に算出する、
    処理を情報処理装置に実行させる停止原因特定支援プログラム。
  6. 生産ラインに存在する工程毎に、該工程用に設置された機器の動作状況を示す情報である動作状況情報を参照して、前記生産ラインに存在する複数の工程のうち、他の工程を原因とせずに、動作開始後に停止した工程である第1の停止工程、及び前記第1の停止工程での停止により、動作開始後に停止した最後の工程である第2の停止工程を特定し、
    前記第2の停止工程に対して複数の前記第1の停止工程が特定された場合に、前記第2の停止工程で発生した停止に各第1の停止工程が及ぼしたと推定される時間をそれぞれ影響時間とし、前記影響時間の合計の上限を前記第2の停止工程が停止した時間として、前記影響時間を前記第1の停止工程毎に算出する、
    情報処理装置を用いた停止原因特定支援方法。
JP2020535674A 2019-11-08 2019-11-08 停止原因特定支援装置、停止原因特定支援プログラムおよび方法 Active JP6928182B1 (ja)

Applications Claiming Priority (1)

Application Number Priority Date Filing Date Title
PCT/JP2019/043892 WO2021090476A1 (ja) 2019-11-08 2019-11-08 停止原因特定支援装置、停止原因特定支援プログラムおよび方法

Publications (2)

Publication Number Publication Date
JP6928182B1 true JP6928182B1 (ja) 2021-09-01
JPWO2021090476A1 JPWO2021090476A1 (ja) 2021-11-25

Family

ID=75848255

Family Applications (1)

Application Number Title Priority Date Filing Date
JP2020535674A Active JP6928182B1 (ja) 2019-11-08 2019-11-08 停止原因特定支援装置、停止原因特定支援プログラムおよび方法

Country Status (2)

Country Link
JP (1) JP6928182B1 (ja)
WO (1) WO2021090476A1 (ja)

Cited By (1)

* Cited by examiner, † Cited by third party
Publication number Priority date Publication date Assignee Title
JP2023077569A (ja) * 2021-11-25 2023-06-06 大日本印刷株式会社 稼働状況管理システム、稼働状況管理装置、プログラムおよび稼働状況管理方法

Families Citing this family (1)

* Cited by examiner, † Cited by third party
Publication number Priority date Publication date Assignee Title
JP2021196867A (ja) * 2020-06-15 2021-12-27 三菱重工機械システム株式会社 生産ラインの運転管理システムおよび生産ライン

Citations (3)

* Cited by examiner, † Cited by third party
Publication number Priority date Publication date Assignee Title
JPH05200657A (ja) * 1992-01-27 1993-08-10 Toyo A Tec Kk 生産ラインの稼働分析装置
JP2005055956A (ja) * 2003-08-05 2005-03-03 Toyota Central Res & Dev Lab Inc 原因・経路推定方法
JP2007241344A (ja) * 2006-03-06 2007-09-20 Omron Corp データ収集システム、解析装置、解析方法、およびプログラム

Patent Citations (3)

* Cited by examiner, † Cited by third party
Publication number Priority date Publication date Assignee Title
JPH05200657A (ja) * 1992-01-27 1993-08-10 Toyo A Tec Kk 生産ラインの稼働分析装置
JP2005055956A (ja) * 2003-08-05 2005-03-03 Toyota Central Res & Dev Lab Inc 原因・経路推定方法
JP2007241344A (ja) * 2006-03-06 2007-09-20 Omron Corp データ収集システム、解析装置、解析方法、およびプログラム

Cited By (2)

* Cited by examiner, † Cited by third party
Publication number Priority date Publication date Assignee Title
JP2023077569A (ja) * 2021-11-25 2023-06-06 大日本印刷株式会社 稼働状況管理システム、稼働状況管理装置、プログラムおよび稼働状況管理方法
JP7779104B2 (ja) 2021-11-25 2025-12-03 大日本印刷株式会社 稼働状況管理システム、稼働状況管理装置、プログラムおよび稼働状況管理方法

Also Published As

Publication number Publication date
WO2021090476A1 (ja) 2021-05-14
JPWO2021090476A1 (ja) 2021-11-25

Similar Documents

Publication Publication Date Title
Ruiz et al. Hybridizing humans and robots: An RPA horizon envisaged from the trenches
US11314577B2 (en) System and method for constructing fault-augmented system model for root cause analysis of faults in manufacturing systems
US20210406798A1 (en) Business process decomposition and modular reusable process automation system
US6856845B2 (en) Monitoring and reporting incremental job status system and method
CN113661035B (zh) 用于机器人代理管理的系统和方法
US20040216002A1 (en) Planning and scheduling for failure recovery system and method
US9400490B2 (en) Method and a system for an automatic recovery from a fault situation in a production plant
US7475275B2 (en) Method for fault handling in a co-operative workflow environment
Colledani et al. Analytical methods to support continuous improvements at Scania
CN119415393B (zh) 一种软件测试自动化平台及其智能优化方法
JP6928182B1 (ja) 停止原因特定支援装置、停止原因特定支援プログラムおよび方法
CN117370421B (zh) 目标对象画像构建方法、系统及存储介质
JP3726903B2 (ja) 情報処理システムおよび情報処理システムによる作業の流れ管理方法
Chan Using simulation to predict system performance: a case study of an electro‐phoretic deposition plant
JP2006031360A (ja) 生産ライン計画支援装置および生産ライン計画支援方法
US20230237353A1 (en) Machine Learning Based Predictive P-F Curve Maintenance Optimization Platform and Associated Method
CN118796172A (zh) 运维场景的开发方法、装置及电子设备
CN117149266A (zh) 任务处理方法、装置、存储介质以及电子设备
US11954631B2 (en) Method of and system for enacting a business process in an event-driven environment
CN109254768A (zh) 制证信息的获取方法、终端设备及介质
KR102868434B1 (ko) 디지털 생산 계획 정보를 제공하는 장치, 디지털 생산 계획 정보를 제공하는 방법 및 디지털 생산 계획 정보를 제공하는 컴퓨터로 실행 가능한 소프트웨어를 저장하는 저장 매체
KR102868427B1 (ko) 디지털 생산 계획 정보를 제공하는 장치, 디지털 생산 계획 정보를 제공하는 방법 및 디지털 생산 계획 정보를 제공하는 컴퓨터로 실행 가능한 소프트웨어를 저장하는 저장 매체
KR102868393B1 (ko) 디지털 생산 계획 정보를 제공하는 장치, 디지털 생산 계획 정보를 제공하는 방법 및 디지털 생산 계획 정보를 제공하는 컴퓨터로 실행 가능한 소프트웨어를 저장하는 저장 매체
KR102868439B1 (ko) 디지털 생산 계획 정보를 제공하는 장치, 디지털 생산 계획 정보를 제공하는 방법 및 디지털 생산 계획 정보를 제공하는 컴퓨터로 실행 가능한 소프트웨어를 저장하는 저장 매체
KR102868373B1 (ko) 디지털 생산 계획 정보를 제공하는 장치, 디지털 생산 계획 정보를 제공하는 방법 및 디지털 생산 계획 정보를 제공하는 컴퓨터로 실행 가능한 소프트웨어를 저장하는 저장 매체

Legal Events

Date Code Title Description
A521 Request for written amendment filed

Free format text: JAPANESE INTERMEDIATE CODE: A523

Effective date: 20200625

A621 Written request for application examination

Free format text: JAPANESE INTERMEDIATE CODE: A621

Effective date: 20200625

TRDD Decision of grant or rejection written
A01 Written decision to grant a patent or to grant a registration (utility model)

Free format text: JAPANESE INTERMEDIATE CODE: A01

Effective date: 20210727

A61 First payment of annual fees (during grant procedure)

Free format text: JAPANESE INTERMEDIATE CODE: A61

Effective date: 20210805

R150 Certificate of patent or registration of utility model

Ref document number: 6928182

Country of ref document: JP

Free format text: JAPANESE INTERMEDIATE CODE: R150

R250 Receipt of annual fees

Free format text: JAPANESE INTERMEDIATE CODE: R250

R250 Receipt of annual fees

Free format text: JAPANESE INTERMEDIATE CODE: R250

S111 Request for change of ownership or part of ownership

Free format text: JAPANESE INTERMEDIATE CODE: R313115

R350 Written notification of registration of transfer

Free format text: JAPANESE INTERMEDIATE CODE: R350