JP2015114199A - Surge test apparatus, surge test method, and electronic component - Google Patents

Surge test apparatus, surge test method, and electronic component Download PDF

Info

Publication number
JP2015114199A
JP2015114199A JP2013256180A JP2013256180A JP2015114199A JP 2015114199 A JP2015114199 A JP 2015114199A JP 2013256180 A JP2013256180 A JP 2013256180A JP 2013256180 A JP2013256180 A JP 2013256180A JP 2015114199 A JP2015114199 A JP 2015114199A
Authority
JP
Japan
Prior art keywords
voltage
surge
power
unit
current
Prior art date
Legal status (The legal status is an assumption and is not a legal conclusion. Google has not performed a legal analysis and makes no representation as to the accuracy of the status listed.)
Granted
Application number
JP2013256180A
Other languages
Japanese (ja)
Other versions
JP6230894B2 (en
Inventor
喜市 佐藤
Kiichi Sato
喜市 佐藤
Current Assignee (The listed assignees may be inaccurate. Google has not performed a legal analysis and makes no representation or warranty as to the accuracy of the list.)
Shindengen Electric Manufacturing Co Ltd
Original Assignee
Shindengen Electric Manufacturing Co Ltd
Priority date (The priority date is an assumption and is not a legal conclusion. Google has not performed a legal analysis and makes no representation as to the accuracy of the date listed.)
Filing date
Publication date
Application filed by Shindengen Electric Manufacturing Co Ltd filed Critical Shindengen Electric Manufacturing Co Ltd
Priority to JP2013256180A priority Critical patent/JP6230894B2/en
Publication of JP2015114199A publication Critical patent/JP2015114199A/en
Application granted granted Critical
Publication of JP6230894B2 publication Critical patent/JP6230894B2/en
Active legal-status Critical Current
Anticipated expiration legal-status Critical

Links

Images

Landscapes

  • Tests Of Electronic Circuits (AREA)
  • Testing Of Individual Semiconductor Devices (AREA)

Abstract

PROBLEM TO BE SOLVED: To ensure detecting that specified surge electric power is applied to a test target element.SOLUTION: A surge test apparatus includes: a surge-voltage generation circuit SC applying a surge voltage; a first test terminal T1 connected to an output of the surge-voltage generation circuit SC; a second test terminal T2 that is grounded; a voltage detector VD detecting the surge voltage applied from the surge-voltage generation circuit SC to a test target element connected between the first test terminal T1 and the second test terminal T2 so as to be reversely biased, and having avalanche characteristics; a current detector CD detecting a surge current flowing in the test target element by applying the surge voltage to the test target element from the surge-voltage generation circuit SC; and determination unit JUD determining whether electric power equal to or higher than specified electric power is applied to the test target element on the basis of the detected voltage detected by the voltage detector VD and the detected current detected by the current detector CD.

Description

本発明は、サージ試験装置、サージ試験方法及び電子部品に関する。   The present invention relates to a surge test apparatus, a surge test method, and an electronic component.

従来、アバランシェ特性を有する検査対象素子に対してサージ耐量試験を行うサージ試験装置がある。このサージ試験装置は、検査対象素子のクランプ電圧の範囲を予め想定しておき、その検査対象素子に流れる電流を検出する。これにより、規定のサージ電力がその検査対象素子に印加されたかどうかの判定を行っていた。   2. Description of the Related Art Conventionally, there is a surge test apparatus that performs a surge tolerance test on an inspection target element having avalanche characteristics. This surge test apparatus detects a current flowing in the inspection target element by assuming a range of a clamp voltage of the inspection target element in advance. Thereby, it was determined whether or not the prescribed surge power was applied to the element to be inspected.

特開昭58−170382号公報JP 58-170382 A

しかし、クランプ電圧の範囲は想定であるため、実際のクランプ電圧が上記範囲の下限値より低い場合に、規定のサージ電力が検査対象素子に印加されないことがある。これにより、規定のサージ電力が検査対象素子に印加されたことを確実に検出するには限界がある。一方、広範なクランプ電圧範囲を持つ検査対象素子に規定のサージ電力が確実に印加するために、必要以上のサージ電力を印加することが行われている場合がある。その場合、必要以上のサージ電力を検査対象素子に印加することで、検査対象素子の動作が不安定になり、検査対象素子が不良品でないにも関わらず不良品と誤判定する可能性がある。   However, since the range of the clamp voltage is assumed, when the actual clamp voltage is lower than the lower limit value of the above range, the specified surge power may not be applied to the element to be inspected. Thus, there is a limit to reliably detecting that the specified surge power is applied to the inspection target element. On the other hand, there is a case in which more than necessary surge power is applied in order to reliably apply a specified surge power to an inspection target element having a wide clamp voltage range. In that case, by applying more surge power than necessary to the element to be inspected, the operation of the element to be inspected becomes unstable, and it may be erroneously determined as a defective product even though the element to be inspected is not defective. .

そこで、本発明は上記問題に鑑みてなされたものであり、規定のサージ電力が検査対象素子に印加されたことを確実に検出することを可能とするサージ試験装置、サージ試験方法および電子部品を提供することを目的とする。   Therefore, the present invention has been made in view of the above problems, and includes a surge test apparatus, a surge test method, and an electronic component that can reliably detect that a prescribed surge power is applied to an element to be inspected. The purpose is to provide.

本発明の一態様に係るサージ試験装置は、
サージ電圧を印加するサージ電圧発生回路と、
前記サージ電圧発生回路の出力に接続された第1の検査用端子と、
接地された第2の検査用端子と、
前記第1の検査用端子と前記第2の検査用端子との間に逆バイアスとなるように接続されたアバランシェ特性を有する検査対象素子に前記サージ電圧発生回路が印加したサージ電圧を検出する電圧検出部と、
前記サージ電圧発生回路が前記サージ電圧を印加することで前記検査対象素子に流れるサージ電流を検出する電流検出部と、
前記電圧検出部が検出した検出電圧と前記電流検出部が検出した検出電流に基づいて、前記検査対象素子に規定の電力以上の電力が印加されたか否かを判定する判定部と、
を備える。
A surge test apparatus according to an aspect of the present invention includes:
A surge voltage generating circuit for applying a surge voltage;
A first inspection terminal connected to the output of the surge voltage generation circuit;
A grounded second inspection terminal;
A voltage for detecting a surge voltage applied by the surge voltage generation circuit to an element to be inspected having an avalanche characteristic connected so as to have a reverse bias between the first inspection terminal and the second inspection terminal. A detection unit;
A current detection unit that detects a surge current flowing in the inspection target element by applying the surge voltage to the surge voltage generation circuit;
A determination unit that determines whether or not power equal to or higher than a predetermined power is applied to the inspection target element based on the detection voltage detected by the voltage detection unit and the detection current detected by the current detection unit;
Is provided.

本発明の一態様は、前記サージ試験装置において、
前記電圧検出部は、前記第1の検査用端子と前記接地との間に接続された第1の検出抵抗を有し、該第1の検出抵抗の電圧降下に基づいて前記検出電圧を検出し、
前記電流検出部は、前記第2の検査用端子と前記接地との間に接続された第2の検出抵抗を有し、該第2の検出抵抗の電圧降下に基づいて前記検出電流を検出し、
前記電圧検出部の前記第1の検出抵抗の値は、前記電流検出部の前記第2の検出抵抗の値よりも大きい。
One aspect of the present invention is the surge testing apparatus,
The voltage detector includes a first detection resistor connected between the first inspection terminal and the ground, and detects the detection voltage based on a voltage drop of the first detection resistor. ,
The current detection unit includes a second detection resistor connected between the second inspection terminal and the ground, and detects the detection current based on a voltage drop of the second detection resistor. ,
The value of the first detection resistor of the voltage detection unit is larger than the value of the second detection resistor of the current detection unit.

本発明の一態様は、前記サージ試験装置において、
前記判定部は、
前記電圧検出部が検出した検出電圧と前記電流検出部が検出した検出電流に基づいて、前記検査対象素子に印加された電力に対応する電力信号を生成する電力信号生成部と、
前記電力信号生成部が生成した電力信号が示す電圧が、予め設定された上限値と下限値で規定される規定の範囲内にあるか否か判定する比較検出部と、
前記比較検出部が規定の範囲内であると判定した場合に、前記検査対象素子に規定の電力以上の電力が印加されたと判定する制御部と、
を備える。
One aspect of the present invention is the surge testing apparatus,
The determination unit
A power signal generation unit that generates a power signal corresponding to the power applied to the inspection target element based on the detection voltage detected by the voltage detection unit and the detection current detected by the current detection unit;
A comparison detection unit for determining whether or not a voltage indicated by the power signal generated by the power signal generation unit is within a specified range defined by a preset upper limit value and lower limit value;
When it is determined that the comparison detection unit is within a specified range, a control unit that determines that a power equal to or higher than a specified power is applied to the inspection target element;
Is provided.

本発明の一態様は、前記サージ試験装置において、
前記比較検出部は、
第1の入力に前記電力信号生成部が生成した電力信号が入力され、第2の入力に第1の基準電圧が入力され、第1のコンパレータの出力が前記制御部と接続された第1のコンパレータと、
第1の入力に前記電力信号生成部が生成した電力信号が入力され、第2の入力に第2の基準電圧が入力され、出力が前記制御部と接続された第2のコンパレータと、
を備え、
前記制御部は、前記第1のコンパレータの出力と前記第2のコンパレータの出力に基づいて、前記検査対象素子に規定の電力以上の電力が印加されたか否か判定し、
前記第1の基準電圧は前記上限値で前記第2の基準電圧は前記下限値である。
One aspect of the present invention is the surge testing apparatus,
The comparison detection unit
A power signal generated by the power signal generation unit is input to a first input, a first reference voltage is input to a second input, and an output of a first comparator is connected to the control unit. A comparator,
A second comparator in which a power signal generated by the power signal generation unit is input to a first input, a second reference voltage is input to a second input, and an output is connected to the control unit;
With
The control unit determines whether or not power more than a specified power is applied to the inspection target element based on the output of the first comparator and the output of the second comparator,
The first reference voltage is the upper limit value, and the second reference voltage is the lower limit value.

本発明の一態様は、前記サージ試験装置において、
前記判定部は、
前記電圧検出部が検出した検出電圧が、規定の範囲内にあるか否か判定する電圧比較検出部と、
前記電流検出部が検出した検出電流が、規定の範囲内にあるか否か判定する電流比較検出部と、
を更に備え、
前記制御部は、前記比較検出部が規定の範囲内であると判定し、かつ前記電圧比較検出部が規定の範囲内であると判定し、かつ前記電流比較検出部が規定の範囲内であると判定した場合、前記検査対象素子に規定のサージ電圧が印加されたと判定する。
One aspect of the present invention is the surge testing apparatus,
The determination unit
A voltage comparison detection unit for determining whether the detection voltage detected by the voltage detection unit is within a specified range;
A current comparison detection unit that determines whether or not the detection current detected by the current detection unit is within a specified range;
Further comprising
The control unit determines that the comparison detection unit is within a specified range, determines that the voltage comparison detection unit is within a specified range, and the current comparison detection unit is within a specified range. Is determined, it is determined that a specified surge voltage is applied to the element to be inspected.

本発明の一態様は、前記サージ試験装置において、
前記判定部は、
前記電圧検出部が検出した検出電圧と前記電流検出部が検出した検出電流に基づいて、前記検査対象素子に印加された電力に対応する電力信号を生成する電力信号生成部と、
前記電力信号生成部が生成した電力信号のピークを検出する電力ピークホールド部と、
前記電力ピークホールド部が検出した電力のピーク値に基づいて、前記検査対象素子に規定の電力以上の電力が印加されたか否か判定する制御部と、
を備える。
One aspect of the present invention is the surge testing apparatus,
The determination unit
A power signal generation unit that generates a power signal corresponding to the power applied to the inspection target element based on the detection voltage detected by the voltage detection unit and the detection current detected by the current detection unit;
A power peak hold unit for detecting a peak of the power signal generated by the power signal generation unit;
Based on the peak value of the power detected by the power peak hold unit, a control unit that determines whether or not a power equal to or higher than a specified power is applied to the inspection target element;
Is provided.

本発明の一態様は、前記サージ試験装置において、
前記ピーク検出部は、
一端が定電流回路の出力に接続されるスイッチと、
一端が前記スイッチの他端に接続され、他端が接地されているコンデンサと、
第1の入力が前記スイッチの他端と前記コンデンサの一端とに接続され、出力が第2の入力に接続されたオペアンプと、
前記電力信号生成部が生成した電力信号と前記オペアンプの出力とを比較し、この比較結果に基づいて前記スイッチを制御するコンパレータと、
を備える。
One aspect of the present invention is the surge testing apparatus,
The peak detector is
A switch having one end connected to the output of the constant current circuit;
A capacitor having one end connected to the other end of the switch and the other end grounded;
An operational amplifier having a first input connected to the other end of the switch and one end of the capacitor, and an output connected to a second input;
Comparing the power signal generated by the power signal generation unit and the output of the operational amplifier, a comparator for controlling the switch based on the comparison result,
Is provided.

本発明の一態様は、前記サージ試験装置において、
前記コンパレータは、前記電力信号が前記オペアンプの出力以上の場合、前記スイッチに前記コンデンサの一端と前記定電流回路の出力とを導通させるよう制御し、前記電力信号が前記オペアンプの出力未満の場合、前記スイッチに前記コンデンサの一端と前記定電流回路の出力とを非導通にさせるよう制御する。
One aspect of the present invention is the surge testing apparatus,
The comparator controls the switch to conduct the one end of the capacitor and the output of the constant current circuit when the power signal is greater than or equal to the output of the operational amplifier, and when the power signal is less than the output of the operational amplifier, The switch is controlled so that one end of the capacitor and the output of the constant current circuit are made non-conductive.

本発明の一態様は、前記サージ試験装置において、
前記判定部は、前記電圧検出部が検出した検出電圧のピーク値を検出する電圧ピークホールド部と、前記電流検出部が検出した検出電流のピーク値を検出する電流ピークホールド部と、
を更に備え、
前記制御部は、前記電力ピークホールド部が検出した電力のピーク値、前記電圧ピークホールド部が検出した検出電圧のピーク値及び前記電流ピークホールド部が検出した検出電流のピーク値に基づいて、前記検査対象素子に規定のサージ電圧が印加されたか否か判定する。
One aspect of the present invention is the surge testing apparatus,
The determination unit includes a voltage peak hold unit that detects a peak value of a detection voltage detected by the voltage detection unit, a current peak hold unit that detects a peak value of a detection current detected by the current detection unit,
Further comprising
The control unit, based on the peak value of the power detected by the power peak hold unit, the peak value of the detected voltage detected by the voltage peak hold unit, and the peak value of the detected current detected by the current peak hold unit, It is determined whether a specified surge voltage is applied to the element to be inspected.

本発明の一態様は、前記サージ試験装置において、
前記電圧検出部は、前記検査対象素子に係る電圧を、所定の分圧比で分圧して検出し、
前記判定部は、前記電圧検出部が分圧して検出した電圧と前記電流検出部が検出した検出電流に基づいて、前記検査対象素子に規定の電力以上の電力が印加されたか否かを判定する。
One aspect of the present invention is the surge testing apparatus,
The voltage detection unit detects a voltage related to the inspection target element by dividing it at a predetermined voltage dividing ratio,
The determination unit determines whether or not a power higher than a predetermined power is applied to the inspection target element based on the voltage detected by dividing the voltage by the voltage detection unit and the detection current detected by the current detection unit. .

本発明の一態様は、前記サージ試験装置において、
前記電圧検出部は、前記電力信号生成部に接続された出力端子と、一端が前記第1の検査用端子に接続され、他端が前記出力端子に接続された第1の分圧抵抗と、
一端が前記出力端子に接続され、他端が接地された第2の分圧抵抗と、
一端が前記第1の分圧抵抗の一端に接続され、他端が前記第1の分圧抵抗の他端に接続された第1のコンデンサと、
一端が前記第2の分圧抵抗の一端に接続され、他端が前記第2の分圧抵抗の他端に接続された第2のコンデンサと、
を備え、
前記第1の分圧抵抗の抵抗値に対する前記第2の分圧抵抗の抵抗値の比は、前記所定の分圧比である。
One aspect of the present invention is the surge testing apparatus,
The voltage detection unit includes an output terminal connected to the power signal generation unit, a first voltage dividing resistor having one end connected to the first inspection terminal and the other end connected to the output terminal,
A second voltage dividing resistor having one end connected to the output terminal and the other end grounded;
A first capacitor having one end connected to one end of the first voltage dividing resistor and the other end connected to the other end of the first voltage dividing resistor;
A second capacitor having one end connected to one end of the second voltage dividing resistor and the other end connected to the other end of the second voltage dividing resistor;
With
The ratio of the resistance value of the second voltage dividing resistor to the resistance value of the first voltage dividing resistor is the predetermined voltage dividing ratio.

本発明の一態様は、前記サージ試験装置において、
前記第1の分圧抵抗の抵抗値と前記第1のコンデンサの容量との積が、前記第2の分圧抵抗の抵抗値と前記第2のコンデンサの容量との積と等しい。
One aspect of the present invention is the surge testing apparatus,
The product of the resistance value of the first voltage dividing resistor and the capacitance of the first capacitor is equal to the product of the resistance value of the second voltage dividing resistor and the capacitance of the second capacitor.

本発明の一態様は、前記サージ試験装置において、
前記検査対象素子は、カソードが前記第1の検査用端子に接続され、アノードが前記第2の検査用端子に接続されたダイオードである。
One aspect of the present invention is the surge testing apparatus,
The element to be inspected is a diode having a cathode connected to the first inspection terminal and an anode connected to the second inspection terminal.

本発明の一態様に係るサージ試験方法は、
サージ電圧を印加するサージ電圧発生回路と、前記サージ電圧発生回路の出力に接続された第1の検査用端子と、接地された第2の検査用端子と、を備えるサージ試験装置が実行するサージ試験方法であって、
電圧検出部が、前記第1の検査用端子と前記第2の検査用端子との間に逆バイアスとなるように接続されたアバランシェ特性を有する検査対象素子に前記サージ電圧発生回路が印加したサージ電圧を検出するステップと、
電流検出部が、前記サージ電圧発生回路が前記サージ電圧を印加することで前記検査対象素子に流れるサージ電流を検出するステップと、
判定部が、前記電圧検出部が検出した検出電圧と前記電流検出部が検出した検出電流に基づいて、前記検査対象素子に規定の電力以上の電力が印加されたか否かを判定するステップと、
を有する。
A surge test method according to an aspect of the present invention includes:
A surge executed by a surge testing device comprising a surge voltage generating circuit for applying a surge voltage, a first inspection terminal connected to the output of the surge voltage generating circuit, and a second inspection terminal grounded A test method,
A surge applied by the surge voltage generation circuit to an element to be inspected having an avalanche characteristic, in which a voltage detection unit is connected to be reverse-biased between the first inspection terminal and the second inspection terminal. Detecting a voltage;
A step of detecting a surge current flowing through the inspection target element by applying a surge voltage from the surge voltage generating circuit;
A step of determining, based on the detection voltage detected by the voltage detection unit and the detection current detected by the current detection unit, whether or not power greater than a predetermined power is applied to the inspection target element;
Have

本発明の一態様に係る電子部品は、
アバランシェ特性を有する電子部品であって、
サージ電圧を印加するサージ電圧発生回路と、
前記サージ電圧発生回路の出力に接続された第1の検査用端子と、
接地された第2の検査用端子と、
前記第1の検査用端子と前記第2の検査用端子との間に逆バイアスとなるように接続された当該電子部品に前記サージ電圧発生回路が印加したサージ電圧を検出する電圧検出部と、
前記サージ電圧発生回路が前記サージ電圧を印加することで当該電子部品に流れるサージ電流を検出する電流検出部と、
前記電圧検出部が検出した検出電圧と前記電流検出部が検出した検出電流に基づいて、当該電子部品に規定の電力以上の電力が印加されたか否かを判定する判定部と、
を備えるサージ試験装置によって試験された電子部品である。
An electronic component according to an aspect of the present invention is provided.
An electronic component having avalanche characteristics,
A surge voltage generating circuit for applying a surge voltage;
A first inspection terminal connected to the output of the surge voltage generation circuit;
A grounded second inspection terminal;
A voltage detector for detecting a surge voltage applied by the surge voltage generation circuit to the electronic component connected to be reverse-biased between the first inspection terminal and the second inspection terminal;
A current detector that detects a surge current flowing in the electronic component by applying the surge voltage to the surge voltage generation circuit;
A determination unit that determines whether or not power equal to or higher than a predetermined power is applied to the electronic component based on the detection voltage detected by the voltage detection unit and the detection current detected by the current detection unit;
An electronic component tested by a surge testing apparatus comprising

したがって、本発明の一態様に係るサージ試験装置は、検査対象素子のクランプ電圧にばらつきがあったとしても、そのばらつきに応じて得られる検出電圧と検出電流に基づいて検査対象素子に規定の電力以上の電力が印加されたか否かを判定することができるので、規定のサージ電力が検査対象素子に印加されたことを確実に検出することができる。   Therefore, even if there is a variation in the clamp voltage of the inspection target element, the surge test apparatus according to one aspect of the present invention has a specified power for the inspection target element based on the detection voltage and the detection current obtained according to the variation. Since it can be determined whether or not the above power has been applied, it can be reliably detected that the specified surge power has been applied to the element to be inspected.

さらに、本発明の一態様に係るサージ試験方法は、検査対象素子のクランプ電圧にばらつきがあったとしても、そのばらつきに応じて得られる検出電圧と検出電流に基づいて検査対象素子に規定の電力以上の電力が印加されたか否かを判定することができるので、規定のサージ電力が検査対象素子に印加されたことを確実に検出することができる。   Furthermore, the surge test method according to one aspect of the present invention provides power prescribed for the inspection target element based on the detection voltage and the detection current obtained according to the variation even if the clamp voltage of the inspection target element varies. Since it can be determined whether or not the above power has been applied, it can be reliably detected that the specified surge power has been applied to the element to be inspected.

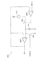
図1は、本発明の一態様である第1の実施形態に係るサージ試験装置1の構成の一例を示す図である。FIG. 1 is a diagram illustrating an example of a configuration of a surge test apparatus 1 according to the first embodiment which is an aspect of the present invention. 図2は、第1の実施形態に係る判定部JUDの構成の一例を示す図である。FIG. 2 is a diagram illustrating an example of the configuration of the determination unit JUD according to the first embodiment. 図3は、電圧検出部VD及び電流検出部CDの回路構成の一例である。FIG. 3 is an example of a circuit configuration of the voltage detector VD and the current detector CD. 図4は、第2のコンデンサC2と第3のコンデンサC3とを備えない場合のサージ電圧波形W1と備える場合のサージ電圧波形W2の一例を示す図である。FIG. 4 is a diagram illustrating an example of the surge voltage waveform W1 when the second capacitor C2 and the third capacitor C3 are not provided and the surge voltage waveform W2 when the second capacitor C2 and the third capacitor C3 are not provided. 図5は、第1の実施形態に係る電力比較検出部PCMPの回路構成の一例である。FIG. 5 is an example of a circuit configuration of the power comparison detection unit PCMP according to the first embodiment. 図6は、第2の実施形態に係る判定部JUDの構成の一例を示す図である。FIG. 6 is a diagram illustrating an example of the configuration of the determination unit JUD according to the second embodiment. 図7は、第2の実施形態に係る電力ピークホールド部PPHの回路構成の一例である。FIG. 7 is an example of a circuit configuration of the power peak hold unit PPH according to the second embodiment. 図8は、第2の実施形態に係る電力ピークホールド部PPHの入力電圧と出力電圧の波形の一例である。FIG. 8 is an example of waveforms of an input voltage and an output voltage of the power peak hold unit PPH according to the second embodiment. 図9は、第2の実施形態に係る電力ピークホールド部PPHの回路構成の別の例である。FIG. 9 is another example of the circuit configuration of the power peak hold unit PPH according to the second embodiment. 図10は、比較例に係るサージ試験装置100の構成の一例を示す図である。FIG. 10 is a diagram illustrating an example of the configuration of the surge test apparatus 100 according to the comparative example.

<比較例>
図10に示すように、比較例に係るサージ試験装置100は、一端が電源V+に接続され、他端が接地された電圧源VSと、一端が電源VSの出力に接続された第1の抵抗R1とを備える。サージ試験装置100は、更に、一端が第1の抵抗R1の他端に接続された第1のスイッチSW1と、一端が第1のスイッチSW1の他端に接続され、他端が接地されたコンデンサCとを備える。サージ試験装置100は、更に、一端が第1のスイッチSW1の他端とコンデンサCの一端に接続された第2の抵抗R2と、一端が第2の抵抗R2の他端に接続された第2のスイッチSW2とを備える。
<Comparative example>
As shown in FIG. 10, the surge test apparatus 100 according to the comparative example includes a voltage source VS having one end connected to the power source V + and the other end grounded, and a first resistor having one end connected to the output of the power source VS. R1. The surge test apparatus 100 further includes a first switch SW1 having one end connected to the other end of the first resistor R1, and a capacitor having one end connected to the other end of the first switch SW1 and the other end grounded. C. The surge test apparatus 100 further includes a second resistor R2 having one end connected to the other end of the first switch SW1 and one end of the capacitor C, and a second resistor having one end connected to the other end of the second resistor R2. Switch SW2.

サージ試験装置100は、更に、一端が第2のスイッチSW2の他端に接続された第1の検査用端子T1と、第2の検査用端子T2とを備える。この比較例において、サージ試験装置100が行うサージ耐量試験の対象になる検査対象素子は、ダイオードD1である。ダイオードD1は、カソードが第1の検査用端子T1に接続され、アノードが第2の検査用端子T2に接続されている。   The surge test apparatus 100 further includes a first inspection terminal T1 having one end connected to the other end of the second switch SW2, and a second inspection terminal T2. In this comparative example, the element to be inspected which is the target of the surge resistance test performed by the surge test apparatus 100 is the diode D1. The diode D1 has a cathode connected to the first inspection terminal T1 and an anode connected to the second inspection terminal T2.

サージ試験装置100は、更に、一端が第2の検査用端子T2に接続され、他端が接地に接続された電流検出部CDと、一端が電流検出部CDの出力に接続された比較検出部CMPと、比較検出部CMPに接続された制御部CONとを備える。   The surge test apparatus 100 further includes a current detection unit CD having one end connected to the second inspection terminal T2 and the other end connected to the ground, and a comparison detection unit having one end connected to the output of the current detection unit CD. A control unit CON connected to the CMP and the comparison detection unit CMP is provided.

まず、第2のスイッチSWが開いた状態で、第1のスイッチSW1が閉じたときに、第1のコンデンサC1に電圧源VSから供給された電荷が蓄積される。第1のスイッチSW1が開き、第2のスイッチSW2が閉じたときに、第1のコンデンサC1に充電された電荷がダイオードD1のカソードに供給される。これにより、アバランシェ特性(クランプ特性)を有する検査対象素子の一つであるダイオードD1のカソードにサージ電圧がかかる。   First, when the first switch SW1 is closed while the second switch SW is open, the charge supplied from the voltage source VS is accumulated in the first capacitor C1. When the first switch SW1 is opened and the second switch SW2 is closed, the electric charge charged in the first capacitor C1 is supplied to the cathode of the diode D1. As a result, a surge voltage is applied to the cathode of the diode D1, which is one of the elements to be inspected having avalanche characteristics (clamp characteristics).

電流検出部CDは、ダイオードD1のカソードにサージ電圧がかかった際に、ダイオードD1に流れる電流を検出し、検出した電流に応じた電圧を示す電流信号を比較検出部CMPへ出力する。   The current detection unit CD detects a current flowing through the diode D1 when a surge voltage is applied to the cathode of the diode D1, and outputs a current signal indicating a voltage corresponding to the detected current to the comparison detection unit CMP.

比較検出部CMDは、電流検出部CDから入力された電流信号と、規定の電圧とを比較し、この比較結果を制御部CONへ出力する。   The comparison detection unit CMD compares the current signal input from the current detection unit CD with a specified voltage, and outputs the comparison result to the control unit CON.

制御部CONは、比較検出部CMPから入力された比較結果に基づいて、規定以上のサージ電力がダイオードD1にかかったか否かを判定する。具体的には、例えば、制御部CONは、この比較結果が上記電流信号が規定の電圧以上の場合、規定以上の電流信号がダイオードD1にかかったと判定する。一方、制御部CONは、この比較結果が上記電流信号が規定の電圧未満の場合、規定以上の電流信号がダイオードD1にかからなかったと判定する。   Based on the comparison result input from the comparison detection unit CMP, the control unit CON determines whether or not surge power exceeding a specified level is applied to the diode D1. Specifically, for example, when the comparison result indicates that the current signal is equal to or higher than a specified voltage, the control unit CON determines that a current signal higher than the specified value is applied to the diode D1. On the other hand, when the comparison result indicates that the current signal is less than the specified voltage, the control unit CON determines that a current signal exceeding the specified value is not applied to the diode D1.

この比較例において、ダイオードD1のクランプ電圧の変動などによって、ダイオードD1のクランプ電圧の範囲は想定であるため、実際のクランプ電圧が上記範囲の下限値より低い場合に、規定のサージ電力がダイオードD1に印加されない場合があり、規定のサージ電力がダイオードD1に印加されたことを確実に検出するには限界がある。一方、ダイオードD1に規定のサージ電力が確実に印加するために、必要以上のサージ電力を印加することが行われている場合がある。その場合、必要以上のサージ電力を検査対象素子に印加することで、ダイオードD1の動作が不安定になり、ダイオードD1が不良品でないにも関わらず不良品と誤判定してしまう場合がある。   In this comparative example, because the range of the clamp voltage of the diode D1 is assumed due to fluctuations in the clamp voltage of the diode D1, and the like, when the actual clamp voltage is lower than the lower limit value of the above range, the specified surge power is the diode D1. There is a limit to reliably detecting that the specified surge power is applied to the diode D1. On the other hand, in order to apply a prescribed surge power to the diode D1 with certainty, there is a case where a surge power more than necessary is applied. In that case, by applying excessive surge power to the element to be inspected, the operation of the diode D1 may become unstable, and the diode D1 may be erroneously determined to be defective even though it is not defective.

そこで、以下では、規定のサージ電力が検査対象素子に印加されたことを確実に検出することを可能とする実施形態に係るサージ試験装置、サージ試験方法およびサージ試験装置により試験された電子部品について説明する。以下、本発明に係る各実施形態について図面に基づいて説明する。   Therefore, in the following, regarding the electronic components tested by the surge test apparatus, the surge test method, and the surge test apparatus according to the embodiment that can reliably detect that the specified surge power is applied to the element to be inspected explain. Embodiments according to the present invention will be described below with reference to the drawings.

<第1の実施形態>
本発明の一態様である第1の実施形態について説明する。図1に示すように、本発明の一態様である第1の実施形態に係るサージ試験装置1は、サージ電圧発生回路SCと、サージ電圧発生回路SCの出力に接続された第1の検査用端子T1と、一端が第1の検査用端子T1に接続され、他端が接地された電圧検出部VDを備える。サージ試験装置1は、更に、第2の検査用端子T2と、一端が第2の検査用端子T2に接続され、他端が接地された電流検出部CDとを備える。このように、第2の検査用端子T2は電流検出部CDを介して接地されている。
<First Embodiment>
A first embodiment which is an aspect of the present invention will be described. As shown in FIG. 1, a surge test apparatus 1 according to a first embodiment which is an aspect of the present invention includes a surge voltage generation circuit SC and a first inspection connected to the output of the surge voltage generation circuit SC. A terminal T1 and a voltage detector VD having one end connected to the first inspection terminal T1 and the other end grounded. The surge test apparatus 1 further includes a second inspection terminal T2, and a current detection unit CD having one end connected to the second inspection terminal T2 and the other end grounded. Thus, the second inspection terminal T2 is grounded through the current detection unit CD.

サージ試験装置1が行うサージ耐量試験の対象になる検査対象素子は、アバランシェ特性(クランプ特性)を有する電子部品である。サージ耐量試験はPN接合に逆バイアスをかける試験であるので、検査対象素子は、例えば、ダイオードまたはMOSトランジスタなどである。
各実施形態において、一例として、検査対象素子は、カソードが第1の検査用端子T1に接続され、アノードが第2の検査用端子T2に接続されたダイオードD1である。
The element to be inspected, which is a target of the surge tolerance test performed by the surge test apparatus 1, is an electronic component having avalanche characteristics (clamp characteristics). Since the surge resistance test is a test in which a reverse bias is applied to the PN junction, the element to be inspected is, for example, a diode or a MOS transistor.
In each embodiment, as an example, the element to be inspected is a diode D1 having a cathode connected to the first inspection terminal T1 and an anode connected to the second inspection terminal T2.

サージ試験装置1は、更に、電圧検出部VDの出力及び電流検出部CDの出力に接続された判定部JUDを備える。   The surge test apparatus 1 further includes a determination unit JUD connected to the output of the voltage detection unit VD and the output of the current detection unit CD.

サージ電圧発生回路SCは、サージ電圧を印加する。なお、サージ電圧発生回路SCは比較例と同様に、一端に電源電圧V+が供給され他端が接地された電源VSと、一端が電源VSに接続された第1の抵抗R1と、一端が第1の抵抗R1の他端に接続された第1のスイッチSW1とを備える。サージ電圧発生回路SCは更に、一端が第1のスイッチSW1の他端に接続され、他端が接地されたコンデンサCと、一端が第1のスイッチSW1の他端とコンデンサCの一端に接続された第2の抵抗R2とを備える。サージ電圧発生回路SCは更に、一端が第2の抵抗R2の他端に接続され、他端が第1の検査用端子T1に接続された第2のスイッチSWを備える。サージ電圧発生回路SCの動作は比較例のサージ電圧発生回路SCの動作と同じであるので、その説明を省略する。   The surge voltage generation circuit SC applies a surge voltage. As in the comparative example, the surge voltage generation circuit SC has a power supply VS having one end supplied with the power supply voltage V + and the other end grounded, a first resistor R1 connected at one end to the power supply VS, and one end connected to the first resistor R1. And a first switch SW1 connected to the other end of the first resistor R1. The surge voltage generating circuit SC further has one end connected to the other end of the first switch SW1, the other end connected to the ground, and one end connected to the other end of the first switch SW1 and one end of the capacitor C. And a second resistor R2. The surge voltage generation circuit SC further includes a second switch SW having one end connected to the other end of the second resistor R2 and the other end connected to the first inspection terminal T1. Since the operation of the surge voltage generation circuit SC is the same as the operation of the surge voltage generation circuit SC of the comparative example, description thereof is omitted.

電圧検出部VDは、第1の検査用端子T1と第2の検査用端子T2との間に逆バイアスとなるように接続されたアバランシェ特性を有する検査対象素子(ここでは、一例としてダイオードD1)にサージ電圧発生回路SCが印加したサージ電圧を検出する。電圧検出部VDは、例えば、検出したサージ電圧に応じた電圧を示す電圧信号を判定部JUDの後述する電流比較検出部CCMPと電力信号生成部MPへ出力する。   The voltage detection unit VD is an inspection target element having an avalanche characteristic connected in reverse bias between the first inspection terminal T1 and the second inspection terminal T2 (here, a diode D1 as an example). The surge voltage applied by the surge voltage generating circuit SC is detected. The voltage detection unit VD outputs, for example, a voltage signal indicating a voltage corresponding to the detected surge voltage to a current comparison detection unit CCMP and a power signal generation unit MP, which will be described later, of the determination unit JUD.

電流検出部CDは、サージ電圧発生回路SCがサージ電圧を印加することで検査対象素子(ここでは、一例としてダイオードD1)に流れるサージ電流を検出する。電流検出部CDは、例えば、検出したサージ電流に応じた電圧を示す電流信号を判定部JUDの後述する電流比較検出部CCMPと電力信号生成部MPへ出力する。   The current detection unit CD detects a surge current flowing through the element to be inspected (here, the diode D1 as an example) when the surge voltage generation circuit SC applies the surge voltage. The current detection unit CD outputs, for example, a current signal indicating a voltage corresponding to the detected surge current to a current comparison detection unit CCMP and a power signal generation unit MP described later of the determination unit JUD.

電圧検出部VDは、第1の検査用端子T1と接地との間に接続された第1の検出抵抗を有し、この第1の検出抵抗の電圧降下に基づいて検出電圧を検出する。電流検出部CDは、第2の検査用端子T2と接地との間に接続された第2の検出抵抗を有し、この第2の検出抵抗の電圧降下に基づいて検出電流を検出する。ここで、電圧検出部VDの第1の検出抵抗の値は、電流検出部CDの第2の検出抵抗の値よりも大きい。これにより、検査対象素子(ここでは、一例としてダイオードD1)に流れる電流に対して、電圧検出部VDに流れる電流を無視できるほど小さくできるので、検出される電流に影響を与えないようにすることができる。   The voltage detection unit VD includes a first detection resistor connected between the first inspection terminal T1 and the ground, and detects a detection voltage based on a voltage drop of the first detection resistor. The current detection unit CD includes a second detection resistor connected between the second inspection terminal T2 and the ground, and detects a detection current based on a voltage drop of the second detection resistor. Here, the value of the first detection resistor of the voltage detection unit VD is larger than the value of the second detection resistor of the current detection unit CD. As a result, the current flowing through the voltage detection unit VD can be made negligible with respect to the current flowing through the element to be inspected (here, the diode D1 as an example), so that the detected current is not affected. Can do.

なお、電圧検出部VDは、一例として、検査対象素子(ここでは、一例としてダイオードD1)に係る電圧を、所定の分圧比(例えば、100分の1)で分圧して検出する。   Note that the voltage detection unit VD detects, for example, the voltage related to the element to be inspected (here, the diode D1 as an example) by dividing it with a predetermined voltage dividing ratio (for example, 1/100).

判定部JUDは、電圧検出部VDが検出した検出電圧と電流検出部CDが検出した検出電流に基づいて、検査対象素子(ここでは、一例としてダイオードD1)に規定の電力以上の電力が印加されたか否かを判定する。具体的には、例えば、判定部JUDは、電圧検出部VDが分圧して検出した電圧と電流検出部CDが検出した検出電流に基づいて、検査対象素子(ここでは、一例としてダイオードD1)に規定の電力以上の電力が印加されたか否かを判定する。   Based on the detection voltage detected by the voltage detection unit VD and the detection current detected by the current detection unit CD, the determination unit JUD applies power equal to or higher than the prescribed power to the inspection target element (here, the diode D1 as an example). It is determined whether or not. Specifically, for example, the determination unit JUD applies an inspection target element (here, the diode D1 as an example) based on the voltage detected by the voltage detection unit VD and the current detected by the current detection unit CD. It is determined whether or not power greater than the specified power has been applied.

ここで、例えば図2に示すように判定部JUDは、入力が電圧検出部VDに接続された電圧比較検出部VCMPと、入力が電流検出部CDに接続された電流比較検出部CCMPとを備える。判定部JUDは、更に、第1入力が電圧検出部の出力に接続され、第2入力が電流検出部CDの出力に接続された電力信号生成部MPと、電力信号生成部MPの出力に接続された電力比較検出部PCMPとを備える。判定部JUDは、更に、第1入力が電圧比較検出部VCMPの出力に接続され、第2入力が電力比較検出部PCMPの出力に接続され、第3入力が電流比較検出部CCMPの出力に接続された制御部CONを備える。   For example, as shown in FIG. 2, the determination unit JUD includes a voltage comparison detection unit VCMP whose input is connected to the voltage detection unit VD, and a current comparison detection unit CCMP whose input is connected to the current detection unit CD. . The determination unit JUD is further connected to an output of the power signal generation unit MP, a power signal generation unit MP having a first input connected to the output of the voltage detection unit and a second input connected to the output of the current detection unit CD. Power comparison detection unit PCMP. The determination unit JUD further has a first input connected to the output of the voltage comparison detection unit VCMP, a second input connected to the output of the power comparison detection unit PCMP, and a third input connected to the output of the current comparison detection unit CCMP. The control unit CON is provided.

電力信号生成部MPは、電圧検出部VDが検出した検出電圧と電流検出部CDが検出した検出電流に基づいて、検査対象素子(ここでは、一例としてダイオードD1)に印加された電力に対応する電力信号を生成する。電力信号生成部MPは、一例として、乗算器である。具体的には、例えば、電力信号生成部MPは、電圧検出部VDが検出した検出電圧と電流検出部CDが検出した検出電流とを乗算した電力信号を生成する。電力信号生成部MPは、生成した電力信号を電力比較検出部PCMPへ出力する。   The power signal generation unit MP corresponds to the power applied to the inspection target element (here, the diode D1 as an example) based on the detection voltage detected by the voltage detection unit VD and the detection current detected by the current detection unit CD. Generate a power signal. The power signal generation unit MP is a multiplier as an example. Specifically, for example, the power signal generation unit MP generates a power signal obtained by multiplying the detection voltage detected by the voltage detection unit VD and the detection current detected by the current detection unit CD. The power signal generation unit MP outputs the generated power signal to the power comparison detection unit PCMP.

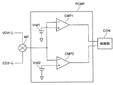
電力比較検出部PCMPは、電力信号生成部MPが生成した電力信号が示す電圧が、予め設定された上限値と下限値で規定される規定の範囲内にあるか否か判定する。電力比較検出部PCMPは、判定結果を制御部CONへ出力する。   The power comparison detection unit PCMP determines whether or not the voltage indicated by the power signal generated by the power signal generation unit MP is within a specified range defined by a preset upper limit value and lower limit value. The power comparison detection unit PCMP outputs the determination result to the control unit CON.

電圧比較検出部VCMPは、電圧検出部VDが検出した検出電圧が、規定の範囲内にあるか否か判定する。電圧比較検出部VCMPは、判定結果を制御部CONへ出力する。
電流比較検出部CCMPは、電流検出部CDが検出した検出電流が、規定の範囲内にあるか否か判定する。電流比較検出部CCMPは、判定結果を制御部CONへ出力する。
The voltage comparison detection unit VCMP determines whether or not the detection voltage detected by the voltage detection unit VD is within a specified range. The voltage comparison detection unit VCMP outputs the determination result to the control unit CON.
The current comparison detection unit CCMP determines whether or not the detection current detected by the current detection unit CD is within a specified range. The current comparison detection unit CCMP outputs a determination result to the control unit CON.

制御部CONは、電力比較検出部PCMPが規定の範囲内であると判定した場合に、検査対象素子に規定の電力以上の電力が印加されたと判定する。一方、制御部CONは、電力比較検出部PCMPが規定の範囲内でないと判定した場合に、検査対象素子に規定の電力以上の電力が印加されなかったと判定する。   When the power comparison detection unit PCMP determines that the power comparison detection unit PCMP is within the specified range, the control unit CON determines that power greater than the specified power is applied to the inspection target element. On the other hand, when the power comparison detection unit PCMP determines that the power comparison detection unit PCMP is not within the specified range, the control unit CON determines that power greater than the specified power has not been applied to the inspection target element.

なお、制御部CONは、電力比較検出部PCMPが規定の範囲内であると判定し、かつ電圧比較検出部VCMPが規定の範囲内であると判定し、かつ電流比較検出部CCMPが規定の範囲内であると判定した場合、検査対象素子に規定のサージ電圧が印加されたと判定してもよい。一方、制御部CONは、それ以外の場合、検査対象素子に規定のサージ電圧が印加されなかったと判定してもよい。   The control unit CON determines that the power comparison detection unit PCMP is within the specified range, determines that the voltage comparison detection unit VCMP is within the specified range, and the current comparison detection unit CCMP has the specified range. If it is determined that the specified surge voltage is applied, it may be determined that a prescribed surge voltage is applied to the element to be inspected. On the other hand, the control unit CON may otherwise determine that a prescribed surge voltage has not been applied to the element to be inspected.

また、図3に示すように、電圧検出部VDは、電力信号生成部MPに接続された出力端子TOUTと、一端が第1の検査用端子T1に接続され、他端が出力端子TOUTに接続された第1の分圧抵抗R3と、を備える。電圧検出部VDは、更に、一端が出力端子TOUTに接続され、他端が接地に接続された第2の分圧抵抗R4と、を備える。ここで、第1の分圧抵抗R3と第2の分圧抵抗R4との合成抵抗が上述した第1の検出抵抗である。また、第1の分圧抵抗R3の抵抗値に対する第2の分圧抵抗R4の抵抗値の比は、上述した所定の分圧比である。   As shown in FIG. 3, the voltage detection unit VD has an output terminal TOUT connected to the power signal generation unit MP, one end connected to the first inspection terminal T1, and the other end connected to the output terminal TOUT. First voltage dividing resistor R3. The voltage detection unit VD further includes a second voltage dividing resistor R4 having one end connected to the output terminal TOUT and the other end connected to the ground. Here, the combined resistance of the first voltage dividing resistor R3 and the second voltage dividing resistor R4 is the first detection resistor described above. Further, the ratio of the resistance value of the second voltage dividing resistor R4 to the resistance value of the first voltage dividing resistor R3 is the above-described predetermined voltage dividing ratio.

電圧検出部VDは、一端が第1の分圧抵抗R3の一端に接続され、他端が第1の分圧抵抗R3の他端に接続された第1のコンデンサC1と、一端が第2の分圧抵抗R4の一端に接続され、他端が第2の分圧抵抗R4の他端に接続された第2のコンデンサC2と、を更に備える。また、一例として、第1の分圧抵抗R3の抵抗値と第1のコンデンサC1の容量との積が、第2の分圧抵抗R4の抵抗値と第2のコンデンサC2の容量との積と等しい。   The voltage detection unit VD has one end connected to one end of the first voltage dividing resistor R3, the other end connected to the other end of the first voltage dividing resistor R3, and one end connected to the second voltage dividing resistor R3. And a second capacitor C2 connected to one end of the voltage dividing resistor R4 and having the other end connected to the other end of the second voltage dividing resistor R4. As an example, the product of the resistance value of the first voltage dividing resistor R3 and the capacitance of the first capacitor C1 is the product of the resistance value of the second voltage dividing resistor R4 and the capacitance of the second capacitor C2. equal.

ここで図4の波形W1に示すように、第1のコンデンサC1と第2のコンデンサC2とを備えない場合、サージ電圧の立ち上がり時の電圧変化が、所望のサージ電圧の立ち上がり時の電圧変化よりも急峻になる。それに対し、第1のコンデンサC1と第2のコンデンサC2とを備えることで、図4の波形W2に示すように、サージ電圧の立ち上がり時の急峻な電圧変化をなくすことができ、所望のサージ電圧変化を得ることができる。   Here, as shown in the waveform W1 of FIG. 4, when the first capacitor C1 and the second capacitor C2 are not provided, the voltage change at the rise of the surge voltage is more than the voltage change at the rise of the desired surge voltage. Will also be steep. On the other hand, by providing the first capacitor C1 and the second capacitor C2, it is possible to eliminate a steep voltage change at the rise of the surge voltage as shown by the waveform W2 in FIG. Change can be obtained.

電流検出部CDは、一端が第2の検査用端子T2に接続され他端が接地された第5の抵抗R5を備える。電流検出部CDは、第5の抵抗R5の両端の電圧を示す電流信号を電力比較検出部PCMPへ出力する。   The current detection unit CD includes a fifth resistor R5 having one end connected to the second inspection terminal T2 and the other end grounded. The current detection unit CD outputs a current signal indicating the voltage across the fifth resistor R5 to the power comparison detection unit PCMP.

例えば図5に示すように、電力比較検出部PCMPは、第1の入力(反転入力端子)に電力信号生成部MPが生成した電力信号が入力され、第2の入力(非反転入力端子)に第1の基準電圧が入力され、第1のコンパレータCMP1の出力が制御部CONと接続された第1のコンパレータCMP1を備える。ここで、一例として、第1のコンパレータCMP1の第2の入力は、両端の電圧がこの第1の基準電圧でありかつ陰極が接地された第1の基準電圧源Vref1の陽極に接続されている。   For example, as shown in FIG. 5, in the power comparison detection unit PCMP, the power signal generated by the power signal generation unit MP is input to the first input (inverting input terminal), and the second input (non-inverting input terminal). The first reference voltage is input, and the output of the first comparator CMP1 includes the first comparator CMP1 connected to the control unit CON. Here, as an example, the second input of the first comparator CMP1 is connected to the anode of the first reference voltage source Vref1 whose voltage at both ends is the first reference voltage and whose cathode is grounded. .

電力比較検出部PCMPは、更に、第1の入力(反転入力端子)に電力信号生成部が生成した電力信号が入力され、第2の入力(非反転入力端子)に第2の基準電圧が入力され、出力が制御部CONと接続された第2のコンパレータCMP2を備える。ここで、一例として、第2のコンパレータCMP2の第2の入力は、両端の電圧がこの第2の基準電圧でありかつ陰極が接地された第2の基準電圧源Vref2の陽極に接続されている。   In the power comparison detection unit PCMP, the power signal generated by the power signal generation unit is input to the first input (inverting input terminal), and the second reference voltage is input to the second input (non-inverting input terminal). And a second comparator CMP2 whose output is connected to the control unit CON. Here, as an example, the second input of the second comparator CMP2 is connected to the anode of the second reference voltage source Vref2 whose voltage at both ends is the second reference voltage and whose cathode is grounded. .

第1のコンパレータCMP1は、電力信号生成部MPが生成した電力信号が第1の基準電圧以上の場合、ハイレベルの信号を第1のコンパレータCMP1の出力として制御部CONへ出力する。一方、第1のコンパレータCMP1は、電力信号生成部MPが生成した電力信号が第1の基準電圧未満の場合、ローレベルの信号を第1のコンパレータCMP1の出力として制御部CONへ出力する。   When the power signal generated by the power signal generation unit MP is equal to or higher than the first reference voltage, the first comparator CMP1 outputs a high level signal as an output of the first comparator CMP1 to the control unit CON. On the other hand, when the power signal generated by the power signal generation unit MP is less than the first reference voltage, the first comparator CMP1 outputs a low level signal to the control unit CON as an output of the first comparator CMP1.

第2のコンパレータCMP2は、電力信号生成部MPが生成した電力信号が第2の基準電圧以上の場合、ハイレベルの信号を第2のコンパレータCMP2の出力として制御部CONへ出力する。一方、第2のコンパレータCMP2は、電力信号生成部MPが生成した電力信号が第2の基準電圧未満の場合、ローレベルの信号を第2のコンパレータCMP2の出力として制御部CONへ出力する。   When the power signal generated by the power signal generation unit MP is equal to or higher than the second reference voltage, the second comparator CMP2 outputs a high level signal as an output of the second comparator CMP2 to the control unit CON. On the other hand, when the power signal generated by the power signal generation unit MP is less than the second reference voltage, the second comparator CMP2 outputs a low level signal to the control unit CON as an output of the second comparator CMP2.

制御部CONは、第1のコンパレータCMP1の出力と第2のコンパレータCMP2の出力に基づいて、検査対象素子(ここでは、一例としてダイオードD1)に規定の電力以上の電力が印加されたか否か判定する。ここで、第1の基準電圧は上述した上限値で第2の基準電圧は上述した下限値である。   Based on the output of the first comparator CMP1 and the output of the second comparator CMP2, the control unit CON determines whether or not electric power equal to or higher than the prescribed electric power has been applied to the element to be inspected (here, the diode D1 as an example). To do. Here, the first reference voltage is the above-described upper limit value, and the second reference voltage is the above-described lower limit value.

具体的には例えば、制御部CONは、第1のコンパレータCMP1の出力がハイレベルで、かつ第2のコンパレータCMP2の出力がローレベルの場合、検査対象素子(ここでは、一例としてダイオードD1)に規定の電力以上の電力が印加されたと判定する。一方、第1のコンパレータCMP1の出力がローレベルまたは第2のコンパレータCMP2の出力がハイレベルの少なくともいずれかに該当する場合、制御部CONは、検査対象素子(ここでは、一例としてダイオードD1)に規定の電力以上の電力が印加されていないと判定する。   Specifically, for example, when the output of the first comparator CMP1 is at a high level and the output of the second comparator CMP2 is at a low level, the control unit CON applies a test target element (here, the diode D1 as an example). It is determined that a power higher than the specified power is applied. On the other hand, when the output of the first comparator CMP1 corresponds to at least one of the low level and the output of the second comparator CMP2 corresponds to at least one of the high levels, the control unit CON applies to the inspection target element (here, the diode D1 as an example). It is determined that the power higher than the specified power is not applied.

電圧比較検出部VCMP及び電流比較検出部CCMPも、電力比較検出部PCMPと同様の回路構成で実現できる。   The voltage comparison detection unit VCMP and the current comparison detection unit CCMP can also be realized with the same circuit configuration as the power comparison detection unit PCMP.

以上、第1の実施形態におけるサージ試験装置1は、サージ電圧を印加するサージ電圧発生回路SCと、サージ電圧発生回路SCの出力に接続された第1の検査用端子T1と、接地された第2の検査用端子T2と、第1の検査用端子T1と第2の検査用端子T2との間に逆バイアスとなるように接続されたアバランシェ特性を有する検査対象素子にサージ電圧発生回路SCが印加したサージ電圧を検出する電圧検出部VDと、サージ電圧発生回路SCがサージ電圧を印加することで検査対象素子に流れるサージ電流を検出する電流検出部CDと、電圧検出部VDが検出した検出電圧と電流検出部CDが検出した検出電流に基づいて、検査対象素子に規定の電力以上の電力が印加されたか否かを判定する判定部JUDと、を備える。   As described above, the surge test apparatus 1 according to the first embodiment includes the surge voltage generation circuit SC that applies a surge voltage, the first inspection terminal T1 connected to the output of the surge voltage generation circuit SC, and the grounded first. The surge voltage generating circuit SC is connected to an inspection target element having an avalanche characteristic connected so as to have a reverse bias between the second inspection terminal T2 and the first inspection terminal T1 and the second inspection terminal T2. A voltage detection unit VD that detects the applied surge voltage, a current detection unit CD that detects a surge current flowing through the element to be inspected when the surge voltage generation circuit SC applies the surge voltage, and a detection that is detected by the voltage detection unit VD And a determination unit JUD that determines whether or not electric power equal to or higher than a predetermined electric power is applied to the inspection target element based on the voltage and the detection current detected by the current detection unit CD.

これにより、サージ試験装置1は、検査対象素子のクランプ電圧にばらつきがあったとしても、そのばらつきに応じて得られる検出電圧と検出電流に基づいて検査対象素子に規定の電力以上の電力が印加されたか否かを判定することができる。このため規定のサージ電力が検査対象素子に印加されたことを確実に検出することができる。   Thus, even if there is a variation in the clamp voltage of the element to be inspected, the surge test apparatus 1 applies a power higher than a specified power to the element to be inspected based on the detection voltage and the detection current obtained according to the variation. It can be determined whether or not it has been done. For this reason, it is possible to reliably detect that the prescribed surge power is applied to the element to be inspected.

また、第1の実施形態のサージ試験装置1において、電力信号生成部MPは、電圧検出部VDが検出した検出電圧と電流検出部CDが検出した検出電流とを乗算した電力信号を生成する。これにより、電力信号生成部MPは、サージ電圧を印加後、直ちに印加されたサージ電力を検出することができる。そして、電力比較検出部PCMPは、電力信号生成部MPが生成した電力信号が示す電圧が、予め設定された上限値と下限値で規定される規定の範囲内にあるか否か判定する。これにより、電力比較検出部PCMPは、印加されたサージ電力が規定の値以上であるかを検出することができる。   In the surge test apparatus 1 of the first embodiment, the power signal generation unit MP generates a power signal obtained by multiplying the detection voltage detected by the voltage detection unit VD and the detection current detected by the current detection unit CD. Thereby, the power signal generation unit MP can detect the applied surge power immediately after applying the surge voltage. Then, the power comparison detection unit PCMP determines whether or not the voltage indicated by the power signal generated by the power signal generation unit MP is within a specified range defined by a preset upper limit value and lower limit value. Thereby, the power comparison detection unit PCMP can detect whether the applied surge power is a specified value or more.

<第2の実施形態>
続いて、第2の実施形態について説明する。第1の実施形態のサージ試験装置1は、サージ電力が規定の値以上であるか検出する比較検出部PCMPを有した。それに対し、第2の実施形態のサージ試験装置1は、サージ電力のピーク値を保持するピーク検出部を有し、サージ電力のピーク値をAD変換した後に規定の値以上であるか検出する。
<Second Embodiment>
Next, the second embodiment will be described. The surge test apparatus 1 according to the first embodiment includes a comparison detection unit PCMP that detects whether surge power is equal to or higher than a specified value. On the other hand, the surge test apparatus 1 of the second embodiment has a peak detection unit that holds the peak value of surge power, and detects whether the peak value of surge power is equal to or greater than a specified value after AD conversion.

第2の実施形態のサージ試験装置1は、第1の実施形態と比べて、判定部JUDの構成のみが異なっている。   The surge test apparatus 1 of the second embodiment is different from the first embodiment only in the configuration of the determination unit JUD.

図6に示すように、判定部JUDは、第1の入力が電圧検出部VDに接続され第2の入力が電流検出部CDに接続された電力信号生成部MPと、第1の入力が電圧検出部VDに接続され第2の入力が制御部CONの第1の入力に接続された電圧ピークホールド部VPHと、第1の入力が電力信号生成部MPの出力に接続され第2の入力が制御部CONの第2の出力に接続された電力ピークホールド部PPHと、を備える。判定部JUDは、更に、第1の入力が電流検出部CDに接続され第2の入力が制御部CONの第3の出力に接続された電流ピークホールド部CPHと、第1の入力が電圧ピークホールド部VPHに接続され、第2の入力が電力ピークホールド部PPHに接続され、第3の入力が電流ピークホールド部CPHに接続された切替部SLとを備える。判定部JUDは、更に、入力が切替部SLの出力に接続されたADコンバータADCと入力がADコンバータADCの出力に接続された制御部CONとを備える。   As shown in FIG. 6, the determination unit JUD includes a power signal generation unit MP having a first input connected to the voltage detection unit VD and a second input connected to the current detection unit CD, and the first input is a voltage. A voltage peak hold unit VPH connected to the detection unit VD and having a second input connected to the first input of the control unit CON, and a first input connected to the output of the power signal generation unit MP and the second input A power peak hold unit PPH connected to a second output of the control unit CON. The determination unit JUD further includes a current peak hold unit CPH in which the first input is connected to the current detection unit CD and the second input is connected to the third output of the control unit CON, and the first input is a voltage peak. The switch unit SL is connected to the hold unit VPH, the second input is connected to the power peak hold unit PPH, and the third input is connected to the current peak hold unit CPH. The determination unit JUD further includes an AD converter ADC whose input is connected to the output of the switching unit SL and a control unit CON whose input is connected to the output of the AD converter ADC.

電力信号生成部MPは、電圧検出部VDが検出した検出電圧と電流検出部CDが検出した検出電流に基づいて、検査対象素子(ここでは、一例としてダイオードD1)に印加された電力に対応する電力信号を生成する。電力信号生成部MPは、一例として、乗算器である。具体的には、例えば、電力信号生成部MPは、電圧検出部VDが検出した検出電圧と電流検出部CDが検出した検出電流とを乗算した電力信号を生成する。電力信号生成部MPは、生成した電力信号を電力ピークホールド部PPHへ出力する。   The power signal generation unit MP corresponds to the power applied to the inspection target element (here, the diode D1 as an example) based on the detection voltage detected by the voltage detection unit VD and the detection current detected by the current detection unit CD. Generate a power signal. The power signal generation unit MP is a multiplier as an example. Specifically, for example, the power signal generation unit MP generates a power signal obtained by multiplying the detection voltage detected by the voltage detection unit VD and the detection current detected by the current detection unit CD. The power signal generation unit MP outputs the generated power signal to the power peak hold unit PPH.

電圧ピークホールド部VPHは、電圧検出部VDが検出した電圧のピーク値を検出し、この検出したピーク電圧信号を切替部SLへ出力する。電圧ピークホールド部VPHは、例えば、制御部CONからリセット信号が入力された場合、このピーク電圧信号を0Vにする。   The voltage peak hold unit VPH detects the peak value of the voltage detected by the voltage detection unit VD, and outputs the detected peak voltage signal to the switching unit SL. For example, when a reset signal is input from the control unit CON, the voltage peak hold unit VPH sets the peak voltage signal to 0V.

電力ピークホールド部PPHは、電力信号生成部MPが生成した電力信号のピークを検出し、この検出したピーク電力信号を切替部SLへ出力する。電力ピークホールド部PPHは、例えば、制御部CONからリセット信号が入力された場合、このピーク電力信号を0Vにする。   The power peak hold unit PPH detects the peak of the power signal generated by the power signal generation unit MP, and outputs the detected peak power signal to the switching unit SL. For example, when a reset signal is input from the control unit CON, the power peak hold unit PPH sets the peak power signal to 0V.

電流ピークホールド部CPHは、電流検出部CDが検出した電流のピーク値を検出し、この検出したピーク電流信号を切替部SLへ出力する。電流ピークホールド部CPHは、例えば、制御部CONからリセット信号が入力された場合、このピーク電流信号を0Vにする。   The current peak hold unit CPH detects the peak value of the current detected by the current detection unit CD, and outputs the detected peak current signal to the switching unit SL. For example, when a reset signal is input from the control unit CON, the current peak hold unit CPH sets the peak current signal to 0V.

切替部SLは、例えば、所定の周期で、電圧ピークホールド部VPHが出力したピーク電圧信号、電力ピークホールド部PPHが出力したピーク電力信号、及び電流ピークホールド部CPHが出力したピーク電流信号を順にADコンバータADCへ出力することを繰り返す。   The switching unit SL sequentially outputs, for example, a peak voltage signal output from the voltage peak hold unit VPH, a peak power signal output from the power peak hold unit PPH, and a peak current signal output from the current peak hold unit CPH in a predetermined cycle. The output to the AD converter ADC is repeated.

ADコンバータADCは、切替部SLから入力される信号をアナログ信号からデジタル信号に変換し、変換後のデジタル信号を制御部CONへ出力する。   The AD converter ADC converts the signal input from the switching unit SL from an analog signal to a digital signal, and outputs the converted digital signal to the control unit CON.

制御部CONは、電力ピークホールド部PPHが検出したピーク値に基づいて、検査対象素子(ここでは、一例としてダイオードD1)に規定の電力以上の電力が印加されたか否か判定する。具体的には例えば、制御部CONは、電力ピークホールド部PPHが検出したピーク値が規定の値以上である場合、検査対象素子に規定の電力以上の電力が印加されたと判定する。一方、制御部CONは、例えば、電力ピークホールド部PPHが検出したピーク値が規定の値未満である場合、検査対象素子に規定の電力以上の電力が印加されていないと判定する。   Based on the peak value detected by the power peak hold unit PPH, the control unit CON determines whether or not power higher than the specified power is applied to the element to be inspected (here, the diode D1 as an example). Specifically, for example, when the peak value detected by the power peak hold unit PPH is equal to or greater than a specified value, the control unit CON determines that power greater than the specified power is applied to the inspection target element. On the other hand, for example, when the peak value detected by the power peak hold unit PPH is less than a specified value, the control unit CON determines that no power higher than the specified power is applied to the inspection target element.

なお、制御部CONは、電力ピークホールド部PPHが検出した電力のピーク値、電圧ピークホールド部VPHが検出した電圧のピーク値及び電流ピークホールド部CPHが検出した電流のピーク値に基づいて、検査対象素子(ここでは、一例としてダイオードD1)に規定のサージ電圧が印加されたか否か判定してもよい。具体的には例えば、制御部CONは、電力のピーク値、電圧のピーク値および電流のピーク値がそれぞれについて設定された規定の値以上である場合、検査対象素子に規定の電力以上の電力が印加されたと判定してもよい。一方、制御部CONは、例えば、電力のピーク値、電圧のピーク値および電流のピーク値がそれぞれについて設定された規定の値未満である場合、検査対象素子に規定の電力以上の電力が印加されていないと判定してもよい。   The control unit CON performs inspection based on the peak value of power detected by the power peak hold unit PPH, the peak value of voltage detected by the voltage peak hold unit VPH, and the peak value of current detected by the current peak hold unit CPH. It may be determined whether or not a specified surge voltage is applied to the target element (here, the diode D1 as an example). Specifically, for example, when the peak value of power, the peak value of voltage, and the peak value of current are equal to or higher than a predetermined value set for each of the control units CON, You may determine with having applied. On the other hand, for example, when the peak value of power, the peak value of voltage, and the peak value of current are less than the specified values set for each, the control unit CON applies power equal to or higher than the specified power to the inspection target element. It may be determined that it is not.

例えば図7に示すように、電力ピークホールド部PPHは、入力に電源電圧Vpの電圧が供給される定電流回路CCCと、一端が定電流回路CCCの出力に接続されるスイッチSW3と、一端がスイッチSW3の他端に接続され、他端が接地されているコンデンサC3と、を備える。
更に、電力ピークホールド部PPHは、第1の入力(非反転入力端子)がスイッチSW3の他端とコンデンサC3の一端とに接続され、出力が第2の入力(反転入力端子)と切替部SLの第2の入力に接続されたオペアンプAMP1と、第1の入力(非反転入力端子)が電力信号生成部MPに接続され、第2の入力(反転入力端子)がオペアンプAMP1の第2の入力(反転入力端子)及び出力に接続され、出力がスイッチSW3に接続されたコンパレータCMP3とを備える。
For example, as shown in FIG. 7, the power peak hold unit PPH includes a constant current circuit CCC that is supplied with the power supply voltage Vp at its input, a switch SW3 that has one end connected to the output of the constant current circuit CCC, and one end that And a capacitor C3 connected to the other end of the switch SW3 and grounded at the other end.
Further, the power peak hold unit PPH has a first input (non-inverting input terminal) connected to the other end of the switch SW3 and one end of the capacitor C3, and an output connected to the second input (inverting input terminal) and the switching unit SL. And the first input (non-inverting input terminal) are connected to the power signal generator MP, and the second input (inverting input terminal) is the second input of the operational amplifier AMP1. And a comparator CMP3 having an output connected to the switch SW3.

更に、電力ピークホールド部PPHは、一端がオペアンプAMP1の第1の入力(非反転入力端子)に接続され他端が接地され、制御部CONによる制御に応じて開閉する放電用スイッチSW4を備える。   Furthermore, the power peak hold unit PPH includes a discharge switch SW4 having one end connected to the first input (non-inverting input terminal) of the operational amplifier AMP1 and the other end grounded, and opened and closed according to control by the control unit CON.

コンパレータCMP3は、電力信号生成部MPが生成した電力信号とオペアンプAMP1の出力とを比較し、この比較結果に基づいてスイッチSW3を制御する。具体的には例えば、コンパレータCMP3は、電力信号生成部MPが生成した電力信号がオペアンプAMP1の出力以上の場合、スイッチSW3にコンデンサC3の一端と定電流回路CCCの出力とを導通させるよう制御する。その制御に応じて、スイッチSW3は、電力信号生成部MPが生成した電力信号がオペアンプAMP1の出力以上の場合、コンデンサC3の一端と定電流回路CCCの出力とを導通させる。   The comparator CMP3 compares the power signal generated by the power signal generation unit MP with the output of the operational amplifier AMP1, and controls the switch SW3 based on the comparison result. Specifically, for example, when the power signal generated by the power signal generation unit MP is equal to or higher than the output of the operational amplifier AMP1, the comparator CMP3 controls the switch SW3 to conduct one end of the capacitor C3 and the output of the constant current circuit CCC. . In accordance with the control, the switch SW3 conducts one end of the capacitor C3 and the output of the constant current circuit CCC when the power signal generated by the power signal generation unit MP is equal to or higher than the output of the operational amplifier AMP1.

これにより、電力信号生成部MPが生成した電力信号がオペアンプAMP1の出力以上の間、定電流回路CCCからコンデンサC3に電流が供給され、コンデンサC3が電荷を蓄積することで、コンデンサC3の一端の電圧すなわちオペアンプAMP1の第1の入力の電圧が上昇する。   Thereby, while the power signal generated by the power signal generation unit MP is equal to or higher than the output of the operational amplifier AMP1, current is supplied from the constant current circuit CCC to the capacitor C3, and the capacitor C3 accumulates electric charge, so that one end of the capacitor C3 is stored. The voltage, that is, the voltage at the first input of the operational amplifier AMP1 increases.

オペアンプAMP1は、一例として第1の入力の電圧と同じ電圧を出力する。このため、電力信号生成部MPが生成した電力信号がオペアンプAMP1の出力以上の間、オペアンプAMP1の出力の電圧が上昇する。このため、図8に示すように、オペアンプAMP1の出力すなわち電力ピークホールド部PPHの出力の電圧は、この電力信号すなわち電力ピークホールド部PPHの入力の電圧の上昇に追従して上昇する。   For example, the operational amplifier AMP1 outputs the same voltage as the voltage of the first input. For this reason, the voltage of the output of the operational amplifier AMP1 rises while the power signal generated by the power signal generation unit MP is greater than or equal to the output of the operational amplifier AMP1. For this reason, as shown in FIG. 8, the voltage of the output of the operational amplifier AMP1, that is, the output of the power peak hold unit PPH rises following the increase of the voltage of this power signal, that is, the input of the power peak hold unit PPH.

一方、例えば、コンパレータCMP3は、電力信号がオペアンプAMP1の出力未満の場合、スイッチSW3にコンデンサC3の一端と定電流回路CCCの出力とを非導通にさせるよう制御する。その制御に応じて、スイッチSW3は、電力信号生成部MPが生成した電力信号がオペアンプAMP1の出力未満の場合、コンデンサC3の一端と定電流回路CCCの出力とを非導通にさせる。   On the other hand, for example, when the power signal is less than the output of the operational amplifier AMP1, the comparator CMP3 controls the switch SW3 to make one end of the capacitor C3 and the output of the constant current circuit CCC nonconductive. In response to the control, when the power signal generated by the power signal generation unit MP is less than the output of the operational amplifier AMP1, the switch SW3 disconnects one end of the capacitor C3 and the output of the constant current circuit CCC.

これにより、この電力信号がオペアンプAMP1の出力未満の間、定電流回路CCCからコンデンサC3には電流が供給されないので、コンデンサC3に蓄積される電荷が、それまでに蓄積された電荷量で維持され、コンデンサC3の一端の電圧すなわちオペアンプAMP1の第1の入力の電圧が、一定の電圧で維持される。その結果、この電力信号がオペアンプAMP1の出力未満の間、オペアンプAMP1の出力の電圧がほぼ一定の電圧で維持される。このため、図8に示すように、オペアンプAMP1の出力すなわち電力ピークホールド部PPHの出力の電圧は、この電力信号すなわち電力ピークホールド部PPHの入力の電圧が下降しても、ほぼ一定の電圧を維持する。   As a result, while the power signal is less than the output of the operational amplifier AMP1, no current is supplied from the constant current circuit CCC to the capacitor C3, so that the charge accumulated in the capacitor C3 is maintained at the amount of charge accumulated so far. The voltage at one end of the capacitor C3, that is, the voltage at the first input of the operational amplifier AMP1 is maintained at a constant voltage. As a result, while the power signal is less than the output of the operational amplifier AMP1, the output voltage of the operational amplifier AMP1 is maintained at a substantially constant voltage. For this reason, as shown in FIG. 8, the output voltage of the operational amplifier AMP1, that is, the output of the power peak hold unit PPH is substantially constant even when the voltage of the power signal, that is, the input of the power peak hold unit PPH is lowered. maintain.

放電用スイッチSW4は、例えば、制御部CONから出力されたリセット信号に応じて開閉する。例えば、放電用スイッチSW4がNMOSトランジスタの場合、リセット信号がハイレベルの場合、放電用スイッチSW4は、スイッチを閉じて一端と他端とを導通させることで、コンデンサC3に蓄積された電荷を0にする。これにより、電力ピークホールド部PPHの出力がリセットされて0Vを示す。   For example, the discharge switch SW4 opens and closes according to a reset signal output from the control unit CON. For example, when the discharge switch SW4 is an NMOS transistor and the reset signal is at a high level, the discharge switch SW4 closes the switch and makes one end and the other end conductive, thereby reducing the charge accumulated in the capacitor C3 to 0. To. As a result, the output of the power peak hold unit PPH is reset to indicate 0V.

なお、電力ピークホールド部PPHは、上述した回路構成に限ったものではない。例えば図9に示すように、電力ピークホールド部PPHは、以下の回路構成であってもよい。電力ピークホールド部PPHは、アノードが電力信号生成部MPの出力に接続されたダイオードD2と、一端がダイオードD2のカソードに接続され他端が接地されたコンデンサC4とを備えてもよい。そして、電力ピークホールド部PPHは、更に、第1の入力(非反転入力端子)がダイオードD2のカソード及びコンデンサC4の一端と接続され、出力が第2の入力(反転入力端子)に接続されたオペアンプAMP2を備えてもよい。   Note that the power peak hold unit PPH is not limited to the circuit configuration described above. For example, as shown in FIG. 9, the power peak hold unit PPH may have the following circuit configuration. The power peak hold unit PPH may include a diode D2 having an anode connected to the output of the power signal generation unit MP, and a capacitor C4 having one end connected to the cathode of the diode D2 and the other end grounded. The power peak hold unit PPH further has a first input (non-inverting input terminal) connected to the cathode of the diode D2 and one end of the capacitor C4, and an output connected to the second input (inverting input terminal). An operational amplifier AMP2 may be provided.

続いて、この電力ピークホールド部PPHの回路動作について説明する。ダイオードD2は、電力信号生成部MPから供給された電力信号の電圧がコンデンサC4の一端の電圧以上の間、アノードからカソードに向かって電流を流す。これにより、この電流がコンデンサC4に供給され、コンデンサC4が電荷を蓄積することで、コンデンサC3の一端の電圧すなわちオペアンプAMP2の第1の入力の電圧が上昇する。その場合、オペアンプAMP2は、オペアンプAMP2の第1の入力とオペアンプAMP2の出力の差に応じた電圧を切替部SLへ出力する。これにより、電力信号生成部MPから供給された電力信号の電圧がコンデンサC4の一端の電圧以上の間、オペアンプAMP2の出力すなわち電力ピークホールド部PPHの出力は、この電力信号の電圧すなわち電力ピークホールド部PPHの入力に追従する。   Subsequently, the circuit operation of the power peak hold unit PPH will be described. The diode D2 allows a current to flow from the anode toward the cathode while the voltage of the power signal supplied from the power signal generator MP is equal to or higher than the voltage at one end of the capacitor C4. As a result, this current is supplied to the capacitor C4, and the capacitor C4 accumulates electric charge, thereby increasing the voltage at one end of the capacitor C3, that is, the voltage at the first input of the operational amplifier AMP2. In this case, the operational amplifier AMP2 outputs a voltage corresponding to the difference between the first input of the operational amplifier AMP2 and the output of the operational amplifier AMP2 to the switching unit SL. Thus, while the voltage of the power signal supplied from the power signal generation unit MP is equal to or higher than the voltage at one end of the capacitor C4, the output of the operational amplifier AMP2, that is, the output of the power peak hold unit PPH, is the voltage of this power signal, that is, the power peak hold. It follows the input of the part PPH.

ダイオードD2は、電力信号生成部MPから供給された電力信号の電圧がコンデンサC4の一端の電圧未満の間、アノードからカソードに向かって電流を流さない。これにより、電流がコンデンサC4に供給されず、コンデンサC4に蓄積された電荷がそのまま維持される。その結果、コンデンサC4の一端の電圧すなわちオペアンプAMP2の第1の入力の電圧は、電力のピーク値のまま維持される。その場合、オペアンプAMP2は、この電力のピーク値とオペアンプAMP2の出力の差に応じた電圧を切替部SLへ出力する。これにより、電力信号生成部MPから供給された電力信号の電圧がコンデンサC4の一端の電圧未満の間、オペアンプAMP2の出力すなわち電力ピークホールド部PPHの出力は、ほぼ一定の電圧に維持される。   The diode D2 does not flow current from the anode toward the cathode while the voltage of the power signal supplied from the power signal generator MP is less than the voltage at one end of the capacitor C4. As a result, no current is supplied to the capacitor C4, and the charge accumulated in the capacitor C4 is maintained as it is. As a result, the voltage at one end of the capacitor C4, that is, the voltage at the first input of the operational amplifier AMP2 is maintained at the power peak value. In that case, the operational amplifier AMP2 outputs a voltage corresponding to the difference between the peak value of the power and the output of the operational amplifier AMP2 to the switching unit SL. Thereby, while the voltage of the power signal supplied from the power signal generation unit MP is less than the voltage at one end of the capacitor C4, the output of the operational amplifier AMP2, that is, the output of the power peak hold unit PPH is maintained at a substantially constant voltage.

以上、第2の実施形態におけるサージ試験装置1において、判定部JUDは、電圧検出部VDが検出した検出電圧と電流検出部CDが検出した検出電流に基づいて、検査対象素子に印加された電力に対応する電力信号を生成する電力信号生成部MPと、電力信号生成部MPが生成した電力信号に基づいて電力のピーク値を検出する電力ピークホールド部PPHと、電力ピークホールド部PPHが検出した電力のピーク値に基づいて、検査対象素子に規定の電力以上の電力が印加されたか否か判定する制御部CONとを備える。   As described above, in the surge test apparatus 1 according to the second embodiment, the determination unit JUD uses the power applied to the inspection target element based on the detection voltage detected by the voltage detection unit VD and the detection current detected by the current detection unit CD. A power signal generation unit MP that generates a power signal corresponding to the power signal, a power peak hold unit PPH that detects a peak value of power based on the power signal generated by the power signal generation unit MP, and a power peak hold unit PPH detected And a control unit CON that determines whether or not electric power equal to or higher than a predetermined electric power is applied to the element to be inspected based on the peak value of electric power.

これにより、制御部CONは、ピーク電力と規定の電力とを比較することで、検査対象素子に規定の電力以上の電力が印加されたか否か検出することができる。よって、第1の実施形態と同様に、第2の実施形態におけるサージ試験装置1は、検査対象素子に規定の電力以上の電力が印加されたか否かを確実に検出することができる。   Thereby, the control part CON can detect whether the electric power more than prescription | regulation electric power was applied to the test object element by comparing peak electric power with prescription | regulation electric power. Therefore, similarly to the first embodiment, the surge test apparatus 1 according to the second embodiment can reliably detect whether or not electric power equal to or higher than the prescribed electric power is applied to the element to be inspected.

また、本発明の一態様に係るサージ試験方法は、サージ電圧を印加するサージ電圧発生回路SCと、サージ電圧発生回路SCの出力に接続された第1の検査用端子T1と、接地された第2の検査用端子T2と、を備えるサージ試験装置が実行するサージ試験方法であって、以下の手順を有する。   The surge test method according to one aspect of the present invention includes a surge voltage generation circuit SC for applying a surge voltage, a first inspection terminal T1 connected to the output of the surge voltage generation circuit SC, and a first grounded terminal. A surge test method executed by a surge test apparatus including two inspection terminals T2 and having the following procedure.

(第1ステップ)電圧検出部VDが、第1の検査用端子T1と第2の検査用端子T2との間に逆バイアスとなるように接続されたアバランシェ特性を有する検査対象素子にサージ電圧発生回路SCが印加したサージ電圧を検出する。   (First Step) The voltage detection unit VD generates a surge voltage in an inspection target element having an avalanche characteristic connected so as to be reverse-biased between the first inspection terminal T1 and the second inspection terminal T2. The surge voltage applied by the circuit SC is detected.

(第2ステップ)第1のステップと並行して、電流検出部CDが、サージ電圧発生回路SCがサージ電圧を印加することでこの検査対象素子に流れるサージ電流を検出する。   (Second Step) In parallel with the first step, the current detection unit CD detects the surge current flowing through the element to be inspected when the surge voltage generation circuit SC applies the surge voltage.

(第3ステップ)次に、判定部JUDが、電圧検出部VDが検出した検出電圧と電流検出部CDが検出した検出電流に基づいて、この検査対象素子に規定の電力以上の電力が印加されたか否かを判定する。   (Third step) Next, based on the detection voltage detected by the voltage detection unit VD and the detection current detected by the current detection unit CD, the determination unit JUD applies power equal to or higher than the specified power to the inspection target element. It is determined whether or not.

また、本発明の一態様に係る電子部品は、アバランシェ特性を有する電子部品であって、以下の構成を備えるサージ試験装置によって試験された電子部品である。サージ試験装置は、サージ電圧を印加するサージ電圧発生回路SCと、サージ電圧発生回路SCの出力に接続された第1の検査用端子T1と、接地された第2の検査用端子T2と、第1の検査用端子T1と第2の検査用端子T2との間に逆バイアスとなるように接続された当該電子部品にサージ電圧発生回路SCが印加したサージ電圧を検出する電圧検出部VDと、サージ電圧発生回路SCが上記サージ電圧を印加することで当該電子部品に流れるサージ電流を検出する電流検出部CDと、電圧検出部VDが検出した検出電圧と電流検出部CDが検出した検出電流に基づいて、当該電子部品に規定の電力以上の電力が印加されたか否かを判定する判定部JUDと、を備える。   Moreover, the electronic component which concerns on 1 aspect of this invention is an electronic component which has an avalanche characteristic, Comprising: The electronic component tested with the surge test apparatus provided with the following structures. The surge test apparatus includes a surge voltage generation circuit SC for applying a surge voltage, a first inspection terminal T1 connected to the output of the surge voltage generation circuit SC, a second inspection terminal T2 grounded, A voltage detection unit VD for detecting a surge voltage applied by the surge voltage generation circuit SC to the electronic component connected to be reverse-biased between the first inspection terminal T1 and the second inspection terminal T2, The surge voltage generation circuit SC applies the surge voltage to detect the surge current flowing in the electronic component, the detected voltage detected by the voltage detector VD, and the detected current detected by the current detector CD. A determination unit JUD that determines whether or not electric power equal to or higher than a predetermined electric power is applied to the electronic component.

なお、実施形態は例示であり、発明の範囲はそれらに限定されない。   In addition, embodiment is an illustration and the range of invention is not limited to them.

1、100 サージ試験装置
VS 電圧源
R1 第1の抵抗
SW1 第1のスイッチ
C コンデンサ
R2 第2の抵抗
SW2 第2のスイッチ
T1 第1の検査用端子
D1、D2 ダイオード
T2 第2の検査用端子
CD 電流検出部
CMP 比較検出部
PCMP 電力比較検出部
CON 制御部
SC サージ電圧発生回路
VD 電圧検出部
JUD 判定部
VCMP 電圧比較検出部
CCMP 電流比較検出部
MP 電力信号生成部
TOUT 出力端子
R3、R4、R5 抵抗
C1 第1のコンデンサ
C2 第2のコンデンサ
C3、C4 コンデンサ
CMPCMP1 第1のコンパレータ
CMPCMP2 第2のコンパレータ
VPH 電圧ピークホールド部CPH 電流ピークホールド部
PPH 電力ピークホールド部
SL 切替部
ADC ADコンバータ
CCC 定電流回路
SW3、SW4 スイッチ
AMP1、AMP2 オペアンプ
CMP3 コンパレータ
Vref1 第1の基準電圧源
Vref2 第2の基準電圧源
1,100 Surge test equipment
VS voltage source R1 first resistor SW1 first switch C capacitor R2 second resistor SW2 second switch T1 first inspection terminal D1, D2 diode T2 second inspection terminal CD current detection unit CMP comparison detection Unit PCMP power comparison detection unit CON control unit SC surge voltage generation circuit VD voltage detection unit JUD determination unit VCMP voltage comparison detection unit CCMP current comparison detection unit MP power signal generation unit TOUT output terminals R3, R4, R5 resistance C1 first capacitor C2 second capacitor C3, C4 capacitor CMPCMP1 first comparator CMPCMP2 second comparator VPH voltage peak hold unit CPH current peak hold unit PPH power peak hold unit SL switching unit ADC AD converter CCC constant current circuit SW3, SW4 Switch AMP1, AMP2 operational amplifier CMP3 comparator Vref1 first reference voltage source Vref2 second reference voltage source

Claims (15)

サージ電圧を印加するサージ電圧発生回路と、
前記サージ電圧発生回路の出力に接続された第1の検査用端子と、
接地された第2の検査用端子と、
前記第1の検査用端子と前記第2の検査用端子との間に逆バイアスとなるように接続されたアバランシェ特性を有する検査対象素子に前記サージ電圧発生回路が印加したサージ電圧を検出する電圧検出部と、
前記サージ電圧発生回路が前記サージ電圧を印加することで前記検査対象素子に流れるサージ電流を検出する電流検出部と、
前記電圧検出部が検出した検出電圧と前記電流検出部が検出した検出電流に基づいて、前記検査対象素子に規定の電力以上の電力が印加されたか否かを判定する判定部と、
を備えるサージ試験装置。
A surge voltage generating circuit for applying a surge voltage;
A first inspection terminal connected to the output of the surge voltage generation circuit;
A grounded second inspection terminal;
A voltage for detecting a surge voltage applied by the surge voltage generation circuit to an element to be inspected having an avalanche characteristic connected so as to have a reverse bias between the first inspection terminal and the second inspection terminal. A detection unit;
A current detection unit that detects a surge current flowing in the inspection target element by applying the surge voltage to the surge voltage generation circuit;
A determination unit that determines whether or not power equal to or higher than a predetermined power is applied to the inspection target element based on the detection voltage detected by the voltage detection unit and the detection current detected by the current detection unit;
Surge test equipment with
前記電圧検出部は、前記第1の検査用端子と前記接地との間に接続された第1の検出抵抗を有し、該第1の検出抵抗の電圧降下に基づいて前記検出電圧を検出し、
前記電流検出部は、前記第2の検査用端子と前記接地との間に接続された第2の検出抵抗を有し、該第2の検出抵抗の電圧降下に基づいて前記検出電流を検出し、
前記電圧検出部の前記第1の検出抵抗の値は、前記電流検出部の前記第2の検出抵抗の値よりも大きい請求項1に記載のサージ試験装置。
The voltage detector includes a first detection resistor connected between the first inspection terminal and the ground, and detects the detection voltage based on a voltage drop of the first detection resistor. ,
The current detection unit includes a second detection resistor connected between the second inspection terminal and the ground, and detects the detection current based on a voltage drop of the second detection resistor. ,
The surge testing device according to claim 1, wherein a value of the first detection resistor of the voltage detection unit is larger than a value of the second detection resistor of the current detection unit.
前記判定部は、
前記電圧検出部が検出した検出電圧と前記電流検出部が検出した検出電流に基づいて、前記検査対象素子に印加された電力に対応する電力信号を生成する電力信号生成部と、
前記電力信号生成部が生成した電力信号が示す電圧が、予め設定された上限値と下限値で規定される規定の範囲内にあるか否か判定する比較検出部と、
前記比較検出部が規定の範囲内であると判定した場合に、前記検査対象素子に規定の電力以上の電力が印加されたと判定する制御部と、
を備える請求項1または2に記載のサージ試験装置。
The determination unit
A power signal generation unit that generates a power signal corresponding to the power applied to the inspection target element based on the detection voltage detected by the voltage detection unit and the detection current detected by the current detection unit;
A comparison detection unit for determining whether or not a voltage indicated by the power signal generated by the power signal generation unit is within a specified range defined by a preset upper limit value and lower limit value;
When it is determined that the comparison detection unit is within a specified range, a control unit that determines that a power equal to or higher than a specified power is applied to the inspection target element;
A surge testing apparatus according to claim 1 or 2, further comprising:
前記比較検出部は、
第1の入力に前記電力信号生成部が生成した電力信号が入力され、第2の入力に第1の基準電圧が入力され、第1のコンパレータの出力が前記制御部と接続された第1のコンパレータと、
第1の入力に前記電力信号生成部が生成した電力信号が入力され、第2の入力に第2の基準電圧が入力され、出力が前記制御部と接続された第2のコンパレータと、
を備え、
前記制御部は、前記第1のコンパレータの出力と前記第2のコンパレータの出力に基づいて、前記検査対象素子に規定の電力以上の電力が印加されたか否か判定し、
前記第1の基準電圧は前記上限値で前記第2の基準電圧は前記下限値である
請求項3に記載のサージ試験装置。
The comparison detection unit
A power signal generated by the power signal generation unit is input to a first input, a first reference voltage is input to a second input, and an output of a first comparator is connected to the control unit. A comparator,
A second comparator in which a power signal generated by the power signal generation unit is input to a first input, a second reference voltage is input to a second input, and an output is connected to the control unit;
With
The control unit determines whether or not power more than a specified power is applied to the inspection target element based on the output of the first comparator and the output of the second comparator,
The surge test apparatus according to claim 3, wherein the first reference voltage is the upper limit value and the second reference voltage is the lower limit value.
前記判定部は、
前記電圧検出部が検出した検出電圧が、規定の範囲内にあるか否か判定する電圧比較検出部と、
前記電流検出部が検出した検出電流が、規定の範囲内にあるか否か判定する電流比較検出部と、
を更に備え、
前記制御部は、前記比較検出部が規定の範囲内であると判定し、かつ前記電圧比較検出部が規定の範囲内であると判定し、かつ前記電流比較検出部が規定の範囲内であると判定した場合、前記検査対象素子に規定のサージ電圧が印加されたと判定する
請求項3または4に記載のサージ試験装置。
The determination unit
A voltage comparison detection unit for determining whether the detection voltage detected by the voltage detection unit is within a specified range;
A current comparison detection unit that determines whether or not the detection current detected by the current detection unit is within a specified range;
Further comprising
The control unit determines that the comparison detection unit is within a specified range, determines that the voltage comparison detection unit is within a specified range, and the current comparison detection unit is within a specified range. The surge testing device according to claim 3 or 4, wherein if it is determined, a determined surge voltage is applied to the element to be inspected.
前記判定部は、
前記電圧検出部が検出した検出電圧と前記電流検出部が検出した検出電流に基づいて、前記検査対象素子に印加された電力に対応する電力信号を生成する電力信号生成部と、
前記電力信号生成部が生成した電力信号のピークを検出する電力ピークホールド部と、
前記電力ピークホールド部が検出した電力のピーク値に基づいて、前記検査対象素子に規定の電力以上の電力が印加されたか否か判定する制御部と、
を備える請求項1または2に記載のサージ試験装置。
The determination unit
A power signal generation unit that generates a power signal corresponding to the power applied to the inspection target element based on the detection voltage detected by the voltage detection unit and the detection current detected by the current detection unit;
A power peak hold unit for detecting a peak of the power signal generated by the power signal generation unit;
Based on the peak value of the power detected by the power peak hold unit, a control unit that determines whether or not a power equal to or higher than a specified power is applied to the inspection target element;
A surge testing apparatus according to claim 1 or 2, further comprising:
前記電力ピークホールド部は、
一端が定電流回路の出力に接続されるスイッチと、
一端が前記スイッチの他端に接続され、他端が接地されているコンデンサと、
第1の入力が前記スイッチの他端と前記コンデンサの一端とに接続され、出力が第2の入力に接続されたオペアンプと、
前記電力信号生成部が生成した電力信号と前記オペアンプの出力とを比較し、この比較結果に基づいて前記スイッチを制御するコンパレータと、
を備える請求項6に記載のサージ試験装置。
The power peak hold unit is
A switch having one end connected to the output of the constant current circuit;
A capacitor having one end connected to the other end of the switch and the other end grounded;
An operational amplifier having a first input connected to the other end of the switch and one end of the capacitor, and an output connected to a second input;
Comparing the power signal generated by the power signal generation unit and the output of the operational amplifier, a comparator for controlling the switch based on the comparison result,
A surge testing apparatus according to claim 6.
前記コンパレータは、前記電力信号が前記オペアンプの出力以上の場合、前記スイッチに前記コンデンサの一端と前記定電流回路の出力とを導通させるよう制御し、前記電力信号が前記オペアンプの出力未満の場合、前記スイッチに前記コンデンサの一端と前記定電流回路の出力とを非導通にさせるよう制御する
請求項7に記載のサージ試験装置。
The comparator controls the switch to conduct the one end of the capacitor and the output of the constant current circuit when the power signal is greater than or equal to the output of the operational amplifier, and when the power signal is less than the output of the operational amplifier, The surge test apparatus according to claim 7, wherein the switch is controlled so that one end of the capacitor and the output of the constant current circuit are made non-conductive.
前記判定部は、前記電圧検出部が検出した検出電圧のピーク値を検出する電圧ピークホールド部と、前記電流検出部が検出した検出電流のピーク値を検出する電流ピークホールド部と、
を更に備え、
前記制御部は、前記電力ピークホールド部が検出した電力のピーク値、前記電圧ピークホールド部が検出した検出電圧のピーク値及び前記電流ピークホールド部が検出した検出電流のピーク値に基づいて、前記検査対象素子に規定のサージ電圧が印加されたか否か判定する
請求項6から8のいずれか一項に記載のサージ試験装置。
The determination unit includes a voltage peak hold unit that detects a peak value of a detection voltage detected by the voltage detection unit, a current peak hold unit that detects a peak value of a detection current detected by the current detection unit,
Further comprising
The control unit, based on the peak value of the power detected by the power peak hold unit, the peak value of the detected voltage detected by the voltage peak hold unit, and the peak value of the detected current detected by the current peak hold unit, The surge testing device according to any one of claims 6 to 8, wherein it is determined whether or not a specified surge voltage is applied to the element to be inspected.
前記電圧検出部は、前記検査対象素子に係る電圧を、所定の分圧比で分圧して検出し、
前記判定部は、前記電圧検出部が分圧して検出した電圧と前記電流検出部が検出した検出電流に基づいて、前記検査対象素子に規定の電力以上の電力が印加されたか否かを判定する
請求項1から9に記載のサージ試験装置。
The voltage detection unit detects a voltage related to the inspection target element by dividing it at a predetermined voltage dividing ratio,
The determination unit determines whether or not a power higher than a predetermined power is applied to the inspection target element based on the voltage detected by dividing the voltage by the voltage detection unit and the detection current detected by the current detection unit. The surge test apparatus according to claim 1.
前記電圧検出部は、前記電力信号生成部に接続された出力端子と、一端が前記第1の検査用端子に接続され、他端が前記出力端子に接続された第1の分圧抵抗と、
一端が前記出力端子に接続され、他端が接地された第2の分圧抵抗と、
一端が前記第1の分圧抵抗の一端に接続され、他端が前記第1の分圧抵抗の他端に接続された第1のコンデンサと、
一端が前記第2の分圧抵抗の一端に接続され、他端が前記第2の分圧抵抗の他端に接続された第2のコンデンサと、
を備え、
前記第1の分圧抵抗の抵抗値に対する前記第2の分圧抵抗の抵抗値の比は、前記所定の分圧比である
請求項10に記載のサージ試験装置。
The voltage detection unit includes an output terminal connected to the power signal generation unit, a first voltage dividing resistor having one end connected to the first inspection terminal and the other end connected to the output terminal,
A second voltage dividing resistor having one end connected to the output terminal and the other end grounded;
A first capacitor having one end connected to one end of the first voltage dividing resistor and the other end connected to the other end of the first voltage dividing resistor;
A second capacitor having one end connected to one end of the second voltage dividing resistor and the other end connected to the other end of the second voltage dividing resistor;
With
The surge testing apparatus according to claim 10, wherein a ratio of a resistance value of the second voltage dividing resistor to a resistance value of the first voltage dividing resistor is the predetermined voltage dividing ratio.
前記第1の分圧抵抗の抵抗値と前記第1のコンデンサの容量との積が、前記第2の分圧抵抗の抵抗値と前記第2のコンデンサの容量との積と等しい
請求項11に記載のサージ試験装置。
The product of the resistance value of the first voltage dividing resistor and the capacitance of the first capacitor is equal to the product of the resistance value of the second voltage dividing resistor and the capacitance of the second capacitor. The surge testing device described.
前記検査対象素子は、カソードが前記第1の検査用端子に接続され、アノードが前記第2の検査用端子に接続されたダイオードである
請求項1から12のいずれか一項に記載のサージ試験装置。
The surge test according to any one of claims 1 to 12, wherein the element to be inspected is a diode having a cathode connected to the first inspection terminal and an anode connected to the second inspection terminal. apparatus.
サージ電圧を印加するサージ電圧発生回路と、前記サージ電圧発生回路の出力に接続された第1の検査用端子と、接地された第2の検査用端子と、を備えるサージ試験装置が実行するサージ試験方法であって、
電圧検出部が、前記第1の検査用端子と前記第2の検査用端子との間に逆バイアスとなるように接続されたアバランシェ特性を有する検査対象素子に前記サージ電圧発生回路が印加したサージ電圧を検出するステップと、
電流検出部が、前記サージ電圧発生回路が前記サージ電圧を印加することで前記検査対象素子に流れるサージ電流を検出するステップと、
判定部が、前記電圧検出部が検出した検出電圧と前記電流検出部が検出した検出電流に基づいて、前記検査対象素子に規定の電力以上の電力が印加されたか否かを判定するステップと、
を有するサージ試験方法。
A surge executed by a surge testing device comprising a surge voltage generating circuit for applying a surge voltage, a first inspection terminal connected to the output of the surge voltage generating circuit, and a second inspection terminal grounded A test method,
A surge applied by the surge voltage generation circuit to an element to be inspected having an avalanche characteristic, in which a voltage detection unit is connected to be reverse-biased between the first inspection terminal and the second inspection terminal. Detecting a voltage;
A step of detecting a surge current flowing through the inspection target element by applying a surge voltage from the surge voltage generating circuit;
A step of determining, based on the detection voltage detected by the voltage detection unit and the detection current detected by the current detection unit, whether or not power greater than a predetermined power is applied to the inspection target element;
A surge test method.
アバランシェ特性を有する電子部品であって、
サージ電圧を印加するサージ電圧発生回路と、
前記サージ電圧発生回路の出力に接続された第1の検査用端子と、
接地された第2の検査用端子と、
前記第1の検査用端子と前記第2の検査用端子との間に逆バイアスとなるように接続された当該電子部品に前記サージ電圧発生回路が印加したサージ電圧を検出する電圧検出部と、
前記サージ電圧発生回路が前記サージ電圧を印加することで当該電子部品に流れるサージ電流を検出する電流検出部と、
前記電圧検出部が検出した検出電圧と前記電流検出部が検出した検出電流に基づいて、当該電子部品に規定の電力以上の電力が印加されたか否かを判定する判定部と、
を備えるサージ試験装置によって試験された電子部品。
An electronic component having avalanche characteristics,
A surge voltage generating circuit for applying a surge voltage;
A first inspection terminal connected to the output of the surge voltage generation circuit;
A grounded second inspection terminal;
A voltage detector for detecting a surge voltage applied by the surge voltage generation circuit to the electronic component connected to be reverse-biased between the first inspection terminal and the second inspection terminal;
A current detector that detects a surge current flowing in the electronic component by applying the surge voltage to the surge voltage generation circuit;
A determination unit that determines whether or not power equal to or higher than a predetermined power is applied to the electronic component based on the detection voltage detected by the voltage detection unit and the detection current detected by the current detection unit;
Electronic components tested by a surge testing device comprising:
JP2013256180A 2013-12-11 2013-12-11 Surge test device, surge test method and electronic component Active JP6230894B2 (en)

Priority Applications (1)

Application Number Priority Date Filing Date Title
JP2013256180A JP6230894B2 (en) 2013-12-11 2013-12-11 Surge test device, surge test method and electronic component

Applications Claiming Priority (1)

Application Number Priority Date Filing Date Title
JP2013256180A JP6230894B2 (en) 2013-12-11 2013-12-11 Surge test device, surge test method and electronic component

Publications (2)

Publication Number Publication Date
JP2015114199A true JP2015114199A (en) 2015-06-22
JP6230894B2 JP6230894B2 (en) 2017-11-15

Family

ID=53528124

Family Applications (1)

Application Number Title Priority Date Filing Date
JP2013256180A Active JP6230894B2 (en) 2013-12-11 2013-12-11 Surge test device, surge test method and electronic component

Country Status (1)

Country Link
JP (1) JP6230894B2 (en)

Cited By (3)

* Cited by examiner, † Cited by third party
Publication number Priority date Publication date Assignee Title
JP2019144204A (en) * 2018-02-23 2019-08-29 新電元工業株式会社 Surge tester and surge test method
CN112067917A (en) * 2020-07-13 2020-12-11 煤炭科学技术研究院有限公司 A surge immunity test system, method and device
CN116165470A (en) * 2023-03-07 2023-05-26 上海维安半导体有限公司 Surge current test circuit of electronic component

Citations (5)

* Cited by examiner, † Cited by third party
Publication number Priority date Publication date Assignee Title
JPS5713375A (en) * 1980-06-27 1982-01-23 Hitachi Ltd Automatic measuring device for surge breakdown resistance amount
JPH06140489A (en) * 1992-09-11 1994-05-20 Seiko Instr Inc Methods for manufacturing and inspecting semiconductor integrated circuit board and semiprocessed product used therefor
JP2007114169A (en) * 2005-10-18 2007-05-10 Norio Murazaki Method for deciding optimal value of humidity/resistivity/recombination ion flow density and high limit and the like of device static resistance/allowable static electricity
JP2011191260A (en) * 2010-03-16 2011-09-29 Renesas Electronics Corp Apparatus for testing esd of semiconductor device
WO2013150732A1 (en) * 2012-04-04 2013-10-10 シャープ株式会社 Esd test inspection device and esd test inspection method

Patent Citations (5)

* Cited by examiner, † Cited by third party
Publication number Priority date Publication date Assignee Title
JPS5713375A (en) * 1980-06-27 1982-01-23 Hitachi Ltd Automatic measuring device for surge breakdown resistance amount
JPH06140489A (en) * 1992-09-11 1994-05-20 Seiko Instr Inc Methods for manufacturing and inspecting semiconductor integrated circuit board and semiprocessed product used therefor
JP2007114169A (en) * 2005-10-18 2007-05-10 Norio Murazaki Method for deciding optimal value of humidity/resistivity/recombination ion flow density and high limit and the like of device static resistance/allowable static electricity
JP2011191260A (en) * 2010-03-16 2011-09-29 Renesas Electronics Corp Apparatus for testing esd of semiconductor device
WO2013150732A1 (en) * 2012-04-04 2013-10-10 シャープ株式会社 Esd test inspection device and esd test inspection method

Cited By (5)

* Cited by examiner, † Cited by third party
Publication number Priority date Publication date Assignee Title
JP2019144204A (en) * 2018-02-23 2019-08-29 新電元工業株式会社 Surge tester and surge test method
JP7005380B2 (en) 2018-02-23 2022-01-21 新電元工業株式会社 Surge test equipment and surge test method
CN112067917A (en) * 2020-07-13 2020-12-11 煤炭科学技术研究院有限公司 A surge immunity test system, method and device
CN112067917B (en) * 2020-07-13 2023-04-25 煤炭科学技术研究院有限公司 A surge immunity test system, method and device
CN116165470A (en) * 2023-03-07 2023-05-26 上海维安半导体有限公司 Surge current test circuit of electronic component

Also Published As

Publication number Publication date
JP6230894B2 (en) 2017-11-15

Similar Documents

Publication Publication Date Title
JP4668836B2 (en) CHARGE CONTROL CIRCUIT AND CHARGE CIRCUIT AND ELECTRONIC DEVICE USING THE SAME
CN107703414B (en) Detection circuit and detection method
JP2009283845A (en) Apparatus for evaluating output characteristic of solar battery, and method for evaluating output characteristic of solar battery
TW201534048A (en) Inverting apparatus and photovoltaic power system using the same
CN103091590B (en) A kind of series capacitance detection method and equipment
JP2011150582A (en) Reference voltage generation circuit and analog circuit using the same
US7969176B2 (en) Voltage margin test device
JP6230894B2 (en) Surge test device, surge test method and electronic component
US10944259B2 (en) System and method for over voltage protection in both positive and negative polarities
US20070103174A1 (en) Direct current test apparatus
JP6272379B2 (en) Cable inspection device and cable inspection system
JP6258064B2 (en) Semiconductor test equipment
US7847516B2 (en) Circuit and method for detecting absent battery condition in a linear charger
KR20140096678A (en) Apparatus and method for measuring performance of protection circuit
US20200144914A1 (en) Detection method, detection circuit, controller and switching power supply
JP6809189B2 (en) Insulation resistance measurement method for DC power supply circuit
CN112180265B (en) Battery tester
JP7005380B2 (en) Surge test equipment and surge test method
JP6305354B2 (en) Electrostatic withstand voltage test method and electrostatic withstand voltage test apparatus
KR101776953B1 (en) Apparatus for limiting inrush current of power supply unit and method therefor
JP5172724B2 (en) Surge test equipment
US9373996B2 (en) Inverting apparatus and photovoltaic power system using the same
JP2011027453A (en) Semiconductor test apparatus and semiconductor test method
JP6378585B2 (en) Transient current measurement method, commercial power distribution system judgment method capable of measuring transient current, countermeasure method for commercial power distribution system incapable of measuring transient current, and apparatus therefor
KR101773305B1 (en) Apparatus for measuring power quality

Legal Events

Date Code Title Description
A621 Written request for application examination

Free format text: JAPANESE INTERMEDIATE CODE: A621

Effective date: 20160512

A977 Report on retrieval

Free format text: JAPANESE INTERMEDIATE CODE: A971007

Effective date: 20170317

A131 Notification of reasons for refusal

Free format text: JAPANESE INTERMEDIATE CODE: A131

Effective date: 20170328

A521 Request for written amendment filed

Free format text: JAPANESE INTERMEDIATE CODE: A523

Effective date: 20170427

TRDD Decision of grant or rejection written
A01 Written decision to grant a patent or to grant a registration (utility model)

Free format text: JAPANESE INTERMEDIATE CODE: A01

Effective date: 20170919

A61 First payment of annual fees (during grant procedure)

Free format text: JAPANESE INTERMEDIATE CODE: A61

Effective date: 20171018

R150 Certificate of patent or registration of utility model

Ref document number: 6230894

Country of ref document: JP

Free format text: JAPANESE INTERMEDIATE CODE: R150