CN217361476U - 一种插入式断路器锁定和解锁结构 - Google Patents
一种插入式断路器锁定和解锁结构 Download PDFInfo
- Publication number
- CN217361476U CN217361476U CN202220391041.8U CN202220391041U CN217361476U CN 217361476 U CN217361476 U CN 217361476U CN 202220391041 U CN202220391041 U CN 202220391041U CN 217361476 U CN217361476 U CN 217361476U
- Authority
- CN
- China
- Prior art keywords
- circuit breaker
- state
- handle
- plug
- locking
- Prior art date
- Legal status (The legal status is an assumption and is not a legal conclusion. Google has not performed a legal analysis and makes no representation as to the accuracy of the status listed.)
- Active
Links
- 230000008602 contraction Effects 0.000 abstract 1
- 238000010586 diagram Methods 0.000 description 7
- 230000003068 static effect Effects 0.000 description 2
- 238000001816 cooling Methods 0.000 description 1
- 238000006073 displacement reaction Methods 0.000 description 1
- 230000000694 effects Effects 0.000 description 1
- 230000005611 electricity Effects 0.000 description 1
- 210000003811 finger Anatomy 0.000 description 1
- 238000009434 installation Methods 0.000 description 1
- 238000000034 method Methods 0.000 description 1
- 210000003813 thumb Anatomy 0.000 description 1
Images
Landscapes
- Switch Cases, Indication, And Locking (AREA)
Abstract
本发明涉及断路器技术领域,尤其涉及一种插入式断路器锁定和解锁结构,包括操作手柄、锁扣、壳体,操作手柄包括手柄部、手柄中心孔、连接部,操作手柄中部设有手柄中心孔,操作手柄通过手柄中心孔安装在壳体内的轴上并能绕轴转动,手柄部置于壳体外,连接部包裹于壳体;锁扣包括锁扣本体,锁扣本体设有锁扣中心孔、滑槽、锁齿、锁扣通过手柄中心孔转动设置在壳体上,滑槽与连接部滑动连接,锁齿伸出壳体外,断路器处于合闸状态时,此状态断路器插接机框内,在此状态下,断路器锁扣无法完全内缩,导致其一直与机框存在限位,保证开关在闭合状态永远无法进行拆卸,保证使用的安全性。
Description
技术领域
本发明涉及断路器技术领域,尤其涉及一种插入式断路器锁定和解锁结构。
背景技术
断路器按安装方式分:有插入式、固定式和抽屉式,插入式断路器的使用能够有效提高电器设备使用行业的安全性,插入式断路器在各种电器设备上的广泛使用,锁定装置用于保证开关在合闸前判断其是否安装到位,对操作人员进行提示,在其未到位时不能合闸其解锁需要待到开关处于分闸状态后,再下压手柄,保证了开关的分合闸与解扣状态分离,保证开关运行的安全性。
发明内容
本发明提供一种插入式断路器锁定和解锁结构,以解决上述背景技术中描述问题。
具体为:一种插入式断路器锁定和解锁结构,包括操作手柄1、锁扣2、壳体5,操作手柄1包括手柄部101、手柄中心孔102、连接部103,操作手柄1 中部设有手柄中心孔102,操作手柄1通过手柄中心孔102安装在壳体5内的轴上并能绕轴转动,手柄部101置于壳体5外,连接部103包裹于壳体5;锁扣2包括锁扣本体201,锁扣本体201设有锁扣中心孔202、滑槽203、锁齿204、锁扣 2通过手柄中心孔102转动设置在壳体5上,滑槽203与连接部103滑动连接,锁齿204伸出壳体5外。
优选的,连接部103末端设置有卡接凸台1032,壳体5上对应设置有卡接座5021,当断路器处于解锁状态时,卡接凸台1032与卡接座5021触碰并过盈配合,使断路器稳定在解锁状态。
优选的,锁扣本体201上开设有弹簧安装槽206,弹簧安装槽206内套设有复位弹簧207,复位弹簧207一端固定在弹簧安装槽206内,另一端卡接在壳体 5上,使得锁扣2在无外力作用下始终处于锁定状态或外力退却后恢复锁定状态。
优选的,连接部103上开设有连接口一1031,连接口一1031上连接有机构连杆4,机构连杆4另一端连接有转动件3、转动件3转动设置在壳体5上。
优选的,转动件3设置有转动件中心孔301,转动件3通过转动件中心孔301 转动设置在壳体5上,转动件3通过连杆连接有锁扣组件,并通过转动件3转动控制锁扣组件的合闸与分闸。
优选的,壳体5上设置有限位件一5012、限位件二5011,转动件3右侧设置有限位台阶一307,当断路器处于合闸状态时限位台阶一307与限位件一 5012相抵触,转动件3左侧设置有限位台阶二308,当断路器处于分闸状态时限位台阶二308与限位件二5011相抵触,从而限制转动件3的转动角度。
优选的,限位台阶二308左侧的转动件3上开设有让位槽305,让位槽305 与限位台阶一307之间形成限位面306,锁扣本体201末端设置有弧面205,当断路器处于合闸状态时限位台阶一307与限位件一5012相抵触,此时限位面 306朝上,当锁扣本体201受外力往内缩时,弧面205将于弧面205相抵触,限制锁扣本体201受外力往内缩,防止锁扣解锁,当断路器处于分闸状态时限位台阶二308与限位件二5011相抵触,此时让位槽305朝上,当锁扣本体201受操作手柄1往内缩时,弧面205不与让位槽305触碰,轻松解锁。
优选的,转动件3上开设有条形滑槽303,机构连杆4插入条形滑槽303中连接,当断路器处于分闸与合闸状态时机构连杆4接触条形滑槽303上端,当断路器处于解锁状态时所述机构连杆4接触条形滑槽303下端,当断路器由合闸状态变更为解锁状态时,需要将操作手柄1往上掰,带动锁扣2忘内收,此时限位台阶二308与限位件二5011相抵触转动件2无法转动,操作手柄1将带动机构连杆4往左移动,机构连杆4将在条形滑槽303内滑动,使得操作手柄1、机构连杆4和锁扣2有足够的运动空间。
有益效果
1、断路器的锁定和解锁结构与外部手柄配合,保证其只能在分闸位置才能解锁断路器,此结构相比市面上现有结构零件数量少,功能更加可靠;
2、操作手柄存在三种状态,保证操作人员在操作断路器时,非常清晰其状态。
3、断路器处于合闸状态时,此状态断路器插入机框6到位时,在此状态下,断路器锁扣无法完全内缩,导致其一直与机框6存在限位,保证开关在闭合状态永远无法进行拆卸,保证使用的安全性;
4、断路器处于解锁状态时,在此状态,手柄上存在限位凸台与中座的延伸特征配合,使得其能保持在此状态,除非人为方形带动手柄,则手柄和锁扣会一直保持位置,方便操作人员拆卸,转动件上存在条形滑槽,能使得手柄和连杆能继续运动一定位移,待回位后,能继续待到转动件运动。
附图说明
图1为本发明分闸状态结构示意图;
图2为本发明合闸状态结构示意图;
图3为本发明解锁状态结构示意图;
图4为本发明解锁状态结构示意图;
图5为本发明合闸状态结构示意图;
图6为本发明操作手柄结构示意图;
图7为本发明锁扣结构示意图;
图8为本发明转动件结构示意图;
图9为本发明侧剖面结构示意图;
图10为本发明断路器合闸状态结构示意图;
图11为本发明断路器分闸状态结构示意图;
具体实施方式
下面将结合本发明实施例中的附图,对本发明实施例中的技术方案进行清楚、完整的描述,显然,所描述的实施例仅仅是本发明一部分实施例,而不是全部的实施例,基于本发明中的实施例,本领域普通技术人员在没有做出创造性劳动前提下所获得的所有其他实施例,都属于本发明保护的范围。
此外,在本发明中需要理解的是“纵”、“横”、“上”、“下”、“前”、“后”、“左”、“右”、“顶”、“底”、“内”、“外”等指示方位或位置关系为基于附图所展示的方位或者位置关系,仅是为了便于描述本发明,而不是指示或暗示所指的装置或原件必须具有此特定的方位、以特定的方位构造进行操作,以此不能理解为本发明的限制。
如附图1至附图11所示:
一种插入式断路器锁定和解锁结构,包括操作手柄1、锁扣2、壳体5,操作手柄1包括手柄部101、手柄中心孔102、连接部103,操作手柄1中部设有手柄中心孔102,操作手柄1通过手柄中心孔102安装在壳体5内的轴上并能绕轴转动,手柄部101置于壳体5外,连接部103包裹于壳体5;锁扣2包括锁扣本体 201,锁扣本体201设有锁扣中心孔202、滑槽203、锁齿204、锁扣2通过手柄中心孔102转动设置在壳体5上,滑槽203与连接部103滑动连接,锁齿204伸出壳体5外。
其中,连接部103末端设置有卡接凸台1032,壳体5包括外壳501和中座 502,中座502上对应设置有延伸特征卡接座5021,当断路器处于解锁状态时,卡接凸台1032与卡接座5021触碰并过盈配合,使断路器稳定在解锁状态,解除解锁状态时需要施加一定推力,安装时反馈明显,便于操作确认,当然延伸特征卡接座5021也可设置在外壳501上。
其中,锁扣本体201上开设有弹簧安装槽206,弹簧安装槽206内套设有复位弹簧207,复位弹簧207一端固定在弹簧安装槽206内,另一端卡接在壳体5 上,使得锁扣2在无外力作用下始终处于锁定状态或外力退却后恢复锁定状态。
其中,连接部103上开设有连接口一1031,连接口一1031上连接有机构连杆4,机构连杆4另一端连接有转动件3、转动件3转动设置在壳体5上。
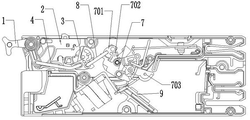
其中,转动件3设置有转动件中心孔301,转动件3通过转动件中心孔301 转动设置在壳体5上,转动件3通过连杆连接有锁扣组件,并通过转动件3转动控制锁扣组件的合闸与分闸,具体的:转动件3上设置有平衡拉杆连接孔302,平衡拉杆连接孔302上连接有平衡拉杆8,平衡拉杆8另一端连接锁扣组件7,锁扣组件7包括锁扣壳体、跳扣701、中间座702、动触头703,当断路器处于合闸状态时,转动件3通过平衡拉杆8、跳扣701和锁扣壳体处于平衡状态,动触头703与静触头9碰触导电,当断路器处于分闸状态时,转动件3转动,带动锁扣组件7转动,使得动触头703与静触头9分离断电。
其中,壳体5上设置有限位件一5012、限位件二5011,转动件3右侧设置有限位台阶一307,当断路器处于合闸状态时限位台阶一307与限位件一5012 相抵触,转动件3左侧设置有限位台阶二308,当断路器处于分闸状态时限位台阶二308与限位件二5011相抵触,从而限制转动件3的转动角度。
其中,限位台阶二308左侧的转动件3上开设有让位槽305,让位槽305与限位台阶一307之间形成限位面306,锁扣本体201末端设置有弧面205,当断路器处于合闸状态时限位台阶一307与限位件一5012相抵触,此时限位面306 朝上,当锁扣本体201受外力往内缩时,弧面205将于弧面205相抵触,限制锁扣本体201受外力往内缩,防止锁扣解锁,当断路器处于分闸状态时限位台阶二308与限位件二5011相抵触,此时让位槽305朝上,当锁扣本体201受操作手柄1往内缩时,弧面205不与让位槽305触碰,轻松解锁。
其中,转动件3上开设有条形滑槽303,机构连杆4插入条形滑槽303中连接,当断路器处于分闸与合闸状态时机构连杆4接触条形滑槽303上端,当断路器处于解锁状态时所述机构连杆4接触条形滑槽303下端,当断路器由合闸状态变更为解锁状态时,需要将操作手柄1往上掰,带动锁扣2往内收,此时限位台阶二308与限位件二5011相抵触转动件2无法转动,操作手柄1将带动机构连杆4往左移动,机构连杆4将在条形滑槽303内滑动,使得操作手柄1、机构连杆4和锁扣2有足够的运动空间。
其中,本实施例中滑槽203与连接部103滑动连接,本实施例展示的是机构连杆4加长后伸入滑槽203内,带动卡扣运动,当然本领域技术人员有能力在不付出创造性劳动的条件下替换成连接部103设置凸出特征以带动滑槽,或者将连接部103与机构连杆4设置成整体,亦不脱离本发明保护范围。
Claims (8)
1.一种插入式断路器锁定和解锁结构,包括操作手柄(1)、锁扣(2)、壳体(5),其特征在于:所述操作手柄(1)包括手柄部(101)、手柄中心孔(102)、连接部(103),操作手柄(1)中部设有手柄中心孔(102),操作手柄(1)通过手柄中心孔(102)安装在壳体(5)内的轴上并能绕轴转动,手柄部(101)置于壳体(5)外,连接部(103)包裹于壳体(5);所述锁扣(2)包括锁扣本体(201),所述锁扣本体(201)设有锁扣中心孔(202)、滑槽(203)、锁齿(204)、所述锁扣(2)通过手柄中心孔(102)转动设置在壳体(5)上,所述滑槽(203)与所述连接部(103)滑动连接,所述锁齿(204)伸出壳体(5)外。
2.根据权利要求1所述的插入式断路器锁定和解锁结构,其特征在于:所述连接部(103)末端设置有卡接凸台(1032),所述壳体(5)上对应设置有卡接座(5021),当断路器处于解锁状态时,所述卡接凸台(1032)与卡接座(5021)触碰并过盈配合,使断路器稳定在解锁状态。
3.根据权利要求1所述的插入式断路器锁定和解锁结构,其特征在于,所述锁扣本体(201)上开设有弹簧安装槽(206),所述弹簧安装槽(206)内套设有复位弹簧(207),所述复位弹簧(207)一端固定在弹簧安装槽(206)内,另一端卡接在壳体(5)上。
4.根据权利要求1所述的插入式断路器锁定和解锁结构,其特征在于:所述连接部(103)上开设有连接口一(1031),所述连接口一(1031)上连接有机构连杆(4),所述机构连杆(4)另一端连接有转动件(3)、所述转动件(3)转动设置在壳体(5)上。
5.根据权利要求4所述的插入式断路器锁定和解锁结构,其特征在于,所述转动件(3)设置有转动件中心孔(301),所述转动件(3)通过转动件中心孔(301)转动设置在壳体(5)上,所述转动件(3)通过连杆连接有锁扣组件,并通过转动件(3)转动控制锁扣组件的合闸与分闸。
6.根据权利要求4所述的插入式断路器锁定和解锁结构,其特征在于,所述壳体(5)上设置有限位件一(5012)、限位件二(5011),所述转动件(3)右侧设置有限位台阶一(307),当断路器处于合闸状态时限位台阶一(307)与限位件一(5012)相抵触,所述转动件(3)左侧设置有限位台阶二(308),当断路器处于分闸状态时限位台阶二(308)与限位件二(5011)相抵触,从而限制转动件(3)的转动角度。
7.根据权利要求6所述的插入式断路器锁定和解锁结构,其特征在于,所述限位台阶二(308)左侧的转动件(3)上开设有让位槽(305),所述让位槽(305)与限位台阶一(307)之间形成限位面(306),锁扣本体(201)末端设置有弧面(205),当断路器处于合闸状态时限位台阶一(307)与限位件一(5012)相抵触,当断路器处于分闸状态时限位台阶二(308)与限位件二(5011)相抵触。
8.根据权利要求7所述的插入式断路器锁定和解锁结构,其特征在于,所述转动件(3)上开设有条形滑槽(303),所述机构连杆(4)插入条形滑槽(303)中连接,当断路器处于分闸与合闸状态时所述机构连杆(4)接触条形滑槽(303)上端,当断路器处于解锁状态时所述机构连杆(4)接触条形滑槽(303)下端。
Priority Applications (1)
| Application Number | Priority Date | Filing Date | Title |
|---|---|---|---|
| CN202220391041.8U CN217361476U (zh) | 2022-02-25 | 2022-02-25 | 一种插入式断路器锁定和解锁结构 |
Applications Claiming Priority (1)
| Application Number | Priority Date | Filing Date | Title |
|---|---|---|---|
| CN202220391041.8U CN217361476U (zh) | 2022-02-25 | 2022-02-25 | 一种插入式断路器锁定和解锁结构 |
Publications (1)
| Publication Number | Publication Date |
|---|---|
| CN217361476U true CN217361476U (zh) | 2022-09-02 |
Family
ID=83046925
Family Applications (1)
| Application Number | Title | Priority Date | Filing Date |
|---|---|---|---|
| CN202220391041.8U Active CN217361476U (zh) | 2022-02-25 | 2022-02-25 | 一种插入式断路器锁定和解锁结构 |
Country Status (1)
| Country | Link |
|---|---|
| CN (1) | CN217361476U (zh) |
Cited By (1)
| Publication number | Priority date | Publication date | Assignee | Title |
|---|---|---|---|---|
| CN114496672A (zh) * | 2022-02-25 | 2022-05-13 | 江西航同电气科技有限公司 | 一种插入式断路器锁定和解锁结构 |
-
2022
- 2022-02-25 CN CN202220391041.8U patent/CN217361476U/zh active Active
Cited By (2)
| Publication number | Priority date | Publication date | Assignee | Title |
|---|---|---|---|---|
| CN114496672A (zh) * | 2022-02-25 | 2022-05-13 | 江西航同电气科技有限公司 | 一种插入式断路器锁定和解锁结构 |
| CN114496672B (zh) * | 2022-02-25 | 2024-05-17 | 江西航同电气科技有限公司 | 一种插入式断路器锁定和解锁结构 |
Similar Documents
| Publication | Publication Date | Title |
|---|---|---|
| CN217361476U (zh) | 一种插入式断路器锁定和解锁结构 | |
| EP3882938B1 (en) | Manual operation mechanism handle for circuit breaker | |
| CN114068250B (zh) | 一种插入式断路器的斜滑块式安装机构 | |
| CN108565185B (zh) | 漏电断路器的漏电指示保护机构以及漏电指示保护方法 | |
| CN212934472U (zh) | 一种真空断路器程序锁 | |
| CN215332080U (zh) | 智能机柜锁 | |
| CN211350530U (zh) | 单锁头禁止合闸插拔的插入式断路器 | |
| CN212517095U (zh) | 一种锁定装置及断路器 | |
| CN210692391U (zh) | 一种带防误合闸装置的断路器 | |
| CN114496672A (zh) | 一种插入式断路器锁定和解锁结构 | |
| CN210040100U (zh) | 一种小型断路器操作机构及小型断路器 | |
| CN109273302B (zh) | 一种断路器电动操作机构 | |
| CN111663856A (zh) | 智能插芯锁锁体 | |
| CN218783455U (zh) | 一种断路器手车闭锁紧急解锁装置 | |
| CN111785582B (zh) | 一种断路器的固定和解锁机构 | |
| CN217239362U (zh) | 一种插入式断路器状态指示件及操作机构 | |
| CN213877980U (zh) | 漏电断路器的复位指示装置 | |
| CN112582223B (zh) | 一种插入式断路器的斜楔式安装机构 | |
| CN209780458U (zh) | 可机械开锁的电子密码锁 | |
| CN111489924B (zh) | 插入式断路器 | |
| WO2024008170A1 (zh) | 断路器的拉拔锁定结构和插入式断路器 | |
| CN212365895U (zh) | 一种断路器的固定和解锁机构 | |
| CN211258119U (zh) | 全自动电子门锁开锁传动结构 | |
| CN209958921U (zh) | 一种门锁及其电子防猫眼装置 | |
| CN115234087A (zh) | 一种用于家用电器的门锁结构及家用电器 |
Legal Events
| Date | Code | Title | Description |
|---|---|---|---|
| GR01 | Patent grant | ||
| GR01 | Patent grant |