CN213406779U - A neurosurgery treatment bed - Google Patents

A neurosurgery treatment bed Download PDF

Info

Publication number
CN213406779U
CN213406779U CN202021918545.8U CN202021918545U CN213406779U CN 213406779 U CN213406779 U CN 213406779U CN 202021918545 U CN202021918545 U CN 202021918545U CN 213406779 U CN213406779 U CN 213406779U
Authority
CN
China
Prior art keywords
face
frame body
main body
placing plate
pad
Prior art date
Legal status (The legal status is an assumption and is not a legal conclusion. Google has not performed a legal analysis and makes no representation as to the accuracy of the status listed.)
Expired - Fee Related
Application number
CN202021918545.8U
Other languages
Chinese (zh)
Inventor
孙蕾
Current Assignee (The listed assignees may be inaccurate. Google has not performed a legal analysis and makes no representation or warranty as to the accuracy of the list.)
Peoples Hospital of Rizhao
Original Assignee
Peoples Hospital of Rizhao
Priority date (The priority date is an assumption and is not a legal conclusion. Google has not performed a legal analysis and makes no representation as to the accuracy of the date listed.)
Filing date
Publication date
Application filed by Peoples Hospital of Rizhao filed Critical Peoples Hospital of Rizhao
Priority to CN202021918545.8U priority Critical patent/CN213406779U/en
Application granted granted Critical
Publication of CN213406779U publication Critical patent/CN213406779U/en
Expired - Fee Related legal-status Critical Current
Anticipated expiration legal-status Critical

Links

Images

Landscapes

  • Accommodation For Nursing Or Treatment Tables (AREA)

Abstract

本实用新型属于医疗设备技术领域,尤其为一种神经内科治疗床,包括底座,底座的上端面设置有台体与滑轨,滑轨的内侧面设置有滑杆,滑杆的上端面设置有放置板,放置板的前端面设置有支撑板,放置板的上端面设置有座椅,架体的上端面设置有主体垫、电动推杆与吊杆,主体垫的前端面设置有固定梢,主体垫的一侧设置有旋转轴,主体垫的内侧面设置有伸缩杆。本实用新型通过设置通过设置固定梢与伸缩杆,方便医生根据患者的身高对装置的长度进行调节,为患者的使用提供便利,通过设置滑轨、滑杆、放置板与座椅,在患者使用装置锻炼时,方便一旁的陪同人员在装置旁边进行休息,节省陪同人员的体力。

Figure 202021918545

The utility model belongs to the technical field of medical equipment, in particular to a neurology treatment bed, which comprises a base, an upper end surface of the base is provided with a table body and a sliding rail, the inner side of the sliding rail is provided with a sliding rod, and the upper end surface of the sliding rod is provided with a pedestal body and a sliding rail. The placing plate, the front end surface of the placing plate is provided with a support plate, the upper end surface of the placing plate is provided with a seat, the upper end surface of the frame body is provided with a main body pad, an electric push rod and a boom, and the front end surface of the main body pad is provided with a fixed pin, One side of the main body pad is provided with a rotating shaft, and an inner side of the main body pad is provided with a telescopic rod. By setting the fixed tip and the telescopic rod, the utility model facilitates the doctor to adjust the length of the device according to the height of the patient, and provides convenience for the use of the patient. When the device is exercising, it is convenient for the escort on the side to rest beside the device, saving the physical strength of the escort.

Figure 202021918545

Description

Department of neurology treatment bed
Technical Field
The utility model relates to the technical field of medical equipment, in particular to a neurology treatment bed.
Background
Neurology is a second level of neurology, and is mainly used for diagnosis and treatment of cerebrovascular diseases (cerebral infarction and cerebral hemorrhage), migraine, brain inflammatory diseases (encephalitis and meningitis), myelitis, epilepsy, dementia, metabolic diseases and genetic diseases, trigeminal neuralgia, sciatic neuropathy, peripheral neuropathy, myasthenia gravis and the like.
There are the following problems:
1. the length of traditional department of neurology treatment bed can not adjust the device according to patient's height, the patient's of being inconvenient for use.
2. Traditional department of neurology treatment bed does not have the device that supplies accompanying person to have a rest, leads to the patient when using the device to take exercise, and inconvenient accompanying person on one side has a rest beside the device.
SUMMERY OF THE UTILITY MODEL
Not enough to prior art, the utility model provides a department of neurology treatment bed has solved traditional department of neurology treatment bed and can not adjust the length of device and do not have the problem that supplies the device of accompanying personnel to have a rest.
In order to achieve the above object, the utility model provides a following technical scheme: a neurology treatment bed comprises a base, wherein a table body and a slide rail are arranged on the upper end face of the base, a slide rod is arranged on the inner side face of the slide rail, a placing plate is arranged on the upper end face of the slide rod, a supporting plate is arranged on the front end face of the placing plate, a seat is arranged on the upper end face of the placing plate, a frame body is arranged on the upper end face of the table body, a control panel is arranged on the front end face of the frame body, a main body pad, an electric push rod and a hanging rod are arranged on the upper end face of the frame body, handrails are arranged at two ends of the frame body, binding bands are arranged at two ends of the frame body, a fixing pin is arranged on the front end face of the main body pad, a rotating shaft is arranged on one side of the main body pad, a telescopic rod is arranged on the inner side face of the main body pad, an adjuster is arranged, the outer surface of the rotating shaft is provided with a back cushion.
As an optimal technical scheme of the utility model, the stage body and the equal fixed connection of slide rail are in the up end of base, slide bar swing joint is in the medial surface of slide rail.
As a preferred technical scheme of the utility model, place board fixed connection in the up end of slide bar, backup pad fixed connection is in the preceding terminal surface of placing the board.
As a preferred technical scheme of the utility model, seat fixed connection is in the up end of placing the board, support body fixed connection is in the up end of stage body.
As a preferred technical scheme of the utility model, control panel fixed connection is in the preceding terminal surface of support body, the main part pad is in the up end of support body with the equal fixed connection of jib.
As a preferred technical scheme of the utility model, handrail difference fixed connection is in the both ends of support body, bandage swing joint is in the both ends of support body respectively.
As an optimized technical scheme of the utility model, fixed tip swing joint is in the preceding terminal surface of main part pad, rotation axis swing joint is in one side of main part pad.
As a preferred technical scheme of the utility model, telescopic link swing joint is in the medial surface of main part pad, spring-grip swing joint is in the up end of handrail.
Compared with the prior art, the utility model provides a department of neurology treatment bed possesses following beneficial effect:
1. this department of neurology treatment bed through setting up fixed tip and telescopic link, makes things convenient for the doctor to adjust the length of device according to patient's height, facilitates for patient's use.
2. This department of neurology treatment bed through setting up slide rail, slide bar, placing board and seat, when the patient uses the device to take exercise, makes things convenient for the person of accompanying on one side to have a rest on the device next door, saves the physical power of the person of accompanying.
Drawings
Fig. 1 is a schematic structural view of the present invention;
fig. 2 is a side view of the chair of the present invention;
fig. 3 is a cross-sectional view of the pedal device of the present invention.
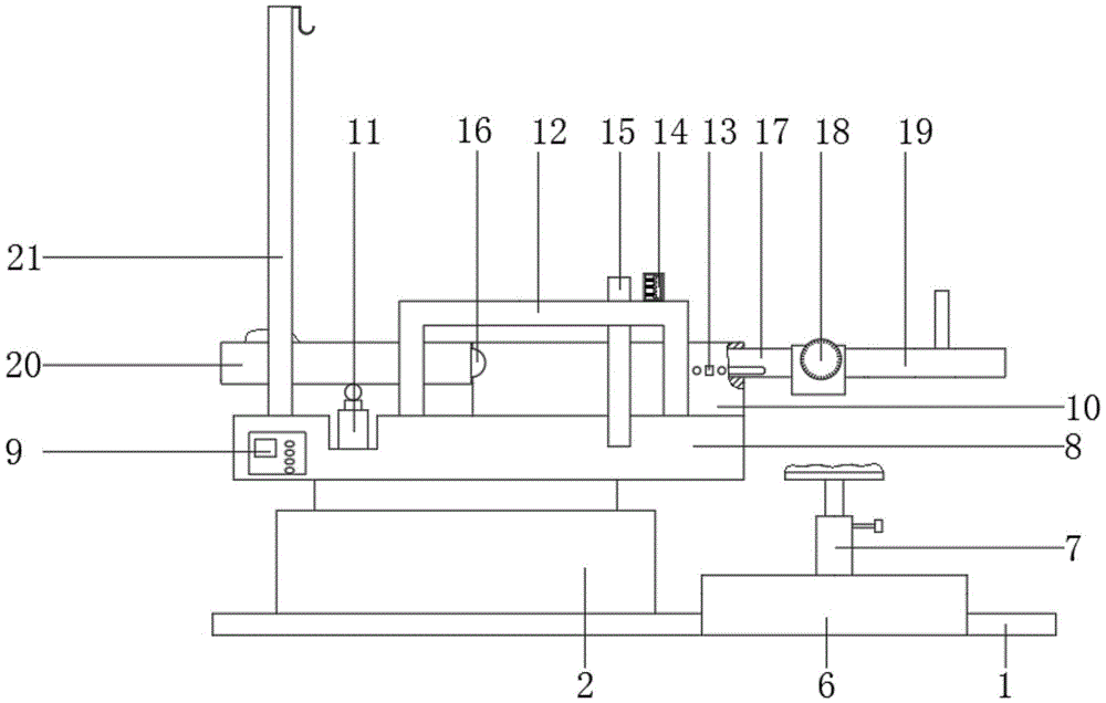
In the figure: 1. a base; 2. a table body; 3. a slide rail; 4. a slide bar; 5. placing the plate; 6. a support plate; 7. A seat; 8. a frame body; 9. a control panel; 10. a body pad; 11. an electric push rod; 12. a handrail; 13. a fixing pin; 14. a spring-grip; 15. binding bands; 16. a rotating shaft; 17. a telescopic rod; 18. a regulator; 19. a pedal device; 20. a backrest cushion; 21. a boom.
Detailed Description
The technical solutions in the embodiments of the present invention will be described clearly and completely with reference to the accompanying drawings in the embodiments of the present invention, and it is obvious that the described embodiments are only some embodiments of the present invention, not all embodiments. Based on the embodiments in the present invention, all other embodiments obtained by a person skilled in the art without creative work belong to the protection scope of the present invention.
Examples
Referring to fig. 1-3, the present invention provides the following technical solutions: a neurology treatment bed comprises a base 1, a table body 2 and a slide rail 3 are arranged on the upper end face of the base 1, a slide rod 4 is arranged on the inner side face of the slide rail 3, a placing plate 5 is arranged on the upper end face of the slide rod 4, a supporting plate 6 is arranged on the front end face of the placing plate 5, a seat 7 is arranged on the upper end face of the placing plate 5, a frame body 8 is arranged on the upper end face of the table body 2, a control panel 9 is arranged on the front end face of the frame body 8, a main body pad 10, an electric push rod 11 and a hanging rod 21 are arranged on the upper end face of the frame body 8, handrails 12 are arranged on the two ends of the frame body 8, binding bands 15 are arranged on the two ends of the frame body 8, a fixing pin 13 is arranged on the front end face of the main body pad 10, a rotating shaft 16 is arranged on one side of the, the upper end surface of the armrest 12 is provided with the grip 14, and the outer surface of the rotating shaft 16 is provided with a back cushion 20.
In this embodiment, the base 1 provides the placing position for the platform body 2 and the slide rail 3, the seat 7 slides in the slide rail 3 through the slide bar 4, so that the seat 7 moves to the lower part of the device, the occupied space is reduced, the pedal device 19 can enable the patient to exercise the legs, and the back cushion 20 can support the back of the patient.
Specifically, the table body 2 and the slide rail 3 are both fixedly connected to the upper end face of the base 1, and the slide rod 4 is movably connected to the inner side face of the slide rail 3.
In this embodiment, the stage body 2 is supported for the support body 8, and the slide rail 3 provides the removal track for the slide bar 4, and the slide bar 4 removes to drive and places board 5 and remove together.
Specifically, the placing plate 5 is fixedly connected to the upper end face of the sliding rod 4, and the supporting plate 6 is fixedly connected to the front end face of the placing plate 5.
In this embodiment, the placing plate 5 provides a mounting position for the supporting plate 6 and the seat 7, and the supporting plate 6 supports the placing plate 5.
Specifically, the seat 7 is fixedly connected to the upper end surface of the placement plate 5, and the frame body 8 is fixedly connected to the upper end surface of the table body 2.
In this embodiment, seat 7 conveniently accompanies the personnel and has a rest, and support body 8 provides the position of placing for control panel 9, main part pad 10 and electric putter 11.
Specifically, the control panel 9 is fixedly connected to the front end surface of the frame body 8, and the main pad 10 and the suspension rod 21 are both fixedly connected to the upper end surface of the frame body 8.
In this embodiment, the height of the electric putter 11 is adjusted by the control panel 9, the main body pad 10 supports the buttocks of the patient, and the suspension rod 21 is used to suspend the liquid bottle.
Specifically, the armrests 12 are respectively fixedly connected to two ends of the frame body 8, and the binding bands 15 are respectively movably connected to two ends of the frame body 8.
In this embodiment, the arm rests 12 prevent the patient from falling from the device and the straps 15 are used to bind the patient when the patient twitches.
Specifically, the fixing pin 13 is movably connected to the front end surface of the body pad 10, and the rotating shaft 16 is movably connected to one side of the body pad 10.
In this embodiment, the fixing pin 13 fixes the adjusted length of the telescopic rod 17, and the rotating shaft 16 connects the backrest cushion 20 and the main cushion 10 together.
Specifically, the telescopic rod 17 is movably connected to the inner side surface of the main body cushion 10, and the spring-grip 14 is movably connected to the upper end surface of the armrest 12.
In this embodiment, stretch out and draw back through telescopic link 17, adjust the length of device, the strength that patient's finger can be tempered to spring-grip 14.
In the embodiment, the control panel 9 and the electric putter 11 are known technologies which have been disclosed and widely used in daily life, the model of the control panel 9 is XBTGT4330, and the model of the electric putter 11 is YNT-01.
The utility model discloses a theory of operation and use flow: when the device is used, an accompanying person takes down the fixing pin 13 firstly, adjusts the length of the telescopic rod 17 according to the height of a patient, inserts the fixing pin 13 back to the initial position after the adjustment is finished, provides convenience for the use of the patient through the length of the adjusting device, holds the patient onto the device after the adjustment is finished, presses the control panel 9 to start the electric push rod 11, lifts the back cushion 20 through the electric push rod 11, adjusts the back cushion 20 to a proper angle, then presses the control panel 9 to close the electric push rod 11, rotates the adjuster 18, adjusts the pedal 19 to a proper angle suitable for the use of the patient, allows the patient to put feet on the pedal 19 for exercise, holds the hand grip 14 to exercise the hands at the same time, pulls out the seat 7 from the lower part of the main cushion 10 when the accompanying person has a rest, and allows the seat 7 to slide in the slide rail 3 through the slide rod 4, so that the seat 7 slides out from the lower part of the main cushion 10, make things convenient for the accompanying person on one side to have a rest when the patient uses the device to take exercise, save the physical power of accompanying person, after the patient used up the device, accompanying person impeld seat 7 to main body pad 10 below again, reduced occupation space.
Finally, it should be noted that: although the present invention has been described in detail with reference to the foregoing embodiments, it will be apparent to those skilled in the art that modifications may be made to the embodiments described in the foregoing embodiments, or equivalents may be substituted for elements thereof. Any modification, equivalent replacement, or improvement made within the spirit and principle of the present invention should be included in the protection scope of the present invention.

Claims (8)

1. A department of neurology treatment bed, includes base (1), its characterized in that: the upper end face of the base (1) is provided with a table body (2) and a sliding rail (3), the inner side face of the sliding rail (3) is provided with a sliding rod (4), the upper end face of the sliding rod (4) is provided with a placing plate (5), the front end face of the placing plate (5) is provided with a supporting plate (6), the upper end face of the placing plate (5) is provided with a seat (7), the upper end face of the table body (2) is provided with a frame body (8), the front end face of the frame body (8) is provided with a control panel (9), the upper end face of the frame body (8) is provided with a main body pad (10), an electric push rod (11) and a hanging rod (21), the two ends of the frame body (8) are provided with handrails (12), the two ends of the frame body (8) are provided with binding bands (15), the front end face of the main body pad (10) is provided with a fixing, the medial surface of main part pad (10) is provided with telescopic link (17), telescopic link (17) surface is provided with regulator (18), the medial surface of regulator (18) is provided with pedal ware (19), the up end of handrail (12) is provided with spring-grip (14), rotation axis (16) surface is provided with and leans against pad (20).
2. A neurological treatment couch according to claim 1 wherein: the table body (2) and the sliding rail (3) are fixedly connected to the upper end face of the base (1), and the sliding rod (4) is movably connected to the inner side face of the sliding rail (3).
3. A neurological treatment couch according to claim 1 wherein: the placing plate (5) is fixedly connected to the upper end face of the sliding rod (4), and the supporting plate (6) is fixedly connected to the front end face of the placing plate (5).
4. A neurological treatment couch according to claim 1 wherein: seat (7) fixed connection places the up end of board (5), support body (8) fixed connection is in the up end of stage body (2).
5. A neurological treatment couch according to claim 1 wherein: control panel (9) fixed connection is in the preceding terminal surface of support body (8), equal fixed connection in the up end of support body (8) of main part pad (10) and jib (21).
6. A neurological treatment couch according to claim 1 wherein: the armrests (12) are fixedly connected to two ends of the frame body (8) respectively, and the binding bands (15) are movably connected to two ends of the frame body (8) respectively.
7. A neurological treatment couch according to claim 1 wherein: the fixed pin (13) is movably connected to the front end face of the main body cushion (10), and the rotating shaft (16) is movably connected to one side of the main body cushion (10).
8. A neurological treatment couch according to claim 1 wherein: the telescopic rod (17) is movably connected to the inner side face of the main body cushion (10), and the spring-grip dumb-bells (14) are movably connected to the upper end face of the handrail (12).
CN202021918545.8U 2020-09-05 2020-09-05 A neurosurgery treatment bed Expired - Fee Related CN213406779U (en)

Priority Applications (1)

Application Number Priority Date Filing Date Title
CN202021918545.8U CN213406779U (en) 2020-09-05 2020-09-05 A neurosurgery treatment bed

Applications Claiming Priority (1)

Application Number Priority Date Filing Date Title
CN202021918545.8U CN213406779U (en) 2020-09-05 2020-09-05 A neurosurgery treatment bed

Publications (1)

Publication Number Publication Date
CN213406779U true CN213406779U (en) 2021-06-11

Family

ID=76260067

Family Applications (1)

Application Number Title Priority Date Filing Date
CN202021918545.8U Expired - Fee Related CN213406779U (en) 2020-09-05 2020-09-05 A neurosurgery treatment bed

Country Status (1)

Country Link
CN (1) CN213406779U (en)

Similar Documents

Publication Publication Date Title
CN201469592U (en) Elbow joint traction training chair
CN208582672U (en) A kind of spinal surgery apparatus for correcting
CN107048787B (en) A kind of adjustable informatized office work computer chair of sitting posture
CN213406779U (en) A neurosurgery treatment bed
CN108158280B (en) Human engineering mattress capable of five-section adjusting lying angle
CN214209305U (en) A breast tumor nursing limb activity mechanism
CN207679589U (en) A kind of chair with cervical vertebra correcting function
CN206822798U (en) Improved sickbed dining board
CN209864493U (en) Neck anesthesia auxiliary device in operating room
CN207722045U (en) A kind of novel orthopaedics spinal injury treatment chair
CN217938628U (en) Pressure sore treatment chair of changing dressings
CN108294877A (en) A kind of paediatrics care stand
CN112451291A (en) Orthopedics sick bed nursing support
CN203029464U (en) Height-adjustable elbow bracket convenient to fix
CN208785132U (en) Adjustable upper limb hand cradle
CN110946725A (en) Cardiovascular nursing is with standing up auxiliary stand
CN215915319U (en) Wheelchair for children femoral fracture
CN220124923U (en) Neurosurgery nursing restraint device
CN219089974U (en) Waist protection device for bedridden patient
CN221617657U (en) Shank fixed support device for orthopedics nursing
CN204798194U (en) Novel medical health care bed
CN206044010U (en) A kind of chair back cushion
CN215740022U (en) Nursing bed back massage regulation and control device
CN210521323U (en) Gynecological examination operation table
CN210932280U (en) Multifunctional movable stretcher bed

Legal Events

Date Code Title Description
GR01 Patent grant
GR01 Patent grant
CF01 Termination of patent right due to non-payment of annual fee

Granted publication date: 20210611

CF01 Termination of patent right due to non-payment of annual fee