CN210885655U - 一种可去除残渣和废气的污水处理器 - Google Patents
一种可去除残渣和废气的污水处理器 Download PDFInfo
- Publication number
- CN210885655U CN210885655U CN201921768207.8U CN201921768207U CN210885655U CN 210885655 U CN210885655 U CN 210885655U CN 201921768207 U CN201921768207 U CN 201921768207U CN 210885655 U CN210885655 U CN 210885655U
- Authority
- CN
- China
- Prior art keywords
- fixed
- bracket
- water
- residue
- pipe
- Prior art date
- Legal status (The legal status is an assumption and is not a legal conclusion. Google has not performed a legal analysis and makes no representation as to the accuracy of the status listed.)
- Expired - Fee Related
Links
- 239000010865 sewage Substances 0.000 title claims abstract description 24
- 239000002912 waste gas Substances 0.000 title claims description 15
- XLYOFNOQVPJJNP-UHFFFAOYSA-N water Substances O XLYOFNOQVPJJNP-UHFFFAOYSA-N 0.000 claims abstract description 81
- 238000004062 sedimentation Methods 0.000 claims abstract description 49
- 239000004576 sand Substances 0.000 claims abstract description 21
- OKTJSMMVPCPJKN-UHFFFAOYSA-N Carbon Chemical compound [C] OKTJSMMVPCPJKN-UHFFFAOYSA-N 0.000 claims description 18
- 238000004659 sterilization and disinfection Methods 0.000 claims description 11
- 238000001556 precipitation Methods 0.000 claims description 9
- 239000002184 metal Substances 0.000 claims description 3
- 229910052751 metal Inorganic materials 0.000 claims description 3
- 229910001220 stainless steel Inorganic materials 0.000 claims description 3
- 239000010935 stainless steel Substances 0.000 claims description 3
- 239000008399 tap water Substances 0.000 claims description 3
- 235000020679 tap water Nutrition 0.000 claims description 3
- XEEYBQQBJWHFJM-UHFFFAOYSA-N Iron Chemical compound [Fe] XEEYBQQBJWHFJM-UHFFFAOYSA-N 0.000 abstract description 8
- 238000001914 filtration Methods 0.000 abstract description 6
- 229910052742 iron Inorganic materials 0.000 abstract description 4
- 239000010802 sludge Substances 0.000 description 17
- 239000007789 gas Substances 0.000 description 12
- 238000004140 cleaning Methods 0.000 description 3
- 238000010586 diagram Methods 0.000 description 3
- 238000000746 purification Methods 0.000 description 3
- 230000009286 beneficial effect Effects 0.000 description 2
- 238000000034 method Methods 0.000 description 2
- 239000000203 mixture Substances 0.000 description 2
- 239000007921 spray Substances 0.000 description 2
- 230000007547 defect Effects 0.000 description 1
- 230000007812 deficiency Effects 0.000 description 1
- 238000012986 modification Methods 0.000 description 1
- 230000004048 modification Effects 0.000 description 1
- 238000005086 pumping Methods 0.000 description 1
- 230000001954 sterilising effect Effects 0.000 description 1
- 239000010902 straw Substances 0.000 description 1
Images
Landscapes
- Filtration Of Liquid (AREA)
Abstract
一种可去除残渣和废气的污水处理器,本实用新型涉及污水处理技术领域,所述的进水口贯通开设在残渣处理箱的上端;两个一号放置板分别固定在残渣处理箱内的左右侧壁上;所述的一号放置板上固定有一号滑轨,一号滑块滑动设于一号滑轨上;所述的一号网架固定在一号滑块上;所述的铁丝过滤网固定在一号网架内;所述的细沙过滤网固定在二号网架内;所述的残渣处理箱前侧利用合页旋接有箱门;所述的残渣处理箱底部贯通开设有出水口,且残渣处理箱底部四角均固定有支脚,且四个支脚固定在沉淀箱的上;铁丝过滤网和细沙过滤网的双重过滤,使得残渣清除更彻底,且铁丝过滤网和细沙过滤网可抽出清理,提高污水处理的效率。
Description
技术领域
本实用新型涉及污水处理技术领域,具体涉及一种可去除残渣和废气的污水处理器。
背景技术
现代社会的污水成分种类繁多,并不是所有的污水都要经过复杂的过滤净化,而现有的污水处理设备大多结构庞大,构造复杂,且污水处理设备耗能高,在处理成分单一污水的同时耗费了大量的能源,因此,对于成分单一的污水,提出一种可去除残渣和废气的污水处理器。
实用新型内容
本实用新型的目的在于针对现有技术的缺陷和不足,提出一种可去除残渣和废气的污水处理器,铁丝过滤网和细沙过滤网的双重过滤,使得残渣清除更彻底,且铁丝过滤网和细沙过滤网可抽出清理;废气在螺旋管内净化,螺旋管内部面积大,有助于废气净化,提高污水处理的效率。
为实现上述目的,本实用新型采用的技术方案是:它包含进水口、残渣处理箱、一号放置板、一号滑轨、一号滑块、一号网架、铁丝过滤网、二号放置板、二号滑轨、二号滑块、二号网架、细沙过滤网、箱门、出水口、支脚、沉淀箱、抽气泵、一号导气管、二号导气管、螺旋管、活性炭、出气口、一号支架、二号支架、水泵、一号水管、二号水管、电机、转轴、三号支架、观察窗;所述的进水口贯通开设在残渣处理箱的上端;两个一号放置板分别固定在残渣处理箱内的左右侧壁上;所述的一号放置板上固定有一号滑轨,一号滑块滑动设于一号滑轨上;所述的一号网架固定在一号滑块上;所述的铁丝过滤网固定在一号网架内;两个二号放置板分别固定在残渣处理箱内的左右侧壁上;所述的二号放置板上固定有二号滑轨,二号滑块滑动设于二号滑轨上;所述的二号网架固定在二号滑块上,且二号网架设于一号网架的下方;所述的细沙过滤网固定在二号网架内;所述的残渣处理箱前侧利用合页旋接有箱门;所述的残渣处理箱底部贯通开设有出水口,且残渣处理箱底部四角均固定有支脚,且四个支脚固定在沉淀箱的上;
所述的抽气泵固定在沉淀箱的顶板上;沉淀箱的进口端插设固定有一号导气管,一号导气管的进口端穿过沉淀箱的顶板后设于沉淀箱内;抽气泵的出口端插设固定有二号导气管,二号导气管的出口端与螺旋管固定连接,且螺旋管内设有活性炭;螺旋管的出口端插设固定有出气口,螺旋管的下端固定有数个一号支架,一号支架的下端固定在沉淀箱的顶板上;
所述的沉淀箱右侧壁固定有二号支架,二号支架上固定有水泵,水泵的进口端插设固定有一号水管,一号水管的进口端穿过沉淀箱的右侧壁后设于沉淀箱内,且一号水管为不锈钢金属软管;水泵的出口端插设固定有二号水管;所述的电机固定在二号支架上;所述的转轴固定在电机的输出轴上,一号水管绕设在转轴上;所述的三号支架固定在二号支架上,且转轴的前端架设在三号支架上;所述的沉淀箱前端开设有观察窗。
进一步的,所述的沉淀箱顶板上固定有紫外线消毒灯,紫外线消毒灯与外部电源连接。
进一步的,所述的一号网架前端固定有一号把手。
进一步的,所述的二号网架前端固定有二号把手。
进一步的,所述的沉淀箱左侧壁固定有四号支架,四号支架上固定有吸泥泵,吸泥泵的进口端插设固定有吸管,吸管的进口端穿过沉淀箱的左侧壁后设于沉淀箱内,且吸管的进口端固定有喇叭头;吸泥泵的出口端插设固定有管道。
进一步的,所述的沉淀箱底部内表面从右到左向下倾斜设置;所述的沉淀箱顶板右侧固定有三号水管,三号水管的进口端与外部自来水连接;三号水管下串联固定有数个喷头。
采用上述结构后,本实用新型有益效果为:本实用新型所述的一种可去除残渣和废气的污水处理器,铁丝过滤网和细沙过滤网的双重过滤,使得残渣清除更彻底,且铁丝过滤网和细沙过滤网可抽出清理;废气在螺旋管内净化,螺旋管内部面积大,有助于废气净化,提高污水处理的效率。
附图说明
为了更清楚地说明本实用新型实施例或现有技术中的技术方案,下面将对实施例或现有技术描述中所需要使用的附图作简单地介绍,显而易见地,下面描述中的附图仅仅是本实用新型的一些实施例,对于本领域普通技术人员来讲,在不付出创造性劳动性的前提下,还可以根据这些附图获得其他的附图。
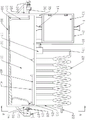
图1是本实用新型的结构示意图。
图2是本实用新型的内部结构示意图。
图3是图1的A-A面剖视图。
图4是本实用新型中铁丝过滤网的结构示意图。
图5是本实用新型中细沙过滤网的结构示意图。
图6是图2的B部放大图。
附图标记说明:
进水口1、残渣处理箱2、一号放置板3、一号滑轨4、一号滑块5、一号网架6、铁丝过滤网7、二号放置板8、二号滑轨9、二号滑块10、二号网架11、细沙过滤网12、箱门13、出水口14、支脚15、沉淀箱16、抽气泵17、一号导气管18、二号导气管19、螺旋管20、活性炭21、出气口22、一号支架23、二号支架24、水泵25、一号水管26、二号水管27、电机28、转轴29、三号支架30、观察窗31、紫外线消毒灯32、一号把手33、二号把手34、四号支架35、吸泥泵36、吸管37、喇叭头38、管道39、三号水管40、喷头41。
具体实施方式
下面结合附图对本实用新型作进一步的说明。
参看如图1至图6所示,本具体实施方式包含进水口1、残渣处理箱2、一号放置板3、一号滑轨4、一号滑块5、一号网架6、铁丝过滤网7、二号放置板8、二号滑轨9、二号滑块10、二号网架11、细沙过滤网12、箱门13、出水口14、支脚15、沉淀箱16、抽气泵17、一号导气管18、二号导气管19、螺旋管20、活性炭21、出气口22、一号支架23、二号支架24、水泵25、一号水管26、二号水管27、电机28、转轴29、三号支架30、观察窗31、紫外线消毒灯32、一号把手33、二号把手34、四号支架35、吸泥泵36、吸管37、喇叭头38、管道39、三号水管40、喷头41;所述的进水口1贯通开设在残渣处理箱2的上端;两个一号放置板3分别通过螺栓固定在残渣处理箱2内的左右侧壁上;所述的一号放置板3上焊接固定有一号滑轨4,一号滑块5滑动设于一号滑轨4上;所述的一号网架6焊接固定在一号滑块5上;所述的铁丝过滤网7通过螺栓固定在一号网架6内;铁丝过滤网7能够过滤较大的残渣,进行粗略的过滤;两个二号放置板8分别通过螺栓固定在残渣处理箱2内的左右侧壁上;所述的二号放置板8上焊接固定有二号滑轨9,二号滑块10滑动设于二号滑轨9上;所述的二号网架11焊接固定在二号滑块10上,且二号网架11设于一号网架6的下方;所述的细沙过滤网12通过螺栓固定在二号网架11内;细沙过滤网12能够过滤较小的残渣和漂浮物,进行细致的过滤;所述的残渣处理箱2前侧利用合页旋接有箱门13;过滤完成后,打开箱门13,将一号网架6和二号网架11抽出,清理铁丝过滤网7和细沙过滤网12上的残渣;所述的残渣处理箱2底部贯通开设有出水口14,且残渣处理箱2底部四角均通过螺栓固定有支脚15,且四个支脚15固定在沉淀箱16的上;
所述的抽气泵17通过螺栓固定在沉淀箱16的顶板上;沉淀箱16的进口端插设固定有一号导气管18,一号导气管18的进口端穿过沉淀箱16的顶板后设于沉淀箱16内;抽气泵17的出口端插设固定有二号导气管19,二号导气管19的出口端与螺旋管20固定连接,且螺旋管20内设有活性炭21;螺旋管20的出口端插设固定有出气口22,螺旋管20的下端通过螺栓固定有数个一号支架23,一号支架23的下端通过螺栓固定在沉淀箱16的顶板上;污水中的各种成分混在一起易发酵产生难闻的废气,启动抽气泵17,将沉淀箱16内的气体抽出后,气体进入螺旋管20,气体中的废气成分被螺旋管20中的活性炭21吸收后,由出气口22排出;
所述的沉淀箱16右侧壁通过螺栓固定有二号支架24,二号支架24上通过螺栓固定有水泵25,水泵25的进口端插设固定有一号水管26,一号水管26的进口端穿过沉淀箱16的右侧壁后设于沉淀箱16内,且一号水管26为不锈钢金属软管;水泵25的出口端插设固定有二号水管27;所述的电机28通过螺栓固定在二号支架24上,电机28的型号为60KTYZ;所述的转轴29焊接固定在电机28的输出轴上,一号水管26绕设在转轴29上;所述的三号支架30焊接固定在二号支架24上,且转轴29的前端架设在三号支架30上;所述的沉淀箱16前端开设有观察窗31;污水经过铁丝过滤网7和细沙过滤网12的过滤后,由出水口14进入沉淀箱16内进行沉淀,通过观察窗31可观察到沉淀情况;待沉淀完成后,启动电机28,根据沉淀下来的淤泥的高度调节一号水管26,避免一号水管26的出口碰到淤泥;启动水泵25,将沉淀好的水抽出,由二号水管27排放到指定容器中;
所述的沉淀箱16顶板上通过螺栓固定有紫外线消毒灯32,紫外线消毒灯32与外部电源连接,在沉淀过程中开启紫外线消毒灯32,起到消毒灭菌的作用;
所述的一号网架6前端焊接固定有一号把手33,方便将一号网架6抽出,清理铁丝过滤网7上的残渣;
所述的二号网架11前端焊接固定有二号把手34,方便将二号网架11抽出,清理细沙过滤网12上的残渣;
所述的沉淀箱16左侧壁通过螺栓固定有四号支架35,四号支架35上通过螺栓固定有吸泥泵36,吸泥泵36的进口端插设固定有吸管37,吸管37的进口端穿过沉淀箱16的左侧壁后设于沉淀箱16内,且吸管37的进口端焊接固定有喇叭头38,增加接触面积;吸泥泵36的出口端插设固定有管道39;通过观察窗31观察到大部分水被抽出后,关闭水泵25,启动吸泥泵36,将箱底的淤泥吸出,通过管道39排放至指定的容器中;
所述的沉淀箱16底部内表面从右到左向下倾斜设置;所述的沉淀箱16顶板右侧通过螺栓固定有三号水管40,三号水管40的进口端与外部自来水连接;三号水管40下串联固定有数个喷头41;在使用吸泥泵36吸出淤泥时,将水流引进三号水管40,由喷头41喷出,适当冲洗箱底,沉淀箱16底右侧的淤泥顺着倾斜角度流向吸管37下方的喇叭头38,避免清除淤泥不完全。
本具体实施方式的工作原理:污水由进水口1进入残渣处理箱2,由铁丝过滤网7进行粗略的过滤,再由细沙过滤网12进行细致的过滤后,进入沉淀箱16进行沉淀;污水中的各种成分混在一起易发酵产生难闻的废气,启动抽气泵17,将沉淀箱16内的气体抽出后,气体进入螺旋管20,气体中的废气成分被螺旋管20中的活性炭21吸收后,由出气口22排出;根据观察窗31观察到的沉淀情况,待沉淀完成后,启动电机28,根据沉淀下来的淤泥的高度调节一号水管26,将一号水管26多余的长度卷起后关闭电机28,避免一号水管26的出口碰到淤泥;启动水泵25,将沉淀好的水抽出,由二号水管27排放到指定容器中;通过观察窗31观察到大部分水被抽出后,关闭水泵25,启动吸泥泵36,将箱底的淤泥吸出,通过管道39排放至指定的容器中;在淤泥快要吸完时,开启外部水源,将水流引进三号水管40,由喷头41喷出,适当冲洗箱底,沉淀箱16底右侧的淤泥顺着倾斜角度流向吸管37下方的喇叭头38,避免清除淤泥不完全。
采用上述结构后,本具体实施方式的有益效果为:
1、铁丝过滤网7和细沙过滤网12的双重过滤,使得残渣清除更彻底,且铁丝过滤网7和细沙过滤网12可抽出清理;
2、废气在螺旋管20内净化,螺旋管20内部面积大,有助于废气净化;
3、可以根据沉淀下来的淤泥的高度调节一号水管26,避免将淤泥抽出,提高污水处理的效率;
4、设有吸泥泵36,避免淤泥沉底。
以上所述,仅用以说明本实用新型的技术方案而非限制,本领域普通技术人员对本实用新型的技术方案所做的其它修改或者等同替换,只要不脱离本实用新型技术方案的精神和范围,均应涵盖在本实用新型的权利要求范围当中。
Claims (6)
1.一种可去除残渣和废气的污水处理器,其特征在于:进水口(1)、残渣处理箱(2)、一号放置板(3)、一号滑轨(4)、一号滑块(5)、一号网架(6)、铁丝过滤网(7)、二号放置板(8)、二号滑轨(9)、二号滑块(10)、二号网架(11)、细沙过滤网(12)、箱门(13)、出水口(14)、支脚(15)、沉淀箱(16)、抽气泵(17)、一号导气管(18)、二号导气管(19)、螺旋管(20)、活性炭(21)、出气口(22)、一号支架(23)、二号支架(24)、水泵(25)、一号水管(26)、二号水管(27)、电机(28)、转轴(29)、三号支架(30)、观察窗(31);所述的进水口(1)贯通开设在残渣处理箱(2)的上端;两个一号放置板(3)分别固定在残渣处理箱(2)内的左右侧壁上;所述的一号放置板(3)上固定有一号滑轨(4),一号滑块(5)滑动设于一号滑轨(4)上;所述的一号网架(6)固定在一号滑块(5)上;所述的铁丝过滤网(7)固定在一号网架(6)内;两个二号放置板(8)分别固定在残渣处理箱(2)内的左右侧壁上;所述的二号放置板(8)上固定有二号滑轨(9),二号滑块(10)滑动设于二号滑轨(9)上;所述的二号网架(11)固定在二号滑块(10)上,且二号网架(11)设于一号网架(6)的下方;所述的细沙过滤网(12)固定在二号网架(11)内;所述的残渣处理箱(2)前侧利用合页旋接有箱门(13);所述的残渣处理箱(2)底部贯通开设有出水口(14),且残渣处理箱(2)底部四角均固定有支脚(15),且四个支脚(15)固定在沉淀箱(16)的上;
所述的抽气泵(17)固定在沉淀箱(16)的顶板上;沉淀箱(16)的进口端插设固定有一号导气管(18),一号导气管(18)的进口端穿过沉淀箱(16)的顶板后设于沉淀箱(16)内;抽气泵(17)的出口端插设固定有二号导气管(19),二号导气管(19)的出口端与螺旋管(20)固定连接,且螺旋管(20)内设有活性炭(21);螺旋管(20)的出口端插设固定有出气口(22),螺旋管(20)的下端固定有数个一号支架(23),一号支架(23)的下端固定在沉淀箱(16)的顶板上;
所述的沉淀箱(16)右侧壁固定有二号支架(24),二号支架(24)上固定有水泵(25),水泵(25)的进口端插设固定有一号水管(26),一号水管(26)的进口端穿过沉淀箱(16)的右侧壁后设于沉淀箱(16)内,且一号水管(26)为不锈钢金属软管;水泵(25)的出口端插设固定有二号水管(27);所述的电机(28)固定在二号支架(24)上;所述的转轴(29)固定在电机(28)的输出轴上,一号水管(26)绕设在转轴(29)上;所述的三号支架(30)固定在二号支架(24)上,且转轴(29)的前端架设在三号支架(30)上;所述的沉淀箱(16)前端开设有观察窗(31)。
2.根据权利要求1所述的一种可去除残渣和废气的污水处理器,其特征在于:所述的沉淀箱(16)顶板上固定有紫外线消毒灯(32),紫外线消毒灯(32)与外部电源连接。
3.根据权利要求1所述的一种可去除残渣和废气的污水处理器,其特征在于:所述的一号网架(6)前端固定有一号把手(33)。
4.根据权利要求1所述的一种可去除残渣和废气的污水处理器,其特征在于:所述的二号网架(11)前端固定有二号把手(34)。
5.根据权利要求1所述的一种可去除残渣和废气的污水处理器,其特征在于:所述的沉淀箱(16)左侧壁固定有四号支架(35),四号支架(35)上固定有吸泥泵(36),吸泥泵(36)的进口端插设固定有吸管(37),吸管(37)的进口端穿过沉淀箱(16)的左侧壁后设于沉淀箱(16)内,且吸管(37)的进口端固定有喇叭头(38);吸泥泵(36)的出口端插设固定有管道(39)。
6.根据权利要求5所述的一种可去除残渣和废气的污水处理器,其特征在于:所述的沉淀箱(16)底部内表面从右到左向下倾斜设置;所述的沉淀箱(16)顶板右侧固定有三号水管(40),三号水管(40)的进口端与外部自来水连接;三号水管(40)下串联固定有数个喷头(41)。
Priority Applications (1)
| Application Number | Priority Date | Filing Date | Title |
|---|---|---|---|
| CN201921768207.8U CN210885655U (zh) | 2019-10-21 | 2019-10-21 | 一种可去除残渣和废气的污水处理器 |
Applications Claiming Priority (1)
| Application Number | Priority Date | Filing Date | Title |
|---|---|---|---|
| CN201921768207.8U CN210885655U (zh) | 2019-10-21 | 2019-10-21 | 一种可去除残渣和废气的污水处理器 |
Publications (1)
| Publication Number | Publication Date |
|---|---|
| CN210885655U true CN210885655U (zh) | 2020-06-30 |
Family
ID=71328724
Family Applications (1)
| Application Number | Title | Priority Date | Filing Date |
|---|---|---|---|
| CN201921768207.8U Expired - Fee Related CN210885655U (zh) | 2019-10-21 | 2019-10-21 | 一种可去除残渣和废气的污水处理器 |
Country Status (1)
| Country | Link |
|---|---|
| CN (1) | CN210885655U (zh) |
-
2019
- 2019-10-21 CN CN201921768207.8U patent/CN210885655U/zh not_active Expired - Fee Related
Similar Documents
| Publication | Publication Date | Title |
|---|---|---|
| CN208250051U (zh) | 一种污水处理用过滤装置 | |
| CN210885655U (zh) | 一种可去除残渣和废气的污水处理器 | |
| CN221867498U (zh) | 一种斜管沉淀池气洗设备 | |
| CN210021581U (zh) | 一种废气处理进气装置 | |
| CN221434190U (zh) | 一种具有烘干功能的清洗装置 | |
| CN218713630U (zh) | 一种液体厨余垃圾用过滤净化装置 | |
| CN213643587U (zh) | 一种环保的水泥生产废气处理设备 | |
| CN211946535U (zh) | 一种市政施工污水处理装置 | |
| CN213885545U (zh) | 一种除尘多功能环保设备 | |
| CN212076687U (zh) | 一种高效率污水沉淀池 | |
| CN114849390A (zh) | 一种粉尘处理设备 | |
| CN221673661U (zh) | 一种污水处理净化装置 | |
| CN221618837U (zh) | 一种农村供水工程水质处理装置 | |
| CN217067817U (zh) | 一种高效的斜管沉淀池集泥装置 | |
| CN223429041U (zh) | 一种海鲜鱼池过滤增氧机构 | |
| CN221867767U (zh) | 一种污水厂臭气处理装置 | |
| CN220674861U (zh) | 一种具有多层净化的过滤器 | |
| CN221752620U (zh) | 一种污水处理用沉淀池 | |
| CN216397189U (zh) | 一种中药饮片除尘装置 | |
| CN222138811U (zh) | 一种雾化喷头式废气处理装置 | |
| CN218491599U (zh) | 一种生活污水处理设备 | |
| CN221732494U (zh) | 一种一体化污水处理回收装置 | |
| CN220294321U (zh) | 冲刷式废气颗粒物分离处理装置 | |
| CN221131580U (zh) | 一种粉尘清理装置 | |
| CN221821965U (zh) | 一种高效废水处理装置 |
Legal Events
| Date | Code | Title | Description |
|---|---|---|---|
| GR01 | Patent grant | ||
| GR01 | Patent grant | ||
| CF01 | Termination of patent right due to non-payment of annual fee |
Granted publication date: 20200630 Termination date: 20211021 |
|
| CF01 | Termination of patent right due to non-payment of annual fee |