CN202494740U - 电力变压器监测报警装置 - Google Patents
电力变压器监测报警装置 Download PDFInfo
- Publication number
- CN202494740U CN202494740U CN201220103274XU CN201220103274U CN202494740U CN 202494740 U CN202494740 U CN 202494740U CN 201220103274X U CN201220103274X U CN 201220103274XU CN 201220103274 U CN201220103274 U CN 201220103274U CN 202494740 U CN202494740 U CN 202494740U
- Authority
- CN
- China
- Prior art keywords
- unit
- signal processing
- power transformer
- circuit
- processing unit
- Prior art date
- Legal status (The legal status is an assumption and is not a legal conclusion. Google has not performed a legal analysis and makes no representation as to the accuracy of the status listed.)
- Expired - Fee Related
Links
- 238000012544 monitoring process Methods 0.000 title claims abstract description 14
- 230000002093 peripheral effect Effects 0.000 claims abstract description 4
- 238000009413 insulation Methods 0.000 claims description 4
- 230000001133 acceleration Effects 0.000 claims description 3
- 238000006243 chemical reaction Methods 0.000 claims description 3
- 238000001914 filtration Methods 0.000 claims description 3
- 230000011664 signaling Effects 0.000 claims description 3
- 238000010586 diagram Methods 0.000 description 3
- 230000000694 effects Effects 0.000 description 2
- 239000011368 organic material Substances 0.000 description 2
- 230000032683 aging Effects 0.000 description 1
- 230000002950 deficient Effects 0.000 description 1
- 230000006866 deterioration Effects 0.000 description 1
- 230000005611 electricity Effects 0.000 description 1
- 239000000463 material Substances 0.000 description 1
- 239000002480 mineral oil Substances 0.000 description 1
- 235000010446 mineral oil Nutrition 0.000 description 1
- 238000003786 synthesis reaction Methods 0.000 description 1
Images
Landscapes
- Emergency Alarm Devices (AREA)
Abstract
一种电力变压器监测报警装置,包括数据采集单元、信号处理单元和报警单元。所述数据采集单元的输出端与输入单元的输入端相连接,输入单元的输出端连接信号处理单元,信号处理单元通过不同端口分别连接外设数据口单元、存储单元及输出单元,输出单元的输出端连接报警单元。本实用新型与现有技术相比较,具有结构简单、使用方便、高效可靠且成本低廉优点。
Description
技术领域
本实用新型涉及一种监测报警装置,具体涉及一种电力变压器监测报警装置。
背景技术
电力变压器在运行中受到电、热及外部环境等各种因素的作用,其性能逐渐劣化,最终导致故障。特别是电力变压器中的绝缘介质,大多为有机材料,如矿物油、绝缘纸、各种有机合成材料等,这些有机材料容易在外界因素作用下发生老化,引起电力变压器的绝缘故障,而电力变压器是组成电力系统的重要部件,一旦有故障,必将引起局部甚至广大地区的停电,造成巨大的经济损失和社会影响。目前,尚未有能够对电力变压器进行监测的装置问世,普遍存在监测困难的问题。
实用新型内容
本实用新型的目的就是针对现有技术存在的缺陷,提供一种电力变压器监测报警装置。
其技术方案是:包括数据采集单元、信号处理单元和报警单元。所述数据采集单元的输出端与输入单元的输入端相连接,输入单元的输出端连接信号处理单元,信号处理单元通过不同端口分别连接外设数据口单元、存储单元及输出单元,输出单元的输出端连接报警单元。
其中,所述数据采集单元包括加速度传感器、超声波传感器、温度传感器、绝缘传感器、放电传感器;所述输入单元由顺次串联连接的滤波电路、A/D转换电路和第一光电隔离电路组成;所述输出单元由顺次串联连接的第二光电隔离电路、D/A转换电路及信号转换电路组成。所述信号处理单元为单片机电路或可编程控制器。所述报警单元为声光报警器件或手机模块。
本实用新型与现有技术相比较,具有结构简单、使用方便、高效可靠且成本低廉优点。
附图说明
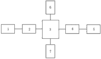
图1是本实用新型一种实施例的电路结构图;
图2是图1中的输入单元的电路结构图;
图3是图1中的输出单元的电路结构图。
具体实施方式
参照图1,一种电力变压器监测报警装置,包括数据采集单元1、信号处理单元3和报警单元5;数据采集单元1包括有加速度传感器、超声波传感器、温度传感器、绝缘传感器、放电传感器;信号处理单元3是本装置的核心,其采用单片机电路或可编程控制器。数据采集单元1的输出端与输入单元2的输入端相连接,输入单元2的输出端连接信号处理单元3,信号处理单元3通过不同端口分别连接外设数据口单元6、存储单元7及输出单元4,输出单元4的输出端连接报警单元5。
参照图2—图3,输入单元2由顺次串联连接的滤波电路8、A/D转换电路9和第一光电隔离电路10组成;输出单元4由顺次串联连接的第二光电隔离电路11、D/A转换电路12及信号转换电路13组成。报警单元5为声光报警器件或手机模块。当报警单元5采用声光报警器件时本装置,为现场声光报警;当报警单元5采用手机模块时,可以将报警信号通过手机模块发送至工作人员手机,能及时让工作人员发现故障,迅速排出,其使用更为方便。
Claims (4)
1.一种电力变压器监测报警装置,包括数据采集单元、信号处理单元和报警单元,其特征在于:所述数据采集单元的输出端与输入单元的输入端相连接,输入单元的输出端连接信号处理单元,信号处理单元通过不同端口分别连接外设数据口单元、存储单元及输出单元,输出单元的输出端连接报警单元。
2.根据权利要求1所述的电力变压器监测报警装置,其特征在于:所述数据采集单元包括加速度传感器、超声波传感器、温度传感器、绝缘传感器、放电传感器;所述输入单元由顺次串联连接的滤波电路、A/D转换电路和第一光电隔离电路组成;所述输出单元由顺次串联连接的第二光电隔离电路、D/A转换电路及信号转换电路组成。
3.根据权利要求1所述的电力变压器监测报警装置,其特征在于:所述信号处理单元为单片机电路或可编程控制器。
4.根据权利要求1所述的电力变压器监测报警装置,其特征在于:所述报警单元为声光报警器件或手机模块。
Priority Applications (1)
| Application Number | Priority Date | Filing Date | Title |
|---|---|---|---|
| CN201220103274XU CN202494740U (zh) | 2012-03-19 | 2012-03-19 | 电力变压器监测报警装置 |
Applications Claiming Priority (1)
| Application Number | Priority Date | Filing Date | Title |
|---|---|---|---|
| CN201220103274XU CN202494740U (zh) | 2012-03-19 | 2012-03-19 | 电力变压器监测报警装置 |
Publications (1)
| Publication Number | Publication Date |
|---|---|
| CN202494740U true CN202494740U (zh) | 2012-10-17 |
Family
ID=47000965
Family Applications (1)
| Application Number | Title | Priority Date | Filing Date |
|---|---|---|---|
| CN201220103274XU Expired - Fee Related CN202494740U (zh) | 2012-03-19 | 2012-03-19 | 电力变压器监测报警装置 |
Country Status (1)
| Country | Link |
|---|---|
| CN (1) | CN202494740U (zh) |
-
2012
- 2012-03-19 CN CN201220103274XU patent/CN202494740U/zh not_active Expired - Fee Related
Similar Documents
| Publication | Publication Date | Title |
|---|---|---|
| CN206876330U (zh) | 一种海上浮式风机系泊系统断裂失效预报系统 | |
| CN206847729U (zh) | 一种水位的远程监测系统 | |
| CN202494740U (zh) | 电力变压器监测报警装置 | |
| CN201725023U (zh) | 一种新型蓄电池在线检测装置 | |
| CN201876948U (zh) | 一种超声波监测电力设备装置 | |
| CN202033442U (zh) | 表箱零序电流在线监测装置 | |
| CN203858357U (zh) | 声源定位装置 | |
| CN205193521U (zh) | 一种电气电路保护装置 | |
| CN202255464U (zh) | 一种开关柜温湿度无线遥测系统 | |
| CN204168001U (zh) | 一种基于dsp的智能型双电源自动转换开关 | |
| CN202562621U (zh) | 一种噪声监测装置 | |
| CN202794144U (zh) | 一种智能气体探测传感器 | |
| CN203931131U (zh) | 分布式设备异常报警系统 | |
| CN203326726U (zh) | 一种用于具有三遥数据采集功能的馈线自动化终端 | |
| CN207010354U (zh) | 一种电力智能监控装置 | |
| CN201845401U (zh) | 电力设备防盗报警器 | |
| CN204945339U (zh) | 汽车蓄电池电量显示装置 | |
| CN202305513U (zh) | 一种具有网络桥接模块的气体探测器 | |
| CN202275474U (zh) | 电气火灾监控探测器 | |
| CN202057426U (zh) | 一种用于供电设备的温度监测仪 | |
| CN202034726U (zh) | 一种具有能耗监控功能的低压配电箱 | |
| CN201918343U (zh) | 一种熔断器侦测电路 | |
| CN202994364U (zh) | 一种能随时检测供水管网压力装置 | |
| CN105186620B (zh) | 一种主动散热的电池组充放电控制系统 | |
| CN203422843U (zh) | 水泥生产线上带有监控装置的高压用电设备 |
Legal Events
| Date | Code | Title | Description |
|---|---|---|---|
| C14 | Grant of patent or utility model | ||
| GR01 | Patent grant | ||
| C17 | Cessation of patent right | ||
| CF01 | Termination of patent right due to non-payment of annual fee |
Granted publication date: 20121017 Termination date: 20130319 |