CN202074946U - Cigarette case appearance detecting device - Google Patents

Cigarette case appearance detecting device Download PDF

Info

Publication number
CN202074946U
CN202074946U CN201120097794XU CN201120097794U CN202074946U CN 202074946 U CN202074946 U CN 202074946U CN 201120097794X U CN201120097794X U CN 201120097794XU CN 201120097794 U CN201120097794 U CN 201120097794U CN 202074946 U CN202074946 U CN 202074946U
Authority
CN
China
Prior art keywords
cigarette case
light source
appearance
cigarette
outward appearance
Prior art date
Legal status (The legal status is an assumption and is not a legal conclusion. Google has not performed a legal analysis and makes no representation as to the accuracy of the status listed.)
Expired - Fee Related
Application number
CN201120097794XU
Other languages
Chinese (zh)
Inventor
陈俊
Current Assignee (The listed assignees may be inaccurate. Google has not performed a legal analysis and makes no representation or warranty as to the accuracy of the list.)
SHENZHEN PORT UNION ELECTRICAL EQUIPMENT CO Ltd
Shanghai Tobacco Group Co Ltd
Original Assignee
SHENZHEN PORT UNION ELECTRICAL EQUIPMENT CO Ltd
Shanghai Tobacco Group Co Ltd
Priority date (The priority date is an assumption and is not a legal conclusion. Google has not performed a legal analysis and makes no representation as to the accuracy of the date listed.)
Filing date
Publication date
Application filed by SHENZHEN PORT UNION ELECTRICAL EQUIPMENT CO Ltd, Shanghai Tobacco Group Co Ltd filed Critical SHENZHEN PORT UNION ELECTRICAL EQUIPMENT CO Ltd
Priority to CN201120097794XU priority Critical patent/CN202074946U/en
Application granted granted Critical
Publication of CN202074946U publication Critical patent/CN202074946U/en
Anticipated expiration legal-status Critical
Expired - Fee Related legal-status Critical Current

Links

Images

Landscapes

  • Investigating Materials By The Use Of Optical Means Adapted For Particular Applications (AREA)

Abstract

本实用新型公开了一种烟盒外观检测设备,旨在提供一种检测速度快、检测精度高的烟盒外观检测设备,其包括一用于检测烟盒外观的检测装置和一与所述检测装置相连并根据所述检测装置的检测结果剔除不合格烟盒的剔除执行机构,所述检测装置包括:用于照亮烟盒的光源;与所述光源对应且在光源照亮烟盒时同步采集烟盒外观图像的图像采集模块,其输出采集的烟盒外观图像信号;与所述图像采集模块及剔除执行机构相连的图像处理及控制模块,其接收所述烟盒外观图像信号并对所接收的烟盒外观图像信号进行增强、分析和判断后输出一控制信号至剔除执行机构,控制剔除执行机构剔除不合格烟盒。本实用新型可用于各种烟盒的外观检测。

The utility model discloses a cigarette case appearance detection device, aiming to provide a cigarette case appearance detection device with fast detection speed and high detection precision, which comprises a detection device for detecting the appearance of a cigarette case and a detection device related to the detection The device is connected to a rejecting executive mechanism that rejects unqualified cigarette cases according to the detection results of the detection device. The detection device includes: a light source for illuminating the cigarette case; corresponding to the light source and synchronized when the light source illuminates the cigarette case The image acquisition module that collects the image of the appearance of the cigarette case, which outputs the collected image signal of the appearance of the cigarette case; the image processing and control module that is connected with the image acquisition module and the rejecting actuator, which receives the image signal of the appearance of the cigarette case and performs The received image signal of the appearance of the cigarette pack is enhanced, analyzed and judged, and then a control signal is output to the rejecting actuator, which controls the rejecting actuator to reject unqualified cigarette packs. The utility model can be used for the appearance detection of various cigarette cases.

Description

A kind of cigarette case outward appearance checkout equipment
Technical field
The utility model relates to tobacco machine, especially relates to a kind of cigarette case outward appearance checkout equipment.
Background technology
In the process of producing cigarette case, because a variety of causes, there is flaw in appearance unavoidably at cigarette case, therefore, must carry out outward appearance to the cigarette case of producing detects, existing cigarette case outward appearance checkout equipment can online detection parcel seal position, seal shape, label paper pattern, label paper position and state, tobacco bale shape etc., also the underproof cigarette case of outward appearance can be rejected.But there are defectives such as detection speed is slow, accuracy of detection is low in existing cigarette case outward appearance checkout equipment.
The utility model content
There is the technical matters that detection speed is slow, accuracy of detection is low in the utility model in order to solve prior art cigarette case outward appearance checkout equipment, and a kind of cigarette case outward appearance checkout equipment is provided.
For solving the problems of the technologies described above, the technical solution adopted in the utility model is a kind of cigarette case outward appearance checkout equipment of design, comprise that a pick-up unit that is used to detect the cigarette case outward appearance links to each other with described pick-up unit with one and reject the rejecting topworks of defective cigarette case according to the testing result of described pick-up unit, described pick-up unit comprises:
Be used to illuminate the light source of cigarette case;
And image capture module when light source illuminate cigarette case synchronous acquisition cigarette case appearance images corresponding with described light source, the cigarette case appearance images signal that its output is gathered;
The Flame Image Process and the control module that link to each other with described image capture module and rejecting topworks, it receives described cigarette case appearance images signal and the cigarette case appearance images signal that is received strengthened, analyzes and judge that back output one controls signal to rejects topworks, and control is rejected topworks and rejected defective cigarette case.
Described light source is a led light source, and described pick-up unit comprises that also one links to each other with described led light source and is used to control the stroboscopic control module of described led light source flicker frequency.
Described light source comprises first light source and the secondary light source of lighting successively, and described image capture module comprises first image capture module corresponding with described first light source and second image capture module corresponding with described secondary light source.
Described Flame Image Process and control module comprise a pair of chip image processor.
Described image capture module is an imageing sensor.
The utility model is by synchronous with light source and image capture module, and Flame Image Process and control module is set in images acquired and carry out Flame Image Process, improved accuracy of detection in the time of the raising detection speed.
Description of drawings
Below in conjunction with embodiment and accompanying drawing the utility model is elaborated, wherein:
Fig. 1 is the principle of compositionality block diagram of the utility model cigarette case outward appearance checkout equipment;
Fig. 2 is the workflow diagram of the utility model cigarette case outward appearance checkout equipment.
Embodiment
The principle of work of the utility model cigarette case outward appearance checkout equipment is: under the control of PLC program, after the triggering of synchro pick-up, imageing sensor is finished under the cooperation of light source the outward appearance of capsule tobacco bale is carried out image acquisition, and the image of gathering is transformed into digital signal, image processor carries out image processing and analyzing by the program of setting, and the result delivered to PLC, after the logic determines through the PLC program, drive and reject topworks and finish rejecting the defective tobacco bale.
See also Fig. 1.The utility model cigarette case outward appearance checkout equipment comprises that a pick-up unit that is used to detect the cigarette case outward appearance links to each other with described pick-up unit with one and rejects the rejecting topworks of defective cigarette case according to the testing result of described pick-up unit.Wherein, pick-up unit comprises light source, image capture module and Flame Image Process and control module.
Light source is mainly used in and illuminates cigarette case when detecting.Described light source is a led light source, and light source adopts the high-powered LED lamp group.Described pick-up unit comprises that also one links to each other with described led light source and is used to control the stroboscopic control module of described led light source flicker frequency, led light source is carried out stroboscopic control, prolong its serviceable life,, thereby guaranteed the stability of cigarette case outward appearance checkout equipment because light attenuation is slow.
Image capture module is corresponding with described light source, and when light source illuminates cigarette case synchronous acquisition cigarette case appearance images, cigarette case appearance images signal that its output is gathered is to Flame Image Process and control module.Image capture module is an imageing sensor, and it can adopt the fastest imageing sensor in the present world, and 300,000 pixel image collections only need 4.7 milliseconds.
Flame Image Process and control module are mainly used in to be handled the cigarette case appearance images signal of gathering, and rejects underproof cigarette case according to the work of result output control signal control rejecting topworks.Flame Image Process and control module link to each other with described image capture module and rejecting topworks, it receives described cigarette case appearance images signal and the cigarette case appearance images signal that is received strengthened, analyzes and judge that back output one controls signal to rejects topworks, control is rejected topworks and is rejected defective cigarette case, the tobacco bale travelling speed can be obtained in real time, the rejecting accuracy can be effectively improved.Flame Image Process and control module comprise a pair of chip image processor, adopt the twin-core sheet to handle to the cigarette case appearance images signal of gathering, and can carry out Flame Image Process in images acquired.Flame Image Process has increased the image preprocessing function, can effectively filter noise and disturb.
In this specific embodiment, described light source comprises first light source and the secondary light source of lighting successively, and described image capture module comprises first image capture module corresponding with described first light source and second image capture module corresponding with described secondary light source.Because imageing sensor quantity is many, has lowered the distortion rate that obtains image, thereby has further improved accuracy of detection.
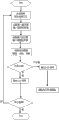
The workflow of the utility model cigarette case outward appearance checkout equipment as shown in Figure 2.After the start, automatic feed is sent to the detection station with cigarette case, lights first group of light source then, and when lighting, the cigarette case appearance images is gathered in first group of camera synchronization capture, and first group of cigarette case appearance images signal of output collection.Then, light second group of light source again, when lighting, the cigarette case appearance images is gathered in second group of camera synchronization capture, and second group of cigarette case appearance images signal of output collection.The equal input pictures of two groups of cigarette case appearance images signals are handled and control module, and the vision software in inside carries out figure image intensifying, analysis, judgement, when judged result is product when qualified, and output OK signal, and detect and whether stop to detect.When judged result is product when defective, output NG signal is to rejecting topworks, and control is rejected topworks and rejected detected defective cigarette case.
The relative existing equipment of the utility model cigarette case outward appearance checkout equipment has improved the stability of accuracy of detection and detection greatly, has reduced plant maintenance intensity, maintenance cost and operative employee's labour intensity, and has improved automation degree of equipment.
The above only is preferred embodiment of the present utility model; not in order to restriction the utility model; all any modifications of within spirit of the present utility model and principle, being done, be equal to and replace and improvement etc., all should be included within the protection domain of the present utility model.

Claims (5)

1. cigarette case outward appearance checkout equipment, comprise that a pick-up unit that is used to detect the cigarette case outward appearance links to each other with described pick-up unit with one and reject the rejecting topworks of defective cigarette case according to the testing result of described pick-up unit, it is characterized in that: described pick-up unit comprises:
Be used to illuminate the light source of cigarette case;
Corresponding with described light source and when light source illuminates cigarette case, gather the image capture module of cigarette case appearance images, the cigarette case appearance images signal that its output is gathered;
The Flame Image Process and the control module that link to each other with described image capture module and rejecting topworks, it receives described cigarette case appearance images signal and the cigarette case appearance images signal that is received strengthened, analyzes and judge that back output one controls signal to rejects topworks, and control is rejected topworks and rejected defective cigarette case.
2. cigarette case outward appearance checkout equipment according to claim 1 is characterized in that: described light source is a led light source, and described pick-up unit comprises that also one links to each other with described led light source and is used to control the stroboscopic control module of described led light source flicker frequency.
3. cigarette case outward appearance checkout equipment according to claim 1, it is characterized in that: described light source comprises first light source and the secondary light source of lighting successively, and described image capture module comprises first image capture module corresponding with described first light source and second image capture module corresponding with described secondary light source.
4. cigarette case outward appearance checkout equipment according to claim 1 is characterized in that: described Flame Image Process and control module comprise a pair of chip image processor.
5. cigarette case outward appearance checkout equipment according to claim 1 is characterized in that: described image capture module is an imageing sensor.
CN201120097794XU 2011-04-06 2011-04-06 Cigarette case appearance detecting device Expired - Fee Related CN202074946U (en)

Priority Applications (1)

Application Number Priority Date Filing Date Title
CN201120097794XU CN202074946U (en) 2011-04-06 2011-04-06 Cigarette case appearance detecting device

Applications Claiming Priority (1)

Application Number Priority Date Filing Date Title
CN201120097794XU CN202074946U (en) 2011-04-06 2011-04-06 Cigarette case appearance detecting device

Publications (1)

Publication Number Publication Date
CN202074946U true CN202074946U (en) 2011-12-14

Family

ID=45113046

Family Applications (1)

Application Number Title Priority Date Filing Date
CN201120097794XU Expired - Fee Related CN202074946U (en) 2011-04-06 2011-04-06 Cigarette case appearance detecting device

Country Status (1)

Country Link
CN (1) CN202074946U (en)

Cited By (6)

* Cited by examiner, † Cited by third party
Publication number Priority date Publication date Assignee Title
CN103071628A (en) * 2013-01-07 2013-05-01 厦门烟草工业有限责任公司 On-line detecting system for finished cigarette packaging outer packages
CN106092471A (en) * 2016-05-30 2016-11-09 宿迁市三石包装容器有限公司 Metal drum joint detecting device
CN106853876A (en) * 2015-12-08 2017-06-16 湖南润普科技发展有限公司 The on-line detecting system of cigarette aluminium-foil paper
CN107310795A (en) * 2017-07-04 2017-11-03 上海烟草机械有限责任公司 Product external packaging detector and detecting system based on machine vision technique
CN110823895A (en) * 2019-11-28 2020-02-21 常德金鹏印务有限公司 Small box cigarette pack looseness detection system
CN111595865A (en) * 2020-06-18 2020-08-28 南京文易特电子科技有限公司 Small viewport scanning packaging paper appearance detection device and detection method thereof

Cited By (8)

* Cited by examiner, † Cited by third party
Publication number Priority date Publication date Assignee Title
CN103071628A (en) * 2013-01-07 2013-05-01 厦门烟草工业有限责任公司 On-line detecting system for finished cigarette packaging outer packages
CN103071628B (en) * 2013-01-07 2015-03-25 厦门烟草工业有限责任公司 On-line detecting system for finished cigarette packaging outer packages
CN106853876A (en) * 2015-12-08 2017-06-16 湖南润普科技发展有限公司 The on-line detecting system of cigarette aluminium-foil paper
CN106092471A (en) * 2016-05-30 2016-11-09 宿迁市三石包装容器有限公司 Metal drum joint detecting device
CN107310795A (en) * 2017-07-04 2017-11-03 上海烟草机械有限责任公司 Product external packaging detector and detecting system based on machine vision technique
CN110823895A (en) * 2019-11-28 2020-02-21 常德金鹏印务有限公司 Small box cigarette pack looseness detection system
CN110823895B (en) * 2019-11-28 2022-08-05 常德金鹏印务有限公司 Small box cigarette pack looseness detection system
CN111595865A (en) * 2020-06-18 2020-08-28 南京文易特电子科技有限公司 Small viewport scanning packaging paper appearance detection device and detection method thereof

Similar Documents

Publication Publication Date Title
CN202074946U (en) Cigarette case appearance detecting device
CN112268910A (en) Visual detection system and method for cigarette appearance defects
CN201555812U (en) Steel ball surface defect visual detector
CN104432498B (en) Cigarette making machine apparent visual detection means based on machine vision
CN102221557B (en) Automatic detecting device and detection method for quality of lamp holder based on machine vision
CN208313802U (en) A kind of chip pin defect detecting system based on machine vision
CN207185897U (en) A kind of full cigarette presentation quality on-line measuring device and its cigarette machine
CN108107054A (en) A kind of online cigarette defective vision detecting system and method
CN108454981A (en) Visual detection device for appearance of cigarette carton at outlet of high-speed packaging machine
CN102303017B (en) Method for automatically detecting bending of injector steel needles by using machine vision system
CN203365337U (en) Appearance quality detection device for cigarette cartons
CN101696945A (en) On-line detection method of machine vision system to photovoltaic glass flaws
CN201255634Y (en) On-line rubber bolt external shape quality inspection machine
WO2012027869A1 (en) Online quality detection method for closure assembly
CN109881356B (en) On-line detection device and method for knitting needles of socks machine based on SVM image classification
CN204564598U (en) Glass tube sorting unit and glass tube outward appearance automatic detection system
CN204564599U (en) A kind of glass tube outward appearance automatic detection system
CN205607888U (en) Magnetic ring detection device
CN111000286A (en) Anti-interference cigarette appearance quality online detection device and method
CN202351182U (en) Online high-speed detection system for defects on surface of tinplate
CN102303019B (en) Method for automatically detecting scales of injector needle cylinders by using machine vision system
CN102490940B (en) Machine vision-based pill number detection device and detection method
CN202033005U (en) Cigarette case appearance detection equipment
CN102305797A (en) Method for automatically detecting foreign matter of medical product package by using machine vision system
CN102305603B (en) Method for automatically detecting inclination of steel needle of injector by machine vision system

Legal Events

Date Code Title Description
C14 Grant of patent or utility model
GR01 Patent grant
C53 Correction of patent for invention or patent application
CB03 Change of inventor or designer information

Inventor after: Chen Jun

Inventor after: Wu Yimin

Inventor after: Yu Yuming

Inventor after: Yang Jin

Inventor after: Cao Xin

Inventor before: Chen Jun

COR Change of bibliographic data

Free format text: CORRECT: INVENTOR; FROM: CHEN JUN TO: CHEN JUN WU YIMIN YU YUMING YANG JIN CAO XIN

C17 Cessation of patent right
CF01 Termination of patent right due to non-payment of annual fee

Granted publication date: 20111214

Termination date: 20140406