CN201741291U - Infrared virtual reality teaching system based on Wiimote - Google Patents
Infrared virtual reality teaching system based on Wiimote Download PDFInfo
- Publication number
- CN201741291U CN201741291U CN2010201857194U CN201020185719U CN201741291U CN 201741291 U CN201741291 U CN 201741291U CN 2010201857194 U CN2010201857194 U CN 2010201857194U CN 201020185719 U CN201020185719 U CN 201020185719U CN 201741291 U CN201741291 U CN 201741291U
- Authority
- CN
- China
- Prior art keywords
- wiimote
- virtual reality
- teaching system
- camera
- infrared
- Prior art date
- Legal status (The legal status is an assumption and is not a legal conclusion. Google has not performed a legal analysis and makes no representation as to the accuracy of the status listed.)
- Expired - Fee Related
Links
Images
Landscapes
- Position Input By Displaying (AREA)
Abstract
本实用新型公开了一种基于Wiimote的红外虚拟现实教学系统,该虚拟现实教学系统由投影仪、投影屏幕、计算机、Wiimote摄像头和标记器构成;所述投影仪、Wiimote摄像头和标记器位于投影屏幕同侧并朝向投影屏幕正面;所述计算机分别与投影仪和Wiimote摄像头连接;所述计算机上设置有视频采集卡。本实用新型利用摄像头红外成像原理不仅可以方便的实现目前交互式虚拟现实教学系统的功能,还能实现多点同时控制和与屏幕无接触的远程控制,并且成本低、不需要专用的虚拟现实教学系统投影屏幕,方便灵活,易于部署。
The utility model discloses an infrared virtual reality teaching system based on Wiimote. The virtual reality teaching system is composed of a projector, a projection screen, a computer, a Wiimote camera and a marker; the projector, the Wiimote camera and the marker are located on the projection screen On the same side and towards the front of the projection screen; the computer is connected with the projector and the Wiimote camera respectively; the computer is provided with a video capture card. The utility model utilizes the infrared imaging principle of the camera to not only realize the functions of the current interactive virtual reality teaching system conveniently, but also realize multi-point simultaneous control and remote control without contact with the screen, and has low cost and does not require special virtual reality teaching System projection screen, convenient and flexible, easy to deploy.
Description
技术领域technical field
本实用新型属于电子领域,涉及一种教学装置,尤其是一种基于Wiimote的红外虚拟现实教学系统。The utility model belongs to the electronic field and relates to a teaching device, in particular to a Wiimote-based infrared virtual reality teaching system.
背景技术Background technique
虚拟现实教学系统能够较好的帮助表达观点与思想。虚拟现实教学系统系统中一个关键性问题是特征点定位。当前产品定位采用的传感器主要采用压电式、电磁式和红外扫描网格传感器,使得部署和移动困难,同时产品生产流程较复杂,价格较为昂贵,给普及和使用带来了一定困难。The virtual reality teaching system can better help express opinions and thoughts. A key problem in the virtual reality teaching system is the feature point location. The current sensors used for product positioning mainly use piezoelectric, electromagnetic and infrared scanning grid sensors, which make deployment and movement difficult. At the same time, the product production process is more complicated and the price is more expensive, which brings certain difficulties to popularization and use.
实用新型内容Utility model content
本实用新型通过Wiimote摄像头对特征点进行定位,结合计算机和微型投影仪,在增强教学的交互性与表现力的同时,更加灵活且易于部署,降低了成本。The utility model locates the characteristic points through the Wiimote camera, combines the computer and the miniature projector, enhances the interactivity and expressiveness of teaching, and is more flexible and easy to deploy, and reduces the cost.
本实用新型的目的在于克服上述现有技术的缺点,提供一种基于Wiimote的红外虚拟现实教学系统,该虚拟现实教学系统由投影仪、投影屏幕、计算机、Wiimote摄像头和标记器构成;所述投影仪、Wiimote摄像头和标记器位于投影屏幕同侧并朝向投影屏幕正面;所述计算机分别与投影仪和Wiimote摄像头连接;所述计算机上设置有视频采集卡。The purpose of this utility model is to overcome the shortcoming of above-mentioned prior art, a kind of infrared virtual reality teaching system based on Wiimote is provided, and this virtual reality teaching system is made of projector, projection screen, computer, Wiimote camera and marker; Instrument, Wiimote camera and marker are located on the same side of the projection screen and towards the front of the projection screen; the computer is connected with the projector and the Wiimote camera respectively; the computer is provided with a video capture card.
所述Wiimote摄像头上设置有红外滤镜。所述标记器是红外激光笔,该红外激光笔包括笔罩、笔身、触摸板、开关和红外激光灯。本实用新型利用摄像头红外成像原理不仅可以方便的实现目前交互式虚拟现实教学系统的功能,还能实现多点同时控制和与屏幕无接触的远程控制,并且成本低、不需要专用的虚拟现实教学系统投影屏幕,方便灵活,易于部署。The Wiimote camera is provided with an infrared filter. The marker is an infrared laser pointer, which includes a pen cover, a pen body, a touch panel, a switch and an infrared laser lamp. The utility model utilizes the infrared imaging principle of the camera to not only realize the functions of the current interactive virtual reality teaching system conveniently, but also realize multi-point simultaneous control and remote control without contact with the screen, and has low cost and does not require special virtual reality teaching System projection screen, convenient and flexible, easy to deploy.
附图说明Description of drawings
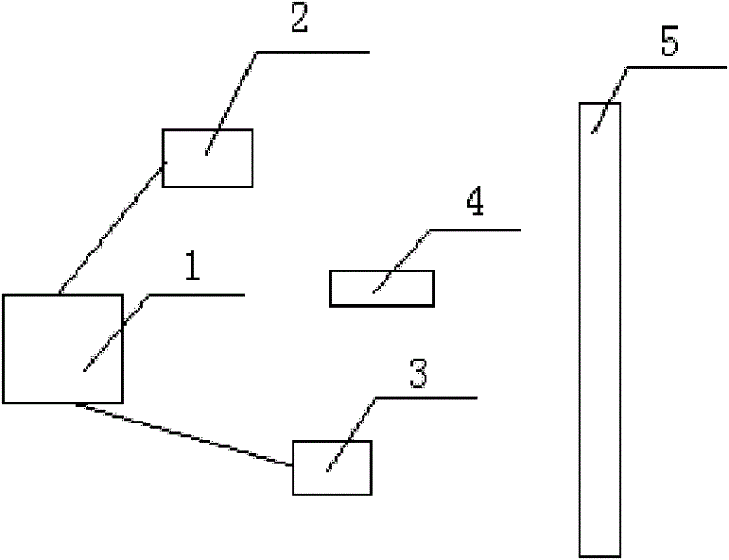
图1为本实用新型的外虚拟现实教学系统结构示意图。Fig. 1 is a schematic structural diagram of the external virtual reality teaching system of the present invention.
其中:1为计算机;2为投影仪;3为Wiimote摄像头;4为标记器;5为投影屏幕。Among them: 1 is a computer; 2 is a projector; 3 is a Wiimote camera; 4 is a marker; 5 is a projection screen.
具体实施方式Detailed ways
下面结合附图对本实用新型做进一步详细描述:参见图1,一种基于Wiimote的红外虚拟现实教学系统,该虚拟现实教学系统由投影仪、投影屏幕、计算机、Wiimote摄像头和标记器构成;所述投影仪、Wiimote摄像头和标记器位于投影屏幕同侧并朝向投影屏幕正面;所述计算机分别与投影仪和Wiimote摄像头连接;所述计算机上设置有视频采集卡。所述Wiimote摄像头上设置有红外滤镜。Below in conjunction with accompanying drawing, the utility model is described in further detail: referring to Fig. 1, a kind of infrared virtual reality teaching system based on Wiimote, this virtual reality teaching system is made of projector, projection screen, computer, Wiimote camera and marker; Projector, Wiimote camera and marker are positioned at the same side of the projection screen and towards the front of the projection screen; the computer is respectively connected with the projector and the Wiimote camera; the computer is provided with a video capture card. The Wiimote camera is provided with an infrared filter.
所述标记器是红外激光笔,该红外激光笔包括笔罩、笔身、触摸板、开关和红外激光灯。该虚拟现实教学系统系统由微型投影仪(或普通投影仪)、投影屏幕、计算机、Wiimote摄像头和标记器组成。在虚拟现实教学笔的笔尖安装红外激光发射器,红外激光照射在虚拟现实教学系统屏幕上形成光斑,被Wiimote摄像头所捕获,图像经采集卡传递给计算机,并由图像处理算法计算得出笔尖相对于屏幕的位置,从而实现了笔尖的定位。然后利用笔的定位信息根据用户需求实现相应操作并生成图像,利用投影机将图像内容投影到教学屏幕上,以此来构造出一个大屏幕、交互式的协作会议或教学环境。另外系统支持便携式投影仪,可以携带在身上,对任何反射平面都可执行操作。系统分两种,一种是使用大型固定投影仪,为大班授课而设计,还有一种是使用微型投影仪,不但可用于小班授课,还可用于老师办公,比如改作业时可以直接把参考答案投射在作业本上。The marker is an infrared laser pointer, which includes a pen cover, a pen body, a touch panel, a switch and an infrared laser lamp. The virtual reality teaching system consists of a miniature projector (or common projector), a projection screen, a computer, a Wiimote camera and a marker. An infrared laser emitter is installed on the nib of the virtual reality teaching pen, and the infrared laser irradiates on the screen of the virtual reality teaching system to form a light spot, which is captured by the Wiimote camera, and the image is transmitted to the computer through the acquisition card, and calculated by the image processing algorithm Based on the position of the screen, the positioning of the pen tip is realized. Then use the positioning information of the pen to realize corresponding operations and generate images according to user needs, and use the projector to project the image content onto the teaching screen to construct a large-screen, interactive collaborative meeting or teaching environment. In addition, the system supports portable projectors, which can be carried on the body and can perform operations on any reflective plane. There are two types of systems, one is to use a large fixed projector, which is designed for large classes, and the other is to use a miniature projector, which can be used not only for small classes, but also for teachers’ office work. projected on the workbook.
由于通常投影仪的投影镜头上装有红外截止滤镜,所以,投影出的光线中红外成分非常少。因此,在教学笔上安装红外激光发射器和激光控制开关,激光束打在屏幕上形成红外光光斑,可以被能够感应红外光的摄像头清晰的捕获。所得图像传给电脑,通过处理计算得到笔的位置从而进行相应处理,生成图像,利用投影机将图像内容投影到虚拟现实屏幕上。同时,在教学笔上安装功能按钮并通过无线方式发出信号,用USB接口的无线模块进行接收,发送给计算机可以实现对操作功能的扩展,完成鼠标右击,上下翻页等操作。Since the projection lens of the projector is usually equipped with an infrared cut filter, there is very little infrared component in the projected light. Therefore, an infrared laser emitter and a laser control switch are installed on the teaching pen, and the laser beam hits the screen to form an infrared spot, which can be clearly captured by a camera capable of sensing infrared light. The obtained image is transmitted to the computer, and the position of the pen is obtained through processing and calculation to perform corresponding processing to generate an image, and the projector is used to project the image content on the virtual reality screen. At the same time, install the function button on the teaching pen and send out the signal through the wireless mode, receive it with the wireless module of the USB interface, and send it to the computer to realize the expansion of the operation function, complete the right mouse click, page up and down and other operations.
其中,850nm红外滤镜可去除光线(投影光线和日光)中波长小于850nm的成分对虚拟现实教学系统笔发出的红外光点的干扰,增强了系统的鲁棒性,大大简化了系统结构设计的难度。Among them, the 850nm infrared filter can remove the interference of the light (projection light and sunlight) with a wavelength less than 850nm on the infrared light spot emitted by the pen of the virtual reality teaching system, which enhances the robustness of the system and greatly simplifies the design of the system structure. difficulty.
以上内容是结合具体的优选实施方式对本发明所作的进一步详细说明,不能认定本发明的具体实施方式仅限于此,对于本发明所属技术领域的普通技术人员来说,在不脱离本发明构思的前提下,还可以做出若干简单的推演或替换,都应当视为属于本发明由所提交的权利要求书确定专利保护范围。The above content is a further detailed description of the present invention in conjunction with specific preferred embodiments. It cannot be determined that the specific embodiments of the present invention are limited thereto. Under the circumstances, some simple deduction or replacement can also be made, all of which should be regarded as belonging to the scope of patent protection determined by the submitted claims of the present invention.
Claims (3)
Priority Applications (1)
| Application Number | Priority Date | Filing Date | Title |
|---|---|---|---|
| CN2010201857194U CN201741291U (en) | 2010-05-11 | 2010-05-11 | Infrared virtual reality teaching system based on Wiimote |
Applications Claiming Priority (1)
| Application Number | Priority Date | Filing Date | Title |
|---|---|---|---|
| CN2010201857194U CN201741291U (en) | 2010-05-11 | 2010-05-11 | Infrared virtual reality teaching system based on Wiimote |
Publications (1)
| Publication Number | Publication Date |
|---|---|
| CN201741291U true CN201741291U (en) | 2011-02-09 |
Family
ID=43556568
Family Applications (1)
| Application Number | Title | Priority Date | Filing Date |
|---|---|---|---|
| CN2010201857194U Expired - Fee Related CN201741291U (en) | 2010-05-11 | 2010-05-11 | Infrared virtual reality teaching system based on Wiimote |
Country Status (1)
| Country | Link |
|---|---|
| CN (1) | CN201741291U (en) |
Cited By (4)
| Publication number | Priority date | Publication date | Assignee | Title |
|---|---|---|---|---|
| CN102654826A (en) * | 2011-05-27 | 2012-09-05 | 上海华博信息服务有限公司 | Curved surface correction information processing method and device based on laser locator |
| CN102682653A (en) * | 2011-08-15 | 2012-09-19 | 上海华博信息服务有限公司 | Laser based dynamic projection tracing sand plate system, and application of system |
| CN104571520A (en) * | 2015-01-21 | 2015-04-29 | 上海斯当特数码科技有限公司 | Infrared interaction location system |
| CN110796703A (en) * | 2019-11-18 | 2020-02-14 | 中国商用飞机有限责任公司北京民用飞机技术研究中心 | A pose tracking system, method and storage medium |
-
2010
- 2010-05-11 CN CN2010201857194U patent/CN201741291U/en not_active Expired - Fee Related
Cited By (5)
| Publication number | Priority date | Publication date | Assignee | Title |
|---|---|---|---|---|
| CN102654826A (en) * | 2011-05-27 | 2012-09-05 | 上海华博信息服务有限公司 | Curved surface correction information processing method and device based on laser locator |
| CN102682653A (en) * | 2011-08-15 | 2012-09-19 | 上海华博信息服务有限公司 | Laser based dynamic projection tracing sand plate system, and application of system |
| CN102682653B (en) * | 2011-08-15 | 2014-12-31 | 上海华博信息服务有限公司 | Laser based dynamic projection tracing sand plate system, and application of system |
| CN104571520A (en) * | 2015-01-21 | 2015-04-29 | 上海斯当特数码科技有限公司 | Infrared interaction location system |
| CN110796703A (en) * | 2019-11-18 | 2020-02-14 | 中国商用飞机有限责任公司北京民用飞机技术研究中心 | A pose tracking system, method and storage medium |
Similar Documents
| Publication | Publication Date | Title |
|---|---|---|
| CN102253737B (en) | Method for realizing screen vision mouse system | |
| CN101238428B (en) | Free-space pointing and handwriting | |
| CN103019466B (en) | Based on the projection interaction system of infrared acquisition | |
| TWI423096B (en) | Projecting system with touch controllable projecting picture | |
| CN102693047B (en) | The method of numerical information and image is shown in cooperative surroundings | |
| RU2536667C2 (en) | Handwritten input/output system, handwritten input sheet, information input system and sheet facilitating information input | |
| TWI450159B (en) | Optical touch device, passive touch system and its input detection method | |
| CN202795308U (en) | Tabletop projection touch control system | |
| US20140002421A1 (en) | User interface device for projection computer and interface method using the same | |
| CN102945091B (en) | A kind of man-machine interaction method based on laser projection location and system | |
| CN103365617B (en) | One kind projection control system, device and method for controlling projection | |
| KR20160081855A (en) | Smart pen and augmented reality implementation system | |
| US20160092031A1 (en) | Virtual two-dimensional positioning module of input device and virtual device with the same | |
| CN102722254A (en) | Method and system for location interaction | |
| CN201741291U (en) | Infrared virtual reality teaching system based on Wiimote | |
| CN100478860C (en) | Electronic plane display positioning system and positioning method | |
| JP3151886U (en) | Information processing system | |
| CN103116401B (en) | A kind of light curtain alternative projection system and projecting method thereof | |
| WO2011118313A1 (en) | Coordinate input device, and program | |
| CN202976036U (en) | Multi-point interaction video device integrating touching and photoelectric pen writing | |
| CN202110500U (en) | A screen visual mouse system | |
| JP2010154089A (en) | Conference system | |
| CN103076969A (en) | Input system for mobile terminal display screen and control method thereof | |
| Maierhöfer et al. | TipTrack: precise, low-latency, robust optical pen tracking on arbitrary surfaces using an IR-emitting pen tip | |
| CN103853353A (en) | Image projection system |
Legal Events
| Date | Code | Title | Description |
|---|---|---|---|
| C14 | Grant of patent or utility model | ||
| GR01 | Patent grant | ||
| C17 | Cessation of patent right | ||
| CF01 | Termination of patent right due to non-payment of annual fee |
Granted publication date: 20110209 Termination date: 20120511 |
