CN115246313A - Transmissions, Hybrid Systems and Vehicles - Google Patents
Transmissions, Hybrid Systems and Vehicles Download PDFInfo
- Publication number
- CN115246313A CN115246313A CN202211045887.7A CN202211045887A CN115246313A CN 115246313 A CN115246313 A CN 115246313A CN 202211045887 A CN202211045887 A CN 202211045887A CN 115246313 A CN115246313 A CN 115246313A
- Authority
- CN
- China
- Prior art keywords
- clutch
- gear
- planet carrier
- motor
- gear ring
- Prior art date
- Legal status (The legal status is an assumption and is not a legal conclusion. Google has not performed a legal analysis and makes no representation as to the accuracy of the status listed.)
- Pending
Links
Images
Classifications
-
- B—PERFORMING OPERATIONS; TRANSPORTING
- B60—VEHICLES IN GENERAL
- B60K—ARRANGEMENT OR MOUNTING OF PROPULSION UNITS OR OF TRANSMISSIONS IN VEHICLES; ARRANGEMENT OR MOUNTING OF PLURAL DIVERSE PRIME-MOVERS IN VEHICLES; AUXILIARY DRIVES FOR VEHICLES; INSTRUMENTATION OR DASHBOARDS FOR VEHICLES; ARRANGEMENTS IN CONNECTION WITH COOLING, AIR INTAKE, GAS EXHAUST OR FUEL SUPPLY OF PROPULSION UNITS IN VEHICLES
- B60K6/00—Arrangement or mounting of plural diverse prime-movers for mutual or common propulsion, e.g. hybrid propulsion systems comprising electric motors and internal combustion engines
- B60K6/20—Arrangement or mounting of plural diverse prime-movers for mutual or common propulsion, e.g. hybrid propulsion systems comprising electric motors and internal combustion engines the prime-movers consisting of electric motors and internal combustion engines, e.g. HEVs
- B60K6/50—Architecture of the driveline characterised by arrangement or kind of transmission units
- B60K6/54—Transmission for changing ratio
- B60K6/547—Transmission for changing ratio the transmission being a stepped gearing
-
- B—PERFORMING OPERATIONS; TRANSPORTING
- B60—VEHICLES IN GENERAL
- B60K—ARRANGEMENT OR MOUNTING OF PROPULSION UNITS OR OF TRANSMISSIONS IN VEHICLES; ARRANGEMENT OR MOUNTING OF PLURAL DIVERSE PRIME-MOVERS IN VEHICLES; AUXILIARY DRIVES FOR VEHICLES; INSTRUMENTATION OR DASHBOARDS FOR VEHICLES; ARRANGEMENTS IN CONNECTION WITH COOLING, AIR INTAKE, GAS EXHAUST OR FUEL SUPPLY OF PROPULSION UNITS IN VEHICLES
- B60K6/00—Arrangement or mounting of plural diverse prime-movers for mutual or common propulsion, e.g. hybrid propulsion systems comprising electric motors and internal combustion engines
- B60K6/20—Arrangement or mounting of plural diverse prime-movers for mutual or common propulsion, e.g. hybrid propulsion systems comprising electric motors and internal combustion engines the prime-movers consisting of electric motors and internal combustion engines, e.g. HEVs
- B60K6/22—Arrangement or mounting of plural diverse prime-movers for mutual or common propulsion, e.g. hybrid propulsion systems comprising electric motors and internal combustion engines the prime-movers consisting of electric motors and internal combustion engines, e.g. HEVs characterised by apparatus, components or means specially adapted for HEVs
- B60K6/24—Arrangement or mounting of plural diverse prime-movers for mutual or common propulsion, e.g. hybrid propulsion systems comprising electric motors and internal combustion engines the prime-movers consisting of electric motors and internal combustion engines, e.g. HEVs characterised by apparatus, components or means specially adapted for HEVs characterised by the combustion engines
-
- B—PERFORMING OPERATIONS; TRANSPORTING
- B60—VEHICLES IN GENERAL
- B60K—ARRANGEMENT OR MOUNTING OF PROPULSION UNITS OR OF TRANSMISSIONS IN VEHICLES; ARRANGEMENT OR MOUNTING OF PLURAL DIVERSE PRIME-MOVERS IN VEHICLES; AUXILIARY DRIVES FOR VEHICLES; INSTRUMENTATION OR DASHBOARDS FOR VEHICLES; ARRANGEMENTS IN CONNECTION WITH COOLING, AIR INTAKE, GAS EXHAUST OR FUEL SUPPLY OF PROPULSION UNITS IN VEHICLES
- B60K6/00—Arrangement or mounting of plural diverse prime-movers for mutual or common propulsion, e.g. hybrid propulsion systems comprising electric motors and internal combustion engines
- B60K6/20—Arrangement or mounting of plural diverse prime-movers for mutual or common propulsion, e.g. hybrid propulsion systems comprising electric motors and internal combustion engines the prime-movers consisting of electric motors and internal combustion engines, e.g. HEVs
- B60K6/22—Arrangement or mounting of plural diverse prime-movers for mutual or common propulsion, e.g. hybrid propulsion systems comprising electric motors and internal combustion engines the prime-movers consisting of electric motors and internal combustion engines, e.g. HEVs characterised by apparatus, components or means specially adapted for HEVs
- B60K6/26—Arrangement or mounting of plural diverse prime-movers for mutual or common propulsion, e.g. hybrid propulsion systems comprising electric motors and internal combustion engines the prime-movers consisting of electric motors and internal combustion engines, e.g. HEVs characterised by apparatus, components or means specially adapted for HEVs characterised by the motors or the generators
-
- B—PERFORMING OPERATIONS; TRANSPORTING
- B60—VEHICLES IN GENERAL
- B60K—ARRANGEMENT OR MOUNTING OF PROPULSION UNITS OR OF TRANSMISSIONS IN VEHICLES; ARRANGEMENT OR MOUNTING OF PLURAL DIVERSE PRIME-MOVERS IN VEHICLES; AUXILIARY DRIVES FOR VEHICLES; INSTRUMENTATION OR DASHBOARDS FOR VEHICLES; ARRANGEMENTS IN CONNECTION WITH COOLING, AIR INTAKE, GAS EXHAUST OR FUEL SUPPLY OF PROPULSION UNITS IN VEHICLES
- B60K6/00—Arrangement or mounting of plural diverse prime-movers for mutual or common propulsion, e.g. hybrid propulsion systems comprising electric motors and internal combustion engines
- B60K6/20—Arrangement or mounting of plural diverse prime-movers for mutual or common propulsion, e.g. hybrid propulsion systems comprising electric motors and internal combustion engines the prime-movers consisting of electric motors and internal combustion engines, e.g. HEVs
- B60K6/22—Arrangement or mounting of plural diverse prime-movers for mutual or common propulsion, e.g. hybrid propulsion systems comprising electric motors and internal combustion engines the prime-movers consisting of electric motors and internal combustion engines, e.g. HEVs characterised by apparatus, components or means specially adapted for HEVs
- B60K6/36—Arrangement or mounting of plural diverse prime-movers for mutual or common propulsion, e.g. hybrid propulsion systems comprising electric motors and internal combustion engines the prime-movers consisting of electric motors and internal combustion engines, e.g. HEVs characterised by apparatus, components or means specially adapted for HEVs characterised by the transmission gearings
- B60K6/365—Arrangement or mounting of plural diverse prime-movers for mutual or common propulsion, e.g. hybrid propulsion systems comprising electric motors and internal combustion engines the prime-movers consisting of electric motors and internal combustion engines, e.g. HEVs characterised by apparatus, components or means specially adapted for HEVs characterised by the transmission gearings with the gears having orbital motion
-
- B—PERFORMING OPERATIONS; TRANSPORTING
- B60—VEHICLES IN GENERAL
- B60K—ARRANGEMENT OR MOUNTING OF PROPULSION UNITS OR OF TRANSMISSIONS IN VEHICLES; ARRANGEMENT OR MOUNTING OF PLURAL DIVERSE PRIME-MOVERS IN VEHICLES; AUXILIARY DRIVES FOR VEHICLES; INSTRUMENTATION OR DASHBOARDS FOR VEHICLES; ARRANGEMENTS IN CONNECTION WITH COOLING, AIR INTAKE, GAS EXHAUST OR FUEL SUPPLY OF PROPULSION UNITS IN VEHICLES
- B60K6/00—Arrangement or mounting of plural diverse prime-movers for mutual or common propulsion, e.g. hybrid propulsion systems comprising electric motors and internal combustion engines
- B60K6/20—Arrangement or mounting of plural diverse prime-movers for mutual or common propulsion, e.g. hybrid propulsion systems comprising electric motors and internal combustion engines the prime-movers consisting of electric motors and internal combustion engines, e.g. HEVs
- B60K6/22—Arrangement or mounting of plural diverse prime-movers for mutual or common propulsion, e.g. hybrid propulsion systems comprising electric motors and internal combustion engines the prime-movers consisting of electric motors and internal combustion engines, e.g. HEVs characterised by apparatus, components or means specially adapted for HEVs
- B60K6/38—Arrangement or mounting of plural diverse prime-movers for mutual or common propulsion, e.g. hybrid propulsion systems comprising electric motors and internal combustion engines the prime-movers consisting of electric motors and internal combustion engines, e.g. HEVs characterised by apparatus, components or means specially adapted for HEVs characterised by the driveline clutches
-
- Y—GENERAL TAGGING OF NEW TECHNOLOGICAL DEVELOPMENTS; GENERAL TAGGING OF CROSS-SECTIONAL TECHNOLOGIES SPANNING OVER SEVERAL SECTIONS OF THE IPC; TECHNICAL SUBJECTS COVERED BY FORMER USPC CROSS-REFERENCE ART COLLECTIONS [XRACs] AND DIGESTS
- Y02—TECHNOLOGIES OR APPLICATIONS FOR MITIGATION OR ADAPTATION AGAINST CLIMATE CHANGE
- Y02T—CLIMATE CHANGE MITIGATION TECHNOLOGIES RELATED TO TRANSPORTATION
- Y02T10/00—Road transport of goods or passengers
- Y02T10/60—Other road transportation technologies with climate change mitigation effect
- Y02T10/62—Hybrid vehicles
Landscapes
- Engineering & Computer Science (AREA)
- Chemical & Material Sciences (AREA)
- Combustion & Propulsion (AREA)
- Transportation (AREA)
- Mechanical Engineering (AREA)
- Hybrid Electric Vehicles (AREA)
Abstract
本公开提供了一种变速箱、混合动力系统和汽车,该变速箱包括:壳体、第一变速机构和输入主轴;第一变速机构位于壳体内,输入主轴活动插装在壳体上,输入主轴用于与至少一个动力源传动连接;第一变速机构包括:第一中心轮、多个第一行星轮、第一行星架、第一齿圈、第一离合器和第二离合器,第一齿圈与第一中心轮同轴布置,多个第一行星轮位于第一中心轮和第一齿圈之间,且均与第一中心轮和第一齿圈啮合,第一中心轮与输入主轴同轴相连,第一行星架与车轮传动连接;第一离合器分别与第一齿圈和第一行星架相连,第二离合器分别与第一齿圈和壳体相连。本公开能实现行星轮系的多挡位变速调节,且降低成本。
The present disclosure provides a gearbox, a hybrid power system and an automobile. The gearbox includes: a casing, a first transmission mechanism and an input main shaft; the first transmission mechanism is located in the casing, the input main shaft is movably inserted on the casing, and the input main shaft is movably inserted into the casing. The main shaft is used for driving connection with at least one power source; the first speed change mechanism includes: a first sun gear, a plurality of first planetary gears, a first planet carrier, a first ring gear, a first clutch and a second clutch, the first gear The ring is coaxially arranged with the first center wheel, a plurality of first planetary gears are located between the first center wheel and the first ring gear, and all mesh with the first center wheel and the first ring gear, and the first center wheel and the input main shaft Coaxially connected, the first planet carrier is connected to the wheels in a driving manner; the first clutch is respectively connected with the first ring gear and the first planet carrier, and the second clutch is respectively connected with the first ring gear and the housing. The present disclosure can realize the multi-speed speed change adjustment of the planetary gear train, and reduce the cost.
Description
技术领域technical field
本公开涉及汽车技术领域,特别涉及一种变速箱、混合动力系统和汽车。The present disclosure relates to the technical field of automobiles, in particular to a gearbox, a hybrid power system and an automobile.
背景技术Background technique
混合动力系统是一种以发动机和电机作为动力源,使发动机和电机共同驱动汽车行驶的动力系统。The hybrid power system is a power system that uses the engine and the motor as the power source, and the engine and the motor jointly drive the vehicle.
相关技术中,混合动力系统包括变速箱、发动机和电机,其中,变速箱包括行星轮系、第一主轴和第二主轴,行星轮系包括:中心轮、行星轮、行星架和齿圈,齿圈与中心轮同轴布置,行星轮位于中心轮和齿圈之间,且均与中心轮和齿圈啮合,齿圈固定。第一主轴与中心轮传动连接,第二主轴与行星架传动连接,第一主轴用于与发动机和电机传动连接,第二主轴用于与车轮传动连接。In the related art, the hybrid power system includes a gearbox, an engine and a motor, wherein the gearbox includes a planetary gear train, a first main shaft and a second main shaft, and the planetary gear train includes: a sun gear, a planetary gear, a planet carrier and a ring gear, and the gear The ring and the center wheel are coaxially arranged, the planetary wheels are located between the center wheel and the ring gear, and both mesh with the center wheel and the ring gear, and the ring gear is fixed. The first main shaft is in transmission connection with the center wheel, the second main shaft is in transmission connection with the planet carrier, the first main shaft is used for transmission connection with the engine and the motor, and the second main shaft is used for transmission connection with the wheels.
然而,该种行星轮系变速模式单一,难以充分发挥行星轮系的性能,且需要配置多根主轴,变速箱的制作成本较高。However, this type of planetary gear train has a single speed change mode, which makes it difficult to give full play to the performance of the planetary gear train, and needs to be equipped with multiple main shafts, and the manufacturing cost of the gearbox is relatively high.
发明内容SUMMARY OF THE INVENTION
本公开实施例提供了一种变速箱、混合动力系统和汽车,能实现行星轮系的多挡位变速调节,且降低成本。所述技术方案如下:Embodiments of the present disclosure provide a gearbox, a hybrid power system, and an automobile, which can realize multi-gear gear shift adjustment of a planetary gear train and reduce costs. Described technical scheme is as follows:
本公开实施例提供了一种变速箱,所述变速箱包括:壳体、第一变速机构和输入主轴;所述第一变速机构位于所述壳体内,所述输入主轴活动插装在所述壳体上,所述输入主轴用于与至少一个动力源传动连接;所述第一变速机构包括:第一中心轮、多个第一行星轮、第一行星架、第一齿圈、第一离合器和第二离合器,所述第一齿圈与所述第一中心轮同轴布置,所述多个第一行星轮位于所述第一中心轮和所述第一齿圈之间,且均与所述第一中心轮和所述第一齿圈啮合,所述第一中心轮与所述输入主轴同轴相连,所述第一行星架与车轮传动连接;所述第一离合器分别与所述第一齿圈和所述第一行星架相连,用于控制所述第一齿圈和所述第一行星架连接或分离,所述第二离合器分别与所述第一齿圈和所述壳体相连,用于控制所述第一齿圈与所述壳体连接或分离。An embodiment of the present disclosure provides a gearbox, and the gearbox includes: a housing, a first speed change mechanism, and an input main shaft; the first speed change mechanism is located in the housing, and the input main shaft is movably inserted in the On the housing, the input main shaft is used for transmission connection with at least one power source; the first transmission mechanism includes: a first sun gear, a plurality of first planetary gears, a first planet carrier, a first ring gear, a first a clutch and a second clutch, the first ring gear is coaxially arranged with the first sun gear, and the plurality of first planetary gears are located between the first sun gear and the first ring gear, and each It meshes with the first sun gear and the first ring gear, the first sun gear is coaxially connected with the input main shaft, and the first planet carrier is connected with the wheels; the first clutch is respectively connected with the The first ring gear is connected with the first planet carrier, and is used to control the connection or separation of the first ring gear and the first planet carrier, and the second clutch is connected with the first ring gear and the first planet carrier respectively. The casing is connected to control the connection or separation of the first ring gear with the casing.
在本公开实施例的另一种实现方式中,所述第一离合器的飞轮与所述第一行星架同轴相连,所述第一离合器的从动盘与所述第一齿圈同轴相连;所述第二离合器的飞轮与所述第一齿圈同轴相连,所述第二离合器的从动盘与所述壳体相连。In another implementation manner of the embodiment of the present disclosure, the flywheel of the first clutch is coaxially connected with the first planet carrier, and the driven plate of the first clutch is coaxially connected with the first ring gear ; The flywheel of the second clutch is coaxially connected with the first ring gear, and the driven plate of the second clutch is connected with the housing.
在本公开实施例的一种实现方式中,所述第一变速机构还包括齿环,所述齿环与所述第一行星架同轴相连,所述齿环和所述第一离合器分别位于所述第一行星轮的两侧,所述齿环与所述车轮传动连接。In an implementation manner of an embodiment of the present disclosure, the first transmission mechanism further includes a ring gear, the ring gear is coaxially connected with the first planet carrier, and the ring ring and the first clutch are respectively located at On both sides of the first planetary wheel, the gear ring is in transmission connection with the wheel.
在本公开实施例的另一种实现方式中,所述输入主轴包括第一段和第二段,所述第一段和所述第二段同轴间隔分布;所述变速箱还包括第二变速机构和第三离合器,所述第二变速机构和所述第三离合器均位于所述壳体内;所述第二变速机构具有输入部和输出部,所述输入部与所述第二段传动连接,所述输出部用于与发电机构传动连接,所述第一中心轮与所述第一段同轴相连,所述第三离合器分别与所述第一段和所述第二段相连。In another implementation manner of the embodiment of the present disclosure, the input main shaft includes a first section and a second section, and the first section and the second section are coaxially spaced; the gearbox further includes a second A speed change mechanism and a third clutch, both of the second speed change mechanism and the third clutch are located in the housing; the second speed change mechanism has an input portion and an output portion, and the input portion is connected to the second-stage transmission The output part is used for transmission connection with the generator, the first center wheel is coaxially connected with the first segment, and the third clutch is respectively connected with the first segment and the second segment.
在本公开实施例的另一种实现方式中,所述第二变速机构包括:第二中心轮、第二行星架、多个第二行星轮、第二齿圈、第四离合器和第五离合器,所述第二齿圈与所述第二中心轮同轴布置,所述多个第二行星轮位于所述第二中心轮和所述第二齿圈之间,且均与所述第二中心轮和所述第二齿圈啮合,所述第二中心轮与所述输入主轴同轴相连,所述第二行星架用于与发电机构传动连接;所述第四离合器分别与所述第二齿圈和所述第二行星架相连,用于控制所述第二齿圈和所述第二行星架连接或分离,所述第五离合器分别与所述第二齿圈和所述壳体相连,用于控制所述第二齿圈与所述壳体连接或分离。In another implementation manner of the embodiment of the present disclosure, the second transmission mechanism includes: a second sun gear, a second planet carrier, a plurality of second planetary gears, a second ring gear, a fourth clutch and a fifth clutch , the second ring gear is arranged coaxially with the second sun gear, the plurality of second planetary gears are located between the second sun gear and the second ring gear, and are all connected to the second sun gear The center wheel meshes with the second ring gear, the second center wheel is coaxially connected with the input main shaft, and the second planet carrier is used for transmission connection with the generator mechanism; the fourth clutch is respectively connected with the first The second ring gear is connected to the second planet carrier, and is used to control the connection or separation of the second ring gear and the second planet carrier, and the fifth clutch is respectively connected to the second ring gear and the housing connected, for controlling the connection or separation of the second ring gear with the housing.
在本公开实施例的另一种实现方式中,所述第二变速机构包括齿轮系,所述齿轮系的输入齿轮与所述输入主轴同轴连接,所述齿轮系的输出齿轮用于与发电机构传动连接。In another implementation manner of the embodiment of the present disclosure, the second speed change mechanism includes a gear train, the input gear of the gear train is coaxially connected with the input main shaft, and the output gear of the gear train is used to communicate with the generator Mechanism transmission connection.
本公开实施例提供了一种混合动力系统,所述混合动力系统包括第一动力源、第二动力源、发电机构和如前文所述的变速箱,所述第一动力源为发动机,所述第二动力源为第一电机,所述发电机构为第二电机;所述发动机、所述第一电机和所述第二电机均位于所述壳体外,所述发动机的输出轴和所述第一电机的输出轴均与所述输入主轴传动连接,且所述发动机和所述第一电机位于所述第三离合器的两侧,所述第二电机的输出轴与所述第一行星架同轴相连。An embodiment of the present disclosure provides a hybrid power system, the hybrid power system includes a first power source, a second power source, a power generation mechanism and a gearbox as described above, the first power source is an engine, and the The second power source is a first motor, and the generating mechanism is a second motor; the engine, the first motor and the second motor are all located outside the housing, and the output shaft of the engine and the second motor are The output shafts of a motor are all connected to the input main shaft, and the engine and the first motor are located on both sides of the third clutch, and the output shafts of the second motor are the same as the first planetary carrier. Axes are connected.
在本公开实施例的另一种实现方式中,所述混合动力系统还包括供电组件,所述供电组件位于所述壳体外,所述供电组件包括:电池和两个逆变器,所述两个逆变器中的一个连接在所述电池和所述第一电机之间,所述两个逆变器中的另一个连接在所述电池和所述第二电机之间。In another implementation manner of the embodiments of the present disclosure, the hybrid power system further includes a power supply assembly, the power supply assembly is located outside the housing, and the power supply assembly includes: a battery and two inverters, the two One of the two inverters is connected between the battery and the first motor, and the other of the two inverters is connected between the battery and the second motor.
在本公开实施例的另一种实现方式中,所述混合动力系统还包括差速器,所述差速器与所述第一行星架传动连接,所述差速器用于与车轮传动连接。In another implementation manner of the embodiment of the present disclosure, the hybrid power system further includes a differential, the differential is in drive connection with the first planet carrier, and the differential is used for drive connection with wheels.
本公开实施例提供了一种汽车,所述汽车包括如前文所述的混合动力系统和汽车车身,所述混合动力系统位于所述汽车车身内。An embodiment of the present disclosure provides an automobile. The automobile includes the above-mentioned hybrid power system and an automobile body, and the hybrid power system is located in the automobile body.
本公开实施例提供的技术方案带来的有益效果至少包括:The beneficial effects brought by the technical solutions provided by the embodiments of the present disclosure at least include:
本公开实施例的变速箱中,动力源的动力可以通过输入主轴传递至第一变速机构的第一中心轮,其中,第一变速机构中设有第一离合器和第二离合器,第一离合器能连接或分离第一齿圈和第一行星架,第二离合器能连接或分离第一齿圈和壳体。第一离合器连接第一齿圈和第一行星架时,第一齿圈和第一行星架组合为整体,此时第一中心轮主动,第一行星架从动,第一中心轮和第一行星架处于第一种速比下转动;第二离合器连接第一齿圈和壳体时,第一齿圈固定,此时第一中心轮主动,第一行星架从动,第一中心轮和第一行星架处于第二种速比下转动。这样通过控制第一离合器或第二离合器结合,就能控制第一行星架输出不同的转速以驱动车轮转动,从而实现多挡位变速调节。并且,由于该变速箱仅设置有一个输入轴,有效减少变速箱中的各种零部件,降低变速箱的制作成本。In the gearbox of the embodiment of the present disclosure, the power of the power source can be transmitted to the first center wheel of the first speed change mechanism through the input shaft, wherein the first speed change mechanism is provided with a first clutch and a second clutch, and the first clutch can Connect or separate the first ring gear and the first planet carrier, and the second clutch can connect or separate the first ring gear and the housing. When the first clutch connects the first ring gear and the first planet carrier, the first ring gear and the first planet carrier are combined as a whole. At this time, the first sun gear is active, the first planet carrier is driven, and the first sun gear and the first The planet carrier rotates under the first speed ratio; when the second clutch connects the first ring gear and the housing, the first ring gear is fixed, at this time, the first sun gear is active, the first planet carrier is driven, and the first sun gear and The first planet carrier rotates under the second speed ratio. In this way, by controlling the combination of the first clutch or the second clutch, the first planetary carrier can be controlled to output different rotational speeds to drive the wheels to rotate, thereby realizing multi-gear speed change adjustment. Moreover, since the gearbox is only provided with one input shaft, various components in the gearbox are effectively reduced, and the manufacturing cost of the gearbox is reduced.
附图说明Description of drawings
为了更清楚地说明本公开实施例中的技术方案,下面将对实施例描述中所需要使用的附图作简单地介绍,显而易见地,下面描述中的附图仅仅是本公开的一些实施例,对于本领域普通技术人员来讲,在不付出创造性劳动的前提下,还可以根据这些附图获得其他的附图。In order to more clearly illustrate the technical solutions in the embodiments of the present disclosure, the drawings that need to be used in the description of the embodiments will be briefly introduced below. Obviously, the drawings in the following description are only some embodiments of the present disclosure. For those skilled in the art, other drawings can also be obtained based on these drawings without creative effort.
图1是本公开实施例提供的一种变速箱的结构示意图;FIG. 1 is a schematic structural diagram of a gearbox provided by an embodiment of the present disclosure;
图2是本公开实施例提供的另一种变速箱的结构示意图;Fig. 2 is a schematic structural diagram of another gearbox provided by an embodiment of the present disclosure;
图3是本公开实施例提供的一种混合动力系统的结构示意图;Fig. 3 is a schematic structural diagram of a hybrid power system provided by an embodiment of the present disclosure;
图4是本公开实施例提供的一种混合动力系统在纯电动模式下的能量传递示意图;Fig. 4 is a schematic diagram of energy transfer in a pure electric mode of a hybrid system provided by an embodiment of the present disclosure;
图5是本公开实施例提供的一种混合动力系统在纯电动模式下的能量传递示意图;Fig. 5 is a schematic diagram of energy transfer of a hybrid system in pure electric mode provided by an embodiment of the present disclosure;
图6是本公开实施例提供的一种混合动力系统在混合动力模式下的能量传递示意图;Fig. 6 is a schematic diagram of energy transfer of a hybrid system in a hybrid mode provided by an embodiment of the present disclosure;
图7是本公开实施例提供的一种混合动力系统在混合动力模式下的能量传递示意图;Fig. 7 is a schematic diagram of energy transfer of a hybrid system in a hybrid mode provided by an embodiment of the present disclosure;
图8是本公开实施例提供的一种混合动力系统在混合动力模式下的能量传递示意图;Fig. 8 is a schematic diagram of energy transfer of a hybrid system in a hybrid mode provided by an embodiment of the present disclosure;
图9是本公开实施例提供的一种混合动力系统在混合动力模式下的能量传递示意图;Fig. 9 is a schematic diagram of energy transfer of a hybrid system in a hybrid mode provided by an embodiment of the present disclosure;
图10是本公开实施例提供的一种混合动力系统在发动机直驱模式下的能量传递示意图;Fig. 10 is a schematic diagram of energy transfer of a hybrid power system provided in an embodiment of the present disclosure under the direct drive mode of the engine;
图11是本公开实施例提供的一种混合动力系统在发动机直驱模式下的能量传递示意图;Fig. 11 is a schematic diagram of energy transfer of a hybrid power system provided in an embodiment of the present disclosure under the direct drive mode of the engine;
图12是本公开实施例提供的一种混合动力系统在能量回收模式下的能量传递示意图。Fig. 12 is a schematic diagram of energy transfer of a hybrid power system in an energy recovery mode provided by an embodiment of the present disclosure.
图中各标记说明如下:The symbols in the figure are explained as follows:
100、壳体;100. Housing;
10、发动机;11、第一电机;12、第二电机;13、车轮;14、差速器;10. Engine; 11. First motor; 12. Second motor; 13. Wheel; 14. Differential;
20、输入主轴;21、第一段;22、第二段;20. Input the spindle; 21. The first section; 22. The second section;
31、第一中心轮;32、第一行星轮;33、第一行星架;34、第一齿圈;35、第一离合器;36、第二离合器;37、齿环;301、飞轮;302、从动盘;31, the first center wheel; 32, the first planetary wheel; 33, the first planet carrier; 34, the first ring gear; 35, the first clutch; 36, the second clutch; 37, the ring gear; 301, the flywheel; 302 ,Driven disc;
41、第二中心轮;42、第二行星架;43、第二行星轮;44、第二齿圈;45、第四离合器;46、第五离合器;41. The second center wheel; 42. The second planetary carrier; 43. The second planetary wheel; 44. The second ring gear; 45. The fourth clutch; 46. The fifth clutch;
51、第三离合器;51. The third clutch;
60、供电组件;61、电池;62、逆变器;60. Power supply components; 61. Batteries; 62. Inverters;
70、齿轮系;71、齿轮系的输入齿轮;72、齿轮系的输出齿轮。70, the gear train; 71, the input gear of the gear train; 72, the output gear of the gear train.
具体实施方式Detailed ways
为使本公开的目的、技术方案和优点更加清楚,下面将结合附图对本公开实施方式作进一步地详细描述。In order to make the purpose, technical solution and advantages of the present disclosure clearer, the implementation manners of the present disclosure will be further described in detail below in conjunction with the accompanying drawings.
除非另作定义,此处使用的技术术语或者科学术语应当为本公开所属领域内具有一般技能的人士所理解的通常意义。本公开专利申请说明书以及权利要求书中使用的“第一”、“第二”、“第三”以及类似的词语并不表示任何顺序、数量或者重要性,而只是用来区分不同的组成部分。同样,“一个”或者“一”等类似词语也不表示数量限制,而是表示存在至少一个。“包括”或者“包含”等类似的词语意指出现在“包括”或者“包含”前面的元件或者物件涵盖出现在“包括”或者“包含”后面列举的元件或者物件及其等同,并不排除其他元件或者物件。“连接”或者“相连”等类似的词语并非限定于物理的或者机械的连接,而是可以包括电性的连接,不管是直接的还是间接的。“上”、“下”、“左”、“右”、“顶”、“底”等仅用于表示相对位置关系,当被描述对象的绝对位置改变后,则所述相对位置关系也可能相应地改变。Unless otherwise defined, the technical terms or scientific terms used herein shall have the usual meanings understood by those having ordinary skill in the art to which the present disclosure belongs. "First", "second", "third" and similar words used in the specification and claims of this disclosure do not indicate any order, quantity or importance, but are only used to distinguish different components . Likewise, words like "a" or "one" do not denote a limitation in quantity, but indicate that there is at least one. Words such as "comprises" or "comprising" and similar terms mean that the elements or items listed before "comprising" or "comprising" include the elements or items listed after "comprising" or "comprising" and their equivalents, and do not exclude other component or object. Words such as "connected" or "connected" are not limited to physical or mechanical connections, but may include electrical connections, whether direct or indirect. "Up", "Down", "Left", "Right", "Top", "Bottom" and so on are only used to indicate the relative positional relationship. When the absolute position of the described object changes, the relative positional relationship may also be Change accordingly.
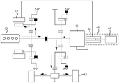
图1是本公开实施例提供的一种变速箱的结构示意图。如图1所示,该变速箱包括:壳体100、第一变速机构和输入主轴20。Fig. 1 is a schematic structural diagram of a gearbox provided by an embodiment of the present disclosure. As shown in FIG. 1 , the gearbox includes: a
如图1所示,第一变速机构位于壳体100内,输入主轴20活动插装在壳体100上,输入主轴20用于与至少一个动力源传动连接。As shown in FIG. 1 , the first transmission mechanism is located in the
如图1所示,第一变速机构包括:第一中心轮31、多个第一行星轮32、第一行星架33、第一齿圈34、第一离合器35和第二离合器36,第一齿圈34与第一中心轮31同轴布置,多个第一行星轮32位于第一中心轮31和第一齿圈34之间,且均与第一中心轮31和第一齿圈34啮合,第一中心轮31与输入主轴20同轴相连,第一行星架33与车轮13传动连接。As shown in Figure 1, the first transmission mechanism includes: a
其中,第一离合器35分别与第一齿圈34和第一行星架33相连,用于控制第一齿圈34和第一行星架33连接或分离,第二离合器36分别与第一齿圈34和壳体100相连,用于控制第一齿圈34与壳体100连接或分离。Among them, the first clutch 35 is connected with the
本公开实施例的变速箱中,动力源的动力可以通过输入主轴20传递至第一变速机构的第一中心轮31,其中,第一变速机构中设有第一离合器35和第二离合器36,第一离合器35能连接或分离第一齿圈34和第一行星架33,第二离合器36能连接或分离第一齿圈34和壳体100。第一离合器35连接第一齿圈34和第一行星架33时,第一齿圈34和第一行星架33组合为整体,此时第一中心轮31主动,第一行星架33从动,第一中心轮31和第一行星架33处于第一种速比下转动;第二离合器36连接第一齿圈34和壳体100时,第一齿圈34固定,此时第一中心轮31主动,第一行星架33从动,第一中心轮31和第一行星架33处于第二种速比下转动。这样通过控制第一离合器35或第二离合器36结合,就能控制第一行星架33输出不同的转速以驱动车轮13转动,从而实现多挡位变速调节。并且,由于该变速箱仅设置有一个输入轴,有效减少变速箱中的各种零部件,降低变速箱的制作成本。In the gearbox of the disclosed embodiment, the power of the power source can be transmitted to the
可选地,如图1所示,第一离合器35和第二离合器36均包括:飞轮301和从动盘302,飞轮301与从动盘302被配置为可操控地相连或分离。Optionally, as shown in FIG. 1 , both the first clutch 35 and the second clutch 36 include: a
本公开实施例中,离合器的飞轮301可以在从动盘302内沿从动盘302的轴向移动,以与从动盘302贴合或分离,从而实现飞轮301与从动盘302的结合或分离,完成离合器的离合动作。In the embodiment of the present disclosure, the
如图1所示,第一离合器35的飞轮301与第一行星架33同轴相连,第一离合器35的从动盘302与第一齿圈34同轴相连。通过第一离合器35连接第一齿圈34和第一行星架33,在控制第一离合器35结合时,就能让第一齿圈34和第一行星架33结合为一个整体,让第一齿圈34和第一行星架33一起转动,在控制第一离合器35分离时,就能让第一行星架33圈相对于第一齿圈34自由转动。As shown in FIG. 1 , the
如图1所示,第二离合器36的飞轮301与第一齿圈34同轴相连,第二离合器36的从动盘302与壳体100相连。通过第二离合器36连接第一齿圈34和壳体100,在控制第二离合器36结合时,就能让第一齿圈34固定在壳体100上,从而制动第一齿圈34,在控制第二离合器36分离时,就能让第一齿圈34相对于壳体100自由转动。As shown in FIG. 1 , the
当第一离合器35分离而第二离合器36结合时,第一齿圈34固定,动力源的动力传递至第一行星架33,驱动车轮13转动。该模式下,第一行星架33的转速低于第一中心轮31的转速,即为低速模式,适用于汽车定速巡航等对动力需求不高的工况。When the first clutch 35 is disengaged and the second clutch 36 is engaged, the
当第一离合器35结合而第二离合器36分离时,第一齿圈34和第一行星架33固定为一体,动力源的动力传递至第一行星架33,驱动车轮13转动。该模式下,第一中心轮31的转速与第一行星架33的转速一致,即为中高速模式,适用于汽车高速行驶等对应动力需求较高的工况。When the first clutch 35 is engaged and the second clutch 36 is disengaged, the
在其他一些实现方式中,第一离合器35和第二离合器36均可以分离,这样第一动力源的动力就不会传递至第一行星架33,即处于空挡模式。In some other implementation manners, both the first clutch 35 and the second clutch 36 can be disengaged, so that the power of the first power source will not be transmitted to the
可选地,如图1所示,第一变速机构还包括齿环37,齿环37与第一行星架33同轴相连,齿环37和第一离合器35分别位于第一行星轮32的两侧,齿环37与车轮13传动连接。Optionally, as shown in FIG. 1 , the first speed change mechanism further includes a
其中,齿环37是环状结构,齿环37的外壁面具有齿轮。齿环37可以同轴套装在第一行星架33外,或者通过其他连接结构与第一行星架33同轴连接,这样第一行星架33转动就可以带动齿环37一起转动。Wherein, the
这样在第一行星架33上设置齿环37,让车轮13通过齿轮与第一行星架33啮合,就使得第一行星架33能将第一变速机构中的动力传递至车轮13,实现驱动车轮13转动。并且,车轮13和第一变速机构之间没有设置主轴,有效减少变速箱中的各种传动零部件,降低变速箱的制作成本。In this way, the
如图1所示,齿环37和第一离合器35分别位于第一行星轮32的两侧,防止第一离合器35和齿环37设置在同侧,而影响齿轮与车轮13之间的传动连接,这样合理分布各零部件,提升变速箱的可靠性。As shown in Figure 1, the
可选地,如图1所示,输入主轴20包括第一段21和第二段22,第一段21和第二段22同轴间隔分布;变速箱还包括第二变速机构和第三离合器51,第二变速机构和第三离合器51均位于壳体100内。Optionally, as shown in Figure 1, the input
其中,第二变速机构具有输入部和输出部,输入部与第二段22传动连接,输出部用于与发电机构传动连接,第一中心轮31与第一段21同轴相连,第三离合器51分别与第一段21和第二段22相连。Wherein, the second speed change mechanism has an input part and an output part, the input part is in transmission connection with the
上述实现方式中,通过设置第二变速机构连接输入主轴20和发电机构,以满足混合动力系统的发电功能。其中,在第一中心轮31和第二中心路之间设置有第三离合器51,第三离合器51用于中断第一变速机构和第二变速机构之间的动力传递,这样可以选择性地让混合动力处于发电模式或者驱动行驶的模,也可以防止在驱动车辆行驶时,部分动力传递至第二变速机构,让动力源的动力完全用于驱动车辆行驶。In the above implementation manner, the input
在一种实现方式中,如图1所示,第二变速机构包括:第二中心轮41、第二行星架42、多个第二行星轮43、第二齿圈44、第四离合器45和第五离合器46,第二齿圈44与第二中心轮41同轴布置,多个第二行星轮43位于第二中心轮41和第二齿圈44之间,且均与第二中心轮41和第二齿圈44啮合,第二中心轮41与输入主轴20同轴相连,第二行星架42用于与发电机构传动连接。In one implementation, as shown in FIG. 1 , the second transmission mechanism includes: a
其中,第四离合器45分别与第二齿圈44和第二行星架42相连,用于控制第二齿圈44和第二行星架42连接或分离,第五离合器46分别与第二齿圈44和壳体100相连,用于控制第二齿圈44与壳体100连接或分离。Wherein, the fourth clutch 45 is connected with the
上述实现方式中,动力源的动力可以通过输入主轴20传递至第二变速机构的第二中心轮41,其中,第二变速机构中设有第四离合器45和第五离合器46,第四离合器45能连接或分离第二齿圈44和第二行星架42,第五离合器46能连接或分离第二齿圈44和壳体100。第四离合器45连接第二齿圈44和第二行星架42时,第二齿圈44和第二行星架42组合为整体,第二行星架42和第二中心轮41处于第一种速比下转动;第五离合器46连接第二齿圈44和壳体100时,第二齿圈44固定,第二行星架42和第二中心轮41处于第二种速比下转动。这样通过控制第四离合器45或第五离合器46结合,就能让动力源在相同的配速下,控制发电机构以不同的转速转动,实现不同功率发电的目的,充分发挥发电机构的性能,提升混合动力系统的发电效率。In the above implementation manner, the power of the power source can be transmitted to the
本公开实施例中,第四离合器45连接行星架和齿圈的方式,以及第五离合器46连接齿圈和壳体100的方式可以前文描述。In the embodiment of the present disclosure, the manner in which the fourth clutch 45 connects the planetary carrier and the ring gear, and the manner in which the fifth clutch 46 connects the ring gear and the
在另一种实现方式中,图2是本公开实施例提供的另一种变速箱的结构示意图。如图2所示,第二变速机构包括齿轮系70,齿轮系70的输入齿轮71与输入主轴20同轴连接,齿轮系70的输出齿轮72用于与发电机构传动连接。In another implementation manner, FIG. 2 is a schematic structural diagram of another gearbox provided by an embodiment of the present disclosure. As shown in FIG. 2 , the second transmission mechanism includes a
通过设置齿轮系,让齿轮系分别与发电机构和输入主轴20传动连接,以实现动力源驱动发电机构发电的目的。由于齿轮系的结构相比于行星轮系更为简单,因而方便加工制作,且能有效降低变速箱的成本。By setting the gear train, the gear train is connected to the power generating mechanism and the input
图3是本公开实施例提供的一种混合动力系统的结构示意图。如图3所示,该混合动力系统包括第一动力源、第二动力源、发电机构和前文所述的变速箱。Fig. 3 is a schematic structural diagram of a hybrid power system provided by an embodiment of the present disclosure. As shown in FIG. 3 , the hybrid power system includes a first power source, a second power source, a power generation mechanism and the aforementioned gearbox.
其中,第一动力源为发动机10,第二动力源为第一电机11,发电机构为第二电机12。Wherein, the first power source is the
如图3所示,发动机10、第一电机11和第二电机12均位于壳体100外,发动机10的输出轴和第一电机11的输出轴均与输入主轴20传动连接,且发动机10和第一电机11位于第三离合器51的两侧,第二电机12的输出轴与第一行星架33同轴相连。As shown in Figure 3, the
本公开实施例中,通过设置发动机10和第一电机11作为动力源,并配置第二电机12作为发电机构,以形成混合动力系统,该种混合动力系统能通过变速箱将两个动力源的动力传递至第一变速机构,以驱动车轮13,且第一动力源工作时还可以控制发电机构发电,让第一动力源高效工作,提高混合动力系统的动力性能和续航能力。In the embodiment of the present disclosure, the
如图3所示,发动机10和第一电机11位于第三离合器51的两侧,这样控制第三离合器51可以隔断发动机10和第一电机11之间的动力传递,在发动机10单独驱动第二电机12发电时,可以防止发动机10拖动第一电机11转动,而损耗动力。As shown in Figure 3, the
可选地,如图3所示,混合动力系统还包括供电组件60,供电组件60位于壳体100外,供电组件60包括:电池61和两个逆变器62,两个逆变器62中的一个连接在电池61和第一电机11之间,两个逆变器62中的另一个连接在电池61和第二电机12之间。Optionally, as shown in FIG. 3 , the hybrid power system further includes a
通过设置两个逆变器62,其一用于连接电池61和第一电机11,其二用于连接电池61和第二电机12。其中,电池61为可充电电池61,逆变器62设置在电池61的输出电路上,用于将电池61输出的直流电转换成三相交流电后驱动第一电机11或第二电机12。另外,本公开实施例中逆变器62和变压器集成在一起,便于安装,并节省安装空间。By setting two
可选地,如图3所示,混合动力系统还包括差速器14,差速器14与第一行星架33传动连接,差速器14用于与车轮13传动连接。Optionally, as shown in FIG. 3 , the hybrid power system further includes a differential 14 that is in transmission connection with the first
本公开实施例中,差速器14的输入齿轮与第一行星架33上的齿环37啮合,从而能接收从动力源传递而来的动力,以实现驱动车轮13转动的目的。In the disclosed embodiment, the input gear of the
其中,差速器14能使与差速器14的输出轴连接的车轮13实现以不同转速转动。当汽车转弯行驶时,汽车的内侧车轮13和汽车的外侧车轮13的转弯半径不同,外侧车轮13的转弯半径要大于内侧车轮13的转弯半径,这就要求在转弯时外侧车轮13的转速要高于内侧车轮13的转速,利用差速器14可以使两个车轮13以不同转速滚动,从而实现两个车轮13转速的差异。Wherein, the
本公开实施例提供了一种汽车,该汽车包括如前文所述的混合动力系统和汽车车身,混合动力系统位于汽车车身内。An embodiment of the present disclosure provides an automobile, which includes the above-mentioned hybrid power system and a car body, where the hybrid power system is located in the car body.
本公开实施例提供的混合动力系统可以采用动力模式中的任意一种运行,动力模式包括纯电动模式、混合驱动模式、发动机10直驱模式和能量回收模式。The hybrid power system provided by the embodiments of the present disclosure can operate in any power mode, and the power mode includes a pure electric mode, a hybrid drive mode, a direct drive mode of the
以下以图3所示的混合动力系统为例对混合动力系统的各动力模式进行说明:The power modes of the hybrid power system are described below by taking the hybrid power system shown in Figure 3 as an example:
本公开实施例中,纯电动模式包括两种模式。In the embodiment of the present disclosure, the pure electric mode includes two modes.
在第一种模式下,图4是本公开实施例提供的一种混合动力系统在纯电动模式下的能量传递示意图。如图4所示,混合动力系统切换为纯电动模式时,发动机10、第二电机12不工作,第三离合器51分离,第一离合器35分离,第二离合器36结合,第一电机11工作。In the first mode, FIG. 4 is a schematic diagram of energy transfer of a hybrid power system provided in an embodiment of the present disclosure in pure electric mode. As shown in FIG. 4 , when the hybrid system is switched to pure electric mode, the
在第二种模式下,图5是本公开实施例提供的一种混合动力系统在纯电动模式下的能量传递示意图。如图5所示,混合动力系统切换为纯电动模式时,发动机10、第二电机12不工作,第三离合器51分离,第一离合器35结合,第二离合器36分离,第一电机11工作。In the second mode, FIG. 5 is a schematic diagram of energy transfer of a hybrid power system provided in an embodiment of the present disclosure in pure electric mode. As shown in FIG. 5 , when the hybrid system is switched to pure electric mode, the
上述两种实现方式中,供电组件60的电池61放电,经过逆变器62将直流电转换为三相交流电后驱动第一电机11的输出轴旋转,且第一电机11的动力通过第一变速机构传递给第一行星架33以驱动车轮13,实现纯电动模式。In the above two implementations, the
可选地,纯电动模式下还可以由第一电机11驱动车辆倒挡行驶。在倒车时,发动机10和第二电机12不工作,第三离合器51分离,第一离合器35和第二离合器36中的一个结合且另一个分离,第一电机11反转实现倒车。Optionally, in the pure electric mode, the vehicle may also be driven by the first
本公开实施例中,混合动力模式包括四种模式。In the embodiment of the present disclosure, the hybrid power mode includes four modes.
图6是本公开实施例提供的一种混合动力系统在混合动力模式下的能量传递示意图。如图6所示,在第一种模式下,发动机10工作并驱动第二电机12发电,第一电机11工作,汽车由第一电机11单独驱动。此时,第一离合器35分离,第二离合器36结合,第三离合器51分离,第四离合器45分离,第五离合器46结合。Fig. 6 is a schematic diagram of energy transmission of a hybrid power system in a hybrid power mode provided by an embodiment of the present disclosure. As shown in FIG. 6 , in the first mode, the
图7是本公开实施例提供的一种混合动力系统在混合动力模式下的能量传递示意图。如图7所示,在第二种模式下,发动机10工作并驱动第二电机12发电,第一电机11工作,汽车由第一电机11单独驱动。此时,第一离合器35分离,第二离合器36结合,第三离合器51分离,第四离合器45结合,第五离合器46分离。Fig. 7 is a schematic diagram of energy transmission of a hybrid power system in a hybrid power mode provided by an embodiment of the present disclosure. As shown in FIG. 7 , in the second mode, the
上述两种模式下,发动机10的动力依次通过输入主轴20和第一变速机构传递至第二电机12,以驱动第二电机12发电;第一电机11的动力依次通过输入主轴20和第一变速机构,以驱动车轮13转动。Under the above two modes, the power of the
图8是本公开实施例提供的一种混合动力系统在混合动力模式下的能量传递示意图。如图8所示,在第三种模式下,发动机10工作并驱动第二电机12发电且驱动车辆行驶,第一电机11工作,汽车由发动机10和第一电机11一起驱动。此时,第一离合器35分离,第二离合器36结合,第三离合器51结合,第四离合器45结合,第五离合器46分离。Fig. 8 is a schematic diagram of energy transfer of a hybrid power system in a hybrid power mode provided by an embodiment of the present disclosure. As shown in FIG. 8 , in the third mode, the
图9是本公开实施例提供的一种混合动力系统在混合动力模式下的能量传递示意图。如图9所示,在第四种模式下,发动机10工作并驱动第二电机12发电且驱动车辆行驶,第一电机11工作,汽车由发动机10和第一电机11一起驱动。此时,第一离合器35结合,第二离合器36分离,第三离合器51结合,第四离合器45结合,第五离合器46分离。Fig. 9 is a schematic diagram of energy transmission of a hybrid power system in a hybrid power mode provided by an embodiment of the present disclosure. As shown in FIG. 9 , in the fourth mode, the
在上述两种模式下,发动机10的一部分动力依次通过输入主轴20和第二变速机构传递至第二电机12,以驱动第二电机12发电;发动机10的另一部分动力依次通过输入主轴20、第三离合器51、第一变速机构传递至车轮13,以驱动车轮13转动。第一电机11的动力依次通过输入主轴20和第一变速机构,以驱动车轮13转动。Under the above two modes, a part of the power of the
本公开实施例中,发动机10直驱模式包括两种模式。In the embodiment of the present disclosure, the direct drive mode of the
图10是本公开实施例提供的一种混合动力系统在发动机10直驱模式下的能量传递示意图。如图10所示,在第一种模式下,发动机10工作并驱动第二电机12发电且驱动车辆行驶,第一电机11不工作,汽车由发动机10单独驱动。此时,第一离合器35分离,第二离合器36结合,第三离合器51结合,第四离合器45结合,第五离合器46分离。FIG. 10 is a schematic diagram of energy transfer of a hybrid power system provided by an embodiment of the present disclosure under the direct drive mode of the
图11是本公开实施例提供的一种混合动力系统在发动机10直驱模式下的能量传递示意图。如图11所示,在第二种模式下,发动机10工作并驱动第二电机12发电且驱动车辆行驶,第一电机11不工作,汽车由发动机10单独驱动。此时,第一离合器35结合,第二离合器36分离,第三离合器51结合,第四离合器45结合,第五离合器46分离。FIG. 11 is a schematic diagram of energy transfer of a hybrid power system provided by an embodiment of the present disclosure under the direct drive mode of the
在上述两种模式下,发动机10的一部分动力依次通过输入主轴20和第二变速机构传递至第二电机12,以驱动第二电机12发电;发动机10的另一部分动力依次通过输入主轴20、第三离合器51和第一变速机构传递至车轮13,以驱动车轮13转动。Under the above two modes, a part of the power of the
本公开实施例中,发动机10直驱模式包括两种模式。混合动力系统切换为能量回收模式时,发动机10、第二电机12不工作,第三离合器51分离,第第一离合器35和第二离合器36中的一个结合且另一个分离,第一电机11处于发电模式。In the embodiment of the present disclosure, the direct drive mode of the
示例性地,图12是本公开实施例提供的一种混合动力系统在能量回收模式下的能量传递示意图。如图12所示,混合动力系统切换为能量回收模式时,发动机10、第二电机12不工作,第三离合器51分离,第四离合器45结合,第一电机11处于发电模式。Exemplarily, FIG. 12 is a schematic diagram of energy transfer of a hybrid power system in an energy recovery mode provided by an embodiment of the present disclosure. As shown in FIG. 12 , when the hybrid power system is switched to the energy recovery mode, the
上述实现方式中,车辆处于滑行或者制动工况,车轮13提供反向力矩,将车辆的部分动能经由第二主轴、第三变速机构传递至第一电机11,以转换为电能,存入供电组件60中备用,实现第一电机11的能量回收功能。In the above implementation mode, when the vehicle is in the coasting or braking condition, the
以上仅为本公开的可选实施例,并不用以限制本公开,凡在本公开的精神和原则之内,所作的任何修改、等同替换、改进等,均应包含在本公开的保护范围之内。The above are only optional embodiments of the present disclosure, and are not intended to limit the present disclosure. Any modifications, equivalent replacements, improvements, etc. made within the spirit and principles of the present disclosure shall be included in the protection scope of the present disclosure Inside.
Claims (10)
Priority Applications (2)
| Application Number | Priority Date | Filing Date | Title |
|---|---|---|---|
| CN202211045887.7A CN115246313A (en) | 2022-08-30 | 2022-08-30 | Transmissions, Hybrid Systems and Vehicles |
| PCT/CN2022/137113 WO2024045403A1 (en) | 2022-08-30 | 2022-12-07 | Gearbox, hybrid power system, and automobile |
Applications Claiming Priority (1)
| Application Number | Priority Date | Filing Date | Title |
|---|---|---|---|
| CN202211045887.7A CN115246313A (en) | 2022-08-30 | 2022-08-30 | Transmissions, Hybrid Systems and Vehicles |
Publications (1)
| Publication Number | Publication Date |
|---|---|
| CN115246313A true CN115246313A (en) | 2022-10-28 |
Family
ID=83699704
Family Applications (1)
| Application Number | Title | Priority Date | Filing Date |
|---|---|---|---|
| CN202211045887.7A Pending CN115246313A (en) | 2022-08-30 | 2022-08-30 | Transmissions, Hybrid Systems and Vehicles |
Country Status (2)
| Country | Link |
|---|---|
| CN (1) | CN115246313A (en) |
| WO (1) | WO2024045403A1 (en) |
Cited By (2)
| Publication number | Priority date | Publication date | Assignee | Title |
|---|---|---|---|---|
| WO2024045403A1 (en) * | 2022-08-30 | 2024-03-07 | 奇瑞汽车股份有限公司 | Gearbox, hybrid power system, and automobile |
| CN118810410A (en) * | 2024-08-05 | 2024-10-22 | 奇瑞汽车股份有限公司 | Hybrid Powertrains and Vehicles |
Citations (4)
| Publication number | Priority date | Publication date | Assignee | Title |
|---|---|---|---|---|
| CN106915236A (en) * | 2015-12-25 | 2017-07-04 | 比亚迪股份有限公司 | Power-driven system and the vehicle with the power-driven system |
| CN109130829A (en) * | 2018-10-15 | 2019-01-04 | 奇瑞汽车股份有限公司 | Hybrid power transmission system, control method and automobile |
| CN111619331A (en) * | 2020-05-25 | 2020-09-04 | 奇瑞汽车股份有限公司 | Hybrid powertrain system and control method |
| CN211641822U (en) * | 2020-01-13 | 2020-10-09 | 沈阳大学 | Variable speed transmission system for hybrid electric vehicle |
Family Cites Families (7)
| Publication number | Priority date | Publication date | Assignee | Title |
|---|---|---|---|---|
| US6478705B1 (en) * | 2001-07-19 | 2002-11-12 | General Motors Corporation | Hybrid electric powertrain including a two-mode electrically variable transmission |
| CN102259580B (en) * | 2010-05-31 | 2014-07-16 | 上海汽车集团股份有限公司 | Hybrid power transmission system |
| CN102774265B (en) * | 2012-08-18 | 2015-09-16 | 天津市松正电动汽车技术股份有限公司 | A kind of hybrid electric drive system |
| CN102826002B (en) * | 2012-09-07 | 2015-12-23 | 天津市松正电动汽车技术股份有限公司 | A kind of parallel type mixed power driving device |
| CN213861837U (en) * | 2020-11-25 | 2021-08-03 | 蜂巢传动科技河北有限公司 | Multi-mode hybrid power speed change module and hybrid electric vehicle |
| CN113022294A (en) * | 2021-03-05 | 2021-06-25 | 江苏大学 | Single-planet-row type hybrid electric vehicle power coupling mechanism and dynamic coordination control method thereof |
| CN115246313A (en) * | 2022-08-30 | 2022-10-28 | 奇瑞汽车股份有限公司 | Transmissions, Hybrid Systems and Vehicles |
-
2022
- 2022-08-30 CN CN202211045887.7A patent/CN115246313A/en active Pending
- 2022-12-07 WO PCT/CN2022/137113 patent/WO2024045403A1/en not_active Ceased
Patent Citations (4)
| Publication number | Priority date | Publication date | Assignee | Title |
|---|---|---|---|---|
| CN106915236A (en) * | 2015-12-25 | 2017-07-04 | 比亚迪股份有限公司 | Power-driven system and the vehicle with the power-driven system |
| CN109130829A (en) * | 2018-10-15 | 2019-01-04 | 奇瑞汽车股份有限公司 | Hybrid power transmission system, control method and automobile |
| CN211641822U (en) * | 2020-01-13 | 2020-10-09 | 沈阳大学 | Variable speed transmission system for hybrid electric vehicle |
| CN111619331A (en) * | 2020-05-25 | 2020-09-04 | 奇瑞汽车股份有限公司 | Hybrid powertrain system and control method |
Cited By (2)
| Publication number | Priority date | Publication date | Assignee | Title |
|---|---|---|---|---|
| WO2024045403A1 (en) * | 2022-08-30 | 2024-03-07 | 奇瑞汽车股份有限公司 | Gearbox, hybrid power system, and automobile |
| CN118810410A (en) * | 2024-08-05 | 2024-10-22 | 奇瑞汽车股份有限公司 | Hybrid Powertrains and Vehicles |
Also Published As
| Publication number | Publication date |
|---|---|
| WO2024045403A1 (en) | 2024-03-07 |
Similar Documents
| Publication | Publication Date | Title |
|---|---|---|
| JP4229156B2 (en) | Power output device and hybrid vehicle | |
| CN109484155B (en) | Double-motor double planetary row multi-mode electromechanical coupling transmission device | |
| CN111319449B (en) | Hybrid power coupling system and vehicle | |
| CN102616127B (en) | Hybrid power transmission device of dual-mode two-stage planet wheel | |
| CN201893650U (en) | Power continuously variable transmission with three-gear transmission function | |
| CN111376700B (en) | Hybrid power coupling system and vehicle | |
| CN110962571B (en) | Hybrid drive systems and vehicles | |
| CN209208475U (en) | Hybrid power coupled system and vehicle | |
| JP4240091B2 (en) | Power output device and hybrid vehicle | |
| CN113459797B (en) | Multi-speed-ratio hybrid transmission and vehicle with same | |
| CN115246313A (en) | Transmissions, Hybrid Systems and Vehicles | |
| CN115519995A (en) | Gearbox, hybrid power system and automobile | |
| CN108001198B (en) | Powertrain of a vehicle and vehicle having the same | |
| CN116176255A (en) | Hybrid power coupling system and hybrid power automobile | |
| CN116278712A (en) | A new energy vehicle power drive system and new energy vehicle | |
| CN116141950A (en) | Hybrid systems and vehicles | |
| CN114953969A (en) | A hybrid vehicle multi-speed drive system | |
| CN115284864B (en) | Gearbox, hybrid power system and car | |
| CN115534656B (en) | Transmissions, hybrid systems and automobiles | |
| CN113858934A (en) | Hybrid power system and vehicle adopting same | |
| CN218805200U (en) | Hybrid drive system and vehicle | |
| CN110816250B (en) | Hybrid drive systems and hybrid vehicles | |
| CN219115229U (en) | Hybrid power coupling system and hybrid power automobile | |
| CN218505808U (en) | Hybrid variable speed drive system and automobile | |
| CN215552501U (en) | Power system and automobile |
Legal Events
| Date | Code | Title | Description |
|---|---|---|---|
| PB01 | Publication | ||
| PB01 | Publication | ||
| SE01 | Entry into force of request for substantive examination | ||
| SE01 | Entry into force of request for substantive examination |
