CN112303217A - Intermediate gear box for hybrid electric locomotive - Google Patents

Intermediate gear box for hybrid electric locomotive Download PDF

Info

Publication number
CN112303217A
CN112303217A CN202011209796.3A CN202011209796A CN112303217A CN 112303217 A CN112303217 A CN 112303217A CN 202011209796 A CN202011209796 A CN 202011209796A CN 112303217 A CN112303217 A CN 112303217A
Authority
CN
China
Prior art keywords
oil
shaft assembly
gear
box body
bearing sleeve
Prior art date
Legal status (The legal status is an assumption and is not a legal conclusion. Google has not performed a legal analysis and makes no representation as to the accuracy of the status listed.)
Granted
Application number
CN202011209796.3A
Other languages
Chinese (zh)
Other versions
CN112303217B (en
Inventor
罗晓龙
王林
刘成国
张国强
Current Assignee (The listed assignees may be inaccurate. Google has not performed a legal analysis and makes no representation or warranty as to the accuracy of the list.)
Sichuan Zhongneng Transmission Technology Co Ltd
Original Assignee
Sichuan Zhongneng Transmission Technology Co Ltd
Priority date (The priority date is an assumption and is not a legal conclusion. Google has not performed a legal analysis and makes no representation as to the accuracy of the date listed.)
Filing date
Publication date
Application filed by Sichuan Zhongneng Transmission Technology Co Ltd filed Critical Sichuan Zhongneng Transmission Technology Co Ltd
Priority to CN202011209796.3A priority Critical patent/CN112303217B/en
Publication of CN112303217A publication Critical patent/CN112303217A/en
Application granted granted Critical
Publication of CN112303217B publication Critical patent/CN112303217B/en
Active legal-status Critical Current
Anticipated expiration legal-status Critical

Links

Images

Classifications

    • FMECHANICAL ENGINEERING; LIGHTING; HEATING; WEAPONS; BLASTING
    • F16ENGINEERING ELEMENTS AND UNITS; GENERAL MEASURES FOR PRODUCING AND MAINTAINING EFFECTIVE FUNCTIONING OF MACHINES OR INSTALLATIONS; THERMAL INSULATION IN GENERAL
    • F16HGEARING
    • F16H57/00General details of gearing
    • F16H57/04Features relating to lubrication or cooling or heating
    • BPERFORMING OPERATIONS; TRANSPORTING
    • B60VEHICLES IN GENERAL
    • B60KARRANGEMENT OR MOUNTING OF PROPULSION UNITS OR OF TRANSMISSIONS IN VEHICLES; ARRANGEMENT OR MOUNTING OF PLURAL DIVERSE PRIME-MOVERS IN VEHICLES; AUXILIARY DRIVES FOR VEHICLES; INSTRUMENTATION OR DASHBOARDS FOR VEHICLES; ARRANGEMENTS IN CONNECTION WITH COOLING, AIR INTAKE, GAS EXHAUST OR FUEL SUPPLY OF PROPULSION UNITS IN VEHICLES
    • B60K6/00Arrangement or mounting of plural diverse prime-movers for mutual or common propulsion, e.g. hybrid propulsion systems comprising electric motors and internal combustion engines
    • B60K6/20Arrangement or mounting of plural diverse prime-movers for mutual or common propulsion, e.g. hybrid propulsion systems comprising electric motors and internal combustion engines the prime-movers consisting of electric motors and internal combustion engines, e.g. HEVs
    • B60K6/50Architecture of the driveline characterised by arrangement or kind of transmission units
    • B60K6/54Transmission for changing ratio
    • B60K6/547Transmission for changing ratio the transmission being a stepped gearing
    • FMECHANICAL ENGINEERING; LIGHTING; HEATING; WEAPONS; BLASTING
    • F16ENGINEERING ELEMENTS AND UNITS; GENERAL MEASURES FOR PRODUCING AND MAINTAINING EFFECTIVE FUNCTIONING OF MACHINES OR INSTALLATIONS; THERMAL INSULATION IN GENERAL
    • F16HGEARING
    • F16H57/00General details of gearing
    • F16H57/02Gearboxes; Mounting gearing therein
    • F16H57/021Shaft support structures, e.g. partition walls, bearing eyes, casing walls or covers with bearings
    • FMECHANICAL ENGINEERING; LIGHTING; HEATING; WEAPONS; BLASTING
    • F16ENGINEERING ELEMENTS AND UNITS; GENERAL MEASURES FOR PRODUCING AND MAINTAINING EFFECTIVE FUNCTIONING OF MACHINES OR INSTALLATIONS; THERMAL INSULATION IN GENERAL
    • F16HGEARING
    • F16H57/00General details of gearing
    • F16H57/02Gearboxes; Mounting gearing therein
    • F16H57/023Mounting or installation of gears or shafts in the gearboxes, e.g. methods or means for assembly
    • FMECHANICAL ENGINEERING; LIGHTING; HEATING; WEAPONS; BLASTING
    • F16ENGINEERING ELEMENTS AND UNITS; GENERAL MEASURES FOR PRODUCING AND MAINTAINING EFFECTIVE FUNCTIONING OF MACHINES OR INSTALLATIONS; THERMAL INSULATION IN GENERAL
    • F16HGEARING
    • F16H57/00General details of gearing
    • F16H57/02Gearboxes; Mounting gearing therein
    • F16H57/028Gearboxes; Mounting gearing therein characterised by means for reducing vibration or noise
    • FMECHANICAL ENGINEERING; LIGHTING; HEATING; WEAPONS; BLASTING
    • F16ENGINEERING ELEMENTS AND UNITS; GENERAL MEASURES FOR PRODUCING AND MAINTAINING EFFECTIVE FUNCTIONING OF MACHINES OR INSTALLATIONS; THERMAL INSULATION IN GENERAL
    • F16HGEARING
    • F16H57/00General details of gearing
    • F16H57/04Features relating to lubrication or cooling or heating
    • F16H57/0402Cleaning of lubricants, e.g. filters or magnets
    • F16H57/0404Lubricant filters
    • FMECHANICAL ENGINEERING; LIGHTING; HEATING; WEAPONS; BLASTING
    • F16ENGINEERING ELEMENTS AND UNITS; GENERAL MEASURES FOR PRODUCING AND MAINTAINING EFFECTIVE FUNCTIONING OF MACHINES OR INSTALLATIONS; THERMAL INSULATION IN GENERAL
    • F16HGEARING
    • F16H57/00General details of gearing
    • F16H57/04Features relating to lubrication or cooling or heating
    • F16H57/0405Monitoring quality of lubricant or hydraulic fluids
    • FMECHANICAL ENGINEERING; LIGHTING; HEATING; WEAPONS; BLASTING
    • F16ENGINEERING ELEMENTS AND UNITS; GENERAL MEASURES FOR PRODUCING AND MAINTAINING EFFECTIVE FUNCTIONING OF MACHINES OR INSTALLATIONS; THERMAL INSULATION IN GENERAL
    • F16HGEARING
    • F16H57/00General details of gearing
    • F16H57/04Features relating to lubrication or cooling or heating
    • F16H57/0412Cooling or heating; Control of temperature
    • F16H57/0415Air cooling or ventilation; Heat exchangers; Thermal insulations
    • FMECHANICAL ENGINEERING; LIGHTING; HEATING; WEAPONS; BLASTING
    • F16ENGINEERING ELEMENTS AND UNITS; GENERAL MEASURES FOR PRODUCING AND MAINTAINING EFFECTIVE FUNCTIONING OF MACHINES OR INSTALLATIONS; THERMAL INSULATION IN GENERAL
    • F16HGEARING
    • F16H57/00General details of gearing
    • F16H57/04Features relating to lubrication or cooling or heating
    • F16H57/0434Features relating to lubrication or cooling or heating relating to lubrication supply, e.g. pumps; Pressure control
    • F16H57/0436Pumps
    • FMECHANICAL ENGINEERING; LIGHTING; HEATING; WEAPONS; BLASTING
    • F16ENGINEERING ELEMENTS AND UNITS; GENERAL MEASURES FOR PRODUCING AND MAINTAINING EFFECTIVE FUNCTIONING OF MACHINES OR INSTALLATIONS; THERMAL INSULATION IN GENERAL
    • F16HGEARING
    • F16H57/00General details of gearing
    • F16H57/04Features relating to lubrication or cooling or heating
    • F16H57/045Lubricant storage reservoirs, e.g. reservoirs in addition to a gear sump for collecting lubricant in the upper part of a gear case
    • F16H57/0454Sealings between different partitions of a gearing or to a reservoir
    • HELECTRICITY
    • H02GENERATION; CONVERSION OR DISTRIBUTION OF ELECTRIC POWER
    • H02KDYNAMO-ELECTRIC MACHINES
    • H02K7/00Arrangements for handling mechanical energy structurally associated with dynamo-electric machines, e.g. structural association with mechanical driving motors or auxiliary dynamo-electric machines
    • H02K7/10Structural association with clutches, brakes, gears, pulleys or mechanical starters
    • H02K7/116Structural association with clutches, brakes, gears, pulleys or mechanical starters with gears
    • FMECHANICAL ENGINEERING; LIGHTING; HEATING; WEAPONS; BLASTING
    • F16ENGINEERING ELEMENTS AND UNITS; GENERAL MEASURES FOR PRODUCING AND MAINTAINING EFFECTIVE FUNCTIONING OF MACHINES OR INSTALLATIONS; THERMAL INSULATION IN GENERAL
    • F16HGEARING
    • F16H57/00General details of gearing
    • F16H57/02Gearboxes; Mounting gearing therein
    • F16H2057/02034Gearboxes combined or connected with electric machines
    • FMECHANICAL ENGINEERING; LIGHTING; HEATING; WEAPONS; BLASTING
    • F16ENGINEERING ELEMENTS AND UNITS; GENERAL MEASURES FOR PRODUCING AND MAINTAINING EFFECTIVE FUNCTIONING OF MACHINES OR INSTALLATIONS; THERMAL INSULATION IN GENERAL
    • F16HGEARING
    • F16H57/00General details of gearing
    • F16H57/02Gearboxes; Mounting gearing therein
    • F16H2057/02039Gearboxes for particular applications
    • F16H2057/02043Gearboxes for particular applications for vehicle transmissions
    • YGENERAL TAGGING OF NEW TECHNOLOGICAL DEVELOPMENTS; GENERAL TAGGING OF CROSS-SECTIONAL TECHNOLOGIES SPANNING OVER SEVERAL SECTIONS OF THE IPC; TECHNICAL SUBJECTS COVERED BY FORMER USPC CROSS-REFERENCE ART COLLECTIONS [XRACs] AND DIGESTS
    • Y02TECHNOLOGIES OR APPLICATIONS FOR MITIGATION OR ADAPTATION AGAINST CLIMATE CHANGE
    • Y02TCLIMATE CHANGE MITIGATION TECHNOLOGIES RELATED TO TRANSPORTATION
    • Y02T10/00Road transport of goods or passengers
    • Y02T10/60Other road transportation technologies with climate change mitigation effect
    • Y02T10/62Hybrid vehicles

Landscapes

  • Engineering & Computer Science (AREA)
  • General Engineering & Computer Science (AREA)
  • Mechanical Engineering (AREA)
  • Chemical & Material Sciences (AREA)
  • Combustion & Propulsion (AREA)
  • Transportation (AREA)
  • Power Engineering (AREA)
  • Quality & Reliability (AREA)
  • General Details Of Gearings (AREA)

Abstract

本发明涉及一种混动机车用中间齿轮箱,包括:箱体,所述箱体容置齿轮变速系统和润滑系统;所述箱体包括上箱体、中箱体、下箱体;齿轮变速系统,所述齿轮变速系统包括输入轴组件和输出轴组件;润滑系统,所述润滑系统为齿轮箱提供润滑;其中润滑系统包括双向齿轮油泵、油泵输入齿轮、滤油器、油泵座、分油器、油管、管接头、油道、磁钢和油底壳;所述输入轴组件、输出轴组件上设有轴承套一、轴承套二、轴承套三,所述油道设置在箱体上,所述双向齿轮油泵通过分油器、油管、管接头、油道与输入轴组件和轴承套一、轴承套二、轴承套三进油口均连通。本发明具有传动效率高、噪音小、润滑优良、寿命长、互换性好、易安装维护保养等优点。

Figure 202011209796

The invention relates to an intermediate gear box for a hybrid vehicle, comprising: a box body, wherein the box body accommodates a gear transmission system and a lubricating system; the box body comprises an upper box body, a middle box body and a lower box body; system, the gear transmission system includes an input shaft assembly and an output shaft assembly; a lubrication system, the lubrication system provides lubrication for the gearbox; wherein the lubrication system includes a bidirectional gear oil pump, an oil pump input gear, an oil filter, an oil pump seat, an oil separator The input shaft assembly and the output shaft assembly are provided with a bearing sleeve 1, a bearing sleeve 2 and a bearing sleeve 3, and the oil duct is arranged on the box body The bidirectional gear oil pump is connected with the input shaft assembly and the oil inlets of the first bearing sleeve, the second bearing sleeve and the third bearing sleeve through the oil separator, the oil pipe, the pipe joint and the oil passage. The invention has the advantages of high transmission efficiency, low noise, excellent lubrication, long service life, good interchangeability, easy installation and maintenance, and the like.

Figure 202011209796

Description

Intermediate gear box for hybrid electric locomotive
Technical Field
The invention relates to the technical field of speed reducers, in particular to the technical field of an intermediate gear box for a hybrid electric vehicle.
Background
The gear box is an important part in a power transmission mechanism of a novel hybrid power locomotive, and is used for transmitting the rotating speed and the torque of a traction motor to a locomotive axle gear box, and achieving the effects of reducing the speed and increasing the torque through internal gear transmission so as to meet the requirements of the input rotating speed and the torque of the locomotive axle gear box.
In the prior art, the power source of the working condition locomotive is mainly a diesel engine, the power source is external characteristics of the diesel engine, the power output of the diesel engine is directly used, so that the locomotive running is difficult to obtain ideal traction characteristics, the power of the diesel engine needs to be converted by using an intermediate power transmission device, the ideal traction characteristics conforming to the running of the locomotive are obtained, and the intermediate power transmission device is a hydraulic transmission box of the internal combustion locomotive. Although the power output of the diesel engine is well matched with the traction force of the locomotive by using the hydraulic transmission case, the traditional diesel locomotive still faces two considerable problems of energy shortage and environmental pollution, and meanwhile, the diesel locomotive also has the problems of complex structure, low efficiency and the like. Therefore, the novel hybrid locomotive which adopts the storage battery pack to provide energy, drives the whole locomotive to run through power transmission of the motor and uses the diesel engine to generate electricity to supplement electric energy when the electric quantity of the storage battery pack is insufficient is produced. Under the current global great trend of advocating energy conservation and environmental protection, the novel hybrid power locomotive has greater competitive advantages compared with the traditional diesel locomotive in the aspects of energy conservation and emission reduction and locomotive complexity reduction.
The novel hybrid power locomotive uses the motor as a direct power source of the locomotive, the control of the external characteristic curve of the motor is easier compared with a diesel engine, an intermediate power transmission device, namely a hydraulic transmission case, used in the prior art is too complex, but an intermediate gear case is still required to be arranged to meet the requirements of a two-position gear case of the locomotive on input torque and rotating speed, and the intermediate gear case is a primary reduction gearbox. Meanwhile, the novel hybrid power locomotive is improved on the basis of the overall design of the original traditional internal combustion locomotive, and a plurality of mechanisms in the original design still need to be used, so that the intermediate gear box has compatibility in connection interface, installation mode and volume, and the design requirements of small noise, long service life, good interchangeability, easy installation, maintenance and the like of the traditional locomotive parts are met.
In order to meet the design requirements, the invention provides a new solution.
Disclosure of Invention
The invention aims to solve the problems in the prior art, and provides an intermediate gear box for a hybrid electric vehicle, which has the advantages of high transmission efficiency, low noise, excellent lubrication, long service life, good interchangeability, easiness in installation, maintenance and the like.
In order to overcome the problems in the prior art, the invention provides the following technical scheme:
an intermediate gearbox for a hybrid vehicle, comprising:
a case housing a gear change system and a lubrication system; the box body comprises an upper box body, a middle box body and a lower box body;
a gear change system comprising an input shaft assembly and an output shaft assembly;
a lubrication system providing lubrication to the gearbox;
the lubricating system comprises a bidirectional gear oil pump, an oil pump input gear, an oil filter, an oil pump seat, an oil distributor, an oil pipe, a pipe joint, an oil duct, magnetic steel and an oil pan; the bidirectional gear oil pump is communicated with the input shaft assembly and the oil inlets of the bearing sleeve I, the bearing sleeve II and the bearing sleeve III through the oil distributor, the oil pipe, the pipe joint and the oil duct.
In the utility model discloses in intermediate gear case for hybrid vehicle, optionally, input shaft subassembly and output shaft subassembly are parallel to each other and horizontal installation, the input shaft subassembly is located between box and the well box face of dividing, the output shaft subassembly is located between box and the lower box face of dividing, just the input shaft subassembly is located the output shaft subassembly top.
In the intermediate gear box for the hybrid electric vehicle disclosed by the application, optionally, the input shaft assembly comprises an input helical gear, the output shaft assembly comprises an output helical gear, the input helical gear and the output helical gear are in meshed connection in the box body, two shaft ends of the input shaft assembly are arranged outside the box body, two shaft ends of the input shaft assembly are provided with conical surfaces, and the conical surfaces are connected with the elastic coupling through interference fit and further connected with the traction motor; two shaft ends of the output shaft assembly are arranged outside the box body, output flanges are arranged at two ends of the output shaft assembly, and the output flanges are connected with an input flange of a two-position axle gear box of the locomotive through a universal coupling.
In the intermediate gearbox for the hybrid vehicle disclosed in the present application, optionally, a transverse oil passage is provided directly above the input helical gear, and the transverse oil passage is provided on the upper box body.
In the intermediate gear box for the hybrid electric vehicle disclosed in the application, optionally, two traction motor mounting seats are arranged on the middle box body, and two front mounting seat mounting surfaces and two rear mounting seat mounting surfaces are arranged on two side surfaces of the middle box body.
In the intermediate gearbox for the hybrid vehicle disclosed by the application, optionally, the input shaft assembly further comprises an input shaft, a first cylindrical roller bearing and a four-point contact ball bearing; the input shaft assembly is connected with the box body through the bearing sleeve I and the bearing sleeve II.
In the intermediate gearbox for the hybrid electric vehicle disclosed by the application, optionally, the output shaft assembly comprises an output shaft, a first cylindrical roller bearing, an oil pump driving gear, a second cylindrical roller bearing and a four-point contact ball bearing; the output shaft assembly is connected with the box body through a first bearing sleeve and a third bearing sleeve.
In the intermediate gear box for the hybrid vehicle disclosed by the application, optionally, the upper box body and the middle box body are integrally assembled and connected through bolts, and lubricating oil can be stored at the bottom of the lower box body.
In the intermediate gearbox for a hybrid vehicle disclosed in the present application, optionally, an oil filter in the lubrication system is mounted on an oil pump base; the oil pump input gear is arranged on the bidirectional gear oil pump; the oil pump seat and the bidirectional gear oil pump are arranged on the oil pan; the oil pan is installed on the lower box body and arranged at the bottom of the lower box body, and an oil drainage plug is arranged at the bottom of the oil pan.
In the utility model discloses in middle gear box for hybrid electric locomotive, optionally, go up the box top and be equipped with and observe lid and ventilative cap, the left and right side of lower box is equipped with down respectively and observes lid one and observe lid two down, and the lower box openly is equipped with oil pointer and oil inlet cover, the oil separating cover that the lower box bottom was equipped with, oil separating cover arranges output helical gear below in.
The invention has the beneficial effects that:
1. the input end of the invention adopts a double-input motor structure, so that the power of the whole machine is large and the torque is large; the motor mounting seat is arranged, so that the motor is convenient, simple, safe and reliable to assemble; the front and rear mounting seat mounting surfaces are arranged, the front and rear mounting seats of the original diesel locomotive can be directly used for being assembled to the frame, and the redesign of the mounting seats is avoided. High transmission efficiency, good interchangeability and easy installation.
2. The lubricating system disclosed by the invention designs oil injection lubrication on all parts needing to be lubricated, provides quick circulating fluidity for lubricating oil, and the output bevel gear stirs the lubricating oil to splash to the inner wall of the box body, so that the heat dissipation performance of the gear box is improved. The oil separation cover can prevent the output bevel gear from excessively stirring lubricating oil violently when the gear box runs at a high speed, so that the gear box can adapt to the high-speed running. The oil pan is installed in lower box bottom, can follow the box bottom and outwards pull down and take out, conveniently maintains the maintenance to lubricating system, improves maintenance efficiency. The whole lubricating system can effectively reduce the oil temperature, has low noise and excellent lubrication, thereby reducing the temperature rise of the gear box, ensuring the gear box to work normally and continuously, reducing the maintenance times and prolonging the service life.
The features and advantages of the present invention will be described in detail by embodiments in conjunction with the accompanying drawings.
Drawings
In order to more clearly illustrate the embodiments of the present invention or the technical solutions in the prior art, the drawings used in the description of the embodiments or the prior art will be briefly described below, it is obvious that the drawings in the following description are only some embodiments of the present invention, and for those skilled in the art, other drawings can be obtained according to the drawings without creative efforts.
FIG. 1 is a schematic front view of an intermediate gearbox for a hybrid vehicle;
FIG. 2 is a schematic top view of an intermediate gearbox for a hybrid vehicle;
FIG. 3 is a schematic left side view of an intermediate gearbox for a hybrid vehicle;
FIG. 4 is a cross-sectional view of an intermediate gearbox for a hybrid vehicle;
FIG. 5 is a schematic perspective view of an intermediate gear box for a hybrid vehicle;
FIG. 6 is a schematic structural view of an input shaft assembly of the intermediate gearbox;
FIG. 7 is a schematic structural view of an output shaft assembly of the intermediate gearbox;
FIG. 8 is a schematic diagram of the lubrication system;
fig. 9 is a schematic structural view of the oil interceptor hood.
In the drawings
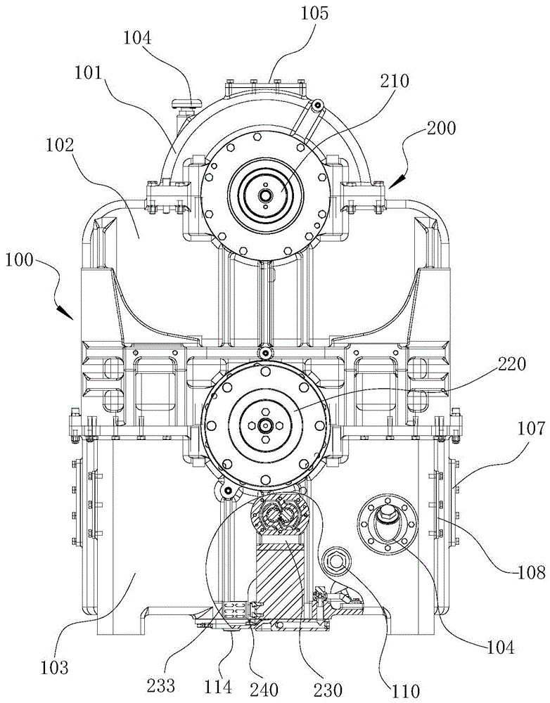
100-a box body; 101-loading the box body; 102-a middle box body; 103-lower box body; 104-a breathable cap; 105-upper viewing cover; 106-oil separation hood; 107-lower viewing cover one; 108-lower viewing cover two; 109-oil inlet cover; 110-oil mark; 111-motor mount; 112-front mount mounting face; 113-a rear mount mounting face; 114-oil drainage and blockage; 200-a gear change system; 210-an input shaft assembly; 211-input shaft; 212-cylindrical roller bearing one; 213-four-point contact ball bearing; 214-bearing housing one; 215-bearing housing two; 216-input bevel gear; 217-conical surface; 220-an output shaft assembly; 221-an output flange; 222-an output shaft; 223-an oil pump drive gear; 224-bearing housing three; 225-cylindrical roller bearing two; 226-output bevel gear; 230-a lubrication system; 231-a bidirectional gear oil pump; 232-oil pump input gear; 233-oil filter; 234-oil pump mount; 235-oil separator; 236-tubing; 237-a pipe joint; 238-oil channel; 239-an oil pan; 240-magnetic steel.
Detailed Description
In the following, only certain exemplary embodiments are briefly described. As those skilled in the art will recognize, the described embodiments may be modified in various different ways, all without departing from the spirit or scope of the present invention. Accordingly, the drawings and description are to be regarded as illustrative in nature, and not as restrictive.
In the description of the embodiments of the present application, it is to be understood that the terms "central," "longitudinal," "lateral," "length," "width," "thickness," "upper," "lower," "front," "rear," "left," "right," "vertical," "horizontal," "top," "bottom," "inner," "outer," "clockwise," "counterclockwise," "axial," "radial," "circumferential," and the like are used in an orientation or positional relationship indicated in the drawings for convenience in describing the invention and for simplicity in description, and are not intended to indicate or imply that the referenced device or element must have a particular orientation, be constructed and operated in a particular orientation, and are therefore not to be considered limiting.
Furthermore, the terms "first", "second" and "first" are used for descriptive purposes only and are not to be construed as indicating or implying relative importance or implicitly indicating the number of technical features indicated. Thus, a feature defined as "first" or "second" may explicitly or implicitly include one or more of that feature. In the description of the embodiments of the present application, "a plurality" means two or more unless specifically defined otherwise.
The following disclosure provides many different embodiments or examples for implementing different features of the invention. To simplify the disclosure of the present invention, the components and arrangements of specific examples are described below. Of course, they are merely examples and are not intended to limit the present invention. Moreover, embodiments of the present application may repeat reference numerals or letters in the various examples, such repetition is for the purpose of simplicity and clarity and does not in itself dictate a relationship between the various embodiments and/or configurations discussed.
Embodiments of the present application will be described in detail below with reference to the accompanying drawings.
The invention provides an intermediate gear box for a hybrid electric vehicle, which comprises: a housing 100, a gear change system 200, and a lubrication system 230.
1-5, a housing 100, said housing 100 housing a gear change system 200 and a lubrication system 230; the box body 100 comprises an upper box body 101, a middle box body 102 and a lower box body 103; the upper box body 101 and the middle box body 102, and the middle box body 102 and the lower box body 103 are assembled and connected into a whole through bolts, and lubricating oil can be stored at the bottom of the lower box body 103. The middle box body 102 is provided with two traction motor mounting seats 111, the two motor mounting seats 111 are symmetrically distributed along the central axis of the gear box, and the two traction motors can be directly mounted on the gear box, so that the problem that the coaxiality of a motor output shaft and a gear box input shaft is difficult to guarantee due to different positioning references when the motors are mounted on a frame is solved. And the motor can be directly assembled on the gear box before the gear box is assembled, so that the assembly difficulty is greatly reduced. Two front mounting seat mounting surfaces 112 and two rear mounting seat mounting surfaces 113 are arranged on two side surfaces of the middle box body 102. The two front mounting seat holes and the two rear mounting seat holes are symmetrically distributed along the central axis of the gear box and are used for mounting the front mounting seat and the rear mounting seat, and the front mounting seat and the rear mounting seat are transitional connecting parts between the front mounting seat and a locomotive frame and are parts which are designed and used along for the original internal combustion locomotive.
1-7, a gear change system 200, said gear change system 200 including an input shaft assembly 210 and an output shaft assembly 220; the gear speed change system 200 is used for transmitting the rotating speed and the torque of a driving device (a traction motor) to the speed reduction and torque increase effect through internal gear transmission and transmitting the rotating speed and the torque to an actuating element (a locomotive two-position axle gear box).
The input shaft assembly 210 and the output shaft assembly 220 are arranged in parallel and horizontally, the input shaft assembly 210 is positioned between the box separating surfaces of the upper box body 101 and the middle box body 102, the output shaft assembly 220 is positioned between the box separating surfaces of the middle box body 102 and the lower box body 103, and the input shaft assembly 210 is positioned above the output shaft assembly 220.
The input shaft assembly 210 comprises an input bevel gear 216, the output shaft assembly 220 comprises an output bevel gear 226, the input bevel gear 216 and the output bevel gear 226 are in inner meshing connection in the box body 100, two shaft ends of the input shaft assembly 210 are arranged outside the box body 100, two shaft ends of the input shaft assembly 210 are provided with conical surfaces 217, and the conical surfaces 217 are connected with an elastic coupling through interference fit and further connected with a traction motor; two shaft ends of the output shaft assembly 220 are arranged outside the box body 100, output flanges 221 are arranged at two ends of the output shaft assembly 220, and the output flanges 221 are connected with an input flange of a two-position axle gear box of the locomotive through universal couplings.
A transverse oil passage is arranged right above the input bevel gear 216 and is arranged on the upper box body 101. The output bevel gear 226 is partially arranged below the oil level surface of the lower box body 103, and can rotate to enable the tooth surface to carry lubricating oil during operation, so that meshing lubrication with the input bevel gear 216 is completed. When the input rotation speed of the gear box is low, the excircle linear speed of the output bevel gear 226 is lower than the lowest linear speed requirement required by splash lubrication, and the tooth surface lubrication is insufficient, so that the upper box body 101 is also provided with a transverse oil duct 238 which is communicated with the left oil path and is positioned right above the input bevel gear 216, and the oil duct 238 is provided with a plurality of small holes, so that the lubricating oil can be directly sprayed to the tooth surface of the input bevel gear 216 to achieve the effect of supplementary lubrication.
The input shaft assembly 210 comprises an input shaft 211, a first cylindrical roller bearing 212 and a four-point contact ball bearing 213; the first cylindrical roller bearing 212 and the four-point contact ball bearing 213 are arranged in a second bearing sleeve 215, and the first cylindrical roller bearing 212 is arranged in the first bearing sleeve 214; the input shaft assembly 210 is connected with the box body 100 through a first bearing sleeve 214 and a second bearing sleeve 215.
The output shaft assembly 220 comprises an output shaft 212, a first cylindrical roller bearing 212, an oil pump driving gear 223, a second cylindrical roller bearing 225 and a four-point contact ball bearing 213; the second cylindrical roller bearing 225 is arranged in a third bearing sleeve 224, and the first cylindrical roller bearing 212 and the four-point contact ball bearing 213 are respectively arranged in the first bearing sleeve 214; the output shaft assembly 220 is connected with the box body 100 through a first bearing sleeve 214 and a third bearing sleeve 224. The left end and the right end of the output shaft assembly 220 are connected with the box body 100 through the first bearing sleeve 214, and the middle of the output shaft assembly is connected with the third bearing sleeve 224, and the diameter of the output bevel gear 226 is larger than that of the input bevel gear 216, so that the effects of reducing the rotating speed and increasing the torque can be achieved in the gear meshing process. Because all parts of the oil pump input gear 232 are higher than the oil level surface of the lower box 103 and can not be subjected to splash lubrication, a small hole is also formed in the oil passage of the middle box 102 of the left oil passage and is right above the oil pump driving gear 223, and lubricating oil can be directly sprayed to the tooth surface to achieve the lubricating effect on the oil pump driving gear 223 and the oil pump input gear 232. All parts of the gearbox are fully lubricated, and meanwhile, the lubricating oil takes away heat generated by friction of the parts and finally flows back to the bottom of the box body 100 under the action of gravity. The bidirectional gear oil pump 231 and gravity enable lubricating oil to obtain power which flows in the gear box in a rapid circulating mode, the output bevel gear 226 stirs and splashes the lubricating oil to the inner wall of the box body 100, and therefore heat dissipation performance of the gear box is improved. The whole lubricating system can effectively reduce the oil temperature, thereby reducing the temperature rise of the gear box, enabling the gear box to work normally and continuously, reducing the maintenance times and prolonging the service life. The input shaft assembly 210 is used for receiving the torque and the rotating speed of the traction motor, transmitting the torque and the rotating speed to the output shaft assembly 220 through gears, and finally transmitting the torque and the rotating speed to the locomotive two-position axle gearbox through the output shaft assembly 220.
1-8, a lubrication system 230, the lubrication system 230 providing lubrication to the gearbox; the lubricating oil is used for lubricating and cooling each rotating part of the gearbox.
The lubricating system 230 comprises a bidirectional gear oil pump 231, an oil pump input gear 232, an oil filter 233, an oil pump seat 234, an oil separator 235, an oil pipe 236, a pipe joint 237, an oil passage 238, magnetic steel 240 and an oil pan 239; the input shaft assembly 210 and the output shaft assembly 220 are provided with a first bearing sleeve 214, a second bearing sleeve 215 and a third bearing sleeve 224, the oil passage 238 is arranged on the box body 100, and the bidirectional gear oil pump 231 is communicated with oil inlets of the input shaft assembly 210, the first bearing sleeve 214, the second bearing sleeve 215 and the third bearing sleeve 224 through an oil separator 235, an oil pipe 236, a pipe joint 237 and the oil passage 238.
The bidirectional gear oil pump 231 pumps the lubricating oil at the bottom of the box body 100 to the oil separator 235, the lubricating oil is divided in the oil separator 235 to form a left oil path and a right oil path, and the left oil path and the right oil path sequentially pass through the oil pipe 236, the pipe joint 237 and the oil path 238 on the box body 100 to reach the bearing sleeves of the input shaft assembly 210 and the output shaft assembly 220, and are sprayed out from oil outlets after passing through oil holes on the bearing sleeves, so that the lubricating effect on bearings in the bearing sleeves is achieved.
An oil filter 233 in the lubrication system 230 is mounted on an oil pump base 234; the oil pump input gear 232 is mounted on the bidirectional gear oil pump 231; the oil pump seat 234 and the bidirectional gear oil pump 231 are arranged on an oil pan 239; the oil pan 239 is mounted on the lower box body 103 and is arranged at the bottom of the lower box body 103, and the bottom of the oil pan 239 is provided with an oil drain plug 114. The oil filter 233 can filter and purify lubricating oil, and the magnetic steel 240 can adsorb iron chips in the lubricating oil, so that pollutants in the lubricating oil are reduced, and the service life of bearings, gears and the like in the gear box is prolonged. The oil filter 233, the bidirectional gear oil pump 231, the oil pump seat 234 and the magnetic steel 240 are directly or indirectly mounted on the oil pan 239, the oil pan 239 is mounted at the bottom of the lower box 103 and can be taken out from the bottom of the lower box 103 in an outward dismounting manner, so that when the lubricating system is maintained (such as scrap iron on the magnetic steel 240 and filter on the oil filter 233 are removed), the gear box does not need to be completely dismounted and disassembled, and the oil pan 239 is taken out from the bottom of the lower box 103 in an outward dismounting manner, so that the maintenance efficiency is greatly improved. When the lubricant needs to be replaced, the oil drain plug 114 at the bottom of the oil pan 239 is located at the lowest point of the tank volume, so that the lubricant in the gear box can be fully drained.
In the present embodiment, the input helical gear 216 and the output helical gear 226 are standard involute helical gears, the oil pump drive gear 223 and the oil pump input gear 232 are standard involute helical gears, and the first cylindrical roller bearing 212, the second cylindrical roller bearing 225, and the four-point contact ball bearing 213 are standard bearings, so that the interchangeability is high, and the maintenance cost is low.
As shown in fig. 1-9, the top of the upper box 101 is provided with an upper viewing cover 105 and a ventilation cap 104, the left and right side surfaces of the lower box 103 are respectively provided with a first lower viewing cover 107 and a second lower viewing cover 108, the front surface of the lower box 103 is provided with an oil pointer 110 and an oil inlet cover 109, the bottom of the lower box 103 is provided with an oil separation cover 106, and the oil separation cover 106 is arranged below the output helical gear. The upper observation cover 105 of the invention is connected with the upper box body 101 through bolts, and can observe or detect the input bevel gear 216 after being disassembled, and can also check the oil injection condition of the lubrication system at the part. The ventilation cap 104 is a respirator of the gear box, the temperature inside the gear box can change during shutdown and work, so that internal and external pressure difference is caused, the ventilation cap 104 can be used as the respirator to adjust the internal air pressure of the gear box, the internal air pressure is consistent with the external air pressure, and meanwhile, a filter screen capable of filtering air is arranged in the ventilation cap 104 for preventing external pollutants from entering the gear box. The first lower observation cover 107 and the second lower observation cover 108 are connected to the lower case 103 by bolts, and the output helical gear 226, the lubrication system 230, the case 100, the oil separation cover 106, and the like can be observed or detected after disassembly. The oil inlet cover 109 is used for oiling the gearbox after being detached. The oil pointer 110 is used to ensure a sufficient and proper amount of lubricating oil when refueling. The oil separation cover 106 separates the part of the output bevel gear 226 below the oil level surface of the lower box body 103 to form a single volume space, and a plurality of small holes are arranged on the oil separation cover 106, so that the lubricating oil in the box body 100 can slowly flow into the oil separation cover 106. Because the lubricating oil in the oil separating cover 106 is relatively independent and limited in flow, the oil separating cover 106 can prevent the lubricating oil from being stirred too violently by the output bevel gear 226 when the gearbox runs at a high speed, so that the oil temperature is increased, and the temperature of the gearbox is increased too high.
Gearbox lubrication and heat dissipation principle: the bidirectional gear oil pump 231 pumps the lubricating oil at the bottom of the box body 100 to the oil separator 235, the lubricating oil is divided in the oil separator 235 to form a left oil path and a right oil path, and the left oil path and the right oil path sequentially pass through the oil pipe 236, the pipe joint 237 and the oil path 238 on the box body 100 to reach the bearing sleeves of the input shaft assembly 210 and the output shaft assembly 220, and are sprayed out from oil outlets after passing through oil holes on the bearing sleeves, so that the lubricating effect on bearings in the bearing sleeves is achieved. The output bevel gear 226 is partially arranged below the oil level surface of the lower box body 103, and can rotate to enable the tooth surface to carry lubricating oil during operation, so that meshing lubrication with the input bevel gear 216 is completed. When the rotating speed of the input shaft 211 of the gear box is low, the excircle linear speed of the output bevel gear 226 is lower than the lowest linear speed requirement required by splash lubrication, and the tooth surface lubrication is insufficient, so that the upper box body 101 is also provided with a transverse oil duct 238 which is communicated with the left oil path and is positioned right above the input bevel gear 216, and the oil duct 238 is provided with a plurality of small holes, so that the lubricating oil can be directly sprayed to the tooth surface of the input bevel gear 216 to achieve the effect of supplementary lubrication. In addition, since all parts of the oil pump input gear 232 are higher than the oil level surface of the lower box 103, no splash lubrication can be performed, so that a small hole is also formed in the oil passage 238 of the middle box 102 of the left oil passage, and the small hole is right above the oil pump drive gear 223, so that the lubricating oil can be directly sprayed to the tooth surface to achieve the lubricating effect on the oil pump drive gear 223 and the oil pump input gear 232. All parts of the gearbox are fully lubricated, and meanwhile, the lubricating oil takes away heat generated by friction of the parts and finally flows back to the bottom of the box body 100 under the action of gravity. The bidirectional gear oil pump 231 and gravity enable lubricating oil to obtain power which flows in the gear box in a rapid circulating mode, the output bevel gear 226 stirs and splashes the lubricating oil to the inner wall of the box body 100, and therefore heat dissipation performance of the gear box is improved. The whole lubricating system 230 can effectively reduce the oil temperature, so that the temperature rise of the gearbox is reduced, the gearbox can normally and continuously work, the maintenance frequency can be reduced, and the service life can be prolonged.
The above description is only for the specific embodiments of the present invention, but the scope of the present invention is not limited thereto, and any person skilled in the art can easily conceive of the changes or substitutions within the technical scope of the present invention, and all the changes or substitutions should be covered within the scope of the present invention.

Claims (10)

1.一种混动机车用中间齿轮箱,其特征在于:包括:1. An intermediate gearbox for a hybrid vehicle, characterized in that: comprising: 箱体(100),所述箱体(100)容置有齿轮变速系统(200)和润滑系统(230);所述箱体(100)包括上箱体(101)、中箱体(102)、下箱体(103);A case (100), the case (100) accommodates a gear transmission system (200) and a lubrication system (230); the case (100) includes an upper case (101) and a middle case (102) , lower box (103); 所述齿轮变速系统(200)包括输入轴组件(210)和输出轴组件(220);The gear shifting system (200) includes an input shaft assembly (210) and an output shaft assembly (220); 所述润滑系统(230)为该齿轮箱提供润滑;The lubrication system (230) provides lubrication for the gearbox; 其中,所述润滑系统(230)包括双向齿轮油泵(231)、油泵输入齿轮(232)、滤油器(233)、分油器(235)、油管(236)、管接头(237)、油道(238);所述输入轴组件(210)设有轴承套一(214)、轴承套二(215),所述输出轴组件(220)上设有轴承套一(214)、轴承套二(215)、轴承套三(224),所述油道(238)设置在箱体(100)上,所述双向齿轮油泵(231)通过分油器(235)、油管(236)、管接头(237)、油道(238)与输入轴组件(210)上轴承套一(214)、轴承套二(215)的进油口和输出轴组件(220)的轴承套一(214)、轴承套二(215)、轴承套三(224)的进油口均连通。Wherein, the lubricating system (230) includes a bidirectional gear oil pump (231), an oil pump input gear (232), an oil filter (233), an oil separator (235), an oil pipe (236), a pipe joint (237), an oil (238); the input shaft assembly (210) is provided with bearing sleeve one (214) and bearing sleeve two (215), and the output shaft assembly (220) is provided with bearing sleeve one (214) and bearing sleeve two (215), bearing sleeve three (224), the oil passage (238) is provided on the casing (100), and the bidirectional gear oil pump (231) passes through the oil separator (235), the oil pipe (236), the pipe joint (237), the oil passage (238) and the oil inlet of the first bearing sleeve (214) and the second bearing sleeve (215) of the input shaft assembly (210) and the bearing sleeve one (214) of the output shaft assembly (220), the bearing The oil inlets of the second sleeve (215) and the third bearing sleeve (224) are connected. 2.如权利要求1所述的混动机车用中间齿轮箱,其特征在于:所述输入轴组件(210)和输出轴组件(220)相互平行且水平安装,所述输入轴组件(210)位于上箱体(101)与中箱体(102)分箱面之间,所述输出轴组件(220)位于中箱体(102)与下箱体(103)分箱面之间,且所述输入轴组件(210)位于输出轴组件(220)上方。2. The intermediate gearbox for a hybrid vehicle according to claim 1, characterized in that: the input shaft assembly (210) and the output shaft assembly (220) are installed parallel to each other and horizontally, and the input shaft assembly (210) The output shaft assembly (220) is located between the box dividing surfaces of the upper case body (101) and the middle case body (102), and the output shaft assembly (220) is located between the box dividing surfaces of the middle case body (102) and the lower case body (103). The input shaft assembly (210) is located above the output shaft assembly (220). 3.如权利要求1所述的混动机车用中间齿轮箱,其特征在于:所述输入轴组件(210)包括输入斜齿轮(216),输出轴组件(220)包括输出斜齿轮(226),输入斜齿轮(216)与输出斜齿轮(226)在箱体(100)内啮合连接,所述输入轴组件(210)两轴端设置于箱体(100)外部,所述输入轴组件(210)两轴端设有圆锥面(217),所述上箱体(101)上设置的油道(238),油道(238)在输入斜齿轮(216)上方且横向设置;所述输出轴组件(220)两轴端设置于箱体(100)外部,所述输出轴组件(220)两端设有输出法兰(221)。3. The intermediate gearbox for a hybrid vehicle according to claim 1, wherein the input shaft assembly (210) comprises an input helical gear (216), and the output shaft assembly (220) comprises an output helical gear (226) , the input helical gear (216) and the output helical gear (226) are meshed and connected in the casing (100), the two shaft ends of the input shaft assembly (210) are arranged outside the casing (100), and the input shaft assembly ( 210) Conical surfaces (217) are provided at both shaft ends, and oil passages (238) are provided on the upper casing (101), and the oil passages (238) are arranged above the input helical gear (216) and laterally; the output The two shaft ends of the shaft assembly (220) are arranged outside the box body (100), and the two ends of the output shaft assembly (220) are provided with output flanges (221). 4.如权利要求1所述的混动机车用中间齿轮箱,其特征在于:所述中箱体(102)上设置有两个牵引电机安装座(111),所述中箱体(102)两侧面上设置有两个前安装座安装面(112)和两个后安装座安装面(113)。4. The intermediate gearbox for a hybrid vehicle according to claim 1, characterized in that: the middle box body (102) is provided with two traction motor mounting seats (111), and the middle box body (102) Two front mounting seat mounting surfaces (112) and two rear mounting seat mounting surfaces (113) are provided on both sides. 5.如权利要求1所述的混动机车用中间齿轮箱,其特征在于:所述输入轴组件(210)通过轴承套一(214)、轴承套二(215)与箱体(100)连接。5 . The intermediate gearbox for a hybrid vehicle according to claim 1 , wherein the input shaft assembly ( 210 ) is connected to the casing ( 100 ) through the first bearing sleeve ( 214 ) and the second bearing sleeve ( 215 ). 6 . . 6.如权利要求1所述的混动机车用中间齿轮箱,其特征在于:所述输出轴组件(220)左右两端通过两个轴承套一(214)、中部通过两个轴承套三(224)与箱体(100)连接。6. The intermediate gearbox for a hybrid vehicle according to claim 1, wherein the left and right ends of the output shaft assembly (220) pass through two bearing sleeves one (214), and the middle part passes through two bearing sleeves three (214). 224) is connected with the box body (100). 7.如权利要求1所述的混动机车用中间齿轮箱,其特征在于:所述上箱体(101)与中箱体(102)、中箱体(102)与下箱体(103)通过螺栓装配连接成一整体,所述下箱体(103)底部可存储润滑油。7. The intermediate gearbox for a hybrid vehicle according to claim 1, wherein the upper case (101) and the middle case (102), the middle case (102) and the lower case (103) The bottom of the lower case (103) can store lubricating oil. 8.如权利要求1所述的混动机车用中间齿轮箱,其特征在于:所述润滑系统(230)包括油泵座(234)、磁钢(240)和油底壳(239),润滑系统(230)中的滤油器(233)安装于油泵座(234)上;所述油泵输入齿轮(232)安装于双向齿轮油泵(231)上;所述油泵座(234)、双向齿轮油泵(231)安装于油底壳(239)上;所述油底壳(239)安装于下箱体(103)上,并置于下箱体(103)底部,所述油底壳(239)底部设有放油堵(114)。8. The intermediate gearbox for a hybrid vehicle according to claim 1, wherein the lubrication system (230) comprises an oil pump seat (234), a magnetic steel (240) and an oil pan (239), and the lubrication system The oil filter (233) in (230) is installed on the oil pump seat (234); the oil pump input gear (232) is installed on the bidirectional gear oil pump (231); the oil pump seat (234), the bidirectional gear oil pump ( 231) is mounted on the oil pan (239); the oil pan (239) is mounted on the lower case (103), and is placed at the bottom of the lower case (103), the bottom of the oil pan (239) Drain plug (114) is provided. 9.如权利要求1所述的混动机车用中间齿轮箱,其特征在于:所述下箱体(103)底部设有的隔油罩(106),隔油罩(106)设置于输出斜齿轮(226)下方并包围在输出斜齿轮(226)的下半部分之外。9 . The intermediate gearbox for a hybrid vehicle according to claim 1 , wherein an oil separator ( 106 ) is provided at the bottom of the lower case ( 103 ), and the oil separator ( 106 ) is arranged on the output slope. 10 . Below and surrounding the lower half of the output helical gear (226) is the gear (226). 10.如权利要求9所述的混动机车用中间齿轮箱,其特征在于:所述隔油罩(106)将输出斜齿轮(226)置于下箱体(103)油位面以下的部分隔离形成一单独的空间,隔油罩(106)上设有若干个小孔,箱体(100)底部的润滑油通过小孔流入隔油罩(106)。10 . The intermediate gearbox for a hybrid vehicle according to claim 9 , wherein the oil separation cover ( 106 ) places the output helical gear ( 226 ) in the part below the oil level surface of the lower case ( 103 ). 11 . A separate space is formed by isolation, the oil separator (106) is provided with a number of small holes, and the lubricating oil at the bottom of the box body (100) flows into the oil separator (106) through the small holes.
CN202011209796.3A 2020-11-03 2020-11-03 An intermediate gearbox for hybrid locomotive Active CN112303217B (en)

Priority Applications (1)

Application Number Priority Date Filing Date Title
CN202011209796.3A CN112303217B (en) 2020-11-03 2020-11-03 An intermediate gearbox for hybrid locomotive

Applications Claiming Priority (1)

Application Number Priority Date Filing Date Title
CN202011209796.3A CN112303217B (en) 2020-11-03 2020-11-03 An intermediate gearbox for hybrid locomotive

Publications (2)

Publication Number Publication Date
CN112303217A true CN112303217A (en) 2021-02-02
CN112303217B CN112303217B (en) 2025-01-24

Family

ID=74332526

Family Applications (1)

Application Number Title Priority Date Filing Date
CN202011209796.3A Active CN112303217B (en) 2020-11-03 2020-11-03 An intermediate gearbox for hybrid locomotive

Country Status (1)

Country Link
CN (1) CN112303217B (en)

Cited By (3)

* Cited by examiner, † Cited by third party
Publication number Priority date Publication date Assignee Title
CN114321281A (en) * 2021-12-31 2022-04-12 大连华锐重工集团股份有限公司 Heavy gear box for rolling mill
CN115045988A (en) * 2022-06-17 2022-09-13 陕西法士特汽车传动集团有限责任公司 Double-gear-box electric drive bridge integrated lubricating system
CN115892103A (en) * 2022-11-18 2023-04-04 中国铁建高新装备股份有限公司 Axle gearbox for railway engineering vehicle

Citations (5)

* Cited by examiner, † Cited by third party
Publication number Priority date Publication date Assignee Title
CN201521600U (en) * 2009-09-22 2010-07-07 国茂减速机集团有限公司 Speed reducer
JP2010236595A (en) * 2009-03-31 2010-10-21 Okamura Corp Lubricating structure for transmission
CN102588564A (en) * 2011-12-02 2012-07-18 资阳南车传动有限公司 Manual-shift speed reducer of crowned-gear clutch for large-size petroleum drilling machines
CN109058435A (en) * 2018-10-17 2018-12-21 资阳中工机车传动有限公司 A kind of transfer retarder
CN213776313U (en) * 2020-11-03 2021-07-23 四川众能传动科技有限公司 Intermediate gear box for hybrid electric locomotive

Patent Citations (5)

* Cited by examiner, † Cited by third party
Publication number Priority date Publication date Assignee Title
JP2010236595A (en) * 2009-03-31 2010-10-21 Okamura Corp Lubricating structure for transmission
CN201521600U (en) * 2009-09-22 2010-07-07 国茂减速机集团有限公司 Speed reducer
CN102588564A (en) * 2011-12-02 2012-07-18 资阳南车传动有限公司 Manual-shift speed reducer of crowned-gear clutch for large-size petroleum drilling machines
CN109058435A (en) * 2018-10-17 2018-12-21 资阳中工机车传动有限公司 A kind of transfer retarder
CN213776313U (en) * 2020-11-03 2021-07-23 四川众能传动科技有限公司 Intermediate gear box for hybrid electric locomotive

Cited By (5)

* Cited by examiner, † Cited by third party
Publication number Priority date Publication date Assignee Title
CN114321281A (en) * 2021-12-31 2022-04-12 大连华锐重工集团股份有限公司 Heavy gear box for rolling mill
CN114321281B (en) * 2021-12-31 2023-07-14 大连华锐重工集团股份有限公司 Heavy gear box for rolling mill
CN115045988A (en) * 2022-06-17 2022-09-13 陕西法士特汽车传动集团有限责任公司 Double-gear-box electric drive bridge integrated lubricating system
CN115045988B (en) * 2022-06-17 2025-11-18 陕西法士特汽车传动集团有限责任公司 A dual-gearbox electric drive bridge integrated lubrication system
CN115892103A (en) * 2022-11-18 2023-04-04 中国铁建高新装备股份有限公司 Axle gearbox for railway engineering vehicle

Also Published As

Publication number Publication date
CN112303217B (en) 2025-01-24

Similar Documents

Publication Publication Date Title
CN109538743A (en) A kind of water-cooled machine fore bearing oil lubrication mechanism and motor driven assembly
CN112303217A (en) Intermediate gear box for hybrid electric locomotive
CN107257179B (en) Gear box motor integrated structure and pinion box motor integrated driving oil way structure
CN114321341B (en) Transfer case lubricating structure
CN103836167A (en) Dynamic coupling device cooling and lubricating system of hybrid electric vehicle
CN220850700U (en) Integrated oil-cooled structure speed reducer assembly
CN208057908U (en) Electric drive assembly lubricating system
CN213776313U (en) Intermediate gear box for hybrid electric locomotive
CN218913652U (en) Speed reducer assembly of vehicle, power system and vehicle
CN115264038B (en) A cooling and lubricating device, a hybrid power drive system and a vehicle
CN203488667U (en) Lubricant oil way device of bivariate assembly pump driving device
CN213512006U (en) Guiding type oil delivery mechanism of automobile transmission
CN219888693U (en) Lubricating structure system of new energy rear-drive speed reducer
CN207426901U (en) Electronic assembly and with its bogie and monorail train
CN115848116B (en) electric vehicles
CN219013315U (en) Unpowered two-way efficient lubrication system of electric drive bridge speed reducer
CN119802201A (en) Reducer assembly and vehicle
CN214832657U (en) Four-eccentric vibration exciter matched with forced lubrication
CN104728416A (en) Dual clutch transmission with improved oil pump arrangement structure
CN219841017U (en) Speed reducer assembly and vehicle
CN211550460U (en) High-performance reduction gearbox of pure electric commercial vehicle
CN221347814U (en) Oil duct structure for actively lubricating bearing at rear end of speed reducer in oil cooling electric drive
CN220396431U (en) New energy electricity drives system bearing lubrication system
CN219299894U (en) A gearbox housing that is beneficial to uphill oil suction and lubrication
CN222085104U (en) Transmission cooling and lubrication oil circuit structure

Legal Events

Date Code Title Description
PB01 Publication
PB01 Publication
SE01 Entry into force of request for substantive examination
SE01 Entry into force of request for substantive examination
GR01 Patent grant
GR01 Patent grant