CN111903317A - A Combine Harvester Header Height Automatic Control System - Google Patents
A Combine Harvester Header Height Automatic Control System Download PDFInfo
- Publication number
- CN111903317A CN111903317A CN202010841958.9A CN202010841958A CN111903317A CN 111903317 A CN111903317 A CN 111903317A CN 202010841958 A CN202010841958 A CN 202010841958A CN 111903317 A CN111903317 A CN 111903317A
- Authority
- CN
- China
- Prior art keywords
- height
- combine harvester
- header
- control system
- automatic control
- Prior art date
- Legal status (The legal status is an assumption and is not a legal conclusion. Google has not performed a legal analysis and makes no representation as to the accuracy of the status listed.)
- Pending
Links
- 238000001514 detection method Methods 0.000 claims abstract description 18
- 239000010720 hydraulic oil Substances 0.000 claims description 17
- 239000003921 oil Substances 0.000 claims description 7
- 230000005540 biological transmission Effects 0.000 claims description 2
- 238000010586 diagram Methods 0.000 description 5
- 238000003306 harvesting Methods 0.000 description 3
- 239000002689 soil Substances 0.000 description 3
- 230000000694 effects Effects 0.000 description 2
- 238000000034 method Methods 0.000 description 2
- 238000004364 calculation method Methods 0.000 description 1
- 238000004519 manufacturing process Methods 0.000 description 1
- 238000005259 measurement Methods 0.000 description 1
- 230000007935 neutral effect Effects 0.000 description 1
Images
Classifications
-
- A—HUMAN NECESSITIES
- A01—AGRICULTURE; FORESTRY; ANIMAL HUSBANDRY; HUNTING; TRAPPING; FISHING
- A01D—HARVESTING; MOWING
- A01D41/00—Combines, i.e. harvesters or mowers combined with threshing devices
- A01D41/06—Combines with headers
-
- A—HUMAN NECESSITIES
- A01—AGRICULTURE; FORESTRY; ANIMAL HUSBANDRY; HUNTING; TRAPPING; FISHING
- A01D—HARVESTING; MOWING
- A01D41/00—Combines, i.e. harvesters or mowers combined with threshing devices
- A01D41/12—Details of combines
- A01D41/14—Mowing tables
- A01D41/145—Header lifting devices
Landscapes
- Life Sciences & Earth Sciences (AREA)
- Environmental Sciences (AREA)
- Harvester Elements (AREA)
Abstract
本发明公开一种联合收获机割台高度自动控制系统,包括割茬高度检测单元、高度控制单元和提升单元,割茬高度检测单元能够检测割茬高度,高度控制单元能够控制提升单元运动,提升单元与联合收获机的割台相连,提升单元能够带动割台沿竖直方向往复运动。本发明的联合收获机割台高度自动控制系统中,割茬高度检测单元检测到割茬高度后,将割茬高度信息输入高度控制单元,高度控制单元将割茬高度信息与预先输入的设置高度比较后,控制提升单元的工作状态,提升单元能够带动联合收获机的割台上升或下降或维持原位,提高了联合收获机的割台高度调节的自动化程度,减轻了操作人员的劳动强度。
The invention discloses an automatic control system for the height of the header of a combine harvester, which comprises a stubble height detection unit, a height control unit and a lifting unit. The unit is connected with the header of the combine harvester, and the lifting unit can drive the header to reciprocate in the vertical direction. In the automatic control system for the height of the header of the combine harvester of the present invention, after the stubble height detection unit detects the stubble height, it inputs the stubble height information into the height control unit, and the height control unit compares the stubble height information with the pre-input setting height After comparison, the working state of the lifting unit is controlled, and the lifting unit can drive the header of the combine harvester to rise or fall or maintain its original position, which improves the automation degree of the height adjustment of the header of the combine harvester and reduces the labor intensity of the operator.
Description
技术领域technical field
本发明涉及农业机械自动控制技术领域,特别是涉及一种联合收获机割台高度自动控制系统。The invention relates to the technical field of automatic control of agricultural machinery, in particular to an automatic control system for the height of a combine harvester header.
背景技术Background technique
随着精准农业与智慧农业的不断发展,农业机械在自动化、智慧化方面有了很大的提高,不仅提升了机械的作业效率,增加了粮食收获量,更减轻了操作人员的劳动强度。With the continuous development of precision agriculture and smart agriculture, agricultural machinery has been greatly improved in automation and intelligence, which not only improves the operation efficiency of machinery, increases the amount of grain harvested, but also reduces the labor intensity of operators.
联合收获机在进行作业收获时,割台高度是由操作员手动操作,由于地形波动,操作员往往不能准确及时的操作割台升降,这样的作业模式,易出现割茬过高或过低,割茬过高,农作物收获损失过大,且不易下次耕种;割茬过低,易造成割台前端入土以及消耗功率增加。在传统人工操控割台升降的过程中,控制精度不高,收获效果依赖于操作者的操作经验,制约了农业机械化的广泛应用,影响生产效率。When the combine harvester is working and harvesting, the height of the header is manually operated by the operator. Due to the fluctuation of the terrain, the operator often cannot operate the header up and down accurately and timely. Such an operation mode is prone to excessively high or low cutting stubble. If the stubble is too high, the harvest loss of crops will be too large, and it will not be easy to plant the next time; if the stubble is too low, it is easy to cause the front end of the header to enter the soil and increase the power consumption. In the traditional manual control of the lifting and lowering of the header, the control accuracy is not high, and the harvesting effect depends on the operator's operating experience, which restricts the wide application of agricultural mechanization and affects production efficiency.
因此,如何改变现有技术中,联合收获机的割台高度控制精确度和及时性不佳的现状,成为了本领域技术人员亟待解决的问题。Therefore, how to change the current situation of poor control accuracy and timeliness of the header height of the combine harvester in the prior art has become an urgent problem to be solved by those skilled in the art.
发明内容SUMMARY OF THE INVENTION
本发明的目的是提供一种联合收获机割台高度自动控制系统,以解决上述现有技术存在的问题,提高联合收获机的割台高度升降调节的自动化程度。The purpose of the present invention is to provide an automatic control system for the height of the header of the combine harvester, so as to solve the problems existing in the above-mentioned prior art and improve the automation degree of the height adjustment of the header of the combine harvester.
为实现上述目的,本发明提供了如下方案:本发明提供一种联合收获机割台高度自动控制系统,包括割茬高度检测单元、高度控制单元和提升单元,所述割茬高度检测单元能够检测割茬高度,所述高度控制单元能够控制所述提升单元运动,所述提升单元与联合收获机的割台相连,所述提升单元能够带动割台沿竖直方向往复运动。In order to achieve the above purpose, the present invention provides the following solutions: the present invention provides an automatic control system for the height of the header of a combine harvester, including a stubble height detection unit, a height control unit and a lifting unit, and the stubble height detection unit can detect the height of the stubble. The height of cutting stubble, the height control unit can control the movement of the lifting unit, the lifting unit is connected with the header of the combine harvester, and the lifting unit can drive the header to reciprocate in the vertical direction.
优选地,所述高度控制单元包括PIC单片机,所述PIC单片机能够控制所述提升单元的工作状态。Preferably, the height control unit includes a PIC microcontroller, and the PIC microcontroller can control the working state of the lifting unit.
优选地,所述提升单元包括三位四通电磁换向阀、单向阀、液压泵、液压油缸,所述PIC单片机与所述三位四通电磁换向阀相连,所述液压泵、所述液压油缸均与所述三位四通电磁换向阀相连,所述液压油缸的液压杆与联合收获机的割台相连,所述液压油缸能够带动联合收获机的割台往复运动,所述单向阀设置于所述液压油缸的回油口与所述三位四通电磁换向阀之间。Preferably, the lifting unit includes a three-position four-way electromagnetic reversing valve, a check valve, a hydraulic pump, and a hydraulic cylinder, the PIC microcontroller is connected to the three-position four-way electromagnetic reversing valve, the hydraulic pump, the The hydraulic oil cylinders are all connected with the three-position four-way electromagnetic reversing valve, the hydraulic rod of the hydraulic oil cylinder is connected with the header of the combine harvester, and the hydraulic oil cylinder can drive the header of the combine harvester to reciprocate. The one-way valve is arranged between the oil return port of the hydraulic oil cylinder and the three-position four-way electromagnetic reversing valve.
优选地,所述液压泵与联合收获机的液压油箱相连通,所述液压泵与联合收获机的液压油箱之间设置过滤器。Preferably, the hydraulic pump is communicated with the hydraulic oil tank of the combine harvester, and a filter is arranged between the hydraulic pump and the hydraulic oil tank of the combine harvester.
优选地,所述PIC单片机与所述三位四通电磁换向阀之间设置电磁阀驱动器,所述电磁阀驱动器为MOS管。Preferably, a solenoid valve driver is arranged between the PIC microcontroller and the three-position four-way electromagnetic reversing valve, and the solenoid valve driver is a MOS tube.
优选地,所述割茬高度检测单元包括仿形托板、旋转轴、传感器摆臂和角度传感器,所述仿形托板与所述旋转轴相连,所述仿形托板和所述旋转轴均位于联合收获机的割台底部,所述仿形托板能够与割茬相抵,所述仿形托板与联合收获机的割台之间设置弹性件,所述弹性件处于被压缩状态,所述旋转轴可转动地与联合收获机的割台相连,所述旋转轴与所述传感器摆臂传动相连,所述旋转轴能够带动所述传感器转动,所述传感器摆臂与所述角度传感器相连,所述角度传感器能够检测所述传感器摆臂的转动角度。Preferably, the stubble height detection unit comprises a profiled pallet, a rotating shaft, a sensor swing arm and an angle sensor, the profiled pallet is connected with the rotational shaft, the profiled pallet and the rotational shaft They are all located at the bottom of the header of the combine harvester, the profiling pallet can be in contact with the stubble, an elastic piece is arranged between the profiling pallet and the header of the combine harvester, and the elastic piece is in a compressed state, The rotating shaft is rotatably connected to the header of the combine harvester, the rotating shaft is drivingly connected to the sensor swing arm, the rotating shaft can drive the sensor to rotate, and the sensor swing arm is connected to the angle sensor connected, the angle sensor can detect the rotation angle of the swing arm of the sensor.
优选地,所述角度传感器的输出端与所述PIC单片机的输入端相连。Preferably, the output end of the angle sensor is connected to the input end of the PIC microcontroller.
优选地,所述旋转轴通过曲柄滑块机构与所述传感器摆臂传动相连。Preferably, the rotating shaft is drive-connected to the sensor swing arm through a crank-slider mechanism.
优选地,所述高度控制单元的电源为12V蓄电池。Preferably, the power source of the height control unit is a 12V battery.
本发明相对于现有技术取得了以下技术效果:本发明的联合收获机割台高度自动控制系统,包括割茬高度检测单元、高度控制单元和提升单元,割茬高度检测单元能够检测割茬高度,高度控制单元能够控制提升单元运动,提升单元与联合收获机的割台相连,提升单元能够带动割台沿竖直方向往复运动。本发明的联合收获机割台高度自动控制系统中,割茬高度检测单元检测到割茬高度后,将割茬高度信息输入高度控制单元,高度控制单元将割茬高度信息与预先输入的设置高度比较后,控制提升单元的工作状态,提升单元能够带动联合收获机的割台上升或下降或维持原位,提高了联合收获机的割台高度调节的自动化程度,减轻了操作人员的劳动强度,同时减少了联合收获机的割台前端入土或割茬过高的现象,在提高联合收获机的作业效率、增加粮食产量方面有积极意义。Compared with the prior art, the present invention achieves the following technical effects: the automatic control system for the height of the combine harvester of the present invention includes a stubble height detection unit, a height control unit and a lifting unit, and the stubble height detection unit can detect the stubble height , The height control unit can control the movement of the lifting unit, the lifting unit is connected with the header of the combine harvester, and the lifting unit can drive the header to reciprocate in the vertical direction. In the automatic control system for the height of the combine harvester of the present invention, after the stubble height detection unit detects the stubble height, it inputs the stubble height information into the height control unit, and the height control unit compares the stubble height information with the pre-input setting height After comparison, the working state of the lifting unit is controlled, and the lifting unit can drive the header of the combine harvester to rise or fall or maintain its original position, which improves the automation degree of the height adjustment of the header of the combine harvester and reduces the labor intensity of the operator. At the same time, the phenomenon that the front end of the header of the combine harvester is buried in the soil or the stubble is too high is reduced, which has positive significance in improving the operation efficiency of the combine harvester and increasing the grain output.
附图说明Description of drawings
为了更清楚地说明本发明实施例或现有技术中的技术方案,下面将对实施例中所需要使用的附图作简单地介绍,显而易见地,下面描述中的附图仅仅是本发明的一些实施例,对于本领域普通技术人员来讲,在不付出创造性劳动性的前提下,还可以根据这些附图获得其他的附图。In order to more clearly illustrate the embodiments of the present invention or the technical solutions in the prior art, the accompanying drawings required in the embodiments will be briefly introduced below. Obviously, the drawings in the following description are only some of the present invention. In the embodiments, for those of ordinary skill in the art, other drawings can also be obtained according to these drawings without creative labor.
图1为本发明的联合收获机割台高度自动控制系统的割茬高度检测单元的结构示意图;Fig. 1 is the structural representation of the stubble height detection unit of the combine harvester header height automatic control system of the present invention;
图2为本发明的联合收获机割台高度自动控制系统的高度控制单元和提升单元的结构示意图;2 is a schematic structural diagram of a height control unit and a lifting unit of the combine harvester header height automatic control system of the present invention;
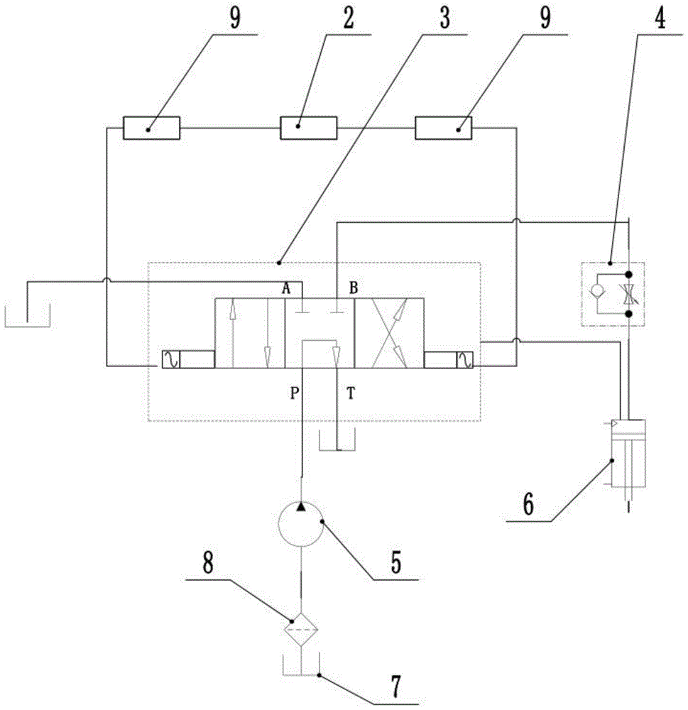
图3为本发明的联合收获机割台高度自动控制系统的控制原理图;Fig. 3 is the control principle diagram of the combine harvester header height automatic control system of the present invention;
图4为本发明的联合收获机割台高度自动控制系统的工作流程图;Fig. 4 is the working flow chart of the combine harvester header height automatic control system of the present invention;
其中,1为割茬高度检测单元,101为仿形托板,102为旋转轴,103为传感器摆臂,104为角度传感器,105为弹性件,2为PIC单片机,3为三位四通电磁换向阀,4为单向阀,5为液压泵,6为液压油缸,7为液压油箱,8为过滤器,9为电磁阀驱动器。Among them, 1 is the cutting height detection unit, 101 is the profiling pallet, 102 is the rotating shaft, 103 is the sensor swing arm, 104 is the angle sensor, 105 is the elastic part, 2 is the PIC microcontroller, and 3 is the three-position four-way electromagnetic Reversing valve, 4 is a one-way valve, 5 is a hydraulic pump, 6 is a hydraulic cylinder, 7 is a hydraulic oil tank, 8 is a filter, and 9 is a solenoid valve driver.
具体实施方式Detailed ways
下面将结合本发明实施例中的附图,对本发明实施例中的技术方案进行清楚、完整地描述,显然,所描述的实施例仅仅是本发明一部分实施例,而不是全部的实施例。基于本发明中的实施例,本领域普通技术人员在没有做出创造性劳动前提下所获得的所有其他实施例,都属于本发明保护的范围。The technical solutions in the embodiments of the present invention will be clearly and completely described below with reference to the accompanying drawings in the embodiments of the present invention. Obviously, the described embodiments are only a part of the embodiments of the present invention, but not all of the embodiments. Based on the embodiments of the present invention, all other embodiments obtained by those of ordinary skill in the art without creative efforts shall fall within the protection scope of the present invention.
本发明的目的是提供一种联合收获机割台高度自动控制系统,以解决上述现有技术存在的问题,提高联合收获机的割台高度升降调节的自动化程度。The purpose of the present invention is to provide an automatic control system for the height of the header of the combine harvester, so as to solve the problems existing in the above-mentioned prior art and improve the automation degree of the height adjustment of the header of the combine harvester.
为使本发明的上述目的、特征和优点能够更加明显易懂,下面结合附图和具体实施方式对本发明作进一步详细的说明。In order to make the above objects, features and advantages of the present invention more clearly understood, the present invention will be described in further detail below with reference to the accompanying drawings and specific embodiments.
请参考图1-4,其中,图1为本发明的联合收获机割台高度自动控制系统的割茬高度检测单元的结构示意图,图2为本发明的联合收获机割台高度自动控制系统的高度控制单元和提升单元的结构示意图,图3为本发明的联合收获机割台高度自动控制系统的控制原理图,图4为本发明的联合收获机割台高度自动控制系统的工作流程图。Please refer to FIGS. 1-4, wherein, FIG. 1 is a schematic structural diagram of the stubble height detection unit of the automatic control system for the height of the combine harvester of the present invention, and FIG. 2 is the automatic control system of the height of the combine harvester of the present invention. The structural schematic diagram of the height control unit and the lifting unit, FIG. 3 is the control principle diagram of the automatic control system for the height of the combine harvester header of the present invention, and FIG. 4 is the working flow chart of the automatic control system for the header height of the combine harvester of the present invention.
本发明提供一种联合收获机割台高度自动控制系统,包括割茬高度检测单元1、高度控制单元和提升单元,割茬高度检测单元1能够检测割茬高度,高度控制单元能够控制提升单元运动,提升单元与联合收获机的割台相连,提升单元能够带动割台沿竖直方向往复运动。The present invention provides an automatic control system for the height of a combine harvester, including a stubble
本发明的联合收获机割台高度自动控制系统中,割茬高度检测单元1检测到割茬高度后,将割茬高度信息输入高度控制单元,高度控制单元将割茬高度信息与预先输入的设置高度比较后,控制提升单元的工作状态,提升单元能够带动联合收获机的割台上升或下降或维持原位,提高了联合收获机的割台高度调节的自动化程度,减轻了操作人员的劳动强度,同时减少了联合收获机的割台前端入土或割茬过高的现象,在提高联合收获机的作业效率、增加粮食产量方面有积极意义。In the automatic control system of the header height of the combine harvester of the present invention, after the stubble
具体地,高度控制单元包括PIC单片机2,PIC单片机2能够控制提升单元的工作状态,PIC单片机2与提升单元相连,为了方便操作,高度控制单元还设置触摸屏,触摸屏能够显示割茬高度。Specifically, the height control unit includes a PIC single-
更具体地,提升单元包括三位四通电磁换向阀3、单向阀4、液压泵5、液压油缸6,PIC单片机2与三位四通电磁换向阀3相连,液压泵5、液压油缸6均与三位四通电磁换向阀3相连,液压油缸6的液压杆与联合收获机的割台相连,液压油缸6能够带动联合收获机的割台往复运动,单向阀4设置于液压油缸6的回油口与三位四通电磁换向阀3之间。三位四通电磁换向阀3的阀芯位置变换,能够实现联合收获机的割台上升、下降以及保持原位。More specifically, the lifting unit includes a three-position four-way
其中,液压泵5与联合收获机的液压油箱7相连通,液压泵5与联合收获机的液压油箱7之间设置过滤器8,防止油液污染,保证系统正常工作。Among them, the hydraulic pump 5 communicates with the
另外,PIC单片机2与三位四通电磁换向阀3之间设置电磁阀驱动器9,电磁阀驱动器9为MOS管,PIC单片机2利用电磁阀驱动器9驱动三位四通电磁换向阀3。In addition, a
进一步地,割茬高度检测单元1包括仿形托板101、旋转轴102、传感器摆臂103和角度传感器104,仿形托板101与旋转轴102相连,仿形托板101和旋转轴102均位于联合收获机的割台底部,仿形托板101能够与割茬相抵,仿形托板101与联合收获机的割台之间设置弹性件105,弹性件105处于被压缩状态,旋转轴102可转动地与联合收获机的割台相连,旋转轴102与传感器摆臂103传动相连,旋转轴102能够带动传感器转动,传感器摆臂103与角度传感器104相连,角度传感器104能够检测传感器摆臂103的转动角度。仿形托板101与割茬相抵接,仿形托板101随着割茬高度的变化进而带动旋转轴102转动,旋转轴102将角度变化通过传感器摆臂103传递给角度传感器104。Further, the cutting
需要说明的是,角度传感器104的输出端与PIC单片机2的输入端相连,角度传感器104把角度信号通过模拟I/O口传递到PIC单片机2,PIC单片机2进行计算后得到割茬真实高度,由触摸屏显示割茬实时高度,并设置想要高度与允许偏差高度范围,经PID算法将真实高度与设置高度相比较,如偏离所设置的高度范围,PIC单片机2向数字I/O口发送电信号,利用电磁阀驱动器9驱动三位四通电磁换向阀3,控制割台上升或下降。It should be noted that the output end of the
更进一步地,旋转轴102通过曲柄滑块机构与传感器摆臂103传动相连,在本具体实施方式中,在联合收获机的割台的两侧各设置一组角度传感器104,可同时接收左右两端割茬高度数据,对两组数据进行比较分析,提高了测量结果的精准度。Further, the
另外,高度控制单元的电源为12V蓄电池,便于固定于联合收获机上。In addition, the power supply of the height control unit is a 12V battery, which is easy to be fixed on the combine harvester.
本发明的联合收获机割台高度自动控制系统,仿形托板101与割茬相接触,仿形托板101随着割茬的高度变化而转动,通过弹性件105带动旋转轴102转动,再通过曲柄滑块机构将角度信号传递给角度传感器104,角度传感器104将角度信号通过模拟I/O口传递到PIC单片机2,PIC单片机2进行计算得到割茬真实高度,由触摸屏显示实时割茬高度,并设置想要高度与允许偏差高度范围,经PID算法将真实高度与设置高度相比较,如偏离所设置的高度范围,PIC单片机2向数字I/O口发送电信号,当电磁阀驱动器9接收PIC单片机2的电信号使三位四通电磁换向阀3的右侧通电,B口进油,割台上升;当三位四通电磁换向阀3的左侧通电,B口回油,割台下降。三位四通电磁换向阀3的两边电磁铁都不通电时,阀芯处于中位,割台不动作。In the automatic control system for the height of the combine harvester header of the present invention, the
本发明中应用了具体个例对本发明的原理及实施方式进行了阐述,以上实施例的说明只是用于帮助理解本发明的方法及其核心思想;同时,对于本领域的一般技术人员,依据本发明的思想,在具体实施方式及应用范围上均会有改变之处。综上所述,本说明书内容不应理解为对本发明的限制。In the present invention, specific examples are used to illustrate the principles and implementations of the present invention, and the descriptions of the above embodiments are only used to help understand the method and the core idea of the present invention; The idea of the invention will have changes in the specific implementation manner and application range. In conclusion, the contents of this specification should not be construed as limiting the present invention.
Claims (9)
Priority Applications (1)
| Application Number | Priority Date | Filing Date | Title |
|---|---|---|---|
| CN202010841958.9A CN111903317A (en) | 2020-08-20 | 2020-08-20 | A Combine Harvester Header Height Automatic Control System |
Applications Claiming Priority (1)
| Application Number | Priority Date | Filing Date | Title |
|---|---|---|---|
| CN202010841958.9A CN111903317A (en) | 2020-08-20 | 2020-08-20 | A Combine Harvester Header Height Automatic Control System |
Publications (1)
| Publication Number | Publication Date |
|---|---|
| CN111903317A true CN111903317A (en) | 2020-11-10 |
Family
ID=73278523
Family Applications (1)
| Application Number | Title | Priority Date | Filing Date |
|---|---|---|---|
| CN202010841958.9A Pending CN111903317A (en) | 2020-08-20 | 2020-08-20 | A Combine Harvester Header Height Automatic Control System |
Country Status (1)
| Country | Link |
|---|---|
| CN (1) | CN111903317A (en) |
Cited By (10)
| Publication number | Priority date | Publication date | Assignee | Title |
|---|---|---|---|---|
| CN112189443A (en) * | 2020-12-07 | 2021-01-08 | 农业农村部南京农业机械化研究所 | Electro-hydraulic height control method and system for cutting table of soybean harvester |
| US20220007576A1 (en) * | 2018-11-16 | 2022-01-13 | Cnh Industrial America Llc | Harvester header having a segment control system |
| US20220322598A1 (en) * | 2021-04-07 | 2022-10-13 | Cnh Industrial America Llc | Mounting apparatus for agricultural header sensors |
| WO2023029110A1 (en) * | 2021-08-31 | 2023-03-09 | 农业农村部南京农业机械化研究所 | Mechanical weeding component inclined ground surface three-dimensional profiling device |
| CN116918577A (en) * | 2022-03-29 | 2023-10-24 | 中国农业机械化科学研究院集团有限公司 | Harvester and header fixed height control device and method thereof |
| US12022772B2 (en) | 2021-01-22 | 2024-07-02 | Deere & Company | Agricultural header control |
| CN119836921A (en) * | 2024-12-30 | 2025-04-18 | 潍柴雷沃智慧农业科技股份有限公司 | Height control method and device for harvester header, electronic equipment and medium |
| US12302788B2 (en) | 2022-04-08 | 2025-05-20 | Deere &Company | Residue characteristic confidence and control |
| US12364181B2 (en) | 2020-11-02 | 2025-07-22 | Deere & Company | Agricultural characteristic confidence and control |
| US12507628B2 (en) | 2022-10-13 | 2025-12-30 | Deere & Company | Agricultural system with deck plate positioning control |
Citations (9)
| Publication number | Priority date | Publication date | Assignee | Title |
|---|---|---|---|---|
| GB1186943A (en) * | 1966-08-09 | 1970-04-08 | Texas Industries Inc | Improvements in or relating to Agricultural Machines |
| AR219247A1 (en) * | 1979-05-16 | 1980-07-31 | Zahnradfabrik Friedrichshafen | COMPARATOR FOR THE REGULATOR CIRCUIT OF THE AUTOMATIC DIRECTION OF AN AUTOMOTIVE VEHICLE PROVIDED WITH TWO PROBES THAT PROBE TWO PARALLEL GUIDELINES BETWEEN OR TOGETHER TOGETHER A GUIDELINE |
| CN205196361U (en) * | 2015-09-14 | 2016-05-04 | 甘肃农业大学 | Lawn mower of multi -functional fender grass board is equipped with |
| CN106034557A (en) * | 2016-07-28 | 2016-10-26 | 福建农林大学 | Drive wheel variable-tread ratoon rice harvester and control method thereof |
| CN106508292A (en) * | 2015-09-14 | 2017-03-22 | 甘肃农业大学 | Lawn mower provided with multi-functional grass baffle and method for improving harvest yield |
| CN110235600A (en) * | 2019-05-10 | 2019-09-17 | 江苏大学 | Combine Harvester Feeding Stability Control System Based on Real-time Detection of Mature Crop Attribute Information |
| CN110235601A (en) * | 2019-05-10 | 2019-09-17 | 江苏大学 | Combine harvester cut stubble height automatic control system and control method |
| CN111031785A (en) * | 2017-08-31 | 2020-04-17 | 凯斯纽荷兰(中国)管理有限公司 | Method and system for controlling the height of an agricultural implement relative to the ground |
| CN211128996U (en) * | 2019-11-22 | 2020-07-31 | 江苏大学 | Combine harvester and regenerated rice harvesting header |
-
2020
- 2020-08-20 CN CN202010841958.9A patent/CN111903317A/en active Pending
Patent Citations (9)
| Publication number | Priority date | Publication date | Assignee | Title |
|---|---|---|---|---|
| GB1186943A (en) * | 1966-08-09 | 1970-04-08 | Texas Industries Inc | Improvements in or relating to Agricultural Machines |
| AR219247A1 (en) * | 1979-05-16 | 1980-07-31 | Zahnradfabrik Friedrichshafen | COMPARATOR FOR THE REGULATOR CIRCUIT OF THE AUTOMATIC DIRECTION OF AN AUTOMOTIVE VEHICLE PROVIDED WITH TWO PROBES THAT PROBE TWO PARALLEL GUIDELINES BETWEEN OR TOGETHER TOGETHER A GUIDELINE |
| CN205196361U (en) * | 2015-09-14 | 2016-05-04 | 甘肃农业大学 | Lawn mower of multi -functional fender grass board is equipped with |
| CN106508292A (en) * | 2015-09-14 | 2017-03-22 | 甘肃农业大学 | Lawn mower provided with multi-functional grass baffle and method for improving harvest yield |
| CN106034557A (en) * | 2016-07-28 | 2016-10-26 | 福建农林大学 | Drive wheel variable-tread ratoon rice harvester and control method thereof |
| CN111031785A (en) * | 2017-08-31 | 2020-04-17 | 凯斯纽荷兰(中国)管理有限公司 | Method and system for controlling the height of an agricultural implement relative to the ground |
| CN110235600A (en) * | 2019-05-10 | 2019-09-17 | 江苏大学 | Combine Harvester Feeding Stability Control System Based on Real-time Detection of Mature Crop Attribute Information |
| CN110235601A (en) * | 2019-05-10 | 2019-09-17 | 江苏大学 | Combine harvester cut stubble height automatic control system and control method |
| CN211128996U (en) * | 2019-11-22 | 2020-07-31 | 江苏大学 | Combine harvester and regenerated rice harvesting header |
Cited By (15)
| Publication number | Priority date | Publication date | Assignee | Title |
|---|---|---|---|---|
| US20220007576A1 (en) * | 2018-11-16 | 2022-01-13 | Cnh Industrial America Llc | Harvester header having a segment control system |
| US12376522B2 (en) * | 2018-11-16 | 2025-08-05 | Cnh Industrial America Llc | Harvester header having a segment control system |
| US12364181B2 (en) | 2020-11-02 | 2025-07-22 | Deere & Company | Agricultural characteristic confidence and control |
| CN112189443B (en) * | 2020-12-07 | 2021-02-23 | 农业农村部南京农业机械化研究所 | Electro-hydraulic height control method and system for cutting table of soybean harvester |
| CN112189443A (en) * | 2020-12-07 | 2021-01-08 | 农业农村部南京农业机械化研究所 | Electro-hydraulic height control method and system for cutting table of soybean harvester |
| US12022772B2 (en) | 2021-01-22 | 2024-07-02 | Deere & Company | Agricultural header control |
| US12185653B2 (en) * | 2021-04-07 | 2025-01-07 | Cnh Industrial America Llc | Mounting apparatus for agricultural header sensors |
| US20220322598A1 (en) * | 2021-04-07 | 2022-10-13 | Cnh Industrial America Llc | Mounting apparatus for agricultural header sensors |
| US11980133B2 (en) | 2021-08-31 | 2024-05-14 | Nanjing Hongmao Agricultural Technology Co., Ltd | Ground inclination stereo profiling apparatus and method for mechanical weeding component |
| WO2023029110A1 (en) * | 2021-08-31 | 2023-03-09 | 农业农村部南京农业机械化研究所 | Mechanical weeding component inclined ground surface three-dimensional profiling device |
| CN116918577A (en) * | 2022-03-29 | 2023-10-24 | 中国农业机械化科学研究院集团有限公司 | Harvester and header fixed height control device and method thereof |
| US12302788B2 (en) | 2022-04-08 | 2025-05-20 | Deere &Company | Residue characteristic confidence and control |
| US12507628B2 (en) | 2022-10-13 | 2025-12-30 | Deere & Company | Agricultural system with deck plate positioning control |
| CN119836921A (en) * | 2024-12-30 | 2025-04-18 | 潍柴雷沃智慧农业科技股份有限公司 | Height control method and device for harvester header, electronic equipment and medium |
| CN119836921B (en) * | 2024-12-30 | 2025-09-30 | 潍柴雷沃智慧农业科技股份有限公司 | Height control method and device for harvester header, electronic equipment and medium |
Similar Documents
| Publication | Publication Date | Title |
|---|---|---|
| CN111903317A (en) | A Combine Harvester Header Height Automatic Control System | |
| CN106612682B (en) | A kind of self-adaptive lifting device and control method for tractor electro-hydraulic suspension field head | |
| CN101622928A (en) | Remote control system of combine harvester | |
| CN203563346U (en) | Profiling control system of harvest platform | |
| CN106233921A (en) | A kind of harvester header highly automated regulation system and control method | |
| CN104898687A (en) | Automatic driving system of crawler type combined harvester and control method | |
| CN208353987U (en) | A kind of ceding of Taiwan working depth profiling control device of cropper | |
| CN114097415B (en) | Full hydraulic drive high-ground-clearance central laying rape cutting and sunning table | |
| CN102475037A (en) | A hydraulic system of a self-propelled cotton topping machine | |
| CN110024544A (en) | Harvester for rhizome crops is automatically to row control system and method | |
| CN102150504A (en) | Method and device for intelligently controlling forward speed of tangential/longitudinal flow combine harvester | |
| CN107396763A (en) | A kind of hedgerow automatic pruning machine control system and control method | |
| CN109964637B (en) | Furrow double-side ground profiling control system of sugarcane harvester | |
| CN103404255B (en) | Intelligent ploughing and leveling machine for paddy field | |
| CN111823805A (en) | An automatic level control system for rear suspension of agricultural machinery | |
| CN202857309U (en) | Automatic row controlling device | |
| CN207989441U (en) | A kind of tractor electric-controlled hydraulic suspension arrangement | |
| CN105867477A (en) | ZigBee-based water quality PH value intelligent irrigation control system | |
| CN105830571B (en) | Agricultural tilling tractor-draw-plate surveys flat leveller and surveys leveling method automatically | |
| CN203391591U (en) | Vehicle lateral leveling control system of harvester | |
| CN103621381A (en) | Self-propelled automatic watering machine for tobacco seedlings | |
| CN109005702A (en) | Paddy field pulp stirrer | |
| CN203467127U (en) | Intelligent paddy filed tillage machine | |
| CN114766152B (en) | An automatic control method and system for a seed supply mechanism of a horizontal sugarcane planter | |
| CN206592357U (en) | A kind of mechanical hand hydraulic system |
Legal Events
| Date | Code | Title | Description |
|---|---|---|---|
| PB01 | Publication | ||
| PB01 | Publication | ||
| SE01 | Entry into force of request for substantive examination | ||
| SE01 | Entry into force of request for substantive examination | ||
| RJ01 | Rejection of invention patent application after publication |
Application publication date: 20201110 |
|
| RJ01 | Rejection of invention patent application after publication |
