US20080098293A1 - Method and system for stylesheet execution interactive feedback - Google Patents
Method and system for stylesheet execution interactive feedback Download PDFInfo
- Publication number
- US20080098293A1 US20080098293A1 US11/936,816 US93681607A US2008098293A1 US 20080098293 A1 US20080098293 A1 US 20080098293A1 US 93681607 A US93681607 A US 93681607A US 2008098293 A1 US2008098293 A1 US 2008098293A1
- Authority
- US
- United States
- Prior art keywords
- elements
- instruction
- source
- result
- program code
- Prior art date
- Legal status (The legal status is an assumption and is not a legal conclusion. Google has not performed a legal analysis and makes no representation as to the accuracy of the status listed.)
- Abandoned
Links
Images
Classifications
-
- G—PHYSICS
- G06—COMPUTING OR CALCULATING; COUNTING
- G06F—ELECTRIC DIGITAL DATA PROCESSING
- G06F40/00—Handling natural language data
- G06F40/10—Text processing
- G06F40/103—Formatting, i.e. changing of presentation of documents
- G06F40/117—Tagging; Marking up; Designating a block; Setting of attributes
-
- G—PHYSICS
- G06—COMPUTING OR CALCULATING; COUNTING
- G06F—ELECTRIC DIGITAL DATA PROCESSING
- G06F3/00—Input arrangements for transferring data to be processed into a form capable of being handled by the computer; Output arrangements for transferring data from processing unit to output unit, e.g. interface arrangements
- G06F3/06—Digital input from, or digital output to, record carriers, e.g. RAID, emulated record carriers or networked record carriers
- G06F3/0601—Interfaces specially adapted for storage systems
- G06F3/0602—Interfaces specially adapted for storage systems specifically adapted to achieve a particular effect
- G06F3/062—Securing storage systems
- G06F3/0623—Securing storage systems in relation to content
-
- G—PHYSICS
- G06—COMPUTING OR CALCULATING; COUNTING
- G06F—ELECTRIC DIGITAL DATA PROCESSING
- G06F40/00—Handling natural language data
- G06F40/10—Text processing
- G06F40/103—Formatting, i.e. changing of presentation of documents
-
- H—ELECTRICITY
- H04—ELECTRIC COMMUNICATION TECHNIQUE
- H04N—PICTORIAL COMMUNICATION, e.g. TELEVISION
- H04N1/00—Scanning, transmission or reproduction of documents or the like, e.g. facsimile transmission; Details thereof
- H04N1/32—Circuits or arrangements for control or supervision between transmitter and receiver or between image input and image output device, e.g. between a still-image camera and its memory or between a still-image camera and a printer device
- H04N1/32358—Circuits or arrangements for control or supervision between transmitter and receiver or between image input and image output device, e.g. between a still-image camera and its memory or between a still-image camera and a printer device using picture signal storage, e.g. at transmitter
- H04N1/32459—Circuits or arrangements for control or supervision between transmitter and receiver or between image input and image output device, e.g. between a still-image camera and its memory or between a still-image camera and a printer device using picture signal storage, e.g. at transmitter for changing the arrangement of the stored data
- H04N1/32475—Changing the format of the data, e.g. parallel to serial or vice versa
Definitions
- the present invention relates generally to a method of displaying to a user the relationships between source, instruction, and result elements of a mapped function by highlighting interrelated elements.
- an XSLT (eXtensible Style Language Transformations) stylesheet editor incorporates this highlighting method, thereby allowing a user to better understand how the rules within an XSLT stylesheet being edited will match input data and what output data the rules will provide.
- An XSLT (eXtensible Style Language Transformations) stylesheet consists of a set of rules that describes how to process elements found in an input XML (eXtensible Markup Language) document into an XML output document. Each rule matches one or more elements in the input document and describes the actions to take and the output to produce when a matching element is found. The result of processing all of the elements in the input document produces the output document.
- XML eXtensible Markup Language
- Execution of an XSLT stylesheet is non-sequential. It is not like a program written in conventional programming languages such as C, C++, Java, Basic, FORTRAN, Cobol, etc. This non-sequential execution produces a barrier to IT professionals attempting to write and use it. It has a very different execution paradigm than those to which they are accustomed. This means that tools for understanding execution of an XSLT stylesheet can be very different than similar tools for sequential programming languages, such as “debuggers.”
- one feature incorporated into the editor provides the means to trace and break execution of the stylesheet, analogous to that used in a standard debugger.
- This method is not particularly useful in the tree-structure environment of XSLT since it provides a narrow window into the operation of the stylesheet.
- an object of the present invention to provide a structure (and method) in which a non-recursive transformation process such as an XSLT stylesheet execution is presented using a method of highlighting in a way that enhances the presentation of complex relationships.
- An exemplary embodiment of the present invention is the incorporation into an editor for processing an XSL or XSLT stylesheet.
- an object of the present invention to teach a structure and method for an improved display to a user working with any process in which a transformation mapping can be established between input elements and output elements.
- mapping relationships defined by a plurality of instruction elements, each instruction element providing a relation between zero or more source elements and zero or more result elements, where each source element is one of a plurality of source elements and each result element is one of a plurality of result elements, including providing a user a representation comprising a portion of the mapping relationships and including one or more of the plurality of source elements, the plurality of instruction elements, and the plurality of result elements.
- the user is provided a method to select one of the elements in the representation. The selected element is highlighted in the representation and the highlighting can be propagated to any other elements related by the mapping that are displayed in the representation.
- This XSLT stylesheet editor uses the present invention to provide greater feedback to the user.
- the invention presents a view of the full scope of a stylesheet rule—all of the matched nodes, all of the result nodes, as well as the stylesheet rule. That is, given a selection by the user of any of these nodes, this feature highlights the rule, the matched node, and the result node(s).
- This technique improves the understanding of the stylesheet and its effects during the editing process for the stylesheet.
- a fuller picture is provided in tree-structure environments such as XML and, more generally, in any non-recursive transformation process.
- FIG. 1 shows the concept of a transformation between source elements and result elements by using process elements
- FIGS. 2 through 4 extend the concept of a process transformation to be a mapping relationship, including cases in which a single process instruction element is a basis for multiple mapping relationships;
- FIGS. 5 and 6 provide a flowchart for an exemplary highlighting algorithm that includes both primary and secondary highlighting
- FIGS. 7-9 demonstrate pipelining of process mapping
- FIG. 10 illustrates one example of a GUI representation of an XSLT editor that exemplarily embodies the methods for highlighting of the present invention
- FIG. 11 illustrates an exemplary hardware/information handling system 1100 for incorporating the present invention therein.
- FIG. 12 illustrates a signal bearing medium 1200 (e.g., storage medium) for storing steps of a program of a method according to the present invention.
- a signal bearing medium 1200 e.g., storage medium
- FIG. 1 shows a process 10 that reads an input set 111 of instruction elements and an input set 12 of source elements to produce an output set 13 of result elements.
- the process 10 produces “mapping relationships” of instruction elements, source elements, and result elements, as illustrated by FIG. 2 .
- the meaning of the mapping relationship is not relevant. It may be helpful, however, to consider, as a concrete example, that a mapping relationship 20 between instruction, source, and result elements means that the instruction element 21 “matched” the source element 22 and “produced” the result element 23 .
- mapping relationships make no distinction concerning whether the elements of each set are structured in any way, as trees or lists, for example, or even whether they come from the same source, such as a file.
- the mapping shown as a cloud 30 in FIG. 3 , will contain a large number of mapping relationships 31 .
- the method of the present invention comprises highlighting the relationships between source, instruction, and result elements.
- FIG. 4 demonstrates the result of applying this method to the mapping relationship found in FIG. 3 .
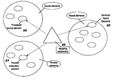
- a user selects a result element 41 to initiate the highlighting process.
- the process applies primary highlighting to element 41 , and then propagates primary highlighting as follows.
- Result element 41 is traced back through its mapping relationship 42 to find related elements 43 and 44 .
- Primary highlighting is then applied to elements 43 and 44 .
- process instruction element 43 is then recognized as actually corresponding to mapping relationships 45 and 47 in addition to 42 . Therefore, additional related elements 46 , 48 and 49 are recognized.
- Elements 41 and 44 are already highlighted.
- Secondary highlighting is applied to elements 46 , 48 , and 49 because of association with process element 43 , resulting in primary highlighting of elements 41 , 43 , and 44 , and secondary highlighting of elements 46 , 48 , and 49 in response to the user having selected generated result element 44 .
- This example demonstrates a selection as initiated with a result element.
- a user could have just as well selected source element 44 or instruction element 43 , in which case the highlighting process would correspondingly begin with the element selected.
- FIGS. 5 and 6 contain flowcharts embodying an exemplary algorithm for achieving the primary and secondary highlighting described above, as follows:
- Selection of a result element primary highlights that element, and all elements that participate in a relationship mapping with that element.
- Secondary highlight of an instruction element secondary highlights all elements that participate in a mapping relationship with that element.
- An element that is primary highlighted cannot be secondary highlighted.
- the first step of FIG. 5 to clear all highlights is optional since it may be desirable to allow highlights to accumulate.
- the highlighting described herein is not limited to a single process mapping.
- the processes are pipelined, with the output of one process forming the input for another, as exemplarily illustrated in FIG. 7 and FIG. 8 .
- the output of the first process 70 becomes input source for the second process 71 .
- the output from the first process 80 becomes the input processing instructions for the second process 81 .
- mapping relationships 92 , 93 which relate it to elements 94 - 97 .
- An XSLT stylesheet transforms source XML to result XML.
- the structure and content of the result are determined by the source as interpreted, sampled, or elaborated by the stylesheet:
- An XML contains elements, attributes, and text.
- a stylesheet contains rules. Rules match elements, attributes, and/or text in the source. When a rule matches, it executes in context of the matched source. It produces some result XML influenced by that context.
- XSLT stylesheet is itself written as XML.
- Each rule in the stylesheet is a node in a tree:
- mapping file is set up to record during execution of a stylesheet all of the matched source node, the stylesheet node of the rule that matched, and result nodes, providing a complete mapping of the relationships on the stylesheet.
- This XSLT mapping is a straight forward implementation of the concepts demonstrated in FIGS. 1-4 and 7 - 9 . This mapping permits answers to questions such as: which rule(s) was matched a given source node?; and, which result nodes were output from that match?
- FIG. 10 shows a sample GUI representation 100 of the XSLT editor showing a stylized presentation 101 of the rules of the stylesheet being edited by the user, a stylized presentation 102 of the XML input source, and a stylized presentation 103 of the XML output that results from the processing of the input source elements by the rules of the stylesheet.
- a method for selecting a node of any of the trees is provided, for example, by a mouse click.
- the selected node is highlighted with an explicit selection.
- the explicit selection clears all previous selections (explicit or implicit), although this step is optional since it might be desirable to allow highlights to accumulate.
- the selection is then propagated, as follows:
- Explicit selection of a result node creates an implied selection of the rule node in the stylesheet tree that produced the selected result node.
- Implied selection of a result node does not propagate.
- Implied selection of a stylesheet node creates:
- Explicit selection of a source node creates an implied selection of all rules that matched the selected node.
- Implied selection of a source node does not propagate.
- XSL Transforms may be pipelined such that the output of one transform is the input to another.
- the present invention propagates selections along the chain by treating a selection in Intermediate as a selection of the result of Transform-1 and of the source of Transform-2.
- the result of a transform may itself be a stylesheet which is in turn applied to a different source.
- the present invention propagates selections by treating a selection in Intermediate as a selection of the result of Transform-1 and of the stylesheet of Transform-2.
- the method of the present invention can apply not only to XSLT execution, but to any non-recursive transformation process. Neither must it necessarily be limited to tree transformations.
- the input and output may have any structure.
- the method may apply, for example, to the execution of awk scripts in which a record-oriented input is matched to produce text output.
- FIG. 11 illustrates a typical hardware configuration of an information handling/computer system which can be used with the invention and which preferably has at least one processor or central processing unit (CPU) 1111 .
- processor or central processing unit
- the CPUs 1111 are interconnected via a system bus 1112 to a random access memory (RAM) 1114 , read-only memory (ROM) 1116 , input/output (I/O) adapter 1118 (for connecting peripheral devices such as disk units 1121 and tape drives 1140 to the bus 1112 ), user interface adapter 1122 (for connecting a keyboard 1124 , mouse 1126 , speaker 1128 , microphone 1132 , and/or other user interface device to the bus 1112 ), a communication adapter 1134 for connecting an information handling system to a data processing network, the Internet, an Intranet, a personal area network (PAN), etc., and a display adapter 1136 for connecting the bus 1112 to a display device 1138 and/or printer 1139 (e.g., a digital printer or the like).
- RAM random access memory
- ROM read-only memory
- I/O input/output
- I/O input/output
- user interface adapter 1122 for connecting a keyboard 1124 , mouse 1126
- a different aspect of the invention includes a computer-implemented method for performing the above method. As an example, this method may be implemented in the particular environment discussed above.
- Such a method may be implemented, for example, by operating a computer, as embodied by a digital data processing apparatus, to execute a sequence of machine-readable instructions. These instructions may reside in various types of signal-bearing media.
- this aspect of the present invention is directed to a programmed product, comprising signal-bearing media tangibly embodying a program of machine-readable instructions executable by a digital data processor incorporating the CPU 1111 and hardware above, to perform the method of the invention.
- This signal-bearing media may include, for example, a RAM contained within the CPU 1111 , as represented by the fast-access storage for example.
- the instructions may be contained in another signal-bearing media, such as a magnetic data storage diskette 1200 ( FIG. 12 ), directly or indirectly accessible by the CPU 1111 .
- the instructions may be stored on a variety of machine-readable data storage media, such as DASD storage (e.g., a conventional “hard drive” or a RAID array), magnetic tape, electronic read-only memory (e.g., ROM, EPROM, or EEPROM), an optical storage device (e.g. CD-ROM, WORM, DVD, digital optical tape, etc.), paper “punch” cards, or other suitable signal-bearing media including transmission media such as digital and analog and communication links and wireless.
- DASD storage e.g., a conventional “hard drive” or a RAID array
- magnetic tape e.g., magnetic tape, electronic read-only memory (e.g., ROM, EPROM, or EEPROM), an optical storage device (e.g. CD-ROM, WORM, DVD, digital optical tape, etc.), paper “punch” cards, or other suitable signal-bearing media including transmission media such as digital and analog and communication links and wireless.
- the machine-readable instructions may comprise software object code.
Landscapes
- Engineering & Computer Science (AREA)
- Theoretical Computer Science (AREA)
- Health & Medical Sciences (AREA)
- Artificial Intelligence (AREA)
- Audiology, Speech & Language Pathology (AREA)
- Computational Linguistics (AREA)
- General Health & Medical Sciences (AREA)
- Physics & Mathematics (AREA)
- General Engineering & Computer Science (AREA)
- General Physics & Mathematics (AREA)
- User Interface Of Digital Computer (AREA)
- Stored Programmes (AREA)
Abstract
A method (and structure) for displaying mapping relationships defined by a plurality of instruction elements, each instruction element providing a relation between zero or more source elements and zero or more result elements, where each source element includes one of a plurality of source elements and each result element includes one of a plurality of result elements, including providing a user a representation including a portion of the mapping relationships and including one or more of the plurality of source elements, the plurality of instruction elements, and the plurality of result elements. The user is provided a method to select one of the elements in the representation. The selected element is highlighted in the representation and the highlighting can be propagated to any other elements related by the mapping that are displayed in the representation.
Description
- The present Application is related to the following co-pending applications:
- U.S. patent application Ser. No. 09/______, filed on ______, to Adler et al., entitled “METHOD AND SYSTEM FOR STYLESHEET-CENTRIC EDITING”, having IBM Docket YOR920010685;
- U.S. patent application Ser. No. 09/______, filed on ______, to Adler et al., entitled “METHOD AND SYSTEM FOR STYLESHEET RULE CREATION, COMBINATION, AND REMOVAL TECHNOLOGY”, having IBM Docket YOR920010609; and
- U.S. patent application Ser. No. 09/______, filed on ______, to Adler et al., entitled “METHOD AND SYSTEM FOR COPY AND PASTE TECHNOLOGY FOR STYLESHEET EDITING”, having IBM Docket YOR920010631,
- all assigned to the present assignee, and all incorporated herein by reference.
- 1. Field of the Invention
- The present invention relates generally to a method of displaying to a user the relationships between source, instruction, and result elements of a mapped function by highlighting interrelated elements. In an exemplary embodiment, an XSLT (eXtensible Style Language Transformations) stylesheet editor incorporates this highlighting method, thereby allowing a user to better understand how the rules within an XSLT stylesheet being edited will match input data and what output data the rules will provide.
- 2. Description of the Related Art
- An XSLT (eXtensible Style Language Transformations) stylesheet consists of a set of rules that describes how to process elements found in an input XML (eXtensible Markup Language) document into an XML output document. Each rule matches one or more elements in the input document and describes the actions to take and the output to produce when a matching element is found. The result of processing all of the elements in the input document produces the output document.
- Execution of an XSLT stylesheet is non-sequential. It is not like a program written in conventional programming languages such as C, C++, Java, Basic, FORTRAN, Cobol, etc. This non-sequential execution produces a barrier to IT professionals attempting to write and use it. It has a very different execution paradigm than those to which they are accustomed. This means that tools for understanding execution of an XSLT stylesheet can be very different than similar tools for sequential programming languages, such as “debuggers.”
- Specific to the present invention, in development of a XSLT stylesheet editor, one feature incorporated into the editor provides the means to trace and break execution of the stylesheet, analogous to that used in a standard debugger. The inventors realized that this method is not particularly useful in the tree-structure environment of XSLT since it provides a narrow window into the operation of the stylesheet.
- In view of the foregoing problems, drawbacks, and disadvantages of the conventional systems, it is an object of the present invention to provide a structure (and method) in which a non-recursive transformation process such as an XSLT stylesheet execution is presented using a method of highlighting in a way that enhances the presentation of complex relationships. An exemplary embodiment of the present invention is the incorporation into an editor for processing an XSL or XSLT stylesheet.
- It is, therefore, an object of the present invention to teach a structure and method for an improved display to a user working with any process in which a transformation mapping can be established between input elements and output elements.
- It is another object of the present invention to teach a method in which multiple input elements are related to multiple output elements by one or more procedures.
- It is another object of the present invention to teach a method in which highlighting can provide an indication of the relationship between source, result, and process elements.
- It is another object of the present invention to teach a method in which highlighting can be propagated to show how an element selected by a user is related to a set of source, result, and process elements.
- It is another object of the present invention to teach a method in which at least two levels of highlighting provide an indication of primary and secondary relationships.
- It is another object of the present invention to teach this method as applied to pipelined transformations.
- It is another object of the present invention to teach this method in a tree-structure environment in which highlighting takes on an explicit and implicit interpretation.
- It is another object of the present invention to teach an exemplary embodiment of this improved method of displaying in an XSLT stylesheet editor.
- In order to achieve the above goals and objectives, according to a first aspect of the present invention, described herein is a method (and a structure and a signal-bearing medium) for displaying mapping relationships defined by a plurality of instruction elements, each instruction element providing a relation between zero or more source elements and zero or more result elements, where each source element is one of a plurality of source elements and each result element is one of a plurality of result elements, including providing a user a representation comprising a portion of the mapping relationships and including one or more of the plurality of source elements, the plurality of instruction elements, and the plurality of result elements. The user is provided a method to select one of the elements in the representation. The selected element is highlighted in the representation and the highlighting can be propagated to any other elements related by the mapping that are displayed in the representation.
- This XSLT stylesheet editor, as developed by the assignee, uses the present invention to provide greater feedback to the user. The invention presents a view of the full scope of a stylesheet rule—all of the matched nodes, all of the result nodes, as well as the stylesheet rule. That is, given a selection by the user of any of these nodes, this feature highlights the rule, the matched node, and the result node(s). This technique improves the understanding of the stylesheet and its effects during the editing process for the stylesheet. A fuller picture is provided in tree-structure environments such as XML and, more generally, in any non-recursive transformation process.
- The foregoing and other objects, aspects and advantages will be better understood from the following detailed description of a preferred embodiment of the invention with reference to the drawings, in which:
-
FIG. 1 shows the concept of a transformation between source elements and result elements by using process elements; -
FIGS. 2 through 4 extend the concept of a process transformation to be a mapping relationship, including cases in which a single process instruction element is a basis for multiple mapping relationships; -
FIGS. 5 and 6 provide a flowchart for an exemplary highlighting algorithm that includes both primary and secondary highlighting; -
FIGS. 7-9 demonstrate pipelining of process mapping; -
FIG. 10 illustrates one example of a GUI representation of an XSLT editor that exemplarily embodies the methods for highlighting of the present invention; -
FIG. 11 illustrates an exemplary hardware/information handling system 1100 for incorporating the present invention therein; and -
FIG. 12 illustrates a signal bearing medium 1200 (e.g., storage medium) for storing steps of a program of a method according to the present invention. - Referring now to the drawings, and more particularly to
FIG. 1 , a preferred embodiment will now be described.FIG. 1 shows aprocess 10 that reads an input set 111 of instruction elements and aninput set 12 of source elements to produce anoutput set 13 of result elements. Theprocess 10 produces “mapping relationships” of instruction elements, source elements, and result elements, as illustrated byFIG. 2 . The meaning of the mapping relationship is not relevant. It may be helpful, however, to consider, as a concrete example, that amapping relationship 20 between instruction, source, and result elements means that theinstruction element 21 “matched” thesource element 22 and “produced” theresult element 23. - The mapping relationships make no distinction concerning whether the elements of each set are structured in any way, as trees or lists, for example, or even whether they come from the same source, such as a file. After execution of the process, the mapping, shown as a
cloud 30 inFIG. 3 , will contain a large number ofmapping relationships 31. - The method of the present invention comprises highlighting the relationships between source, instruction, and result elements.
FIG. 4 demonstrates the result of applying this method to the mapping relationship found inFIG. 3 . A user selects aresult element 41 to initiate the highlighting process. The process applies primary highlighting toelement 41, and then propagates primary highlighting as follows. -
Result element 41 is traced back through itsmapping relationship 42 to find 43 and 44. Primary highlighting is then applied torelated elements 43 and 44. However,elements process instruction element 43 is then recognized as actually corresponding to 45 and 47 in addition to 42. Therefore, additionalmapping relationships 46, 48 and 49 are recognized.related elements 41 and 44 are already highlighted. Secondary highlighting is applied toElements 46, 48, and 49 because of association withelements process element 43, resulting in primary highlighting of 41, 43, and 44, and secondary highlighting ofelements 46, 48, and 49 in response to the user having selected generatedelements result element 44. - This example demonstrates a selection as initiated with a result element. A user could have just as well selected
source element 44 orinstruction element 43, in which case the highlighting process would correspondingly begin with the element selected. -
FIGS. 5 and 6 contain flowcharts embodying an exemplary algorithm for achieving the primary and secondary highlighting described above, as follows: - Selection of a result element primary highlights that element, and all elements that participate in a relationship mapping with that element.
- Selection of a source or instruction element primary highlights that element.
- Primary highlight of any element secondary highlights all elements that participate in a relationship mapping with that element.
- Secondary highlight of an instruction element secondary highlights all elements that participate in a mapping relationship with that element.
- An element that is primary highlighted cannot be secondary highlighted.
- The first step of
FIG. 5 to clear all highlights is optional since it may be desirable to allow highlights to accumulate. - Pipelining
- The highlighting described herein is not limited to a single process mapping. Sometimes, the processes are pipelined, with the output of one process forming the input for another, as exemplarily illustrated in
FIG. 7 andFIG. 8 . - In
FIG. 7 , the output of thefirst process 70 becomes input source for thesecond process 71. InFIG. 8 , the output from thefirst process 80 becomes the input processing instructions for thesecond process 81. - In either case, the algorithm for highlighting does not change. The only difference is that the step of identifying mapping relationships will identify relationships in more than one process mapping. For example, in
FIG. 9 ,element 91 participates in 92, 93, which relate it to elements 94-97.mapping relationships - An XSLT stylesheet transforms source XML to result XML. The structure and content of the result are determined by the source as interpreted, sampled, or elaborated by the stylesheet:
-
- Source-1+Stylesheet==>Result-1
- Source-2+Stylesheet==>Result-2
- An XML contains elements, attributes, and text. A stylesheet contains rules. Rules match elements, attributes, and/or text in the source. When a rule matches, it executes in context of the matched source. It produces some result XML influenced by that context.
-
-
- In an XSLT editor developed by the assignee of the present invention, a mapping file is set up to record during execution of a stylesheet all of the matched source node, the stylesheet node of the rule that matched, and result nodes, providing a complete mapping of the relationships on the stylesheet. This XSLT mapping is a straight forward implementation of the concepts demonstrated in
FIGS. 1-4 and 7-9. This mapping permits answers to questions such as: which rule(s) was matched a given source node?; and, which result nodes were output from that match? -
FIG. 10 shows asample GUI representation 100 of the XSLT editor showing astylized presentation 101 of the rules of the stylesheet being edited by the user, astylized presentation 102 of the XML input source, and astylized presentation 103 of the XML output that results from the processing of the input source elements by the rules of the stylesheet. - In this embodiment there are two types of selection, “explicit” and “implied”, which have a different appearance in the tree views of the editor GUI representation. In the environment of the present invention, the terms “explicit” and “implied” are similar to “primary” and “secondary”, respectively, and should be considered equivalent for purpose of this disclosure. The intended distinction is subtle. The first two terms refer to the semantic domain, and the second two terms refer to the visual domain.
- A method for selecting a node of any of the trees is provided, for example, by a mouse click. The selected node is highlighted with an explicit selection. The explicit selection clears all previous selections (explicit or implicit), although this step is optional since it might be desirable to allow highlights to accumulate.
- The selection is then propagated, as follows:
- Selection in the Result:
- Explicit selection of a result node creates an implied selection of the rule node in the stylesheet tree that produced the selected result node.
- Implied selection of a result node does not propagate.
- Selection in the Stylesheet:
- Explicit selection of a stylesheet node creates:
-
- an implied selection of all result nodes generated by the selected rule, and
- an implied selection of all source nodes matched by the selected rule.
- Implied selection of a stylesheet node creates:
-
- an implied selection of all result nodes generated by the selected rule, and
- an implied selection of all source nodes matched by the selected rule.
Selection in the Source:
- Explicit selection of a source node creates an implied selection of all rules that matched the selected node.
- Implied selection of a source node does not propagate.
- In all cases, propagation of implicit selection does not alter the explicit selection, or, stated differently, a node that is both explicitly and implicitly selected appears explicitly selected. Selection highlights the relationships of source, stylesheet, and result XML generated by the transformation of the source by the stylesheet.
- Propagation Through Pipelines of Stylesheets
-
- The present invention propagates selections along the chain by treating a selection in Intermediate as a selection of the result of Transform-1 and of the source of Transform-2.
- Propagation Through Stylesheets that Produce Stylesheets
-
- The present invention propagates selections by treating a selection in Intermediate as a selection of the result of Transform-1 and of the stylesheet of Transform-2.
- The method of the present invention can apply not only to XSLT execution, but to any non-recursive transformation process. Neither must it necessarily be limited to tree transformations. The input and output may have any structure. The method may apply, for example, to the execution of awk scripts in which a record-oriented input is matched to produce text output.
-
FIG. 11 illustrates a typical hardware configuration of an information handling/computer system which can be used with the invention and which preferably has at least one processor or central processing unit (CPU) 1111. - The
CPUs 1111 are interconnected via asystem bus 1112 to a random access memory (RAM) 1114, read-only memory (ROM) 1116, input/output (I/O) adapter 1118 (for connecting peripheral devices such asdisk units 1121 andtape drives 1140 to the bus 1112), user interface adapter 1122 (for connecting akeyboard 1124,mouse 1126,speaker 1128,microphone 1132, and/or other user interface device to the bus 1112), acommunication adapter 1134 for connecting an information handling system to a data processing network, the Internet, an Intranet, a personal area network (PAN), etc., and adisplay adapter 1136 for connecting thebus 1112 to adisplay device 1138 and/or printer 1139 (e.g., a digital printer or the like). - In addition to the hardware/software environment described above, a different aspect of the invention includes a computer-implemented method for performing the above method. As an example, this method may be implemented in the particular environment discussed above.
- Such a method may be implemented, for example, by operating a computer, as embodied by a digital data processing apparatus, to execute a sequence of machine-readable instructions. These instructions may reside in various types of signal-bearing media.
- Thus, this aspect of the present invention is directed to a programmed product, comprising signal-bearing media tangibly embodying a program of machine-readable instructions executable by a digital data processor incorporating the
CPU 1111 and hardware above, to perform the method of the invention. - This signal-bearing media may include, for example, a RAM contained within the
CPU 1111, as represented by the fast-access storage for example. Alternatively, the instructions may be contained in another signal-bearing media, such as a magnetic data storage diskette 1200 (FIG. 12 ), directly or indirectly accessible by theCPU 1111. - Whether contained in the
diskette 1200, the computer/CPU 1111, or elsewhere, the instructions may be stored on a variety of machine-readable data storage media, such as DASD storage (e.g., a conventional “hard drive” or a RAID array), magnetic tape, electronic read-only memory (e.g., ROM, EPROM, or EEPROM), an optical storage device (e.g. CD-ROM, WORM, DVD, digital optical tape, etc.), paper “punch” cards, or other suitable signal-bearing media including transmission media such as digital and analog and communication links and wireless. In an illustrative embodiment of the invention, the machine-readable instructions may comprise software object code. - While the invention has been described in terms of a single preferred embodiment, those skilled in the art will recognize that the invention can be practiced with modification within the spirit and scope of the appended claims.
Claims (14)
1.-7. (canceled)
8. A data processing system for displaying mapping relationships wherein each said mapping relationship maps a result element a source element and an instruction element that are related to each other and a display of said mapping relationship comprising a plurality of source elements and a plurality of instruction elements said mapping relationships defined by a plurality of instruction element, the data processing system comprising:
a bus,
a display device connected to the bus;
a communications unit connected to the bus;
a storage device connected to the bus wherein the storage device includes computer usable program code; and
a processor unit connected to the bus, wherein the processor unit executes the computer usable program code to provide a representation comprising a portion of said mapping relationships and including at least one of said plurality of source elements, said plurality of instruction elements, and said plurality of result elements; responsive to selecting one of said result elements in said representation, form a selected result element, primary highlighting said selected result element in said representation, wherein the primary highlighting indicates elements that are directly related to said selected result element; responsive to said selected result element being primary highlighted, automatically highlight other elements related by one of said mapping relationships that are displayed in said representation, wherein automatically highlighting further comprises:
the processor unit executing the computer usable program code to primary highlight a source element and an instruction element that are directly related to said selected result element by the one of said mapping relationships as defined in the mapping relationship corresponding to said selected result element, forming a directly related source element and a directly related instruction element; responsive to primary highlighting the directly related instruction element, secondary highlight other source elements and result elements that are related to the directly related instruction element as defined in other said mapping relationships associated with the directly related instruction element, wherein the secondary highlighting indicates elements that are related to the source elements and the instruction elements that are directly related to said selected result element by the other said mapping relationships; and wherein said plurality of instruction elements comprises an XSLT (eXtensible Style Language Transformations) stylesheet said plurality of source elements comprises XML (eXtensible Markup Language) source elements and said plurality of results elements comprises XML result elements.
9. The data processing system of claim 8 , further comprising:
the processor unit executing the computer usable program code to provide an input to cause an execution of a transformation process that defines said mapping relationships, said input causing said source elements to become an input into at least one of said instruction elements to produce at least one of said result elements.
10. The data processing system of claim 9 , further comprising:
the processor unit executing the computer usable program code to establish a mapping file providing a correspondence between said plurality of source elements, said plurality of instruction elements, and said plurality of result elements, based upon said source elements having been processed by said plurality of instruction elements in said transformation process.
11. The data processing system of claim 10 , wherein the processor executing the computer usable program code to automatically highlight comprises:
the processor unit executing the computer usable program code to determine from said mapping file which of said source elements, said instruction elements match the at least one of said source elements, and which of said result elements are outputs of the matching correspond to said selected element; and secondary highlight the at least one of said source elements and any of said corresponding instruction elements that match the at least one of said source elements currently visible on said representation said representation being user-controlled.
12. The data processing system of claim 11 , further comprising:
an input device for providing a user an input command to request said propagation determination to occur.
13. (canceled)
14. (canceled)
15. A computer program product comprising:
a computer recordable medium having computer usable program code for displaying mapping relationships, wherein each said mapping relationship maps a result element, a source element, and an instruction element that are related to each other and a display of said mapping relationship comprising a plurality of source elements and a plurality of instruction elements, said mapping relationships defined by a plurality of instruction elements the computer program product comprising:
computer usable program code for providing a representation comprising a portion of said mapping relationships and including at least one of said plurality of source elements, said plurality of instruction elements, and said plurality of result elements;
computer usable program code responsive to selecting one of said result elements in said representation forming a selected result element for primary highlighting said selected result element in said representation wherein the primary highlighting indicates elements that are directly related to said selected result element; and
computer usable program code, responsive to said selected result element being primary highlighted, for automatically highlighting other elements related by one of said mapping relationships that are displayed in said representation, wherein the automatically highlighting step comprises:
computer usable program code for primary highlighting a source element and an instruction element that are directly related to said selected result element by the one of said mapping relationships as defined in the mapping relationship corresponding to said selected result element, forming a directly related source element and a directly related instruction element;
computer usable program code, responsive to primary highlighting the directly related instruction element, for secondary highlighting other source elements and result elements that are related to the directly related instruction element, as defined in other said mapping relationships associated with the directly related instruction element, wherein the secondary highlighting indicates elements that are related to the source elements and the instruction elements that are directly related to said selected result element by the other said mapping relationships; and
wherein said plurality of instruction elements comprises an XSLT (eXtensible Style Language Transformations) stylesheet said plurality of source elements comprises XML (eXtensible Markup Language) source elements and said plurality of results elements comprises XML result elements.
16. The computer program product of claim 15 , further comprising:
computer usable program code for providing an input to cause an execution of a transformation process that defines said mapping relationships, said input causing said source elements to become an input into at least one of said instruction elements to produce at least one of said result elements.
17. The computer program product of claim 16 , further comprising:
computer useable program code for establishing a mapping file providing a correspondence between said plurality of source elements, said plurality of instruction elements, and said plurality of result elements, based upon said source elements having been processed by said plurality of instruction elements in said transformation process.
18. The computer program product of claim 17 , wherein the computer useable program code for automatically highlighting comprises:
computer useable program code for determining from said mapping file which of said source elements, said instruction elements match the at least one of said source elements, and which of said result elements are outputs of the matching correspond to said selected element; and
computer useable program code for secondary highlighting the at least one of said source elements and any of said corresponding instruction elements that match the at least one of said source elements currently visible on said representation said representation being user-controlled.
19. The computer program product of claim 18 , further comprising:
computer useable program code for providing a user an input as a command to request said determination to occur.
20. (canceled)
Priority Applications (1)
| Application Number | Priority Date | Filing Date | Title |
|---|---|---|---|
| US11/936,816 US20080098293A1 (en) | 2002-03-12 | 2007-11-08 | Method and system for stylesheet execution interactive feedback |
Applications Claiming Priority (2)
| Application Number | Priority Date | Filing Date | Title |
|---|---|---|---|
| US10/096,379 US7337391B2 (en) | 2002-03-12 | 2002-03-12 | Method and system for stylesheet execution interactive feedback |
| US11/936,816 US20080098293A1 (en) | 2002-03-12 | 2007-11-08 | Method and system for stylesheet execution interactive feedback |
Related Parent Applications (1)
| Application Number | Title | Priority Date | Filing Date |
|---|---|---|---|
| US10/096,379 Continuation US7337391B2 (en) | 2002-03-12 | 2002-03-12 | Method and system for stylesheet execution interactive feedback |
Publications (1)
| Publication Number | Publication Date |
|---|---|
| US20080098293A1 true US20080098293A1 (en) | 2008-04-24 |
Family
ID=28039011
Family Applications (2)
| Application Number | Title | Priority Date | Filing Date |
|---|---|---|---|
| US10/096,379 Expired - Lifetime US7337391B2 (en) | 2002-03-12 | 2002-03-12 | Method and system for stylesheet execution interactive feedback |
| US11/936,816 Abandoned US20080098293A1 (en) | 2002-03-12 | 2007-11-08 | Method and system for stylesheet execution interactive feedback |
Family Applications Before (1)
| Application Number | Title | Priority Date | Filing Date |
|---|---|---|---|
| US10/096,379 Expired - Lifetime US7337391B2 (en) | 2002-03-12 | 2002-03-12 | Method and system for stylesheet execution interactive feedback |
Country Status (1)
| Country | Link |
|---|---|
| US (2) | US7337391B2 (en) |
Cited By (1)
| Publication number | Priority date | Publication date | Assignee | Title |
|---|---|---|---|---|
| US20060250420A1 (en) * | 2005-05-06 | 2006-11-09 | Backlund Bjorn Eric P | Visual document structure indicator system |
Families Citing this family (41)
| Publication number | Priority date | Publication date | Assignee | Title |
|---|---|---|---|---|
| US6883168B1 (en) | 2000-06-21 | 2005-04-19 | Microsoft Corporation | Methods, systems, architectures and data structures for delivering software via a network |
| US7155667B1 (en) * | 2000-06-21 | 2006-12-26 | Microsoft Corporation | User interface for integrated spreadsheets and word processing tables |
| US6948135B1 (en) * | 2000-06-21 | 2005-09-20 | Microsoft Corporation | Method and systems of providing information to computer users |
| US7346848B1 (en) | 2000-06-21 | 2008-03-18 | Microsoft Corporation | Single window navigation methods and systems |
| US7000230B1 (en) | 2000-06-21 | 2006-02-14 | Microsoft Corporation | Network-based software extensions |
| US7191394B1 (en) * | 2000-06-21 | 2007-03-13 | Microsoft Corporation | Authoring arbitrary XML documents using DHTML and XSLT |
| JP3857663B2 (en) * | 2002-04-30 | 2006-12-13 | 株式会社東芝 | Structured document editing apparatus, structured document editing method and program |
| CA2484355A1 (en) * | 2002-05-02 | 2003-11-13 | Intel Corporation | System and method for transformation of xml documents using stylesheets |
| US7370066B1 (en) * | 2003-03-24 | 2008-05-06 | Microsoft Corporation | System and method for offline editing of data files |
| US7275216B2 (en) * | 2003-03-24 | 2007-09-25 | Microsoft Corporation | System and method for designing electronic forms and hierarchical schemas |
| US7415672B1 (en) * | 2003-03-24 | 2008-08-19 | Microsoft Corporation | System and method for designing electronic forms |
| US6908058B2 (en) * | 2003-03-28 | 2005-06-21 | Suncast Corporation | Hose reel cart with elevated crank handle |
| US7913159B2 (en) | 2003-03-28 | 2011-03-22 | Microsoft Corporation | System and method for real-time validation of structured data files |
| US7296017B2 (en) * | 2003-03-28 | 2007-11-13 | Microsoft Corporation | Validation of XML data files |
| US7516145B2 (en) * | 2003-03-31 | 2009-04-07 | Microsoft Corporation | System and method for incrementally transforming and rendering hierarchical data files |
| US20040193644A1 (en) * | 2003-03-31 | 2004-09-30 | Baker William P. | Exposing a report as a schematized queryable data source |
| US7406660B1 (en) | 2003-08-01 | 2008-07-29 | Microsoft Corporation | Mapping between structured data and a visual surface |
| US7334187B1 (en) | 2003-08-06 | 2008-02-19 | Microsoft Corporation | Electronic form aggregation |
| US8819072B1 (en) | 2004-02-02 | 2014-08-26 | Microsoft Corporation | Promoting data from structured data files |
| US7430711B2 (en) * | 2004-02-17 | 2008-09-30 | Microsoft Corporation | Systems and methods for editing XML documents |
| US7774620B1 (en) | 2004-05-27 | 2010-08-10 | Microsoft Corporation | Executing applications at appropriate trust levels |
| US7620937B2 (en) * | 2004-08-20 | 2009-11-17 | Sap Ag | System and method for debugging programs |
| US7692636B2 (en) | 2004-09-30 | 2010-04-06 | Microsoft Corporation | Systems and methods for handwriting to a screen |
| US20060074933A1 (en) * | 2004-09-30 | 2006-04-06 | Microsoft Corporation | Workflow interaction |
| US8487879B2 (en) | 2004-10-29 | 2013-07-16 | Microsoft Corporation | Systems and methods for interacting with a computer through handwriting to a screen |
| US7712022B2 (en) * | 2004-11-15 | 2010-05-04 | Microsoft Corporation | Mutually exclusive options in electronic forms |
| US7509353B2 (en) | 2004-11-16 | 2009-03-24 | Microsoft Corporation | Methods and systems for exchanging and rendering forms |
| US7721190B2 (en) | 2004-11-16 | 2010-05-18 | Microsoft Corporation | Methods and systems for server side form processing |
| US7937651B2 (en) | 2005-01-14 | 2011-05-03 | Microsoft Corporation | Structural editing operations for network forms |
| US7725834B2 (en) * | 2005-03-04 | 2010-05-25 | Microsoft Corporation | Designer-created aspect for an electronic form template |
| US7673228B2 (en) * | 2005-03-30 | 2010-03-02 | Microsoft Corporation | Data-driven actions for network forms |
| US8010515B2 (en) * | 2005-04-15 | 2011-08-30 | Microsoft Corporation | Query to an electronic form |
| US7543228B2 (en) * | 2005-06-27 | 2009-06-02 | Microsoft Corporation | Template for rendering an electronic form |
| US8200975B2 (en) * | 2005-06-29 | 2012-06-12 | Microsoft Corporation | Digital signatures for network forms |
| US20070036433A1 (en) * | 2005-08-15 | 2007-02-15 | Microsoft Corporation | Recognizing data conforming to a rule |
| US7613996B2 (en) * | 2005-08-15 | 2009-11-03 | Microsoft Corporation | Enabling selection of an inferred schema part |
| US7676359B2 (en) * | 2005-10-06 | 2010-03-09 | International Business Machines Corporation | System and method for synchronizing languages and data elements |
| US8001459B2 (en) | 2005-12-05 | 2011-08-16 | Microsoft Corporation | Enabling electronic documents for limited-capability computing devices |
| US9449126B1 (en) * | 2012-06-01 | 2016-09-20 | Inkling Systems, Inc. | System and method for displaying content according to a target format for presentation on a target presentation device |
| US9519624B1 (en) | 2013-02-05 | 2016-12-13 | Inkling Systems, Inc. | Displaying previews of content items for electronic works in a target rendering environment |
| US11126787B2 (en) * | 2020-02-11 | 2021-09-21 | Madcap Software, Inc. | Generating responsive content from an electronic document |
Citations (14)
| Publication number | Priority date | Publication date | Assignee | Title |
|---|---|---|---|---|
| US5644736A (en) * | 1995-05-25 | 1997-07-01 | International Business Machines Corporation | System and method for selecting components of a hierarchical file structure |
| US5926806A (en) * | 1996-10-18 | 1999-07-20 | Apple Computer, Inc. | Method and system for displaying related information from a database |
| US20010018696A1 (en) * | 2000-02-23 | 2001-08-30 | Masahiro Hori | Method and system for generating a display rule for a structured document, storage medium for storing a program therefor, method and system for changing a structured document and its document type definition, and storage medium for storing a program therefor |
| US20010032218A1 (en) * | 2000-01-31 | 2001-10-18 | Huang Evan S. | Method and apparatus for utilizing document type definition to generate structured documents |
| US20020116516A1 (en) * | 2001-02-21 | 2002-08-22 | Fuji Xerox Co., Ltd | Method and apparatus for management and representation of dynamic context |
| US6502112B1 (en) * | 1999-08-27 | 2002-12-31 | Unisys Corporation | Method in a computing system for comparing XMI-based XML documents for identical contents |
| US6643652B2 (en) * | 2000-01-14 | 2003-11-04 | Saba Software, Inc. | Method and apparatus for managing data exchange among systems in a network |
| US6678867B2 (en) * | 1997-12-23 | 2004-01-13 | Ricoh Company, Ltd. | Method and apparatus for providing a graphical user interface for creating and editing a mapping of a first structural description to a second structural description |
| US6772165B2 (en) * | 2000-05-16 | 2004-08-03 | O'carroll Garrett | Electronic document processing system and method for merging source documents on a node-by-node basis to generate a target document |
| US6845380B2 (en) * | 2002-03-04 | 2005-01-18 | Hewlett-Packard Development Company, L.P. | Method and system of valuing transformation between extensible markup language (XML) documents |
| US20050021513A1 (en) * | 2000-09-14 | 2005-01-27 | Microsoft Corporation | Mapping tool graphical user interface |
| US20050022115A1 (en) * | 2001-05-31 | 2005-01-27 | Roberts Baumgartner | Visual and interactive wrapper generation, automated information extraction from web pages, and translation into xml |
| US20050240876A1 (en) * | 2001-10-31 | 2005-10-27 | Qcorps Residential, Inc. | System and method for generating XSL transformation documents |
| US7146564B2 (en) * | 2001-12-21 | 2006-12-05 | Xmlcities, Inc. | Extensible stylesheet designs using meta-tag and/or associated meta-tag information |
Family Cites Families (1)
| Publication number | Priority date | Publication date | Assignee | Title |
|---|---|---|---|---|
| GB9225566D0 (en) * | 1992-12-07 | 1993-01-27 | Incontext Corp | System for display of structured documents |
-
2002
- 2002-03-12 US US10/096,379 patent/US7337391B2/en not_active Expired - Lifetime
-
2007
- 2007-11-08 US US11/936,816 patent/US20080098293A1/en not_active Abandoned
Patent Citations (14)
| Publication number | Priority date | Publication date | Assignee | Title |
|---|---|---|---|---|
| US5644736A (en) * | 1995-05-25 | 1997-07-01 | International Business Machines Corporation | System and method for selecting components of a hierarchical file structure |
| US5926806A (en) * | 1996-10-18 | 1999-07-20 | Apple Computer, Inc. | Method and system for displaying related information from a database |
| US6678867B2 (en) * | 1997-12-23 | 2004-01-13 | Ricoh Company, Ltd. | Method and apparatus for providing a graphical user interface for creating and editing a mapping of a first structural description to a second structural description |
| US6502112B1 (en) * | 1999-08-27 | 2002-12-31 | Unisys Corporation | Method in a computing system for comparing XMI-based XML documents for identical contents |
| US6643652B2 (en) * | 2000-01-14 | 2003-11-04 | Saba Software, Inc. | Method and apparatus for managing data exchange among systems in a network |
| US20010032218A1 (en) * | 2000-01-31 | 2001-10-18 | Huang Evan S. | Method and apparatus for utilizing document type definition to generate structured documents |
| US20010018696A1 (en) * | 2000-02-23 | 2001-08-30 | Masahiro Hori | Method and system for generating a display rule for a structured document, storage medium for storing a program therefor, method and system for changing a structured document and its document type definition, and storage medium for storing a program therefor |
| US6772165B2 (en) * | 2000-05-16 | 2004-08-03 | O'carroll Garrett | Electronic document processing system and method for merging source documents on a node-by-node basis to generate a target document |
| US20050021513A1 (en) * | 2000-09-14 | 2005-01-27 | Microsoft Corporation | Mapping tool graphical user interface |
| US20020116516A1 (en) * | 2001-02-21 | 2002-08-22 | Fuji Xerox Co., Ltd | Method and apparatus for management and representation of dynamic context |
| US20050022115A1 (en) * | 2001-05-31 | 2005-01-27 | Roberts Baumgartner | Visual and interactive wrapper generation, automated information extraction from web pages, and translation into xml |
| US20050240876A1 (en) * | 2001-10-31 | 2005-10-27 | Qcorps Residential, Inc. | System and method for generating XSL transformation documents |
| US7146564B2 (en) * | 2001-12-21 | 2006-12-05 | Xmlcities, Inc. | Extensible stylesheet designs using meta-tag and/or associated meta-tag information |
| US6845380B2 (en) * | 2002-03-04 | 2005-01-18 | Hewlett-Packard Development Company, L.P. | Method and system of valuing transformation between extensible markup language (XML) documents |
Cited By (4)
| Publication number | Priority date | Publication date | Assignee | Title |
|---|---|---|---|---|
| US20060250420A1 (en) * | 2005-05-06 | 2006-11-09 | Backlund Bjorn Eric P | Visual document structure indicator system |
| US7934153B2 (en) * | 2005-05-06 | 2011-04-26 | Madcap Software, Inc. | Visual document structure indicator system |
| US20110167334A1 (en) * | 2005-05-06 | 2011-07-07 | Madcap Software, Inc. | Visual Document Structure Indicator System |
| US9058312B2 (en) | 2005-05-06 | 2015-06-16 | Madcap Software, Inc. | What-you-see-is-what-you-get editor with user interface for editing the underlying structure of content |
Also Published As
| Publication number | Publication date |
|---|---|
| US7337391B2 (en) | 2008-02-26 |
| US20030177441A1 (en) | 2003-09-18 |
Similar Documents
| Publication | Publication Date | Title |
|---|---|---|
| US7337391B2 (en) | Method and system for stylesheet execution interactive feedback | |
| KR102565455B1 (en) | Domain-specific language interpreter and interactive visual interface for rapid screening | |
| US8117533B2 (en) | Method and system for stylesheet rule creation, combination, and removal | |
| US10838697B2 (en) | Storing logical units of program code generated using a dynamic programming notebook user interface | |
| JP7584449B2 (en) | Converting natural language queries into formal data queries | |
| US7191395B2 (en) | Method and system for stylesheet-centric editing | |
| US5634121A (en) | System for identifying and linking domain information using a parsing process to identify keywords and phrases | |
| JP3009215B2 (en) | Natural language processing method and natural language processing system | |
| US6279006B1 (en) | Structured data management system and computer-readable recording medium storing structured data management program | |
| EP1693749B1 (en) | Using existing content to generate active content wizard executables for execution of tasks | |
| US20050050470A1 (en) | Interactive tooltip | |
| KR101076867B1 (en) | Automatic Image Capture to Generate Content | |
| US20070214134A1 (en) | Data parsing with annotated patterns | |
| CN111949307B (en) | An optimization method and system for open source project knowledge graph | |
| US20160132304A1 (en) | Contraction aware parsing system for domain-specific languages | |
| CN101384982A (en) | Document overview scroll bar | |
| US11544467B2 (en) | Systems and methods for identification of repetitive language in document using linguistic analysis and correction thereof | |
| US9959509B2 (en) | Computing dependent and conflicting changes of business process models | |
| CN111656453A (en) | A Hierarchical Entity Recognition and Semantic Modeling Framework for Information Extraction | |
| JP2004342107A (en) | System and method using an object-oriented pipeline | |
| Nylund et al. | Matplotalt: a python library for adding alt text to matplotlib figures in computational notebooks | |
| US7444584B1 (en) | Method and system for formulaically redirecting and modifying formula set operations in a spreadsheet application | |
| EP0410062A2 (en) | Dynamic selection of logical element data format | |
| US20250328558A1 (en) | Dynamic document annotation system | |
| JP5013506B2 (en) | Application program execution method, apparatus and program |
Legal Events
| Date | Code | Title | Description |
|---|---|---|---|
| STCB | Information on status: application discontinuation |
Free format text: ABANDONED -- FAILURE TO PAY ISSUE FEE |
|
| STCB | Information on status: application discontinuation |
Free format text: ABANDONED -- FAILURE TO PAY ISSUE FEE |



